0001144204-17-003219.txt : 20170120 0001144204-17-003219.hdr.sgml : 20170120 20170120171908 ACCESSION NUMBER: 0001144204-17-003219 CONFORMED SUBMISSION TYPE: 1-A/A PUBLIC DOCUMENT COUNT: 33 FILED AS OF DATE: 20170120 DATE AS OF CHANGE: 20170120 FILER: COMPANY DATA: COMPANY CONFORMED NAME: Rise Companies Corp CENTRAL INDEX KEY: 0001640967 STANDARD INDUSTRIAL CLASSIFICATION: REAL ESTATE INVESTMENT TRUSTS [6798] IRS NUMBER: 454862460 STATE OF INCORPORATION: DE FISCAL YEAR END: 1231 FILING VALUES: FORM TYPE: 1-A/A SEC ACT: 1933 Act SEC FILE NUMBER: 024-10659 FILM NUMBER: 17539288 BUSINESS ADDRESS: STREET 1: 1519 CONNECTICUT AVENUE NW, STE 200 CITY: WASHINGTON STATE: DC ZIP: 20036 BUSINESS PHONE: 2025840550 MAIL ADDRESS: STREET 1: 1519 CONNECTICUT AVENUE NW, STE 200 CITY: WASHINGTON STATE: DC ZIP: 20036 1-A/A 1 primary_doc.xml 1-A/A LIVE 0001640967 XXXXXXXX 024-10659 Rise Companies Corp. DE 2014 0001640967 6500 45-4862460 44 0 1601 CONNECTICUT AVENUE NW, STE 300 WASHINGTON DC 20009 202-584-0550 Benjamin S. Miller Other 24346000.00 2062000.00 2781000.00 39000.00 89564000.00 5898000.00 43627000.00 52619000.00 36945000.00 89564000.00 2328000.00 5999000.00 0.00 -3671000.00 -0.40 -0.40 Aronson LLC Class A Common Stock 2633275 000000N/A N/A Class B Common Stock 0 000000N/A N/A Class F Common Stock 10000000 000000N/A N/A Class M Common Stock 0 000000N/A N/A Series A Preferred Stock 11865046 000000N/A N/A N/A 0 000000N/A N/A true true Tier2 Audited Equity (common or preferred stock) Y N N Y Y N 1000000 0 0.00 0.00 0.00 0.00 0.00 Aronson LLC 150000.00 Goodwin Procter LLP 0.00 true AL AK AZ AR CA CO CT DE FL GA HI ID IL IN IA KS KY LA ME MD MA MI MN MS MO MT NE NV NH NJ NM NY NC ND OH OK OR PA RI SC SD TN TX UT VT VA WA WV WI WY DC PR Rise Companies Corp. Class A Common Stock 208000 0 0 Rise Companies Corp. Class M Common Stock 18000000 0 Aggregate consideration of $1,800, which was calculated based on the par value of $0.0001 per share of Class M Common Stock. As of December 10, 2016, all shares of Class M Common Stock have been redeemed. These purchases of shares in private offerings were exempt from the registration requirements of the Securities Act pursuant to Section 4(a)(2) thereof. PART II AND III 2 v456959_partiiandiii.htm PART II AND III

 

As filed with the Securities and Exchange Commission on January 20, 2017 (Amendment No. 2)

 

PART II – INFORMATION REQUIRED IN OFFERING CIRCULAR

 

Preliminary Offering Circular dated January 20, 2017

 

An offering statement pursuant to Regulation A relating to these securities has been filed with the Securities and Exchange Commission. Information contained in this Preliminary Offering Circular is subject to completion or amendment. These securities may not be sold nor may offers to buy be accepted before the offering statement filed with the Commission is qualified. This Preliminary Offering Circular shall not constitute an offer to sell or the solicitation of an offer to buy nor may there be any sales of these securities in any state in which such offer, solicitation or sale would be unlawful before registration or qualification under the laws of any such state. We may elect to satisfy our obligation to deliver a Final Offering Circular by sending you a notice within two business days after the completion of our sale to you that contains the URL where the Final Offering Circular or the offering statement in which such Final Offering Circular was filed may be obtained.

 

OFFERING CIRCULAR

 

 

 

Rise Companies Corp.

 

Up to 1,000,000 shares of our Class B Common Stock

 

We are offering up to 1,000,000 shares of our Class B Common Stock to the public at $[__] per share, and expect to commence this offering on or around [DATE]. The minimum investment in our Class B Common Stock for initial purchases is [  ] shares, or $[__] based on the per share price. For investors that have satisfied the applicable minimum purchase requirement for initial purchases, there are no minimum purchase requirements for additional purchases. We expect to offer Class B Common Stock in this offering until we raise the maximum amount being offered, unless terminated by our board of directors at an earlier time. We intend to initially limit the offer and sale of our Class B Common Stock in this offering solely to investors who have purchased one or more investments sponsored by us. See “Securities Being Offered” and “Plan of Distribution” for a fuller description of our Class B Common Stock.

 

There is no established public trading market for our Class B Common Stock.

 

Investing in our Class B Common Stock is speculative and involves substantial risks. You should purchase these securities only if you can afford a complete loss of your investment. See “Risk Factors” beginning on page 7 to read about the more significant risks you should consider before buying our Class B Common Stock. Potential investors are urged to consult their tax advisors regarding the tax consequences to them, in light of their particular circumstances, of acquiring, holding and disposing of our Class B Common Stock.

 

The United States Securities and Exchange Commission (the “SEC”) does not pass upon the merits of or give its approval to any securities offered or the terms of the offering, nor does it pass upon the accuracy or completeness of any offering circular or other solicitation materials. These securities are offered pursuant to an exemption from registration with the SEC; however, the SEC has not made an independent determination that the securities offered are exempt from registration.

 

    Per Share     Total Minimum     Total Maximum  
                   
Public Offering Price (1)   $ [__]     $ 1,000,000 (2)   $ [__]  
Underwriting Discounts and Commissions (3)   $     $     $  
Proceeds to Us from this Offering to the Public (Before Expenses (4))   $ [__]     $ 1,000,000 (2)   $ [__]  
Proceeds to Other Persons   $     $     $  

  

(1)   The price per share shown was arbitrarily determined by our board of directors and will apply for the duration of this offering.
     
(2)   This is a “best efforts” offering. We will not draw down on investors’ funds and admit investors as stockholders until we have raised at least $1,000,000 in this offering. Until the minimum threshold is met, investors’ funds will be revocable and will remain at the investors’ bank/financial institution. If we do not raise $1,000,000 within 12 months, we will cancel the offering and release all investors from their commitments. See “How to Subscribe.”

 

(3)   Investors will not pay upfront selling commissions in connection with the purchase of our Class B Common Stock.

 

(4)   All expenses incurred as a result of this offering, which we estimate to be approximately $[___], will be borne by us. Purchasers of our Class B Common Stock will not be directly responsible for costs incurred as a result of this offering.

 

Our office is located at 1601 Connecticut Avenue NW, Suite 300, Washington, D.C. 20009. Our telephone number is (202) 584-0550. Information regarding the Company is also available on our web site at www.fundrise.com, the contents of which (other than the offering statement, this offering circular and the appendices and exhibits thereto) are not incorporated by reference in, or otherwise a part of, this offering circular. 

 

Generally, no sale may be made to you in this offering if the aggregate purchase price you pay is more than 10% of the greater of your annual income or net worth. Different rules apply to non-natural persons and we are entitled to apply different rules to accredited investors. Before making any representation that your investment does not exceed applicable thresholds, we encourage you to review Rule 251(d)(2)(i)(C) of Regulation A under the Securities Act of 1933, as amended. For general information on investing, we encourage you to refer to www.investor.gov.

  

We are providing the disclosure in the format prescribed by Part II of Form 1-A.

 

The date of this offering circular is January 20, 2017

 

   

 

 

TABLE OF CONTENTS

 

IMPORTANT INFORMATION ABOUT THIS OFFERING CIRCULAR 1
STATE LAW EXEMPTION AND PURCHASE RESTRICTIONS 2
OFFERING CIRCULAR SUMMARY 3
RISK FACTORS 7
STATEMENTS REGARDING FORWARD-LOOKING INFORMATION 31
USE OF PROCEEDS 32
DIVIDEND POLICY AND DIVIDENDS 33
DILUTION 34
MANAGEMENT’S DISCUSSION AND ANALYSIS OF FINANCIAL CONDITION AND RESULTS OF OPERATIONS 35
BUSINESS 43
DIRECTORS, EXECUTIVE OFFICERS AND SIGNIFICANT EMPLOYEES 58
COMPENSATION OF OUR DIRECTORS AND EXECUTIVE OFFICERS 61
INTEREST OF MANAGEMENT AND OTHERS IN CERTAIN TRANSACTIONS 62
SECURITY OWNERSHIP OF MANAGEMENT AND CERTAIN SECURITYHOLDERS 65
SECURITIES BEING OFFERED 66
PLAN OF DISTRIBUTION 71
HOW TO SUBSCRIBE 73
LEGAL MATTERS 73
EXPERTS 74
ADDITIONAL INFORMATION 74
INDEX TO FINANCIAL STATEMENTS OF RISE COMPANIES CORP. F-1
APPENDIX A: FORM OF SUBSCRIPTION AGREEMENT A-1

 

   

 

 

IMPORTANT INFORMATION ABOUT THIS OFFERING CIRCULAR

 

Please carefully read the information in this offering circular and any accompanying offering circular supplements, which we refer to collectively as the offering circular. You should rely only on the information contained in this offering circular. We have not authorized anyone to provide you with different information. This offering circular may only be used where it is legal to sell these securities. You should not assume that the information contained in this offering circular is accurate as of any date later than the date hereof or such other dates as are stated herein or as of the respective dates of any documents or other information incorporated herein by reference.

  

This offering circular is part of an offering statement that we filed with the SEC, using a continuous offering process. Periodically, as we have material developments, we will provide an offering circular supplement that may add, update or change information contained in this offering circular. Any statement that we make in this offering circular will be modified or superseded by any inconsistent statement made by us in a subsequent offering circular supplement. The offering statement we filed with the SEC includes exhibits that provide more detailed descriptions of the matters discussed in this offering circular. You should read this offering circular and the related exhibits filed with the SEC and any offering circular supplement, together with additional information contained in our annual reports, semi-annual reports and other reports and information statements that we will file periodically with the SEC. See the section entitled “Additional Information” below for more details.

 

The offering statement and all supplements and reports that we have filed or will file in the future can be read at the SEC website, www.sec.gov, or on the Fundrise Platform website, www.fundrise.com. The contents of the Fundrise Platform website (other than the offering statement, this offering circular and the appendices and exhibits thereto) are not incorporated by reference in, or otherwise a part of, this offering circular.

 

We, and if applicable, those selling Class B Common Stock on our behalf in this offering, will be permitted to make a determination that the purchasers of Class B Common Stock in this offering are “qualified purchasers” in reliance on the information and representations provided by the purchaser regarding the purchaser’s financial situation. Before making any representation that your investment does not exceed applicable thresholds, we encourage you to review Rule 251(d)(2)(i)(C) of Regulation A (“Regulation A”) under the Securities Act of 1933, as amended (the “Securities Act”). For general information on investing, we encourage you to refer to www.investor.gov.

 

Unless otherwise indicated, all references in this offering circular to “Rise Companies”, “Fundrise”, the “Company”, “we”, “our”, “us” or other similar terms refer to Rise Companies Corp. and its subsidiaries.

 

 1 

 

 

STATE LAW EXEMPTION AND PURCHASE RESTRICTIONS

 

Our Class B Common Stock is being offered and sold only to “qualified purchasers” (as defined in Regulation A). As a Tier 2 offering pursuant to Regulation A, this offering will be exempt from state law “Blue Sky” review, subject to meeting certain state filing requirements and complying with certain anti-fraud provisions, to the extent that our Class B Common Stock offered hereby is offered and sold only to “qualified purchasers” or at a time when our Class B Common Stock is listed on a national securities exchange. “Qualified purchasers” include: (i) “accredited investors” under Rule 501(a) of Regulation D under the Securities Act (“Regulation D”) and (ii) all other investors so long as their investment in our Class B Common Stock does not represent more than 10% of the greater of their annual income or net worth (for natural persons), or 10% of the greater of annual revenue or net assets at fiscal year-end (for non-natural persons). However, our Class B Common Stock is being offered and sold only to those investors that are within the latter category (i.e., investors whose investment in our Class B Common Stock does not represent more than 10% of the applicable amount), regardless of an investor’s status as an “accredited investor.” Accordingly, we reserve the right to reject any investor’s subscription in whole or in part for any reason, including if we determine in our sole and absolute discretion that such investor is not a “qualified purchaser” for purposes of Regulation A.

 

To determine whether a potential investor is an “accredited investor” for purposes of satisfying one of the tests in the “qualified purchaser” definition, the investor must be a natural person who has:

 

  1. an individual net worth, or joint net worth with the person’s spouse, that exceeds $1,000,000 at the time of the purchase, excluding the value of the primary residence of such person; or

 

  2. earned income exceeding $200,000 in each of the two most recent years or joint income with a spouse exceeding $300,000 for those years and a reasonable expectation of the same income level in the current year.

 

If the investor is not a natural person, different standards apply. See Rule 501 of Regulation D for more details.

 

For purposes of determining whether a potential investor is a “qualified purchaser,” annual income and net worth should be calculated as provided in the “accredited investor” definition under Rule 501 of Regulation D. In particular, net worth in all cases should be calculated excluding the value of an investor’s home, home furnishings and automobiles.

 

 2 

 

 

 

OFFERING CIRCULAR SUMMARY

 

This offering summary highlights material information regarding our business and this offering. Because it is a summary, it may not contain all of the information that is important to you. To understand this offering fully, you should read the entire offering circular carefully, including the “Risk Factors” section before making a decision to invest in our Class B Common Stock.

 

Rise Companies Corp.

 

We are an online investment technology company, that owns and operates a leading web-based, direct investment and origination platform, located at www.fundrise.com (the “Fundrise Platform”). We believe technology-powered investment is a more efficient mechanism than the conventional financial system to invest in real estate and other assets. Enabled by our proprietary technology, we aggregate thousands of individuals from across the country to create the scale of an institutional investor without the high fees and overhead typical of the old-fashioned investment business. Individuals can invest through the Fundrise Platform at ultra-low costs for what we believe is a more transparent, web-based experience. Investors use the Fundrise Platform to potentially earn attractive risk-adjusted returns from asset classes that have generally been closed to many investors and only available to high net worth investors and institutions. We generate revenues from, among other activities, the sponsorship of investment opportunities that are offered to investors through the Fundrise Platform, including the following:

 

  · real estate investment trusts offered directly to investors online on the Fundrise Platform, without any brokers or selling commissions (“eREITsTM”); and

 

  · investment opportunities for which our affiliates serve as issuers of promissory notes tied to the performance of specific real estate assets (the “Project Dependent Notes”, together with the eREITsTM, the “Programs”).

 

Since inception, we have originated approximately $210 million in both equity and debt investments deployed across more than approximately $1.19 billion of real estate property, while collecting and processing more than 55,000 investor dividends, distributions, investments and principal re-payments since we sponsored our first online investment in 2012. Our real estate debt and equity originations have increased at a compound annual growth rate of 780% (from $0.9 million to $70.9 million) for the three-year period starting January 1, 2013 and ending December 31, 2015 and had a year-over-year growth rate of 129% (from $45.1 million to $103.4 million) for the nine months ended September 30, 2016. As of September 30, 2016, none of our sponsored Programs (as described below) have suffered any loss of principal or projected interest; however, there can be no assurance that such performance will continue in the future. In addition, as of September 30, 2016, we have yet to generate any profits from our operations and are incurring net losses, and do not expect to generate any profits, if ever, until our assets under management, or AUM, through our Programs is substantially larger.

 

Note, that beginning in September 2016, we suspended, indefinitely, our Project Dependent Notes Program. While, as of December 2016, $36,330,737.91 of securities remain outstanding under the Project Dependent Notes Program, we have no plans to sponsor the offering of any additional series of Project Dependent Notes in the immediate future.

 

In November 2015, we expanded our product offerings by launching the first ever eREITTM investment, an intended diversified real estate investment trust, available directly to investors online. As of December 15, 2016, we had sponsored five (5) eREITsTM (Fundrise Real Estate Investment Trust, LLC (the “Income eREITTM”), Fundrise Equity REIT, LLC (the “Growth eREITTM”), Fundrise East Coast Opportunistic REIT, LLC (the “East Coast eREITTM”), Fundrise West Coast Opportunistic REIT, LLC (the “West Coast eREITTM”), and Fundrise Midland Opportunistic REIT, LLC (the “Heartland eREITTM”)); as of September 30, 2016, all five eREITsTM had qualified offerings under Regulation A. As of their recent public filings prior to January 9, 2017 our sponsored eREITsTM had collectively raised approximately $119 million, including approximately $50 million raised by the Income eREITTM and approximately $50 million raised by the Growth eREITTM.

 

Our office is located at 1601 Connecticut Avenue NW, Suite 300, Washington, D.C. 20009. Our telephone number is (202) 584-0550. Information regarding the Company is also available on our web site at www.fundrise.com. Information contained in, or accessible through, our website is not a part of this offering circular, and the inclusion of our website address in this offering circular is an inactive textual reference.

 

Our Board of Directors

 

We operate under the direction of our board of directors, the members of which are accountable to us and our stockholders as fiduciaries. Our board of directors has ultimate responsibility for our operations, corporate governance, compliance and disclosure. We have four members on our board of directors, [  ] of whom have been determined, as of [  ], by our board of directors to be “independent” as that term is defined under the applicable rules and regulations of the SEC and the listing standards of the NASDAQ Stock Market LLC, even though we are not currently subject to such rules such rules applied to us. 

 

 

 3 

 

 

 

About the Fundrise Platform

 

Fundrise, LLC, a wholly-owned subsidiary of ours, owns and operates the Fundrise Platform, which may be found on the website: www.fundrise.com. The Fundrise Platform allows investors to become equity or debt holders in real estate opportunities that may have been historically difficult to access for some investors. Through the use of the Fundrise Platform, investors can browse and screen real estate investments, view details of an investment and sign legal documents online.

 

Benjamin S. Miller, our co-founder and Chief Executive Officer, is responsible for overseeing our and our affiliates’ (including Fundrise, LLC’s) day-to-day operations.  

 

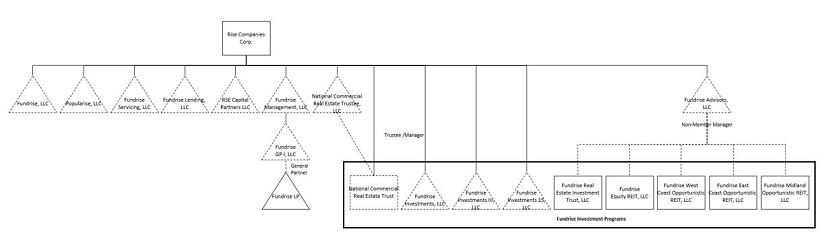
Our Structure

 

The chart below shows the relationship among us and our affiliates as of the date of this offering circular.

 

 

 

 

Fundrise, LLC, a wholly-owned subsidiary of Rise Companies, owns and operates the Fundrise Platform, which allows investors to become equity or debt holders in alternative investment opportunities.

 

Popularise, LLC, a wholly-owned subsidiary of Rise Companies, owns and operates the Popularise website, which allows developers to seek input from the public on potential future tenants.

 

Fundrise Servicing, LLC, a wholly-owned subsidiary of rise Companies, acts as a servicer for our Programs.

 

Fundrise Lending, LLC (“Fundrise Lending”), a wholly-owned subsidiary of Rise Companies, is a licensed finance lender in the State of California that facilitates real estate loans.

 

RSE Capital Partners, LLC, a wholly-owned subsidiary of Rise Companies, acts as an originator for real estate assets for our Programs.

 

Fundrise Management, LLC is the sole member and manager of Fundrise GP I, LLC, which is the general partner of Fundrise, L.P. Fundrise, L.P., was created with the intent to directly benefit Rise Companies by driving its growth and profitability. Additionally, as of the date of this offering circular, Rise Companies owns 1.96% of Fundrise, L.P. and has the ability to direct its assets.

 

National Commercial Real Estate Trustee, a wholly-owned subsidiary of Rise Companies, acts as the manager trustee of the Trust.

 

National Commercial Real Estate Trust (the “Trust”) is a Delaware statutory trust that is a wholly-owned subsidiary of Rise Companies, which has historically acquired loans from Fundrise Lending and held them for the sole benefit of certain investors that have purchased the Project Dependent Notes, which were issued by the Trust and are related to specific underlying loans for the benefit of the investor.

 

Fundrise Investments, LLC, Fundrise Investments III, LLC, and Fundrise Investments 15, LLC, each a wholly-owned subsidiary of Rise Companies, have historically acquired loans from Fundrise Lending and held them for the sole benefit of certain investors that have purchased the Project Dependent Notes, which were issued by Fundrise Investments, LLC, Fundrise Investments III, LLC and Fundrise Investments 15, LLC, respectively, and are related to specific underlying loans for the benefit of the investor.

 

Fundrise Advisors, LLC (“Fundrise Advisors”) is a registered investment advisor with the SEC and a wholly-owned subsidiary of Rise Companies that acts as the non-member manager for the eREITsTM sponsored by Rise Companies and offered for investment via the Fundrise Platform, including Fundrise Real Estate Investment Trust, LLC, Fundrise Equity REIT, LLC, Fundrise West Coast Opportunistic REIT, LLC, Fundrise East Coast Opportunistic REIT, LLC, and Fundrise Midland Opportunistic REIT, LLC.

 

 4 

 

 

 

THE OFFERING

 

Class B Common Stock we are offering   1,000,000 shares of Class B Common Stock.
     
Class B Common Stock to be outstanding immediately after this offering   1,000,000 shares of Class B Common Stock.
     
Class A Common Stock to be outstanding immediately after this offering   2,633,275 shares of Class A Common Stock.
     
Class F Common Stock to be outstanding immediately after this offering   10,000,000 shares of Class F Common Stock.
     
Class M Common Stock to be outstanding immediately after this offering   0 shares of Class M Common Stock.
     
Preferred stock to be outstanding immediately after this offering   11,865,046 shares of Series A Preferred Stock.
     
Voting power held by holders of Class B Common Stock after giving effect to this offering   0%
     
Voting power held by holders of Class A Common Stock after giving effect to this offering   2.30%
     
Voting power held by holders of Class F Common Stock after giving effect to this offering   87.34%
     
Voting power held by holders of Class M Common Stock after giving effect to this offering   0%
     
Voting power held by holders of Series A Preferred Stock after giving effect to this offering   10.36%
     
Voting Rights   Class B Common Stock carries no voting rights. One vote per share for Class A Common Stock, nine votes per share for Class M Common Stock, ten votes per share for Class F Common Stock, and one vote per share for Series A Preferred Stock. For additional information, see “Securities Being Offered.”
     
Use of Proceeds   The principal purposes of this offering are to increase our capitalization and financial flexibility. As of the date of this offering circular, we cannot specify with certainty all of the particular uses for the net proceeds to us from this offering. Currently, we intend to use the net proceeds to us from this offering for general corporate purposes, including working capital, operating expenses and capital expenditures. For additional information, see “Use of Proceeds.”

  

 

 5 

 

 

 

Investment Requirements  

The minimum investment in our Class B Common Stock for initial purchases is [  ] shares, or $[__] based on the per share price. For investors that have satisfied the applicable minimum purchase requirement for initial purchases, there are no minimum purchase requirements for additional purchases.

 

We intend to initially limit the offer and sale of our Class B Common Stock in this offering solely to investors who have purchased one or more investments sponsored by us. For additional investment requirements, see “State Law Exemption and Purchase Restrictions.”

     
Liquidity Event   Subject to then existing market conditions, we may consider alternatives for providing liquidity to our stockholders within three to five years from the completion of this offering. However, there can be no assurance that a suitable transaction will be available or that market conditions for a transaction will be favorable during that time frame. Our board of directors has the discretion to consider a liquidity transaction at any time if it determines such event to be in our best interests, such as, but not limited to, a listing of our common stock on a national securities exchange or a similar transaction. We do not have a stated term, as we believe setting a finite date for a possible, but uncertain future liquidity transaction may result in actions that are not necessarily in the best interest, or within the expectations of, our stockholders.  Accordingly, stockholders should be prepared to hold the shares of Class B Common Stock indefinitely.
     
Risk Factors   Investing in our Class B Common Stock involves a high degree of risk. You should carefully review the “Risk Factors” section of this offering circular, beginning on page 7, which contains a detailed discussion of the material risks that you should consider before you invest in our Class B Common Stock.

 

 

 6 

 

 

RISK FACTORS

 

An investment in our Class B Common Stock involves substantial risks. You should carefully consider the following risk factors in addition to the other information contained in this offering circular before purchasing shares. The occurrence of any of the following risks might cause you to lose a significant part of your investment. The risks and uncertainties discussed below are not the only ones we face, but do represent those risks and uncertainties that we believe are most significant to our business, operating results, prospects and financial condition. Some statements in this offering circular, including statements in the following risk factors, constitute forward-looking statements. Please refer to the section entitled “Statements Regarding Forward-Looking Information.”

 

Risks Related to Our Business

 

The growth of our business depends in large part on our ability to raise capital from investors. If we are unable to raise capital from new or existing investors or existing investors decide to withdraw their investments from our Programs, our Programs will be unable to deploy such capital into investments and we will be unable to collect additional fees, which would have a negative effect on our growth prospects.

 

Our ability to raise capital from investors depends on a number of factors, including many that are outside our control. Investors may choose not to make investments with alternative asset managers, including sponsors of real estate investment programs and private real estate investment funds, and may choose to invest in asset classes and fund strategies that we do not offer. Poor performance of our Programs could also make it more difficult for us to raise new capital. Investors and potential investors in our Programs continually assess the performance of our Programs independently and relative to market benchmarks and our competitors, and our ability to raise capital for existing and future Programs depends on our performance. If economic and market conditions deteriorate, we may be unable to raise sufficient amounts of capital to support the investment activities of our new and future Programs. In addition, one of our key growth strategies is the expansion of our product offerings through the development of new and future Programs. If we are unable to successfully raise capital for our existing and future Programs, we will be unable to collect additional fees in connection with our management of our Programs (which fees currently consist primarily of (i) origination fees charged to real estate operators that may be borrowers or joint venture partners with our Programs and (ii) asset management fees charged to our Programs), which would have a negative effect on our growth prospects.

 

In addition, investors are typically permitted to withdraw their investments from our Programs through various redemption plans. In difficult market conditions, the pace of investor redemptions or withdrawals from our Programs could accelerate if investors move their funds to investments they perceive as offering greater opportunity or lower risk. Although investments in our Programs may generally be redeemed only at a discount to the original investment amount and redemptions are subject to other restrictions, redemptions could have the effect of decreasing the capital available for investments in our Programs and reduce our revenues and cash flows.

 

We are currently incurring net losses and expect to continue incurring net losses in the future.

 

We are currently incurring net losses and expect to continue incurring net losses in the future. Our failure to become profitable could impair the operations of the Fundrise Platform by limiting our access to working capital to operate the Fundrise Platform. In addition, we expect our operating expenses to increase in the future as we expand our operations. If our operating expenses exceed our expectations, our financial performance could be adversely affected. If our revenue does not grow to offset these increased expenses, we may never become profitable. In future periods, we may not have any revenue growth, or our revenue could decline.

 

The loss of our executive officers or key personnel could have an adverse effect on our business. Our ability to attract and retain qualified investment professionals is critical to our success.

 

We depend on the investment expertise, skill and network of business contacts of our executive officers and key personnel. Our executive officers and key personnel evaluate, negotiate, structure, execute, monitor and service our investments. Our future success will depend to a significant extent on the continued service and coordination of our executive officers and key personnel. In particular, Benjamin S. Miller, our co-founder and Chief Executive Officer, is critical to the management of our business and operations and the development of our strategic direction. The departure of Mr. Miller or of any other executive officers or key personnel could have an adverse effect on our ability to achieve our investment objective.

 

 7 

 

 

The ability of the Programs to achieve their investment objectives depends on our ability to identify, analyze, invest in, finance and monitor real estate investments that meet their investment criteria. Our capabilities in structuring the investment process and providing competent, attentive and efficient services to our Programs depend on the employment of investment professionals in adequate number and of adequate sophistication to match the corresponding flow of transactions. To achieve the investment and growth objectives of the Programs, we may need to hire, train, supervise and manage new investment professionals to participate in our investment selection and monitoring process. We may not be able to find investment professionals in a timely manner or at all. We also face competition from other industry participants for the services of qualified investment professionals, both with respect to hiring new and retaining current investment professionals. Failure to support our investment process could have an adverse effect on our business, financial condition and results of operations. We do not carry any “key man” insurance that would provide us with proceeds in the event of the death or disability of our executive officers or key personnel.

 

Our business model depends to a significant extent upon strong relationships with key persons and companies in the real estate market for sources of investment opportunities. The inability of our executive officers or key personnel to maintain or develop these relationships, or the failure of these relationships to generate investment opportunities, could adversely affect our business.

 

We expect that certain of our executive officers and key personnel will maintain and develop our relationships with key persons and companies in the real estate market, and our Programs will rely to a significant extent upon these relationships to provide them with potential investment opportunities. Certain key persons and companies in the real estate market regularly provide us with access to their transactions. If our executive officers and key personnel fail to maintain their existing relationships or develop new relationships with key persons and companies in the real estate market for sources of investment opportunities, we will not be able to grow the investment portfolios of our Programs. In addition, individuals with whom our executive officers and key personnel have relationships are not obligated to provide us with investment opportunities, and, therefore, there is no assurance that such relationships will generate investment opportunities for our Programs.

 

The investment management business is intensely competitive.

 

The investment management business is intensely competitive, with competition based on a variety of factors, including investment performance, continuity of investment professionals and relationships with key persons in the real estate market, the quality of services provided to partner real estate operators, corporate positioning, business reputation and continuity of differentiated products. A number of factors, including the following, serve to increase our competitive risks:

 

·a number of our competitors have greater financial, technical, marketing and other resources, including a lower cost of capital and better access to funding sources, more established name recognition and more personnel than we do;

 

·there are relatively low barriers impeding entry to new investment funds, including a relatively low cost of entering these businesses;

 

·the recent trend toward consolidation in the investment management industry, and the securities business in general, has served to increase the size and strength of our competitors;

 

 8 

 

 

·some competitors may invest according to different investment styles or in alternative asset classes that the markets may perceive as more attractive than our investment approach;

 

·some competitors may have higher risk tolerances or different risk assessments than we or our Programs have;

 

·other industry participants, private real estate funds and alternative asset managers may seek to recruit our qualified investment professionals; and

 

·we have a limited operating history and investors may choose conventional platforms with more operating experience and name recognition.

 

If we are unable to compete effectively, our revenue would be reduced and our business could be adversely affected.

 

Poor performance of our Programs would cause a decline in our revenues and results of operations and could adversely affect our ability to raise capital for future Programs.

 

We generate the majority of our revenue from (i) origination fees from debt and equity investments paid by the real estate operators with which we partner, (ii) asset management fees paid quarterly by investors in our Programs, and (iii) interest income. However, despite that, for the years ended December 31, 2014 and December 31, 2015, a significant portion of our revenue was generated from the net interest income we earned as a result of the Project Dependent Note Program. We have, as of September 2016, suspended the Project Dependent Note Program, indefinitely, and thus interest income is not expected to be a material part of our future revenue.

 

If any of our Programs perform poorly, either by incurring losses or underperforming benchmarks, as compared to our competitors or otherwise, our investment record would suffer. As a result, our revenues may be adversely affected and the value of our assets under management could decrease, which may, in turn, reduce our fees. Moreover, we may experience losses on investments of our own capital in our Programs as a result of poor investment performance. If a Program performs poorly, we will receive little income or possibly losses from our own principal investment in such Program. Poor performance of our Programs could also make it more difficult for us to raise new capital. Investors in our Programs may decline to invest in future Programs we form as a result of poor performance. Investors and potential investors in our Programs continually assess performance of our Programs independently and relative to market benchmarks and our competitors, and our ability to raise capital for existing and future Programs and avoid excessive redemption levels depends on our Programs’ performance. Accordingly, poor performance may deter future investment in our Programs and thereby decrease the capital invested in our Programs and, ultimately, our revenues. Alternatively, in the face of poor performance of our Programs, investors could demand lower fees or fee concessions for existing or future Programs which would likewise decrease our revenues.

 

The performance of our Programs depends primarily on the performance and net value of the underlying properties that our Programs own or in which our Programs make debt or equity investments. Lack of performance or a reduction of the net value of some of these properties may adversely affect the performance of our Programs, and our financial condition and results of operations would be harmed.

 

Our success depends significantly upon the performance and net value of the properties that our Programs own or in which our Programs make debt or equity investments. The performance and net value of these properties is subject to risks typically associated with real estate, which include the following many of which are partially or completely outside of our control:

 

·natural disasters such as hurricanes, earthquakes and floods, or acts of war or terrorism, including the consequences of terrorist attacks, such as those that occurred on September 11, 2001, may result in a substantial damage to the properties;

 

·adverse changes in national and local economic and real estate conditions, including potential increases in interest rates and declines in real estate values, may adversely affect the investments of our Programs;

 

 9 

 

  

·an oversupply of (or a reduction in demand for) space in the areas where particular properties are located and the attractiveness of competing properties to prospective tenants may limit our Programs’ ability to attract or retain tenants;

 

·changes in governmental laws and regulations, fiscal policies and zoning ordinances may adversely affect the use of or rental income generated by the properties, and the related costs of compliance therewith and the potential for liability under applicable laws may result in losses to our Programs;

 

·remediation and liabilities associated with environmental conditions affecting properties may result in significant costs to our Programs;

 

·uninsured or underinsured property losses may result in corresponding losses to our Programs;

 

·an inability to realize estimated market rents may adversely affect the financial conditions of our Programs;

 

·a concentration of investments in properties in one sector (such as residential or retail properties) may leave our Programs’ profitability vulnerable to a downturn or slowdown in such sector and expose our Programs to risks unique to such sector;

 

·the geographic concentration of investments in a limited number of regions may expose our Programs to adverse conditions in such regions;

 

·properties that have significant vacancies could be difficult to sell, which could diminish the return on these properties;

 

·lease defaults or terminations by tenants could reduce our Programs’ net income;

 

·the profitability of investments in retail properties will be significantly impacted by the success and economic viability of the retail anchor tenants;

 

·potential development and construction delays and resultant increased costs and risks may hinder our Programs’ results of operations and decrease net income;

 

·actions of any joint venture partners that our Programs may have could reduce the returns on joint venture investments;

 

·the commercial real estate loans our Programs originate or invest in could be subject to delinquency, foreclosure and loss, which could result in losses to our Programs;

 

·investments in non-conforming or non-investment grade rated loans involve greater risk of loss;

 

·changes in interest rates and/or credit spreads could negatively affect the value of any debt investments our Programs may make, which could result in reduced earnings or losses;

 

·prepayments can adversely affect the yields on any debt investments our Programs may make;

 

·many of our Programs’ investments are illiquid and our Programs may not be able to vary their portfolios in response to changes in economic and other conditions; and

 

·if our Programs overestimate the value or income-producing ability or incorrectly price the risks of investments, they may experience losses.

 

 10 

 

 

Fees received in connection with the management of our Programs comprise a significant portion of our revenues and a reduction in or elimination of such fees, including from the termination of certain relationships with our Programs, could have an adverse effect on our revenues and results of operations.

 

Our primary sources of revenue currently consist of (i) origination fees from debt and equity investments paid by the real estate operators or joint-ventures with which we partner, (ii) asset management fees paid quarterly by investors in our Programs, and (iii) interest income. However, despite that, for the years ended December 31, 2014 and December 31, 2015, a significant portion of our revenue was generated from the net interest income we earned as a result of the Project Dependent Note Program. We have, as of September 2016, suspended the Project Dependent Note Program, indefinitely, and thus interest income is not expected to be a material part of our future revenue. For the year ended December 31, 2015, these and other fees that we earned in connection with the management of our Programs were approximately 65% of our total net revenue, in the aggregate. If the total assets or net investment income of our Programs were to decline significantly for any reason, including without limitation, due to short-term changes in market value, mark-to-market accounting requirements, the poor performance of our Programs’ investments or the failure to successfully access or invest capital, the amount of the fees we receive would also decline significantly, which could have an adverse effect on our revenues and results of operations.

 

In addition, fees paid to us could vary from quarter to quarter due to a number of factors, including a Program’s ability to invest in properties or other real estate assets that meet its investment criteria, the interest rate payable on the debt securities it acquires, the level of its expenses, variations in and the timing of the recognition of realized and unrealized gains or losses, the degree to which it encounters competition in the market, its ability to fund investments and general economic conditions. Variability in fees we received would have an adverse effect on our revenues, results of operations and could cause volatility or a decline in the value of our Class B Common Stock.

 

In addition, the advisory, management or other arrangements between us or our affiliates on one hand, and any of our Programs on the other hand, may be terminated. For example, the manager of an eREITTM may be removed for “cause” upon the affirmative vote or consent of the holders of two-thirds of the then issued and outstanding common shares of such eREITTM. Additionally, the arrangement between Fundrise Servicing, LLC (which is a wholly owned subsidiary of ours) and our Programs, pursuant to which Fundrise Servicing, LLC receives certain servicing and other fees, may be terminated upon the occurrence of certain events, such as the insolvency of Fundrise Servicing, LLC or its failure to comply with the terms of the applicable servicing agreement. If any such arrangements between us or our affiliates on one hand, and any of our Programs on the other hand, are terminated, we would experience a reduction in or elimination of such fees, resulting in a significant decline in revenues.

 

Future pressures to lower, waive or credit back our fees could reduce our revenue.

 

We have on occasion lowered, waived or credited the fees otherwise payable to us in connection with our management of our Programs to improve projected investment returns and attract investors. There has also been a trend toward lower fees in some segments of the third-party asset management business, and fees payable to us in connection with our management of our Programs could follow these trends. In order for us to maintain our fee structure in a competitive environment, we must be able to provide investors with investment returns and service that will incentivize them to pay such fees. We cannot assure you that we will succeed in providing investment returns and service that will allow us to maintain our current fee structure. Fee reductions on existing or future Programs could have an adverse impact on our revenue.

 

The historical returns attributable to our Programs may vary significantly from the future results of our Programs, our new investment strategies, our operations or any returns expected on an investment in our Class B Common Stock.

 

We have presented in this offering circular the returns relating to the historical performance of our Programs. The returns are relevant to us primarily insofar as they are indicative of revenues we have earned in the past and may earn in the future, our reputation and our ability to form new Programs. The returns of our Programs are not, however, directly linked to returns on our Class B Common Stock, since an investment in our Class B Common Stock is not an investment in any of our Programs (although we typically invest a limited amount of capital in our Programs to create an alignment of interest with investors in our Programs). Therefore, you should not conclude that continued positive performance of our Programs will necessarily result in positive returns on an investment in our Class B Common Stock. However, poor performance of our Programs will cause a decline in our revenue from such Programs, and would therefore have a negative effect on our performance and the value of our Class B Common Stock. Moreover, the historical returns of our Programs should not be considered indicative of, and may vary significantly from, the future returns of these or any future Programs we may form, in part because our Programs’ returns have benefited from investment opportunities and general market conditions that may not repeat themselves, including the availability of debt capital on attractive terms, and there can be no assurance that our current or future Programs will be able to avail themselves of profitable investment opportunities.

 

 11 

 

 

In addition, the internal rate of return, or IRR, for any current or future Program may vary considerably from the historical IRR generated by any particular Programs, or for our Programs as a whole. Future returns will also be affected by the risks described elsewhere in this offering circular, including risks of the industries and businesses in which a particular Program invests.

 

The Programs face competition for investment opportunities, which could reduce returns and result in losses to the Programs and reduce our revenues.

 

Even though our Programs are focusing on investments consisting primarily of small balance commercial real estate assets, which we believe are not targeted by institutional funds, the Programs compete for the acquisition of properties and other investments and the origination of loans with certain other companies, including REITs, insurance companies, commercial banks, certain private investment funds, hedge funds, specialty finance companies, online investment platforms and other investors. Several of our competitors are substantially larger and have considerably greater financial, technical and marketing resources than we or our Programs do. For example, some competitors may have a lower cost of capital and access to funding sources that are not available to us or the Programs. In addition, some of our competitors may have higher risk tolerances or different risk assessments than we or our Programs have. These characteristics could allow our competitors to consider a wider variety of investments, establish more relationships and offer better pricing and more flexible structuring than we are able to do for our Programs. We may lose investment opportunities for our Programs if we do not match our competitors’ pricing, terms and structure. If we are forced to match our competitors’ pricing, terms and/or structure, we may not be able to achieve acceptable returns on investments for the Programs or such investments may bear substantial risk of capital loss, particularly relative to the returns to be achieved. Furthermore, a significant increase in the number and/or the size of our competitors in our target market could force us to accept less attractive investment terms for the Programs. Moreover, some of our competitors have greater experience operating under, or are not subject to, the regulatory restrictions that the Investment Advisers Act of 1940 imposes on the manager of our eREITsTM.

 

The significant growth we have experienced, particularly with respect to assets under management and revenues, will be difficult to sustain.

 

Our assets under management increased from approximately $4.8 million as of December 31, 2014 to approximately $210 million as of December 31, 2016. The continued growth of our business will depend on, among other things, our ability to devote sufficient resources to maintaining existing investment strategies and developing new investment strategies and Programs, our ability to raise adequate capital for our Programs, our ability to identify and source appropriate real estate assets and investments, our ability to maintain and further develop relationships with real estate operators and other sources of investment opportunities, our success in producing attractive returns from our investment strategies, our ability to extend our distribution capabilities and direct investor traffic to the Fundrise Platform, our ability to deal with changing market conditions, our ability to maintain adequate financial and business controls and our ability to comply with legal and regulatory requirements arising in response to the increased sophistication of the real estate investment management market. Any failure to sustain the level of growth we have achieved historically could adversely affect our ability to generate revenues and control our expenses.

 

Our failure to manage future growth effectively may have an adverse effect on our financial condition and results of operations.

 

We may experience continued rapid growth in our operations, which may place a significant strain on our management, administrative, operational and financial infrastructure. Our success will depend in part upon the ability of our executive officers to manage growth effectively. Our ability to grow also depends upon our ability to successfully hire, train, supervise and manage new employees, obtain financing for our capital needs, expand our systems effectively, allocate our human resources optimally, maintain clear lines of communication between our transactional and management functions and our finance and accounting functions and manage the pressures on our management, administrative, operational and financial infrastructure. We also cannot assure you that we will be able to accurately anticipate and respond to the changing demands we will face as we continue to expand our operations, and we may not be able to manage growth effectively or to achieve growth at all. Any failure to manage our future growth effectively could have an adverse effect on our business, financial condition and results of operations.

 

 12 

 

 

We intend to expand into new investment strategies and geographic markets and may enter into new lines of business, each of which may result in additional risks and uncertainties in our businesses.

 

If market conditions warrant, we intend to grow by increasing assets under management in existing businesses and expanding into new investment strategies and geographic markets and may enter into new lines of business. We may develop new strategies and Programs organically through the Fundrise Platform. We may also pursue growth through acquisitions of critical business partners or other strategic initiatives.

 

Attempts to expand our businesses involve a number of special risks, including some or all of the following:

 

·the required investment of capital and other resources;

 

·the diversion of management’s attention from our core businesses;

 

·the levels of experience of our executive officers, investment professionals and senior management in operating new investment strategies and Programs;

 

·the assumption of liabilities in any acquired business;

 

·unexpected difficulties or the incurrence of unexpected costs associated with integrating and overseeing the operations of new businesses and activities;

 

·entry into geographic markets or lines of business in which we may have limited or no experience;

 

·increasing demands on our operational and management systems and controls;

 

·new investment strategies and Programs may provide for less profitable fee structures and arrangements than our existing investment strategies and Programs;

 

·compliance with additional regulatory requirements; and

 

·the broadening of our geographic footprint, increasing the risks associated with conducting operations in certain jurisdictions where we currently have no presence.

 

Entry into certain lines of business may subject us to new laws and regulations with which we are not familiar, or from which we are currently exempt, and may lead to increased litigation and regulatory risk. If a new business does not generate sufficient revenues or if we are unable to efficiently manage our expanded operations, our results of operations will be adversely affected. Our strategic initiatives may include joint ventures, in which case we will be subject to additional risks and uncertainties in that we may be dependent upon, and subject to liability, losses or reputational damage relating to systems, controls and personnel that are not under our control. Further, as we expand existing and develop new Programs that are not permanent capital vehicles, we may be subject to a greater risk of, among other things, investor redemptions and reallocation. Because we have not yet identified these potential new investment strategies, geographic markets or lines of business, we cannot identify all the risks we may face and the potential adverse consequences on us and your investment that may result from any attempted expansion. The risks described above, including those we cannot identify, may prevent us from growing our business through expanded product offerings or result in unexpected costs that may lead to a decline in our financial position and the value of our Class B Common Stock.

 

 13 

 

 

Operational risks may disrupt our business, result in losses or limit our growth.

 

We are heavily dependent on the capacity and reliability of the technology systems supporting our operations, whether owned and operated by us or by third parties. Operational risks such as interruption of our financial, accounting, compliance and other data processing systems, whether caused by fire, other natural disaster, power or telecommunications failure, cyber-attacks or other cyber incidents, act of terrorism or war or otherwise, could result in a disruption of our business, liability to investors, regulatory intervention or reputational damage. If any of these systems do not operate properly or are disabled for any reason or if there is any unauthorized disclosure of data, whether as a result of tampering, a breach of our network security systems, a cyber-incident or attack or otherwise, we could suffer financial loss, a disruption of our businesses, liability to our Programs, regulatory intervention or reputational damage. Insurance and other safeguards might be unavailable or might only partially reimburse us for our losses. Although we have back-up systems in place, our back-up procedures and capabilities in the event of a failure or interruption may not be adequate.

 

The inability of our systems to accommodate an increasing volume of transactions also could constrain our ability to expand our businesses. Additionally, any upgrades or expansions to our operations or technology may require significant expenditures and may increase the probability that we will suffer system degradations and failures.

 

Employee misconduct and unsubstantiated allegations against us could expose us to significant reputational harm.

 

We are vulnerable to reputational harm, as we operate in an industry where integrity and the confidence of investors in our Programs are of critical importance. If an employee were to engage in illegal or suspicious activities, or if unsubstantiated allegations are made against us by employees, stockholders or others, we may suffer serious harm to our reputation (as a consequence of the negative perception resulting from such activities or allegations), financial position, relationships with key persons and companies in the real estate market, and our ability to attract new investors. Our business often requires that we deal with confidential information. If our employees were to improperly use or disclose this information, we could suffer serious harm to our reputation, financial position and current and future business relationships.

 

It is not always possible to deter employee misconduct, and the precautions we take to detect and prevent this activity may not be effective in all cases. Misconduct by our employees, or even unsubstantiated allegations of misconduct, could subject us to regulatory sanctions and result in an adverse effect on our reputation and our business. See “Directors, Executive Officers and Significant Employees—Recent Developments Regarding a Former Executive Officer.”

 

If our techniques for managing risk are ineffective, we may be exposed to unanticipated losses.

 

In order to manage the significant risks inherent in our business, we must maintain effective policies, procedures and systems that enable us to identify, monitor and control our exposure to market, operational, legal and reputational risks. Our risk management methods may prove to be ineffective due to their design or implementation or as a result of the lack of adequate, accurate or timely information. If our risk management efforts are ineffective, we could suffer losses or face litigation, particularly from our clients, and sanctions or fines from regulators.

 

Our techniques for managing risks in our Programs may not fully mitigate the risk exposure in all economic or market environments, or against all types of risk, including risks that we might fail to identify or anticipate. Any failures in our risk management techniques and strategies to accurately quantify such risk exposure could limit our ability to manage risks in those Programs or to seek positive, risk-adjusted returns. In addition, any risk management failures could cause fund losses to be significantly greater than historical measures predict. Our more qualitative approach to managing those risks could prove insufficient, exposing us to unanticipated losses in the net asset value of the Programs and therefore a reduction in our revenues.

 

 14 

 

 

We may be required to repay loans that we guarantee in order for our Programs to finance the acquisition of properties.

 

From time to time we may provide certain guarantees of loans in order for our Programs to finance the acquisition of properties. If, in the future, we are called upon to satisfy a substantial portion of these guarantees, our results of operations and financial condition could be harmed.

 

A significant amount of our Programs are qualified as REITs, which are generally not subject to federal corporate income tax on their net income that is distributed. If any such Program fails to satisfy the requirements necessary to permit this favorable tax treatment, we could be subject to claims by investors and our reputation for structuring these Programs would be negatively affected, which would have an adverse effect on our financial condition and results of operations.

 

We structure some of our Programs as public non-traded REITs. A REIT is generally not subject to federal corporate income tax on its net income that is distributed, which substantially eliminates the “double taxation” (i.e., taxation at both the corporate and shareholder levels) treatment that generally results from an investment in a corporation. This treatment permits REITs to make larger distributions to investors (i.e. without reduction for federal corporate income tax). If a REIT fails to satisfy the complex requirements for qualification and taxation as a REIT under the Internal Revenue Code of 1986, as amended, we could be subject to claims by investors as a result of such REIT being subject to federal corporate income (and possibly increased state and local) tax and a reduction in the funds available for distribution to investors in our Programs. In addition, any failure to satisfy applicable tax REIT requirements in structuring our Programs would negatively affect our reputation, which would in turn affect our ability to earn additional fees from new Programs. Claims by investors could lead to losses and any reduction in our fees would have an adverse effect on our revenues.

 

The investment management industry faces substantial litigation risks that could adversely affect our business, financial condition or results of operations or cause significant reputational harm to us.

 

We depend to a large extent on our network of relationships and on our reputation in order to attract and retain investors. If an investor in our Programs is not satisfied with our products or services, such dissatisfaction, especially communicated to others, may be more damaging to our business than to other types of businesses. We make investment decisions on behalf of investors in our Programs that could result in substantial losses to them. If investors in our Programs suffer significant losses, or are otherwise dissatisfied with our services, we could be subject to the risk of legal liabilities or actions alleging negligent misconduct, breach of fiduciary duty, breach of contract, unjust enrichment or fraud. These risks are often difficult to assess or quantify and their existence and magnitude often remain unknown for substantial periods of time, even after an action has been commenced. We may incur significant legal expenses in defending against litigation. Substantial legal liability or significant regulatory action against us could cause significant reputational harm to us and could adversely affect our business, financial condition or results of operations.

 

Any failure to protect our own intellectual property rights could impair our brand, or subject us to claims for alleged infringement by third parties, which could harm our business.

 

We rely on a combination of copyright, trade secret, trademark and other rights, as well as confidentiality procedures and contractual provisions to protect our proprietary technology, processes and other intellectual property. However, the steps we take to protect our intellectual property rights may be inadequate. Third parties may seek to challenge, invalidate or circumvent our copyright, trade secret, trademark and other rights or applications for any of the foregoing. Our competitors, as well as a number of other entities and individuals, may own or claim to own intellectual property relating to our industry. From time to time, third parties may claim that we are infringing on their intellectual property rights, and we may be found to be infringing on such rights. We may, however, be unaware of the intellectual property rights that others may claim cover some or all of our technology or services.

 

In order to protect our intellectual property rights, we may be required to spend significant resources. Litigation brought to protect and enforce our intellectual property rights could be costly, time-consuming and distracting to management and could result in the impairment or loss of portions of our intellectual property. In addition, any claims or litigation could cause us to incur significant expenses and, if successfully asserted against us, could require that we pay substantial damages or ongoing royalty payments, prevent us from offering investments in our Programs or operating the Fundrise Platform or require that we comply with other unfavorable terms. Our failure to secure, protect and enforce our intellectual property rights could adversely affect our brand and our business.

 

 15 

 

 

Risks Related to this Offering and our Structure

 

Because no public trading market for our shares currently exists, it will be difficult for you to sell your shares and, if you are able to sell your shares, you will likely sell them at a substantial discount to the public offering price.

 

Our amended and restated certificate of incorporation does not require us to list our shares for trading on a national securities exchange by a specified date. There is no public market for our shares and we currently have no plans to list our shares on a stock exchange or other trading market. Until our shares are listed, if ever, you may not sell your shares unless the buyer meets the applicable suitability and minimum purchase standards. Additionally, we currently have no redemption plan in place and do not expect to adopt any redemption plans in the future. Therefore, it will be difficult for you to sell your shares promptly or at all. If you are able to sell your shares, you would likely have to sell them at a substantial discount to their public offering price. It is also likely that your shares would not be accepted as the primary collateral for a loan. Because of the illiquid nature of our shares, you should purchase our shares only as a long-term investment and be prepared to hold them for an indefinite period of time. 

 

If we do not successfully implement a liquidity transaction, you may have to hold your investment for an indefinite period.

 

Although we presently intend to list our shares of Class B Common Stock on a stock exchange or other trading market at some point in the future in order to provide liquidity to our stockholders, our amended and restated certificate of incorporation does not require us to pursue such a liquidity transaction, nor will we enter into any registration rights agreement with stockholders. Market conditions and other factors could cause us to delay the listing of our shares on a stock exchange or other trading market exchange. If we decide to pursue a liquidity transaction, we would be under no obligation to conclude the process within a set time. If we decide to list our shares on a stock exchange or other trading market, the timing of such listing will depend on real estate and financial markets, economic conditions, and federal income tax effects on stockholders, that may prevail in the future. We cannot guarantee that we will be successful in listing our shares. If we do not decide to list our shares, or delay such a listing due to market conditions, your shares may continue to be illiquid and you may, for an indefinite period of time, be unable to convert your investment to cash easily and could suffer losses on your investment.

 

This offering and the offerings of our eREITsTM are focused on attracting a large number of investors that plan on making relatively small investments. An inability to attract such investors may have an adverse effect on the success of our and our eREITs’TM offerings, and we may not raise adequate capital to implement our business strategy.

 

Our Class B Common Stock and the common shares of our eREITsTM are being offered and sold only to “qualified purchasers” (as defined in Regulation A). “Qualified purchasers” include: (i) “accredited investors” under Rule 501(a) of Regulation D (which, in the case of natural persons, (A) have an individual net worth, or joint net worth with the person’s spouse, that exceeds $1,000,000 at the time of the purchase, excluding the value of the primary residence of such person, or (B) earned income exceeding $200,000 in each of the two most recent years or joint income with a spouse exceeding $300,000 for those years and a reasonable expectation of the same income level in the current year) and (ii) all other investors so long as their investment in the particular issuer does not represent more than 10% of the greater of their annual income or net worth (for natural persons), or 10% of the greater of annual revenue or net assets at fiscal year-end (for non-natural persons). However, our Class B Common Stock and the common shares of our eREITsTM are currently being offered and sold only to those investors that are within the latter category (i.e., investors whose investment in our Class B Common Stock or in the common shares of an eREITTM, as applicable, does not represent more than 10% of the applicable amount), regardless of an investor’s status as an “accredited investor.” Therefore, our target investor base inherently consists of persons that may not have the high net worth or income that investors in a traditional initial public offerings have, where the investor base is typically composed of “accredited investors.”

 

 16 

 

 

Our reliance on attracting investors that may not meet the net worth or income requirements of “accredited investors” carries certain risks that may not be present in traditional initial public offerings. For example, certain economic, geopolitical and social conditions may influence the investing habits and risk tolerance of these smaller investors to a greater extent than “accredited investors,” which may have an adverse effect on our ability to raise adequate capital to implement our business strategy. Additionally, our focus on investors that plan on making, or are able to make, relatively small investments requires a larger investor base in order to meet our goal of raising $[__] in this offering and each eREIT’sTM annual goal of raising $50,000,000 in its offering. We may have difficulties in attracting a large investor base, which may have an adverse effect on the success of this offering and the eREITs’TM offerings, and a larger investor base involves increased transaction costs, which will increase our and our eREITs’TM expenses. Further, if our eREITsTM are unable to successfully raise capital for their respective business strategies, we will experience a decrease in the fees that we collect from our eREITsTM or from real estate operators that may be borrowers or joint venture partners with our eREITsTM, which would have a negative effect on our growth prospects.

  

Because we are limited in the amount of funds we can raise in this offering, we may be unable to form an adequate number of new Programs in order to achieve our growth potential.

 

This offering is being made on a “best efforts” basis and we may begin to use net proceeds from this offering immediately after we have received subscriptions for at least $1,000,000 in this offering. See “How to Subscribe.” Under Regulation A, we are allowed to raise only up to $50,000,000 in any 12 month period (although we may raise capital in other ways). Failure to raise substantial funds may limit our ability to expand our business, preventing us from attaining our growth objectives. Further, we will have certain fixed operating expenses, including certain expenses as a public reporting company, regardless of whether we are able to raise substantial funds in this offering. Our inability to raise substantial funds would increase our fixed operating expenses as a percentage of revenue.

 

We will continue to be controlled by our executive officers who hold shares of our capital stock, and their interests may conflict with those of our other stockholders.

 

Upon the completion of this offering (that is, assuming that we are able to raise $[ ] in this offering), our executive officers who hold shares of our capital stock, one of whom is Benjamin Miller, our Chief Executive Officer, will collectively hold more than fifty percent (50%) of the combined voting power of our capital stock (after giving effect to the voting rights of the holders of preferred stock, voting on an as-converted basis). So long as our executive officers continue to collectively hold, directly or indirectly, shares of capital stock representing more than 50% of the voting power of our capital stock, they will be able to exercise control over all matters requiring stockholder approval, including the election of directors (and therefore our management and policies), amendment of our amended and restated certificate of incorporation and approval of significant corporate transactions. The control exercised by our executive officers may have the effect of delaying or preventing a change in control of our Company or discouraging others from making tender offers for our shares, which could prevent stockholders from receiving a premium for their shares. These actions may be taken even if other stockholders oppose them. The interests of our executive officers may not always coincide with the interests of other stockholders, and our executive officers may act in a manner that advances their best interests and not necessarily those of our other stockholders.

 

The holders of our Series A Preferred Stock and Class F Common Stock could restrict our ability to enter into various corporate transactions that may be beneficial to our business strategy.

 

So long as at least 2,500,000 shares of Series A Preferred Stock remain outstanding, without the prior consent of the holders of a majority of the then outstanding shares of Series A Preferred Stock, we are generally prohibited from, among other things, the following:

 

·effecting a sale or transfer of all or substantially all of our assets;

 

·entering into any merger or consolidation;

 

 17 

 

 

·effecting a change of control;

 

·effecting a liquidation or dissolution;

 

·amending our amended and restated certificate of incorporation or bylaws;

 

·authorizing or issuing equity securities that are senior to, or on parity with, our preferred stock;

 

·redeeming or otherwise acquiring any shares of preferred stock or common stock;

 

·changing the size of our board of directors;

 

·paying or declaring any dividends;

 

·approving any transaction that is outside of the annual budget approved by our board of directors and involves a capital expenditure in excess of $1,000,000;

 

·entering into certain affiliate transactions;

 

·entering into an agreement relating to the compensation of our Chief Executive Officer;

 

·changing our material accounting methods or policies to those that are not in compliance with U.S. generally accepted accounting principles, or GAAP;

 

·issuing any equity securities for consideration other than cash;

 

·increasing the number of shares reserved under the 2014 Stock Option and Grant Plan or adopting any new stock options or incentive plans;

 

·changing our primary lines of business; and

 

·licensing or encumbering any of our intellectual property.

 

Additionally, so long as any shares of Class F Common Stock are outstanding, without the prior consent of the holders of a majority of the then outstanding shares of Class F Common Stock, we are generally prohibited from, among other things, the following:

 

·amending our amended and restated certificate of incorporation or bylaws if such amendment would adversely affect the rights of the holders of Class F Common Stock;

 

·changing the authorized number of shares of Class F Common Stock;

 

·authorizing or issuing equity securities that have voting rights more favorable than those grants to the Class F Common Stock; and

 

·changing the size of our board of directors.

 

These restrictions may limit our ability to engage in activities which could expand our business, including obtaining future financing, making needed capital expenditures, or taking advantage of business opportunities such as strategic acquisitions and dispositions.

 

 18 

 

 

Holders of our Class B Common Stock have no voting rights, except under limited circumstances, and your ability to influence the outcome of important transactions of the company, including a change in control, are limited.

 

Holders of our Class B Common Stock do not have voting rights, except as may be required by Delaware law, and will have no right to vote for any members of our board of directors. The holders of our Class A Common Stock, Class F Common Stock, Class M Common Stock and Series A Preferred Stock are entitled to vote on all matters submitted to a vote of stockholders. The holders of our Class F Common Stock are entitled to ten (10) votes per share and the holders of our Class M Common Stock are entitled to nine (9) votes per share on all matters submitted to a vote of stockholders. The holders of Class F Common Stock and Class M Common Stock control the voting power of our capital stock and therefore will control all matters submitted to our stockholders for approval. Furthermore, the holders of Series A Preferred Stock have contractual rights to approve certain corporate transactions, including effecting a change of control of our company. The holders of our Class F Common Stock, Class M Common Stock and Series A Preferred Stock may have interests that differ from yours and may vote in a way with which you disagree and which may be adverse to your interests. This concentrated control may have the effect of delaying, preventing or deterring a change in control of our company, could deprive our stockholders of an opportunity to receive a premium for their shares as part of a sale of our company and might ultimately affect the market price of our Class B Common Stock. However, on December 10, 2016, all of the outstanding shares of Class M Common Stock we redeemed, and as of the date of this Offering Circular, no shares of Class M Common Stock were issued and outstanding.

 

Our Class B Common Stock is subject to restrictions on transfer and a company repurchase option, both of which could restrict your ability to sell your shares or realize a profit on your shares.

 

Pursuant to our amended and restated certificate of incorporation, holders of our Class B Common Stock may not transfer, assign, pledge or otherwise dispose of or encumber shares of Class B Common Stock (or any interest therein) without the prior written consent of our board of directors or our chief executive officer, except for certain exempt transfers. Our board of directors or chief executive officer may withhold consent to any prohibited transfer in its absolute discretion. Accordingly, if you intend to sell or otherwise transfer your shares of Class B Common Stock, and the intended transfer is prohibited, you may not be able to consummate the sale or transfer without prior consent, and the board of directors or chief executive officer have no obligation to approve the sale or transfer. In such circumstance, you may be required to hold your shares indefinitely or transfer them at a later time and for a lower price per share than you originally proposed selling them for.

 

Additionally, pursuant to subscription agreements that we will enter into with each holder of Class B Common Stock, we have the right to repurchase, at the original purchase price, all of the shares of Class B Common Stock held by a holder if such holder fails to conform their personal conduct to accepted standards of good citizenship or if such holder conducts itself in a way that reflects poorly on our company, as determined by our board of directors or chief executive officer in their sole discretion. If we repurchase your shares of Class B Common Stock under the above circumstances, you will not realize any profit on your shares, regardless of the current fair market value of those shares. These restrictions on transfer and our repurchase option on the Class B Common Stock could also have an adverse effect on the marketability of our Class B Common Stock, which could decrease the value of the Class B Common Stock.

 

As a non-listed company conducting an exempt offering pursuant to Regulation A, we are not subject to a number of corporate governance requirements, including the requirements for independent board committees.

 

As a non-listed company conducting an exempt offering pursuant to Regulation A, we are not subject to a number of corporate governance requirements that an issuer conducting an offering on Form S-1 or listing on a national stock exchange would be. Accordingly, while we have a board of directors and have adopted guidelines relating to director conflicts of interests and policies relating to related-party transactions, we do not have, nor are we required to have (i) a board of directors of which a majority consists of “independent” directors under the listing standards of a national stock exchange, (ii) an audit committee composed entirely of independent directors and a written audit committee charter meeting a national stock exchange’s requirements, (iii) a nominating/corporate governance committee composed entirely of independent directors and a written nominating/corporate governance committee charter meeting a national stock exchange’s requirements, (iv) a compensation committee composed entirely of independent directors and a written compensation committee charter meeting the requirements of a national stock exchange, and (v) independent audits of our internal controls. Accordingly, you may not have the same protections afforded to stockholders of companies that are subject to all of the corporate governance requirements of a national stock exchange.

 

 19 

 

   

Certain provisions of our amended and restated certificate of incorporation, our bylaws and Delaware law could hinder, delay or prevent a change of control of the Company.

 

Certain provisions of our amended and restated certificate of incorporation, our bylaws and Delaware law could have the effect of discouraging, delaying or preventing transactions that involve an actual or threatened change of control of the Company, even if a change of control would be beneficial to the interests of our stockholders. For example, Section 203 of the Delaware General Corporation Law prohibits a publicly held Delaware corporation from engaging in a business combination with an interested stockholder for a period of three years after the date of the transaction by which that person became an interested stockholder, unless the business combination is approved in a prescribed manner. For purposes of Section 203, a business combination includes a merger, asset sale or other transaction resulting in a financial benefit to the interested stockholder, and an interested stockholder is a person who, together with affiliates and associates, owns, or within three years prior did own, 15% or more of voting shares. Although Section 203 is not applicable to us as of the date of this offering circular, because we do not currently have a class of voting stock that is listed on a national securities exchange or held of record by more than 2,000 stockholders (one of which must be true in order for Section 203 to apply), we may become subject to Section 203 in the future. As an additional example, our amended and restated certificate of incorporation provides that so long as at least 2,500,000 shares of Series A Preferred Stock remain outstanding, without the prior consent of the holders of a majority of the then outstanding shares of Series A Preferred Stock, we are generally prohibited from effecting a change of control.

   

The offering price of our shares of Class B Common Stock was not established on an independent basis; the actual value of your investment may be substantially less than what you pay.

 

We established the offering price of our shares of Class B Common Stock on an arbitrary basis. The selling price of our shares bears no relationship to our book or asset values or to any other established criteria for valuing shares. Because the offering price is not based upon any independent valuation, the offering price may be substantially more than the actual value of your investment. Further, the offering price may be significantly more than the price at which the shares would trade if they were to be listed on an exchange or actively traded by broker-dealers.

 

Your interest in us will be diluted if we issue additional shares, which could reduce the overall value of your investment.

 

Potential investors in this offering do not have preemptive rights to any shares we issue in the future. Under our amended and restated certificate of incorporation, we have authority to issue an aggregate of [____] shares of capital stock, consisting of [____] shares of common stock (of which 43,000,000 are Class A Common Stock, [____] are Class B Common Stock, 10,000,000 are Class F Common Stock, and 18,000,000 are Class M Common Stock) and 15,000,000 shares of preferred stock, and, subject to certain protective provisions, our stockholders may amend our amended and restated certificate of incorporation to increase the number of authorized shares, although, under Regulation A, we are only allowed to sell up to $50,000,000 of our shares of Class B Common Stock in any 12 month period (although we may raise capital in other ways). After your purchase in this offering, our board of directors may elect to issue or sell additional shares in future public or private offerings. To the extent we issue additional shares after your purchase in this offering, your percentage ownership interest in us will be diluted. In addition, depending upon the terms and pricing of any additional offerings and the value of our investments, you may also experience dilution in the book value of your shares.

 

By purchasing shares in this offering, you are bound by the arbitration provisions contained in our subscription agreement which limits your ability to bring class action lawsuits or seek remedy on a class basis.

 

By purchasing shares in this offering, investors agree to be bound by the arbitration provisions contained in Section 14 of our subscription agreement. Such arbitration provision applies to claims that may be made regarding this offering and, among other things, limits the ability of investors to bring class action lawsuits or similarly seek remedy on a class basis.

 

 20 

 

 

Section 14 of the subscription agreement allows for either us or an investor to elect to enter into binding arbitration in the event of any claim in which we and the investor are adverse parties, including claims regarding this offering. While not mandatory, in the event that we elected to invoke the arbitration clause of Section 14, the rights of the adverse stockholder to seek redress in court would be severely limited.

 

Further, Section 14(f) of the subscription agreement restricts the ability of individual investors to bring class action lawsuits or to similarly seek remedy on a class basis, unless otherwise consented to by us. These restrictions on the ability to bring a class action lawsuit is likely to result in increased costs, both in terms of time and money, to individual investors who wish to pursue claims against us.

 

By purchasing shares in this offering, an investor agrees to waive certain inspection rights set forth in Section 220 of the General Corporation Law of Delaware, which limits such investor’s ability to obtain certain corporate information from us.

 

Section 220 of the General Corporation Law of Delaware allows a stockholder of a company to inspect for any proper purpose, a company’s stock ledger, list of stockholders, and other books and records and the books and records of a company’s subsidiary in certain circumstances. By purchasing shares in this offering, investors agree to waive the inspection rights set forth in Section 220 of the General Corporation Law of Delaware. Despite our obligation to publicly file certain reports under Regulation A, such waiver will limit an investor’s ability to obtain information from us for certain proper purposes under the General Corporation Law of Delaware, which may prevent or delay an investor from evaluating our business or such investor’s investment in our securities.

 

We do not expect to declare dividends in the foreseeable future.

 

We currently anticipate that we will retain future earnings for the development, operation and expansion of our business, and do not anticipate declaring or paying any cash dividends for the foreseeable future. Any return to stockholders will therefore be limited to the increase, if any, of the value of our Class B Common Stock, which may never occur.

 

Risks Relating to Economic Conditions

 

Economic recessions or downturns may have an adverse effect on our business, financial condition and results of operations.

 

Economic recessions or downturns may result in a prolonged period of market illiquidity, which could have an adverse effect on our business, financial condition and results of operations. Unfavorable economic conditions also could reduce investments on our Fundrise Platform by Program investors and engagement by real estate operators. Periods of economic slowdown or recession, significantly rising interest rates, declining employment levels, decreasing demand for real estate, or the public perception that any of these events may occur, have resulted in and could continue to result in a general decline in acquisition, disposition and leasing activity, as well as a general decline in the value of real estate and in rents. These events could adversely affect our demand among investors and negatively impact our ability to generate the fees that we collect from our Programs or from real estate operators that may be borrowers or joint venture partners with our Programs, which will impact our results of operations.

 

During an economic downturn, it may also take longer for our Programs or for the real estate operators that may be borrowers or joint venture partners with our Programs to dispose of real estate investments, or the disposition prices may be lower than originally anticipated. As a result, the carrying value of such real estate investments may become impaired and our Programs could record losses as a result of such impairment or could experience reduced profitability related to declines in real estate values. These events could adversely affect the performance of our Programs and, in turn, our business, and negatively impact our results of operations.

 

Negative general economic conditions could continue to reduce the overall amount of sale and leasing activity in the commercial real estate industry, and hence the demand for the securities offered by our Programs, which may in turn adversely affect our revenues. We are unable to predict the likely duration and severity of the current disruption in financial markets and adverse economic conditions in the United States and other countries.

 

Further downgrades of the U.S. credit rating, impending automatic spending cuts or a government shutdown could negatively impact our liquidity, financial condition and earnings.

 

Recent U.S. debt ceiling and budget deficit concerns have increased the possibility of additional credit rating downgrades and economic slowdowns, or a recession in the United States. Although U.S. lawmakers passed legislation to raise the federal debt ceiling on multiple occasions, ratings agencies have lowered or threatened to lower the long-term sovereign credit rating on the United States. The impact of this or any further downgrades to the U.S. government’s sovereign credit rating or its perceived creditworthiness could adversely affect the United States and global financial markets and economic conditions. With the improvement of the U.S. economy, the Federal Reserve may continue to raise interest rates, which would increase borrowing costs and may negatively impact our ability or the ability of our Programs to access the debt markets on favorable terms. In addition, disagreement over the federal budget has caused the U.S. federal government to essentially shut down for periods of time. Continued adverse political and economic conditions could have an adverse effect on our business, financial condition and results of operations.

 

 21 

 

 

Global economic, political and market conditions and economic uncertainty may adversely affect our business, results of operations and financial condition.

 

The current worldwide financial market situation, as well as various social and political tensions in the United States and around the world, may continue to contribute to increased market volatility, may have long-term effects on the United States and worldwide financial markets, and may cause further economic uncertainties or deterioration in the United States and worldwide. Economic uncertainty can have a negative impact on our business through changing spreads, structures and purchase multiples, as well as the overall supply of investment capital. Since 2010, several European Union, or EU, countries, including Greece, Ireland, Italy, Spain, and Portugal, have faced budget issues, some of which may have negative long-term effects for the economies of those countries and other EU countries. Additionally, the precise details and the resulting impact of the United Kingdom’s vote to leave the EU, commonly referred to as “Brexit,” are impossible to ascertain at this point. The effect on the United Kingdom’s economy will likely depend on the nature of trade relations with the EU following its exit, a matter to be negotiated. The decision may cause increased volatility and have a significant adverse impact on world financial markets, other international trade agreements, and the United Kingdom and European economies, as well as the broader global economy for some time. Further, there is continued concern about national-level support for the Euro and the accompanying coordination of fiscal and wage policy among European Economic and Monetary Union member countries. In addition, the fiscal policy of foreign nations, such as China, may have a severe impact on the worldwide and United States financial markets. We do not know how long the financial markets will continue to be affected by these events and cannot predict the effects of these or similar events in the future on the United States economy and securities markets or on our investments. As a result of these factors, there can be no assurance that we will be able to successfully monitor developments and manage the investments of our Programs in a manner consistent with achieving their investment objectives.

 

Risks Related to our Development and the Fundrise Platform

 

Our ability to implement our business strategy is dependent, in part, upon our ability to successfully conduct this offering, and the ability of our Programs to conduct their offerings, through the Fundrise Platform, which makes an investment in us more speculative.

 

We will conduct this offering primarily through the Fundrise Platform, which we own through our wholly-owned subsidiary, Fundrise, LLC. Only a limited number of investment opportunities, including investment opportunities in our Programs, have been offered through the Fundrise Platform prior to this offering. The success of this offering, and our ability to implement our business strategy, is dependent upon our ability to sell shares of Class B Common Stock to investors through the Fundrise Platform. If we are not successful in selling shares of Class B Common Stock through the Fundrise Platform, our ability to raise proceeds through this offering will be limited and we may not have adequate capital to implement our business strategy. If we are unsuccessful in implementing our business strategy, you could lose all or a part of your investment.

 

Our ability to implement our business strategy is also dependent upon the ability of our Programs to conduct their offerings through the Fundrise Platform. If our Programs are not successful in conducting their offerings through the Fundrise Platform, their abilities to raise proceeds through their offerings will be limited and they may not have adequate capital to implement their business strategies. If our Programs are unsuccessful in implementing their business strategies, we would experience a reduction in or elimination of the fees that we collect in connection with our management of our Programs, which could harm our business and results of operations.

 

 22 

 

 

We are a development stage company with limited operating history and no profits to date. As a company in the early stages of development, we face increased risks, uncertainties, expenses and difficulties.

  

We have a limited operating history. In order for us to be successful, the volume of Programs sponsored on the Fundrise Platform will need to increase, which will require us to increase our facilities, personnel and infrastructure to accommodate the greater obligations and demands on the Fundrise Platform. The Fundrise Platform is dependent upon the website to maintain current listings and transactions in real estate-related assets comprising our Programs. We also expect to constantly update our software and website, expand our customer support services and retain an appropriate number of employees to maintain the operations of the Fundrise Platform. If our business grows substantially, we may need to make significant new investments in personnel and infrastructure to support that growth. If we are unable to increase the capacity of the Fundrise Platform and maintain the necessary infrastructure, or if we are unable to make significant investments on a timely basis or at reasonable costs, the Fundrise Platform may experience periodic downtime, which may cause disruptions to the business and operations of our Programs. Such disruptions may in turn adversely affect our business and results of operations.

 

We will need to raise substantial additional capital to fund our operations, and if we fail to obtain additional funding, we may be unable to continue operations.

 

At this early stage in our development, we have funded substantially all of our operations with proceeds from private financings from individual investors. To continue the development of the Fundrise Platform, we will require substantial additional funds. To meet such financing requirements in the future, we may raise funds through equity offerings (such as this offering), debt financings or strategic alliances. Raising additional funds may involve agreements or covenants that restrict our business activities and options. Additional funding may not be available on favorable terms, or at all. If we are unable to obtain additional funds for the operation of the Fundrise Platform, we may be forced to reduce or terminate its operation, which may adversely affect our business and results of operations.

 

If we were to enter bankruptcy proceedings, the operation of the Fundrise Platform and the activities with respect to our operations and business would be interrupted and subscription proceeds held in a segregated account may be subject to the bankruptcy.

 

If we were to enter bankruptcy proceedings or to cease operations, we would be required to find other ways to meet obligations regarding our operations and business. Such alternatives could result in delays in the filing of reports or could require us to pay significant fees to another company that we engage to perform services for us.

 

If the security of the confidential information of investors in our Programs stored in our systems is breached or otherwise subjected to unauthorized access, your secure information may be stolen.

 

The Fundrise Platform may store investors’ bank information and other personally-identifiable sensitive data. The Fundrise Platform is hosted in data centers that are compliant with payment card industry security standards and the website uses daily security monitoring services provided by Symantec Corporation. However, any accidental or willful security breach or other unauthorized access could cause your secure information to be stolen and used for criminal purposes, and you would be subject to increased risk of fraud or identity theft. Because techniques used to obtain unauthorized access or to sabotage systems change frequently and generally are not recognized until they are launched against a target, the Fundrise Platform and its third-party hosting facilities may be unable to anticipate these techniques or to implement adequate preventative measures. In addition, many states have enacted laws requiring companies to notify individuals of data security breaches involving their personal data. These mandatory disclosures regarding a security breach are costly to implement and often lead to widespread negative publicity, which may cause investors in our Programs and our partner real estate operators to lose confidence in the effectiveness of our data security measures. Any security breach, whether actual or perceived, would harm our reputation, resulting in a potential loss of investors and adverse effect on the value of your investment in us.

 

 23 

 

   

Any significant disruption in service on the Fundrise Platform or in its computer systems could reduce the attractiveness of the Fundrise Platform and result in a loss of members.

 

If a catastrophic event resulted in a platform outage and physical data loss, the Fundrise Platform’s ability to perform its functions would be adversely affected. The satisfactory performance, reliability, and availability of our technology and our underlying hosting services infrastructure are critical to our operations, level of customer service, reputation and ability to attract new members and retain existing members. Our hosting services infrastructure is provided by a third party hosting provider (the “Hosting Provider”). We also maintain a backup system at a separate location that is owned and operated by a third party. The Hosting Provider does not guarantee that members’ access to the Fundrise Platform will be uninterrupted, error-free or secure. Our operations depend on the Hosting Provider’s ability to protect its and our systems in its facilities against damage or interruption from natural disasters, power or telecommunications failures, air quality, temperature, humidity and other environmental concerns, computer viruses or other attempts to harm our systems, criminal acts and similar events. If our arrangement with the Hosting Provider is terminated, or there is a lapse of service or damage to its facilities, we could experience interruptions in our service as well as delays and additional expense in arranging new facilities. Any interruptions or delays in our service, whether as a result of an error by the Hosting Provider or other third-party error, our own error, natural disasters or security breaches, whether accidental or willful, could harm the success of this offering, our Programs’ ability to perform any services for project investments or maintain accurate accounts, our relationships with our members and our reputation. Additionally, in the event of damage or interruption, our insurance policies may not adequately compensate us for any losses that we may incur. Our disaster recovery plan has not been tested under actual disaster conditions, and it may not have sufficient capacity to recover all data and services in the event of an outage at a facility operated by the Hosting Provider. These factors could prevent our Programs from processing or posting payments on the corresponding investments, damage our brand and reputation, divert our employees’ attention, and cause members to abandon the Fundrise Platform.

 

We rely on third-party banks and on third-party computer hardware and software. If we are unable to continue utilizing these services, our business and our Programs’ ability to service the corresponding project loans and equity investments may be adversely affected.

 

Our Programs and the Fundrise Platform rely on third-party and FDIC-insured depository institutions to process their transactions, including payments of corresponding loans and equity investments and distributions to their shareholders or noteholders. Additionally, we rely on such institutions to process subscriptions under this offering. Under the Automated Clearing House (ACH) rules, if we experience a high rate of reversed transactions (known as “chargebacks”), we may be subject to sanctions and potentially disqualified from using the system to process payments. The Fundrise Platform also relies on computer hardware purchased and software licensed from third parties. This purchased or licensed hardware and software may be physically located off-site, as is often the case with “cloud services.” This purchased or licensed hardware and software may not continue to be available on commercially reasonable terms, or at all. If the Fundrise Platform cannot continue to obtain such services elsewhere, or if it cannot transition to another processor quickly, our and our Programs’ ability to process payments will suffer.

 

Risks Related to Compliance and Regulation

 

We are subject to extensive regulation, and failure to comply with such regulation could have an adverse effect on our business.

 

We and our subsidiaries are subject to extensive regulation. In particular, we are subject to regulation by the SEC under the federal securities laws, and the manager of our eREITsTM is subject to regulation under the Investment Advisers Act of 1940, or the Advisers Act.

 

The various legal statutes and regulatory rules that we and our subsidiaries are subject to are extremely complex, and compliance with them can be a time-consuming and difficult task. For example, the Advisers Act imposes numerous obligations on investment advisers, including record keeping, advertising and operating requirements, disclosure obligations and prohibitions on misleading or fraudulent activities. The Advisers Act also imposes an overriding fiduciary duty on investment advisers. As we develop new investment strategies and businesses, we expect to become subject to additional regulations and oversight by regulatory agencies with which we do not currently have experience.

 

 24 

 

 

Failure to comply with various laws and regulations applicable to us and our subsidiaries could have an adverse impact on our business. These include the possibility of significant civil or criminal fines, censure, suspensions of personnel or other sanctions (including the possibility of being barred from the industry) or the revocation of the registration of the manager of our eREITsTM as an investment adviser. Moreover, even if the announcement of a sanction imposed against us, one of our subsidiaries or our personnel by a regulator is for a small monetary amount, the adverse publicity related to the sanction could harm our reputation, which in turn could have an adverse effect on our businesses in a number of ways, making it harder for us to form new Programs and discouraging others from doing business with us. Additionally, the bringing of a significant enforcement action against us could cause irreparable damage to our business reputation and ability to remain in business, regardless of the merits of the claim against us.

 

Pursuant to the Advisers Act, operating agreements between certain of our subsidiaries who are U.S. registered investment advisers, and the eREITsTM are not assignable without the consent of the relevant eREITsTM. Assignment, as generally defined, includes direct assignments as well as assignments that may be deemed to occur, under certain circumstances, upon the direct or indirect transfer of a “controlling block” of the voting securities of the respective subsidiary. A transaction is not an assignment under the Advisers Act, however, if it does not result in a change of actual control or management of the relevant subsidiary.

 

We could decide to sell a controlling block of our voting securities in the future, in which event the contractual anti-assignment and termination provisions of the operating agreements between our U.S. registered investment adviser subsidiaries and the eREITsTM may be implicated. If an assignment of the operating agreements between the eREITsTM and our U.S. registered investment adviser subsidiaries is deemed to occur, and the eREITsTM do not consent to the assignment or enter into new agreements, our results of operations could be materially and adversely affected.

 

The regulatory environment in which we operate is subject to continual change and regulatory developments designed to increase oversight and may adversely affect our business.

 

The regulatory environment in which we operate has undergone significant changes in the recent past, including the enactment of the Dodd-Frank Wall Street Reform and Consumer Protection Act and the adoption of many new rules and regulations in response. We believe there may be more regulatory changes in our industry, which would result in subjecting participants to significant additional regulation. The requirements imposed by our regulators are designed to ensure the integrity of the financial markets and to protect investors and other third parties who deal with us. These regulations often serve to limit our activities, including through customer protection and market conduct requirements. New laws or regulations, or changes in the enforcement of existing laws or regulations, applicable to us may adversely affect our business. Our ability to function in this environment will depend on our ability to constantly monitor and promptly react to legislative and regulatory changes. For investment management firms in general, there have been a number of highly publicized regulatory inquiries that focus on the asset management industry. These inquiries already have resulted in increased scrutiny in the industry and new rules and regulations for investment managers. This regulatory scrutiny may limit our ability to engage in certain activities that might be beneficial to our stockholders.

 

In addition, as a result of the recent economic downturn, acts of serious fraud in the asset management industry and perceived lapses in regulatory oversight, U.S. governmental and regulatory authorities may increase regulatory oversight of our businesses. We may be adversely affected as a result of new or revised legislation or regulations imposed by the SEC, other U.S. governmental regulatory authorities or self-regulatory organizations that supervise the financial markets. We also may be adversely affected by changes in the interpretation or enforcement of existing laws and rules by these governmental authorities and self-regulatory organizations. It is impossible to determine the extent of the impact of any new laws, regulations or initiatives that may be proposed, or whether any of the proposals will become law. The enactment of new laws or regulations could make compliance more difficult and expensive and affect the manner in which we conduct business.

 

 25 

 

 

We are offering our shares of Class B Common Stock pursuant to recent amendments to Regulation A promulgated pursuant to the Jumpstart Our Business Startups Act of 2012, or the JOBS Act, and we cannot be certain if the reduced disclosure requirements applicable to Tier 2 issuers will make our shares of Class B Common Stock less attractive to investors as compared to a traditional initial public offering.

 

As a Tier 2 issuer, we will be subject to scaled disclosure and reporting requirements, which may make our shares of Class B Common Stock less attractive to investors who are accustomed to traditional initial public offerings that are subject to enhanced disclosure and more frequent financial reporting. In addition, given the relative lack of regulatory precedence regarding the recent amendments to Regulation A, there is a significant amount of regulatory uncertainty in regards to how the SEC or the individual state securities regulators will regulate both the offer and sale of our shares of Class B Common Stock, as well as any ongoing compliance that we may be subject to. If our scaled disclosure and reporting requirements, or regulatory uncertainty regarding Regulation A, reduces the attractiveness of our shares of Class B Common Stock, we may be unable to raise the necessary funds necessary to continue developing our Programs, which could severely affect the value of our shares of Class B Common Stock.

 

Under Section 107 of the JOBS Act, we are permitted to use the extended transition period provided in Section 7(a)(2)(B) of the Securities Act for complying with new or revised accounting standards. This permits us to delay the adoption of certain accounting standards until those standards would otherwise apply to private companies. We have elected to use the extended transition period provided in Section 7(a)(2)(B) of the Securities Act for complying with new or revised accounting standard that have different effective dates for public and private companies until the earlier of the date that we (i) are no longer an emerging growth company or (ii) affirmatively and irrevocably opt out of the extended transition period provided in Section 7(a)(2)(B). By electing to extend the transition period for complying with new or revised accounting standards, our financial statements may not be comparable to companies that comply with all public accounting standards.

 

This offering and the offerings of many of our sponsored Programs rely on new and relatively untested regulatory regimes, most notably Regulation A promulgated pursuant to the Jumpstart Our Business Act.  Accordingly, we and many of our sponsored Programs face heightened regulatory uncertainty regarding how to conduct such offerings, as well as potential enforcement actions from state and federal regulators regarding the compliance of such offerings with applicable regulatory regimes. 

 

Given the relative lack of regulatory precedence regarding the recent amendments to Regulation A, there is a significant amount of regulatory uncertainty in regards to how the SEC or the individual state securities regulators will regulate both the offer and sale of our shares of Class B Common Stock and our Programs’ common shares, as well as any ongoing compliance that we may be subject to.  As the first company to sponsor multiple offerings under Regulation A, we have led the way in establishing regulatory norms and precedents for offerings undertaken as a Tier 2 issuer, including with regard to our scaled disclosure and reporting requirements and our plan of distribution. While we endeavor to comply with all regulatory regimes with regard to this offering and our sponsored Programs’ Regulation A offerings, as a result of the novelty of our business practices surrounding such offerings, we expect to be subject to heightened regulatory focus while the regulatory norms and precedents surrounding Regulation A offerings become established, which may result in inquiries, investigations, or other enforcement actions from state or federal regulators, which could severely affect the value of our shares of Class B Common Stock.

 

Our use of Form 1-A and our reliance on Regulation A for this offering may make it more difficult to raise capital as and when we need it, as compared to if we were conducting a traditional initial public offering on Form S-1.

 

Because of the exemptions from various reporting requirements provided to us under Regulation A and because we are only permitted to raise up to $50,000,000 in any 12-month period under Regulation A (although we may raise capital in other ways), we may be less attractive to investors and it may be difficult for us to raise additional capital as and when we need it. Investors may be unable to compare our business with other companies in our industry if they believe that our financial accounting is not as transparent as other companies in our industry. If we are unable to raise additional capital as and when we need it, our financial condition and results of operations may be adversely affected.

 

There may be deficiencies with our internal controls that require improvements, and if we are unable to adequately evaluate internal controls, we may be subject to sanctions.

 

As a Tier 2 issuer, we will not need to provide a report on the effectiveness of our internal controls over financial reporting, and we will be exempt from the auditor attestation requirements concerning any such report so long as we are a Tier 2 issuer. We are in the process of evaluating whether our internal control procedures are effective and therefore there is a greater likelihood of undiscovered errors in our internal controls or reported financial statements as compared to issuers that have conducted such evaluations.

 

 26 

 

 

If we were deemed an “investment company” under the Investment Company Act, applicable restrictions could make it impractical for us to continue our business as contemplated and could have an adverse effect on our business. In addition, if any of our Programs were deemed an “investment company” under the Investment Company Act, the applicable restrictions could make it impractical for our subsidiaries to continue to provide services to our Programs, which could have an adverse effect on our business.

 

An entity will generally be deemed to be an “investment company” for purposes of the Investment Company Act of 1940, as amended (the “Investment Company Act”), if: (a) it is or holds itself out as being engaged primarily, or proposes to engage primarily, in the business of investing, reinvesting or trading in securities; (b) it is engaged or proposes to engage in the business of issuing face-amount certificates of the installment type; or (c) it owns or proposes to acquire investment securities having a value exceeding 40% of the value of its total assets (exclusive of U.S. government securities and cash items) on an unconsolidated basis.

 

We believe that we are engaged primarily in the business of providing asset management services and not in the business of investing, reinvesting or trading in securities. We do not issue face-amount certificates of the installment type. We hold ourselves out as an asset manager and do not propose to engage primarily in the business of investing, reinvesting or trading in securities. Furthermore, we do not have any material assets other than (i) equity interests in certain wholly owned subsidiaries, which in turn have no material assets (other than intercompany debt and/or real estate-related assets, including capital or debt interests in our Programs), including Fundrise, LLC, Popularise, LLC, Fundrise Servicing, LLC, and RSE Institutional Capital, LLC, (ii) equity interests in certain wholly owned subsidiaries that are trustees or managers of entities that in turn invest in real estate-related assets, including National Commercial Real Estate Trustee, LLC, and Fundrise Advisors, LLC, (iii) equity interests in a wholly owned subsidiary that is the manager of the general partner of Fundrise, L.P., which was formed to provide warehousing and financing support to assets originated and facilitated by the Fundrise Platform, including Fundrise Management, LLC, and Fundrise GP I, LLC, (iv) equity interests in a wholly owned subsidiary that is either a trust or a limited liability company that issues the Project Dependent Notes, including National Commercial Real Estate Trust, Fundrise Investments, LLC, Fundrise Investments III, LLC, and Fundrise Investment 15, LLC and (v) cash and cash equivalents. The wholly owned subsidiaries are vested with all management and control, directly or indirectly, over their subsidiaries. We do not believe that our equity interests in these wholly owned subsidiaries are investment securities. Moreover, because we believe that our capital interests in the Programs are neither securities nor investment securities, we believe that less than 40% of our total assets (exclusive of U.S. government securities and cash items) on an unconsolidated basis are comprised of assets that could be considered investment securities. Accordingly, we do not believe we are an investment company as defined in Section 3(a)(1) of the Investment Company Act. In addition, we believe we are not an investment company under Section 3(b)(1) of the Investment Company Act because we are primarily engaged in a non-investment company business.

 

We derive a majority of our revenues from fees we earn for providing services to our Programs. In that regard, if our Programs were to be deemed to be subject to the Investment Company Act, the applicable restrictions could make it impractical for our subsidiaries to continue to provide services to our Programs, which could have an adverse effect on our business. We do not believe that any of our Programs are investment companies as defined the Investment Company Act. Our Programs make equity and debt investments in diversified portfolios of commercial real estate and real estate-related assets (i) directly, (ii) through wholly-owned subsidiaries, (iii) through majority-owned joint venture subsidiaries, and, (iv) to a lesser extent, through minority-owned joint venture subsidiaries. In connection with the Section 3(a)(1)(C) analysis, the determination of whether an entity is a majority-owned subsidiary of a Program (which generally means that the interests of such Program in such entity are not “investment securities” for purposes of Section 3(a)(1)(C)) is made by such Program. The Investment Company Act defines a majority-owned subsidiary of a person as a company 50% or more of the outstanding voting securities of which are owned by such person, or by another company which is a majority-owned subsidiary of such person. The Investment Company Act further defines voting security as any security presently entitling the owner or holder thereof to vote for the election of directors of a company. Our Programs treat companies in which they own at least a majority of the outstanding voting securities as majority-owned subsidiaries. Our Programs also treat subsidiaries of which they or their wholly-owned or majority-owned subsidiary is the manager (in a manager-managed entity) or managing member (in a member-managed entity) or in which our Programs’ agreement or the agreement of our Programs’ wholly-owned or majority-owned subsidiary is required for all major decisions affecting the subsidiaries (referred to herein as “Controlled Subsidiaries”), as majority-owned subsidiaries even though none of the interests issued by such Controlled Subsidiaries meets the definition of voting securities under the Investment Company Act. Our Programs reached this conclusion on the basis that the interests issued by the Controlled Subsidiaries are the functional equivalent of voting securities. Our Programs have not asked the SEC staff for concurrence of their analysis, their treatment of such interests as voting securities, or whether the Controlled Subsidiaries, or any other of their subsidiaries, may be treated in the manner in which they intend, and it is possible that the SEC staff could disagree with any of our Programs’ determinations. If the SEC staff were to disagree with our Programs’ treatment of one or more companies as majority-owned subsidiaries, our Programs would need to adjust their strategy and assets.

 

 27 

 

 

Certain of our Programs’ subsidiaries may rely on the exclusion provided by Section 3(c)(5)(C) of the Investment Company Act. Section 3(c)(5)(C) is designed for entities “primarily engaged in the business of purchasing or otherwise acquiring mortgages and other liens on and interests in real estate.” This exclusion generally requires that at least 55% of the entity’s assets on an unconsolidated basis consist of qualifying real estate assets and at least 80% of the entity’s assets consist of qualifying real estate assets or real estate-related assets. These requirements limit the assets those subsidiaries can own and the timing of sales and purchases of those assets. To classify the assets held by our Programs’ subsidiaries as qualifying real estate assets or real estate-related assets, we will rely on no-action letters and other guidance published by the SEC staff regarding those kinds of assets, as well as upon our analyses (in consultation with outside counsel) of guidance published with respect to other types of assets. There can be no assurance that the laws and regulations governing the Investment Company Act status of companies similar to ours, or the guidance from the SEC or its staff regarding the treatment of assets as qualifying real estate assets or real estate-related assets, will not change in a manner that adversely affects our operations. Furthermore, although we and our affiliates intend to monitor the assets of our Programs’ subsidiaries regularly, there can be no assurance that our Programs’ subsidiaries will be able to maintain their exclusion from registration.

 

The Investment Company Act and the rules thereunder contain detailed parameters for the organization and operation of investment companies. Among other things, the Investment Company Act and the rules thereunder limit or prohibit transactions with affiliates, impose limitations on the issuance of debt and equity securities, generally prohibit the issuance of options and impose certain governance requirements. We and our Programs intend to conduct our operations so that neither we nor our Programs will be deemed to be an investment company under the Investment Company Act. If anything were to happen which would cause us or our Programs to be deemed to be an investment company under the Investment Company Act, requirements imposed by the Investment Company Act, including limitations on our and our Programs’ capital structure, ability to transact business with affiliates and ability to compensate key employees, could make it impractical for us and our Programs to continue our respective businesses as currently conducted, impair the agreements and arrangements between and among us, our Programs, our and their affiliates and our and their executive officers and directors, or any combination thereof, and adversely affect our and their business, financial condition and results of operations. In addition, we and they may be required to limit the amount of investments that we and they make as a principal or otherwise conduct our or their business in a manner that does not subject us or them to the registration and other requirements of the Investment Company Act.

 

We are not subject to the banking regulations of any state or federal regulatory agency.

 

We are not subject to the periodic examinations to which commercial banks and other thrift institutions are subject. Consequently, our financing decisions and our decisions regarding establishing loan loss reserves are not subject to periodic review by any governmental agency. Moreover, we are not subject to regulatory oversight relating to our capital, asset quality, management or compliance with laws.

 

Recent legislative and regulatory initiatives have imposed restrictions and requirements on financial institutions that could have an adverse effect on our business.

 

The financial industry is becoming more highly regulated. There has been, and may continue to be, a related increase in regulatory investigations of the trading and other investment activities of alternative investment funds. Such investigations may impose additional expenses on us, may require the attention of our senior management and may result in fines if we are deemed to have violated any regulations.

 

As Internet commerce develops, federal and state governments may adopt new laws to regulate Internet commerce, which may negatively affect our business.

 

As Internet commerce continues to evolve, increasing regulation by federal and state governments becomes more likely. Our and the Fundrise Platform’s business could be negatively affected by the application of existing laws and regulations or the enactment of new laws applicable to our business. The cost to comply with such laws or regulations could be significant and would increase our operating expenses, which could negatively impact our Programs. In addition, federal and state governmental or regulatory agencies may decide to impose taxes on services provided over the Internet. These taxes could discourage the use of the Internet as a means of raising capital, which would adversely affect the viability of the Fundrise Platform.

 

 28 

 

  

Laws intended to prohibit money laundering may require us to disclose investor information to regulatory authorities.

 

The Uniting and Strengthening America by Providing Appropriate Tools Required to Intercept and Obstruct Terrorism Act of 2001 (the “PATRIOT Act”) requires that financial institutions establish and maintain compliance programs to guard against money laundering activities, and requires the Secretary of the U.S. Treasury (“Treasury”) to prescribe regulations in connection with anti-money laundering policies of financial institutions. The Financial Crimes Enforcement Network (“FinCEN”), an agency of the Treasury, has announced that it is likely that such regulations would subject certain pooled investment vehicles to enact anti-money laundering policies. It is possible that there could be promulgated legislation or regulations that would require us or our service providers to share information with governmental authorities with respect to prospective investors in connection with the establishment of anti-money laundering procedures. Such legislation and/or regulations could require us to implement additional restrictions on the transfer of our shares of Class B Common Stock to comply with such legislation and/or regulations. We reserve the right to request such information as is necessary to verify the identity of prospective stockholders and the source of the payment of subscription monies, or as is necessary to comply with any customer identification programs required by FinCEN and/or the SEC. In the event of delay or failure by a prospective stockholder to produce any information required for verification purposes, an application for, or transfer of, our shares of Class B Common Stock may be refused.

 

Risks Related to Conflicts of Interest

 

There are conflicts of interest between us and our affiliates.

 

All of the agreements and arrangements between us and our affiliates, including those relating to fees and compensation, are not the result of arm’s length negotiations. Rather, such arrangements are determined by our executive officers based on industry standards and expectations of what our executive officers would be able to negotiate with a third party on an arm’s length basis. Some of the conflicts inherent in transactions with our affiliates, and the limitations on such parties adopted to address these conflicts, are described below. We will attempt to balance our interests with those of our affiliates. However, to the extent that such parties take actions that are more favorable to other entities than us, these actions could have negative impact on financial performance.

 

The interests of our executive officers, directors and affiliates may conflict with our interests.

 

We may have conflicts of interests with our executive officers, directors and affiliates. This risk is increased by the involvement of Benjamin Miller, who is our Chief Executive Officer and who participates, or expects to participate, directly or indirectly in offering by us and our affiliates, as well as in the management of our Programs. Potential conflicts of interest include, but are not limited to, the following:

 

·our executive officers, directors and/or our affiliates may make investments in real estate assets for their own respective accounts, whether or not competitive with our business;

 

·our executive officers, directors and/or our affiliates will not be required to disgorge any profits or fees or other compensation they may receive from any other business they own separately from us, and you will not be entitled to receive or share in any of the profits return fees or compensation from such businesses;

 

·our executive officers, directors and/or our affiliates are not required to devote all of their time and efforts to our affairs; and

 

·we experience conflicts of interests with certain of our directors, officers and affiliates from time to time with regard to any of our investments, transactions and agreements in which they hold a direct or indirect pecuniary interest.

 

We have adopted guidelines relating to director conflicts of interests and policies relating to related-party transactions. However, we cannot assure you that conflicts of interest, such as those listed above, will not result in claims by investors, which could have an adverse effect on our results of operations and financial condition.

 

 29 

 

 

As we establish additional Programs in the future, there may be conflicts of interests among the various Programs, which may result in opportunities that would benefit some Programs over others. Our failure to adequately address such conflicts of interest could damage our reputation and adversely affect our business.

 

We have in the past, and expect to continue in the future, to establish and sponsor additional eREITTM offerings, and to continue to offer investment opportunities primarily through the Fundrise Platform, including offerings that will acquire or invest in commercial real estate equity investments, commercial real estate loans, and other select real estate-related assets. Some of our eREITsTM have overlapping investment objectives, and potential conflicts of interest may arise with respect to our decisions regarding how to allocate investment opportunities among those Programs. The manager of our eREITsTM has adopted an investment allocation policy that governs the allocation of investment opportunities among our Programs. To the extent an investment opportunity is appropriate for one of our eREITsTM, the manager of our eREITsTM will adhere to its investment allocation policy in order to determine to which eREITTM to allocate the opportunity. If a sale, financing, investment or other business opportunity would be suitable for more than one eREITTM, the manager’s investment committee will allocate it according to the policies and procedures adopted by the manager. Any allocation of this type may involve the consideration of a number of factors that the manager’s investment committee determines to be relevant. Although the manager’s investment committee will endeavor to allocate investment opportunities in a fair and equitable manner, any of our eREITsTM could be adversely affected to the extent investment opportunities are allocated to other eREITsTM. There is no guarantee that the manager’s investment committee will make the correct decision in such allocation.

 

Except under any policies that may be adopted by us or the manager in the future, no eREITTM or other Program will have any duty, responsibility or obligation to refrain from:

 

·engaging in the same or similar activities or lines of business as any other eREITTM or other Program;

 

·doing business with any potential or actual tenant, lender, purchaser, supplier, customer or competitor of any eREITTM or other Program;

 

·engaging in, or refraining from, any other activities whatsoever relating to any of the potential or actual tenants, lenders, purchasers, suppliers or customers of any eREITTM or other Program;

 

·establishing material commercial relationships with another eREITTM or other Program; or

 

·making operational and financial decisions that could be considered to be detrimental to another eREITTM or other Program.

 

In addition, any decisions by our us or our affiliates to renew, extend, modify or terminate an agreement or arrangement, or enter into similar agreements or arrangements in the future, may benefit one Program more than another Program or limit or impair the ability of any Program to pursue business opportunities. In addition, third parties may require as a condition to their arrangements or agreements with or related to any one particular Program that such arrangements or agreements include or not include another Program, as the case may be. Any of these decisions may benefit one Program more than another Program.

 

Potential, perceived or actual conflicts of interest, such as those described above, could give rise to investor or stockholder dissatisfaction, litigation or regulatory enforcement actions. Adequately addressing conflicts of interest is complex and difficult and we could suffer significant reputational harm if we fail, or appear to fail, to adequately address potential, perceived or actual conflicts of interest. This could result in a loss of assets under management and adversely affect our business and financial condition.

 

The conflicts of interest policies we have adopted may not adequately address all of the conflicts of interest that may arise with respect to our activities and are subject to change or suspension.

 

In order to avoid any actual or perceived conflicts of interest, such as those described above, we have adopted conflicts of interest policies to specifically address some of the conflicts relating to our activities. There is no assurance that these policies will be adequate to address all of the conflicts that may arise or will address such conflicts in a manner that is favorable to us. Our board of directors may modify, suspend or rescind such policies, including any resolution implementing the provisions of such policies, in each case, without a vote of our stockholders.

 

 30 

 

 

STATEMENTS REGARDING FORWARD-LOOKING INFORMATION

 

We make statements in this offering circular that are forward-looking statements within the meaning of the federal securities laws. The words “believe,” “estimate,” “expect,” “anticipate,” “intend,” “plan,” “seek,” “may,” and similar expressions or statements regarding future periods are intended to identify forward-looking statements. These forward-looking statements involve known and unknown risks, uncertainties and other important factors that could cause our actual results, performance or achievements, or industry results, to differ materially from any predictions of future results, performance or achievements that we express or imply in this offering circular or in the information incorporated by reference into this offering circular.

 

The forward-looking statements included in this offering circular are based upon our current expectations, plans, estimates, assumptions and beliefs that involve numerous risks and uncertainties. Assumptions relating to the foregoing involve judgments with respect to, among other things, future economic, competitive and market conditions and future business decisions, all of which are difficult or impossible to predict accurately and many of which are beyond our control. Although we believe that the expectations reflected in such forward-looking statements are based on reasonable assumptions, our actual results and performance could differ materially from those set forth in the forward-looking statements. Factors which could have a material adverse effect on our operations and future prospects include, but are not limited to: 

 

  our dependence on the success of real estate investment programs for generating revenue and raising new capital;

 

  our ability to attract and retain members to the Fundrise Platform;

 

  risks associated with breaches of our data security;

 

  changes in economic conditions generally and the real estate and securities markets specifically;

 

  a failure to satisfy requirements for favorable tax treatment of our Programs;

 

  fluctuation in our cash flow or earnings as a result of any co-investments, especially in the event we are required to make future capital contributions;

 

  risks related to the real estate industry in general, including risks related to potential increases in interest rates and tenant defaults and declines in real estate values and rental and occupancy rates; 
     
  •  the other risks identified in this offering circular including, without limitation, those under the headings “Risk Factors,” “Management’s Discussion and Analysis of Financial Condition and Results of Operations” and “Business.”

 

Any of the assumptions underlying forward-looking statements could be inaccurate. You are cautioned not to place undue reliance on any forward-looking statements included in this offering circular. All forward-looking statements are made as of the date of this offering circular and the risk that actual results will differ materially from the expectations expressed in this offering circular will increase with the passage of time. Except as otherwise required by the federal securities laws, we undertake no obligation to publicly update or revise any forward-looking statements after the date of this offering circular, whether as a result of new information, future events, changed circumstances or any other reason. In light of the significant uncertainties inherent in the forward-looking statements included in this offering circular, including, without limitation, the risks described under “Risk Factors,” the inclusion of such forward-looking statements should not be regarded as a representation by us or any other person that the objectives and plans set forth in this offering circular will be achieved.

 

 31 

 

 

USE OF PROCEEDS

 

We estimate that the net proceeds to us from the sale of Class B Common Stock in this offering will be approximately $[  ] million, based upon (i) the sale of the maximum number of shares of Class B Common Stock being offered under this offering circular and (ii) an offering price of $[  ] per share, and after deducting estimated offering expenses payable by us.

 

The principal purposes of this offering are to increase our capitalization and financial flexibility. As of the date of this offering circular, we cannot specify with certainty all of the particular uses for the net proceeds to us from this offering. Currently, we intend to use the net proceeds to us from this offering for general corporate purposes, including working capital, operating expenses and capital expenditures. Other than the payment of officers’ salaries, none of the proceeds of this offering will be used to compensate or otherwise make payments to our or our subsidiaries’ officers or directors.

 

Additionally, we may use a portion of the net proceeds to us to acquire businesses, products, services or assets. We do not, however, have agreements or commitments for any material acquisitions at this time. Accordingly, our management will have discretion in the application of the net proceeds to us from this offering, and investors will be relying on the judgment of our management regarding the use of these net proceeds. Pending the use of the net proceeds to us as described above, we plan to invest the net proceeds to us in short-term and long-term interest-bearing obligations, including government and investment-grade debt securities and money market funds. We cannot predict whether the proceeds invested will yield a favorable return.

 

 32 

 

 

DIVIDEND POLICY AND DIVIDENDS

 

We have never declared or paid cash dividends on our capital stock, including the Class B Common Stock. We currently intend to retain any future earnings for use in the operation of our business and do not intend to declare or pay any cash dividends in the foreseeable future. Any further determination to pay dividends on our capital stock will be at the discretion of our board of directors and will depend on our financial condition, operating results, capital requirements, general business conditions, contractual restrictions and other factors that our board of directors considers relevant.

 

 33 

 

 

DILUTION

 

If you invest in our Class B Common Stock, your interest will be diluted to the extent of the difference between the offering price per share of our Class B Common Stock and the pro forma net tangible book value per share of our Class B Common Stock immediately after this offering. Dilution results from the fact that the per share offering price of our Class B Common Stock is substantially in excess of the pro forma net tangible book value per share attributable to the existing equity holders. Net tangible book value represents net book equity excluding intangible assets, if any.

 

Our pro forma net tangible book value per share as of June 30, 2016 was approximately $[_________], or approximately $[_________] per share of our Class B Common Stock. Pro forma net tangible book value represents the amount of total tangible assets less total liabilities. Pro forma net tangible book value per share represents pro forma net tangible book value divided by the number of shares of Class B Common Stock outstanding.

 

The following table illustrates the substantial and immediate dilution per share of Class B Common Stock to a purchaser in this offering:

 

Assumed offering price per share      $[        ] 
Pro forma net tangible book value per share as of June 30, 2016  $[       ]      
Increase in pro forma net tangible book value per share attributable to new investors   [       ]      
Pro forma net tangible book value per share as of June 30, 2016, net of new investors        [         ] 
Dilution in pro forma net tangible book value per share to new investors       $[          ] 

 

The following table sets forth, on the same pro forma basis, as of June 30, 2016, the number of shares of Class B Common Stock purchased from us, the total consideration paid, or to be paid, and the average price per share paid, or to be paid, by existing stockholders and by the new investors, calculated at an assumed offering price of $[______] per share, before deducting estimated offering expenses payable by us:

 

    Shares Purchased     Total Consideration     Average
Price
 
    Number     Percent     Amount     Percent     Per Share  
Existing Common Stockholders     12,633,275       [____] %   $ [_________]       [___] %   $ [____]  
New Investors     1,000,000       [____]       [_________]       [___]       [____]  
Total     13,633,275       [____] %   $ [_________]       [___] %   $ [____]  

 

The table above does not give effect to shares of our Class B Common Stock that may be issued upon the conversion of restricted shares or the exercise of options that we expect to grant under our stock-based compensation plans after the time of this offering. To the extent shares of our Class B Common Stock are issued upon exercise or conversion, there will be further dilution to new investors.

 

 34 

 

 

MANAGEMENT’S DISCUSSION AND ANALYSIS OF FINANCIAL CONDITION AND RESULTS OF OPERATIONS

 

The following discussion and analysis of our financial condition and results of operations should be read in conjunction with the consolidated financial statements and related notes that appear in this offering circular. In addition to historical consolidated financial information, the following discussion contains forward-looking statements that reflect our plans, estimates and beliefs. Our actual results could differ materially from those discussed in the forward-looking statements. Factors that could cause or contribute to these differences include those discussed below and in this offering circular, particularly in the section entitled “Risk Factors.”

 

Overview

 

We own and operate the Fundrise Platform, a leading online, direct investment platform located at www.fundrise.com. We believe technology-powered real estate investment is a more efficient mechanism than the conventional financial system to invest in real estate and other alternative assets. Enabled by our proprietary technology, we aggregate thousands of individuals from across the country to create the scale of an institutional investor without the high fees and overhead typical of the old-fashioned investment business. Individuals can invest through the Fundrise Platform at ultra-low costs for what we believe is a better, more transparent web-based experience. Investors use the Fundrise Platform to potentially earn attractive risk-adjusted returns from asset classes that have generally been closed to many investors and only available to high net worth investors and institutions.

 

We believe that, as our business scales, while our growth may increase in absolute terms, our individual performance metrics are likely to slow. Accordingly, it may be insufficient to rely solely on any specific performance metric as a measurement of our success.

 

Since inception, we have originated approximately $210 million in both equity and debt investments deployed across more than approximately $1.19 billion of real estate property, while collecting and processing more than 55,000 investor dividends, distributions, investments and principal re-payments since we sponsored our first online investment in 2012. Our real estate debt and equity originations have increased at a compound annual growth rate of 780% (from $0.9 million to $70.9 million) for the three-year period starting January 1, 2013 and ending December 31, 2015 and had a year-over-year growth rate of 129% (from $45.1 million to $103.4 million) for the nine months ended September 30, 2016. As of September 30, 2016, none of our sponsored Programs (as described below) have suffered any loss of principal or projected interest; however, there can be no assurance that such performance will continue in the future. In addition, as of September 30, 2016, we have yet to generate any profits from our operations and are incurring net losses, and do not expect to generate any profits, if ever, until our assets under management, or AUM, through our Programs is substantially greater than $210 million.

 

We generate the majority of our revenue from (i) origination fees from debt and equity investments paid by the real estate operators with which we partner, (ii) asset management fees paid quarterly by investors in our Programs, and (iii) interest income. However, despite that, for the years ended December 31, 2014 and December 31, 2015, a significant portion of our revenue was generated from the net interest income we earned as a result of the Project Dependent Note Program. We have, as of September 2016, suspended the Project Dependent Note Program, indefinitely, and thus interest income is not expected to be a material part of our future revenue.

 

The origination fees we receive from originating debt and equity investments range from 0% to 2% of the initial principal amount of the investment. During the years ended December 31, 2014 and December 31, 2015, we generated gross origination fee and other acquisition fee revenue of $0.2 million and $1.4 million, respectively. During the nine months ended September 30, 2015 and September 30, 2016, we generated gross origination fee and other acquisition fee revenue of $1.1 million and $1.8 million, respectively. In accordance with U.S. Generally Accepted Accounting Principles (“GAAP”) we are required to defer the net of debt origination fees and costs and recognize the revenue over the life of the loan. This treatment may not accurately reflect the amount of origination fee income received by us and used in operations for a given year.

 

Investors pay us an annual asset management fee that is currently generally equal to 1% annually of the net offering proceeds as of the end of each quarter or the net asset value (“NAV”) at the end of each prior quarter as set forth in the filings of each respective eREITTM. In some instances, Fundrise Advisors, LLC, our wholly-owned subsidiary and the Manager of the eREITsTM may waive the asset management fee in whole or in part and will, as a result, forfeit any portion of the asset management fee that is waived.

 

The equity capital our Progams invest in the real estate assets enabled through the Fundrise Platform comes directly from investors. Our model is built specifically to leverage the economies of scale created by the Internet to cut out excessive fees, while also lowering execution costs and reducing both time and manual resources. Our end-to-end integrated web-platform transforms the real estate origination, underwriting, funding, and servicing processes, replacing expensive sales and management teams with online applications, implementing data driven decision making, and automating transactions through payment processing APIs (application programming interfaces).

 

In November 2015, we expanded our product offerings by launching the first ever eREITTM investment, an intended diversified real estate investment trust, available directly to investors online. As of September 30, 2016, we have a total of five sponsored eREITsTM qualified under Regulation A. Through the Fundrise Platform, we reduced upfront fees and costs by up to 90% when compared to publicly traded REITs and public non-traded REITs, by eliminating high-fee broker-dealers and investment bankers, while removing the double promote (where sponsors receive returns in more than one place in the distribution waterfall) common with real estate private equity.  Our direct online investment model allows us, through our sponsored programs, to more efficiently raise capital than conventional institutional capital.  The average size of the real estate assets originated by us and our affiliates has increased from approximately $0.5 million to $1.6 million for the fiscal years ended December 31, 2014 and 2015, respectively. The average size of the real estate assets originated by us and our affiliates during the nine months ended September 30, 2016, was approximately $5.7 million.

 

 35 

 

 

Other than our limited co-investments as the sponsor in the various eREITsTM, we typically do not assume the long-term credit risk of the investments facilitated through the Fundrise Platform. However, from time to time, we or our affiliates, may bridge or warehouse investments for the eREITsTM or other sponsored programs. See “Management’s Discussion and Analysis Of Financial Condition And Results Of Operations – Liquidity and Capital Resources – Fundrise, L.P. – Sidecar Investment Fund.” As a result, a portion of our revenue comes from (i) interest earned from real estate assets we hold in this warehousing capacity and (ii) distributions from investments we make in our Programs.

 

Program investors can invest in one or all of the following channels that are offered through the Fundrise Platform, which we refer to in this offering circular as our Programs:

 

    eREITsTM.  As of September 30, 2016, we have sponsored five (5) separate eREITsTM, all of which had qualified offerings under Regulation A, allowing any U.S. investor—not just high net worth individuals and other accredited investors—to invest directly in a diversified portfolio of commercial real estate investments.

 

    Project Dependent Notes.  Accredited investors may invest in promissory notes tied to the performance of specific real estate assets, in offerings exempt from registration pursuant to Section 4(a)(2) and Rule 506 of Regulation D. The Project Dependent Notes are typically issued by the National Commercial Real Estate Trust or a separate limited liability entity, each of which are ultimately under our control. The Project Dependent Notes are settled with cash flows from the underlying real estate assets selected by each investor through the Fundrise Platform.  Since the introduction of our eREITTM Programs, we have not sponsored any additional series of Project Dependent Notes, and, beginning in September 2016, we suspended, indefinitely, our Project Dependent Notes Program. While, as of September 30, 2016, approximately $36.3 million of securities remain outstanding under the Project Dependent Notes Program, we have no plans to sponsor the offering of any additional series of Project Dependent Notes in the immediate future.

 

We have experienced significant growth since the Fundrise Platform launched in 2012. For the years ended December 31, 2014 and 2015, we sponsored investments available to third party investors through our platform of approximately $9.0 million and $58.0 million, respectively, representing a year-over-year increase of approximately 544%. For the nine months ended September 30, 2016, we sponsored roughly $103.4 million in investment in real estate assets through the Fundrise Platform, including investments made through the eREITsTM, representing an increase of approximately 129% from the nine months ended September 30, 2015.

 

For the years ended December 31, 2014 and 2015, our total net revenue was $0.2 million and $2.3 million, respectively, representing a year-over-year increase of over 1,000%. For the six months ended June 30, 2016, our total net revenue continued to increase to roughly $3.5 million. We believe that our revenue in 2015 has lagged our growth in assets under management as a result of a deliberate low-fee model similar to the Vanguard mutual fund investment philosophy, where the costs of investment vehicles are kept to a strict minimum. For example, with respect to Fundrise Real Estate Investment Trust, LLC (the “Income eREITTM”), which is the first eREITTM investment vehicle we sponsored, our wholly-owned affiliated manager, Fundrise Advisors, LLC, agreed to waive its asset management fees until December 31, 2017 if the Income eREITTM does not achieve an annual, non-compounded return equal to 15%. We consider this low-fee, investor-centric approach a form of radical investment accountability.

 

Our historical measured growth rates in facilitating investments through the Fundrise Platform reflect a deliberate strategy that allowed us to build and develop the various enterprise functions to support our scale, including operations, risk controls, customer support, compliance and technology. Demand from real estate operators and investors will continue to inform our business and investment product decisions, but we have so far refused to compromise the long-term quality of our underwriting to pursue excessive near-term growth rates that we believe would result in investment performance below our standards.

 

We have achieved the following significant milestones since our founding:

 

    In June 2012, we invented online real estate investing (what some refer to as “real estate crowdfunding”), when our founders sponsored the first ever online real estate offering under Regulation A (available to all residents of the District of Columbia and the Commonwealth of Virginia) for a property at 1351 H Street NE, Washington, DC.

 

    In April 2013, we continued to lead the evolution of online real estate investing, when our founders sponsored the second ever online real estate offering under Regulation A (available to all residents of the District of Columbia and the Commonwealth of Virginia) for a property located at 906 H Street NE, Washington, DC.

 

 36 

 

 

    In March 2014, we continued to lead the evolution of online real estate investing, when our founders sponsored the third ever online real estate offering under Regulation A (available to all residents of the District of Columbia, the Commonwealth of Virginia and the State of Maryland) for a property located at 1539 7th Street NW, Washington, DC.

 

    In April 2014, Renren Inc. led our approximately $24.7 million Series A Preferred Stock financing round.

 

    In November 2013, we introduced the first generation of the Fundrise Rating, which analyzed 25 key data variables relevant to real estate asset creditworthiness.

 

    In June 2014, we introduced Project Dependent Notes that allowed investors to deploy capital targeting returns tied to select specific real estate assets through a standardized and simplified online investment process.

 

    In February 2015, we sponsored an offering of limited liability company interests in Fundrise 3 World Trade Center, LLC, which owned approximately $2 million worth of Revenue Bonds, Series 2014 (backed by the 3 World Trade Center Project), Class 1, which had been issued by the New York Liberty Development Corporation.

 

    In November 2015, we sponsored the first ever online real estate investment trust available to anyone in the U.S. (an eREITTM), called the Fundrise Real Estate Investment Trust, LLC (the Income eREITTM).

 

    In January 2016, we surpassed $100 million in cumulative originations of debt and equity investments across our Programs.

 

    For the fiscal year ended December 31, 2015, we had earned a cumulative 13% gross annual return for the entirety of the Project Dependent Notes program, which totaled 43 separate underlying real estate assets.

 

    In February 2016, we sponsored the second ever eREITTM, called the Fundrise Equity REIT, LLC (the Growth eREITTM).

 

    In July 2016, we surpassed 100,000 members on the Fundrise Platform.

 

    In September 2016, we suspended, indefinitely, our Project Dependent Notes program.

 

    In September 2016, we sponsored three additional eREITsTM, which vary based on geographic focus— Fundrise West Coast Opportunistic REIT, LLC (the West Coast eREITTM), Fundrise Midland Opportunistic REIT, LLC (the Heartland eREITTM), and Fundrise East Coast Opportunistic REIT, LLC (the East Coast eREITTM), each of which is available to anyone in the U.S., allowing investors to make their investment decisions through a custom product application.
       
    In October 2016, we surpassed $100 million in assets under management under the eREITTM program.

 

    In December 2016, we surpassed $200 million in cumulative originations of debt and equity investments across our Programs. 
       
    In December 2016, to our knowledge, the Income eREITTM became the first ever issuer to raise $50 million, the maximum amount allowed, pursuant to Regulation A.
       
    In December 2016, to our knowledge, the Growth eREITTM became the second ever issuer to raise $50 million pursuant to Regulation A.

 

The following graph represents the total, cumulative dollar amount of debt and equity investments that we (or our affiliates) have originated from third-party sources for our Programs since January 2013 through December 31, 2016:

 

 37 

 

 

 

 

The following graph represents the total cumulative dollar amount of real estate property that we (or our affiliates) have originated from third-party sources for our Programs since January 2013 through December 31, 2016:

 

 

We incurred net losses of $4.1 million and $3.7 million for the years ended December 31, 2014 and 2015, respectively. As of January 6, 2016, we have forty-three (43) full time employees, primarily based in Washington, DC.

 

Key Factors Affecting Our Performance

 

Investment in Long-Term Growth

 

The core elements of our growth strategy include enrolling new investors, broadening our origination capabilities, enhancing our technology infrastructure, expanding our product offerings, and extending customer lifetime value. We plan to continue to invest significant resources to accomplish these goals, and we anticipate that our operating expenses will continue to increase for the foreseeable future, particularly our sales and marketing, technology, and origination expenses. These investments are intended to contribute to our long-term growth, but they may affect our near term profitability.

 

Originations

 

Our revenues have grown since 2014 primarily as a result of growth in originations for our Programs. Growth in originations has been driven by the addition of new assets under management, increasing investment from our existing and new investors, and increasing average investment size.

 

We anticipate that our future growth will continue to depend in part on attracting new investors and real estate operators to our Programs. We plan to increase our sales and marketing spending to attract these customers as well as continuing to increase our origination efforts to better attract potential real estate operators. As we have invested more funds in our digital marketing efforts and focused on developing relationships with real estate operators, we expect to increase our Programs’ investments at a faster rate than in the past.

 

 38 

 

 

Real Estate Originations

 

We originate our Programs’ real estate investments with the Fundrise Platform and through our in-house real estate team. We generate revenue from origination fees paid by real estate operators and joint-ventures in connection with debt and equity investment originations. We believe originations are a key indicator of the growth rate of our marketplace, credibility of our brand, scale of our business, strength of our network effect, and economic competitiveness of our products and future growth. Real estate originations have increased significantly over time due to the increased awareness of our brand, our high real estate operator and investor satisfaction rates, the effectiveness of our acquisition channels, a strong track record of investment performance and the expansion of our capital base. Factors that could affect debt and equity investment originations include the interest rate and economic environment, the competitiveness of our cost of capital, the success of our operational efforts to balance demands from investors and real estate operators, our ability to develop new products or enhance existing products for real estate operators and investors, the success of our sales and marketing initiatives and the success of developing relationships with real estate operator and acquiring and retaining investors.

 

Factors Affecting Our Results

 

Economic Environment

 

The demand for our Programs’ products from real estate operators and investors is dependent upon, respectively, the cost of capital offered to real estate operators and the return earned by our Program investors relative to other comparable or substitute products. General economic factors and conditions, including the general interest rate environment and unemployment rates, may affect real estate operators’ willingness to seek investment capital for real estate investment opportunities and investor ability and desire to invest in real estate. For example, a significant interest rate increase could cause potential real estate operators to defer new projects or financing. Additionally, if weakness in the economy emerges and actual or expected default rates increase, investors in our Programs may delay or reduce their investments. However, we believe our platform and Programs will continue to offer an attractive value proposition to real estate operators and investors in all economic and interest rate environments relative to other alternatives.

 

Effectiveness of Underwriting Models

 

Our ability to attract real estate operators and investors to our platform is significantly dependent on our ability to effectively evaluate the quality and future performance of a real estate investment opportunities. Our ability to effectively underwrite the risk impacts our ability to offer attractive investment returns for investors as well as our ability to offer competitive cost of capital for real estate operators with which we partner, both of which directly relate to our members’ confidence in our platform. Our proprietary underwriting process and digital data backbone provide us with an efficient system to assess the risk and creditworthiness of each real estate investment opportunity. Our internal database driven system is constantly collecting new data points. Since our inception, we have received and reviewed more than 3,000 real estate transactions through our proprietary underwriting process. As our data set continues to expand with each new investment that is submitted for review and each ongoing monthly and quarterly detailed asset level report received, our internal infrastructure grows and analytical capabilities improve. Because the entire system is built on web-based, cloud technology and utilizes data driven analysis and decision-making, the model is continuously improving and increasing in efficiency as the volume of data points increase exponentially and our automated processes undergoes constant optimization.

 

Components of Results of Operations

 

Total Net Revenue

 

We generate the majority of our revenue from (i) origination fees from debt and equity investments paid by the real estate operators and joint-ventures with which we partner, (ii) asset management fees paid quarterly by investors in our Programs, and (iii) interest income. However, despite that, for the years ended December 31, 2014 and December 31, 2015, a significant portion of our revenue was generated from the net interest income we earned as a result of the Project Dependent Note Program. We have, as of September 2016, suspended the Project Dependent Note Program, indefinitely, and thus interest income is not expected to be a material part of our future revenue.

 

Operating Expenses

 

Our operating expenses consist of sales and marketing, origination and servicing and general and administrative expenses, which includes engineering and product development and other general and administrative expenses.

 

 39 

 

 

Sales and Marketing

 

Sales and marketing expense consists primarily of engagement of real estate operators and enrollment of investors in our Programs, including costs attributable to marketing and selling our products. This includes costs of building general brand awareness, and salaries and benefits expenses related to our investments and marketing teams.

 

Sales and marketing expense was $0.9 million and $2.4 million for the years ended December 31, 2014 and 2015, respectively, an increase of 181%. The increase was primarily due to an increase in marketing and push for enrollment of investors as we debuted our first eREITTM.

 

Sales and marketing expense was $0.8 million and $0.4 million for the six months ended June 30, 2015 and 2016, respectively, a decrease of 49%. The decrease was primarily due to the reimbursement of organizational and offering costs, including certain marketing costs in relation to the offering of shares by the eREITsTM, to Fundrise Advisors, LLC, our wholly-owned subsidiary. 

  

Origination and Servicing

 

Origination and servicing expense consists of costs attributable to activities that most directly relate to origination and servicing loans for real estate operators that are borrowers under our Programs and investors in our Programs, in addition to the salaries and benefits expense of our real estate team.

 

Origination and servicing expense was $0.8 million and $1.0 million for the years ended December 31, 2014 and 2015, respectively, an increase of 27%. The slight increase was primarily due to a greater number of deals originated and serviced, but did not increase at the same rate as deal originations due to a substantial increase in the size of the deals being originated.

 

Origination and servicing expense was $0.4 million and $0.5 million for the six months ended June 30, 2015 and 2016, respectively, an increase of 15%. The slight increase was primarily due to an increase in headcount in our real estate underwriting and origination teams.

 

Engineering and Product Development

 

Engineering and product development expense consists primarily of salaries and benefits expense for our engineering and product management teams. These teams work on the development and maintenance of the Fundrise Platform. Engineering and product development expense also includes non-capitalized hardware and software costs.

 

Engineering and product development expense was $0.3 million and $0.5 million for the years ended December 31, 2014 and 2015, respectively, an increase of 70%. The increase was driven by investment in the Fundrise Platform and product development, which included an increase in personnel-related expenses resulting from increased headcount.

 

We capitalized $0.3 million, $0.5 million and $0.6 million in software development costs for the years ended December 31, 2013, 2014 and 2015, respectively.

 

Engineering and product development expense was $0.3 million and $0.4 million for the six months ended June 30, 2015 and 2016, respectively, an increase of 19%. The increase was driven by investment in the Fundrise Platform and product development, which included an increase in personnel-related expenses resulting from increased headcount.

 

We capitalized $0.3 million and $0.4 million in software development costs for the six months ended June 30, 2015 and 2016, respectively.

 

Other General and Administrative

 

Other general and administrative expense consists primarily of salaries and benefits expense for our accounting, legal, and operations teams, stock-based compensation for all eligible employees, and professional services fees. Other general and administrative expense also includes facilities and depreciation and amortization expenses.

 

Other general and administrative expense was $1.7 million and $2.0 million for the years ended December 31, 2014 and 2015, respectively, an increase of 18%. The increase was primarily due to an increase in salaries and stock-based compensation expense related to increased headcount as we continue to invest in infrastructure and support teams.

 

Other general and administrative expense was $0.8 million and $1.2 million for the six months ended June 30, 2015 and 2016, respectively, an increase of 54%. The increase was primarily due to an increase in salaries and stock-based compensation expense related to increased headcount as we continue to invest in infrastructure and support teams.

  

Key Operating and Financial Metrics

 

We regularly review a number of metrics to evaluate our business, measure our performance, identify trends, formulate financial projections and make strategic decisions. (Tabular amounts in thousands, except percentages, or as noted.)

 

                Year-  
                Over-  
    December 31,     December 31,     Year  
    2015     2014     Increase  
Originations   $ 56,058     $ 13,946       392 %
                         
Year Ended December 31,     2015         2014            
Net Origination Fees   $ 826     $ 98       743 %
% of Originations     1.47 %     0.70 %        
                         
Total Operating Revenue   $ 890     $ 153       482 %
% of Originations     1.59 %     1.10 %        
                         
Total Net Revenue   $              2,328     $ 198       1,076 %
% of Originations     4.15 %     1.42 %        
                         
Total Operating Expenses   $ 5,999     $ 3,702       62 %
% of Originations     10.70 %     26.55 %        
                         
Net Operating Loss   $ (3,671 )   $ (3,504 )     5 %
   % of Originations     6.55 %     25.13 %        

 

 40 

 

 

           Year- 
           Over- 
   June 30,   June 30,   Year 
   2016   2015   Change 
Originations  $68,000   $31,100    119%
                
Six-Months Ended June 30,  2016   2015      
Net Origination Fees  $1,280   $287    346%
% of Originations   1.88%   0.92%     
                
Total Operating Revenue  $1,408   $301    368%
% of Originations   2.07%   0.97%     
                
Total Net Revenue  $3,484   $872    300%
% of Originations   5.12%   2.80%     
                
Total Operating Expenses  $3,282   $2,438    35%
% of Originations   4.83%   7.84%     
                
Net Operating Loss  $(1,442)  $(1,855)   (22%)
   % of Originations   2.12%   5.96%     

 

Comparison of Years Ended December 31, 2014 and 2015

 

For the years ended December 31, 2015 and 2014, our total net revenue was $2.3 million and $0.2 million, respectively, representing a year-over-year increase of over 1,000%. Total net revenue for the year ended December 31, 2015 included $0.8 million of net origination fee revenue and $1.4 million of net interest income. Total net revenue for the year ended December 31, 2014 included $0.1 million of net origination fee revenue and approximately $45,000 of net interest income.

 

For the years ended December 31, 2015 and 2014, our net origination fee revenue was $0.8 million and $0.1 million, respectively, representing a year-over-year increase of 743%. In accordance with the Financial Accounting Standards Board (“FASB”) Accounting Standards Codification (“ASC”) 310, loan origination fees and related loan origination costs for certain loans shall be offset and only the net amount shall be deferred over the life of the loan. Due to this GAAP reporting requirement, our Consolidated Statements of Operations only reflect the net amount of loan origination fee revenue and not the actual amount of loan origination fee income that was received by us and used in operations. Gross origination fee revenue for the years ended December 31, 2015 and December 31, 2014 was $1.4 million and $0.2 million, respectively.

 

Comparison of Six-Months Ended June 30, 2015 and 2016

 

For the six-months ended June 30, 2016 and 2015, our total net revenue was $3.5 million and $0.9 million, respectively, representing a year-over-year increase of approximately 300%. Total net revenue for the six-months ended June 30, 2016 included $1.3 million of net origination fee revenue and approximately $1.9 million of net interest income. Total net revenue for the six-months ended June 30, 2015 included $0.3 million of net origination fee revenue and $0.6 million of net interest income.

 

For the six-months ended June 30, 2016 and 2015, our net origination fee revenue was $1.3 million and $0.3 million, respectively, representing a year-over-year increase of approximately 346%. In accordance with the Financial Accounting Standards Board (“FASB”) Accounting Standards Codification (“ASC”) 310, loan origination fees and related loan origination costs for certain loans shall be offset and only the net amount shall be deferred over the life of the loan. Due to this GAAP reporting requirement, our Consolidated Statements of Operations only reflect the net amount of loan origination fee revenue and not the actual amount of loan origination fee income that was received by us and used in operations. Gross origination and other acquisition fee revenue for the six-months ended June 30, 2016 and 2015 was $1.1 million and $0.7 million, respectively. Note that gross origination and other acquisition fee revenue figures exclude amortization of net origination fees and costs that were previously deferred. For assets that are originated by us in our capacity as manager of the eREITsTM, we recognize the full amount of our origination fees and costs immediately as the loan is held by each respective eREITTM, and our obligation with respect to origination activities is complete immediately once the asset is transferred to the eREITTM.

 

Stock-Based Compensation

 

Stock-based compensation includes the expense related to restricted Class A Common Stock grants made to our employees. All stock-based awards made to employees are recognized in the consolidated financial statements based on their estimated fair value on the date of grant. The fair value of the shares granted has been established by our board of directors primarily based upon a Section 409A valuation provided by an independent third-party valuation firm or prepared by management.

 

Stock-based compensation expense is recognized on a straight-line basis over the requisite service period of the awards, which is generally the vesting term of 4 years.

 

Share awards issued to non-employees are recorded at their fair value on the awards’ grant date, which is estimated using the same methodology described above.

 

Stock-based compensation expense is recorded net of estimated forfeitures, such that expense is recorded only for those stock-based awards that are expected to vest. Forfeitures of awards are estimated at the time of grant and revised, as necessary, in subsequent periods if actual forfeitures differ from initial estimates or if future forfeitures are expected to differ from recent actual or previously expected forfeitures. Our management has used an estimated forfeiture rate of 4% to modify the fair value of stock based compensation expense as of date of grant. The assumed forfeiture rate is the annual percentage of unvested stock options that are assumed to be forfeited or cancelled due to grantees discontinuing employment with us. Because service-based share awards normally vest over a four-year period, the forfeiture assumption is used to estimate the number of shares that are expected to vest in future periods, which affects the estimate of the forfeiture-adjusted aggregate stock-based compensation expense related to the shares. The forfeiture assumption was developed considering our actual annual forfeiture rates for unvested stock awards over the past four years and analyzing the distribution of unvested stock awards held by directors, executive officers, and other employees as of December 31, 2015. As of June 30, 2016, the Company has not changed its forfeiture rate or other assumptions with respect to stock-based compensation expense. Holding other assumptions constant, a higher forfeiture rate reduces the number of shares expected to vest in future periods, which lowers the estimated forfeiture-adjusted aggregate stock-based compensation expense related to any affected stock awards.

 

Liquidity and Capital Resources

 

Since inception through September 30, 2016, we have financed our operations primarily through private offerings of our equity securities.

 

We primarily hold our excess unrestricted cash in short-term interest-bearing money market funds at highly-rated financial institutions. We believe that our current capital position is sufficient to meet our current liquidity needs for at least the next 24 months, however, there can be no assurance that our current capital position will meet our liquidity needs for such period.

 

 41 

 

 

Equity Financings

 

Since inception, we have raised $24.7 million from the sale of convertible preferred stock to third parties and management, in our Series A Preferred Stock financing commencing in April 2014. The funds received from the issuance of our Series A Preferred Stock are currently our primary source of capital for operating expenditures. We also use a portion of this capital to finance a small percentage of the asset volume we originate for our Programs.

 

In addition, in July 2016, we raised $1,800 from the sale of Class M Common Stock to management. On December 10, 2016, the Company redeemed all of the Class M Common Stock for the original purchase amount. As of the date of this Offering Circular, no shares of our Class M Common Stock remain issued and outstanding.

 

Fundrise, L.P. – Sidecar Investment Fund

 

As part of the 2014 Series A Preferred Stock financing, we raised a $10 million sidecar private fund called Fundrise, L.P., which was formed to provide warehousing and financing support to assets originated and facilitated by the Fundrise Platform. Fundrise, L.P., is managed by Fundrise GP I, LLC, our indirect, wholly-owned subsidiary.

 

Corporate Debt

 

As of June 30, 2016, we have issued and outstanding approximately $2 million of unsecured, variable interest rate demand promissory notes (the “Demand Notes”), which are payable upon demand from the holders of such Demand Notes, and have a variable annual interest rate that declines over time, depending on the length of time such Demand Notes are outstanding, as follows: (i) 1-30 days – 3.0%; (ii) 31-60 days – 2.0%; (iii) 61-90 days – 1.0%; (iv) 91+ days – 0.5%. In addition, we may redeem the Demand Notes at any time, without penalty, at our sole discretion.

 

In September 2016 we suspended, indefinitely, the sale of new Demand Notes and redeemed all outstanding Demand Notes.

 

As of December 31, 2016, we do not have any material corporate debt.

 

 42 

 

 

BUSINESS

 

Philosophy

 

At Rise Companies, our mission is to provide a simple, low-cost alternative for individuals to earn a better, more stable return on their investments.

 

Today, the primary option for unaccredited investors to invest their savings is the Wall Street model of public markets. We believe that these public markets are broken and now operate at the expense of the individual investor rather than on their behalf. Too often, we have seen investment managers choose to maximize their own short-term gains at the expense of their investors. They are bogged down by conflicts of interest and inefficiencies created by an old-fashioned, legacy system. This results in high costs and fees, a high degree of uncertainty, and too low returns for individual investors.

 

Fundrise is a direct-to-investor alternative investment model with a mission to deliver better overall, stable returns by using a vertically integrated web-based technology platform and new regulations to allow retail investors to invest in real estate.

 

We believe that to earn the trust of investors in our Programs, we must act differently than the accepted industry norm by giving the early adopters of our investment model the opportunity to participate with us in any potential future success of Rise Companies (the occurrence of which cannot be assured).

 

We believe that in order to continue pursuing this mission, we must not only create a simple, transparent, low-cost model, but must also align our long-term interests with those of investors in our Programs. Accordingly, as the next step in this ongoing mission, we are giving our investors an opportunity to become owners with us of Rise Companies.

 

This offering is core to our philosophy. Our mission has always been to democratize investing through the Internet, and we believe that we would not be adhering to our core principles if we chose to raise money for the Company in a way that was contradictory to the model we have pioneered with Fundrise.  We believe that choosing to raise money from our customer base, instead of pursuing more traditional capital raising methods, demonstrates our commitment to our mission in a way that few other companies ever do. We believe that having our customers become "investor-owners" of the Company will increase our brand equity, transforming our customers into champions of our business, and energizing our model in a way that will drive significant value to us, and therefore our investor-owners.

 

We intend to initially limit the offer and sale of our Class B Common Stock in this offering solely to investors who have purchased one or more investments sponsored by us. While a variety of institutional capital options exist (in the form of venture capital funds, private equity funds, and other institutional capital sources), we believe that choosing to offer shares of our Class B Common Stock to our most loyal investors is in the best long-term interests of Rise Companies and its ability to pursue its central mission.

 

Overview

 

As real estate investors and developers, our founders saw first-hand the potential benefits of investing in and owning commercial real estate. However, too often, much of the profits from those investments ended up lost in the current inefficient, old-fashioned institutionalized investment system, with little opportunity for individual investors to participate on favorable terms.

 

So, we created the Fundrise Platform, an online investment platform located at www.fundrise.com, with one simple idea: use technology to drive a better, more stable investment alternative for everyone.

 

As of December 31, 2016, we have more than 123,000 members and we sponsored approximately $210 million in both equity and debt investments by our members deployed across more than approximately $1.19 billion of real estate property.

 

Through our proprietary web-based technology, we make the process of investing in quality commercial real estate simple, efficient, and transparent. By giving people the power to invest directly online, we are able to dramatically lower costs, which we believe will result in better returns.

 

 43 

 

 

 

 

Our Online Platform

 

We believe:

 

-Our new web-based technology can create a lower-cost, more efficient investment model for accessing private real estate than anything else available to individuals today.
-This online, direct investment model increases transparency, reduces costs, and increases overall risk-adjusted returns.
-Investing directly in commercial real estate will become a common practice for individual investors seeking a well-balanced, diversified portfolio.
-Making the long-term interests of investors our singular priority allows us to build a successful and sustainable business.

 

Annual Cumulative Originations

 

The following graph represents the total, cumulative dollar amount of debt and equity investments that we (or our affiliates) have originated for our Programs from January 2013 through December 31, 2016:

 

 44 

 

 

 

 

Relevant Industry Background

 

We believe the trends in the traditional real estate capital markets have created an opportunity for our online, direct investment model to facilitate more efficient deployment of capital and achieve both lower-cost of financing for real estate operators and more attractive risk-adjusted returns for investors in our Programs.

  

   

Private Equity Funds and Institutional Investors Control the Capital Markets. Since the late 1980s, private equity funds and other institutional investors have increasingly become a larger and larger percentage of the commercial real estate capital markets. Because of high fixed costs related to underwriting and servicing, these funds focus primarily on larger commercial real estate assets with total capitalization in the range of $50 million to $100 million.

 

Moreover, one of the responses to the 2008 recession, according to Preqin Global Private Equity Report, has been growth in the average size of investment funds, whereby institutional investors have been investing more of their capital with fund managers that have extensive track records, and are therefore, by nature, raising much larger funds. In 2014, funds of a size equivalent to $1.5 billion or more accounted for 58% of all private equity capital raised, while first-time managers only accounted for 7% of capital raised. The average fund size hit a record of greater than $600 million. Larger funds consequently focus on larger deals in order to deploy their capital fully and efficiently.

 

   

Control by Institutional Funds Creates Inefficiencies and Distortions in Commercial Real Estate Markets. We believe that institutional dominance of the commercial real estate capital markets have created several key inefficiencies and distortions:

 

1)    Individual investors lack the size and market power to access quality real estate investments and therefore must rely on accessing investments through institutional channels. Over time, the control and market-making power enjoyed by traditional institutional players has allowed them to impose excessively large fees, overhead, and profit sharing interests. The result is the individual investor receiving a disproportionately small share of profits generated by the underlying real estate assets.

 

 45 

 

 

     

2)    Institutional funds operate a model that is heavily dependent on manual processes. This results in high overhead and fixed costs. As a result, institutional funds tend to focus on large transactions in an effort to generate maximum profits relative to a fixed amount of work. This focus on only large transactions distorts the natural demand for these assets, increasing competition, and driving down returns. This further results in the individual, non-institutional investors receiving a lower relative risk-adjusted return.

 

3)    The excess demand for large assets results in lower supply of capital to small-to-medium sized operators and small balance commercial real estate assets. This inefficiency created by a lack of investors in the space, allows for opportunities to receive a better relative risk-adjusted return.

       
   

Retail investors have limited opportunity to invest in private real estate without paying a heavy fee load. The non-traded REIT industry has seen enormous growth in the past 5 years, raising up to $15 billion a year, according to the Investment Program Association. This success was achieved despite an outdated distribution model dominated by armies of brokers (which are often affiliated with the non-traded REIT raising capital) that charge up-front fee loads of as much as 15% to 20% on each investment – some of the highest loads across the entire financial industry. We believe that a lower cost alternative, such as the Programs we sponsor, available through a convenient and direct online platform, would offer compelling competition in the marketplace.

     

  

 

 

*Note that “Organization & Offering Expenses” may include “Selling Commissions”.

 

 

 

 46 

 

 

Our Solution

 

We own and operate the Fundrise Platform, a leading online, direct investment technology platform located at www.fundrise.com. We believe technology-powered investment is a more efficient mechanism than the conventional financial system to invest in real estate and other assets. Enabled by our proprietary technology, we aggregate thousands of individuals from across the country to create the scale of an institutional investor without the high fees and overhead typical of the old-fashioned investment business. Individuals can invest through the Fundrise Platform at ultra-low costs for what we believe is a more transparent, web-based experience. Investors use the Fundrise Platform to potentially earn attractive risk-adjusted returns from asset classes that have generally been closed to many investors and only available to high net worth investors and institutions.

 

Since inception, we have originated approximately $210 million in both equity and debt investments deployed across more than approximately $1.19 billion of real estate property, while collecting and processing more than 55,000 investor dividends, distributions, investments and principal re-payments since we sponsored our first online investment in 2012. Our real estate debt and equity originations have increased at a compound annual growth rate of 780% (from $0.9 million to $70.9 million) for the three-year period starting January 1, 2013 and ending December 31, 2015 and had a year-over-year growth rate of 129% (from $45.1 million to $103.4 million) for the nine months ended September 30, 2016. As of September 30, 2016, none of our sponsored Programs (as described below) have suffered any loss of principal or projected interest; however, there can be no assurance that such performance will continue in the future. In addition, as of September 30, 2016, we have yet to generate any profits from our operations and are incurring net losses, and do not expect to generate any profits, if ever, until our assets under management, or AUM, through our Programs is substantially greater than $210 million.

 

Excluding whole loan co-investors and real estate debt and equity originated but not fully drawn down, the average amount invested across both the eREITTM and Project Dependent Notes programs is approximately $15,750 per unique investor and the average amount invested in the eREITTM program is approximately $10,403.37 per unique investor as of December 31, 2016. Based on total funded originated investment across all our Programs divided by the number of unique investors, both individuals and institutional, our investors’ average investment as of December 31, 2016 is $15,446. In April 2014, at the time of our Series A financing round, the Company priced its stock in an arms-length transaction at a $2.18 a share with the following comparative growth metrics:

 

   

April 14, 2014

    Dec 31, 2016     % Growth  
    (date of Company’s last round of funding)              
Series A Preferred Stock Share Price   $ 2.18       -       -  
Real Estate Originated     $22.6 million       $1.15 billion       4,988%  
Real Estate Transactions     9       93       933%  
No. of Investors     556       12,575       2,162%  
Avg. Investor Account   $ 3,698     $ 15,446       258%  
No. of Employees     12       43       +258%  

 

As of April 14, 2014, the Company had received subscriptions from 556 unique investors compared to December 31, 2016 when the Company had received subscriptions from 12,575 unique investors, which is an absolute change of 2,162% and from year-end 2013 to year-end 2016 a compounded annual growth rate (CAGR) of 196%.

 

By combining sound investment principles with our proprietary web-based technology, we believe we have built a solution that will transform how the real estate capital markets operate, increasing their efficiency and transparency. Our model is built specifically to leverage the economies of scale created by the Internet to cut out excessive fees, while also lowering execution costs and reducing both time and manual resources.

 

We believe we are participating in and driving the third wave of a paradigm shift in the financial industry similar to the invention of and move to online brokerages and online payment systems that occurred in the late 1990s and 2000s, and the “marketplace lending” and automated registered investment advisors movements in the 2000s and 2010s.

 

We believe that the first wave of this paradigm was from physical brokerages to online brokerages, such as E*TRADE Financial Corp., TD Ameritrade Corp., and Charles Schwab Corp. According to each of their Quarterly Reports on Form 10-Q for the fiscal period ended March 31, 2016, E*TRADE Financial Corp., TD Ameritrade Corp., and Charles Schwab Corp. have grown their customer bases to 3,254,000, 6,777,000, and 9,869,000 accounts, respectively, with $284.5 billion, $711.2 billion, $2,556.7 billion in client assets, respectively. In addition, this wave of innovation saw the rise of online payment systems companies, such as PayPal Holdings, Inc. and Square, Inc. According to its most recent Quarterly Report on Form 10-Q for the fiscal quarter ended June 30, 2016, PayPal, Inc. currently has approximately 188 million active customer accounts and processed approximately $167 billion in online payments during the six-months ended June 30, 2016. In addition, according to its most recent Quarterly Report on Form 10-Q for the fiscal period ended June 30, 2016, Square, Inc. processed approximately $316 million in payments to millions of sellers during the six-months ended June 30, 2016.

 

We believe the second wave of this paradigm shift is represented by “marketplace lending” companies such as LendingClub Corp. and Prosper Marketplace, Inc., as well as the move towards automated registered investment advisors, such as Wealthfront Inc. and Betterment, LLC. According to their respective Quarterly Reports on Form 10-Q for the fiscal period ended March 31, 2016, LendingClub Corp. and Prosper Marketplace, Inc. have cumulatively originated, since their respective inceptions, approximately $21.5 billion and $4.5 billion in consumer loans, respectively. In addition, according to their Forms ADV, dated August 10, 2016 and August 2, 2016, respectively, Wealthfront Inc. and Betterment, LLC have grown their assets under management to approximately $4.0 billion (with 80,975 accounts) and $5.1 billion (with 215,402 accounts), respectively.

 

However, unlike online brokerage platforms, online payment processors, marketplace lending platforms, or automated registered investment advisors, we are focused on sponsoring and directly offering to investors (without the costs associated with such intermediaries), alternative investments, in particular real estate, which, according to a February 2015 report by McKinsey & Company, as an asset class (defined as real estate, private equity and hedge funds) hit a record high of $7.2 trillion in 2013 and was growing at 10.7% per year – twice the annualized rate of traditional investments.

 

 47 

 

 

Our end-to-end integrated web-platform transforms the real estate origination, underwriting, funding, and servicing processes; replacing expensive sales and management teams with online applications, implementing data driven decision-making, and automating transactions through payment processing APIs (application programming interfaces). Through our direct-to-the-investor investment platform, we believe we allow an individual investor to invest in the value (price per square foot) and yields available in the private real estate market.

 

Simultaneously, the web-platform allows for the seamless purchase of interests in private real estate investments, performance tracking and reporting through a personalized dashboard, and automated account management and maintenance, including financial updates and tax reporting. This allows us to service thousands of investors at a fraction of the cost of conventional, offline management typical in real estate.

 

Because the entire system is built on web-based, cloud technology and utilizes data driven analysis and decision-making, the model is continuously improving and increasing in efficiency as the volume of data points increase exponentially and our automated processes undergo constant optimization. As shown in the chart below, this efficiency has resulted in the fee loads paid by investors potentially being reduced by 490 basis points if they invest in an online platform rather than in a traditional private equity firm.

 

 

 

We believe that investors in general, and younger investors in particular, prefer to invest through a web platform rather than a conventional paper or in person process. As of December 31, 2016, the average age of investors in our Programs was approximately 38 years old. According to a 2011 Aite Group report, New Realities in Wealth Management, online brokerages manage 19% of the wealth management industry’s $13.5 trillion in client investment assets, versus the 38% managed by the wirehouses.  The study also reported that, at the end of 2010, the four largest wirehouses (Bank of America Merrill Lynch, UBS, Morgan Stanley, and Wells Fargo Advisors) represented slightly more than 55,000 financial advisors and $5.2 trillion in total client assets. Combined with the fact, per Thomson Reuters, that the average revenue per financial advisor is nearly $700,000 per year, there is approximately $38.5 billion a year in advisory fees at risk of technology driven disintermediation.

 

 48 

 

 

 

 

Benefits to Program Investors

 

  Public Access to a New Asset Class: Private Real Estate. Anyone can now invest in private real estate through the Fundrise Platform. The asset class has historically been funded and held by financial institutions or large institutional investors. The vast majority of individuals have been barred or largely underserved. By building a direct to consumer model and leveraging the scale of the Internet, individual investors can get access to a primary offering of real estate investments at virtually the same price and terms that institutional investors traditionally enjoy.

 

  Strong Historic Track Record Attractive Risk-Adjusted Returns. We have historically offered our Program investors attractive risk-adjusted returns, with average gross annual returns ranging from approximately 13% per annum return in 2015 for the entirety of the Project Dependent Notes program, to a declared annualized 11% quarterly dividend for Fundrise Real Estate Investment Trust, LLC (Income eREITTM) for the fiscal quarter ended September 30, 2016. However, no assurance can be given that either the Project Dependent Note program or the Income eREITTM, or any other Program sponsored by us, will achieve such results in the future, as past performance is not indicative of future results.

 

  Lower Costs Drive Higher Returns for Our Program Investors. Through the Fundrise Platform, we reduce upfront fees and costs by up to 90% when compared to publicly traded REITs and public non-traded REITS. Through the Fundrise Platform, we have eliminated the high-fee broker-dealer and investment banker, while removing the promotes common with real estate private equity.  Our direct online investment model allows us, through our sponsored Programs, to more efficiently raise capital than conventional institutional capital. According to the Preqin 2015 Fundraising Update, U.S. private equity funds spend an average of 15.7 months on the road marketing to investors. Although this is the same as in 2014, it is less than the average of 19 months that funds closed in 2013 spent on the road.   By raising capital solely through the Fundrise Platform, we are able to eliminate the exorbitant costs and time associated with the typical capital raising roadshow.

 

  Radical Accountability.  We strive to always place our Program investors first, and provide them with the best possible investor experience.  To this end, we have adopted a low-fee model similar to the Vanguard investment philosophy, where costs are kept to a strict minimum.  For example, with respect to the Income eREITTM, which is the first eREITTM we sponsored, our wholly-owned affiliated manager, Fundrise Advisors, LLC, agreed to waive its asset management fees until December 31, 2017 if the Income eREITTM does not achieve an annual, non-compounded return equal to 15%.  We consider this investor-centric approach a form of radical investment accountability.

 

  Customer Experience/Convenience. We are obsessed with our Program investors.  Our team provides high tech, personalized support to investors in our Programs. Our team answers questions and provides assistance throughout the investment process and the life of the investment, without ever resorting to high-pressure, active selling efforts that often lead to abuse by traditional distribution channels.

 

 

Flexibility. We recognize that investing in real estate can be a major decision and sometimes things come up in life that can’t be expected. This is why we’ve created a 90-day introductory period that allows redemption of an investor’s shares at no cost, in full, at the share price they were purchased, within the first 90 days of investing in our eREITsTM. Beyond 90 days, our redemption plan gives investors the flexibility to redeem their shares on a quarterly basis. The details of our eREITTM redemption plan are as follows:

 

eREITTM Share Redemption Program

 

Our eREITTM Programs have adopted a redemption plan whereby on a quarterly basis, shareholders may request that the eREITTM redeem at least 25% or more of their shares. Based on an assessment of the eREIT’sTM liquid resources and redemption requests, the eREIT’sTM Manager, Fundrise Advisors, LLC, our wholly-owned subsidiary, has the authority, in its sole discretion, to limit redemptions by each shareholder during any quarter, including if the Manager deems such action to be in the best interest of the shareholders as a whole.

 

Pursuant to the redemption program, for the first eighty-nine days following the settlement of the common shares subject to the redemption request (the “Introductory Period”), the per share redemption price will be equal to the purchase price of the shares being redeemed less any distributions received during that period. Shareholders that redeemed during the introductory period will not be allocated any dividends that were declared but unpaid during this period.

 

Beginning on the ninetieth day following the settlement of the common shares the eREITTM may redeem shares with a per share redemption price calculated based on the most current Net Asset Value (“NAV”) per share. The redemption price is subject to the following discounts, depending upon when the shares are redeemed:

 

Holding Period from Date of Purchase 

Effective Redemption Price

(as percentage of per share redemption price) (1)

Less than 90 days (Introductory Period)  100%
90 days until 3 years  97%
3 years to 4 years  98%
4 years to 5 years  99%
More than 5 years  100%
(1)The Effective Redemption Price will be rounded down to the nearest $0.01.

 

 49 

 

 

In addition, the redemption price will be reduced by the aggregate sum of distributions, if any, declared on the shares subject to the redemption request with record dates during the period between the quarter-end redemption request date and the redemption date.

 

Because the eREIT’sTM NAV per share will be calculated at the end of each quarter based on the schedule set forth by each eREITTM, the redemption price may change between the date the eREITTM receives the redemption request and the date on which redemption proceeds are paid. As a result, the redemption price that a shareholder will receive may be different from the redemption price on the day the redemption request is made.

 

Program Distributions

 

The following graph shows the total, cumulative amount of distributions, including distributions of returns and principal, that our Programs have made to investors since January 2014 through June 2016:

 

 

 

* “REIT Dividends” represents the total cumulative amount of distributions that have been made to common shareholders of the eREITsTM.

 

Fundrise Real Estate Investment Trust, LLC’s dividend distributions have been entirely from its operating income.

 

In Q1 2016 and Q2 2016, Fundrise Equity REIT, LLC’s dividend distributions exceeded income from investments by $0.257 million. This was done to (i) ensure Fundrise Equity REIT, LLC meets the requirement of annually distributing 90% of taxable income to ensure qualification as a real estate investment trust, and (ii) to provide for daily dividends to ensure that early investors were not disadvantaged vis-a-vis later investors once the assets began cash-flowing. Generally, when dividend distributions exceed current quarter funds from operations, a portion of these distributions are sourced by offering proceeds. We believe that, by the beginning of fiscal year 2017, all of the dividend distributions from Fundrise Equity REIT, LLC will be deemed to have been from taxable income and not offering proceeds.

 

* “Distributions (PDN Portfolios)” represents the total cumulative amount of distributions that have been made to the holders of portfolios of Project Dependent Notes. PDN Portfolios were pre-set bundles of Project Dependent Notes that were made available for purchase by investors. As with the other Project Dependent Notes, while certain amounts of securities remain outstanding, the offering of PDN Portfolios was suspended indefinitely in September 2016.

 

* “Distributions (Project Dependent Notes)” represents the total cumulative amount of distributions that have been made to the holders of individual series of Project Dependent Notes.

 

Benefits to Real Estate Operators

 

    Real Estate Operators are Embracing Technology. Real estate operators are increasingly using online services to manage their operations – to market and lease space, to search for capital, to gather and analyze asset management data. We believe real estate operators will come to expect an online, user-friendly capital source.

 

    Access to Reasonably Priced Capital. Our innovative online, direct investment model and business process automation enable us to offer real estate operators, who may be borrowers or joint venture partners, a lower cost of capital than typically demanded by hedge funds or private equity. As a result of eliminating traditional intermediaries and digitizing the traditional offline investment infrastructure, through the Fundrise Platform, we can compete with a generally lower cost of capital when compared to traditional capital sources.

 

    Superior Online Experience. We offer a fast and easy-to-use online application process and provide real estate operators with access to live support and online tools throughout the process. Our goal is to form long-term relationships with real estate operators, facilitating their access to an array of financial products that meet their evolving needs over time.

 

 50 

 

 

    The Digital Footprint of Real Estate is Expanding. There is a vast amount of real-time digital data about real estate properties that can be used to generate valuable insights that help better assess the creditworthiness of an investment.

 

    Efficient Execution and Speed of Decision-Making. Typically, real estate operators inefficiently seek capital, using brokers or personal social networks, both of which can be limited, arbitrary, and expensive.  The process is time consuming and inefficient. Through the Fundrise Platform, real estate operators can submit an application to us online in mere minutes. We leverage the Fundrise Platform to quickly assess properties, determine a Fundrise rating and assign appropriate risk-adjusted return hurdles. Qualified applicants receive responses in just days and our sponsored Programs can close in as little time as one week.

 

   

Small Real Estate Operators are not Adequately Served by Traditional Capital.  In our experience, the majority of institutional investors will not write checks less than $5 million to $10 million, and most prefer to invest $20 million to $50 million per deal. Due to their manual processes and expensive overhead, traditional institutional investors require larger deals to amortize their costs and generate greater fees and back-end carried interests. Through the Fundrise Platform, we are able to utilize a computerized, rules-based engine for filtering deal flow, removing the institutional bias associated with reviewing applications. We believe traditional investment funds face a number of challenges and limitations that make it difficult to address the capital needs of small to medium sized real estate operators.

 

The inefficiency and fragmentation of the small balance commercial (“SBC”) market has resulted in a relatively lower pricing for SBC properties as compared to core commercial. As of July 2006, there was the largest spread in prices between the Core Commercial CPPI component (an index created by Moody’s and Real Capital Analytics that tracks the price of large-scale, institutional-sized commercial real estate) and the Boxwood SCPI-117 (an index created by Boxwood Means that tracks the price of small-scale commercial real estate) since 2006, as shown in the chart below. The size of the gap illustrates the potential value discrepancy of small cap commercial real estate relative to institutional properties.

 

 51 

 

 

 

 

We believe, over time, real estate capital sourcing will move online to a digital search and online application process due to our superior process and pricing.

 

Our Competitive Strengths

 

We believe the following competitive strengths differentiate us and serve as barriers for others seeking to enter our market:

 

·First Mover Advantage. We have been largely credited as being one of the first, if not the first, online real estate investment platforms, and were the first to offer real estate investments online through Regulation A, with our first sponsored offering being declared qualified on June 19, 2012, three years to the day before the revisions to Regulation A mandated by the JOBS Act became effective. In 2015, we reinvented the online real estate investment industry with the launch of our proprietary eREITTM investment model, opening up online direct real estate investing to anyone in the United States. Since our inception, we have been a pioneer, innovator and thought leader in the real estate finance industry. We believe that our brand, reputation and scale has continuously allowed us to attract both a greater volume of new investors as well as the top real estate operators, which in turns leverages a lower operating cost structure, resulting in a snowball effect in our ability to consistently provide both better risk-adjusted returns and attractively priced flexible financing capital.

 

·End-to-End Integrated Technology Platform. We built a single, fully integrated end-to-end web platform specifically designed to reduce the cost and increase the efficiency in the commercial real estate capital markets. Our Fundrise Platform touches every aspect of the property’s lifecycle, including deal origination, underwriting, funding, asset management and investor servicing. This allows us to automate and streamline the traditionally separate processes into a single seamless model.

 

·Significant Scale. We believe we have the largest and fastest growing user base of investors in the industry. This ever-growing base of investors managed across the same software infrastructure allows us to constantly improve overall efficiency and performance. These benefits have generated a network effect, whereby the current size of the user base of the Fundrise Platform accelerates the growth of the user base, in our ability to provide market-leading products and satisfied members, which in turn help drive increased investment dollars as well as new first time investors.

 

 52 

 

 

·Proprietary Underwriting and Analytics Engine. Our proprietary underwriting process and digital data backbone provide us an efficient system to assess the risk and creditworthiness of each real estate investment opportunity. Our internal database driven system is constantly collecting new data points. Since inception through June 30, 2016, we had received and reviewed more than 3,000 real estate transactions through our proprietary underwriting process. As our data set continues to expand with each new investment that is submitted for review and each ongoing monthly and quarterly detailed asset level report received, our internal infrastructure grows and analytical capabilities improve.

 

·Diversified Acquisition Channels. We have built a variety of online digital acquisition channels including social platforms, native content, content marketing, remarketing, and channel partnerships to directly acquire new investors online. The channels capitalize both on brand awareness and the low cost of various online distribution models to reduce our costs to acquire new investors without the need to utilize traditional sales networks and advertising.

 

  · Diversified Products Offering. We sponsor a suite of commercial real estate investments, including, currently, a mortgage eREITTM, an equity eREITTM, and three geographic eREITsTM (east, west, midland). This diversity provides us with multiple, scalable investment products, long-term capital commitments and access to flexible funding for growth.

 

· Track Record. With average gross annual returns ranging from an approximately 13% per annum return in 2015 for the entirety of the Project Dependent Notes program, to a declared annualized 11.00% quarterly dividend for Fundrise Real Estate Investment Trust, LLC (Income eREITTM), for the fiscal quarter ended September 30, 2016, we believe our flexible direct funding model, risk management capabilities and unit economics enable us to react rapidly to changing market conditions and generate attractive financial results. However, no assurance can be given that either the Project Dependent Note program or the Income eREITTM, or any other Program sponsored by us, will achieve such results in the future, as past performance is not indicative of future results.

 

·Existing Industry Players Not Technology Integrated. Most commercial real estate operators and capital sources use limited technology other than Microsoft Excel, Argus, and third party property management software. We believe there is an opportunity to drive better performance with an end-to-end integrated technology-driven real estate investment company.

 

·Technology Limitations of Existing Real Estate Companies. Many traditional real estate companies use legacy or third-party systems that are difficult to integrate or adapt to the shifting needs of small businesses. Real estate companies have limited their use of algorithms and big data analysis. Although we invest substantial resources in our underwriting, we are increasingly incorporating technology-driven processes. As a hybrid technology and real estate company, we believe we are well suited to develop products that increase the quality and speed of our underwriting, while lowering costs.

 

·Organizational and Structural Overhead Challenges. The costly combination of sales networks and in-house originators and manually intensive underwriting procedures makes it difficult for traditional lenders to efficiently serve small to medium sized real estate operators. We believe that our increasingly automated process will continue to drive down our operational costs, in order to achieve better returns for investors and better pricing for real estate operators

 

 53 

 

 

·Constant Consistent Focus on the Individual Investor. Since inception, we have always been passionate about providing individual investors best in class service, regardless of their net worth. We have developed significant expertise over our five-year operating history of focusing exclusively on assessing and delivering investments to individuals. We believe this passion, constant focus, and experience offering real estate investments to individual through a digital medium provides us with an expertise that is unique in the market.

 

· Management Experience. We believe that our management has significantly more experience in the critical areas of our industry (real estate, finance, securities, and technology) than any of our competitors. Collectively, our management has spent over 60 years in the real estate industry, developing over 1.5 million square feet of commercial properties at a value of more than approximately $650 million. In addition, due to its 40 years of collective experience, our technology group has been able to build our entire proprietary web platform without outsourcing any software development. Finally, as of December 20, 2016, management has successfully sponsored, publicly filed and qualified eight (8) offerings under Regulation A (including the first two Regulation A offerings to raise the maximum of $50 million in any 12-month period), not including this Regulation A offering for Rise Companies, over the past five years – we are not aware of any company that has sponsored more than one Regulation A offering during this time period or in the history of Regulation A. We believe this significant breadth of experience provides us with the ability to continue to lead our industry and create innovative products and solutions ahead of our competitors.

 

Our Strategy for Growth

 

Rise Companies is a high growth technology company with plans in the next three years to expand its current suite of sponsored offerings from five (5) eREITsTM and other Regulation A qualified offerings to as many as twenty, or more, eREITsTM and other Regulation A qualified offerings.  Accordingly, management believes that, with each eREITTM permitted to raise up to $50 million per year pursuant to Regulation A, Rise Companies could potentially have $500 million to a $1 billion of annual fundraising capacity each year.  In such a scenario, assuming a reasonable amount of continued growth, over a three to five year period, Rise Companies could build up to $3 to $5 billion of investment assets under management through the eREITsTM and other sponsored offerings.

 

Beginning with inventing real estate crowdfunding in 2011 to introducing the eREITTM concept in 2015, Rise Companies has a history of product innovation. Rise Companies continues to invest in research and development, including legal, financial and technological innovations, among others, and has a number of new real estate technology and investment products under various stages of planning and development, none of which are guaranteed to come to fruition or be successful when introduced to the market.  One of our current research and development projects, internally titled “Product X2”, aims to solve one of the major real estate crises of our era, by unleashing the true power and potential of the crowd. Another of our current research and development projects, internally called the "Fundrise Smart Investor Program", aims to use Fundrise Advisors to provide certain automated advisory services to investors in our Programs. While there can be no assurances that Product X2, the Fundrise Smart Investor Program, or any other of our initiatives will be successful, we and our management strongly believe that long term success will come in the form of innovation towards the end goals of lowering the costs of intermediation, increasing transparency, and consistently improving the customer experience. 

 

Our growth strategy is to increase the number of people that invest in commercial real estate through an online portal and thereby increase our fees and other revenue. Key drivers of our growth strategy include:

 

  · Continue to Acquire Customers Through Digital Distribution Channels. We plan to continue investing heavily in direct marketing and other acquisition channels with a focus on increasing the rate at which we are adding new customers which will further increase our brand awareness.

  

  · Enhance Technology Infrastructure and Analytics Capabilities. We plan to make substantial investments in our technology infrastructure and analytics capabilities, including servicing, tax management, asset management, business process automation, automated underwriting, and data driven origination. Investing in our platform leads to increased automation of our operations and, we believe, will continue to provide a significant time and cost advantage over traditional capital sources run on legacy systems that are inflexible and slow to evolve. Our technology platform significantly reduces the need for physical and human infrastructure and lowers our costs, which provides us with significant operating leverage. By developing a model that increases in efficiency and performance as it scales, we are able to leverage our growth to improve our overall operations.
     
  · Expand Product Offerings. Following the successful introduction of our line of eREITTM investment vehicles, over time we plan to expand our offerings by introducing new real estate products. We believe there are opportunities to expand our investment targets to focus on other real estate verticals, to offer greater variety and more niche focused opportunities. While we intend to fund the expansion of our product offerings in part from the proceeds we receive from this offering, we have not yet finalized the specific products we will introduce or established a particular timeline to expand our product offerings, which we believe will be dependent in part upon overall market conditions and ongoing feedback from our existing investor base.

 

  · Extend Customer Lifetime Value. We believe we have an opportunity to increase investment and loyalty from new and existing investors, increasing their overall lifetime value. We plan to introduce new features and products to continue driving increased engagement on the Fundrise Platform. We believe our ability to maintain consistent communication with our members, through a simple online medium, will lead to increased engagement and virality.

 

 54 

 

 

  · Robust Network Effects. We believe the attractiveness of our Fundrise Platform will continue to grow to the extent the number of participants and investments enabled through the Fundrise Platform increases. We refer to this as a “network effect.” Additionally, increased participation also results in the generation of many more investment opportunities that will generate substantial data that we believe can be used to improve the effectiveness of our credit decision making and underwriting models, enhancing our performance record and generating increasing trust in our brand. As investor trust increases, we believe investors will continue to demonstrate a willingness to accept lower risk premiums that will allow us to offer lower interest rates and attract additional high-quality real estate operators as borrowers and joint venture partners. We believe that these network effects reinforce our market leadership position.

 

  · Efficient and Attractive Financial Model. We generate revenue from origination fees from real estate operators and joint-ventures through our real estate transactions and asset management and servicing fees from investors through our Programs. Other than our limited co-investments as the sponsor in the various eREITsTM, we typically do not assume the long-term credit risk of the investments facilitated through the Fundrise Platform. However, from time to time, we may bridge or warehouse investments for the eREITsTM or other sponsored Programs.

 

Our Real Estate Investment and Asset Management Technology Platform

 

We own and operate, via a wholly-owned subsidiary or ours, the Fundrise Platform, which allows investors to become equity or debt holders in real estate opportunities that have been historically difficult to access for non-accredited investors. Through the use of the Fundrise Platform, investors can browse and screen real estate investments, view details of an investment and execute subscription documents online.

 

We are an online investment and asset management company that specializes in real estate investments. We use industry-specific expertise to evaluate, originate, service and manage investment opportunities through our real estate, financial fund management. As a specialized asset manager, we seek to develop real estate investment vehicles for external investors, for which we provide asset management services, typically under long-term management arrangements either through a contract with, or as the manager or general partner of, our sponsored investment vehicles.

 

We limit our investment vehicle development and management services to asset classes where we have specific expertise. We believe this strategy enhances the return on investment we can achieve for our investment vehicles. In our real estate operations on behalf of our Programs, we concentrate on the ownership, operation and management of multifamily and commercial real estate and real estate mortgage loans, including whole mortgage loans, first priority interests in commercial mortgage loans, known as A notes, subordinated interests in first mortgage loans, known as B notes, mezzanine loans, joint-venture equity, and investments in “value-added” properties, which require substantial improvements to reach their full investment potential.

 

Geographic Scope

 

We operate nationally, with our Programs collectively, as of December 1, 2016, having real estate investments in 18 states, with investors in our Programs collectively from all 50 states:

 

 55 

 

 

 

Our Structure

 

The chart below shows the relationship among us and our affiliates as of the date of this offering circular.

 

  

 

Fundrise, LLC, a wholly-owned subsidiary of Rise Companies, owns and operates the Fundrise Platform, which allows investors to become equity or debt holders in alternative investment opportunities.

 

Popularise, LLC, a wholly-owned subsidiary of Rise Companies, owns and operates the Popularise website, which allows developers to seek input from the public on potential future tenants.

 

Fundrise Servicing, LLC, a wholly-owned subsidiary of rise Companies, acts as a servicer for our Programs.

 

Fundrise Lending, LLC (“Fundrise Lending”), a wholly-owned subsidiary of Rise Companies, is a licensed finance lender in the State of California that facilitates real estate loans.

 

RSE Capital Partners, LLC, a wholly-owned subsidiary of Rise Companies, acts as an originator for real estate assets for our Programs.

 

Fundrise Management, LLC is the sole member and manager of Fundrise GP I, LLC, which is the general partner of Fundrise, L.P. Fundrise, L.P., was created with the intent to directly benefit Rise Companies by driving its growth and profitability. Additionally, as of the date of this offering circular, Rise Companies owns 1.96% of Fundrise, L.P. and has the ability to direct its assets.

 

National Commercial Real Estate Trustee, a wholly-owned subsidiary of Rise Companies, acts as the manager trustee of the Trust.

 

National Commercial Real Estate Trust (the “Trust”) is a Delaware statutory trust that is a wholly-owned subsidiary of Rise Companies, which has historically acquired loans from Fundrise Lending and held them for the sole benefit of certain investors that have purchased the Project Dependent Notes, which were issued by the Trust and are related to specific underlying loans for the benefit of the investor.

 

Fundrise Investments, LLC, Fundrise Investments III, LLC, and Fundrise Investments 15, LLC, each a wholly-owned subsidiary of Rise Companies, have historically acquired loans from Fundrise Lending and held them for the sole benefit of certain investors that have purchased the Project Dependent Notes, which were issued by Fundrise Investments, LLC, Fundrise Investments III, LLC and Fundrise Investments 15, LLC, respectively, and are related to specific underlying loans for the benefit of the investor.

 

Fundrise Advisors, LLC (“Fundrise Advisors”) is a registered investment advisor with the SEC and a wholly-owned subsidiary of Rise Companies that acts as the non-member manager for the eREITsTM sponsored by Rise Companies and offered for investment via the Fundrise Platform, including Fundrise Real Estate Investment Trust, LLC, Fundrise Equity REIT, LLC, Fundrise West Coast Opportunistic REIT, LLC, Fundrise East Coast Opportunistic REIT, LLC, and Fundrise Midland Opportunistic REIT, LLC.

 

 56 

 

 

Description of Property

 

Our principal office is located at 1601 Connecticut Ave., NW, Suite 300, Washington, DC 20009, which we lease. Other than real estate assets that are part of our various Programs, we do not own any real estate. We believe that our current office space is suitable and adequate for the conducting of our business, but may need to relocate offices in the future in the event that we hire additional employees.

 

 57 

 

 

DIRECTORS, EXECUTIVE OFFICERS AND SIGNIFICANT EMPLOYEES

 

As of the date of this offering circular, our directors and executive officers are as follows:

 

Name   Age   Position Term of Office
Directors and Executive Officers          
Benjamin S. Miller     40     Director, Chief Executive Officer and Interim Chief Financial Officer and Treasurer March 2012
Brandon T. Jenkins     31     Director, Chief Operating Officer March 2012
Joseph Chen     47     [Independent] Director April 2014
Tal Kerret     46     [Independent] Director April 2014
Kenneth J. Shin     37     Chief Technology Officer March 2012
Bjorn J. Hall     36     General Counsel, Chief Compliance Officer, and Corporate Secretary February 2014
               
Significant Employees              
               
King Davidson     35     Senior Vice President – Real Estate May 2015
Latasha Edwards     38     Senior Vice President – Real Estate September 2016
Jordan Sale     27     Director of Marketing February 2014
Chris Brauckmuller     30     Director of Design and Creative March 2012
Kendall Davis     28     Director of Investments June 2014
               

 

All of our executive officers and significant employees work full-time for us.  There are no family relationships between any director, executive officer or significant employee.  During the past five years, none of the persons identified above has been involved in any bankruptcy or insolvency proceeding or convicted in a criminal proceeding, excluding traffic violations and other minor offenses.

 

Benjamin S. Miller has served as our Chief Executive Officer and Director since our inception in March 2012, and, since October 2015, has served as our Interim Chief Financial Officer and Treasurer. Prior to serving as our Chief Executive Officer, Mr. Miller had been a Managing Partner of the real estate company WestMill Capital Partners from October 2010 to June 2012, and before that, was President of Western Development Corporation, one of the largest mixed-use real estate companies in the Washington, DC metro area, from April 2006 to October 2010, after joining the company in early 2005 as its Chief Operating Officer. From 2003 until 2005, Mr. Miller was an Associate and part of the founding team of Democracy Alliance, a progressive investment collaborative. In 2001, Mr. Miller co-founded and was a Managing Partner of US Nordic Ventures, a private equity and operating company that works with Scandinavian green building firms to penetrate the U.S. market. Mr. Miller has a Bachelor of Arts from the University of Pennsylvania.

 

Brandon T. Jenkins has served as a Director since October 2015, and as our Chief Operating Officer since February 2014, prior to which time he served as our Head of Product Development and Director of Real Estate which he continues to do currently. Additionally, Mr. Jenkins has served as Director of Real Estate for WestMill Capital Partners since March of 2011. Previously, Mr. Jenkins spent two and a half years as an investment advisor and sales broker at Marcus & Millichap, the largest real estate investment sales brokerage in the country. Prior to his time in brokerage, Mr. Jenkins also worked for Westfield Corporation, a leading shopping center owner. Mr. Jenkins earned his Bachelor of Arts in Public Policy and Economics from Duke University.

 

Joseph Chen has served as a Director since April 2014. Mr. Chen is the founder of Renren Inc. Before founding Renren Inc., Mr. Chen was the co-founder, chairman and chief executive officer of ChinaRen.com, a first-generation SNS in China and one of China’s most visited websites in 1999. Mr. Chen served as senior vice president for Sohu.com after ChinaRen.com was acquired by Sohu.com in 2000. Mr. Chen holds a bachelor’s degree in physics from the University of Delaware, a master’s degree in engineering from the Massachusetts Institute of Technology, and a M.B.A. degree from Stanford University. [Our board of directors has determined that Mr. Chen would be considered independent under the applicable rules of The NASDAQ Stock Market LLC, if such rules applied to us.]

 

Tal Kerret has served as a Director since April 2014. Mr. Kerret is President of Silverstein Properties, Inc. (“SPI”), where he is responsible for managing and monitoring the company’s portfolio of assets, devising strategies for growth and acting as a liaison with investors.  Mr. Kerret also oversees some of the day-to-day operations of the company. Mr. Kerret joined SPI, in 2011, as Executive Vice President. He launched Silver Suites Offices at 7 World Trade Center, and oversees Silver Suites Residences at Silver Towers.  In January 2013, Mr. Kerret was promoted to Chief Investment Officer of SPI. Prior to joining SPI, Mr. Kerret was Chairman and Co-Founder of Oberon Media, Inc., the leading casual games platform and solution provider established in 2003. Prior to co-founding Oberon Media, Inc., Mr. Kerret was CEO and co-founder of RichFX, an e-commerce technology infrastructure company, for seven years. Prior to RichFX, Mr. Kerret served as an officer in the Israeli Defense Forces for six years. Mr. Kerret holds degrees in Mathematics and Computer Science from the Tel Aviv University. [Our board of directors has determined that Mr. Kerret would be considered independent under the applicable rules of The NASDAQ Stock Market LLC, if such rules applied to us].

 

 58 

 

 

Kenneth J. Shin has served as Chief Technical Officer since our inception in March 2012. Previously, Mr. Shin has consulted for Fortune 500 clients in financial services and technology, including Fannie Mae, Oracle, Lockheed Martin and Computer Science Corporation. Mr. Shin has also consulted for government clients including the Federal Bureau of Investigation, Department of Defense and NATO. Mr. Shin earned his Bachelor of Science in Computer Science Engineering from the University of Pennsylvania

 

Bjorn J. Hall has served as our General Counsel, Chief Compliance Officer, and Corporate Secretary since February 2014. Prior to becoming our General Counsel, from February 2008 to February 2014, Mr. Hall served as a counsel at the law firm of O’Melveny & Myers LLP, where he was a member of the Corporate Finance and Securities Group. Prior to O’Melveny, from September 2006 to February 2008, Mr. Hall served as an associate at the law firm Venable, LLP, where he was a member of the Transactions Group. Mr. Hall has a Bachelor of Arts from the University of North Dakota and received a J.D. from Georgetown University Law School.

 

Alex King Davidson has served as Senior Vice President Real Estate since May 2015. Previously, Mr. Davidson has worked in real estate development with the national developer Opus Corporation, real estate investment and acquisitions with Clark Enterprises and investment banking with Bank of America Merrill Lynch.  Mr. Davidson has a Master of Business Administration from the University of Virginia, Master of Science in Real Estate from Johns Hopkins University and Bachelor of Arts from Washington and Lee University.

 

Latasha Edwards has served as our Senior Vice President – Real Estate since September 2016. Prior to becoming our SVP Real Estate, Ms. Edwards served as a Vice President – Investments at MacFarlane Partners from 2013 to 2016. Prior to MacFarlane, Ms. Edwards served as a Vice President – Asset Management at Hudson Realty Capital from 2012-2013, and as a Director of Operations at KIPP AMP Academy from 2011 to 2012. Ms. Edwards has a Bachelor of Arts in Economics from Harvard University and a Master of Business Administration from The Wharton School, University of Pennsylvania.

 

Jordan Sale has served as our Director of Marketing since February 2014. Prior to becoming our Director of Marketing, Ms. Sale worked at digital advertising agency Blue State Digital, where she helped to manage the company's work with a variety of clients including the Green Bay Packers and Google Take Action. Ms. Sale received her Bachelor of Arts in Communications and Urban Studies from the University of Pennsylvania.

 

Chris Brauckmuller has served as Director of Design and Creative since December 2012. From March 2010 to December 2012, Mr. Brauckmuller ran his own independent interactive design studio, during which time he was regularly engaged by the Company on a contract basis. From August 2009 to March 2010, Mr. Brauckmuller was employed as an interactive designer at 352 Media Group (now 352 Inc.), based in Gainesville, Florida, where he led design efforts on accounts ranging from local businesses to the Fortune 500, including Microsoft and BAE Systems. Mr. Brauckmuller received a Bachelor of Arts degree from the University of Florida.

 

Kendall Davis has led our investments team since June 2014. From June 2011 through June 2014, Ms. Davis worked at Citigroup, initially in Structured Credit and Interest Rate Derivative Sales from June 2011 until May 2013, then subsequently as part of the Hedge Fund & Alternatives Initiative group within the Citi Private Bank from May 2013 until June 2014. Ms. Davis is a 2011 graduate of the University of Virginia with honors in Political Philosophy, Policy & Law.

  

Election of Directors

 

Our board of directors is comprised of 4 members. The holders of outstanding Class A Common Stock, Class F Common Stock and Class M Common Stock are entitled to elect two directors at any election of directors. So long as at least 2,500,000 shares of Series A Preferred Stock remain outstanding, the holders of such shares of Series A Preferred Stock are entitled to elect one director at any election of directors. The remaining director is elected by holders of Series A Preferred Stock (voting on an as-converted basis) and Class A Common Stock, Class F Common Stock and Class M Common Stock, voting as a single class. As of December 10, 2016, there were no shares of Class M Common Stock outstanding.

 

Director Independence

 

Our board of directors has undertaken a review of the independence of each director. Based on information provided by each director concerning his background, employment and affiliations, our board of directors has determined that Messrs. [Chen and Kerret] do not have a relationship that would interfere with the exercise of independent judgment in carrying out the responsibilities of a director and that each of these directors would qualify as “independent” as that term is defined under the applicable rules and regulations of the SEC and the listing standards of the NASDAQ Stock Market LLC, if such rules applied to us. In making these determinations, our board of directors considered the current and prior relationships that each non-employee director has with our company and all other facts and circumstances our board of directors deemed relevant in determining their independence, including the beneficial ownership of our capital stock by each non-employee director, and the transactions involving them described in “Interest of Management and Others in Certain Transactions.”

 

 59 

 

Recent Developments Regarding a Former Executive Officer

 

On February 8, 2016, Mr. Michael McCord, our former Controller, and the former Chief Financial Officer and Treasurer of the manager of our eREITsTM, abruptly and without notice, presented us with a severance agreement requiring a payment to Mr. McCord of approximately One Million Dollars ($1,000,000), as well as the vesting of all his outstanding stock awards in our Company. Mr. McCord claimed that if the severance agreement was not executed within approximately 2 hours, that he would provide the SEC with evidence of us improperly handling two real estate transactions. Due to Mr. McCord’s refusal to participate in our internal review, Mr. McCord was placed on administrative leave on February 8, 2016, and, following further disruptive acts on the part of Mr. McCord, was terminated on February 9, 2016.

 

Although we believe the claims to be baseless, we immediately provided Mr. McCord with an opportunity to provide more clarity as to his claims, as well as engaged a registered public accounting firm, which is not affiliated with Aronson LLC (the “Public Accounting Firm”) to conduct an investigation of our prior investment programs. Based on the results of our own investigation, as supported by the report of the Public Accounting Firm, we continue to believe that there is no merit or reasonable basis to Mr. McCord’s allegations.

  

In addition, we concluded that our methodology for valuing the two assets that were involved in the transactions was generally consistent with typical valuation methodology and were considered reasonable. The resulting fair value conclusions for the two real estate transactions were each greater than our financial basis in the investments, and were deemed reasonable based on independent testing by the Public Accounting Firm of the applicable approaches to value. Further, based on the Public Accounting Firm’s research of joint-venture equity structures in the marketplace, as well as current mezzanine loan interest rates, we concluded that the financial basis in each of the investments was reasonable. Further, as discussed in Note 3 and Note 6 to the Company’s audited financial statements for the fiscal years ending December 31, 2015 and 2014, none of the Company’s loans were deemed impaired and all investments were considered to be performing as of the end of each fiscal year.  Further, as discussed in Note 3 to the Company’s unaudited financial statements for the six-months ended June 30, 2016, management did not deem any loans to be impaired and all investments were considered to be performing as of the end of the six-month period.

 

Finally, the Public Accounting Firm was engaged to review the cash inflows and outflows with respect to the Project Dependent Note investment program. Based on such review, which included tracing funds to the applicable investment and bank statements, we concluded that all funds received and distributed (through interest and repayment) were appropriately accounted for without exception.  

 

 60 

 

 

COMPENSATION OF OUR DIRECTORS AND EXECUTIVE OFFICERS

 

The following table sets forth information about the annual compensation of each of the three highest paid persons who were executive officers or directors during 2015, which was our last completed fiscal year.

 

Name  Capacities in which
compensation was received
  Cash
Compensation
   Other
Compensation
   Total
Compensation
 
Benjamin S. Miller  Chief Executive Officer and Interim Chief Financial Officer and Treasurer  $150,000        $150,000 
Kenneth J. Shin  Chief Technology Officer  $165,000    (1)(3)  $178,750 
Bjorn J. Hall  General Counsel, Chief Compliance Officer, and Corporate Secretary  $205,000    (2)(3)  $224,750 

 

(1) Mr. Shin’s other compensation included (i) a cash bonus of $8,250 and (ii) a grant of 50,000 restricted shares of Class A Common Stock, valued at $5,500 at the time of grant. The vesting schedule of Mr. Shin’s grant of restricted shares follows the vesting schedule described in footnote 3 below.

 

(2) Mr. Hall’s other compensation included (i) a cash bonus of $8,750 and (ii) a grant of 100,000 restricted shares of Class A Common Stock, valued at $11,000 at the time of grant. The vesting schedule of Mr. Hall’s grant of restricted shares follows the vesting schedule described in footnote 3 below.

 

(3) Under our 2014 Stock Option and Grant Plan, we may grant unrestricted and restricted stock awards, restricted stock units, or options to purchase shares of common stock to employees, executives, directors, and consultants. An aggregate of 2,500,000 shares of Class A Common Stock have been authorized for issuance under the 2014 Stock Option and Grant Plan. The restricted stock granted through December 31, 2015 generally follows a vesting schedule whereby 25% of the award vests twelve months from the vesting commencement date, and 6.25% vest quarterly thereafter, provided the grantee remains continuously employed by us through each vesting date; however, the board of directors retains the authority to grant shares or options with different terms. Currently, there are nor performance formulas or measures in effect, other than the passage of time, for the time period over which the restricted stock grants vest.

 

The aggregate annual compensation of our directors as a group (which consists of 4 persons) during 2015 was approximately $200,000.

 

Compensation to be paid to the three individuals listed in the table above as well as to our directors for 2016 is expected to be at the same levels as 2015.

 

Other than the 2014 Stock Option and Grant Plan, we do not have any other ongoing plans or arrangements whereby compensation may be paid in the future. 

 

 61 

 

 

INTEREST OF MANAGEMENT AND OTHERS IN CERTAIN TRANSACTIONS

 

In addition to the compensation arrangements, discussed in the section “Compensation of our Directors and Executive Officers” and the registration rights described in the section “Securities Being Offered,” the following is a description of each transaction since January 1, 2014 and each currently proposed transaction in which:

 

  · we have been or are to be a participant;

 

  · the amount involved exceeded or exceeds $120,000; and

 

  · any of our directors, executive officers, or holders of more than 10% of any class of our capital stock, or any immediate family member of, or person sharing the household with, any of these individuals, had or will have a direct or indirect material interest.

 

Stock Issuances

 

We were conceived of by Benjamin Miller, and self-funded by Benjamin Miller and Daniel Miller from inception in 2012 until 2014. In April 2014, in exchange for contributing to us the intellectual property and other assets used by us, Benjamin Miller and Daniel Miller each received 5,000,000 shares of Class F Common Stock.

 

Additionally, we have granted restricted shares of Class A Common Stock under our 2014 Stock Option and Grant Plan to our executive officers, directors and certain holders of more than 10% of a given class of our outstanding capital stock, in their capacities as our employees. See “Security Ownership of Management and Certain Securityholders.”

 

Series A Preferred Stock Financing

 

From April 14, 2014 through October 10, 2014, we sold an aggregate of 11,865,046 shares of our Series A Preferred Stock at a cash purchase price of $2.1872 per share or pursuant to the automatic conversion of certain convertible promissory notes, for an aggregate purchase price of approximately $24.7 million (including the purchase price paid for the convertible promissory notes).

 

The following table summarizes the Series A Preferred Stock purchased by our executive officers, directors, holders of more than 10% of a given class of our outstanding capital stock or any immediate family member.

 

Name of Stockholder  Shares of Series A Preferred Stock   Total Purchase Price 
WestMill Capital Partners LLC (1)   368,679   $806,365 
Benjamin Miller   249,557   $545,825 
Daniel Miller   249,557   $545,825 
Herbert Miller, Patrice Miller, David Miller and Caroline Miller (2)   374,757   $448,932 

 

(1) WestMill Capital Partners LLC is a private limited liability company jointly and equally owned in its entirety by Benjamin Miller and Daniel Miller.

 

(2) Each of these individuals are immediate family members of Benjamin Miller and Daniel Miller. Consists of 131,643 shares of Series A Preferred purchased by Herbert Miller, 109,348 shares of Series A Preferred purchased by Patrice Miller, 66,883 shares of Series A Preferred purchased by David Miller and 66,883 shares of Series A Preferred purchased by Caroline Miller, each upon the conversion of outstanding convertible promissory notes and at a price per share of approximately $1.20.

 

 62 

 

 

Investors’ Rights Agreement

 

On April 14, 2014, in connection with the Series A Preferred Stock financing described above, we entered into an Investors’ Rights Agreement (the “IRA”) with certain holders of our common stock and preferred stock, including persons who held more than 10% of any class of our outstanding capital stock, certain of our executive officers and directors, entities with which certain of our officers and directors are affiliated, and family members of certain of our officers and directors. Pursuant to the IRA, the holders of certain shares of our common stock and preferred stock are entitled to certain registration rights, information rights and preemptive rights. The related parties who are signatories to the IRA include Benjamin Miller, Daniel Miller, Herb Miller, Patrice Miller, Renren Linahe Holdings, David Miller, Caroline Miller, Tal Kerret, and WestMiller Capital Partners, LLC. Certain other individuals who are not related parties are also signatories to the IRA.

 

Right of First Refusal and Co-Sale Agreement

 

On April 14, 2014, in connection with the Series A Preferred Stock financing described above, we entered into a First Refusal And Co-Sale Agreement (“Co-Sale Agreement”) with certain holders of our common stock and preferred stock, including persons who hold more than 10% of our outstanding capital stock, certain of our executive officers and directors, entities with which certain of our officers and directors are affiliated, and family members of certain of our officers and directors. Pursuant to the Co-Sale Agreement, the holders of our preferred stock have rights of first refusal and co-sale with respect to certain transfers made by certain holders of our common stock. The related parties who are signatories to the Co-Sale Agreement include Benjamin Miller, Daniel Miller, Herb Miller, Patrice Miller, Renren Linahe Holdings, David Miller, Caroline Miller, Tal Kerret, and WestMiller Capital Partners, LLC. Certain other individuals who are not related parties are also signatories to the Co-Sale Agreement.

        

Voting Agreement

 

On April 14, 2014, in connection with the Series A Preferred Stock financing described above, we entered into a Voting Agreement (the “Voting Agreement”) with certain holders of our common stock and preferred stock, including persons who held more than 10% of any class of our outstanding capital stock, our executive officers and directors, entities with which certain of our officers and directors are affiliated, and family members of certain of our officers and directors. Pursuant to the Voting Agreement, the holders of certain shares of our common stock and preferred stock have agreed to vote their shares on certain matters, including with respect to the election of directors, in accordance with the vote of a majority of the outstanding shares eligible to vote on such matter. The related parties who are signatories to the Voting Agreement include Benjamin Miller, Daniel Miller, Herb Miller, Patrice Miller, Renren Linahe Holdings, David Miller, Caroline Miller, Tal Kerret, and WestMiller Capital Partners, LLC. Certain other individuals who are not related parties are also signatories to the Voting Agreement. 

 

Real Estate Transactions

 

The initial three real estate properties we used to assess the effectiveness of the Fundrise Platform were managed and owned by Benjamin Miller and Daniel Miller. Specifically, from 2011 to 2014, each of 1351 H Street NE, LLC, 906 H Street NE, LLC, and 1539 7th Street NW, LLC, all of which invested in properties located in Washington, DC, utilized the Fundrise Platform to conduct three separate Regulation A offerings to raise $325,000, $350,000, and $350,000, respectively. We received no transaction-based compensation from these deals and, at the time, we were wholly-owned by Benjamin Miller and Daniel Miller. These properties currently continue to use the Fundrise Platform solely for online investor relations and dividend distributions.

 

Investments in Company Convertible Notes

 

Through April 2014, we raised $3,359,041 in convertible notes from a number of parties, including related parties. Convertible notes of $545,825 from Benjamin Miller, $545,825 from Daniel Miller, and $806,365 from WestMill Capital Partners LLC, a private limited liability company jointly and equally owned in its entirety by Benjamin Miller and Daniel Miller, were converted into a total of 867,793 shares of our Series A Preferred Stock. Additional related party investments in the convertible notes included Herbert Miller (Messrs. Millers’ father), Patrice Miller (Messrs. Millers’ stepmother and mother, respectively), David Miller (Messrs. Millers’ brother), and Caroline Miller (Messrs. Millers’ sister), which investment amounts totaled $157,193, $131,219, $80,260, $80,260, respectively. These related party investments were made under the same terms as other investors in the convertible notes.

 

Investments in Project Dependent Notes

 

Benjamin Miller, Daniel Miller, and Herbert Miller each have invested in Project Dependent Notes issued by our sponsored Programs. In all cases, these Project Dependent Notes were purchased under the same terms as any other investor on the Fundrise Platform and the parties received no special benefits not shared on a pro-rata basis by all holders of the notes. Benjamin Miller, Daniel Miller, and Herbert Miller have invested in total approximately $165,000, $73,000, and $1,355,000, respectively, in Project Dependent Notes.

 

Joe Chen, our Director and the Chief Executive Officer of Renren, Inc., the ultimate parent of Renren Lianhe Holdings, has invested in Project Dependent Notes issued by our sponsored Programs. In all cases, these Project Dependent Notes were purchased under the same terms as any other investor on the Fundrise Platform and Mr. Chen received no special benefits not shared on a pro-rata basis by all holders of the notes. Mr Chen has invested in total approximately $400,000 in Project Dependent Notes.

 

 63 

 

 

Limitation of Liability and Indemnification of Officers and Directors

 

See the section titled “Securities Being Offered—Limitation of Liability and Indemnification of Officers and Directors.”

 

Future Transactions

 

We intend that all future affiliated transactions be made or entered into on terms that are no less favorable to us than those that can be obtained from any unaffiliated third party.  We previously implemented a conflicts of interest policy, which requires a majority of the independent, disinterested members of our board of directors to approve affiliated transactions.

 

 64 

 

 

SECURITY OWNERSHIP OF MANAGEMENT AND CERTAIN SECURITYHOLDERS

 

The following table sets forth certain information regarding the beneficial ownership of our outstanding capital stock as of December 15, 2016 for the following: (i) each of the our directors and executive officers, (ii) all persons who are our directors and executive officers as a group and (iii) any person who is known by us to be the beneficial owner of more than 10% of any class of our outstanding capital stock.

 

We calculated percentage ownership prior to this offering based on 24,498,321 shares of our capital stock outstanding as of December 15, 2016, which consisted of 2,633,275 shares of Class A Common Stock, 0 shares of Class B Common Stock, 10,000,000 shares of Class F Common Stock, 0 shares of Class M Common Stock and 11,865,046 shares of Series A Preferred Stock outstanding. In computing the beneficial ownership of outstanding shares of Class A Common Stock, we deemed a person to be the beneficial owner of all restricted shares of Class A Common Stock that were issued to such person under our 2014 Stock Option and Grant Plan regardless of whether such shares have vested, as our 2014 Stock Option and Grant Plan provides that, unless we provide otherwise, a grantee of restricted shares of Class A Common Stock shall be entitled to vote such shares regardless of whether such shares have vested. Unless noted otherwise, no person listed in the table below has the right to acquire beneficial ownership of any additional shares of capital stock within 60 days of December 15, 2016.

 

To our knowledge, except as set forth in the footnotes below, each stockholder identified in the table possesses sole voting and investment power with respect to all shares of our common stock or Series A Preferred Stock shown as beneficially owned by that stockholder. Unless otherwise indicated, the address for each person named in the table below is c/o Rise Companies Corp., 1601 Connecticut Ave. NW, Suite 300, Washington, DC 20009.

 

  Class A   Class B   Class F   Class M   Series A Preferred(1)   Voting Power  

Name of

Beneficial Owner

No. of
Shares
  % of
Class
  No. of
Shares
  % of
Class
  No. of
Shares
  % of
Class
  No. of
Shares
  % of
Class
  No. of
Shares
  % of
Series
 

% of

Common Stock(2)

 

 % of All

Capital Stock(3)

 
10% Stockholders                                                                        
Renren Lianhe Holdings                                   11,865,046     100.0%         6.9%  
Daniel S. Miller(4)                   5,000,000     50.0%             618,236     5.2%     48.7%     43.7%  
Chris Brauckmuller(5)   250,000     9.5%                                     *     *  
Beneficial Ownership Group Created by Voting Agreement(6)   122,900     4.7%             10,000,000     100.0%             11,865,046     100.0%     97.6%     97.8%  
                                                                         
Executive Officers and Directors                                                                        
Benjamin S. Miller(7)                   5,000,000     50.0%             618,236     5.2%     48.7%     43.7%  
Brandon T. Jenkins(5)   450,000     17.1%                                     *     *  
Kenneth J. Shin(5)   650,000     24.7%                                     *     *  
Bjorn J. Hall(5)   250,000     9.5%                                     *     *  
Joseph Chen(5)                                                
Tal Kerret(5)   122,900     4.7%                             84,931     *     *     *  
                                                                         
Executive officers and directors as a group (6 persons)   1,472,900     55.9%             5,000,000     50.0%             703,167     5.9%     50.2%     45.6%  

 

* Represents beneficial ownership of less than 1%.

 

(1) Renren Lianhe Holdings is a record owner of 7,856,395 shares of Series A Preferred Stock (which amounts to 66.2% of the outstanding shares of Series A Preferred Stock), and certain other holders, some of which are listed in the table above, are record owners of the remaining outstanding shares of Series A Preferred Stock. However, pursuant to the Voting Agreement described in footnote 6 below, Renren Lianhe Holdings is deemed to be the beneficial owner of 100.0% of the outstanding shares of Series A Preferred Stock because, as a majority owner of the outstanding shares of Series A Preferred Stock, (i) Renren Lianhe Holdings is entitled to nominate the one director allocated to the Series A Preferred Stock and (ii) the remaining holders of the Series A Preferred Stock have effectively agreed to vote in accordance with Renren Lianhe Holdings with respect to such director.
(2) Voting power with respect to common stock is calculated by taking into account the votes of Class A Common Stock, Class F Common Stock and Class M Common Stock all voting together as a single class, with Class A Common Stock carrying one (1) vote per share, Class F Common Stock carrying ten (10) votes per share, and Class M Common Stock carrying one (9) votes per share. As of December 23, 2016, there were no shares of Class M Common Stock issued and outstanding.
(3) Voting power with respect to capital stock is calculated by taking into account the votes of Class A Common Stock, Class F Common Stock, Class M Common Stock and Series A Preferred Stock all voting together as a single class (with Series A Preferred Stock voting on an as-converted basis), with Class A Common Stock carrying one (1) vote per share, Class F Common Stock carrying ten (10) votes per share, Class M Common Stock carrying one (9) votes per share, and Series A Preferred Stock carrying one (1) vote per share.
(4) Mr. Miller’s beneficial ownership of 618,236 shares of Series A Preferred Stock consists of (i) 249,557 shares of Series A Preferred Stock held by Mr. Miller, and (ii) 368,679 shares of Series A Preferred Stock held by WestMill Capital Partners LLC, with respect to which Benjamin Miller and Daniel Miller have shared voting and investment power.
(5) The holder’s shares of Class A Common Stock are restricted shares issued under our 2014 Stock Option and Grant Plan. The holder is entitled to vote all such shares even though not all such shares have vested.
(6) On April 14, 2014, in connection with the Series A Preferred Stock financing described in “Interest of Management and Others in Certain Transactions”, we entered into a Voting Agreement (the “Voting Agreement”) with certain Class A and Class F holders of our common stock and Series A holders of our preferred stock, including persons who held more than 10% of any class of our outstanding capital stock, our executive officers and directors, entities with which certain of our officers and directors are affiliated, and family members of certain of our officers and directors. Pursuant to the Voting Agreement, the holders of certain shares of our common stock and preferred stock have agreed to vote their shares on certain matters, including with respect to the election of directors, in accordance with the vote of a majority of the outstanding shares eligible to vote on such matter. The Voting Agreement creates a beneficial ownership group under Section 13(d)(3) of the Securities Exchange Act of 1934, as amended, which group is comprised of certain holders of our Class A Common Stock, all holders of our Class F Common Stock and all holders of our Series A Preferred Stock.
(7) Mr. Miller’s beneficial ownership of 618,236 shares of Series A Preferred Stock consists of (i) 249,557 shares of Series A Preferred Stock held by Mr. Miller, and (ii) 368,679 shares of Series A Preferred Stock held by WestMill Capital Partners LLC, with respect to which Benjamin Miller and Daniel Miller have shared voting and investment power.

 

 65 

 

 

SECURITIES BEING OFFERED

 

General

 

The following is a summary of the rights of holders of our Class B Common Stock (the securities being offered), as well as the rights of holders of our other classes of common stock and preferred stock, and certain provisions of our amended and restated certificate of incorporation and amended and restated bylaws as they are currently in effect. This summary does not purport to be complete and is qualified in its entirety by the provisions of our amended and restated certificate of incorporation and bylaws, copies of which will be filed as exhibits to this offering circular.

 

Pursuant to our amended and restated certificate of incorporation, we have the authority to issue an aggregate of 96,000,000 shares of capital stock, consisting of (i) 81,000,000 shares of common stock, par value $0.0001 per share, of which 43,000,000 are designated as “Class A Common Stock,” 10,000,000 are designated as “Class B Common Stock,” 10,000,000 are designated as “Class F Common Stock” and 18,000,000 are designated as “Class M Common Stock,” and (ii) 15,000,000 shares of preferred stock, par value $0.0001 per share, all of which are designated as “Series A Preferred Stock.”

 

Selected provisions of our organizational documents are summarized below. In addition, you should be aware that the summary below does not describe or give full effect to the provisions of statutory or common law which may affect your rights as a stockholder.

 

Common Stock

 

As of December 15, 2016, 2,633,275 shares of Class A Common Stock, 0 shares of Class B Common Stock, 10,000,000 shares of Class F Common Stock and 0 shares of Class M Common Stock were issued and outstanding. As of December 15, 2016, we had 2,633,275 outstanding restricted shares of Class A Common Stock granted to employees and other service providers, and an additional 1,966,725 shares of Class A Common Stock available and reserved for issuance pursuant to our 2014 Stock Option and Grant Plan. Our Class M Common Stock, which was redeemable (at par plus any declared but unpaid dividends) at any time at our election or the election of a majority of our outstanding Series A Preferred Stock, was redeemed in full as of December 10, 2016.

 

In addition to the rights provided under Delaware law, certain rights and obligations of the common stock are set forth in our amended and restated certificate of incorporation and bylaws. In addition to the approval requirements of Delaware law, an amendment of our amended and restated certificate of incorporation or bylaws may also require the approval of the holders of a majority of the then outstanding shares of our preferred stock pursuant to the protective provisions set forth in our amended and restated certificate of incorporation.

 

Voting rights. Except as required by applicable law, the holders of our Class B Common Stock are not entitled to vote on any matters submitted to a vote of stockholders. Holders of our Class F Common Stock are entitled to ten (10) votes for each share held of record on all matters submitted to a vote of stockholders. Holders of our Class M Common Stock are entitled to nine (9) votes for each share held of record on all matters submitted to a vote of stockholders. Holders of our Class A Common Stock are entitled to one (1) vote for each share held of record on all matters submitted to a vote of stockholders. The holders of outstanding Class A Common Stock, Class F Common Stock and Class M Common Stock will at all times vote together as one class on all matters, and are entitled to elect two directors at any election of directors.

 

Dividends, distributions and stock splits. Holders of our common stock, on a pari passu basis with holders of our preferred stock, are entitled to receive dividends when and if declared by our board of directors out of funds legally available therefor, subject to any statutory or contractual restrictions on the payment of dividends and to any restrictions on the payment of dividends imposed by the terms of any outstanding preferred stock. In the event that such dividends are paid in the form of shares of common stock or rights to acquire common stock, the holders may only receive such shares or rights to acquire such shares from their respective classes of stock.

 

Liquidation. In the event of any (i) sale of all or substantially all of the our assets, (ii) our merger or consolidation with or into another entity (unless it is a merger or consolidation in which the holders of our capital stock immediately prior to such merger or consolidation continue to hold at least 50% of the voting power of our capital stock or the capital stock of the surviving or acquiring entity), (iii) closing of the transfer of our securities to a person or group of affiliated persons (other than an underwriter of our securities) if after such closing such person or group of affiliated persons would hold 50% or more of our outstanding voting stock (or of the surviving or acquiring entity), or (iv) dissolution, liquidation, or winding up of our affairs, whether voluntary or involuntary ((i) through (iv) each being a “Liquidation Event”), after payment of our debts and other liabilities and making provisions for any holders of our preferred stock who have a liquidation preference, our remaining assets will be distributed ratably among the holders of common stock.

 

 66 

 

 

Fully paid. All the shares of our common stock to be outstanding upon completion of this offering will be fully paid and nonassessable.

 

Conversion rights. Holders of our Class B Common Stock do not have any conversion rights. Holders of our Class F Common Stock may convert each share of Class F Common Stock into one fully paid and nonassessable share of Class A Common Stock at any time upon written notice to our transfer agent. Each share of Class F Common Stock will automatically convert into one fully paid and nonassessable share of Class A Common Stock upon transfer, provided however, that such automatic conversion will not be triggered if (i) such transfer is between (x) a Class F stockholder (or any of such Class F stockholder’s Permitted Entities (as such term is defined in our amended and restated certificate of incorporation)) and (y) any other Class F stockholder or such Class F stockholder’s Permitted Entities or (ii) a transfer by a Class F stockholder to any of the Permitted Entities. Each share of Class F Common Stock will automatically convert into one fully paid and nonassessable share of Class A Common Stock upon the death of such holder of Class F.

 

Redemption rights. Holders of our Class B Common Stock, Class F Common Stock and Class A Common Stock have no redemption rights. Holders of our Class M Common Stock have certain redemption rights as described in our amended and restated certificate of incorporation. We have a call option on our Class M Common Stock such that, at any time, we will have the ability to redeem any outstanding shares of Class M Common Stock by paying in cash a sum per share equal to the par value for such shares of Class M Common Stock plus all declared but unpaid dividend on such shares (the “Redemption Price”). Additionally, if at any time we receive a written consent of the holders of a majority of the then outstanding shares of preferred stock (voting together as a single class and not as a separate series, and on an as-converted basis), we are required to redeem that number of shares of Class M Common stock as the preferred holders so specify at the Redemption Price. However, as of December 23, 2016, there were no shares of Class M Common Stock issued and outstanding.

 

Registration rights. Holders of our common stock have no preemptive or other rights to subscribe for our securities. Certain holders of our Class F Common Stock have piggyback registration rights pursuant to our Amended and Restated Investors’ Rights Agreement dated as of April 14, 2014 (the “IRA”).

 

Transfer restrictions. Holders of our Class B Common Stock may not transfer, assign, pledge or otherwise dispose of or encumber shares of Class B Common Stock (or any interest therein) without the prior written consent of our board of directors, or our chief executive officer if our board of directors delegates such authority. Notwithstanding the foregoing, such transfer restrictions shall not apply (i) in the case of a holder of Class B Common Stock who is an individual, to certain transfers made without consideration for bona fide estate planning purposes and (ii) in the case of a holder of Class B Common Stock that is an entity, to certain transfers made without consideration to such entity’s stockholders, members, partners, other equity holders or affiliates. Holders of our Class M Common Stock may not transfer, assign, pledge or otherwise dispose of or encumber shares of Class M Common Stock (or any interest therein) without the prior written consent of our board of directors, or our chief executive officer if our board of directors delegates such authority.

 

Lockup. Pursuant to the subscription agreement, included in this Offering Circular as Appendix A, holders of our Class B Common Stock may not, without the prior written consent of the managing underwriter, during the period commencing on the date of the final prospectus relating to the Company’s initial registered public offering (“IPO”) and ending on the date specified by the Company and the managing underwriter (such period not to exceed one hundred eighty (l80) days) sell or otherwise transfer or dispose of any shares of Class B Common Stock (including, without limitation, pursuant to Rule 144 under the Securities Act) held by them. The underwriters in connection with the Company’s IPO are intended third-party beneficiaries of the lockup. If requested by the underwriter engaged by the Company, each holder of our Class B Common Stock will be required to execute a separate letter confirming his or her agreement to comply with the lockup.

 

Personal Conduct Repurchase Option. In the event that a holder of our Class B Common Stock fails to conform his/her/its personal conduct to common and accepted standards of good citizenship or conducts himself/herself/itself in a way that reflects poorly upon us, as determined by our board of directors in its sole, but good faith, discretion, our board of directors may elect, at its sole discretion, to cause us to repurchase all, but not less than all, of the shares of Class B Common Stock held by such holder of Class B Common Stock. In connection with any repurchase of Class B Common Stock, the price paid to the applicable holder of Class B Common Stock shall be equal to the aggregate original purchase price paid for the shares plus all declared but unpaid dividends on such shares.

 

Inspection Rights. Section 220 of the General Corporation Law of Delaware allows a stockholder of a company to inspect for any proper purpose, a company’s stock ledger, list of stockholders, and other books and records and the books and records of a company’s subsidiary in certain circumstances. Holders of our Class B Common Stock will agree to waive the inspection rights set forth in Section 220 of the General Corporation Law of Delaware. However, as a company subject to the reporting requirements under Regulation A, we must publicly file certain annual, semi-annual and current reports, which will include audited financials and management’s discussion and analysis of financial condition and results of operations.

 

 67 

 

 

Preferred Stock

 

As of December 15, 2016, 11,865,046 shares of Series A Preferred Stock are issued and outstanding.

 

Voting rights. Each share of our preferred stock is entitled to one vote for each share of Class A Common Stock into which such preferred stock could then be converted, and with respect to such vote, such holder will have equal voting rights and powers to that of holders of Class A Common Stock. So long as at least 2,500,000 shares of Series A Preferred Stock remain outstanding, the holders of such shares of Series A Preferred Stock are entitled to elect one director at any election of directors and are entitled to certain protective provisions.

 

Dividends, distributions and stock splits. Holders of our preferred stock are entitled to receive dividends on a pari passu basis with holders of shares of common stock when and if declared by our board of directors out of funds legally available therefor, subject to any statutory or contractual restrictions on the payment of dividends. Dividends will be distributed among holders of preferred stock in proportion to the number of shares of common stock that would be held by each such holder if all shares of preferred stock were converted.

 

Liquidation. In the event of any Liquidation Event, the holders of preferred stock are entitled to receive, prior and in preference to the holders of common stock, an amount per share equal to the sum of the applicable original issue price of $2.1872 per share, plus declared but unpaid dividends on such share.

 

Conversion rights. Holders of our preferred stock may convert each share of preferred stock into such number of fully paid and nonassessable shares of Class A Common Stock, determined by dividing the applicable original issue price for such shares of preferred stock by the applicable conversion price for such series, as adjusted for certain anti-dilution protections. The issuance of our Class B Common Stock will not trigger any conversion price adjustments for the preferred stock. Each share of preferred stock will automatically convert into shares of Class A Common Stock at the conversion rate at the time in effect, immediately upon the earlier of the closing of the sale of our common stock in a firm commitment underwritten public offering pursuant to a registration statement on Form S-1 under the Securities Act or the date or event specified by vote, written consent or agreement of the holders of a majority of the then outstanding shares of preferred stock.

 

Other rights. Holders of our preferred stock have other rights such as demand, piggyback, and S-3 registration rights, information rights and preemptive rights pursuant to the IRA. The holders of our preferred stock also have rights of first refusal and co-sale with respect to certain transfers made by certain holders of our common stock. In addition to the requirements set forth in Section 160 of the Delaware General Corporation Law, no capital stock may be repurchased or redeemed by us without the approval of the majority of the then outstanding shares of our preferred stock, except for the repurchase of shares of common stock from persons performing services for us pursuant to agreements under which we have the option to repurchase such shares upon the occurrence of certain events, such as the termination of employment or service, pursuant to a right of first refusal, or pursuant the redemption of Class M Common Stock set forth in our amended and restated certificate of incorporation.

 

Limitation of Liability and Indemnification of Officers and Directors

 

Our amended and restated certificate of incorporation permits us to provide indemnification of directors and officers to the fullest extent permitted by law. Our bylaws provide that we must indemnify our directors and officers to the fullest extent permitted by Delaware law and advance expenses, as incurred, to our directors and officers in connection with a legal proceeding to the fullest extent permitted by Delaware law, subject to very limited exceptions.

 

We have also entered into separate indemnification agreements with our directors and executive officers that will, in some cases, be broader than the specific indemnification provisions contained in our amended and restated certificate of incorporation, bylaws or the Delaware General Corporation Law.

 

The indemnification agreements require us, among other things, to indemnify executive officers and directors against certain liabilities, other than liabilities arising from willful misconduct, that may arise by reason of their status or service as directors or officers. We are also required to advance amounts to or on behalf of our officers and directors in the event of claims or actions against them. We believe that these indemnification arrangements are necessary to attract and retain qualified individuals to serve as our directors and executive officers.

 

Anti-Takeover Effects of Provisions of Delaware Law, Our Amended and Restated Certificate of Incorporation and Bylaws

 

Our amended and restated certificate of incorporation, bylaws and the Delaware General Corporation Law contain certain provisions that could discourage potential takeover attempts and make it more difficult for our stockholders to change management or receive a premium for their shares.

 

 68 

 

 

Delaware Law

 

Section 203 of the Delaware General Corporation Law, an anti-takeover provision, generally prohibits a publicly-held Delaware corporation from engaging in a business combination with an “interested stockholder” for a period of three years after the date of the transaction in which the person became an interested stockholder. A “business combination” includes a merger, sale of 10.0% or more of our assets and certain other transactions resulting in a financial benefit to the stockholder. For purposes of Section 203, an “interested stockholder” is defined to include any person that is:

 

·the owner of 15.0% or more of the outstanding voting stock of the corporation;

 

·an affiliate or associate of the corporation and was the owner of 15.0% or more of the voting stock outstanding of the corporation, at any time within three years immediately prior to the relevant date; or

 

·an affiliate or associate of the persons described in the foregoing bullet points.

 

However, the above provisions of Section 203 do not apply if:

 

·our board of directors approves the transaction that made the stockholder an interested stockholder prior to the date of that transaction;

 

·after the completion of the transaction that resulted in the stockholder becoming an interested stockholder, that stockholder owned at least 85.0% of our voting stock outstanding at the time the transaction commenced, excluding shares owned by our officers and directors;

 

·on or subsequent to the date of the transaction, the business combination is approved by our board of directors and authorized at a meeting of our stockholders by an affirmative vote of at least two-thirds of the outstanding voting stock not owned by the interested stockholder; or

 

·we do not have a class of voting stock that is listed on a national securities exchange or held of record by more than 2,000 stockholders.

 

Although Section 203 is not applicable to us as of the date of this offering circular, because we do not currently have a class of voting stock that is listed on a national securities exchange or held of record by more than 2,000 stockholders, we may become subject to Section 203 in the future. In the event that we become subject to Section 203 or otherwise, our stockholders may, by adopting an amendment to our amended and restated certificate of incorporation or bylaws, elect for us not to be governed by Section 203, effective 12 months after adoption. Currently, neither our amended and restated certificate of incorporation nor our bylaws exempt us from the restrictions imposed under Section 203. It is anticipated that, if applicable to us, the provisions of Section 203 may encourage companies interested in acquiring us to negotiate in advance with our board of directors.

 

Amended and Restated Certificate of Incorporation and Bylaw Provisions

 

Appointment and Removal of Officers and Directors. Members of our board of directors may be removed with the approval of the holders of a majority of the shares then entitled to vote at an election of directors, with or without cause. Vacancies and newly-created directorships resulting from any increase in the number of directors may be filled by a majority of our directors then in office, though less than a quorum. In lieu of filling any vacancy, the board of directors may reduce the number of directors. The board of directors may, by resolution passed by a majority of the whole board of directors, establish one or more committees consisting of one or more directors that can exercise all the powers and authority of the board of directors, limited by any action expressly required by the Delaware General Corporation Law to be submitted for stockholder approval or the amendment of the bylaws.

 

Our officers will consist of one or more presidents, a treasurer, a secretary, and such other officers, including, without limitation, a chief executive officer and one or more vice presidents, assistant vice presidents, assistant treasurers and assistant secretaries, as determined by the board of directors. The board of directors may remove any officer with or without cause by a majority vote of the directors.

 

 69 

 

 

Amendments to Charter and Bylaws. Generally, we reserve the right to amend, alter, change or repeal any provision contained in our amended and restated certificate of incorporation, except with respect to certificate provisions relating to the indemnification of directors, officers, employees, agents or other persons. The amendment of our amended and restated certificate of incorporation requires the adoption of a resolution by our board of directors and a majority vote of stockholders at either a special meeting or the next annual meeting of stockholders. Any amendment to our bylaws requires the approval of stockholders or the board of directors, provided that (i) the board of directors may not amend any provision of the bylaws which by law, by our amended and restated certificate of incorporation or by our bylaws requires action by the stockholders and (ii) any amendment of our bylaws by the board of directors and any new bylaws adopted by the board of directors may be amended by the stockholders.

 

Restrictions on Transferability. Our Amended and Restated Certificate of Incorporation contains restrictions on the holders of Class B Common Stock to transfer their shares. See “Plan of Distribution – Transferability of our Class B Common Stock” for more information.

 

Transfer Agent

 

As of the date of this offering circular, we have not engaged a transfer agent, and do not intend to engage a transfer agent until such time as we are required to do so in order to satisfy the conditional exemption contained in Rule 12g5-1(a)(7) of the Securities Exchange Act of 1934, as amended, or the Exchange Act.

 

 70 

 

 

PLAN OF DISTRIBUTION

 

We are offering up to 1,000,000 shares of our Class B Common Stock pursuant to this offering circular. Our Class B Common Stock being offered hereby will be primarily offered by associated persons of ours through the Fundrise Platform at www.fundrise.com. In conducting this offering, such persons intend to rely on the exemption from registration contained in Exchange Act Rule 3a4-1. For additional information about the Fundrise Platform, please see “Offering Circular Summary—About the Fundrise Platform.”

 

The Fundrise Platform is not subject to the registration requirements of Section 304 of the JOBS Act because it does not offer and sell securities pursuant to Section 4(a)(6) of the Securities Act, and, therefore, does not meet the definition of a “funding portal.”

 

This offering circular will be furnished to prospective investors upon their request via electronic PDF format and will be available for viewing and download 24 hours per day, 7 days per week on the Fundrise Platform website, as well as on the SEC’s website at www.sec.gov.

 

In order to subscribe to purchase our Class B Common Stock, a prospective investor must electronically complete, sign and deliver to us an executed subscription agreement in the form attached to this offering circular as Appendix A, and wire or ACH funds for its subscription amount in accordance with the instructions provided therein.

 

Settlement will be delayed for subscription agreements delivered before the $1,000,000 minimum threshold is met until such minimum threshold is met, and, after such minimum threshold is met, may occur up to 30 days after a prospective investor submits a subscription agreement, depending on the volume of subscriptions received. An investor will become a stockholder, including for tax purposes, and the shares will be issued, as of the date of settlement. Settlement will not occur until an investor’s funds have cleared and we accept the investor as a stockholder.

 

We intend to initially limit the offer and sale of our Class B Common Stock in this offering solely to investors who have purchased one or more investments sponsored by us.

 

We reserve the right to reject any investor’s subscription in whole or in part for any reason, including if we determine in our sole and absolute discretion that such investor is not a “qualified purchaser” for purposes of Section 18(b)(4)(D)(ii) of the Securities Act. If the offering terminates or if any prospective investor’s subscription is rejected, all funds received from such investors will be returned without interest or deduction.

 

State Law Exemption and Offerings to “Qualified Purchasers”

 

Our Class B Common Stock is being offered and sold only to “qualified purchasers” (as defined in Regulation A). As a Tier 2 offering pursuant to Regulation A, this offering will be exempt from state “Blue Sky” law review, subject to certain state filing requirements and anti-fraud provisions, to the extent that our Class B Common Stock offered hereby is offered and sold only to “qualified purchasers” or at a time when our Class B Common Stock is listed on a national securities exchange. “Qualified purchasers” include: (i) “accredited investors” under Rule 501(a) of Regulation D and (ii) all other investors so long as their investment in our Class B Common Stock does not represent more than 10% of the greater of their annual income or net worth (for natural persons), or 10% of the greater of annual revenue or net assets at fiscal year-end (for non-natural persons). However, our Class B Common Stock is being offered and sold only to those investors that are within the latter category (i.e., investors whose investment in our Class B Common Stock does not represent more than 10% of the applicable amount), regardless of an investor’s status as an “accredited investor.” Accordingly, we reserve the right to reject any investor’s subscription in whole or in part for any reason, including if we determine in our sole and absolute discretion that such investor is not a “qualified purchaser” for purposes of Regulation A.

 

Certificates Will Not be Issued

 

We will not issue certificates. Instead, our Class B Common Stock will be recorded and maintained on our share register.

 

 71 

 

 

Transferability of our Class B Common Stock

 

Holders of our Class B Common Stock may not transfer, assign, pledge or otherwise dispose of or encumber shares of Class B Common Stock (or any interest therein) without the prior written consent of our board of directors, or our chief executive officer if our board of directors delegates such authority. Notwithstanding the foregoing, such transfer restrictions shall not apply (i) in the case of a holder of Class B Common Stock who is an individual, to certain transfers made without consideration for bona fide estate planning purposes and (ii) in the case of a holder of Class B Common Stock that is an entity, to certain transfers made without consideration to such entity’s stockholders, members, partners, other equity holders or affiliates.

 

No Escrow

 

The proceeds of this offering will not be placed into an escrow account. We will offer our Class B Common Stock on a best efforts basis primarily through the online Fundrise Platform. We will not accept subscription payments associated with subscription agreements until we have raised at least $1,000,000 in this offering. At the time the minimum threshold is met, we will accept subscription payments, shares of Class B Common Stock will be issued, and investors will become stockholders. If we do not meet the minimum threshold within 12 months after commencing the offering, we will cancel the offering and release all investors from their commitments.

 

Advertising, Sales and other Promotional Materials

 

In addition to this offering circular, subject to limitations imposed by applicable securities laws, we expect to use additional advertising, sales and other promotional materials in connection with this offering. These materials may include information relating to this offering, the past performance of our Company and our affiliates, property brochures, articles and publications concerning real estate, or public advertisements and audio-visual materials, in each case only as authorized by us. In addition, the sales material may contain certain quotes from various publications without obtaining the consent of the author or the publication for use of the quoted material in the sales material. Although these materials will not contain information in conflict with the information provided by this offering circular and will be prepared with a view to presenting a balanced discussion of risk and reward with respect to our Class B Common Stock, these materials will not give a complete understanding of this offering, us or our Class B Common Stock and are not to be considered part of this offering circular. This offering is made only by means of this offering circular and prospective investors must read and rely on the information provided in this offering circular in connection with their decision to invest in our Class B Common Stock.

 

 72 

 

 

HOW TO SUBSCRIBE

 

Subscription Procedures

 

We intend to initially limit the offer and sale of our Class B Common Stock in this offering solely to investors who have purchased one or more of the investments sponsored by us. Investors seeking to purchase our Class B Common Stock who have purchased one or more investments sponsored by us and who satisfy the “qualified purchaser” standards (see “State Law Exemption and Purchase Restrictions”) should proceed as follows:

 

  Read this entire offering circular and any supplements accompanying this offering circular.
     
  Electronically complete and execute a copy of the subscription agreement. A specimen copy of the subscription agreement, including instructions for completing it, is included in this offering circular as Appendix A.
     
  Electronically provide ACH instructions to us for the full purchase price of our Class B Common Stock being subscribed for; note, however, that for subscriptions in excess of $100,000, we will require that the purchase price of our Class B Common Stock be submitted via bank wire.

 

By executing the subscription agreement and paying the total purchase price for our Class B Common Stock subscribed for, each investor agrees to accept the terms of the subscription agreement and attests that the investor meets the minimum standards of a “qualified purchaser”, and that such subscription for Class B Common Stock does not exceed 10% of the greater of such investor’s annual income or net worth (for natural persons), or 10% of the greater of annual revenue or net assets at fiscal year-end (for non-natural persons).

 

The minimum offering amount is $1,000,000 and we may not accept subscriptions until such time as we have received subscriptions equaling the minimum offering amount. Prior to our achieving the minimum offering amount, subscribers may revoke their subscription by providing us with a written notice requesting such rescission, to be sent to the following address:

 

Rise Companies Corp.

Attention: Investor Relations

1601 Connecticut Ave. NW, Suite 300

Washington, DC 20009

 

Following the date on which the minimum offering amount has been achieved, subscriptions will be binding upon investors and will be accepted or rejected within 30 days of receipt by us. We have until the date that is twelve months after the date of this offering circular to achieve the minimum offering amount.

 

We will not draw funds from any subscriber until the date we achieve the minimum offering amount or the date your subscription is accepted, whichever is later. If we accept your subscription, we will email you a confirmation.

 

Minimum Purchase Requirements

 

The minimum investment in our Class B Common Stock for initial purchases is [ ] shares, or $[__] based on the per share price. For investors that have satisfied the applicable minimum purchase requirement for initial purchases, there are no minimum purchase requirements for additional purchases.

 

LEGAL MATTERS

 

Certain legal matters, including the validity of shares of Class B Common Stock offered hereby, have been passed upon for us by Goodwin Procter llp.

 

 73 

 

 

EXPERTS

 

The consolidated financial statements of Rise Companies for the years ended December 31, 2015 and 2014 included in this offering circular and elsewhere in the offering statement have been so included in reliance upon the report of Aronson LLC, independent auditor, upon the authority of said firm as experts in accounting and auditing in giving the said report.

 

The financial statements of Fundrise Real Estate Investment Trust, LLC, a partially-owned and consolidated subsidiary of Rise Companies, for the year ended December 31, 2015 and included in the consolidated financial statements of Rise Companies for the year ended December 31, 2015 have been so included in reliance upon the report of RSM US, LLP, independent auditor, upon the authority of said firm as experts in accounting and auditing in giving said report.

 

ADDITIONAL INFORMATION

 

We have filed with the SEC an offering statement under the Securities Act on Form 1-A regarding this offering. This offering circular, which is part of the offering statement, does not contain all the information set forth in the offering statement and the exhibits related thereto filed with the SEC, reference to which is hereby made. Upon the qualification of the offering statement, we will be subject to the informational reporting requirements of the Exchange Act that are applicable to Tier 2 companies whose securities are registered pursuant to Regulation A, and accordingly, we will file annual reports, semi-annual reports and other information with the SEC. You may read and copy the offering statement, the related exhibits and the reports and other information we file with the SEC at the SEC’s public reference facilities maintained by the SEC at 100 F Street, N.E., Washington, DC 20549. You can also request copies of those documents, upon payment of a duplicating fee, by writing to the SEC. Please call the SEC at 1-800-SEC-0330 for further information regarding the operation of the public reference rooms. The SEC also maintains a website at www.sec.gov that contains reports, information statements and other information regarding issuers that file with the SEC.

 

You may also request a copy of these filings at no cost, by writing, emailing or telephoning us at:

 

Rise Companies Corp.

Attention: Investor Relations

1601 Connecticut Avenue NW

Suite 300

Washington, D.C. 20009

investments@fundrise.com

(202) 584-0550

 

So long as we remain subject to the periodic reporting requirements of Regulation A, within 120 days after the end of each fiscal year we will file on the SEC’s EDGAR website an annual report on Form 1-K. The annual report will contain audited financial statements and certain other financial and narrative information that we are required to provide to stockholders.

 

We also maintain a website at www.fundrise.com, where there may be additional information about our business, but the contents of that site are not incorporated by reference in or otherwise a part of this offering circular.

 

 74 

 

  

INDEX TO FINANCIAL STATEMENTS OF RISE COMPANIES CORP.

 

Independent Auditor’s Report F-2
   
Independent Auditor's Report with respect to Fundrise Real Estate Investment Trust, LLC F-3
   
Consolidated Balance Sheets as of December 31, 2015 and 2014 F-4
   
Consolidated Statements of Operations for the Years Ended December 31, 2015 and 2014 F-5
   
Consolidated Statements of Comprehensive Loss for the Years Ended December 31, 2015 and December 31, 2014 F-6
   
Consolidated Statements of Changes in Stockholders’ Equity for the Years Ended December 31, 2015 and 2014 F-7
   
Consolidated Statements of Cash Flows for the Years Ended December 31, 2015 and 2014 F-8
   
Notes to Consolidated Financial Statements F-9
   
Consolidated Balance Sheets as of June 30, 2016 (unaudited) and December 31, 2015 (audited) F-34
   
Consolidated Statements of Operations for the Six Months Ended June 30, 2016 (unaudited) and 2015 (unaudited) F-35
   
Consolidated Statements of Comprehensive Income (Loss) for the Six Months Ended June 30, 2016 (unaudited) and 2015 (unaudited) F-36
   
Consolidated Statements of Cash Flows for the Six Months Ended June 30, 2016 (unaudited) and 2015 (unaudited) F-37
   
Notes to Consolidated Financial Statements (unaudited) F-38

 

 

 

 F-1 

 

 

INDEPENDENT AUDITOR’S REPORT

 

To the Board of Directors and Stockholders

Rise Companies Corp.

Washington, D.C.

 

We have audited the accompanying consolidated financial statements of Rise Companies Corp., which comprise the Consolidated Balance Sheets as of December 31, 2015 and 2014, and the related Consolidated Statements of Operations, Comprehensive Loss, Changes in Stockholders’ Equity, and Cash Flows for the years then ended, and the related notes to the consolidated financial statements.

 

Management’s Responsibilities for the Financial Statements

 

Management is responsible for the preparation and fair presentation of these consolidated financial statements in accordance with accounting principles generally accepted in the United States of America; this includes the design, implementation, and maintenance of internal control relevant to the preparation and fair presentation of consolidated financial statements that are free from material misstatement, whether due to fraud or error.

 

Auditor’s Responsibility

 

Our responsibility is to express an opinion on these consolidated financial statements based on our audits. We did not audit the 2015 financial statements of Fundrise Real Estate Investment Trust, LLC, a partially owned subsidiary, which statements reflect total assets of approximately $13,399,000 as of December 31, 2015, and total revenues of approximately $30,000 for the period May 15, 2015 (inception) through December 31, 2015. Those statements were audited by other auditors, whose report has been furnished to us, and our opinion, insofar as it relates to the amounts included for Fundrise Real Estate Investment Trust, LLC as of December 31, 2015, and for the period May 15, 2015 (inception) through December 31, 2015, is based solely on the report of the other auditors. We conducted our audits in accordance with auditing standards generally accepted in the United States of America. Those standards require that we plan and perform the audit to obtain reasonable assurance about whether the consolidated financial statements are free from material misstatement.

 

An audit involves performing procedures to obtain audit evidence about the amounts and disclosures in the consolidated financial statements. The procedures selected depend on the auditor’s judgment, including the assessment of the risks of material misstatement of the consolidated financial statements, whether due to fraud or error. In making those risk assessments, the auditor considers internal control relevant to the entity’s preparation and fair presentation of the consolidated financial statements in order to design audit procedures that are appropriate in the circumstances, but not for the purpose of expressing an opinion on the effectiveness of the entity’s internal control. Accordingly, we express no such opinion. An audit also includes evaluating the appropriateness of accounting policies used and the reasonableness of significant accounting estimates made by management, as well as evaluating the overall presentation of the consolidated financial statements.

 

We believe that the audit evidence we have obtained is sufficient and appropriate to provide a basis for our audit opinion.

 

Opinion

 

In our opinion, based on our audits and the report of other auditors, the consolidated financial statements referred to above present fairly, in all material respects, the consolidated financial position of Rise Companies Corp. as of December 31, 2015 and 2014, and the results of their operations and their cash flows for the years then ended in accordance with accounting principles generally accepted in the United States of America.

 

 

 

Rockville, Maryland

August 5, 2016

 

 F-2 

 

 

  Independent Auditor’s Report

 

 

To the Members

Fundrise Real Estate Investment Trust, LLC

Washington, D.C.

 

Report on the Financial Statements

We have audited the accompanying financial statements of Fundrise Real Estate Investment Trust, LLC (the Company), which comprise the balance sheet as of December 31, 2015, and the related statements of operations, changes in members’ equity, and cash flows for the period from May 15, 2015 (inception) through December 31, 2015, and the related notes to the financial statements (collectively, financial statements).

 

Management’s Responsibility for the Financial Statements

Management is responsible for the preparation and fair presentation of these financial statements in accordance with accounting principles generally accepted in the United States of America; this includes the design, implementation, and maintenance of internal control relevant to the preparation and fair presentation of financial statements that are free from material misstatement, whether due to fraud or error.

 

Auditor’s Responsibility

Our responsibility is to express an opinion on these financial statements based on our audit. We conducted our audit in accordance with auditing standards generally accepted in the United States of America. Those standards require that we plan and perform the audit to obtain reasonable assurance about whether the financial statements are free from material misstatement.

 

An audit involves performing procedures to obtain audit evidence about the amounts and disclosures in the financial statements. The procedures selected depend on the auditor’s judgment, including the assessment of the risks of material misstatement of the financial statements, whether due to fraud or error. In making those risk assessments, the auditor considers internal control relevant to the entity’s preparation and fair presentation of the financial statements in order to design audit procedures that are appropriate in the circumstances, but not for the purpose of expressing an opinion on the effectiveness of the entity’s internal control. Accordingly, we express no such opinion. An audit also includes evaluating the appropriateness of accounting policies used and the reasonableness of significant accounting estimates made by management, as well as evaluating the overall presentation of the financial statements.

 

We believe that the audit evidence we have obtained is sufficient and appropriate to provide a basis for our audit opinion.

 

Opinion

In our opinion, the financial statements referred to above present fairly, in all material respects, the financial position of Fundrise Real Estate Investment Trust, LLC as of December 31, 2015, and the results of its operations and its cash flows for the period from May 15, 2015 (inception) through December 31, 2015, in accordance with accounting principles generally accepted in the United States of America.

 

 

 

 

McLean, Virginia

April 26, 2016

 

 

 

 F-3 

 

 

RISE COMPANIES CORP.

Consolidated Balance Sheets

(in thousands, except share and per share amounts)

 

   December 31, 2015   December 31, 2014 
ASSETS          
Current assets:          
Cash and cash equivalents  $24,346   $19,328 
Restricted cash   1,824    681 
Real estate debt investments, net   7,867    1,250 
Accrued interest receivable   955    67 
Accounts receivable, net   24    31 
Other current assets   406    82 
Total current assets   35,422    21,439 
Real estate debt investments, net (non-current)   49,010    7,139 
Accrued interest receivable (non-current)   1,802    98 
Securities available for sale   2,062    5,173 
Intangible assets, net   1,229    844 
Property and equipment, net   39    38 
Total assets  $89,564   $34,731 
           
LIABILITIES          
Current liabilities:          
Notes payable  $7,900   $1,250 
Accrued interest payable   1,536    113 
Settling subscriptions & investments   3,094    680 
Due to investors   2,483    - 
Accounts payable   592    133 
Accrued compensation and benefits   119    89 
Accrued expenses   187    64 
Other current liabilities   981    38 
Total current liabilities   16,892    2,367 
Notes payable (non-current)   35,727    3,545 
Total liabilities   52,619    5,912 
Commitments and contingencies (see Note 18)          
           
STOCKHOLDERS’ EQUITY          
Series A convertible preferred stock, $0.0001 par value; 15,000,000 shares authorized at December 31, 2015 and December 31, 2014; 11,865,046 shares issued and outstanding at December 31, 2015 and December 31, 2014; with an aggregate liquidation preference of $25,951 at both December 31, 2015 and December 31, 2014   1    1 
Class A Common Stock, $0.0001 par value; 30,000,000 shares authorized at December 31, 2015 and December 31, 2014; 1,749,150 and 1,220,150 shares issued and outstanding at December 31, 2015 and December 31, 2014, respectively   -    - 
Class F Common Stock, $0.0001 par value; 10,000,000 shares authorized at December 31, 2015 and December 31, 2014; 10,000,000 shares issued and outstanding at December 31, 2015 and December 31, 2014   1    1 
Additional paid-in capital   24,833    24,806 
Accumulated deficit   (10,495)   (6,148)
Accumulated other comprehensive income   48    138 
Total stockholders’ equity before non-controlling interests   14,388    18,798 
Non-controlling interests in consolidated entities   22,557    10,021 
Total stockholders’ equity   36,945    28,819 
Total liabilities and stockholders’ equity  $89,564   $34,731 

 

The accompanying notes are an integral part of these consolidated financial statements.

 

 F-4 

 

 

RISE COMPANIES CORP.

Consolidated Statements of Operations

(in thousands, except share and per share amounts)

 

   Year Ended   Year Ended 
   December 31,   December 31, 
   2015   2014 
Operating revenue          
Origination fees, net  $826   $98 
Management fees   35    - 
Other revenue   29    56 
Total operating revenue   890    153 
           
Net interest income          
Interest income   4,463    178 
Interest expense   (3,023)   (133)
Net interest income   1,440    45 
           
Other income (loss)          
Realized losses on available for sale securities   (4)   - 
           
Total net revenue   2,328    198 
           
Operating expenses          
Sales and marketing   2,409    857 
Origination and servicing   1,008    794 
Engineering and product development   537    315 
Other general and administrative   2,045    1,736 
Total operating expenses   5,999    3,702 
           
Net operating loss   (3,671)   (3,504)
           
Non-operating interest expense   -    603 
           
Net loss   (3,671)   (4,107)
Less: Net income from non-controlling interests   676    21 
Net loss attributable to Rise Companies Corp.  $(4,347)  $(4,128)
           
Net loss per share attributable to common stockholders:          
Basic and diluted  $(0.40)  $(0.53)
Weighted average shares of common stock – Basic and diluted   10,782,887    7,784,424 

 

The accompanying notes are an integral part of these consolidated financial statements.

 

 F-5 

 

 

RISE COMPANIES CORP.

Consolidated Statements of Comprehensive Loss

(in thousands)

 

   Year Ended   Year Ended 
   December 31,   December 31, 
   2015   2014 
Net loss  $(3,671)  $(4,107)
Other comprehensive loss:          
Change in net unrealized gain (loss) on securities available for sale   (90)   138 
Comprehensive loss   (3,761)   (3,969)
Less: Comprehensive income attributable to non-controlling interests   676    21 
Comprehensive loss attributable to Rise Companies Corp.  $(4,437)  $(3,990)

 

The accompanying notes are an integral part of these consolidated financial statements.

 

 F-6 

 

 

RISE COMPANIES CORP.

Consolidated Statements of Changes in Stockholders’ Equity

(in thousands, except share data)

 

                           Accumulated         
   Preferred Stock   Common Stock   Common Stock   Common Stock   Additional       Other   Non-   Total 
   Series A   Founders’ Equity   Class A   Class F   Paid-In   Accumulated   Comprehensive   Controlling   Stockholders’ 
   Shares   Amount   Shares   Amount   Shares   Amount   Shares   Amount   Capital   Deficit   Income   Interests   Equity 
Balance at December 31, 2013   -   $-    1,000,000   $-    -   $-    -   $-   $-   $(2,020)  $-   $-   $(2,020)
Conversion of outstanding common stock to Class F shares and Class F share issuance   -    -    (1,000,000)   -    -    -    10,000,000    1    (1)   -    -    -    - 
Series A convertible preferred share issuance   11,865,046    1    -    -    -    -    -    -    24,726    -    -    -    24,727 
Unrealized gain on available for sale securities   -    -    -    -    -    -    -    -    -    -    138    -    138 
Stock-based compensation   -    -    -    -    1,220,150    -    -    -    81    -    -    -    81 
Non-controlling interests acquired   -    -    -    -    -    -    -    -    -    -    -    10,000    10,000 
Net loss   -    -    -    -    -    -    -    -    -    (4,128)   -    21    (4,107)
Balance at December 31, 2014   11,865,046    1    -    -    1,220,150    -    10,000,000    1    24,806    (6,148)   138    10,021    28,819 
Unrealized loss on available for sale securities   -    -    -    -    -    -    -    -    -    -    (90)   -    (90)
Stock-based compensation   -    -    -    -    529,000    -    -    -    27    -    -         27 
Non-controlling interests acquired   -    -    -    -    -    -    -    -    -    -    -    11,907    11,907 
Distributions to non-controlling interests   -    -    -    -    -    -    -    -    -    -    -    (47)   (47)
Net loss   -    -    -    -    -    -    -    -    -    (4,347)   -    676    (3,671)
Balance at December 31, 2015   11,865,046   $1    -   $-    1,749,150   $-    10,000,000   $1   $24,833   $(10,495)  $48   $22,557   $36,945 

 

The accompanying notes are an integral part of these consolidated financial statements.

 

 F-7 

 

 

RISE COMPANIES CORP.

Consolidated Statements of Cash Flows

(in thousands)

 

   Year Ended   Year Ended 
   December 31,   December 31, 
   2015   2014 
OPERATING ACTIVITIES:          
Net loss  $(3,671)  $(4,107)
Adjustments to reconcile net loss to net cash used by operating activities:          
Amortization of deferred loan fees and costs   616    76 
Interest on convertible loans   -    333 
Beneficial conversion feature expense   -    269 
Stock-based compensation   27    81 
Depreciation and amortization   203    93 
Loss on sale of available for sale securities   4    - 
Net change in operating assets and liabilities:          
Accrued interest receivable   (2,591)   (165)
Accounts receivable   7    (6)
Other current assets   (325)   (50)
Accrued interest payable   1,423    113 
Accounts payable   459    (116)
Accrued expenses and other current liabilities   1,096    192 
Net cash used by operating activities   (2,752)   (3,287)
INVESTING ACTIVITIES:          
Purchase of real estate debt investments   (60,744)   (8,465)
Principal payments from real estate debt investments   11,640    - 
Purchase of securities available for sale   -    (5,035)
Change in restricted cash   (1,143)   (681)
Purchase of intangible assets   (576)   (552)
Proceeds from sales of securities available for sale   3,017    - 
Purchases of property and equipment   (14)   (21)
Net cash used in investing activities   (47,820)   (14,754)
FINANCING ACTIVITIES:          
Change in payable to investors   2,483    - 
Proceeds from issuance of project-dependent notes   44,917    4,795 
Principal payments on project-dependent notes   (6,895)   - 
Proceeds from convertible notes   -    575 
Proceeds from issuance of Series A convertible preferred stock, net of issuance costs   -    21,099 
Repayment of founder loans   -    (100)
Proceeds from subscriptions not settled by year end   3,224    680 
Acquisition of interest in consolidated non-controlling entities   11,860    10,000 
Net cash provided by financing   55,589    37,049 
           
Net increase in cash and cash equivalents   5,018    19,008 
Cash and cash equivalents, beginning of period   19,328    320 
Cash and cash equivalents, end of period  $24,346   $19,328 
           
Supplemental cash flow information:          
Cash paid for interest  $1,600   $20 
Conversion of convertible notes   -    2,451 

 

The accompanying notes are an integral part of these consolidated financial statements.

 

 F-8 

 

 

Rise Companies Corp.

Notes to Consolidated Financial Statements

(Tabular amounts in thousands, except share and per share amounts, ratios, or as noted)

 

1. Formation and Organization

 

Rise Companies Corp. (“Rise”, “Rise Companies Corp.”, “we”, “our”, the “Company”, and “us”) is the parent company of Fundrise, LLC (“Fundrise”), a wholly-owned subsidiary. Fundrise owns and operates an online investment platform, www.fundrise.com, (the “Fundrise Platform”) that allows investors to become equity or debt holders in alternative investment opportunities. Fundrise Lending, LLC (“Fundrise Lending”) is a wholly-owned subsidiary of Rise and a licensed finance lender in the State of California that facilitates real estate loans (“Loans”). National Commercial Real Estate Trust (the “Trust”) is a Delaware statutory trust that is a wholly-owned subsidiary of Rise and that has historically acquired loans from Fundrise Lending, LLC and held them for the sole benefit of certain investors that have purchased project-dependent notes (“Notes”) issued by the Trust and that are related to specific underlying loans for the benefit of the investor. Fundrise Investments Manager, LLC, a wholly-owned subsidiary of Rise, acts as a Class B Member and manager of Fundrise 3 World Trade Center, LLC. Fundrise Advisors, LLC (“Fundrise Advisors”) is a registered investment advisor with the Securities and Exchange Commission (the “SEC”) and a wholly-owned subsidiary of Rise that acts as the non-member manager for the real estate investment trusts sponsored by the Company and offered for investment via the Fundrise Platform. As of December 31, 2015, Fundrise Real Estate Investment Trust, LLC was the first of these real estate investment trust sponsored programs (the “eREITsTM”). Fundrise, L.P., a Delaware limited partnership (“Fundrise, L.P.”), is an affiliate of Rise and was created with the intent to directly benefit Rise by driving its growth and profitability. Additionally, Rise owns 1.96% of Fundrise, L.P. and has the ability to direct its assets.

 

Rise Companies Corp. became the parent company of Fundrise, Fundrise Servicing, LLC, and Popularise, LLC, all entities under common control, as of March 27, 2014. The entities are wholly-owned subsidiaries of Rise.

 

The Company was conceived of by Benjamin Miller, and founded by Benjamin Miller and Daniel Miller (together, the “Founders”) in 2012.

 

The Company intends to file an offering statement on Form 1-A with the SEC with respect to an offering (the “Offering”) of shares of Class B Common Stock.

 

2. Basis of Presentation

 

The accompanying consolidated financial statements include Rise, its wholly-owned subsidiaries, and certain affiliated entities where Rise has the majority of the voting control. All intercompany transactions have been eliminated.

 

These consolidated financial statements and related notes to the financial statements are prepared on the accrual basis of accounting and conform to accounting principles generally accepted in the United States of America (“GAAP”) and Article 8 of Regulation S-X of the rules and regulations of the SEC.

 

The Company adopted the calendar year as its basis of reporting.

 

The preparation of our consolidated financial statements and related disclosures in conformity with GAAP requires management to make estimates and assumptions that affect reported amounts of assets and liabilities and the disclosures of contingent assets and liabilities at the date of the consolidated financial statements and the reported amounts of revenues and expenses during the reporting period. Actual results could materially differ from those estimates.

 

We base our estimates on historical experience and on various other factors we believe to be reasonable under the circumstances, the results of which form the basis for making judgments about the carrying values of certain assets and liabilities. These judgments, assumptions, and estimates include but are not limited to the following: (i) fair value determinations for Loans and Notes; (ii) stock-based compensation; (iii) provision for income taxes, net of valuation allowance for deferred tax assets; and (iv) consolidation of variable interest entities. These judgments, estimates, and assumptions are inherently subjective in nature and actual results may differ from these estimates and assumptions, and the differences could be material.

 

 F-9 

 

 

3. Summary of Significant Accounting Policies

 

Revenue Recognition

 

Origination Fees

Deal origination fees are paid by borrowers and are determined by the term and credit grade of the loan. As of December 31, 2015 and December 31, 2014, origination fees ranged from 0.00% to 2.00% of the aggregate loan amount. Origination fees are included in the annual percentage rate calculation provided to the borrower and are subtracted from the gross loan proceeds prior to disbursement of the loan funds to the borrower. Origination fee revenue is recognized over the life of the loan as non-interest operating revenue beginning at loan issuance. A loan is considered issued when upon completion of an ACH transaction, initiated by us, to transfer funds from our bank account to the borrower’s settlement agent or borrower’s bank account.

 

Origination fee revenue is reduced by the deferral of net origination fees less origination costs in accordance with Accounting Standards Codification (“ASC”) 310. The net amount of origination fees less origination costs is amortized over the expected life of the loan. The net deferred amount, less amortization, is included in the carrying value of the real estate debt investments on the consolidated balance sheets.

 

Due Diligence Fees

Due diligence fees are included in origination fees in the operating revenue section of the consolidated statements of operation. These fees are paid by borrowers and are assessed commensurate with the time required to perform diligence when underwriting a loan. Due diligence fees are assessed prior to the loan origination and are recognized over the life of the loan beginning once origination of the loan has concluded. In the event Rise elects not to underwrite the underlying loan, due diligence revenue is recognized upon communication of that decision to the prospective borrower.

 

Servicing Fees

Servicing fees are paid by Note investors and based on the principal and interest payments serviced on the related loan. The servicing fee compensates the Company for managing payments from borrowers and to investors and maintaining investors’ account portfolios. Servicing fees are subtracted from gross interest and principal redemption distributions to Note investors. The Company records servicing fees as a component of non-interest operating revenue when earned. Servicing fees can be, and have been, modified or waived at the discretion of the management of the Company.

 

Software as a Service Fees

Software as a service fees are paid by developers for monthly back end access to the Fundrise Platform. Software as a service fees are assessed monthly (in arrears) and are recognized once the monthly service has concluded.

 

Asset Management Fees

Asset management fees are paid by investors via wholly-owned, affiliated, or managed entities based on various agreements with those entities. Management fees are a component of non-interest operating revenue and are recorded as earned. Management fees can be, and have been, modified or waived at the discretion of the management of Rise.

 

Fundrise Investments Manager, LLC, a wholly-owned subsidiary of Rise, acts as a Class B Member and manager of Fundrise 3 World Trade Center, LLC. The manager and its affiliates may be entitled to an annual asset management fee equal to 0.15% of the then outstanding principal amount of the bonds.

 

 F-10 

 

 

Other Revenue

Other revenue consists of reimbursable fees related to loan origination, a 0.2% trust custody fee paid to the Trust, a wholly-owned subsidiary of Rise, by Note investors, and fees paid by real estate operators for use of the Fundrise Platform.

 

Consolidation of Variable Interest Entities

 

A variable interest entity, or a VIE, is an entity that lacks one or more of the characteristics of a voting interest entity. A VIE is defined as an entity in which equity investors do not have the characteristics of a controlling financial interest or do not have sufficient equity at risk for the entity to finance its activities without additional subordinated financial support from other parties. The determination of whether an entity is a VIE includes consideration of various factors. These factors include review of the formation and design of the entity, its organizational structure including decision-making ability and relevant financial agreements, and analysis of the forecasted cash flows of the entity. The Company makes an initial determination upon acquisition of a VIE, and reassesses its initial evaluation of an entity as a VIE upon the occurrence of certain events.

 

A VIE must be consolidated only by its primary beneficiary, which is defined as the party who, along with its affiliates and agents has both the: (i) power to direct the activities that most significantly impact the VIE’s performance; and (ii) obligation to absorb the losses of the VIE or the right to receive the benefits from the VIE, which could be significant to the VIE. The Company determines whether it is the primary beneficiary of a VIE by considering various factors, including, but not limited to: which activities most significantly impact the VIE’s economic performance and which party controls such activities; the amount and characteristics of its investment; the obligation or likelihood for the Company or other interests to provide financial support; consideration of the VIE’s purpose and design, including the risks the VIE was designed to create and pass through to its variable interest holders and the similarity with and significance to the business activities of the Company and the other interests. The Company reassesses its determination of whether it is the primary beneficiary of a VIE each reporting period. Significant judgments related to these determinations include estimates about the future performance of investments held by VIEs and general market conditions. The maximum risk of loss related to our investments is limited to our recorded investment in such entities, if any.

 

As of December 31, 2015 and December 31, 2014, the Company did not hold any investments in entities which are considered to be VIEs.

 

Cash and Cash Equivalents

 

Cash and cash equivalents include unrestricted deposits with financial institutions in checking, money market and short-term certificate of deposit accounts. The Company considers all highly liquid investments with stated maturity dates of three months or less from the date of purchase to be cash equivalents.

 

As of December 31, 2015 and December 31, 2014, custodial escrow accounts relating to loans serviced by the Company totaled $1.3 million and $0.07 million, respectively. These amounts are not included in the accompanying consolidated balance sheets as such amounts are not Company assets.

 

Restricted Cash

 

Restricted cash consists primarily of checking, money market, and certificate of deposit accounts that are: (i) special member distribution reserves held by the Company to disburse an amount equal to the amount of the special member preferred return due and payable to investor on such date; (ii) investors’ funds transactions-in-process that have not yet been transferred to their external bank accounts off of the Company’s platform; and (iii) pledged through a subscription agreement with an investor, but not yet settled as held Notes.

 

 F-11 

 

 

   December 31,   December 31, 
   2015   2014 
Special member distribution reserves  $825   $- 
In-process external funds transfer   639    1 
Settling subscription agreements   360    680 
Total restricted cash  $1,824   $681 

 

Real Estate Debt Investments

 

The Company, by way of its affiliates and wholly-owned subsidiaries, is engaged in real estate lending. In general, these real estate debt investments are either real estate loans are made by Fundrise Lending and held by the Trust for the sole benefit of certain investors that have purchased Notes issued by the Trust and that are related to the specific underlying Loans for the benefit of the investor or real estate debt investments held by a consolidated entity. To maximize the value of the real estate debt investment, the intent is to hold all real estate debt investments until the stated maturity date noted in the contractual loan terms. Since management has the positive intent and ability to hold the real estate debt investments to maturity, they are classified and valued as held to maturity. Accordingly, these assets are carried at cost, net of deferred loan origination fee revenue, repayments, and unfunded commitments, if applicable, unless such loans are deemed to be impaired.

 

The Loans are generally secured unsecuritized debt securities. The Notes are unsecured debt securities not subsequently securitized. The Trust is contractually obligated to pay proceeds from a certain loan to the note holder.

 

Held-to-maturity securities are recorded as either short term (current) or long term (non-current) on the consolidated balance sheets, based on the contractual maturity date and are stated at amortized cost. Actual maturities may differ from contractual maturities as some borrowers have the right to prepay obligations with or without prepayment penalties.

 

Amortization of Loan Origination Fees and Costs

Loan origination fees and related incremental direct loan origination costs are deferred and amortized to income using the interest method over the contractual life of the loans, adjusted for actual prepayments. The amortization of deferred fees and costs is discontinued on loans that are contractually 120 days past due or when collection of interest appears doubtful. Any remaining deferred fees or costs associated with loans that pay off prior to contractual maturity are included within income in the period of payoff.

 

Allowance for Loan Impairment

The Company’s real estate debt investments and preferred equity investments, and those of its consolidated entities, that earn interest based on debt-like terms are typically secured by senior liens on real estate properties, mortgage payments, mortgage loans, or interests in entities that have interests in real estate similar to the interests just described. The Company considered investments for which it expects to receive full payment of contractual principal and interest payments as “performing.”

 

The allowance for loan impairment is maintained at an amount management deems adequate to cover inherent loan losses at the balance sheet date. The Company has implemented and adheres to an internal review system and impairment allowance methodology designed to provide for the detection of problem receivables and an adequate allowance to cover loan losses.

 

In determining the allowance for loan impairment, the Company evaluates the loans on an individual basis, including an analysis of the borrower’s credit worthiness, cash flows and financial status, and the condition and estimated value of the collateral. Those amounts may be adjusted based on an analysis of macro-economic and other trends that are likely to affect the borrower’s ability to repay the loan according to the loan terms. Given these evaluations, the amount of the allowance is based on the summation of general valuation allowances and allocated allowances.

 

 F-12 

 

 

General loan impairment allowances relate to loans with no well-defined deficiency or weakness and are determined by applying against such receivable balances loss factors for each major loan type that consider past loss experience and loan duration. Allocated allowances relate to loans with well-defined deficiencies or weaknesses and are generally determined by loss factors based on loss statistics or are determined by the excess of the recorded investment in the loan over the fair value of the collateral, where appropriate.

 

The Company considers a loan to be impaired when, based on current information and events, it believes it is probable that the Company will be unable to collect all amounts due according to the contractual terms of the loan agreement. Impairment losses are included in the allowance for loan impairment through a charge to allowance for loan impairment. Adjustments to impairment losses due to changes in the fair value of collateral of impaired loans are included in the allowance for loan impairment. Upon disposition of an impaired loan, loss of principal, if any, is recorded through a charge-off to the allowance for loan impairment.

 

As of December 31, 2015 and 2014, management did not deem any loans impaired. Additionally, the Company did not have any historical trend of loan losses off which to base an estimate for allowance for loan impairment.

 

As of December 31, 2015 and 2014, all investments are considered to be performing. In the event that an investment is deemed other than performing, the Company will evaluate the instrument for any required impairment.

 

Securities Available for Sale

 

Securities available for sale are recorded at fair value and unrealized gains and losses are reported, net of taxes, in accumulated other comprehensive income (loss) included in stockholders’ equity unless management determines that a security is other than temporarily impaired (“OTTI”). Realized gains and losses from sales of securities available for sale are determined on a specific identification basis and are included in other income (loss). Purchases and sales of securities available for sale are recorded on the settlement date of the transaction.

 

Management evaluates whether securities available for sale are OTTI on a quarterly basis. Debt securities with unrealized losses are considered OTTI if the Company intends to sell the security or if it is more likely than not that it will be required to sell such security before any anticipated recovery. If management determines that a security is OTTI under these circumstances, the impairment recognized in earnings is measured as the entire difference between the amortized cost and then-current fair value.

 

The Company uses quoted prices in active markets (Level 1) to measure the fair value of securities available for sale. As of December 31, 2015 and December 31, 2014, the Company’s available for sale securities consisted of New York Liberty Development Corporation Series 2014 Class 1 Bonds.

 

Accrued Interest

 

Interest income on loans is recognized on an accrual basis. Accrued interest on loans, including impaired loans, that are 120 days or more past due or when collection of interest appears doubtful is generally reversed and charged against interest income. Income is subsequently recognized only to the extent cash payments are received and the principal balance is expected to be recovered. Such loans are restored to an accrual status only if the loan is brought contractually current and the borrower has demonstrated the ability to make future payments of principal and interest.

 

Property and Equipment, net

 

Property and equipment consists of computer equipment and furniture and fixtures, which are recorded at cost, less accumulated depreciation and amortization.

 

Computer equipment and furniture and fixtures are depreciated on a straight-line basis over the asset’s estimated useful life, generally two to five years. Maintenance and repairs are expensed as incurred. Major renewals and improvements that extend the useful lives of property and equipment are capitalized. Costs associated with construction projects are transferred to the leasehold improvement account upon project completion. Leasehold improvements are amortized over the shorter of the lease term excluding renewal periods or estimated useful life.

 

 F-13 

 

 

The Company evaluates potential impairments of its property and equipment whenever events or changes in circumstances indicate that the carrying amount of the assets may not be recoverable. Events or changes in circumstances that could result in impairment include, but are not limited to, underperformance relative to historical or projected future operating results, significant changes in the manner of use of the assets or the strategy for the Company’s overall business and significant negative industry or economic trends. The determination of recoverability of these assets is based on whether an estimate of undiscounted future cash flows resulting from the use of the asset and its eventual disposition exceeds the net book value of the asset. If the asset is not recoverable, measurement of an impairment loss is based on the fair value of the asset. When an impairment loss is recognized, the carrying amount of the asset is reduced to its estimated fair value. For the years ended December 31, 2015 and December 31, 2014, there was no impairment of assets.

 

Intangible Assets

 

Intangible assets are assets that lack physical substance. Intangible assets with finite lives are amortized over their useful lives in a manner that best reflects their economic benefit, which may include straight-line or accelerated methods of amortization. Intangible assets with indefinite lives are not amortized. Since useful life cannot be determined, the Company evaluates these assets for impairment annually and on an interim basis as events and circumstances warrant when the carrying value of the asset may not be recovered. If the carrying value is not determined to be recoverable, the intangible asset will be reduced to fair value.

 

The Company evaluates the recoverability of identifiable intangible assets whenever events or changes in circumstances indicate that an intangible asset’s carrying amount may not be recoverable. Such circumstances could include, but are not limited to (i) a significant decrease in the market value of an asset, (ii) a significant adverse change in the extent or manner in which an asset is used, or (iii) an accumulation of costs significantly in excess of the amount originally expected for the acquisition of the asset. The evaluation of asset impairment requires the Company to make assumption about future cash flows over the life of the asset being evaluated. These assumptions require significant judgment and actual results may differ from assumed and estimated amounts. For the years ended December 31, 2015 and December 31, 2014, there was no impairment of intangible assets.

 

Internally-Developed Software

Internally-developed software is capitalized when preliminary development efforts are successfully completed and it is probable that the project will be completed and the software will be used as intended. Capitalized costs for internally-developed software primarily related to the Fundrise Platform consist of salaries and payroll-related costs for employees who are directly involved in development efforts. Costs related to preliminary project activities and post implementation activities, including training and maintenance, are expensed as incurred. Costs incurred for upgrades and enhancements that are considered to be probable to result in additional functionality are capitalized.

 

Capitalized costs of platform and other software applications are included in intangible assets. These costs are amortized over the estimated useful life of the software, generally four years, on a straight-line basis. Management evaluates the useful life of these assets on an annual basis and tests for impairment whenever events or changes in circumstances occur that could impact the recoverability of these assets. The amortization of costs related to the platform applications is included in depreciation and amortization in the consolidated statements of operations.

 

Trademarks

Trademarks are amortized on a straight-line basis over a period of two to fifteen years and are stated at cost, net of accumulated amortization of $5,542 and $2,534, at December 31, 2015 and December 31, 2014, respectively. Amortization expense charged to operations was $3,008 for 2015 and $1,953 for 2014.

 

Patents

Patents are amortized on a straight-line basis over a period of ten to twenty-five years and are stated at cost, net of accumulated amortization. The patent balance of $39,533 and $37,018 at December 31, 2015 and December 31, 2014, respectively, represents costs incurred during the patent application process. Costs, such as legal fees, associated with patent applications are capitalized, but are not currently amortized as the useful life is not yet determinable. Upon issuance of a patent, its respective cost will be amortized over the patent’s estimated remaining useful life. Costs associated with abandoned applications will be charged to operations.

 

 F-14 

 

 

Domain

Costs to obtain and register an Internet domain are capitalized. Domain costs are not amortized as the Company considers the useful life to be indefinite as only a nominal fee is charged for renewal. As the useful life cannot be determined, the Company evaluates the fair market value of the domain names on an annual basis.

 

Deferred Offering Costs of eREITsTM

 

Offering costs include all expenses incurred by sponsored programs in connection with the qualification of the offering, and the marketing and distribution of shares, including, without limitation, expenses for printing, and amending offering statements or supplementing offering circulars, mailing and distributing costs, telephones, Internet and other telecommunications costs, all advertising and marketing expenses, charges of experts and fees, expenses and taxes related to the filing, registration and qualification of the sale of shares under federal and state laws, including taxes and fees and accountants’ and attorneys’ fees.

 

Offering costs are amortized ratably based on the proportion of gross proceeds raised to the total gross proceeds expected to be raised when the sponsored offering is complete. Total offering costs incurred for sponsored programs that were qualified by the SEC as of the date of these financial statements were $323,403 and $0 as of December 31, 2015 and December 31, 2014, respectively. The deferred offering costs balance of $257,611 and $0 as of December 31, 2015 and December 31, 2014, respectively, are net of $65,792 and $0 in accumulated amortization and are included in other current assets on the accompanying consolidated balance sheets

 

The Company intends to establish and sponsor a number of programs as real estate investment trusts that will be similar in structure to Fundrise Real Estate Investment Trust, LLC. As Fundrise Real Estate Investment Trust, LLC is the first such program, it is anticipated that the legal fees and other formation and structuring expenses incurred by its non-member manager, Fundrise Advisors, in qualifying this offering may be substantially higher than those of future similar programs. Accordingly, the Company, via Fundrise Advisors, has agreed to allocate legal fees incurred in establishing the first ten such programs (including Fundrise Real Estate Investment Trust, LLC) that exceed the estimated legal fees of $312,500 per program, to other programs sponsored by the Company. As a result, each of the ten sponsored programs will be required to reimburse Fundrise Advisors for up to $312,500 in legal fees incurred in preparing such offerings. The Company believes that this allocation of legal fees to future similar programs is the most equitable way to ensure that all of the first ten programs bear the burden of establishing a working framework for similar offerings under the newly revised rules of Regulation A. If the Company is not successful in organizing an offering for each of the other nine programs, the Company will bear the legal costs that exceed the portion allocated to the real estate investment trusts.

 

The Company anticipates that, pursuant to the operating agreements of the eREITsTM, the eREITsTM will be obligated to reimburse Fundrise Advisors for organizational and offering costs that have been paid by Fundrise Advisors, the Company, or one of our affiliates. When Fundrise Advisors requires such reimbursements, payments will be made in monthly installments; however, the aggregate monthly amount reimbursed can never exceed 0.50% of the aggregate gross offering proceeds from a particular offering. If the sum of the total unreimbursed amount of such organizational and offering costs for any particular offering, plus new costs incurred since the last reimbursement payment, exceed the reimbursement limit described above for the applicable monthly installment, the excess will be eligible for reimbursement in subsequent months (subject to the 0.50% limit), calculated on an accumulated basis, until Fundrise Advisors has been reimbursed in full.

 

As of the date of these financial statements, Fundrise Advisors has not required the eREITsTM to reimburse any such costs, and no such reimbursement payments have been made. The accompanying consolidated statements of operations include $789,213 and $0 related to formation costs included in sales and marketing as of December 31, 2015 and 2014, respectively.

 

Settling Subscriptions and Investments

 

Settling subscriptions presented on the consolidated balance sheets represent equity subscriptions in sponsored programs for which funds have been received but common shares have not yet been issued. Under the terms of the Offering Circulars for the eREITsTM, subscriptions will be accepted or rejected within thirty days of receipt. Once a subscription agreement is accepted, settlement of the shares may occur up to fifteen days later, depending on the volume of subscriptions received; however, shares are generally issued the later of five business days from the date that an investor’s subscription is approved by our affiliate or when the funds settle. As of December 31, 2015, the total amount of settling subscriptions for Fundrise Real Estate Investment Trust, LLC was $2,944,800, based on a $10 per share price.

 

 F-15 

 

 

Settling investments represent investments in the Notes for which funds have been received but Notes have not yet been issued. As of December 31, 2015 and December 31, 2014, the total amount of settling investments was $149,573 and $680,000, respectively.

 

Due to Investors

 

The Company offers unsecured, variable interest rate debt of the Company in the form of notes (“demand notes”). The Company may elect to suspend this offering at any time. Demand notes are offered and sold to accredited investors in a private placement under Regulation D, Rule 506 promulgated under Section 4(a)(2) of the Securities Act of 1933. The Company may use the proceeds of the demand notes for any purpose that it deems appropriate for the continued operation and expansion of its business.

 

Interest rates associated with the demand notes are variable and decline over time following the original issue date of a demand note. Outstanding principal and accrued, but unpaid, interest shall be due and payable upon the demand of the investor. The due to investor balance on the consolidated balance sheets as of December 31, 2015 represents $2,463,125 in principal and $20,282 in accrued interest.

 

Stock-based Compensation

 

Stock-based compensation includes the expense related to restricted Class A Common Stock grants made to employees of the Company. All stock-based awards made to employees are recognized in the consolidated financial statements based on their estimated fair value on the date of grant. The fair value of the shares granted has been established by the Board of Directors of the Company (the “Board”) primarily based upon a Section 409A valuation provided by an independent third-party valuation firm or prepared by management.

 

Stock-based compensation expense is recognized on a straight-line basis over the requisite service period of the awards, which is generally the vesting term of 4 years.

 

Share awards issued to non-employees are recorded at their fair value on the awards’ grant date, which is estimated using the same methodology described above.

 

Stock-based compensation expense is recorded net of estimated forfeitures, such that expense is recorded only for those stock-based awards that are expected to vest. Forfeitures of awards are estimated at the time of grant and revised, as necessary, in subsequent periods if actual forfeitures differ from initial estimates or if future forfeitures are expected to differ from recent actual or previously expected forfeitures. The Company’s management has used an estimated forfeiture rate of 4% to modify the fair value of stock based compensation expense as of date of grant. The assumed forfeiture rate is the annual percentage of unvested stock options that are assumed to be forfeited or cancelled due to grantees discontinuing employment with us. Because service-based share awards normally vest over a four-year period, the forfeiture assumption is used to estimate the number of shares that are expected to vest in future periods, which affects the estimate of the forfeiture-adjusted aggregate stock-based compensation expense related to the shares. The forfeiture assumption was developed considering the Company’s actual annual forfeiture rates for unvested stock awards over the past four years and analyzing the distribution of unvested stock awards held by directors, executive officers, and other employees as of December 31, 2015. Holding other assumptions constant, a higher forfeiture rate reduces the number of shares expected to vest in future periods, which lowers the estimated forfeiture-adjusted aggregate stock-based compensation expense related to any affected stock awards.

 

 F-16 

 

 

Income Taxes

 

The Company accounts for income taxes under the asset and liability method, which requires the recognition of deferred tax assets and liabilities for the expected future tax consequences of events that have been included in the financial statements. Under this method, deferred tax assets and liabilities are recognized temporary differences between the financial statement carrying amounts of existing assets and liabilities and their respective tax bases, as well as net operating loss and tax credit carryforwards. Deferred tax assets and liabilities are measured using enacted tax rates in effect for the year in which the differences are expected to reverse. The effect of a change in tax rates on deferred tax assets and liabilities is recognized in income in the period that includes the enactment date.

 

The Company recognizes a valuation allowance which reduces the deferred tax assets to the amount we believe these assets are more likely than not to be realized. In making such a determination, the Company considers all available positive and negative evidence, including future reversals of existing taxable temporary differences, projected future taxable income, tax-planning strategies, and results of recent operations. If the Company determines that it would be able to realize our deferred tax assets in the future in excess of their net recorded amount, the Company would make an adjustment to the deferred tax asset valuation allowance, which would reduce the provision for income taxes.

 

Since the Company’s inception in 2012, we have elected to file our tax returns on a cash basis, and all tax returns through December 31, 2014, have been filed using that accounting method. For the tax year ended December 31, 2015, the Company intends to elect to change its accounting method to the accrual basis on its tax return. This accounting method does not require consent from the Internal Revenue Service (“IRS”), and we currently estimate that it will result in a favorable adjustment that will be recognized on our 2015 tax return.

 

One of the Company’s consolidated subsidiaries, Fundrise Real Estate Investment Trust, LLC, operates in a manner intended to qualify as a real estate investment trust (“REIT”) under sections 856 through 860 of the Internal Revenue Code of 1986, as amended. To qualify as a REIT, our subsidiary must meet certain organization and operational requirements, including a requirement to distribute at least 90% of the Company’s annual REIT taxable income to its shareholders (which is computed without regard to the dividends paid deduction or net capital gain and which does not necessarily equal net income as calculated in accordance with GAAP). As a REIT, our subsidiary will generally not be subject to U.S. federal income tax to the extent it distributes qualifying dividends to its shareholders. Even if our subsidiary qualifies as a REIT, it may be subject to certain state and local taxes on its income and property, and federal income and excise taxes on its undistributed income. No material provisions have been made for federal income taxes on these financial statements related to this subsidiary, and no gross deferred tax assets or liabilities have been recorded related to Fundrise Real Estate Investment Trust, LLC as of December 31, 2015 or 2014.

 

The Company accounts for uncertain tax positions using a two-step process whereby (i) it determines whether it is more likely than not that the tax positions will be sustained on the basis of the technical merits of the position (“more-likely-that-not recognition threshold”) and (ii) for those tax positions that meet the more-likely-than-not recognition threshold, it recognizes the largest amount of tax benefit that is more than 50 percent likely to be realized upon ultimate settlement with the related tax authority.

 

The Company recognizes interest and penalties accrued on any unrecognized tax benefits as a component of provision for income tax in the consolidated statement of operations. As of December 31, 2015 and December 31, 2014, no unrecognized tax benefits have been recorded.

 

Concentrations of Credit Risk

 

Financial instruments that potentially subject us to significant concentrations of credit risk consist principally of cash and cash equivalents, restricted cash, loans financed directly by the Company and the related accrued interest receivable, and deposits with service providers. Cash and cash equivalents may, at times, exceed the Federal Deposit Insurance Corporation deposit insurance limit of $250,000 per institution. The Company mitigates credit risk by placing cash with major financial institutions. To date, the Company has not experienced any losses on the above-mentioned financial instruments.

 

New Accounting Standards Not Yet Adopted

 

In June 2016, the Financial Accounting Standards Board (“FASB”) issued Accounting Standards Update (“ASU”) 2016-13, introducing an approach based on expected losses to estimate credit losses on certain types of financial instruments, modifies the impairment method for available-for-sale securities debt securities and provides for a simplified account model for purchased financial assets with credit deterioration since their origination. The guidance will be effective for annual reporting periods (including interim periods within those periods) beginning after December 15, 2019, with early adoption permitted beginning after December 15, 2018. The Company is currently evaluating the impact of this new guidance on its consolidated financial statements.

 

 F-17 

 

 

In March 2016, the FASB issued ASU 2016-09, providing multiple provisions intended to simplify and improve various aspects of the accounting for share-based payments. The guidance simplifies several aspects of the accounting for share-based payment award transactions, including: income tax consequences, classification of awards as either equity or liabilities, and classification on the statement of cash flows. The guidance will be effective for annual reporting periods (including interim periods within those periods) beginning after December 15, 2016, with early adoption permitted. The Company is currently evaluating the impact of this new guidance on its consolidated financial statements.

 

In March 2016, the FASB issued ASU 2016-07, eliminating the requirement to retrospectively apply the equity method in previous periods when an investor initially obtains significant influence over an investee. The new guidance requires an investor to apply the equity method prospectively from the date the investment qualifies for the equity method. The guidance will be effective for annual reporting periods (including interim periods within those periods) beginning after December 15, 2016, with early adoption permitted. The Company does not anticipate the adoption will have a significant impact on the presentation of these consolidated financial statements.

 

In January 2016, the FASB issued ASU 2016-01, changing the accounting for equity investments, financial liabilities under the fair value option, and the presentation and disclosure requirements for financial instruments. The FASB also clarifies the guidance related to the valuation allowance assessment when recognizing deferred tax assets resulting from unrealized losses on available-for-sale debt securities. The guidance will be effective for annual reporting periods (including interim periods within those periods) beginning after December 15, 2017. The guidance should be applied prospectively from that date. Early adoption is permitted regarding the guidance on the presentation of the change in fair value of financial liabilities under the fair value option for financial statements that have not been issued. The Company is currently assessing the impact of this update on the presentation of these consolidated financial statements.

 

In November 2015, the FASB issued ASU 2015-17, amending guidance related to the presentation of deferred income taxes, effective January 1, 2017. The guidance simplified the presentation to require that all deferred income taxes be presented as non-current on a classified statement of financial position. The Company is currently assessing the impact of this update on the presentation of these consolidated financial statements and related disclosures.

 

In September 2015, the FASB issued ASU 2015-16, simplifying the accounting for adjustments made to provisional amounts recognized in a business combination. The guidance eliminates the requirement for an acquirer in a business combination to account for measurement-period adjustments retrospectively. Instead, the guidance requires that an acquirer recognize measurement-period adjustments during the period in which they determine the amounts, including the effect on earnings of any amounts they would have recorded in previous periods if the accounting had been completed at the acquisition date. The guidance will be effective for annual reporting periods (including interim reporting periods within those periods) beginning after December 15, 2015. The guidance should be applied prospectively to adjustments to provisional amounts that occur after the effective date with earlier application permitted for financial statements that have not been issued. The Company does not anticipate the adoption will have a significant impact on its consolidated financial statements.

 

In April 2015, the FASB issued ASU 2015-05, providing new guidance related to accounting for customer’s cloud based computing fees, which will be effective January 1, 2016. The guidance clarifies what a customer must consider in determining whether a cloud computing arrangement contains a software license. If the arrangement contains a software license, the customer would account for fees related to the software license element consistent with the acquisition of other software licenses; if the arrangement does not contain a software license, the customer would account for the arrangement as a service contract. The Company does not anticipate the adoption will have a significant impact on its consolidated financial statements.

 

 F-18 

 

 

In February 2015, the FASB issued ASU 2015-02, Amendments to the Consolidation Analysis, improving targeted areas of the consolidation guidance and reduces the number of consolidation models. The guidance changes what an investor must consider in determining whether it is required to consolidate an entity in which it holds an interest. The amendments in ASU 2015-02 are effective for annual and interim periods in fiscal years beginning after December 15, 2015, with early adoption permitted. The Company is currently evaluating the effect the guidance will have on its consolidated financial statements.

 

In August 2014, the FASB issued ASU 2014-15, Presentation of Financial Statements—Going Concern, providing guidance on determining when and how to disclose going-concern uncertainties in the financial statements. The ASU applies to all entities and is effective for annual periods ending after December 15, 2016, and interim periods thereafter, with early adoption permitted. The Company does not anticipate the adoption will have a significant impact on its consolidated financial statements.

 

In June 2014, the FASB issued 2014-12 clarifying accounting for stock-based compensation awards that provide that a performance target could be achieved after the requisite service period, which is effective January 1, 2016. The guidance requires that a performance target that affects vesting, and is achievable after the requisite service period, be treated as a performance condition. The Company does not anticipate the adoption will have a significant impact on its consolidated financial statements.

 

In May 2014, the FASB issued 2014-09 providing new guidance on revenue recognition, which is effective January 1, 2018. The guidance clarifies that revenue from contracts with customers should be recognized in a manner that depicts both the likelihood of payment and the timing of the related transfer of goods or performance of services. The Company is currently evaluating the impact of this new guidance on its consolidated financial statements.

 

4. Net Loss Per Share and Net Loss Attributable to Common Stockholders

 

Basic earnings (loss) per share (EPS) is the amount of net loss available to each share of common stock outstanding during the reporting period. Diluted EPS is the amount of net loss available to each share of common stock outstanding during the reporting period, adjusted to include the effect of potentially dilutive shares of common stock. Potentially dilutive shares of common stock include incremental shares issued for stock awards and convertible preferred stock. Potentially dilutive shares of common stock are excluded from the computation of dilutive EPS in periods in which the effect would be antidilutive.

 

We calculate EPS using the two-class method. The two-class method allocates net income (loss), that otherwise would have been available to common stockholders, to holders of participating securities. We consider all series of our convertible preferred stock to be participating securities due to their non-cumulative dividend rights. In a period with net income, both earnings and dividends (if any) are allocated to participating securities. In a period with a net loss, only declared dividends (if any) are allocated to participating securities. All participating securities are excluded from basic weighted-average common shares outstanding.

 

5. Securities Available for Sale

 

The fair value of our available-for-sale securities totaled $2.1 million and $5.2 million as of December 31, 2015 and December 31, 2014, respectively. There are no continuous unrealized losses in excess of one (1) year.

 

6. Real Estate Debt Investments

 

In general, the Company’s real estate debt investments include both real estate loans made by Fundrise Lending and held by the Trust for the sole benefit of certain investors that have purchased Notes issued by the Trust and that are related to the specific underlying real estate Loans for the benefit of the investor and real estate debt investments held by a consolidated entity.

 

 F-19 

 

 

The following table presents the Company’s investments in real estate related assets and those of its consolidated, affiliated subsidiaries, as of December 31, 2015 and 2014:

 

                  Weighted   Allocation 
      Principal   Future       Average   By 
      Amount   Funding   Carrying   Interest   Investment 
   Number  or Cost(1)   Commitment   Value   Rate(2)   Type(3) 
2014                            
Senior Debt  2  $2,425    -   $2,394    17.7%   28.6%
Preferred Equity  10   6,040    -    5,995    12.5%   71.2%
Balance  12  $8,465    -   $8,389    14.0%   100%
2015                            
Senior Debt  7  $8,438   $5,112   $8,377    11.6%   14.4%
Preferred Equity  33   50,031    -    48,500    13.8%   85.5%
Balance  40  $58,469   $5,112   $56,877    13.5%(4)   100%
(1)For debt investments, this only includes the stated amount of funds disbursed to date.
(2)The Gross Weighted Average Interest Rate is computed using the gross interest rate (including current interest paid quarterly and interest accruing that will be paid upon redemption of the investment) weighted based on the principal amount of the related investments. These rates do not reflect a weighting of the time each investment was held during the period, but rather the interest rates in effect as of December 31, 2015 and 2014.
(3)This allocation is based on the principal amount of debt actually disbursed and preferred equity investments at cost. It does not include future funding commitments that are not yet drawn.
(4)This is the Gross Weighted Average Interest Rate, computed using the same methodology described in (2), for all investments as of December 31, 2015 and 2014.

 

As of December 31, 2015 and December 31, 2014, none of the Company’s real estate debt investments were considered impaired, and no impairment charges have been recorded in these financial statements. We have invested in 42 real estate debt investments via the Company’s Notes program, and six real estate debt investments via affiliated and consolidated entities as of the date of these consolidated financial statements. The following table describes our real estate debt investment activity for the years ending December 31, 2015 and 2014:

 

   As of   As of 
   December 31,   December 31, 
   2015   2014 
Investments in Debt – Project-Dependent Notes          
Balance at the beginning of the year  $8,389   $- 
Project-dependent note investments   49,157    8,465 
Principal repayments   (7,940)   - 
Amortization of deferred net origination fee revenue   (616)   (76)
Project-dependent-note debt investment balance   48,990    8,389 
Investments in Debt – eREITTM           
Balance at the beginning of the year   -    - 
REIT debt investments   5,887    - 
Principal repayments   -    - 
Amortization of deferred net origination fee revenue   -    - 
REIT debt investment balance   5,887    - 
Other real estate debt investments   2,000    - 
Total real estate debt investment balance  $56,877   $8,389 

 

 F-20 

 

 

Project-Dependent Notes and Real Estate Loans

 

Generally, the Trust acquires loans from Fundrise Lending and holds them for the sole benefit of certain investors that have purchased Notes issued by the Trust and that are related to specific underlying Loans for the benefit of the investor.

 

At December 31, 2015 and 2014, loans and notes were as follows:

 

   Real Estate Loans   Project-Dependent Notes 
December 31,  2015   2014   2015   2014 
Aggregate principal balance  $49,682   $8,465   $43,627   $4,795 
Deferred net loan origination fees   (692)   (76)   -    - 
Carrying value  $48,990   $8,389   $43,627   $4,795 
                     
Average original term (years) (1)   3.81    2.12    2.78    1.89 
Weighted-average gross fixed interest rates (2)   13.57%   13.99%   13.44%   12.59%
Maturity dates   2016-2025    2015-2018    2016-2025    2015-2018 
(1)Average original term is based on all loans outstanding on December 31, 2015 and December 31, 2014.
(2)The weighted-average gross fixed interest rate is computed using the gross interest rate (including current interest paid quarterly and interest accruing that will be paid upon redemption of the investment, and ignoring any servicing or trust administration fees) weighted based on the principal amount of the related investments or notes. These rates do not reflect a weighting of the time each investment was held during the period, but rather the interest rates in effect as of December 31, 2015 and December 31, 2014.

 

At December 31, 2015 and 2014, no loans were 90 days or more past due.

 

The scheduled maturities, as of December 31, 2015, for the aggregate principal balance of the Loans and Notes are shown below:

 

       Project- 
   Real Estate   Dependent 
   Loans   Notes 
Year Ending December 31,          
2016  $7,541   $7,900 
2017   7,210    12,819 
2018   14,601    15,439 
2019   -    - 
2020   16,900    6,559 
Thereafter   3,430    910 
Total  $49,682   $43,627 

 

Note Redemptions

 

A holder of the Notes (“Noteholder”) may request a redemption of Notes if: (i) the Noteholder holds Notes of at least 10 separate Note series; (ii) the redemption request applies to at least 10 separate Note series; (iii) each of the 10 separate Note series have been held for at least 3 months; and (iv) each of the 10 separate Note series continue to be performing. The redemption price of each Note will be 98.5% of the outstanding principal amount of such Note on the redemption date. The redemption request cannot exceed 2.5% of the total principal of all performing Note series prior to the redemption request.

 

 F-21 

 

 

Real Estate Debt Investments Held by Consolidated Entities

 

The real estate debt investments of our subsidiaries are also considered to be classified as held-to-maturity; however, since the affiliated entity was not the recipient of the origination fee revenue or responsible for the origination costs of the related investments, upon consolidation, these investments are carried at cost, net of unamortized loan origination costs and fees, discounts, repayments and unfunded commitments, if applicable, unless such loans or investments are deemed to be impaired.

 

The Company has certain investments that are legally structured as equity investments with rights to receive preferred economic returns. The Company reports these investments as real estate debt investments as the borrowers or common equity holders of the borrowers have a contractual obligation to redeem our preferred equity interest at a specified date.

 

7. Fair Value of Financial Instruments

 

The Company is required to disclose an estimate of fair value of our financial instruments for which it is practicable to estimate the fair value. The fair value of a financial instrument is the amount at which such financial instrument could be exchanged in a current transaction between willing parties, other than in a forced sale or liquidation. For certain of our financial instruments, fair values are not readily available since there are no active trading markets as characterized by current exchanges by willing parties.

 

We determine the fair value of certain instruments in accordance with the fair value hierarchy that requires an entity to maximize the use of observable inputs. The fair value hierarchy includes the following three levels based on the objectivity of the inputs, which were used for categorizing the assets or liabilities for which fair value is being measured and reported:

 

Level 1 – Quoted market prices in active markets for identical assets or liabilities.

 

Level 2 – Significant other observable inputs (e.g., quoted prices for similar items in active markets, quoted prices for identical or similar items in markets that are not active, inputs other than quoted prices that are observable such as interest rate and yield curves, and market-corroborated inputs).

 

Level 3 – Valuation generated from model-based techniques that use inputs that are significant and unobservable in the market. These unobservable assumptions reflect estimates of inputs that market participants would use in pricing the asset or liability. Valuation techniques include use of option pricing models, discounted cash flow methodologies or similar techniques, which incorporate management’s own estimates of assumptions that market participants would use in pricing the instrument or valuations that require significant management judgment or estimation.

 

The Company’s financial instruments consist of cash and cash equivalents, restricted cash, accrued interest receivable, real estate debt investments, available for sale securities, notes payable, accrued interest payable, accounts payable, and payables to investors that it owns. The carrying values of all financial instruments, except available for sale securities, are reasonable estimates of their fair value.

 

The Company uses quoted prices in active markets to measure the fair value of securities available for sale. The fair value of our available-for-sale securities totaled $2.1 million and $5.2 million as of December 31, 2015 and December 31, 2014, respectively.

 

 F-22 

 

 

8. Property and Equipment, net

 

Property and equipment, net, consist of the following:

 

   December 31,   December 31, 
   2015   2014 
Computer equipment  $67   $53 
Furniture and fixtures   6    6 
Total property and equipment   73    59 
Less: accumulated depreciation   (34)   (21)
Total property and equipment, net  $39   $38 

 

Depreciation expense on property and equipment was $12,499 and $9,757 for the years ended December 31, 2015 and 2014, respectively. The Company did not record an impairment expense for the years ended December 31, 2015 and 2014.

 

9. Intangible Assets

Intangible assets consist of the following:

 

   December 31,   December 31, 
   2015   2014 
Internally-developed software  $1,330   $774 
Trademarks   99    82 
Patents   40    37 
Domain   35    35 
Total intangible assets   1,504    928 
Less: accumulated amortization   (275)   (84)
Total intangible assets, net  $1,229   $844 

 

Amortization expense related to internally developed software for the years ended December 31, 2015 and December 31, 2014 was $187,616 and $81,566, respectively. The expected future amortization expense for intangible assets as of December 31, 2015 is as follows:

 

   Future 
   Amortization 
Year Ending December 31,  Expense 
2016  $278 
2017   278 
2018   196 
2019   88 
2020   3 
Thereafter   9 
Total  $852 

 

As mentioned in Note 3 – Summary of Significant Accounting Policies, some of our intangible assets are not amortized either due to the nature of the asset or due to legal rights not yet issued. The carrying value of these assets not subject to amortization as of December 31, 2015 and December 31, 2014 is as follows:

 

   December 31,   December 31, 
   2015   2014 
Internally-developed software in progress  $239   $334 
Trademarks   63    65 
Patents in progress   40    37 
Domain   35    35 
Total carrying value of intangible assets not subject to amortization  $377   $471 

 

 F-23 

 

 

10. Other Current Assets

 

Other current assets consist of the following:

 

   December 31,   December 31, 
   2015   2014 
Deferred offering costs of eREITsTM  $258   $- 
Prepaid expenses   95    47 
Retainer   41    27 
Security deposit   12    8 
Total other current assets  $406   $82 

 

11. Stock-based Compensation and Other Employee Benefits

 

Stock-based Compensation

 

Under our 2014 Stock Option and Grant Plan, we may grant unrestricted and restricted stock awards, restricted stock units, or options to purchase shares of common stock to employees, executives, directors, and consultants. An aggregate of 2,500,000 shares of Class A Common Stock have been authorized for issuance under the 2014 Stock Option and Grant Plan as of December 31, 2015. The restricted stock granted through December 31, 2015 generally follow a vesting schedule whereby 25% of the award vests twelve months from the vesting commencement date, and 6.25% vest quarterly thereafter, provided the grantee remains continuously employed by the Company through each vesting date; however, the Board retains the authority to grant shares or options with different terms.

 

The Company has not paid cash dividends and does not anticipate paying any cash dividends in the foreseeable future and therefore used an expected dividend yield of 0.0% for price adjustments.

 

A summary of shares granted, unvested shares, and share forfeitures at December 31, 2015, is as follows:

 

  

Stock Awards

Issued &
Outstanding

   Weighted
Average Fair
Value
  

Aggregate

Intrinsic
Value

 
Balance, December 31, 2013   -        $- 
Shares granted   1,253,900           
Vested and converted to unrestricted shares   (620,937)          
Forfeited shares   (33,750)          
Restricted at, December 31, 2014   599,213   $0.1105   $66 
Shares granted   659,000           
Vested and converted to unrestricted shares   (245,147)          
Forfeited shares   (130,000)          
Restricted at, December 31, 2015   883,066   $0.19   $168 

 

During the years ended December 31, 2015 and 2014, 245,147 shares of Class A Common Stock with a total fair value of $46,578 and 620,937 shares of Class A Common Stock with a total fair value of $68,614, respectively, were vested. There is no exercise price associated with these shares.

 

 F-24 

 

 

The Company recognized $26,668 and $80,998 of stock-based compensation expense related to stock awards during 2015 and 2014, respectively. As of December 31, 2015, total unrecognized compensation cost was $77,948 and these costs are expected to be recognized over the next 4 years.

 

No net income tax benefit has been recognized relating to stock-based compensation expense.

 

Simple IRA Plan

 

The Company maintains an employer-sponsored simple IRA plan that covers all of our employees. Participants may elect to contribute any portion of their annual compensation up to the maximum limit imposed by federal tax law. The Company makes matching contributions equal to 100% of an eligible employee’s elective deferral up to 3% of that employee’s compensation. During the years ended December 31, 2015 and December 31, 2014, the Company made matching contributions of $51,259 and $15,662, respectively.

 

12. Income Tax

 

For the year ended December 31, 2015, the Company did not record a provision for income taxes related to pre-tax net loss due to the Company’s net deferred tax assets that were subject to, and offset by, a full valuation allowance. For the period from January 1, 2014, through April 13, 2014, the Company did not record an income tax provision due to its tax status as an S corporation and the fact that any taxable or deductible temporary differences passed through to its owners. For the period from April 14, 2014 through December 31, 2014, the Company did not record a benefit for income taxes on its pre-tax net loss due to the Company’s net deferred tax assets that were subject to, and offset by, a full valuation allowance.

 

The Company’s effective tax rate for both 2015 and 2014 was 0% as a result of our valuation allowance in both years, which fully offsets net deferred tax assets. The following table presents a reconciliation of the statutory federal tax rate and the Company’s effective tax rate for the years ended December 31, 2015 and December 31, 2014:

 

   December 31,   December 31, 
   2015   2014 
Tax benefit at federal statutory rate   34%   34%
State tax, net of federal benefit   7.8    4.7 
Book income not included in consolidated corporate tax return   6.2    (7.4)
Other permanent differences   0.9    (1.8)
Change in valuation allowance   (48.9)   (29.5)
Effective tax rate   -%   -%

 

The following table presents the significant components of the Company’s deferred tax assets and liabilities (in thousands):

 

   December 31,   December 31, 
   2015   2014 
Deferred tax assets:          
Net operating loss carryforwards  $3,140   $1,454 
Prepaid expenses   12    - 
Accrual-to-cash adjustments   -    215 
Formation costs   319    - 
Other deferred tax assets   2    1 
Gross deferred tax assets   3,473    1,670 
Valuation allowance   (3,007)   (1,212)
Net deferred tax assets  $466   $458 
           
Deferred tax liabilities:          
Internally developed software  $(431)  $(281)
Accrual-to-cash adjustments   -    (110)
Other deferred tax liabilities   (35)   (67)
Gross deferred tax liabilities  $(466)  $(458)
Net deferred tax assets:  $-   $- 

 

 F-25 

 

 

In April 2014 the Company’s election to be taxed as an S corporation terminated and it became taxable as a C corporation. From April 2014 forward, the Company has recorded deferred tax assets and liabilities for deductible and taxable future temporary differences. For the 2014 tax return period for which the Company was taxable as a C corporation, the Company filed its tax return on a cash method of accounting. We intend to elect to change accounting methods from cash to accrual on the 2015 tax return. The cumulative temporary differences as of December 31, 2014 related to accrual-to-cash adjustments will be recognized in a section 481(a) adjustment as a result of the Company’s intended accounting method change on the 2015 tax return.

 

Management assesses all available positive and negative evidence to estimate if sufficient future taxable income will be generated to utilize the existing deferred tax assets. On the basis of this evaluation, as of December 31, 2015, a full valuation allowance of $3.0 million has been recorded to recognize only deferred tax assets that are more likely than not to be realized.

 

At December 31, 2015, the Company had federal and state net operating loss (“NOL”) carryforwards of approximately $7.7 million, to offset future taxable income. The Company’s federal and state net operating loss carryforwards will begin expiring in 2034.

 

As of December 31, 2015, the Company did not record any cumulative unrecognized tax benefits on its consolidated balance sheets.

 

The Company identifies the U.S., District of Columbia, and Delaware as its major tax jurisdictions. As of December 31, 2015, the Company’s tax returns for 2012, 2013, 2014, and 2015 remain open to examination by the Internal Revenue Service.

 

13. Stockholders’ Equity

 

In March 2014, the Company declared a 1:1,000,000 stock split of the original common shares, then issued and outstanding. All information related to common stock has been retroactively adjusted to give effect to the stock split in the accompanying consolidated statements of changes in stockholders’ equity.

 

Preferred Stock

 

In April 2014 the Company issued, via private placement 7.9 million shares of Series A convertible preferred stock (“Series A”) at $2.1872 per share for aggregate gross cash consideration of $17.2 million. The shares are convertible into shares of our Class A Common Stock, par value $0.0001 per share, initially on a one-for-one basis, as adjusted from time to time pursuant to the anti-dilution provisions of the Rise amended and restated certificate of incorporation. In connection with our private placement of Series A, the Company incurred transaction expenses of $0.4 million that were recorded as a reduction to Additional Paid-in Capital.

 

Pursuant to terms negotiated with certain holders of convertible promissory notes, the Series A financing triggered these notes to convert into shares of Series A. The total amount of principal associated with the convertible promissory notes at the time they converted was $3.0 million with accrued interest outstanding of $0.4 million. The convertible promissory noteholders included the Founders of the Company or entities controlled by the Founders of the Company, as well as other parties related to the Founders of the Company (see Note 16 – Related Party Transactions). The convertible promissory notes held by the Founders or by entities controlled by the Founders received a conversion price of $2.1872 for aggregate principal and interest outstanding per share of Series A. The convertible promissory noteholders other than the Founders of the Company received a conversion price of $1.20 for aggregate principal and interest outstanding per share of Series A.

 

 F-26 

 

 

The aggregate principal and interest outstanding with respect to the Founders’ convertible promissory notes or convertible promissory notes held by entities controlled by the Founders which received a conversion price of $2.1872 was $1.9 million, and the aggregate principal and interest outstanding with respect to other convertible promissory notes outstanding which received a conversion price of $1.20 was $1.5 million. A beneficial conversion feature of $0.3 million was recognized for those holders of the convertible notes of the Company that were issued convertible notes subsequent to March 12, 2014 with a fair market value in excess of their conversion price.

 

In connection with the sale of Series A in April 2014, we filed an amended and restated certificate of incorporation with the State of Delaware, which limited the total number of shares of capital stock that we are authorized to issue to 55,000,000 shares, 40,000,000 shares of which are designated as common stock, and 15,000,000 shares of which are designated as preferred stock.

 

From April 14, 2014 through October 10, 2014, we sold an additional $4.2 million of Series A. In aggregate, as of December 31, 2015 and December 31, 2014, the Company had sold 11,865,046 shares of Series A at a cash purchase price of $2.1872 per share or pursuant to the automatic conversion of certain convertible promissory notes, for an aggregate net purchase price of approximately $24.7 million (including the purchase price paid for the convertible promissory notes).

 

The outstanding shares of convertible preferred stock are not mandatorily or otherwise redeemable. The sale of all, or substantially all, of the Company’s assets, a consolidation or merger with another company, or a transfer of voting control in excess of fifty percent (50%) of the Company’s voting power are all events which are deemed to be a liquidation and would trigger the payment of liquidation preferences under the Company’s amended and restated certificate of incorporation. All such events require approval of the Board; however, in such events, all holders of equal or more subordinate equity instruments would also be entitled to receive the same form of consideration after any liquidation preferences. Therefore, based on the guidance of ASC 480-10-S99 – Distinguishing Liabilities from Equity, the non-redeemable convertible preferred stock has been classified within stockholders’ equity on the consolidated balance sheet. The significant terms of outstanding Series A are as follows:

 

Conversion – Each share of Series A is convertible, at the option of the holder, initially, into one share of Class A Common Stock (subject to adjustments for events of dilution). Each share of convertible preferred stock will automatically be converted upon: (i) the election of a majority of the outstanding shares of such series of preferred stock; or (ii) the consummation of an underwritten registered public offering with aggregate proceeds in excess of $35,000,000 (a “Qualified Public Offering”). The Company’s amended and restated certificate of incorporation contains certain anti-dilution provisions, whereby if the Company issues additional shares of capital stock for an effective price lower than the conversion price for a series of preferred stock immediately prior to such issue, then the existing conversion price of such series of preferred stock will be reduced. The Company determined that while its convertible preferred stock contains certain anti-dilution features, the conversion feature embedded within its convertible preferred stock does not require bifurcation under the guidance of ASC 815, Derivatives and Hedging Activities.

 

Liquidation preference – Upon any liquidation, winding up or dissolution of the Company, whether voluntary or involuntary (a “Liquidation Event”), before any distribution or payment shall be made to the holders of any common stock, the holders of convertible preferred stock shall be entitled to receive, by reason of their ownership of such stock, an amount per share of Series A equal to $2.1872 (as adjusted for stock splits, recapitalizations and other similar events) plus all declared and unpaid dividends (the “Series A Preferred Liquidation Preference”). However, if upon any such Liquidation Event, our assets are insufficient to make payment in full to all holders of convertible preferred stock of their respective liquidation preferences, then the entire balance of the Company’s assets legally available for distribution shall be distributed with equal priority between the preferred holders based upon the amount of each such holders’ Series A Preferred Liquidation Preference. Any excess assets, after payment in full of the liquidation preferences to the convertible preferred stockholders, are then allocated to the holders of the common stock, pro-rata.

 

 F-27 

 

 

Dividends – If and when declared by the Board, the holders of Series A and common stock, on a pari passu basis, will be entitled to receive dividends. As of December 31, 2015 and 2014, we have not declared any dividends on preferred stock.

 

Voting rights – Generally, preferred stockholders have one vote for each share of Class A Common Stock that would be issuable upon conversion of preferred stock. Voting as a separate class, the Series A stockholders are entitled to elect one member of the Board. The holders of common stock, voting as a separate class, are entitled to elect two members of the Board. The remaining member of the Board is elected by the preferred stockholders (voting on an as-converted basis) and the holders of common stock, voting together as a single class. The Company has adopted a multiple-class common stock structure, pursuant to which each share of Class A Common Stock will have one vote per share and each share of Class F Common Stock will have ten votes per share. See Note 19 – Subsequent Events.

 

Common Stock

 

In 2012, each of the Founders received one-half of one share of common stock in the Company with a par value of $100 for services rendered.

 

On March 27, 2014, the Board authorized and executed a 1:1,000,000 forward stock split for all shares of the capital stock of the Company that were issued and outstanding which, at the time, consisted of the single share of common stock of the Company. Immediately following this transaction, the Board consented to a conversion of the 1,000,000 outstanding shares of Class A Common Stock to 1,000,000 shares of Class F Common Stock. In addition, the holders of Class F Common Stock contributed three legal entities (Fundrise, Fundrise Servicing, LLC, and Popularise, LLC) in exchange for 9,000,000 additional shares of Class F Common Stock. As the entities contributed were under common control, assets and liabilities of the entities were transferred to the Company at net book value.

 

The Company has also granted restricted shares of Class A Common Stock under our 2014 Stock Option and Grant Plan to our executive officers, directors and certain employees.

 

Investors’ Rights Agreement

 

On April 14, 2014, we entered into an Investors’ Rights Agreement (the “IRA”) with certain holders of our common stock and preferred stock, certain of our executive officers and directors and entities with which certain of our directors are affiliated. Pursuant to the IRA, the holders of certain shares of our common stock and preferred stock are entitled to certain registration rights, information rights and preemptive rights.

 

Right of First Refusal and Co-Sale Agreement

 

On April 14, 2014, we entered into a First Refusal and Co-Sale Agreement (“Co-Sale Agreement”) with certain holders of our common stock and preferred stock, certain of our executive officers and directors, and entities with which certain of our directors are affiliated. Pursuant to the Co-Sale Agreement, the holders of our preferred stock have rights of first refusal and co-sale with respect to certain transfers made by certain holders of our common stock.

 

Voting Agreement

 

On April 14, 2014, we entered into a Voting Agreement (the “Voting Agreement”) with certain holders of our common stock and preferred stock, our executive officers and directors, and entities with which certain of our directors are affiliated. Pursuant to the Voting Agreement, the holders of certain shares of our common stock and preferred stock have agreed to vote their shares on certain matters, including with respect to the election of directors.

 

14. Accumulated Deficit

 

We have incurred operating losses since our inception through December 31, 2015. For the year ended December 31, 2014 we had net losses of $4.1 million. For the year ended December 31, 2015 we had net losses of $3.7 million. We have an accumulated deficit of $10.5 million and stockholders’ equity of $37.0 million, including $22.6 million of interest in non-controlling entities, at December 31, 2015.

 

 F-28 

 

 

15. Related Party Arrangements

 

Fundrise Real Estate Investment Trust, LLC

 

The Company formed Fundrise Real Estate Investment Trust, LLC in 2015 to primarily focus on real estate loans and preferred equity participation in real estate for the purpose of earning income. In December 2015, the initial offering for Fundrise Real Estate Investment Trust, LLC began via the Fundrise Platform and raised over $10 million at $10 per share by December 31, 2015. The Company is entitled to receive reimbursements for costs associated with the formation and operating expenses of Fundrise Real Estate Investment Trust, LLC. As of December 31, 2015, the receivable outstanding from Fundrise Real Estate Investment Trust, LLC was $343,461, which has been eliminated upon consolidation.

 

As a means to provide liquidity during capital raising periods, the Company issued a promissory grid note to Fundrise Real Estate Investment Trust, LLC in the amount of $5,000,000. The loan bears a 2% interest rate and was initially set to expire on March 31, 2016 (see Note 19 – Subsequent Events). As of December 31, 2015, Fundrise Real Estate Investment Trust, LLC has not drawn against the promissory grid note and has not paid any interest to the Company.

 

The Company is a member of Fundrise Real Estate Investment Trust, LLC and holds 100 shares as of December 31, 2015.

 

Executive Officers of Our Company

 

As of the date of these consolidated financial statements, the executive officers of the Company and their positions and offices are as follows:

 

Name   Position
Benjamin S. Miller   Chief Executive Officer, and Interim Chief Financial Officer and Treasurer
Brandon T. Jenkins   Chief Operating Officer
Kenneth Shin   Chief Technology Officer
Bjorn J. Hall   General Counsel, Chief Compliance Officer, and Corporate Secretary

 

Benjamin S. Miller currently serves as Chief Executive Officer of the Company and has served as Chief Executive Officer and Director of the Company since its inception in March 2012; additionally, he has served as Interim Chief Financial Officer and Treasurer since October 2015.

 

Brandon T. Jenkins currently serves as Chief Operating Officer of the Company and has served in the same role for the Company since February 2014, prior to which time he served as Head of Product Development and Director of Real Estate.

 

Kenneth Shin currently serves as Chief Technology Officer of the Company and has served in the same role for the Company since its inception in March 2012.

 

Bjorn J. Hall currently serves as the General Counsel, Chief Compliance Officer, and Corporate Secretary of the Company and has served in such capacities for the Company since February 2014.

 

 F-29 

 

 

16. Related Party Transactions

 

Several of the Company’s executive officers and directors (including immediate family members) have opened investor accounts on the Fundrise Platform and have purchased notes and shares of sponsored programs and received related redemptions. All Notes and sponsored-program equity share subscriptions and redemptions were made in the ordinary course of business and were transacted on terms and conditions that were not more favorable than those obtained by third-party investors.

 

On June 25, 2014, the Company amended the limited partnership agreement of Fundrise, L.P. to admit Tal Kerret, a member of the Board, as a means of director compensation. As a result of this amendment, Tal Kerret obtained the profits interest related to the portion of capital that the Company had contributed to Fundrise, L.P. upon its initial subscription. The Company retains the right to its initial capital contribution, but will cease to earn profits thereon.

 

Investments in the Notes

 

Benjamin Miller, Daniel Miller, Herbert Miller (Messrs. Millers’ father), and Joseph Chen, a member of the Board, have each invested in Notes issued by our sponsored Programs. In aggregate, the total investment of these related parties is approximately $4.6 million. In all cases, these Notes were purchased under the same terms as any other investor on the Fundrise Platform and the parties received no special benefits not shared on a pro-rata basis by all holders of the Notes.

 

Investments in Company Convertible Notes

 

Additional related party investments in the convertible notes included Herbert Miller, Patrice Miller (Messrs. Millers’ stepmother and mother, respectively), David Miller (Messrs. Millers’ brother), and Caroline Miller (Messrs. Millers’ sister), which investment amounts totaled $157,193, $131,219, $80,260, $80,260, respectively. These related party investments were made under the same terms as other investors in the convertible notes.

 

Series A Preferred Stock Financing

 

The following table summarizes the Series A stock purchased by our executive officers, directors, holders of more than 10% of a given class of our outstanding capital stock or any immediate family member.

 

   Shares of   Total 
   Series A   Purchase 
   Stock   Price 
WestMill Capital Partners, LLC(1)   368,679   $806,365 
Benjamin Miller   249,557    545,825 
Daniel Miller   249,557    545,825 
Herbert Miller, Patrice Miller, David Miller, Caroline Miller(2)   374,757    448,932 

 

(1)WestMill Capital Partners LLC is a private limited liability company jointly and equally owned in its entirety by Benjamin Miller and Daniel Miller.
(2)Each of these individuals are immediate family members of Benjamin Miller and Daniel Miller. Consists of 131,643 shares of Series A Preferred purchased by Herbert Miller, 109,348 shares of Series A Preferred purchased by Patrice Miller, 66,883 shares of Series A stock purchased by David Miller and 66,883 shares of Series A stock purchased by Caroline Miller, each upon the conversion of outstanding convertible promissory notes and at a price per share of approximately $1.20.

 

 F-30 

 

 

17. Segment Reporting

 

The Company reports segment information using the “management approach.” Under this approach, operating segments are identified in substantially the same manner as they are reported internally and used by us for purposes of evaluating performance and allocating resources. Based on this approach, we have one reportable segment. The Company’s management reporting process is based on our internal operating structure, which is subject to change and is not necessarily similar to that of other comparable companies.

 

18. Commitments and Contingencies

 

Construction Draws

 

We have committed $5.1 million in construction draws for certain debt investments to be drawn down within the next 12 months. The draws are expected to be made until the funds are fully drawn down.

 

Operating Leases

 

On December 29, 2014 we renewed our lease for our Washington, DC Corporate Headquarters for a twelve-month term expiring on February 29, 2016. On June 1, 2015 we entered into an additional lease for a suite in the same building for a nine-month term expiring on February 29, 2016. Subsequent to year-end, additional extensions have been entered into such that the lease term expires on September 30, 2016.

 

The Company also maintains three satellite offices. The Seattle, WA, Los Angeles, CA and San Francisco, CA satellite offices are contracted on a month-to-month basis. The Company entered into a lease for our New York City satellite office on March 15, 2015 for a six-month term that expired on September 30, 2015.

 

Total facilities rental expense for the years ended December 31, 2015 and 2014 was $135,089 and $87,542, respectively. As part of these lease agreements, we currently have pledged $12,210 of cash as security deposits. As of December 31, 2015, the Company has not entered into any lease agreements with a term longer than 12 months.

 

Distribution Support Commitment

 

Pursuant to a Distribution Support Agreement, Fundrise, L.P., an affiliate of the Company and a member of Fundrise Real Estate Investment Trust, LLC, has agreed to purchase up to an aggregate of $1,000,000 in additional common shares of Fundrise Real Estate Investment Trust, LLC to support the sponsored program’s quarterly distribution payments to shareholders. If adjusted funds from operations (“AFFO”) in any calendar quarter during the distribution support period is less than the amount that would produce a 15% annualized return, then Fundrise, L.P. will purchase shares following the end of such quarter at the net asset value per share then in effect for an aggregate purchase price equal to the amount by which AFFO for such quarter is less than the 15% annualized amount. This arrangement provides liquidity to the sponsored affiliate for distributions, but does not in any way require that the sponsored affiliate distribute an amount that would represent a 15% annualized return. The distribution support commitment will only be provided until the earlier of (i) the purchase by Fundrise, L.P. of an aggregate of $1,000,000 in common shares or (ii) December 31, 2017.

 

Subscription Agreements

 

The Company is subject to Subscription Agreements with Note investors. The Subscription Agreements require the Company to pledge and restrict cash in support of its contingent obligation to fund a debt investment underlying the investor’s Note. The restricted cash contributed is premised upon the investor’s subsequent purchase of a Note tied to the performance of the underlying Loan. As of December 31, 2015 and 2014, $0.4 million and $0.7 million, respectively, was pledged and restricted to support this contingent obligation.

 

Legal Proceedings

 

As of the date of the consolidated financial statements, we are not currently named as a defendant in any active or pending litigation. However, it is possible that the company could become involved in various litigation matters arising in the ordinary course of our business. Although we are unable to predict with certainty the eventual outcome of any litigation, management is not aware of any litigation likely to occur that we currently assess as being significant to us.

 

 F-31 

 

 

19. Subsequent Events

 

Management has evaluated subsequent events for disclosure in these consolidated financial statements through August 5, 2016, which was the date the consolidated financial statements were available to be issued.

 

Sponsored Regulation A+ Filings

 

Fundrise Real Estate Investment Trust, LLC

The Company’s sponsored affiliate, Fundrise Real Estate Investment Trust, LLC has raised additional gross offering proceeds of approximately $29.1 million since December 31, 2015. The first eREITTM has now raised gross total offering proceeds of $42.3 million from settled subscriptions (including the $0.6 million received in the private placements to the Company and Fundrise, L.P., an affiliate of the Company) and has settled subscriptions in its Regulation A offering and private placements for an aggregate of approximately 4.23 million of its common shares.

 

Fundrise Equity REIT, LLC

The Company’s sponsored affiliate, Fundrise Equity REIT, LLC has raised total gross offering proceeds of approximately $32.9 million from settled subscriptions (including the $0.2 million received in the private placements to the Company and Fundrise, L.P., an affiliate of the Company prior to December 31, 2015) and has settled subscriptions in the offering and private placements for an aggregate of approximately 3.29 million of its common shares.

 

Fundrise West Coast Opportunist REIT, LLC

On June 17, 2016, Fundrise West Coast Opportunistic REIT, LLC, a wholly-owned subsidiary of the Company, publicly filed a preliminary offering circular with the SEC. The Company is noted as the sponsor.

 

Fundrise East Coast Opportunistic REIT, LLC

On June 17, 2016, Fundrise East Coast Opportunistic REIT, LLC, a wholly-owned subsidiary of the Company, publicly filed a preliminary offering circular with the SEC. The Company is noted as the sponsor.

 

Fundrise Midland Opportunistic REIT, LLC

On June 17, 2016, Fundrise Midland Opportunistic REIT, LLC, a wholly-owned subsidiary of the Company, publicly filed a preliminary offering circular with the SEC. The Company is noted as the sponsor.

 

Distribution Support Agreement

 

On April 11, 2016, Fundrise Real Estate Investment Trust, LLC announced the results of its operations for the fiscal quarter ended March 31, 2016. As a result of the affiliate’s AFFO for the fiscal quarter ended March 31, 2016, Fundrise, L.P. was obligated to purchase 32,977 shares of Fundrise Real Estate Investment Trust, LLC common shares for $329,770 under the Distribution Support Agreement to satisfy the AFFO requirement, which reduced Fundrise, L.P.’s total commitment under the Distribution Support Agreement. The purchase of such common shares was executed April 18, 2016.

 

On July 12, 2016, Fundrise Real Estate Investment Trust, LLC announced the results of its operations for the fiscal quarter ended June 30, 2016. As a result of the affiliate’s AFFO for the fiscal quarter ended June 30, 2016, Fundrise, L.P. was obligated to purchase 10,328 shares of Fundrise Real Estate Investment Trust, LLC common shares for $103,280 under the Distribution Support Agreement to satisfy the AFFO requirement, which reduced Fundrise, L.P.’s total commitment under the Distribution Support Agreement. The purchase of such common shares was executed July 21, 2016.

 

 F-32 

 

 

Promissory Grid Notes with eREITsTM

 

The promissory grid note with Fundrise Real Estate Investment Trust, LLC was amended and restated on March 28, 2016 with a new maturity date of July 31, 2016. The grid note was amended to include Fundrise Equity REIT, LLC as a noteholder and to increase the available credit to $10 million. The total amount drawn by the two noteholders in total may not exceed $10 million. Prior to the maturity of the promissory grid note on July 31, 2016, the interest rate was increased to 2.5% and the maturity date was extended to October 31, 2016. Neither Fundrise Real Estate Investment Trust, LLC nor Fundrise Equity REIT, LLC had drawn against the promissory grid note and had not paid any interest to the Company or its affiliates.

 

Promissory Grid Note with Fundrise, L.P.

 

On April 1, 2016, the Company became the holder of a $10 million promissory grid note from Fundrise, L.P. as a means to provide liquidity during capital raising periods. The promissory grid note bears a 2.5% interest rate and matures on April 30, 2017. The Company has not drawn against the promissory grid note and has not paid any related interest to Fundrise, L.P.

 

Changes in Key Personnel

 

On February 9, 2016, the Company terminated Michael S. McCord as its Controller. Additionally, Fundrise Advisors terminated Michael S. McCord as its Chief Financial Officer and Treasurer.

 

On February 9, 2016, Fundrise Advisors appointed Benjamin S. Miller to serve as its Interim Chief Financial Officer and Treasurer in addition to his current positions. Ben currently serves as Chief Executive Officer, Interim Chief Financial Officer and Treasurer, and Director of the Company.

 

On April 25, 2016, the Company appointed Allison Green as its Controller.

 

Class M Common Stock Issuance

 

On July 5, 2016, the Company issued, via private placement, 18 million shares of Class M Common Stock, par value $0.0001 per share, to certain executive officers of the Company (excluding Benjamin Miller, who did not participate) for aggregate cash consideration of $1,800. Each share of the Class M Common Stock is entitled to nine votes per share. The shares are callable by the Company at any time, including upon a vote of a majority of the then outstanding Series A converted preferred stock.

  

 F-33 

 

  

RISE COMPANIES CORPORATION

Consolidated Balance Sheets

(in thousands, except share and per share amounts)

 

   June 30, 2016   December 31, 2015 
   (Unaudited)   (Audited) 
ASSETS          
Current assets:          
Cash and cash equivalents  $26,820   $24,346 
Restricted cash   380    1,824 
Real estate debt investments, net   18,221    7,867 
Accrued interest receivable   1,480    955 
Accounts receivable, net   40    24 
Other current assets   676    406 
Total current assets   47,617    35,422 
Real estate debt investments, net (non-current)   64,500    49,010 
Investments in equity method investees   18,001    - 
Accrued interest receivable (non-current)   3,132    1,802 
Securities available for sale   -    2,062 
Intangible assets, net   1,494    1,229 
Property, equipment, and software, net   37    39 
Total assets  $134,781   $89,564 
           
LIABILITIES          
Current liabilities:          
Notes payable  $9,454   $7,900 
Accrued interest payable   2,622    1,536 
Settling subscriptions   4,515    3,094 
Due to investors   5,465    2,483 
Accounts payable   978    592 
Accrued compensation and benefits   6    119 
Accrued expenses   78    187 
Other current liabilities   40    981 
Total current liabilities   23,158    16,892 
Notes payable (non-current)   28,525    35,727 
Total liabilities  $51,683   $52,619 
Commitments and contingencies (see Note 14)          
STOCKHOLDERS’ EQUITY          
Series A convertible preferred stock, $0.0001 par value; 15,000,000 shares authorized at June 30, 2016 and December 31, 2015; 11,865,046 shares issued and outstanding at June 30, 2016 and December 31, 2015; with an aggregate liquidation preference of $25,951 at both June 30, 2016 and December 31, 2015   1    1 
Class A common stock, $0.0001 par value; 30,000,000 shares authorized at June 30, 2016 and December 31, 2015; 1,819,775 and 1,749,150 shares issued and outstanding at June 30, 2016 and December 31, 2015   -    - 
Class F common stock, $0.0001 par value; 10,000,000 shares authorized at June 30, 2016 and December 31, 2015; 10,000,000 shares issued and outstanding at June 30, 2016 and December 31, 2015   1    1 
Additional paid-in capital   24,858    24,833 
Accumulated deficit   (11,937)   (10,495)
Accumulated other comprehensive income   -    48 
Total stockholders’ equity before non-controlling interests  $12,923   $14,388 
Non-controlling interests in consolidating entities   70,175    22,557 
Total stockholders’ equity   83,098    36,945 
Total liabilities and stockholders’ equity  $134,781   $89,564 

 

The accompanying notes are an integral part of these consolidated financial statements.

 

 F-34 

 

 

RISE COMPANIES CORPORATION

Consolidated Statements of Operations

(Unaudited)

(in thousands, except share and per share amounts)

 

   Six months ended   Six months ended 
   June 30,   June 30, 
   2016   2015 
Operating revenue          
Origination and acquisition fees, net  $1,280   $287 
Management fees   104    4 
Other revenue   24    10 
Total operating revenue   1,408    301 
           
Net interest income          
Interest income   4,796    1,276 
Interest expense   (2,928)   (702)
Net interest income   1,868    575 
           
Other income (loss)          
Earnings from equity method investees   94      
Net realized gains (losses) on available for sale securities:   114    (4)
           
Total net revenue   3,484    872 
           
Operating expenses          
Sales and marketing   397    772 
Origination and servicing   516    448 
Engineering and product development   409    343 
External legal counsel   772    103 
Other general and administrative   1,188    772 
Total operating expenses   3,282    2,438 
           
Net income (loss)   202    (1,566)
Less: Net income from non-controlling interests   1,644    289 
Net loss attributable to Rise Companies Corporation  $(1,442)  $(1,855)
           
Net loss per share attributable to common stockholders:          
Basic and diluted  $(0.13)  $(0.17)
Weighted average shares of common stock – Basic and diluted   10,914,425    10,672,561 

 

The accompanying notes are an integral part of these consolidated financial statements.

In the opinion of management, all adjustments necessary in order to make the interim financial statements not misleading have been included.

 

 F-35 

 

 

RISE COMPANIES CORPORATION

Consolidated Statements of Comprehensive Income (Loss)

(Unaudited)

(in thousands)

 

   Six months ended   Six months ended 
   June 30,   June 30, 
   2016   2015 
Net income (loss)  $202   $(1,566)
Other comprehensive income (loss):          
Change in net unrealized gain (loss) on securities available for sale   -    (54)
Comprehensive income (loss)   202    (1,620)
Less: Comprehensive income attributable to non-controlling interests   1,644    289 
Comprehensive income (loss) attributable to Rise Companies Corporation  $(1,442)  $(1,909)

 

The accompanying notes are an integral part of these consolidated financial statements.

In the opinion of management, all adjustments necessary in order to make the interim financial statements not misleading have been included.

 

 F-36 

 

 

RISE COMPANIES CORPORATION

Consolidated Statements of Cash Flows

(Unaudited)

(in thousands)

 

   Six months ended   Six months ended 
   June 30,   June 30, 
   2016   2015 
Operating Activities:          
Net income (loss)  $202   $(1,566)
Adjustments to reconcile net income (loss) to net cash used by operating activities:          
Amortization of deferred loan fees and costs   (188)   396 
Stock-based compensation   25    12 
Depreciation and amortization   146    61 
Loss (gain) on sale of available for sale securities   (232)   4 
Earnings from equity method investees   (95)   - 
Net change in operating assets and liabilities:          
Accrued interest receivable   (1,855)   (865)
Accounts receivable   (16)   (33)
Other current assets   (269)   (46)
Accrued interest payable   1,086    470 
Accounts payable   387    513 
Accrued expenses and other current liabilities   (1,163)   95 
Net cash used by operating activities   (1,972)   (960)
Investing Activities:          
Purchase of real estate debt investments   (34,115)   (27,328)
Investments in equity method investees   (17,894)   - 
Principal payments from real estate debt investments   8,459    3,439 
Purchase of intangible assets   (404)   (129)
Change in restricted cash   1,444    (1,606)
Proceeds from sales of securities available for sale   2,246    3,017 
Purchases of property and equipment   (5)   (5)
Net cash used in investing activities   (40,269)   (22,612)
Financing Activities:          
Change in payable to investors   2,981    1,143 
Proceeds from issuance of project-dependent notes   3,542    16,000 
Principal payments on project-dependent notes   (9,190)   (2,605)
Proceeds from subscriptions not settled by period end   1,421    1,083 
Acquisition of interest in consolidated non-controlling entities   45,961    1,095 
Net cash provided by financing   44,715    16,716 
           
Net Increase (Decrease) in Cash and Cash Equivalents   2,474    (6,856)
Cash and Cash Equivalents, Beginning of Period   24,346    19,328 
Cash and Cash Equivalents, End of Period  $26,820   $12,472 
           
Supplemental Cash Flow Information:          
Cash paid for interest  $1,985   $276 

 

The accompanying notes are an integral part of these consolidated financial statements.

 

 F-37 

 

 

Rise Companies Corporation

Notes to Consolidated Financial Statements

(Unaudited)

(Tabular amounts in thousands, except share and per share amounts, ratios, or as noted)

 

The financial information presented should be read in conjunction with the Company’s latest annual audited financial statements to obtain full disclosure information.

 

1. Formation and Organization

 

Rise Companies Corporation (“Rise”, “Rise Companies Corp.”, “we”, “our”, the “Company”, and “us”) is the parent company of Fundrise, LLC (“Fundrise”), a wholly-owned subsidiary. Fundrise, LLC owns and operates an online investment platform, www.fundrise.com, (the “Fundrise Platform”) that allows investors to become equity or debt holders in alternative investment opportunities. Fundrise Lending, LLC (“Fundrise Lending”) is a wholly-owned subsidiary of Rise and a licensed finance lender in the State of California that facilitates real estate loans (“Loans”). National Commercial Real Estate Trust (the “Trust”) is a Delaware statutory trust that is a wholly-owned subsidiary of Rise and that has historically acquired loans from Fundrise Lending, LLC and held them for the sole benefit of certain investors that have purchased project-dependent notes (“Notes”) issued by the Trust and that are related to specific underlying loans for the benefit of the investor. Fundrise Investments Manager, LLC, a wholly-owned subsidiary of Rise, acts as a Class B Member and manager of Fundrise 3 World Trade Center, LLC. Fundrise Advisors, LLC (“Fundrise Advisors”) is a registered investment advisor with the Securities and Exchange Commission (“SEC”) and a wholly-owned subsidiary of Rise that acts as the non-member manager for the real estate investment trusts sponsored by the Company and offered for investment via the Fundrise Platform. As of June 30, 2016, Fundrise Real Estate Investment Trust, LLC and Fundrise Equity REIT, LLC were the first two of these real estate investment trust sponsored programs qualified by the SEC, herein referred to as “eREITs”. Fundrise, LP, a Delaware limited partnership (“Fundrise LP”), is an affiliate of Rise and was created with the intent to directly benefit Rise by driving its growth and profitability. Additionally, Rise owns a capital interest of 1.96% of Fundrise LP and has the ability to direct its assets.

 

Rise Companies Corp became the parent company of Fundrise, Fundrise Servicing, LLC, and Popularise, LLC, all entities under common control, as of March 27, 2014. The entities are wholly-owned subsidiaries of Rise.

 

The Company was conceived of by Benjamin Miller, and founded by Benjamin Miller and Daniel Miller (together, the “Founders”) in 2012.

 

The Company intends to file an offering statement on Form 1-A with the SEC with respect to an offering (the “Offering”) of common shares.

 

2. Basis of Presentation

 

The accompanying consolidated financial statements include Rise, its wholly-owned subsidiaries, and certain affiliated entities where Rise has the majority of the voting control. All intercompany transactions have been eliminated.

 

The consolidated financial statements have been prepared by the Company, without audit, and reflect all adjustments (of a normal and recurring nature) which are, in the opinion of management, necessary for a fair statement of the results of operations and cash flows for the interim periods presented. The results of operations for the six months ended June 30, 2016 are not necessarily indicative of the results to be expected for the entire fiscal year.

 

The consolidated balance sheet as of December 31, 2015 was derived from the audited annual financial statements that are included in the Company’s Form 1-A filing, which was filed with the SEC on August 29, 2016, but does not contain all of the footnote disclosures from the annual financial statements. The accompanying statements should be read in conjunction with the audited annual financial statements and related notes contained in the Company’s Form 1-A filing.

 

 F-38 

 

 

These consolidated financial statements and related notes to the financial statements have been prepared on an accrual basis in accordance with accounting principles generally accepted in the United States of America (“GAAP”) for interim financial reporting pursuant to Form 1-A and Rule 8-03 of Regulation S-X of the rules and regulations of the SEC. Certain information and footnote disclosures normally included in financial statements prepared in accordance with GAAP have been condensed or omitted pursuant to such rules and regulations.

 

Estimates

 

The preparation of our consolidated financial statements and related disclosures in conformity with GAAP requires management to make estimates and assumptions that affect reported amounts of assets and liabilities and the disclosures of contingent assets and liabilities at the date of the consolidated financial statements and the reported amounts of revenues and expenses during the reporting period. Actual results could materially differ from those estimates.

 

We base our estimates on historical experience and on various other factors we believe to be reasonable under the circumstances, the results of which form the basis for making judgments about the carrying values of certain assets and liabilities. These judgments, assumptions, and estimates include but are not limited to the following: (i) fair value determinations for Loans and Notes; (ii) stock-based compensation; (iii) provision for income taxes, net of valuation allowance for deferred tax assets; and (iv) consolidation of variable interest entities. These judgments, estimates, and assumptions are inherently subjective in nature and actual results may differ from these estimates and assumptions, and the differences could be material.

 

Segment Reporting

 

The Company reports segment information using the “management approach.” Under this approach, operating segments are identified in substantially the same manner as they are reported internally and used by us for purposes of evaluating performance and allocating resources. Based on this approach, we have one reportable segment. The Company’s management reporting process is based on our internal operating structure, which is subject to change and is not necessarily similar to that of other comparable companies.

 

3. Summary of Significant Accounting Policies

 

Revenue Recognition

 

Origination and Acquisition Fees

Deal origination fees are paid by borrowers and are determined by the term and credit grade of the loan. As of June 30, 2016, origination fees ranged from 0.00% to 2.00% of the aggregate loan amount. Origination fees are included in the annual percentage rate calculation provided to the borrower and are typically subtracted from the gross loan proceeds prior to disbursement of the loan funds to the borrower. Origination fee revenue is recognized over the life of the loan as non-interest operating revenue beginning at loan issuance for loans held by wholly-owned subsidiaries of the Company. A loan is considered issued upon the funding of the loan, or the closing date specified in the loan agreement.

 

In the instances of real estate loans held by one of the wholly-owned subsidiaries of Rise Companies Corp typically for the purpose of offering investment in the assets via the Project-Dependent Notes Program, origination fee revenue is reduced by the deferral of net origination fees less origination costs in accordance with Accounting Standards Codification (“ASC”) 310. The net amount of origination fees less origination costs is amortized over the expected life of the loan. The net deferred amount, less amortization, is included in the carrying value of the real estate debt investments on the consolidated balance sheets.

 

 F-39 

 

 

In the instances of real estate loans or assets acquired directly by or transferred to the eREITs, the performance obligation by the Company is to underwrite and originate the loan. The performance obligation of the Company to originate and underwrite loans acquired by its affiliates in the Company sponsored Programs allows the Company to recognize the such fees as fee income, not as an adjustment to yield. The future benefits and obligations of the real estate loans or assets acquired by the eREITs are to be recognized over the life of the loan or investment by the affiliates, or eREITS. The portion of the future benefits or obligations from these loans or assets is recognized in comprehensive income by the Company based on its ownership share of the affiliate.

 

Consolidation

 

The Company consolidates all entities that it controls through a majority voting interest or otherwise, including those entities in which the general partner or manager has a controlling financial interest.

 

The Company has a controlling interest in Fundrise LP because Fundrise GP I, LLC, a wholly-owned subsidiary of the Company, acts as the general partner of the partnership and has the sole ability and power to direct activities of the partnership and receives the majority of the benefits from the partnership.

 

Fundrise Advisors, a wholly-owned subsidiary of the Company, is the non-member manager of both Fundrise Real Estate Investment Trust, LLC and Fundrise Equity REIT, LLC. Fundrise Advisors has controlling interests in the eREITs because a simple majority of equity holders do not possess substantive kick-out rights or substantive participating rights.

 

Accordingly, the Company consolidates Fundrise LP, Fundrise Real Estate Investment Trust, LLC and Fundrise Equity REIT, LLC and records non-controlling interests to reflect the economic interests of the limited partners of Fundrise, LP and the non-controlling equity interests in Fundrise Real Estate Investment Trust, LLC and Fundrise Equity REIT, LLC.

 

Cash and Cash Equivalents

 

As of June 30, 2016 and December 31, 2015, custodial escrow accounts relating to loans serviced by the Company totaled $4.2 million and $1.3 million, respectively. These amounts are not included in the accompanying consolidated balance sheets as such amounts are not Company assets.

 

Restricted Cash

 

Restricted cash consists primarily of checking, money market, and certificate of deposit accounts that are: (i) special member distribution reserves held by the Company to disburse an amount equal to the amount of the special member preferred return due and payable to the Company on future payment dates; (ii) investors’ funds for which external funds transfer is in process but not yet complete; (iii) pledged through a subscription agreement by an investor, but not yet settled by the Company and issued as Notes; and (iv) pledged through PDN subscription agreements.

 

   June 30,   December 31, 
   2016   2015 
Special member distribution reserves  $-   $825 
In-process external funds transfer   111    639 
Settling subscription agreements   59    360 
Pledged through subscription agreements   210    - 
Total restricted cash  $380   $1,824 

 

 F-40 

 

 

Real Estate Debt Investments

 

The Company, by way of its affiliates and wholly-owned subsidiaries, is engaged in real estate lending. In general, these real estate debt investments are either real estate loans made by Fundrise Lending and held by the Trust related to corresponding project-dependent notes (“Notes”) or real estate debt investments held by a consolidated entity. To maximize the value of the real estate debt investment, the Company intends to hold all real estate debt investments until the stated maturity date. Since management has the positive intent and ability to hold the real estate debt investments to maturity, they are classified and valued as held to maturity. Accordingly, these assets are carried at cost, net of deferred loan origination fee revenue, repayments, and unfunded commitments, if applicable, unless such loans are deemed to be impaired.

 

Amortization of Loan Origination Fees and Costs

For loans held by wholly-owned subsidiaries of the Company, typically the Trust or Fundrise Lending, where it is the intent of management to hold the loan until the stated maturity date, loan origination fees and related incremental direct loan origination costs are deferred and amortized to income using the interest method over the contractual life of the loans, adjusted for actual prepayments. The amortization of deferred fees and costs is discontinued on loans that are contractually 120 days past due or when collection of interest appears doubtful. Any remaining deferred fees or costs associated with loans that pay off prior to contractual maturity are included within income in the period of payoff.

 

Allowance for Loan Impairment

The Company’s real estate debt investments and those of its consolidated entities are subject to continual analysis for potential loan impairment.

 

The allowance for loan impairment is maintained at an amount management deems adequate to cover inherent loan losses at a given balance sheet date. The Company has implemented and adhered to an internal review system and impairment allowance methodology designed to provide for detection of potentially impaired receivables and an adequate allowance to cover loan losses.

 

In determining the allowance for loan impairment, the Company evaluates the loans on an individual basis, including an analysis of the borrower’s credit worthiness, cash flows and financial status, and the condition and estimated value of the collateral. These amounts may be adjusted based on an analysis of macroeconomic and other trends that are likely to affect the borrower’s ability to repay the loan according to loan terms. The Company performs this analysis quarterly using the reporting it receives from borrowers on a quarterly basis and through direct communication with borrowers about the assets they manage.

 

The Company considers a loan to be impaired when, based on current information and events, it believes it probable that the Company will be unable to collect all amounts due according to the contractual terms of the loan agreement. Impairment losses are included in the allowance for loan impairment through a charge to allowance for loan impairment. Adjustments to impairment losses due to changes in the fair value of collateral of impaired loans are included in the allowance for loan impairment. Upon disposition of an impaired loan, loss of principal, if any, is recorded through a charge-off to the allowance for loan impairment.

 

When the Company determines that no loans are individually impaired pursuant to ASC Topic 310, it evaluates its loan pools for potential impairment using the general loss contingency guidance in ASC Topic 450.

 

As of June 30, 2016, management did not deem any loans impaired and did not recognize any impairment loss in the financial statements. Additionally, the Company did not have any historical trend of loan losses off which to base an estimate for allowance for loan impairment.

 

Deferred Costs of eREITs

 

Total offering and organizational costs incurred by sponsored programs qualified by the SEC as of the date of these financial statements were approximately $1.7 million and $0.3 million as of June 30, 2016 and December 31, 2015, respectively. The eREIT deferred offering and organizational costs balances of $0.6 million and $0.3 million as of June 30, 2016 and December 31, 2015, respectively, are net of $1.2 million and $0.1 million in accumulated amortization and are included in other current assets on the accompanying consolidated balance sheets.

 

The Company anticipates that, pursuant to the operating agreements of the eREITs, the eREITs will be obligated to reimburse Fundrise Advisors for organizational and offering costs that have been paid by Fundrise Advisors, the Company, or one of our affiliates.

 

As of June 30, 2016, Fundrise Advisors has required Fundrise Real Estate Investment Trust, LLC to reimburse $0.2 million. The reimbursement payment occurred in July 2016. The accompanying consolidated statements of operations include $0.6 million related to formation costs included in sales and marketing as of June 30, 2016.

 

Investments in Equity Method Investees

 

The Company, by way of its consolidated affiliates, the eREITs, accounts for all investments in which it has determined to have, or is otherwise presumed to have, significant influence over the operating and financial policies of the investee, but for which consolidation is not appropriate, using the equity method of accounting.

 

 F-41 

 

 

The carrying value of equity method investments is determined based on amounts invested by the eREITs, adjusted for the equity in earnings or losses of the investee allocated based on the respective partnership agreements, less distributions received. The eREITs evaluate investments in equity method investees for impairment whenever events or changes in circumstances indicate that the carrying amounts of such investments may not be recoverable.

 

During the six months ended June 30, 2016, the eREITs had made approximately $17.9 million new investments in equity method investees and recognized $0.1 million of related equity in earnings. No impairment losses were recorded related to equity method investees for the six months ended June 30, 2016.

 

Securities Available for Sale

 

The Company uses quoted prices in active markets (Level 1) to measure the fair value of securities available for sale. On May 20, 2016, the Company sold its remaining available for sale securities which consisted of New York Liberty Development Corporation Series 2014 Class 1 Bonds.

 

Intangible Assets

 

For the six months ended June 30, 2016, there was no impairment of intangible assets.

 

Internally-Developed Software

Internally-developed software is capitalized when preliminary development efforts are successfully completed and it is probable that the project will be completed and the software will be used as intended.

 

Capitalized costs for internally-developed software are amortized over the estimated useful life of the software, generally four years, on a straight-line basis. Management evaluates the useful life of these assets on an annual basis and tests for impairment whenever events or changes in circumstances occur that could impact the recoverability of these assets. The amortization of costs related to the platform applications is included in depreciation and amortization in the consolidated statements of operations.

 

Trademarks

Trademarks are amortized on a straight-line basis over a period of two to fifteen years and are stated at cost, net of accumulated amortization of $8,359 and $5,542, at June 30, 2016 and December 31, 2015, respectively. Amortization expense charged to operations was $2,817 for the six months ended June 30, 2016 and $1,305 for six months ended June 30, 2015.

 

Patents

Patents are amortized on a straight-line basis over a period of ten to twenty-five years and are stated at cost, net of accumulated amortization. The patent balance of $48,645 and $39,533 at June 30, 2016 and December 31, 2015, respectively, represents costs incurred during the patent application process.

 

Some costs, such as legal fees, are capitalized as intangible assets, but are not currently amortized as the useful life is not yet determinable.

 

Property and Equipment, net

 

For the six months ended June 30, 2016, there was no impairment of assets.

 

Settling Subscriptions

 

Settling subscriptions presented on the consolidated balance sheets represent equity subscriptions in sponsored programs for which funds have been received but common shares have not yet been issued. As of June 30, 2016, the total amount of settling subscriptions for the eREITs was $4.5 million, based on a $10 per share price.

 

 F-42 

 

 

Due to Investors

 

Demand Notes

The Company offers unsecured, variable interest rate debt of the Company in the form of notes (“demand notes”). As of June 30, 2016, demand note outstanding principal and accrued interest combined comprised approximately $2.0 million of the Due to Investor balance on the consolidated balance sheets.

 

Share Redemptions of Sponsored Programs (eREITs)

The Company’s consolidated eREIT affiliates have adopted a redemption plan whereby on a quarterly basis, shareholders of the eREIT may request redemption of their shares. Fundrise Advisors, acting as the manager of the eREITs, has the authority, in its sole discretion, to limit redemptions. Fundrise Advisors, may amend, suspend, or terminate the redemption plan at any time in its sole discretion, without notice, including if it believes that such action is in the best interest of the shareholders of the eREIT as a whole.

 

Affiliates of Fundrise Advisors, including the Company and Fundrise LP, are prohibited from requesting redemption of their interests under the redemption plan.

 

As of June 30, 2016, the Company sponsored program redemption amount payable totaled approximately $0.4 million.

 

Distributions of Sponsored Programs (eREITs)

Fundrise Real Estate Investment Trust, LLC declared daily distributions for each day during the six months ended June 30, 2016. As of June 30, 2016, $2.4 million in shareholder distributions had been declared, of which $0.2 million had been paid. Of the amount declared, $13,893 was payable to related parties of the Company.

 

Fundrise Equity REIT, LLC declared daily distributions during the period from April 1, 2016 through June 30, 2016. As of June 30, 2016, a total of $0.9 million in shareholder distributions had been declared, of which $0 had been paid. Of the amount declared, $3,989 was payable to related parties.

 

Income Taxes

 

The Company recognizes interest and penalties accrued on any unrecognized tax benefits as a component of provision for income tax in the consolidated statement of operations. As of June 30, 2016, no unrecognized tax benefits have been recorded.

 

Non-Controlling Interests in Consolidated Entities

 

Fundrise LP

Fundrise Management, LLC is a wholly-owned subsidiary of the Company and the sole member and manager of Fundrise GP I, LLC, the general partner of Fundrise, LP. As of June 30, 2016, the Company owns a capital interest of 1.96% of Fundrise LP based on a $0.2 million capitalization into the partnership and has the ability to direct its assets.

 

As general partner of Fundrise LP, Fundrise GP I, LLC has the sole ability and power to direct activities of the partnership and therefore stands to receive some benefits or losses due to our percentage ownership and intent to benefit the Company’s growth with the funds from the partnership. The Company assigned its profits interest to a third party; as a result, none of the net income from Fundrise LP is attributable to the Company. The Company stands to absorb any losses of Fundrise LP based on its capital ownership percentage. The Company’s investment in Fundrise LP, net of any partners’ distributions, is eliminated upon consolidation. The remaining partnership equity, plus any retained earnings or accumulated deficit, is consolidated to non-controlling interests.

 

As general partner of Fundrise LP, Fundrise GP I, LLC may, at any time and in its sole and absolute discretion, redeem the partnership interest of any partner or assignee for cash equal to the fair market value of such interest.

 

 F-43 

 

 

As of June 30, 2016, the total partners’ capital balance of Fundrise LP is approximately $10.8 million. During the six months ended June 30, 2016, Fundrise LP had net income of $0.1 million.

 

eREITs

Fundrise Advisors, a wholly-owned subsidiary of the Company, acts as the non-member manager for the eREITs sponsored by the Company and offered for investment via the Fundrise Platform. The Company directly owns $1,000, or 100 shares, in each of the eREITs qualified as of June 30, 2016. The Company’s common equity ownership in each eREIT is less than 1% of the total members’ equity of each sponsored program. Additionally, Fundrise LP owns more than $0.7 million in both qualified eREITs, combined. Fundrise LP’s common equity ownership in each eREIT is less than 1% of the total members’ equity of each sponsored program.

 

Due to the decision-making power, contractual arrangements and benefits that Fundrise Advisors and its affiliates have secured in the first two eREITs, it has been determined that Fundrise Advisors, LLC will consolidate Fundrise Real Estate Investment Trust, LLC and Fundrise Equity REIT, LLC. The investments by the Company and Fundrise LP in both qualified eREITs, net of any distributions or amortized offering costs, are eliminated upon consolidation. The remaining partnership equity, plus any retained earnings or accumulated deficit, is consolidated to non-controlling interests.

 

Affiliates of Fundrise Advisors, including the Company and Fundrise LP, are prohibited from requesting redemption of their interests under the eREIT redemption plan. The equity ownership by the Company and Fundrise LP in the eREITs is not redeemable. The remaining common shareholders of both eREITs may request redemptions under each eREIT's quarterly redemption plan, which provides shareholders the ability to redeem their shares on a quarterly basis, subject to redemption price discounts based on the length of time such shares have been held. Fundrise Advisors may approve or reject redemption requests at its discretion.

 

As of June 30, 2016, the total members’ equity balance of related and unrelated parties, less any amortized offering costs, distributions and redemptions, is $38.6 million and $20.0 million for Fundrise Real Estate Investment Trust, LLC and Fundrise Equity REIT, LLC, respectively. During the six months ended June 30, 2016, Fundrise Real Estate Investment Trust, LLC and Fundrise Equity REIT, LLC had net income of $1.5 million and $34,726, respectively. The Company recognized $36 and $2 of net income based on its ownership percentage in Fundrise Real Estate Investment Trust, LLC and Fundrise Equity REIT, LLC, respectively.

 

Fundrise 3 World Trade Center LLC

Fundrise Investments Manager, LLC, a wholly-owned subsidiary of the Company, acts as a Class B Member and manager of Fundrise 3 World Trade Center, LLC.

 

During the six months ended June 30, 2016, Fundrise Investments Manager, LLC sold its remaining interests in the New York Liberty Development Corporation Series 2014 Class 1 Bonds and dissolved Fundrise 3 World Trade Center, LLC and its non-controlling Class B Member interests. The Company’s non-controlling interest from Class B Membership was eliminated upon the sale and return of membership interests.

 

Concentrations of Credit Risk

 

Financial instruments that potentially subject us to significant concentrations of credit risk consist principally of cash and cash equivalents, restricted cash, loans financed directly by the Company and the related accrued interest receivable, and deposits with service providers. Cash and cash equivalents may, at times, exceed the Federal Deposit Insurance Corporation deposit insurance limit of $250,000 per institution. The Company mitigates credit risk by placing cash with major financial institutions. To date, the Company has not experienced any losses on the above-mentioned financial instruments.

 

 F-44 

 

 

New Accounting Standards Not Yet Adopted

 

Under Section 107 of the JOBS Act, we are permitted to use the extended transition period provided in Section 7(a)(2)(B) of the Securities Act for complying with new or revised accounting standards. This permits us to delay the adoption of certain accounting standards until those standards would otherwise apply to private companies. We have elected to use the extended transition period provided in Section 7(a)(2)(B) of the Securities Act for complying with new or revised accounting standards that have difference effective dates for public and private companies until the earlier of the date that we (i) are no longer an emerging growth company or (ii) affirmatively and irrevocably opt out of the extended transition period provided in Section 7(a)(2)(B). By electing to extend the transition period for complying with new or revised accounting standards, these consolidated interim financial statements may not be comparable to companies that adopt accounting standard updates upon the public business entity effective dates.

 

In June 2016, the Financial Accounting Standards Board (“FASB”) issued Accounting Standards Update (“ASU”) 2016-13, introducing an approach based on expected losses to estimate credit losses on certain types of financial instruments, modifies the impairment method for available-for-sale securities debt securities and provides for a simplified account model for purchased financial assets with credit deterioration since their origination. The guidance will be effective for annual reporting periods (including interim periods within those periods) beginning after December 15, 2020, with early adoption permitted beginning after December 15, 2018. The Company is currently evaluating the impact of this new guidance on its consolidated financial statements.

 

In March 2016, the FASB issued ASU 2016-09, providing multiple provisions intended to simplify and improve various aspects of the accounting for share-based payments. The guidance simplifies several aspects of the accounting for share-based payment award transactions, including: income tax consequences, classification of awards as either equity or liabilities, and classification on the statement of cash flows. The guidance will be effective for annual reporting periods (including interim periods within those periods) beginning after December 15, 2017, with early adoption permitted. The Company is currently evaluating the impact of this new guidance on its consolidated financial statements.

 

In March 2016, the FASB issued ASU 2016-07, eliminating the requirement to retrospectively apply the equity method in previous periods when an investor initially obtains significant influence over an investee. The new guidance requires an investor to apply the equity method prospectively from the date the investment qualifies for the equity method. The guidance will be effective for annual reporting periods (including interim periods within those periods) beginning after December 15, 2016, with early adoption permitted. The Company does not anticipate the adoption will have a significant impact on the presentation of these consolidated financial statements.

 

In January 2016, the FASB issued ASU 2016-01, changing the accounting for equity investments, financial liabilities under the fair value option, and the presentation and disclosure requirements for financial instruments. The FASB also clarifies the guidance related to the valuation allowance assessment when recognizing deferred tax assets resulting from unrealized losses on available-for-sale debt securities. The guidance will be effective for annual reporting periods (including interim periods within those periods) beginning after December 15, 2018. The guidance should be applied prospectively from that date. Early adoption is permitted regarding the guidance on the presentation of the change in fair value of financial liabilities under the fair value option for financial statements that have not been issued. The Company is currently assessing the impact of this update on the presentation of these consolidated financial statements.

 

In November 2015, the FASB issued ASU 2015-17, amending guidance related to the presentation of deferred income taxes, effective for annual reporting periods beginning after December 15, 2017. The guidance simplified the presentation to require that all deferred income taxes be presented as non-current on a classified statement of financial position. The Company is currently assessing the impact of this update on the presentation of these consolidated financial statements and related disclosures.

 

 F-45 

 

 

In September 2015, the FASB issued ASU 2015-16, simplifying the accounting for adjustments made to provisional amounts recognized in a business combination. The guidance eliminates the requirement for an acquirer in a business combination to account for measurement-period adjustments retrospectively. Instead, the guidance requires that an acquirer recognize measurement-period adjustments during the period in which they determine the amounts, including the effect on earnings of any amounts they would have recorded in previous periods if the accounting had been completed at the acquisition date. The guidance will be effective for annual reporting periods (including interim reporting periods within those periods) beginning after December 15, 2016. The guidance should be applied prospectively to adjustments to provisional amounts that occur after the effective date with earlier application permitted for financial statements that have not been issued. The Company does not anticipate the adoption will have a significant impact on its consolidated financial statements.

 

In April 2015, the FASB issued ASU 2015-05, providing new guidance related to accounting for customer’s cloud based computing fees, which will be effective for annual reporting periods beginning after December 15, 2015. The guidance clarifies what a customer must consider in determining whether a cloud computing arrangement contains a software license. If the arrangement contains a software license, the customer would account for fees related to the software license element consistent with the acquisition of other software licenses; if the arrangement does not contain a software license, the customer would account for the arrangement as a service contract. The Company does not anticipate the adoption will have a significant impact on its consolidated financial statements.

 

In February 2015, the FASB issued ASU 2015-02, Amendments to the Consolidation Analysis, improving targeted areas of the consolidation guidance and reduces the number of consolidation models. The guidance changes what an investor must consider in determining whether it is required to consolidate an entity in which it holds an interest. The amendments in ASU 2015-02 are effective for annual and interim periods in fiscal years beginning after December 15, 2016, with early adoption permitted. The Company is currently evaluating the effect the guidance will have on its consolidated financial statements.

 

In August 2014, the FASB issued ASU 2014-15, Presentation of Financial Statements—Going Concern, providing guidance on determining when and how to disclose going-concern uncertainties in the financial statements. The ASU applies to all entities and is effective for annual periods ending after December 15, 2016, and interim periods thereafter, with early adoption permitted. The Company does not anticipate the adoption will have a significant impact on its consolidated financial statements.

 

In May 2014, the FASB issued 2014-09 providing new guidance on revenue recognition, which is effective for annual reporting periods beginning after December 15, 2017. The guidance clarifies that revenue from contracts with customers should be recognized in a manner that depicts both the likelihood of payment and the timing of the related transfer of goods or performance of services. The Company is currently evaluating the impact of this new guidance on its consolidated financial statements.

 

4. Net Loss Per Share and Net Loss Attributable to Common Stockholders

 

Basic earnings (loss) per share (EPS) is the amount of net loss available to each share of common stock outstanding during the reporting period. Diluted EPS is the amount of net loss available to each share of common stock outstanding during the reporting period, adjusted to include the effect of potentially dilutive common shares. Potentially dilutive common shares include incremental shares issued for stock awards and convertible preferred stock. Potentially dilutive common shares are excluded from the computation of dilutive EPS in periods in which the effect would be antidilutive.

 

We calculate EPS using the two-class method. The two-class method allocates net income (loss), that otherwise would have been available to common stockholders, to holders of participating securities. We consider all series of our convertible preferred stock to be participating securities due to their non-cumulative dividend rights. In a period with net income, both earnings and dividends (if any) are allocated to participating securities. In a period with a net loss, only declared dividends (if any) are allocated to participating securities. All participating securities are excluded from basic weighted-average common shares outstanding.

 

 F-46 

 

 

5. Securities Available for Sale

 

The Company sold the available-for-sale securities on May 20, 2016 at a gain of $0.2 million. The Company distributed $0.1 million of the gain from the sale of the securities to Class B Members, and the remaining $0.1 million of the gain was retained by the Company acting as the Class A Member.

 

The fair value of our available-for-sale securities totaled $0.0 million and $2.1 million as June 30, 2016 and December 31, 2015, respectively. There are no continuous unrealized losses in excess of one year.

 

6. Real Estate Debt Investments

 

In general, the Company’s real estate debt investments include both real estate loans made by Fundrise Lending and held by the Trust for the sole benefit of certain investors that have purchased project-dependent notes payable (“Notes”) issued by the Trust and that are related to the specific underlying real estate debt investment (“Loans”) for the benefit of the investor and real estate debt investments held by a consolidated entity. The Company also invests in certain unconsolidated joint venture equity investments with rights to receive preferred economic returns (referred to in these notes as “Unconsolidated JV Investments”) where the investee is contractually obligated to redeem our interest at a specified date. We account for these Unconsolidated JV Investments as debt for financial reporting purposes, and report the preferred returns we receive therefrom as interest income.

 

The following table presents the Company’s investments in real estate related assets and those of its consolidated, affiliated subsidiaries, as of June 30, 2016 and December 31, 2015:

 

                   Weighted   Allocation 
       Principal   Future       Average   By 
       Amount   Funding   Carrying   Interest   Investment 
   Number   or Cost(1)   Commitment   Value   Rate(2)   Type(3) 
December 31, 2015                              
Senior Debt   7   $8,438   $5,112   $8,377    11.6%   14%
Unconsolidated JV Investments   33    50,031    -    48,500    13.8%   86%
Balance   40   $58,469   $5,112   $56,877    13.5%   100%
June 30, 2016                              
Senior Debt   9   $22,480    7,381   $22,472    10.8%   27%
Unconsolidated JV Investments   35    60,745    -    60,249    13.6%   73%
Balance   44   $83,225    7,381   $82,721    12.8%(4)   100%
(1)For debt investments, this only includes the stated amount of funds disbursed to date.
(2)The Gross Weighted Average Interest Rate is computed using the gross interest rate (including current interest paid quarterly and interest accruing that will be paid upon redemption of the investment) weighted based on the principal amount of the related investments. These rates do not reflect a weighting of the time each investment was held during the period, but rather the interest rates in effect as of June 30, 2016 and December 31, 2015.
(3)This allocation is based on the principal amount of debt actually disbursed and Unconsolidated JV Investments at cost. It does not include future funding commitments that are not yet drawn.
(4)This is the Gross Weighted Average Interest Rate, computed using the same methodology described in (2), for all investments as of June 30, 2016 and December 31, 2015.

 

 F-47 

 

 

As of June 30, 2016 and December 31, 2015, none of the Company’s real estate debt investments were considered impaired, and no impairment charges have been recorded in these financial statements. We have invested in 42 real estate debt investments via the Company’s project dependent note program, and 16 real estate debt investments via affiliated and consolidated entities as of the date of these consolidated financial statements. The following table describes our real estate debt investment activity as of June 30, 2016 and December 31, 2015:

 

   As of   As of 
   June 30,   December 31, 
   2016   2015 
Investments in Debt – Project-Dependent Notes          
Balance at the beginning of the year  $48,990   $8,389 
Project-dependent note investments   -    49,157 
Principal repayments   (8,622)   (7,940)
Amortization of deferred net origination fee revenue   188    (616)
Project-dependent-note debt investment balance   40,556    48,990 
Investments in Debt – eREITs          
Balance at the beginning of the year   5,887    - 
eREIT debt investments   34,655    5,887 
Principal repayments   (837)   - 
eREIT debt investment balance   39,705    5,887 
Other real estate debt investments   2,460    2,000 
Total real estate debt investment balance  $82,721   $56,877 

 

Project-Dependent Notes and Real Estate Debt Investments

 

Generally, the Trust acquires loans from Fundrise Lending and holds them for the sole benefit of certain investors that have purchased project-dependent notes issued by the Trust and that are related to specific underlying loans for the benefit of the investor. During the six months ended June 30, 2016, the Trust has not acquired any new loans from Fundrise Lending and the project-dependent notes program has not originated any new offerings.

 

At June 30, 2016 and December 31, 2015, loans and notes were as follows:

 

   Real Estate debt investments offered via
Project-Dependent Notes Program
   Project-Dependent Notes 
   June 30, 2016   December 31,
2015
   June 30, 2016   December 31,
2015
 
Aggregate principal balance  $41,060   $49,682   $37,979   $43,627 
Deferred net loan origination fees   (504)   (692)   -    - 
Carrying value  $40,556   $48,990   $37,979   $43,627 
                     
Average original term (years) (1)   4.07    3.81    3.15    2.78 
Weighted-average gross fixed interest rates (2)   13.65%   13.57%   13.97%   13.44%
Maturity dates   2016-2025    2016-2025    2016-2025    2016-2025 
(1)Average original term is based on all real estate loans held by wholly-owned subsidiaries of the Company and Project-Dependent Notes outstanding on June 30, 2016 and December 31, 2015.
(2)The weighted-average gross fixed interest rate is computed using the gross interest rate (including current interest paid quarterly and interest accruing that will be paid upon redemption of the investment, and ignoring any servicing or trust administration fees pertaining to Project-Dependent note investments) weighted based on the principal amount of the related investments or notes. These rates do not reflect a weighting of the time each investment was held during the period, but rather the interest rates in effect as of June 30, 2016 and December 31, 2015.

 

At June 30, 2016 and December 31, 2015, no loans were 90 days or more past due.

 

 F-48 

 

 

Real Estate Debt Investments Held by eREITs

 

The Unconsolidated JV Investments of our subsidiaries are also considered to be classified as held-to-maturity; however, since the affiliated entity was not the recipient of the origination fee revenue or responsible for the origination costs of the related investments, upon consolidation, these investments are carried at cost, net of discounts, repayments and unfunded commitments, if applicable, unless such loans or investments are deemed to be impaired.

 

7. Investments in Equity Method Investees

 

The table below presents the activity of the eREIT investments in non-consolidating equity method investees as of, and for, the periods presented:

 

   Six Months Ended June 30, 
   2016   2015 
Beginning balance  $-   $- 
New investments in equity method investees   17,894    - 
Equity in earnings (1)   107    - 
Ending balance  $18,001   $- 

(1)The non-consolidating investment in equity method investees and the related equity in earnings is held by Fundrise Equity REIT, LLC. The equity in earnings by the non-controlling interests are only attributable to the Company based on ownership percentage of Fundrise Equity REIT, LLC.

 

8. Non-Controlling Interests in Consolidated Entities

 

The non-controlling interests (“NCI”) balance as of June 30, 2016 is detailed below (in dollar amounts):

 

       Change in NCI through six months ended June 30, 2016         
Consolidated
entity
  Member's
equity of NCI
as of
December 31,
2015
   Acquisition or
(disposal) of
Member's
equity of NCI (1)
   Related party
interest
eliminations
(2)
   Net income
from NCI
   Non-controlling
interests
balance as of
June 30, 2016
   Net Income
attributable
to Rise
Companies
from NCI
 
Fundrise, LP  $10,709,969   $(32,012)  $-   $90,230   $10,768,188   $- 
                               
Fundrise Real Estate Investment Trust, LLC   9,847,255    28,503,153    (306,289)   1,519,469    39,563,589    36 
                               
Fundrise Equity REIT, LLC   -    20,001,426    (192,777)   34,726    19,843,375    2 
                               
Fundrise 3 World Trade Center LLC   2,000,000    (2,000,000)   -    -    -    - 
   $22,557,244   $46,472,567   $(499,066)  $1,644,425   $70,175,152   $38 
(1)Total contributed equity to consolidated entities during the six months ended June 30, 2016, less any amortized offering costs, share redemptions, or distributions.
(2)Elimination of interests acquired during the six months ended June 30, 2016 by the Company and Fundrise LP in the non-controlling entities.

 

 F-49 

 

 

9. Stock-based Compensation

 

The Company has not paid cash dividends and does not anticipate paying any cash dividends in the foreseeable future and therefore used an expected dividend yield of 0.0% for price adjustments.

 

A summary of shares granted, unvested shares, and share forfeitures at June 30, 2016, is as follows:

 

   Stock Awards
Issued &
Outstanding
   Weighted
Average Fair
Value
   Aggregate
Intrinsic Value
 
Restricted at, December 31, 2015   883,066   $0.19   $168 
Shares granted   140,000           
Vested and converted to unrestricted shares   (243,613)          
Forfeited shares   (69,375)          
Restricted at, June 30, 2016   710,078   $0.19   $135 

 

During the six months ended June 30, 2016, 243,613 shares with a total fair value of $46,286 were vested. There is no exercise price associated with these shares.

 

The Company recognized $25,038 of stock-based compensation expense related to stock awards during the six months ended June 30, 2016. As of June 30, 2016, total unrecognized compensation cost was $84,443 and these costs are expected to be recognized over the next 4 years.

 

No net income tax benefit has been recognized relating to stock-based compensation expense.

 

10. Stockholders’ Equity

 

Preferred Stock

 

As of June 30, 2016, we have not declared any dividends on preferred stock.

 

Common Stock

 

Class A Common Stock

The Company has continued to grant restricted shares of Class A Common Stock under our 2014 Stock Option and Grant Plan to our executive officers, directors, and certain holders of more than 10% of a given class of our outstanding capital stock, in their capacities as our employees. As of June 30, 2016, we have not declared any dividends on Class A common stock.

 

Class F Common Stock

As of June 30, 2016, we have not declared any dividends on Class F common stock.

 

11. Accumulated Deficit

 

We have incurred operating losses since our inception through June 30, 2016. For the year ended December 31, 2015 we had net losses of $3.7 million. For the six months ended June 30, 2016, we had net losses of $1.4 million. We have an accumulated deficit of $11.9 million and stockholders’ equity of $83.1 million, including $70.2 million of interest in non-controlling entities, at June 30, 2016.

 

 F-50 

 

 

12. Related Party Arrangements

 

Fundrise Real Estate Investment Trust, LLC

 

The Company formed Fundrise Real Estate Investment Trust, LLC, an eREIT, in 2015 to primarily focus on real estate loans and other real estate related investments for the purpose of earning income. In December 2015, the initial offering for Fundrise Real Estate Investment Trust, LLC began via the Fundrise Platform. As of June 30, 2016 the eREIT has raised over $40.0 million at $10 per share. The Company is entitled to receive reimbursements for costs associated with the formation and operating expenses of Fundrise Real Estate Investment Trust, LLC. As of June 30, 2016, the receivable outstanding from Fundrise Real Estate Investment Trust, LLC was $1.0 million, which has been eliminated upon consolidation.

 

The Company is a member of Fundrise Real Estate Investment Trust, LLC and holds 100 shares as of June 30, 2016.

 

Fundrise Equity REIT, LLC

 

The Company formed Fundrise Equity REIT, LLC in 2015 to originate, invest in, and manage a diversified portfolio of commercial real estate properties. In January 2016, the initial offering for Fundrise Equity REIT, LLC began via the Fundrise Platform. As of June 30, 2016, the eREIT has raised over $20.0 million at $10 per share. The Company is entitled to receive reimbursements for costs associated with the formation and operating expenses of Fundrise Equity REIT, LLC. As of June 30, 2016, the receivable outstanding from Fundrise Equity REIT, LLC was $0.8 million, which has been eliminated upon consolidation.

 

The Company is a member of Fundrise Equity REIT, LLC and holds 100 shares as of June 30, 2016.

 

Promissory Grid Notes with eREITs

 

As a means to provide liquidity during capital raising periods, the Company issued a promissory grid note to Fundrise Real Estate Investment Trust, LLC in the amount of $5.0 million on December 10, 2015. The loan bears a 2% interest rate and was initially set up to expire on March 31, 2016. On March 28, 2016, the promissory grid note was amended and restated with a new maturity date of July 31, 2016. The grid note was amended to include Fundrise Equity REIT, LLC as a noteholder, increase the interest rate from 2% to 2.5%, and increase the available credit from $5.0 million to $10.0 million. The total amount drawn by the two noteholders in total may not exceed $10.0 million. As of June 30, 2016, neither Fundrise Real Estate Investment Trust, LLC, nor Fundrise Equity REIT, LLC, had drawn against the promissory grid note.

 

Promissory Grid Note with Fundrise LP

 

On April 1, 2016, the Company became the holder of a $10.0 million promissory grid note from Fundrise LP as a means to provide liquidity during capital raising periods. The promissory grid note bears a 2.5% interest rate and matures on April 30, 2017. As of June 30, 2016, the Company had not drawn against the promissory grid note.

 

13. Related Party Transactions

 

Investments in Project Dependent Notes & Demand Notes

 

Benjamin Miller, Daniel Miller, Herbert Miller (Messrs. Millers’ father), and Joe Chen, a member of the Board of Directors, have each invested in Project Dependent Notes & Demand Notes issued by our sponsored Programs. As of June 30, 2016, the total outstanding investment of these related parties is approximately $1.3 million. In all cases, these Project Dependent Notes & Demand Notes were purchased under the same terms as any other investor on the Fundrise Platform and the parties received no special benefits not shared on a pro-rata basis by all holders of the notes.

 

 F-51 

 

 

Series A Preferred Stock Financing

 

The following table summarizes the Series A stock purchased by our executive officers, directors, holders of more than 10% of a given class of our outstanding capital stock, or any immediate family member as of June 30, 2016.

 

   Shares of   Total 
   Series A   Purchase 
   Stock   Price 
WestMill Capital Partners, LLC(1)   368,679   $806,365 
Benjamin Miller   249,557    545,825 
Daniel Miller   249,557    545,825 
Herbert Miller, Patrice Miller, David Miller, Caroline Miller(2)   374,757    448,932 
(1)WestMill Capital Partners LLC is a private limited liability company jointly and equally owned in its entirety by Benjamin Miller and Daniel Miller.
(2)Each of these individuals are immediate family members of Benjamin Miller and Daniel Miller. Consists of 131,643 shares of Series A Preferred purchased by Herbert Miller, 109,348 shares of Series A Preferred purchased by Patrice Miller, 66,883 shares of Series A stock purchased by David Miller and 66,883 shares of Series A stock purchased by Caroline Miller, each upon the conversion of outstanding convertible promissory notes and at a price per share of approximately $1.20.

 

14. Commitments and Contingencies

 

Construction Draws

 

We have committed $7.6 million in construction draws for certain debt investments to be drawn down within the next 12 months. The draws are expected to be made until the funds are fully drawn down.

 

Deferred Equity Commitments

 

We have committed $0.2 million in deferred equity fundings for certain equity method investees, held by the eREITs, expected to be called within the next 2 years.

 

Operating Leases

 

On March 10, 2016, we renewed the expiring lease for our Washington, DC Corporate Headquarters through September 30, 2016. Subsequently, we extended the lease at our headquarters through January 31, 2017. The Company also maintains a satellite office in Los Angeles, CA that is contracted on a month-to-month basis. As of June 30, 2016, the Company has not entered into any lease agreements with a term longer than 12-months.

 

Distribution Support Commitment – Fundrise Real Estate Investment Trust, LLC

 

Pursuant to a Distribution Support Agreement, Fundrise LP, an affiliate of the Company and a member of Fundrise Real Estate Investment Trust, LLC, has agreed to purchase up to an aggregate of $1.0 million in additional common shares of Fundrise Real Estate Investment Trust, LLC to support the sponsored program’s quarterly distribution payments to shareholders. If adjusted funds from operations (“AFFO”) in any calendar quarter during the distribution support period is less than the amount that would produce a 15% annualized return, then Fundrise LP will purchase shares following the end of such quarter at the net asset value per share then in effect for an aggregate purchase price equal to the amount by which AFFO for such quarter is less than the 15% annualized amount. This arrangement provides liquidity to the sponsored affiliate for distributions, but does not in any way require that the sponsored affiliate distribute an amount that would represent a 15% annualized return. The distribution support commitment will only be provided until the earlier of (i) the purchase by Fundrise LP of an aggregate of $1.0 million in common shares or (ii) December 31, 2017.

 

 F-52 

 

 

On April 11, 2016, Fundrise Real Estate Investment Trust, LLC announced the results of its operations for the fiscal quarter ended March 31, 2016. As a result of the eREIT’s AFFO for the fiscal quarter ended March 31, 2016, Fundrise LP was obligated to purchase 32,977 shares of Fundrise Real Estate Investment Trust, LLC for $0.3 million. The purchase of such common shares was executed April 18, 2016 and effectively reduced Fundrise LP’s total commitment under the Distribution Support Agreement.

 

Liquidation Support Agreement – Fundrise Equity REIT, LLC

 

To mitigate the effect of Fundrise Equity REIT, LLC’s lack of assets, revenue, and operating history, Fundrise Advisors has agreed to make a payment to the eREIT of up to $0.5 million if the distributions paid upon liquidation (together with any distributions made prior to liquidation) are less than a 20% average annual non-compounded return. More specifically, Fundrise Advisors, LLC will make the following payments to Fundrise Equity REIT, LLC upon liquidation if its liquidating distribution is less than an average annual non-compounded return of at least 20%:

 

Average Annual Non-Compounded 
Return
  Liquidation Support Payment 
17.0% or less  $500,000 
17.1% to 18.0%  $400,000 
18.1% to 19.0%  $300,000 
19.1% to 19.9%  $200,000 
20.0% or greater  $0 

 

Legal Proceedings

 

As of the date of the consolidated interim financial statements, we are not currently named as a defendant in any active or pending litigation. However, it is possible that the company could become involved in various litigation matters arising in the ordinary course of our business. Although we are unable to predict with certainty the eventual outcome of any litigation, management is not aware of any litigation likely to occur that we currently assess as being significant to us.

 

15. Subsequent Events

 

Management has evaluated subsequent events for disclosure in these consolidated financial statements through October 15, 2016, which was the date the consolidated financial statements were available to be issued.

 

Sponsored Regulation A+ Filings

 

Fundrise Real Estate Investment Trust, LLC

The Company’s sponsored program, Fundrise Real Estate Investment Trust, LLC, has raised total net offering proceeds of approximately $43.4 million from settled subscriptions (including the $0.6 million received in the private placements from the Company and Fundrise, LP, an affiliate of the Company) and has settled subscriptions in the offering and private placements for an aggregate of approximately 4.4 million of its common shares.

 

Fundrise Equity REIT, LLC

The Company’s sponsored program, Fundrise Equity REIT, LLC has raised total net offering proceeds of approximately $46.8 million from settled subscriptions (including the $0.2 million received in the private placements from the Company and Fundrise, LP, an affiliate of the Company prior to December 31, 2015) and has settled subscriptions in the offering and private placements for an aggregate of approximately 4.7 million of its common shares.

 

 F-53 

 

 

Fundrise West Coast Opportunist REIT, LLC

On September 30, 2016, the Company’s sponsored program, Fundrise West Coast Opportunist REIT, LLC, was qualified by the SEC to offer shares to “Qualified Purchasers” as a Tier 2 offering pursuant to Regulation A under the Securities Act. As of October 15, 2016, Fundrise West Coast Opportunistic REIT LLC has raised gross offering proceeds of $5,000 from settled subscriptions via private placement from Rise Companies and has settled subscriptions in the private placement for an aggregate of 500 of its common shares.

 

Fundrise East Coast Opportunistic REIT, LLC

On September 30, 2016, the Company’s sponsored program, Fundrise East Coast Opportunist REIT, LLC, was qualified by the SEC to offer shares to “Qualified Purchasers” as a Tier 2 offering pursuant to Regulation A under the Securities Act. As of October 15, 2016, Fundrise East Coast Opportunistic REIT LLC has raised gross offering proceeds of $5,000 from settled subscriptions via private placement from Rise Companies and has settled subscriptions in the private placement for an aggregate of 500 of its common shares.

 

Fundrise Midland Opportunistic REIT, LLC

On September 30, 2016, the Company’s sponsored program, Fundrise Midland Opportunist REIT, LLC, was qualified by the SEC to offer shares to “Qualified Purchasers” as a Tier 2 offering pursuant to Regulation A under the Securities Act. As of October 15, 2016, Fundrise Midland Opportunistic REIT LLC has raised gross offering proceeds of $5,000 from settled subscriptions via private placement from Rise Companies and has settled subscriptions in the private placement for an aggregate of 500 of its common shares.

 

Distribution Support Agreement

 

On July 12, 2016, Fundrise Real Estate Investment Trust, LLC announced the results of its operations for the fiscal quarter ended June 30, 2016. As a result of the eREIT’s AFFO for the fiscal quarter ended June 30, 2016, Fundrise LP was obligated to purchase 10,328 shares of Fundrise Real Estate Investment Trust, LLC for $0.1 million to satisfy the AFFO requirement under the Distribution Support Agreement. The purchase of such common shares was executed on July 20, 2016 and effectively reduced Fundrise LP’s remaining commitment under the Distribution Support Agreement.

 

On October 13, 2016, Fundrise Real Estate Investment Trust, LLC announced the results of its operations for the fiscal quarter ended September 30, 2016. As a result of the affiliate’s AFFO for the fiscal quarter ended September 30, 2016, Fundrise LP was obligated to purchase 36,912 shares of Fundrise Real Estate Investment Trust, LLC common shares for $369,120 under the Distribution Support Agreement to satisfy the AFFO requirement, which reduced Fundrise, LP’s total commitment under the Distribution Support Agreement. The purchase of such common shares was not executed as of October 15, 2016.

 

As of October 15, 2016, $0.8million of the $1.0 million distribution support commitment from Fundrise LP has been committed.

 

Promissory Grid Note with Fundrise LP

 

On September 28, 2016, the Company drew $0.7 million against the $10.0 million promissory grid note with Fundrise LP. As of October 15, 2016, the balance drawn and its accrued interest was still outstanding.

 

Promissory Grid Notes with eREITs

 

On September 28, 2016, Fundrise Equity REIT, LLC drew $0.7 million against the $10.0 million promissory grid note with the Company. As of October 15, 2016, the balance drawn and its accrued interest was still outstanding

 

As of October 15, 2016, Fundrise Real Estate Investment Trust, LLC has not drawn against the promissory grid note.

 

 F-54 

 

 

Reimbursement of organizational, offering and related costs from the eREITs

 

As of October 15, 2016, Fundrise Real Estate Investment Trust, LLC has made $0.6 million of reimbursement payments to Fundrise Advisors. As of October 15, 2016, Fundrise Equity REIT, LLC has not made any reimbursement payments.

 

Asset Management Fees from the eREITs

 

As of October 15, 2016, Fundrise Equity REIT, LLC has paid total asset management fees of $59,737 to its manager, Fundrise Advisors, for the first and second quarters of 2016.

 

Class M Common Stock Share Issuance

 

On July 5, 2016, the Company issued, via private placement, 18.0 million shares of Class M common stock, at $0.0001 per share, to certain executive officers of the Company (excluding Benjamin Miller, who did not participate) for aggregate cash consideration of $1,800. Each share of the Class M common stock is entitled to nine votes per share. The shares are callable by the Company at any time, including upon a vote of a majority of the then outstanding Series A converted preferred stock.

 

Operating Leases

 

On September 2, 2016, the Company entered into a four-year lease, expiring November 30, 2020, for new office space in Washington, DC. The Company entered into the new office space lease in order to meet the demand of employee headcount growth. The Corporate Headquarters will be relocated to the new space.

 

Termination of Private Offerings Under Rule 506(b)

 

Due to the regulatory uncertainty surrounding the ability of an online platform to sponsor both public offerings under Regulation A and private offerings under Rule 506(b), in September 2016, the Company voluntarily suspended its Rule 506(b) program indefinitely. The programs impacted by the voluntary suspension of private offerings under Rule 506(b) are the Project Dependent Note and Demand Note programs. Given that revenue derived from the Rule 506(b) programs was mostly in the form of deferred origination fees, we do not anticipate that the suspension of these types of offerings will have a material effect on the Company’s revenue, as the Company anticipates that its origination, or acquisition, volume will not be materially and adversely affected by the suspension of these programs.

 

 F-55 

 

 

APPENDIX A

 

FORM OF SUBSCRIPTION AGREEMENT

 

SUBSCRIPTION AGREEMENT

FOR Qualified Purchasers

 

Rise Companies Corp.

A DELAWARE CORPORATION

 

This is a Subscription for

Class B Common Stock of

Rise Companies Corp. (“Fundrise”)

 

 A-1 

 

 

THIS SUBSCRIPTION AGREEMENT (this “Agreement” or this “Subscription”) is made and entered into as of _____________________, by and between the undersigned (the “Subscriber,” “Investor,” or “you”) and Rise Companies Corp., a Delaware corporation (“Fundrise” or “we” or “us” or “our”), with reference to the facts set forth below.

 

WHEREAS, subject to the terms and conditions of this Agreement, the Subscriber wishes to irrevocably subscribe for and purchase (subject to acceptance of such subscription by Fundrise) certain shares of Class B Common Stock (the “Shares”), as set forth in Section 1 and on the signature page hereto, offered pursuant to that certain Offering Circular, dated as of January [ ], 2017 (the “Offering Circular”) of Fundrise.

 

NOW, THEREFORE, in order to implement the foregoing and in consideration of the mutual representations, warranties, covenants and agreements contained herein and for other good and valuable consideration, the receipt and adequacy of which are hereby acknowledged, the parties hereto agree as follows:

 

NOTE TO INVESTORS WHO SUBSCRIBE PRIOR TO FUNDRISE RAISING THE MINIMUM
OFFERING AMOUNT

 

Notwithstanding anything in this Subscription Agreement to the contrary, we may not accept subscriptions until such time as we have received subscriptions equaling the minimum offering amount, which is $1,000,000. Until the minimum threshold is met, Investors’ funds will remain at the Investors’ bank/financial institution and Investors will not be admitted as stockholders. The funds will be drawn by us using an ACH electronic fund transfer through the Automated Clearing House network only after the $1,000,000 minimum threshold has been met.

 

Prior to our achieving the minimum offering amount, subscribers may revoke their subscription by providing us with a written notice requesting such rescission, to be sent to the following address:

 

Rise Companies Corp.

Attention: Investor Relations

1601 Connecticut Ave. NW, Suite 300

Washington, DC 20009

 

1.Subscription for and Purchase of the Shares.

 

1.1           Subject to the express terms and conditions of this Agreement, the Subscriber hereby irrevocably subscribes for and agrees to purchase the Shares (the “Purchase”) in the amount of the purchase price (the “Purchase Price”) set forth on the signature page to this Agreement.

 

1.2          The Subscriber must initially purchase at least [ ] Shares in this offering. There is no minimum subscription requirement on additional purchases once the Subscriber has purchased the requisite minimum of [ ] Shares.

 

1.3           The offering of Shares is described in the Offering Circular, that is available through the online website platform www.fundrise.com (the “Fundrise Platform”), which is owned and operated by Fundrise, LLC, a wholly owned subsidiary of Fundrise, as well as on the SEC’s EDGAR website. Please read this Agreement, the Offering Circular and exhibits thereto, including our corporate governance documents. While they are subject to change, as described below, Fundrise advises you to print and retain a copy of these documents for your records. By signing electronically below, you agree to the following terms together with the Terms and Conditions and the Terms of Use, consent to Fundrise, LLC’s Privacy Policy, and agree to transact business with us and to receive communications relating to the Shares electronically.

 

 A-2 

 

 

1.4           Fundrise has the right to reject this Subscription in whole or in part for any reason. The Subscriber may not cancel, terminate or revoke this Agreement, which, in the case of an individual, shall survive his death or disability and shall be binding upon the Subscriber, his heirs, trustees, beneficiaries, executors, personal or legal administrators or representatives, successors, transferees and assigns.

 

1.5           Once you make a funding commitment to purchase Shares, it is irrevocable until the Shares are issued, the Purchase is rejected by Fundrise, or Fundrise otherwise determines not to consummate the transaction.

 

1.6           The undersigned has received and read a copy of the Fundrise’s amended and restated certificate of incorporation, as amended from time to time (the “Certificate of Incorporation”) and Fundrise’s bylaws, as amended from time to time (the “Bylaws”) and agrees that its execution of this Subscription Agreement constitutes its consent to the Certificate of Incorporation and the Bylaws, and, that upon acceptance of this Subscription Agreement by Fundrise, the undersigned will become a stockholder of Fundrise as a holder of Shares. When this Subscription Agreement is countersigned by the Company, the Certificate of Incorporation and the Bylaws shall be binding upon the undersigned as of the settlement date.

 

2.Purchase of the Shares.

 

2.1           The Subscriber understands that the Purchase Price is payable with the execution and submission of this Agreement, and accordingly, is submitting herewith to Fundrise the Purchase Price as agreed to by Fundrise on the Fundrise Platform.

 

2.2           If Fundrise returns the Subscriber’s Purchase Price to the Subscriber, Fundrise will not pay any interest to the Subscriber.

 

2.3           If this Subscription is accepted by Fundrise, the Subscriber agrees to comply fully with the terms of this Agreement, the Shares and all other applicable documents or instruments of Fundrise, including the Certificate of Incorporation and the Bylaws. The Subscriber further agrees to execute any other necessary documents or instruments in connection with this Subscription and the Subscriber’s purchase of the Shares.

 

2.4           In the event that this Subscription is rejected in full or the offering is terminated, payment made by the Subscriber to Fundrise for the Shares will be refunded to the Subscriber without interest and without deduction, and all of the obligations of the Subscriber hereunder shall terminate. To the extent that this Subscription is rejected in part, Fundrise shall refund to the Subscriber any payment made by the Subscriber to Fundrise with respect to the rejected portion of this Subscription without interest and without deduction, and all of the obligations of Subscriber hereunder shall remain in full force and effect except for those obligations with respect to the rejected portion of this Subscription, which shall terminate.

  

3.Investment Representations and Warranties of the Subscriber. The Subscriber represents and warrants to Fundrise the following:

 

3.1           The information that the Subscriber has furnished herein, including (without limitation) the information furnished by the Subscriber to Fundrise, LLC, a wholly owned subsidiary of Fundrise, upon signing up for the Fundrise Platform regarding whether Subscriber qualifies as (i) an “accredited investor” as that term is defined in Rule 501 under Regulation D promulgated under the Securities Act of 1933, as amended (the “Act”) and/or (ii) a “qualified purchaser” as that term is defined in Regulation A promulgated under the Act, is correct and complete as of the date of this Agreement and will be correct and complete on the date, if any, that Fundrise accepts this subscription. Further, the Subscriber shall immediately notify Fundrise of any change in any statement made herein prior to the Subscriber’s receipt of Fundrise’s acceptance of this Subscription, including, without limitation, Subscriber’s status as an “accredited investor” and/or “qualified purchaser”. The representations and warranties made by the Subscriber may be fully relied upon by Fundrise and by any investigating party relying on them.

 

 A-3 

 

 

3.2           The Subscriber, if an entity, is, and shall at all times while it holds Shares remain, duly organized, validly existing and in good standing under the laws of the state or other jurisdiction of the United States of America of its incorporation or organization, having full power and authority to own its properties and to carry on its business as conducted. The Subscriber, if a natural person, is eighteen (18) years of age or older, competent to enter into a contractual obligation, and a citizen or resident of the United States of America. The principal place of business or principal residence of the Subscriber is as shown on the signature page of this Agreement.

 

3.3           The Subscriber has the requisite power and authority to deliver this Agreement, perform his, her or its obligations set forth herein, and consummate the transactions contemplated hereby. The Subscriber has duly executed and delivered this Agreement and has obtained the necessary authorization to execute and deliver this Agreement and to perform his, her or its obligations herein and to consummate the transactions contemplated hereby. This Agreement, assuming the due execution and delivery hereof by Fundrise, is a legal, valid and binding obligation of the Subscriber enforceable against the Subscriber in accordance with its terms.

 

3.4           At no time has it been expressly or implicitly represented, guaranteed or warranted to the Subscriber by Fundrise or any other person that:

 

a.         A percentage of profit and/or amount or type of gain or other consideration will be realized as a result of this investment; or

 

b.         The past performance or experience on the part of Fundrise and/or its officers or directors does not in any way indicate the predictable or probable results of the ownership of the Shares or the overall Fundrise venture.

 

3.5          The Subscriber has received this Agreement, the Offering Circular, the Certificate of Incorporation and the Bylaws. The Subscriber and/or the Subscriber’s advisors, who are not affiliated with and not compensated directly or indirectly by Fundrise or an affiliate thereof, have such knowledge and experience in business and financial matters as will enable them to utilize the information which they have received in connection with Fundrise and its business to evaluate the merits and risks of an investment, to make an informed investment decision and to protect Subscriber’s own interests in connection with the Purchase.

 

3.6           The Subscriber understands that the Shares being purchased are a speculative investment which involves a substantial degree of risk of loss of the Subscriber’s entire investment in the Shares, and the Subscriber understands and is fully cognizant of the risk factors related to the purchase of the Shares. The Subscriber has read, reviewed and understood the risk factors set forth in the Offering Circular.

 

3.7           The Subscriber understands that any forecasts or predictions as to Fundrise’s performance are based on estimates, assumptions and forecasts that Fundrise believes to be reasonable but that may prove to be materially incorrect, and no assurance is given that actual results will correspond with the results contemplated by the various forecasts.

 

3.8           The Subscriber is able to bear the economic risk of this investment and, without limiting the generality of the foregoing, is able to hold this investment for an indefinite period of time. The Subscriber has adequate means to provide for the Subscriber’s current needs and personal contingencies and has a sufficient net worth to sustain the loss of the Subscriber’s entire investment in Fundrise.

 

3.9           The amount of Shares being purchased by the Subscriber does not exceed 10% of the greater of the Subscriber’s annual income or net worth (for natural persons), or 10% of the greater of Subscriber’s annual revenue or net assets at fiscal year-end (for non-natural persons).

 

3.10         The Subscriber has had an opportunity to ask questions of Fundrise or anyone acting on its behalf and to receive answers concerning the terms of this Agreement and the Shares, as well as about Fundrise and its business generally, and to obtain any additional information that Fundrise possesses or can acquire without unreasonable effort or expense, that is necessary to verify the accuracy of the information contained in this Agreement. Further, all such questions have been answered to the full satisfaction of the Subscriber.

 

 A-4 

 

 

3.11         The Subscriber agrees to provide any additional documentation Fundrise may reasonably request, including documentation as may be required by Fundrise to form a reasonable basis that the Subscriber qualifies as an “accredited investor” as that term is defined in Rule 501 under Regulation D promulgated under the Act, or otherwise as a “qualified purchaser” as that term is defined in Regulation A promulgated under the Act, or as may be required by the securities administrators or regulators of any state, to confirm that the Subscriber meets any applicable minimum financial suitability standards and has satisfied any applicable maximum investment limits.

 

3.12         The Subscriber understands that no state or federal authority has scrutinized this Agreement or the Shares offered pursuant hereto, has made any finding or determination relating to the fairness for investment of the Shares, or has recommended or endorsed the Shares, and that the Shares have not been registered or qualified under the Act or any state securities laws, in reliance upon exemptions from registration thereunder.

 

3.13         [Reserved].

 

3.14         The Subscriber is subscribing for and purchasing the Shares without being furnished any offering literature, other than the Offering Circular, the Certificate of Incorporation, the Bylaws and this Agreement, and such other related documents, agreements or instruments as may be attached to the foregoing documents as exhibits or supplements thereto, or as the Subscriber has otherwise requested from Fundrise in writing, and without receiving any representations or warranties from Fundrise or its agents and representatives other than the representations and warranties contained in said documents, and is making this investment decision solely in reliance upon the information contained in said documents and upon any investigation made by the Subscriber or Subscriber’s advisors.

 

3.15         The Subscriber’s true and correct full legal name, address of residence (or, if an entity, principal place of business), phone number, electronic mail address, United States taxpayer identification number, if any, and other contact information are accurately provided on signature page hereto. The Subscriber is currently a bona fide resident of the state or jurisdiction set forth in the current address provided to Fundrise. The Subscriber has no present intention of becoming a resident of any other state or jurisdiction.

 

3.16         The Subscriber is subscribing for and purchasing the Shares solely for the Subscriber’s own account, for investment purposes only, and not with a view toward or in connection with resale, distribution (other than to its shareholders or members, if any), subdivision or fractionalization thereof. The Subscriber has no agreement or other arrangement, formal or informal, with any person or entity to sell, transfer or pledge any part of the Shares, or which would guarantee the Subscriber any profit, or insure against any loss with respect to the Shares, and the Subscriber has no plans to enter into any such agreement or arrangement.

 

3.17         The Subscriber represents and warrants that the execution and delivery of this Agreement, the consummation of the transactions contemplated thereby and hereby and the performance of the obligations thereunder and hereunder will not conflict with or result in any violation of or default under any provision of any other agreement or instrument to which the Subscriber is a party or any license, permit, franchise, judgment, order, writ or decree, or any statute, rule or regulation, applicable to the Subscriber. The Subscriber confirms that the consummation of the transactions envisioned herein, including, but not limited to, the Subscriber’s Purchase, will not violate any foreign law and that such transactions are lawful in the Subscriber’s country of citizenship and residence.

 

3.18         Fundrise’s intent is to comply with all applicable federal, state and local laws designed to combat money laundering and similar illegal activities, including the provisions of the Uniting and Strengthening America by Providing Appropriate Tools Required to Intercept and Obstruct Terrorism Act of 2001 (the “PATRIOT Act”). Subscriber hereby represents, covenants, and agrees that, to the best of Subscriber’s knowledge based on reasonable investigation:

 

 A-5 

 

 

  (a) None of the Subscriber’s funds tendered for the Purchase Price (whether payable in cash or otherwise) shall be derived from money laundering or similar activities deemed illegal under federal laws and regulations.

 

  (b) To the extent within the Subscriber’s control, none of the Subscriber’s funds tendered for the Purchase Price will cause Fundrise or any of its personnel or affiliates to be in violation of federal anti-money laundering laws, including (without limitation) the Bank Secrecy Act (31 U.S.C. 5311 et seq.), the United States Money Laundering Control Act of 1986 or the International Money Laundering Abatement and Anti-Terrorist Financing Act of 2001, and/or any regulations promulgated thereunder.

 

  (c) When requested by Fundrise, the Subscriber will provide any and all additional information, and the Subscriber understands and agrees that Fundrise may release confidential information about the Subscriber and, if applicable, any underlying beneficial owner or Related Person1 to U.S. regulators and law enforcement authorities, deemed reasonably necessary to ensure compliance with all applicable laws and regulations concerning money laundering and similar activities. Fundrise reserves the right to request any information as is necessary to verify the identity of the Subscriber and the source of any payment to Fundrise. In the event of delay or failure by the Subscriber to produce any information required for verification purposes, the subscription by the Subscriber may be refused.

  

  (d) Neither the Subscriber, nor any person or entity controlled by, controlling or under common control with the Subscriber, any of the Subscriber’s beneficial owners, any person for whom the Subscriber is acting as agent or nominee in connection with this investment nor, in the case of an Subscriber which is an entity, any Related Person is:

 

  (i) a Prohibited Investor;

 

  (ii) a Senior Foreign Political Figure, any member of a Senior Foreign Political Figure’s “immediate family,” which includes the figure’s parents, siblings, spouse, children and in-laws, or any Close Associate of a Senior Foreign Political Figure, or a person or entity resident in, or organized or chartered under, the laws of a Non-Cooperative Jurisdiction;

 

 

1 For purposes of this Section 3.18, the terms “Related Person”, “Prohibited Investor”, “Senior Foreign Political Figure”, “Close Associate”, “Non-Cooperative Jurisdiction” and “Foreign Shell Bank” shall have the meanings described below: “Close Associate of a Senior Foreign Political Figure” shall mean a person who is widely and publicly known internationally to maintain an unusually close relationship with the Senior Foreign Political Figure, and includes a person who is in a position to conduct substantial domestic and international financial transactions on behalf of the Senior Foreign Political Figure; “Foreign Shell Bank” shall mean a Foreign Bank without a presence in any country.

 

 A-6 

 

 

  (iii) a person or entity resident in, or organized or chartered under, the laws of a jurisdiction that has been designated by the U.S. Secretary of the Treasury under Section 311 or 312 of the PATRIOT Act as warranting special measures due to money laundering concerns; or Bank without a physical presence in any country, but does not include a regulated affiliate; “Foreign Bank” shall mean an organization that (i) is organized under the laws of a foreign country, (ii) engages in the business of banking, (iii) is recognized as a bank by the bank supervisory or monetary authority of the country of its organization or principal banking operations, (iv) receives deposits to a substantial extent in the regular course of its business, and (v) has the power to accept demand deposits, but does not include the U.S. branches or agencies of a foreign bank; “Non-Cooperative Jurisdiction” shall mean any foreign country that has been designated as noncooperative with international anti-money laundering principles or procedures by an intergovernmental group or organization, such as the Financial Task Force on Money Laundering, of which the U.S. is a member and with which designation the U.S. representative to the group or organization continues to concur; “Prohibited Investor” shall mean a person or entity whose name appears on (i) the List of Specially Designated Nationals and Blocked Persons maintained by the U.S. Office of Foreign Assets Control; (ii) other lists of prohibited persons and entities as may be mandated by applicable law or regulation; or (iii) such other lists of prohibited persons and entities as may be provided to Fundrise in connection therewith; “Related Person” shall mean, with respect to any entity, any interest holder, director, senior officer, trustee, beneficiary or grantor of such entity; provided that in the case of an entity that is a publicly traded company or a tax qualified pension or retirement plan in which at least 100 employees participate that is maintained by an employer that is organized in the U.S. or is a U.S. government entity, the term “Related Person” shall exclude any interest holder holding less than 5% of any class of securities of such publicly traded company and beneficiaries of such plan; “Senior Foreign Political Figure” shall mean a senior official in the executive, legislative, administrative, military or judicial branches of a foreign government (whether elected or not), a senior official of a major foreign political party, or a senior executive of a foreign government-owned corporation. In addition, a Senior Foreign Political Figure includes any corporation, business or other entity that has been formed by, or for the benefit of, a Senior Foreign Political Figure.

  

  (iv) a person or entity who gives Subscriber reason to believe that its funds originate from, or will be or have been routed through, an account maintained at a Foreign Shell Bank, an “offshore bank,” or a bank organized or chartered under the laws of a Non-Cooperative Jurisdiction.

 

  (e) The Subscriber hereby agrees to immediately notify Fundrise if the Subscriber knows, or has reason to suspect, that any of the representations in this Section 3.18 have become incorrect or if there is any change in the information affecting these representations and covenants.

 

  (f) The Subscriber agrees that, if at any time it is discovered that any of the foregoing anti-money laundering representations are incorrect, or if otherwise required by applicable laws or regulations, Fundrise may undertake appropriate actions, and the Subscriber agrees to cooperate with such actions, to ensure compliance with such laws or regulations, including, but not limited to segregation and/or redemption of the Subscriber’s interest in the Shares.

 

3.19        The Subscriber confirms that the Subscriber has been advised to consult with the Subscriber’s independent attorney regarding legal matters concerning Fundrise and to consult with independent tax advisers regarding the tax consequences of investing through Fundrise. The Subscriber acknowledges that Subscriber understands that any anticipated United States federal or state income tax benefits may not be available and, further, may be adversely affected through adoption of new laws or regulations or amendments to existing laws or regulations. The Subscriber acknowledges and agrees that Fundrise is providing no warranty or assurance regarding the ultimate availability of any tax benefits to the Subscriber by reason of the Purchase.

 

 A-7 

 

 

4. Waiver of Statutory Information Rights. The Subscriber acknowledges and understands that, but for the waiver made herein, the Subscriber would be entitled, upon written demand under oath stating the purpose thereof, to inspect for any proper purpose, and to make copies and extracts from, Fundrise’s stock ledger, a list of its stockholders, and its other books and records, and the books and records of subsidiaries of Fundrise, if any, under the circumstances and in the manner provided in Section 220 of the General Corporation Law of Delaware (any and all such rights, and any and all such other rights of the Subscriber as may be provided for in Section 220, the “Inspection Rights”). In light of the foregoing, until the first sale of securities of Fundrise to the general public pursuant to a registration statement filed with and declared effective by the Securities and Exchange Commission under the Act, the Subscriber hereby unconditionally and irrevocably waives the Inspection Rights, whether such Inspection Rights would be exercised or pursued directly or indirectly pursuant to Section 220 or otherwise, and covenants and agrees never to directly or indirectly commence, voluntarily aid in any way, prosecute, assign, transfer, or cause to be commenced any claim, action, cause of action, or other proceeding to pursue or exercise the Inspection Rights. The foregoing waiver shall not affect any rights of a director, in his or her capacity as such, under Section 220.

 

5. Restriction on Transfers

 

5.1        Before any Subscriber of Shares may transfer, assign, pledge, or otherwise dispose of or encumber Shares (or any interest therein) to another prospective holder, such Subscriber must obtain the prior written consent of the corporation upon resolutions duly approved by the Board of Directors, which consent may be withheld in its sole discretion.

 

5.2        Notwithstanding the foregoing, the provisions of this Section 5.1 shall not apply to the following transactions:

 

(a)        in the case of a Subscriber who is an individual, the transfer without consideration of any Shares made for bona fide estate planning purposes, either during a Subscriber’s lifetime or on death by will or intestacy to (i) his or her spouse or Spousal Equivalent, child (natural or adopted), sibling, or any other direct lineal antecedent or descendant of such Subscriber (or his or her spouse or Spousal Equivalent) (all of the foregoing collectively referred to as “family members”), or any other relative approved by the Corporation upon resolutions duly approved by the Board of Directors or (ii) any custodian or trustee of any trust, partnership or limited liability company solely for the benefit of, or the ownership interests of which are owned wholly by, such Subscriber or any such family members. “Spousal Equivalent” as used herein shall mean an individual who is registered with any state governmental entity as a domestic partner of the relevant person to whom such individual may be a Spousal Equivalent (a “Registered Domestic Partner”) or who (i) irrespective of whether or not the relevant person to whom such individual may be a Spousal Equivalent and the Spousal Equivalent are the same sex, they are the sole spousal equivalent of the other for the last twelve (12) months, (ii) they intend to remain so indefinitely, (iii) neither are married to anyone else nor a Registered Domestic Partner with anyone else, (iv) both are at least 18 years of age and mentally competent to consent to contract, (v) they are not related by blood to a degree of closeness that which would prohibit legal marriage in the state in which they legally reside, (vi) they are jointly responsible for each other’s common welfare and financial obligations, and (vii) they reside together in the same residence for the last twelve (12) months and intend to do so indefinitely; or

 

(b)        in the case of a Subscriber that is an entity, the transfer without consideration of any Shares by a Subscriber to its stockholders, members, partners, other equity holders, or affiliates.

 

5.3        In the case of any transfer consented to by the corporation or described in Section 5.2 above or otherwise, the transferee, assignee, or other recipient shall receive and hold the Shares subject to the provisions of this Section 5, and there shall be no further transfer of such stock except in accordance with this Section 5.1, Section 5.2 and Section 5.3.

 

6. Lockup Provision.

 

6.1        Each Subscriber hereby agrees that it will not, without the prior written consent of the managing underwriter, during the period commencing on the date of the final prospectus relating to the Company’s initial registered public offering (“IPO”) and ending on the date specified by the Company and the managing underwriter (such period not to exceed one hundred eighty (l80) days) sell or otherwise transfer or dispose of any Shares (including, without limitation, pursuant to Rule 144 under the Securities Act) held by him or her.

 

6.2        The underwriters in connection with the Company’s IPO are intended third-party beneficiaries of this Section 6 and shall have the right, power and authority to enforce the provisions hereof as though they were a party hereto. If requested by the underwriter engaged by the Company, each Subscriber shall execute a separate letter confirming his or her agreement to comply with this Section.

 

7. Tax Forms.  The Subscriber will also need to complete an IRS Form W-9 or the appropriate Form W-8, which should be returned directly to us via the Fundrise Platform.  The Subscriber certifies that the information contained in the executed copy (or copies) of IRS Form W-9 or appropriate IRS Form W-8 (and any accompanying required documentation), as applicable, when submitted to us will be true, correct and complete. The Subscriber shall (i) promptly inform us of any change in such information, and (ii) furnish to us a new properly completed and executed form, certificate or attachment, as applicable, as may be required under the Internal Revenue Service instructions to such forms, the Internal Revenue Code of 1986, as amended, or any applicable Treasury Regulations or as may be requested from time to time by us.

 

 A-8 

 

 

8. Personal Conduct Repurchase Option for the Shares.

 

8.1        In the event that the Subscriber fails to conform his/her/its personal conduct to common and accepted standards of good citizenship or conducts himself/herself/itself in a way that reflects poorly upon Fundrise, as determined by the Board of Directors of Fundrise (the “Board”) in its sole, but good faith discretion, the Board may elect, at its sole discretion, to cause Fundrise to repurchase all, but not less than all, of the Shares held by the Subscriber; provided, however that the Board may delegate the power to make the decision to cause Fundrise to repurchase the Subscriber’s Shares under this Section 8 to Fundrise’s Chief Executive Officer (the “CEO”).

 

8.2        In the event that the Board (or the CEO if the Board has delegated its power to the CEO), elects to cause Fundrise to repurchase any Shares pursuant to this Section 8, Fundrise shall, within fifteen (15) business days of such election, send written notice to the Subscriber stating that Fundrise is exercising its right to repurchase the Subscriber’s Shares pursuant to Section 8 (the “Repurchase Notice”).

 

8.3        In connection with any repurchase by Fundrise of Shares pursuant to this Section 8, the price paid to the Subscriber shall be equal to the aggregate original purchase price paid for the Shares plus all declared but unpaid dividends on such shares (the “Repurchase Price”). The Repurchase Price paid pursuant to this Section 8 shall be delivered to the Subscriber within fifteen (15) business days after the Repurchase Notice is provided to the Subscriber. The date on which Fundrise pays or tenders the Repurchase Price to the Subscriber shall be referred to herein as the “Repurchase Date”.

 

8.4        On or before the Repurchase Date, the Subscriber shall surrender any certificate or certificates representing such Shares (or, if the Subscriber alleges that such certificate has been lost, stolen or destroyed, a lost certificate affidavit and agreement reasonably acceptable to Fundrise to indemnify Fundrise against any claim that may be made against Fundrise on account of the alleged loss, theft or destruction of such certificate) to Fundrise, in the manner and at the place designated in the Repurchase Notice.

 

8.5        On the Repurchase Date, notwithstanding that the certificates evidencing any of the Shares so called for repurchase shall not have been surrendered, all rights with respect to such Shares shall forthwith after the Repurchase Date terminate. Any Shares that are repurchased shall be automatically and immediately cancelled and retired.

 

9. No Advisory Relationship. You acknowledge and agree that the purchase and sale of the Shares pursuant to this Agreement is an arms-length transaction between you and Fundrise. In connection with the purchase and sale of the Shares, Fundrise is not acting as your agent or fiduciary. Fundrise assumes no advisory or fiduciary responsibility in your favor in connection with the Shares or the corresponding project investments. Fundrise has not provided you with any legal, accounting, regulatory or tax advice with respect to the Shares, and you have consulted your own respective legal, accounting, regulatory and tax advisors to the extent you have deemed appropriate.

 

 A-9 

 

 

10. Bankruptcy. In the event that you file or enter bankruptcy, insolvency or other similar proceeding, you agree to use the best efforts possible to avoid Fundrise being named as a party or otherwise involved in the bankruptcy proceeding. Furthermore, this Agreement should be interpreted so as to prevent, to the maximum extent permitted by applicable law, any bankruptcy trustee, receiver or debtor-in-possession from asserting, requiring or seeking that (i) you be allowed by Fundrise to return the Shares to Fundrise for a refund or (ii) Fundrise be mandated or ordered to redeem or withdraw Shares held or owned by you.

 

11. Miscellaneous Provisions.

 

11.1         This Agreement shall be governed by and construed in accordance with the laws of the State of Delaware (without regard to the conflicts of laws principles thereof).

 

11.2         All notices and communications to be given or otherwise made to the Subscriber shall be deemed to be sufficient if sent by electronic mail to such address as set forth for the Subscriber at the records of Fundrise (or that you submitted to us via the Fundrise Platform). You shall send all notices or other communications required to be given hereunder to Fundrise via email at investments@fundrise.com (with a copy to be sent concurrently via prepaid certified mail to: Rise Companies Corp., 1601 Connecticut Ave., NW, Suite 300, Washington, DC 20009, Attention: Investor Relations.

 

Any such notice or communication shall be deemed to have been delivered and received on the first business day following that on which the electronic mail has been sent (assuming that there is no error in delivery). As used in this Section, “business day” shall mean any day other than a day on which banking institutions in the State of Delaware are legally closed for business.

 

11.3         This Agreement, or the rights, obligations or interests of the Subscriber hereunder, may not be assigned, transferred or delegated without the prior written consent of Fundrise. Any such assignment, transfer or delegation in violation of this section shall be null and void.

 

11.4         The parties agree to execute and deliver such further documents and information as may be reasonably required in order to effectuate the purposes of this Agreement.

 

11.5         Any term of this Agreement may be amended and the observance of any term of this Agreement may be waived (either generally or in a particular instance and either retroactively or prospectively), only with the written consent of each of the parties hereto.

 

11.6         If one or more provisions of this Agreement are held to be unenforceable under applicable law, rule or regulation, such provision shall be excluded from this Agreement and the balance of the Agreement shall be interpreted as if such provision were so excluded and shall be enforceable in accordance with its terms.

 

11.7           In the event that either party hereto shall commence any suit, action or other proceeding to interpret this Agreement, or determine to enforce any right or obligation created hereby, then such party, if it prevails in such action, shall recover its reasonable costs and expenses incurred in connection therewith, including, but not limited to, reasonable attorney’s fees and expenses and costs of appeal, if any.

 

11.8           This Agreement (including the exhibits and schedules attached hereto) and the documents referred to herein (including without limitation the Shares) constitute the entire agreement among the parties and shall constitute the sole documents setting forth terms and conditions of the Subscriber’s contractual relationship with Fundrise with regard to the matters set forth herein. This Agreement supersedes any and all prior or contemporaneous communications, whether oral, written or electronic, between us.

 

 A-10 

 

 

11.9           This Agreement may be executed in any number of counterparts, or facsimile counterparts, each of which shall be deemed an original, and all of which together shall constitute one and the same instrument.

 

11.10         The titles and subtitles used in this Agreement are used for convenience only and are not to be considered in construing or interpreting this Agreement. The singular number or masculine gender, as used herein, shall be deemed to include the plural number and the feminine or neuter genders whenever the context so requires.

 

11.11         The parties acknowledge that there are no third party beneficiaries of this Agreement, except for any affiliates of Fundrise that may be involved in the issuance or servicing of Shares on the Fundrise Platform, which the parties expressly agree shall be third party beneficiaries hereof.

 

12. Consent to Electronic Delivery. The Subscriber hereby agrees that Fundrise may deliver all notices, financial statements, valuations, reports, reviews, analyses or other materials, and any and all other documents, information and communications concerning the affairs of Fundrise and its investments, including, without limitation, information about the investment, required or permitted to be provided to the Subscriber under the Offering Circular or hereunder by means e-mail or by posting on an electronic message board or by other means of electronic communication, such as the Fundrise Platform.  Because Fundrise operates principally on the Internet, you will need to consent to transact business with us online and electronically.  As part of doing business with us, therefore, we also need you to consent to our giving you certain disclosures electronically, either via the Fundrise Platform or to the email address you provide to us.  By entering into this Agreement, you consent to receive electronically all documents, communications, notices, contracts, and agreements arising from or relating in any way to your or our rights, obligations or services under this Agreement (each, a “Disclosure”).  The decision to do business with us electronically is yours.  This document informs you of your rights concerning Disclosures.

 

(a)   Scope of Consent. Your consent to receive Disclosures and transact business electronically, and our agreement to do so, applies to any transactions to which such Disclosures relate.

 

(b)  Consenting to Do Business Electronically. Before you decide to do business electronically with us, you should consider whether you have the required hardware and software capabilities described below.

 

(c)   Hardware and Software Requirements. In order to access and retain Disclosures electronically, you must satisfy the following computer hardware and software requirements: access to the Internet; an email account and related software capable of receiving email through the Internet; a web browser which is SSL-compliant and supports secure sessions; and hardware capable of running this software.

 

(d)   How to Contact Us Regarding Electronic Disclosures. You can contact us via email at investments@fundrise.com. You may also reach us in writing at the following address: Rise Companies Corp., 1601 Connecticut Ave., NW, Suite 300, Washington, DC 20009, Attention: Investor Support. You agree to keep us informed of any change in your email or home mailing address so that you can continue to receive all Disclosures in a timely fashion. If your registered e-mail address changes, you must notify us of the change by sending an email to investments@fundrise.com. You also agree to update your registered residence address and telephone number on the Fundrise Platform if they change. You will print a copy of this Agreement for your records, and you agree and acknowledge that you can access, receive and retain all Disclosures electronically sent via email or posted on the Fundrise Platform.

 

13. Consent to Electronic Delivery of Tax Documents.

 

(a)        Please read this disclosure about how we will provide certain documents that we are required by the Internal Revenue Service (the “IRS”) to send to you (“Tax Documents”) in connection with your Shares. A Tax Document provides important information you need to complete your tax returns. Tax Documents include Form 1099. Occasionally, we are required to send you CORRECTED Tax Documents. Additionally, we may include inserts with your Tax Documents. We are required to send Tax Documents to you in writing, which means in paper form. When you consent to electronic delivery of your Tax Documents, you will be consenting to delivery of Tax Documents, including these corrected Tax Documents and inserts, electronically instead of in paper form.

 

 A-11 

 

 

(b)        Agreement to Receive Tax Documents Electronically. By executing this Agreement on the Fundrise Platform, you are consenting in the affirmative that we may send Tax Documents to you electronically, and acknowledging that you are able to access Tax Documents from the site which are made available under “My Account” > “Tax Center”. If you subsequently withdraw consent to receive Tax Documents electronically, a paper copy will be provided. Your consent to receive the Tax Documents electronically continues for every tax year until you withdraw your consent.

 

(c)        How We Will Notify You That a Tax Document is Available. On or before the required IRS-designated due date for your Tax Document, you will receive an electronic notification via email when your Tax Documents are ready for access on the Fundrise Platform. Your Tax Documents are maintained on the Fundrise Platform through at least October 15 of the applicable tax year, at a minimum, should you ever need to access them again.

 

(d)        Your Option to Receive Paper Copies. To obtain a paper copy of your Tax Documents, you can print one by visiting the Fundrise web site. You can also contact us at investments@fundrise.com and request a paper copy.

 

(e)        Withdrawal of Consent to Receive Electronic Notices. You can withdraw your consent before the Tax Document is furnished by mailing a letter including your name, mailing address, effective tax year, and indicating your intent to withdraw consent to the electronic delivery of Tax Documents to:

 

Rise Companies Corp.

Attention: Investor Support

1601 Connecticut Avenue NW

Suite 300

Washington, DC 20009

 

If you withdraw consent to receive Tax Documents electronically, a paper copy will be provided. Your consent to receive the Tax Documents electronically continues for every tax year until you withdraw your consent.

 

(f)        Termination of Electronic Delivery of Tax Documents. We may terminate your request for electronic delivery of Tax Documents without your withdrawal of consent in writing in the following instances:

 

  · You don’t have a password for your Fundrise account
  · Your Fundrise account is closed
  · You were removed from the Fundrise account
  · Your role or authority on the Fundrise account changed in a manner that no longer allows you to consent to electronic delivery
  · We received three consecutive email notifications that indicate your email address is no longer valid
  · We cancel the electronic delivery of Tax Documents

 

(g)        You Must Keep Your E-mail Address Current With Us. You must promptly notify us of a change of your email address. If your mailing address, email address, telephone number or other contact information changes, you may also provide updated information by contacting us at investments@fundrise.com.

 

 A-12 

 

 

(h)        Hardware and Software Requirements. In order to access and retain Tax Documents electronically, you must satisfy the computer hardware and software requirements as set forth above in Section 12(c) of this Agreement. You will also need a printer if you wish to print Tax Documents on paper, and electronic storage if you wish to download and save Tax Documents to your computer.

 

14. Limitations on Damages. IN NO EVENT SHALL FUNDRISE BE LIABLE TO THE SUBSCRIBER FOR ANY LOST PROFITS OR SPECIAL, CONSEQUENTIAL OR PUNITIVE DAMAGES, EVEN IF INFORMED OF THE POSSIBILITY OF SUCH DAMAGES. THE FOREGOING SHALL BE INTERPRETED AND HAVE EFFECT TO THE MAXIMUM EXTENT PERMITTED BY APPLICABLE LAW, RULE OR REGULATION.

 

15. Arbitration.

 

(a)   Either party may, at its sole election, require that the sole and exclusive forum and remedy for resolution of a Claim be final and binding arbitration pursuant to this Section 15 (this “Arbitration Provision”). The arbitration shall be conducted in Washington, DC. As used in this Arbitration Provision, Claim shall include any past, present, or future claim, dispute, or controversy involving you (or persons claiming through or connected with you), on the one hand, and Fundrise (or persons claiming through or connected with Fundrise), on the other hand, relating to or arising out of this Agreement, any Share, the Fundrise Platform, and/or the activities or relationships that involve, lead to, or result from any of the foregoing, including (except to the extent provided otherwise in the last sentence of Section (e) below) the validity or enforceability of this Arbitration Provision, any part thereof, or the entire Agreement. Claims are subject to arbitration regardless of whether they arise from contract; tort (intentional or otherwise); a constitution, statute, common law, or principles of equity; or otherwise. Claims include (without limitation) matters arising as initial claims, counter-claims, cross-claims, third-party claims, or otherwise. The scope of this Arbitration Provision is to be given the broadest possible interpretation that is enforceable.

 

(b)  The party initiating arbitration shall do so with the American Arbitration Association (the “AAA”) or JAMS. The arbitration shall be conducted according to, and the location of the arbitration shall be determined in accordance with, the rules and policies of the administrator selected, except to the extent the rules conflict with this Arbitration Provision or any countervailing law. In the case of a conflict between the rules and policies of the administrator and this Arbitration Provision, this Arbitration Provision shall control, subject to countervailing law, unless all parties to the arbitration consent to have the rules and policies of the administrator apply.

 

(c)   If we elect arbitration, we shall pay all the administrator’s filing costs and administrative fees (other than hearing fees). If you elect arbitration, filing costs and administrative fees (other than hearing fees) shall be paid in accordance with the rules of the administrator selected, or in accordance with countervailing law if contrary to the administrator’s rules. We shall pay the administrator’s hearing fees for one full day of arbitration hearings. Fees for hearings that exceed one day will be paid by the party requesting the hearing, unless the administrator’s rules or applicable law require otherwise, or you request that we pay them and we agree to do so. Each party shall bear the expense of its own attorney’s fees, except as otherwise provided by law. If a statute gives you the right to recover any of these fees, these statutory rights shall apply in the arbitration notwithstanding anything to the contrary herein.

 

(d)  Within 30 days of a final award by the arbitrator, a party may appeal the award for reconsideration by a three-arbitrator panel selected according to the rules of the arbitrator administrator. In the event of such an appeal, an opposing party may cross-appeal within 30 days after notice of the appeal. The panel will reconsider de novo all aspects of the initial award that are appealed. Costs and conduct of any appeal shall be governed by this Arbitration Provision and the administrator’s rules, in the same way as the initial arbitration proceeding. Any award by the individual arbitrator that is not subject to appeal, and any panel award on appeal, shall be final and binding, except for any appeal right under the Federal Arbitration Act (the “FAA”), and may be entered as a judgment in any court of competent jurisdiction.

 

 A-13 

 

 

(e)   We agree not to invoke our right to arbitrate an individual Claim that you may bring in Small Claims Court or an equivalent court, if any, so long as the Claim is pending only in that court. EXCEPT AS EXPRESSLY PROVIDED IN THIS AGREEMENT, NO ARBITRATION SHALL PROCEED ON A CLASS, REPRESENTATIVE, OR COLLECTIVE BASIS (INCLUDING AS PRIVATE ATTORNEY GENERAL ON BEHALF OF OTHERS), EVEN IF THE CLAIM OR CLAIMS THAT ARE THE SUBJECT OF THE ARBITRATION HAD PREVIOUSLY BEEN ASSERTED (OR COULD HAVE BEEN ASSERTED) IN A COURT AS CLASS REPRESENTATIVE, OR COLLECTIVE ACTIONS IN A COURT.

 

(f)  Unless otherwise provided in this Agreement or consented to in writing by all parties to the arbitration, no party to the arbitration may join, consolidate, or otherwise bring claims for or on behalf of two or more individuals or unrelated corporate entities in the same arbitration unless those persons are parties to a single transaction. Unless consented to in writing by all parties to the arbitration, an award in arbitration shall determine the rights and obligations of the named parties only, and only with respect to the claims in arbitration, and shall not (i) determine the rights, obligations, or interests of anyone other than a named party, or resolve any Claim of anyone other than a named party, or (ii) make an award for the benefit of, or against, anyone other than a named party. No administrator or arbitrator shall have the power or authority to waive, modify, or fail to enforce this sub-section (f), and any attempt to do so, whether by rule, policy, arbitration decision or otherwise, shall be invalid and unenforceable. Any challenge to the validity of this sub-section (f) shall be determined exclusively by a court and not by the administrator or any arbitrator.

 

(g)  This Arbitration Provision is made pursuant to a transaction involving interstate commerce and shall be governed by and enforceable under the FAA. The arbitrator will apply substantive law consistent with the FAA and applicable statutes of limitations. The arbitrator may award damages or other types of relief permitted by applicable substantive law, subject to the limitations set forth in this Arbitration Provision. The arbitrator will not be bound by judicial rules of procedure and evidence that would apply in a court. The arbitrator shall take steps to reasonably protect confidential information.

 

(h)  This Arbitration Provision shall survive (i) suspension, termination, revocation, closure, or amendments to this Agreement and the relationship of the parties; (ii) the bankruptcy or insolvency of any party hereto or other party; and (iii) any transfer of any loan or Share or any amounts owed on such loans or notes, to any other party. If any portion of this Arbitration Provision other than sub-section (f) is deemed invalid or unenforceable, the remaining portions of this Arbitration Provision shall nevertheless remain valid and in force. If arbitration is brought on a class, representative, or collective basis, and the limitations on such proceedings in sub-section (f) are finally adjudicated pursuant to the last sentence of sub-section (f) to be unenforceable, then no arbitration shall be had. In no event shall any invalidation be deemed to authorize an arbitrator to determine Claims or make awards beyond those authorized in this Arbitration Provision.

  

16. Waiver of Court & Jury Rights. THE PARTIES ACKNOWLEDGE THAT THEY HAVE A RIGHT TO LITIGATE CLAIMS THROUGH A COURT BEFORE A JUDGE, BUT WILL NOT HAVE THAT RIGHT IF ANY PARTY ELECTS ARBITRATION PURSUANT TO THIS ARBITRATION PROVISION. THE PARTIES HEREBY KNOWINGLY AND VOLUNTARILY WAIVE THEIR RIGHTS TO LITIGATE SUCH CLAIMS IN A COURT UPON ELECTION OF ARBITRATION BY ANY PARTY. THE PARTIES HERETO WAIVE A TRIAL BY JURY IN ANY LITIGATION RELATING TO THIS AGREEMENT, THE NOTES OR ANY OTHER AGREEMENTS RELATED THERETO.

 

17. Authority. By executing this Agreement, you expressly acknowledge that you have reviewed this Agreement and the Offering Circular for this particular subscription.

 

[Signature page to follow]

 

 A-14 

 

 

IN WITNESS WHEREOF, the Subscriber, or its duly authorized representative(s), hereby acknowledges that it has read and understood the risk factors set forth in the Offering Circular, and has hereby executed and delivered this Agreement, and executed and delivered herewith the Purchase Price, as of the date set forth above.

 

THE SUBSCRIBER:

 

   

Print Name of Subscriber

 

   

Description of Entity (if applicable)

 

   

Signature of Subscriber

 

   

Name of Person Signing on behalf of Subscriber

 

   

Title (if applicable)

 

Address of Subscriber:

   
   
   

 

Telephone:     

 

Email:     

 

Number of Shares Purchased:    

 

Purchase Price:    

 

(Signature Page to Subscription Agreement)

 

 A-15 

 

 

AGREED AND ACCEPTED BY

 

Rise Companies Corp.

 

By:   
Name:  Benjamin Miller  
Title: Chief Executive Officer  

 

Rise Companies Corp.

1601 Connecticut Ave. NW, Suite 300

Washington, DC 20009

investments@fundrise.com

(202) 584-0550

 

(Signature Page to Subscription Agreement)

 

 A-16 

 

 

Rise Companies Corp.

 

UP TO 1,000,000 SHARES OF OUR CLASS B COMMON STOCK

 

OFFERING CIRCULAR

 

You should rely only on the information contained in this offering circular. No dealer, salesperson or other individual has been authorized to give any information or to make any representations that are not contained in this offering circular. If any such information or statements are given or made, you should not rely upon such information or representation. This offering circular does not constitute an offer to sell any securities other than those to which this offering circular relates, or an offer to sell, or a solicitation of an offer to buy, to any person in any jurisdiction where such an offer or solicitation would be unlawful. This offering circular speaks as of the date set forth above. You should not assume that the delivery of this offering circular or that any sale made pursuant to this offering circular implies that the information contained in this offering circular will remain fully accurate and correct as of any time subsequent to the date of this offering circular.

 

January 20, 2017

 

   

 

 

PART III – EXHIBITS

 

Index to Exhibits

 

Exhibit No.   Description
2.1**   Amended and Restated Certificate of Incorporation
2.2**   Bylaws
3.1*   Investors’ Rights Agreement, by and among Rise Companies Corp. and certain investors, dated April 14, 2014
3.2*   First Refusal and Co-Sale Agreement, by and among Rise Companies Corp. and certain investors, dated April 14, 2014
4.1*   Form of Subscription Package (included in the Offering Circular as Appendix A and incorporated herein by reference)
5.1*   Voting Agreement, by and among Rise Companies Corp. and certain stockholders, dated April 14, 2014
6.1*   Special Indemnity Letter Agreement, by and between Rise Companies Corp. and Renren Lianhe Holdings, dated April 14, 2014
6.2*   2014 Stock Option and Grant Plan
10.1*   Power of Attorney (included on signature page)
11.1*   Consent of Goodwin Procter LLP (included in Exhibit 12.1)
11.2**   Consent of Aronson LLC
11.3**   Consent of RSM US LLP
12.1*   Opinion of Goodwin Procter LLP as to the legality of the securities being qualified
13.1**   Solicitation of Interest Materials – Emails
13.2**   Solicitation of Interest Materials – Home Page
15.1*   Draft offering statement previously submitted pursuant to Rule 252(d) (incorporated by reference to the copy thereof previously made public pursuant to Rule 301 of Regulation S-T)
15.2*   Draft amended offering statement previously submitted pursuant to Rule 252(d) (incorporated by reference to the copy thereof previously made public pursuant to Rule 301 of Regulation S-T)
15.3*   Draft amended offering statement previously submitted pursuant to Rule 252(d) (incorporated by reference to the copy thereof previously made public pursuant to Rule 301 of Regulation S-T)
15.4*   Draft amended offering statement previously submitted pursuant to Rule 252(d) (incorporated by reference to the copy thereof previously made public pursuant to Rule 301 of Regulation S-T)
15.5*   Draft amended offering statement previously submitted pursuant to Rule 252(d) (incorporated by reference to the copy thereof previously made public pursuant to Rule 301 of Regulation S-T)
15.6*   Correspondence by or on behalf of the issuer previously submitted pursuant to Rule 252(d)

 

* Previously filed

** Filed herewith

 

   

 

 

SIGNATURES

 

Pursuant to the requirements of Regulation A, the issuer certifies that it has reasonable grounds to believe that it meets all of the requirements for filing on Form 1-A and has duly caused this offering statement to be signed on its behalf by the undersigned, thereunto duly authorized, in Washington, D.C., on January 20, 2017.

 

Rise Companies Corp.

 

  By: /s/  Benjamin S. Miller
    Name:  Benjamin S. Miller
    Title:   Chief Executive Officer

 

POWER OF ATTORNEY

 

KNOW ALL MEN BY THESE PRESENTS, that each of the undersigned constitutes and appoints Benjamin S. Miller his true and lawful attorney-in-fact and agent, with full power of substitution and resubstitution, for such person and in his name, place and stead, in any and all capacities, to sign this Offering Statement on Form 1-A (including all pre-effective and post-effective amendments), and to file the same, with all exhibits thereto, and other documents in connection therewith, with the Securities and Exchange Commission, granting unto said attorney-in-fact and agent full power and authority to do and perform each and every act and thing requisite and necessary to be done in and about the premises, as fully to all intents and purposes as he might or could do in person, hereby ratifying and confirming all that such attorney-in-fact and agent, or his substitute or substitutes, may lawfully do or cause to be done by virtue hereof.

 

This offering statement has been signed by the following persons in the capacities and on the dates indicated.

 

Signature   Title   Date
         
/s/  Benjamin S. Miller   Chief Executive Officer   January 20, 2017
Benjamin S. Miller   (Principal Executive Officer)    
         
/s/  Benjamin S. Miller   Interim Chief Financial Officer and Treasurer   January 20, 2017
Benjamin S. Miller   (Principal Financial Officer and Principal
Accounting Officer)
   
         
/s/  Benjamin S. Miller   Director   January 20, 2017
Benjamin S. Miller        
         
*   Director   January 20, 2017
Brandon T. Jenkins        
         
*   Director   January 20, 2017
Joseph Chen        
         
*   Director   January 20, 2017
Tal Kerret        

 

*By:  /s/ Benjamin S. Miller  
   Attorney-in-Fact  

 

   

 

EX1A-2A CHARTER 3 v456959_ex2-1.htm EXHIBIT 2.1

Exhibit 2.1

 

AMENDED AND RESTATED CERTIFICATE OF INCORPORATION
OF
RISE COMPANIES CORP.

 

(Pursuant to Sections 242 and 245 of the
General Corporation Law of the State of Delaware)

 

Rise Companies Corp., a corporation organized and existing under and by virtue of the provisions of the General Corporation Law of the State of Delaware (the “General Corporation Law”),

 

DOES HEREBY CERTIFY:

 

FIRST: That the name of this corporation is Rise Companies Corp. and that this corporation was originally incorporated pursuant to the General Corporation Law on March 10, 2014 under the name Rise Companies Corp.

 

SECOND: That the Board of Directors duly adopted resolutions proposing to amend and restate the Restated Certificate of Incorporation of this corporation, declaring said amendment and restatement to be advisable and in the best interests of this corporation and its stockholders, and authorizing the appropriate officers of this corporation to solicit the consent of the stockholders therefor, which resolution setting forth the proposed amendment and restatement is as follows:

 

RESOLVED, that the Restated Certificate of Incorporation of this corporation be amended and restated in its entirety as follows:

 

ARTICLE I

 

The name of this corporation is Rise Companies Corp. (the “Corporation”).

 

ARTICLE II

 

The address of the registered office of the Corporation in the State of Delaware is 1209 Orange Street, City of Wilmington, County of New Castle, 19801. The name of its registered agent at such address is The Corporation Trust Company.

 

ARTICLE III

 

The nature of the business or purposes to be conducted or promoted is to engage in any lawful act or activity for which corporations may be organized under the General Corporation Law.

 

ARTICLE IV

 

A.       Authorization of Stock. The Corporation is authorized to issue two classes of stock to be designated, respectively, common stock and preferred stock. The total number of shares that the Corporation is authorized to issue is 96,000,000. The total number of shares of common stock authorized to be issued is 81,000,000, par value $0.0001 per share (the “Common Stock”), of which 43,000,000 are designated as “Class A Common Stock”, 10,000,000 are designated as “Class B Common Stock”, 10,000,000 are designated as “Class F Common Stock” and 18,000,000 are designated as “Class M Common Stock”. The total number of shares of preferred stock authorized to be issued is 15,000,000, par value $0.0001 per share (the “Preferred Stock”), all of which are designated as “Series A Preferred Stock”.

 

   

 

 

B.       Rights, Preferences and Restrictions of Preferred Stock. The rights, preferences, privileges and restrictions granted to and imposed on the Preferred Stock are as set forth below in this Article IV(B).

 

1.       Dividend Provisions. The holders of shares of Preferred Stock and Common Stock shall be entitled to receive, on a pari passu basis, dividends, out of any assets legally available therefor, when, as and if declared by the Corporation’s Board of Directors (the “Board”). Such dividends shall not be cumulative. Any such dividends shall be distributed among all holders of Common Stock and Preferred Stock in proportion to the number of shares of Common Stock that would be held by each such holder if all shares of Preferred Stock were converted to Common Stock at the then effective Conversion Rate (as defined below).

 

2.       Liquidation Preference.

 

(a)       In the event of any Liquidation Event (as defined below), either voluntary or involuntary, the holders of each series of Preferred Stock shall be entitled to receive, prior and in preference to any distribution of the proceeds of such Liquidation Event (the “Proceeds”) to the holders of Common Stock by reason of their ownership thereof, an amount per share equal to the sum of the applicable Original Issue Price (as defined below) for such series of Preferred Stock, plus declared but unpaid dividends on such share. If, upon the occurrence of such event, the Proceeds thus distributed among the holders of the Preferred Stock shall be insufficient to permit the payment to such holders of the full aforesaid preferential amounts, then the entire Proceeds legally available for distribution shall be distributed ratably among the holders of the Preferred Stock in proportion to the full preferential amount that each such holder is otherwise entitled to receive under this subsection (a). For purposes of this Restated Certificate of Incorporation, “Original Issue Price” shall mean $2.1872 per share for each share of the Series A Preferred Stock (as adjusted for any stock splits, stock dividends, combinations, subdivisions, recapitalizations or the like with respect to such series of Preferred Stock).

 

(b)       Upon completion of the distribution required by subsection (a) of this Section 2, all of the remaining Proceeds available for distribution to stockholders shall be distributed among the holders of Common Stock pro rata based on the number of shares of Common Stock held by each.

 

(c)       Notwithstanding the above, for purposes of determining the amount each holder of shares of Preferred Stock is entitled to receive with respect to a Liquidation Event, each such holder of shares of a series of Preferred Stock shall be deemed to have converted (regardless of whether such holder actually converted) such holder’s shares of such series into shares of Class A Common Stock immediately prior to the Liquidation Event if, as a result of an actual conversion, such holder would receive, in the aggregate, an amount greater than the amount that would be distributed to such holder if such holder did not convert such series of Preferred Stock into shares of Class A Common Stock. If any such holder shall be deemed to have converted shares of Preferred Stock into Class A Common Stock pursuant to this paragraph, then such holder shall not be entitled to receive any distribution that would otherwise be made to holders of Preferred Stock that have not converted (or have not been deemed to have converted) into shares of Class A Common Stock.

 

 2 

 

 

(d) (i) A “Liquidation Event” shall include (A) the closing of the sale, transfer or other disposition, in a single transaction or series of related transactions, of all or substantially all of the Corporation’s assets (excluding instances in which such sale, transfer or other disposition is to a wholly owned subsidiary of the Corporation), (B) the consummation of the merger or consolidation of the Corporation with or into another entity (except a merger, reorganization or consolidation in which the holders of capital stock of the Corporation immediately prior to such merger or consolidation continue to hold at least 50% of the voting power of the capital stock of the Corporation or the surviving or acquiring entity), (C) the closing of the transfer (whether by merger, consolidation or otherwise), in one transaction or a series of related transactions, to a person or group of affiliated persons (other than an underwriter of the Corporation’s securities), of the Corporation’s securities if, after such closing, such person or group of affiliated persons would hold 50% or more of the outstanding voting stock of the Corporation (or the surviving or acquiring entity) or (D) a liquidation, dissolution or winding up of the Corporation; provided, however, that a transaction shall not constitute a Liquidation Event if its sole purpose is to change the state of the Corporation’s incorporation or to create a holding company that will be owned in substantially the same proportions by the persons who held the Corporation’s securities immediately prior to such transaction. Notwithstanding the prior sentence, the sale of shares of Preferred Stock in a financing transaction for capital-raising purposes in which the Corporation survives shall not be deemed a “Liquidation Event.” The treatment of any particular transaction or series of related transactions as a Liquidation Event may be waived by the vote or written consent of the holders of a majority of the outstanding Preferred Stock (voting together as a single class and not as separate series, and on an as-converted basis).

 

(ii)       In any Liquidation Event, if Proceeds received by the Corporation or its stockholders are other than cash, its value will be deemed its fair market value. Any securities shall be valued as follows:

 

(A)       Securities not subject to investment letter or other similar restrictions on free marketability covered by (B) below:

 

(1)       If traded on a securities exchange, the value shall be deemed to be the average of the closing prices of the securities on such exchange over the twenty (20) trading-day period ending three (3) trading days prior to the closing of the Liquidation Event;

 

(2)       If actively traded over-the-counter, the value shall be deemed to be the average of the closing bid or sale prices (whichever is applicable) over the twenty (20) trading-day period ending three (3) trading days prior to the closing of the Liquidation Event; and

 

 3 

 

 

(3)       If there is no active public market, the value shall be the fair market value thereof, as mutually determined by the Corporation and the holders of a majority of the voting power of all then outstanding shares of Preferred Stock.

 

(B)       The method of valuation of securities subject to investment letter or other restrictions on free marketability (other than restrictions arising solely by virtue of a stockholder’s status as an affiliate or former affiliate) shall be to make an appropriate discount from the market value determined as above in (A) (1), (2) or (3) to reflect the approximate fair market value thereof, as mutually determined by the Corporation and the holders of a majority of the voting power of all then outstanding shares of Preferred Stock.

 

(C)       The foregoing methods for valuing non-cash consideration to be distributed in connection with a Liquidation Event shall, with the appropriate approval of the definitive agreements governing such Liquidation Event by the stockholders under the General Corporation Law and Section 6 of this Article IV(B), be superseded by the determination of such value set forth in the definitive agreements governing such Liquidation Event.

 

(iii)       In the event the requirements of this Section 2 are not complied with, the Corporation shall forthwith either:

 

(A)       cause the closing of such Liquidation Event to be postponed until such time as the requirements of this Section 2 have been complied with; or

 

(B)       cancel such transaction, in which event the rights, preferences and privileges of the holders of the Preferred Stock shall revert to and be the same as such rights, preferences and privileges existing immediately prior to the date of the first notice referred to in subsection 2(d)(iv) hereof.

 

(iv)       The Corporation shall give each holder of record of Preferred Stock written notice of such impending Liquidation Event not later than twenty (20) days prior to the stockholders’ meeting called to approve such transaction, or twenty (20) days prior to the closing of such transaction, whichever is earlier, and shall also notify such holders in writing of the final approval of such transaction. The first of such notices shall describe the material terms and conditions of the impending transaction and the provisions of this Section 2, and the Corporation shall thereafter give such holders prompt notice of any material changes. The transaction shall in no event take place sooner than twenty (20) days after the Corporation has given the first notice provided for herein or sooner than ten (10) days after the Corporation has given notice of any material changes provided for herein; provided, however, that subject to compliance with the General Corporation Law such periods may be shortened or waived upon the written consent of the holders of Preferred Stock that represent a majority of the voting power of all then outstanding shares of such Preferred Stock (voting together as a single class and not as separate series, and on an as-converted basis).

 

 4 

 

 

(e)       Allocation of Escrow and Contingent Consideration. In the event of a Liquidation Event, if any portion of the Proceeds is placed into escrow and/or is payable to the stockholders of the corporation subject to contingencies, notwithstanding the operation of this Section 2 the definitive agreement with respect to such transaction shall provide that the portion of such Proceeds that is placed in escrow and/or is subject to contingencies shall be allocated among the holders of capital stock of the corporation pro rata based on the amount of such consideration otherwise payable to each stockholder pursuant to this Section 2 (such that each stockholder has the same percentage of the Proceeds payable to it placed into escrow and/or subject to contingencies, as applicable).

 

3.       Redemption. The Preferred Stock is not redeemable at the option of the holder thereof.

 

4.       Conversion. The holders of the Preferred Stock shall have conversion rights as follows (the “Conversion Rights”):

 

(a)       Right to Convert. Each share of Preferred Stock shall be convertible, at the option of the holder thereof, at any time after the date of issuance of such share and without the payment of additional consideration by the holder thereof, at the office of the Corporation or any transfer agent for such stock, into such number of fully paid and nonassessable shares of Class A Common Stock as is determined by dividing the applicable Original Issue Price for such series by the applicable Conversion Price for such series (the conversion rate for a series of Preferred Stock into Class A Common Stock is referred to herein as the “Conversion Rate” for such series), determined as hereafter provided, in effect on the date the certificate is surrendered for conversion. The initial Conversion Price per share for each series of Preferred Stock shall be the Original Issue Price applicable to such series; provided, however, that the Conversion Price for the Preferred Stock shall be subject to adjustment as set forth in subsection 4(d).

 

(b)       Automatic Conversion. Each share of Preferred Stock shall automatically be converted into shares of Class A Common Stock at the Conversion Rate at the time in effect for such series of Preferred Stock immediately upon the earlier of (i)  the closing of the Corporation’s sale of its Common Stock in a firm commitment underwritten public offering pursuant to a registration statement on Form S-1 under the Securities Act of 1933, as amended, the public offering price of which was not less than $35,000,000 in the aggregate (a “Qualified Public Offering”) or (ii) the date, or the occurrence of an event, specified by vote or written consent or agreement of the holders of a majority of the then outstanding shares of Preferred Stock (voting together as a single class and not as separate series, and on an as-converted basis).

 

 5 

 

 

(c)       Mechanics of Conversion. Before any holder of Preferred Stock shall be entitled to voluntarily convert the same into shares of Class A Common Stock, he or she shall surrender the certificate or certificates therefor, duly endorsed, at the office of the Corporation or of any transfer agent for the Preferred Stock, and shall give written notice to the Corporation at its principal corporate office, of the election to convert the same and shall state therein the name or names in which the certificate or certificates for shares of Class A Common Stock are to be issued. The Corporation shall, as soon as practicable thereafter, (i) issue and deliver at such office to such holder of Preferred Stock, or to the nominee or nominees of such holder, a certificate or certificates for the number of shares of Class A Common Stock to which such holder shall be entitled as aforesaid, (ii) pay in cash any such amount as provided in Section 4(g) in lieu of any fractional shares otherwise issuable upon conversion and (iii) pay all declared but unpaid dividends on the shares of Preferred Stock converted. Such conversion shall be deemed to have been made immediately prior to the close of business on the date of such surrender of the shares of Preferred Stock to be converted, and the person or persons entitled to receive the shares of Class A Common Stock issuable upon such conversion shall be treated for all purposes as the record holder or holders of such shares of Class A Common Stock as of such date. If the conversion is in connection with an underwritten offering of securities registered pursuant to the Securities Act of 1933, as amended, the conversion may, at the option of any holder tendering Preferred Stock for conversion, be conditioned upon the closing with the underwriters of the sale of securities pursuant to such offering, in which event the persons entitled to receive the Class A Common Stock upon conversion of the Preferred Stock shall not be deemed to have converted such Preferred Stock until immediately prior to the closing of such sale of securities. If the conversion is in connection with Automatic Conversion provisions of subsection 4(b)(ii) above, such conversion shall be deemed to have been made on the conversion date described in the stockholder consent approving such conversion, and the persons entitled to receive shares of Class A Common Stock issuable upon such conversion shall be treated for all purposes as the record holders of such shares of Class A Common Stock as of such date.

 

(d)       Conversion Price Adjustments of Preferred Stock for Certain Dilutive Issuances, Splits and Combinations. The Conversion Price of the Preferred Stock shall be subject to adjustment from time to time as follows:

 

(i)       (A) If the Corporation shall issue, on or after the date upon which this Restated Certificate of Incorporation is accepted for filing by the Secretary of State of the State of Delaware (the “Filing Date”), any Additional Stock (as defined below) without consideration or for a consideration per share less than the Conversion Price applicable to a series of Preferred Stock in effect immediately prior to the issuance of such Additional Stock, the Conversion Price for such series in effect immediately prior to each such issuance shall forthwith (except as otherwise provided in this clause (i)) be adjusted to a price (calculated to the nearest one-thousandth of a cent) determined by multiplying such Conversion Price by a fraction, the numerator of which shall be the number of shares of Common Stock Outstanding (as defined below) immediately prior to such issuance plus the number of shares of Class A Common Stock that the aggregate consideration received by the Corporation for such issuance would purchase at such Conversion Price; and the denominator of which shall be the number of shares of Common Stock Outstanding (as defined below) immediately prior to such issuance plus the number of shares of such Additional Stock. For purposes of this Section 4(d)(i)(A), the term “Common Stock Outstanding” shall mean and include the following: (1) outstanding Common Stock, (2) Common Stock issuable upon conversion of outstanding Preferred Stock, (3) Common Stock issuable upon exercise of outstanding stock options and (4) Common Stock issuable upon exercise (and, in the case of warrants to purchase Preferred Stock, conversion) of outstanding warrants. Shares described in (1) through (4) above shall be included whether vested or unvested, whether contingent or non-contingent and whether exercisable or not yet exercisable.

 

(B)       No adjustment of the Conversion Price for the Preferred Stock shall be made in an amount less than one-tenth of one cent per share. Except to the limited extent provided for in subsections (E)(3) and (E)(4), no adjustment of such Conversion Price pursuant to this subsection 4(d)(i) shall have the effect of increasing the Conversion Price above the Conversion Price in effect immediately prior to such adjustment.

 

 6 

 

 

(C)       In the case of the issuance of Additional Stock for cash, the consideration received by the Corporation shall be deemed to be the amount of cash paid therefor before deducting any reasonable discounts, commissions or other expenses allowed, paid or incurred by the Corporation for any underwriting or otherwise in connection with the issuance and sale thereof.

 

(D)       In the case of the issuance of the Additional Stock for a consideration received by the Corporation in whole or in part other than cash, the consideration other than cash shall be deemed to be the fair market value thereof as determined in good faith by the Board irrespective of any accounting treatment.

 

(E)       In the case of the issuance of options to purchase or rights to subscribe for Common Stock, securities by their terms convertible into or exchangeable for Common Stock or options to purchase or rights to subscribe for such convertible or exchangeable securities, the following provisions shall apply for purposes of determining the number of shares of Additional Stock issued and the consideration paid therefor:

 

(1)       The aggregate maximum number of shares of Common Stock deliverable upon exercise (assuming the satisfaction of any conditions to exercisability, including without limitation, the passage of time, but without taking into account potential antidilution adjustments) of such options to purchase or rights to subscribe for Common Stock shall be deemed to have been issued at the time such options or rights were issued and for a consideration equal to the consideration (determined in the manner provided in subsections 4(d)(i)(C) and (d)(i)(D)), if any, received by the Corporation upon the issuance of such options or rights plus the minimum exercise price provided in such options or rights (without taking into account potential antidilution adjustments) for the Common Stock covered thereby.

 

(2)       The aggregate maximum number of shares of Common Stock deliverable upon conversion of, or in exchange (assuming the satisfaction of any conditions to convertibility or exchangeability, including, without limitation, the passage of time, but without taking into account potential antidilution adjustments) for, any such convertible or exchangeable securities or upon the exercise of options to purchase or rights to subscribe for such convertible or exchangeable securities and subsequent conversion or exchange thereof shall be deemed to have been issued at the time such securities were issued or such options or rights were issued and for a consideration equal to the consideration, if any, received by the Corporation for any such securities and related options or rights (excluding any cash received on account of accrued interest or accrued dividends), plus the minimum additional consideration, if any, to be received by the Corporation (without taking into account potential antidilution adjustments) upon the conversion or exchange of such securities or the exercise of any related options or rights (the consideration in each case to be determined in the manner provided in subsections 4(d)(i)(C) and (d)(i)(D)).

 

 7 

 

 

(3)       In the event of any change in the number of shares of Common Stock deliverable or in the consideration payable to the Corporation upon exercise of such options or rights or upon conversion of or in exchange for such convertible or exchangeable securities, the Conversion Price of the Preferred Stock, to the extent in any way affected by or computed using such options, rights or securities, shall be recomputed to reflect such change, but no further adjustment shall be made for the actual issuance of Common Stock or any payment of such consideration upon the exercise of any such options or rights or the conversion or exchange of such securities.

 

(4)       Upon the expiration of any such options or rights, the termination of any such rights to convert or exchange or the expiration of any options or rights related to such convertible or exchangeable securities, the Conversion Price of the Preferred Stock, to the extent in any way affected by or computed using such options, rights or securities or options or rights related to such securities, shall be recomputed to reflect the issuance of only the number of shares of Common Stock (and convertible or exchangeable securities that remain in effect) actually issued upon the exercise of such options or rights, upon the conversion or exchange of such securities or upon the exercise of the options or rights related to such securities.

 

(5)       The number of shares of Additional Stock deemed issued and the consideration deemed paid therefor pursuant to subsections 4(d)(i)(E)(1) and (2) shall be appropriately adjusted to reflect any change, termination or expiration of the type described in either subsection 4(d)(i)(E)(3) or (4).

 

(ii)       “Additional Stock” shall mean any shares of Common Stock issued (or deemed to have been issued pursuant to subsection 4(d)(i)(E)) by the Corporation on or after the Filing Date other than ((A) through (K) below, the “Carve Out Stock”):

 

(A)       Common Stock issued pursuant to a transaction described in subsection 4(d)(iii) hereof;

 

(B)       Shares of Common Stock issued to employees, directors, consultants and other service providers for the primary purpose of soliciting or retaining their services pursuant to plans or agreements approved by the Board;

 

(C)       Common Stock issued pursuant to a bona fide, firmly underwritten public offering;

 

(D)       Common Stock issued pursuant to the conversion or exercise of convertible or exercisable securities outstanding on the Filing Date;

 

(E)       Common Stock issued in connection with a bona fide business acquisition by the Corporation, whether by merger, consolidation, sale of assets, sale or exchange of stock or otherwise, approved by the Board (including the Series A Director, as defined below);

 

 8 

 

 

(F)       Common Stock issued or deemed issued pursuant to subsection 4(d)(i)(E) as a result of a decrease in the Conversion Price of any series of Preferred Stock resulting from the operation of Section 4(d);

 

(G)       Common Stock issued upon conversion of the Series A Preferred Stock;

 

(H)       Shares of Common Stock issued pursuant to any equipment leasing arrangement or debt financing arrangement, which arrangement is approved by the Board and is primarily for non-equity financing purposes;

 

(I)       Common Stock issued to persons or entities with which the Corporation has business relationships, provided such issuances are approved by the Board and are primarily for non-equity financing purposes;

 

(J)       Shares of Class M Common Stock issued pursuant to a stock purchase agreement, provided such issuance is approved by the Board

 

(K)       Shares of Class B Common Stock issued pursuant to a stock purchase agreement or subscription agreement, provided such issuance is approved by the Board; or

 

(L)       Common Stock that is issued with the unanimous approval of the Board (including the Series A Director, as defined below) and the Board specifically states that it shall not be Additional Stock.

 

(iii)       In the event the Corporation should at any time or from time to time after the Filing Date fix a record date for the effectuation of a split or subdivision of the outstanding shares of Common Stock or the determination of holders of Common Stock entitled to receive a dividend or other distribution payable in additional shares of Common Stock or other securities or rights convertible into, or entitling the holder thereof to receive directly or indirectly, additional shares of Common Stock (hereinafter referred to as “Common Stock Equivalents”) without payment of any consideration by such holder for the additional shares of Common Stock or the Common Stock Equivalents (including the additional shares of Common Stock issuable upon conversion or exercise thereof), then, as of such record date (or the date of such dividend distribution, split or subdivision if no record date is fixed), the Conversion Price of the Preferred Stock shall be appropriately decreased so that the number of shares of Common Stock issuable on conversion of each share of such series shall be increased in proportion to such increase of the aggregate of shares of Common Stock outstanding and those issuable with respect to such Common Stock Equivalents with the number of shares issuable with respect to Common Stock Equivalents determined from time to time in the manner provided for deemed issuances in subsection 4(d)(i)(E).

 

(iv)       If the number of shares of Common Stock outstanding at any time after the Filing Date is decreased by a combination of the outstanding shares of Common Stock, then, following the record date of such combination, the Conversion Price for the Preferred Stock shall be appropriately increased so that the number of shares of Common Stock issuable on conversion of each share of such series shall be decreased in proportion to such decrease in outstanding shares.

 

 9 

 

 

(e)       Other Distributions. In the event the Corporation shall declare a distribution payable in securities of other persons, evidences of indebtedness issued by the Corporation or other persons, assets (excluding cash dividends) or options or rights not referred to in subsection 4(d)(iii), then, in each such case for the purpose of this subsection 4(e), the holders of the Preferred Stock shall be entitled to a proportionate share of any such distribution as though they were the holders of the number of shares of Class A Common Stock of the Corporation into which their shares of Preferred Stock are convertible as of the record date fixed for the determination of the holders of Common Stock of the Corporation entitled to receive such distribution.

 

(f)       Recapitalizations. If at any time or from time to time there shall be a recapitalization of the Common Stock (other than a subdivision, combination or merger or sale of assets transaction provided for elsewhere in this Section 4 or in Section 2) provisions shall be made so that the holders of the Preferred Stock shall thereafter be entitled to receive upon conversion of the Preferred Stock the number of shares of stock or other securities or property of the Corporation or otherwise, to which a holder of Common Stock deliverable upon conversion would have been entitled on such recapitalization. In any such case, appropriate adjustment (as determined in good faith by the Board) shall be made in the application of the provisions of this Section 4 with respect to the rights of the holders of the Preferred Stock after the recapitalization to the end that the provisions of this Section 4 (including adjustment of the Conversion Price then in effect and the number of shares purchasable upon conversion of the Preferred Stock) shall be applicable after that event as nearly equivalently as may be practicable.

 

(g)       No Fractional Shares and Certificate as to Adjustments.

 

(i)       No fractional shares shall be issued upon the conversion of any share or shares of the Preferred Stock and the aggregate number of shares of Common Stock to be issued to particular stockholders, shall be rounded down to the nearest whole share and the Corporation shall pay in cash the fair market value of any fractional shares as of the time when entitlement to receive such fractions is determined. Whether or not fractional shares would be issuable upon such conversion shall be determined on the basis of the total number of shares of Preferred Stock the holder is at the time converting into Common Stock and the number of shares of Common Stock issuable upon such conversion.

 

(ii)       Upon the occurrence of each adjustment or readjustment of the Conversion Price of Preferred Stock pursuant to this Section 4, the Corporation, at its expense, shall as promptly as reasonably practical but in any event not later than ten (10) business days thereafter compute such adjustment or readjustment in accordance with the terms hereof and prepare and furnish to each holder of Preferred Stock a certificate setting forth such adjustment or readjustment (including the kind and amount of securities, cash or other property into which the Preferred Stock is convertible) and showing in detail the facts upon which such adjustment or readjustment is based. The Corporation shall, as promptly as reasonably practical after the written request at any time of any holder of Preferred Stock (but in any event not later than ten (10) days thereafter), furnish or cause to be furnished to such holder a like certificate setting forth (A) such adjustment and readjustment, (B) the Conversion Price for such series of Preferred Stock at the time in effect, and (C) the number of shares of Common Stock and the amount, if any, of other property that at the time would be received upon the conversion of a share of Preferred Stock.

 

 10 

 

 

(h)       Notices of Record Date. In the event of any taking by the Corporation of a record of the holders of any class of securities for the purpose of determining the holders thereof who are entitled to receive any dividend (other than a cash dividend) or other distribution, the Corporation shall mail to each holder of Preferred Stock, at least ten (10) days prior to the date specified therein, a notice specifying the date on which any such record is to be taken for the purpose of such dividend or distribution, and the amount and character of such dividend or distribution.

 

(i)       Reservation of Stock Issuable Upon Conversion. The Corporation shall at all times reserve and keep available out of its authorized but unissued shares of Common Stock, solely for the purpose of effecting the conversion of the shares of the Preferred Stock, such number of its shares of Common Stock as shall from time to time be sufficient to effect the conversion of all outstanding shares of the Preferred Stock; and if at any time the number of authorized but unissued shares of Common Stock shall not be sufficient to effect the conversion of all then outstanding shares of the Preferred Stock, in addition to such other remedies as shall be available to the holder of such Preferred Stock, the Corporation will take such corporate action as may, in the opinion of its counsel, be necessary to increase its authorized but unissued shares of Common Stock to such number of shares as shall be sufficient for such purposes, including, without limitation, engaging in best efforts to obtain the requisite stockholder approval of any necessary amendment to this Restated Certificate of Incorporation.

 

(j)       Waiver of Adjustment to Conversion Price. Notwithstanding anything herein to the contrary, any downward adjustment of the Conversion Price of any series of Preferred Stock may be waived, either prospectively or retroactively and either generally or in a particular instance, by the consent or vote of the holders of a majority of the outstanding shares of Preferred Stock (voting together as a single class and not as separate series, and on an as-converted basis). Any such waiver shall bind all future holders of shares of such series of Preferred Stock.

 

5.       Voting Rights.

 

(a)       General Voting Rights. The holder of each share of Preferred Stock shall have the right to one vote for each share of Class A Common Stock into which such Preferred Stock could then be converted, and with respect to such vote, such holder shall have full voting rights and powers equal to the voting rights and powers of the holders of Class A Common Stock, and shall be entitled, notwithstanding any provision hereof, to notice of any stockholders’ meeting in accordance with the Bylaws of the Corporation, and except as provided by law or in subsection 5(b) below with respect to the election of directors by the separate class vote of the holders of Common Stock, shall be entitled to vote, together with holders of Common Stock, with respect to any question upon which holders of Common Stock have the right to vote. Fractional votes shall not, however, be permitted and any fractional voting rights available on an as-converted basis (after aggregating all shares into which shares of Series A Preferred Stock held by each holder could be converted) shall be rounded to the nearest whole number (with one-half being rounded upward).

 

 11 

 

 

(b)       Voting for the Election of Directors. As long as at least 2,500,000 shares of Series A Preferred Stock (subject to appropriate adjustment in the event of any stock dividend, stock split, combination or other similar recapitalization with respect to the Series A Preferred Stock) remain outstanding, the holders of such shares of Series A Preferred Stock shall be entitled to elect one (1) director of the Corporation at any election of directors (the “Series A Director”). The holders of outstanding Class A Common Stock, Class F Common Stock and Class M Common Stock (voting together as a single class) shall be entitled to elect two (2) directors of the Corporation at any election of directors (each, a “Common Director”). The holders of Preferred Stock (voting on an as-converted basis) and Common Stock, voting together as a single class and not as separate series, shall be entitled to elect any remaining directors of the Corporation (each, a “Remaining Director”).

 

Notwithstanding the provisions of Section 223(a)(1) and 223(a)(2) of the General Corporation Law, any vacancy, including newly created directorships resulting from any increase in the authorized number of directors or amendment of this Restated Certificate of Incorporation, and vacancies created by removal or resignation of a director, may be filled by a majority of the directors then in office, though less than a quorum, or by a sole remaining director, and the directors so chosen shall hold office until the next annual election and until their successors are duly elected and shall qualify, unless sooner displaced; provided, however, that where such vacancy occurs among the directors elected by the holders of a class or series of stock, the holders of shares of such class or series may override the Board’s action to fill such vacancy by (i) voting for their own designee to fill such vacancy at a meeting of the Corporation’s stockholders or (ii) written consent, if the consenting stockholders hold a sufficient number of shares to elect their designee at a meeting of the stockholders. Any director may be removed during his or her term of office, either with or without cause, by, and only by, the affirmative vote of the holders of the shares of the class or series of stock entitled to elect such director or directors, given either at a special meeting of such stockholders duly called for that purpose or pursuant to a written consent of stockholders, and any vacancy thereby created may be filled by the holders of that class or series of stock represented at the meeting or pursuant to written consent.

 

6.       Protective Provisions. So long as at least 2,500,000 shares of Series A Preferred Stock (subject to appropriate adjustment in the event of any stock dividend, stock split, combination or other similar recapitalization with respect to the Series A Preferred Stock) remain outstanding, the Corporation shall not, either directly or indirectly (by amendment, merger, consolidation or otherwise), without (in addition to any other vote required by law or the Restated Certificate of Incorporation) first obtaining the approval (by affirmative vote or written consent, as provided by law) of the holders of a majority of the then outstanding shares of Preferred Stock, take any of the actions below, and any such act or transaction entered into without such consent or vote shall be null and void ab initio, and of no force or effect:

 

(a)       consummate a Liquidation Event;

 

 12 

 

 

(b)       amend the Corporation’s Restated Certificate of Incorporation or Bylaws, including to adversely alter or change the rights, privileges, powers, preferences or special rights of the shares of Preferred Stock;

 

(c)       increase or decrease (other than by redemption or conversion) the total number of authorized shares of Common Stock or Preferred Stock or designated shares of any series of Preferred Stock;

 

(d)       authorize or issue any equity security (including any other security convertible into or exercisable for any such equity security) having a preference over, or being on a parity with, any series of Preferred Stock with respect to dividends, liquidation or redemption, other than the issuance of any authorized but unissued shares of Series A Preferred Stock designated in this Restated Certificate of Incorporation (including any security convertible into or exercisable for such shares of Preferred Stock);

 

(e)       redeem, purchase or otherwise acquire (or pay into or set aside for a sinking fund for such purpose) any share or shares of Preferred Stock or Common Stock; provided, however, that this restriction shall not apply to (i) the repurchase of shares of Common Stock from employees, officers, directors, consultants or other persons performing services for the Corporation or any corporation, association or other business entity that the Corporation owns or controls, directly or indirectly, any controlling interest in (each, a “Subsidiary”) pursuant to agreements under which the Corporation has the option to repurchase such shares upon the occurrence of certain events, such as the termination of employment or service, or pursuant to a right of first refusal or (ii) the redemption of shares of Class M Common Stock pursuant to Article IV, Section C.3(b) hereof;

 

(f)       change the authorized number of directors of the Board;

 

(g)       pay or declare any dividend on any shares of capital stock of the Corporation;

 

(h)       approve or enter into any agreement, transaction or make any capital expenditure by the Corporation or its Subsidiaries out of their operating budgets, individually or in the aggregate, which is outside the annual budget approved by the Board and involves a capital expenditure from the Corporation or its Subsidiaries’ operating budgets in excess of $1,000,000; provided that, for the purposes of this subsection (h), “capital expenditure” shall not include any expenditure (A) incurred in the ordinary course of business or, if outside the ordinary course of business, of the type contemplated by a business plan approved by a majority of the Board (including the Series A Director) or (B) in connection with real estate deal activity occurring at the Subsidiaries;

 

(i)       enter into any transaction between the Corporation or any of its Subsidiaries, on the one hand, and any director, officer, security holder or employee of the Corporation or its Subsidiaries or any of their respective affiliates or any relative of any such person, on the other hand, except (x) the redemption of shares of Class M Common Stock pursuant to Article IV, Section C.3(b) hereof or (y) transactions (A) made in the ordinary course of business or, if outside the ordinary course of business, approved by the Board (including the Series A Director), (B) pursuant to reasonable requirements of the Corporation’s business and (C) upon terms that would otherwise be available in an arm’s length transaction with an unaffiliated third party;

 

 13 

 

 

(j)       enter into any agreement or understanding relating to or governing the cash or equity compensation of, or payments to, the Chief Executive Officer and the President of the Corporation;

 

(k)       change the material accounting methods or policies of the Corporation or any Subsidiary to any methods or policies which are not in compliance with or specified by US generally accepted accounting principles;

 

(l)       issue any equity securities of the Corporation (other than options under the Corporation’s 2014 Stock Option Plan (the “Option Plan”)) for consideration other than cash, unless such issuance has been approved by a majority of the Board (including the Series A Director) or by the holders of a majority of the then outstanding shares of Preferred Stock (voting together as a single class and not as a separate series, and on an as-converted basis); provided that if the Corporation has completed a subsequent equity financing by the issuance and sale of a new series of Preferred Stock, such Board approval under this subsection 6(l) shall no longer require the approval of the Series A Director;

 

(m)       adopt any new stock option or incentive plans of the Corporation, or increase the number of shares under the Option Plan, unless such adoption has been approved by a majority of the Board (including the Series A Director) or by the holders of a majority of the then outstanding shares of Preferred Stock (voting together as a single class and not as a separate series, and on an as-converted basis); provided that if the Corporation has completed a subsequent equity financing by the issuance and sale of a new series of Preferred Stock, such Board approval under this subsection 6(m) shall no longer require the approval of the Series A Director;

 

(n)       change the primary line of business of the Corporation to any business other than using the internet or other technology to facilitate the financing of, or investment in, various classes of real assets;

 

(o)       license or encumber any intellectual property of the Corporation to any non-related or affiliated third parties, except in the ordinary course of business or approved by a majority of the Board (including the Series A Director); or

 

(p)       agree to do any of the foregoing.

 

7.       Status of Converted Stock. In the event any shares of Preferred Stock shall be converted pursuant to Section 4 hereof, the shares so converted shall be cancelled and shall not be issuable by the Corporation. The Restated Certificate of Incorporation of the Corporation shall be appropriately amended to effect the corresponding reduction in the Corporation’s authorized capital stock.

 

8.       Notices. Any notice required by the provisions of this Article IV(B) to be given to the holders of shares of Preferred Stock shall be deemed given (i) if deposited in the United States mail, postage prepaid, and addressed to each holder of record at his, her or its address appearing on the books of the Corporation, (ii) if such notice is provided by electronic transmission in a manner permitted by Section 232 of the General Corporation Law, or (iii) if such notice is provided in another manner then permitted by the General Corporation Law.

 

 14 

 

 

C.       Common Stock. The rights, preferences, privileges and restrictions granted to and imposed on the Common Stock are as set forth below in this Article IV(C).

 

1.       Dividend Rights. Subject to the prior rights of holders of all classes of stock at the time outstanding having prior rights as to dividends, the holders of the Class M Common Stock, Class F Common Stock, Class B Common Stock and Class A Common Stock shall be entitled to receive, on a pari passu basis, when and as declared by the Board, out of any assets of the Corporation legally available therefore, such dividends as may be declared from time to time by the Board; provided, however, that in the event that such dividends are paid in the form of shares of Common Stock or rights to acquire Common Stock, the holders of shares of Class M Common Stock shall receive shares of Class M Common Stock or rights to acquire shares of Class M Common Stock, Class F Common Stock shall receive shares of Class F Common Stock or rights to acquire shares of Class F Common Stock, the holders of shares of Class B Common Stock shall receive shares of Class B Common Stock or rights to acquire shares of Class B Common Stock and the holders of shares of Class A Common Stock shall receive shares of Class A Common Stock or rights to acquire shares of Class A Common Stock, in each case, as applicable.

 

2.       Liquidation Rights. Upon the liquidation, dissolution or winding up of the Corporation, the assets of the Corporation shall be distributed as provided in Section 2 of Article IV(B) hereof.

 

3.       Redemption.

 

(a)       Non-Reedemable Stock. Unless approved by the Board, the Class F Common Stock, Class B Common Stock and Class A Common Stock are not redeemable at the option of the holder.

 

(b)       Redeemable Stock. The Class M Common Stock shall have redemption rights as follows:

 

(i) Corporation’s Call Option.

 

(A) At any time, the Corporation shall have the right to redeem any then outstanding shares of Class M Common Stock pursuant to the procedures set forth in subsections (C) through (E) below.

 

(B) If, at any time, the Corporation receives a written consent of the holders of a majority of the then outstanding shares of Preferred Stock (voting together as a single class and not as a separate series, and on an as-converted basis) requesting the Corporation to exercise the Corporation’s call option (the “Preferred Request”), then the Corporation shall redeem that number of shares of Class M Common Stock specified in the Preferred Request pursuant to the procedures set forth in subsections (C) through (E) below.

 

 15 

 

 

(C) At any time, but within fifteen (15) days after the receipt by a holder of Class M Common Stock (a “Redeemed Holder”) of a written request from the Corporation that all, or a portion, of the then outstanding shares of Class M Common Stock held by such holder be redeemed, the Corporation shall, to the extent it may lawfully do so, redeem (the payment date being referred to herein as the “Call Redemption Date”) any then outstanding shares of Class M Common Stock held by such holder by paying in cash therefor a sum per share equal to the par value for such shares of Class M Common Stock (as adjusted for any stock splits, stock dividends, combinations, subdivisions, recapitalizations or the like) plus all declared but unpaid dividends on such shares (the “Call Redemption Price”).

 

(D)       At least five (5) days prior to the Call Redemption Date, written notice shall be mailed, first class postage prepaid, to each Redeemed Holder, at the address last shown on the records of the Corporation for such holder, notifying such holder of the redemption to be effected on the Call Redemption Date, specifying the number of the shares of Class M Common Stock to be redeemed from such holder, the Call Redemption Price and the place at which payment may be obtained and calling upon such holder to surrender to the Corporation, in the manner and at the place designated, his, her or its certificate or certificates representing the shares to be redeemed (the “Call Redemption Notice”). On or after the Call Redemption Date, each Redeemed Holder shall surrender to the Corporation the certificate or certificates representing such shares, in the manner and at the place designated in the Call Redemption Notice, and thereupon the applicable Call Redemption Price of such shares shall be payable to the order of the person whose name appears on such certificate or certificates as the owner thereof and each surrendered certificate shall be cancelled.

 

(E)       From and after the Call Redemption Date, all rights of the holders of shares of Class M Common Stock designated for redemption on such Call Redemption Date in the Call Redemption Notice as holders of Class M Common Stock (except the right to receive the Call Redemption Price without interest upon surrender of their certificate or certificates) shall cease with respect to such shares, and such shares shall not thereafter be transferred on the books of the Corporation or be deemed to be outstanding for any purpose whatsoever. The shares of Class M Common Stock not redeemed, if any, shall remain outstanding and entitled to all the rights and preferences provided herein.

 

(ii) Holders of Class M Common Stock’s Put Option.

 

(A)       At any time after July 5, 2018, but within ninety (90) days after the receipt by the Corporation of a written request (a “Put Notice”) from a holder of outstanding Class M Common Stock (a “Requesting Holder”) that all, or a portion, of the then outstanding shares of Class M Common Stock held by such holder be redeemed, the Corporation shall, to the extent it may lawfully do so, redeem (the payment date being referred to herein as the “Redemption Date”) any then outstanding shares of Class M Common Stock held by such holder that such holder desires the Corporation to redeem as set forth in the Put Notice by paying in cash therefor a sum per share equal to the par value for such shares of Class M Common Stock (as adjusted for any stock splits, stock dividends, combinations, subdivisions, recapitalizations or the like) plus all declared but unpaid dividends on such shares (the “Redemption Price”).

 

 16 

 

 

(B)       At least fifteen (15) but no more than thirty (30) days prior to the Redemption Date, the Put Notice shall be mailed, first class postage prepaid, to the Corporation, notifying the Corporation of the redemption request, specifying the number of the shares of Class M Common Stock to be redeemed from such Requesting Holder, the Redemption Price and payment instructions. Except as provided in subsection (3)(b)(ii)(C), on or after the Redemption Date, each holder of Class M Common Stock on the Redemption Date shall surrender to the Corporation the certificate or certificates representing such shares, in the manner and at the place specified by the Corporation, and thereupon the applicable Redemption Price of such shares shall be payable to the order of the person whose name appears on such certificate or certificates as the owner thereof and each surrendered certificate shall be cancelled.

 

(C)       From and after the Redemption Date, unless there shall have been a default in payment of the Redemption Price, all rights of the holders of shares of Class M Common Stock designated for redemption on such Redemption Date in the Put Notice as holders of Class M Common Stock (except the right to receive the applicable Redemption Price without interest upon surrender of their certificate or certificates) shall cease with respect to such shares, and such shares shall not thereafter be transferred on the books of the Corporation or be deemed to be outstanding for any purpose whatsoever. If the funds of the Corporation legally available for redemption of shares of Class M Common Stock on the Redemption Date are insufficient to redeem the total number of shares of Class M Common Stock to be redeemed on such date, those funds that are legally available will be used to redeem the maximum possible number of such shares ratably among the holders of such shares to be redeemed in proportion to the aggregate Redemption Price that each such holder would be entitled to receive pursuant to Section 3(b)(ii)(A). The shares of Class M Common Stock not redeemed shall remain outstanding and entitled to all the rights and preferences provided herein. At any time thereafter when additional funds of the Corporation are legally available for the redemption of shares of Class M Common Stock, such funds will immediately be used to redeem the balance of the shares that the Corporation has become obliged to redeem on the Redemption Date but that it has not redeemed.

 

4.       Voting Rights. Except as otherwise provided herein or by applicable law, the holders of the Class M Common Stock, Class F Common Stock and Class A Common Stock shall at all times vote together as one class on all matters (including the election of directors) submitted to a vote or for the consent of the stockholders of the Corporation. Each holder of shares of Class M Common Stock shall be entitled to nine (9) votes for each share of Class M Common Stock held as of the applicable date on any matter that is submitted to a vote or for the consent of the stockholders of the Corporation, including, for the avoidance of doubt, any vote of the holders of Common Stock and Preferred Stock, voting together as a single class. Each holder of shares of Class F Common Stock shall be entitled to ten (10) votes for each share of Class F Common Stock held as of the applicable date on any matter that is submitted to a vote or for the consent of the stockholders of the Corporation, including, for the avoidance of doubt, any vote of the holders of Common Stock and Preferred Stock, voting together as a single class. Each holder of shares of Class A Common Stock shall be entitled to one (1) vote for each share of Class A Common Stock held as of the applicable date on any matter that is submitted to a vote or for the consent of the stockholders of the Corporation. Except to the extent required by applicable law, the holders of Class B Common Stock shall not be entitled to vote on any matter presented to the stockholders of the Corporation. The holders of Class M Common Stock, Class F Common Stock and Class A Common Stock shall be entitled to notice of any stockholders’ meeting in accordance with the Bylaws of the Corporation, and shall be entitled to vote upon such matters and in such manner as may be provided by law.

 

 17 

 

 

5.       Amendments and Changes. As long as any shares of Class F Common Stock shall be issued and outstanding, the Corporation shall not, without first obtaining the approval (by vote or written consent as provided by law) of the holders of more than fifty percent (50%) of the outstanding shares of Class F Common Stock:

 

(a)       amend, alter or repeal any provision of the Restated Certificate of Incorporation or Bylaws of the Corporation (including pursuant to a merger) if such action would adversely alter the rights, preferences, privileges or powers of, or restrictions provided for the benefit of, the Class F Common Stock;

 

(b)       increase or decrease the authorized number of shares of Class F Common Stock;

 

(c)       authorize or create (by reclassification, merger or otherwise) or issue or obligate itself to issue any new class or series of equity security (including any security convertible into or exercisable for any equity security) having voting rights more favorable than those granted to the Class F Common Stock generally;

 

(d)       change the authorized number directors of the Board ; or

 

(e)       amend this Section 5.

 

6.       Subdivision or Combinations. If the Corporation in any manner subdivides or combines the outstanding shares of one class of Common Stock, then the outstanding shares of the other class of Common Stock shall be subdivided or combined in the same manner.

 

7.       Mergers, Consolidation or Other Combination Transactions. In the event that the Corporation shall enter into any consolidation, merger, combination or other transaction or series of related transactions in which shares of Common Stock are exchanged for or converted into other stock or securities, or the right to receive cash or any other property, then, and in such event, the shares of Class M Common Stock, Class F Common Stock, Class B Common Stock and Class A Common Stock shall be entitled to be exchanged for or converted into the same kind and amount of stock, securities, cash or any other property, as the case may be, into which or for which each share of the other class of Common Stock is exchanged or converted; provided, however, that if the stock or securities of the resulting entity issued upon such exchange or conversion of the shares of Common Stock outstanding immediately prior to such consolidation, merger, combination or other transaction would represent at least a majority of the voting power of such resulting entity (without giving effect to any differences in the voting rights of the stock or securities of the resulting entity to be received by the holders of shares of Class M Common Stock, Class F Common Stock, Class B Common Stock and Class A Common Stock), then the holders of shares of Class M Common Stock, Class F Common Stock, Class B Common Stock and Class A Common Stock shall be entitled to receive stock or securities of the resulting entity issuable upon such exchange or conversion that differ with respect to voting rights in a similar manner to which the shares of Class M Common Stock, Class F Common Stock, Class B Common Stock and Class A Common Stock differ under this Certificate of Incorporation as provided under Section 4 of this Article IV(C).

 

 18 

 

 

8.       Equal Status. Except as expressly provided in this Article IV, Class M Common Stock, Class F Common Stock, Class B Common Stock and Class A Common Stock shall have the same rights and privileges and rank equally, share ratably and be identical in all respects as to all matters.

 

9.       Conversion.

 

(a)       Certain Definitions. As used in this Section 9, the following terms shall have the following meanings:

 

(i)       “Class F Stockholder” shall mean any individual that is issued Class F Common Stock by the Corporation.

 

(ii)       “Permitted Entity” shall mean, with respect to any Class F Stockholder, any trust, account, plan, corporation, partnership, or limited liability company specified in Section 9(c) established by or for such Class F Stockholder, so long as such entity meets the requirements set forth in Section 9(c).

 

(iii)       “Transfer” shall mean, with respect to a share of Class F Common Stock, any sale, assignment, transfer, conveyance, hypothecation or other transfer or disposition of such share or any legal or beneficial interest in such share, whether or not for value and whether voluntary or involuntary or by operation of law.

 

(iv)       “Voting Control” shall mean, with respect to a share of Class F Common Stock, the power (whether exclusive or shared) to vote or direct the voting of such share of Class F Common Stock by proxy, voting agreement or otherwise.

 

(b)       Optional Conversion. Each share of Class F Common Stock shall be convertible into one (1) fully paid and nonassessable share of Class A Common Stock at the option of the holder thereof at any time upon written notice to the transfer agent of the Corporation.

 

(c)       Automatic Conversion upon Transfer. Each share of Class F Common Stock shall automatically, without any further action, convert into one (1) fully paid and nonassessable share of Class A Common Stock upon the Transfer of such share; provided, however, that a Transfer of Class F Common Stock by a Class F Stockholder or such Class F Stockholder’s Permitted Entities to another Class F Stockholder or such Class F Stockholder’s Permitted Entities shall not trigger such automatic conversion; provided further, however, that a Transfer by a Class F Stockholder to any of the following Permitted Entities, and from any of the following Permitted Entities back to such Class F Stockholder and/or any other Permitted Entity by or for such Class F Stockholder shall not trigger such automatic conversion:

 

 19 

 

 

(i)       a trust for the benefit of such Class F Stockholder and for the benefit of no other person, provided such Transfer does not involve any payment of cash, securities, property or other consideration (other than an interest in such trust) to the Class F Stockholder and, provided, further, that in the event such Class F Stockholder is no longer the exclusive beneficiary of such trust, each share of Class F Common Stock then held by such trust shall automatically convert into one (1) fully paid and nonassessable share of Class A Common Stock;

 

(ii)       a trust for the benefit of persons other than the Class F Stockholder so long as the Class F Stockholder has sole dispositive power and exclusive Voting Control with respect to the shares of Class F Common Stock held by such trust, provided such Transfer does not involve any payment of cash, securities, property or other consideration (other than an interest in such trust) to the Class F Stockholder, and, provided, further, that in the event the Class F Stockholder no longer has sole dispositive power and exclusive Voting Control with respect to the shares of Class F Common Stock held by such trust, each share of Class F Common Stock then held by such trust shall automatically convert into one (1) fully paid and nonassessable share of Class A Common Stock;

 

(iii)       a trust under the terms of which such Class F Stockholder has retained a “qualified interest” within the meaning of §2702(b)(1) of the Internal Revenue Code (the “Code”) and/or a reversionary interest so long as the Class F Stockholder has sole dispositive power and exclusive Voting Control with respect to the shares of Class F Common Stock held by such trust; provided, however, that in the event the Class F Stockholder no longer has sole dispositive power and exclusive Voting Control with respect to the shares of Class F Common Stock held by such trust, each share of Class F Common Stock then held by such trust shall automatically convert into one (1) fully paid and nonassessable share of Class A Common Stock;

 

(iv)       an Individual Retirement Account, as defined in Section 408(a) of the Code, or a pension, profit sharing, stock bonus or other type of plan or trust of which such Class F Stockholder is a participant or beneficiary and which satisfies the requirements for qualification under Section 401 of the Code; provided that in each case such Class F Stockholder has sole dispositive power and exclusive Voting Control with respect to the shares of Class F Common Stock held in such account, plan or trust, and provided, further, that in the event the Class F Stockholder no longer has sole dispositive power and exclusive Voting Control with respect to the shares of Class F Common Stock held by such account, plan or trust, each share of Class F Common Stock then held by such trust shall automatically convert into one (1) fully paid and nonassessable share of Class A Common Stock;

 

(v)       a corporation in which such Class F Stockholder directly, or indirectly through one or more Permitted Entities, owns shares with sufficient Voting Control in the Corporation, or otherwise has legally enforceable rights, such that the Class F Stockholder retains sole dispositive power and exclusive Voting Control with respect to the shares of Class F Common Stock held by such corporation; provided that in the event the Class F Stockholder no longer owns sufficient shares or has sufficient legally enforceable rights to enable the Class F Stockholder to retain sole dispositive power and exclusive Voting Control with respect to the shares of Class F Common Stock held by such corporation, each share of Class F Common Stock then held by such corporation shall automatically convert into one (1) fully paid and nonassessable share of Class A Common Stock;

 

 20 

 

 

(vi)       a partnership in which such Class F Stockholder directly, or indirectly through one or more Permitted Entities, owns partnership interests with sufficient Voting Control in the partnership, or otherwise has legally enforceable rights, such that the Class F Stockholder retains sole dispositive power and exclusive Voting Control with respect to the shares of Class F Common Stock held by such partnership; provided that in the event the Class F Stockholder no longer owns sufficient partnership interests or has sufficient legally enforceable rights to enable the Class F Stockholder to retain sole dispositive power and exclusive Voting Control with respect to the shares of Class F Common Stock held by such partnership, each share of Class F Common Stock then held by such partnership shall automatically convert into one (1) fully paid and nonassessable share of Class A Common Stock; or

 

(vii)       a limited liability company in which such Class F Stockholder directly, or indirectly through one or more Permitted Entities, owns membership interests with sufficient Voting Control in the limited liability company, or otherwise has legally enforceable rights, such that the Class F Stockholder retains sole dispositive power and exclusive Voting Control with respect to the shares of Class F Common Stock held by such limited liability company; provided that in the event the Class F Stockholder no longer owns sufficient membership interests or has sufficient legally enforceable rights to enable the Class F Stockholder to retain sole dispositive power and exclusive Voting Control with respect to the shares of Class F Common Stock held by such limited liability company, each share of Class F Common Stock then held by such limited liability company shall automatically convert into one (1) fully paid and nonassessable share of Class A Common Stock.

 

(d)       Automatic Conversion upon Death of Class F Stockholder. Each share of Class F Common Stock held of record by a Class F Stockholder, or by such Class F Stockholder’s Permitted Entities, shall automatically, without any further action, convert into one (1) fully paid and nonassessable share of Class A Common Stock upon the death of such Class F Stockholder.

 

(e)       Effect of Conversion. In the event of a conversion of shares of Class F Common Stock to shares of Class A Common Stock pursuant to this Section 9, such conversion shall be deemed to have been made at the time that the Corporation’s transfer agent receives the written notice required pursuant to Section 9(b), the time that the Transfer of such shares occurred or the death of the Class F Stockholder, as applicable. Upon any conversion of Class F Common Stock to Class A Common Stock, all rights of the holder of such shares of Class F Common Stock shall cease and the person or persons in whose names or names the certificate or certificates representing the shares of Class F Common Stock are to be issued, if any, shall be treated for all purposes as having become the record holder or holders of such number of shares of Class A Common Stock into which such Class F Common Stock were convertible. Shares of Class F Common Stock that are converted into shares of Class A Common Stock as provided in this Section 9 shall be retired and shall not be reissued.

 

(f)       Reservation of Stock. The Corporation shall at all times reserve and keep available out of its authorized but unissued shares of Class A Common Stock, solely for the purpose of effecting the conversion of the shares of Class F Common Stock, such number of its shares of Class A Common Stock as shall from time to time be sufficient to effect the conversion of all outstanding shares of Class F Common Stock into shares of Class A Common Stock.

 

 21 

 

 

10.       Adjustment in Authorized Class A Common Stock. The number of authorized shares of Class A Common Stock may be increased or decreased (but not below the number of shares of Class A Common Stock then outstanding) by an affirmative vote of the holders of a majority of the holders of Preferred Stock (voting on an as-converted basis) and Common Stock, voting together as a single class and not as separate series, irrespective of the provisions of Section 242(b)(2) of the Delaware General Corporation Law.

 

11.       Administration. The Corporation may, from time to time, establish such policies and procedures relating to the conversion of the Class F Common Stock to Class A Common Stock and the general administration of the multiple class Common Stock structure, including the issuance of stock certificates with respect thereto, as it may deem necessary or advisable, and may request that holders of shares of Class F Common Stock furnish affidavits or other proof to the Corporation as it deems necessary to verify the ownership of Class F Common Stock and to confirm that a conversion to Class A Common Stock has not occurred.

 

12.       Restriction on Transfers of Class B Common Stock. Before any holder of Class B Common Stock may transfer, assign, pledge, or otherwise dispose of or encumber shares of Class B Common Stock (or any interest therein), such holder of Class B Common Stock must obtain the prior written consent of the Board; provided, however that the Board may delegate the power to make any decision to consent to a transfer on behalf of the Corporation under this Section 12 to the Corporation’s Chief Executive Officer. Notwithstanding the foregoing, the provisions of this Section 12 shall not apply to the following transactions:

 

(a)       in the case of a holder of Class B Common Stock who is an individual, the transfer without consideration of any shares of Class B Common Stock made for bona fide estate planning purposes, either during the holder’s lifetime or on death by will or intestacy to (i) his or her spouse or Spousal Equivalent (as defined below), child (natural or adopted), sibling, or any other direct lineal antecedent or descendant of such holder (or his or her spouse or Spousal Equivalent) (all of the foregoing collectively referred to as “family members”), or any other relative approved by the Corporation upon resolutions duly approved by the Board or (ii) any custodian or trustee of any trust, partnership or limited liability company solely for the benefit of, or the ownership interests of which are owned wholly by, such holder or any such family members. “Spousal Equivalent” as used herein shall mean an individual who is registered with any state governmental entity as a domestic partner of the relevant person to whom such individual may be a Spousal Equivalent (a “Registered Domestic Partner”) or who (i) irrespective of whether or not the relevant person to whom such individual may be a Spousal Equivalent and the Spousal Equivalent are the same sex, they are the sole spousal equivalent of the other for the last twelve (12) months, (ii) they intend to remain so indefinitely, (iii) neither are married to anyone else nor a Registered Domestic Partner with anyone else, (iv) both are at least 18 years of age and mentally competent to consent to contract, (v) they are not related by blood to a degree of closeness that which would prohibit legal marriage in the state in which they legally reside, (vi) they are jointly responsible for each other’s common welfare and financial obligations, and (vii) they reside together in the same residence for the last twelve (12) months and intend to do so indefinitely; or

 

 22 

 

 

(b)       in the case of a holder of Class B Common Stock that is an entity, the transfer without consideration of any shares of Class B Common Stock by a holder to its stockholders, members, partners, other equity holders, or affiliates.

 

In the case of any transfer consented to by the Corporation or described in Section 12(a) and 12(b) above or otherwise, the transferee, assignee, or other recipient shall receive and hold the shares of Class B Common Stock subject to the provisions of this Section 12, and there shall be no further transfer of such stock except in accordance with this Section 12.

 

13.       Restriction on Transfers of Class M Common Stock. Before any holder of Class M Common Stock may transfer, assign, pledge, or otherwise dispose of or encumber shares of Class M Common Stock (or any interest therein), such holder of Class M Common Stock must obtain the prior written consent of the Board; provided, however that the Board may delegate the power to make any decision to consent to a transfer on behalf of the Corporation under this Section 13 to the Corporation’s Chief Executive Officer. In the case of any transfer consented to by the Corporation, the transferee, assignee, or other recipient shall receive and hold the shares of Class M Common Stock subject to the provisions of this Section 13, and there shall be no further transfer of such stock except in accordance with this Section 13.

 

 

ARTICLE V

 

Except as otherwise provided in this Restated Certificate of Incorporation, in furtherance and not in limitation of the powers conferred by statute, the Board is expressly authorized to make, repeal, alter, amend and rescind any or all of the Bylaws of the Corporation.

 

ARTICLE VI

 

Subject to any additional vote required by this Restated Certificate of Incorporation, the number of directors of the Corporation shall be determined in the manner set forth in the Bylaws of the Corporation.

 

ARTICLE VII

 

Elections of directors need not be by written ballot unless the Bylaws of the Corporation shall so provide.

 

ARTICLE VIII

 

Meetings of stockholders may be held within or without the State of Delaware, as the Bylaws of the Corporation may provide. The books of the Corporation may be kept (subject to any provision contained in the statutes) outside the State of Delaware at such place or places as may be designated from time to time by the Board or in the Bylaws of the Corporation.

 

 23 

 

 

ARTICLE IX

 

A director of the Corporation shall not be personally liable to the Corporation or its stockholders for monetary damages for breach of fiduciary duty as a director, except for liability (i) for any breach of the director’s duty of loyalty to the Corporation or its stockholders, (ii) for acts or omissions not in good faith or that involve intentional misconduct or a knowing violation of law, (iii) under Section 174 of the General Corporation Law, or (iv) for any transaction from which the director derived any improper personal benefit. If the General Corporation Law is amended after approval by the stockholders of this Article IX to authorize corporate action further eliminating or limiting the personal liability of directors, then the liability of a director of the Corporation shall be eliminated or limited to the fullest extent permitted by the General Corporation Law as so amended.

 

Any amendment, repeal or modification of the foregoing provisions of this Article IX by the stockholders of the Corporation shall not adversely affect any right or protection of a director of the Corporation existing at the time of, or increase the liability of any director of the Corporation with respect to any acts or omissions of such director occurring prior to, such amendment, repeal or modification.

 

ARTICLE X

 

The Corporation reserves the right to amend, alter, change or repeal any provision contained in this Restated Certificate of Incorporation, in the manner now or hereafter prescribed by statute, and all rights conferred upon stockholders herein are granted subject to this reservation.

 

ARTICLE XI

 

To the fullest extent permitted by applicable law, the Corporation is authorized to provide indemnification of (and advancement of expenses to) directors, officers, employees and agents of the Corporation (and any other persons to which General Corporation Law permits the Corporation to provide indemnification) through Bylaw provisions, agreements with such persons, vote of stockholders or disinterested directors or otherwise, in excess of the indemnification and advancement otherwise permitted by Section 145 of the General Corporation Law, subject only to limits created by applicable General Corporation Law (statutory or non-statutory), with respect to actions for breach of duty to the Corporation, its stockholders, and others.

 

Any amendment, repeal or modification of the foregoing provisions of this Article XI shall not adversely affect any right or protection of a director, officer, employee, agent or other person existing at the time of, or increase the liability of any such person with respect to any acts or omissions of such person occurring prior to, such amendment, repeal or modification.

 

 24 

 

 

ARTICLE XII

 

The Corporation renounces any interest or expectancy of the Corporation in, or in being offered an opportunity to participate in, an Excluded Opportunity. An “Excluded Opportunity” is any matter, transaction or interest that is presented to, or acquired, created or developed by, or which otherwise comes into the possession of, (i) any director of the Corporation who is not an employee of the Corporation or any of its subsidiaries, or (ii) any holder of Preferred Stock or any partner, member, director, stockholder, employee or agent of any such holder, other than someone who is an employee of the Corporation or any of its subsidiaries (collectively, “Covered Persons”), unless such matter, transaction or interest is presented to, or acquired, created or developed by, or otherwise comes into the possession of, a Covered Person expressly and solely in such Covered Person’s capacity as a director of the Corporation.

 

    *    *    *

 

THIRD: The foregoing amendment and restatement was approved by the holders of the requisite number of shares of said Corporation in accordance with Section 228 of the General Corporation Law.

 

FOURTH: That said Restated Certificate of Incorporation, which restates and integrates and further amends the provisions of the Corporation’s Restated Certificate of Incorporation, has been duly adopted in accordance with Sections 242 and 245 of the General Corporation Law.

 

 

 

 25 

 

 

IN WITNESS WHEREOF, this Restated Certificate of Incorporation has been executed by a duly authorized officer of the Corporation on this 19th day of January, 2017.

 

 

 

  /s/ Benjamin Miller    
  Benjamin Miller
  Chief Executive Officer and President

 

 

 

 

 

 

   

EX1A-2B BYLAWS 4 v456959_ex2-2.htm EXHIBIT 2.2

 

Exhibit 2.2

 

BY-LAWS

 

of

 

RISE COMPANIES CORP.

(the “Corporation”)

 

Article I - Stockholders

 

1.          Annual Meeting. The annual meeting of stockholders shall be held for the election of directors each year at such place, date and time as shall be designated by the Board of Directors of the Corporation (the “Board of Directors”). Any other proper business may be transacted at the annual meeting. If no date for the annual meeting is established or said meeting is not held on the date established as provided above, a special meeting in lieu thereof may be held or there may be action by written consent of the stockholders on matters to be voted on at the annual meeting, and such special meeting or written consent shall have for the purposes of these By-laws or otherwise all the force and effect of an annual meeting.

 

2.          Special Meetings. Special meetings of stockholders may be called by the Chief Executive Officer, if one is elected, or, if there is no Chief Executive Officer, a President, or by the Board of Directors, but such special meetings may not be called by any other person or persons. The call for the meeting shall state the place, date, hour and purposes of the meeting. Only the purposes specified in the notice of special meeting shall be considered or dealt with at such special meeting.

 

3.          Notice of Meetings. Whenever stockholders are required or permitted to take any action at a meeting, a notice stating the place, if any, date and hour of the meeting, the means of remote communications, if any, by which stockholders and proxyholders may be deemed to be present and vote at such meeting, and, in the case of a special meeting, the purpose or purposes of the meeting, shall be given by the Secretary (or other person authorized by these By-laws or by law) not less than ten (10) nor more than sixty (60) days before the meeting to each stockholder entitled to vote thereat and to each stockholder who, under the Certificate of Incorporation or under these By-laws is entitled to such notice. If mailed, notice is given when deposited in the mail, postage prepaid, directed to such stockholder at such stockholder’s address as it appears in the records of the Corporation. Without limiting the manner by which notice otherwise may be effectively given to stockholders, any notice to stockholders may be given by electronic transmission in the manner provided in Section 232 of the Delaware General Corporation Law (the “DGCL”).

 

If a meeting is adjourned to another time or place, notice need not be given of the adjourned meeting if the time and place, if any, and the means of remote communications, if any, by which stockholders and proxyholders may be deemed to be present in person and vote at such adjourned meeting are announced at the meeting at which the adjournment is taken, except that if the adjournment is for more than thirty (30) days, or if after the adjournment a new record date is fixed for the adjourned meeting, notice of the adjourned meeting shall be given to each stockholder of record entitled to vote at the meeting.

 

 

 

 

4.          Quorum. The holders of a majority in interest of all stock issued, outstanding and entitled to vote at a meeting, present in person or represented by proxy, shall constitute a quorum. Any meeting may be adjourned from time to time by a majority of the votes properly cast upon the question, whether or not a quorum is present. The stockholders present at a duly constituted meeting may continue to transact business until adjournment notwithstanding the withdrawal of enough stockholders to reduce the voting shares below a quorum.

 

5.          Voting and Proxies. Except as otherwise provided by the Certificate of Incorporation or by law, each stockholder entitled to vote at any meeting of stockholders shall be entitled to one vote for each share of stock held by such stockholder which has voting power upon the matter in question. Each stockholder entitled to vote at a meeting of stockholders or to express consent or dissent to corporate action in writing without a meeting may authorize another person or persons to act for such stockholder by either written proxy or by a transmission permitted by Section 212(c) of the DGCL, but no proxy shall be voted or acted upon after three years from its date, unless the proxy provides for a longer period or is irrevocable and coupled with an interest. Proxies shall be filed with the Secretary of the meeting, or of any adjournment thereof. Except as otherwise limited therein, proxies shall entitle the persons authorized thereby to vote at any adjournment of such meeting.

 

6.          Action at Meeting. When a quorum is present, any matter before the meeting shall be decided by vote of the holders of a majority of the shares of stock voting on such matter except where a larger vote is required by law, by the Certificate of Incorporation or by these By-laws. Any election of directors by stockholders shall be determined by a plurality of the votes cast, except where a larger vote is required by law, by the Certificate of Incorporation or by these By-laws. The Corporation shall not directly or indirectly vote any share of its own stock; provided, however, that the Corporation may vote shares which it holds in a fiduciary capacity to the extent permitted by law.

 

7.          Presiding Officer. Meetings of stockholders shall be presided over by the Chairman of the Board, if one is elected, or in his or her absence, the Vice Chairman of the Board, if one is elected, or if neither is elected or in their absence, a President. The Board of Directors shall have the authority to appoint a temporary presiding officer to serve at any meeting of the stockholders if the Chairman of the Board, the Vice Chairman of the Board or a President is unable to do so for any reason.

 

8.          Conduct of Meetings. The Board of Directors may adopt by resolution such rules and regulations for the conduct of the meeting of stockholders as it shall deem appropriate. Except to the extent inconsistent with such rules and regulations as adopted by the Board of Directors, the presiding officer of any meeting of stockholders shall have the right and authority to prescribe such rules, regulations and procedures and to do all such acts as, in the judgment of such chairman, are appropriate for the proper conduct of the meeting. Such rules, regulations or procedures, whether adopted by the Board of Directors or prescribed by the presiding officer of the meeting, may include, without limitation, the following: (i) the establishment of an agenda or order of business for the meeting; (ii) rules and procedures for maintaining order at the meeting and the safety of those present; (iii) limitations on attendance at or participation in the meeting to stockholders of record of the Corporation, their duly authorized and constituted proxies or such other persons as the chairman of the meeting shall determine; (iv) restrictions on entry to the meeting after the time fixed for the commencement thereof; and (v) limitations on the time allotted to questions or comments by participants. Unless and to the extent determined by the Board of Directors or the presiding officer of the meeting, meetings of stockholders shall not be required to be held in accordance with the rules of parliamentary procedure.

 

2

 

 

9.          Action without a Meeting. Unless otherwise provided in the Certificate of Incorporation, any action required or permitted by law to be taken at any annual or special meeting of stockholders, may be taken without a meeting, without prior notice and without a vote, if a consent or consents in writing, setting forth the action so taken, shall be signed by the holders of outstanding stock having not less than the minimum number of votes that would be necessary to authorize or take such action at a meeting at which all shares entitled to vote thereon were present and voted and shall be delivered to the Corporation by delivery to its registered office, by hand or by certified mail, return receipt requested, or to the Corporation's principal place of business or to the officer of the Corporation having custody of the minute book. Every written consent shall bear the date of signature and no written consent shall be effective unless, within sixty (60) days of the earliest dated consent delivered pursuant to these By-laws, written consents signed by a sufficient number of stockholders entitled to take action are delivered to the Corporation in the manner set forth in these By-laws. Prompt notice of the taking of the corporate action without a meeting by less than unanimous written consent shall be given to those stockholders who have not consented in writing.

 

10.         Stockholder Lists. The officer who has charge of the stock ledger of the Corporation shall prepare and make, at least ten (10) days before every meeting of stockholders, a complete list of the stockholders entitled to vote at the meeting, arranged in alphabetical order, and showing the address of each stockholder and the number of shares registered in the name of each stockholder. Nothing contained in this Section 10 shall require the Corporation to include electronic mail addresses or other electronic contact information on such list. Such list shall be open to the examination of any stockholder, for any purpose germane to the meeting, for a period of at least ten (10) days prior to the meeting in the manner provided by law. The list shall also be open to the examination of any stockholder during the whole time of the meeting as provided by law.

 

Article II - Directors

 

1.          Powers. The business of the Corporation shall be managed by or under the direction of a Board of Directors who may exercise all the powers of the Corporation except as otherwise provided by law, by the Certificate of Incorporation or by these By-laws. In the event of a vacancy in the Board of Directors, the remaining directors, except as otherwise provided by law, may exercise the powers of the full Board of Directors until the vacancy is filled.

 

2.          Number and Qualification. Unless otherwise provided in the Certificate of Incorporation or in these By-laws, the number of directors which shall constitute the whole board shall be determined from time to time by resolution of the Board of Directors. Directors need not be stockholders.

 

3

 

 

3.          Vacancies; Reduction of Board. Unless otherwise provided in the Certificate of Incorporation, a majority of the directors then in office, although less than a quorum, or a sole remaining Director, may fill vacancies in the Board of Directors occurring for any reason and newly created directorships resulting from any increase in the authorized number of directors. In lieu of filling any vacancy, the Board of Directors may reduce the number of directors.

 

4.          Tenure. Except as otherwise provided by law, by the Certificate of Incorporation or by these By-laws, directors shall hold office until their successors are elected and qualified or until their earlier resignation or removal. Any director may resign at any time upon notice given in writing or by electronic transmission to the Corporation. Such resignation shall be effective upon receipt unless it is specified to be effective at some other time or upon the happening of some other event.

 

5.          Removal. To the extent permitted by law, a director may be removed from office with or without cause by vote of the holders of a majority of the shares of stock entitled to vote in the election of directors.

 

6.          Meetings. Regular meetings of the Board of Directors may be held without notice at such time, date and place as the Board of Directors may from time to time determine. Special meetings of the Board of Directors may be called, orally or in writing, by the Chief Executive Officer, if one is elected, or, if there is no Chief Executive Officer, the President, or by two or more Directors, designating the time, date and place thereof. Directors may participate in meetings of the Board of Directors by means of conference telephone or other communications equipment by means of which all directors participating in the meeting can hear each other, and participation in a meeting in accordance herewith shall constitute presence in person at such meeting.

 

7.          Notice of Meetings. Notice of the time, date and place of all special meetings of the Board of Directors shall be given to each director by the Secretary, or Assistant Secretary, or in case of the death, absence, incapacity or refusal of such persons, by the officer or one of the directors calling the meeting. Notice shall be given to each director in person, by telephone, or by facsimile, electronic mail or other form of electronic communications, sent to such director’s business or home address at least twenty-four (24) hours in advance of the meeting, or by written notice mailed to such director’s business or home address at least forty-eight (48) hours in advance of the meeting.

 

8.          Quorum. At any meeting of the Board of Directors, a majority of the total number of directors shall constitute a quorum for the transaction of business. Less than a quorum may adjourn any meeting from time to time and the meeting may be held as adjourned without further notice.

 

9.          Action at Meeting. At any meeting of the Board of Directors at which a quorum is present, unless otherwise provided in the following sentence, a majority of the directors present may take any action on behalf of the Board of Directors, unless a larger number is required by law, by the Certificate of Incorporation or by these By-laws. So long as there are two (2) or fewer Directors, any action to be taken by the Board of Directors shall require the approval of all Directors.

 

4

 

 

10.         Action by Consent. Any action required or permitted to be taken at any meeting of the Board of Directors may be taken without a meeting if all members of the Board of Directors consent thereto in writing or by electronic transmission, and the writing or writings or electronic transmission or transmissions are filed with the records of the meetings of the Board of Directors. Such filing shall be in paper form if the minutes are maintained in paper form and shall be in electronic form if the minutes are maintained in electronic form.

 

11.         Committees. The Board of Directors may, by resolution passed by a majority of the whole Board of Directors, establish one or more committees, each committee to consist of one or more directors. The Board of Directors may designate one or more directors as alternate members of any committee, who may replace any absent or disqualified member at any meeting of the committee. In the absence or disqualification of a member of a committee, the member or members thereof present at any meeting and not disqualified from voting, whether or not such member or members constitute a quorum, may unanimously appoint another member of the Board of Directors to act at the meeting in the place of any such absent or disqualified member.

 

Any such committee, to the extent permitted by law and to the extent provided in the resolution of the Board of Directors, shall have and may exercise all the powers and authority of the Board of Directors in the management of the business and affairs of the Corporation, and may authorize the seal of the Corporation to be affixed to all papers which may require it; but no such committee shall have the power or authority in reference to the following: (i) approving or adopting, or recommending to the stockholders, any action or matter expressly required by the DGCL to be submitted to stockholders for approval or (ii) adopting, amending or repealing any provision of these By-laws.

 

Except as the Board of Directors may otherwise determine, any such committee may make rules for the conduct of its business, but in the absence of such rules its business shall be conducted so far as possible in the same manner as is provided in these By-laws for the Board of Directors. All members of such committees shall hold their committee offices at the pleasure of the Board of Directors, and the Board of Directors may abolish any committee at any time.

 

Article III - Officers

 

1.          Enumeration. The officers of the Corporation shall consist of one or more Presidents (who, if there is more than one, shall be referred to as Co-Presidents), a Treasurer, a Secretary, and such other officers, including, without limitation, a Chief Executive Officer and one or more Vice Presidents (including Executive Vice Presidents or Senior Vice Presidents), Assistant Vice Presidents, Assistant Treasurers and Assistant Secretaries, as the Board of Directors may determine. The Board of Directors may elect from among its members a Chairman of the Board.

 

2.          Election. The Presidents, Treasurer and Secretary shall be elected annually by the Board of Directors at their first meeting following the annual meeting of stockholders. Other officers may be chosen by the Board of Directors at such meeting or at any other meeting.

 

3.          Qualification. No officer need be a stockholder or Director. Any two or more offices may be held by the same person. Any officer may be required by the Board of Directors to give bond for the faithful performance of such officer’s duties in such amount and with such sureties as the Board of Directors may determine.

 

5

 

 

4.          Tenure. Except as otherwise provided by the Certificate of Incorporation or by these By-laws, each of the officers of the Corporation shall hold office until the first meeting of the Board of Directors following the next annual meeting of stockholders and until such officer’s successor is elected and qualified or until such officer’s earlier resignation or removal. Any officer may resign by delivering his or her written resignation to the Corporation, and such resignation shall be effective upon receipt unless it is specified to be effective at some other time or upon the happening of some other event.

 

5.          Removal. The Board of Directors may remove any officer with or without cause by a vote of a majority of the directors then in office.

 

6.          Vacancies. Any vacancy in any office may be filled for the unexpired portion of the term by the Board of Directors.

 

7.          Chairman of the Board and Vice Chairman. Unless otherwise provided by the Board of Directors, the Chairman of the Board of Directors, if one is elected, shall preside, when present, at all meetings of the stockholders and the Board of Directors. The Chairman of the Board shall have such other powers and shall perform such duties as the Board of Directors may from time to time designate.

 

Unless otherwise provided by the Board of Directors, in the absence of the Chairman of the Board, the Vice Chairman of the Board, if one is elected, shall preside, when present, at all meetings of the stockholders and the Board of Directors. The Vice Chairman of the Board shall have such other powers and shall perform such duties as the Board of Directors may from time to time designate.

 

8.          Chief Executive Officer. The Chief Executive Officer, if one is elected, shall have such powers and shall perform such duties as the Board of Directors may from time to time designate.

 

9.          Presidents. The Presidents shall, subject to the direction of the Board of Directors, each have general supervision and control of the Corporation’s business and any action that would typically be taken by a President may be taken by any Co-President. If there is no Chairman of the Board or Vice Chairman of the Board, a President shall preside, when present, at all meetings of stockholders and the Board of Directors. The Presidents shall have such other powers and shall perform such duties as the Board of Directors may from time to time designate.

 

10.         Vice Presidents and Assistant Vice Presidents. Any Vice President (including any Executive Vice President or Senior Vice President) and any Assistant Vice President shall have such powers and shall perform such duties as the Board of Directors may from time to time designate.

 

6

 

 

11.         Treasurer and Assistant Treasurers. The Treasurer shall, subject to the direction of the Board of Directors, have general charge of the financial affairs of the Corporation and shall cause to be kept accurate books of account. The Treasurer shall have custody of all funds, securities, and valuable documents of the Corporation, except as the Board of Directors may otherwise provide. The Treasurer shall have such other powers and shall perform such duties as the Board of Directors may from time to time designate.

 

Any Assistant Treasurer shall have such powers and perform such duties as the Board of Directors may from time to time designate.

 

12.         Secretary and Assistant Secretaries. The Secretary shall record the proceedings of all meetings of the stockholders and the Board of Directors (including committees of the Board of Directors) in books kept for that purpose. In the absence of the Secretary from any such meeting an Assistant Secretary, or if such person is absent, a temporary secretary chosen at the meeting, shall record the proceedings thereof. The Secretary shall have charge of the stock ledger (which may, however, be kept by any transfer or other agent of the Corporation) and shall have such other duties and powers as may be designated from time to time by the Board of Directors.

 

Any Assistant Secretary shall have such powers and perform such duties as the Board of Directors may from time to time designate.

 

13.         Other Powers and Duties. Subject to these By-laws, each officer of the Corporation shall have in addition to the duties and powers specifically set forth in these By-laws, such duties and powers as are customarily incident to such officer’s office, and such duties and powers as may be designated from time to time by the Board of Directors.

 

Article IV - Capital Stock

 

1.          Certificates of Stock. Pursuant to Section 158 of the DGCL, the shares of capital stock of the Corporation shall be recorded on the books of the Corporation in uncertificated form, unless and until the Board of Directors adopts a resolution permitting shares to be certificated.

 

(a)          For as long as the capital stock shall be recorded on the books of the Corporation in uncertificated form, each holder of capital stock of the Corporation shall be entitled to receive a statement of holdings, setting forth such holder’s share ownership.

 

(b)          If certificates are issued, such certificates shall be signed by, or in the name of the Corporation by the President or a Vice-President, and by the Treasurer or an Assistant Treasurer, or the Secretary or an Assistant Secretary. Such signatures may be a facsimile or similar electronic reproduction. In case any officer, transfer agent or registrar who has signed or whose facsimile signature has been placed on a certificate shall have ceased to be such officer, transfer agent or registrar before such certificate is issued, it may be issued by the Corporation with the same effect as if such person were such officer, transfer agent or registrar at the time of its issue. Every certificate for shares of stock which is subject to any restriction on transfer and every certificate issued when the Corporation is authorized to issue more than one class or series of stock shall contain such legend with respect thereto as is required by law. The Corporation shall be permitted to issue fractional shares.

 

7

 

 

2.          Transfers. Subject to any restrictions on transfer, shares of stock may be transferred on the books of the Corporation by the surrender to the Corporation or its transfer agent of the certificate therefor properly endorsed or accompanied by a written assignment or power of attorney properly executed, with transfer stamps (if necessary) affixed, and with such proof of the authenticity of signature as the Corporation or its transfer agent may reasonably require.

 

3.          Record Holders. Except as may otherwise be required by law, by the Certificate of Incorporation or by these By-laws, the Corporation shall be entitled to treat the record holder of stock as shown on its books as the owner of such stock for all purposes, including the payment of dividends and the right to vote with respect thereto, regardless of any transfer, pledge or other disposition of such stock, until the shares have been transferred on the books of the Corporation in accordance with the requirements of these By-laws.

 

It shall be the duty of each stockholder to notify the Corporation of such stockholder’s post office address.

 

4.          Record Date. In order that the Corporation may determine the stockholders entitled to notice of or to vote at any meeting of stockholders or any adjournment thereof, or to consent to corporate action in writing without a meeting, or entitled to receive payment of any dividend or other distribution or allotment of any rights, or entitled to exercise any rights in respect of any change, conversion or exchange of stock or for the purpose of any other lawful action, the Board of Directors may fix, in advance, a record date, which shall not precede the date on which it is established, and which shall not be more than sixty (60) nor less than ten (10) days before the date of such meeting, more than ten (10) days after the date on which the record date for stockholder consent without a meeting is established, nor more than sixty (60) days prior to any other action. In such case only stockholders of record on such record date shall be so entitled notwithstanding any transfer of stock on the books of the Corporation after the record date.

 

If no record date is fixed, (a) the record date for determining stockholders entitled to notice of or to vote at a meeting of stockholders shall be at the close of business on the day next preceding the day on which notice is given, or, if notice is waived, at the close of business on the day next preceding the day on which the meeting is held, (b) the record date for determining stockholders entitled to consent to corporate action in writing without a meeting, when no prior action by the Board of Directors is necessary, shall be the first date on which a signed written consent setting forth the action taken or proposed to be taken is delivered to the Corporation by delivery to its registered office in this state, to its principal place of business, or to an officer or agent of the Corporation having custody of the book in which proceedings of meetings of stockholders are recorded, and (c) the record date for determining stockholders for any other purpose shall be at the close of business on the day on which the Board of Directors adopts the resolution relating thereto.

 

8

 

 

5.          Lost Certificates. The Corporation may issue a new certificate of stock in the place of any certificate theretofore issued by it, alleged to have been lost, stolen or destroyed, and the Corporation may require the owner of the lost, stolen or destroyed certificate, or his legal representative, to give the Corporation a bond sufficient to indemnify it against any claim that may be made against it on account of the alleged loss, theft or destruction of any such certificate or the issuance of such new certificate.

 

Article V - Indemnification

 

1.          Definitions. For purposes of this Article V:

 

(a)          “Corporate Status” describes the status of a person who is serving or has served (i) as a Director of the Corporation, (ii) as an Officer of the Corporation, (iii) as a Non-Officer Employee of the Corporation, or (iv) as a director, partner, trustee, officer, employee or agent of any other corporation, partnership, limited liability company, joint venture, trust, employee benefit plan, foundation, association, organization or other legal entity which such person is or was serving at the request of the Corporation. For purposes of this Section 1(a), a Director, Officer or Non-Officer Employee of the Corporation who is serving or has served as a director, partner, trustee, officer, employee or agent of a Subsidiary shall be deemed to be serving at the request of the Corporation. Notwithstanding the foregoing, “Corporate Status” shall not include the status of a person who is serving or has served as a director, officer, employee or agent of a constituent corporation absorbed in a merger or consolidation transaction with the Corporation with respect to such person’s activities prior to said transaction, unless specifically authorized by the Board of Directors or the stockholders of the Corporation;

 

(b)          “Director” means any person who serves or has served the Corporation as a director on the Board of Directors of the Corporation;

 

(c)          “Disinterested Director” means, with respect to each Proceeding in respect of which indemnification is sought hereunder, a Director of the Corporation who is not and was not a party to such Proceeding;

 

(d)          “Expenses” means all reasonable attorneys fees, retainers, court costs, transcript costs, fees of expert witnesses, private investigators and professional advisors (including, without limitation, accountants and investment bankers), travel expenses, duplicating costs, printing and binding costs, costs of preparation of demonstrative evidence and other courtroom presentation aids and devices, costs incurred in connection with document review, organization, imaging and computerization, telephone charges, postage, delivery service fees, and all other disbursements, costs or expenses of the type customarily incurred in connection with prosecuting, defending, preparing to prosecute or defend, investigating, being or preparing to be a witness in, settling or otherwise participating in, a Proceeding;

 

(e)          “Liabilities” means judgments, damages, liabilities, losses, penalties, excise taxes, fines and amounts paid in settlement;

 

9

 

 

(f)          “Non-Officer Employee” means any person who serves or has served as an employee or agent of the Corporation, but who is not or was not a Director or Officer;

 

(g)          “Officer” means any person who serves or has served the Corporation as an officer of the Corporation appointed by the Board of Directors of the Corporation;

 

(h)          “Proceeding” means any threatened, pending or completed action, suit, arbitration, alternate dispute resolution mechanism, inquiry, investigation, administrative hearing or other proceeding, whether civil, criminal, administrative, arbitrative or investigative; and

 

(i)          “Subsidiary” shall mean any corporation, partnership, limited liability company, joint venture, trust or other entity of which the Corporation owns (either directly or through or together with another Subsidiary of the Corporation) either (i) a general partner, managing member or other similar interest or (ii) (A) 50% or more of the voting power of the voting capital equity interests of such corporation, partnership, limited liability company, joint venture or other entity, or (B) 50% or more of the outstanding voting capital stock or other voting equity interests of such corporation, partnership, limited liability company, joint venture or other entity.

 

2.          Indemnification of Directors and Officers. Subject to the operation of Section 4 of this Article V of these By-laws, each Director and Officer shall be indemnified and held harmless by the Corporation to the fullest extent authorized by the DGCL, as the same exists or may hereafter be amended (but, in the case of any such amendment, only to the extent that such amendment permits the Corporation to provide broader indemnification rights than such law permitted the Corporation to provide prior to such amendment), and to the extent authorized in this Section 2.

 

(a)          Actions, Suits and Proceedings Other than By or In the Right of the Corporation. Each Director and Officer shall be indemnified and held harmless by the Corporation against any and all Expenses and Liabilities that are incurred or paid by such Director or Officer or on such Director’s or Officer’s behalf in connection with any Proceeding or any claim, issue or matter therein (other than an action by or in the right of the Corporation), which such Director or Officer is, or is threatened to be made, a party to or participant in by reason of such Director’s or Officer’s Corporate Status, if such Director or Officer acted in good faith and in a manner such Director or Officer reasonably believed to be in or not opposed to the best interests of the Corporation and, with respect to any criminal proceeding, had no reasonable cause to believe his or her conduct was unlawful.

 

10

 

 

(b)          Actions, Suits and Proceedings By or In the Right of the Corporation. Each Director and Officer shall be indemnified and held harmless by the Corporation against any and all Expenses that are incurred by such Director or Officer or on such Director’s or Officer’s behalf in connection with any Proceeding or any claim, issue or matter therein by or in the right of the Corporation, which such Director or Officer is, or is threatened to be made, a party to or participant in by reason of such Director’s or Officer’s Corporate Status, if such Director or Officer acted in good faith and in a manner such Director or Officer reasonably believed to be in or not opposed to the best interests of the Corporation; provided, however, that no indemnification shall be made under this Section 2(b) in respect of any claim, issue or matter as to which such Director or Officer shall have been finally adjudged by a court of competent jurisdiction to be liable to the Corporation, unless, and only to the extent that, the Court of Chancery or another court in which such Proceeding was brought shall determine upon application that, despite adjudication of liability, but in view of all the circumstances of the case, such Director or Officer is fairly and reasonably entitled to indemnification for such Expenses that such court deems proper.

 

(c)          Survival of Rights. The rights of indemnification provided by this Section 2 shall continue as to a Director or Officer after he or she has ceased to be a Director or Officer and shall inure to the benefit of his or her heirs, executors, administrators and personal representatives.

 

(d)          Actions by Directors or Officers. Notwithstanding the foregoing, the Corporation shall indemnify any Director or Officer seeking indemnification in connection with a Proceeding initiated by such Director or Officer only if such Proceeding (including any parts of such Proceeding not initiated by such Director or Officer) was authorized in advance by the Board of Directors of the Corporation, unless such Proceeding was brought to enforce such Officer’s or Director’s rights to indemnification or, in the case of Directors, advancement of Expenses under these By-laws in accordance with the provisions set forth herein.

 

3.          Indemnification of Non-Officer Employees. Subject to the operation of Section 4 of this Article V of these By-laws, each Non-Officer Employee may, in the discretion of the Board of Directors of the Corporation, be indemnified by the Corporation to the fullest extent authorized by the DGCL, as the same exists or may hereafter be amended, against any or all Expenses and Liabilities that are incurred by such Non-Officer Employee or on such Non-Officer Employee’s behalf in connection with any threatened, pending or completed Proceeding, or any claim, issue or matter therein, which such Non-Officer Employee is, or is threatened to be made, a party to or participant in by reason of such Non-Officer Employee’s Corporate Status, if such Non-Officer Employee acted in good faith and in a manner such Non-Officer Employee reasonably believed to be in or not opposed to the best interests of the Corporation and, with respect to any criminal proceeding, had no reasonable cause to believe his or her conduct was unlawful. The rights of indemnification provided by this Section 3 shall exist as to a Non-Officer Employee after he or she has ceased to be a Non-Officer Employee and shall inure to the benefit of his or her heirs, personal representatives, executors and administrators. Notwithstanding the foregoing, the Corporation may indemnify any Non-Officer Employee seeking indemnification in connection with a Proceeding initiated by such Non-Officer Employee only if such Proceeding was authorized in advance by the Board of Directors of the Corporation.

 

11

 

 

4.          Determination. Unless ordered by a court, no indemnification shall be provided pursuant to this Article V to a Director, to an Officer or to a Non-Officer Employee unless a determination shall have been made that such person acted in good faith and in a manner such person reasonably believed to be in or not opposed to the best interests of the Corporation and, with respect to any criminal Proceeding, such person had no reasonable cause to believe his or her conduct was unlawful. Such determination shall be made by (a) a majority vote of the Disinterested Directors, even though less than a quorum of the Board of Directors, (b) a committee comprised of Disinterested Directors, such committee having been designated by a majority vote of the Disinterested Directors (even though less than a quorum), (c) if there are no such Disinterested Directors, or if a majority of Disinterested Directors so directs, by independent legal counsel in a written opinion, or (d) by the stockholders of the Corporation.

 

5.          Advancement of Expenses to Directors Prior to Final Disposition.

 

(a)          The Corporation shall advance all Expenses incurred by or on behalf of any Director in connection with any Proceeding in which such Director is involved by reason of such Director’s Corporate Status within thirty (30) days after the receipt by the Corporation of a written statement from such Director requesting such advance or advances from time to time, whether prior to or after final disposition of such Proceeding. Such statement or statements shall reasonably evidence the Expenses incurred by such Director and shall be preceded or accompanied by an undertaking by or on behalf of such Director to repay any Expenses so advanced if it shall ultimately be determined that such Director is not entitled to be indemnified against such Expenses. Notwithstanding the foregoing, the Corporation shall advance all Expenses incurred by or on behalf of any Director seeking advancement of expenses hereunder in connection with a Proceeding initiated by such Director only if such Proceeding (including any parts of such Proceeding not initiated by such Director) was (i) authorized by the Board of Directors of the Corporation, or (ii) brought to enforce such Director’s rights to indemnification or advancement of Expenses under these By-laws.

 

(b)          If a claim for advancement of Expenses hereunder by a Director is not paid in full by the Corporation within thirty (30) days after receipt by the Corporation of documentation of Expenses and the required undertaking, such Director may at any time thereafter bring suit against the Corporation to recover the unpaid amount of the claim and if successful in whole or in part, such Director shall also be entitled to be paid the expenses of prosecuting such claim. The failure of the Corporation (including its Board of Directors or any committee thereof, independent legal counsel, or stockholders) to make a determination concerning the permissibility of such advancement of Expenses under this Article V shall not be a defense to an action brought by a Director for recovery of the unpaid amount of an advancement claim and shall not create a presumption that such advancement is not permissible. The burden of proving that a Director is not entitled to an advancement of expenses shall be on the Corporation.

 

(c)          In any suit brought by the Corporation to recover an advancement of expenses pursuant to the terms of an undertaking, the Corporation shall be entitled to recover such expenses upon a final adjudication that the Director has not met any applicable standard for indemnification set forth in the DGCL.

 

12

 

 

6.          Advancement of Expenses to Officers and Non-Officer Employees Prior to Final Disposition.

 

(a)          The Corporation may, at the discretion of the Board of Directors of the Corporation, advance any or all Expenses incurred by or on behalf of any Officer or any Non-Officer Employee in connection with any Proceeding in which such person is involved by reason of his or her Corporate Status as an Officer or Non-Officer Employee upon the receipt by the Corporation of a statement or statements from such Officer or Non-Officer Employee requesting such advance or advances from time to time, whether prior to or after final disposition of such Proceeding. Such statement or statements shall reasonably evidence the Expenses incurred by such Officer or Non-Officer Employee and shall be preceded or accompanied by an undertaking by or on behalf of such person to repay any Expenses so advanced if it shall ultimately be determined that such Officer or Non-Officer Employee is not entitled to be indemnified against such Expenses.

 

(b)          In any suit brought by the Corporation to recover an advancement of expenses pursuant to the terms of an undertaking, the Corporation shall be entitled to recover such expenses upon a final adjudication that the Officer or Non-Officer Employee has not met any applicable standard for indemnification set forth in the DGCL.

 

7.          Contractual Nature of Rights.

 

(a)          The provisions of this Article V shall be deemed to be a contract between the Corporation and each Director and Officer entitled to the benefits hereof at any time while this Article V is in effect, in consideration of such person’s past or current and any future performance of services for the Corporation. Neither amendment, repeal or modification of any provision of this Article V nor the adoption of any provision of the Certificate of Incorporation inconsistent with this Article V shall eliminate or reduce any right conferred by this Article V in respect of any act or omission occurring, or any cause of action or claim that accrues or arises or any state of facts existing, at the time of or before such amendment, repeal, modification or adoption of an inconsistent provision (even in the case of a proceeding based on such a state of facts that is commenced after such time), and all rights to indemnification and advancement of Expenses granted herein or arising out of any act or omission shall vest at the time of the act or omission in question, regardless of when or if any proceeding with respect to such act or omission is commenced. The rights to indemnification and to advancement of expenses provided by, or granted pursuant to, this Article V shall continue notwithstanding that the person has ceased to be a director or officer of the Corporation and shall inure to the benefit of the estate, heirs, executors, administrators, legatees and distributees of such person.

 

(b)          If a claim for indemnification hereunder by a Director or Officer is not paid in full by the Corporation within sixty (60) days after receipt by the Corporation of a written claim for indemnification, such Director or Officer may at any time thereafter bring suit against the Corporation to recover the unpaid amount of the claim, and if successful in whole or in part, such Director or Officer shall also be entitled to be paid the expenses of prosecuting such claim. The failure of the Corporation (including its Board of Directors or any committee thereof, independent legal counsel, or stockholders) to make a determination concerning the permissibility of such indemnification under this Article V shall not be a defense to an action brought by a Director or Officer for recovery of the unpaid amount of an indemnification claim and shall not create a presumption that such indemnification is not permissible. The burden of proving that a Director or Officer is not entitled to indemnification shall be on the Corporation.

 

13

 

 

(c)          In any suit brought by a Director or Officer to enforce a right to indemnification hereunder, it shall be a defense that such Director or Officer has not met any applicable standard for indemnification set forth in the DGCL.

 

8.          Non-Exclusivity of Rights. The rights to indemnification and advancement of Expenses set forth in this Article V shall not be exclusive of any other right which any Director, Officer, or Non-Officer Employee may have or hereafter acquire under any statute, provision of the Certificate or these By-laws, agreement, vote of stockholders or Disinterested Directors or otherwise.

 

9.          Insurance. The Corporation may maintain insurance, at its expense, to protect itself and any Director, Officer or Non-Officer Employee against any liability of any character asserted against or incurred by the Corporation or any such Director, Officer or Non-Officer Employee, or arising out of any such person’s Corporate Status, whether or not the Corporation would have the power to indemnify such person against such liability under the DGCL or the provisions of this Article V.

 

10.         Other Indemnification. The Corporation’s obligation, if any, to indemnify or provide advancement of Expenses to any person under this Article V as a result of such person serving, at the request of the Corporation, as a director, partner, trustee, officer, employee or agent of another corporation, partnership, joint venture, trust, employee benefit plan or other enterprise shall be reduced by any amount such person may collect as indemnification or advancement of Expenses from such other corporation, partnership, joint venture, trust, employee benefit plan or enterprise (the “Primary Indemnitor”). Any indemnification or advancement of Expenses under this Article V owed by the Corporation as a result of a person serving, at the request of the Corporation, as a director, partner, trustee, officer, employee or agent of another corporation, partnership, joint venture, trust, employee benefit plan or other enterprise shall only be in excess of, and shall be secondary to, the indemnification or advancement of Expenses available from the applicable Primary Indemnitor(s) and any applicable insurance policies.

 

Article VI - Miscellaneous Provisions

 

1.          Fiscal Year. Except as otherwise determined by the Board of Directors, the fiscal year of the Corporation shall end on December 31 of each year.

 

2.          Seal. The Board of Directors shall have power to adopt and alter the seal of the Corporation.

 

14

 

 

3.          Execution of Instruments. Subject to any limitations which may be set forth in a resolution of the Board of Directors, all deeds, leases, transfers, contracts, bonds, notes and other obligations to be entered into by the Corporation in the ordinary course of its business without director action may be executed on behalf of the Corporation by the Chief Executive Officer (if one is elected), a President, or by any other officer, employee or agent of the Corporation as the Board of Directors may authorize.

 

4.          Voting of Securities. Unless the Board of Directors otherwise provides, a President, any Vice President or the Treasurer may waive notice of and act on behalf of this Corporation, or appoint another person or persons to act as proxy or attorney in fact for this Corporation with or without discretionary power and/or power of substitution, at any meeting of stockholders or shareholders of any other corporation or organization, any of whose securities are held by this Corporation.

 

5.          Resident Agent. The Board of Directors may appoint a resident agent upon whom legal process may be served in any action or proceeding against the Corporation.

 

6.          Corporate Records. The original or attested copies of the Certificate of Incorporation, By-laws and records of all meetings of the incorporators, stockholders and the Board of Directors and the stock and transfer records, which shall contain the names of all stockholders, their record addresses and the amount of stock held by each, shall be kept at the principal office of the Corporation, at the office of its counsel, or at an office of its transfer agent.

 

7.          Certificate of Incorporation. All references in these By-laws to the Certificate of Incorporation shall be deemed to refer to the Certificate of Incorporation of the Corporation, as amended and in effect from time to time.

 

8.          Amendments. These By-laws may be altered, amended or repealed, and new By-laws may be adopted, by the stockholders or by the Board of Directors; provided, that (a) the Board of Directors may not alter, amend or repeal any provision of these By-laws which by law, by the Certificate of Incorporation or by these By-laws requires action by the stockholders and (b) any alteration, amendment or repeal of these By-laws by the Board of Directors and any new By-law adopted by the Board of Directors may be altered, amended or repealed by the stockholders.

 

9.          Waiver of Notice. Whenever notice is required to be given under any provision of these By-laws, a written waiver, signed by the person entitled to notice, or a waiver by electronic transmission by the person entitled to notice, whether before or after the time of the event for which notice is to be given, shall be deemed equivalent to notice. Attendance of a person at a meeting shall constitute a waiver of notice of such meeting, except when the person attends a meeting for the express purpose of objecting at the beginning of the meeting to the transaction of any business because the meeting is not lawfully called or convened. Neither the business to be transacted at, nor the purpose of, any meeting needs to be specified in any written waiver or any waiver by electronic transmission.

 

15

 

EX1A-11 CONSENT 5 v456959_ex11-2.htm EXHIBIT 11.2

 

Exhibit 11.2

 

Consent of Independent Auditor

 

We consent to the use in this Regulation A Offering Circular on Form 1-A of Rise Companies Corp. of our report dated August 5, 2016, relating to our audits of the consolidated financial statements of Rise Companies Corp. as of and for the years ended December 31, 2015 and 2014, and to the reference to our firm under the heading “Experts” in such Regulation A Offering Circular.

 

 

/s/ Aronson LLC 

 

Rockville, Maryland

December 28, 2016

 

 

 

EX1A-11 CONSENT 6 v456959_ex11-3.htm EXHIBIT 11.3

 

Exhibit 11.3

 

Consent of Independent Auditor

 

We consent to the use in this Regulation A Offering Circular on Form 1-A of Rise Companies Corporation of our report dated April 26, 2016, relating to our audit of the financial statements of Fundrise Real Estate Investment Trust, LLC, as of December 31, 2015 and for the period May 15, 2015 (inception) through December 31, 2015, and to the reference to our firm under the heading “Experts” in such Regulation A Offering Circular.

 

 

/s/ RSM US LLP

 

McLean, Virginia

December 27, 2016

 

 

 

EX1A-13 TST WTRS 7 v456959_ex13-1.htm EXHIBIT 13.1

 

Exhibit 13.1

 

Lead up #1

 

Preview text: I’ve lost count of the number of times people have told us what wasn’t possible.

Subject Line Options:

-Our next big innovation is coming
-Making the impossible, inevitable

 

Jordan,

 

Steve Jobs said the people who are crazy enough to think they can change the world, usually are the ones that do.

 

Six years ago people called us crazy when we set out on a mission to revolutionize the investment industry.

 

Now, as we are about to embark on perhaps the biggest step yet in that journey, I wanted to share with you a short letter.

 

Button [Read the Letter]

 

Best,

Ben

 

This solicitation of interest is not a solicitation of money or any other consideration and, if sent, will not be accepted. No offer to buy the securities can be accepted and no part of the purchase price can be received until the offering statement is qualified, and any such offer may be withdrawn or revoked, without obligation or commitment of any kind, at any time before notice of its acceptance given after the qualification date. An indication of interest involves no obligation or commitment of any kind. A copy of the publicly filed offering statement may be obtained at fundrise.com/oc.

  

 

 

 

Lead up #2

 

Preview text: We never sit still for long. It’s just not in our DNA.

Subject Line:

-Do you remember when they invented the…

 

"Innovation distinguishes between a leader and a follower."

- Steve Jobs

 

Are you ready to revolutionize the investment industry with us?

 

link

 

This solicitation of interest is not a solicitation of money or any other consideration and, if sent, will not be accepted. No offer to buy the securities can be accepted and no part of the purchase price can be received until the offering statement is qualified, and any such offer may be withdrawn or revoked, without obligation or commitment of any kind, at any time before notice of its acceptance given after the qualification date. An indication of interest involves no obligation or commitment of any kind. A copy of the publicly filed offering statement may be obtained at fundrise.com/oc.

 

 

 

 

Lead up #3

 

Preview text: we’re embarking on big things--and even bigger asset classes.

Subject Line:

-Are you ready to make history?
-Jordan, are you ready to make history?

 

Jordan, we’ve spent nearly a year working on our next big innovation.

 

It’s hard to sum up our excitement but let’s just say it will be...

 

cutting-edge

ground-breaking

revolutionary

historic

f*cking awesome

a huge milestone for the entire finance industry...

 

And, it will be available exclusively to you, our investors: link

 

This solicitation of interest is not a solicitation of money or any other consideration and, if sent, will not be accepted. No offer to buy the securities can be accepted and no part of the purchase price can be received until the offering statement is qualified, and any such offer may be withdrawn or revoked, without obligation or commitment of any kind, at any time before notice of its acceptance given after the qualification date. An indication of interest involves no obligation or commitment of any kind. A copy of the publicly filed offering statement may be obtained at fundrise.com/oc.

 

 

 

 

Lead up #4

 

Preview text: our next innovation is for Fundrise investors only.

Subject Line:

-Exclusively available to you

 

Jordan,

 

Last week, our CEO, Ben, sent you a letter about the launch of our next big innovation.

(If you haven’t read it, be sure to here)

 

We believe it will completely change what it means to be a Fundrise investor.

 

As with our previous big releases, we expect there to be significantly more demand than we can accommodate.

 

As such, our next innovation will be exclusively available to our existing investors on a first come, first serve basis.

 

Look out for your personal invitation in the next few days!

 

Brandon

 

This solicitation of interest is not a solicitation of money or any other consideration and, if sent, will not be accepted. No offer to buy the securities can be accepted and no part of the purchase price can be received until the offering statement is qualified, and any such offer may be withdrawn or revoked, without obligation or commitment of any kind, at any time before notice of its acceptance given after the qualification date. An indication of interest involves no obligation or commitment of any kind. A copy of the publicly filed offering statement may be obtained at fundrise.com/oc.

 

 

 

 

TTW #1

 

Preview text: Here’s your private access link.

Subject Line:

-Introducing: The Fundrise iPO

 

Jordan,

 

Today, I am excited to invite you to preview The Fundrise iPO - a revolutionary Internet Public Offering - where you will have the opportunity to become an owner of a high-growth technology company.

 

Here’s your private access link to preview The Fundrise iPO: link

 

We built Fundrise based on the belief that by doing things differently, we can achieve big things.

 

Now, we are taking another step in that mission by giving you access to an exclusive opportunity that most individuals never have.

 

Best,

Ben

 

The information contained herein relates to the Regulation A offering of Rise Companies Corp., the parent company of Fundrise, LLC (the "Fundrise iPO"), the offering circular for which may be obtained at www.fundrise.com/oc.

 

This solicitation of interest is not a solicitation of money or any other consideration and, if sent, will not be accepted. No offer to buy the securities of Rise Companies Corp. can be accepted and no part of the purchase price can be received until the offering statement is qualified, and any such offer may be withdrawn or revoked, without obligation or commitment of any kind, at any time before notice of its acceptance given after the qualification date. An indication of interest involves no obligation or commitment of any kind. A copy of the publicly filed offering statement may be obtained at fundrise.com/oc.

 

 

 

 

TTW Automated Confirmation

 

Sender: Fundrise

Subject Line:

-Your interest in The Fundrise iPO has been confirmed

 

Jordan,

 

This email confirms that you would like to invest $[ ] in The Fundrise iPO.

 

Important: This is only an expression of interest and you have NOT yet made an investment.

 

You will receive an email notification when The Fundrise iPO is open for investment.

 

Please note, we anticipate that demand to invest in The Fundrise iPO will exceed the amount available. Investments will be accepted on a first come, first serve basis.

 

If you have questions, please email investments@fundrise.com.

 

 

The information contained herein relates to the Regulation A offering of Rise Companies Corp., the parent company of Fundrise, LLC (the "Fundrise iPO"), the offering circular for which may be obtained at www.fundrise.com/oc.

 

This solicitation of interest is not a solicitation of money or any other consideration and, if sent, will not be accepted. No offer to buy the securities of Rise Companies Corp. can be accepted and no part of the purchase price can be received until the offering statement is qualified, and any such offer may be withdrawn or revoked, without obligation or commitment of any kind, at any time before notice of its acceptance given after the qualification date. An indication of interest involves no obligation or commitment of any kind. A copy of the publicly filed offering statement may be obtained at fundrise.com/oc.

 

 

 

 

TTW #2

 

Preview text: Don’t miss your opportunity

Subject Line:

-Fwd: Introducing: The Fundrise iPO

 

Jordan, I wanted to make sure you had seen our recent email about The Fundrise iPO.

 

Right now, we are confirming with people that they are interested in investing.

 

Here’s your private link:

  

Please let me know if you have any questions.

 

Best,

Kendall

 

The information contained herein relates to the Regulation A offering of Rise Companies Corp., the parent company of Fundrise, LLC (the "Fundrise iPO"), the offering circular for which may be obtained at www.fundrise.com/oc.

 

This solicitation of interest is not a solicitation of money or any other consideration and, if sent, will not be accepted. No offer to buy the securities of Rise Companies Corp. can be accepted and no part of the purchase price can be received until the offering statement is qualified, and any such offer may be withdrawn or revoked, without obligation or commitment of any kind, at any time before notice of its acceptance given after the qualification date. An indication of interest involves no obligation or commitment of any kind. A copy of the publicly filed offering statement may be obtained at fundrise.com/oc.

 

 

 

 

TTW #3

 

Preview text: We’ve been blown away by your reactions to The Fundrise iPO.

Subject Line:

-$XX from XX of investors

 

Jordan,

 

So far, XX of people have told us they are interested in investing $XX in The Fundrise iPO.

 

Image of map

See more (link to map):

 

The Fundrise iPO will be available exclusively to existing investors. However, we anticipate that there will be more demand to invest than we can accommodate.

 

Here’s your private access link: link

  

The information contained herein relates to the Regulation A offering of Rise Companies Corp., the parent company of Fundrise, LLC (the "Fundrise iPO"), the offering circular for which may be obtained at www.fundrise.com/oc.

 

This solicitation of interest is not a solicitation of money or any other consideration and, if sent, will not be accepted. No offer to buy the securities of Rise Companies Corp. can be accepted and no part of the purchase price can be received until the offering statement is qualified, and any such offer may be withdrawn or revoked, without obligation or commitment of any kind, at any time before notice of its acceptance given after the qualification date. An indication of interest involves no obligation or commitment of any kind. A copy of the publicly filed offering statement may be obtained at fundrise.com/oc.

 

 

 

EX1A-13 TST WTRS 8 v456959_ex13-2.htm EXHIBIT 13.2

 

Exhibit 13.2

 

 

Today I am honored to invite you to become an owner Rise Companies Corp., the parent company of Fundrise, through the first-ever internet public offering (The Fundrise iPO). Because we anticipate that demand to invest in the Fundrise iPO will exceed the amount available, access will be limited to existing investors only. Here's your personal, private access link: (link) Allowing investors like you to become owners is core to our mission to democratize investing. If you're interested in joining us as we take our next major step forward, you can learn more here: (link) Best, Ben Draft Confidential 1 The information contained herein relates to the Regulation A offering of Rise Companies Corp., the parent company of Fundrise, LLC (the "Fundrise iPO"), the offering circular for which may be obtained at www.fundrise.com/oc. This solicitation of interest is not a solicitation of money or any other consideration and, if sent, will not be accepted. No offer to buy the securities of Rise Companies Corp. can be accepted and no part of the purchase price can be received until the offering statement is qualified, and any such offer may be withdrawn or revoked, without obligation or commitment of any kind, at any time before notice of its acceptance given after the qualification date. An indication of interest involves no obligation or commitment of any kind. A copy of the publicly filed offering statement may be obtained at fundrise.com/oc.

 

 

 

 

We are taking Fundrise public through the internet allowing you to become an owner of the company. We believe allowing existing investors like you to become owners is a revolutionary step in achieving our mission to reinvent the financial industry. $-------- of interest from --- people Draft Confidential 2 The information contained herein relates to the Regulation A offering of Rise Companies Corp., the parent company of Fundrise, LLC (the "Fundrise iPO"), the offering circular for which may be obtained at www.fundrise.com/oc. This solicitation of interest is not a solicitation of money or any other consideration and, if sent, will not be accepted. No offer to buy the securities of Rise Companies Corp. can be accepted and no part of the purchase price can be received until the offering statement is qualified, and any such offer may be withdrawn or revoked, without obligation or commitment of any kind, at any time before notice of its acceptance given after the qualification date. An indication of interest involves no obligation or commitment of any kind. A copy of the publicly filed offering statement may be obtained at fundrise.com/oc.

 

 

 

 

 

 

Get early access to invest in a fast-growing tech company 3 Normally, you would only get to invest in a high-tech growth company like Fundrise after much of the value had been captured. We want to give our users the opportunity to get in early and benefit from an investment typically reserved for venture capital funds and ultra-high net worth individuals. Draft Confidential The information contained herein relates to the Regulation A offering of Rise Companies Corp., the parent company of Fundrise, LLC (the "Fundrise iPO"), the offering circular for which may be obtained at www.fundrise.com/oc. This solicitation of interest is not a solicitation of money or any other consideration and, if sent, will not be accepted. No offer to buy the securities of Rise Companies Corp. can be accepted and no part of the purchase price can be received until the offering statement is qualified, and any such offer may be withdrawn or revoked, without obligation or commitment of any kind, at any time before notice of its acceptance given after the qualification date. An indication of interest involves no obligation or commitment of any kind. A copy of the publicly filed offering statement may be obtained at fundrise.com/oc.

 

 

 

 

Are you interested in becoming an owner of Fundrise? The above graph represents the total cumulative dollar amount of real estate property that we (or our affiliates) have originated from third-party sources since January 2013 through December 23, 2016 Draft Confidential 4 $-------- of interest from --- people The information contained herein relates to the Regulation A offering of Rise Companies Corp., the parent company of Fundrise, LLC (the "Fundrise iPO"), the offering circular for which may be obtained at www.fundrise.com/oc. This solicitation of interest is not a solicitation of money or any other consideration and, if sent, will not be accepted. No offer to buy the securities of Rise Companies Corp. can be accepted and no part of the purchase price can be received until the offering statement is qualified, and any such offer may be withdrawn or revoked, without obligation or commitment of any kind, at any time before notice of its acceptance given after the qualification date. An indication of interest involves no obligation or commitment of any kind. A copy of the publicly filed offering statement may be obtained at fundrise.com/oc.

 

 

 

 

How much would you consider investing in The Fundrise iPO? Draft Confidential 5 $ Your non-binding expression of interest will help us to determine demand. The information contained herein relates to the Regulation A offering of Rise Companies Corp., the parent company of Fundrise, LLC (the "Fundrise iPO"), the offering circular for which may be obtained at www.fundrise.com/oc. This solicitation of interest is not a solicitation of money or any other consideration and, if sent, will not be accepted. No offer to buy the securities of Rise Companies Corp. can be accepted and no part of the purchase price can be received until the offering statement is qualified, and any such offer may be withdrawn or revoked, without obligation or commitment of any kind, at any time before notice of its acceptance given after the qualification date. An indication of interest involves no obligation or commitment of any kind. A copy of the publicly filed offering statement may be obtained at fundrise.com/oc.

 

 

 

 

Thanks for your interest. We will notify you when the Fundrise iPO becomes available for investment. Draft Confidential 6 The information contained herein relates to the Regulation A offering of Rise Companies Corp., the parent company of Fundrise, LLC (the "Fundrise iPO"), the offering circular for which may be obtained at www.fundrise.com/oc. This solicitation of interest is not a solicitation of money or any other consideration and, if sent, will not be accepted. No offer to buy the securities of Rise Companies Corp. can be accepted and no part of the purchase price can be received until the offering statement is qualified, and any such offer may be withdrawn or revoked, without obligation or commitment of any kind, at any time before notice of its acceptance given after the qualification date. An indication of interest involves no obligation or commitment of any kind. A copy of the publicly filed offering statement may be obtained at fundrise.com/oc.

 

 

 

 

There are fewer and fewer opportunities for average Americans to invest in new companies The stock market once offered a way for average investors to buy into the fastest-growing companies. The shrinking number of public companies means fewer and fewer opportunities for ordinary Americans to "get in early" and build wealth. Draft Confidential 7 Number of US Public Companies, 1996-2016 Source: World Federation of Exchanges Database via worldbank.org The information contained herein relates to the Regulation A offering of Rise Companies Corp., the parent company of Fundrise, LLC (the "Fundrise iPO"), the offering circular for which may be obtained at www.fundrise.com/oc. This solicitation of interest is not a solicitation of money or any other consideration and, if sent, will not be accepted. No offer to buy the securities of Rise Companies Corp. can be accepted and no part of the purchase price can be received until the offering statement is qualified, and any such offer may be withdrawn or revoked, without obligation or commitment of any kind, at any time before notice of its acceptance given after the qualification date. An indication of interest involves no obligation or commitment of any kind. A copy of the publicly filed offering statement may be obtained at fundrise.com/oc.

 

GRAPHIC 9 footer.gif GRAPHIC begin 644 footer.gif M1TE&.#EAQ0 ; /< /______S/__F?__9O__,___ /_,___,S/_,F?_,9O_, M,__, /^9__^9S/^9F?^99O^9,_^9 /]F__]FS/]FF?]F9O]F,_]F /\S__\S MS/\SF?\S9O\S,_\S /\ __\ S/\ F?\ 9O\ ,_\ ,S__\S_S,S_FW3KDW/)G4;-NK;EF.;,C6[,R?!L7R9NG5*,VQ: MO%3_=EU+5VCAQPMGHBR+^"#@RG:16AVLF+#3GRG-&FR<-S//P'4SVZR*5/1D MJ'%1CZ8\,'#MMS%3SRZZN2;0%3O/2C69LGA.WR99$OV??QEY45*M06'%F>K0;7>),QA!YMYJE67V9]7=6@:7 %2!U:BV&F M5W?8,2A0%2$J995H_X$(65P10M98:R'JAI9]A!UE(6\S"7:945U)-M6'S_4& M9(S? 3BD4L%Q=1=),4D7UA;%F0@EUQV^65U9!)T M)IH&?6DF?]9M&>::"LZI8'5CNLEFG'2R62:8!NHITJ"$%FKHH8@FJNBBC#;J MZ*.01BKII)1"9*-$85:JJ4;B@6977G%B>=-MOKF&TIUIDDJ99&&&N-=/\Y'U M^NJIJ6:X:4.PM4K6?6GJI*::OKH$ZW' _G4F8PUB!Z=[4:D)8%ODI7?IK<9V M&5.SY.'X*UKU&09;K1U6255:2MUV+:VH1KC74]-2*R9>J09I;JMUI?9@3\Z& M.V==K'JIE5UR,HMNO#T)V*Z[N46H*[I\:5O;:.>R:MZ^-]XI'[Q>$8NMOCBR M:]:XX2*,LQNPMO^U=R$0E)L;,+6?36OP!PG'.3')8O\;K2>N> GRAPHIC 10 image_001.jpg GRAPHIC begin 644 image_001.jpg M_]C_X 02D9)1@ ! 0 0 ! #_VP!# $! 0$! 0$! 0$! 0$! 0$! 0$! M 0$! 0$! 0$! 0$! 0$! 0$! 0$! 0$! 0$! 0$! 0$! 0$! 0$! 0$! 0'_ MVP!# 0$! 0$! 0$! 0$! 0$! 0$! 0$! 0$! 0$! 0$! 0$! 0$! 0$! 0$! M 0$! 0$! 0$! 0$! 0$! 0$! 0$! 0'_P 1" #O S0# 2( A$! Q$!_\0 M'P 04! 0$! 0$ $" P0%!@<("0H+_\0 M1 @$# P($ P4% M! 0 %] 0(# 01!1(A,4$&$U%A!R)Q%#*!D:$((T*QP152T? D,V)R@@D* M%A<8&1HE)B7J#A(6&AXB)BI*3E)66EYB9FJ*CI*6FIZBIJK*SM+6VM[BYNL+#Q,7& MQ\C)RM+3U-76U]C9VN'BX^3EYN?HZ>KQ\O/T]?;W^/GZ_\0 'P$ P$! 0$! M 0$! 0 $" P0%!@<("0H+_\0 M1$ @$"! 0#! <%! 0 0)W $" M Q$$!2$Q!A)!40=A<1,B,H$(%$*1H;'!"2,S4O 58G+1"A8D-.$E\1<8&1HF M)R@I*C4V-S@Y.D-$149'2$E*4U155E=865IC9&5F9VAI:G-T=79W>'EZ@H.$ MA8:'B(F*DI.4E9:7F)F:HJ.DI::GJ*FJLK.TM;:WN+FZPL/$Q<;'R,G*TM/4 MU=;7V-G:XN/DY>;GZ.GJ\O/T]?;W^/GZ_]H # ,! (1 Q$ /P#^_BBBB@ H MHHH **** "BBB@ HHHH **** "BBB@ HHHH **** "BBB@ HHHH **** "BB MB@ HHHH **** "BBB@ HHHH **** "BBB@ HHHH **** "BBB@ HHHH **** M "BBB@ HHHH **** "BBB@ HHHH **** "BBB@ HHHH **** "BBB@ HHHH M**** "BBB@ HHHH **** "BBB@ HHHH **** "BBB@ HHHH **** "BBB@ H MHHH **** "BBB@ HHHH **** "BBB@ HHHH **** "BBB@ HHHH **** "BB MB@ HHHH **** "BBB@ HHHH **** "BBB@ HHHH *\T^+GQ#M/A;X*E\77>A MZ[XF+>)/ GA'3O#OAIM%CUK6O$'Q)\<^'/AOX8TZSG\1ZQH.A6J7'B3Q9I2W MEYJNKV-I9V/VFZ>7,2JWI=?.?[4O_),_#'_9QG['GZ?M,_P!F@X>1FDD7)^/A/RN[+Z<<<8IW_"X/BG_T:7\;?_"S_9G_ M /G]U]"I&"N26SEOXC_>/^?_ *U.\I?5O^^C0!\\?\+@^*?_ $:7\;?_ L_ MV9__ )_='_"X/BG_ -&E_&W_ ,+/]F?_ .?W7T/Y2^K?]]&CRE]6_P"^C0!\ M\?\ "X/BG_T:7\;?_"S_ &9__G]UDZK^T#XG\/7/AA/&G[.GQB\&:-XH\;># MO ._$-AX5T";5+'PC\9M;\0G39-:U6QM[RYTW2-0ELH M9C>/;M!#*R_3OE+ZM_WT:^;/VH4">#OAO@L<_M*_LP=6/;X[^ _3&?<'(/<& M@#Z0MMWEG=G[[!_^M;_!&OHROG/]J7_DF?AC_LXS M]CW_ -:W^"- 'E_[2G[*_C+XX?$3P!\1O"7Q7G^'][X!\&>/_"=GI;:5_:6G M:A-X_LO[,O=7NY(9[/5()]+@2WFMK73=3L=/UF*&ZT?Q39ZWIU[:'1?/M,_9 M4_:5&G?$^R\9?M8>-O$6G^,OA?K?@'PGHDE_(-!\*WUWXXGUW3=>UU[#2]&\ M;>)O%%[X;5/#GC#QMH?COP-#<:3J^L:7X)^'_@:STWPT=,_1J/[@^K?^A&JN MH(TML\2R21&8/%YD,Q@G0R12(KP2@-LDC9ED#%7"*K.8Y IC8 _-Z']EGXV: MWJ5S;Z/^T]J'P[\ 1/HUIIO@+X%7_B+2O#_A,^'-!ET6+P7H+S:OJ$'A/0_" M.OK=/;6>C:=IT'BZPN)['QEI-J?"OARWMN;7]D_]N6?6M8F_X;7U30]+@\?_ M VU/PZNG1ZOKNH:IX*\$Z!!IFM6WB*VUV)='T^Z\7R+=6_B+PYHEO*FLW+V MWC#4O&:>(_-CEZO0OV"7TY_ NFW7QGUK3O"?@G0]'\*S>%?AYX?U+X5)XMT+ MPU=2BT'B-_"?Q!.G7FI>.M&ETJ3XW>(&T!M:\=^*_!WP\US0)?AQX:\,7O@? M7/?_ -ECX(>-/@7X3U+P[XV^*U]\5=4UC5CX@N[^_M/$<2:3JDFE:5H=_!H5 MUXD\:^,=0?2=5AT*PU_6K:2Z2&[\>:OXL\2V5CX9TS7=.\&>'0#YWU[]CS]J M"6ZT%_#G[9OQ*TNPTO1OB5I>IVEC>:3I6K>*+_Q%HVH6'P_USQCXOU;P9XX\ M1^(?^$$GO9UM--L[KPY>1KH0>(GN/#6FV=Y[K\==,UW2/A1\$]-\2:M;: MWK^G?'?]D73]TM[^UM-6UBQ^,7P[MM6U2UMM2U76=0MH=2U%)[R*"^U74 M[N&"1([N_OKM9;V7Z[KYJ_:D_P"1.^&W_9RO[,'_ *O?P'0!])KT/^\__H;4 MZFKT/^\__H;4Z@ HHHH **** "BBB@ HHHH **** "BBB@ HHHH **** "BB MB@ HHHH **** "BBB@ HHHH **** "BBB@ HHHH **** "BBB@ HHHH **** M "BBB@ HHHH **** "BBB@ HHHH **** "BBB@ HHHH **** "BBB@ HHHH M**** "BBB@ HHHH **** "BBB@ HHHH **** "BBB@ HHHH **** "BBB@ H MHHH **** "BBB@ HHHH **** "OF?]K?4+31_@_I^MZC*;;2M!^.O[*?B#6; MTQRR1:;HF@_M3?!K5]:U6Z$*2/'8:3I5E>:EJ%R5\NUL;6XN9F2&%W7Z8IK* M6QABI!!! 4]B""&!&""FVTER\27&I:C?316FGV$+/=WEW-%!;0R32HC71^V-^RP"2/CK\. 3 MU(UZW!/0<\>@'Y#TKQO_ (*'[T^&G[/[(6&?V^?^"?ZM@*V%;]KCX3J^&969 M P?:[(49DS&6\MW5OOK ]_S/^- 'S5_PV1^RS_T7?X<_^#^#_"O&OC7^T1\$ M/B;8_"OPA\/OB;X5\8^*+[]HW]G*\M-!\/7S:IJ<]IH_QE\':QJUVMK:Q22+ M::9I-A>ZC?W4@2VM+.UFGN)8T3)^^L#W_,_XU&\0==I9L9&1DX9<_,C#@%73 MXZ$?Q$@C.,AE(96'#*RLI((-24BC:,9SUYP!U. M>@P!^ ]SR2:6@ HHHH **** "BBB@ HHHH **** "BBB@ HHHH **** "BBB M@ HHHH **** "BBB@ HHHH **** "BBB@ HHHH **** "BBB@ HHHH **** M"BBB@ HHHH **** "BBB@ HHHH **** "BBB@ HHHH **** "BBB@ HHHH * M*** "BBB@ HHHH **** "BBN8\5^)[3PGI%QJ]Z;79&]G:65M<:EI^ER:OK. MJWD.EZ%X>L+G5+BSL?[:\1:Q=V6C:#;37*+J&K7EK8%H#<+,H!\:?LZ_ _PC M\0_V?_@9X_\ %^O_ !HUCQ;X[^#_ ,-?%_BO5S^T=^T1IPU;Q'XH\&:-K^N: MFFGZ9\6+?3M/2_U2[GO(]/L+6UL;"*XCM+*"""!;:/V;_AESX7?\_P#\:/\ MQ)O]I;_Y[U+^S6EQX1^&/@/X,:WIZZ%XK^$7@+P3X0NM"O?$.@:WKEWX4T+1 M)/"7A3QU&)+BVLXH-:T?Q!I4$]TVD^;<_1= 'SG_P , MN?"[_G_^-'_B3?[2W_SWJ/\ AESX7?\ /_\ &C_Q)O\ :6_^>]7T910!\Y_\ M,N?"[_G_ /C1_P")-_M+?_/>H_X9<^%W_/\ _&C_ ,2;_:6_^>]7T94;OM/0 MG@$A1N;J> H(8EL$ @$+AF;@4 ?G9=?LO?#;Q1^T=XJ\&:KXB_:%7PSH7P1^ M&OB73=)TC]K[]K?PY!;ZWXA\>?%K2]8U!CX=^..E&ZFU&R\-Z+$[78N3$FF# MRMCW,QD]/_X81^ G_08_:<_\3H_;>_\ HA:WK'Q'9V_Q\U_XB?98%\"^(_"/ MA;X,P?$*7QCX)_X1E_&?A#QWXN%EH]II2:L=;GO-5\6^.=7\ %)I;?4QXS\- M/H]KH$]I=C6H_J2&1I5+%=N"!R&!.0&&5=5=<*RA@ZJZOO1D7;E@#X]_X81^ M G_08_:<_P#$Z/VWO_HA:/\ AA'X"?\ 08_:<_\ $Z/VWO\ Z(6OLBB@#XW_ M .&$?@)_T&/VG/\ Q.C]M[_Z(6C_ (81^ G_ $&/VG/_ !.C]M[_ .B%K[(H MH _,/]H7]CKX3>%?A_IE[X<\4_M0:3>ZG\:/V9_"-W=V_P"W-^V^D\N@>.?V MC?A1X'\4Z>DT7[1"SVK:KX5U_5]*-Y;2175LE]]HA=)XP5]4'_!/']G=RP/B M+]KX%"5 _P"'BO\ P4(^[DE3D?M/8^9<-CDJ& )R#CU/]HU[O7?#VC>"O#VB MOXJ\9'QO\._B=I'A.Q\4^&/#>JZC8_ _XD>"_BI)V6H:?=M-&L]A>65_#% M>6,\NGZGI\EU875W:M>Z7J5K=:;J$,K[FHH ^& M?^'=W[.O?Q%^UZ1W!_X**?\ !0A@1W!4_M/88$<$$8(X/%>(? ;]A#X&_$'X M3>"_&/B?Q?\ MCWFOZW8ZC<:IK7VG::-4\1:Y?Z?H&B07-];B]UC4K.V!4%F/CG[-)NM"^'NG?#?7M*7 MPUXQ\"V<']N^&+CQ1X<\3ZC:6/B.]U/5]%UDW7AZ1%?1]5D;5M,L+V[T[2C= M:GX)_P##M[]G#_H9OVS/_%E'_!1K_P"BLH_X=O?LX?\ M0S?MF?\ BRC_ (*-?_165][44 ?!/_#M[]G#_H9OVS/_ !91_P %&O\ Z*RC M_AV]^SA_T,W[9G_BRC_@HU_]%97WM10!\$_\.WOV>-_P!I#1?%%]_:%M^U3!J%P-1T[X=^$;]ORWZQG@$ MXS@=/7VKY-\(>(X9?COXK^)36MC'X(^)O@CX?_"KP9XYB\:>"[[PQXGU?X3Z MUX^\1V5IHUK::JVMR:QXKU;XO^/-"L=.C@OIX5^$VH7UW!9KK6FQ3@'B/B/_ M ()7?LF>++;3K#Q->([#2_$7AOQ;IMKK7_!2+_@HSJ4>E^*?".MZ=XC\ M+>)M.%Y^UC(+'7/#6O:5IVLZ%J=JL=]I>IV<%]97,$ZYK4_X=D?LT?\ 0U_M MQ?\ BTC_ (*;?_1>U^@T$IE1F..'*@C@%2 ZG&Y\91E_B.?O<9VB:@#\\_\ MAV1^S1_T-?[<7_BT?_@IK_\ 1>T?\.R/V:/^AK_;B_\ %H__ 4U_P#HO:_0 MRB@#\\_^'9'[-'_0U_MQ?^+1_P#@IK_]%[7D'Q:_X)^_ 3P@WPN_L/QO^VQ; M+XJ^,'@SP9K0N/\ @IK_ ,%*;Y;K0=;AUQM0L46]_:SO$MY9F@@47L,27$2D MFVF@D"2Q?K77R]\<-1FUC7O /A[P_HDGB_4_AYXY\%_%KQCINC>*O"FD:OX7 M\)V%[K6DV&L7VE:]=)=ZA'K$L'B"YTC3X$L$U6V\'>*(H-D\L[RWECN+2[@=H+BVEBEB9D<,=*@#\\_^'9'[-'_0 MU_MQ?^+1_P#@IK_]%[1_P[(_9H_Z&O\ ;B_\6C_\%-?_ *+VOT,HH _//_AV M1^S1_P!#7^W%_P"+1_\ @IK_ /1>T?\ #LC]FCD?\)7^W#A@RL&_X*C?\%-6 M!1U*.I!_:]Q\R,P!YVDA@"0!7Z&5@>(/$6G^&=(O=9U6:&"UM#;PH);NQLWO MK^_NHM.TC2;234;NRM#J>N:O=66C:+;2W49U#5;VTLX]LEQ%D _+OX+?\$^/ M@+XZ\$WVO^(_&W[;EYJ2?$SXW^'8I;?_ (*;_P#!2C3(X]%\&_&KX@>#O#5H M+;3_ -K:WMBUAX^?L]WEWH7AS4? OB/1QX2\:1>)?'7Q#N/!U]XH\,^)M;30?BIX M\\2^/K75EE\-7#0C2;+7/$&N^#([JXMK>&ZU;PM>FVN;JQGT_4]0^CP<@'&, M@''IGM0!^>G_ [(_9H_Z&O]N+_Q:/\ \%-?_HO:/^'9'[-'_0U_MQ?^+1_^ M"FO_ -%[7Z&44 ?DC\8?^"?GP'\&?\*L70?&W[;=H/%OQE\#^"]<\[_@IQ_P M4IOS<^'M:35WU*SB^V?M;R_9)+AK.W5;NW\NXAQNC=2-P]D;_@F5^S.[,X\5 M_MP_.Q;Y?^"HO_!31%^8Y^5%_:[144YX5555' Q7O?[1GWO@-_VT?\.R/V:/^AK_ M &XO_%H__!37_P"B]K]#** /SS_X=D?LT?\ 0U_MQ?\ BT?_ (*:_P#T7M'_ M [(_9H_Z&O]N+_Q:/\ \%-?_HO:_0RB@#\]/^'97[-"X \6?MP*695W-_P5 M$_X*:R$#/S@?\9>@C\>_ME7M^ M/%_Q6T9)V_X*+_\ !0-&32O#/Q9\;^&M!M7,'[35LLKV.A:3IMD]S)&]S=/; MFXN[B[NI9KF;]1'ZI_OC^35\X?LE_P#)$-,_[*!\?Q'H X#_A@CX%_ M]#I^V3_XL9_X*%?_ $4%'_#!'P+_ .AT_;)_\6,_\%"O_HH*^T:* /B[_A@C MX%_]#I^V3_XL9_X*%?\ T4%'_#!'P+_Z'3]LG_Q8S_P4*_\ HH*^T:* /B[_ M (8(^!?_ $.G[9/_ (L9_P""A7_T4%>,WG['7PLB_:"T3P%%X]_;$;PO<_!G MQ1XMN=-/_!0[]O\ :6;7K+QSX1T6SO?MLG[39N5-MINJ:E#' LJ0LUSO?YXH M'B_3>OG2]_Y.T\/?]F[>,/\ U9G@2@#SG_A@CX%_]#I^V3_XL9_X*%?_ $4% M'_#!'P+_ .AT_;)_\6,_\%"O_HH*^T:* /B[_A@CX%_]#I^V3_XL9_X*%?\ MT4%'_#!'P+_Z'3]LG_Q8S_P4*_\ HH*^T:* /B[_ (8(^!?_ $.G[9/_ (L9 M_P""A7_T4%>/_'#]D/X8_#?P-!XO\)>//VN[76=.^(7P7LD;4_V_/V[/$VGW M&F^(?C+X$\.Z_876A>)_VD=6T"_BU+P_JNJZ:ZZGI=Y%$MX9DB:2)!7Z8U\Y M?M5?\D>NO^RD_ '_ -7Y\-J '']EWX79)%_\:,9./^,FOVEA^0'Q= ] !Z M =*3_AESX7?\_P#\:/\ Q)O]I;_Y[U?1E% 'SG_PRY\+O^?_ .-'_B3?[2W_ M ,]ZC_AESX7?\_\ \:/_ !)O]I;_ .>]7T910!\Y_P##+GPN_P"?_P"-'_B3 M?[2W_P ]ZC_AESX7?\__ ,:/_$F_VEO_ )[U?1E% 'SG_P ,N?"[_G_^-'_B M3?[2W_SWJ/\ AESX7?\ /_\ &C_Q)O\ :6_^>]7T910!\Y_\,N?"[_G_ /C1 M_P")-_M+?_/>H_X9<^%W_/\ _&C_ ,2;_:6_^>]7T910!\Y_\,N?"[_G_P#C M1_XDW^TM_P#/>H_X9<^%W_/_ /&C_P 2;_:6_P#GO5]&44 ?.?\ PRY\+O\ MG_\ C1_XDW^TM_\ />H_X9<^%W_/_P#&C_Q)O]I;_P">]7T910!\Y_\ #+GP MN_Y__C1_XDW^TM_\]ZC_ (9<^%W_ #__ !H_\2;_ &EO_GO5]&44 ?.?_#+G MPN_Y_P#XT?\ B3?[2W_SWJ/^&7/A=_S_ /QH_P#$F_VEO_GO5]&44 ?.?_#+ MGPN_Y_\ XT?^)-_M+?\ SWJ/^&7/A=_S_P#QH_\ $F_VEO\ Y[U?1E% 'SG_ M ,,N?"[_ )__ (T?^)-_M+?_ #WJ/^&7/A=_S_\ QH_\2;_:6_\ GO5]&5#- M))'Y>Q ^YPC D@@,"%88#$@2;!)\IV1EY3Q'M8 ^7/@QX>3P=\6OCKX(T?6/ M&5_X9T>W^$VJ:7I_B[QYXW\?SZ5>:[H7B@ZR]AJOCWQ/XEU>VMM0>QL7GM+: M]M[=98FEC@,C/(_U37RM\/?$D;_%GQGXU?3[6Q\)_&:R\%67PV\82^-?!FI: M-\07\'Z)K<]N?#&FZ7?RZJ'U[1[S4_$VBPH^L?VAX8T2[U:633)W&F1_5- ! M1110 4444 %%%% !1110 4444 %%%% !1110 4444 1RXVC)(&]#D;LY# K] MW'&X#?GY?+W;\+DUXQIV_P"(OC,ZSAKGP'X&N+W3-'47'A77/#_C/QE'<:7/ M=^);?R1?ZSI.H?"S5]+U7PA8)/Q^)KGQ/)<:>!H^E7MSH?$37-5ODM_A M]X8OKO3?%7C".]LFUS0;SPQ+XA^'&@3:3K#?\+/.@^)#C/X8T[4/B+X7-GJ-I/X+N-:\00B.SCTRXU/_ (2W084U;1;27Q)I*:?+ MJ%AIVJWMXOHOA_6M&\0Z3I^M^']8T[7M%UBUAU#2=9TB^M]2TO5;"XB2:"_T MZ_M)9[6\M)TD#Q36TLD+ GRV*BMAU+# 8H<@AEQD8.3PP*G(R.01SG&<5XO8 M2I\,/%;>')-R^"_&EW=ZCX3FFN?!FA:+X1\0QVOAVPC^%_AW2(4T74K^Z\8S M1>)/'.D!$UFXDU%?%EM+-96<.D6I /:@<@$=",CMU]CR/QHI%.Y5/3(!QG., MC/4<'Z]Z6@!&8*,GH,=B3DD DDD@ $DFO)OB5KU_<+I_@3PGJ,UGXM\9 MP:G8KJVD:IX6@U_P#X>ET^XMKKXG6VB^)Y7CURVT+6KG0='L;>WTK5HY/$7B M+04O+?\ LV2\D3T/7=8TC0=*N]7UW4K'2-*LA"]UJ&I7EII]G#YEQ%# DMW? M2P6L37-Q+#:PB2:-I9YHX8G$TD=>=_#C0]1O8M3\>>)K"]TKQ3XY73=1N/#^ MM67A@ZU\/]%&C6J6/PY.L>'%G&H6^A:K)K6MWK2:WKUF/%?B/Q3/IEVEI=Q0 MP '7W/A#PY/X6?PP-*L+72#$DD%O;Z9IFRRU%+V/5K76+2SDLYK!-8LM([U8;WP-XMO99/&G@R+3M/N;G5M6\+7?B#QK MX=BMWT[1?BK<:5X8:%-%T_QU(]/LX)-,TZUN9/5]I* M!6.3M 9@-N3CD@ \ GL#P.,UY-\2='U&QCT_QWX6T^_U3Q/X/-UJ<_AS0K?P MO;:S\2]"M=(UJ#_A74^L^(;<)8VL^M:K9>*-$6#4M"@'B[0]&BNM4L]/O=0$ MX!ZT"" 0<@@$'U!Y!I:QM&US2->TW3=6T'4[#6M%U2UBN],UC2KRWU+3-1LY M%3R;JRO[2:>WNH)MZF.:*62-PLA\PE>=F@ K#\0ZOI6@Z;/K&MZO9:'I=@@F MO-4U*Z@LM.LXS+%$LEW=W,L$$<;R2);!'FC>9K@10'[0T178ERJ2J M;MN]L?*@;!P7;"@X)R1@$X!\8NW7XG>,'TZ.8S> _A[>Q3:NUNW@[Q'X5^(' MC$'Q'IMSX.U.WG.K:IIU[\)]8TO0_%%XK6>DW/\ PE=YX?B@NBWAW6K&8 O_ M ZT;7KE+WQYXNTJ^TCQ9XT@TV\D\.ZTOA:^U?X=:.FCZ;;)\/8]?\-126^I M6=EJ<.J^(KUX]1U>U?Q-XAU8V5V=,AM0V;<-<_#GQI' ?'=[J'EV+VUG-'8:UK%_\ &7Q)XB6SN!%>:O.WC:RLI$LVG\97 M3V_MB_=7KR >(M!TSQ+I5QH^KVL%Y878198KBVM+Q(I M898KNRODM[^WN[)KK3KZVMK^QEN+6<6M];6UW$%F@C8 &O ,0QC.3M&>689[ M[6?YF0'B-FR63:7%WXQ\#V^F:5?:CK-]X>_P"$ M@\=Z,EE:6NF_%0:+X?E\O3M)\87UOK4,RRV.E0V7B;1/$.D6EI)#8QO7JU ! M3'D2,9(;BY.I0>&KL:;8V$<' MA_Q! _BKQ%X9L+^U73I-9N]/ *NGO/\ $;QM+K=O-%/\._!MQ>Z9I$MEJWA3 MQ%X<^('B^SO[.._U:>"U@U'4]'O/A#XG\.:EX?LH)+_3[IO%EUKEQT MF>:[\2=,U73)=-^(7A33]2U;Q%X<2XBU;PKX@:5IVAZ/8Z5I-E;:=I M]G$R6]I:006\";Y9)99!%;06T(EN)Y);FXD6!#-<2RS2;I)'=M*:$3"/YBIC MD6164#((#*0#]YIVT5YIN ML:7/#>Z;J5E=$-:75C>6CSVMU;31R1+#<0321S$KL=F;%;5>'Z-!'\.O'/\ MPA^%@\%>,I[O5O!2Q6_A+P]X;\%:W9V.B6MU\--+L;"?3=1U*Z\7,/$WQ'T< M?V+J$AFLO'D=[JT446B6:>X4 %,=TC +G&XX'!.2%+'H#T568GH "20!3ZY_ MQ/K>G^'M'GU74[BV@MXIK*U@2YO;&P-_JFIWD&EZ)HME/J5U963:OK^M7MAH MFAVLUS&;W6=0L+2'=/-$C 'G_P 0]8U#6+[3_ASX4U>[TW7_ !+ \OB'6=!U MOPW9>)OAUX):UU;?XY@T76X[^[NWU+6M.C\%:++%HUU':ZOJEQJ\NV+PY=@] M3XC\#Z1J_@^7PAIMO;>';6"QMK3PW<:-I&A,?!]]IBAO#&N^'],U+3KS1+:^ M\&:C'9:YX>233Y+6SU#3+1EMY(U:"3'^'7AK4+:PN/%GB07J>,/&:6NKZK9Z MO#X8NM3\'Z?.9-4TOX91:WX=TZTCUC0O =YJ>K6VGW-Q=:B]UJ.H:WK$-[OU M9R/3Z /// ?BF?4]/N-)\1QII?B_P_?WFD:WIEQJ'A^YU"ZBM;[4;31/%LEE MX>OKZ#2K#Q_I6F?\)?HNG70M;ZUL;V6QNK2"[TV]BA]#KQSX@:;J.BZS9>/_ M QI=UJ5];-H^D^-?#6A:7X836?'WA6XU&2QL&NMHJWPREU?6_&NAVD M>K11SPGQ-H=O:377B:.YL?2]'UJQUVSLM4TB]L=4TC4K*VU+3M5TVX2\T_4= M/O8EGL+[3[V O:WME?6[K=6MU:S36\]I+:W4$LUO=P2L ;%%%0S2-&H*J&9G M5%4YP2WKM#.!Q\S*DA1BW.JSRPM>$)8:#I+ZOI&B7/ MB;Q1J9>S\->$M*O=?NK+23K?B?6)+72=$@N[F..;4YK=9"T(E1L[P+X:U+1= M/U"_UJ6>\\4>([[4-H7=UJ&C>"X;_0]*T&+5M#\ 6=__P ( MMX>O+RW:^O-.TY;^]NGO]1O9Y.:TF4_$;QA<>*'=I? _@R:^T3PG#'<^#?$? MA?QGXA=/#U_=?$?3KFQCU35M+U+P)J-IK_P_T@'5M-FCU"3QPUWHUP3H-_%[ M4.@^@[$=O0\CZ'D4 >)>'%NO /BF;P)<8A\'^(9#?_#J=I?!OAW1/#30Z7;6 M@^#/AG0-+;3M5OY+#3M!UWQYI%RNF7I_LE]=L'GMX/#UN\GMB$LBL>I52>"O M) )X.2/H22.AYKBO'G@Z/QMH=WI<>H#1=8A@FN_#'B6/1]$UJ_\ !_BE;>X@ MT;QAHMMK]AJ-@-9T)YYWM#)!Y=(&NTT35-8LX++Q#IB67BCPV&OVOKKPUJ^FW=]9: M?OAC:>"QI&KZY;:YJWB./0TO-,\/V.I:AXBGL['7(=-U"_G\-VVBZP_B/ M3M,M;_4= 73YCK%K9.LD40!]3/+''@NZKGIDX[@$_09RQZ*N68A02/%[='^( M7C>.Z*R3_#_P+J3O9MN\%>(?#7CWQK%/#)!JD#[M:\1:') M_AG::U%K=AI?Q O?"GC;4[#4+RV;6=,_LCPC'%HFK1^(?$NK^'OLMG>:%-?: MK:;=G\>OV?O!N@:JN@>+O#EUH/A*XTVTNX?AYIC^*X+OQ)XM\7^+O#,'AGP[ MHWPST?6&\3^/=3\=^%_%FEZGX(\':1J7BQ/$5O=M=Z)'=SS;@#T+XF:1K4=I M;>+_ 987NI>+_",=_JUMX:TF\\/Z'/\2+"'2]4MS\-]4U[7-,OX=/T[6-0U M.WU?3I_/TF.U\4:/HUU=:SINF?VI)+W/A[Q'H/BC1]/USPYJVG:WHVI0^;8: MGI5[:ZE872(QBD\B^L)KBSG,$RO;SF">18KB.2%F$B,H\VFN:7#H]WJ.@ZAIFIZO!=66O:5_;>D+JNC7L, M6KZ3-?Z8)K.)M0B=/-M,_:"^"/@_XB>*-/B^./PCO/"NK:S/_;23_&#X.Z?8 M_"OXE3^)=$\":=\/TT6'4=-UN.]^+/B^?5[^WAU2;5=3'Q2M_%6ES26VH>*; M+3-/ /LBBO"Y?VEO@+#"UPWQD^%KVL%I=7]]>VWCSPQ>:?I5A:C5B^HZSJ5I MJDVG:'I7F:#K=FFK:W=Z;IUQJ6F76FVUQ+J"K:MZ/X0\:Z!XZT?^W_#%^FIZ M3_;?BG0!>1QR(DFH^#?%6K>#->2)6R9(+;7]#U.UCND9K>XBACNH'>"9'(!X M[^T9][X#?]G'_#+_ -%Z_7T:GW%_W5_D*^ M_P"S=O&'_JS/ E?1=?.E[_R=IX>_[-V\8?\ JS/ E 'T71110 4444 %?.7[ M57_)'KK_ +*3\ ?_ %?GPVKZ-KYR_:J_Y(]=?]E)^ /_ *OSX;4 ?1M%%% ! M1110 4444 %%%% !1110 4444 %%%% !1110 4444 %%%% "-]UOFV_*?FX^ M7C[W/''7GCCGBO'O&M_J'BG4X/AMX=N+ZTFO(;35/&^NZ1J'@Z:\\(>'H[VR MO[;2-6\/^(5U.^N(/BE9V>O^"]/O;7095L+.#Q-K$-_8ZMI6ER2=5X]\8Q^" M_#NIZPUI'J=Y'";70?#PU73-%U'Q=XDO(I8M"\):%?:Q?6&GG7/$>J-::3I< M4MS$PNKA&(960U%X#\,OX?LKNXU.\.K^)M8N[[4->URYT[1;'4KF.YU;4[S1 MM"N'T2QL8+G3?!.FW:>$O#SR">:A=WU_=@$/B?P3%KWA2X\,Z M9./!\UI82P^$/$&C:9HD][X#U*'3KC3='USPSI^IZ=J&DVEYHEK20V\/H9Y!'\^1^->/>-;.X\&Z MWI?Q'TF*YN+*-8/#OC[2;63PGI%K?>']5UG043XB>)-;UJ*RU"Y7X/:9;:YK M,=O'KL0;PKJWC%8M.UC6?[&AC /8 0PR"",D9'/()!'X$$'W%+5/3[JVO;*V MN[.:WN;2ZACN;:YM)H[BTN8+E%GBN;2XB9XY[6=)%EMYHV9)8721258&KE ! M1110 4444 %%%% !1110 4444 %%%% !6#XAU[3?#>FWNLZQ?6FGZ;80QR7% MS>7EG80[Y9A!;P?:K^ZLK.*XO;I[>PLA.;35C]AMXY9%UO4M-O?@SKV@-J5V([71[A/'LNDBUU!YO"6HP2 'SW\,/V MH?@8=5^)^M>/?&MAX7\=Z'JFL6'C_3/'D7@FUUKX=V7A6#PK'K/PPM=9\)SZ MC<:SX:^&VM^,M/BU"^UB]O[?6/%GC/5]_GN-"NM<\_2] \0R6<-]8S6;W?@ZZ;^SHIK?X@V=I??VUXD\%7-M%KO@S MP[97NM^/(/"VFO97=SZ9XK_9V^"?CNZTF[\7_"KPAXAG\/ZMXOUG2'U;28[J M.VU3Q_=VM[XTN6AQ]GO3XDOM.TW4=9M[ZWN;2YU73=-U1FEOK"UNK>A%^S1\ M XO$'B#Q7;_"'P&OB'Q8^MSZ]JB:#:;]3F\6V>JZ?XJO;A"DEI]N\8:=J]]8 M^*[^*S^U>*8!8VFN7E_#I.C"Q )_!G[3OP%^)'BO3OA_X)^)_AS7/'&K:!KO MBK2O"\$]U!J^H^'?"OBZ_P#!.M:Y8Q74-LE_I,'B?1]6L+6_LY[BTUNVTO4= M4T675-&M9[]?-?&O[0WP@\6>$K[3+:[\8:IJNIP^'AX9M?#W@637/&B>)-?\ M;?$#P/X.U;P/I6NZ7JFD2^*] \3_ M\;>*]/N[^SOK/P_8>#CXTU&U?1+4M M)W6@_LP?!7PIXH7QCX.\$?\ "&^*9)EFU+Q'X5USQ1H.K>)43Q@OCDV'C&^T MS6+>;Q7IK>))KN5+#75U2WM](NK_ ,-PM;>&=1U#0[K+G_9#_9SOY-3N;CX8 M6#2:NUS-,UGK7BRRBA:_\8S_ !!$^EPV>NPV^A3V7C:^U/Q5HDWAR'3F\-ZO MKGB2[T"736\1:Z=1 /6/AQXGO?$-A/:ZXES8>*=!GET[7-)U"YT,:M);QW=] M9:+XMO-%T74]1&@67CK3],C\3:3I-[]GO=,AO9]+N+=+NRO!'Z064'!/)!( M!)P" 3@ ]R![D\5Y!XKT?4O#>H:7X\\(:/<7NH:2FFZ%XG\,>'-(\-)J7CSP MF;B:PTVTFU?5TT^\M5^'%QK>J^+-"M(-8$'V5_$>AV]E]H\2I-;1^-/%]QJ7 MAVPL? =_%?>)/B#:)9^$];\.7GAO6(M&T>]BMVN?BO9VFJWUK;^*?#?@6TUC M3M=:#3Q>MK=_=:#I$%K&GB"TNG /F+Q!^UM^SWXG^/?C7X,^*?'8T_3_ (#: M]X1'C6UU73/#'BCP!XQ\<:[91:[I^DW=Q:CQ+JWA>'X$SQ^'?''B?Q#XAL/! M^F:#KL\.M/XA:Q^&_C9M"]9N?VQ/V<+C0X==T?XDZ=KT-UXK\!^$/[-T%;Y? M$@U/XC>*[;PIX9N'\/W<>FZQ_9E^MV_B:"_CM97U3P1$GB[PY%J^F7VB7.H] M._[-WP2NM/.G:C\,O!NII/XQMOB-J\LOA[2;.;Q!\0+72X-"N_&>O+H5AI.G MZKK^J:;!]@U^22U-EK=I/>V>IZ?)#?WL%QQ6B?L2_LK>']+T32+?X'^!K^'0 M=(TW1K6;7],?Q!=SVMA>07&F/J<^O3:@VLWEA/ +31[_ %9[K4=!T1F\.:'- M9Z$_]EH 6=$_;4_9D\1?V'+H'Q:TG7K37KK1M-TV^TS3==N+6;6-?GTVUTSP M]*5TL2CQ*9=6M9M1\/1PG6/#=E]JU#Q/8:+IUE<74/7:/^T?\$_&O@SPK\2/ M!/CK2?''@CQ7\0M,^&&A>)?"D<^NZ=<>,]:UW_A%K*R\VTMR\-NVJSI!+J>"/$FJ^*/"-_X%T]O$,@\$ZGIFL:Q M+'#J/AB;2;TZ?IWA_0 K^'_#>@:/I@!Y[\*OCIX!N_B+:^%/!B>)K_P'X^\+ M>'OBCHGB*+PMH/AOX;_#G4_B'I.B:CH'PLN;RW_L?4F\:?%**[U'XK6&A7>F M:YJUGJ>IZZFN:QI[>)/!&BW?V:KJQ8*#DCO[@@XZ,".H('S7I?[+OP M3\,1RR^#? >G^$M4MO#R>&M#UZR%SJUSX;MM/U<:]X6U/2M,\2RZ_H#:E\/= M?=M4^'UUJ6DW;^"1!)I7AR#2]"N[JTF[[PEXU^S:-KT/C6ZM-$UKP+]IMO%M M]KNH^'M,2YT?2WOK;3OB5=V]AK&H6_AKPKXULM)O?$&FQ:G+9R:9&NHZ=+;, M^CWERX!-\1/$NHV%I%X;\-EYO&'BN272M&CANO#OVW0]/GN=/TS7?B(^A^(= M0LH]=\/?#F+5=/US6[*".Z>^-UI^CK;O<:M;I)\^?&7PA^T#H-C\.8/V;=8T M*RL_ UE\3?$_C;2O$EII6D6?Q,\8R^%9;KP38^*6T5O##6C>-OB-J&J>(?'& ML:*NC64MW/J=WJ*V4MQ;ZQ9=1XS\"?$#XF_#7XC:O8S^(? _Q,\=^'[W3/AW M%)KNC>"?%WPGT*<: E[H.G_$;PKX8\:^(-&'BR_\.6_BOQ3<6=IJE]:W%]I? MA_3FM+WP_IVL6O@/A_X9_P#!2FTT?Q'>:U\;_@2_B2QCU;5/ /A?0M*\11?# M^^U:&'P1:>%_"/CCQ#XI\$^+OB4?!MW8VGCJ#Q+X@TO7+KQW%XBU'2_%J:AJ MD,MQX9T\ J?$;Q#_ ,%)/$/A[Q%_P@_A#X:^%+?Q5_PD6DZ)I9L]&NOBE\-; M";2;*/PIKU[J_P#POT?#K7]=O-5U2[A\6+8W'V#P-9^&-5UWPQ9?$Z\;2O#N MJGC'Q'_P4ST?3M6E\&>#_@QXEUS4=,CO(7FTFV.A>'KRXN_ ,,L&E:-JO[1W MAN]\1ZMHNF7'Q"L]*\+:EXB\'>'O'NM6&C>)=6^)_P ,;20^!KS?3X1?MQ2W MMYI/_"^=&L])@UWPM:Z7XQM)K"37D\#OJT;^/+Z'P=JOP;UCP[;_ !+O-+FU MN[TJ;7M0\7_#>UDNO"OA7P[X-\*2^#KWQAKW.?"N#_@H)XD\$?M*>$/BYIT& MA?$;5XO$\7P6\?0^+/!WA_X8Z=-IEII&G>%8?#TO@OPUK7Q-T6S\5:A*;#78])T;Q[I^F7&H_$GPAH\> MI:SHWA33O"]CJGQ MSX>OEU#X9Q:KXGU'43I>CZEKUS!K^B00^*H(;?Q!HGA MVXGUR]L5O&UCUGP]K&FZ[IUOJND:G::QIM]&9K74+&_M-1M)E21X'$%U8W%S M:RB*:.6WE,,L@2Z@N(FEE>,N?C/P3\/?VI&^*'AKQ-\2M1\-77@W1O%7Q.U& M'2/"7Q]^)A_LNS\6>*]5\0^&I]2\.P?!KPWI/Q*M_#F@:K;_ QM?!/B_58/ M#'A*#P[#X_T6\N->UN#1?"WT!8NWPW\92Z4MN8O GCJZO-0TRX6U\(Z%X>\# M>-Y9]*CF\+QK9R:5JEZ_Q6UG6M0\4Z2LFGZW?GQLOC(:EK2_\)/X7TR \0^ M/VH_M*>$/B7'\3OA]J>A:E\(?!?P\T*#4_AMJNJ>%M'E\8>--=^)=K8>(;NV MU;Q-XJ^'NEZ=J&C_ \=I?#I\3^,[+PU?>(Y;2R4P7,5W%JOS);Q?\%/=3L[ M/Q=<^ _@YI/C7QGJND^*[BVM],\+RZQ\+O#ND>)TN](^ 6N>)H?BW9R^(?!= MUX=\/0^(_&/B[1?[>U#7_B!X_P#$WA7P]X>\#^%[BT\=>"OT&O8G^(7CD:7- M S^ _ \NEZQJIEM_"6N^&_&_CEKR_AMO"MS]L&K:II=[\)]5T31?&%RUI::- M-/XLU'PBUEJLTGAC7].N?78I)$PS(N6WEPK-Y:D99CN**2%8[9)95#@K@H"P M% 'YW7'B#_@I'I7B/1-"LO"?P9]>OK34_ASIM]J=SI.@_';6C)X#?&)OM2\.>-?$/A/ MQAIVB75GI]EJ-SH :?7--FLHH[KSS]G7P/\ M!>'/$?B7Q%\<]2TG5;G5O"G MP_TG34\._&?X@>.-&T6\\.>!?!OA_P 3Z/!X.\2?#KP+X9#ZAXXTGQCX[N/B M;:^5XL\0IXRB\,>(=*@M?"^D^6 ?->J^'?\ @I#X[UOQ)9>(]+^#OAV&'3OA MWIOA'6QX:T/Q1X(\->)[6\OM1\0?&'P[X^+_$OK'[&WQ[_::^*/BGXR^%/VEO@_=?#+6?!/ MBS4]+\+_ -F>"KC1O"]WX'78/%=[\3O&'K'4[:_UC4-6B;3=+^\5N)F7YX I(481I6PS9W %X8<;?DV"7R6D+$;8\ M*7\D\8Z?/X6UNW^)WA[2[J\O$.G:)X^T3P]X=\-3:[XW\,-?M::7=WNLZGJ?!KPYH?C31+>9M M=9M_'6IZE_96B7' MB'P1I=W<>Y^-?$5[?Z38>&_!%[._B+XAZ?=VV@>)/#]SX9U2?P;H][I5T?\ MA:PT_7+Q+/5] \-W;:.;6'3(-V\)>.63PK'8>##IFAZ@O MBWXAZUH.M^(U\5:9KW@F6*/6]5U3P+XP\00Z?8* >"?"^S_;S_X7#\-)_B;- MXQN/A9#J&L7/CVZ>Z^!=E)>:[>> ? %OI5L^A^%O' O++X:Z+XDM_%\<&LZ1 M=>(O%/B7Q)?S03_"CPWX?BTSQ[JN#JGC#_@I%X&L_"C>"/C1\([:#X3[+G4=<\&:1\2FTW69/#4 MUW=?$WQ;\,M1\/B#Q5N:#\&/^"C%YI'@/4_'_P"TAX4L?&.EZYJ&F^*M-^&R M^'=.\&3^$-7M_$-E)XCDL_$O[/NLW?C+X@:1:ZGI1T[3-6E\/>"YMQL;'7;'Q5HV?PO_ ."D%S%XZ.L?M"?#$M+H-E'\.[;P_P"'],TQ)/$%GX M MK 2^,M8UOX/^)D@L-:\>76I:[XCO= T!I(K:WT@>&M-TC3H+GPK& <5K]Y_P M5/2PUJ#3?#_PPO=1\5R>'[63^S4\.'2OAY9WX^(UKXSN?"GB35?B]I&O-JMN M+KPCJWAR_P!9\*>);;0+JST306T#Q99W'B36M#^Y/AF+OX>ZA9?#S4H5@\-W MNC66I>!KVQL?!6A^#_#TUAHUG9Z]\)=(M] EL+JZU#1;O2]:\<:9/_8-O;W' MAS6M1L(+N>+P7,_ VF:5K,4\VB:GJ'Q0\6;O#. MI:W^SPGP]F\CP?!\&-2TG5;;P9\8[:W^*^EVLNK:9%XIMK^ZNGL_#M[:/I^I M>]:!\+?$,_PD\.>%=#EU)M/._[ \179;4(KK5M$B\)^'+F+1]5LXO$VIVU[=VUQ9Z=J,1T=)^).G2>%]5\ M0ZUIUWX7N=#O=1L=?\-ZW>^'XM9TO5XM3-CI>F3/::S=:2+WQ:DVEZIX6@EU M1)-7L/$GAZX7[,NK6T2_E;X0_9O_ ."F&A>9XYTKX[^!O^$RUE?$\=C!\1=3 MU'4=4TCP9XV^)GAKXKZ-X.^(#Z;\-O$=CXLUOX-Q7_C[X0^#[B'6-6L=+\'7 MUQJOA35+*^\5:DN@ 'VE\5=$_:$\,^-/!6M? >ST0?"GX=_#R]M[WX-V4'AG M18/&WB&;QMX/L(O#WA];O7/!6G:#JNF_"_\ X3.;PBFMZIIG@<^-)_",&H7F MF:7]ONYO&/$6L_\ !3&^MO"D-MX7^#&G6^K>*_A-JWB%/#D#1^(/"UCIWCC3 M]3\?^$=5O]<^.LVFZEX?UCP?I%['K'B_PU:7^N:5&M+\=ZM>>(QX&CU&W M\)1:S\(='\$Z:/ >J6_CNY\':GKUYJ\UYX7U*RC\2Z;XHUVSM$D[/P[\+_\ M@H[K6F:Q=^+/VC?"OAB[FUSQ3J_AC3M!\)>"/[:L_#MS!HD?@;PYX]N[CX3> M-O#]UK>D:?:WR^,1X*E^P7'C"_US7_"VN7WAJ^\+:'X5 'Z_XD_X*7Z1<6EC MX?\ #/P4\1I)<>"[G7/$UUX>CL]/M#ZOH=GHWCWQ+XDU2]T74VM/A-I!UK5KJTAU&EZAHT]II%KI-__:K\6:UI'B'P3IGA'2-!O_ U\+1XC\ >-/B_K&ASZ?JG@_P",?_"3>-M* MFB\+?"+XA:'KEI\3/A>UUX4U+4%O['R'$6C7.DSV%[-JNF@'V-;LEW!#%/%<=IX!\=?"OQQH?PRO9==\9^-?#^E3^-_C3\&HOA9HT/AF3^W4TZU\3 MZ_\ #3PE-IE[J=O::%>WVI:?J/BW4IM;EOF\6:I]I?LE>$_B9\$O"]Y\'/BW M>3Z_K-K=2^)/"OC&'Q?/XC\(ZUHFI37-F_@_P?8:AHWA>Z\$Q>"QHZWEI\,] M#\+Q^#_!/@G7/"NE:!XC\3W=AXBOK>KXB_9P^"7QE^*TWBC6/A'X+O\ 1_!_ MBBT\6:SXKE\-^"=1L_BO\3]"N[RQLQ?Z[IMS>>(ROP4UK1;^TU;1-;@L(-0\ M4ZQ=:>97CT3Q)I^L 'Q!\+9/V"=3-O\ 'BYTKQ%KVN?&KQWX:\&^&VU?4+[#7=8\ M96WAW6?CMX2U;X5>-+O01J/B3Q7JFA3>(-3TQ/!U]J^L^/9K^[\-3P^)M6\1 MW&EZG]WZ%^RG^SYX5\*:'X*\*?"GPWX;\/>&?$%AXGT&S\/RZUHE_I?B336\ M0SV>K0:_I5[:^(1?NOB[Q1!?W4U^\FHZ9XDU[3-0BO=/UK48[KR?XB_ 3]C_ M .&C^!-7\3? ;P]JEQ=>(=:T+PYJ(TM=:O+74Y/!7C[QYKFJ:Q>:YKT,NIKK MNG>'M4BU>_O[B_U'6-9@\*3:V9X= T34=! /%1I/[!$4'BGQQX5T+Q)\8=2M MOB9H7P>\867AS5?&GC;Q;X#\7?&'QKHFJ:1X5UK1O%6M6&I>#](D^)=W!%=+ M>QVL?AKQ_JOB+2M1:RUJS\36>E9GB7X3Q!JB^!CX \5^'[QO"VMZ3>^&- M4'B6V:Z\-:WJNHR_0W[/UU\#_&A\7>%?A?\ !'6]"\$6FK?#'XEZUK.NW?AF M?PH_Q3U#PG\+?C-X;MK;P\_CW7_%%CX\T?1_%O@/QGK&OV_A.R\.WGC!+Z\F M\4ZOXDBGOK_TFX_9/_9SOM2LM3G^#GA WNG6'@?3%BM]/GM+1])^&EQX ?!MKJMOJ<7@;PE%HX!^=OA#5/\ M@FU\5=$L_@GXR\=:79^(->N?A/\ #FW^%7B7X@^)= \2>)]0UCX>V/A'X1>. MM>^&4O\ 9NH^"O%/Q-^'6FZ#X=\2Z=XH\,Z)/8>)((?ACXVL)/%.+/5_UL^' MGP]\+_"[PKH_@CP-I3:-X5T>;59],TUKJ]O3:2:WK&H>(=1+W&HSW%\[3:EJ MNI3!Y;AS&;A;9E*( ORQXT_8Y^"WAZ'3/&WPX^%>H6'BOP3ZM_$MNVD^(/#$?BKQ=X4\-W'C#4 MM3D@ENXOL3PUJ&C7NA:++X^ W_9Q_PR_]%Z_7T:GW%_W5_D* '4444 %%%% #'ZI_OC^35\X? MLE_\D0TS_LH'QR_]7G\1Z^CWZI_OC^35\X?LE_\ )$-,_P"R@?'+_P!7G\1Z M /I*BBB@ HHHH *^=+W_ ).T\/?]F[>,/_5F>!*^BZ^=+W_D[3P]_P!F[>,/ M_5F>!* /HNBBB@ HHHH *^T;1Y/#^L^,/$/B_3]>6%M)\6G3OA]XE_X5 M_P"$=5\N[T_5HM#UOXE3>%H?$%SI%_;3V^C)>R2LT> /IAB0K$ L0"0HQDD# M@#)49)X&6 ]2.M>2>/M8UO5KK3/ 'A.\U'2=;UV:*?6O%6@R>&[^_P#A]XMZ1I5EX!^-.C^(]) M^/WB+P;J7C"QT[Q+X@\":M-HWCGP[I7@:RL/B?KUCX<^,#:GX.\%ZUZUX^US M_@I/H?\ :-UX$\)?"'Q7J.K:+X@GM8;K0[>WT;P[?_\ "00'P]:6NG:I^T?X M;O=:U/2/!\]Y'-I9UG0M'^)'BU$U"_\ ''P5T+2[+1]6_0G1--T[P[H^FZ%H MFC6.BZ-H]C!I^E:3I%E;V&E:7IUI&L%E8Z=I]E!:V=E96D$8@M[2U@MX;>&. M)(+>*':D?&?_&_BOX3?$SPS\-M9C\+_$C7_ 'C+1/ ?B.;4+W2[7P_P"- M-3\.7UGXYU>PTO5K_ $N#3M7NK*[.HVVBZG=VB1->0:3>R01P2@'Q7\4M M5_X**0>)[O4_AOH'PSU#PC>?"'PGX/;1WU[1T\3V/Q=OK[0=7\:_%#0_ VK: MIX:TM_#^D6&IZ]X'TO1-3_:-FN5U6VT+7HM(U6QLC=>,ZPU'_@I):6&GP7'P M_P#@WXBDMKFP\)R6=]=M=6GB'P[#X?N)KWQOXLO9?BOI T+5-4UJZTZQU+2M M%T/QR1%X>UFPM+7[!XY@\0>#.V\/_#W]K._^*/A3Q%\0+OPJG@72O'GC;Q+= M^'?"'[0OQ52XM[+Q5/X,O_"IO+&W^"O@^S\;Z)X!L-/\>>#+3X9^+'B\'ZVO MBNT\:W%[I/B'1K6WT3[K-S)DXB5L$J0K/N#[=^UE,890(RKG@S,K%HX& 7S M#\K_ (7^/_V[_AEX@\)^&?BQ\//"-W\.+_Q+J0\-^&O!/A3X;>&/','@)_#& MNW^@^!- T_2OVD-"-1TVTM[KP;X:T'XB>%=-\ BTN9_BP=.T+7O$" M?JY7G_CGPK+XQTC[-:7B>'O$6G3+JWA+Q9_8FBZ[?>$/$MO:WMG!KFG6VO6- MW:*LMAJ&IZ'?F*.TU.\T#6=W6DS^'==MXQ; M>*/"E[J6C:GJOA'7A#;7-SX?UB;0M0U&R6\AM[JTOK602J+_ $F^T_4H42*[ MV( =Q1110 4444 %%%% !1110 4444 %%%% #7!(&,Y!!&.F><;O]GUQSZ5Y M)IWP&^#.D%/[*^%7@+3!%K'COQ#$FG>&-*LH(]>^*"S#XD:PL-M!#&-4\=FZ MNV\57XC^TZW+=71#X$?!T0"T7X8>"5MAI7A31%A&@6 A M&C^!;V+4O!FEO&JX>T\+W\$-UHL1!CL)XT:V6(J#5L?!CX5BZ>['P[\(FYEU MCQ?XB>Y;1+-I/[=\?V@T_P ;:L6(#?VGXKT\"RUN\4B:^A#) [V+4O!6B&%!L-AX4U"&.\T M.$ 1:=,BFT6(@&KH^#/PL&HMJB_#OPB-1DUKQ9XD?4#HEF;C^W_'=DFG>,]8 M:0@2'4O%.GQ1V>MW:D2WT*;;EY%.VO4:* /(O^%$?!H60T[_ (5?X+73QH7A M;PN+-- L!;#PYX'U)-7\'Z(85C"G3O#FJJE_HUIM,%C.GF0I&Q),U_\ !'X/ MZI>Z'>ZC\+/ 5U>>&?!_B/X?>&[I_"6B"30/ GC!+&/Q7X-TEX[<'3_"OB1- M+TQ=:T"U\G3=2_LZQ^UVTOV.V\KU>B@#RH?!/X3*[3+\./!YED?P-+([:#8L MSR?#594\ 2N7!9Y/!PGD/A]F8G2U:1;4QESEG_"DOA+T_P"%:^$ !_PF84?V M)9[=OQ'?/CW: -JCQ>P#^(E ']J9_P!+\T@FO6** /*A\$OA*""/AMX/R#X) M(=M#L25/PT(/P]925+?\4:6)\/X8'3&#FT\HL2T:_ [X1*92OPT\&1F4^-S( M5T&R'F-\2X4M_B ^%7@^,HHXX_$7?4HD"71E!X]9HH \G_X4C\)=@C_X5KX. M,21>"+=8WT.Q=1#\-=I^'\:!P56'P6R!O#T0 739!YMIY3G=4-Q\!_@Q?:+X MP\-ZA\)_A[?:#\0K:^L_'ND7OA'1+S3_ !G9:CJ=[K=]9^([6XM9HM8LKK6M M3U/56L-06XM5O]1O[M8A/>7$DGKU% 'F'_"G?A<;]]2;X>^%#J$NN>&/$LEX M=%M&F;Q!X)L&TKP?K2S,-R:GX:TQGT_2+X!9[.T=K>W:.)F0YX^ _P &HK%- M+C^%_@I=.31_%/AY+-/#]@L":%XWU(ZMXOT=$1%6+3_$NI-]MUFW \J_N/,D MN5D:0Y]?HH \M'P8^%7VZ34O^%=>$OMTVL>$?$$MZ=%M/M3ZYX!TW^Q?!6K> M:1YB7WA;1Q_9>B7(;S;+3V-G T=NS1FI_P *)^#B68T]?AAX+%@=*\6:%]E7 MP]8"(:+XZOY-4\9:2J(BJECXGOY7O-:@ \G4+EY9;I9'E)/KM% 'E2_!7X4) M=+>)\.?"0NEU+P?K(N#HEKYJZM\/;2+3/ FH!CS]K\*:?%%9Z)/]_3[.)(+< MI& @2U^"'P?M+C1KRW^&'@>.Z\.WU_JGA^>3PWI0%;@:Y;6^JK*+V&.=?5J* /'5^ 'P3CCU".+X3> +9-6'Q M(;5(K3POI-JFHR?YM?^*UQ>+;01"YO/B1K5Q2#X%?!PP);_P#"L/!(MTL?&NFQVZ^'=/CA2P^( M\\-SX\M%B$86.W\7SP13>((5 74VCB-V)&B7#F^"'PADN);I_AIX/-S\^&MM/9_#ZY$@&^-_!=I"DC6#QO;)$GA[3XT6W^)-Q'=>/H518P$B\8W427/B&-?EU.14 M>[$CH#0/@?\ " %R/ACX-_>R>#)9%'A[3TC=_AO9O8> "8BGE8\(6+O8>'D* MA=+@$QJO_"6:GXZ&HC0[,WJ>,M9T-/#6K>)TN HE77-2T"-='O=25Q=3 MV"Q6\DC11*H].HH \9;]G[X)G3ETC_A5/@'K$V.W*^4NCV?B-$UJTM$406^IQI=QQK,JN-M?A!\,(]5_MU/ 'A0:O_P ) M=>^/?[2&B6/VT>-=1TI-#O?%2W&T2_V[=:1&NG7&I[OM!_[#'A*+P#_9!\/6)L5\$6VKCQ%!X56V"^3_8D6O*N MK0:>%%M'J(6Z6,2J'K:/P?\ A@=4;6V^'WA)]9?Q;>^/&U-M#L6N_P#A--2T M5O#FH>*/.*^:VL7NA$Z5/>E_M+6#FW9VC)6O3:* /'[7X"?!6STB/0+?X2?# MR'18M4\%:XFE?\(EHKV8UOX;:[%XG^'>K20M:/'-J'@;Q%!!KGA2^D#7/A[4 MX+6\TF2UGMH71W_"B?@[Y!M3\,?!AMFM/&U@T']@V6UK/XE2S77Q M,E0%MO M&%S/++X@CQMU2>222Z61G9J]>HH \F/P/^$6Y7_X5GX+:2.X\#7:R#P_IRN+ MOX9VPLOA]=1L$!CE\%VH\CPZRX.F08CLVB&17@_QM^$OPPTEO@Q;Z5X"\+V$ M6L_&]/#VII8Z5!;"]T+XJ:?XHN/B;I%\8"GVS3?'Q3/C"PG\VS\0'8^J1792 M,I]HU\N?%E]4\<>)_"VE>$AH=^GP4\<>$OB7\1!=:AXCAO=/: ?\2_P[I4.D M^&=8L=6UJ]\#:QXE\7MH\-\-3BFT[P=I-_86.G^/].\2Z8 >D_\ "DOA&Y+C MX:^#&*7/@><$:#8([3_#-$A^'TH.Q2DO@B.-(_#K$9TN.-5LC"#M#6^!?P>, M<49^&/@QHX8O'$,4/]@V(6*'XFQ)#\08HP5V)'XQBC2+Q&J@+J:QQBY$BQJ! MWOA?7=*\4^']&\4:#>QZEH'B72]-U_0=1B1XXM0T76+"VU#2[Z..9(YT6[LK MB&<+<10S@R'S(HSA!OT >8Z9\'OA;HNMZ?XCTSX<^#++Q!I":2NE:[;^'=-3 M5=,&@^'-:\':(-.O?L[W5D=*\)>)/$'ABS>VFB>'0M[N)I)7>>5G]8HH \:7]G[X*+I2Z"OPJ\##1E\,:GX)_LT>';!;,>$- M-KCP-I/[/WP+\(:7XU^''B+PC\ M/I-/\,Z7!XJO_!.H^,M:^(_Q2^"%I;V_AVT73OA1X;UW5-#\9>#? ^G:U)I< M0OM8M=.\-:'8^%()7^IQ\'?A9-?QZQ)\._"3ZH?$>@>-!?OH=E)(HKAD#1:QHGAV[NM#TV_0)<6^FSRVD+);2/$=GQ]HEUKVC+;:=J.H:? MJVGW^EZYI+:;K$NARWFI:%J5KK-II&H7Z6>IQ+X?\0'3I/#WB:&?2=06Y\.: MKJL"0L7:.5O@+QO;>-_#UEJ\4-E9W\4UYHGB?1K/5[76AX6\::#<-I?B[PC< MZE8HEI>W7ACQ!;:AH5Q=0+%%>3V1N[2)K&>&<@',_P#"A?@PMD--'PM\$_8/ M^$D:)H&A^'-+L-%\/Z/I>AZ/I<*0:=I6D6%MING6$*F1UBM+*TCB@MD#S3. M4B107EE8Y:1R=BB@#YP_:,^]\!O^SC_AE_Z+U^OHU/N+_NK_ "%?.7[1GWO@ M-_VOU]&I]Q?]U?Y"@!U%%% !1110 Q^J?[X_DU?.'[)?_)$-,_[* M!\OH]^J?[X_DU?.'[)?_ "1#3/\ LH'QR_\ 5Y_$>@#Z2HHHH ** M** "OG2]_P"3M/#W_9NWC#_U9G@2OHNOG2]_Y.T\/?\ 9NWC#_U9G@2@#Z+H MHHH **** "OG+]JK_DCUU_V4GX _^K\^&U?1M?.7[57_ "1ZZ_[*3\ ?_5^? M#:@#Z-HHHH **** "BBB@ HHHH **** "BBB@ HHHH **** "BBB@!&^ZW7H M>G7IVSQGTS7E&O\ P>^$/B_6-?\ $/B7X=>"->U[Q?X9T;P;XEUO4/#NG7NK M>(O"?AO6[C7_ _X;UG4GMS/J6BZ%XAN+O5M+TRYFFLM.U2ZGO;:*&>YDDD] M6<91QSRK#Y3AN0>ARN#Z'/@3PF-7'B:_\=C5%TJRCOQX MKU/17\/ZCXI:Y!6;^U[W02VCW6I%A--9>9 \K1-MK('P'^" TQ_#[?"WP,VD MKX6MO [Z8WAZQ:P/@^RU>/Q)8>%S!)&T2Z/;ZW##J\.EE6ABOE2\$2M(CM\D MZW\6?V[YM.\.ZCHG[.GA=+S2_&,MGXCT&S\1?:O^$I\+^+?A[9W6@S:=/XDE M\*7'A8_#/Q]XTT!_&FJKJEX/%MG\+/B)I?AK3-*EU?PU$H;WXL:Y MJ7B;7-*T_0O$OB31/!MFUAX+\536WB/P[XGN8 #V3X=_#/P1># M-/<6FM_ ?QGI$^I_$'PUXNL++Q;JGPX\2^'M3\2^'OAA9V<&O?!KQ#J-F(-- MUW6-:FNI/B=A-8LK@1V=]'%]"#X#?!4:>-('PP\#_P!F?\(E%X"&GKX?LEM3 MX+M]<7Q)'X6$)0(=#CU[;K!TT@VS:@LEPT1E+$?DA^S3\>_VR?$7[8'[07A/ MQ+^S=\.=&-WIO[+]OXQ\9GX?>// &LV,,NBS6VNZ]K7B%/#NKZ!X_@\+Z=<^ M(]*T;1M5\<:3?0R6<>H^#IKSP9=7DEE[[XD^.7_!07P=XE\0M#^S=9_$'PCH M/C7X@Z1HJV,,.FW'COPYK'QCT:7X9:G;W6C>(M;UCP_-X?\ A$-=\+ZY>:AX M8O=+UOQE=67C/Q OAKP9'J,]N ?H*_PE^%9U'^VCX"\(-JC>+D\-/']AIX MTBZB\&Z#X@U>[TFQ\(7]S;:WJ4UEIMWH?B#P_=ZUJ^ES^!=6TJZC^S?V9/B9 M^T'\2X-:U#XX_"#0O@\MII.B#3-(L-6\3ZMJ=YK]UJGB9O$5G)-!\+NMI MX:TZ#PQI;W]AI>I:+KNMS:QJ7AGQ-K/AHZ55YGCC6&WC#3S%FR(8Y"JNV$8 X'XC>,9_"6C*V MCR:5<^+O$N?#C4(-)\26OC'5/#6I:;H=IIWBGQ%J<]PL+7 M5KJDECX4L-'33-2M?[:UNVF]I=_+0'&>57 ST) )S\W09))^4 9=D0,Z@'A= MK>2?#OQR/#VJWLMMX6^*VN7-WX0NM6\1^(-7UQ?BGJ-MXF\1^*/!EK;SV5[I MFA>$)_"OAQ_$7AQ%\1QP6FMGQ'HNG6\!F\,V8]U1P0H+ MA0V""=VW)SMX&< M$\8'I7*>+?#%MXY\.:SX(X]7T36_[$MO''@O4(=#\; M:+H-[?WNG:1J5]81:[I$NGW6IZ=I5S=Z9KGAF^T;6[.>*WD@MS>3Z27^WZ3J M4=L >FT444 %%%% #&C1R"ZAB 0,C/!()'XE0?PKQK5[R?P/\0[#7+FXGC\% M>.YM)\*:L=0U[POHWASPAXS_ +2N[3PIK%E8:A'8:YK.M_%74M=T[P%>0:;J MVI2G5]'\$1V7A@'4O$.MO[17.>)]$LM:T/5-.O$1X;F%I5+0V<[6]_ Z7.FZ ME;+J,-U8IJ&DZA;V>I:7<7%M*EGJ-I;W87?$K* ="KJXRC!@0&!!R"#G!!'! M!P<4ZO+/AAKE_5#ZF#D9'0\B@#YP_:,^]\!O\ MLX_X9?\ HO7Z^B')%N2'$9\L8<_PD@ 'H>A/'#<_PM]T_._[1GWO@-_VW=$%SC* 9QGL/0@_B"".H(- 'R#H7[9?PLN[G7;#Q?:>.OA?J> MBZW\1-.6S\9>'8-;BU#3/ACX@\?>&M?\2P:U\+M6^(OA;3-*U#6/A9\0X]!T MGQ5KOASQCJUGX1UV_M/#26<-JYYBZ_X**_LC:8KRZK\4/$&C6ZV6O:C;S:]\ M'?C?H\-[I?A?P?X9\;>(-1TV74/A["VH6>DZ)XO\+V=S+&)7F\8>(-&\#VTI M\9ZM8Z#<_2^O_!7X5^*[&YTSQ/\ #OP)XAT^^U6VUR]L=9\'Z!J5I=:Q8Z_J M_BJQU2>&\LIEN+^U\2Z]K6OK^%UY\/SXCG\6GPU\2O!=GXVT?QA9^'VCTK1M*UGP%\3?B# MX3C\1:7XAN-(\5:1?^+]$^%7B72- M+S0WO+CQNV@>%+^PTW6?$$5JF)8?\ M!1K]DN]TJ\U&[^(_B#1KC2=(EUCQ1H5]\-/B;=ZIX0:#P!X=^)EWI6O3>'/! MVNZ4FIQ>&O%6CVEA#I.M:M:>)?%,MQX+\'7>N^++&YTJ/Z87X'?"OYUN/ ?A M/4(7U/PMK"6^K:':ZS;66H>"='TS0O"5SI-OJYOH=';PYIVBZ2NCQZ=';VUC M=6;:G# NJ7NH7MUD']FSX"'3?$NDK\&?A5'I_C)Y9O%EFGP^\,+:>(KF:PM] M+FN=8MQIX2_GDT^TM;0SW)DN?)MXCY_G*)J / -/_P""CG['>KZBFEZ1\9+G M6[U=6O=&1-'^&'QAU6/4-6TJQ\.ZG>:;ILVF?#RXM=1O1%XK\/:=;0Z9=7)O M?$FKP>$+6*[\21RZ3'Z[^R6K+\$-+#!P3X_^.+8D1XI%#_'+XCNJM')^\4JK M!2),OQ\Y+9)9X%_9$_9S^&6LZGKO@OX5^'=+U#6O'&M?$*X>ZDUC7X=-\4^( MX--AUF;PG9^)-5U>Q\#Z%=G1M*N%\'^#K70_"%K?V%MJEKH4.JP6]]"_]DO/ M_"D=-+'NO^RD_ '_U?GPVH M ^C:*** "BBB@ HHHH **H_:Y=VT6LA.YUZD A5W;D9HUC?.Z/ #_,&D92P@ MGV2+<.V ;>96)4892!EAEEW!2,I_$QQ$3Q')(<@ %JBJPGDYW0,,;"0"7(#8 MW A$(WIR2H+93:VX%MH8ETY8*]O(A/!(#LH8 LPW",+@#;\^X*68I]]2M %R MBH#,X+8B) Q_%EN0"0556 ;++@;N02Q*A>6&X<%Q]GD!1-_)&&7(&4*A@Q ) MW*<.I'*;61F +5%5!=,3AH'0;]I+'!&6*H3\NTF0C]V%9@3\K,KE5(;F3:K+ M;2DLS*0=R[=L@3+ IYFT_,P98V&U0V=KQLP!;HJH+B8OL%J^2"
2!NVJ[.!]Y0=H8%RQ.TP.&(D*J20S"-PH.TJ&VL'B8N%*1^9MD964B@"W M159IY 1BWD8$\$<84D$,P<*0-A)*\R;P8PA)4L).SLX$$@"LZAF!4,4(7@,H M;#,9D.020C>6A*,NYP.0!C+H&A'3LWWA]&/+#HQP3D@5\A_"U[5OVJ?VN?)CT:6Z M33?V<[F[AT[X7W?A+7HUG\#>,(('\0_$F>".+XL[HXV32[:T:X3P#:J^C2HE MS>215]<-.R@,L+LIP6/R@#);&XD# ).!D^PJN;F7Y=MK*=Q8#<0 MN"%)3>2,*&((8DX7C:9"RJ7&X8*'\E]H!9R5<,@7)?Y/+,C$ -@*A+G;LW!L M@ LT54-TP90+>8JRAE?&W+,'VQLC /&S,H ,JH@W+O96^6D^U/N8&WD&U"P; M(VMMP74<;LISN.W83A4=V8"@"Y15<3N4W+"Y] > 1A2.Q;Y@?EVJP!&)#&<@ M1FYE#!1:R$D<#/\ %C<5+!3&,#@MOV!\(6#$ @%RBH/.?)Q"^T $,<@G)Z!0 MK-G:5/3&2RL59& C>Y:,;F@D"_*2>R YW-(P!10A W'<1M._.P%@ 6Z*KV\Y MG5V*&,I)LVMN#?<1P61TC="0X(5E!V[6Z,*L4 %%%% !1110 4444 %%%% ! M1110 4444 %%%% !1110 4444 %%%% !1110 4444 %%%% !1110 4444 %% M%% !1110 4444 (6"C)( Z\^G S^H_.O#?&6H7'C?Q*OPHT6\F^RVMOI/B/X MGZCHOBC4O#GBCPMH,]U=:AX-T_3#::;-]ND\>:SX;U/1M5MCJ6D26?A&SUR2 MY+2:OH?F]-\4OB/HGPS\/'6-5U3P]I^I:KJ&E^%?!=CXFU^W\,Z?XJ^(7BFX M;2?!7@N#5KFWN3%>>)-]\=:9K+#7[74M0UWQOI>E7E]=PW*:'X$EOYM#LM(6"" M/P=X5TG2M)NH;*"PVD \M^-'PM^.?B#XC^%OB7\)_'\&BR>!/!4NFZ/\.]9U MK5='\#>,/%-[\0O!^JZS'XN^R>$O&2Z9IVL_#S1/$W@C3O%=MH/B+4O!EQXH M;Q%9>&]3N=/L=OSWK/P5_P""B.KP^%X;_P#:<\)75N-<\"^)/$]A!8>'/#(T M[5O"GC&'7=0MM!U/2_V?)]2\3>!K_0M'T:ROO!6KP^'-:UKQ-KNJ:I<_$BR\ M&:--\,/%/:_M.?":R^._BOP+XI\-?M$_#CP-:>'-'TNPN(MQFTGQ!\/KV?Q7I,/@KQ)\1M#-[X4M?&.FVP\6ZCIDV8\26'BFY M\)_A/X7^!K?"K0? /QI\/^(/"7@KP3\4/A;XIL_%WC'0K&Y0G7+CX@>,?$^C M:%X031O!UEJ'@76=+L="3P'IWAOPQH/P[\%:S?16$VA6FDR:/K(!RVK?!W_@ MH/::Q;P>#/VE_#'_ C"ZWX"U#5[_P 1V'@Z7Q?KUEI6HWLGC^VAM[7]GBZ\ M.>'M1\0)=6*:A=V=M?Z/K.F:##X>\'^'_@UJ.KZAX^3[,\?1ZEX?GL/B/H_V MB2/PU9W-KXCTJXU[5=/\/MX(U35=)U+Q;XEFT/2M+U@ZYXL\*:;I=QK/AJ"* MR-[J"RZUX?@NK:373-7YX:#^S=X@M-)\&Z?XL_:B^!WC;P_X5O?@)XGN-+US M2?%%QX?\0OX7^$,_P8\*:CK ;XXLQ'B&5=%^*7P[O8[R.-?BKI*>(+5-=U2W MT36- _3.3Q_X$N#]F3QKX36AM/'?\ A:%KKQ+:B%KUF%_X8@1K MK7;%M#\9W'@*'QMX>U_3 M_&?_ !67PY_XK^'Q7XAU.Y\5'Q9XQ\2^';/2TB;^S_"&EZ/I_P#PD'P\8:MJ M%O>>&Y]2TK2+:PTGP9#%)]%+G:N>NT9Z]<<]0I_-0?8=* %HHHH *0@$8/3@ M]QT.1T]Q4,LWE-&I4GS&VJ&+O6?%7@^ZU" M:ST>YO==U:?3=4L=-^%>K>(=4\=BWL=3NU;0YO&UK:^'-8U;5[(0^LV]Q;RP MV[0W,5Q'-%&\$T<@E2XB>+S(YHI [B6.6,>8LJNZNI#!V!!,%Y EY$T$J*T4 MJ213QR(DT$[+P!?7&K:5H7PYTJ^M=2OH-5UGX;6OA^VL=4DEM=( MG70=1\&WTT%Y>WES^ W_9Q_P ,O_1>OU]&I]Q?]U?Y"OG#]HIB MW_"AR$8D?M(?#$ Q="FO!F.^1"51268())#CY8V&XK]%K(P504(.U?Q'KZ,+EBGRD ,"3P0/X0# MCGG=QP1P8?[A_,?XT>8?[A_,?XT 2U\Z7O_ M "=IX>_[-V\8?^K,\"5]#>8?[A_,?XU\Z7TI'[6?A[",S?\ #.?C-PH,?.WX MG> E"C]YOW,3P?+\I<#?*N0* /I"BHO,_P!D_F/\:/,/]P_F/\: ):*B\P_W M#^8_QH\P_P!P_F/\: ):^@#Z0HJ,R$$C:3@D= M12>8?[A_,?XT 2T5%YA_N'\Q_C1YA_N'\Q_C0!+147F'^X?S'^-'F$_P'\Q_ MC0!\S>!?AK\*/&L?CF\\0?#OX3>*I[KQY\<_!^IW+V8^('GZ%XG\57,'C3PO MK%_XQL[JYL#XDETVT?Q]X"LP?"$-]"FFVEM!_#)OAK7@" 6W@35_M9TS[1_:?@NV46WA.^,GVKP[;@0Z1+9 MQ_+57X9MJ/V;Q1_:*>)_-3XC?$C[.?$WA[2O#4QT]O%=\VG-I-IHJBRU3PRU MF8%\.>);YCKWB#3D35-4)O+O4%A]/\P_W#^8_P : /+3\!_@>;7[$?@Y\+&L MO[&\8^'/LC?#_P *-;?\([\1+F6]\?\ A\0'23$-#\<7D\]YXOTD)_9_B2ZF MEN-9M[R:1G-K_A2GP;^TQ7G_ J;X:"\@U#P5J\-T/ OA<7,.J_#:,0_#O4X MIQI?FQZAX#A A\&WB.+CPQ"/*T62RC^6O2/,/]P_F/\ &CS#_ M 77C"Q11;>);C,VLQ7LC,QG'P3^#0G-R/A+\,Q<&_P#!>JF<> _"PE.J?#:$ MV_P[U(R#2MQO_ 5N?(\%WF?M'A>$"/0Y+% %'I/F'^X?S'^-'F'^X?S'^- ' MRE\1?@'\"[KQ#\%-.NO@O\+KBQ/Q&^)>F)I[6/@[PUIT>G?$WX.?%]OB5:7' MAN72FB^)&G_$6-R?&G@&*%DUVZ%G\0M>ANX_A\T\'JG_ S[\!SM"0#X=7'E+ M-%)XX2&X:YT][OX?,L$?CV>^L_5?,/\ 5C6%?@5\'UB2 MS^(.G+&OPV\'*BZ?\6KB:[^*=B%&C ?8_B5=W%Q=^/;7_4>+[N:6Z\0)J$\C M2%Y_9R_9],L +A2)?!]L#;^'WT^)W1O8?,/\ ##XKVLD7]C['M_B8&8>/X64Q^, 2/$"Z M@*F/[._P!:1)6^"/PE::.Y^'5Y',WPZ\(M,EW\((A!\)[E9FT@R+1X M"F#>9X1@9X=!:PC=U;U[S#_7&/B($C_X5QX0\H#XO1^3\6 8O['\MA\38OW?Q #*W_"9)\OB+^T17D?P< M_9R_9[O/A[HKW7P+^%4LD\WA.YN/M]EX,^)=S++\'_$^O_\ "I&N_&46CB+7 M&^&+27/_ KY&11\.XIFT/0ULVL),?7@D).-IYX^\!_]?\N?0$\5Y#\#52+X M:^'2BV^UFU\A;3P1)\.+:/?XHUB3]QX-G_>Z2)=V7N'8MKY1?$9!?5I&H IG M]FG]G=C&6^!?PC;RI/B7+&&^'GA1@DWQG2./XOS '2B/.^*4<,*?$*;'F^,E MAB'B%]0$2;4'[,W[.BF1E^!'PA5I4^&LXE^$2NPTD%A\,) M;JYE\ 9/_%(2SRRZ#]@=V8^U>8?[A_,?XT>8?[A_,?XT >*?\,R_LX;=04_ M+X,,NK0^.[;55?X8^"Y%U*V^*-VE_P#$JUU!7T5A>6OQ O8HKKQG;7(D@\33 MPP2:Q'>-#$4N_P##.WP ^U17Q^"'PD>]@U?X?^((+R3X=>$9+N'7?A/IXTGX M7:U%J_#C2Q_9_@74$=;OPG9EK?09;")W5O7O,/]P_F/\ &CS#_#!%)HOQ1N)KOXEZ1(@T8 M"33?B#=7$]SXUL7S;>)[B:6?6H[V5V8^?^.O@5\"-,\;? V^MO@W\'+349?B M_H5[;WHG5?AI\!/C3:?#N]TK3+33(Q\0M:\!:5)?6GA'PQ>B6+P3 MH4VL^.]"%A<^"K>1/JKS#_BSCB\::?B\O]7?2OAR^;'Q_>JP!6B^!WP3EMXX MF^$/PPDCBL_%^F".3P#X581V'Q!+/X^T\HVELJVWCCS&/C2V'[KQ0[R'74OF M=P;B_!3X-I))*GPE^&BRRWO@S4I9!X$\+AY-1^'-NMI\/;^1AI>Y[WP):1QV MO@V[8F?PQ;1I;Z))8PHJ#T&W?;$!L/WGSA@?G+$R#)PS$2%E9G D=PS2#S"Y MJ?S#_,H?]7XGG19=:6]=583?\*2^#/F23#X2?#,2RR>#)991X$\+K+)+\.( M4MOA[(\@TH.\G@6VCCMO!SLQ;PS;HD&BFRB4(/2?,/\ W M9XHES)K@OG):FR?!'X,)Y;I\(_ADDB2^!C$Z> _"J-&_PV\N'X=LC#2U*_\ M"!0HD/@X*RGPU BP:&;) J5Z?YA_N'\Q_C41D<, M#C."/O \M^"4.DVW@F_M=#C\+Q:9:_$KXTV\$'@^VU:ST6VDB^,7CI;NU:W MUE4N4URTO/M%MXK>U5=$G\4Q:S<>&Q_PCTNF$^MUYU\,Y=0/AS46U/\ X2=[ M@^/OBH(O^$MGT6?5ETY/B9XM324MWT)5L5\-Q:6MG#X-MYBVKVGA"/0[7Q Q MUZ'4@/0/,/\ <$C(..0<9![@@T4 3T444 %%%% !1110 4444 M%%%% !1110 4444 %%%% !1110 4444 %%%% !1110 4444 %%%% !1110 4 M444 4+_2],U6..'5-/LM1ABGANHH;^U@NXH[FW??;W*17"2(MQ;O\T$P420L M28V4LWACP\SF75IRYT732QFUZ,PZY-N-MGS=:A)BU:3._48R8[ MPS+Q70T4 %EO/AQ-_P (UH8ED^+%A.\T6NZ-X+FDN-;TOQ!_;DLIFA\[ MQI)J\"^7JW@R#S+OQ9D3W0EM;&9U]ZKX\_:3^+2^"M9^'6FZ7X8L_&LWAGQ! M:_&/XHH-,TW7Y_AM\#?![WND>(?B1:V5U;W=U;>(H-4U6V_X1:QT*)/%>OZ; MHWCVX\*KJ$GA36K(@'EG[2_[37A3]G#QUIOAC5_A)I&N^'IOAU:>)C_96C6A M\8>,[W0K?XAZEINC> K;4-+@\%VND?"9? =IK7Q"\2^./$F@>$OA?X?\>^%? M$&I:GHVF&6ZGXR^_;O\ A]!J^DZ2_P"R=\96U+Q'-XTN_#7UJ? %Q)K:>G?M M?$_]KGP7XON?%_P ^'7@WXP_"+1_A!H.M6OAU]1U"+Q'X]^(OB7QCK6FV4'A MC6=%BOE&E:/X5AT;Q'J>IW?VO2?L%](W]GN=337_ QRE_\ '[]NW3;?7]3@ M_95\.^)%MO"(\9Z)X5TWQ)K^AZLTE]H>E2:9X!NO$VK6]_I.K>+K;Q'JETGB M2XM-)TRUTG1/#&JKI>G:[J6M:7]D /6/V;OCYX3^._BOXJZ7HGPCU+P#'\(] M0T[P7<:IKNE>&XI-\>>'+FQ\-7OAVZO;>X\.Z-INCZ<8+>\ETS6M&; M7[S0=<\/Z;=)*D_V8OW5X ^4<+G:.!PN0#CTR <=A7@WP"\6_&#QYX0O-:^, M_@#0/AOKR:AIMKIFC^'=6\5:O;7NGMX2\-W^HZQ'=>,?#'@?Q';0GQ1J'B'2 M;"SUKPAHFJ06.E1-?V:W%Q(S>] 8 'H .@'08Z# 'T ':@!:*** /AS_@II MXN\5?#__ ()S?M_^/O OB+7?!_CCP-^P_P#M8>+_ ;XO\,ZG>Z)XA\*>*?# M?P*\=:UX?\1>']8T^:WOM+US1=9L+'5-*U2QGBO--O;*"YMI8IMC'XV^'7_! M*#P]XH^'O@/Q-J?[?_\ P5Q.I>(O!?A77=1,'_!1KXZI";_5]"L-0O#$BWRH MD9N;B4HJ*B*N B(H"CZJ_P""L?\ RBV_X*5?]H_?VS/_ %G?XA5](_#OQ;X< M\%? 3X8^(?%^NZ'X6\/:?\-/AS'>Z]XDUG3M!TBUEOO#^@V-E%<:EJL]I86S M7M_=VNGVAN;J!;C4+FWLXV:>>)' /SV_X=!^$?\ H_\ _P""NW_BQSX[_P#R M?7&>+?\ @C5X9NXK'7M'_;V_X*O#Q3X8O8[S1=1U7_@H'\=M8GATJXO-._X2 M[1M.$6J65[%+XH\/P7FDPM'?PFWU3^S+Y4FCL4C/ZP#XS?"AM0.E+\3OANVJ M+XEU;P8^F+X]\+G44\7^'])_X2'Q!X5>R&I>>/$FA^&RFOZMH6W^U=/TEQJ% M[:6UCBZ.4?C]\#9=-.J'XR?"4Z2_AG3?&/\ :8^)7@MM-;PCK>KMX>TCQ4+S M^V?LS>&=5UY6T+3=<+_V7J&M!M+MKB:Z#1T ?BY\0_\ @F#X+O?#_P #?$-I M^W'_ ,%=UM?''Q<^%\-KIWC7]OCXZV7B#P]#XALM3N3)-HVK.M]X;\4Z.RRV MMQ!=*NHZ=?1W=K(R;4#?10_X)"^$7&[_ (;_ /\ @KK\W/R_\%'/CN%&><+F M^4[1T4E1D 'G.3ZQ\7/'OPY\+_$GX4^$=&\??#ZZT[QW^UIX(@L="T+Q#\;>/\ XMZ1XGFAU?5- T&VN_ =EH?C2VT!K3PQ=V%V/$VH7<.I MS^)=$MT^P4_:!^!C::-8C^,GPG?11X:L?&0U=?B5X(.FGP=JFNKX7TOQ6MZF MMFT_X1G4/$C#P[8ZZ94TNZUTKH]K=37[""@#\Y_^'0?A'_H__P#X*[?^+'/C MO_\ )]'_ Z#\(_]'_\ _!7;_P 6.?'?_P"3Z_3!_C%\*EU*/1_^%E?#PZM) MXFO_ 6FD_\ "<^%UU23QAIF@S>*=0\)16#ZFMQ)XHL/#4+^(;_0"B:G9Z$D MVKSVZ6$)G-KPS\5_AEXTNM-LO!_Q$\">*[W6/#\7BW2K/PUXQ\.:_=ZGX3FO MI-+A\4Z=;Z3J5W+>^&Y=3AGTZ/6[99-/>^AEM%G-PCQJ ?F+_P .@_"/_1__ M /P5V_\ %CGQW_\ D^C_ (=!^$?^C_\ _@KM_P"+'/CO_P#)]?KU10!^0O\ MPZ#\(!E/_#P'_@KJ.57#?\%'/CQM(+H2>+UCN4#('"L-RN0A8CQ']G?_ ()0 M^$O$WPMM-7/[=G_!5[2#)XW^,%E]BT+_ (*&_&S3-."Z1\8?'FD)=+:6-[': MB[U".Q74-1N(8T^V:A=75Y(OFSR$_NCKFK6^B:=<:GSM8I9H5N+[4+CR=/T^U1S-+O'>KWNB^*;70;+68=/\>^.O$_CS1[^2U\-^(/$^GC3YK/Q =/@NX]2< M7&HZ5JMLR17-A>10 'PK_P .@_"/_1__ /P5V_\ %CGQW_\ D^C_ (=!^$?^ MC_\ _@KM_P"+'/CO_P#)]?KU10!^0O\ PZ#\(_\ 1_\ _P %=O\ Q8Y\=_\ MY/H_X=!^$?\ H_\ _P""NW_BQSX[_P#R?7Z]44 ?D+_PZ#\(_P#1_P#_ ,%= MO_%CGQW_ /D^O$[O_@E%X4C_ &C= \,+^W?_ ,%8V2X^"?BW7SK#_P#!0WXV MMK-M):>/O VF_P!G1:B]TUS_ &9=)>&]GL-[6CW5C;S21HQWR?O!/+Y*;]N[ MY@O7:%!SEF."0B@$LP5@@R\FR)9)$^8;W5#-^TYHVOP:!XFN]!M_AIJ_PQF\ M::?#X?OO!5EXJUSQ.WB231=2U&+Q!_;>G:GIB> TTF^-SX=&D)K_ (K\)Z$N MK-JNK):* ?%/_#H+PC_T?_\ \%=O_%COQW_^3Z/^'0?A'_H__P#X*[?^+'/C MO_\ )]?KU10!^0O_ Z#\(_]'_\ _!7;_P 6.?'?_P"3Z/\ AT'X1_Z/_P#^ M"NW_ (L<^.__ ,GU^O5% 'Y"_P##H/PC_P!'_P#_ 5V_P#%CGQW_P#D^O%O MC_\ \$H?"/AOX;/JG_#=_P#P5?U51X_^#-@UGK?_ 4.^-^H6.W6OC+\/]&> M[,%S<30_:M/2_;4--E=72WU&UM[AD C)K]XZ^=?VF([O5?AX/#FDZ#XE\3ZU M>^*/ OB*UT3P?9Z'J&O3V/P[\;>'_B'JWN8RP;=&QAE3(N+.X\ MN1UCO;*4-:WUON9K>[26W!D>WN?)UZ /R%_X=!^$?^C_ /\ X*[?^+'/CO\ M_)]'_#H/PC_T?_\ \%=O_%CGQW_^3Z_7:601(7*NX! PB[FY.,D?W1U8]AD] MJY&]^(7@73+N>PU7QEX3TS4+5D2YL;_Q+HEI>6SR017,:W%M_^65 'X[?#3_@DU\/M5L?%?]F_M\?\%0[86?Q)^(FFWD7@G_@I9\=M M1LY=3TWQ/>VM]>:_,5T^6S\9W6"_P#%R_B UHWB>\\# M^&9I=._X2"^6PETFVT;57AU?PW]G(7PWXEOQ%K6OZ0L&H:O$+IE=_3_^%H_# M;_HH'@C_ ,*WP[_\LJ /S _X=!^$?^C_ /\ X*[?^+'/CO\ _)]'_#H/PC_T M?_\ \%=O_%CGQW_^3Z_3_P#X6C\->,_$'P.,D#)\6^'NI( '&I$Y)( &22 M.36D?&OA5=*_MUO$?A^/1&E\B+69=;TR+1YIC+]G58M3:Y%G(IN=UKF.5W^T MI+ L;2QLM 'Y7?\ #H/PC_T?_P#\%=O_ !8Y\=__ )/H_P"'0?A'_H__ /X* M[?\ BQSX[_\ R?7Z?_\ "T?AK_T4'P1Z\>+O#V#GN/\ B9=#VH_X6C\-O^B@ M>"/_ K?#O\ \LJ /R(\4?\ !)_PMI.N_#G3H_V]_P#@K)=)XG\;W&B3RWW_ M 4_^,FB76F1P?#_ ,?>*/MNC:=>7RW?BW47?P[#I=QX9THO>PZ+J&K>*W06 M/A?49AW'_#H/PC_T?_\ \%=O_%CGQW_^3Z^ZO'_Q,^&TGBOX)Y\>^ '"?%74 M,-+:^'?%CPR'X,_%^8CJ@'PWNV2WE4>-41Y;JT-YX"""/QS//%ZK_ ,+1 M^&W_ $4#P1_X5OAW_P"65 'Y@?\ #H/PC_T?_P#\%=O_ !8Y\=__ )/H_P"' M0?A'_H__ /X*[?\ BQSX[_\ R?7Z?_\ "T?AM_T4#P1_X5OAW_Y95:L?'_@O M5KR+3]%\5^%]:OYDF>+3]*\1Z+?:A*L*"21H;2VO9)9(T7/FR?*D.Z-I2D)D MEB /RV_X=!^$?^C_ /\ X*[?^+'/CO\ _)]'_#H/PC_T?_\ \%=O_%CGQW_^ M3Z_46X^)'@"RN)[.^\;^#[*]M99+>[L[KQ1H5O_BFAGAD5H MY8I8TDC=61T5@0(?^%H_#;_HH'@C_P *WP[_ /+*@#\P1_P2#\(9&?V__P#@ MKL!D9/\ P\<^.YQ[X^W\_3OTKA_AW_P2A\,>)_".DZW=?MY?\%9]-N+QM56: MQTO_ (*B_&CQG80M:ZUJ%BOD>(]+NTTZ^#I:"9XK585TV6:727B$M@ZI^NX^ M*'PW8A5\?^""Q("C_A+?#W)/ '&HD\GC@$^@)XKR/X'_ !+^&"?#7P_);^/? MAO'!-)KTB1Z5;Z!\.[)2_BC76;R_!QU-AI$A;/VLJY74M0%YK*C?J4K, ?#? M_#H/PC_T?_\ \%=O_%CGQW_^3Z/^'0?A'_H__P#X*[?^+'/CO_\ )]?I_P#\ M+1^&W_10/!'_ (5OAW_Y94UOBC\.!C;X^\$,/XS_ ,)?X=&Q?[Q_XF)RJYR_ M((4$J&;"D _,+_AT'X1_Z/\ _P#@KM_XL<^._P#\GT?\.@_"/_1__P#P5V_\ M6.?'?_Y/K]5+GQAX:LM-M]:OM=T2QT:[,*VFKW>LZ;;:9=M.&:$6VH3W$=E/ MYJ1S-#Y=PQG^SW!A5XX_,;*_X6C\-O\ HH'@C_PK?#W_ ,LJ /S _P"'0?A' M_H__ /X*[?\ BQWX[_\ R?7"^+_^"3W@W2O$/PKM9/V]/^"IERVO^/-2TB*7 M7_\ @IO\;]*U2Q>#X7?$GQ"]UX*TV>:9O%7B>:#0IM,NM"MGM+BT\&:CXN\5 MI8?$#XF?#Z3Q/\ !5(?'WAK M:_Q,U83-8Q>$?%%NL1^#/Q<*OJVMW6I"Y^'6G?:%@6+QEI0:_P!0U9M,^' M "5BSNQ+_P#AT'X1_P"C_P#_ (*[?^+'/CO_ /)]?IU#\2_AS"K))\0?!);S M)#SXN\/\*7)11NU('"1[4+$*SLID<;W8F7_A:/PV_P"B@>"/_"M\._\ RRH M_,#_ (=!^$?^C_\ _@KM_P"+'/CO_P#)]'_#H/PC_P!'_P#_ 5V_P#%CGQW M_P#D^OU0TSQQX0URX:UT/Q1XXG@TG7M)U&:"WC*JUQ-#9WD\J0!G5 M#,R")9&17=-ZDU+KXC^ ;"ZEL=0\;>#K&\@=XIK.[\4Z);7D$T3%9HI[6XO8 M9H9(F&V1'4.CAU=%V@L ?EU_PZ#\(_\ 1_\ _P %=O\ Q8Y\=_\ Y/I#_P $ MA/"0QC]O_P#X*Z_>3K_P4<^.V.&!YS>L-IQAL@94D9R0#^H'_"T?AM_T4#P1 M_P"%;X=_^6513_%#X;F-MOC_ ,"LV#M63Q?X>5"=K'YB-1.% RS\-A Q"L0% M(!^0/PN_X)*>!M4\,ZC/XI:Y@E;QM<+$^GW/C(Z[/HUS>:-)I]U+Z)_P .@_"/_1__ M /P5V_\ %CGQW_\ D^OT ^&OQ)\%VWA[48]9\?V"W7_"=_$Y[=/%_B_P4=5& MDR?$?Q2^@O:?V1>0VH\,7&B-I]SX*,ZOJC^#IM"EUJ1]8DOC7?\ _"T?AM_T M4#P1_P"%;X=_^65 'Y@?\.@_"/\ T?\ _P#!7;_Q8Y\=_P#Y/KX(_P""GO[$ M&O\ [&G[#7QO_:8^#?[?_P#P5-/Q+^%;_"_4_"T?C;]OKXU^+?"EQ/K?QE^' MGA74;37O#=_J LM9TZ\T;7=1M)[*XRDBSY7$BH1_1M_PM'X;?]% \$?^%;X> M_P#EE7Y5_P#!=[4K'5?^"1W[5M]IMW;7]E=6/P4GM+VRGCN[2ZA/[17P@(FM M[JW:2VGB(9=LL$LD;'<%8E'"@'[#(I)DV@#;*X8E2FXG#@C"E7&UE!=2&M+#I+K/BGQ/K<^G^'O"VAVY:[U[Q!J.GZ+8Q37E_#&?- MO@QX#\2Z'8:_XW^(\4,WQ:^*US;^(/'2PR1:G9^$K*.W:+PE\)/#FHE#'/X/ M^&FF//8PB$6VE>(?&>M>/_B,-,T_5OB'K:3S_$?PG_ &=I.I_\([XR M\/ZE8>,/AQXO%O\ ;/\ A$/B#H/VEO#^LSV89'O]%G^U76B>+]'22W_X2+P5 MJ_B/P[)=6T.J2S1VOA'\28_B;X1M]8N](?PUXHTG4=1\*>/?!UQ=17=[X+\> M^'9!9^)?#D\\*HE[9P7!BO\ P_K42):>)O"VI:!XHTY3IFMV$DH!Z='%'%O\ MM%0R,'O)/\ @K'_ ,HMO^"E7_:/W]LS_P!9W^(5)K._^&MQXI\)V?A&Q\77]]X1TSX%>-];1 MK-;V]T^/PW>GQMIG@>SL/$(O+:>2[NT\-Q:CX>.O+KUL ?I,8]/8EBEFQ$K3 M$[821.VZ)I9%3 M[J\N .M?EK8?M'_MW7NHZW>7/[)R:9H^B:C\0-)T?0"^O'Q!XI7PGJWA%]"\ M6:IJKZ?)H.B6VL:-KM[9MX?M(?MJV.E M>%;R+]CVTU,>)_%GP]T&:&QU[Q(M]H?AW58M)E\<^*O$6GW6@-?:,ZP:N+GP MGHFJPJEE/I6IZ1\2-9\+2JU_& ?I*8].82 _9OG++H-X3 MT:7PTE[9#Q(GG/)X7PJLA^*UC%I?]NWFLZ?=I=CP'\0I47PDFB*T%_XCD@D MOO+L==$.ARZ'_;D\K-J%MI@D^/3^T)^V\/$'C30Q^R'X6-AX3M(SINLP^.?% MRKXT^R^ _&WB#5]5\/J_@*#PY#I/B'QEH>B^"_"NE_\ "8W?C&RDU0:IXK\/ M:58:MX?N[SEKOXW?MB^(OC?\"?!'-/O_ MX3U/P[=W&M7DNI7NE?%G0?$]AX=TS4M"GTG6I M;M #]4*BG?9#(P8*P1PA)_CVG:!PQ)SC "L3T"D\&6O-?B+K6N6FG0>'/"4F MH67B[QI/J'AOP]XAM/#]OXEL?!&H3:%JM^OCOQ+H]UJVAVUUX8\.2VEHMQ'- MJ,,>I:UJ&B>'$8WVNV4,P!@7EG)\1_%[Z;JVFK=^!_A_JME/-:^(?"6BZII' MB[Q[8SZ'X@\/>(/#&LW&HS7=JOPPU.U99Y8]#M9I/%[306VIQ3^&+F%V>/\ M2KOP[J5E\5_#&A75[K>B6RV/C;2?"OA+1]:\9?$7P'#%KEQ9^$+*_O[G1K]9 M_"_B37)O&V@K%JDZ&Y_X2+2+31I;KQC=31^C^%/"FB>"]'M?#_AS3K'2=&L5 MG%K86%K#:Q>;=WESJ-_?7 A2,3ZCJFIWM]JFJWC@RW^IWMY?W#/=75Q++T;' M"LYBN[.X@6>TNK:2*>UN()<-' M-%<1/LGCD3$D4L<20O&^8Y)QF0Z%>*^#;)?AOX@;P)9:8T/@K6;:ZUCX?V^@ M>&-)T;PGX)@TO3O#=KJ?@6XU*RU;S;O5?$.L3ZYXR\-K>:);1)8-KVF1:O+% MI=G91>RP2^=$LOEO'NW?)(I5UVLR_,IY&<9'L10!+115.ZNX[9)I)GC@MX8G MFGNY9DABMH41GDFE>12D<<2@.TC_ +M4$LCE5A?(!Q'Q$UW4M/TB#2_#,=Y< M>+/$=['H>@S:=86&M?\ ".W-^T=D_CC6M(O=5T@7GA?P3)?6>N:_#%>Q3W4* M6NEV^Z\U6TCDKV'PR\&2>!G\&:EH6DZKI-_>W&NZTMUH.DV2:YXNNO$ \6ZC MXTU#2K:RATQ?%%_XS5O%\VI0V43Q>(V_M.T2VD6)8_,?ACXL\%^-?B!XU\23 MWMM)X\\-6^G>&[/PMK7AG3M%\:_![P;XNTGPCKT/@K7K]+W4)TUOX@7VG:'\ M2]3T2XOM-U2RT;6?AUHVM^%M+OM$L;W6O7;OXD>!M-O-&TF_\4:%:W^OV>KW MNC6KZE;2/J-AH"P_VW?6YC9D:STQYX[>\N)3$J7C"SP;AE0@%#X;ZUKUUI]U MH/BVYO[WQ7X/:PT#Q%KE[H%GX7L/&-['HNEWG_"=>%='M=6UH0>%?$(?#>E74>J67A_0K/Q5X]\=_#:TTM_$FL> ?#]E-J^CWR:X; MZ[T'Q=H\*K=WT>IV=MI46FB'Q/-/GCN;.&YA=9(+B-)H'0.J-#(BM$8P M^&V>65"DI'N W%%)(H NT444 9VI7UO8VDUU/>06<%NKRW%S-+%'%;PQ(7FF ME>0[$CA7$DK.0$3DA\B-_+OA_I5QX@N;GXH^)]%>R\2>)+-;?PS8:[X7TK0_ M&GP_\ W-OI5Q!X%UB^T_4=9N+B^O=>L9?%GB&(:K"MOJU[9:9)80/X:LY#Q' MQ*\7^#=2\:^$/ACXTU33-+\.:YK>F6LV@>*?#=CK.B_%_P 0W.G^)]9TSP%H M%Y<7,TZZAX(N/"5EX[\81#0KBSM]'ET.UO+ZTL[N\@;UW6O'/AKP7H6O^(/% M.NZ/I.A^&-(N_$7B#5KW4;>WATK1[6WN+B>^O8))YKV&&-+"_5WF5I7N+:2. M-92LQ@ .,T6T_P"%<>.3HUKI1M/ ?C^ZU76-.@T3PKH6D>&_!'Q#NM4O=3\4 M7&MZU::A97UW=?%[4=>&JZ9)<^'[V5_&6G>*VU'Q,USXP\.Z/7MP(.0""5.# M@@X. <'T."#@\X(/0UYIXEN? /CS2-3\,ZQ>^&]5LX;G2M1EANYM-O8;+4=$ MO;#Q-H6M6PU$+9?VEX=U:ST3Q!IMW$9WTG5K;3;MO(FBB>H_A[XCU671FT#Q M0NH7/B[PB;#0/$>L7>CV?AZS\7WL&D:=,_CSPSI5IJFJVUOX0\4S/J%SI8CO M EC>:?K6AR1I=:%J/D 'ILG^K<^BDCG'*\C]0,CH1P002*^/_@_\-?ASXH\: M_M/ZMXF\ >"O$6JR_M$W\4FI:[X6T/5[]XK?X/\ P=@MXFN]0L;BX,4$,<<4 M4?F;(T0*JBOK]SF)SZQL?S4_3^5?(7PK^(G@KP5XY^.>B>)_$>FZ/K/C;]IO MQ#IWA/2KJ5SJ&O7>G?!OX/WNHII]K#'+-+%I]H4GOKMD2SLUEMQ=7$)N(0X! MZU9?#;]GC4M7UKP_IW@'X,7^O>&QII\1:)9>%? ]UJ^@#6;>6\T MZ4-5M(9KK33?0P?;K>*6>U\V*-V%FY^%/P$L[VPTV\^&WPAM=1U47ATO3[GP M=X,@O=2&GPKBM>2_X8'^ 'AWQ+X,N-0^+/BV+ M3]%%G9>%/!NOZ]X&N?M%OX+^)&E?%3Q-X;M-4U#0EU4>%]0U72GM_&_A&&^A MTF;^T]3U"]CM-4U6.6U /O*#X-_!"ZMX;RU^%7PJN+6ZBAN+>ZM_ WA&6WN8 M)T5X)X9H]+:.:*:-D>&1&9)$9&1B"IK-\/\ PU_9X\6:3::_X6\ _!CQ+H5^ MLC6.M>'_ KX'UG2;U8I7AE:TU'3K"YL[E8YHY(I##,X25'C;#JP'RIX"_8? M\"_#3XC>&OB/_P +I^*FO+X2L/'EKIGA77_$]C;^%5A\8>&-+\,ZYJM]IFEG M2AXEU18=&N];U#4O&L/BZRMD,6C>'++PUX.\+^%/#>B>!Z1_P39^ =[X*M?! M/@']IGXR6N@P>!I_@QI;Z+\3-.U:\LF\,?$*SU'Q5-;QV,\=I>^-3XFT2^T' MQ/X@O]/U+Q;H5QH_AZWT_5O#5WX'L6E /TLT_P"%GP#UNP_M'1?AQ\']7L'E MU"UCOM,\'^"]0LWN]+O;C3-2MEN;73IH'N-/U*TNM/OH YDM+ZVN+2X6.>&2 M-?ANS\*^&#X(T/PHWAS09/"W_#Q_Q19?\(U+I&GRZ +*W^(?C.^MK0:-);MI MRVMM>JEY;6XMA#;W:)* M/$6@QZKX@\1?$CQEXAURTL(3$]E#>ZCJWB'5[[1M*MX(S-@#D@!/"8![\$Z5@\>E>FR8V-GH!N.# MC[IW=1]*^1OCK\6OC'\-OB9X,/AKX>6WC#X*Z=\/_%/BOXLZI8>'O%VM^-[7 M58_'/PX\+>%[/P:WAJ>\@/\ 9.E>(_%WCOQ#IDOA'Q1J^IZ)X-FBT*/3[R,R M3@'MG_"E_@LN0/A/\+USC(_X03PF,\X&1_97/,F!GO)QR_+?^%,?!3./^%4? M"W.2,?\ ""^$\Y""0C_D%=1&0Y'4(0W0@U\'^(_VPOVEHM+T=]'_ &0?&>F7 M6OZWX%FTXW__ FVKW:^&KSQI)I/C+1_$&@6'PW@;PWX[&@^']9U?2+/6=33 MPU;>&;_P_J&J>+(]>U33?#.K7]7_ &QOVBO#MW!I-_\ L:^+M:UJ\U'P=%=- MX;UO67\,>'[77/$5]I^LWFL^*=3\%06JZ;X>LK73&T;4(=,35?$]YK]IJ-UX M6\,^'-(UG6H0#[D'P4^#! (^$GPP(/0CP%X4(/T(TJO#OBS\-?AUX6^(7[*^ MJ^&/ /@KPYJ@_:%EMAJ6@^%M#T?4!;3_ &^.9GMQ>:=8V]R()C%&9H?,\N7 MRTWJVU+_#=YXN\*?M#?M/0>(O#]OK%F^H:1)+JU>?P&Q_8?^ GAFS^%GP\M_C)XWL/ -KX&\ M ?#71OA'=>*_"YTWXG>)_ I\4^(XO$\SWUK<>(+SQ%XIT*#Q*?$'ASP_?Z=X M3?2M(U#4;+0]*NM#NKNQ /MQOAA^SX+V^TM_AY\&QJ.G1:3+J6G-X2\$_;;" M'7[FYLM#DOK,Z?Y]K%K=W9WEII+W$<::E>VM%FNO!'A&+SKF[G2UL[99)M,7S)[FYFCM[:$,9)IY4AB5I)%4_G5 M\*/V1/V9O%FL_$37O!G[2'BGXHZ[=>)=4T77]6B\5^%;C6]'\23ZSI/BR26^ MU?0=-TOQ#KFN6]AH][H'AWQ6^I/J-G\-K^^T?1-<-II=GJ-KU^C_ +$WPI\% M_#GXT:-J/[2'Q)N]/^(_@/X6_P!I>/-:\;^'+:?X9V/P5TW3[7PEXX\":5;P MV'PT\&VEGJWAZV\0)+I/@6TT[^WO[0FNKF\>4O ?;EA\*?@)JL2SZ7\-OA# MJ4++;.LUAX.\&7D3)>V4.I6;K);Z=(A6[TZXM[^V8$B>RGANHB\$J2--'\'/ M@C=1P36WPJ^%5S"\A*2P^!O",\;; ZL4D32W4E22I93E22I(R0?SQ'_!.KX" MV/A^SO\ PA\Z+XMTNZ\*:/X7N_$]CXE^&ESX6\,:? M':>!/$5CX$^''AOP5\(O!%MXL\+>,="\3^ OA+\-QXCT;Q5J'A[5[SQ)]H_! M+2?A)\%/#.A_!CP=XL\.-!I4GB#Q%I?AZ)_#6E:MIFC^-O%OC'QI MUHWAZ" MQLXM.L3<:U86FK2V,,E]'H5]=ZG?WVK37EQ. ?+?@;POX9UGX3_L,>'=7\.: M!JOA[_AH3XCP#P_J6C:;?Z$D%E\/?VH7L88]'NK:73HHK%HXC8QQVRI9F&'[ M,L7DQ[?M+7?AM^SQX7LXM0\3> ?@OX=L)[VUTZ"^UWPMX'TBSFU"^D\JRL(K MG4+"WADO;R7]W:VJ.9[B3Y(HW;BOB#PUXV\*>#/A7^PGKGBO7M-T#1Y_VE/B M!8V^I7]S&+.XNM6\"?M0VNFQPSVYN$D2\9Q-%=J38BT#WDMU';1O*/L'XR?# MGX:?'/3_ ):>--2WZ;\._B)I'Q3L;6QUZTT^.[U;P[8^(?#=A_:=Y:W<5]# MI4%_X@N?,6TN[![C5M/BT>_G%K/>V%V =J_P6^"T:/))\)OA?''&K/)(_@3P MFJ(B L[NS:4%55 )9F("@$D@"LW3/AA^S_KMM9W>C?#SX.ZS9ZCI>FZ[I]SI MGA+P5J%M?:)J@-QI&L6HK"T^FZA SVEX(C+:S2",L/SEUG]EK] MF_4M-^'OAWQ1^U_XMU[Q?\1]&\):)\.?%NJ>+/AYJ,_Q"\$^&KG4[32/"C:3 M;Z(?"GB[P/XPOM8\-6/C'3[VP:Q^)_B?0?"5M)<76I75OIEQV=__ ,$_/A#- MX5L= T+X]?%#PG;Q>&=2TN?Q+H'B[PE;>(;K2M0T7XC>";;71K$6G0V^C7/V M#Q[#X>L-:T.RT[4='M/"^@:/X7U/PQ=)=W4@!]OR?#?]G2WUZS\*R^ O@K!X MGU&QNM5L/#XEM$^%?PJ>[@@M[J:V7P/X1:XAMKM[F*UN)81I9DC@N9+.\CMY741 MS/:7*1LS02A/@GQ9^PM\)/B3:7/@#1OV@/%VA:OX6_9K\%?LV>)AX6\2Z)J_ MC71?!VA>-M3\6>&]9EUK7;GQ!XCT+7-2U:UU719FU+4[V9=.MX8="OM'NK>\ MGO\ UKX._!3X+?LW>/?'GQ5E^,$6L:SXA\,Z?X7\5^(/']SX$CN(M'NO'_C+ MQ[H F\>0Z3IWB*__ .*D\:>-IKN3Q%KVMS:O>ZG D\]O#HVD6=B =EK_ ("\ M"^$/VHOV=[GPGX*\(^&+F[\#?M 0W5SX>\-Z+HMQU..TB0"&!KNZ6WC3*A%7'?^*M(3VWPM>V,T:$O!]IC FA\Y8P\)\Y28L.WR-X-\$_ +XW:+ MX4\!>,/B:GA3XQ_#K6/VS]1\+Z5H7BK3M(\3>%[#XG?%?XE>'+_QFEDVZ";4 MM%T'R=;T:TU$26D5K=)K.HZ/>Z<%:( _0C4?A)\"='L+W5=6^&7PDTO2]-M+ MB_U'4M1\%^#K*PL+&TB:>ZO+V\N=-BM[6TMH4>:XN)Y(X88D:21U120^+X0? M V>:ZMH/A=\*)KBRDBBO;>+P3X0DFM)9H([N&.ZB33"]O)+;217,22JC/ \< MR QLK'XA\0?L _#+Q3'KJ:_\>OB7JVO>,?$NJ7'C74+[6/ UQ!XLNM0\-^&] M+LO#6H>%Y-"_L6*T\'V/AW6?$?P^TV"RC?P9XE\9^+/%&E1_:[R![3F=4_8- M^!_CW1=:/A#]HCQY8Z#&;CPUXIO/"'C/0IH;C5=,'P['BO3?$OB'29;+6=.C M\0Z]\,++7/B-::#J_AO7M=O=6\0VVHZ\NBSS6L0!]V7GP]_9NTMKV/4/ _P0 MTYM-NK2SU%+SPUX#M&L+W4H/MMC:WJSV49M;K4+4F[M()Q'-=0'[1"LD9WTZ MT^'O[.>H:W?>&K'P+\%+SQ%I<2S:GH%KX9\"7.M:;"]MIUXDU_I4-F]]9Q/: M:QI%RLEQ!&C6^JZ;.&,5]:O+\2?%?]C/]F;Q?XVOOB1XN^,OBCPUJWB>^\)+ M!:MXI\++9:IX_P#A=X$T7P_\,_&.G7&OZ)J/B;Q#XT\ ^#O"OQ1/A'5/[8U. MXF3XK?$'6KFVU+7M&\ :MX*\]\4_L3?L[>!)_#,7B']JSQ]X'U?Q9\>M#^(U MCJ:^(?A_H6L>+?$OPVF\#Q7GA?6]=LO#UKJ5_TMK>!8X8+:WB58[>")%BAC41Q*J<5]A M? _X:_LD>"?CE\%_%?@/]HN_\2>(+OPAJN@_"GX,[BSN4N[&YG^0_\ @I<"O_! MOXRJ2I*Z'\, 2@*H2/VMOA^"54LY53_""[$# +-U(!_0JG5_]\_R6BA.K_[Y M_DM% #Z*** "BBB@ HHHH **** "BBB@ HHHH **** "BBB@ HHHH **** " MBBB@ HHHH **** "BBB@ HHHH **** "OGKXS^-/$UL_AKX4> KMK?XF?%:3 M4;'2=4@@CN)/A]X)TK[ /'WQ,_ KPSXBNG\0_&7XA:1=:1\1?BJ MFG,/#E^R-<_#/X::*^HR> /AA(8Y9;==9TJ+4]3\2^/Y8)+HW'Q&\5^)K2#4 MKWP[HWAN&P /B_X9ZW^W'\*_AK\+?@_I?P%\+WVNW'A3P;=2^-KR_M]4\#_# MZ#7=:\;:?XIT7Q%:Z1??#O7=5\6^#+"'P/KMW:0SW,WBNZU_Q)+=?%'6;Z&Z M\1KUFB_%G_@H%J_C+QQ=ZC\$M!\,>#-.EMCH^E7]O975Q;KH/Q$T#3;G2M.U MC3O%6JZIXKF\5?#GQ3=>/]:\6Z?X=>QLX?!5]\-?!G@Z?QL]QXCN?TKRW]W_ M ,>%&6_N_P#CPH _.?P?\;OVS];\-^*-:\>_L_Q>$+CPY+O%.A>(]?\ !=Q^T)>IX<;Q!KWAZWE\/^&KSQHWA_POI7CC6_&7AN;2!8WH M\0ZQ>Z>MWF?#&Y_:$^$;ZM^T5\?8-&TO2/B!XSET;XI^&-#MM/M;GP;\-C+: M:1\*/BSXG33K2VT;_A)O T]Q-X=^(DEL]YJ%O\'-4T"Z\5>*_$DWP3TZ.\_2 MO+?W?_'A5'4["SU;3[W2M3L+;4=-U*VFL-1T^]AANK*_L+R-K>\L[RUG1X+F MTN;:26&ZMIE,5Q \D,@*R$$ LP.S>8KNCM&X5MF,*61) " 202LBLJM@^6R$ MYW9,]?+WP9U:^^&6L:O^SKXHGO[I/!FCGQ)\&O$&J2//=^+O@I'=65@FEW5Z M\ES=:CXE^"VHZEIW@#Q3>7LESJNJ>'[CX>^-M>] "T444 ?G[_ ,%8_P#E%M_P4J_[1^_MF?\ K._Q"KUG M25AD^#G[-:RQ6$_[SX$F,7_BV;P>D%R-#L7AN;62%''B>_@=(WL?"$H,.OR[ M[226-$:2'R;_ (*Q_P#*+;_@I5_VC]_;,_\ 6=_B%7LGAT3GX0?LWF#[>"D/ MP2:1K+P;;>,G\K_A';-;DW"7I \,Z;Y+F.\\:6FV[\.++)+%O:X=5 /GSXD7 M/_!0WP[\8_&&I_"?PYX.\;?"+7O'7P^T[PQI'B;5? I_X1+X?V_AKP)I=9F\4C7[-;'6?B#XFFO_#USK>L:;IGAS4O"'@WPQ\1N,M[K_@I M1XD^'OC+5]=\.)\-_B!>>-_@G8:!X?\ \OP3\836WPYTGXX>/9/BSJ6GZ?X MN\>VWA5O$'B'X,7'@Z#4VU+QUIS/<1-JWA2PL/$$5]X:'ZF"9>&8% P0 -SU M9MHRN5+ON4H@)=MP &X$!PF! .UL$$@@,>F!S\HP"=V">,*6^[S0!^7=[XB_ MX*:2ZY,FD_#SP?%IGB?Q7X:T6.36[;X51:-\.?!T?C7XKZ/XJ\;.NE?%S5_$ M.OZI<^"$^&/BG3/#:0ZTED\=KILG]HZGJOBS3_#?3^$4_;^\;?#7XDZ%\1%? MX1>---;X'_\ "J/&'@=/@[=>*O$=O%I^E/\ &2?Q-::QJ/Q?\":5J-U*-22Y MTI=&CLM-U&6XLO"'BKQ-IQTK5:_1MKA5R2K #OU)) *J N[+/N4(@R[E@%4D M, "Y0G PW,B_*P;+QL595P,,5PPD()$3JT;E7! /SZU7Q;^WWI-];:)8?"C MPEXKM9-3TW5;GQC9+X!TZV@\-WGCJWTJ;PA'I^K?&K3-0;Q=I'@]M1U[6/&' M]BR^'+BQ:.YT#P_?>([\^!M%]0\,KXX_X0/]E?\ X7PWAF;XOQ>+?#5OXRN= M>^S^&)KKXC6WPZ^(L>K7G@S2?A]K_B7PO/J=S"-4N=)T6[UR]T-_#-Y?ZA<1 M:?KME:Z?%];&=0<;6SDCIGD!6VC;NS(4972,?.R[B!E6 \W\;C6!JOPW?3?^ M$E2V;XBVK:NOA[3=&U"U?2_^$3\923)XI.K*]QIGAM;YK)YM3T _VX/$$.AV M:(FF7NI,H!WFK7HT^SGO7D:."TAFNKADB:9A!;+YT@2-$DDE>15\A(88I;AW MF!@BDD01M\P:[8?$6]^&'Q9^,?@W0[63]H#Q/\(_$UU\%=+\2>#M,\-^*/!@ MF\)?V]\.OA)XN6;6=8CO+W3/B&RZKXK>ZO;2QN]7U:;3);)K/1+4P\W^T[I7 MQO\ BC>^#?"'P4BT>UTSP9X]\.>(/B@GC_P1I>L^%/%MA<^&O%NH^$(- U+7 M=9LHKS4?A7\1-.^'WQ+U>PT;34N-6U:R\)^'XO&%AI)\>Z'?>17MY_P4R:;P MO$FB? BQL[32[>'Q3J5MH=MXJUS6=?D^'.G^(=1U>PT74?BS\/='T7P_;?$; M6KCP1%8C7-6U,:GX L_%NZ7PIXZ?3O#8!TDGQ=_;FTS5;3PAI?P T'Q:?"-S MX4M_%/C_ %;Q)I5OHOQ'LY[5QK!\"ZA!>^!H8-4U"0V(K>>SOOA5_:FE^!]*\2>%=5\( MS6V@:?\ %:PL?!&H^*M:\/7?B"\L=<\2^(H+6XT32-!$M86W_!3'4="2[UJ] M^$WA_5DN_#=Q=V_@[POX02_6W@^(/B[6_%L&D7WB_P >^+=$U.S'@/0O"'@W M0KS5;3PW=7^G_$37?$M]9^&O%7AZ*6U /H#X(+CX86R6LWC@^$H_"US#>_#3Q]>C58H]$\0>*-!UKR=5.I>&M7N/#6 MN165K#$NDQ:EJ&GV_P!&>"O$=YKFB1RZMIFH:)K5AJ&L:-K.GZGIZ:3)+J>A M:K>Z7=:MI]K_ &IK('AOQ)]D/B3PI,VIW=Q<^&M3TJXNGCNWN+:'Y+TSQ'^U MM>>"/AP-2\"W]O\ $'PW\3;FR^+<.E:A\,-,T?QGX#U'PQ\6;#0]9\-MJVM: MO8V-CH^O7WPD\4^)-$T_6KGQ%ID^GZSX3TOQ5XPGT[4]5UG@/A/I7[37AGQW M=?&#XT:)XKA^U?#SX2^'/&?AS0].^#GBT^*%\.^%M'T;4F2W\!G3_&4'CWPA M\6M5^)WQ0&L6NK>)?"%]\(?$/_"-Z)X6L?%L$>GZ" ?I+-((U+DJJJ"S%F5. M%&[&6X .,,21M7)[5\D>/_C'\(/&?Q.F_9^USQ]X(L1IVHV=E\1_!?C>U\./ M8_$1=7\/?:+/X7Z1!XDU[3;N\U4MXF\#^,=7NM*T'Q#IK:,UCX8FN8KWQ1,- M*]_\;>)KG1M!^V:;HNK:WJ-WJ&D:1I%CI6F_VLTU_KVH0:99W]Y%%J&FI#X> MTR.Z.O:_JLFIV5OIF@6&HW$?[6UV^LO!7PQ\ P^%=:6.PUR^?X?76BZ?\+[NXM;*"UO[:\U!+^S\0Z? M:^)-6M-2XSPY^SW_ ,$S;CQ;+XI\._$_X2:D?"VI>%O!%]X4T_XF?"K5_"6B M^*#XU35/#&D7>EPVEQ>:?J.I^+]&1H/!ZZS;Z+=ZBEYKS:$=?U#5-';[5O$GBGQ3=S>$OB;\7?"D4?B'QK%%-KVJ6,/A_ MQWIT&F7+W<%KJVF#2+:RBT#Q-%'XK\-0:1XD:2^@^:M<\,_L*>,X_A%/_P * M6\6>/==2X^!_C3X1Z!H2>/+?Q";_ ,:?";Q'JG@R_P!(EU#QYHNGVDFB_!;X M*>(KWQ/HOB#5K%F\+>%I-"EMO$>N^)M"T'Q& 1?!OX/_ /!/3P]\=OA_XC^& MGQG\$^*?BSX5&N:W\.K"3Q?\-O%$2I\8[;Q!\/W_ .$+DM?#D935-5NO@WXV M_M>_\ ZOI/C[Q)?:/XJE^)NN>*=,NX(D^H/@Y\9/A7=^.-0^%7PIUNSU?P[J M=KXI\9^%M&\)^!-=TS2/ TFEW_AO5/'^D^(-)=?^)%EXE\,00V=G M#&ESK^D6B/'I%C;2;-E^R-\!;/Q%X;\4Z9X/UG2]9\*3^ ]2T(Z9\1_BUI>G M17OPV@U*V\"3ZEH-OXXL]!U^70K'7=6TM8/$.D:C]HTK4[_3]:%UI^HOI\M= M_P!D'X+:;>6&J>%= N?"VJZ=J5MKD,T&O>)M3TS4M:T4V-[X6G\2Z9JFLSKK M>G^$_$VC>&?&VE:;'=Z;(OB7P?HVH2WI5;GS #ZOWI_>7M_$/XON]^^#CUQQ M7SO\NO#_A;7O&^A^%/&_P 1%?3OA_;^(!8G3IKR77?#OA.Y\17H MU/6?#&G76B>#=2\8Z-KOBC2SXHTK6]1T6UN+?PY%=WWF1COO!.NZGJWA]U\2 M17$/B7PU(_#VFZE?ZAGP7X@C<>(= NH? M$.MI#HE]'IM_J+ZOIVHZ?:^(WGP&^'WQZ\2Z5\7_ (L>")=7O=%T7QUX3^#N MG^(M+U[P3XQ^&_@'XC^&K'P?\3](U-](\4I/=W7Q0ATJ74G>_M-*O_#VA2:' MI;Z=INLZ=?/* >;^-O"/[%WCC1?"7@_X@_$CX1:GJ>FVOBGQ#:W=GXQ\$Z%> MZOXJ^/GAZ#P7XD^)T5G!>79MO$/CB7XJV-]X;UFV9WMM4\;:-=Z3<7<-QIH7 MYDL_@Y_P3&^*VDV,UK\?_ OB;Q)XRT36/B!J?B>[^*7PPM_B3XO\-^(/"UGX MMU[6/$FB:GX=M7.CCP=HVH^)[6*Y\):/'\/K#5-6\8>"X?">K2:?K&G_ &9% M^P1^RC;:JNLZ7\*TT;5D5K\=_%'P]J9AD^)7B+XP^4M[H/C73+F(VGC MWQ3KNNZ2SO-_9=AJ)\*Z8]IX2M;'2+;RSQ]\&OV&O"\&N_"#XA> ;ZXTB]TF M+1_$EMJFL?%;6M+B\->-/ASK5\+>XUJX\7WU_!HNG?#W]EJ'38(K&X*>$['P M7X;TS1H-/2ZMT8 \&^(7P$_X)>:[9Z?X=USXR?#O3=+U#2(]'?3M+^(WPMNM M(U.VF\*VWQLMM0\=B^T+7;#6=(U3P_\ "2;XFZMX>^)3WOPX\?S:)=^,/&/A M?Q5K4FE7+_5GQ6^,OP'^ E[X4U"/6[;3O$_@;0/A3X6&C^'_ (5ZEXK\5_$; MX:?$*;Q;X:^&GPN\)7FB:5I.CK?>*/&'AN37/#MIHEW'::-K>@66GZCIUCHG MBN)KF?P-^S5^SI\1/AKX=BM_A%\0/A]X?N-%U>QTCP_K7C;XF>#?&3^'-=\) MZIX0%[>ZCX1^*5QJOV+Q1X(\4WQ:M\//"WPHU;2;;XT_&_3?#>L_#KP7>7]YH_AG6?"^ MF?$2S\.ZU9R3:QJMOXGGU32)[_QOIM_<:/XRNM?TJ>2U(!])I-%);(8Y5D#V MRR(?NL\;Q!E?80K*&4@X*KC.,#I7Y[VO[.G@7X\>-/C+J/C&?4[>?P/^T'\4 M;+3?L6G>"=:L[K3?B+^S[\)?"'BO3M5TCQ[X,\:Z1<6]_H=P\(GM+*PU%(Q< MZ>U_+I.K:MIE]]$_#;PZOPAO]/\ AC92ZQK'A"[TW5=2\*7TGAJWC7PWJ4*;74UL;G4O'GB;6-0\7^&8[7P[H^FQS1>+M#MKLV6C:)IME%\ R M?^$E_:;P ?\ C(S5"0&0D9^$GP?8 E"R@E2"4W%X\^7,L4ZRP1 'QK\2?V!_ MV0OA?HEW\;_B)-\25T3X0^&_$.L7.JV^@67Q'NO#]I<>'/"'A_Q)XU_X1S0? MA?XM\5:]K$EOX-T#Q/XHG_L[6-.U"[\/V6H^(]*O?"7@/P=I?A:7PS\ O^"? M>G?")?A^/%_@B'X<> /B+>_$#Q-X;\5Z_P""O#UQH7C;7=3L-<;1OBOH>J:! MX>U2\\0PWO@9;"[@^)VBW/Q%NI_#FLP^+M1U'Q/:71M?TO\ %_A71/'?A3Q+ MX)\4:&?%^@ZMX8\1:8]S>6J:CH6NV,^F:M8M9YD$\4BJX^=?&?[&/P!\>W<]YXB\&:J\TZ^.TD&B?%'XN^#H)O\ A9&O M>-_%'BRZO+7P=XYT.VOM6N?$7Q-^(FJ:-K5S"^J>#U\9:YIGA"ZT6PO95H ^ M,HOV*/\ @GY\2=$\.>,-&UR3Q)I'B7Q#\5?@;X1\2'_A#_B1;Q>)/$EI=_#3 MQQX+\./X^\ >-+?PMDVFBM;ZY>^,X=2O;_1=:31Y=WPK^RW M^P7\8=9MH?#>GZMX]UNYT;PO\7=%\76OA[5X;C0=(\9:K/\ %S0(HOBU9>!= M.BT+Q5XEG^)5YXTET+5_&%U\7;_0/$D/B&0/9S6MW']I2?LQ?#B;2[C0;FX\ M?W/A^/QKI/Q#\.Z0OQ7^)NECP5XKTG7-<\1F[\'ZUHGBO3O%>BVFIZQXEUV7 M5-+C\12Z)/I5W;>%!I'_ AVG6'A^V?\)_V8?A5\#YH9OAEIGBC04B\/Z3X8 MDL+_ .*OQ>\6Z1>:7H.G6.BZ&][H_C7QYXCT:ZUC1O#VG6'A/2_$U]I=_P") M]/\ "&DZ)X7L-9M/#^D:;I5F > ^"O\ @F[^S%\/I_!M[X7\)SZ9K/@)M"_X M1[7+?2? &GW,4'A[QMX \>Z=;W&G:-X%L?#$J1ZW\/M)>2XAT 7KRZOXGUD7 MG_"5:H_B+3^?M.-)T/YM_P#QLG\5\[@Q&?&WC+Y3M547;]T*H)"@&5FG,K'] M(#O$.UAN'OV>=$^'DUCXAL(/$,_BZS7Q/H M>M:7J_BEK2R_LFQL?&NA>,-*TR3PIJ'A;7]<\6MIES>^#F_X3.R;P1XEU70( M--?].@Q(!"G!Y&?E/XA@"/H0".XIU_#?Q+^T[#\3-!UOXK'Q* MOPEU2P\1>'K+0;3P-X=FOKWQ3>>.? ND?#77-970-#_X3G1K:]\,ZKXO\2>+ M+S4M,\.:#H\.ARWOB+2_"%M;R:?=?>>6_N_^/"C+?W?_ !X4 ?FA>?&']L>] M-]HA^&/Q"\.6UM)H5KJ_BW0/AKX3UG5K"WTCXE_%_2O'&J^"-(UOQ=)HGB.Y MU'PHOP'NM @U)[I+GP[K'CSQ-I%EK6O>'I/#$GTM\9'NY/%'[*#7BS)W$F]06%O+/;1L2+2[NHL3-],Y;^[_X\*^= M/CL3_P )C^RR=K9'[160J@MNQ\!_CH,;N$4G=D%V5>,9R0" ?(OPK_8R^%GQ M/\">*3XFUGQ^VAR?MC?M;_%*U\)V>L:4N@:-XKU7]J+XZ6WBNY\.W-UX=NO$ MF@3>+[JY?6K_ %G0_$ECXN\):TK:A\,O$GP\?4]6&K;F@?L/_LK_ +*VFV/Q M6%UXLTG2?A)-/X_:]NM+\-ZJT$UC_P +3GU:^;P_X,^&:ZKKVJ:M)\:/'%M% M;:38W'B"RN-51/ RZ3J.IZ@NL?4O[,>X?#;Q$-N?^,@?VM.Y'_-U?QGQ]X G M(P<@%3G*LRD,?4?B!X#\,_$_PCKWP_\ '.A:=XG\$^+M+N]"\6>&]6$SZ?K> MBWR!;K3[R."2%[BUNE3[-=6K2QQ7%M/,LK.J^1, ?B7X\^'_ /P3P\>:/J>J M:G\=/BSK&E?"[X5R^"U"_#_Q?XUU;P7X!UGX9:/\2?AGX>TFWTWX-7OBN#2? MA#X \/ZGXSM;32/^*[U*WN]=L/C-XHU^RNM6T>[^D#^QQ^Q#X#N?"K>.!K=Y M-K?AW6O%>FZ%\0-#L+"34CXG\0:'X&\7>(]2\.Z7\.M"ET:^G\5_&3P5;:?X M)6VT+P?\/_$-UH]_\.? /@5;/6Y[KZITW]BO]G;1[35=.TWP+JD&CZUI\^E7 MGAV;XG?%JZ\-6^GW/PSG^#4]OH?AZ[\<7&@^&?,^%LX\$&;P[I.FSIHEIID$ M#]"C\*2Z7=VAOI@ M#Y,^'7[%7[(/CR'Q;9Z /B#XXTO0K^'PA'?^(=*?0_#_ (7UCPKXN\7:YK&I M?";5Y?AUX5TO5+C4_'WBGXDZKK'B_P !3Z]I,&MZKKOA[2M8T31-.TC0M(]! M3_@G9\ 1/K4T0\7PR^(I]6N;MHW\%1)9WFIZMXDUF$V6G#P(^DK8:9K7C/Q; MK]WXVUN MPTS6-8N]7J:#:^,_$GB./PQIU[J-Y=:I<:'X;&D M:(VHW5W?/837US<7<_J#[OD.TX5P3C+'!!7HH)ZL"3C &22 "0 ?D]X<^&FD M^*/A7_P3STYM4\0:'?>$/VC?B;+X?\3>'9]$T7Q'81S?"3]K#PWK-M;/%I$V MB::-?\,ZCJ?A_6)- T32[BPM-5GN/!DOA:\M=.NM.[;3O^"6W[,6F:UH>OVJ M^.(-5\.:!-X>TFY@G\%0?V9:_P#"?>%/'UOJ.DI;?#Z"'0M=MM3\$>%8(O$' MAI-&U7[3X?TWQM/-=_%*T7XBKH_#-O\ B@/V&EVMO7]HOXJJR+M8@P> ?VHX MI=P+*0(R#O #,K )MW$5^CN6_N_^/"@#\C_C1X%_8<^&\-G\"_'GQ,\:?#V; MPA\+O">@-X9T?P[XBN?#^L>#[OXL1WOP9T_4Y?#7PTG\.^(-=^'OQ<\2:-KO MAS0_#&HZ9XSOS/8W_P 4$\3>%M2O[S4>,^&'[&?[$'C;7_'_ (8\,>+/BGXB MU'PMX=LM6\1:A>_#E/"WA_3(KSQ/>VOB'6[#7]2^!VD^ /$USXM\4^!_$P;P MGH=SJOA+PE?Z;J.K?#SP7X.\0:18^*HOT5^(/[)WP(^)_CF\^)OBSP-*WQ$O MM&\-^'KGQYX<\9>/O WC)M$\'^*--\:>%](C\2^!/%7AK5[?3- \5Z38^(]) ML[>[BALM=2;4X5%S>7K7/0Z)\ /A]X6OK.^\*6>L^&Q'%]DUFQT[Q+K4UEXN MTQ'^)MY;Z-XJ_M6\U.ZU+2K37_B]XY\6101W%M+<>*-1LM4U&:__ +'TZ&$ M_/\ D_9X_89W>$[KPKX@\8Z5;ZS??#WPMINF?#?0]6U/6_%QU#P_J_Q:M9/% MBZ=\-?$?CG4=,U_PG\3[#Q3X_P#'&I3V.G:1I>GZ%+XAUSPSJ4'B.\\0^SW/ M_!-W]F?R;&'3=!UWP]9:6-=CL=(T6'P>VD61UZ*ZM[C[+H^K>$-8L5TR'4;B M+Q9=>&8XAX5\4>(M.T?6/&/AWQ//IUE;0>G^'OV)_@1X2F\/7'AK1_B#ITWA M6^\.7V@R/^T+^T9=_P!GR^%_#$/@S35$5[\5;N.[M9O"=MI_A?7M+O?M&F^+ M_"VA>'_#?BN#5]+T718M(^M\M_=_\>% 'Y[>$O@%X(^!7[3OPE_X0@ZM':^/ M=&^-6N:K9ZP=(O9;;4M#\)_!WPO%);:O!I5AXBNH+K3]-@D^Q^(-5\0V&ENL MD/A>#PQIET^DGS#P-^QE\/?CK\*]Z=#XC^._Q,\:W?A^P?PAJW MA*W\=^"OV@]5T:+QM'X:\:>$?$-K=:]K'@3P#IWPUU#3/$']N^!8_#MW?:D_ M@A/$EW/K-?8GQ <_\-/?LWJ5P?\ A"OVA.KQC(%O\*& MM$\6^.GN;;P%96GANP^'^O\ B>QT#QIXIATG4-"TGP-]MU/3K#11\2M2AL-9 MU*:QOK/6]5T&_EU&QTKP/HNA_I%EO[O_ (\*\R^(_P )?!WQ8TO1-'\;V>L7 M=GX>\1P>*]*?0?&7C3P/J%OK4.FZOH;R2ZOX$\0^&M4O=,U#0O$&MZ-K7A^\ MNIM!UW2]3N]-UK3M0L)WMR ?GGX:_9%_8O\ BGXBET#PC>>.M9ET#X?^#;-Y MK'2+K_A'+'0;SPW=ZQX6M;CQOK'PQ72[GQM+\./C$]S:>';SQ/>^,/ /A'QV M-9\,:-X3N?%-WK>I_1%Q^Q#\$[[PWX$\*:A:^)[BP^%NJ^*M3\!WEOJ&EZ5J M6A/XFUWPWKL\-Q<:#X)O$MW M/KA];^%?[.GPT^"]Q>);70]%T;PVWC.;3E\8W?AG1=$T"YUXZ1HVF6-K[J"P !7) M )SC)]<$L1GT+,1W)ZT ?('@+]D3P5\+],\*V_@#Q1XVT/7?"&FVNA^'?$TL M7A!GTK1X_#_A;P@MDOA32?".A>!9?LW@WPK9>'K!F\+FWLY7;Q#>VNH:U+<7 M[_E7_P %,-G_ X-^,_EJJ)_8OPQV*HVJJ?\-;_#_:JKV4# [ 5_0ID]U/ MU!4C^8/Y U_/=_P4U1X_^""'QG1QM8Z%\+)2I!5@)OVL_A[*HVL 2 KK\P^5 MCRI*D$@']""=7_WS_):*$ZO_ +Y_DM% #Z*** "BBB@ HHHH **** "BBB@ MHHHH **** "BBB@ HHHH **** "BBB@ HHHH **** "BBB@ HHHH **** // M?B;\+/!'QA\+3>#/B#IE_J_AV;5_#.O-::=XD\3^%KI-7\'>(M-\6>&K^#5_ M"6LZ'K-M-I7B'1]-U.$6VH1)+-:)'_:8_\ GNT? M\,J?"3_G]^-7_B3W[3'_ ,]VOHZB@#YQ_P"&5/A)_P _OQJ_\2>_:8_^>[0? MV5/A(1C[;\:N?3]I[]ID?J/B[GGOZC(.02*^CJ* /G[0OV8?A#X>\9>%/']I M:?$'4?%/@>YUN\\*7OBGXV_&WQK9:-=>(] O_#&M3V^A>,?B'KN@227^AZE= M64C7.ES^6WV:[@\J]L;&YM_H'_/K_.BB@ HHHH _/W_@K'_RBV_X*5?]H_?V MS/\ UG?XA5](?#GPAH/BWX*_!&'7;>\F31_"WPC\6Z>UCK&LZ++'KGA?1M$U M31IYI]$U#3I[VRBNX$^VZ->R7&BZO:M-I^L:??Z? _LGV(3?$$0?V M-XKT [?C%\7UF.G^,[^34M<=KI?'0NFU-+J5_P"P==:8ZYX2M2MAX3U'1+%$ MMEOGX1>##=?;#+XW,XUGPCKXS\4_B@85U'P/8'3=""VI\8FU73I;4G_A)-%6 M$:-XUNB;_P 9V&OWY-S7IM% 'DB?!+P)':"Q27X@+;KI7B_1ACXP?%X3_8O' M%V]]KS&[_P"$Y^UF_CN)&_X1W5S.=6\&0$6G@Z^T&T58!>/PB\&F[DOC-XX- MQ)J?@W5V!^*GQ1^SB]\!6;V'A\1V?_"8_9(;*6WD<^)M+B@32_'%R?MOC:S\ M0WH%P/3:* /(Q\#_ "+,6 D\??9UTOQAHPS\7_BZ9_L7CJY>[U\F\/CDW;7 MR2R.OAW5FG.J^#+=C9^#;W0;3]Q5Z#X/^ X=:L?$#V>OW^IZ9JF@:WIKZSXY M\=Z[9Z=J_AKPKJG@O2M0L=+UKQ)?Z5:71\.ZSJ=KJDEO91G7[VZ;6]?_ +3U MR.'4H_3J* /%]%_9^^%_AR&YMM!T_P 5Z/:WGBKXF^-KNTT_XG?$^UL[KQ-\ M8+J]O_'^I7%I%XQ6WF75-2U&_P!6TNPDB;3?">L7=QJ_A"ST'4I&NC>_X4EX M#^SBV\WQ\472/"6B"0_%_P"+AN_L/@F]-_H+F^_X3C[:=2>Y)_M_6S<'6O&$ M!-GXNO\ 7+/]Q7K5% 'F!^$'@IKN2]8^,VFEUGQ?KSJWQ/\ B:UJVH>.=.72 M_$"&Q;Q>;$:7]E17T+01;C0O"-^/[5\):=HFJ$WAIM\$/ ;V1L&F^()MVT3P MGX>9O^%Q?%_[6VG>"M5BUG0F;4!XZ^WG5'OH4_M_7C=,,WQ":U.@^%O#99_ MC)\8'O/[+\&ZA_:FB$:D_CMM1&J/=X_M[7Q=C7O%MJJ:?XKU+6M/1+5?7** M/&+O]GSX1W4/@NWB\+W.CP?#GP=XQ\ ^ HO#'BCQ?X13PAX4\>:;I&C^(]-\ M/CPMK^C_ -F3-IFA:79:'JMKY>L>$H+=U\)ZAHANKPW&LOP=\%+=)>"7QUYT M>I^"M753\5_BH;<7G@"P33?#H-F?&9LVL7M8U/B72V@.E^.+LOJ'C>S\0ZA) M)YC>-$\,7[R-?^!(-UKX&N?#EL[Q--_PIOP2+C[4)O'8F^U^!KW(^+/Q7$8F M^'4=S%X:C$(\:B$6&M6UC2/BGX;N/!_CY=3\=_$*^U'Q'X8N-<\1>(QH=QKESXJDU MRUT^RU;Q;XEFT>'3M1LQH=KK>H:9HQL-,N&LZZMOA)X.?4)-4:7QJUY+K7A+ MQ!(Q^*/Q.\@ZCX)TPZ1H8%E_PF'V)=-ELF;_ (2/1$MUT7QG>/)J?C'3]>U* M1[MO2Z* /)/^%(^ _L2Z>9OB"]LNC>*=!Q)\8OB_),VG>,=1.J:WYEW)XZ:[ MEOUNCMT/5Y)WU?PI98TSPK?:-I@%H/-?%?[%W[.'CCQG;?$+Q9X'UK7/&-IJ M/PRU2#6KSXG?%.(]/FL]/@\0:_!K.F36DFF^,H->UN' MQI:>(8]6U!;GZEHH ^>_!7[+?P8^'/A6T\$>"-'\8^&_"MAI?C31K'1M.^+O MQ@2WL[#Q]?KJ&OK:R2^/);FWN;>1([/PGJ$4R:AX T6.+P_X#NO#6A1QZ"!.EP&\;>8FI^#-74'XI_%$Q"]\ Z>^F>' 8#XQ,!LOLKL?$&EF,Z9XR MNPFH^,;/7M0CCNE]2HH \A?X%?#:>70I=0L/$NM+X:U:XU[2+7Q%\1?B/XDT M^'6YO$VE^,+?5[K3->\6:CIVJ:CHWB'1=,OO#%YJEK>W'A*.U6P\,2:1ILDU MG)SFL_LR?"+6_$GB?Q5/#\1=+UGQAJ\?B'Q+_P (K\<_CCX)TO4=9CT72/#H MU5O#W@_XC:%X?M+N71_#^D6=Q/9:7;&[^P)<7)FNGFGD^@:^;?VA_A'\1_BM M>_!:?X>_$;_A72?#WXHWWCCQ9('U\CQ1HB?"CXG>%]#T":QT+5='CUBWL/B) MXG\#^,VTO7KN30'D\)Q7MWI^IW5E8V,X [_AE?X1$D"_^-!*_>'_ T_^TOE M>">1_P +=R. 3SV!/:@_LK_"))?VU? :R76J/-XXT;PS8R^&X9--L]=,D?4H?%-LECIW_">Z-#H_AJ2_P##$,5YJ]QK:?\ LH?\%)_# MUX$T/]L3P?/I^LW7P\UOQQ?76A:+8^)->\1:;H?PYTOXDZAH*=9A_M'PSXKT:T\-:3X0^&?AOPSX&TW7_&?B=@#[Q/[*_PB7DW_P : M !DG/[3_ .TN. "2>?B[V"L3Z '/0T?\,K?"('!O_C0#@MC_ (:?_:7SM7&X MX_X6[T&Y./%&O^#?! MGBCPZOC/3M"T+Q9XXTJ>>QN7UWPGJ.HVEWX;\!2:V?"=GI>KMH.F>+M.\/0' M3VT"]\0FZYL_LQ_\%.IH;1+W]LWP_/=V%WK&I)?6@T[1HKC58_'4]SX9-KI. MC?!&QL['PJG@G4)9]?\ !/B:3X@I<:QH>C^%;#Q%;Z/?ZIXG !]SM^RK\(6# M*;_XT]0I'_#4'[3 ()P ,CXN@JV67:00P8J5(.#6R_[-?P/GU:?5+VZN);A_$S" M6"=[%U;3R+4? T_[,/\ P4[M[VXLM,_;ITN;P[._CZ2WN;OPUX.M_%&FS:U- M;:;X.DFNF^"FK:9K&G^'O"T4I&D0V?AZXA\:R#Q5<:]KL#W&BS&L_L8_MM^* M/"_@./7OVR==T_XA>!?B/\3?B<_C+PWX@UFQM_$NJZS\*?#FF?#;PS=^'(/" M=CX8L?AWX>^+=CK&I:]X'U+0/%FC3^ M0U/3],B34_$;Q>'DW;EV]Z<(:].> M7+?SMO;K9I:@?<'_ RQ\(2Q7^T?C.6Y)7_AJ#]I?/5<\?\ "W MF10W[+'P@0%GU'XSJJ\,6_:@_:74*<;L$GXN@#Y?FY[<]*_/+7/@7_P5:M_B MQH&@Z7^U%8ZU\*-6U;XEF_\ &EC+\.M'U_P+9-H45M\/KS7=#U7X/2W7BB"2 MVG33W\*>'XKQK+QYH=O\1=0\=S>'/%FK_#;1.]T_]G'_ (*;2>*9];U3]L[P MCIFB67CO4-8T'PGHOAK1=4T^;P;+?>++^U\.^)-3\1?"FYU[4 US/X.&VUU2 MUOM-T2WU_P ,0^(K^&2UU>9K6*E=:N:LNG)-P5_5+F7DP/M+_AE;X1Y ^W?& MG)S@?\-/_M,9.,9P/^%NY.,C/ID9ZTO_ RI\)/^?WXU?^)/?M,?_/=K?_9\ M\(_%CP9\'/AYX:^-_B[2?'?Q7T31?L7CCQCHYG>S\2ZG#?71M]4$LNC^'$EN MIM-%@M^8/#FA::+]+G^QM$T73?LFGV_M] 'SC_PRI\)/^?WXU?\ B3W[3'_S MW:T-#_9D^$>@>)/#?BVWM?B!JNM^$-3N-:\-R^+OC9\;/'6GZ1J]UHFK^')= M4MM"\:_$+7]"-^-%U[5["&[ETV2>VCOI9+9XIQ'*GOU% 'SE)^RE\&S>:O>6 ML7Q1T@ZYXB\4>*]0L?#W[07[0/AK1?[?\:>)-5\7^*+ZQT#P_P#$_3-#TA=7 M\2ZYJ^L7%GI.G6-A'=W]P;>UA1@@3_AE3X2?\_OQJ_\ $GOVF/\ Y[M?1U% M'SC_ ,,J?"3_ )_?C5_XD]^TQ_\ /=H_X94^$G_/[\:O_$GOVF/_ )[M?1U% M 'SC_P ,J?"3_G]^-7_B3W[3'_SW:4?LJ_"52&6^^-:LI!!'[3_[3((((((( M^+H[C^G0FOHVB@#P^^_9R^$5]X"\%_#5M UJQ\)_#S4TUKP;'HGC[XA^'?$& MAZNMGKFGR:I!XUT'Q5IOC6YO[RT\2:[%J5W?>(;J?53JEU+J3W[7T=10!\X_P##*GPD_P"?WXU?^)/?M,?_ #W:/^&5 M/A)_S^_&K_Q)[]IC_P">[7T=10!XEX._9X^%W@;Q78^-]%M?&U]XGTO2M9T7 M2]2\8_%OXN?$1-+T[Q#)I4NM1:9I_P 0/'/B?3-/FU%M#TI;F\L[."]:*T6$ M7"PR31R&M'35?$^M7WB/7K MFRT/0/B=INC:8FI:YJ5_J4UIIEC:6:W-U,T-O&K;1]'T4 ?./_#*GPD_Y_?C M5_XD]^TQ_P#/=H_X94^$G_/[\:O_ !)[]IC_ .>[7T=10!\X_P##*GPD_P"? MWXU?^)/?M,?_ #W:/^&5/A)_S^_&K_Q)[]IC_P">[7T=10!\YK^RO\)T8,E_ M\:U92&4K^T_^TR"&!R""/B[P00"#7YN_\%L_ OA;X9_\$:?VD_ ?@K3&T?PK MX6T3X(:3HFFOJ&J:K+;64/[1OPD<"XU/6KW4=6U*ZEEDDGNM1U2^O-0O;B26 MXO+J>>1Y&_:ZOQ^_X+W?\HF/VM/^O;X*_P#K1?PBH _7Y.K_ .^?Y+10G5_] M\_R6B@!]%%% !1110 4444 %%%% !1110 4444 %%%% !1110 4444 %%%% M!1110 4444 %%%% !1110 4444 %%%% !1110 4444 %%%% !1110 4444 ? M-'[9GP3U7]I?]DC]J7]F_1-=L/"^K_M!?LW_ !Q^!^D^)]3M;F_T[P[JOQ9^ M&GB7P'I^N:E866+R[T[2;K78M0OH+0_:9K2VN(X6CDV/7P=X9^&__!?^"3'_ (B?^V%_ M]&91_P (O_P77_Z+S_P28_\ $3_VPO\ Z,ROUMHH _)+_A%_^"Z__1>?^"3' M_B)_[87_ -&91_PB_P#P77_Z+S_P28_\1/\ VPO_ *,ROUMHH _)+_A%_P#@ MNO\ ]%Y_X),?^(G_ +87_P!&91_PB_\ P77_ .B\_P#!)C_Q$_\ ;"_^C,K] M;:* /R2_X1?_ (+K_P#1>?\ @DQ_XB?^V%_]&91_PB__ 77_P"B\_\ !)C_ M ,1/_;"_^C,K];:* /R2_P"$7_X+K_\ 1>?^"3'_ (B?^V%_]&91_P (O_P7 M7_Z+S_P28_\ $3_VPO\ Z,ROUMHH _)+_A%_^"Z__1>?^"3'_B)_[87_ -&9 M1_PB_P#P77_Z+S_P28_\1/\ VPO_ *,ROUMHH _)+_A%_P#@NO\ ]%Y_X),? M^(G_ +87_P!&91_PB_\ P77_ .B\_P#!)C_Q$_\ ;"_^C,K];:* /R2_X1?_ M (+K_P#1>?\ @DQ_XB?^V%_]&91_PB__ 77_P"B\_\ !)C_ ,1/_;"_^C,K M];:* /R2_P"$7_X+K_\ 1>?^"3'_ (B?^V%_]&91_P (O_P77_Z+S_P28_\ M$3_VPO\ Z,ROUMHH _)+_A%_^"Z__1>?^"3'_B)_[87_ -&91_PB_P#P77_Z M+S_P28_\1/\ VPO_ *,ROUMHH _)+_A%_P#@NO\ ]%Y_X),?^(G_ +87_P!& M91_PB_\ P77_ .B\_P#!)C_Q$_\ ;"_^C,K];:* /R2_X1?_ (+K_P#1>?\ M@DQ_XB?^V%_]&91_PB__ 77_P"B\_\ !)C_ ,1/_;"_^C,K];:* /R2_P"$ M7_X+K_\ 1>?^"3'_ (B?^V%_]&91_P (O_P77_Z+S_P28_\ $3_VPO\ Z,RO MUMHH _)+_A%_^"Z__1>?^"3'_B)_[87_ -&91_PB_P#P77_Z+S_P28_\1/\ MVPO_ *,ROUMHH _)+_A%_P#@NO\ ]%Y_X),?^(G_ +87_P!&91_PB_\ P77_ M .B\_P#!)C_Q$_\ ;"_^C,K];:* /R2_X1?_ (+K_P#1>?\ @DQ_XB?^V%_] M&91_PBW_ 76/7X\?\$F/_$3OVPO_HS/:OUMHI-)[J]FFO)K5/U3V?0#\CCX M2_X+IDAC\=O^"2Q8'<"?V3OVP2&P1S\I VX $G_"+_P#!=?\ MZ+S_ ,$F/_$3_P!L+_Z,ROUMHI[*RVUTZ:N[^]ZON]0/R2_X1?\ X+K_ /1> M?^"3'_B)_P"V%_\ 1F4?\(O_ ,%U_P#HO/\ P28_\1/_ &PO_HS*_6VB@#\D MO^$7_P""Z_\ T7G_ (),?^(G_MA?_1F4?\(O_P %U_\ HO/_ 28_P#$3_VP MO_HS*_6VB@#\DO\ A%_^"Z__ $7G_@DQ_P"(G_MA?_1F4?\ "+_\%U_^B\_\ M$F/_ !$_]L+_ .C,K];:* /R2_X1?_@NO_T7G_@DQ_XB?^V%_P#1F4?\(O\ M\%U_^B\_\$F/_$3_ -L+_P"C,K];:* /R2_X1?\ X+K_ /1>?^"3'_B)_P"V M%_\ 1F4?\(O_ ,%U_P#HO/\ P28_\1/_ &PO_HS*_6VB@#\DO^$7_P""Z_\ MT7G_ (),?^(G_MA?_1F4?\(O_P %U_\ HO/_ 28_P#$3_VPO_HS*_6VB@#\ MDO\ A%_^"Z__ $7G_@DQ_P"(G_MA?_1F4?\ "+_\%U_^B\_\$F/_ !$_]L+_ M .C,K];:* /R2_X1?_@NO_T7G_@DQ_XB?^V%_P#1F4?\(O\ \%U_^B\_\$F/ M_$3_ -L+_P"C,K];:* /R2_X1?\ X+K_ /1>?^"3'_B)_P"V%_\ 1F4?\(O_ M ,%U_P#HO/\ P28_\1/_ &PO_HS*_6VB@#\DO^$7_P""Z_\ T7G_ (),?^(G M_MA?_1F4?\(O_P %U_\ HO/_ 28_P#$3_VPO_HS*_6VB@#\DO\ A%_^"Z__ M $7G_@DQ_P"(G_MA?_1F4?\ "+_\%U_^B\_\$F/_ !$_]L+_ .C,K];:* /R M2_X1?_@NO_T7G_@DQ_XB?^V%_P#1F5\]_M4_L<_\%A_VR_@1XV_9K^-'[1G_ M 34T;X8?$NX\'1^+]2^&'[,'[4>D>/;?3_"GCOPSXY@'AO4O%'[57BSP]9W MEQJ'AFSMI9M5\.ZG;"SFN5\N"1DNH/WQHH JJ91N//S,S< ' ))53M1ERBX1 -MK,"5+!CFBK5% '_V0$! end GRAPHIC 11 logo.jpg GRAPHIC begin 644 logo.jpg M_]C_X 02D9)1@ ! 0 0 ! #_VP!# @&!@<&!0@'!P<)"0@*#!0-# L+ M#!D2$P\4'1H?'AT:'!P@)"XG("(L(QP<*#7J#A(6&AXB)BI*3E)66EYB9FJ*CI*6FIZBIJK*SM+6VM[BYNL+#Q,7& MQ\C)RM+3U-76U]C9VN'BX^3EYN?HZ>KQ\O/T]?;W^/GZ_\0 'P$ P$! 0$! M 0$! 0 $" P0%!@<("0H+_\0 M1$ @$"! 0#! <%! 0 0)W $" M Q$$!2$Q!A)!40=A<1,B,H$(%$*1H;'!"2,S4O 58G+1"A8D-.$E\1<8&1HF M)R@I*C4V-S@Y.D-$149'2$E*4U155E=865IC9&5F9VAI:G-T=79W>'EZ@H.$ MA8:'B(F*DI.4E9:7F)F:HJ.DI::GJ*FJLK.TM;:WN+FZPL/$Q<;'R,G*TM/4 MU=;7V-G:XN/DY>;GZ.GJ\O/T]?;W^/GZ_]H # ,! (1 Q$ /P#W^BBB@ HH MJO=7MM8QB2ZF2)"< L<C3V%7^5_<_\C3KQ37]/N]<^)]WI=O>& R'AB3@87/05Z[; MZQIUW,(;>\BDD/(53S7ETM[;:?\ &B:YNYDA@0G<[G &4J)RC)*STN>ODRJ4 MIU6E[R@VM/T,+Q7X8U'PHMJ9]3\_[02!LR,8^M:6J> =5TO09=6?6%>..(2& M,!LD'''ZU:^*.M:;J\>F#3[V&Y\MV+^6V=O3K70^)?$VB77@:ZM(-3MY+AK9 M5$:MR3QQ4RH2Y=9-J7N]+KRTT+?PND>3P8C.S,WGOR3GTKM*XG MX5?\B4G_ %WD_I7;5O3^%'S69_[Y5_Q,**K7E_9Z=$);VZAMXR=H>5PH)],F MJ7_"4^'_ /H-Z?\ ^!*?XU9PFM167'XET.:58H]8L7D<[55;A22?0#-6+W5M M.TUD6^OK:V+\J)I0F[Z9H N44BLKJ&4@J1D$="*J7NJZ?II07U];VQ?[OG2! M-WTS0!I-06.IV.I*[6-Y!BLG_A*?#__ $&M/_\ A/\:MV>J:?J&?L= M];7&.OE2JV/R- %NBHYYX;6!YYY$BBC&YW\OK33K$_Y^+^OD=/U/$?R,Z&N6\=_\@:'_KL/Y&I_^$PLO^>,WY#_ M !JIXTE$_A^VE4$!Y%8 ^XJ*V+HUZ$U2DG9'1A*%2EB:;FK:E>#PKILF@+>L M)O-,'F??XSC-4?"N@66L6D\MUYFY'"C8V.,5:A\7646AK8F&;S!!Y><#&<8] M:I>&?$5KHEK-%<1R.9'# H!Z5R7POM(;6MKZGI6QGLJF_-?3TUV)]'M(K'QV MUM#GRX]P7)R?NUS&HZ3;:Y\7KC3[S?Y$I^;8<'A,]:Z;1;Q+_P EUO\CI?A7_ ,B4G_7>3^E=M7$_"O\ Y$I/^N\G]*[: MMZ?PH^8S/_?:O^)GF/QQ&?!MMG_G[7^1KG/"7PATGQ#X7L-5GO[N.6X3/?'IU-YHD0(+ M[)#M]L@4H[CEL=WXM_Y)->_]@Y?Y"O#_ 'XMNO!NL1W15VTRX;R[A,<$#^( M?[0KW+Q>I7X47RD8(T]0?R%;',;[1@_3UIK; M43W/4?$%W!?^!=2N[6198)K&1T=3D$%37G_P# &D:QC_ )[Q_P#H)KEM"\3W MOA*SUOP=KP9(F@E2$MSY0)\S%@F[[KH3V]J[WXQX/ MP[NO^NT?\ZX#XRRQ7OCW3;6UP]S'$B/MZAB^5'U_QKNOBTC1_#"1'^^KPAOK MFCJF'1HXGP/\*=*\4^%K?5;F^NHI96<%(PNT8..]9WC;P3/\.)K'5M'U28J\ MA56/RNC#GMU!KT'X<7%Q9_!\7-JNZ>)9WC7&"57JQ[4TW<5E8]:U34WUKX17.HR*%>YTTNX'3.WG]:Y'X!@#3M M9Q_SUC_]!-=UXGL8=,^&VHV-N,0V]@T:#V"XKA?@'_R#M8_ZZQ_^@FI^RRNJ M,#Q].WB/XL1Z)J=Z;738I$A5B<*@(R6YXR3QFNJU'X'Z'<6.[2;ZYAN-N4>1 MA(C'WX_E6YXW^&>F^,+G[:MPUGJ(0*9%&Y7 Z;A_6O.K[PCX^\!VTFH:?JC2 MV< W.8)20J^I1NWTIIWV8FNY['X/T*;PYX:M=-N+N2ZFC&7D=B1D]AGL.U>$ MZ;X9M?%GQ5U72[N62*)IYY-\6,Y!]Z]A^&_C&7QCH#SW<:I>6S^5-L&%;C(8 M>F:\8ATC5=;^)VK66C7@M+PW$["4N5^4'D9%"W8/H>A_\*(T+_H)W_\ X[_A M6A:_![1[6W6%;^\*KGD[>YSZ5S'_ K7XAX_Y&9?_ F3_"O6/#UC>Z=X?L;. M_G\^[AB"RR;B=S>N30V^XTEV,3PO;07%S>":)) ,8W#..327=M OB^"$0H(C MMR@'!X/:LW3]6FTJ:=HD1C(<'=[&FRZM-+JJ:@R()4QA1TXKXJ.*PZPT*;7O M*5WITOW/HW1JNM*:V:LM>MC<\56EO;V$30P1QL9,$JN.U5?%7_(J6'U3_P!! MJCJ>N7&J0+%-'&H5MP*YJ]XJ_P"14L/JG\J[H5J5:I7G2VY5TMU(I4YTY48U M-^9_D:%MIMBWA9)C:0F3[+NW;!G.WK69X(LK6[L;EKBWCE(D !=0<<5E1^+K MR/318B&'RQ'Y>[G.,8]:KZ/XBN=%ADB@CB<2-N)?-='UFA[2$NB6NAK]4Q/L MJD;ZMW6O34V-.BCA^(4L<2*B*6 51@#Y:YUK:"\^-4L%S"DT3$Y1UR#\GI6Q MX=O'O_&0NI JO*&)"].E?0OB=>:C;HCRQ,,*_0Y7%=&%DG3,+WQ2ML+N""+[.25\K/.?7-:&I?$;4]3T272I;6U M6&2,1EE!W #\?:NKGC=G0LOQGLJ$;ZQ;Z77WGH'PK_P"1*C_Z[R?TKMJX MGX5_\B4G_7>3^E=M6]/X4?,9G_OM7_$SSOXQ:;?:IX3@AL+2:ZE%TK%(EW$# M!YK=^'EI<6/@/2;:[@>&>.+#QR##*BM+Z6."VMPKC_ (B^#/\ A,=! M6&!E2^MF,ENS="<IX!IGB+XC^#[1=).CS3Q1?+%YMNTFT>@9 M>HJSHO@[Q3XZ\4PZUXIBDM[2)E)61=A8 Y"*O89ZDU[M15$?$72/$'_"S/[7TK2;FY$*PO'(D19"RBII/%OQ7OU-O M#HSP,_&]+3!'XL<"O<:*?,+E/)_ ?PQO;75QXB\42^;?AO,CA+;R'_O.>Y]! M71?%:PN]1\"7%M96TMQ.98R(XEW,0#Z5VU%*^MQVTL<7\++&ZT_P%9VU[;26 M\ZO)NCE7# %CVKA/&7@_6/"OC.#Q%X3M)I8Y7+M%"N[8W\2D#^%J]OHHOK<+ M:'+:UBB^E@MK<\?\6Z!X_TOQ5/X@T.]DO8Y>!$F/D0=$*'@CW%8^H^ M(_B9XCL)-';0I(EG79(Z6Q0D=QDG KWBBGS"Y3C?AOX/D\(>'3!=,K7MR_FS M[3D*<8"CZ"O)VM?%WA_Q_J>L:5H=S*[3S!&> LK*QZU]%44*0O6:*+KL%O,XBU\-7%XQYZ5;&U^9Q4K%M/"^EJ.8G;_>< MU>GTVSNK:.WG@62*/&U6Z#%%%>A3PU&FFH02OY')*O5DTW)Z$ \/Z2.FGP?] M\TIT#23_ ,N$'_?-%%7[&G_*ON0>WJ_S/[W_ )C[?1M.M)Q/;V<4
RWEW:,;B7EW60@FBBFH12LD5#$UH2YXS:?>YB7/PDT.3/D7%W > MWSAOYBL#4?A'-DYXB
GRAPHIC 12 pg01img01_13-2.jpg GRAPHIC begin 644 pg01img01_13-2.jpg M_]C_X 02D9)1@ ! @ 9 !D #_[ 11'5C:WD 0 $ 9 _^X #D%D M;V)E &3 ?_; (0 0$! 0$! 0$! 0$! 0$! 0$! 0$! 0$! 0$! 0$! M 0$! 0$! 0$! 0$! 0(" @(" @(" @(" P,# P,# P,# P$! 0$! 0$" 0$" M @(! @(# P,# P,# P,# P,# P,# P,# P,# P,# P,# P,# P,# P,# P,# M P,# P,# P,#_\ $0@">@,T P$1 (1 0,1 ?_$ *0 0 " P$! 0$! M &!P0%" ,""0$* 0$ @,! 0$ @0! P4&!P@0 $$ M P$ @(" @(" 0$ $P4" P0& $'"!(3$105%B$)(A)E6@8\U=CXZO#9IEZ)+G-#(T MLD^PR].!#>7>K/-7;;#(J?(.[3!CRY[+:W-Z^*5NIUO?YWK O_ CFKA556YR@ZL(? M=V:KC5P@[I>.Y&3(^/U[>1M'Y^6OQ@2/ 8$;% M7&J'#]IJH:Q!REDH[XB-<04$A&DE:Q(/BVC81DY":<4^-<+!WD28^G4IVZPK M2T_E._S@23 8# C@BWU8^9M%>"6 05.TB>/%W 1 GQY1&LDBPB%8!D$W$:<4 M\-E3P9&/+:0[I*EQWD+UK:5:W@2/ 8# 8# CLNW5>!: M)FV 1$M]D%&S@"M M2)\=HV9#5IX3'L!0:.6O4F7!#/GH2)+B$[2RJ4UI6]?-/Y#9*+"D%&@:B8]) MM^!(*L!U3(VBCPN+(C0Y1)H?MS4MR!&ES&6G'M(VVAQU"=[UM2=;#88$:_N5 M4_N'_7W]C#?WG^M?W+^I?R$;^P_U31303=C_ (K[/W/X;1C?ZW['P^K[_P#A M^?E_C DN!&[5<:I1QC!FXV(-6!,DR KLM:WK\AL,!@,!@:^:6%#7QL4B3'P))F:H:'CS9D: M*^6(IB2B"H UE]Q#DZ:F!!>?VTUI:],LK7^/BA6]!L,".EK?5@)JKUPU8! H M]=YQ$;3P\^?'BD;,0#B)E@*P@D1UQ+Q*2/!CWY;R&M*4W'96O?X2G>\"18# M8# 8# 8# 8# 8# 8# ISK/H;A7!]@==HZYS[EN[1LCJN:O5I$UM1S8?4+97^ M+23DQ]S?X[1%C[OK^7U_[&$SIDPC';::?4VXXI]OXZW\T_D+PP&!H+5:ZO1JZ M7MUTL0.I56OPW")VR64K!" @\!K>M.3"98D_&@P8R-JUK:W%I3^=ZU^?SO6! M6_(O1?">^-F7.,=:H?2U5UR.V>C5*Q#RL\-^YI>X3Q,<;2 MU(TA7UJ5\=_@+GP& P& P(V[<:HQ;H-!>L09J[$Z\3MHZJ.$(R;!-K 8B+$% MK!%%[$#2AN''>?2C;;;TII"MZVM.MA),!@4OUWT9P?@;8E?9^MT'FJSV MW_X2+;;(.%$2Z(OQ_ MW4RPA+95;#!9)@;)7"D(T",CI&ODQ.&%1STB#.BNZU_Q6VM2=_C_ ,X&_P ! M@,#7DRPH+%U.,DQXF%N3"A:F$YD:!%W,)3&!XZ)J1*<::W)GSY+;##?Y^;KS MB4)UM2M:V&M V^K6B598-T6=#:FQME6Q3 M\AZ&P3<':<_;0/>EQW&D/;1IM3B%)UOY:WK0;# 8# 8# 8# 8# K-GLW*9'5 M)7#X_0*M)Z] K:+>0YW&+1I%J'5IQQAMDP1%,J6^/B/[DM[;V]I"G$+2I.MI MWK>!6M^]E^3^5VPM1.D>BN.T>Y@?T_YNK6>^UX.=%?R$&.3@_P @-FSFI47] ML=+:?;^:=?-IQ*M?XWK>!?X ^$M0(-9ZT5@':[8A0\X!-BY+4T87#E8K4X:3 M'S&%+9E0IT-]#K3B-[2M"M;UO\;P-O@8),F/"C2!DO-C#10F#+)DR,UY$>' M'P([DJ;-ER'=I;8C18S2G'%JWI*4)WO?^-8&N@6NM%*M#O X\)G4XC7X]K@6 M>+.CO YE:ECD%XIZ.20O<5T3(%N)D(?TK;:F=Z7K?X_S@>U1@2&WF76U*0XVO2D[WK>L#4VE7S2B0RV^A*]:WK2M)=2I.E?C M>]?G_P _YP/Q@X]T>R<5_P!251Z+S^6'J]M;GR:PU>B B"2A4,;>_4<^B&^@ MD84M*8L#Z[_ -D[3Y*/=/YK2^^VGIXTGYUK M734W7KD>F6RS<"/&^^\\XY.Z%*G@:W6!DVF3ZG>B)V./*1GHL>55WUM*U#5( M90&@Z/*E^9O1/=SCOI_H-D)B_!M/;!7RW5FD]8Z713-O]"2:[6VH%?"PJ"$M M;]OLIQO02.5VS$CRU[^UW$](Z1 Z;5^C0X@1IUWE$"6'K50Z;'94*FBYCTK6T;==AZC?%6MAV7Y"]" M&O65WZ-VJM&)\;@PBFGX;<_.]!D^=?\ _S%*3CIF?8&%SOTX,9A39% M@<.VW);5(6'WWCIOHUD?[NZ]5?1-XIB_-?6N*"N14(2(I$JAH1<.;<%-6R'? M816L33MQ!$I=[D[8B:(1-PU*<<0YMQ:=MAVEY]F]&I?J;T!PBT=>O77ZF"Y1 MPWK CTANJ.6(#8^@G^NU^VC1LZIUJK14U>8FAPI$:$XPYJ"ZIU+2]-J^.@X M>[&ST^IV_P#VO]YYSV^^3O;ZT+;"T.C]+ZS<8?NSKC7I*R\2F>0--HYMSH(Q2 M$T=483PFF]=B6WK8RR5XH:NPCJE@LT66H&#EGK,P^G<1T MBPO:?5%>E+'PN5Y.K]>LC;/7C!>ZUWH-FLDH7&CIF0F&1XU:(JM3=NOI""EO07HP@S[#]$HO5 MU"Z\W>B/* M<<4ESX(#22._>L^#@[#;5DKY<(QKRCW3KC$+NG4/,UZE6&X\_IH:S53I?&ZI MPV"]*#2R-3]L^29Q3TG;._R+=Y6]#6 M;YW-^CRI<=90SY[DR[I5%TVOU]L?1[BZM*8D%29$2-N)_P#%<_&W=;".>K#= MIY/[*Z9W2FG+23M7,O\ 6=V;HM:HNY4%ZIERM3NL-N",)B&A/\S. ZGO-DY; M+$MMYR5$:VEQ*-*;6%H\\L71N6]V\F5A/I&W>B*_ZBY[T4_>H5R31YD,=(J% M%#W83USF7],K5?"!>[^Y]^_,\YNK MU5>JO^OXGTNK/LB04U0>_M=Q@5Z+8_MG#9$R4ED6[MI45QW<1:-[W]>G-_/0 M>/06_4= Z3V[B7,O0O2.B6LAY!8]*4*7>Q]%E%(/8:+U5$.55:XD!4 <,?0N MI#8Z!4D4\S)3!2[M<5UM2M[T$(/>N+YVX+=_0'*;C+'<.']6\ <7H(I$$'/' M%+9>NO\ +[9WXI.24$RWUE1X'I@ZGN?%:=0I0Z=]7PDITZD*;!VWK/(!O0J5 MRZX=2,2^]_[1NZ\JLA:!9>5#+8'%@*Y:[IL90K!T(8'HM7OG3R F/"7,(J?6 MMEG:8#*9JF-[#]*_%-R[$5E=UH'6)A.>QS"\5L93]W>_DM,$9(>?'_ &-.+;^YP*"@]R[2GN2O%KUY,R.H"_4A M#HU^DN_P#/N<7O@DV+3O\ JTX4DRWU IW\BE;;VTL!(Z5Z3Z7/\_P#A@V1Z@[)O/5/<)KE5TD.* M I+6RH!.@][&%*G)@MP4);9%"JL.;D?0TU(93&1\UZ4I6U!=?LNJN6#T9_KK M?3<[A5M,>BKVPEFM$Q,"/)>:\[]<-I_6>P7'O'HVB\QN'G>3&IFN70Z_P! ZB1H![F5/KL: MN1K>"O7& S*Y\@FX4?FO2 N0& M[C7E@V;+I+WGGHFGP%9EV. 4%P#MDC_.(S(W&??92XI3"?O^M6@Y'LGHGT;& M.!O-%:O'0ND#]>P.Q<08[!3S/'ZCV"[4WG7$JAU85SR)=[S%#\PBWT?9[7-# ME"3,1HE,AUJ2B.VB=?P)V(LU_NO M=*5Y$8]E6\S5 HST38#W5::/H];Z[:++S2W6@+^Y/L, M\4-ASBB&HVGFV--S?M" <_ZCWSN'0>!\7D^A[H&K+UK]_P#/;9U7G8^BBK/V M>K^CS/H0SIY.V0U_&^I>C!E5\: M=LM'?N@],*=7[QV#@=OYR1#4,=1[%3>? /1C-7GL"PE4@EXW39A3C0V5*+-S M=(E292NT60U=)(OT?;@X^]P>@=3\R1^)F0MKKM MD+3JYQ"@5HBGK0.[RW,TAYQI*7'M/(#]!?&5[OUDXY?HE[LI3I5CY/W M3T+R$=:BT43"L]P [%"/@.7@H57:M%4MWG MA,+]IV:^0F//_P '-T30Y]V],A58/WMV>BR^<73I]RM!<0:+ZDN-ML?, M;UZ=ZS03O-?"'$^RV7^BP>>0BG K<3Z-]2^@R]3'#Y_6A#=>\9>8NXSG^&7+SKS-1&Z]EIYRP6[ MI-M:[D]\CU% %@VH,4:/1H3'=:E)GK4IR.E 7SP*]]]]!]YY*B[=L)U$$ \< M^=.]VZF<9(4$O0>C])M/0.L@2\M5M_A;3LCSBSA:NVXN*)FM)>2ZSMJ4GZ/D MX$O]_CK XX5<^D5V@_["NV6\I4>9>O0)SSIROH7*^=U!@?3:=5: MWT:)OG_01$NTNG7>IQ^N5:_S7H]BF18JFH[&AVHT=\>Y@729[!W*G^DRURNW M5>A2^+I]6@N1 K=QXKQWH_!@@0\> T8?P3LW)Y+8+L//NG?VHXU&F62*^75& MGR&)'Q3!5N/H*SYEZ']<6]NA>@9$R]"V;=Z61S0Y7+?U/S+7O.C%5?[01YK. MY(%HLLA&[+!ZB# 1=_IO..+.SK'&WIUE4%[Z$AV[[ET!_O?B'_LW<#_HG_[: M%E/1DG=LZJBK6KEW0O\ H_\ M^I7X@;"ZZSH=^OJ5_\ &_F?T/S_ .SZ\#S] M9]2XQQ>Q6SI%3K@FP>R:AY*] W#G3(F&9G3&^ ,\Z?M2*#.;KM M@YOQ+?2*OVKE>JE50R*K4'+(\T+4.>W.%+T3A?#_ -S2EOAC\Y&>A[;TGS1S MZP>PNW[%>D/(!?NO4)8B!RP87%7:H.\=8'Q^3D$\\>3S\!/=Z<_^^PIJ>[*; MA,ZVZE;C[BPC/GOJ/;_35H\]4J\^GKSSR)8/%9_I-I7SYN@UBT7Z]U#N9/G[ M=S1/+50W'%_H@X+<@K'@L-19#KS>E(1'^;2P_M8]"=I[[3N$@V.@]Q/7IWB] MXO=R"^>0K#=+70N]UCG%8.QK') MJ!P.+=>$S%/S'A<1F+/5O>FD-,.;1L*Y>]J>C*]Q:I=5W9(EJNXG_7_Z1NC M%MSH,D(-F*'N1]?!4AAX.DO%G0^@M=0Z/QGKIOO@^[1.?4KI0WG7=9?)NAK@ MAB!JQULM=^?=RY!N ,M].LA6$RSH64%CIHZ1%6XPC3#^VF0V_!DUK?N+W-_> M_P")5UK]CBNZ%_-?J[+I\WJY4'T+U3]3O_DIJF^K:M/\K^I_Z-E/S^Q_S^K MIC^^I(73;]SB.W"<-=,YN%@W&ST7C)^XP+#5!, M&Y7 Y-DR90**J-_]XB4>!]+O["T! GNE=\N%RI?FX3Z3O$ 0/]T=3\YS>Y5L M;0E=&M_,*[Y3(=IV$FD7ZI-J.K_2;;(4!DF(XMO>WAWVN,?M:>U@:VR=.[;6 M>=^S.YQ/4U[)V;ROZ5(\_P";\GEM\_=JMA#"6^8QH'/>AB(]19/V<]UMT^_' M@2&9,.1#DSF5P=)6E:7 _;?^2@I0XIV7$9VP['CRD.2F-;BRI.F=L19&_L_# MR?H M+GP9F0Z^4%%F-.A'R*",)7PUIHE$CN+TXVA;3@<0VW?5.8!O]C?H;G_=.@5. M?QCUJ!G@J -ATQZC6^2QS3S; M;G2V2E7(&[-JW!2/ZOQCS!Z!VV]/Q])>4K M>PSNE^@O6)NQ^L^FT\I>JU'\X]GLG/:9'=Z9YHHGG0 $I4>MN#F.W5WI1"#T MPOOJ*2:I3Q)+\9;,$G$_A_PMKY/!^@/N2_WJD\)IQFF=%_Z7/V7NGF^EE+VE M@"69J@'H'7:=6+4MYNP1)@&4QH06?:^;[>V?SO2M_A/YP.4.@]=Z+Q2U^@// MT?T'UJV0XKOE!GG%RCUGG70^[";_ -^N=X G>$@9I9FET/5AMH"D-$@Y6P(V MU6XY5R0\E]AN&U@4V1[GZ:J@;U!RV)TOJ-)L%)Z5X&'4R?U*Q<9ZSU/G;/HO ML[U)O4 X8H0R54IL4C7Q[,J(+GJFRH>I*E;>^E]E" F]^M?IB-VGK_!JGT/T M9N6I>UR7-+;#9#;QZ.[X6O3Y3T/:.2[IW@CSMWI CA,GG)BK2^S72%VB85L0VU M%:W<6K%SZ:NGQG&X$>1N(0CJ:VIY24:VL)9Y,GV#IOL(!VRT76S.63H7^M;R M'T6PUB)+$1:;(+W!L6TN) 4M,K]IS:W&-M!SO-['U3IW./7_?('KDI2G?*]?#RN7C*<%I@/F%Q M@#O/E&Z^/ZCT:IVD,>L-@K/>#UED,CX6B4=$,6VAF"YN:ER1L(=UGL_ID]4O M;?< _;[[RB?YTK'G*^V*F,R&H>DNZ;=0E:MZ"==1ZYT+SK<.]\E:]' M=,M=>[]Z!]-\C'>O:'!O78*B8J'GGBW5J.GN-LXCU7IM$MMP[?*H MDXJ]*Y="D (%>L0)EI7\(1?FK2IEQUA3#3VD:#HSH2_3_.+]Z1XQS'OG2.E6 M0-Y;H/J3G,CH$.D3[ WT>N]5N,6R\\%O5RGU^%JC=6"TMH6L>[&=V/5+6J*Z MU^=?$.E/)/=2GJ2W]=[A6+'+D^?4Q><<\Y $TU&:A$#PRJM77J]R?7N*F=(( M-62\1ZPK6WML,O5J1I*-+4M6PY(Z=U[LDF@^X?3$3T-9>?6/R;UF^TSG/$H4 M:FZYE.$MO?KG#)'G)D,WV+DB#:>TU;H!\ULO_P#:U!0&'BW8+ISSJM@-62SRCU,-N$0_EM.DHUH/O_LSJ?J.H]JEW/OQ[A@_FOB+B73(-?J$>EC:U:RW;^'V"ZWGI M%_CVJOFYU@H44RPL'&@QY,*+%U!E*^S4I;;K0?S@Y;K%F6 "C^U7FE\XX+_K ME\A=4"E7^:\VZF>@6CU9?N;V+HE?K/GJ0"9YI M/!] \V\ZXT&$O\T'[ M9TP[*L-7KA,HV-AGB%;KY8X*%D6"D460+BX\U^+&F,+6F7"1(6XEA_7_ !?; M1I:=[UO E. P& P& P& P& P& P& P(0'YISP!1]\R#4BJC^=+@EA;E&8!#O MZF\,/2)LHV.D %QUC)$$M((R%R65MJ;>V\OYZW\M_D(9S_SAP/E8"SU;G?'> M=5*O79E42XAQ%3#M0K5!W$>@)&6)I<5S1D2S DN,-1)'V1F6'%MH0E"E)V&A MK7D?R_3@]B 5G@7)PX:WUZ34K6.BT@%^O9:O+EIG.UXZEV&YLJ&3*;2IJ,_M M;3/P3IM*=)3K08L/S5S_ )B .2_-="Y'R'J;M8*5ZM7N3SU!MF(V4G#"3\:S ML"C%9L=H#.3 \9:HRRK.];8;^"TZ1K6!O_-_# OG+C]7Y4'(?SCPIX^=LUF6 M+A!7K;>+G82EPN]J>$CMJAB_YVT&Y3[<5M2T1&%(82I26T[V%G"J;5 5@M5K M#5T.,LMY?#R;B=@P(\KOPOEULMMB'[&6 X?IP4I+.1?XY0A&S&I<5U@E,8$J_5:DO M(7):CZTVA:4:UK03.9Q?DQ 1<0$[G5/F!>AS0Q*]"Y(* ]"MQ"NC00<%-L+# MC*D%90D76!T=A;WS4VU"93K?X;3^ E4:H5:%:B]YB5\3&N)\,&KINS,P6&S9 M4#791>:!$3R"4:DR1XB8?FNQVE*VAIWH3;_VHB/; MVXSI"][W@3(AROFQ9OHK1.C5>>WUX>R*ZBB4&A/)OXV. _JK$&V:6UO1N*S6 M_P#X*4/_ #3J+_Z__L?\8$)N/F/SOT*QUVW7GBG,[99JG#&#@!H]3PI*? '! M7M20H[;TF(O

Q3[R^6@,D#G]ALD+B5CK\6([/DEIC,R WIB2X M_'U*<"3U.E=MZOY6C3NB/6,QT2S=0Y??V ,>PFJ'+12N8=,Y[N T,=FN 9]> MEWJD<^78WX,S47:"QMUE[3>T_E(0Y'GKU1*KF]R^BWD98FAA@=%A5SL):O@F M6XW &8=94R-#[B#F)/\ W[&;F/OI;TX['TK3NUPW7HS@7#P;G_I@%U/HIKL5 MP+GJV6'6EF!%49A3*;-E$[3'GTMVM /YB?,K[M8IZ7!\Y+4$(P_(6I2TD5?7 M+;#E45Y]]L N5T6GU6PW2F#JO7J37"]8C=>BV:S2;=7^?DP@@. M9)/+'?7752=LHU#5(V+>3O<-\++%>>?1E)LY"34BAQ";;U4[>WCD#J+XX,&/ M%>HP2]CMW0*N_KXWT':N7Q&QT$*AM]@9(:<0W'B[D)FQPW=1XWZR ]&X?-(= M%NLZH!ZGSEZ^HE7]5@C_ -M838)?9HMK0<.:_L$.U2IT1H/^J*G-P&VM)C+% MZ:TX\$BZ#R;TY*MM[L].NMK_ $CULL[;5=;ZA,$CW.8:!*79:1,@2"7W+?TTI'TA5?_0/J_9TE:09'N.I M=CAG^@>(^A>HFNS5L60/KJ%ZK=S$BIB>I2PE+D48QQ-ZLB^:_P!#B.-NC+HY MV3>B[]@2VG>Q*EL*F+:7L?H)=W#AO3+'?N>E*'HFFG\^B\Y2#@B;YNK$8!@( M/[)7II53LEF6R20%BW +(4B:U.9D-QW=:C/K3MEX+4\J5KL-2Y>X$[7*(SK/ M&LA-8N<L-M8C$%%OW-)9C$Y4;]?33B$Q?LW"C!TK@ M,!@,!@,!@,!@,#G#LOINE\1MU&J=G$G)[ET( 83A$,]7WVZ\S9K<(HX<@3$R M3<6Q2(+M@--:==BPWFVF$.J^6UH2TL(\']4-GOZHD5QOILF1=Z^_T*LQMD.8 M,.$>/QD5Q;_3U+D=":8@P&O[:/3L7(6T8VX_O6HV]-N;0$,KONNFW5<2+1N6 M=CBJ3&CAZ^$B7,9)KW0K,W819RU6,$"BPT#.9D5N1Y$AN:A+T16V?P M^KZPCL?_ &!4Z,.78#U#LT:M%N@,5^H$1I*JRYQ2CRP/*"<2\SP$FP0ST?\ M,WJL9MZ&Q&?TN:M!4%I%7(2Z*:@URYBV2D&3-98(!C<[Z&TN;TB=IA]R.IQMKY*"M$^X MJPZX,E/T"_ A,@&%O>MDQ]5)2CW,K12;[>05S#J!WF5H6RQ7J!,GS8LUK]YE MEOZ?U].JTI(>L[WMRF*>?#PZMTC$@+(V--N\6ME6Y<8DYMT M+=6*%*E09GX3'1$E0W7U-H>7MH+*%^FP$OF=_P"C%:7;:NYSLD%%F:F?G4B, M9?D6D!3K15=Q"C-ND5/XF U\&[VEPBAQF0MQC:=N(3I8M]B+S K%IK9)LKZ"@W"6F#&M#RIHVIM^>B7ULL0I#I-+WVMNL_!IF M2%Z\K]Y"UHVTVWMP)Y0_9//+WS;H?4X]6Z(%K7/ MZ^'MNTF:XB++M5:LT&9/J\VKKW-_C9DPRB$IM49V0TN&ZMO]C;;;B7-AZ!_7 MM0FO6 <;I%[JAVJ&A%>L84NBJRG1Q4OTJL\N90W."V8H,FQ4F[3'DZ>:>WI< M'2EZU]FM-;"II/O@ 7(ZA52K$8C0L_&@'Y!M(4WJ0#/5:U'*F:K+U6MKP8BH ME.JCS$AIR:W^LC_E^5;_ !K SN7>R+597'A%JY88GW@E,/&0]&H_]6:D".>A M+);14HX6L]DZ.T -S!\ %%^U#.X+[TN8E#4;;?S6T Q[Q!OV,A5*5SZP&B : MVC!18E)*U!T.FHSX_467[D)?%6F4T4<'%N7R4K&*>CRUQWVU;VVYM;;82F'[ M6K#D($]_U[T$I_:I4&O4<@,CU"+"O]R:M])H-F!AHA&ZZFU]-?M-YCH6^7W% MC.L1I2V7GM--[?"6V3U(-&\JK5]!4&X'+-M)6L.@N%>F:;Z MFV2-4Z_=140'%'EAIFQ@7!X:U5XK/,#(!<'/0Z^TI;DH&\I<1[ZI34=QAQ2- M:=_" C?J?TW$\Z1:(I$0<2G6$N1,GH<]LRZN%RZDQHY'HAL8@+$F.N6%AB?# MBC&G]-QGYLQ"7%Z3K>!+:/Z) 7KI9+G,&J6L>VPY?8X*Y3U5MVKVR1S0G4QE MM2&_B["0-M1F%W<>N*_+AQVIB-N[;W_Z]?,*:&^YZ@V#9-G:/?%AD168;UL& MC:O&#D+G,YFWU@;4!821>9MA9FDZLO:$2'T?QS4W26G92$KTYH/&J^QS92SE MJ<6Y/8U7IRV66K5;F89ZI_V*<_7)]LW,<)6LG>H]'8=C@*5/F+TB3IEQ"6M- M.J=>^A >M@]Q V;:_0:ESBSV"V(-T:#%9?-TA@7,@'.M\JY9<5*(C[24:'&: ME-ZK$4F'(^"Y+K3B?^"$?/8?V-[HIT6F-W0G2;V3KS,+0Y^S!!M:BP271$K]G6X^YOSU^=A;.O2 M5(9LJ:%<]VF3U A MQF)S;[JGJQ2.A#IY"*^-29W9/Z8V,U"&/3OW5$M,ZB(_'^7_ ,,;"L*MZP,6 M\7WV^1JM_!M31D>/N3<=E-=F+0/U$3]"776' M'FYKS3B=-A@F/<0R),%(A;)B/M.MMJ4K;:00/??/)E??LK_..LC1@P!H*I+CB'?SI&UMNMH"1R?4S M@>D\ MAZBG/YGME !V5JA@?X0F5CV*S&N15H6#C6$A9@H&/'8-]68TXZ]M:% MQD*;3P3\E$C]?\ D9$+>E_1+;>P->OVJ"#W$T-O-2+T6M50.F->7RZQ$TM1 MKKJ39G403LP*=)5Z97C(T4/;'RH+\E3L\O&9J_92L=I#9*%#W9CU6ABAIXB6FFJ[ ;<1)<0 MU^@X^WM,>0^G>E[#42_68X+.CCK5R;I58EPX]:*W9,R3SPBBA5F\62/5*39" MZP=Z)_RT0^9D*2J.,U,G0VXLA;S*4I9^\(/KWG4(XIP\9Y'UH(#36(MK:(2D M<]EJDCSG+;5URGQF80R^S9FB%IJ](*(0VM"$PY;3+S(K4M\* M]RV^5BP,V256(L:Q?T@A!,GZ]T&A4:U5Z',KM]F)A/,.=)$.,$'_ ,0_A)<5 MI+JHSC*@CH?W=')%D(_&:/W>W#(,F;>1Y @ MQ7N?7=J0V]N,C4R0TJ,UK;V]:P)!"]T40Z5)!ZGSKJ=HE[MJ*94GX@80+%78 MNFV$*1/4,-V V)$#8PVP#7=KU.?CO.0M?L--KTEQ" W])];B;13NM]+)4>QA M*%SYCGDRMO[>"S;)B&+>R,VB1)1$4O:'?V--?-: M ]*%Z0LO0NUO<_8H4BG5BI\_M1GHS]HE I=@#WT':8 -BJPY &VS!/\ &M"9 M&B*IS:)T>4S*:1\XSK;J-A7\'_8+S\H/-RQ'->EEY-?46(%( UWGTG;%2#43 M?2)EK;*IO.@,Z*FKM._&/%E/R%S4?2A*M*2[L+F%>E*[;6.J0J@&,+L7*:E9 MSUCC&V8<6 '*"RMK%5X(87%)/2F9-KCU-TM$2E/_ "#/L/J4WM]M&PING>Y@ M]PK7+[,'HEM/;Z>&^FN5\6-#B2AJSM6FOTR8\R]:[:%U60,>PD);?T%V(Q'4 M:/J0M#?Y0TZ$NIWKJ'TN[!!*_Z7%F^-UV M/I9AFD"Z35UCH4Q_HL!FPZMH%N;<2-='C(-?D4TNM3\]Z.I3$37X2IUQ#:@A MY3VM4!:GE.1 M,-MLHE(:_<^B0IK\I:_*@B=6]JT:Q[#(F4;H58>L]:WYDUA]#G/9XIPOTT?5Z M"=GJ'O5ZSUK_ + YA7;%IU@?8I)\=:P-:Z4U)_$B-''R9<=UMIU24:^P)##] MC2C]0KEFJ?-;(7@E+%RRKKLLQ-;%@SE@MAJB0+;6:\$_NLRTPSHR+<]I@KEL M['.3(SJ%2E-(0\^$AL/JK5AX7;>LPY,8H5 M9E222*K"JE#*6VS%@KAHNIG0T]>&8\:%$DS)+[/^4_)6M_D+:H_JF%<[E=T. M54K7.7U/DLCJ8VXF-0'IUJ##K=;ZV2,BA@L2K6/H8N5 B@E>MMB2 M?+U&QS Q,Y9M#!@P+8*],6IF5-7*<@I0ZSI_>U:2&.']SU-T"--%*'?GALV M*A1;+ @56&*L%]+MSCPFQ5JRSJN:F3YXVPS:U'K,28.<>V1 MW-^A,;:%N?7^5:2%72_>U5 ?RLZST0\R 5T2-6:P4 6"C'7"U.DU?D9I%W<@ M1K5^Y(83/ZS&:4U 1,0EAE3FW?EM"7 ^0GO6N)=B"+GS*^"+$VW9YMD8KT2# M:@]6'0KET>LU!XB6'3MHJL*)6KJ;E?R-@K'4!#[;[B$0F'W'H[SR' M&=ZV&5KV[7YL+3XCE'3W'6H I!91B+6J]% 6>RG>C5*J5X@@O8HIB:R=M'-I M+*2$&'*A-Q)<:2MS3:W/K"1'?6$>GK+S"ZSB/1.3O=:.5^IRJB073 ( M:'07K1N7+,V<''+.#Y/0HC<9J&I]Z5I"_P )3^,#03?<5+'&ZK69W/;\U9+% M9B5'F@695#FDP%SB6^T4,>"F18-RD.RF3=GJCS,>>QI4#;;[*]O?G[D,A)R' MJD2C,L&Q[[+N_J94M0:JM>UJ!9>D!.71Z5TF-9))?^JVU>P,0D,Y[=-F+2!36K M*2!DRD-Y*2E.F(<(0ER1R$.1U_=M#J]M!@=/]C1*>^;%UGG=I/3X=YB4&M$Y M.ZZP!O%H#7VCU7H57!HW9XQD<7#0;:YN%)*1X(V5*B.Z^_ZDH4\&@G^ZA@>3 M?'R_*[5$$4N'61_TJL%!;/RK[(L7: %XJ&X3]L:@R5U1WC4S;+\%^8DAI?S: MUMO\+T&U&>X*9.EQ%L5&[& !&17"3MB'BP R%4JE;YG-0P$E8XI2XJ+$I>S' M3(7W('1G74,(?5]/Y8U]P1YW_8!4S5..&J'S#IIRP?UPQ:Z6((AQ(6%::J/I M]BN"+'V"6-W9+8PW]C$9Y#4=#JW%Z6E+;@0.Q>M M+L&XMPGKS_,/XUKH9NQS.B"%E QR13J/2*#TKHU@?#;;LH&.:.%P?/%(@J2\ MMME4CYNLK4E+"PGEL]>5"JW(I3E4B^EG*X51"MIHY)&<-RD$++ M"*3XS4CLHO6V(<=^8I+$M6FM_4WIT(/!]GODK:NM@K8J&X"W*:9 MTPF4X[+?>;^C2VMJ>0$"_P#MTJQ)DC(0?F/23$RWSWH_,F8ZZ)%1T09#*'@9 M*P#9!"Z16*^,'%*^O3B"ZH,I<>0PZVTOY.(:#4(]NU\F'#'!=$MX]IZ2&,$@ M1U@ NR3J';**!L5(- 60]GF!F"5KL]_K0=+)&9%3!D$'=R?K0UIS86-2/3H^ M^6MRG!^9WY!>N$XP/JFY4FB-1.5FB)^PUH/"-/?W+Y65HJ2K$E;;P))-"(RV M5N?!;FVD!U!@,!@,!@,!@,!@,"N;9R+F%Z/![1<:+6K)8 &H.A!8L,CRYD+0 MLQ&L(GX..)W]FPYZ(W-A[7I6XDM/W,_!S>U;"([\R>>]MJ9WQOGOU*L/]I4W M_6Q^D[,Z1MO3GXTU_P#T_36]H_2__@?AOX_3^/\ &!J+#Y.\_P!E<2H-O6N2\RIMA)VNIT6L5NPF(:!T\H%$Q!SSD%&HFE16416 MVV(;,C^/C[>TRAO]A4=I3GSVVC:0J/E/D7CO*)-FGP12[42M$M#\R?;!U6=< MB16@UAKR!\&* KE?'I9<"6PE&D/.LNRY;,QQ#SSB/BE(3]?G[B*U5M6^64A* M:A4HU$K3+8&"U%#TZ"+F!1U;BQ&VT1="10DC)CQ&E(5J(U)>2S\-.N?()&2Y M;SHN#L%:)4ROR@5J?$2K",6.93'*S*_!"# ,Z3]:4+_?!P:V/;AOIVEZ+J"Q MMI25-(WH-#$X+Q>! B"X/,*5$'09XTG$AQ@,%EAB>(,V6PCY*&VVDZ^Q@U5G&X"4* M;0E4>+"*E9;[4=OX,-KEO_%&M/NZ6&V@<(XR+-R;(.YE2X9V7_ ;?)L 8*)7 MSJY &5!.-*TU^(ST G6!LC2V](6X\/C+7M2F&MI#-L7&N4VVJLT>R\^JAJHQ MBTX['KT\/$>%QS!243F%"+$;:-):DE'S4W]I2?Q^PB8^ASY(=<2H(Y_]K9P/ M]@A+3R2BHDE(/\;+>:!1&7/T=N I"XT;;24?H(>EU@=(<^CZMN2H+#ZM[=:0 MO026M\>Y=3R,\M5J+7*^2)F4GYTL4/;ANOE4-EFVY'_I^*6FF_Y^J]V!C%X8;8H7%AJ&13^PVS;$)3 M3:5,-%=UZ#]^D_C3GZC7Y_/P3^ U>N*PSCKSS@I=?'+'N.R*> M_P _?6Y$6PIA>W:1)<%*_*=_F O;/_V&_P 8$M:F[FO$R,EYU_[/N>7)>^:E?:Y\@]6_-O V9)"9'Y'0XL MDFVEF2[#K\&'M#*2X&P:9@IBMM(%L[L%6'$-HBZ92J?"9D;UMY&EX&5_]KUP MW][9+_JBB?N[KB*EM[^NC_Q_7FXC8] WZOI^GX)&-)B?9\?M_43ICY?3K2," M2&^5\XL=>-50Y2Z\1KUB-NV8T*?',_K3[(_-:).6!SZ](<;-_P @PA],M"DO MH=3I:5Z5K6\#^PN62^)*0*_ C.15?EC4:&PRE&FVD)T&)!\\M(=@L;U^/ MK3^ \'>-W(DN',5V34D\IHSE;FPXD">'E5^!-AD8L&R_W*(V21+: M?V16S;-?R.EO[<7N9K3N][7K\X'J5X%QULM*0&^5RGFJ@@FM*HM7W7P5>-5( M,'_AH7\>-K5D@(%V )$C?5];(XV/;TU*;UK\/HU_S_/^<#^UWE?-ZE9+#<*S M2*T"M%J3M%@.#!46*0)H6]J5(;>>;;UM#@."7'FD?5_Z8^P[SD+4=/XC)A.+CZ;T MRM:-A'^N>2N/=>KTJND Z:I')EG2IN941-39FG-RO[AN;&);L%;L,53OW M5[W(9=D%JH-G/.-J0M^?"9DN;4^C3F!G[\]<-5-V15R>B;F*K:ZAMW==';UN MN+AK'+&;:VS].T*%N*B?9\?M_45MCY_3O:,"2FN6E)UO098#G5"JHL@#K=. MK00*5A01I,0-#P8HP@/&A8M;@P9D!MG461$C (34-+:T[1^NWI'X^/\ C @8 MSS5P$,Y77A?(:'#?J9-TS7WVJ_"V^/)NO09.I>GEH4[)*%)@.@H"XJ1H.M%Z:'@Z94SM&HHRJ'Y MHYE'X_#<24ZUK_BM6MAL)/*N:S)S1.71JO)(,&)U@9F/AX3DALX3+UT^0*I< M6UM6ITTU4ADIUS_[);\!A>_\MI_ :@=POCHD*BN#N;5"*";B$X"!: T141,$ MS5(-%*1--N(7_P#&G4P7&%.(_P#L=CX[;'X^M"4Z#U'\3Y&*/3[.-YU4H1\D M9AV&64CAHCD?"'+_?F/25J9TW]TEU3SGR=5M>PR8''^6BQE MC"CZ!5(H6W@Q59M =H-#T*/ 08QX()%%!NV]PI<2 '?5%0E:-_B/I+>_RE"- M)#VJG)^:4>.U%J5'K8%EH3-!?B ,CH6\))$WS)*%+>6E;TUHD6E.29&WE+4^ M^XI:]J5O>\"- O.O"JS&F0P/**,,CD1\T3/;C@87YF"R(=ZNRQLEQ;:W'H+E M>D*@::5O;:(/X83K324HT&TJ7'J94974)S$51:9V"P?SMW>+1A6]$(\:K!Z. M&KJ6!HT='57P%/ Q1\9MU#KZFD*4\ZZZXM:@R(G&N4P"L)+A3XI M%@)";E1YPZ,&APIC#J6M;:DQXM>@HTM/X5^(C7YWOX:_ :AGSWQ",7AGXO+* M5$-#@*ZP/)Q <.+,@@G LFMN0(CT=#:HR7*]+7 4XCXNJA[TSM7UI2E(644K MX,V^$E%Q4 G(K1?1X [-C-25B#:1Q$0@K VZE7ZT] PO*82ZG\+2V^O6MZ_. M!$CG(N8V4$Y;:D/[ M7K>_E^=JWL*[LWE#S]9QY<<[S&JATGH]4'%I%>##!,F6%IYRK'( '_U0UQXX MB0=[ "6QDJJ<])=VMQI"DAGE.4 M\W-6.;;B])KA&RDA:0L\U,&L/SI@M(LX$3$D.K3O3K?\-9B$3\[UM6XTMQK\ M_!7QP/BM\EYG3[&0MU7H]; V4K!;&SS L:Q$EO0FT06U,)VTG2&$R4#(OW[; M2E4G<9G;NU[:1M(5?6?(?G:LT2)SM/+JN; 1Y ^=+1%LDR\S M49C]F2[ ,SFG$)2VPMN?*3MOXR7M+"90//G#Q94F;'U(8:2D,VB<8HE"Y MP+Y="&(,UH>4E6&3H]&&R)!FTD;A)Z"3M!1F# '"OYB?>);A16X\:.PU*5K; M+;:$H2D,69Y^XB0;@M2^64AYL:18*PT[ P4?5,CPX0Y&U;;;1MZ,N",C-.QW M/DP\W&:TXA6FT?$-S6^09^2U'E4;CKM?9M%19L!:V/HL<<+ A8#/Z;32(FX M\(;51C;36T?6WL=&6G6EL-*2&P7Y\XBZ3:,.1*4&C*5MVV$#18 M^IU&T_4_^Z3LA&1K2TJTP]/D+:^"GG-J#<$N-\I,0Y, ISRHSX4M+Z),:4$@ MO-.ZD5D-3'E*2MK?X<55:[ @:5K\*3&ALHUO6FT?@/D7QGE 6#'&C.>U2)"C M;!*;92'B.?-RM%C1\%(DN/(<=F2AIRR$)B'75+=_9FO.;5M;B][#)3R7F:0 M6K;H];2\V MXXR_)>VG>M/.Z6'A6N!\QKO)(G$Y%=AVBAM.RIQ(=9X8V=JP'"-J?O92Q%XT M2# %[+D;M*<*J5&C1V69BM*8;:2E"4AG"^%<<"%JL=$0 09+YQB-*$3FM3MN-*2MY4ROCW''=:TZZN!&VM2OUVO@&!,\U< M#GQ1D.9R6COQ@XP>'&M*"1M:C#1DH]-B1=*3I*W4?LVDHIW:]J5(T3EI=VM, ME_2PWX_BG(Q3.HPWF].@Q],"8NF8H& RWJ,!F@B(6/I"&=)TR*G5@(* )O'J#*"F2^CI(8]7H3D.013%(04JTRIO:6(>H! M>9'_ %6_A%_7F2&OK^M]U*PDECXKR6W3*X0LW/*H;F5&'"'UM\@(BOK$01D^ M 5%1(NE(^/ZX@J+CRH:%:4F)*90\U\'-?+ V#/*^;L 1U712*UNMB)MA("P3 MPF+($CY=LB6$?9'(D"0V[&809'6PG'?0E.FUQYSS7Q^"]IP(^"X!Q2L#W18' ME],%P9#;CLE"!L!S"EB"Y6<\2GD8(*$Q*D2Y$*SC7'-NI:^3;?\?="[*6T?%M#9*2E M*=:>7^0UR_-_!G$ET[Y-2$Z.0!HTC]82,SM400H4X.3#4TE"A;T9\#!=T]%^ MEY3T*.XI6W&6U)#.+\!XJ>!C:R9YC3B5?#N#'!8:6&C.CA_\0-<#06XD7:?J M8CZ$/+BNM)UIN1'<6V\E:%JUL,D1PSCH R0L(7FE-&&R9IJQ324,%!8E.&F$ M%DMD&UH:UJ,]I1^) #Q&FV=Z^"$1FM:__ ":/P&I8\Z\+BN5EV/RJ ME-/4YB='K;Z D74@8DE)FSICJ7_C]TF6Z2)R9>GWE./HF279"5Z><6M07!%C M,0XT>'%;2S&B,-1H[*/S\6F&&TM,MI_.][^+;:=:U^?_ *:P/? 8# 8# 8# M8# 8# 8# 8# 8# 8# 8# 8# 8# 8# 8# 8# 8# 8# 8# 8# 8# 8# 8# 8# M8# 8# 8# 8# 8# 8# 8# 8# 8# 8# 8# 8# 8# 8# 8# 8# 8# 8# 8# 8# M8# 8# 8# 8# 8# 8# 8# 8# 8# 8# 8# 8# 8# 8# 8# 8# 8# 8# 8# 8# M8# 8# 8# 8# 8# 8# 8# 8# 8# 8# 8# 8# 8# 8# 8# 8# 8# 8# 8# 8# M8# 8# 8# 8# 8# 8# 8# 8# 8# 8# 8# 8# 8# 8# 8# 8# 8# 8# 8# 8# M8# 8# 8# 8# Y<]9=*Z+S:E<]_ZM)5@+;.A=VX_R5DY;JW-MH<(/Z+;8P D5 M57A]BJCY*7"C/;4RC]YA.U__ &6_Q@4P6]0W_P TVJ_57U-.K=] >-N=OJO M0>.T$W6BY(&&OE:YW<*F9YP4N=T6Z>%F;R%?@R81/:)T:6ZWN.V['UMX)];_ M &I5^?C-';OQCT#5:^+&U\K?CYJF5F&'YI%LQ:2,'-V*8J\;39)[#$=,V;&J MVK%('0GFU2D-.*^K YSB>U>Y(]%&JG)Y4=F\SE^MH?ED".C5*N,31447QR?T MLY>95Q7UI;QDT7E-HD-#_P"&B1(==1]_W/S][B8'4_8^F=3G=CHWG3B9"GU. MV6/G]LZQ=[QYCJ( W6^>=NO1PU2>EWJ=3ZK1 M8']IJ _C5QAT+J8BYP;%9*_$!V:F6N9^H]!W(<4;:/MTOE,>Y.=&F^J^ELU:IN,S]]7J1>J"I(]QJ)#TH0^ M\W+_ 'Y,K26XD9B:$_*^XAQ+IW%@M1J]I&Q5VR=BN589A\^LE:X_RS MJ=GLQ2@V")9'"$1(NU41&DR2HV,P4',2G8'[#2?O2&]5_L#XQ"JUDN%AK?4J ML($HD^3SKG0JNC:S7^.= M2/4,DFP$[KT.#56YL&0/3$B(06V3L.X[DR,-9:VMI@)5POT&YVOJ'3AX-P?+ MY@-Y7YNZ;S8F@;.'FR0OMM>O-A?D&DS)._PE4('"4PS^NP['VIQ+GSWO7Q#J MO 8# 8# 8# 8# 8# 8# 8# 8# 8# 8# 8# 8# 8# 8# 8# 8# 8# 8# 8# 8 M# 8# 8# 8# 8# 8# 8# 8# 8# 8# 8# 8# 8# 8# 8# 8# 8# 8# 8# 8# 8 M# 8')O<.U=3YWV3SA1ZW0@[O..I].B4FZ]'.FF%26'Y]%Z;9X-8IM5@/_P F MZ70[16GYI*?MB#'BO(:8;E/.N;B!UE@,!@,!@,!@4!Z,XJ5[E3JP"K]YUSJQ MTSJ'/.JURS.5B/<8K!SG9]D^.B3Z])+ VY\&:^SI#NM2FE:3O\ZW^<"AK+XH M-]+%=+G]C[B3O?2K_2Z[S85;QU""5"N<^H0*]"NA3 M5HT$L0V[.M5B$,.%) MT\G+D/ZBQ4-_4U'2VH-#Z*\!,>@+GU&S3>DAQL7J-2MH+(->2)<@XNTUKIK@*Q M)]<1O5<1\A38A\8R\]R2)QD]0I W^=%/281.K?M.L$4R&GXDU]MSZG4,[;=" MP>R<+/7JXT?JW,ND/:S9:+;Y(4A8*7=:A+)@7BXM9FM MCY\-^(2'S(,N-^4.[:=?:="J&O(MWC2*UT/7H6PF?0U?Z!:KXOI=KJ$4S1Y, M:YTX903?/1W(H=B#Q*SSIFN 1RX<4>79G-DX>ILB9*>?DZ>#9\^\V-$MI^WH+SWZ MTIKY?& C7S;4[O\ Q@8<+PW*2_2:B7[#.*\$YP<["1J7)D4F /,:#]EHW2:* M4K)_HK1YV<5'5(7T^>@*[''P9#3"4(EKF.)2^D(2&_UQ#X-!MW/9?0Z?%'%^ M0R>. #-(\^&*-AG["-M2K M*XQ*9U)A.1TMI6V[O>]ZP*OL7^OF.8EB)+72@A.-#G]YER W1N0U_IM<&O\ M=>OG.MS+/1ZT?/L@:STBLN'5B8YJ7&+-R(#3>G(G_':5!?7G+S'"\].R78MS MGVU4GCGGOD&]S0\45O43S_5[%5QYY6XTR5I4RS1S_P!LAG\:;CN-?A&U:5_Q M#J7 8# 8# 8# 8# 8# 8# 8# 8# 8# 8# 8# 8# 8# 8# 8# 8# 8# 8# 8# M 8# 8# 8# 8# 8# 8# 8# 8# 8# 8# 8# 8# 8# 8# 8# 8# 8# 8# 8# 8# M 8# 8%1]1Y1'Z:9XT8?-R ZN/]:A=6C,,0FI:3TB'1KY2=!)*W7V=P8[C5Y7 M)V\C3B]*C)1\?PO>]!;F P& P& P& P& P& P& P& P& P& P& P& P& P& MP& P& P& P& P& P& P& P& P& P& P& P& P& P& P& P& P& P& P& P& MP& P& P& P& P& P& P& P& P& P& P& P& P& P& P& P& P& P& P& P& MP& P& P& P& P& P& P& P& P& P& P& P& P& P& P& P& P& P& P& P& MP& P& P& P& P& P& P& P& P& P& P& P& P& P& P& P& P& P& P& P& MP& P& P& P& P& P& P& P& P& P& P& P& P& P& P& P& P& P& P& P& MP& P& P& P& P& P& P& P& P& P& P& P& P& P& P& P& P& P& P& P& MP& P& P& P& P& P& P& P& P& P& P& P& P& P& P& P& P& P& P& P& MP& P& P& P& P& P& P& P& P& P& P& P& P& P& P& P& P& P& P& P& MP& P& P& P& P& P& P& P& P& P& P& P& P& P& P& P& P& P& P& P& BP& P& P& P& P& P& P& P& P& P& P& P& P& P&!__V0$! end GRAPHIC 13 pg02img01_13-2.jpg GRAPHIC begin 644 pg02img01_13-2.jpg M_]C_X 02D9)1@ ! @ 9 !D #_[ 11'5C:WD 0 $ 9 _^X #D%D M;V)E &3 ?_; (0 0$! 0$! 0$! 0$! 0$! 0$! 0$! 0$! 0$! 0$! M 0$! 0$! 0$! 0$! 0(" @(" @(" @(" P,# P,# P,# P$! 0$! 0$" 0$" M @(! @(# P,# P,# P,# P,# P,# P,# P,# P,# P,# P,# P,# P,# P,# M P,# P,# P,#_\ $0@">@,T P$1 (1 0,1 ?_$ -8 0 !! ,! 0$ M &! 4'" ,)"@(!"P$! (# 0$! ($ 0,%!@<($ M!@(" 0#!00&!08% "L! @,$!08 !Q$((1(3"3%!%%%A(A4*<8&A%I&QT3(C M%_#!X4)28G(S)!AX\8*B0[>X&3DZDC0E=K8XLK76-W=(6,+24V.C=#5UF'.# MLU1DA)1%-D:6)U?7*'D:$0$ @(! P,"! 0%!0 0(1 P0A$@4Q$P9! M%%$B(P=QD3)"85(S%19B0U0U%__: P# 0 "$0,1 #\ ]_& P& P& P& P& MP& P& P& P& P& P& P& P& P& P& P& P& P& P& P& P& P& P& P& P& MP& P& P& P& P& P& P& P& P& P& P& P& P& P& P& P& P& P& P& P& MP& P& P& P& P& P& P& P& P& P& P& P& P& P& P& P& P& P& P& P& MP& P& P& P& P& P& P& P& P& P& P& P& P& P& P& P& P& P& P& P& MP& P& P& P& P& P& P& P& P& P& P& P& P& P& P& P& P& P& P& P& MP& P& P& P& P& P& P& P& P& P& P& P& P& P& P& P& P& P& P& P& MP& P& P& P& P& P& P& P& P& P& P& P& P& P& P& P& P& P& P& P& MP& P& P& P& P& P& P& P& P& P& P& P& P& P& P& P& P& P& P& P& MP& P& P& P& P& P& P& P& P& P& P& P& P& P& P& P& P& P& P& P& MP& P& P& P& P& P& P& P& P& P& P& P& P& P& P& P& P& P& P& P& MP& P& P& P& P& P&!TD;G]Y1AH?W@=#^U1?^O$G'Q_8FHQ%IU[V0#9+4L0Y M/.UZ]*Q<8MKM6E$6,JZOE"

")2@UK]0@WUAF7(F.(%*"$='*&Y'P#C M ZNO9I]TZ2]W'KM?.R!.NGWV_.WU[@J7J+7]7@5Y)S]#+SJ=?=WFTS#I5A!0%0AGYA(H)G*D@X4 M2MFJP%5,F&^V P&!TY=#_=OCN[W>CW NE#71+_7#KHA=Y&F.]B.=A-K0WV8: M/V!::)^8MJPC3X)2J%7-61= D9]("4JP)B;DOF,'<;@=1':OW4'W6;W(^FOM M](];+3L-KVUAV,JXWE&VU:*@-8_6V.VU_P"EDZV2CS*4T= *N"YA-+,.".2A MQX>8P=N^ P& P& P-&/^5U^TLZ5-<6$+;L M.I4$I$[(O!V1*,_+S6H'0B+)?U"H"F %$X&*'FHIOZKCL_L6KPUWU][$W;Z] MTNQM1?UZW4VU["L]7GF(+*MQ>0T_"=67T5*-0<(')ZB"IR>>O-I"SA&LO*-8]Q+NP6ZL,D1;1J3@5E/. MLD7RD'DY0_$ >O3 8# 8# 8'"Y6^G;KN/+Y_0156\O/E\WI$,?R\\#QSY>.> M,#I\]F?W:X[W>=+[BW!&Z*?Z&3U)N1SJ)6 ?[";;$4G%6]4KUH&<)(MJA3B1 MQ3%G@1^G]%?@4O-ZH^;R@'<3@=1/NC>Z>^]MNX=-JHSZV6GL 7MGMF2U@O)U MRVK5=+6*<=*:^C?YAE$DJ/< F47(7H5"H&48>#(X>J/FY(';M@,!@,!@,!@, M!@,!@=//O.^[1'>T#H/5>\I+1;_?:6SMSL-/IUF/V"VUTK#JOJ9;[>$Z:5=5 M"Y)OBD+4Q;_3>@CR*X']4 )Y3!V\QKP)"/8/P3%('S)J\!(3><4@[I&^X)VS]POJTST._U6XZ$;25UF\NCO8;:WH[ M..GL/:5!"9;0*%/KQZD0YM9F=@@9W(CY7@)B MMEIU"WZ1WR0I+;9\U;EIV+W 5CL"YT;\XAH52CULD @X+40>D(5_) *3HI?. M/E\YP[>,!@,#6WMQVUT3TS/9&WJ4G4NNFK!6=F&T1*S\BY?S,DUA*]! M0\-#-7C^1F;!.OV[-JF!2I LL!E5$D@.H4(>S[B56Q="E._%/J5@?TE]U3D. MUU8H]A<,("T2-83U6YVM$5F9=,CV&,@YN0BTDVRYTS/46JQQ$/6*7\080]I7 MW&F7NG].X'MK'ZE=Z4;3E[O5)+1GMS1OBS[K&^W1V2]OSKR]T._VRMWOVP?5K M2V--AMJ:CK)4E\U-2/SES#K4^RJ6LIC;2*Y! CB/\&(D]3E4#$#N4P& P-"M M@>Y#UDU]WLT?[GYWM)O*NV:ZQU3@H%PM#4FD5NEW&Z%L]YLKY1C&,D9] MM2'K6/:,C/GRC@"F6110,"PAK/[I?NWQWMF[2Z*ZS?:)?[B/W9W!):F:S+/8 M;:D)ZZ5CK%JR _.W#%>GV@UG*N.S"J@W*JP\H,A**O\ B@) [CC%Z9JN7:K""KFT[Y38:ZI4Q$"0Q3*KQ9KH25+Y1\$FACCX%' \6FU. ML4A[373S]-K[E+&$5A9^@;)-,]D9!!F9&2E:YV.L@[]K\%,J(%(JFNWTT\LD M"<%!Y OE)\>0$/6O^I"[-,] ^S'VMLL%+I?FF[ZK6=#4MVSI-N2B0?Q$2Y#PP*WVJ:]JSVHO8LZ]W/?,HAKZHZWZ[*=DMVS# MENHM(M)O;*SK:LE$BQ3Y[?[_GN6 MQLYO;VRO;_ZY:\ZD-)R7CM?7'M?97YKAME.$>N&#L8A=MLN@1:I@=,CHN#1[ M!Q%L7OJM/S5PJ@H8H=@GM5>];=NV'87:'M]=[NNQ^G/N&Z?C',[(ZW2?N7M# MVA76"#1[)R^O74@\DW39ZPBI%O(D:%D)=K(PRH2+%\Y0(X!N'H0P.I3WA_=H MU?[2'7.%VM9Z;([9VOL^T*4'16EX>4+"O;U:TF/U\G(2LN#"6<0]0K#51 7S ME!F\<&[M#^[IUTNVP)76*FE M]V:4O*6N=TZU)).I>(8RSR-_,X.S5MZ_:,I5"#L*2#M+Z)ZF#Q@]8.4#G6(1 M-PL'0VR_4G>Y=V'V=V3Z>=).BNO-T=Q-<]AME5"EDA8RWO-=57K[J^>E:O+; M$V)1.<_G!159J@<.VQW[QNZ.D'M3QG=GWV39HZ0E8ZIMTV=FFK:2GDG6E]=VE[GJOOV=!I.5ZQZ.:[,UYMJK4(F'NZDM=&T?7B:T@4)N;D/6D08B*B"::K@R M#W_ -':3K^P03>YU72=XL,NIN24J[UK^9QJ$BA* M;WK/T,_(1IB"#5X2'>E4.!3M$E/\(H=C7L?^\>M[K>O=VP&SM.&T!VCZN6^* MIF\]9MWDB[@@5G5;$RB9Z!1G$4+!!G"9I\K'R$0^%RXC73(/,Y6!8OE#J2]B M&081/OI?J(Y24>M(V,C=RVF0D9&0P9[\VPX>/7KQP=-NU:-6Z9E%%% M#%(0A1,80 !' W1U+[VG9KW#O<+L767VKM':EV%U#TD]81O8?N_NQ*^+T9%P M6363EU-51U0L%92L)Y-JU5;5ILJLHO/+)J/A^DB4A=F#87N[[L&Y.K_N\^WM M[=U3UMK*Q:S[?P$?+76\V(;2%[K*[JV7FOK)U8(R;9U\J2;6K(J%^K:.1%14 MX"(!Y> P+[O'OTW;VL>_'6OKJYT7$[=TWM[14UL>P)UEI97^\IB_N9?9E1U] M0-=-FNVM9GN9LSVSN MK-;ZLU:/-;[IJM"R2EJW+0==$*+IS-W-U7]T*SK!>)CA]20=I5TY8PI3KO(] MNBFJ5,/1/T+]QK2G>KHA2>^L(;_++7OI?[C7.O:>48S]2N6^-6UFSP;S^Y#[K^Y.E_N M1>V+TMHFMM9VRB=X[_$5&_VNW&M(6VHLI#9]2HZ[JG_DTW'PX.DHVPJKD^M; M.B&7(4! "\@(=V&RK,[I6NK]41X$!P.FCV/?=-V][HO0[9O:_;>NM;Z\N%(W%LG7,=6]Q5*U]0;>P?O0LTU-RA9!V_MBZ2P)N 3]%),2@4PFY#I7Z>?J.?=.]R;6R MNMNBWM\ZHV+VVAK%.R.U;O,R]AK'5O2VL'"#!MKU:9?6G8,/)S^PK?*-I@X- M?SMF4K9B06S5Z870-0V-ZP>^;[BFA?<)TW[=?O-]3-6Z:LW8]_%PFE]UZ1?O MB5&0G;1(*0E,!TBK=MC5ZT0%AM1"0RR[*18/H=\X1%VT%,YC$#M2]Y7W@J![ M3FH*%((Z_D=Y=DM]6%[3.O&AX1XNS>6V:8?ER,I89URQ92DJA6()].1[;T63 M5P_DY!^W:-R%\ZSAL'5'+>Y?^HTZL4(W;3O+[;?7JS=0FK EDVW0^O=G=,^Q M>E==.T?J)"TOHU]M?8#9T:KQBOU#]!5BN5L5(_URT:F59P@&._T63M)QT=[E M/VWG,@OW'D7:'JE!,XI*ZAUVLEZA"G.!#B0P<@!AX'YC@:\Z9_4O>[!WGJ,] MI_H;[?\ K':W<"J[!NDI?GD3&W%[IO7>AX-"KQ]->2:EHV54VRFPKM;%9M$3 M.IYHU(T8HE;-'+A906P=A?:3WKO<.Z::"]I>P]@.J^D:)V'[T[?M^MM]:QF_ M\Q$$-6QT-?Z+6ZV]KC%.TD?15BFZO;RR+IH^=2:+-V\CU[TKH;1SCLSW5[?6Y>F=?=.C(.(NO^JVDH.$6L-L=L?+(.4',]9&3)A' MHK,A>J&74.\:HM5#F#JKW?[EGZE_H1KJ3[4=Q>A/2[8O6NJ+1\CM. T?<9MO M?]<5M\_0:G?/)5EM:_@W:,U'!$5Y!*(G6;03^JOY$0,H4/0IJ_W*>L>QO;O@ MO65Q2^MS[3K[;]B?3R22TY4D(%1[$VFF/64>K4_NY^_K[F#&P;R]L/H!UUU]U'CYV7BZ#>.V-D?C;ML%A'B[ M!W^3JM=ET&*4.5RS.BY&/8NHM@]]1H,LX504$H=@'M6^]=>^U'8S9?MY]]NN MANG/N&ZEBG,\ZUZW?.'M VI78]JUD9.4U\YD'LJY:OV,._1DDVA)&8:24,<9 M!B^713<%0#T*8'0U[[ONY;!]HK7?5S9=-UW1]@P.W][&U[LA*W(V%S(05'CH M/\_F96G-H*P5Y)>RE9(J@@5VJ=L8X% Q>!$0#09#W%?U)W8G7B_<;J;[=76" ML=5I1DXNFIM+;JGK$_[1[6U6)59"&M!(Z/V;3F*$I9H,I'+)FFT9+N2JI_1) M/R*(+. [8O9S]W/6?NU:$LUXB::_T_O33E@9TCL)HV9?'DGU%LSQ!VI%3$0_ M791CV0I]I&+>E:'=-6SQL[8.VBZ8F;@LL&%_9G]U[E.O&S=-:VUGLJ7W%OA'4\U';--:2QT9$*U*:L'YA%C59N$YC^HL[4ZY;]J^AWMO=?:YT_P#RL)G4E/[$V5PY[#;Q MH,:U(9I:XN+8[8U\U:$LS! 5X]%)DB1R50H,7$DF*2ZP=K'LQ^\71O=BU7L0 M)/72917'\ZFY&)%XI&U!!KAR(8;C/?!]S3V\>R.D-,>^)U. MTGKS2_8B;+6J-VJZUS$FO3*K,G>,&3E:W-7]SO<>_C*^M(H*2K?Z56!MJZ2WQNF6M:+/9E#V+'[NK"E#KU5J1K.Q6F(>>>H,4W3 M@L6^!(CA0142\GF )7[>>R/<6M_LC[VK?;;KMIS4O7*H>TM]'U*V)KZ\MK+< M=LU O6&W,T)B_P $C>;.K6Y%6HM(EX9([*,$'+M4GI_@%-,.EKV$_< ]SM/H M/ =+/:CZ3U3[KU7HG7WL5L.%=RFGMBZD=O MPHMN60B)V?BF[UBZMVP8B4A;A'UN00CIJ)F113E6?Y>X9D7,H9 ,K^\S[\%X M]ISN%U++:QVT]6)* ME,H!U$G8U&>=OMF7ML>41@WKI_(H2S&$?-&D:X6.1/@J!@T]JWO@^[+[GFR= MGLO91Z1ZCD.M6J+(YJSWLWVVD9:+C;G+-2D712A8=O=J"TAGLJP<(NRQ*/Y[ M)LV2[==^+$S@J(!GWI=[Z_9NI]W*M[:OO']6:SU+[([.".0T=M76\F[?:4VQ M*S#ERPKD2@#ZPW%NW3N,DR48Q(YRW9.,#:CW%O=?W)TV]S'VS> MD5&UMK.U4'N[<(BNWVVVPUI"WU)K(;*@Z4NO4/R>;80H.$HZ4.L3ZULZ*98H M ( 7D!#NIVK;'M"U?LB]1K5J]D:70KA;&#)\*H,G;VN5Z1F&K5X*!TUP:N%V M92*>0Q3^01X$!P.HCV+_ '1-C>Z'T9N/;+?-.UEJ25J6[-AZZ=LJ&YGVE0:U M6CTR@VDUADW-PFYEVTS_:=_,L(*]2S8PF;?R\R0NVOV<-^?-!*[:Q:834LC&JMW M3X(_Z@J!0QI:?U)GN"Z([-=6^AO;'H=KO2';2\]C]::RW*N^D[).:IM.FMJ6 M^JU.K[7T/+0ET=A]8J\>RJ2I%WT_&^JU3 %P7([9-@@OZMS:T#HCN)[(V\+4 MPEI:LZ:W3L3:UABH!-JK.RD)KO9W6&WRL;"IO7#1D:6?L8==Z'U:AH1YL)KIS8[%TYK_ &NP=](;1EIA]0Z'+M!H?5%NU&37^\V32WV"YCL MU-".L)Z6\EWOTQI=F;ZEFB06X"?TSAN7^J V]LJB1'L$[X[6T6-I.U*1LNT[ M6W_KG6TBTL<96[757O5VV;"JE)DUYM^QF46#N/4 M&<9UF^Q$3#3@NZ[,G:,'$K4[%!SS5XR460261,=5JIZAVYE5 ZEML^^KWK[B M]LMM=0O8UZEZY[ M-!22T#N#M;O:7>LM,QTRV?/8UP%:28VRBL/R=65B7;:, M=KR;QY/?3+KLHTS1$'1PKM2>^'WTZ>=L-/=1O?&ZG:UT+'=AY5*MZ6[8:$F' MS[3$E8UWS&,09VE%_;+RS2C2RLNT;2#I.18O(,'3=P\C@9+"[3#U>X# 8# 8 M# 8# 8# 8# 8# 8# 8# 8'2Q^H9ZS_\ :F]H'N7364>,A9]>Z])ORG@DGZKM M"8T;)--B296*8%,8[N5IT+*QY0+^(P/! /C@>4GMYV8G/WU6YA MT^M';C8E.K&X5F2O_7V<+U>4\W'(Q +?(!P/4O\ MJ".HT7V']FCM5K"J0")9#2FM(C=.LXQ@W PQ!^O:K.V.F$2W IC>HZUQ#2L6 MD0GXA*[\H?9@>5?L[V$F/=6Z5_IE>AR,HO-2_8:^,B[X*FX%1ZE$]99]/K-) MV:832,*QUW5696Z9/YR_B!#U.?$!P.]K]7?)S-4]FB7KU3(I'5Z<[!Z&J5E9 M1Z8HLR5".5L5@CF*J:7E32CT+/6(GR%$/("B:8!X\8&I'2FV?JBJ'T^ZNU'K M?UA]LI?04)H'4K?3K^0LDL26F-=*T:$=52?G19;NCFR]AL,0ND^D52H(^L^< M*J"0HF$,".T3V]/?BWS[R'2CW(^X&ENI.LU-#N*]0=ARV@=BLXTTKJ(5;ZRG M7@G2[I56;!Y#L[9OZ[O;-;H!BZ*4R3A_7 M(W8TS--7K1,X&,D[J * ?(7@,.? MJ[7&U;/W*]FW5U#C*I8'$YL.Z.Z%5-D.2M=76O:LMM'1$!#Q.P%5GDV!__ !/8/_[]8$+]D[VY/=-Z M[^Z5W)[O=W-;Z)UI4NW6LK:\N\'I"_Q\O6S[ID=CT"U1SV-IZ4Q8)1DBZ:(3 M[E9RY>+F(X?*?B'U^ #UQX'C)]['_P!>,_85_P#L]7O_ $TKX';K[ZG>[HQT M4ZZ46U]PNMU)[>6^[7)Y#]=>OUII-,MKVRW>,:,W$U86M4$6ZQE@ H=?%=[G_JG^T<6TD-0>VWU)Z?5.RIH.(FT=D[U(R= MLA(]\B51NO)58NQ&-I:.T$U $Y'=.*J4Y>#-P_NB&F?Z59OM)A[C_OE1^[[) M5[=N5IM:N-MNVBCLB1E+LFSFFZNQ"%YG*K')QL,FRKTC9P=JLDP9M?3;J%#T MD_[@!TJW'K#[C_='W/O?PZS=")5I!U:Z[FWK9^S*B\VTK#BZ4Z@[3V3+T/33 M&>!!>:,ZVS;G)V!8YOZ#21%, DETH]-QY@]7WZ5/MSU]V_[?#/J_1M9UG1'8 M+J1+KU#L/K&-8K1$W;YZ2=.D&>]I=M*'//2$Q>5(I5E-B[.=6-F8U5H4C=B$ M>C@:E>[M_P"O/OL?_P#MF1'_ *2=OX%I]X"!B;'^J$]D>.FF2#]DC2J=-)MW M"95$PDJSMO.0.F AXA@>J'O8@@ZZ0=R&KE%-PV<] M5>PR#A!8@*)+H+:CMZ:J*I# )3IJ)F$I@'P$!P/$1T.F;3"?HVN\[RHJO$Y5 M2R[NAG)F?J"J%6L-[U5!7=(0(/)6:U-E) KC_=]$QQ'PYP/2W^FWA:C"^RCT M6"G-F"#25H][FIM9B1(#/;=(;?V$:UN7RJ92F7?IS1%4#B?DQ"HE3Y\I"@ = M1_OQP=0;>_C^GPL;%!B2^2^YJQ#69RF5,)%>IU_L#K=Y24G8A_BF:-Y>QSXM M_-X T[_ZD1J/ Z:/:*_3=^U7V\]MOJ1V3 MW;JG9$WM7;FLSV6[2L3NB_U^-?2Y+/88OUFD+%2;>/CDOI8Y,/32(!>0Y\1$ M1P.\3IE^GU]LWH/V!J?9SK=K+8%;VW2HZT1=?EY_;MZMD8W:7&N254G2K0&EER$,<@BFO9ZP(,4$YJ7[CS47( MR)4R@Z=QT'IK4KB(9*J\><[>/<3CPZ11'@IG*@AXF'D+%^IX010]R']/=*HI ME3D2]MW+<'90 %?11WQU*<(IB;_>(DLY^'\W_ *LOVA:; ML5(BNNZ[I^I6JEM9$ _+#79I9>R=CC)!L17_ 32?\\U.$*4P?C%5L@'Q*7 M]HUAA(:S0$Y6[&P:2E>L$/)PD]&2"::S"1AI5DNPE&#U%4!25:.V+A1-0I@\ MIB&$!\,#Q[_HUH^+B>G/>F*@U@U\-69)^!"@LXAZI2E92$9G4_O&29O M;G('*'P 5S#\QP+U^K)_^'/[(W_?)L?_ +E?77 [*/?,]G+9ON0J=<.P/57> M;/KUW0ZAV"2G-/7":<3$=7)U%Y(PMD9QSNP5YI)SM2L-;L];;OHJ209/DBBJ MY1<-S$6(LW#IFNWN1_J4_;CIMB'W(^@6L.\'6.#AU4=C[.J<+6WB3NF)I_33 M$E:;%ITT]4X&OJLA'ZI:R45LEP/*PE 38$M]\'OYJ;O;^FK@NPO5*$D*%J_9 MG8'4>OMA:V/&1T.]UV_JMFG)JQT6;9P $A3-F5YK\4Z;.$ !!\V<-7 $3,MZ M9 D?1ZU_JA:'TVZL5+K3UC]LQSU^A^O^ID].2,G9)8DS-:\=4B&?5>PV 66[ M8YLK9;%%NDWTDJ5NCZS]PJ<2%,80P+%4/;U]^?L#[Q'1_P!QWM_I7J-K17K] M(5>B; F- [%9Q:LIIT)"\(V)Q*04G<;I,6*>" V'*,T_363!5KZ:'E ">; ] MN.!X^?U=%?K5LHWM:U6YE0-3[+WVKU?MA7)P3;&K4S#M(Z=*X4-P5- 8MRKY MS#X 7D<#U_-&C5@U;,6+9NS9,VZ+1FS:(IMVK1JW3*BW;-FZ)2)(-T$B 4A" M@!2E ,#Q7^S4DE5?U./O=4S7J:;;64E7[U9K*RCN$HE/8(;CUB_6.=! M/IBOD+!;[*0I? Q!57 #\0 $F_2GB'_ &G/?>#D.?\ ME5H>.0YX'8/:7@> M/CP.!^?K/UD2]4>BS>0XX^ M.!Z^:U!P=8KD!6JPP915:KT)%0=>C(U--&.CH.)8H,(E@P11 $4F3-@W332* M0 *4A0 /# \6WMRHEJ'ZNWW6*KK D M (EE#;#LH7_]2)[4X%1^GX_];A?J M'/\ O!3G_J0V[L"-_H\T6MC>^[%M&SD3=[BM?:*JHWF5?%*>>,U65VE8@([4 M5 72*;^TS4JHH FX562$3J_MSJOI=M6A5ACWCI_7FX:Q@+Y$S-4;]D MVM%=4=CL9:,F8>$7C"[",6#/9G,5)OD&Z0>995)10"E-X\!L[%FC31D<:%,R M/#F8-#1)XTR!XXT:+=,6!H\[81;'9&:^04A3$2"GQY?#C \ZWZKK_P!8C]EO M_;YZZ_\ IYH&!G+3G_KN%2__ /38E_ZAPM@::?I *_$P_L\04G'LT&SZU]CM MX3<\X33(160DFCBM5ENX<'* &5.E#5]JB43<\$2 \ P-5O>.33)^IA]C!P0 MA".%8R 057(4"K*();9OPIHJ*EX.=%,7*G!1'@/4-_Q#R%F]]"MPML_41^PW M!V!BA)Q2UEI+Y=BY3(JW76A=^_G; %TE"F(JD20CDC&*("!@+P.!WG^_[-V2 M ]FOW!G]45_2;>Z++4M5XWL#:3[G)HN& G!XVC7F@M3,; MZ0.D(*)';5YRZ4\Y1Y(!1,'PP.]#]*E"T^*]DOK&[JJ+).0L-MWY-7E9L5,K MEY<";MO,(9:3$A2G.]1K$-&-R"?DP-440 ?*!<#KP_4]P-)3]P;V K01%BGL M9[W";P+I=,$@DGM)C-V]8Y!@B\,'"RC&,G9=R9L!N2D4=K^7@3&Y"Q_JC8.* MLWN'^P%6YYBWDX.P=I96$F8UVF19K(14KN_J@QD&+E%0IDU6[MHN=,Y3 (&* M80' ]HLPFFM$RB*R9%458YZFJDH4#IJ)G;*E.FH0P"4Y#E$0$!\! <#QR?HM M@!+I7W.;)AZ;9#NA)@@@3P11#_*?7J?":8?A)_AI%+X?(H!\@P/99@>,K>?_ M *^=]0/^YQ.?^@_LU@6?]6?7XJV=A_8YJTZS0D(.R]K[Q7YE@Y3*LV?14S>. MKL=(LW")_P "J#EHY.0Y1\#%,(#@>TP0 0\H@ @(<" AX"'PXX^''&!X./TT M4[8:;[;?OC6*D'796>IW3=,[3_RX#)K,[#":&N+Z!.P31\OIKHR#-#TP( " ME* ? ,#2S].[+>^?2>DUVD_;$T5T:OVF+9O^WN[G;]ZS;]KLY?8\54J+&O8* M0*PV?4#)P$17RL%V"2C4?*9\NH!Q]8<#=3W,.COZF3W5=*U#1G93K7T A*_2 M=EQFT:O9-6[!"N76.L,;7K)7#L6\Q8MH6YJ6%DXVR*F=($;%.JJW0/YP]( $ M/;MHZ-O<-I73\/M(R)]FQ6KM?QNQ3MWQ)-N>]L:G$M;<9"23 I)!$U@2<"5< MH "I>#!\<#*. P& P& P& P& P& P& P& P& P+-8Z_#VROSM5L+%&3@++#2 ME?G(UP7SMY"'F62\=)L5RCX&1=LG)TS!\RF' \(7L8>QAWLZN>ZPRV9VQUG, MPO5_IM7>Q<;U3M\Y<*!8H>SS%VMLK5JV\KD!7;/,V")1L%6N\U8C*/VC4Z+@ M$P.!%A*0 ]W]@@8BU0,W6+ Q0E(&QQ$E S<:Z+YVTC$3#):/DF+@@^!T';-P M=,X?,IAP/"_[$7L:=V^I'NKSVU.T^N):&ZU]2*CV%JW46Y3%MHEACK2_OMZD M:Y!2MF532#1JJFX=$*8"JCY2AZY?<,Z2Z[]Q+IYNOJ)L MUZXA8/:U<1;P]K8M4WLC2+O7Y)E9*+=&+115N#TU=M44U76:^JB#UH55L90A M5C& /+UU/V]^HB]G[5D;TEMWMLL?<7U#JUF82%D8YH(-?76;HM_3#8'VX?;L]R_M%[EJ_N^^[$WC]%2 M=,K2M9ZX]1*5;Q?H5I@1A,Q%>-;6L!89V+8UBJ-;%(R2;-Z]=2DI8WQGCE)D MB@1LN'K6P/+-^H;]L;N7V0VWTC]PCH'$5[8W8?HU;V<\&E[*^B6(7&/@+Q7] MEU&9KO\ ,$E"P4HZ@[+!+HR46L]:KR#)X06J@+( FJ%)_P!OC]0WW%J9M':: M]IZ'Z'7NU1YJW;^V78+<[>8I6K$) I6$KBJHO&D2+82H+E M(*B#@@"; B_Z:GVW.YOMA[?]Q_3_ &7UO**Z[OEXUW+::[$)3=0>5WD]75KL=V=@KWI64D+'2YU.]5-I=>PLHYF&B%4LD\[BTDF%RC%/3D$VBP@ MZ )YB* 4-L_?>]I%W[KG6.J0>L[A'ZW[1=>[:ZV7UWO$LN^8PIYEXU:M['1 MI^6BT'4K Q-L+%,%TI)JDJO'R<8S6\ATBK)G#J^IWN7_ *E_4FMFVA=D>S*E MNWL/7XHM4C.R$1LJ&;ZQM#]DB:/876W0E7?OJC(O'WIIN7@M+/ M7"ASF!%D M4?2*&Z'L0>U?VEZA3?9#NE[@>S%;KW6[BSSV9N5,AK.:=I^K(*4L*MLF6!U8 MMQ_*+^X6>?\ IC."QB:L9$1\:T9L5SIBOR'HVP/)Y^H0Z(^X%L#MO[>/N->W MWJ2"W_?^FLP[4L.JI"6BF+]PK&72%NM4D/RB6L%5/9*S**!(,)-*/?I2C8#H MJ(E,4QU4 P/[H/0_W3/=?Z5]#^ZINO56T3[CG3O9VT+?*=37=D@P@[%67M^@ M)6IR55EK':9:OJV5NUUA R QDK)MDWB3YZD*J:J;=NJ&RT/[D?ZB'L354=.Z MO]FJ!ZO[IF&!X*>[+;XW.U'2- ?.$1:.KS":_D8%E.39(\YC.6C)&0L@D4*0 MIT'Z8&(H&*?T]GMA]Z_;1[[>X7&=FJE+7O6>ZZY59:J=LT)FHJU[;MTK5OE) M^4?+5I*X2]_A92S_ .9+]R(R#),H+1ZX'/YCI><-@O:!Z']L^MWNZ>\[V,W9 MIZ2HFENSFUYFPZ+O+NQTN5:7^&=;EV%9F[UE%U^R2T]$D4@IELX\LBT9J "H M%$OG Q0#7COQ[97=WIK[N>JO=F]I33"VW6.W7TC'=U^N4!<*114+0G(K1_\ M/DFE_.UBK$(M'[:BD22 F3,X5B[K%IRITU?JO(F&<_<(Z/\ ;CL)[ZOM']T- M::*LDCUZT?1:^.Y[E(6"@Q;G6<@M;MBSSF%L$ ZMY9M_)QK&P-07"+0D$/4. M)2*'\HC@7/W%.A_;/='O^^U=W!UCIZ3M76_0%&81.W]G-['2V#"ER"-QV[)J MMG4'+V2/M4D8K&QLE/,Q8NBCZX!SR4X%#OZ[8T^R;#ZL=EJ!38M2;M]YZ_[D MI]5A4EVK567LEFUU8X6#BTW+]=JQ;J/Y1ZDD"BRJ:1!/RX7J0-;%V+<>PL;LNA6>S5"116U;LV'C(1P]<6"J3\_!QY'T8+D M4U0=@LU.0%! A@*.!US]8>M/Z@?V2/YXZW]*-*Z6]RWHO.7.>M^CI&Q[&JM' MN&OR6=S]2H#Q*6OM%=PAI%7AQ+L6Q)B$5?>H[9.&JCER4X=;/8K47N)_^K^/ M9SW1[D=PUROV)WSN_6-GA]!Z@.I)4?K3I_6>X&)Z_1(V7"4E6DHX?NE)B3?+ M(.I GU!E%#/G1SF*B'](O ZCO?:ZY[H[9^U+VSZ^=>:,[V3N'8D-K-K3:4QE M(&%=3:\%NK6]HEDT9.SRL)!M19P,(Z<#Z[I(# B)2B)Q*40G/LS:)VQUD]K_ M *;Z&WG3W- VUK/5JL!>*<\D866=0$N:V621*R6D:[)2\*[.+)\D?S-W*Q/Q M\>;D! [.,#S+_J(O:_[9]PG'3SN3T&6B)'MGT1O\A=JK1):5AX16[1:D[3K MI#N:Y(61RQK*UEJ%NHC=4D?(.6C629OG)/6]5-)%<-8[#V'_ %&7N::SF^F[ MWV]*3[=5;V?6I#7W8KMK?;<\EBQ5#G61XB])Z=H#Z11FPGK/#N7#-F5NI/"D M5<>'[$WED$0VR_3>=&>T?1WVR]U:$[.ZGE-5;1L787CV[=5=N]0 MR.FM@6GM-9+_ %>(@FJL1A?;;MWW3]F?:'733DGLNA]9>R3N[[SL+"R4F$1H-64VQUQL)) M9XSM-E@I&62-#4F47]..1>+<-!+Y/,=,IPS+[\?M*;C[WL.O':SI5<8O77?K MI5;$KAIJ5E7Z$+'7N&;347:D:>YG7::T=$3\!:85&0A%WY#19CKO&CSR(O!< M-PT>E>Y?ZE+N)K1?ILQ]L.L].MH[!A5-<;;[N6O8Z)M;T.NS+3\FN-]UW4TW M3[T;!^7+KG8_EDO:EFZIP.V1,<"*I!L+^EZ]O_M5[>G5/M'JCM7JV1UC9K5V MW-.[::>D].V78W9]Q?*7%R=CI=C4G*F>DP466817I=DLC1JB+]H MHGZ;A1)?DO/DXX$0^/U%'0_MGW1VA[54]UCT])[4B.OW9R;O6X'D?8Z7 EI= M4=V'2CQO,.DK;9(!>224;59^?TV)72P?3B DY,0#!(_?2]MSN[NS'?K]1+W$T=?NI-*]E0V@;_ +DI$_JB[;VO6V(QUKFM0-SB M7%9M\[78RT-J]"MEC0T@Y%J=2:G/IC&*8J#TQ0*8-_>L_L(:^H7LE6+VH-TW M5">L6V&,_?-D[/JS-5S&U??XUIG50OZ]U[W5J/:"42Y:4CZMRK# M0,HX;15EL"U9B#*>5@TFH.'D8YJ;Z8'"[9%L"8; >W5[=_N9]K??=A: M,-!N*'6SUKKAU"I5P%^E7V*3.9C:X-N:P%AG(UA6*L2Q2$J5J^>N)66LCP73 MA%DW0(V6#UM8'BQ_6EQ;B*M;,CW.H+NU:- M?RN"VA;JLY<0\<,^X;$3=/"R4S6@5=>8Z\>@ F1,&^WL.^TGL?VZZ%O+>':R M[1VSN]/J:_O,/4K:T?RNRM];6NEHN41!C(-W%0A8AFP%5 M*1%)V8Q(QD0BZST.Z7]4#T%[4>X/T\ZT:BZJZMD=H6VK]J*W<+HSCINGPQZQ M2"ZNV16)"SKFN%FK#.00CY.?;$%NW7.X4%0/*3R@8Q0URBNY'ZDSIGK5OTV? M>V+6>YVRM>PJ>N-0]W*CL=-/75]K<,U_)J9>]CU%1=FHK8"1J+JON/>]5NW?^ MG9/76KNT78)6XZ'MCVR4J9;;!K1MU=@[06491]:LLU,1"8P-QC''IR3=FKPZ M OE\Y5"E#F]F[H=VTZS^ZY[T783>.GI.@Z=[/;EE;-HFZO+'2Y9KL"#<;HVM M:$)!E&5ZR2\Y$D/ V!FX\DBU9J "X%$OG*8I0U1VKT"]SWV>/<-[!]Z?:DTU M6^W_ %8[@2SJT[\ZC.;&SJ]NK%I>S$I9W*U<*Z>L%EVD3:)^2<5Y_%)R2S!E M*N8YU%J))HNE @6_.N_O'?J%=DZ+U+W!ZBH^VE[>&HMD1>T-G05COC>T[8VK M.1C5_$BQAT 0AIUS+%KTF^8QBBL+%Q,5^:.'B[B072;-@#VI04'$5B$AJU7X MYK$0->BH^#A(EBF"+*,B(EHBPC8YHB'@DU9,FY$TRA_=(4 P.JGWR.D^T?<' M]L?L;UBTE^4J[SUE>8>F381;FQ1D"X9M5W) MTFJ;Q9(5U$D?.H0.J[VU7/O!W3V\.R_0+N9T18:4C=0>WM:^OO6F\Q\W7T9K M<5Q8ZPL6L:U4YPI=C6" ))NH=2-XD6Y&<:HL194ZI .4A0W5_3>=1^Q/23VQ M:=HCM'K1_J;;$;MW;MC?4^1FJO/ND(6QSS=W"OC2-0G+#"F(^;D$P$*Y,H4 M_&4H^&!K5[FW0[MGO7WT_:6[8ZHT])V_KYUV:1*>YMD-K'2XYC2#M]B6N:7* M[AIFR1MFD_)&2"*O_4&3KD#\!^(! >Z9T.[9[]][CVANTVHM/2=ST'UQDX9 M?=6PVMCI<:RHJ379[N>7.\AYNR1EDE 3B%"K?]09.Q$!\H?B\,#T5[OT[0^P MVG-IZ(VA%#-ZYW%K^VZTN\610$%W=9N<&]@)@C1R)%!9OR,GQSMUP*)D%RE4 M+^(H8'C;ZKZU]]?V #7[J[I[I['^Z/T9?W>?N.DK!1;JUIVP*0I85P.:Q MB"!S.40W%_4/^V#VY[<2_3CNKT 5B)/MET2O;ZX5N@R\K#0JUVBOS^HW>"=U MQ_9'4?6G%AJ%MI29_P M?NFC>492#@@+>JDDBN&LMI[!?J+_ '/-8SW3=][> MU+]N>I[/K$E0>QG:Z]VYY,'8T.:8*15Y8Z=]--P( M?F#$?*_1#;;].=T&W1U%]K+Y%JWW-[+[J7LX;]]RR:U=7MR]@^U^M*UJCJMIE=2:JW775V ML]]:3=$;/YY":GHZ8LUTG+^NX>JH/I0Y@8@*CWR BR9!Z,_?CZ%]MNV_>?V8 MMK]=].2>RM?=8^QZEVWK8V-DI4(A0*N.W^N=D"6>,K198.3ETQA*5*+^G'(O M%N&@E\GG.F4P>GE^F=9B]23+YE%6CE-,H" >8YT3E*7D1 Y,.!YE_TN_1'M MCT*ZP=HZ'VWT_):3L=+LBLS4EM>T^&3F$G-)LEE9-DC24:NE MZ:ZB2_*8CY/*("(>G/ \=_O$=,O=!U1[PW6SW=/;NZ]5SM.%#THCJNRZX?S$ M4@[BID&&TJE-%FH)Y:JC-/(&?I>Q2&8OXIPNHSD6IQPEOHK*.T8\D+CU^DI-,BMDO7U$W% C2I-= MC%Q)NBHH 53_ !#% P>OS \O'Z:3V_\ M+TKU)WNIO<+2;O5Y]T=CE+5486= MGJ1:6]OHSJLO(IZ\,6H6.RM463@7 I'1=BBJ8IAY)Q@:+:UZ5>[Y^GX[%;W< M^W3UZB?<)]NS?EN/>FVCR7%K7=G:MEP]9&*;IE=.!G6EFAX@4XE:6CH^>CYV M,:-5'C9J[22*@'SN3K9[V'O\;UT+7NV_79U[7_M_Z3O#78%IK'^8WYCMV_S* M::K%\>..P7C+/(6Y6O+N8V)=+Q$)$0:,D[#!4B$BG7K[6Y&LRKB-74353;R35I)&4;J&(8 M"+$*80'CC \CG5[J'^I3]H&G3'5/I]7NFW>OJO$V6R3.H)K:EE7I5JH["RR" MDJ[;*Q4KL75K^&3>2KE9ZZBRO;"T1>+JF;.P(H)<#;7H#[17>G8WN#1WNS^\ M/M76ML[$4"K+U/KMU\TOZ[O7&G&+J,FHE)T\?J$".3) -+/*J,(YHK+&5DY( M\DZDU7"9$Q#U%X# 8# 8# 8# 8# 8# 8# 8# 8# 8# \Z_ZB#VQ^SON9ZPZC M5/K(EKU67TKV%/LVYAL&W+5)J%;&O#&D_*UT869%\^%T/BF)2<%\>1^&!Z*, M!@,!@,!@,!@,!@,!@,!@,!@,!@,!@,!@0K9.OZSMC75^U9=69Y&F[+I5IU_; M8]-44%'U9N4&_KD\S37 IA1.YBI)4@'X'RB;GC \=W6GHG^HC]F1K>>NW05G MU-[U=0):[SUQUFSW9/\ \DWBB'G0;).#/63V]ZP/#.GB;%$[UBSE9N*4= =R MV*V4<+E,&RW3WVC_ '#^RON%ZW]T;WG-E:E5O6@6)$.M75?12B[^C:\E6PO7 M,1,35%&?BE+.T9F207 M*[ M#N]+L\C-1%:M]7L,M6W'TEBC(.?BI:1@7?K.&WTLTR8.W#F+(8$@P& P& P& P& P& P& P& P& P M& P+7-3<+6XMY.6*7BX&%CD@7D)B:?M(N+8(B/%T6K1JBJY=.G*I$&[9N@0RJZZZZIBI(HHI%$QSF$"E* M B(\8&#->]J.L&W+4[HNJ>Q^AMG7=@DZ6?4[7NW]>W2U,D6(\/E7=>K=ADI= MNDS'_I3'1 $_][C SS@,!@,!@,!@,!@,!@,!@,#HGUUU(Z%0?OL;Q[;5KMZA M-]]+;I)A5[YU""TZ_66J5(1UYJ2#;VTU6:QA+^U]:N5N'>^JXT]&TPZMUX=&MN2W6^,Y*0: MC5ZQZ%PBC_6O!20 L@W$3?XI.0U9U5[T_M3[MV8QT]K'O=U]LFQ):2+#0<"I M;30*-CEU5/1;158GK(SAZY9I%\MP1L@P=N5')Q $@.(@ A'_ 'H>[-7Z2] > MQEP;;\J&B=^6;2NUFG65W.S,"PLUGVM#5O4.]_;OZXZ;M?:>L;=[HI0^]MC;=H=CV;_.6]TFS_L)? M9!:TW5A+R+VT&158V>,4*NN)B%;O6Q2B!3$* =OO:GW!^DW2)&)-VO[-ZDT> M]GVYGD# 7&SMR6^;8)JG04D8>EQA9&VR<8DNF9,[E!D= J@>43@;PP.?JMW^ MZ6]WFZ9[=VR.Q;_J51>X6C[-V)CYR M4K!]81EO;J2[VT0@.OSFKPWY%:RV%N:0[C]>&VK=57<^L]@W<^SZR:#K.QR(G2]G[HEM[.=^*&OUZ.@CJ_IL\O&UH:*U,\IK7; M"IH*(U R!VRJK]R_B@157>-4SOI#DJJZRP_B /;M@6R:FX:M0\I8;'+QD! 0 M;!W*S4Y-/VL5#Q$6P0.Y?24I)OE4&4>P9-DS**K*G(FF0HF,( C@=3MD]^S MV=*I:5Z=+>X/U\4F6[LS)9:$GI:T5XC@B@I' ;A6(67J(I$.' J ^%,..1-Q M@=F.JMNZLWK0X':.EMC4C:^N+0V%W7;SKRSP]OJLP@4PD5%A.03Q]'KJ-U0% M-9,%/415*)#E*/_ /35%*7W7?U$/E*4O_\ E4;^Z !_>[#=KC&^'VF' MD?OP/W]-B0A/=F_40@0I2A_VICCP4H%#D_8;M4J#L_P!V MNI'2VNQMH[5]A]5:*B9M19* )?[7'Q4S9%&P>9T2LUHIU[)9#-"B K Q:./2 M 0\_'((O]YCWKJ88M'=7KCURC(3*+E[7WJ*8H$/YU6RA _$7C G>X=S:GZ^ZYLFW MMX;%I^I]74]./6M-_OLZPK54@$Y:68P48:4F9-9NR:?F$U*-FJ(&, J.%R$+ MR8P (<^IMN:OWQKNL;;TO?JIM'6-U9N']2OM'FF-BJMB9M)!W%.W$1,QJJ[) MZFUDX]=NH)##Y%D3D-P8H@ :VW_L1T_W]']K>IR79/6*UTI&H-C0W8BL5NZ5 MQ_=-+4N9K3JOV:RV^+44=IUL()G-@H8S]+TDU %"B &# T]]F'171WI/T'G M*KT^[7Q?9;K97-C[0V+8=YOK51YN*AY8(:!=W6/DI^E,HRO-F56B8=%PMZA/ M5134$RAO+Y> V9N?NJ>W#K[2=8[&6WNGUZC-*7>6G8*CWY'8<-+1EWF:NZ,Q MLL92V<,K(3%M>UYX7TWR<RNJMXKUI M%-U8X6G6),UKK[)98K="0FZ;*)QMLB8QPX.":;EPR3;J*#Y2G$WA@;%;*V?K MC35'L6S-MWRH:RUW46!I.T7B^6*)JE4@&!3E3^JEIZ;=,HUBF=50J9/44 3J M&*0O)C AHCH7WAO;#[/;,;:;T7W7T;?=G2+D[.$IK>QN(.5LSU/S"9E4/YG M80C6X/3%(8Q48M1VHO?:FH2E_ZW;EUUO"DP=G?TN8M. ML[1%VV#C;9%L8R3D:Z\D(E=PW0EV4?,M%E$#"!R)N4S"'!@P,XB( B/P .1 M_8&!KOU^[<=8>UK>XNNM>^M6;Q0UY+-(&]FUI<8>UFJ$R_([491EB2BW*ZL0 M]=DCU_337*0QQ04 /$AN F&[=\:7ZV:[EMM[_P!HT;3FL8)U%,IB][%L<;5: MO'/)R1;Q$.T=2\LNW:)N9*3=IH(D\WF44. &!6,]T:C>ZEC]]);+HZ6DY2F MQVQ&.V']FB(S7JU#EHY"7C+B:V23II"H5M]%NDW";Q18B!D5"G WE$!P.NFO M^^M[0-HO:&N(;W!NN*MG=2"<6U.]MZL/5G3Y94J"*+:_3+!A0ERKK' J9R20 MIG$0\IAYP.U9&3CG,:E,-G[-S$N&2>U76WMI5YN[=9=X:SWO4:W85:G/V/5UMB;A#P]F1CF M$LK!2#Z'<.4&TFG&2C9<43"!P27(;C@P8''N7M?UIZ[VC5U)WKO36&I;?NZ= M4K&H:W?;?$5N9V184I&"B5(6G,))R@O.R*.5"\AL%@=4 M_O-=UZMTFZ!=CKFCONH:)WQ8]);:9]9GL],P+"R6;;Y6LAV%O\ )JVFYL)>1?6DZ"L=9HQ4JZXF(5N\;@40()"@';]VI]Q+H[TB M-%H=K>T.HM)2LXV%]"UFVV= USEHX%#(C)QM(B"2=N>Q15BB072;(S<#@)?/ MR A@5_5?O_TL[N-)9SU0[+ZEWBO ($=3\)2[0U6MD"R55(@D_G*9( PMD1'+ M+J%3(X<,DT3G'RE,)O# V_P.F3]0R &]EWW 0, "'^3D>/ @ AR785+,4?'Y ME, "'V#@:.^TG[DW0[HS[.'MQ5_M?VCU/I.RV72,A*PM0LLVHZN3Z)6V3=TT MYP*;7FDQ9T8)PX*@GKYV]=GT/4&MZ^4@S-WV/:8:GUE@=8#_3ME9><>,F9GKPQ!*@W*8RZY_PI MD,;@,#1G1WO,^UIV1V)'ZGTSWBT1;MBS+XL7 5-:RN*M)6:44,)$8RJC<8^O MMK1).3!PBWCU'*RW^X4V!V:X'71V0]W'VT^HMV6UKV'[G:0UUL1F*:5GKU-9V*5JZJA?Q%+(I-C&((& /*(#@;4Z [*]?^U>OVNU.MVY M-=;NUZ[WFB4C!P=V5D9N0P@ G 1#D,V;][.=>>JU6A;QV1W/KG2%/L=H8TF!L MFS+3%5*&F+?)L9*3CZW'OI9PW0=3#R.AG:Z:!1%0R3=0P!P4<#53L%[OGME] M5]E+Z=W[W2TAKS9[%=)M,4IW8EYN;K3I?RBFUMZ%88S9*80# V;V-LO7>GZ58-D M[8O50UIKZJ,325FN]\L434ZI ,"F*G]5+S\X[8QC!$RIRD**BI?.]U[3&WMA,M64#OMU[E[O)R!8F(BW]K6K#&:E%5 1;QT'8[6PA*S-O7 MBP@1NDU>+'<'$ 2 XB "':=@,#5OLWWO>']L+M7>HW6&A>Z^C MKSL6;[1];>V:14'^ZW8$<+&#Q HAXX&X>]^P M^B^K]!7VIV)VS0M+:W;2L;!N+OL>QQU5K2,Q,G43BHQ26E%D&I7L@HB8$D_- MYCB4>/A@:G]B?=O]M7J?88BH=@>YFDM>6V;B(>P,JHO8U;#9DH*PLD9*!F)6 M J+*?EH*,FHUPFX:+OD6Z;A Y5$Q,00' VUT9V!T?V;UY%[:Z];8H.Y]:S*R M[5A=-*M4$=\T!(7L8X>13EP#"78>L0'#-P"3IN)@!1,HB 8&8,"+W6[TS M6U4G;WL2VUFATBK1ZLM9;A0P-_MS]A-'===:/-R[UVO1-3ZGCUH5N^V->;''0%-: M*V-XWCX$KB?>K)QR03#YVDBV,*GE645(4HB)@Y";4.^4O:-*J>R-<6F!O% O M=>B+;3+C5Y-K,URT5F>8HR4+.PY["I4]2P-\ML379?8]F2>0L M>I!4V.?N$G<_)IOK&P1%)N10X*O42\R=KZ>G>R>E8+:&B: M2GLG=%'G-B5F'G]5Z_50KCE.YWUG)2+4:M6CM[A%'!X\%)#RR+?\7^*3D-7= M3>])[5.\MF,-/:N[V=?K-L67DB0T%7SVP\"2R3"J@HMHJK35E90U?M$D^6_ MV0CW;E5R80!(IQ$.0[/<#K/WS[R7M<]9=@/]5;M[O:)INQ8=X:.GJ@E9'%JF M:U)$-Y%8VU-Z8PL1:M(H&_Z1"1,V53_WB@&!NWIC>>F>QFOXC:NA-I4+<6MY MT5"15VUQ:8>W5QTN@5,73+\SA7;MNA),O5*#ALH)'#&!BRZ=XNGF MN=@[+U1?NS&E:;LK36N'&W]K4BR[!KL/9->ZO:MH9XM>[;%OGJ+F%K)6]BCS M Z6 J9OK4 *(BJ0!"P]3O<%Z5]Z&]K6ZD]D-9[S5HQV87"+I\NJ%@KB,DHY1 MC7TO6I=K&6!G%22S)8C9X9L#5P=(Y4U#"40 -QL#3OM1[@O2?I&A%*=KNS>I M-'O)YN9Y!0%RM#8EOFV)%#HJ2$/2HTLC;I2-273,0[E!DH@4X>43@;PP.+JM M[A?2+NZ26+U1[.ZCW=(0+8KVG7&N?;RV)U/H/8>GU[L5L6]ZBCKYIJ%NC-CM1]I": M5F[#,.'->:.DYPE1G7-?9(/#^4K=TS5.@KYDECD.&2/8$Z&>S#K%CKS?'1W9 M-1W7W!I_7&F0?8&UP6\Y#8M43D7*4 M5B*AE;L13:%W1_2Z4SL7VPNRGN)^^-V$TULOMIMG;\LQH>GM]L;/;*11J*QCHF22L;2CE@IJJOF"[N4& M$@F#LKAI"14&4&Z)#K"8H5?NZ;_]ICJSN#JM[COL=;WTU1>SNKMQ1\/M?2.A M&EFI]&V'K9_%RDN[F)*D&K\/5(Z&7/"FK\\T9%02E64\F=1$RK?UL#L,_5ZV MN5VMH[VBKQJR2?P,YLG;\_:M]C-&PV=V MUK9]R:MZW]DI]OK;1%GE)1?5;O9NT+;L,;+L*U4]N\;QD_(QE9HD>Q;HNB*- M7!5S"X35%NW],,S?J/>BW6KVS]U>VIWIZ*:PK?5_9279J/K-DB]0L_Y0ILTO M6EZ_<*Q+IU").WA(I\DBRDF$@#-%!&58O?2=$4 @RW9C9GK/46EU9HSL(1A5)%[2$Y*T/9N7:(E$[LL @D M('3.HD<*ZG.?T=%0Z_M>NZEHZ9VF"+7$X*5V-:JQ<9/>,X_^B^E=VQQN0E/; MWV+LKQP8[@%(UZR;-5#^1LBB@!4BA@7],UN'7-IW?[G'L]$V/'=NNA<$PN]^ MZY/K85>;@)_1\Y=0U]=ZVNQE6K/SP%\@+W".)"-(W09)2B(^G8 MH$2+Z8?A(0"AP'A@>_/ Z6_?,]OS=GN2=3(C0&M^U%3ZM:U9WME?-^2UMBI- M>+O=&K+)=5C6Y::8342WB*Y$2:XR[E-V19JX=L&9E!3*B(B'6S:HK](OUDTR M&C;L_P#;JM<-7*\C6YJ7BTX3>V[IEPR8 S=3$GL75K&X;2/;WQR&5.Z:/6ZR M2Y_\#T2@0I0T]_1SWBN_Y@>[/I_35ML-CZM5'=>N+CH%O8@D6[L*M9I[>%-X_W6_P!18_=J DU8]G'#QRJ("()MVV_^UBRR@@'B($3((_NP-9_9 M#ZK:W]]SN/WK]U#W"(!/?M:J>X$-6=>])7E9S+:QJ<69L\L;"*D:NJN6.EH+ M7E#D(5E'1BY%(]T\?OG[Q%=XZK(^YUT"U[ ].^R_3_8. MM;>_?3H1)CMO2UOTW8-GIP1/ID >6LD%>W#8QR^*57B=MZ MPD8QL0X\ 2Q>0W/G' ["OU,6UA[4=8/;?Z-:/L:(R?NF=IM+)5Z63X<(K:@9 MIUR9)8WC-)4HJ1+"S;'K$JH83 0$F1Q\WX1$ LOZ8GLZST3[;W=WK_O&5,Q? M>UEOKL UO2:YP35A-8M6UAOS]1[765M(.0.NH>C4JG;*>N3Q[I8/.1BZV?=+"T,F3\ D MB$/^ H%";?IP/_7;[M5_]7=X?_0]%X&H?Z53VD^I7:WJ-9NW7<'6L+V4EXK; M-QTQI/76V#.K?J[5M(K3.!M=D>Q&OY)PK5W,W<;M=7RS@7;5=- $"J(E35<. M#J!(NX?4O3'M;?J3?:%P M9E$P%CK5C8JFC$B@P;R3 KM!)-7@2AF?WFFL[[I/OQ='/9OLULL=?ZHT*G$W MUOJO5R6<1*]UGPJUTV+*HO%6W "Y)KRJQ\-$.3 =6*6L#]PE^,X8';EW9_3X M^V[N/J7=-;Z.ZNZIZZ;AH])E9K0.Y].UQ"D;%IVRJS&K2E+D9VX0XHV&[QKJ M<9(IR))AP]762546352> DY3#0O]&$9K[8/:<_5'[_ZX*E"N]*XP:D#\*4XR+P4#D 0R%^I-GYSO%W*]L7V M4-=2;HI]Y[9C=_=AAB5A%U ZQA59R B9%P5OYA\L+2XF\31T%> %1@R4 .1( M; P_[ZS2P=V?=:]LKV'J;9IK5W5-]4ZCLW<%7;2#!+RK-5? M\OM3:==%@"+IJM6TE,@NHBJ9!'R!WM[+_3Y>T7L3KU(=>&G2W3] C#UM:$KV MSZ+6VL1NZKR@,OIX^VM]LJ XNT_/,'1$W!PEWD@U?')Y':2Z1C)B'4#^EN[" M[FA*7[B_M?;NMK^\._;RV;-5'64[)+.'"L?3G,_LRA66FQAW:RKEO5("VZZ% M_%-SF/\ 2I32B!# @DBF0.+]%9_[H)VR_P"^Q8/_ $+Z?P+-^J&_]W__ $^_ M_>_DO_35U)P/9[@=+?O]]>M';F]K?N%=MKZKI>P;;HGKANZ_Z>42<\@'&!U=_I\-3=6.K7L@4GW+6'7_ %LC MV*I/7?M_;KUMYE -FFQ;K5=;[/VQ.FK$O9BY-3]Y^[?[DE4ANV^\]Z[UNT#2X7;S(+;KRL0M5"*_.)U"D2QW M-=?.5YU\K$Q3-VW<,H&(AT$F*:7J&\H6C]0YT,UG[2]WOVT:M"]6MH:X MWY7M>[-HFLDCUG65UCK/#6&?B7RU(CC(0<;&RB=5=P-@C6:2+"8CY4@J(@JB M=54/;GJ/8<=MS5.L=KP[=5I$;.U[2]AQ;5DCSV[]-=H>TVB->]FMV M]FZBK<1=[OKO:ZU@X?R45KZDT2MVA*2@H/]0K)=:?Y43]*[V'Z<;1J/7G:'3K1G8:CZ\L%BZ]7O1]&GM5ZEQB=O@[=*M21SPLK]4HD5V9RBHFZ(14H9?ZT^\QO=+]+%M[MY-7&2E>T M&@TYKJ'"[.?+F?61_=):TT2D:YV,_=NS+JO[=5:%M6,>JNW/K'?R<49POYS+ M*=^UUCM3\MAMDK.YRL0=1"Z[QPZ9Q,J_C4R) MHF3,(=.GL'=/-;^]OOGNC[MWN-U=IV*?*[R<:KTGJ+8AE9W65'9L(6/N*K!> MI.5#14Y7Z+4;="PT%'.B*QZ/E>.5T7#M1-=,,T?J/?:OT%TIT#3?=6]O*E0G M3KL7U5VWK60FG>BHYO1*M8:Y;;,TJ4;+#3H1-M6V%E@K=,QY5%6[9%"4BGCU MM()NB&1]((=^IK[&N>TOL&>V]VE1;E@9?=>Z^MNVGC*..HDG V6T]9]QSLRQ MCU?4.L1*'GEUTD3^;S^5(H\\X'<'U;_3Q>VPT]RULLLLK'IQRSKB;-12.;D(P2D&*;M-(BPB; A? MOW]D].=JO>[Z\>W9W4[ *:!]N?K=6JULO??FEIR)CKQL&R4=_LM)K(+UUJ\? M*/YVOO8&M1J_I"M"IR$DY;'357-R&RW:QO\ I&-_]8K?HJC[(Z5:/MI*;*L= M5;0NMUZF;5=Z8AK;+O59.7F-5NJS!V?7:,I)N!%S(+5LC MY_#ME%!$_P"61S4IA,8IC"'J)P/)AM+VI^G>O/JMYJ7>' I2E [E^^4./ ')OA@;0>UK[$7MXEZ):)V#V5ZZT+ MM-V"[(Z9H.XMV;AWRR<[(N4A9]J5")MKF)K4K8W+M>GQ]6:3"<EWOH>\+[?^I)F=0ZW4ZM&OE2IVZ%>RNO=K M14>KY:W'[S[ Q-6DC1KBY2"49?[[,@_,4JB"SN!UCKTC.!57363CY&?<.124 M$I. [P=T?I[/:3VYUWENO<9TWT_JI(]:<0U1VOK:J,H3E%6M+97)[ M?:Y-@\33772FWL@VDO()'9%2&,&!YV/9G8[>[U^UC[P/LH;VGW&P;KU'/9-7 MZ5FI9=>16BGQGU_#7=5:.GIU7)JY0=YZ3(\C2*',=JRD"M4A*W;H)IAO)[!? MN,LZ5^GCVKLJ\/BC;/;F3C\?(AW8;R;![C/ZK/0NI"E":TY[4.BDM MN7! "BYBTMO22<9?FN+A\2&\H=?FWND.OO<&_5 MO]K>O>Z7MBOO7US6:'9'D(\9/5ZXML.4AW M[M,ARJBDQ'T3HK@FND&^GZCSV:?;QU7[5NX>Q/7KJ_JKK]MWK>[U?8*O:]1U MUM27$Y"3VS:?KZPUZY-X<6[6V(NHNVF=).GQ%Y!!ZT2.1+$M4=8;K3787R^MY(J@/$KB_I%&F# M(2"9RN&TH[([(8%$RX&F7M<-_P!+=URZ>:PBNS6V>H.^NSFQ:)"VSL+J-3.UU%%E1, 8G]N?LGU* MZ3_J'JUH'VP]\1^S_;K[^T_T;)K:N35HEJ=JG<9J_=I&#C(HMN9M),9:N6FF M(E9+F%8Z5>M)F9UEA0() Y.[G2^K>X#^K3MO5_9DM96>D+?IO55HWI!5>VATC] MO5]M%]T\T5#:7/N0]0/?THJ?M]A3E?Y%:S+6N)-CW&P6)S%-6I9]XH=%LHDB MLNN94Y14'S8&S^[=FQ^E=,[Y7587M;M_;>^[52M>5':K8UIU MM4HFKQL!*2\PWI,H9Q R#=N[L*<%!Q[M)=C!QD,!6Z13*@9,.;]17[=^J?:] MB^O7N[>VI5X;J=N;36]JC4;]5M4,PJVMK9#VII-NXB;<4B+,V@6!#R,,,)-1 M[5%!C.Q4RWLJ6O9 *5VM$M$'B*8IC^$?2#P\ X#TI^V1TPZH=8NNNI;WUZZ_ M:OT[<-QZ!T7);1L5"K#*!E;V^;T9A,(.K([;%!6262E)]ZN4R@B/J.5#?$PX M'9/@,!@,!@,!@,!@,!@,!@,#QDZ'_P#7SGN'_P!SF%_]"?6/ ^.N'_KYKWB_ M[GD1_P"A_J?@=L_ZEK_UB!WR_P#;3U'_ .I%:?P--JE&O);](DNS8(*N7(>U M%;W@(HIG54,A&:[FY)V8I$P,8?3:-#F'P\ #GX8&._T].Z^KO:3V/Z1[<\)O M_6J?8^QZ([>ZXNFG1LT>&SJM"WZ_[39&M;FF'5)-N*\C![$CG@/44E&QBN2D M\_J /V)L6(!FXE:I/0[E['-E'B9)6(EVR\:5PF18Q0WE]ROLU[+?6'<'7CJ[T0 M]K?VYO<+[5;KV*PJ\KJS6NM]/.(:HQ,H0L?"LI&[4R@W&*:7:PS[Y 4F1BJ_ M01K5TZ?%03%L94*C]6%$-Z]#^R] M(.&K#6#[2?E#:M5P"EKU>;QC73[)&#@ M2IM(\A8:)30!NU $$ !!,O"9/[H![6,#QE?I'O\ ]L_>2_[X\%_[]=U8'U^L MI_\ A"^W=_WR3?\ N&JX$<_5O:#GJUM.OY6)1N43;V9N4318LCNU MEP KO/4'KQJZ8?ZIUGVHUK2Z_0KUN^ M'E+0E+QE,F:_$T"#%HJ2L0$?/3C5*6\3[1[IUYH1OLJ[V1O1Y7:=D84V$L3\-LMYY&*8S,VJTC32SV&G$'+9N*@* MN4?,9(#@0W >[8! 0 0'D!\0$/$! ?@(#@>)S]8=LS8+%/VX=#6RYW/6W27= M&Y+.IV=M=/*^$KLM9G-8-H]M-D:$52E!JE+L,]-1L6X(JB^>M@7])11DF*8; M^0?7/],#T!T/'=@T*MT*FJ36*NA8:[>K9::;V4V'>5&L>5=HK3&%NGK[8;9< M9DP *3:*:@<%S_A31(4?('5C^D)VBRVIW"]YN]MZO_(26UM@ZPVQ%T1=DC%. MJI%6[9?8^>1KH1;9)!JR0KK:Q-VOI))D22X*4@ 7RA@9S_36?^M7?U$/_>J' M_P!2$[78%)^G#8MY/W6/U%\:[*)VLAV9=,7)"CY1,W=[][6-UB@8/$HF34$. M?E@8&_3R=E=:>T%VH[\^TMWJM\'UZM"N]4MA:0OFSW[:H4'82)(_^52^G;YI M1I!QJ=\H\=7YJO+.5TF\@B=RCZA'1$T%0VW_ %/?N@==+ATGDO;NZR;*J?8_ ML_V]N^KZ_]5NV>/:R.UZKT@KT8V9-@1>H(]B-?03#:40SCG"1 MSE5;$W!"D:%72-RJV,(@(@<0$/+]^G^VIO4SGXX( X&$/>XO&T?;D]Q M[W;.MFIZ[+.*_P"\!I?2,W6$(CE$Y9J[;&KKJ]O2-2&+^:+V>;BM@P!4RL,7TO\ 9EDNK<6F@4VEN@NPJA.KMO)Z,G=4]-661V!.E],I M2"-AO+^1?&X#^\X'XX'0_P#IO_\ UV^[4_\ U=WA_P#0]&8&R'Z._P#]9!#_ M -Z;=G_OIU]@:X>^?_Z\%?I_?_BDU[_T[5? @_O++SGM:^_/T?\ >/M=7L4] MU.V#44M#[UL==BG$NO2+"-0NNMY91ZW; 816-KRSQ\W$MA\JTHK 2""("<@8 M';_W3_4&>VGIGJ5>MHZ>[6:C[ ;4ME%F8W1>G=0VAK==C7+8UAC%XVFQ<#UV8'DX_5@=>K>TZX]:/@FV2)_JD- M>6RUUHI7;L[?_K#EO6]J05;5*0W*:+1X^./E*8_(8*]@1T]]SSW3/<6]ZZV0 M4FSHS1Q#=:.KT98" =:NQBE>K_YZ5J4G+9E-5S6\##).C)")5%K6]'XG,(A" M???4L'MU>^%[:OO#66L6*;ZRMH*/T5N2?@(Q>6-3I!J&S:Y83.$$"^$C)ZMV MNM(PS4QB&DG, [23, E' ](FR_>)]LS5W7B0[.RW<_04_K)O6E;'#(4O9-4M M%YMZH,Q=M*O5=>QTJ>X2-R?J>5 (P[-)RV6$0= @4BIB!Y^/TJ.F=K[45]SG MW+=BU.0I,/WZW9*KZH:2R2J02<:E;MIWB\3D8=5)-21K36S[';1#9XF'I+.H MAX0OBD.!KK^DS[A]<>HU#[P=(>TFW]?]>=\U7M-/W(*WN:U0NMT)ENPK$)K: MUQ,1+6Q]%Q+JP4^Q:]5*_8>L#LB3E-0I#D!4R88-]][W"NO?=/W;?:'UQUEO M,1N&D=8NTNMV5]VW1U?SS6;K9&TMZ:7K@$$4CG4,BTHDLY[5>Q17_ M &V(/?VM"]EKAH/N9K:U:=4L3,FR*K&[$O&UFZ-M>U$YRS"E;:1&Q(U[]>DD M=KY5P+Y_.4Y"A@[]+[[@NF^I&G]S>U/W8N-=ZO\ 9SKYO_8KR!K>Y9V*H$9: MXBP'8*6"NQ%@L[F-@EK76K;'/UQ:F:W3DX6#LM?K58EK56UY*!)+OW]N4E9+T M5U0@XF&57?B@10@B'M TQ48G4&H-4ZC9OQ?M=6ZUHVNFS_TS@#UO2*Q%5E%V M'(<_]83C /\ OP.K?]0B];./9@]P(J2I3! 1*/@8 _P PJ47GRCP/'(A_ M3@:%?IQ?=BZ=WOVR]#Z'V7OG5FFMX]6Z4;6U[HNVKS6]=/GM3@WKYW1[_5E+ M?)1"%CJM@ M8([?4#K![?7ZES8^T_3M*[> M;B9EDQE*9L:F.(R4.B07,;7[(B]5*#=3\0=OO?:[_IM>E75>[[_C>MWM8[HN M(5-^YTIJ?6]"ZZ7.Q;;NSQFVTUT"UET;N^[8HG8_5?6;1L8Q8,[V&L+K2[C!VU."CJ M=2S!;-T5'72B<2V.V67=,UXPP.#@J0"!L%^GL]V?IQL[VU>O6E=A[\U7IW>W M5;7$7I/9VMMM7FM:YG&\?KXC[P=[Z(=,VFI]N^W/KW1$^CV:[#LH&S2LFE:Y&NVN,45U7L M2.M+"HO(V7MTU#0C J\:])(%CI9ZS46:IE6*'5S^FS[7ZU]J[:_=KVA.^-SK M_7?:U9[$2&P=76C:4DSIE$V"+JN0=+EFD=;YY9A!,OYCK]2@YVNF77(E-,)) M06YQ43*FH&P'ZHCW)M![FZGP?MF=2[_6NSG:'M7MG5<0O0]&S<;LA6MUNL7& M+MD:SEI&INI2.0MUNNL3$LH^(%47:C8[APJ5))-,50U]_4M]?Y+JG^GM]M3K M;.+-W-ATCMCK5K:S.6BI%FCBU5;J_N.-M"[-9, (LT6L"+DR1P_O)B _/ ]P M>L__ (6^OO\ VR*I_P"^%A@>07]&=_[K=W__ .^6I_[@<5@<'O%_^O,OL9?_ M &'@?_2ML+ U-]Y#76ENDGZB+0W>3O-HNJ;G]O[MQKZ"H>P9._:Y8[+HU.NE MPZ^TJ+V?H53UO0NMMQNFU)PT8H[K]0IM;KT9)S+J6FWOI-U#G;E0C M0.99X9!%)4Y V*_3X[0@>P721[V,K'MXZ.]N^M;:V#)*56GZ0BXZ'BMQ5FKQ MS"(:[;?Q[&CTM1NS=S1Y",CO7^M,LW8&735]%9+S!WM8'\X/VJ]6=)?<6]TK MW*[E[V5O@K)VUGD+J71^^]ER&N:6C%P]WV! VZ"@V2UAK2<^34[>(AHN, MKWU0M6DTGI;J%7>COMX:WZM);BF]M5+8FX)CK'3Z" M^2UWKJEL9IFW9;)V93&+M4]@L]PL<8DUC7,BLX3325.X*CZC8' =COZ@=ZVD MOTQ_6219J%6:/ZOT#>M52&*8JK=UKF)714*8HF*8ITS@(" B'C@>GKH+_P"Z M*=*_^Z7UR_\ 0]3<#S!>U?\ ^O57O3?_ !&GO_N9=:\#V8X'B$]Z>6F?;']_ MGV__ '=;K7;!(]5;C34-';>M<%$NI;^4)PE>V+KRTD>),R*G,\1UM?64Y&-/ MPN)485^BW*/\ ;1TKUUE>SK%BV9:[1:(7/:+B,:.?*4%EH=P) M0$GE,8/._P"Y,XV9T1[<^[[[2NK:_*_D'NC[^ZIWO2Z4>((Q$7'7;:1MFGAH MM$1!8K*5G+F>K'*D4P')$>F;P*&!Z /U&_7AOT>ZK>T3V^TU#G7<>U1OG1E M;!%IE9.76KVD-409D>+$("8-'MGTS%,# H/E%2:4YY]0W(9G_2RT:>W16?<# M]U?8L4JSO/N!]M+P_JH/A^H7B]7T:?G95-A&.O*"9(Q*ZW60B!(F(E\M<1#X M$* !@[K/_P"OFG?#_N>PW_H@ZB8';'^I?_\ 6('>W_VV-0_^I$:AP.E7M[U% MV+VZ_2,=.&.J8&1MEWT'I[078UK5(9JL^FK!7:- VBNWE"*9-RG7>O(>DW60 ME003*95\TWZO^VS[6/3"Z:?T17G-UN'N":UUW2Z8YUI886%E0>S^O7T%K59O.14A M:GT?6XARA(L5))RJ\>-E5F"(*F"+U'_U]#VC_P!SF/\ _4?-=X'LVP,3;[U> MAN_1>Z=+.GA8]KM[4VQM7N7YB&4*Q0O]/F:HL\,0OXCE;)RPG$ \1\N!XT_T MP7>_4W2&F]B?:5[SW&L=8>R6D>Q5[GZQ'[?G8^BUVWL)V.@8ZQ5J$L]D7CH) MQ.Q,[75))F0RZ?YU$2[=S'@X336,4.7]4)WXU'W+UWH/VG>CUPK7:'LMO3L+ M0IFRPVFYV-OD+4XZ :3#6N5F8L==<2$$WLD_99UN^71!P88B*BG+E^#9(Z)S MAG+]45JHNB?8#T#I CQ.1)IS9/4?599!(IBI/BZ]U9;:B#Q,IP**B2(IT8@!TV9%?(S)^+D3"8,E[_P"O^G.TNH;EH7?]$BMFZAV"WBFM MRH\VO)-HN>0A)Z*M$2FZ7B'T;))_0S\(T=$%)=,?40+R(AR A4ZRT3J'3NFJ MQUZUQ08"NZ4IU/"@5[6XH+3%:9TOZ59B>M+MIY:45DXI=FX4253=G7!9,YBG M\P"(8&DW6KV<_;5Z>;T<=D^L_5:HZAW&XC9Z')9ZQ9]C"P815G3]&=CHFGR= MRD*3#L7Z0 7TFT; 78.XLVR)20M6P]AMHU^3TI!A$W/8T_:YZOLI%'_#YZQ/87E@:#4;,Z-&&<2S# M\AF8@%UEC0S43$<>LD/HE_#\>0VMP-4NLG1[JETU=[3?=9-+UK43O=EH;W/: M:]>>6!V>Y6=JK+K-I:1_/9F6*@LBK//!*1N"*0>N;\/PX#][5='NJ7=Z%H]= M[5Z7K6YX76UH-=*/'V1Y8&:->LYV@L3RS48"8AU%ECM!\@D6,HD(?[O/C@;' M6FJUB\URI"C@R@JB!:1 M";(85EHS\P^#5NV2:@7\()^7PP.Y'4>GM5:#UY6=2Z3UW3M5:SIS$(ZL4:AU M^-K-9A6OG,JJ#.*BF[9L5=VX4,LX6,!EG"YSJJF.H#V<>O.P&&SM?=**0^M\/)(2\$YV1;-E[< MAH*0:K X:.XRJ;/NELJJ;EDX*51!51DHL@H0IDS%,4!P-]=6=%NIFDNP>VNU M6I]*5JB[^WLW>-MN[%@GUC0>WPDA*1TV]4FH96:6K(NG,O%(N3+),DEO6 YO M-RJKYPY-!=&^I_5S9&\=O:!TK6M9[([*60;?O&UPCRP.'^Q+(:=LMF-*RZ,O M,R3%LN:=N$FY$&B3<@J.S_AX H%!H/HWU/ZN[*WCN#06E:UK3979.QFMV\;9 M"/+ X?[$L9YVR68\K+HR\S(L&S@T];Y)R(-$6Y!4=G_#P!0*$$[F^V?T4]P= MA#->WO6^B;AD*VT7CZW;'P3%9O\ 7H]PJ9PM&0^P:7*URZ,H@[HPK&9%??1F M6'SF2$PB.!B?IS[,'ME]"K83876/JA1J=LA%%P@QV/9)*V;.O<,DZ(*3HM:L MVS;!;9*J&=(&%)4T6=F=9$QDSB8AA 0[0L#3'J][>72SI;:]H7CJWU[I.F;7 MN9=FOLN9JQYU1>SFCY*8F&22B4Q,2;6,:-Y*>=*@@R3;(*M/+U M%)\W! >!P-<]$='NJ76/0UEZQ:(TO6M<:&N)[>I9 MM;Q#RP.X:8/?HE*#MYG3F8F9*7YG8E$B"OD0 2#RE# MQP+#N'H]U2W_ +MTIV.W%I>MWO=O71^VE-*;!E7E@0EJ!(,YMO8VKJ*;1LRQ MBG*B$VT3B]T@W1'LKUOT;W!ZI:UW%[5W:NL?RQN?; M%KI<_?75,O+.=G49^&EJL9&N[ M>WOZ7SH/I?:78?I+4^JUY[4S.N[A%:+@M15VS7:_-=@6NNR,- .6)[.C),]- M,&3Q^520>!^5.D6154T"++&(W4#LO_2Y]0-H]/O:@H43N2JRE&ON\MG7KL&Z MIT^R6C;'7J]<8^K5BEH6"-+JP/Y6YD7#Z8,R%L0R?G62#N"]F+HT/MW^W!UMZW2\4%4%B%43,50A3 M'2Y!_IQO9#JM\#84;T>JLK*H/2OT*_/;$W)9Z"DZ(J57RJ4*Q[$DJB\9B8/% MJY9KM!+^'TO+X8'=-")1%4@HBKU" A*K6*]&LH:OUV C&D/"P4/&H$:1T5#Q M,@J;H_7T)T_U1#U+K?L$^V-,QD2G98Q6I[/57K[E>_O)1C86\O<;6Y6JD;Z MCR=<2:IR,DB"/IE\N!V(',8YC'./F,UW5^C[(O+)BVBT-D1SZS:^ MV2I%L2^1A&2-XU[-5F?G8V/3Y*W0D%7:3<@B5(I 'C N_3CVMN@?0!:0DNI? M66AZLM$LQ4BY38"BT_=ME/8I8P&<1([ OLO9;4QB'1BE%9HT,#%VZ-+ZL[$ZLNND=VTN,V)JC8T4G"7>DS*TDWC+%%(R#*529NU MXA]&R:)$Y&.06 R*Z1P.F'CQR AUP;O]B3VF.PT'KB V7TUI!VVIJC"T"C25 M,L^Q-?62/H]<342@:M+V:G6Z(F[?%PZ*@IMAF%WSA!(?(FH4@ 4 WHZL=2NM M/2+7)=3]3],TG2%#,\"2D(BH1ROUEAE@1*W":MUDEW,G:+?- V("0.I)XY6( MD4"$,4@ 7 D/8_KCUZ[@:W=ZA[0Z6U_O'73MRF^"N7R#0D0C9-(ATTIFNR:? MH3%8GD$E#D3?QSAJ\(F3V6=,7UCLFJ=(J>_LL3)(RT0A ML:Z;4VQ5(M\V6*Y;*I4O8UXL]0=E;KE Q"NF+@"B4!#@0# [RFAF@()),@1( MV12(D@B@0J:2**90(FDDD0I2IIID* %* ' 8'45V@]A7VF.X>QI7;N[^G MM+?;*L#\TI:+;0[+L#4C^V2:H^9U)VIIJZV5&*L$P_.'FA/N$)1!^W?6JB;:FZ^R4C8&ZK&FZCL.' MC%%3+C%,MA4:6K5R"&(Y.94K$[T[,JIS'!+S&,(A ^FGLY>VOT"LIKUU:ZJT M:B;$^E=,4=DS;^T[(V%',WQ#(OFL%;]DSULFJR@_;F%)P2-5:%<)?@4 Y?# MV2[9=*^KG>C7\'JSMEIVN;KU_6[>SOL'6K*[GF3.-N$?#S=?9SK=:NR\*]^K M0AK(^;@!E13$CDW)1'@0#9:/8,XI@QBXY C6/C6;9@Q:IB84VS-FB1NV0()S M&.)$44RE#D1'@/$<#5_JGT?ZI='X"Z5?JEI>MZ7@-B6@+I=(RM/+ \0GK0#) M..++N1L$S,JI+%9)%3 B)DT@ /[O/C@?FT^CO5'=G8'3_:C:>EJUJDG*-7I9!G"W'8NY+U26S@BH+% ]%N&PYNJ23 M0#!Q].]:.6XE\!)Q@=X,3$Q4!%1D%!1D?"PD+'LXF'AXEFVCHJ)BHYLFSCXR M,CV::+1A'L&B)$D44B$323(!2@!0 ,"X8'5+W!]D3VO.]VP5]M=E.J54M>TG MQ&:H=-=11>D-I*5Q;959,SFGTW?5JC.1]EJZMLV%(3+K8TT>O MST6BZ9@M+&*V5 WI@4#G P9DV#[>W37:W5ZF]+=BZ*KMNZOZ^;U1G3-12\Q; ME8.OM*,11&H-64DG8DK(+>O-U12;$4>G*1'A/CR%*4 VFI5-K&N:;4M>TF'; M5ZF42L0--J, S,N=I!UBL132$@(=J=RJNY,VC(IBDB05#G.)2!YC"/(X&O.N M>C_5+4G8_:_;O7.EZW5>R&\8E6#VOM9B\L"L]RE3+ZGL2,Z.5"1 ME4'A7[6#M>P=PW.B-W)506#S4"U["F*>^:>8./IG3-PU\OX?3X\,#N[A86'K M'B8YNFTCXN+C&*2#*/CF#1$B2*")")I)E MI2@ &!J)M_V\>E>_.Q6KNVFX.O-&O?8O2P50-8[5E_SHE@JO\C6:1N=/%N@ MPEF<1(&KEHE7#UH+QLX%)941#P ,Q=B.N6D.V6HK5H7L7KF"VOJ&[&A3V> MCV/ZXD9*JUV>C+/!K'7BWD?)-7$9/0[9RDH@ND<#I '/E$0$*[0N@]/=7]24 MW1&@J%"ZPU'KYF^84ZC5[ZP8F#;2DO(S\D5NI(.GS]=5_-RSETLHLLHJHLN< MQC"(X&+Z]T=ZHU3M7<^[]>TM6HOM9L.LI4VZ;G;O+ :R6"LH1-7@DHEXR5F5 M*\1$D12XM #ILR*^1F3\7(F$P9+[ =?M-]IM0W'0O8"AQ6S=0[ 0BFUQH\VO M)-HN=1@YZ+L\21TO#OHV23^AGX1JZ(*2Z8^HB7D1#D!"]:>U!K;0.KZ-I?3U M38475^M:\QJE&I\6J^7CJ[7HT@D8QC1:2=/GZJ+6L$GK>U[(U"QGY)VJ*[Q]+5S5]RJ=9H#C6'4[1E#T?3'SQ*2F&-/C50D[))H(F M;MY.VV>4<25IMTFV;&%))Q)O7:R20^0A@+X8%"UZ.]467:^1[R-=+5I'M?+5 M@E,D=TE>6#^9'=83@6%8)$J,C3(UX$2P$8@U\X,@5]-,/Q<\B(;6X# ZZ>Z' MM+^W?[@TDRL/;+K!1MF7.-8)1;'8;1U9*)L9.,;B(M8QS>]>S=6L\K%LO,;T M&KURX;(>W?[?4B[L'4WJ_1-9W-^Q6C'FPW;BQ7O8ZD:Y_ M]FXUM?-A35IM,7%O0 /7:LW3=LOY2^=,PE#@-A^TO47KAW7UB33/:75,#N/6 M*=EB;@G4;$ZFV3 EE@V\@UB90*Y9-Y5P0H>MY!!4>2CX*AXUN9=192*A-TO8%7A+C59=(AO.0DE7["RD M(IZ5,X>8OJ)&\I@Y#@?' TYU7[5/MJZ1NC/8VI^B?5:BWN,=%?0]K@M*41&; M@GJ:A54WE??+0RRM?=)*$ 2*,A0.3C\(A@;^X# TX/T?Z/L>P;OM:7JOH)7L MN\D4Y=?=9-7U%QLHTXBU19)V#^:58PS]O82-&Q$OS IRO?3*!?5XP-FW,TY4 M 00 J)/F;D#*?;X#XE# LYU3J")CF,81^8F,/W_ 1$ \1P/SRF'Q\/@'W?9] M@8'Z!/M_A_X,#Z @ //C@?6 P/T $?A@?OD-]G\0_MP'D-]G\0_MP'D-]G\0 M_MP/P2B'Q# _,!@?(E ?$><#Y$@?+X_?_P"# _/3'X\\#X^("/S^[X8'R F* M/(&,!@_WBF,4>?M 2B'C@79O,ND>"J<+D#@.#< < ^XP '/A]N!?6TNT<\%\ MWHJ>')%?PASX>!3_ 'X_' N@" AR \@/P$/$,!@,!@,!@,!@,!@,!@,!@,! M@,!@,!@,!@,!@,!@,!@,!@,!@,!@,!@,!@,!@,!@,!@,!@,!@,!@,!@,!@,! M@,!@,!@,!@,!@,!@,!@,!@,!@,!@,!@,!@,#JC]L3W7=9^Z5)]KI#3VNK92] M>];-MQ.HXFQ7=XQ3L6Q'ZT0_D)>QGJT>FNE4HI)RT!)F@J^>.ET?\58&QS"W M3#5[JY[LV[]X>]SWF]LNTT#5<9IKJ_JA6]TF[5]I;4MFSTP171A"LK.\D+2_ MJJS 2;.?\@UC6B@"W0_$/"GG#O)=2SEQR0H@@D8.! /$WC_QB'Q'C[/# MO! MA^'CQX<_#GCYCR/.!RB'(<8 X\ P/KRB/R' _?3Y^/[O !P/LJ90$!'C_V' M[L#[$"E^'CS]A1P&!^@ C\,#]\AOL_B']N \AOL_B']N \AOL_B']N!\X# ! MP/@//'WE'^S ^#IE$?#CX?\ #@?'D-]G]7]N!^>4P?(?Z_ZL#\$/B'[L#Y H M%^'SP/@PCY_#Q$...?A@5C5\Y9\ 50QR#SRFH/*8? 1 #Q 1Y^.!)64?AXX%TP& P& P& P& P& P& P& P& P& P& P& P& P& P M& P& P& P& P& P& P& P& P& P& P& P& P& P& P& P& P& P& P& P& P M& P& P& P& P&!JGW6K/;>X]<[O7>C.S]9:=[-/WE3&@7_;\$I9*%$-6UMA' M5N1EX9*N6Q1TM*U!)\T:B#!?TW2R9_P>7SE#PF?I:*-[F$K>=]6'0V_]#4SK M+5>XM2+W+H-OIJDG?]J>5"07LG^5LP2B2@5[\P@&[A!N(R,5Z2ZA#\ ".!: M+-N_NMJC]3S[EM*]OG5='V5VA[#5]/3E0FMGNUD-\V#SV/\Y:$ MT*IJJ&GWD]1GYSN:K-VAQ,ZSV59F5?L<:*2K9Y(R*[M\W.#HK!!!5$#!NI[2 MWNP=G=F]J=T^U=[GVO:EKOOQHN%=6RNW:AMD(VA[]HC%K%R;J4CXUJ;\F;SX MUJ;:3;)Q&%;LI6'47.+-BX9+)*!Z. #G@ _I^7[\#H[]\#W<)?VP=5ZDJ6 MD]=,=S]RNU=N=4#KGK222?OH1!TSCGSO6&VM,U5^J)9[?I1@&U2JVO)"7^I=I5S99K9%O$%W(.CPS59V58S MGZ!110-!^N$O^IR]TG6,7W&H';'KE[=NE=DHK6;0&F3ZNA[+)6FF*+J_R_89 MYU.ZUV3:$*W-MDRF;R+]_P"O))"+M"-1:JMQ.&T_M8^[OV\?]X+S[1ONST.E MTWN=6(=_8-2;>UZU:Q-*WU#1<(I:UF_Y;'D0@5I&9IB*TU#R<6@Q:O&K1TT= M,F3]L*:P:T>X![Q7N9:-]Z^X^W1U$I]$W8&RM-ZWK_7;5ELK==BXBJ;DV!3J MW:Y3:U]NR#9G;):ET.!:SDF[8'D6S3TBE%0P(HF*8,$=W>R'ZD3V:HG6?<_M M%VKZY=Q^NU@V;7:5MS3M/U]6H6$J;NP(O)1O LGK;4NN+;#QLJPB7C.-G(]Z ML5K(%1!VU4(H4BP;3,KM^H^]T;6X=Q^F>YNOOMY=;KJR>VGJSHB[0L%:]R[9 MH2)W 5>V[0MN:DA = M>]"5^RS--JU,BJE%U)_%VC8%OFH]0S1P^:2C]P1J<$RH))NGR ;"[3[]>\3[ M&N^M%*>Z'MS6_?/H)ORX)T)_V"I.O(2A;"U+/J^1R^.LSK5;JIT9B&B2K2J< M3()2S6O&>[]\]A+@SU]U^@G#66 MF*,1P[BV\L[O]E)7U6KVK-0?)4*1MYM%S<.$RD(@S5.*SYD5QR M OSI\KB&X'Z?CW5-X^Y-JWL'0.V5(KE0[2]0-I0^L]JNJC'C!0EK9SQK(QC9 M-W74WCUG 6Z(GJ1+,)5%DK^7JF117;D1!4R) Z<.O_NZ^]QW9[==[?;^ZDIZ M5?[%UYV0V?'5OLAM&F5: U_U9ZY:WV/<:&(/HR#K+X][OEIE%(ANP6D64TX MK-82,UO57=,PN/87O5[[OL9[IZ]WCW$M\Z;[W=+=XW]"E6RPU2E5VLS=1<$! M-Y88Z$?Q&O-:6*M7./KQG$I$IN4Y:&E$6*R)P1. F2#LT]_'W#NY7MF371?M M#I"TP4ETYM>X8S7/:>CO]=5BQOYB/-*Z:WK68KH/ MP&8?RRF+H#_#T_' Z&_8#[U=T/3D#_D#X";@/D/.!*6[I)TGZB)@-]I1\#%'X<&#]N!4X# 8# 8# 8# 8# M8# 8# 8# 8# 8# 8# 8# 8# 8# 8# 8# 8# 8# 8# 8# 8# 8# 8# 8# 8# M8# 8# 8# 8# 8# 8# 8# 8# 8# 8# 8# 8%M?R23,HE 2J+B'X4N?A]YQ#Q M,".I+JNGS4ZIQ. .$3%#D>"B!R^ / YASSQ_VR(KQ^ M\*[9>?Z\#@]O9BT6_5N^[>^60(HZCNO M./ <#L'_ %3P"'LC=H>0_P#WYZW_ &?_ ->:+@=&WOH(68_Z8#V>5(<'8UU! M#IRIGZ[=PN[/NJ=/-^]EM45E]&3VGJX$10M]7'5DMK/9=Q0 /A\0^?SP/&-[SRB$?^I3] MC&3O1B)Z[4;:Y9P"TD)2Q);[_GW>DDO2.MY4"OR3C^NB(\\@84!'Y8'M!](Q MC>40,)Q$0,!A#^]_O>;S>'[><#Q(_J:^UW6'MW[/329Z0[5H.T=>ZK[T:IK. MX UE%O(B,JSU77.YD(B/FH]:%@@;E5G#-S)G]$R2HF2,0X@8@B'KDZ?OJA)] M2.J\C03-%:*^ZW:,3-G1^LI(\RZ7(A71-NV1(@W0Z?=7TT442 MFDDF72U'X(F0H 4A0^P,#S+?I;?_ '=OW\.0_P#CPH#Y?/\ SA[4?T8$N_2H M+U4;'[Q[9H+,;NGWVD%Y\A (,C_*:LALI.I&<@'^(+'\X1F@1Y_""GJ<>(X& M9/U?$C5&/M O65@4:!,S/9S232BI.#I X4LC5I=I&1.P(;_$,LE3FLF"@D\2 MI''D>!X$*;N5[M^P_:U]NOVL=)T'3;7?O?3M-UTZ^436VN+>214KD18H/6>K MJU)SUOC&"[*8L,X\N]G8QD9$I.V)WCPRZIW216PD5"WPG5;]51V,;-#[H]Q# MJ9TI@)T4CRE6T=J^OWN^UQ%V!/7CR/4J"L@+YB)A)RVN:A?.')7)@_%@:>?I M#XE_!=A/>22V0_CK[V4:/+[($^MDO(^N#A$TBJ M'U+CA1R/^(?^\(3'],@P:&]Q3]03(B@F+Y/M0V8IN>/\4C1;?G:9PJ@4W^ZF MHLW(8P?,2A]@8$O_ %HI>/;7ZY"(!R'=FL\#X"(/, @ >TWVW.HL5T0Z*=8^J+!!JE)ZJU?#-[VY9D*" M,MM2S"M;MIS!5" /K$?7V=?BD8PF$&Y4R\\% #=H2? 0\1 ?N\/CXA@?:2C MA$Y3HG AP\ $1_#P(^/G#QYP)2PEDW/"2H>FMQ\?_-GXX#DHB/("(_(<"\<_ MP_=@,!@,!@,!@,!@,!@,!@,!@,!@,!@,!@,!@,!@,!@,!@,!@,!@,!@,!@,! M@,!@,!@,!@,!@,!@,!@,!@,!@,!@,!@,!@,!@,!@,!@,!@,!_I_1@6"1EP2$ MS=J/F5\0.K_N)\?$I1#XGX^'RYP(P/F4,8P_B,(\F,(\F'[A$?E@5+<_HJ)* M"'/IJ$/Y>>.?*<#<<^/'/&!X]>D/M*^\[[8G=^_M^J6X.M=O]OC>O9ZJ;1VY M%V]XP;7Y[J9M<'2\W&-H: MV!V.TC[ZO?;W([C*ZM<=?.S.J'-)UW&0EIEW^RVTRLOHE4BEFK+BL,HJ+8@7 M6TCR=*2INAGU'C=G[ LFHI>"=[%G)"N5 M)-K1=GUBXS02$O%PEB>MUE(F'5*@4K10%%A*41* B8 YT_;*IV\/:&U#[9?; M$K)T: ZN:9U#;[+07WY@-2VAJRK0+:*O^NY>5CF1G:U:MT,5TT,Y:I$?-@.@ MX2]%=5,0Z3]"=1/U//MIT)/JIU8V'TE[@=<*F+J*TM<-UNW\5;]<5194ZC*) M1BI>6ANUFTOX#M=E)1D.-.27<:_P!.1,[&MH.67A)-Y#UXCVQ&J35. 8(Q\:PBX.$]=JW^ MI!?U$@](OE#[ _H# Z9]HNI>ZYI*C1,1?5M)]F-!61Y>>N.[VC9XN2L3K M[\M6EZQ8RQ2B$T2K6-U!L''U3!0K^*D6#9X@"H)K-G =4D[J#]7#LO5SOJ7: M-B]$*E7IV$4H%G[E0DTY0VI(U-XU"(F)IJK#,EGC.QR,.HKR]94R.D@4/YTE M6SCAP4.R#KU[%?3_ $9[5%V]KJ\RZ]ZJ^XV\A9]U[:^ECZ_<+)NEZI!O8S:% M58K*2B5>6U](5>)+ ,U1=)I-8Q--V9R9=T98.I/1'6']21[85(5ZI]0-L])N MXO62NO))EI>T[O=/8:Y:OKC]TJY1CR0TK/U"4BF31=P=8D6:0M,#'M+[@VS(^2C(A:GMU$]::6BYJ*2K\F6N2# M^,KPRD\6J(%@V*;",CHB%ACK-FY' K^LD$R3Z![]3_4(//=1*MKD_7%;KZ75 MI(,;7)EVE_,A=1MJ/ZIZT%:-#A%?G:(CZWYF)_I_Q^3S?@P,Y^^CU3W%[EGM M]VWJUH9.D0>QIS9NK[@R>[%LK^OU8(FFS#J0ER.)2-@9]VF].DH0$" V,501 M'DQ>/$.Q;JHI+Z5ZT=;=.7&,:N+/J+0VF]8V=Y!R1GL0O/T#7M1JDE$JF;G.FD=1(2B)2B(@ =/_LG^WYOCV_.RGN<;0WL\UV_K?=/L%#;) MU,GKVS25CE(R ;[!W99%$KJTDJY )0\C]!L=@ )MU7A1436+Y^"%$X>7[V@- M%^XG.=I/FT_V"UY?[WM:=3934LU]9",L M=1F*F55B*GY>IP[5]&3: *J;D.\"*]I'W/?=7[-::W5[V^W>OM;ZY]>YTMFH M_3'K1)C+0%SL!'+5R[3LZZ+J88,(FQ?0MT91^XF9N47CDU&30D<1]Y*NO$@83+[7L"PMEBK4);[$GLV=@_ M:&[(]ZF=AME!V)UV/GNW_ $=:V6WK5[_,BI_R="0,=*3%:O;@ M7JS%ZNBF]9 !">18!(&3O9J]KGLCT$[6^ZKNO>$KJR0I_=+>C?9&H6^O[5,V M";95]+9N\+@9*ZLI.K5]M"27Y5L6/*"3==Z3UBK%\_!"F.%W_40>V5V*]U#I M_J/1'6J4UA$76C]C8;:\RXVM:)>J0*E8C];;%J2Z+!_"UFUN5Y<96UM3%1,W M3(*(*&]0!*!3!WKUQ@O#U^N1JXIB\B(&"C5SI&$Z/U<9%M&:QDC&*43I>L@/ ME$2AR7@> ^&!_/LZY^VY0-D?JL-_ZXU[)EL_5WJ=N.4[P7>LM ='IE4VI+0M M2M<3KXC)4PPH2L!O:XM6GD(0XFC(59OX_3G*0/Z#,B1TX8R1&B@)R#A@_39+ MF'R^D_6:K$:+B?RF$OI.C%-SP/''/ _# Z=?9YZ\^ZCU\HN\XWW2NR$#V,M] MFNE1?Z=E(&\O+PE5ZK'PTTWL[%TN\HE%-&K2DFY:* F5-P4X(\^8G'!@[C,# M@$I@\?$/'P$!\><"01\QY.$7AOP"'!%A#D X\/*?CQX ^.!)@$# E$! ?$ M! >0']@AX#@?N P& P& P& P& P& P& P& P& P& P& P& P& P& P& P& P M& P& P& P& P& P& P& P& P& P& P& P& P& P& P& P& P& P& P(Y)R?B M9NV-Q\045\WP'P_"00^''SP(X)1$?, ?'Y^'Q^?S^8X'(4. ^'C\\#D*41X' MCPY^[[<#F OV '/[@P.4$^0\? ?VA@?8%^P Y_<&!]@0?GX?Q_UX')P'V!_1 M@<@)";G^\ A\0X'X?;X"'A@6F1G(:' 1?/$R*"'_ $!3"LOX"'B"*9A,41'[ M>,""2&R#F\Q(>/*0#> .'9O-QY?#DJ)0\ -\?Q#S@0U[8K#)<@YDG":9O 4F MIA;)"7Q_ )4?+R7_ )PC^W LHMQ.83J'.'P\/AX?[><#F; 5LY;./+Y@0<(K&(7@!.5)0IQ* B/ "/EXP.F/VG_:PN'MOV_NY M9[5N&I[61[:;CB-I0K.LU>:KRM*;1LKLB14B)=68>NDY1RL2]I%*H@!"%%L< M1Y\Y> [B1:%^(&X'GD!+R40'[0$#15H@YGR@U= MI)K& /\ JSGANN!A#Q*!5 *0XA_R1' O_I#R/'FY\1XX'^KGCC XA+\A#Q#Y M"'B'[A\0P.KWW3.MWN#]C=3Z^A_;E[@Q/4#:];NLB\N<]8DGIZ_=Z%+UUU'+ MPBRT=3KP[93,3,$;NF2Y&93$ 5?*J0PE' Q?[.7M+QOM=ZIVDM=MIO.PW:GL MG=B[%[(;[E$'Z:]JF6ZLHYB*[#K3CI]8GL+$/IZ1>KOI!8SZ5E)%PY5*D044 M$0[B!3^(_ ?LY*&!QF >/Q>(?>//C@'[OL^S ^..?C@< E$/B'Q\ M/EX_=@7J/E!;<(+#YFWP(;GDZ8#Q\?'X?#GDA1#CC]O.!'0#S\^(^'V^/(C\^?#[,#D . XP.4I0$.1\><#D /@ >' M^W YBE\H\\\_NP/O@?L'^C YN #X &!R%()A#X@ @;@?*)A$2^/E*4O(B/\ M1@6*8LT-!!PNN"[D2\E:-N%5A'[#\")$^/GR/A^W Q9+7::E 40;F-&M#F'A M) P^L(HOXB/(?(. P(L5N)CBH<3',;D1,?D3"(^(B90>3F$1^0CQ@50( M@(< >'[_P"OC YTT#"(?A\ ^?C]@AS@5 -^?CX?^Q8'*5#@0^?B'AS\?N^& M!S^@'_ '\/[< " ?\ ?Z?OP/OZ8O_#_Y(_VX'R* /'D#^K^'.!^>@'_ !_ M#^W XSH>/@'E\/AS^W[AP*?IG9BE X_ 03<"8"G 1 M#P ?'[,"3' ,(%Y$/O 0\/XX'S@<1@'D1X'C_9@<9@\P,#B,4. M/ /'_5@<(AY@X'P$!_J_HP.,0 !X'Q#^C^W O$5(B@IZ*QQ!!0>2"/)O(?@ MXY_X?# EH#R "'P'Q#[P^0_T8'[@,!@,!@,!@,!@,!@,!@,!@,!@,!@,!@,! M@,!@,!@,!@,!@,!@,!@,!@,!@,!@,!@,!@,!@,!@,!@,!@,!@,!@,#'FQ9R1 M@8Z-=1K@4%CR14S_ ("JD42!LN<4U$S?WRB8H> 8%%7]GQ,B!4)@ B7@ "< MXB=@L;QY,18"B9'X?!3C]N!9=D3,9+POIQZR;L[&49E^L1%)5$IG+-XJ)$5@ M_#YR%2 3<#R&!BQC8YV,'AE+/D" /_1^N95+P^'*2HG3$H?8 8$U8;5GVPE* M^08R1/#S'\IFB@@'AP3T@,7SC\?Q%X^_ FC#;$&OY0?-'[$QAXY\I'9 Y^8F M1\I@#G_DC@7E>\5YX M8Z98JKJ *)G7*@LD40_NE(J5,PJ&^0>/PP*0@B< M$O!R_$1(('+QS\?,'/A@>1^?SP*TJ' E X \ /O^'P^S KTT. Y M$/V<_L^X,#G*@'SX#[/O_9R X%:F@;@ !X$ ^0" \!]G'.!4$;"///X?A_N M\<_' YBMP\/@/P^SQ_A@0+QX?: ?U8' +7P^//W?Z!@4Q MFYP\/*;CGGX.?G]V!1*H"//@(^/R ?G^S I3HCX /PX MX\?A\/'Y8%"H@'(CX>8/$!#X@(#R' A\P^6!+(.YR$08K=]YY!D!"@'J& 7" M!0^((G$>#>4OP P^.!EZ.DX^9;%&!P_B !#Q /GX8$BB) /!HN;Q >$3F$.!YY_")O ^/ 8$DP& M P& P& P& P& P& P& P& P& P& P& P& P& P& P& P& P& P& P& P& P& M P& P& P& P& P& P& P& P/P1XX^(\B >'W_P"H,#%^U4#KUY! #[/G@0_D5#B8XB8XB)A/SX_'X!SS]N!=&4G)QIN64 MD]:B _A]%/6'CG@')$S?$?#RK>F;^'C@7LA?.'F Q1)_ MQ%,!BB/V ("("(X%AGK*PKB("L8JSY3P:M$_^D$W ^;UN?\ HDP_XA#C PI* MR\C/+^N_6.)2F,*+=(1*W1*;_=*3P >?F!3HMP#P O >']G@'RP+BD MAX?#Y_9_H/\ KP*\J'B'A\OL#[1P*Y)MYN/#CCC_ '?N^T,"L(U 1 ! 1X^X M0^_[<"L(AP!N"_#P ./LY^>!SE;&$.?* ?\ B\_U8%01F8?+QP/P^'FYY_8' MASS\OC]V!^'!LB!A8P_NP*<6I@Y\ M\/\ D\?UA@<)D1$H\EX\>/@'V?[<"B.W*(\@4>?M\?OP*,S?XCQ\!_X0^P/Z M,"B50^P/#D1^ #]O[,"WG0\3?'P^P/V_' HE4>1Y$!X\/D'/\0XP/AD\>Q#@ M'<>J9!2'*8OQY\0^6!FFMVMG/)^@L8K63( %,V,(B" MX%+^)1J)N!/P !^#XA@28Q1*/W?;\P'X@!@^0B'RP/G X3$X#X_'P^'VA^W MI1+Y $>>>1,.!\"3D>>?X?[<#A$.0XP.(0$@AP(@/QY#P$/O ?D(8$OBY#ZI M/TE/^F2*'CS_ -(4/#S?\X/G@7? 8# ?Z?ZL"SK6"'03D%%7[1\,"BA;=!SY_1CG0F<^0Z@M54SHK@F0WE%3R'#CR M"/P'G DO[/' M/[/EQX8%61/@ $?$0'P^7'Q^7/V8'V)0\1$/ER(_BXX#[0#QX\,"PSUW<5I+ MZ:+D'!9)0A3))).%B)M@,'F!5P4I_#D2_@#C]N! $[Q;C+G=.IET[76'S'.^ M*B\4-SS^'E0H'*0 \/* @4/LP).RV+8$_*"[:.<^/Q%,R!A'P^22BA P):SV M< "4KN#Y\/$[1[SX59(I0X'[\"5,MBP:@ *[22; (\<"DBN'P'Q\R*H M'&!)6MUJBHE\TB9,W'(D<-G!/Z3$*8I1\<"_M;!7W @",O'\_'@5C)CQQX") M52%$<"_INXGR"J,G'@F0.3F^M;"0 X$>3")P$G''SP(?+[-IT.*B24@,L[3\ MX^A%"DX*4X<@)57/F!N4.0XYY'C QM);BGW@B2'C&<8B/($5<&&1=%#GP/Y M]%$3"'CP'/ _' AKVS7&6 Q7D](F3'_S"*PM4?Q!P/\ @M2I$Y\/#P$?OP+* M>,47,"BYU%CB8?QK'45,(<#\U#&^88'T$1Q_N!R/Q\I YX'Q\1 .?G@<@1 # MX"4!#[P*/]07G@ HB7C[<#]9)E6;H/8U MPLD15,JR)T5%$3 4W/R3,7@2F#@0^W E#*W72)$!:S\B/#@!3 M/F40' FL9N29:^4LU%,Y G/BNQ4,T<@7Y\I'\[0'X_ M/C[@' XQ !^.!PJ$*(\<>''VC\_WX%/P/V#_ $8'"8OCX /''WC@<8E ?B'C M^_ _"**(*D51$/,F/FXY^/B &#G]GRP)PU<% @''B$ZI=1;4^+.R25!TZ=+ Y?O )Z7K*E(":9"$Y'A%%,/ M*4!XY^(AS@3# _0#GP# C,RZ\YP:D-X)B!E>/^/_ (? >!#R_' LY \QAX^ M (C]@?+@!X\1#G Y_*/A]_P$0$ '^D,#F /@'[ P.8I1+SS\^,#E*4? ?#CG M^H<#F .>1YXX_;^[@ Y$>1P(S9[&G"-P;MBE4E'!1*D4?$J28CR*RQ?B7R\^ M #XCQ]F!AX .NH=9)A M-@4K>/.7@I/4( > 3S!X>/AR02?P ,"_MTGJ? )KNT^!+_T;AP7X?#S?C\< M"\H*2Y>!_,I !+P/@[7\!#[.3#@7-)[-D !+*2'W\N5!\.1'PY^_ K"24\ ^ M;\V?@ _+US"/](C]V!]#)3X__K>1_>Y,/^K IW#F:=)F17DWBR"@>59)50RA M#EYY^')?' EE=LR$5'-HUXT6.5 RA 'A\ XP+DA^5R %%H];+^KXIE(J7U# 4 M.3?X1@*J E#X^&!3KQ(&Y'@ +SX >=RR'X\@F0YP.B(_(R8@//B/(> AG2L;/@K *3.1#\DE#@!2I.5 ,S M<*<\<(.Q*7R&$?@53@?'PP,@JMQX >. 'X#R <\_#R_\?(?9R&!;SH\>;\(^ M/^K MJR'(\\#\ ^(?N^SC M2R/'/(#_'[OV8%L62#@0 H_9]GR'[,"UJ)"01 M,4!*8!Y(8HB!B'#@0.4>/ Q1P,OTZVA)E3BI10I9%(O#=<1 =)D\/3-]KC@ M.>/B(>.!.S$$H<_TAP("'/PY ?M# X#A\_W?UX'$8.0$,#@'P\,#A,' C]_C M_' X#%'Q'PXY_K' ND2^%NL"1Q$4E1X'_DG_ -TP?=Q\<"8 //\ I_']F!^X M$2O7G&IS8)@83"T\0(')O*"R7F\H!\^/X8&KG''AQQQX/CY.,"CP&!2O')&B!U1/PH)3 F3C M_>\0Y^?PP(683"/F./)C?C$1^(B;Q$1' Q_?YV:A&\:,2(H)K&5%P\*V%84C M$\OE()1 P<<#SSQXX$RKCM[(PD<_DD?1?.$ ,N7R"GSP(@13R>!2^J3\7 ' M'.!?R!R/[/'^(8',4.1 !_T\,#F /D'A]G[_ -N!;)V91@F)W!OQ.3@)&:7 M"95< 'QX-X 1/XF'[,#"!SN'KA5VZ4,HX7,)E3\_^04?#A,OP*'V!@5J*(CQ MS_I\OE@79)$?E\/]OWX%V11X^'[/]/#Y8%W00$0 1#X_#P#X)S^'^\/X0P->[/=)BU'.V 3QT,8P>6-0,8H MK%#^X9XL7@RYA_X>?* _+ L#2/ #@OB " ?#@ 'CG@ X#XA@7]M'B;@?+\/ MA\ ^/(X%]08#P'X?'@ Y\/CQ_MP+LBP,;C\(!XE^0!\_OP+DE&"/(B'V_9\. M #Y?+ K21I. X*/[C8'.6,3X#D@\_P#.\?C^S ^ORM,/BF;]WC_9@<8Q9>? MB@!]G ?V#@<)XPIBB %YY^/)N0X_A@42L:/B/E#X_1\0'Q#X8%2\DK)+G;MOK72ZP* +9-N42*>J''XQ%'C MQ /F.!*XJNW,3IGE),46WF QD%11=.U0#\1RC^ ('A^W OCR-$?.'D#Q$. M$/$0Y#R>8.?B'RP))4]GR-:/#Q_?\ #YX%I60\!\/AS]GRY^WG M*J(CSS\/L_T^[ M:A# MHG(NB84U4S@=-4AA Z9P /QD$/$#@7P_9@9QJ5C3GV?IN3 $FT3 K@@F'_'( M7P3<)>(<\!_?^P1P)*8H/B/SP*!\A_\ Q@#] MV!<\#'NR952/@/ID!\JTFL#05 XY2;@'G7.'/V\%+]WFP-/' K6,B_CEC+1SI9FNH04150-Y3B0XA^#G@? 1#P_ MA@;50"KU>&BU9$!*^48MS.@$0$15$@")C2_\ T53P#_FC@8#.3D?PCX??\?B/[<#Y M\@_=_'^S >0?M#^GX?>/W8$4F70K.11 >2(?A ?D)A^/ \_# M9 ^?[OZL#F M*0#_ -\ ,7GX" & 0#@0Y*8!*/'&!4^)^ \.0#X_#D/D' > !#P^/^GR^[ _55$VB"[EP<$T$$_54./R* \> ?CX?,.<" M\(H@4I0$!'QXYP+LBAXAP']?[OO^>!>4&PF$ .1$0'X\?9\1Y /' L%KMK& MHM.# #J3<_A9QQ3@ G'Q#ZEP CR1!(0YX#@QOZ,#6]^^DK ^5DI587#E01*4 MH<@@W1#Q*DV3YX3+]OVA@7!HT2$Y"^8A3FY#R&$0-X>/CQX>&!)VD=X<\ /] M/S /N^6!(VL;X!X!X^/Q'^C]N!?D(T0$/#X?+Q^S NZ$9Y_B4/ ^8_[W/\ M !P+FE$E_P"$/@'V_'[<"O3C2!X"'CX? 1'Q#XC\><"I_+"B8! H\(^( /WX%N-%&.H1-)$ZBIS>4A"@(F.(B 4H!SR(_9@9*AJNPJR";J752;2 MTAP04U! %4RGX!)% I.3@H81_$/'B'@/PP+Z]9$;E4.J8B::?/G4,?R)E^?B M8P@'@'CQ@8:M]H;?3+1\*MZBZP"FL](4?203-^$_H'$ .=8P> &#@"?$,"+P M4E6XY-..#ZA)XY\OU4BZ*F"3IT;XE$_G$Q0 XCP(_;@9 B9:6JDA^:1BGH^7 M@'2"X_\ 4WB'(&!)P F!,Q0^1@'S%Y\!^.!G2,V[3YID*R#LQWZ/E"1BFWE6 M79JB(%$/5_"F=L40 M\I3>80'[@P/M0$EDRJHF!1)4H*)J$_NG(8O)3%Y$.0$,"UJ)!R;P'X?Q_IP+ M.ND!0$1#G[/]0?' X&;QS#R#>29B(+-S@;R<_A5)SRJ@H'S(H7D!_;S@;#1L M@WF(]"0:CPDJ7D2F,!CIJ '^(B80YY,0P\!]W&!4X'"8>1Y#[,#@'\)N1^ B M/P_T^_ ISAP/(B /P$?M^S]N!PG*(AR'B ?\/XOCQ_P\_# X"V&+@7!5)"1 M:MDS?X:B9UB&.8#?#RI$,94QP$/D'[<#XD=GPB F38H.I!4O(@;RE;(> ?A, M!UA]0WB/P H#@8.>/G4@NJY=K+*J*JJJ\*K'4(F*IQ.)$2&$2ID#GC@/LP*$ MQ!$1'PP*]A%N'X.Q0.@46C<%S@L<">=,ZI$!*CY@X.OYE \I?B81X# S55M? MLV7D=RK'B M'PP+RBCR (!X?#C]WW#\_XX%Y0;\@'P_P!/#[.?A\<"R6ZU-*E'>J().)-R M0Q6#(3<>HL <&55'_=;)?'S?/ UI.H^EWJ\E)*G!(&T<'(CP'A\.>/O\ MNP+G](DW2476$"(()G66.(!P1)(AE#F,/'Q I?A@1^M6^ LK]:-COJ".D2'6 M(#I,J973<@<'.W HB8?*80'D0\0P)X1B//(ASQ\..!_I\ P.8&7A\ _?\?Z\ M!]#^P?Z/]6!^_1?<7_3]^!Q&9#P/!?Z0#C HSLB^(& .?C]@_P!0^.!2"U42 M4*HB(IJ$$#$.0PD.4P? 2F+X^&!0*@\*[(]]=4[M(XJ)N%3BNJ!Q\P"("L*@ M!\?EQX8%HFW4Z!VJ?"BR*Q/ >0\OS\ M!#G VUKT UM$6@^-.QD>MYC(.V2PG*Y;N1#_ !2%2,8OG0.81%,_'XB\#@9M M8QKAC'-F;A9-YZ"!$4W*29TP,F0/*GY_.0$ \!^/'B/PP+0NF8W(< '[/C^S DE*F_RB2*P8KB:D3 /(&*#@R8?>'E M3\@!@1TYC"81,;S"&3,Y MDO3>2"Q2@8@@!VK<"J%5(5(I@$#J)G( ^'(\X' M[@,!@,!@,!@,!@,!@,!@,!@,!@,!@,!@,!@,!@,!@,!@,!@,!@,!@,!@,!@, M!@,!@,!@,!@,#&6T7)DH=FW35%,73X 4* \ LDB@J84S!\3%\YBX&!_(/W?Q M_LP'D'[OX_V8'X)! .?#_3]V!&YQJ;CCCS&Y ^WP ,"Q%$ , M4!$ Y-Y0Y$ Y-P(^4.1\1XP.80Y$H_+CG]O(?+]F!RE((B7X?(?]?V8'.)1_ M"7Y^/]N!5E ?(!?GY0#]_'&!03$B$-&.G@B03D(!4"^8!]980$I"%X^/!A W M_B_?@8&.B+WU_JQ,L+D3"J < 8PJ\BIP/R,(F' J(2!:1:BJB/JB=4OD$RAO M,!4P'S%3* >(\&#XX$L;HG\J30HB!.0*==8Y>&[9 1^*BZOQ^[ U;DI%[8Y5>4D!Y56$"I)E'_ FZ M'_FVR1./ J?V_/ NS)B' #QX '(_ ^ ?,?AS@3%FR /+SX"/'E ?@8/+\2_ M:41P)4S8^82\!]GV@'V?Z/ MGQ@6A=D'B(^'[?D(C_6&!'WK#P'@ 'X\_L\/'Y>'.!C>Q2+"'600= N=1P'F M]-!,IA*ESQZ@B./ MP\%(;X8"<%!BV4>.3&*FF)$_ /,,LU:F(#9 M0\>\:&6,8CYFB(E.@<@_@(KY?Q%'Y"'WX&S<#;GBD(*)_QP)$(<#Q@6Y^NJS:.W2+=1VJW0573;)# MPHN8@"()E$?@)OMP-3YZ3?3$DN_?C_C*#Y2I 7R$;)IB) ;)E'Q*1(0$.!\> M<"T"''Q^8<_TX%.L'/E'[/-_JP+G"J@FZ*D)BE!R7R% ? 5%2%\Q2D 0Y,/[ M,"6@ F^'B AR!O'@?'CP'CX^&!E75B!329 '4DA M&(#_ (+!,HJ^(\"Z/P(_, $4@ '[\".H%-Y@#RE^(!_:/Q'Q' OR"1OL^SG M^(X%Z;I&+X\ /[@^0_M^>!>D$A\H&$/'P . #P$> \>1#@H?,?@4/' UNV%9 MC6:9%BS5$T/#*J)H%$.$W3GCTW+OR\CY_-P)"\_W2AR'C@6B-: 80\/'Q\/E M\A^SG@,"_OHMXY9E*T+R8JA0.F!_(*A!X 0\P&^/&!,JM&/4&"2+WGUN3&*0 MWXQ21'P(D8P_ P#X_?@9&9,A#@0* >(?'C DZ#7@. *'(\?(/CX??\L"](-! M#@1 ?'Q\. ^'\,"]HM3/'''/V3*#Q^+P .! /A@2?6EG&$DA@7JA MORZ65$K4X_W&DBH'E(;@?_-N@ "& /-QQP//(=B<<0J,9$LUCIIO 8) 5$ MZA"JG B9>1\GQ$ 3 /WX'&NF(AX<"''(?O#GQY^[ L:B1N1Y^P1^7S_:/PP+ M,X+P/ @'/A\OEX_' N=0EOR6=2!4_E:2 %9..1_"4RAO\!8P / >F<>!'[,# M/2A!*(F^)0'@3< #P'B("82AP/'VX$=F;!%0B)EWCQ$%"D,=-J14@NE1#D2 MD*B0YCAS\!'X<8&JT@H5V[3C\1 MX'G V>;']1NBH93U%%$43*& !,"12F$./P^)BC\,#+NKE44EI5,ZJ9%EP: M>BF8H" F+Y@Y+Y@ 1$/,'B'VA M@?6 P& P& P& P& P& P& P& P& P& P& P& P& P& P& P& P& P& P& P& M P& P& P& P& P'PP-;-PW&-CS.'3I0PQT E^,42^J==XL1 1*0./'Q,IQP'Q^>!@0#F=**.%C"9990ZRIO'\1U3"<1\? M$./-Q@75JD'/B(\!]O/PY^7C@2!N0!$.!']_/'^KQP+V@D4P\!SX>'B A]G' MV?/ B>Q[">"@!:-5"ED);SLFX\_C2;B0/JU^ \0**(^F _\ $?P^ \!KU'M M#R@!.. ^? B(^/(C^(?']N!.H]J( 7\/CS]W/ ?#P_KP) U;B !R ^;]PCSQ^WCG MC OC=H/("("!0'X_'^'(^&!=B)D*'Q^7AR ^/AQQ@?> P& P& P& P/WX_$? MZ?' XE4BF#P\?#[.,"TN6P\^ > ?/X?;]_WX%B=-^0$ >?W?=X?+^S L#M M2E'@!YX\./CS\/D/VX&7H^-*WAF*'R3:)_+QY4 5#AR/Q_$?]^!K5L9MY[$^ M Y]-%J4IOL\I##QYO#CX_# PU+MU"HK"0@F.0.?+X?O^(X$8BW9&3YL^7;F M7*U$YQ2X*4P\A^$"&4\"G2.'F ?D/PP-HJK?'US9H3CA4Q9B/439N$O,/E3. MW "M3D* ()+I% 3?(P@.!LXU< ^8,WI"@4KINDOP \^03%_&4?F E/SX?$, M"A.?$!#[AYY'[OLP+&Y 0$1$/L^_P 0_9@8OV M-,8TCV,3#^T1Y$<#A.'F ?*'_$ _+Q_?Q@8KV5+6*+1 MC?R054$53J_6.&R(JJD4)Y"I)?W3 5,_Q$?^+P# D]=7DW,'&N)E'T9%9N"C M@!)Z9CB(B!5E""/)5%2@ B' <8%X'@/D'(^'P#Q_;^\<"50:@J,_3#_S!Q3 M/N^(#]WC@2V(:/7LDT1CCBE(>?EJN0_ IF3#SB?S%\W!0 /CP(#\/'X8&>X) M.<>*-9.508LC?3*(JI(%/]4[*?CR*.#<^1,I3%\Q2AR/C\0^&!,,!@,!@,!@ M,!@,!@,!@,!@,!@,!@,!@,!@,!@,!@,!@,!@,!@,!@,!@,!@,!@,!@,!@,!@ M, /^G.!$+O:8^I5U_+/Y%A&@FB8K99^Y3;E,N8H@4$0/YC+KD\1!,H"8W&!I M_P#F=0V)'R$.C*-9A!V B[31.=!R!A4*J"I4ER$<%5!0O/( /'/S# K*I386 MFMG+>'(X'ZQ0BCE=TJ"RZHI@()EY*4A2E( CX 'C@2O C<\?R@W2 ?Q"*ASA M]P&\I!_IP(UQX@/S# J"$#S!\?G]GV#]V!4$('F^?C_X?LP*D/#PP/LOXN ' MY /\1# A=]=@FP:QJ9N#NU@45+R(>9%N/( ;[C'^'VX&.VQ. !* ?#^H?NP M+XV(4 >.1$ ^S[1^[ O[9,0 !\H>/\ ://Q# OS9,O &$ *(@(^/]T/'CD? MN /$<#5^[S!K#:'BY!$S1D88YD/'!110,/JJ QK4.2_AY\ ^SXIW0#6=] MN>W=I:]DMA4V"1F8KKS%[+HT;NN]K+2+!B6)K=1DY,9-)Z5N],Z$7+$DUY-C,UA9R9J^4*A],5=(WE/QP.!O2V:\AYN/AP/@ <#R ?,0# O2:?D*' M(!X@'R_;S\L#Y'XC^T<#]*4#<\_+C "'XN/ER'\<#],4 #D.?C@?I2 ( /C@ M?AB@ !'_5^P,"SNFH% 3'B/'[O'[@^W S:= ;-B@4 M.!:M_P"")/N^>!@K:<(B!&DJ1/A43BT<&+X>H3R^=$QP .!,G\ 'YA@:Z2+; M@QQX\?'Y>'P#Y<8$(D6X#R;R!X#R'X?#X#\N/MP+CKJ:"#LZ;58P$CYDI8]P M)S>!%@-YF*OVB8IR^7D/D;C [#JRW50GIF%,RQS)&,4>> M %,P"&!4N4P,' !]@^''RY^W CSP4T455ES%322**AU#F I2D#^\8?-\>/L# MQ' UXNEF&;5,R;&,6+0.*A , @+U4/$'!_AR@ _W2C\!P./7[T$UWL:)QX5 M':)!'GS*)AY5O'CG@2G#^CC R*9,H&$H"(@'' _MY^[ X #CG[QYP*8_]X Y M\/,8>."B'(>//!@$,"C?+M6B*CIVNDV03*)U5E3 FD0/#DYA'P_\4/' LD5. MPUA>)Q\(_1D'ZO@DT1 _KJ&\W @F10B?J )0Y 2B(#@; 4W6\BJX.,JX(P07 M3\PMD@*X=%$ Y$0. "DD)@'QY\<#/4-68B"+_P!1; "PE\IW*@^HN(6VNJ1HJ&>?FC-(I$1,)E4E%2@ MJCP0?QE%$#")?L# W2-:JV69"OC,,RS!E!2*P$QO.93GP2!7_H?4$/\ =YY' M OX@(#P/QP(9-*@H_4*'_FB%( _:(" F#GX\\C@6XI?#Q /X?# YTP'@1'[1 MX_I' YR /(#\O'^K YR!R/P\ ^.!4$*'// (% \1+P( ?/_5S@2!ND M'E+X^/PXY_VX%!<),8*KRCTH_P#6!;F;- Y$#"X="*27 @/(^4 .(_NP-78Q MOSY1'DW #XCXC\0$1$>1\?,81_:.!/6+?X ?+Y!QX_T_9@3N-; (E$"AQ\_ M ..> X'[O' Z@??P[[WOV]^@LG;M/2!X#=N[[O':2UK;$4B*.Z($I!3-BNEY MC /RF2>AJS"G:QJP@/TDA((N0 3(@ AY=:I[&=9;>S)OCW4>T6Q=B6WL#==. MDWGIZG,IY-.%@X6TW6N,8*Y[0FI)K*V.]VRYP\JM)@W*Y9H-4':(K&<+B<$P ML'^D^W-J56VRVO.M]PW%#A-$)8-=[&VO2X:4A]C:PM$$U MB9%M5W]S0;@1=9!15(@>\7VG>W%P[S] >O?9#95= =BV!^< M!]@?T8#@ ^ <8#@/CP'.!^\<_' 8#CGXX# 8'YP _$ P' ?8']& X ?B 8#@ M/L#^C IW) ,3Y /]O'C@6!T@(CE2/H>.<@(")VI4 MS#\?QH#Z1O,(ASYOP?MP,6[. HQ;=N(E!19WZ@"(ASZ228<\!YN0#G UHDFA M2B?X#X_9_P W^W @4DWX\P03\0\1,' 8& +/97\Z8R8A],Q(H!DVB M9A'SB'P,NKR'JC_ /E@8Y=).>?B (?O\<#A.''' <8%.@!"D$%3>J?@/^4 X'7^\ >?[\")+:>0-=1LWYPJ#(\G^ MAYG'U152*E3!WYQ(5 5"\CP'( '''C@9F,(B/(AP/ <_'Q'C@1\?MP( \/ZS MMR?CP,J;@>>?[I_)]@ //&!\<>4 #X^ 8%0!?*0!YY\?L_;@. #^H<"_-0Y$H_8(?^]8%^;AR)?^<'\1$,#% M.XI$?3A(8I_[QG$HN0!^)"E!%OYP^8>H4W 8&-8Q+D"&\OR^?Q^0X$^8)?B# M\/R\?F/S' R!%(#^ O'[^!^X?A\OA@="?ZF/IGLSMA[=32Q:AK\G;KGUBVKS56OZT-'H@9Q(/JRV?LY91%(IU3,&+D2%,8I2F#H@IGO MG=PKN#V]MSK3^O>T-$ZXP>D]7.1@).:HNYJ]3K;55*A]%/1"3XU3M\;3 MH@&KUO*)MV3D[0%D'0G7%NF'LO\ :(V#JS:'ML](HNCWO76QWE+ZI:!@+I#5 M>U5BX/Z?9J]KFMLY2&M<-&/I%W7)N$E6ADU47B2*Z"Z8AP4Q<#LX4$Y^#*', M<2E*0/,(F$I"AP4@"(CP4@> !\ P/@I?-SX\<8'R/@(A]@X'T4OFY\>.,#Z] M/[_X?[>?'[,#] G(<\_P_VX'Q@?12 M^8.>>/'[,#Z]/[_X?[3 8YR_'P^.!BZ31X\P^7^ A]G[L" R M:0@!OP_,?N#^Z//R# ACA9W'K>NR75;*\" G1-Y1,41Y$AN>0$HB'S#QP,_: M@V-8%JY+P)W2/G8/RN4%O1 KI)JZ3.8_IF_N\?4%,/(!\\"0R)E%E3*JJG54 M,(G,=0PG,81$WQ,81,(^'VX$<=?@X^?P^[YB'WX$?3)YAY\.?Q#@82C\.,#8'S>5 M0#<#(1#>8I3!_O% ?Z0YP/K 8# 8# 8# 8# 8# 8# M 8# 8# 8# 8# 8# 8# 8# 8# 8# 8# 8# 8# 8# 8# 8# 8# 8# 8# ?Z#@8 M$OL>1I8%%44P CUL1RI^'@H*_P"(DH?D'CQX_9@4LPL+>(DEO-Y?(S7X\>/-ZB8I M^'/Q$/-R&!@9J'!/$.!\H?'X_P!W^W OS/' MV>/]X<"_MBQ7(/[B]3\YA)'H-&*8"(<@HDB9=83 M<\(<_#CP$?G_ $X&1(M$/P_#G[N/ MEQ\/C]N!-XTAP63%,Y@4 0$@D$0,4X>/X1+X\A@>9?W]/:(Z 3'2SMGW8@]$ MQ.L^Q^KJ(6\L;CJAZM18>V3[JY5J*>N+]18U,],GUWC>86,J[28M)%57@YW! MO$!#SA[+]E;M_P!$>CW7KWA.E_9ZPNFJFD]*[VV/$U%.:UIM[2Z&R(*L2CN2 MAY*%F)*)V-KZ&G9U-M( H+)8K(X'<,EVP.#IA[(_:>]VE[W0]J:Z]S]IP3:5 MV]U>K&VHKL' 5CZ.";W2T:7U\&R&\_ I'0_+:^KLREKLUCI@E]&SE3NBI$!N M0A #J*#]:'UN#_XQ/=P?;QN:A_\ P$A@=I?M6>_SJ;W4ME[GUK1>M^P]0/=, MZ6EMT2,M;;]6+2UG8Z*GH:"4@636(@(E=F^75FBJ%7.91(I4Q 2\B7 ZM _6 MA];@_P#C$]W!^SN1+P7+X9HHD4!7RD],>2CSR : W+]9!UUIMOM=0 M<]'MU/7-5LL[6UWJ&XJ(DB\6@I1U%J.DDAIJHIIN#M1.4HF-Y0'CD?C@;A>V M_P#J7-+>X_V^UIU#IO53:&K[#LIC=WS.[6;951L4-$EI%(G[NY(ZB(RLQC]T M+]K ';IBFL IJ*E.("4#8&N.^_U=?7W0N]-T:+ENENX['*:7VQL74\E8(_;= M(8L)U_KJWS%0>3+%BXJ#E=DTDW$.99)(ZBATR' IC"(".!ECHQ^J3T;WF[:: M.ZEU;J+M?7T_O"VJ5*,N4]M&GSOHF/JK!X^1%.*,GY$UDS1XX$+9W2_52:)Z6]J][=5++T_VS>I[16P)6@2EP@]I4V&B;"[BB(&4DF$4^ MJCYXP;K>O^%-190Y>/$>? AW6K]6OH#LIV'T7UXA>F6X*K+[SVYKS4<79I/ M;-(D(VO2&P[7%5-G-/X]O4F;A\SC'$J595%-4BBI""4@^80P,R^X7^ISTE[> MO;_;W4&W=3MI[+L&HEZB@_NUC:'3 M+X>XU/8E7J\0LUN;=ZX;QQ8F8KDJ](NP*R$#J"KP<3<@4 ^(=NMVQ= MO26R=*US=+*?J6P*O5V$5&V.PVFN)0#EC+P$LZ(4K_5@>M/7UQ0V9K76^S&;!S$L=DZ M]H^PF<2[<(NG44SO%8B;2UC'3EN1-NZ'/P$<""R2(^4?CR!OO$?GS\OG@7G5CHS:UJ,Q-R M62CG"(%$?PB=J)'!?#PY,!!/Q]PC@9]/RP+&Y+R0WA\QX\/VX&9*@OZ];9")O,*0K-?CR(%07$I0 M^[\(E_H# O*ZZ"1BIJKH)*&'\*:BZ1%#?+\)#' P^/V!@"D ?)SP4#CY0.8O MAX< (\_ 0#GQ'X8'.XB9!!4K99FJ1182D;58JH 5(R2@E JGJB/( P& P& P& P& P& P& P& P& P& P& P& P& P& M P& P& P& P& P& P& P& P& P& P& P& P,8[+*U!G''.D NSN3I(+_ ,F MF!/.H7Y\@8<##N!3/#^5HX\.>$5/_+*)?X8$!#XA^T/Z\"I*7S!SSQX_9@(@'VC@5''!2_P"GP\,"I O! 'G_ '0\./MXP([<%/3K;_QX$X-D@_\ '6+Y MO_)# PXB3D X'P\H<>'R\/OP+ZV#@I1^T2_U!@7UH7DIAY^ #_ <"0M0Y* ? MM_IY,']0\_NP-4)1;ZRRS2YA\WJRK_@P^/)4W!TB_'[2DP)/'D*)"EX^'C_# MC]V!.XU(//X!SX!]P? ?[,#(\1.P+5KKL AJ.U3-/,\)>XR#=ZQGK++5Y5I+MXYG)5V4C2* X31! MS)(IF 3JIX%QV?WWUM[@GZ9GLKL2O7:,G=PT?JA1Z!V)IZLFBMJWZ9G0^N;S:(4V MW.T/MQZ(TIJ'5Y'[4]NL*MVU33HRQW3\D*H9\SJ%*KBKAXO(K)D;&> W:D.9 M9TZR@M4NV.\;A8J[6+-%$=1UIU3 TN%UR41)H MG;25?MTTRFFOD53.@\:-^>#)* )@[W__ %7%[>O_ ,@ETY_^UIT[_P# A@90 MU;U2ZOZ-DIF9TGUQT1IZ7L<,I7;#*ZOU)1*%(SU>672=+04R]J\'%N9*'5.E3KNG;IRM4CK. M'+E=0QU#G$3',81$1$<"7ZYZ8]/]/6Z.O^H^JO7#5M\ATWJ41=M=:2UQ2[;% MI23)>.D4HZQ5VNQ\LR3D(]TH@L":I0514,0W)3" A'9[H#T2M4Y,V>S]+.IU MCLMCE9&>L-AG>O.J):;GIR7=K2$M,S,J^JJ[Z3E91^X47<.%CG566.8YS"81 M' NM'Z/=+=96R$ONMNHG6/7MYK+L7];N=(T1K*K6NOOC(*MC/82P0E:92L6Z M,V<*)BH@J0_D.8O/ B&!QW/HQTHV/:IR];#Z@=7[Y=K._4E;+<;EH76%FM-A ME%@*5:2G)^9K+R4E7ZI2 !EEU3J&X#D<"CK?0CHS3+#!VZG],NJ=4ME8EH^> MK5GK?7S54)8*].Q+I)[%S4),1U6;R$5*QKU$BS=P@H15%4@&(8# X%XV#TJ MZ<;:MTML#:O4[K7LR^3PM!G;M?\ 1VMKA;9H8]DWC& RUBGZX_EI 64:S1;I M>JJ?TT$B$+P4H 1F-]O7H/#2,?,0_2+J-$R\2]:2<5*1O7+4;*1C9)@NFZ8 MR#!ZVJ:;AH]9.DBJ)*IF*=-0H&*(" #@3?:'4'J?N^U*7K=/6+KYMZ[K,&<4 MK<=GZ;U]>[2K&1Q3ECXY2?L\!)RAV+ JI@12%44T@,/E .1P,>%]N3V]RF*8 MO1/IT4Q1 Q3!UIT\ E,4>0$!"H<@("&!DG:W4WJUO*7C[)NSK;H7<-AAH5"N M0\]M#45"ODS%5YHX'8LHJ'B(YE%Q$5&M464;% MQ48W391T9',FQ4VS)@P9(D1113*5-)(A2E "@ 8$>?$1^'V_OP+745C-+E J<\%,_% P_+A=,[?C_ ,;U M>>/NP-H7!>>0^'B; L+DG)/C\1$?A]P_?]^!'UR<%'Q^ <_#[_V_=@6-?^[Q M]OS_ &_^# G]1?*,ZI-N40%16.,^1*R]<"<#\?,?C^C U0=OG-X<>(A\1'X?:)A$PC^W IS_ -X?W?U! M@32)-_U!#_QP_P#I@A_KP+E@,!@,!@,!@,!@,!@,!@,!@,!@,!@,!@,!@,!@ M,!@,!@,!@,!@,!@,!@,!@,!@,!@,!@,!@,!@,"+VV$"" !?*/B!N!'G HI$H R=B M >/H&$/C\N>1_=@04"E^7[?B/]N!4@ !\,#[ !Y#P'XA\OOP*LH )0Y^_P#K MP*D #R@'RX# B-['RU\.!X\S]H4?O#E01#Q^X,#%#8O@4./ "@'[ Y# O[0/#X ''^G[L"_-"AY3!Q\A^W_E?V8%_:@ $,/']TIS!X_\ " CP'CXB.!IX MW."SQRMQXJ.G)^?^>NH81_>(\X$]CBEX+S\R_;\^ P)_%%'S //'A\P^X?N\ M?' R)'E+Z7P\/, CXC\N,"W;(U5KC>&N+IJ#;M-A-@ZRV-7WU7NM,L;8SJ'G MX-\!!4;."D42<-UT%DDUVSE!1)RT5)9$@^7 ]NE;K==IEL! M@,!@,!@,!@,!@,!@,!@?)PY*8/C^$?Z>/# CSHH "GAQ\?M^P1_KP(N^(' C MP/ %XY\>,"*/2\%4X 0Y_;]V!CB6+XF'@?$WB/C\/' @TB4H@?D ^?Q^XW]F M!$8\?2L$*K\/)+L!'GX_^S27C]P!YL#;1P4/Q\!X^(_/YB/.!870?A/Y0$> M_#QX^(@//[1P+$N4/*;@/D ?/[0_MP(^L4.#/D.4O _=\,"*2>E(]P^4<1LNJQ9++&6,T.U*Y%(# MCR=)NL)R&,0/]WD.0^&!G^A4.&1JX0\MW@D!P\<(F#T_4 M24 !)P;P(''&!)Z-%BWLT@)_QEB4G+/SP,MG M ,8 ^W IS_WA_=_4&!,(4>6)/M Z@?N\P8%VP& P& P& P& P& P& P& P& MP& P& P& P& P& P& P& P& P& P& P& P& P& P& P& P& P&!'[0@LY@I- M)#S^I],F82F."8%4$@&+XAY@Y_HP->!#CQY 0YX#@>?D CX?+@1XP(3L2 M:=5^HRDFQ:_5N4B(ID3,0YTR&57 /75\GXBD2)SS\OMP,6:^L\C9F3Y6212! M5FNFF1VW3!)%R54GG]/R@(@8Z/'B(>&!DC YQ_UA_ ><"H*' &!4!\ _8'] M6!#K\7S0"7_)D&YO_I;@/]>!BYOX!X_/P_I'G_7@7UL') /L#_7@7YH']X/ MGQ_6!L"_( ()C\_PF'P_8(_U%P-.6)1*LH0?B594@_M!0Q?Z/# G\?\ ^;#[ M #_5_9@9$B_'@/VC_$?[,#(3 H^F ?;P'](E_LP)8T#CR@/_ __ "H8%=-5 M:L7:"D:I=*U7KC5)QK]%.U>V0D99*Y-L_.1P#.7@IEJ]BI-J"Z)#^FNDSB(. @HUE#PD)$QZ!&L?%0\1'(-H^+C& M#9,J:#=!--%),H%(4"@ 8%RP& P& P& P& P& P& P& P&!8'OQ/^P?ZC8$8 M>>*9P_YO^K BC_\ N'#[ '^K_9@8YEO@/[?]0X$ DO[I_P#Q_P"L<"((E$TS M%@'B(R3, #_\Y;FY_H# VZ<%$OG$>. ?ZQP+ M^$.1^WGP^_G L*O\ O?N_ MU8%A7#_I!^PH_P!9O[<"=:W ?2F/ ?\ I67_ .#7_MP,B8$JHQQ2LK;_ !B( ME5*LF8AAX^I(8O*:8!\!4 Y>0Y\.,#)-7CE&*,FX8>.>.1XY^/[\#@/\ WA_=_4&!+H3_ -DB_P#W17^LF!>, M!@,!@,!@,!@,!@,!@,!@,!@,!@,!@,!@,!@,!@,!@,!@,!@,!@,!@,!@,!@, M!@,!@,!@,!@,!@?@@ @("'(" @(#\! ? 0']N!@.U0WY3*JE33*#)WRX;& . M/+YC?XB/_B'$?W8$(EB%/'NTCD*HD=N8JB9R@MC'#GX@)CEX^T/ PX&)FH"/ &^7E']_/W8$A;@ %#C_A_ MUX%]:@'B/SX_UB&!(&@ #\_P )O,4?Z1$,#3_TRMY60;B'B@_>)A\? M_-NE"@/Q'_=# D*\W"5]FA(V&>N]DC(.$T$0+R <#@&UFMKCM>4T>PO6Q=6U^I[A"EST_ M+Z@J>T8:^UQ&SQB4HO#56%VXE$PD!+L["1HU LJ+1)JV%V(G Q4C&,$XU+L& M8M>JJ!>MGU>,TQO:]+RMN=6RUPE)@F M57=O)AC!OBK3<^B9=<'(D;M$UEN#^D)1#:R1LE:AXNJ?3E)896Q M0T=7CJ.@X032G7SUM%JG7. @F!5>3B \!X8%R,[9D2:N%'K)-N^,U*Q!#*B_0D4%5&2S$$B&-ZQ3BEY2B/FX <"(2FR*-&46U[*):8";IE+@[ M#8)Z;K,Y"V!D@TK$6ZEY5HD]CY%2.-*E:LS%(W.NF8RIBE'R^;G QUU8[$4W MMMUUTWV5U\QDHFH;KH<)L"!@9QS$N;) QU@1%TQB;,6#?24:TGT6@D.X0364 M!(QP+YC?WA#4NM]_KCLGW =M=.M3:&KMEU1UE0UZAV=[+V??E/I_\DSVT-;R M.R:Q%ZZU(I"R;S<&[-+%:3L&[- " M8M@*TF8QT, 8B .SEG@0=*?DIBM# J(.O2$$A\_]WQP/B*GH">BPG8&P0$]! M"+@H3D%-Q9H'F=E_-XQVZC@%J7Q5#U/\,/[W& ;3U?>ROY$RL-?>SHQR M,R$$SG8EW-C#.2E.VF0B&[Q21&(@MA,'J(F,"A.0\P!@7/ 8# H7LK% M1A%5926BHM-!FZD5U).38QR:,< M"ABK%79\9(E>L==L"D,Y^BF$X"=B9M2'??B &4LG%O'9XQYR4?\ "7!,_@/A MX8%DDYZOMYIO67%@@&]GD&YG-> $?431,3@ M/C@16?L-?@VKUW.6&OP;2/00=2#J;G(J(;1[9TH+=FZ?N))VV19-G3DHII** MF*110!*41, A@::=Q.UT=U7@^O,VM3%M@M^PO:O176"/-&6-I#H5Y3>+Z59, M;_\ 5&C9=&=C8(D9ZHLTO1%X10/(N3CD0R[9IR"AWC&.F)^"B7\PJ="%82TU M%Q;Z:7(J*8HP[)\Z;N918!\!(@50P#X<4 ^_ UDM6QZ= "XC7TN120]$Z1VC!)1^HD<_ @"QFP'22^/CR;P' C$+:H M&P@8(I^FNH0/,HW4 R#D@?,1;K>54P!\Q* \8$E$@^ >'( #X_/CGY/[@' MPJV\1'[1_K\P\_NYP+ZS'DO[ X_C@2%L//!?F _N\>>/ZL"0-3 0/$>!\O(# M\@$@^8.1_P"< 8&K-F0+'W&P(" E#\R55(4 \03<^19,PA\@,!\#IHA--:>[ M<>ZWW,H7;S7U2W1'Z(T1UA+U;T[M5BG9J/':\V5 6.6W'M.KT*75/ R]C?;$ M9HQ3Z:!JJZCDT4VX*I@) *'6G==6ZFOW4J>H$I5J]M_1'7'W]-8]:.H]BO+0 MEZ&O]:;AM'6Q=D:>IMKFS2+R8U:E/N'<*)"KK(.638C8QCD0* !ZW]MU*JT# MJANZB4:NPU0I5.ZV[>K%2J=<8-XJ K5M+CMDZW:>S=M.W2VN[$9RXI5R?UMSI] MQ 1UZKR;A&/N%;C)I="3+&/R+L59!BU552/Z)0P,4=O-%:;I/0[]0#HFO:ZJ MS'3?67O[U?M_7?7CAB#^K:*F=J1V@EKZXU:PDE'*5(9S;>WRCW-K:CU!4]1;4J6P[2TL;1*$?.W3)$T"R20! 1%8PIAJQLS5-K;= -F=9 M;I==)(:IB_?)Z;K5V>SNNT%M6TT;6T["$JD[-.9* M+81_K$@0F#H)JI"F4A0V?[=]4(RL>YSU?Z%==.FW4.\=6:AT_P!J]A].]0>P MVS;IIWK3?NPTWN8U6VCL).$@J!MAEN;;%&U^P8 UA)9BHC'QT@ZD4?*Z]ANCW2G6TOV Z8EHG7'6>Z]T[GZ[]>-TW64:2]UZX[/E5= M:>[TW4[LQ[;NH.H M>W-^>W!MZTFIG5;:,!L?V_NQ>OM*OR/S7^9T&:M5R:UQMZMVZ0:$C9679J'= M,D3) KZP^90.T;V-=::\UK[471AYK:EU.DK;#T%KW9E[<5*)8Q![ALF;@63* MP7>R*QZ9!E;;)IP[=)V\6$S@X-B%./X Z4ML]9^N])L7ZK>Y4_1^K*Q;=: M=>*4VU[9(.F0L=-4EON/HW9+1MA&KR#=J1S#I;)LCE1_-E1,4)%VH91;S&'G M RSLCIQUATOJKV6](MJ-%43KQWVW-I?_ -6"6Y6R3T9(=I[] =7;!M+2].[ M75W,_7VB-VINJPR!W3%=PDWDUQ*@)1*0A2AD[>NHM/=0.^^\-#=-Z;5-.Z[W M-[-O=/9_;/KSJQBVKNKH"R4-F6OZ(W"]US$E2@:1>K&WEI.%!RW09FDX\@F. M10W*@AH:XZ'=78#V]OT^>T*WKV2>O+%74$H1&*^J*UCH5$C-F5!+DHAW"]0M(ZDZM^\_W.T=UP MUU4](Z7L_M\=6MR2NIM;QA*UKL-G!N/8U%4ND?4F(EAXJ<=U=D1LX5;))&IG3'6G:"M2, Y>VVQ7GMA7NN[RKV).27;M8% MC!S6O;FK8VKF+(FY%Z15 B9SBD)!$OF$(=_G5[CW^=T74?\ L :C_P AG$G7 MF\MNS_MM5?\ F>+BGT)'O+))(:C_ ,KOS&17K\\NY9(MRR)#/DVY5RF3*H!2 MA(>L>W._>PKM,Q':OI#J[K-0VE7=2,)=:1V^KG8.3F;6G)Q;=K6'-2A];TYS M%,7,4X=N32!G"A$SM2I>F(K 8H=>WN#:5Z_;^]X3VIM7]DV,%:*+-=>.]+Z' MUE;'ODIVW+S /=*3=8H=L@%%T65XB"JL59@L(Z*NU?NXA$%452E\A@ZM^ZLI M-=08#WO- =&WJ.K>KE6G/;1+<*Y1;%(TC5W6R\]D+BK6^V%:I=AK<;,GTQ"7 M/7Z48K:DXAL8:ZE(J+IMD3^5/ V=I/5K:O5[N9[=ERH'6SVO_;Y4LNPYJ@)Q M/6+M%MNWVKNQI-[KN7>6;5[^@J]>*9";@?QJ:J-((V;3]]UC0YEPN[^L MH>N-E3$BTCTTUEDFAE542'_ )0"RU'36V>WFTOEQ0UR:*=;AI4Y/V>N;#AX2PSD-5+ VLEJ@:O8 M; ]&JL&3=Z]=L$%73U!54?/YO4.&[U!:_6W2' 0\&IG;LX_( ;-%Q+QX?,QP M#Q^8X&RKKX!^T/ZC8%@<_P!W^C^L<"RN?#D?]/\ =P(^N'!1#[PP,HZ]2\D* MNJ(<"L_4$/\ FD233'Y?\1?Z,"8#X>8?MX#_ ,G X!#\/'SX#^&!?*JJJTFF M+DCA%$AG!&ZI5#_B<)+?@.B1$ $RAAX^(?# SN(" B @8! 1\#?W@\?@//CR M 8' ?^\/[OZ@P)O&%$K%N \?W1'P^\QA# K\!@,!@,!@,!@,!@,!@,!@,!@, M!@,!@,!@,!@,!@,!@,!@,!@,!@,!@,!@,!@,!@,!@,!@,!@,!@,#"/8"1) : MWF[$D189-BD@RBU43B44',L[;,07,'^_].543AS\#%YP.I\_F$YS',8ZB@G% M4YS"8RISF$5%5!'GSG6-^(1'GXX%7'2+B)?(2;10Z3AH8%2F((AY@3 1%,Q> M>#%. <" _' W;:+E=-&KHA?(5RV0< 3X^7UDB*#_ $B;G]^!7E'D ' J ^ ? ML#^K YBE#RB;Y@ B'[0' X9-N+N)?MODLS=%X^8\$$_[N/+@:_->0^/'(!P/ M[0' OK0./, 8%_:^!A']G]1L"_-3"/@(!_1_RL# FU&/TEJ1?^4/)*1B!S'X MY %F:@M_'[/ R?A@:D;TZ;=6.UZM8?=A-)5'94S4$'C*L6-\I.U^V0L7)&%2 M3A&=MITS7;*->DE#"+B/.[.R5,8PF2$3&$0S"RZQ==#ZOU_I,NEZ"RU'JJT4 M^[ZWUS$0P0E4IMOH$P>Q4^R0T;#K, 3EH2?4.]!50R@N'*AU%_5,*I* 4Q3>0X\" M'QP(?0NLO7W7\OJ"?I&IZM6IG0&K932.EY&.+)_4:XU+.&C#2]"KPN))P0(- M^:':B?Z@JZ_^"'"@&CH"(D[4F=^(DD(B)AFB;59D+11N=LFJF)5B@I@02W^V5T(V5JC4.D[UUC MHMCU[U_C7T/I-LZD[LTMFL(B5 '(( M%(!0RI"=*.I%;TS0.O-_FFM[ 2(P> M-W\E;X^QB+T[YZNY7=.!\S@RWPP+SV3ZE=:NX59AJCV:TU3]P0]9FE+'5%;$ ME),+#3K LF1%Q-4RXUN1@[A4I%TBF4BZD<_;"N0A04\X%* !':?T9Z2G;79G#F-;*A*OWCB22 M5;(G37(9%(2!:^M_0/IGU$7MSWKIUZH^N):^PZ5:N-@*M9+C:)^IH"(MZ:]M M&P9ZV6$E+0$>2PZ3E.-Y !% 1*40";]:^IO7'IU2IW7'6'4U?TS0K)<9._RU M0JSRP.((ULF6C!A(R4>RGIF8)"(+LXMNF#1D+=DF5(/(B41$1"HE^JW7.>'L M<:8T]4) W;Z(AH#LZ99.3 V[(:NT]77\%'70R4DF*J$72ESQJ7TOTI@;&'D1 M/^+ NVR.N.A-Q:6/URVMJ*B[$T2:OUVKEU;;H5.8JK>$J#9FSJ;9BWZ)0:YN6*=P6W!;#/3 MUDV9!O8E] K0EVO-LFIZ\S\.E#2;AL@U7D3(-4EC^@1,3".!.G'5?KHZHFAM M8N=/U!?7W5VSZ]NG7FIJIR1HO4=KU-&NH?6T_4P&1^J3D*;%O5D&9G*C@H$4 M'SE./C@35GI_5\=MZP;]8TB%:[GM>OX'55CV,D#S^89C7-7FWUDK]/=F,[,P M_*(F>DEW20$0*KZJ@^8YB@ &2,!@,#JF[F^W5 ]SN[?3_:>X-?ZXV?UFTSH MWM+0]FU.XR+U"R?SOM1SK61U?.TIK&HMI-F^@96FJKC+,9&/?Q:@)G0/YC> M;H:FZC=8-%Z9FNO&IM$:VI^D;22P%N6MD:^E-5^^*6QJ#&TO-A?S*I-2.P)* MQ,2E1>NIE=\X<(D*F8XD(4H!B#0GMP=$.IMY<[/Z\=8M=:SV&I#O:ZRM[(]G ML4U6JW(F$\C6J.XN=AL9:!77PB(+,H0K!NHF(D,42#Y<"%7CVRO;ZO\ NESV M$N/4G4%BVW(V1KV7K_ +-^XGLOL5V6U?KG:FA9KISJ+3=%:2[%I#][*U:[03*,<-3&LD5*R;ET+IR9=1RY745<"J MH838&O78'V^.D79&_'VIO#K9KR_["<,F$7,6IV%@@W]LBXD$RQ<5?$JK.P++ M8$:P30(1%";1?ID2(5, ],H$ ,_-XR&KL3&U^OQ,; P$#&,H:#@X5@TBH:%B M(MLDRC8F*C&*2#*.CH]F@1)%!$A$TDR 4I0 # GNH&/KS$O*&#E-DS2;$'G MP!5XL4ZG/V^F@V$?EX&P,VN_#@/ES_5S@6!S_=_H_K' L+@PB!^?D']F!871 MA#D/V#_ ?[,#-53;"UKD=R' JI>MS]HKG,8!X_YI,"\G^'[_ /5@<8 (CP'' M(^ <\ F'X (B)0X$?OP,OUFOP:96S]$P.I%L1$RO#@5D6CE0#&$"% *"H> M7YB/ 8$P_P!/Z<#B,'(F /[W'AS]Q!'^O GC(OD:-BC\013$?VF*!A_B.!4X M# 8# 8# 8# 8# 8# 8# 8# 8# 8# 8# 8# 8# 8# 8# 8# 8# 8# 8# 8# 8 M# 8# 8# 8# 8# 8$'V13T;[2I^J*J @>49^5JY$.0;/FZA'3)><#<%!,B2" M**8 5-%)-$A0^ $2*"90X\. I0P.9/XA^TW]8X'/@5"8 M!BB/@;CGY_A\?X^.!KV\;_1R<@T,' HNEDP^P0\YCE$!^8"7^.!6H?,/F(^' M]&!?VP@ E_YH!^\1'C^O O;8>#%$?O\ Z\" [=BQ=P+263(/GBGQ2J'_ /R5 M\":"@"'/@4J@!R/RP,-1BPB4@<^/Q'GX? .?'[L">QZW''/V!]_S' R#%. $ M@ ^/(<\A]@!_' G+-81X'G_ '?O\>.,"5-%1#C_ $^W]ORP)&U4$!#X?T^/ MCQQ^_C O91\Q>>?D&!^X# 8# 8# 8# 8# 8# 8'PH( 4>1X_\.!8W2HB(\<< M!YOCR'@'.!&W*HCY_P!_S^?/[O' BSQ8WB;GP^ ^/^SPP(3*+_WO'Y_V!^SG M Q_(+\"?Q'Q^'V?#]^! 9-01\WB ?$?$1^T/@/AQQ@9XU;%FCZHDZ4*)%I=R ML^. _P"\W+YF[8!#C_A)YP_;@2YR8//SS]GV_8']F!8W/][^C_7@6-T8/-QS M\C?;\_A@618/4.0@ (F4513*(?$OJ*%3$0#CQ'DP8&PZ"16[1NT)^$$D$41# MY#Z)..1^_D1P/TP"4GCX^(CP'B/@ ?VX$RA:.Y?I)NY!95BU/P8B12@+A4OA MR).?!(I@'P,.!DUG'LXQH5HR2!)$@B(<")C&$1#\2BAN3J*>'B(^'V8'-@?A M0!0Y"!X^(AP//A^P0^/Q^>!1.XR.?I@D_8LWR11Y*F\;(NB%'CCDI%R*%*/[ P M(Q*-$&2Q46S=)!L=,GE003320*!0$I@*BF4J7 _$? <#!-RBTXZ2(JW3*F@_ M*HL4A? I3E-PIY0^11\Q?V2E\?B'R_=^_ E+1?D \0_K^ # MS\\"1-7'(A\/#C_3XX$D:J^;@/#[/ZL"X"'@ _;S_# _,!@,!@,!@,!@,!@, M!R >(_# MCIQX"'AP'A\?MX\?C]N!'W"H '@/]X/Z_C\L"-.U@ 3<#X#S\P^ M0X$6?+<$-X_$/-X_+[N \>/#C @,FY$?-XA\?V_(/G@0225#Q\?]./V>&!%$ MF:\S*L(IN'*KYXFW_P"80PCZB@CX\$3)R)L#;XB*;)LW9MR@5!HW3;)!P']Q M%(J8"/E H?A@65P81Y'[./ZAP+*X./(_#P_M$/MP+&X\3&'_ (? /X8' M/6X\9"Q,$OBDW.=RM]@$;@!R@;XAR>> 1\? H"(B M?+ E493Y9Y].[63(U:^8BI@<&\JZB/J%$!(F'F$OG*'AS\AP,PJ< (>4/(4 M$I2?(I>0X#@?AP <8%./)#&*8?L\X>'/W/S'R\8'R)3%Y'@0XX^X?Q?#[_' J2!X\ M_9\?Z!P(A?6 N8=-X4!%6/4!7D ^#=8/04Y^P"B'^O Q2W'GC@>>!^W[L"]M MC ( '/(_AY^/VC@7]N1P+XT.'VB(?9X_;_9@8#VQ!C'3B$\V M3,#69 $WGD+R5.40(!1 1)\#N$.! /GY1P(K&N.?+X^''W^/B/\ 4(8$VCW/ M @// <_?\^. X^W G\:YY$H^;P\/F(?+[/#[<"9-7(&X$H^'SXY#Y#S\_NP) M&@L/)1^7'^O_ &X%^;./[H@/V#X?L^/Q' D+=<%0*7S>'A_IXC@58E\1 /$. M?#Q#X?(?NP'D-]G\0_MP/P0X\!P/S ^@*(^(!_5@?@E$/B&!^8'UY#?9_$/[ M<#\$!#XX'Y@/OP*-PY*0!( AX@'(^/R'GX?/X8%A<+^!OM$?Z>.,"/N7'EYY M'X<\?$?E_# CCE?Q,(CX<&#QY^8_9\<"%R+LH 8OF^0A_ODW S". X>!EUB@+M.?AS\/'@>/B.!871@ !#G@1'[_\ A$/Z\"QN M#>'FY\.!#GGY_?\ / L:IOER/(\_;XCP'&!/=?,."/I,X#_B^5H@?G_=+Y3K MF#[0$! N!F2MMB/IM@D8AE4BK%75 $2E32\QP,'QP(.(\" \>/ (?> >4?E]H8',)A^[X_, $?Z0 !P.80 Y M >?D/B(C\OES\ P(%.4M5P=P\CEQ554$RBC1TH'F\PCR8&YP "ASSX .!CX[ M==LHHBX2.BJ0>#)J$$AP^\2CSX#\AY\<#X503=H+-5@$R3A(Z*@ 7S"8B@"4 M"\?\DQN<#7,QT64%/@''\?^5^S[\"]MS"4?W_#Y?;@?,_"M[+!OHIR %,Y3*=N MKXCZ#Y,WF:KAQXE,50 1#_=$><#5! CJ-=N&#THINF:RB#@@@)>%"&,!N/E MY3<^8!^8#@3!BXX* <_ 0']X<<> <8$SCW9O,7@?D ?/[/' G<>Z*)0\?$>/ MA]OS^W E;9QSP'/\?M_=@7MNOXE#G_0 X^[^W KUYF/B6QGTF^;L&I#%)Z[M M8B"/G-R!2^HI^$3C\BAXC@2*/DV[Q!)RV70=-UR>JBLW5(JDJB)O*4Z:B8F( M(!QXAR/&!>2G _P^7Q_T_=@!( CSXX'YY ^_^']F!] ' <8 0Y\!P/GR!]_\ M/[,#[P/D2@/B/.!Q&%,H_$>/'_9X\8% LZ*'(%'P#X^/[_A@6-RXY$1Y^?W_ M &\?9S@65PO^'GGX<_/_ $\,"/N' &$>3?;R(>'VX$7?.B<&+YQX#GQ^T/Z? MG@061=>(^/(#X<\CS_2'[<"%2#OGS?=X_,?V_+G C"3-W.2+.,8@<[M\N""8 M!R)"E 0]18XAXE202 3&$?NXP-N8R+:P<4RBFHE%!DCZ0&+R'G5\%%E3E$/[ MRRYCF_?@4RQO[PA\_'^C@<"Q.5/.;CCCCQ_IYP+&Y,'@ F$/#Y?O^T,"/K.F MRCLL>DZ0_,%! B;7S@*QCGX "E( #XB X&R%=@'!&3"*8(&55323*< #@"J' M#S+'5/\ W2E3./'VC@9XA(5"#9^F3TU'2P =VN!1 3GYX*F01#_HR"'(!]W. M!=!'P^\ 'D?F/[<"G'Q$1^W IL#B,("/B'@'/[_].,"8PZ'HLB#X^9414'GY M<^ !\ '@.,"Z8# 8# 8# 8# 8# 8# 8# 8# 8# 8# 8# 8# 8# 8# 8# 8# M8# 8# 8# 8# 8# 8# 8# 8# 8# 8# 8# 8$#?H"W=KI\)#!YN0 / MER(X' 0>0YYY\?\ 4&!SD,'' CX\^'Q^[ J""'''WB(!_KP*.0AF,NGZ;M,H MF >2+%'RK)CP/B4P!YC%\ Y#GQP,92]7D( Y\!'QXY^T!' OB)OP!P(\ASSX^/Q$<"]ME1\ _O#S\_$?C] MX#\L"]MU!$ ^0?T?9R''@(^'W8&)MI5/UD@M4:F)G#4GIS""?@*K40\J+XI2 M\"91N;P4^8D\?C@8D8/0,!0Y\1$! 0'X@( ("4>/$HA\_A@2UFY$!#\0@/Q^ M/R\ #^.!-8U\8?+P(^/ASR/B( //[?A@35H\ WE_%]W'//'C\!^P<"2-G'AX MC\_#D?V<>/SP(?L.H.KM&L&[%Z@U _>/Q# QPTVU2GEI&H).W020.C,TW1VO\ [3%WJ0F*+5-T)@$1\Y#% >.# M @9(,8A1\HF^''Q_O<"'(";@. -XX'"+DG ^)?A]W]@8%(H\\H#Y1Y^_G MY_9\OE@6U5YYO#[?]7]/.!:UW(@(^(_#GP'^L # M+AQX"(B/R^T?B/[L"QN M7 CR("/'Q'Q_\'SP(^\>E( _ !X$.?M\/'[L"%2#X>3.3?,I>/OP,E.3"/P,/(B'F\?$>/, <_;Q@6-=0X! MP'(_OX^/C]V!95S^7DPC]P?/Y?[,"Q+B(\F,'AX!\>?@/]/PP+#4M>/IBW%F MR/@3CV$BD_4, '%XH;U/.@R1 0\@&$> $1\"A@=A=:AAAV:AG _]=?"59R4H M@)4@$?.5$# /!S !^3#P >; OB@\CQR(@7X<\CP/B'/C\^,#A./A^W^K IS# MP7CG\7 ?Z/M$1Y_=@<@> @/V#@5)1XX'[OA^T,"H >!YP.8#@8I@\H!R'E'QY 0' MGGDH\E'G B-@HT+9&;MHJF+-1V3R@LV *50.3$5,F80()B*% ? 0^>!J@^H M4O%O'#$545U6RHIG YO05Y'S&(H(&_ (' 0$>!\.<"D+"3#41!5@X4^7F0*" MQ/M\#)B.!SIIN4C\J(K(_#P5343XX$/^(GC@9&A:S^:,$WIG8H'4,<"D!$3E M H"']X1.4P"/A\L"]?R6[$IB$F +@?^^H " B4OQ' RY#O%4VS0 MCA7U%R)) L?D.#* 4.>/ !$/M^_ FC1\!O*(F\/V@//X<"0(.0\! >?#[0^0 M?[<"\(NPX .?'CCX_P"GP' N:3D?MY^'SXX_AS^[ KB.@Y'\7 ^'S#X\!]N! M4$=_'@PF_8(?[<#G([, @;S#SSX!X?'Y?/X^&!BUIJRKL[<-N3,_]<'AY%./ M.HB+).0.HHJ"Y1\@JBF10_)4Q'@!Y\?' RF9V)AY$WCX<\<>(@'B(^/Q$<#@ M^J^/F'@./L /']O/A@6Q_+-H]HY>.E02;-$%'2ZH^($22#\8^4H";SQH&X+/&\49X@NT("PI/F_HG6;&,"8.4 Q@,D)_#QP)"HY* #R?GQ_9_I M\/C@65PY_O3MT3E#S (<&.''P# V)<*@0OB(B/ #\BCSY?AP'@' M_# LBZ@B(B(\<@(_;\?Z/LP+(NJ(CX#X>/CS]P8%F64Y\.>>0_M\<"TK>=8Z M:*91,=4P$(0OB(G$? /A\\#8NBP:<<:%CU"%%8[E)=WP "!ESAZH\CSX@4"\ M8&Q9Q^)N?,(_B'Y?$? O'R\H>'[L"G'Q$1^T<#@$WF^7' _;]H .!3F'D?V> M'] X'")^!$./A]_^S O4&W]1<[@Q?PI (%$>/^D,//\ 2!?'G E6 P& P& P M& P& P& P& P& P& P& P& P& P& P& P& P& P& P& P& P& P& P& P& P M& P& P& P& P& P.!RB5PBHD8.0.40#[C B41\?D.! 3D.D(!X!S\,#[ M P@ \#X#QSQ\_LP,>; @?71+.MD^5FQ"D? ^)T.1!)P4I?$3I#R!N?[Q?'Y M8&,&ZO( 8 ']PCX_9\! /#[,"\)+ /'F #?\X -_7@75JIY"E(0H$( B/E . M"@(^(_A#PP+X@N/ <_#Q'^/[L"EG8-C:HES%R""2B+A(Q *J0#!YC?+YF#S" M/Q+X@/ _(<#02\464HDD9-0JRL0HN (_AXY\/$./[><"Z)O#!QR(C^_Y?TA M@5Y7@>'R$>.1Y\?'CX^/.!5$<_'\7/P^8_?]HA@4Q MTE?P& #\\D.7GD!P('6*;"U%9VY8+.G#ER0K857ADA,FU(?U"(I>B0A!#S>( MF$?' D:[P"B(<@/V^(#\Q#[?' L#N1X$0\_@/R\WWC\^?'X8$7>O^>?Q<_'_ M 'OGX?\ *\>,"+NW9O$>1X\?#[?B/PY\<"+O'HAYOC\_G\PX'@/'Q'PP)%2: M,XMRY9*1!1O7D#^50_XBGD%"&_$BW-\T_#@Q@^'.!LL0B+1!)NV3311;I$02 M22*)")D3#@I2E_N\<>//S' MKA;Q'D/@/S_9]^!97"@F$P!SX?8(_;_8.!9U ME?+R4?D(_'[_ /8.!:5S>0##]W^KX_NP)?1H073@9EV4?IVY_(R(8O(*K_[[ M@>>0$J!!_"'S,.!FJ#6!&;C#B/\ AE=$YY_N_C+Z8"/CX?WL#-JO][CX \/ >?]6!Q<_,<#A'@3?$>1-Y0_X? M$?B.!-X]M](U(F'B8P@HH/'Q,?C_ -Y#PP*_ 8# 8# 8# 8# 8# 8# 8# 8# M 8# 8# 8# 8# 8# 8# 8# 8# 8# 8# 8# 8# 8# 8# 8# 8# 8# 8# 8# 8# M BTTU\BOU1 _ J4"'X#_ ,Z4WQ'[.2A\?G@6,@_+[?[/]F!S%\#!^W^OPP*D M/P^4WQYY\/X8','B #]N!S$'D./LXP.4/(/AQ@8'M<":O2(G1 1C7AS*M5#"/^!YA_$V/X& I@,/(!]F!:4#_ $3 M>/S#CGQ\!XY'QP+L@KXE'S!]G\?Z<"\(K\< &Y$>?$!# T3N&N7]:. MK(PY%7L'YC&.F3E5U& /@(*$\3+(<_ Y? /GQ\<"&LW_ "!0\PASP/B(? 0\ M/AY@^ ?TX$@;/.>!\_P^7A\N 'Y8$@:OQ\.#_P!W^/A^SP^.!(FDF8! ?/\ M'Q_9X#]V!?$)/GCE0/B'V_:/_)P+HG(@;C\8>''/Q^7'\,"K*_#CGSAX_( ^ MSG[0P.?L N!'['=HVLI('>BY64<"Z1]@:RS!J_9*BHV=)>HD8WX3 !OB4Y?'@Y1#@0P.<\@!>0\_ M\ #^HO.!;U9$/'\?S$/]/#C_ %8%K<27X?PG_C]__-P+(O)'Y'\?Q_M'[L"Q M.I#GD1-_M\?^;X8$><#)=+U3-39T):P,'[2,X!PWCS(*D=2)0-RF*@>03-VZG[E!^[ V1=P"L8 MQC2MFQB%60\@,6Z'E!D!# 8B14B% I1$ X'GQ$1^.!;_ ,@FE0\_TOIE'G@5 MCD3$?WJJ914@$!=LB3U%3-C 81$QBCQP/ \//WX%6;Q-S]@_ZN,#@,;S<>''&!Q'YXX .1'[ M^/AP.!7Q37ZAP"AR\I(AYC (''/'AYN!^1 M@P/LH\@ @/V?TX',4PCX"/P^'P#X_']N!R@8? .?#P^SX8%04>!#@? 1#G]F M!S /S ?$/LP*:2CFTRP68._**:P#P<0+YTE0Y%-4H_$/(/B/VAX8&ODE&NX- M^=B\YY#DR"@ ()KH\APL!A#CRFY_''V?+_PX%V26#Y_,/'_ ,'A M@79!8!^/V?Z_]6!3% 3\@)!'X@'V8%?'K-8IDWCV@E3; MMR>4A1*'/)OQ&,/WF,/.!]*2/ <^81^ ?$/A_# MZLF'C_SO'X??_'[L"V*R M//(^8?#@?EQ^_ H#/%%A,"93JB'(B"9?.(!X^(^4!$..<"QNGP0'@P? M 0, CX&\>0' X8N.F+"Z^DAV:CL_F #G\OD;(@;@/,X<&X33( ? .?,/RP-I M-6ZWB8!VT=/VZ7@?[H#@;(*N!\ M?Q#QR(AX^'WC\?$>,"TK...0 1 !\/ 1^8>/CX<8%K4< '( (_T^/[Q^?Q^> M!;%%2^' \#SX#X<@/[?B/PP(;*0L=(KE=NTUBJAR!O1.4B9_Q '*@ 'B8>?V MX'VQB$W)BP\8S!0SP3(F3+R &(?'PP)54^OE*I[EQ+LUY5 M>75:G;HJNEDE&L:+@1!;Z)!%!!17G_HP,H*A@3^?CS@5$K!R$2 J.D2F1\_I M)N"'\R8CXB7S@'B7S 'S\<"PFYX'CX_[<"_UN<&+.#!\A 0'XX' ;G@>/C@<8 _6C3W8B U%8>RB^[)8SJFZ\IEH95::KZ4XD79 1 % 53+ZI -YL#.O8CO;7=-S70^O4.DJ[EEN^N^:CJW7Z M,7:&U;1@-Z[L655AYPT["4.C5XKH\>D5 [PSM(H.$0Y-@;IN+A4F MEB9U!U::XVMLBU.]CZNXFXQ&Q/V:0'%5VSA%'19)TU3!,WF4(D8@>4>1\,"\ MO7(,F3MX)!4!HU<.13 WE$X()'5\@&$! HF\O'/ \8&C_M]]YZ?WOZJ]?>R" M4%&ZEL&_Z;.W6(TW*WJ)M%KBHF"N%EJ2[A!RE'UYW/,3*5LZYG*46ZT5VJLWKQ*/9.K'-QL&V=OU^?18M5Y-RU2QI>OC*9;61"$2H2YM:WC8H6QPR4AI4 M;*W]*E&:_1D59&Y< IZWX/(<,M:1VAL38$)LV7VSJ)OHX])W!LZC5ENML^G; M(;W76E*EOHZKM]Q)U,$V=+3O44!GIX"0'\SA0**3L?/@9/BKQ2IV!4M4';ZO M,UA$ZQ%;'%6")D8%([SD8UGY5ND)P57C89=TG(OD4Q3-YC))F*'E'D?# D>!% M7%ZI#.RMJ8[N-5:W!ZD"[.IN+#$(65V@8@J%6;02KPLHND) $P&(D(J+C2,C:C^WIU,U?VHD'Z-_:PY-JM-EM-ANDZ4R;J5*2-3EX M<* 8IGZAY(J_U("#U=A9J^^LT:R;R4C76DU&N9UA'/"IF:/WL0BY/(-63HJQ!3543* M0X'#RB/(8![;*K&SD=6)&S5]A99=JY?1->>S,M6A M$C"JHDF8B8%$3"' X%X:.VK]LW>L7+=XS=HIN&KMHLFX;.6ZQ 427;KHF.DL MBJ0P&*8HB4P#R X%D>7&HQ]@CJF_M-<8VJ8043<8VL$HV2\_JN(Z&6= M$D7J"?IF\QTDS%#@>1\,"ZI2<:X?.XM"08K2<>FW5?QR3MNH^9).RB=JH[:$ M4,X;)N2%$4Q.4H' .0YP,'WW;=X@]C:-JFNM71^TZ5L.[7"J;9V(RVI2JR71 MK"MTV3GXV96J,N96JP170RB;0Q# 8%!2 @@//.!H@\[T4V[[<[WZ% MTY1Y38&\>BVOM=V29JH0Y&[:!:1\Q,2K M=LRB7LA_B%.FW5.(;#T[897VM:C==EM*_J6Q2NOJM=[U3)F]U>7;ZX?3D5'N M)J$?7%J[:P,W&5R==J1H3+?R1[]5(#HFX4*&!D)I(1[U@WEV4@P>Q#IF$DVE MFCYHZBG$<*8K!((22"RC%9AZ)1/ZQ5!2\H"/FX#G HH2V5.RM6;VMVNL6%G( M_7A'.H&Q0TRWD!BE$TI0K!:,>NDGAHQ18A7()B84!.4%/+Y@Y#'.Y=C[&UZI MJ!/76H"[;+?-UTC7-^4-L:J:[_RLUQ8DI8]DV^4EI 37XU/.Q0*%;C.):2^J MY0\$CX&37]SIL,LS0EKA4XM:3EU*_&HR5EA&"TA/(@0RT&R2=OT5'4TB58@G M:$ S@GG+YB!R'(7XCYDH\7CB/69I)JBDX=1I7;.L$.]42,4BA&DG$.GC M-=5,Q@ Z93B=,1 # C@FW]$R*$\[@C2 MDA+::LJE5G+:@SA924*QJD])M5U(Q1+.@@_51.4'1B?3BP-X]VER95F]=0KQ^W1>E(''IF,50./$OA@8=[.] MFX#0NQ.D^FI?7'\]M>X?81[U[CY09Q&'3UVX8ZTM6Q1M:C(T1)*SY%4ZL+;Z M5-=D8#K>IZP^7RS<79N[Z=-%8".5RF+P8-B[?7GU7F%(]RBDA()$15 M>1:+ILX>,TG8B#-TLT;*'5;LWIAX1.X5^;4?HP=A@9Q:(7!I M+HPLY%2ZT2[$1 &LJE&O'1XUP(E$ 36 A^?E@2$\XR:BW*[>LFAWBQ&C,KIX MBV.\=J%$R;-H594@NGBA2")4D_,

X%0,ZU27:LU7C5)X\%;Z)HJZ03 M=O?IR =P+)J=0KAW].F<#*>F4P)E$!-P X%.TM]>D9:1A(^PP$A.PP%-,P3" M;BG\W#E$0(4TO$-7BTE&E$P@'*Z2?B/&!<$[ T6%T"#UHN+%4R#X$'+=86"Y M" J=!\":QA9KD2,!Q(KY3 40$0X'G _6\RV>H).V;M!VU7("J#MHLDY:+ICX M%4;ND%%$%TS<>!B&$OWX&$>L?977'::S=BJ]2$Y-#_LU;ZL'7VU&D74(96TV MNK5JIV&8GZPRBI*0=GI?JVU-FW>+@D9RNW4$"% 2@(;50]AI,U^8)UF8JEA_ M)W'T:&F"*$KZLR#H6WI 9R!/3!1(3>< MV@KL$RNS^8;T92,L"D#)KPLV\KDRP<-H600.! M_#X8$W'4]17GD*],VVL.=A_2EDOY 9V2(;V5>((GZOURD*9V6:>-?)^/U2-2 MD,0.1,(J4.,5T=RSQDBZ>" M^;TP,90W/@7 ETT+*I12\ZK88BL1C%JBI+RUBEF,37DB* 4$7#V6DUVS!FDN M)@\IE%"E-R' CR&!7M9Z/5A&N6=DS=G8/7M9GHFPM&; M]/S"HQ=NH9Z]0;/2 4>4CF*H' \A@T1.M+VV)M]4G8T3J(2-LBK'"R< S51 M,0CEB:::/5HQ!5 YRE. J@8#" #\0P)^L_8I.6;59\R1=20K!'-5G;=)S(BV M1!=R$>W.J55[].@/J*>D!_(0?,/ >.!$[9+PYHMZP-+0X/47L*Q[I MY6YR*GV;600_Z>/=.HEX\0;OD/\ ?1.8JA?F4,"F;V.N/)J1K3*R5Q[9HA(% MY>LLI^(=V2)0$0 %Y2 ;O5)>.1Y,'XED2%\?C@91KENJZ+5C$/+1 -IEU)FA MVL6^GXE"2>RWTI7Y(E@Q M-M%:DK/!)@K-UJ/L$.^L4,D(@ *RT$U>JRL:GR8 Y71( "(8$3W1<[_K/3NQ M=FZMU1_GAL&GU]>3IVI3[ J^JB7V82703)"#L.Z@:JU,#IJG/]6^ 4"B3@?$ MP8&67M[K-?95M:[3]:I,E9RM$(^*L%FAF:CJ87;H*KPT4Y- MH]-R9VNUCY!(Z"ZA2"1)8HD,(& 0P/B*N-1GI69@8.TUR9G*ZJ5"P0T5.1DC M*P2YA$I49F.9NEGD8J8P" %7(01$,"YM9>*?1XRS*3CWD4!'!QDFKULXCP(T M.JD[.+Q)0[?R-E$3E4'S<$,0P#P(#@669O5(KL9'3=@N-5@H:85;(1,O,V&( MC(R46>D!1FC'/WKQ!J]5=D$#)%2.85 'DO.!JQVH[B,NL>RNENNUZ$YNINXO M9)MUW8S+6R(0B5#7M^#R'#;]*8 MB%FKU\C*QJK*,4>(R3Q)\U4:QZT=YOS!)ZX*J*311CY1]8J@E%+@?-Q@:HVO MNKJ:J=P=*]+UP?/MC[MT]L?=<%/MG]>)48RK:\F:5 ECWCE:8)+/+#;)"[H& MC&[9HJFJW;K*"H'!"G#(VC=K7J^ZTE;UNG5C+K[+Q-QV-"KUE]M&F;(8DJ-. MMTS!UR\N[G4Q1K[!"Y5V.0ECL%1!S$ Y^E=#ZR1\#+<5:JO.P1;1"62 F:R= M!=T2Q14Q'2$$9JU\_P!2Y++M'"T>9!OZ9O4."GE)Y1Y$.!P/AI;ZF_G7-78V MBNO;*R8-I5Y76DU&N9UI%O"I':23F(1'QP+A M,V6N5Q!=U89^$@6K9DO).7,S*L8M!O'-56Z#J076?+H)I,FR[Q(BBIA!,AU2 M (@)B\A4QUUM>WLFI7KRJHSL6K9&C(Y2F([KM-1E4KKT\E=20-_E9)Q EAK),[9H([&;(TI M-A,/I6195:$<-6\FNX0:^E(K';@0?2,?KJA4K!!Q MQBAC> %7(01' X'UZI,6ZCF,G<:K'/I>87KT2S?6 M&):.I2?:^G]3!QS=P[36>S#?UB>HV2 RQ/.')0Y# E6!@72&UK[L&$MS_;6J M6>C)>)W'LC7--@E]HTS9!K[3:C-.V5/V,VD:F*;6"<@:5AR 9) MU^,AAP,N5VU5BWLE9*IV.!L\<@[7CUW]=F(^:9(OVHE!TR5=1KAR@F[;"F+DW*ZJ.V]O=:DZO,I"0_P"$WGCI10.!P/)O[4+=?W!]CZ'T3NQ@,]7O:Q]LK:W23>,4 M[]90T=V>W7L^Z=2K9&/3. ,1U()]:^K2ZWF. J?36OD> 4-YPNGL^3=[[%]F M.J>L+\B:=MOL>]*.P_6^\I+BN1./[0VOL!:^JU";NU5SF'ZQ]UBZOK/@4-RJ M1O8BB ^501,'73H;K[NGLO[9.V>W^U.O/ML_YMVI_OO86Y?Y_7 M7?E5O]N:-+-(N:[UKMD[I*>T!-1L:V@J3"3Z<JG1*I_ID&?>*NQ--A.Y]$HUGV%0.U$5))I]A*' MVOIVXIB,U;JZE79)TI9ZRT;6)O&P#6HLS)1[QFZ%8S-15VHX4#;F>UKV/[K^ MZ7WI@=K]/.B_<2UZ.U#T[K^O=1][MQ7VE1.EM=;*Z_5VZ[%M&D-51.A]QU27 M1O6YY271G+2!4)..>QK>.*JF0H%.%ET?%7BKU?V<*';-L::VM7M=>^%OZDZC M3T5M38&\*)J74\1I'>BM?T"VVWLRF4>SWTVE)=Y(0#1^+9RV-$M&9$7*A2>4 M@:OW>4V;+ZA#14#"Z_LFFNPOZF'W#Z/NFF;BVA:M,:3VN[BIFUVK4VEMQ;'I MM:N$ZPHNPKY%$.:,+&ND)R0CFK)8H)*G,4.Q/2'1F?+WCVOU3V)K+V\.F6JN MV?M^[FIG83I#TTW?LJZ.-CP#V8A:G0>SC?3TEUVU'KW7UDU^^F7T*6?25;/9 M(K\"@"YVH&3")=--FWGOML'VO_;NVZX"8NGM6S^V-K^X5'J_6*E7VYT>N$AU MDZ;,I5ZN0JCM [E[7]&.T_:W=763VV MK3M.;V7VIFM[][.RW;7(B%D3P/6^\R/78_7:.@XDU;KL! M8$6*\6R9K"B/UZB1@]IO3JSW5YTKZSW'<6PJQM"^+];M46+8FUZ.>9?5/8LZ M;74)(6#8M9/,0-=G7<1<%_4DV_KQC-PW2? M13KQ0=66J3MVY]8>Y-W$[0'MWN8[,O3[=#M*HW2G'UGJ!-_4;X^MC9./@8%S M=FR#./;D2ZZMU_]M[HI/=-=%[C8,K5 MK=>K;3K=M#L/N2OZPL7U=8L5N:7J"BH%S.&9+.XYLFDW*JF!B@ :$Q(16@J1 M=^R^I9UW(=5?9U]]XM7TQ9%I61LL3KKI'O2J:XTKW TS0)MVN]6>:QU7;MPK MK,^'#A%DC%*HBH*:'^&[YW;I\G9_;5;E[ I=_U(FFMBAU5CW8N>(+;[_N M4ZZP:$95I=-,RC/\LZ0=D*W;15,/)25]8_\ =(3@-U.WFI:IU]V+[O\ HNA- M@:TG2?Z976VK*OVO9:LPQ%B>)3JG919#*B//G4,81$1$1$));NG M?7+J7K_]/#V+Z_ZRA===A]E=QNF&O=N;WAC/ VQN6I[[ZZ7Z5W!%;;NR[E:< MV$VNTHQ2643DUG";,"^BT*W;_P"%@677O7OI5V0Z0>[QVO[T1-'E>Y5#[#=\ M879FZ[Y+)--U=5WFH)NUQ/6NE:CMCEXTL^JX&M46.K[BML(E5NWGC/ (2/1F@-S M=J^A79OMANCK/[;5BVM/[ [2V#>W?;LEVUW1K_M]U;VMKS9%XB8EVF>O=;KO M*=>5^NK2$B?Y;K,#8$F+B+8LE!0-^8*)&#:WW.K_ +XTYK3VZ.Q/4G:DG??= M_P!M]%)&F[VG^M-0<;"B]]]/(K1I;AMWLC-0=A3H<@@?6%_2;V/6DB_:L'SZ M>?&C4VCC\35$-J(W7W5G6UQ_3)PO3*90MO7R3W!V,MU1OQU0=6'9,A:NFVSY MVW;"OCL0*[<;(M=I=/',\FX*1PTE#+-3)H^@"*8=;<7J'7_5/45?[L[$T?UP M[Z]3*OW$-N:$]W3J5N&2U5[D4%/SW9MS%-U-RQ=ZKPS>W'T/<+"%3E*O 32; M=U#I%(#0HIBL ;EWGKUH"M=D_P!6#=Z[I_6,'>JGTJILC5K-%4^ 866OJ[TZ M![>N>YGL/(MV:6@SFO+!:XW9E.KT(^N=.='&"N2%>:69ZLQ:R2#ILW M>J$K% MV+IAU8"R+=U2M(V[<3V.CY$H.D&J+>1,@8Y"N3B(=D4=UKZ:=8_U 73*H=4: M/K33\U/]&.V]DVQIK41(VNTF $7^LHF@WW_+F 43KM8LM\BXYZU=OT&S=>9; M0C4ZPJ_3D/@;7^\I_P#7#VCA^SWI^E(A]P_E>V/' ZK=;]#^I?9'67ZB_6U*LX<'+KFT+7.4,_>2D25J^ M?G0;D<**I-TB%";4_XEF^K.VC+8VGW"IVW;K0MG@V%\V= M7+]3(XTPI+NG,DRC)ET9P)P() P-7*-K'46K_;QG8&J5*J:5U%V$]_N>ZI=U M;_KEJWU[+FZ90_9*ZQT)K&XW2MGBY6O:N:.SL(,H'<(-V$9)JHE$J+@Y3!V] MW716A>E?NT>VI5^DFM*-H&0[$4CMG5>U&G=*1#6K4BZ]?==:D3MNM]G7^C01 MR0B4O3]K$1:P]D60*]?&^*->>]ROR&JZ NLS OU)R"T1L%#6D)5'S*-*V209.E#CSZJY5 MP[#NA%2CNJ/N2T[3>Y.@>GNDG8;?'5'8;>DV?H1N%";Z4=@Z+I^PURRV2PW3 M0WY!7;11=DUT[],L)8YE-RJZ:N%&97!S'-@;I>Y8KYNV/LB>//'N/SO\>LNU MP^?C\\#H!MIMO?Y&4R7[@\O &M55]S./[&:UTS[M6R[[ M:WO^;YK):-TU.K6R^#L2&@5I6H=9K/IR:\M(7@8U.*KM6?.OHDE'#5==0)Q% M]/KKHWM;[=5CK'7?VO>@3:Q[?2HC=UU7[-;EN%W[@:0E*/('NFLOY05T!68+ M;KHD4#.QL;/./CBSD&:2@O2&=^80[-?=)Z76'=?3+:1M02;Q3=^E%(3LWU], MJR;N91ON70$@785781*H"W$'UH81CV%#CCSA(\8'2Q9-T;"[OZ][Z>Y_UM3C.1%ZFV41$!*@4GDP-L>JS5>KV;W[GLVXBX",UYW MW%9KP]F)R'C6U4K+GK'3W#"?G%G\@@5I#2+>.7^FY?M#NNDU/U[J#8V]^SG#G3MPL^R;3?8N*=KI;)8:_>0T+)M;%()NG+=VY!;ZH3'*(!G_ M /4!:[U2T]MEXQML@M4Z9(=L^E,;=[NG,N(J6K-.D.QE*:6B?;3Y3HG@G$1! MJKN".DS$% R8* ("7 QEOO0^CNAON.^W*E[;>J:#J+8FY]2]V*]M_5>F8]%C M ;IT3K+KG*WO4U_VM 1BZS6ROX#=[")3B+/(%4D)1Z_5;F=N!$2E#I2U9H+: M^T?:AC>YTIJ#VTJ5L"Q1CKTR1*E!8S3B,,B0L<1-5-3DP=T>I=&ZF[V^Z#WJKGN&:\UIV*LVBNLG1&+ MZ]ZUV9&_S#JZ"UMMO33^W=@]R:II5F1CX]%2V;Q%RS=60K%"3C6[5LW,JU,( M$ -:-2Z_Z5[_ .YWMY=,V5_L7:[VX=9=1>X%GZRU?L+/3%SI&Y.U6K>RI->6 M^HR;>UQ%;BMXQ_7C6SITTJ+9TSE6;6*2!5JJX(F*IPU6[Y5JFZ6TI^H/ZJ=: M%/Y3ZFZTC/;6N]Z [+;6W/3'6Y:?JDB*BS&E*R+6)BYM_"L5$T8 MF3\OD10$?)@;N[Q]N#I#1_=<]M[2=/Z]TNMZAV[UE[AO=]ZWB0E&U1[(O]%- M=9VG6;_L;$!("ANU_"W&<5F'"UA^O4D9)-%5V*X)%+@=?._VL[H/0?N%=6>O MT9 T3K(O[]V@]&6C7;Z_VG4FFJ/U\W!K*EVZ\ZSEK[56V[T%_S-U_O>J;'T%U&W MGM*R37;#5L!1OSJOS[_4[C05"I!Y?2EU;M9)K:7CIL[<,W3ML#AR(>E@;]>\ M'6X-S_ZK;T5MN:<0_5CLGW^HFL^V2P3#JO5Z\UHFN=@V76>E[S-,W#,Z.N]G M;3A8YI(-CKH)R"B*2!S\&\HAJKV+Z-=3 %#+2%1Z M\ZVCYYT8H\H)ROF,'D'Q#-NXM31O9/J#U#[#[+;2YB^[#^H9TWNF930?R5=L M:G62QI[:T?H.EI3\6X9S,=$/NMM+CSIG0726*A.KB4Q#*#P&2.R]!@^@/>CO MA$^W7K>%T(E->PQN7>\5K?3=?2@:L]WAJ[=$A6*3M*+H<6F,1_/]8K#A?T7" M+?UW!T^3@=1105 TZB>LVSJ/T\Z8]F-7Z9]K7J[9#VSK'?-8^XO#=N=ZV'L5 MMG8-WGJV\LT-L:09]<1G-S6/?Q)"5B+)5I&0?,&*SYOW5& MW>Z#[S'8;L'!09[UHWLCI-UIJ_V$DC-/>NK]'JK3;3-[6UA!%66#R"B MW:T@#59=4L$T3Y\J8%$-->LNG:;TQ:>W9N[:/6WK-OW2SOM)JNN:5]W7V_-O MR6O>Q^VKGNRT2E4J@=O-6;!A2['W+$;$DK"HE=(=O-R!4A;G\J/D(=$P>C+W M\4B)>S5[@R9 "DZ^S( > >$W!>/[1' ZD>T_462WUW5WU?M>::Z->Z>O!] M4NK=!W1TG[17F4UCOSJ1#NM=3,M 2_6'8MAK=GUI1X_=,9*JS3V3638O49=% M(Q'J()B AWN^TSMW5F\?;GZH;"TJRVM&:R7UJ%2K$5NZSA=]GQ">M;!.:WDX M>S78@F1N7Y1,U-PV9RJ7",@P207(4I3@4H>8;L7K35O9O2WNL=I=6]!>M^S- M7M]B=M$KS[AON/\ 9,CW>5>M^I8^2JTQ$]8Z'1]-6B[:DHNN;#"D8:\AUK+7 M7*R_TPJ$*"Q>0]5/MD6BQ7;VX>@]PMTU*62TV?IKUHG;'89QT=]-SDY)Z;IS MN4EIEZJ=15Y*R#U4ZKA4YC'46.8QA$1$<#RD4C0U4TQ[.ONI^XAI*B@7O17> MP'N'U6F=@6YI5_LK46JWW:*S4"_M-9RI7*R]#@J[KN7L,Z8T:FB=M(NGD@ ^ MLB"KWLIU^KFN^R&C.W6\+MMCMWKV_J)(W MG1TVH7JK!..QSK>]$<.'/U=AE7'H222+[ZQL(&5P+MO.=N76J5[_ 'L7:X?O MJS:._P!VUUA,]+5V1!,:L]4_<)>66?[FOJW&HE(#.G==C:OV.!_*/+Z5:9Z1Z"W##Q]JU_JGJM-Z'; MO;+=M74.Q_40*SZQ;*:.(Z5L:#4[Z/4C&S('* "4APZ^^ODXNN;VX]?UVT35 MTZ^:)_4>]J]&=/+),SDA:R/.K= TQN5&A1<#<91R^>VVI5"P/YF$B7IG#@@Q M\JNT2(E.90H"$;ZR]>=!VGW"/8@MMPT[K*>N*GLG MP6Q"V.>J,"^GU-D:?K_5-'5UQ3D7C4[I6VZY9/'189X!AU-U=[!'+(=-MX^YA[SR-1K/Q?QS)!C^:,8UL^ M52./E5,%!-=-^N/5GKO^G=[.:*UE"T#LKL7N7[=-.VIV B3O V]MNL=B]*V9 MSN>"VC>5G*L[>H:ZK@7S-)!9=NQ1(5NS(W;!Z.!#=^:WU'VPD/=NE'ZSZZINF+G?-6:FU,Y;&&MB$[7 M7CUXOZPK^44C)!;-,Z0UWWIOGZ:BD=L(IQO"EV+VMNQ-IO=7N\M*R<5LJ0J= M1ZV+UUOL4H/DE[BPBI]JRE@0?'635E(UJNL"AT@' S'VNV9,>SGV![X]<^N= M92K,-[E_7K5UT]NRBUEFG%U^N]Z3RE$Z37>ATYBB4$C2)HVY4B^.BC^$K.+< MCYO 2X'I,JAZ?U]U$U3I+N'LK1G7+O'U6K_<"N[.I7O#=- MMQR6L_<#>V2\]CGC0G6R]?JK=_=5]6TN@]C-35;KF?7.Q*!4HF)V'K6N[QZY5"W]B+73YN+:I3 M5<<3SAY*6N4=M3IF6F&HOU!,ND!@"L@^J%^T&Y]M+=FI])^TMT8E+"Y+U3AGO9!WV%HSEV94\_*N02?@F]^J;"05 M0#/743I1[<78P??=V/VXIFKKW;:E[BO=6%N-MV,[8+SW6_5T?&0EE@KCK=_) MN?J=-/I)X:1ES62(&/>2#U@!%'*OY:F1$.Z/V8;_ +AVG[5G1/8&^WLU*[2L MW7NG/9VU;4M>V??]_=[2W--UM@+1_L78+\%OK+58 MU3*J?4R;@SE4YA*!">HLH?R^=0YC!R:PZXZ,TM<]Q[#U3J^IT2[]@[= MB+]T\TW9MM2MC87&P3K^$>$A;;;XQ4J[*V7:A-9!OKV[V=%P0%!D)>*>NSJ? MC,H8WC@=A:B"*J!VRB9#(*)&0.EQP0R)R"F9/RAP $$@\S*-TITA6[AJE6*>4%XPK[O\ *H&:@C+'@[7_ "JO(K524O$(*P@SGGK) MS,M0(F"3H@))@0,K]I/;KZ3=U)FM67L[UVHFU+74(YU"5ZXOOSJN71A7GJQW M#NL'N--EZY9GU4KT17= 5&$T7KF!JO M5BQHV[KQ6Z_7VT#!ZDLZ$+,U\LY48J(^B9,Y%6*L3]-50Y%!6.[554\RIQ/@ M665Z-=09[4VV=$SW7C6$_I_>NQ;?MW;>O)VNH35;N^T+Y,HV*UWZ5929G0IV MJ3GFR3TKU R*S9TD15 R1R%$ MO5GH-T[Z4#;5^KV@J3J:5OGY>6Z6:,"7G; MI:6T.4Y8>-G;Q;92P6^2AH$C7RY$@*4@"98YS@90 MYC"&KFT_:9]M_=FY'^_]I]/M.W+:TW+1<_:+!(PSU"-O$]"G34BIO8E-CY%G M2-BS#(Z)/(YG8V07_" "80 ,#L*211012;H))(MT4B(HH))D31213(!$TDDB M !$TDR %* ' 8'6>/LS^UN:?O-C7Z1Z0>/-BI6U.RQC^#D)&I)+7IJ[9 M6V2JM$?2CBDT&14HF$<#8V;Z1=4+(WVRUGM'TV61WM MJ.G:'V^#Y.274V!J'7\?*15-HEA6-(>LYAX"/FG22(E,1?RK&\RAAX$ BO8O MVZ^DO;.'UY"]A>N=!V.CJ6+&"UI*.TY>!M5(@#LV\>XKU=NE4E8&WQU=?,VB M2;E@1\#-T5,OK)GX# R.TZB]8X[KB\ZA1>C-;Q'620J$C1'NDH:M,8>@N:K, M"J>6C%8>,(T()Y1RX4<.'/F^J6=G,X.J*QA4$.)]U ZQR1>MI'^DJ"Z)T_%D M/6--6'**>E?RVL,Z;'A1TP4 D<1E6HULU3*8% (#9(X!ZB1#E#GO/4OK?LNQ M;;MM\U#4K19-[Z8)UWV_,2;=V=W?M)D5GURZYG3)NTB*5X%;1(&\B8)J"+H_ MX_AP%SLO6/05PK^C*K9]656:KO6>XT38.A8EZU7.TU==-8P+ZL4"Q58A7!#- MI&JP$FNU:F.*A2I*F 0$?' \]G;7VQNX&]-P=BW5AZ3>V1V,N^VYN^1&B?F=::=BYY^@1L^GF>N*=#U)*<>MDU5TVSN8" M)^I53*HQEW ML,,=-2,GMA4QA(M*-L2:9G2*)74Y&R"X^4.3#Q@;45_KMI&K;JN/8R!UK6H_ M>-^I=;US:MFD;*KVE_0*BK]17J6V>.EUR0U78.P!P+%B1LV6?\SSV'\H?_ )(; M9OU'UG^9 Z^_,O\ +@=@ _\ ^LA-?E/YF#K_ !P7]7\>!DK8/M]=,MJ;HMW8 M>_\ 7VC6+<]_U#9]"WR^+EF&AW2F;'I.IZG6+[KK0<-U=HMKC&KA.5J_7ZO2T?. M0FJ8M0[E1-.J1TO%-UTTC%,H!TBCYQ^&!I-VWZ9SCKK]N^C=.=:]9&-SWEO5 MGO3L%JOL%336/2G;=274C6NV*CM!VZC+8[IT]LF%AF'T]CCV"JT6]C&YB)I@ M8ZI TD]OSVP[3J3N#!]M;1U+ZG=#*9JW1VQ=1:QZ\=:;[);KM-TN.WI^HOKW MMS<>Y']!UVD_:Q%;H[.(KL,FW?*-$%E3&61(4J)@[KMEZ7U/N8^N5-JT.!O1 M]1;1JV[-9&G45UAI6V*0G(I5*^PGH.&_I3\ G+N0;G/YTR@L;D@X%GK?6_0] M2@MWUFM:LJL+7NRMPO5_WW$,FSDC3:ESV; M*OL"QVLAW9S.9*V5Y@BT=F2, MD4R28 4"CXX%BN/4#J_L3K?$]0+QI"BVKK' URD5&&TM-1[AY2XVMZV<13NB M1+-L=W]72O,9>LF)#F2/"+LV*J91BG\$HB0[%TT,@Y9G(4R*A! !P,4]=.@O3/J7 M!7ZN=>^NFNM>QVUFQ&&T%OH7]MF]C123)S&H05YL]ZD+/9+576T>]702CGKM M9BDDNH4J0 /6K8!MJ:(ZHZRUML--G+QT):8A&$=RU:W L,@^EE7%UI,F]>U,L@YF9-P\5=,V+995ZJ*YE!5 #@%CZ MT]%NGG4&2LVAK':8D)N>MLE ,U$UV-8"V7":LEB8U-DJD0 MR,4V=(QZ9TR""/F(40#)5;ZP]NH&T MS@[135+%,5V\?ZB9#"D(D( M)0V&N.J=9;*L.KK7?:5"6JRZ2NJNQ=234JFZ.\H-Z6A']<5M$ *#E!(DF>!E M'#416*LGZ2H_A\W @&.F?3SJJS3AD6NB*$B2O=DY7N+!E*TD_+&=I9L7II?> M;7F3$0O;\9)?SJCYFW^*;A$/#@)H\ZX]?Y38NR-N2FH*)*[%W%K1CIW;UCDH M@KX=I:NC"J)1M(V#"NU5JW;H=BW5,@D+YDNN1J84 4]$?3P-;M.^V?T6ZKW9 MSMWK;U=UIK+80Q3Z"1LL4C/S,I78"5.8\E"48]KGK"E0(20 QBN&D(1@@JF( MIF(*8B7 R%OFU;\K&LYF;ZQ:ZUSM?MW#LJ$I(2MMCJ M_9':1H1 X.2M ;!]>5,R *HF.4X!@OV\NI#'I%U$UOUY=NJ[8+8V/;;SN&>K ML2G'5:V[;VI8)&W[&=PT0HT;%3J35_*A$1:"R)!"%CVR9TR\"0 OFB/;!]OS M3NVB;UU3U1U'0=FP[N4>0-BA8B263J#^Q>I^>/M>5V4E7]3UJ]EP5.5PM ,( MY0Y3B4# 41# R;M'VV_;_P!V;E8=A-M=3-/[ W,R3A4U[O885VJK/C6R(DK: MMU@6TDWJVP'5<(U1!@M.,9!5H""0)&*"2?E#:/5FM]=:0US3=1:DJ,10-9:\ M@VU:I%*@"K)PM9@69E#MHN-(Z7=.2M43K'$/.H=-!TZ!/_ M !5#^8_F"(=;FK)&U9=?ZEQ4JM+ M6Z:L;NEU%=< ,>+AS,&!^ R0@ 9YW/I73W8JC*ZRWKKFK;7UXO/UFTN:7 M=&!I6NN[!39AM8*Q(O8WU$47QHB8:)KD26\[=02^55,Y!,40PEURZ)=-.H-B MMMPZS]=-=:>M=V:(Q5BLU::2CR?6K[5V5^SJ<3+6*5FWM8I3-ZF15&$BSLHI M(Z9!*W#TT_*&-)?VO?;GF-U'[#2O3C2KW;BUQ2V*[L"T$_""?[%1<_6H[!DM M<)RQ-8R5Y(]_Q_S5>&4?"X_Q14%01/@3CLYT9Z>=RG]L%09/8J MN6>;&?A;9'04FL9Q*5D;73YJN6)_4Y-PH91Q%.G*\TND'3 MCMVKHKKC9Y)I-6O4K2'=)U^W3S&8NC2$@^D'2>:GK1UFZZ4/6-SLL,WKDU=V/Y[8K>XK2"Z; MM*J,++PNN+3I_>6N:?MC5 MMT:$96BB7N$9S]L M/1?J'TM2M1>KNA*1J)_>58]2Z6.')+35SM:<2020[&P7FVRE@N,K$PI3"#)D ML^,T:>8?23)R.!6L>EG4V(HW8?6D;H'73&A=L[5<;MV1JK2(41BMPVW8# MY3]O2(Z*HM(3Q">94R!D *H(J$ AS"80DLYUDZ^V.HZ,H$UJ.G/Z3UFM>MKS MH"KG8*HP^IK?IZ*7@M7S]/:MG*)6+ZD0[D[=AYQ4(FF80,4WQP(M;-#:J;[L M;]BTJ# 'W&IK1UIPFRCH+FL376#JR$NCN@^J+@61J\\M20/C)BB)S+A_>\O) M<#2^A^V)[>VK=PL-\Z_ZB:>J>U(J==VNOV",B)08JIVF2,*CZTTJBO)=SKVE M65PH83"^B8IFY(?\1#E,'.! 76MZ53]J;IO$!4HFOW?<%Q:6;:W%T>I/9DVZ*=U3U1#W MZNDE+G"3Z$9*+QM(NL@Y12&UTJG/Y5U1J9:7Q5U@^OC(QJZ3 1],Y.1P.['< M&G]9[^UEKMB/1VBAE6M)FYJH3 M5?DK134%#G$D5)J/&!14/PE^,_F#<:C46EZQIM8UWKFJ5ZBT.E0D?6ZC3:E$ M,("LUFOQ+8C2,AH.%C$&T?&1K%LF4B2*292%*'@&!HW8O:9]M^W;@L^][1T] MTY8-E76<>6FWOI>%>/ZO9[=((J(/KI.ZW<2!]:REV=>J90\RM$'E#.!]85_6 M_'@;IZNUA0=*:YI.H]65EA2];ZXK433J-48HSDT76JO!-$V$-"1OUB[IR1A& MLD2)(E,H;R)E H#P 8$;UGH#2^G:/8M:ZTUM5ZI0+=9;Y;[14&; ',#/V/:$ MQ(3^P9*6821WJ+TUMEY9RL]3. HJBL8OD @^7 U7T7[4GMT]:-K-=W:+ZCZE MUWLZ*_.?Y9L<3&2+M.B_S$"I9W_+: F).2K6LPEDEU$G'\OLXWU$5#ICRF.N^RUEU;4)K?6IJS9Z=K?:KZ,*K;Z=6+DBLWLT-#27F 4&KJ'45B7+E:-4.HH8R BH<3!D5'J+UD:0.@JK' M:.UU#5?JU9&EOZ\5N KS6OP&HK*QA)BNMIBF0T*#".C79(>P/D1'TS%.+I0Y M@%0PGP, ;%]J#VXMM[JLO8?9/3W3%QV_=&ZZ5PMWGTIT3IK:G7_ %/URUW4-3;SBIV#W16FS.0DGFV( MJRPCZM3+/8MLFY"3N5Q(Z@)-PS*:0D'!T&ZYR)"0##R&4I_J[U]M-/T7K^PZ MIJDM3.L]OUG?M"UUVU7/':NN6FXEQ!:OL-73*X*=M(TJ(=*-V1CF4 B9Q 0- M\<#7:Y>U5[=FP]W378F\=1M06G;-GFF=FMVVMN9,IRRDE$.G_K%!3U?4 #8&9M>],>KFJ7VCI/7FEJ?59#K51KCK30[N M.2D!6UA0M@+QSBXU6L'=/W'T\3.JQ#;U4U/4$I4"E()"AQ@:4;4ZG]ANU/N/ M=>MN;VH.DZKU,Z%3][VCU]E(6VR-VV]O#<6PZ%#5*$E;; /J;"L-3U;5"B\F M]^E;RB+6(%BSJNMJW*R M?KAHG=5QV_P"X M-O\ [%Z@GE5)B<G]D9KM_64B-'@EANS%B6FUYK' 943T=J1+=[KLDG0H$F]7NK6FDW6S@05_F=?5#&UN MKRSHJCGUO1&";VUZJ_*3T_,"Z@CYN/# RM@,!@,!@,!@,!@,!@,!@,!@,!@, M!@,!@,!@,!@,!@,!@,# F_\ LQI[K'':ME=R6)Y7&6Y=XZRZZ:_59P,Y/FE] ML[?EEH2A0#A.#8/U(MI*R*!B*/G(),FH!YEE2%\<#,=AG8^KP$Y993G9-1JTKE;-S"1)(AU5#<%*43" 8$'TIN&C]@M2 MZ\W;K5U+/:!M&JQ-SJ+N>KTY4YEQ!33A'9T3 )V[MNBLF/@ M8H8&4,"/6ZT1%(JEGNE@4=)0-0KTU:)M5BP>RKU.(@(US+22C.,CD',A(NB, MVAQ3003466. $(4QA !",:>VO3=[:JUUN?7;F4>43:=-KU\I[J;@9FK3#BN6 M>,;RT2M)URQ,HV=@WRC)T05&KQNBX1-R4Y"F 0P,D8%JDX\KI/SD#_K"9?P# M_P#/ #Q\AOAR)N/ ?E@1 PF((E$H )1$HAX^ AX0 <#[*/E'Q ?$/# Q!N'?FMM$&U.78SRP,QW9 MN:EZ#H 0%/L]N!WLG8"F8!Y*)0#X8&.I^@I+^=W!"1JM^(ZC$_(-E/F((& M#GT%#?(H_A$<#56U;FIE%W3K/KY9U)]CLW;]9V#;Z+'HU2POH%Y!ZO0BW-P6 MF+']/S_?@5:;@0Y$/B M C_']^!6)N1$0^/\?C_3@06L;CUC<=A;-U34[Q 6'8^F I?^;-/BG:CN6UZK ML:'>V&CM;.0J0-V#^RP$>H];M_4,L#7R*G*0BJ8G#)0K&,F' &$,#$1U5$E#D./!R*'*8!\W]XIAY^'WX'T5T/^\/[.!$/ZQP*Z M7V'6=5:SV+M.Y+R+:HZYJMCO=L<1,3)V*5;UFFP;RPS:T97X5N\F)R11C6"I MD6;1%5RY4 J:1#',4!"9Z^V'6=GT&C;+J"T@XJ6Q:?6;W5G$K$R,!*+URW0K M*?@UI*!F&S.7A)!6-D$C+,W:*3ELH(IJD*W#K'1&NK3MWIX6![_GH&D2=B?Y4&!F08!J52\?Y=$L'\ MS"U"!!\-M_ZO^7^O];Y/\7T_3_%@9A46#P'_ $^ \_,,"F3!=VN#=JBHX<*& MX(BD0QSF\?CY2CR !]H^ 8&..QN[M'],-/R&_.T5ID*O16,[6*I'Q->KM@NU MKM%SN4HE#5*F5FJ5*/E;%9K/8I14$FS1D@<3% YSB1,ASE"8]:^Y.E.T;VY5 MG5<=M.OS^M*UJZS72J[5TQL?3LU78W;T/,3M':JL-@5V#!W++QD$X4>M6YEE MXX13*Z!,RJ8&#:OQ^(\CS\Q^?_@P.,_]W]X?Z\#BP.$3"/@/&!C/<>V:9H?5 M>PMS[&ZUF!L3 JSN"L\/#6:)^N9NF#H\;-,&TK&JN8]XF@]8.3,W9!40 M6(15(XB0Y0, A@:K=B-X:KZWO-5*[1F)"OLM[;NH?7K5YV5?FIY*9VULS\V_ MD^M.30[9V,.UD!A'(G>N?3:-P*'J'+YB\A9>PIM-ZJU1?=_;J4L4/4-:5Q6T M7"3ID!-VFP(P3-RV:"JTK%=82DY87A5792E1;-U5O()AXX*(@&X>EJA4ZW3F M;RJLE$6MA1;3/UKLBI9-^UD&J3QB9]ZY4W")RMG(?X)BD,D;DHE 0' S!@8' M'LIJ$.SH=/OYA>?Y]FT0;LH%4_(9OZ =0EV &KQL/\S_ $'\N?6!YW5JEIN6*Z\KWNO$W=-ZVF=P1NL@=^I:U]7U^R0]. ME;RI'I$.+6O-[3/M6!5UC)@LY4,1+SBFKY RA@,!@,!@,!@,!@,!@,!@,!@, M!@,!@,!@,!@,!@,!@,!@,!@,!@,!@,!@,!@,!@,!@,!@,!@,!@>4[MYNZQ;$ M[+=O*Y"]W/=&V;>]36=:HZITI[36C9=/3O65U"TN.D$8#LMM*QTAUJ[8^W'= MD='?3K"8M:+*/8G(U!NV,(D0#DT/VT[;>Y!$>T=UFE^Q^P^NZG8;H%?.Z?;7 MU;)1+6LM(Q+QY&HFE614R//4+P1,-D:Y)]B^E7N';;ZB)]Q>QW934&T/:WW M7VZA'?9BPU"[[$U;O+5.RX*@A*4.X5VE4XL=4+#$VH7!X46IF;1Z@4R $3 J M10ZZXKW#.T>YZ)[5_6NU["[_ #V(V/[8]6[M=F=C^W_K1ELGMQMZV6&[M]85 M.O/+*,6^7U5KJ/DV#^2G9J-:B^>NUV# IT"KF5 ,VI[\]SF/Z<]^Y2DD[XQ, M1T1MFA>V?4C:?.Z6P^V'9W8]CZK[BLU?ZO=1O:UL'92Z/ZBY9(,-B=A.XN MLY.X]:H&R@NS>"Z)JW2]5<6YNFDJ3T)&;9&6(-VXHJN073#A==S>YV@M+=NNG,)V7N>P-F5WW=NMOMM]?.W&X(>JW#;&K M]7]K8'6-J4N-Y.C#PU:V)=M:Q%AEFL7(OV9/JI!PU.NF9-(B&!ML?7W9CI/[ MJ/MC:(CN_':;L'UO[,P/=&1ONM^R-HI-ZM2M^T[HMA/,9H+S#46JSS^DO74^ MU=HPJG+2&E6?J-A*D[,@F&VWNT;LW3KFO=0=&]?+X;3.QN\/-A#/4%D4'#TRP%]1),P!IM+RV_O; MV[OZ-ZU->V?8;M!HONIUM[D3\0R[1VJN;&VUH?=W5G7,1L1M>J7LR)JE3EW% M(NT)-&9NH9\@X:LI1)%9L=,@@B 8+OG;_L[&_IN^LO;%ANR\,^R5QA^DJ]EW M(B^;!=)A;8G:C7-+N:CMX9H9LH:PU26<,7'^%^)NH8/OP,_U^$[,]HO>.[[: MP7[O]C]+=;^ECSHCLBEZ2TW)TN%A[Q9]G:P5LEGJMYEIVGS\RXU3.(4]Z62A MVBSD%XP6 $WB*?I&,!3#@:1)Z'[6PGNC+^VZV]T M+O3(==MI]'C]QKO<)VVZQD.Q\5?:;NYQIMS4-3;@2U:U2U3KZY.)UI+R3*.B MO42&-!HS4;(+GX#"VM.Y?;J/Z[]0*=8>QFPK?:M=_J/E/;ENFV97\A:WW>G6 MV@7S9T*E ;87C(=I&2[VPQ+1FC(KH-VZSKZ)(YCBIYSG" ]CM^=PM&;U["VK MN5VF]Q7H]=8GLG.R'5WL'4-0Q6^/9X;=:T+O%-]9U3;='UO79*?++SU*.=K8 MW-D=QLHUDG(.?K42(JI8&PWN,;-[5U7MIM.X;>V?[EVI^BKK3^J93ISV ]L: MM5C9FGJ#<'-2D9';%Z[ATN!K]NVC;6*=O6:.(I$Z*\ XK:8$('KK&73"=VKO M?L2-VS[6EMC.R,9VGT[>/;>[_;\V[/ZQKZE!UQVCNO7;6VLYN NHT9RFXE*= M-$G2R7$:(H*Q,BX70,BD9,42!K'-0O=VE>U! ^]$G[@N\9_L*IHVE]T+#UYF M5Z6ETED]:6T\-Y9W(T6/=+M5UCZ[:WZX]&-IU37G7VPU"FVV+ON^M>V.146+>9VF6>7BH& M,7C7#J5BFI4B3]\6\NQ-IUW86^]162_K M1C&(?7Q'2V[KSK:"M4['1I46",_+U^NM3/C(D(1=R!U> ,O=:ZZV2I:]O]HB9[6=IMVV=#LW--DMA5Z/K$3(3L9H^3FD M&=:21>M 95UN=HX%T!TZ=H+OVIZ>1/2[KV][4]\=X7CW!K=:MH;OVCJJA4G:>^]:4S5 M6FH"\7S672W7<95X^(U_!76SVU'S.%R2;FMP;%1=$3F*?S!(M6]F>WVM*=[A MU1J*'N2'Z[5GVY]^;\TKO[OUJD*7NO1?9[7-;G2(TBN;/&-:FV)6K!#.6\_$ MFDT5'D9(Q2R)#'1\XF";4J]=K.V/9[V[>O;ONKV*TSK;;/LG:U[5=@)+3LW5 M(/9&RMH%N-,A7M@B[M/5*R*46U6B2M"1Y67CVP.U(]NHT1]('!U"A!Q[+]U] M3=.^Y%Z1[&;6W)*^T%[K+BM6NS6 (!3879CHE1&^MI/9VO=UJQL3'QELG*]1 MMG/),91%!JY.,(53P\OE$,Y]O/<6W!2KQ[E/:30=Q<6/K=[;.FV.16SQ&BM6VJN>JR(NBF5:55*8P&,/E#7;6N]>Z.L[ MQU>NVL''O<]A[[:=KZMKO;NF=QNK3""ZL7/5E]=MXK9]XUWW9>,]Y?:JGN+=LM0M>DO;/MM4NK='T]. MT.!J$".GM90FT8QOL@LE1YF;V71%%7;6+95]=XV9,67U:H"=PY\Z81"!-?.W MO>_V NRUVW?NJD77>OMT[>W3<8+5UH@*Q3&5HK>O=(W*VQ5<@W=2ES1-3W/) MS)T+VO:.CL*W[034-B;EIMIJ7_:+-8XC1,4R+*GP,*3G>/N/I?J)VZ!HK6/8U/8784E126A(APJU*55PL#HY#*(%' WYZ#;2[-47O' MK+5-&J?NW[%Z?;=UQM,NX[1[G.D?R66T+MBF13"RZWMNN]T!!PWI+L]Q;HUD9M[H?2S7Y&.K+7# MUV/,ZV/M:/:--C&2DJQ.K!LO69XCZBK/P.#:.<.5S+-G0&*4@:G=S^U?:SKS M4_U"=8H_9C<3Q;I)U[]LK_LZ6NRS4-*6VE3MRUZV_P QK>$BA 1[-W9]GOVW MU<\L+8J+EPJH9)) H@4 VK6B.TW2?OQ[8$=-]Z>QG9NN]]K#N_6O9G76\7-# M?ZQ0M%6Z^R^Y*_=]"52J4JKAI1M$VF+,V3BVB[M!6+%-%4YU 565#K4[:]MM MICKGNQV&U)WR]T7>^^M'3&_+;KRR]']#/:Y[7>DHO4"LO(06M]A3.QM?(:UV MO7Z9'08M[M.#/SKUPJ*YF9%3I%37#?9Y;>TG>#W'-0]?P[B;ZZRZ)O'L[:#[ M?[1K'6F6JU/M$YM6W;=F*^<:7<[)4[;):\:/33J9I)RP(#UTRBFS,JB2:BYC M!@"H]TNZ3/K)'=24>REGDMU67WT]C^T=7NY]GK]/D]P5_0%.3?7MQLAXS5A4 M:5.;S&E1B\(P?N(\4SKK$[%4X5SN-C:]VO&UZLF>:HE*ZN0KJ*?,'0L)D$S-5$ M4!%(X8V[3=@92U[3Z]ZSNW=?O<@@XZ7:>V4\ZI>UII^[VOM;8MEW9FV4D=U= M@MOU:A7..J%!E4B@VA(99U INWOK.E151Y X:85;?N[.P?5GH,COZS;1NEMT M%^I_U'UIK\_ON"JM>WZ[UWK>7N*].CM]QU)YJIMMP$=/C'3*C,3D.LU_$=0X M&.8._P"]XF^[,T%[:O>3<^G+;,:[V)KW1\U:*%>J\X3:S=8GD)6'*5W$K*)+ M%2<$:J+)^82B I]_@&B)H#L]V[]S?:G5I;O+V8Z_==J5[?/43=TS7>O,]4* M=?YW:UYG-F02TO%[$L-,MTG4(>0"-5=S2$>DBM+.6[$AUBMT545PUJU?W,[J M[FT+TNZ1..SMTK&V=Y^YAW2Z2[#[HPM?I[3<[KK_ -*E-H6I](01G,&[I==W M9LJLU./ADIP8UP9OY5W0(JNS>L 2&VZ5O#&.N2WYO#R$JU5?MQ<*,U%%D6R1A#8 M+:O:OL5"^S=[16]XO;]O8;AWAL+VE(O;&P$';0MBOS#=LUJ]OM=G.+':&1<) MWEO,.OK@33()P5-QY0P-3.\VX.X>G^S';BU=K>PON7].Z%$WA.2Z,=F^K>K8 M+=WMP:WTW&U6O.89]VOUM3*C;+_-V=Q;4I/^:BV-+TC-#<1RC9%-,ZH;#5K7 MH[6_4(]>=R1/:/:UFB;A[/L)OUH_U;;(.+T[?HMMOG65;)5:[!NJ]//T^O\ MLM18MK<1(R2[U686(N20*D'HB&K/5NF>Y7V"]I38ON,UGW%^U]M[3-:9O:9T MKI)*1H*&E5X[K/V-L:D36YFHL**A.W6_[-K&J):%=R#F3(5=&Q$;^D!6:!\# MM'TYW9M?N =YNE2/7._6&L=9Z%T78=Y>RL7 .6*K&Z6WM3'EI'6?0U\T'%-[YV.5U=W1[9 M:-Z]]O-GW+<_8KK/K"2U.PK=OV1LEBQ8;.E:GM.;UE-[JU9';)2CB#+MX"=9 MK"8Z@M'#/DOD T]FW5E2T/TZUEJ'L)V!TYN+H=7KA3NN7:BFN]=K[6C*->W" MW\T:^V#7)^ARVJMET*9CB,D%XZ1@Q#U8ULY242< JHJ''$>R_I M?B'-XW3O M?:.[7W=KK_WRV[V,NLE15=F[JVSUK\K75]1L[2(I,73:YJ.N01 C&$'!QL<$ M>QY*W6(T?V$[ ]?-Y] M&M0'T5I?M#KM[KUUL::U8^:QR,Y0MN5*U46=U9LZFS3V);2 Q[V%(FSDD2N& MAD#BIZ@;/=1NB5*ZML]U3=@V;M/LON;LM.QL]V"WCOJ1KTK;-CA P"E6JU63 MK=2K]5U]4-?U"N.%F49"Q44V;((+J <51$! ,3]+_:?ZY]%^KN]NJFGIS8LA M4>P$OL*0M]ON63A&;4E;UG0HAG&0#9=!K]TYV%5KWLJ9E.EG365Z4:^96!S5U(^T:\EGE!>+VBY%CJV MP<+7--37K4"'8J,V/"RO+<1$GE#5;O'T)H6ONN'N 7&NZ(WGW+>=O^P.I^PF MS-0:SO\ ":_W1096EM-;4Q+8O52?CJVG(?YE:BCJ,UM4-&N%U'YQMC7G5'378R(V/OCW*-;$T25>3VK4H2@ZU MTKHS5)M8Z;6E)N)%S,S-OLI(%?Z\R;-)Q)K&2;H%#T*]R.G>K.[FHFVJ-G2% MSJKJM7FH[7U9M'64\6J[4TSN#7SX\C1MIZTLJK*2;0]NK;A94B9EVKILNV<+ M(+)*)JF+@:UZ+]LZ,UWNI[V<[!=D=X=W>PJ&LIS2U*NF^D=:U^N:QU19W;9W M;JWK[6NGZ+KVD0\U>!9HISDVLV<2LBW2*CZJ27F(8-%'?L':SD-/1?5V7[O= MVW_4K7MS@KQHGK:XL>J25'3DS7MAM-A1+0UG2UJG?=HUZ!=).&,3&V61>L8U MN[%1G&MI@BDW'3JJLC]:Y= *Y"^B"1>2B#MKU0H_<2@T'7E_L=LK$3KS?FD MNPT4]IQX9%:D$'H, M_HQ$!1%3@X!JG&^TOHV+A:M!M]D[:,WJ?NBS7NO,5U%J<*[C>$Y/S]A<:Z=\ M5DJ8ZI2=V)4A"$*67],A.7@CR(AC:]^S)5[63>&M*WW4[?ZTZ?=F+[<=B[SZ M;U.7U6_U[9)79$H6:V76JALBV:XG]RZQUYL63%8\I#0TT@CY'CA-L9NFIY0# M*6S/; (]W'=-U=6>XO9KHU-;:H^NM=[HJVBB:FM-%OU?U-5RT;7LO%5[<^O= MA$UQ?:U2$DHI&9@U&JQFS=(QTS+%,J<)1J[VJ^K^F;3TKF-<_P XQ-9Z-:0W MUH?6^O91]$6&N7BM=C@@%MF3FT',I#'EIVS2\K"JOU%&RK-JLZD'(J("F8B9 M UV:^R#K(E2B^NDIVY[I&@:'; MJE)%@@I%9BNN\;;(RHKU)LTB6TLW=2J-N7,^^JVQ_+6 MNUM6U:Y#(KQ"5_J]E@*DL((A%R:20O/\?D! I2A@RF^THE6K)HY#>7;#MUV? MTMU;M5;N_77KUNIYK,^O:-;Z$V%EK6Q7:S4O7M=OF[)/5S00+ &L5(>T2S6"IGC"6F)C7[QB]7>PIIE MA)182!56)0#ZANJGP8>2\\" 8\[-],-;]G:/IN!E+OLS5.R.N-D@[KU\[ :C MFXV!VUJ>Y0M<+4G,M$.96*F:W-P]KK@&9SD-(L7,7*-C 11(HD3,4,'57VSZ ME^6=G)7=_93?W9;=?:GKW9>K=NWIL@-<5V8U]I*S1$K'.J=I[7&NZ=6=7TI M)*7/*KK'CGB[Z1(4ZQQ(*B9PREJ+HCJW3>Z-";PK]TOTI9.O71B#Z#56)F3U MTT'-ZP@+'5[,UN5A*QAFK\U^6>51!-0S99".])0_#8#>40"5ZIZ;ZFU8S[G1 M'U]@O5=[S[IV;NG<=);/=M4" UO;:97DHZ-9'_ )16KD 4$RO!KW2>W]#&:-IV_IC98;$)M>1VK(,G5VV839+9O$21[ M--5ME!)D=056C(V*BEVJ:"[%M%-3D,"R?GP,9T7VNFL1/Z/;[@[M=ONS.E.L MEMK%YT+U[V].:Q;4VM6N@MS-=;2NPKE1:#5]D;M-KA 2C$)6&2613.F0RY%P M Q3!LMK'HO3J#4^[=-KD[L.:C^^.V]W[CV:]D"0AGM1L.^=?Q6NK/&T4S:': MMTX6'BHA-=C^8%>+@X,853J$X( 8X0]H2+:-?;TZQ[8G;9$U+<,"RB7D]1W;*+LE6?PMBA[=79ZO+23*58G?0ECK[1 M@43H&<"=8P8JL'M&=;[7JSLOJ^> MMVWA/V+[N6+W!8G9%?LD15MH=?.RDL-94@+AHFSP\$D2 5HZ]9*,>:00D554 M7;E!T99)7R@$MZ^^WBXUAOR*[1;^[;=B^Z&\:;0K!J_4T_NHNLJC4=14NV.& M2UN-3]<:8HM J3BZ7%&-;-Y2?D$7D@X:MR)$%(G("&<>VW4FB=PZYIFLWVR6 MVLLM(=F]&]IZXO3SPZ;F6NNA;,>TUFO3@S49*)&JTN]4%-^5 J+L4@#TEDS? MBP-8NP/M1:/[%?\ JQK^;=C;6A/_ %9?3^O-,V^%>7J! H)[#F)1/R//IUDHOTA'TFJ9O' P_+^TOUWG]0]AM22U MRVZ4^^.[MO\ <)@MFP,_"5O:77WLQ9)6#F82X:/L<; _2P_\AOH, COS)M(G M7;.G*#L5TU1 @3[V?*5L:$[(/\ LYVL[)=H=T]CNM%EZA.-Z[!0U)5YS46@ M[6^"6G:MJ"@:YU[5]:P,M/3:2#V4E'<<]>2*[9(#B5(#IG#)%@]J4&VX2;ZZ MZ=PNR?4>_P!JTIJ30&[%]6Q^D[6RW/1-'0SBOZVFIB,V_JO8,?4=C5Z&?.&R M,Q$IH 1)40! !$XG"SZW]E+K[J[7]&UG!;>[ 3%LU7I>\:0_HMCGJ:K%HV:*CI!RT=*O852;C)B)(_349E HKM5TP 1Y*. M!$M:=+=?:O[57_MK#6BY/[QL/KQIKK?*UV36A#51E4]*2]KF:]-QZ32&:RY; M%*.+K4V^*K8 M*W!;CT5V"V9LW4C:,CNQQK6*J,UJ2R6Z+M)H6L4;5U HD'0 M&+ LZ^R]#=4]J:@VCU3 MTG9[+J5G4=/NM,7:)M52A99_7=4P]EVNQCH6-4KK ;$\>!$0KQ8K(B+D$7*( M9M/:/KQJY_J*7HU_L=S@&M6V+.TJQ;)U M==K[IV6V3 LR(S2L!)( N;\:14! GD#*CGVO]:5GL7U#[$Z$VKM'KN]ZE:!A M>I;+75$_E&;H&TNKM>GJ[9(C3MX:W:N6&::LFLK66QOS2.>-9,Q0Y%7U *H4 M)5IK4FL/:6Z&-M>5..WYO+6VASWFQI1=1HI]L[SLY=I[?L-ZEVT+1=>PD4M9 ME(>:V$N ),F15$HMJ*BGG%-0Y@U*]B+HX7J+ULV]L2:U18](7/N!V)VAOUKI M^[ 0+UI#1\C999AURT79DTU5TXU]K[6OINEHT!_]IO/+0Z<[;WI-1-@V=9"6.US=F;-9^5@X:OQCAM6FLN2+ MCRIM$A2CF:!#>$UR M\^4__$'']TWRX' B*Z2K=44E2"0_R,(^7SAX^)0YX$/#XA@?)3!P "/C_3\_ MMP/OGCX8'*4P?O' Y $/D/C]PX'T!Q#[_V M\_VX'(!@'CQ\?WX'U@?7G$ X\O@'A\OA_P"Q8'V"@B E-X%_X1\0'[>0Y$," MC<1\4Z\',>S7Y\!%1JB M#HO5>!^;Y8H_LX+Y2X%:G3:LEP 1B:@!_P#/E'!Q$0'P'@% ?WX%V0BHAJ) M?IHQ@D( '!BMD@$/_&],QA_?XX%Q]40*)2AP7P\ X !X^'@ !@<8F$WQY#Y< M?Z".!^8'X(@'QP.,3B/(!Q\^!^'^O ^##QQYA_9X\_U\!@,!@,!@,!@,!@, M!@,!@,!@,!@,!@,!@,!@,!@,!@,!@,!@,!@,!@,!@,!@,!@,!@,!@,!@,!@, M!@,!@,!@,!@,!@,!@,!@,!@,!@,!@,"E=-47*8D5 .1Y\I^ \Q!^/X1'X8$1 M>L%F8^8P"9(1X*J3Q#_D\ASR41P*,@B(^(C\/[,#DP/T!X\0P/L#_;_#_P . M!R!R \\\_MX_U &!]^ A\?V@/R\?#@!P/H3"/W?LY# _?. M/W?Q_MP/LIA-SS\N,#]$P!X"/]>!^> MS8(LP_ 4#*& M#E14>/,)AXY O@'E*(_+ KL!@,!@,!@,!@,!@,!@,!@,!@,!@,!@,!@,!@,! M@,!@,!@,!@,!@,!@,!@,!@,!@,!@,!@,!@,!@,!@,!@,!@,!@,!@,!@,!@,! M@,!@,!@,!@,#\,4I@$IB@8H_$! ! ?V@/QP+ [A2")E6H^0QN>4A'\'/'/)! M'Q ?#X8$<6*JB<"*D,F;^[Y1 P M(_/B/[>?G@ $!^ X'&4#*J>5,HG,/'!>! 1^ ?, 'CGYX%^ M:0AC""CH?*7X@D4>1'[C#\.,"1II)I$ B9"D*7X >'QYY_:(^.!R8# 8# 8 M# 8# 8# 8# 8# 8# 8# 8# 8# 8# 8# 8# 8# 8# 8# 8# 8# 8# 8# 8# 8 M# 8# 8# 8# 8# 8# 8# 8# 8# 8# 8# 8# 8# 8# 8# 8# X%VR+D@D6(!P' MX"(?B+]Y3?$H_LP(Z[A%""8S4WJ%-P/IJ&$5 X#Q IA\!\ ^[ LITSHF!-0# M)J"(\IF 0, ?(?\ A'G ^ ,(#XB(_=S@<@& ?CP'[\#Z_9_;@?13>7GGQY_= M_;@?7J?=_'_9@?H'#Y^'\?\ 5@?H&+]O\!P/O@/M$/W!_K' ^1 ?D8>/O ,# M\X-_Q?P# <&_XOX!@??A]H_T!_;@?(F*'S_A_9S@?@G#Y>/W>/\ 9@?/J?=_ M'_9@? F$>?'^'_@P/S]O^G\1P/P1 .?$/#Y'[\#Z*)CB!"E$3"( M%^8B/(?( <"[-X1=;Q7$6Z8\#P/ JCX_ */!?Z<"1MF3=J7A), -XAYS?B M./\ XP^/ _8&!5_Z?Z!@,!@,!@,!@,!@,!@,!@,!@,!@,!@,!@,!@,!@,!@, M!@,!@,!@,!@,!@,!@,!@,!@,!@,!@,!@,!@,!@,!@,!@,!@,!@,!@,!@,!@, M!@,!@,!@,!@,!@,!@,#A6;HKE$JJ93AQ\P#G]@&^(8%D+93R?/R* )B MC_XX?B# LJ\>Z;B/G2-Y0_WR\&(/[!#X?O\ ' HO,/'Q'C]^!]%/QS\_W_#X M_MP/L#\CQQQ]_.!]"^!G1^ #_S:7(B//Q Q^./ /AQ@7MNS;M@X13 O/'( MB "8?O$WQ$?OP*K 8# 8# 8# 8# 8# 8# 8# 8# 8# 8# 8# 8# 8# 8# 8# M 8# 8# 8# 8# 8# 8# 8# 8# 8# 8# 8# 8# 8# 8# 8# 8# 8# 8# 8# 8# M 8# 8# 8# 8# 8# 8# 8# I%F+1><"V*P2 \^FJ MJ0W'X0'@0+]OCX#_ $C@6Y2$>%\2"13_ ,8"B/\ 3R'C@4)V#Q/GSMU0X^?E MY ?V"41YXP.(04* )#%Y#@?, E\OVB/(>'&!\\&#_>Y_P":/F_IX'PP/SQ_ MXC?L\ '^CS,'F,/[Q' K0 M ^ *4W/@/( //\ M2&!QBV;F^*"0_P#WLG]F!QBQ9B/(MTO'_D@']7&!\_0,P^#=/^/]N!^_0L__ M ,72']I>?Z\#D*V;$#@J"(!]R9/[,#E*0A/ I2E#X\%* ?U &!]<<_;_ $B' M]6 P& P& P& P& P& P& P& P& P& P& P& P& P& P& P& P& P& P& P& MP& P& P& P& P& P& P-9-Z2.SHR]:*84C984V&V'L-Q09^,-3*]8SJ)-=;[ M-V#^:L7TL8CAH^6<4ILS,3A1(K=10X%]3RF -8XOO;TQVT8:D5]-!NE,%=JNT2BHB;U@2#.=T[ M.R$$RT7,PE+=/W>Z:?$2\54)BPQ$(DQE;;L#1%'BF\Y86,?9@2"$5VZ*JRC$ MCE)9-NH!"J&,B(!@ECW5V.K=9-Z[J%)9U=Y5H!E7:O,['95R,C[=%H;EE]D/ M['L)]3' >0$M3K,X!%)N0KXAO7<)M0!G3,9LJ*[A HD$P4T]WS=PM MB@:2KK:&"W/[C(:XL#-O?9.2:5NWJ7V\ZZK3E)VEKYLUDJS,S-*,N*CQ:)D! M:JJ?3M'"C=0HA9Z;WMFS5^%=VBH5Z3FCU:HW:XBPO,?#Q#>)EM>:(G)2,U4F MY@EWNP+,,UMSSH1+@[-7@@(B[\Z[0APS91.U[BR5G9EJLFN5*^QHNIR[HB6D M':T+9(V2FFD]F1!&JZ!H.OI0UD4=:Q6TU/W?"V])&*O-M@ZC7&]!]"J1R]]MC9Q.)N9.*43BCLVIFY MDE7(OF8*A"77>BVMPH\S+:YIE0KDI7&^Q;$,KLI646/0;)H_:FSZH1 M[5C:59C6JS=\W,DZ03;&(9!96C(ROZS;J6>1M#_6Y:K(W1 M2'K:5G9V9*-&<<621H"-N:QY(Q4JAT%H1)R0WF3] 3@4Y@I67N+L'_U#MOIN M?+#H5:%?J23NSLV*;2U3>NZSL)".D5W4*G%H4EJVM*+9S.HNG"K<$E71X\&I M!5 )A'=C-NRVLX6TQ450)*XRG;.;TJ2#9V;ZFGKUV,NECK?TC>]-89=93T6L M054T@6*,Y$2&(+,JW)"A"T_<71=-I"0C]*3SAA'4EM-KJKVMHQ$+6YU9&[3) M @LO _EJ]:,SDR,"RR+A9R9T J?EX-BG6($@>=X)/^<++1W>L)&"6JUP@J<_ ML;*PH2+-2Q,=E:PI5O8)M9RLPIE:\Z-?1".?H>LY<-DRJK-V)G#;D)Y5.W$C M,ZDVELR[N6C^:K)04-<$JDI5KI5*A+6UQ.&G8)&6:;&U17K^R3 M8R4#55W$*YAKZL2)DDCG6.8B2[AHU361\P0L?<<>O%EI>/US#!5*FK+3EN,U MM4K)2UCICC1^R]JT]6C)R%/K7KSLDZH!B."J)*L!:&!9JZ<)F$Z890KO>9:4 MLFMJ[/:I/5RW2XN:7-S+NZ&>Q\%)+3=?@:\I&M&M2_/7:%A?V1!)-69:5UN# MHAVQ%5EA2*J'/>>X5FUO>MT5J;IM*DV&O)>PRL,J;8A:N]=:_I.H]0W^S)*% MDZ\^1E-DRDCLWRPL0D*+=XW15]5TW!N*JP7?T*MT>3C)YCIM M^Q;66P/Z_/2;N_V/:$1-QTAQ!3 0L2Q84]JK]6B@\ZZ M&W=D5.CQVK9R)B[)$PAW-C=S:"AHBPR^IXW;AF/T!HILREJ^A$R161'[9\=T ML\*)OH2M0,X(&&5.VNV:5>+G8+@C+2FMZ]8.V9R1"]6I47#6"LZ"E+:PB8'6 M%EB+4_M\KLPBD(T4?LYF.;-U8M.4>H\D9 (A/&G?)XJ6(1>ZE:0\A_,=:@;( MTF=E-(H3IVW951UO$.]=I/ZFA)7IXU=6PCN18N6T*Y9))%( *FYZXVU8(*C+2<7'O7,!,Q=DU^V274^C=. M%RNP(1KYP IPBLM'9J7UMN MND5*)8NG= K:4#);ZFD*I,S;"NQ>R9L:A23/[7' >(HI:XNBYGY-21\%8EN4 M">7U0/@?6[.V$EK>TW.EUZG0DF_KD0U9-W\Y.J.F5K#*@Y/4(YI)6N5L>VB."L'"K!BBU1(D#DBAB"X#,#'N/=969@V M<1JR*=R5W8MEZA77VR6\?%$C"?\ :!?'L,[8DJ$]D(^0>L-'+E,P1:ODTOJ4 M.%?,"_ 3'4?<9KMK9%0IC"D-(B'N]?L4Q$R#J]1SJXL5JM5M>6:1+/T!"'*M M'0T@382*<>_)(+D=)M_6,FD1PW\X8X6[@WK8%CUM4]?UVLU;^<]FT8KF8N->'3+%KG=D3;+K@5T5TU5!$*:U=A]T0N^ M[-!-W2Z&O8K>#?6#1:3K-)0U\,4CHBI;-DXE:X?S3_/[?:<@]FG(PJ*D4,2^ M7*@T$XF.8<"@)[AQ(YH9@\UF[D9M:'UN%0\ME.JO=).Y)4="3D9$M>ILI$UV M)@W]U1(Y3;+R$FDN*:2L>W%TV X9CGM^66WU;KL[@7S/23?>J\_^<6RTHPED M-3UZ]6Y&:;U6(4=.D:P]GK2[CU!9N70&(:/:.!!L#@Q"I!C]_P!X?Y-BQ^N8 MU+:S.NUUJ,O>:?9DJFI>9Y]4+K;(F9H.O9)M/NGM"=M:4=)]+!*G19K*+J-T MW39FLJ FV8V-L35U4=N MJ0YA(FWR2>YF*5-)-V?:L!JN"_EFUK4@$)FNE?V))U(OW2$<:.^F(W-/#K*;@ MHK5].F[U$+/)A$R]HAH5Y<(\["0:.HN.<5N?5I@F#Y0KEL=0)4;O0_0ME5K;C3;Y1O99ASR_C;@5\HSJ1]NR^F8 MJ;*1>KL(IQ.+V"!3V-9]:TPMBW1%5Q\:4I4[:X*R3.RH@U3D)'7=>75IZYHI M=$DR:14=L4#D;+.R% ("GWUFI.(5M%>TH@[JR5?L%A%W,;.:Q$P+>EZF6(;4V7:*%3K=X^FBU2/3)R+ML4Y_IFJY7! JWO?5)J2:*&OH$SP\];(.DM M$]E+2CF76IFTK#K*61M\=6Z%/35+F7PUY64CF*+66,Z9)N?44;BS<"4/VO\ M?%U8Z[%7=AIY4]+F(=H^9NB7]DO93R*?7^G=CY]D6O(UHS-1E$46PO$4ER2! MEGD@Q(0K=--P"J09>DNT!#ZSUEL2MU:(=(;BM<[$Z_5MUX0I-2>52/BKM:Z] M=YJX+5^8+#,;O2::60C6X,G"ACR+=(YBE!58@8)'LWM^QZ*[(;I@TH^$0B;+ MJN(TQ E9QDK-1$-L:O5KJ]U$?;=6-8MJL351K5I/4DKLF M'5DIIS48]-S>$E(\420)$OIG9$E5@D2(I*F($EENZ%L@V'YXMK9O*(^A?HF" MBFER;(JVE[0]LZ]U3,6.1;$J;R9A3%DK*YV4PID50WC.K2$4FL2_FGR&C4Y%VUV\EZ^QBXS1]*O-;9/3MF\L]M,];=HPKXJ1EG M::LBU%K5&)2()I\D4$P^8?4 #"#7?\ 9[K2NK3:/V=1Z!);DUA_.-ZV0+*$ MF647:HRB4^R#286,E9,(&,F+,XL#Y\0CPZYTXR%=D23$_P#CHA*+UO\ M-?U M7K*P5.4I5WL-OHNP;E_-D>QE8NA6F[U>&G9;86NH6P-G=E[JUG1KQ1"P^L9-U:)9M;X6V, MSVPJD56IF>K4JRAW;,\0HF=_)1A'#9=P@W<$;CY'#9!?SI$# .D.Q>PDM=:W MV7NEQ*_EFW9%E%Q+BPMM54RH1 JZ_P!D;$/-5V2K5FL4P]AG*-*2CTTIT(YY MYW22@$,8%"8''']\W+]BPFAU,T:0-C3CHVIR3K93-(J]JD8+3$V5*V":IE9U M.E,R;E1*YF@7>J()1JZQF?D42Y"TU;N==Y&+?K3=3K:A:[>BQL_-UF]0KM@L ME/;^W+K2L5>!4D(-"&E(QM!ZI4%Y/.'L8!C+$4*BF(K>B'#$^XFE**4E@33D MHM.33Y.]]IQ^YHW4^ME+*FJ>P),Y$E4JU!M=C\WNOJM4Z#/P,6:F/&K"3MKZOSL['S.H^QUYL 2+S^7)Q."09R6 MI68,UD&[SU1*=)0"%6,HW"^Z4[C--U;04HD7K:?A8%:(D7L=;)&3;BL>0AH> MH3$DSD80[%LDBQ72MZ96;ED]D!5!(JBR3=-P@8P8+O'=G9UDB8!'4U4I4%+2 MK^.MB+F:O"$^(Z[_ )6W782P=I9L:FX"D;#?2.GS(O(PP/?IFCA8J3OZI%4S M<.:C][[DG&-ZS8=7KVRX1,14H.0LX69I5X2P[(F7&L&,BB9 ]2(E#5 [W9Z MLWK0D@X.@W*99HD#A$YPG(]UY>ON9].=UHK,0U.GI.&M\U$VYHM.-Y1U?-\5 M2&B:I5DZLT3LK1JYTP9$5W#N.<'0>HJ>DHJ18F!/:]VR6E-:[4N\A3:NE)ZT MO%#H7T5=VI&6>F2\GL:&UC*0OY!\ MDW23>$C ;'!3ZDS843I $I6[BMH]26@)Z%HK6W,7&L8QLC4=MPMX@Y&2V?LJ M1UVV3AY (* ?23FLI-D9)\T,S1-D+7^0LU]FW6]MZM%C8+@^J<@>#HM>9, M7(D=H-A=OGKE%#Z4QU$R %]UMVDF]H4S:%YK^K0-%:XJ3&6;,$[LW?3=OM"M M-97)Y7H5NSKJD<$,9L\*E'2WU2A9/SIK$;II* ; PM&][IK:(LE%ME7V/9=6S;&5:0$P\AV^R:I3OYC;JE9NU6K-(K8R2AG M'JIA?JUW>-9ERDBZW"LFLDSA[2N\OFP:[32P5;L%4U*^91E73-$NF]\L[*7V M0 JL3N&0F*1,I7 J.VB(A(]=]LK4\T+=-A7R@1X736NI-:['D8J!MJ"L5;\JUDM.MFJJ\\B^C1;Q[UV[117*LW:^F!SA M-]%]PH[>,]0:U&T*0A):[ZXC-P'2<3S1^C$:REZ[#'C[,9PA'($?F=[%?/*Z MFW+Z9Q/&+NA$I0]$ P;%=^[##PI6%CU]$6^VRUPM4!4UJA;Q7C5VT/L[95-3 M+L)I%5>;D-6C35$Q %%5-L7\JUL!99I/L*PC7B7 482P.;DXT.2H2:M@GJ M+#3T2W;H[F(=?RQADSE;'.D9R15$P!>'/N#$C)Y6$D],6!4:Y&3Y[\X@;$E+ M!%3D#*;2AUFE1%W 1#6XPQWVJG?_ %E1:,>"1LG9NP=A;-915J]?J]4CJ!5YR.:)6)Y+6<+,?:&[=:VU)RBXA( MN,Y[HQC.,YS MCUZ?QZ+RY8UPX-E7C.$.$,D<6BCENP,$4@P78/3BV.J0?H4F3E@U5'R^4$U$ M4C> D((8BEYF(B)S./I^/I_/Z)6W::Q,VO6(K$S.9CI%?ZIG\(CZ_A]4%@#: M?VC2XRQQ,14;+2;.1I+QJTG6&J4?*ILG3J0C)0(V=C&RIR)KN%7C18Z(>8J_ MU"0B54#FLDYB>L3#E^'\]XCS_B MM/F_$[HV^+Y%.[7LF+4B]?I:(V16W;:/S5F8B+4F+US68F;Q.2&MHAFR?S@U M5)G89-M#,%E6C!T28DKE.0\,5J@"*"YGHSU-5+3>E;6MT](K6;6F<^F*UF?QG'3,MG,\UXGQ^G5R.7R-5-._;KUZYSGO MOMV4U:ZUQG/=LO2N8Z1W1-IB,RX0CM7R,^$B:$J#FP0[I%NVFW$#&_5MW\P_ M6DP;14\X9 5=^ZE6AUU4VJYU0:SB8F?\<1C,S'K$=8Z MS$1/T;=?D^!MVVTTVU[Z6K6?6*S:^>VM;3BM[?EF)K69F)C$Q$JYI2M85+5;(8-O%UG M7S0:N^E7]:080M<0&NR3E--Q-O(-)NV)^4OETG)%':C<$U#%4 R@B!@$D?SQ.&(YG$M;MKMUS;KT[JY_+$3;Z_P!L3$S^$3$SZPXV#?5E MN@8Z5:QE,EX T'#3D>HZB(H6[:OK0[\L"_\ I7[0BD='_D4FZ*V$Y$RE;.%B MEX(1HVSHVTM&V+S7'K^:)Q,1CI,Q/2L" E&N&=?2>N:!$IA#Z,3?3\#_/8Q$37(*+B8QP1Y&QD=$1[&/CW:8F%-TQ9-FZ39HX()Q$#IE*8! M$>!\<"B&BT@7I9,:=51DB0P5PD@->B!>EKP*>L$"5W]'ZY88%OQ_2@;T/-X^ M7G YSTZHJ2S^?4JUWE)H\)&&EI)O$KHNHI!_)&:B\>(QCELFHW*H< MQ43IE,0 $H" 5A:_ D;.&1(2(*S=LFT:[:%C696SJ.9HF;,X]P@"()+,FKB9 MNPEW,:S7DV3/:&(E)R)'JUVIM7K>:9V1JX<56$<,8%VJUL$>@\*8[?S&53X M.)TQ,0P9#3U[04D9)LE1Z@FWF57Z\P@G6H4B,JM*D>I2:TDD5D!'RLBG)."K MF5 XK%<* ?D#FY#F94:DQJD1$>ZEF M\2_ P/HM"17;G>(QST#CZJ!3@DIR/F*.!3NZ73GZDK1$HC-Q*KN!B MW*D7--VZ#-O+QQUFIS,I1!HV32(X2$JI4TRE P%* %:G7*\DHW62@H9)5H0 M$FJJ<6Q(HV3 L@0$VYRH 9$@$EG0<%$ X+<(OG[:4>I+Q[19-Y)L_H_I)%T11$Q7#]K^7M_36. MJ$]!/RB'D+P%B6UWK]P$R"]%IRX6*.91%@!:L0B@3L3&I)HQT7,@=B;\TCH] M%(I$$%_.DD4H 4H 8%PDJC5)F +59BL5Z5JY$&K8E;DH6-?0!6S'T_H6Y8= MTV5CBH,_1)Z1 3\J?E#R@' 8'&M3*,Y!Q4ZTN_CH9>N1[Y:"BU7C&O.D_ M1=0+-R=J99M#.41\BC4ABH'+X"40P+5;-9T*\12L):*K#2L8XE8B9T$5F#@:/3_J(N(0 MK\8O_+,+ZT= M@.#:$8*_1>=G$-P5-Y&R8E1)YAX*'(X%=(5"IRR#]M*5>NR M3:5:J,)-O(0D:\0D6*R4>@LS?I.&RB;QJJC$M"&34 Q#%;) (<)DX#\94ZHQ MLDUFHZK5R/F&4,A7&4LR@XQK)-*\V,4S:!:OT&J;IO#-S$ 2-2'! @@'!0P! M:=42S$K82U:N%GYY@$5.3A8.,"8F8LI")EC963!K];(L 32*4$5CG3X* << M&!'IG4FM9VKITI]2:X2J)*U\Y(!A%,XR+!&L6=E<8>/%G')-D#1"-BCTW"C, M2BV7$3E4( MCO7U*=QERB0K,,Q:[":R36ZGB&#>'>V4LLQ M7CG[B6D8M-H^>/UF;HY <'4%,2+,S_3OI!(.'*Y>%7'(BH8PB.!?G%.J+IS"O'56KCEW6G3 MM]7'3B$C%G, ]?F$[YW"KJ-3*Q3IX8PBJH@*9U!'\0C@.CY!P@@*8E%%%=0A."G, A;GVOZ')C8 M#25)J,@:V@P+:A?5N&=C9@BQ(,8%@%PR4&9".%,OH?4^IZ/E#R<+9&!5-W'MXETFH!D! Y',4T2;* /(';I$3'DA0 A4'IC M55=AY:!CJ#5C1<_//K/.MY"&8RQIN>?6&2M)I*76DD'2TDX9SLS4A&2TQ78*6E(0530TE)Q M$>_D(@RZC=5<8QXZ;JN& K*M$C&](Q/,9(@CXE#@*.0H]*EFB;"5I]6DV"(Q MHI,I"OQ+UHD,,DLA#BFV0Y)&F4^78.(J6JE M:E(MVD[0=QLC!1;U@Y0?O4)-\BX9N6JK=9)[)-4G"Q3%$%%TRJ&Y,4! *!_K MB@29GRCVE599>3@4ZK(._P BC4GSNLH^04:\L_1;IO#PJ/IE\C7S^B7@."AQ M@5LM2*9/RT;/SM1K$U.POI_D\U+0$5)2T3Z2XN4ORV2>-%GC'TG(BH7TCD\I M_P 0>/C@69/4VJTHE_ I:SU^G!2KML_E(5.F5PD3)/F?/TCU_'%C09O';7S# MZ:BA#')S^$0P+Y,U&NS_ /+_ .:1B"XU:43F( 4Q4;?ECTD8_A%/0!L=(HM7 M4)*NF:R!@,BLV<'3.42C@?"=)IB,9^2HU&L)0WT3N-_*4X"*)&?ES]LW9/F' MT!6@-?HGK-HDDJEY/3422(4P"4H 7B+BHN#CF<1"QK"'B8Y!-K'Q<6S;Q\< MQ:I!Y4FS-DT31;-4$R^!2$*4H!\ P+>_JE6E8=&NRE:@)*OMCLSMX)_#1SR' M0/'JD<,#HQCALHR2.Q72*=$2D 4CE 2\" #@?*E1JBK15@K6*\HQ7;.V:[)2 M%C3M%FD@R0C7[55L9L**C9['-4FZQ!*)5$$RD, E* !C4:I&-DF4;6*]'LT M : @T8PL:T;(A'N'+M@"2"#9-),&3IZLJCP >FHJ!,81"VMM<:\9MX-JT MH=,:M:S(KS%;;-JO!H-Z_+N3BHYE(-%)B5.)D7"@B8ZZ )JG$>1,(X$C&(B1 M?A*#&1PR8&\P2(LFPOP-].9IY@>>E]0!OI3BESYO^C$2_#PP*%W5:P_G(VT/ MJY O;+#H+-8BQ.X>/H"[>-EEFYW[%!<%3^NU]U*!..8*&<30,PCPF%XQDK* P*5Z4K$)!1 SL&92R3D 2\_D '" MGA^,W(<#&IU6+EEYZ,K5?CIQU',XAU-,8:.:2SF)CB$3CXM>1;MDWBT0:2#-Q!1@)2A50>G:M4V# MM115206%TF_8@V?-GZ;B5<6?'?H_D<6V9@D?_"%!$H"41$YC!.8^IU: M)3;(Q5:K\8BS8A&-$H^&CF:;6-*@DU+'MB-FR94&(-4")@B4 3],A2\< 8% ML:ZXUXQ)")LJ'3&9*T#HM<(UJ\&W) %?.DWST(0J3$@10/'J1%E?0]/U%2@< MW)@ <#F0H-%;/E91M2ZDWDUR,4UY%"N0Z3Y9.,2;(QI%7:;,KA0D-+!7X2<:R++\LD&TQ%,)-N^C?7*Z_+WB+U!=-RR M^I("GI' R?J !N.0YP*QE%1D80Z<;',(]-4KB@&!12=-J$TV793-4K(" X%UD M:M69A");2]=@I1M O6NPZ$!( L5,BP/H9 M)F6.=^L1$@&]1,WF H /P# KHRK5B%72=0U<@8ERBP-%(N(R(CV"Z48=ZK)& MCDEFK=)1-@:17.N*(""8K',?CS"(X%^P& P& P& P& P-#NU>C-D[-N4!8-< M(R4>ZBJN/EFF,U!,B)7J"DWKS64^HQDWS)PL-!-.S9Q2#E-X$P!?,04/Q>W^ M,>:\=XWB;-'D)K:E]O\ 3-;3^G:(C=7,1,?J]NN,^M?;])[NGP']VO@7R;Y3 MYKC^1^-5VZ]VKB_ZM=NJL1RM5[6X6Z:WM69^T]WDSV^FS[B(S7LZX2/U+NA[ M>+L=:28:S$_Y-_ED%WIWT0:]&("7-3@?_6^3S#N&M^T/G+>9]Z?%[?^+Y]O M[+[KC]OVGM^Y]OW]V/\ V6.?W]OK'M8_N3+3&EMY:LDY^9G*4ML20M,&C'S9 MYNW5)NW4FK.[(\W'8V[89!XEZVQ5H>&$C90#(M/RW@WJE4$ J>7\QX7R>O7I MT;HX^O5?->VEYGMI&./29Q'^EW;.L=;=_P!,.U\)^$?//B?*Y'-Y_!MY+D\O M1%-L[>1QXB=F^T6\CNBO?:,\R=?&Q2^+=(";K!N[^5&6O$:# -Z*U MB(\BL>A*5=!^YG$]'5[24KR",X2(3KL@TKP20H V^H.X=JD44$ Q[L?)/#? M=3SYW[)YLVGK-;S$5^XOR*_V]W?$V[,YQ$5B8CZ1Y^W[6_.I\13XY7Q_'KX* MNFN:QLT1>VV/%Z?&;/3;[?LWKI]_M[.^;[+UM;$9F]O.M^URV%&1AM1U5M#E MOL1<6;&0D*>YD:,R@-NR>UFL-JQXTE6;2H?S >9582Y@0.FX(B@H4G@8F:J? M(?%^Q.O=RML[?8MKF8C9$;)MHKIFVZ)K,[.WMBU.N8F9C/U7MW[9_+H\C7D\ M+P_$IPH\AKY-:7OQYOQ:ZO(;.?77P;5V5KQ_>G;;5R)BLQ>*TM%>DPL$EU4V MR,+48JNZTA(9:JQ^MV;9T>9J*K=K(TBJNZ])V=G$)R80DA+3KUS]8=&2;.TE M3B;S'(KPOF[7\G\7[VW;R.3>]=MMLS';?,QLO%XI-L=T5K$=L32:S'X3'10Y M/[3?+_L>'Q/&^+T:;\35PZUM.SCS%;\;CVTWWUUQ?VK[-MI]R:[J;*VG.;5M MBZ;:VT1NO7O^::*='D'8[+B)BLNK"ALI@C;"Q$V_M\HM8'ZKFP.H-2\Q[JSD M!NZ0:I)_X"AQ$ 6*DC3\AYOPW/\ MIG=6/M[UO%)TSV=U8UU[8Q6+>W,4G,3 M:9ZQ']N9[GQKX%\X^.QY777@;+_[GIV:+;HYM(Y'M[;\B\[;3;=;5/*I;?'9 M>NNL9K>TS^I%:1PO7'=JRT$NMJ'6<+]"G&1R[:FMZM MJZUAYBIRR5LUT)K& MY/ ;,F1JI$7LFJ"A/2%L4I3@R_ZS8_Y!X:L7K7E\F^9M,3L[[3>;5V5[-OY( M[M->_-:1CKW>G?\ EYO_ ,V^<[+Z+W\/XS1%*ZZ37C1HU1IKKV(T\;R>O1Q]?OTV<6+YUZ.=H MW[(F+1:+;^VGS'?Y#;RN-XGC4X]=]]VJ MMMFB;;N_D<;D1Q?(6C9$UP]2K MCMDT220KE-BTXF%@@$RBCF.9-6LG*,"1R#DY@:%1.'D;>0%.5/,.>"\KNT[_ M "&W=HOLV:;6Z6O,S>W2.MIF(F;3/KTA^C?A_"YOCOC7$X7D=''XO-UZYB^K M16M-.N>ZTQ352MKUKKB)B*QW3./7KF(RIG/>D,!@,!@,!@,!@,!@,!@,!@,! M@,!@,!@,!@,!@,!@,!@,!@,!@,!@,!@,!@,!@,!@,!@,!@,!@,!@,!@,!@,! M@,!@,!@,!@,!@,!@,!@,!@,!@,!@,!@,!@,!@,!@,!@,!@,!@,!@,!@,!@,! M@,!@,!@,!@,!@,!@,!@,!@,!@,!@,!@,!@,!@,!@,!@,!@,!@,!@,!@,!@,! M@,!@,!@,!@,!@,!@,!@,!@,!@,!@,!@,!@,!@,!@,!@,!@,!@,!@,!@,!@,! M@,!@,!@,!@,!@,!@,!@,!@,!@,!@8#VYL?9-'MNJH>^C6.-V;;5*260LMW MGZR^AYI"H7:\K.1CXNA6EN^B_P CI*R13?4I+"[7(42 F!E,#$M=[NZ_E(9. M2GX.R4]XT?3AY>/DX*QOBNJY"-]N+*6&G.8N!#CA3B 7D%91S*NH=%$QD71X8C15TS4%-X M+SZ%TL?<[O<*_ 4 MZ<9UF@ZC>;#M=FL[64A7<79VEMM]2=:]<09(IXHE+0CJB2)WJGK'\Y?3,U(X M3$5!"//>[FNT6")HJJ[ LLNK)56);M8JJRC6*FW-:T:R#6IN9;1R$LE2G MNTXM=WYB(BJDJ)4^5"+%1"NA.]'7NRJJH5Z>FYLY+ WAD1BX!T^2<1KB(N%@ M-<@7;G4194]I!T&8=+N71FZR*+/DR(>LV!8.""[X=>;(WK2\--S[XUKNC2D1 M2"%?<**FD)&/CI>,?*G35.V!E)14J@NBB10\@8GJA],!VSDJ(2-EVIJ8ZFI> MX;' V"F5^U2M^9.(B:C9!]9(]KKZ!V/8))PA&U]A*_6+NH[7+A=$AC)$,BH' M!Q4\B9PDA^RFOS:UI&T&$?8G@1L#@6+:.C5G#11' MT*P\4*\*X,P.DF"I%S)'(<0QE:>\NIH:IS%LKD/?;PS90"$M"*PU3DV<7:I9 M6MP]S7ID/,RB+9H%NC*=-)R;IHJ!!2;HN" )EVRZ*89=O/8;7.N;]K[7-L7F M8ZP;*>0\=75/RE52-"2L+]Q%0<>\= H"@NY"3:F0,#=-P#0PD.Z%!-5(YPL- M@[4ZHK=WO6O'JMF<6N@-:X>4C8VLR#]:3E+<]K,;6:]7T40%U*2\Y(W&-0:C MZ9&:ZJRA2+F%J\^G"!E[IZ__ )C>QR\9,,XAHWC&Z0K1DXI<7ML=KW&&?T!. MEMH59TUN,9;JG^5?3++E*Y=. ]$YB@43A6R'<&K15PCJU(4;839NYB9Z8FEW M%5FFS8R2;)R3^Q0K_ %Q8D)BF5V*+25W5NMS+T##$5H8[8<4Z M(ORH6:6N4E&$7$2$HM7ZV_E(:%=6IQ*1] M%A9R:3*5A%R]\FH=9C&)G-Y3.13!5K -:9#F$CJ69NIQJX M12=']!L*;95<3E;$]80ATGW'U!"DD5Y5IL:/:1B((+NG>M[6W(K:DXB+GWVN MVS=:/(_5V#%PTNDX7C/1 X 18A#'50733"W2'=/4+4Z<84MH9V5>I['LWY-/ M5B7BSPZFL'%QCK-%V#TF[UXBY8R]%D&ZQF*$@1'R)'.(%=,Q8 MY^6ZA5P"[.N\&CT:O*W5H:Z2M4AF-9>/; QJ3U*'*O:8(]F91)9.35CF(2S. M"2.NY2,H4$C 5 #&<*HHJ!21?=;7DE*RK8("WIQZ8;[F: )7J[-5NFB*ZA01!<[<)Q4>UFJ;O;H*G0);D=[/NT8 M="4?4N=C8!A:EJU-6S^2YB4>MD21EM;P]9DA7:*% 6Z[%1%4Q%3)$4"VSW<' M3U=NUIUV]-;G%OK"T4U_)(VJOY!_/NY>Y56@-V]?9MC'>+B2UW:,;^HY3:H* MIN?J$3JMDU5B!1,^WE#L-FU;7*;!6^>_S$LT56I*8=5^6A8>C2,I4+E;2P=D M?.V)T6UQ:MJ@=EG36&DD4(6'_F/U5/()W*JP)IE2!,YUT@73MMI?7]LV%3 MK5,2D;*ZRKL38;.JI#N 8%)/N*\S@XQ@Y.8@NG\P\M<>@V4\I&2KA8Z17 JM MW1$ B)>\.F'L\64JL($D8\14G[B.8RSIS?HN'JV*159N9P1(PJ@BX054#-;#<5<'4U*V]8FDI5("X1FO9!1I*-A.]KBFQG<%' M12$]]/YDVB$?(V% CQR(@BV3 ZIQ*F0P@&!'G>'5\E'5N3U^1W;D; E7URH/ M64Y6ET$Y^]5BF?3J*/H-=NWE8E*P_7.F;@R#@J M^"B#@#$";N>U%)@M?ZFO M%KA+8S/M+7'^9WY768&3N!*M6(V,J4C;)B>?QK-$K:&JI+FT]9P9,JBI!,*2 M1C ),"UO>X.OOY@J]<@*Y?+"[M>Q(:C1#U*M/(V(DXN1G)>L2E_@I.1*DWG: M=6K#$"U>+(B"@"N@J0AFZZ*R@)_N!KBBV?:D%L=E8:=%:UL:E=0N;B'DGM0L MT@EK6G[)_)(^;19ILT;>O&V=4J,:)CBJ1F8P*^1;P#O$X9H#1\D8#.U'I8\Q/*"H#Z+E%FRJ%BM2=\CI!DH=0C(6#@BJBQ"BH*87J'[AZYN-DU M7!:]CK);F.R;,QK;JTIPTE'UBI/GU$N=Z)#RTPLR4:&M:3"I !X\#% J;I-3 MUN3)D5#*._MJR.E=63FQ8BDR6QY2*EZ3$1]'AI!M&3-B=7&]5NF)LHAT]26: M&E2C8/5;(J>0CE9,J(J)^IZA0PS"=WM22Q9U_P"6;=UZ.F%3LY^M1$K96:.O MF=)UA:I;9=M3:1Z"].@8*0V8C&OD5P5=-EFJQC$X1<@W#(NR^RM!UC-3-=DF M-LF9:#AFLC)&@*X_?PL?*3;*7=4VJRD^4A8Z-L5X6A56\O4']%U_=;195DW,/"&)5ZR;9 M\.S*= '#YT90RQ6Q4_ H; R?9NJMZ%%;&AJK>)RNRVWZ[J)LL$(:*5.O,WAI M17]R12D54E5J="R2JQC.O*7Z@KUMFUF'L\A_E?KX= MF?R_/P4O5']IITA$34Q4;+ ?6Q[E=W7KFC7GA&*Q$3K^HV4340(J7R"%R8]I M]7.PED'"=QB)JOJ1#:>J\S3Y=A9(9_/W&"I$+'/XPZ1A*\E)6T1RR($.GQMFOL51(NF2,A%PD4LVD':]XCX"8CH=J,B5!' M\ZC8:RM'$BV$?58@H!%2@IR0 @[7O-JAA!STC>HZT4F3A[',U]A#R42L4+>: M.V+<]>-7%1EGX1D5)^=[2G"KL%%4$V0#XJ'3\BQPR;-]H]0P<'IRQJ2TK(0^ M]G3!OKQW&P;]8K\D@@R<$7>D73;'8G13D$A,U$#/SAZ@IH*%17%,(-#]X]#6 M9Q)Q]/?6NZS;.73BXRNT^JO[%.VI$Z-D=*359CXXRQWD0V94^264,L+=OIF"D)2')4E7 %E)2**Y*?@3(D(HL4)(;NOI*,?ST59)IW%NZO6;?<9 MUZC$2ZT(R@*G9[+6E%".W;%@^=NG;BLK%**+8[070E;E7,JHD50+W_VI*E8] M90-^UBP4MTA;=C1FI*] 2KP*ZBA?)&3^A<-++,MVT\A&Q4,S35>N'3-.0!9N MF -BKJ*)E,'.OV/:4IQ'5W<57>52XF<">>3IBKW8=.KM9=S[:M5V^SEG:1,0 MXK]6LTJ\(DB609-GCDU$CNW;/9<1&$@U;($O,:VLK" M-5A#TRU7V&?(+*-147+:*[1ID\<0I!475CSIF*0RK?U@NJ;+L3"T5M$T8Z"6CI!UJR4:)^ MH9L)U$/P^856P. NM.[FZ0O5@H56K\E/.)S83J?81;,T&H)8Y_6W/T"T"^W*6O:< M%8X]\WK\-8)^R1-6=U\\5(5:KISR"3CUI=J_="5<[9NH":(.@C"W=;3;=@5\ MY8[);'&(D[4>.@+; OJU8X:05B8JPL22$3($*LDG)UV=9 M/FYP$Q3(.B@;RJ%43(&$K%W0T]5*.KLB>9;$C*0+L/RRR/Z%-1\18:^:+?S1 M;G79"1(S9R];5BHU5=($S_F"Y!3])J<5T 4#(E([ T/8-KG:=7D+021AVUO= M,Y"9K,I#5^S(4*U_R1H3S"4,#,/<#TD MTU_4;C?6]MH$Q::_5[(G39NO/T9=2%L=:,>D(^1*59P MHU%,C?UE$DCAFS8?9;5.KY'7;&U2L@@WVU%!F$J^>+JVW'ZEK45>UIHUU9;%GD MY2D$X)5?9L6W39&.]H2);/' =RGYG9%'J29FP*& N!$8KO/H:R*NF=/=7&\2 MI+ C7XJ%I=0DK++607,3=)I"7@VD8*_J0JD?KZ6/ZKDS90@-B"9,I7#85@LS M?OWHI-RHG.N)VOLGMR<5VJRCR/\ .UM59;0.OIL^R&"7J).TJD)]D1[?R^F= M]YC"?T!*144@R=0.RE7V+8,K^I1 MAH\SN<@SDI"BS9T@)SNRK%\J(%,D=4(1%=Y]&3+(KV-&\/"H2$\SGD6--D)0 M]29UDNO%YN>LZ\2=^QCH1BQVG"+G4*LJJ4CHY!3!9NX22"55/M'3[?:]@14? M"V1I4J!K=+9*MVE(F0CV5EA@L%S@G;VILEV95)R$(%+751>)*"+@IRB5($SH MJ*A9FW=+3CB.-("TV,V,S1>2T_&.=>6-.8JE,CX"HVE[L2S1H-CKQE);5Z]Q M+HSG\:P$=B7T?40OYM&UFD%V%.D7\Y&529E:E7V^PK!.U M.BEG[$Q;K,V#FUVBO+L&B0>=0S@R?G A%"G$,$2??S3I:;;;-58+8ETEZC&W MV0>T^%JRHRZ:>OZ97[S*+R;L5U8F$CU82UQH@JNMZJ*KD45$2N$E42AF^W]A M:'19"M15C:VM!]/0L+8I)-G6)*21H\)895M7X:3O;ID15O76C^Q.?H2&,8X@ MJDLH8"H-UUDPN6A-GRFYM5UK9DK4G5&/:AEGC&LR#A9S)L(AO,OV,2>4.JQ8 M%)(O6#4BZI$RG1(93RIJ*% #F#,6 P& P& P& P&!%[#7ZO,OZE)V)!JJ^I] MD"PU1=P]5:"PL;V#FZ<1RB1-P@F[7<0]J>-")*@H0QG/(%]0"&*&-%NMFEER M,"'I@%_*V#J,CE&\]9VCAFS>&O)UB-G36:1ILF:,18IP62,\Y(8HI(BF M'XGUOU(AKQ;5[:$F6E4=6![:WWT=TN;.P2-DE%UUY69D[8VGTK-(O)8SI0KK MUG9TW"1Q3.44_P .!:8_JAH.*=-W$?1 :H,"0_Y3#IV.V?RY!N(5U5WC>2@* MT:=-!05PJ3B^;"<(I1KZA*ZNF3B2/ #ZI%JW1]-0ITBG M)(ZZL:.>O!?.ZB]<*KGD%Y5%2W7+Z"QR$C-6>QC,6N,+/ECK3-Q\]=)5VQ>/ MTG#B/7>F.V.D)$O3"4.]-:G" L-0N)2K()J7:/)*0IE>@XFKN(I M^G)I2D=,UR%I;%1JX8JHN4%&!7)3 L4RN!]5C1NL:@SG&<)7EB?S/77%7LSV M0G;!,2MBBWDU:['(*3P#>J_DJQE+6K[M2N0DU;+!" ML@LEH1<0\I=6=LCI]:*E&\RC+1Z9V-WDDFR:2Y$V!%R_3 B*2(IARUG1NL*A M UBMP=;,A&5&XR.P8874Q.2+\+O,)SJGM(8+I<6L4F"M09U%>1@8@+&1C'7AS3* M^BT4FFB:3=+-U'B"YN7*@&\P" %JLW7'25YN4W<+! NI6X.6K M9NL])=+IQJY'\8FR=BJQ34!3S^&6G33PS"MJ-+6%X^&6%<9+Z];ZGU_7( M10H6AYU;ZZSR#J ?P2\PZ<%?*S)G.P[H^LMH$CW%SE(5M/!&2\F6CN)RHM9UC#6EY!S\P[_)5WK1RJT>KF%L8 MJH%\H7:=TUJ5[6H6!GZ\R"M56AO]91"#N8E&;>-I$T%5;/H,7@22"ITW?\GQ M90654,X 6X>50!.?SA8I#K)I23FW$^[J*PO9"4=SOHP7K=?\K:)HW6FN)7^8:O#2 6([*6CW%DG;1:;987[&:+44G;:3F[1,S$ ME)II-*'#MVWKJ*"T;,4TD1(03E,$6@^J^BZY;%;O$TQ9"QGG%K$D[5M%N>-6 M,FXM#FZKGC(IY.KQ,:V5MCYP_,@@@FB*ZY^2^4?* )2&DK'4%GA0>VJ8V2.O"LI0$V-F3 M8TAY(6R.2E%7,.1FHY=&4.H8X+*@<*Z7ZKZ-G(-&O2-1?*QZ,O&3A54[E=V\ MNI)Q5,6UXBZ<3Z%C3G7)W=*MTEU%+%5T'(*+)""RCO9-F_OLBX4^H5,HJ#T 4 R94BD"1)Z1H1]:6/3LLUE[)K6S5XM0=U MBR6&;F4VE2"IQ=.&O1TL\?GGFC,8V+!7U =?4E>+*N"J@J;S $?0ZOZ(:G<* M-=>Q[47=H>W1P5M)3R":EFD%J,N[D_23E2I$,JKK:$$$B@"! 8@!2 "BOJ!? MI73&IE*Q"UV6KS1*LU;7DUJJ(;N)B6:H1M!LS6NQDO ?6?F22YTW[>KQZ?KJ M*&2+9(RU1JQ+=<3)5R2B[*ZN*;:I,U) M\[*IP3ZROW#M[&QR;:/?G7.5PBHGY2%#ZLG6;2EML%JLUFJ*\O(7(Z[JP(/+ M3;_R1667KV=:?*==TM:$+E_,BEK?K.$K"H517ZPZ?T[P$P M$C$* 1IGU-Z]1R3>OQM7?1K-C"0;6.KL=L"^,V,4%;8PD'7;;&1#>TD1872& MCZO'-FUB3(683*Q2 '7F+R(45GZ=Z;GJ[;8:/9V2"?V^F6.HR4T2ZW:6,]<6 M.N3%67MU@BI:R.8NWW1M$SKA(DI)IN7_ )#%**W"2/IA?5^J.D'+=-)S79UR M\(#Y0\\YOU^<6EU(/)JJV%*D12D:_6<'=QI&1$6QTD1,F8 M*YKUBTVRF8.P,X&>;2]=23&,=I7_ &"4?S1&M3U/0M,BC_- H3-V;UBS/F2< MV\*O*D16 7 4D13#+5CJ5?ML.W@;$Q&3BVLM69U%NL[>IG"6IU@BK57'IG+ M=PDZ45CI^$:N.#'$JIDO*H!RF,40PJXZD]?5WE9ZJQTPT@YR0KWYT^+&/GC19PQ46,* M"A#D3$@6.3ZUZ.#Z*3<5QQ"C!F*X_,XRY6^N*&CT:_2JVO%3+^,L+!21K+F% MUQ"$1;OTY(ID[,3Z@R8K"DH03(G*9$QDQ"&QG7_1M;JM\U^E"%"NWJIH5 MJXQ4Q<;-)N3:_:1\M#Q-99OY>P.9:M4N"C7CY".9L%FC-@5186Y4S" MI-/I$TT2D1 4Q#EI/7*AU35%LU1,D)/1>QK3>[C?'C8CBJ&G;1L6SOK3,NXU M*&D".Z\1DZ=)HQY&SKU6;=HB!5!,3SB'-.=;](/(]N$K7E6/Y898\=/-[=:H M2 \3=47UFSYD=DNR-8[ M6#$/.C8&_P"8-VI)PJ3.;31LSH$WZ()O$A]$R:I3-VYDPKF?6?3[27ILZ>$G MY.4HOM]L)1GBOY630L4PVF[*_:3\^R?3CL[=X](NNW!<2)F*F1,A M YW_ %LTS)V*=L[^I+.I*PNEY!\@K9+3^2-Y1]*P$W+S$-7"S00%?F;!)U:/ M5D73%LW7?BV#US* HMZ@2RRZCU[;U;8O8:\F_<7>,IT38W'U\HU<.FVOIF4L M5)69KLWK=6(DJS/3*[QH\9B@Z2MWZ:K82)B M@8A *&!&R=5]'E/$+'JLDY=1DBO*O7SRZ7=X_N#US.L;0J?8SUQ8E'.R4 L< M6V>)HSII!%%5 A4R$2 4Q"EMO5G3MEI4Q26\#^1_F5+0IT3)MY&6=O(-I#TF MZT&NOFK=[)J(OEZ[ [$DR$!<#E6%SRMYS%3,0(_*=2>MK-O#2%H@W:KB,>1R M0V.Q[(O(2<[(J2U57@F]EG']L![:#-IFIPY(UL^6.DE7VT=?8ILPX"5 QC-V6S9L$UA$5R'>^H4X M*(H&2#C0ZQZ>2?5"27AK'+/:1-)62%7G]@[ L'KV)K+?GT?.3R4U9GR%DE(B M8 %V2S\K@[,0 J(D( $P*N:TEI:?N"MZF8M)W*O;)&/I*./;K E3)Z[PK)O# M0LO8*$C.)TBP7&)8,T6[=P[8+/" W0\?,W0%((=*=3M(LZ7;X*-C7E=/.T2X M44MME+19;'(URN6JGGI L63NV3TB1*"KL !$8Z/,<&+$A3>B1,553'#+6O-3 M4_6#+Z2K)SA3K&4B4&!]B;&!M$UR;CG@5)^SE*_ $82#!C=(YJY^OE')TV>P MK2SNEQ2$KMZNFH,U9F"3HQC )DS$\J8D3$2B&)FW3WK['Q#&(:56<9H101S. M(DD=D;)2L4-"QT0YKC&HP]K"W!9(RE$A9!=L$,@[)&B#@YO1]40. 2JV]?\ M2^TIFM7*QUTD\]@(^OLH1XPLMA9QCB.JUE9W"L(OF<+--(J?:P=F8)O&Q7:; M@A50-R E,8HA9$>I^CVJ35-"!LS!FK%5'9>RD7#&MB@T;&H;5T2VE<-M: MBVCT"#7"&+""5!/_ *MR0H@$=?=0-,2R=65KY[5 0<3;275LTK.Q+VT;'9GI M]_K;& J<@QM22]%JI/\ ,=X[*U@SLVRH""(D% 0(4+XWZT=?'DNLXA8(64C7 MI-L1XRJEZM<*E%&_(*2P"LR$77[&S0:P$A#TB"67AU4P9.C,TG"B)SG.=0)- M =<]/5HEX1BJHL5IL2LJTJSQ[ZR6J5C#TQ9U9'O\HPD9)S;MA5:TB[N$F=)E M%ILT$1>' A2E @$"RP'5/1-:8SC",ISHZ=EBI6%GW$G;;E,OY5A-LJ+'2B3F M0EK ]>%.Y8:T@D0,FA-,TY[;E8R#,Q6V1"KTN99OK; M9GK-:NOGEGG#U.M14K.N6-8AQ?V&6=),XE)HFF9PJ)"@4A0(%%-]7M(3ZAE9 M"GKE.NW1CY$8ZT6V(_.X-*N52IJU>P!%SK,)^HR$#1XE!Y%._6CW@L4SK)'4 M\QC!QW/KOK6Y;%E]HWT7TLV5I%2JR]:>3DO%4M-C2)B\V%M+3\0PE64-8E&[ MJYG60&207+&K-"+MQ34Y, 6*I=8.MD+&2D=6ZXW>L[C3Y2%DE%KU:[ XFZ;= M:M!4MV5-\_LK]T,;*U.I,&+== Y0(@R)Z!BF QA#(-CT/K&W2%4E;'"R,K(5 M"/B(EBY6M%I1&8BH&38SL1&71)K,H(7V/83\8@_31F2/DP>%,KQYE%?.&0*I M5H&DUV)JE88!&0$&U!E%L 72I7%FMDQ,JQ[\LJ6*<.SE OGD6XHJH. L,;7NV$C?= MC6RNCL((2"W+9W'Y39-EE;Q>Q:3 ;KU[+0-5UY5I@$&%'10H5?L#([Q;Z5K+ M(R*:9W"Z*P'8A6-]3=JUXIS8+=*[!F'JTW7QD]?U#?3VL2#RFG_S,>2D+7;( MV7A8J*GX^R3-:77?BJT7>1<4LS37(FH=%<+2.A.SE4BK3)TZ0GAE[Q,[!DK9 M6T=QRIF1"3-YU#(5^1KBK9>B-4K6G6HRSBY=M%JVXDUW)BN'3<%D1;A%V6H/ MY0MD#3]LJCR8F]D*2-=BK *VP"UN4:,VTF*\C12 "J(!90TAV]/6%GP;!F?\ ,$CEJSA% M)/9+F1BH2JIZ!N4$5J1-1@M%C=B[&F&3=S/@Q.\1-\R4*#D0O^TZ)V==VW:CRH-[9+I3DC&FJD:@V>;C0N1YB#,JNPLDR[B)FL>5T]%T^%5D4Y%_53656"*VK1O: MUM<=X/=72LU3F-QO%HMA9)/997,-;:K,*ZO(A7JC3BNHX*!L(6==FP&9]9@< M!ZGTI69B[6QK:(._6*=O,LXN"C*?-5@KNTE*)!V*7K MTD]<69I#V:1K17[4LB\.]09F*X>/ !55<->J1J/N;$P446^V#8]V!.57&5KT M7NMI1ID;@>MPS5M>F5Q:R5D=JZP3L*#]56"64\AP<)+D@RE3,P.%PJNB^Y,C M*3C6\[3LC8DA:I19>Q-+0Q4CF"KJK;ICXRY:]COS&6DX6.CG]CKA31H)0J9P M;^7Z(WHJ.7 W.RR-AK4FPD M).*3N5+)1%86,8 6+E51MPU@LR2YXY X>1H@Y\WHM2#]*@%Q::M[0 MVJQ2UNL5@M]23/;*](U6G,]M+?ED56I#>SI]EW.N&:;RY%M$VQ?&I76B%=%2E" M+.7[EE)676JW9NB4Y4^O[),T38!8&#IK9:5 MVA(62N+L8'1VPZD,],1BBTJSF72FRG$([CW#I):08LTD@(")$EVZ@9]K>O.Q M['KU+UZ4G;O)7-;9<--IQ,C?FK"_+ZL;3%77M%'B-C-+'9%H68G&3&4%DZ6G M7"Z)794@?,BBG]&&OTCT[WU/3R&R5I=9IM9HA$/*G8[#LJ8L059W7=8]H(6@ M-["B0!C+/+4B;O\ 4D';WZ14'[I-Z]X6$ZQEPFU>T?VO=0I0L%TNZI6,78U: M] V38Y5UFTT_MVJ3M4[-]%8+:A:&B$!#V19D$E*2I6GUP 4$3"@BT"#;6J?9 M35%'CY23MNY+2RF8&$+9XBI[)O,C:W6V%H+>2?K5^PP$9,O*A6&/MQCZ07&C#:7] MK1BI*'F9.40C6U_F"&H\7H69 MU5+Q*F[I9XTL!SZ$M589^9R%K63:2#K<1F3I-WB&N0VK5YMK"UY_&V25G82PUG5#)Y#RR[ M-&&-).E%3_422BJ3U$(O8]$=UVM3KL97MG7YV92#ISJZ 3:2LA;'5[1K^P8F M3D(&=EIZMH156M>T,IL=Y9=52\BE"'O=-E8V)9W@M9AWT9&5:$8R2=Q28/82;/!DEFCH1! M)>3*7U1$\1(E4+],%-V1K'8]?:\)(4"7O*%9LDG4ZS7Y:JW=[$U>E).JOL6/ ML1+S16+==6;_ #*TR,.]3F?26%DBV*7U6X("D]#'5YH_>^V(LGL E+TYT:QQ MDHP:!N!%5Q!EA*7I.,61FD82;AX*1A[!/URTN!25+/("J^#UH\HNSN&H6P>I M.[S2,!*>FS07H[FW.Z0W;7+T8Z(<612&!9P,6F0L>[<.$ ? )W!%3I>H($,7 MS8'V32O=56'M[2VVV[W%I)S*Z4U7H3:K6DJ6A9U#;+8M[#0K$2:DWU2J+6:F MJ^Z=1!QAT%VC$R01AQ143D0VC<5O;K3JNTUO4X)_&;+I=2UC0R&;60(#\X+! M1%%+;Y:I6",EJ^X!)-B>1;- %]#'=.FIDP=,R*%^$Y*2L]?.K*LK3(MZ[8Z@ KO_S)Z"L<44UCJHJ* MKA.*=JO>];TYV'2B(.SP]_V'>ZI.5*/LFXUK==@AF%"U%3K.X<[';2T:[_-# MGJTPI'(#*LC&3]!('L>50#-0B-)TMVN;143(;'V3>F;J"<0,8L:*VI+KI(T5 M>_;T4NK]Y&H.Y8M@M+/5UEJZ;5P]4DGZ;V-3%%P== SA8)C683LKL#J))2DK M.6QCNF_S,18VC6&EEJC)P]5AYFN0L>PAB32]6?09+E2JN$Q(QQWL"^^LFGB M/6*X@LF$8<4CO$YKK2ME=+1TJ9FSG']J8[634:$2#KY'49_K]B>09/; G.N] MEQKF3+**D7:M'K]-\55PJFH!0O--T=NYELF/V8W-=Z@4)+3T2:O6/=KR]R#G M7M?M^ZW=UB[XY#U8^X22%?NT<+$KM:659#Y2-WQU$3K'"T;JT'V%VI/[5KCE M]//*1;'DB8JY]J.8VFSE$4"D*U.C1%#9F16JUGKTU$O74E* 5+\P;"HD=PZ( M]^F9A#(?K3VCU]9&4;KBUS]?HI938L\P8Q]Y^L9M9>R;.V]8Y)S=SSL\+FP+ MVZJSM=2:*C'2R[!P@IY58Y1,7"X9\V/IK>4GJ;5M0I5]O<=9:QKJ^&M$XEM2 M;9V"8VJ7$ZD_ M&$>5.U[2;5EQ97+E9J)TW$HB/E$B2?(4E>U3W$2V3KR7?7*XQFN6-D;R#2L+ M;":V24J573V+8)>!#872_?J0 M86=!UL*:IJUKE:G#G.KLUW8%*G#3D5;&VS[95EI"6M:HRD',QT M"$*>/05; MK.3$CHXYU6^!F6@:I[4I6NDWV^W:;_.5)G7DYOXEK/(;5DMMU2- MK)R(Q+AY36;ZYZX<0]7H]2:%3=Z]M]3J<;-)R$J@5LN_,H?RN'1GA 8A.]]Z MLWQ8I*RR&J;G:8=FPUQK" JL@ M"]9M9IFE"3=+M+5\YD_6D1:6"OI.5%'JBZBZ@1YGH;MP6^M-A0%E?5:.2KD] M68JIVZ^EN%QCV$G*6\]!-=-@E5DWUK:ZLL,V$\O%G>89)-0&"!3$1CPWDWM!;EV-KAF33\I+:XNJ5V>0CL7LJ2)5-2I5W8 M-:V.S(K-!>MUGD'79H;A )G+YU'\:R3."9CG TTLW7#M5=XF#D-@/EK/8D4 M7!GT9';(-'Q;215J^_M:L#D#B,;2D,6O6FM2DDT7 Z2[AS(@1)13DJH31[H[ MM'66B-=J-IO$K7&#=1G1?-NE^TDJA;W6OM-MHNZ7&1E!7>W37%:NL+:S+5M0 M7B"B;TA46"B!T09!6IZE[-V*]:[>7U*9DJYJO:%7G4'#;:2:!;:FVV!N)1[; MD8AFY:&_+8VBW""(>/D3^LX09+-2I'%%(7 4N^-*]F]@3>U8^&BUVG*-G:=(V' W"'=2)[)].!A3*/+AP#DK5H$'M&HN MTU>8V78K:1G8Q5"NG*@4;<]NNRHBCPRG9]Y$TIW/Q<=8Y^PVN+CMDP[=O*-? MS!PU77]0JKL6)E5@M=)JO;Z_EUY/UQULF H26U):3(-SVM9E+$&K5-V.!E(6 MPDEIJ$?3J#G4J?DAG3R.GEEB*\).&2B:+YV%ZJ.A.V=0I-5K,2YLL8H,PV M,UCK'L763;#5E[]*NI2W:ZM)(=_:+<\N$/7=IN-@;)=524B81Z5XC P,?2I> M$35:LR%;G(T*11-19,ZB@1[2>J^P36^5:8V'-[ A]>P3>R/2T^;W0_NTRM;C MU[6<6E(V298+E-:*O+S;&PO8^+<+J-& *@H9NW]=-FU"SV37791:PVE<&^R) MJ)5V+,3%@/7>PJE22OVMG4Y87%%J6KH4HLC:MF*A&/HD)ER1[!FDRQCA$5GP MO?72"*?Y ]NGL0Y>SNU[JM15FV$RG%N-LRR]6$SGL/ M:GDVQ-65#FA?R4O7B3:LD6 I?2$<)$$J?UJ17(!CFL]9NS,2QEVC>TW>LOG) MT;,\D(+<\DT8V"ZR,;U>C7;OZ)NZ.5%G$1%-NC,&BJ!(_P S@ATD3>JB=(+O M+:6[J-KFJ6!V7;AJ4='7R-HQAOX/OR^)&>VY_+S._/9R:&0LL[+5V6K16DDK M'2S]J=MR=XS5;G5=!E?6>CML5/>%*MMIF+C;:G6H/8<#&R$_M.6L;V("[4#K MT[?+2[&5?@I/L7NQJ/9O13,#@S [E Z!$FOD*@&.XCK[V!M-UHSO:+N=E8"D M[;IU\G1E]JN9N(M=GKC_ &8N>\TRO-C(DJ-/3B9N(;DKBA&Z)EB (M?,T%V\ M"JV1J[N+9=W7B3K%CG*SK.82<0S(8C:#]DBI"JN=7KQTC!QRLPX0KD\T;PT^ M1<[6'CG"1W? /'Y%Q% )/3JKOF"WO0J&[N=TD==LT=D7FXK2E@LDZK'5NI[+ MV%&Z*K9K=(-UD)AUL.K7UDI+MEWB\EZ=)3^I\X+F54"%R6A>TT78-R.JQ8T5 M(>];/F[SKYHRL32#;T%H:9FW+Q%VQ]%5&;F+HM*M)).4. O(X61V7!$03.J% M@VCUT[.S%2L=%8SUWO%3F8^0CH6/D=W/V.W)L#5K!CJ>+GJ]8W%Z<,YE).V.J=8&M7B MCVB+1F8]_!VBJ.'363DVT<\*@679*?ERXJF(X42%@X##5 U1V-J&D]ZL7Q92 M2W5L'_*^?3G#;,0$I6V;,D9M:8422H;KPS5 M#=DI6L-F:]%@E&*O5(%_7G=ZI&OCV-=B\!J)):;516!,2\E"'$Z]=J'5<$7> MQ;S&6)*,F(YJRKFX9:OP2*;;0"+.LF1C8<6D<@Y_S];)O%URI@HJW P*B=FJ MLV4#,.AM?]F(+:>Q9K<5PEYZMRT=:46#4TRR>4UZZD[2W?TM6M0'YP_>5]6L M4\JD>^*DQA$%W!S&.61-Z;M,-58KK[W8@M5T6GU6PW2F1U7KU)KDO6&VWFMF MLSFW5_7\G!N[K5+0YF:\Q@-9%GCQWIUTSD42 S,X&+6*(LUPR7%=>>QE)L\@ MYJ4I.$+;=JSM[6G&&T5XZ&AIZ5VBQE[';M@5=N5KZ1U?S6!O_-J!; [W,UM9)R< M#^8&=J=/FB4/]+%/DV":0%;'BP2!18)%L'4W9QU;;W9Z==;7]%/6RSII5U/: M#R)CU-8!!:F/&U^HLEDW$51K=+2$!8V[6712(\8.)+UCK@D8GHABO_('M>,[ M)6F#EYB$L\W6DHV!F+3M$UK4I<%!.^T"M.J=D%X>93G;5#H[-JXFFD$'R@G: MN/5HJ55N%?V!TCV%VC-;FK<7(3YZA>JW%VD[A*6XHTQI-:LQ>M?Y#:*)JQET4W((2Z]@*F41B3'0,\.D<8\ EV\-&[, ML=^U[*4,),M/U\UUR6#8Q-\&K2+"8A(_>RIE7*+M&2)"M;A"N#$>I/D7" M;=4 ;+G***P94ZJ5K<-2U>I";K=2+ZSMK))GBWTY9G-IL3RO*M(PS=>?>K6& MVH-I TM]8!46TFZ;?3@DH0K7U!9-@V5P& P& P& P& P&!KAN7LW2](VZC5. MSQ,X_4NDA LE)&&6KZZ=>1LUNB*/#R$G$N9MK8G#%6P320*JM6:R:2!%3>83 MD*D<(]#]J$Y[^5"Q6F]FN7%WKZ^PJRV&0U@@I(Z?;$KAU]GF.XV$D@Q8)?S; M'E&+<'2F!47$ ;"":@D"&5WO73;J=HUHVK-N6N1GIYO%4ELWAZ_"-+G&.:]L M*S)V&+G+58X*":LR1FLY$ZC=PX3>D*LT,*/"YO3".M_<"IS:./8)ZAV9M6I; M8"%?J$C&R55=OI2CNX'5$FTO+^ M'=ZB/5V81_.1K]Y>4(>&:QZ>I)E0491 MPR=*D^E]-,QG E3"8:Q[4TC:E^LE$@ZY>6 5YO:5 M$K! 2KR#NBS3&N7.+1 ME&+EZBA(0TV^]!,J@@1\""ZCP&3CZK M).I[65HI-]O,%701:*%>H#Q^]:O4OKD44_1^G!4P&*'*^[[:I:SR\. MSJVQYM@S83$F\LD)7FTE HQK9[=VM;E4W;:24%6%NJ%"=.F+S@K0J%IKFB@R<*R95O5351\B2+D,ZZK[O!L49"0C&!K=;CJ-)&LCEX]G$PF64@GL6,032C"O7";KZA-4A"H M>P3M=?V>*EJ[+*PQ&?8*=T1 6:7;&GVSA6&FY M-DV4.V9-W3]H(N#G(*2:8J!/*'W)UY>];;#VFWJVQ(6M:_K\/;1+,UPC5W:J MU9F+Q_5WM7.+W\M>/)DC(R9FRKA([-4Z?U IIJ%4$.2'[>U!ZM8(Z;I%[JD[ M5)J(KUCA9F8>C4?^5DG$1KV$LEMBG4Y+6>R; M'2@)MY'L()KZI$18KK.WA2)-A3\YT@3'?L*M+I*44CI;5[DIXPRS=V=NNF8134$Z:82EGW6K"C*"6_R M]V#*?S4Z8UZCR$8WJ#5E?[DE;Z30;-!PS21NH/:^6OVF\MR'7EQ:ME4&SHZ* MRP))BN$MLG:2-C=55J^P5!N$Y9KFK?(R"U\4U7;S32OPVMY>Q;#D*_K>8!JPF:NVJK]> MRVO3E7NC1G(JV%Q(Q+BLJ;@:J-F\BBW<.A04(8J8 4YPV"T5V9IO8![9&U3K M]UBFD&UCY:-F;' J1\-:J]*OYB,82\&_(JND8ZCJ#6,=HMZ3I)NH@H8@ KP0 M(WVG[-M.NC6B&(TCI)]89>1F9YF_3F53LM74ELWD=B3<82%:/%5+"@@_9M8Q M)<$VR[UX0JAP* X$MH_8F O6RY+7+&J6N/304OK>"N3\U;5J]L<:TDZG&6TL M-^5V&0FTFR![O'G:KNV;=)X0513'_##SAAJ-[SU!.#1FYVCWP\,1JBS6MD;& MU=M#R%S>:S3VQ&U"+A'%Y>V%%[)U8XD(X7)^7)/0*DJZ(4X* '#5>X\W*6>6 MITMJ>QFO2ELLM6JVLX9:I_S$^7KC^V"\4DK7)WIO1T%6\!2G[PX$<@BH0J0) M*F56] @M4PL3C84<_D&J\:69&R?R8G& RC%GWUII($0:$X\5^$!#&%6[83%O MB]^WQM5OR+6FK:C296JN9-BUD+3,S,U7%YZU)3,?'W)-NB6NO#DCP:%] JJJ M"BR;U9)0H)A0S'>*,:/(HC+5MS;Q2EO^CEYJ>>U1HW)KJ.>[:A[/L&(:1EBE M9!V6%EM1O/+'KI-WKEHNDJFF8QA3*!AW[UX\KZ]E7UQMF-C(R N5RGU)*!AV M(Q%)I\'4)Y2Q(_63S<+!^;)7N-:-VL;]6Y*_.JDJ5,B7JF"L3[RU-8U89AK+ M9<9*V=Q9XA$EF8PM7AF-E@BI%CH)2PSLRQC)-S97#MN#,&)G*BA%>0()TU4R M!(W/:92'I.@+9/46<_.=V4"#LJ5#@?R23E6]BLTUJ*M1<&VL,A9H6!;MT)O: MR **K" M-_H[(K&O&$%<=;/X)=R1Q]/^8N&0@?T'::V!;S]U8*'N,U&WFI2]%K54ARMK MRO+GB'LM1KJ#FS*D8SKR%G9*O/*],QL5'IQ[IBNY,J_EVR*@)F,7Z/IUPN49L*DV?8C=M57='>KP52I-?9V>W/Y5^O< M6T$[<1,8[$A$8]V],Y=$%)(1Y\^!(J1V.JUVLCZ&1KUHA88T5L6;JMPEDX4T M)=(G4=LCZ/L9Y%LXR8D+#%A7[+*MTB)R3)FH]15!5 IR@;@,$RO>/TI*D!#Z M>O3IE88!Y?I&(=.*4E9UM5/:'8[U5-@09RW<*Z5M(LJE()N(YV[2E45T2I?3 M@*A%!#YB^\T8(V47%,G+8Z:NK;(5F#I#2*:OI.DU6Q[I!S97,G<[7 QWU)*7 MJDKE5D8K=;ZUR1)+U04-],%3+=[JXO.)52D:[M%FLCU6@.(=-:7IS*+DXNS; M'U#0[-ZCU"QO%(>8K(;@9*D:/$T57*J2I! A2@8P5:/>BG,J8-UE:7>9*N,V M;B/>6>$C:TU8/=@MM:+[=#7\97Y"ZKV!.5=49$%DW2H#$@Z.5N9X!Q$0#+(= MD8H:0K9!H=S+:2[2<:8;ZW%6J#876PTGZC5.-3F2V0U-)&*LDQ?"]/)%1(U M0'_'#T!"AI/:FG7>!V3<&]6N<-3-45(UEN%BF6\"!6SUG7ALT]5F<5&STC+/ M9JNL$U".5")?0*+IB5NX7*('$+0[[9QT*^;QUJU-LJL.V;>M2MV*\*4GIG4>V MH2#+6&MK2D'1->NS.8^!(6FKTB4(1,Y"%9NTD4W1D2KE M.4+D^[F-4G:\*MJV^5BP(V1U6&K:Q?R1(,9F?KVP:%1K57F;RNWUX5DL@ILF M(40D%^&?DV\3:*=MO9V2Y)7_7M.N+:,+#-I8[:(GFDQ;T8P M2.')&ACB17Z@$O.<@C7*_%QL/$RDU9TK37Z8\616M= MMA0K,"WL,@[3]"70;2(-FX.#D3Y(DJ$NIW;IGLN[:CA:-0[(6G7^<<0,[RYA&D1=)JYXYD\7V*P1L(6V!3>W&1KL?&,:^ MXILNUU,M]S@M_BWCMJHND+MTP!/SE>)FP(!L M_MY*0R3J&UWK>:D;)+7LE#H,Y9E*V2HVAU7]W4K2.SY)%DA=8J>11I%AN! 1 M1?#%C*F3$R"GHE,I@I*6H96S5NKOX\CZ8A9JMA+S48MIF^[6 MF7D2PF;!"-8Y:!&FE0,1VJ NBJ\(\G,4<#(.J>UM"W#L*7H53@;P"3!K/+Q] MPD*\LVJDRO4Y"*BK-'H/P4448/8^1F$TT2.B)?6>@X,ER5+DP1.K=U:-8QAB M/*-L*L+6>M*7BL(3:-354FJ/_)^R+Y=MU4TE3%('J!(6?<9U/U"N6:IZULDNQE+%JRKGLKPM;BX.< ML%LFJ(PMM9KT)_.KRTLYV,:W,2L3NT1CE'C94AG1DB$67"0V'M4%AT7;=L:/ MK*]M=1EHUY2Z\%@-'L8B1F[Z^UZS=N#E_F"-.X0I2]^!I(MS.F:OYK'.F@*% M%,50#&,5W[@F#H["T5"R3KQR+%_&(4*LNG,D2JLJI0Y2VV:6A5)J7,B$;/7A M%NV9-'+QRNCXE\Q@'D,M4?M2RN=RNY%*K*US5]3U*XVG&W&8!@L^M4-'6ZWU MN2F8J,AY>5>-8<$*BJLDW?-VDB8%""9(//Y"!@O;?>784-'-/\KM)R)[ TK= MNMUDA-A2%2279P#>C1-IH#UHI!;#1CU$K.>P)*.?*Z6>IJP,;-2E#ORT:]813)K96#"JLXJP7V6UO4-FQ] M,AX9S>'LZP=R<+1RBPR(O?0*V$AU/3Y,!0Q<[[[ M56 _-7UGHD\C &V(VK-8E("P4:=4EJU:FR0#Z)J=^E1I1:3 MLSVN:]N->JK)I6KK-NOS&P5C:$0NFNH0C)!=19NLL11$0$*H.[M?>L@7B-4; M/452811)8TPUK5>:P%GLL[L:I52O2!)>Q-9AZC.VC6SE$L@Q9NF2;1VVF0,,SH*UH%V[F;/!MY9 M2/<[":)MDF9EUG0$/P4O&!8'O>*EQTW5:R^U[?DK)8K-)4=[ HNJ&]DX"YM+ M?:*''P3QJQN3A5TC-V>J+(MWZ &8"FNB<5N?6(B$GD.U,3.:7:P"JTNU:DD8'_,!2.4%XLV10FX]=%4?21,< MP6JM=UJ!9=D0FKF]*V2VLCF7_E6VG&!:249KVZ#,6F!+6K+)0;BZSKNTSS]G>6E!K4FY&NH0-XM$-?:/ M5=A5>#(-G;3,=+PS&VJ"RJ,AW-\7E]5VII$4M MG68_T36"@IS[J^N+%NB O%0%DO;$F+D]45TT\%%=BN\+( ?SI *?!P"ZQG>" MF/G;0Z%1NTQ 2+BN22MBCXN C&52J5O>:UAH&2L;64N)I:2=C,;,9>L2.;*J MD0(N;T>4 ]8(\K[@%3FJ=.35#UALVD4'96QK O#"G98%O-3DO!Z\,1B8JQTT3. M/.JB6SMY4*K2MQ8=KJ>X%A+15J%8]:/%5Z?^8V. M)MT9O2TN;M()C=$VD746].TV9TBU7.A-"X6]$[8#*$\@427?W7C1B\)+5"]A M-H1FO3P;).*AX]Q?Y2_-X,6@U*#<65Y,E@FSF=(*K]0%&*1$U"?4'6*1-4,S M+]E89>K:NL%;U_L2S2FUHV:FX:EIL(&M6F*A*HW0<6Y]/)76P5N*9J00NDD0 M0*Z45=KK)^@!TA,L0(%_VTJPY6]^LWUDBW/1&I-B1C.4GH.2L M$:XD+HU0K\9'2E?."A)DLYAIB2 M@IU" /9'U#ME%@;%2)J!1A[.\AD)*UV>_P!:ARHR+QJ5BXD%1<^F1(%!#(U( M[.Q]\M:E.A]9WXDO7)-M![4%TYHB3350Z@I$#:# 8# 8# 8# 8# 8&.;9J+6%ZGH>T7&BUJR6" !B$1+2T M8W=O&01LQ.!A:.R^LCY%!$PA$1ZR=>Q3,B.F]>^D: MP_S29/\ EN/ HS($%,%. 2_^MX)")/HO_9'R#Y?1X\,"T6'J=U_LJC,7^M:Z MBU0N9KW(1K%@U:L)^=_EVXUQ$LRB5$QSQK1*]R+I)L@9ND5\L97@?.L50)!+ M=<-#3LB>5E]241\^4<(.5%5J^Q\BBS:.@(IMYVQ$RMC)MF-5C"ID$GD(>.;* M% %$$S%"XS>AM,V.*&%F]94V1C!;,&96J\(T $FL9)3?KW!1Y*LH4P7>M:EUE3;#)VNIT6L5NPS#,D<_E(6):1RRC$@- ,U1( MU3309HN/R]N*P(D3^H,W2,IYQ3()0Q'JGJ+IW5#FS/V,4>U25H=D7>/[9'59 M51HU2AK#7B1[%K 5ROQY45(2V239PLJBJ[=HO%"++*$\I2A/S]?M(G-6S#JR MD%+4*DVHE:13@6*36'IS&+>0L=6VK1-,C4(F*B9%RW:)&(8&B3E8J/D!53S! M(Y+5NNI>#L%:DJ97W4%:EXAU88P\FS7*) M5FH,4!2,4R1! +"TT+I=@P:1;'6%*:1S%_&R;1FV@6**"#^(F;+88]R1--(H M>HA-7.7O216%PE+O DFX]G)A6IB7?5^6=)P@JMBG29%G:PSD4R+"NOVD;"V2:3>K*1)-D7C5\FBZ@&)R?4-%9A5(3!Z0" MHBM>@VYY!1OJ.BH'E7K1^^.A M$CJN(^5?3 M; I#)D*9NU92LJ[72;I^1!,[M?RD %U0.%V8:(TS%S;FR1VLJ6SG7?Y *\FA M L2.O/5Y"#E8)1(P)<-EF$G6(UP!TP(=1:/;'.)C()"4*VQ::U3;:JC1[+KZ MJ351;2SZ=;UY_#M%HMO,2CJ3>2DB@V$@%25(G+)IN/\'RE223_/WQ MRHD J!57BR@$ ZIS&"5K5>N.9I>QN8.+<3SF!/5UY9=D@L^5KBCL[]6#.NH0 MQQBUWAQ541_N*' !, \!P%BK.K]=TS\I_E2EURO# MI=G##%1;5F:,:SXPPS M:#(R293()2HUYCZX%X!3Z1+GGR%X"UAI3418H\'_ );4L8915992*/7XX\>H MJXIZ^OUSJ-#H&0.*M(K28.5/K;H-%S(/&^HZ&U< MR:947*K.OL68D1++P-@!%B5JFD2+1&P5:.D!(U!$IG[)%P("L0#X%5_V>M&_ M7#)?Y443ZT:X2I"M_+L?Q_+R;1./)&^EZ/H^0L8D5IZGE]7Z0H(>;T0 F!)) MO5>N+'7IJJ3E+KTC7K%-JV::BEXY'Z9_9%WJ4DI8%/3 BB5)7\N=,GK$30K/EJYC[#)VMHHB M()@)/3L4V]=B7^Z=5VMY@$%3@8**"T-IBM1[J)@]8TMA&/F%@BGK$D$Q5;.X MFU-HAE88ERDX26*O$RC"OL&RC4W* -F:")2 FD0H!2,>O&CXY2M+--74Y-:H MN'3NOKGB$%UV;IX^))K.5EG'JJR+@)-(CE,[H5C(N2%53$JA2F )"WU)K)K& MTZ(1HU;+&Z]:M&-'9GC$%DJHS82<#-,6T&"Q5#1Z#.5JT:X2*F( 15B@(<>F M7@.!736IEUA<.-;TIPN:N7"GF5<5R+74/5=@S2-CO%=.95L<3PULGFY'C]L/ M*3EP7SG*)O' LZ/7K1R%= "HB)PYP.65T%I>MZE9+#<*S2* MU!6BU%$E@G(R*:M9"3(=8'3A-99-,!(F]> #AR4GD!RY#UE?.I^+ @BO5OKH MM&_DZNE]=J1@32MA*Q-6H\6ZE_@MQAUE&0-R\-BLE#MP3!$YR M"$?VYU*T]MZO.J[(0Y:HWDY965FWE1B:FB]G!=?S@+UM)#8*W86IDW"]^EUP M5222,48YT^5BDE7ZS5%W7Y$0^M.( MN$57$M5(U\LHF8AUW[)%RH)ER I@5X]>M&F>C(FU/1!>&K9Z@*HUV.$!KAV9 MXX\8*0H^B)#1:AFGJ>7U?I#"AY_1$28$EFM6:YL4!/5>;I=>D:_9YH]EGHM> M.0^GDK&=RV>_S MY"D4+.$>,T5B.R&*X352*7PP('&=: MM PRE=6B]0T-FO4Y-69KZZ5?9"O'R:JS%R#L%CD,JY4;.(IHHW!85"MCLVYD M@(*"(D"0.-*:C=QQ8AUKBG.(LD?%116"L$P.U+&P=:EZ;#L01,B) :QE4GWL MNS\A*E4. MD)@?/9JI1CI53^\==@@40$">1F[^O>+.3F1!/UG*IEE/,J83B%2PT_JV+C+'"Q] M JC6%M\'%5FT0Z4,S"*GH&#C%H2)BI2-%,63MHPAUS-2%.0>&X%3'DI" 4.: MJ:GUI1VZ36I4>MP**42]@N&$8W(=:)DI->9DF3M8Y3K/4I*6=*.7 K&.9==0 MQSB8PB.!&H+KKHJLMGC.!U11HQO(Q[V)?IMX%ER\BY&'6KKN-,8)2%54S,01$WIE*4H9*E*_! MS:\(ZEXIA)N*U+A/0"KULDY/$398Z1B"2K 52F^F?DC)=T@54O!RIKG !#G MB4YJ+6-E@IRLSM&K;U2.EG%>AHR)X")3C'54U[):TI\(R:1+2 M"JM=L%B86FV*12;6-1E%9.W3,,P5?K.G3@#F9$,0J:BKDZX71+2NI$;%.6U+ M750)9;*_BY2DUR1LLE%EA7\T\C4%WSR++%SD(5HX5.4053_)K-(-.1 3" MV=J)<^0WEP/BMZEUG3['(6ZKT>MP-EE6*<:_F(N-0:.UF29&*9D"BD4"(% V0^I1=TK#24/+QJQS CP1=M)UV.7\Y0*V$XF^G2\@?+3KWI..ET[# M%ZOI498&[2OLV$TSKL65]&EJAH4];6CQ4;*H-74,>M1HI*%)YQ".;%.)B()% M*%;1-,42A:XB]7,HPDS6H^4=6%R$\VC7#B9M,C<'.P9.T2B+%A'17YP_O#M2 M4,+=LW02=& 44TR%(4H4KSK]I&038I.]64A9.-D4)5F48%B3TGC=FRCB"84T MR"LV.QC&R2K=3S(+)MD@4(8$R>4+S6]0:NITY:++5Z#58*>NI54[7*1L.T;N MYY%=Z]DUVT@9Q\;+(G*9,PF;NXR(:-?3Y]--JU11(!4DB$*%RC]*ZFB;! M(6J.UY5&=AE)Y"SO99&(;%=GL#=:0=$ETC^02M'IWLLZ<*'1 GJN7*JQ_,JH M8XA8[#U[U-/4N3HK>HP];B9!F\:H.*Y$0C9[$*/:@UH*KZ+)(1DE%E=A3&*, M9PNV71.Q2*@=,Z7X,"V4[K/J6HZJ;:=5KZ-HJ*-@EK8N2QMXXSIU:9N??69_ M/D"%80S")?C+2*IDA8(-"HIF\A0 !-Y@K'_6;K[)NBO'VG=?N%B?1@4!KC C M<"1\7 PK!'Z-)(C06[*-JL8FDD)/33&.;'* '02,4+@?KYI%632F%-74T\DB MK8EB.C0S8QA5MDA-2T^94@E])?ZV3LDBX #E,""S]P=+R&64$P7B2TWJF89N M6$IKRHOV3LJY'+9U",5DE0<5F&IBQC%.D/"AJK76# #!P8K9FB0! $R MF=40K%O&QFO:HT9-A@C)HEAVBGG4K4M-3\$X.HVC#NAK MK#SH!^ WT:7(?@+P%C?Z"TU(6%&WJZWJ!;:TDAG&-D+!1QY1G82SKZT-K$F= M=NJW6G&%DDW+UNY634417L:[J1II-Q76=HH:2KI])1UG9 MQKX+!.2-J7O1NSI25,9LV;HHO# 9!-(I2%*%=%Z*TY"2U6G M8C6M0C9BDQR<55I!G#-4',.R1-('0(@=,@ JNW5F'ATUE0.LFH]<'*<#+K"< M*>;Z_P"DK)+6B=G]64B8E[HT;LK4_D(!BY7G$&SJ(?) ^%1(Q3K&>5^/445 M 55.P;" CCOK+U]?Q$I /=/4%U"S,N$[)1BU>9 M*,W$B5K(,2F!$R8E09@PEWC?Z5/R-?IWCA+T_375*<))8]*ZEMSRN2%FUY5) MMY46;*/K:\A$-5SQ#&,?L)6*:-0,3R_3Q$K%MW3,A@,5HZ1(LEY% \V!<$=5 MZW0@8ZKDI%:&MQ#VPR$7!+1+5Q$Q[NV-+#'V11HP<)JMD"3,=;)-NN0I03.W M?+)>7R'$N!'X+0&E*Q'JQ<#J^F1;%PFHFY0;0C0/JBJNZ\_5%VJ*E7\OK.7:LE M)N78+K&47(\1$?* MFF4 #GY!@<^ P& P& P& P& P& P& P& P& P& P& P& P& P& P& P& P& MP& P& P& P& P& P& P& P& P& P& P& P& P& P& P& P& P& P& P& P& MP& P& P& P& P& P& P& P& P& P& P& P& P& P& P& P& P& P& P& P& MP& P& P& P& P& P& P& P& P& P& P& P& P& P& P& P& P& P& P& P& MP& P& P& P& P& P& P& P& P& P& P& P& P& P& P& P& P& P& P& P& MP& P& P& P& P& P& P& P& P& P& P&!JYVRV5L76U*U[_E;)5B%MFPM[:? MU*C.6ZMO;;#PD?L6VMH"2E35Z/L547DG;)LL)D2?7(%$_P#>'C PQ+=H;_UI MM5^JO:9]6[[ 0.FU-WU78.G:#-UJ7DH.&OE:UW<*G,ZXE+G=#JST7,WF%78N M64F)'S9VJF+=-5N K!/K?W4J^OXP)V[Z8[ U6OQ<;7Y6_3\U3*RSA]:-;-+. M8R.3L3PUX$MD?H(-RO7K:K!8G$ZS= M]MF?5F!CFU2KB#V*:Q>G'^RYR\NKB?;1UIF:EW29'"4?^3-&C.ND]?UEWXBT MP-I]Q[,VF^W'1NNFDY"GU.V6/7]LVQ)JN_ZRVV+MBT[!G*AJ6. MZ_Q !([DK,/7$+2M=5*C<;0WC-9K04:#E*:2D; K'HKMB'0=&^L;-\"SON^. ML0:0 UO7F[KU.35)V7>GU/JM%8?S34(_35Q9T+:<1?2+, M1<**/%4Q!D+D3) H&&9_N==9S=CU&F.%ZWU]@]==4;;'VYWJEOU>RT M:M4U$7X[7J4O5(IS'J)-&8&B%UDW?U[ET!4VC9!Z$_E>\4=);.TM"U&KVF,U M-R4J)A+/ M,/P=QQ[1%J*Q,L2*FB(2*!Q:<&-Y C^PN]@P+=O'U?2NTOYZB][Z!U?<*%[:]>;"NX MFBO'(\%,R@V1D$?IT%6XF4*IYQ$/*&U> P& P& P& P& P& P& P& P& P& MP& P& P& P& P& P& P& P& P& P& P& P& P& P& P& P& P& P& P& P& MP& P& P& P& P& P& P& P& P& P& P& P-#NSVY>P^F'$W>X574;2@Q-AUK M4-9ZTEHBP639W9"XW.09-)JJ5V5B[/"H42;2,\.WAT21,Z)SM%WST4F)3 D& M^. P& P& P&!@#L9I65WE3JQ!5^\AKJQTS:&O-JURS*5AO<6J$YKN?1GXYH_ MKSF6@TW[%ZNB!%0!TD8"CR \X&!K+THF]EQ6RW^X]XR=[V5?Z77=;15OCJ%" M5"N:^H4%>HK83R%JM&8RT@*KZU6*(04E'S^3=N%P:M2)^DDW*F8+#V*Z!(=@ M+GM&S/=DP\:UVC7*O!&4LFI:_L2Z:W_E9A]&1OJ"Y6&=10H%?L2Y"NI1JA&J M.UGBBZR#QNJL4Z09(FNI#MQ.'M-:V:I!6(O;AMVK:+R%-:3\8BLMJ1IIF>H3 MB-_/8I9RRDZM]4JA(E<)+M'JZ:GI*D1%-4,@[DT7/7JXT?:VLMD+:EV[0HJQ MU9E95:JQO-9LM%M[F%D+!2[K4'9K<>_9KM)*/>,7;;DBHI*KI*AB MA+J+=VSBM;##L+89GL-7]@6J^'V7:Z@UF:.Y;7.G1E!F]>QVHF=BAVE9UTC7 M(&..S:Q\NB^3DV8/7#QTLNY!8+GK[IRPHTU_,JVQ9BQ6"4UEO2FW"3>P,6Q- M9K?V!V=$[5NE\(V8+I-89)G.1QFS"*1(9%!B9-,5CF2$Z@1V-Z,Q4;64*X39 M,HH#>@=(Z(5X>N,0,*?2V^KWN*DQ0"2$OJ[!66^F=)>;RL"!YTS*CX8%&RZ- MNBKTFHR^X7TKH37$YN&1J6IB4EA'S 0^Y:-LFBRE9G]BI3RKZ5CJE%[/?DA5 M6\>Q<)(%(1V=XH4JY0A,-[<4>QH-NUZ[V'3VL=+ZANN76-EUZ5H!%[#M8H0: M=?ZO8JO'SQA;/'0&>69O/^JX1X!-NHEP03 ;\(;2X# 8# 8# 8# 8# 8# 8# M 8# 8# 8# 8# 8# 8# 8# 8# 8# 8# 8# 8# 8# 8# 8# 8# 8# 8# 8# 8# M 8# 8# 8# 8# 8# 8# 8# 8# 8# 8# 8# 8# 8# 8# T:V'U6VU:NQBO8.M= MA82#4/O\ $ GRAPHIC 14 pg03img01_13-2.jpg GRAPHIC begin 644 pg03img01_13-2.jpg M_]C_X 02D9)1@ ! @ 9 !D #_[ 11'5C:WD 0 $ 9 _^X #D%D M;V)E &3 ?_; (0 0$! 0$! 0$! 0$! 0$! 0$! 0$! 0$! 0$! 0$! M 0$! 0$! 0$! 0$! 0(" @(" @(" @(" P,# P,# P,# P$! 0$! 0$" 0$" M @(! @(# P,# P,# P,# P,# P,# P,# P,# P,# P,# P,# P,# P,# P,# M P,# P,# P,#_\ $0@">@,T P$1 (1 0,1 ?_$ 00 0 !@,! 0 M $!08'" D! @,*"P$! ,! 0 # 0 $" P0%!@<("1 M 8" 0,!! 4"#0L*#P87 0(#! 4& <($1()$R$Q%!5!42(6"G$788&1L<'1 M,E(CU#655O"A0I*R,R2T==48X6)3E"55=K9X.:+20Y/3-%1D92:65[Q1GBV\17 M)WF'1:S)N(U]MN9&PUN!54;B4"F/#4F@WZ/AOC"&*J@G(SC5Z*1RBHV3-U( M3_6?XIIYJ;<-4TIY7?';O_QX/KD]39PVRYY.RV:CI(K*-T1FY>&LE!HED"K, ME'!?BG\*-@% #@)D0*!C 'UIP4["VB$AK+6I>-L%=L45'SL!/0SYM)P\W"R[ M1&0BI>)DF:BS.0C9)BX36072.=-5(Y3%$2B X$UP&!@/S7\DG&+@5/\ ':D; MPGYXVR.5FUJ]J#1FO:G!.)F?MU@FK34JG(S#ATJ=E P-5J+R[QRLD[>.T3@D MN4K9)RL()"&?& P& P& P& P--OD3\ND;P!Y=^/?BD\T0_VDXYZ[,1UPSN[3 M8;:HHZQ.ML+6E"&7=L#_?O+^]P5,U'0*O +R2X M,)>=3K[N\VJ8=*L(* J,,^.)%!%PK(.5"B5LU6 JIDPSWP& P&!J)Y)^4]]Q M\\GW$;QQ)<;+3>6?*:EM[>OOUA;5HVNZW,O*;*C?E4C6"T>62F5D@UX"ACC, M,>A7Y/L?8ZJ!MVP& P& P& P& P&!@/PB\DG&/R&2_(9OQ>G+!--JW2CS>V6CKQSL*!MRT!'Z?*KL#6E&^>S,2E1K.6?;)EV M&+TR9GL8 ),#E]3H?O3#;Y@,!@,!@,!@,#Y1.5/XCS>,?S>W/PA\-0>2*1TV[8Z M8)++!],.A+M>]E:/T_L7:.N7.GMD7W65&N5[U,]D5I9]K.VV:M1LU/T*0DW$ M9"KO9"I2;U1@NH=HV,99 W5,ONP+M8# 8# P'X[>23C'RKY4\H>(^C9Z?N.P M.'I82/W?80@7$728:Y2]BLU8>4.%E)-1K(V&?K,I4G:>+/BY"\DF/'^Q\D5I?;U3U6- K%H5J, M@T)9Z[#"TCAJ((&2%F4#G=%'U2]O:8-BNO+6:^4"CW@T8M"&N M=/K-K-#.%17<1)K%"LI<8Q=<4&HK+,!>>D8XI)]QB"/:7W %88# 8# 8# 8# M 8# 8# 8# 8# 8# 8# 8'P^?B5[5<.%NEOL-392*Z1@,@Y?:WUI2;+(,4SE,D9>6 QP$2$$H?9GI;2VJ^.NK*/I/ M2='@-<:NUQ7V%9IU.K3%-C%Q,5'HE2)U*0!5>R#PX&7=O%S*NGKI11==1190 MYS!BAY-_'YK'R8\.]J\6-C%B8B0M44,CK+8KZ!2GY#4^T(G_ JI7V'; [C7 MIA8O"_#OV[=VT/(13ART,J4BYAP/?@?QK3\:_ W6/'K9G(%UMNL<9:#92R6Z MKM!L:*C':]A'LY:DT7\(K&NZTL+%J95ZN9&+8) 7/BY7^(_+:[1@26D[WK^5<2.D= MV=4GQV,;"KO9^W(L7EB+$.RQ;UI-R3)[(-U8U4C)^5-LL&B[\2]L;R&N?)SX MYF5CX\Z?CZ9KKE,LX\?$TSO#=Q(\@YX]VXWOW4=MUJ%W4-2F:5[:1+$#J(P? M^"O%C]Y@)ZI ^W'@K=N:6P>/\59.?6F-:Z%Y$K66SM9?7FI[6AR,E(/'!TV[1BQ9H'555.8I$TRB8P@ #@?(G&>&&I;1QUT[8EZK-\J^5DC+15;N,RV'U$@K40C MLW=/DH_X@J!0R'X6^;SE15.;50\:WF,XM5;BGR2VNU;*:!VSK"5=26CMQOWJ MSMI$0C0SVQ7)!DZLSU@JTCGK.;>I*R_2.,9KI#4>JM M-R7)OF=REL 5O0VB8J0<1S5_('J]C4_'QX]M9;3Y+4Z7L-EWW,-(:W/--Z_ULHI'-M:0L<>S M;5J1%;YV--AQ.QI@\Q34*M(+.)TU. M= VVB$&DX K)(4HFP-U!4]4ANX-R_)??--XN<>MU\C=@KE0IFD=8739L^7U2 M(JO6=0@7LR6)9F/U TE-.&I&;4@ )E'*Y" B8 P->/A'YT\F?)#PDC.77)+ M5NL]1FV)L*YQ^HZ[K5*W%:RVM*>Z;U@UIFE;?-S+H\A)7F-F6R0(>D@9HR25 M !]7V!MW/G"3S/<0=/:TC MN4MDB:;J#?W'R7DAK"T[89Z,JT/(.4'-UV-"6.$;6F:8L9=$CJ&E(5)\D\5; MJI&2(J&Y7R\^6/3WB2XYQVW;[6Y/9FR]BSZU(T7I:!?DBY;8UP0:%>R"KZ7. MSDC0%/K319)22?E:NU$U'+9NDBHNY2*(:3ISR&_BFZCJ>0YA6;QL\24-$0]? M6OTUH%.1M(2J0?/-5:TU%"VL>0-/F7*$[8M5W:D,&#^:I2*K%)H6UO9U"8 MCE:\=%%!672E69?10-^ON)C*JT^:KJH*&*&Q7P^^:B MV<[-M;TX46:N3QT:LT0!XH$)KOSB M>0/A#R@T[QD\YO$S5^D*=R$F"UG4W+GC[,/WVH2V%1XQ8$0M[9];+RR)%M7\ MLU3DUROXU_"H+INUX]1H<7! V4^9CRWH^+K76EH?7FH'O(?E5RIV ?6''#2[ M5^XC&,]/(+P;&1FYYVQ0=2;B/82UKB6+>/9D*[DW\DBD11!,%G"(:E-Q>1'\ M4#PYU?8^6')?@+PCNG'RC1BEPVE0=56V<#9.O*.U KJ7E7DE&;CNXIM8%CU. M^?-H^>18HD4 O"BC<H29BS38G5F[<1L @\2$B MZ)#(*)J'#9UX6_,GU'SU]$$6<2<_ !-UW MYN@WFXL\=9*N_C96)=BY7BW2275RN5P02AO,P/SHO,[M+R>K>>O@-)RO&+1S M39FO-M3D?X_:TVV&V7A-_P"OX_HQ28KE*59<$&BP:KJES_P#Q3^Z=;,N5FJO&_P 0 MJYI*;AB76FZ,O,U8B;WM=%<-QDF#I%I);GJ=VM2=;Z[U\BSD M1K:;>TWJJP3195Q'/G*2#YTHDFJH1%$X8:<@?*3^)PXQZWE>9>W_ !I<58'B MO66B=HO&L8VSR5GV[KZ@G JJDQIUY9*,^TL\8MT4U M(&TW8?EYOFTO"C*^6+@MJVI6VR5VE'V!:=+[=4GY-*N1M#MRE7WQ7W#^FR-: M>O)+7C:/D)-J]ZH(/XQB"WH)_$$(0,[/&#SS*M*/ZGL*O,1>JKR"<8RM4*Y,Q!R*#CSK/5UIU5KC4R&R>5VW;&>V/+=07 5I>UNH>K)PDVQKJ7)?B]#3D5&QCUPC'E%X_44:HAC5:O-+Y@/&-=M:2O MFAX2:8)Q2V;:V%.<OK6.ID+=F$U4'EV*%\4EZ 23K MY]:67YU#NE%8]1940;*)BLDH0P?-3^%4V=Y+("[;RJ^A>->E+WQEN7,6M#S! MV9:[^VA;MJ [AFLA82:\@5+W%+6@L=!F570]./D_46*!.H]?8'Z)F!H3\JWE MDW+P(YN^+SB_KC6NLKI4^=6X$M=;!L%V-:BV&GQ1]HZ>HIW]-&"FXV-^8%C= MC.EP^-0=)BN@D':!.\#!;OS6^<*T>(WD1PBIKO5]8ONE=^H;*F=Q29F=@D-F MPT)09*EM$6.L6;"PPD K/3);,=)/YD19 %_3$PD(!Q$,&MN>2_\ $]U_6LYS M)K_B^XX43C#7X5[L!UIBXSDK;^1D=JUDBM*.)NU1$1N*KVA.890:8KN6S>MM M9!L0ACJ1@ 4P &^/Q)^2NA^5GAK4N4U.JCG7LY]X9S7>T]<.I0DX-%V9548U MW,1+"<(U8?.H.1B)MA)Q[DS=!4S-\F55,BQ%"%#9E@?--Y"?-[R%IO.=KXN/ M%KQ:K_++F8PK[6Q[.G=@6(\)J+435Y#L;"+*:!G-5<7R\/7IAB\DWCJ:BF+% M1\U9I_&/5C-T@P9Y%>7/\0]XOXFO;Y\A_!GB+LCBLZM$) 76R<=K).QTW4%9 MQVFV9,'$Z;95[^[SN04/Z#-U(P#B,7>"1N+DBJR7<'USZ'W/2.1NDM1[_P!: M.W+[7VZM;TS:-+:^PLD060:E46*TD464B0CA+O-Z2Q3$ZCTZX% M"I7'+9EGX9ZQH^Y.2\4R@5-7:UV18DZG2K.]<6R 9V%&;6V;!?>6+3M#V<; JFYE^J$2/S M=[OU+S5J_B]\:/&&&Y;\YIJ"C[%=37.Q&A-4Z@8RD&%H:L[0#26KBKR0;5%P MVEY!=W,PL?',WK0H+.G+GX=(,"^1OE=_$<^,ZKL>17//@QPZV9Q::3L%&; E M] 62PL)NDDGY-K&1S=_.I[-O*U<-(OG2;-L_>5]_&"]520.L519(#!O^W;Y7 M..>EO&&W\IKYO8IS2\]IZA[0I-2;)M6-RL\UM (:/I&NSE5.X914^XM,\C'R M"PBNA' DX7'U4T1 P:/M>\^_Q2G)/5]=Y9:(\?G"2LZ)O%::;$UGJ38-LFEM MNW?7\HU"7K[])V^W331^*L<*HFLR.Z9P9W:2J:J;4I%4^H9T^.;S.;=\FW## MEC8](\;H.F>17BG\;3+'Q>V#:%65)E-FO&LP6E+*6"6=5&5@:S8YJLRK!TTD M5VCR*?1BZ"K@Y/2V+YR+C#+I(I@)U"@(?*#I;RY?B"/))'SW(CQO>/OC33N(,?/S$=KV2Y.V>13NVWT(% M^NQ>HP\P&T==Q3AQZ[0Z#A9BP"(8OO5:?,W*K=4P!6W"_P#$9\E.3GE%XV^. M#9O#>#XWW"8@]G57EC7;PYLSR]4+4S\07NCQX^1]MPHJ7&RO;TBKAQQKUPU-"UQG0;RN-H3EC ML[S3\6M2\-^/_'_4C?<,7M&N,YF-=2#=RO)/7M:;QZ&R=JQ=E- UZ#<&<)(+ MM9=%\Y9-A;+*/" 0,%M7>8WSF>4!>Y[4\3O K0=,XEU>R2E74_(!8=F MO88YDG2,25AL2APY78F* .F\8VE646X,+9:5.L0W0,R/&GYSMK[@Y>S_ (S/ M)KQK9\-^><4T=/Z6T@9%T\U3N1LPAEK X:5121E+ I'2KNNLUY&,6;3$U$S3 M1NN"+I)PD1LL%UN!7EJW;OORM\_/&-R3UGJW7ECXR(R5OTI/T,UL;26QM9L[ M5$HL9BRMK1.R[8\M*T+8%8E2$8$03(*[KV&(4@E#%OSM?B%;IXF.47&SC]K; M5FL]GH7ND([1W>XNCBT#.5>CRE[/58%*H%K(U?I63V-1VCQRJE"7.R3$>V::MA%W;8Z3 M@D;<;?-Q;,RB1@4!)UU)]KI@:&^07G6YH<>_!KQF\H]JT)H%/=/(C<4!7FVK M5T]CI4"'U36R+V&=@Z$PD2&%]\+\+)@ $$Q0' S5\Q?ECW# MXW_'+H?F=K36^LKO==J[#TM4)ZL7XUL&I1,=LO5]SO4P]C/NW,16G%RS1U7W?K%JM+'@5B2SR?BF<]7V=B(6QU]=C8*M(QLK#/E';B+=-T MQ,Y5!P4$PQ,YI^<3EU=^=%N\:/AKXO4SD]R!U*@\#?NX=JR#YOIS5DG&KLFD M_#"FPLE*9@2H2+])A)24A,MR#,B:.:,G:Y.X0POY:_B!_+YXM]=3=/\ (GP' MT?';NN;6)>\9]TZNF+',\:]AKQ=GA4]BU2[-(V_S$U$V6)IDBNZ9BA*LW)7* M: +1QFR_Q0!]>_&G9TONSCCQ_P!S6".CHB>VYI/56SIN)AQ2QTD!6.=7TBE[C";J.!>S 8# 8# 8# 8# 8# 8# 8# 8'PI^ M:*2;<._Q-GBIYH;*7)"Z3OM6U]17]RDNJ$) /XJW;$UE>W+]ZM_@[=E4:_MN M%E79P$/1;N!..!]P]QA'=HI]JK<=-.J\^L5:G(1A86'J"]@WBX M:*BZC%G!5T^Q5(W>0.ARC[0#XIN0_P"'K\A&A^/^\]XE_$ \W[.?3.G=F[6+ M6Q?[MB2V$VNZ5-V\(,90.5DB:,"6&'^'^(^'7%'U._TS].T0L%Q,Y!\@=F?A M$/(=LC8.V]H[8V.M==K4=>Y;&O%JV!;0HLY.:+K=BA!G[1*2TN$(G5K')E%# MUO12375$"@!C=0C?#38?Q%] \;_&^*X$\=/'A8^+TE&7:Q:_M6QI^2;[%LSB M:V/;G5IDKS\OV]7$E)]K:/BV(@9FB=%LT11$.B8#@5?RY\?_ .(]\@G)#A%O M/D=H+A'1+#PWVW%7VG6O26RT:Q8%(XUYU]:Y5O-K3U_NSB5:1#FC(KL4D")" MBJNO^[%;I@9!?B@/^<)_#Y?\K]__ .F[B1@?9[@:H/.C8K/5O$#Y#)>H*ND) MD>-%[B#KLCG3V\>O'OQ\VSC'8939MFJUMVC8)!OLVQSSK95HC+:ZO2<=MNLIEEXVVZ9V6 MA5K*V9_R?<7^%/( MKC-K&K\&*OSU\FMR3BICCC3VM.K+F]:SBW\],P]7FF^Q%*A;;W!.9NR)R0QD M5#(@HM\,[<+K,R>FJL&*NPMY?BIN1>K;]\7Q1X(\%M9.Z%<'EELFQK<:^WIA M4R5^07F$THZ(V%M%LE+#$$5*0CNOH%]0P=_I=!$H4Q^$/$H^&#D: &*)B\G> M0'< " F+UT9ID0[@ >H=0]W7 E_X*.M0S+QV=P"4IP /L7XQ:"IG%;CKI'C=KU J--TAK M"F:T@C@D5%9^WJ<$SB5IEZ4HB!Y.=>-U'KLXB)E7+A0XB(F$<"Y5ZL%0J5)N M-JV"_B8JA5FJV&P7>4GP2-!1M0AHEW(V5_-%6(JB:)9PS991R!RF**)3=0$/ M9@?&GQT\QW+[D+)[3J'X?CPK:H3XSPNRI5.8W#=PJ6BM<6Z^N(Z,;/+/)5"M M2FGZC&6%[7F,8HLS+.RDPFP%J+HC?N33*&KSR]+>7J3Y=^'>U^5!SQ6JYY[E MPQ'2.HN-R;]S(4#G?%(\?U:X\4G7MDY,:/BMU1/&=*AMX5:2;VM5VH%[_ #?JG2-. MDL=1CFY_CQ%P46Q4AZ 3M /HQ\6U;J-2\:W 6"HK9DVJ[?AYQT=QP1_IBW<* M2^IZK,2]->53CJP\B M:W&/8\NC;(YO02\GI.*@=42S>J=ZA3FV*, +&J-4$A*4&ZC=B4O4Q40[0^'+ M\.C+^<2H<0-K3_C"TEPCV-JRW<@YX-B6_?L\^;;//L2#HU%(:!=%8[.IZP5B M-@9-JZ8E5;'_ ,(D'9RJ#ZA@ ,^/)7PJ_$T>5#0\#Q[Y*\:?'W$U2M[(A-GU M^>UG?PK]SC;-"0EDKZ:+.6L>TK:S3C)"*L[HCI$K4#*]J8]X=F!MS\H7A?W1 MY(.&O!!:*W0PT9Y!^%E.HU1YLQ6FZ^+L2)?VJLI+S\2Z)L&AL9 M*)L#%L\5;.&8B#8Y7(G2#55:.?7XG_QNU.P$YW<(=8<^>.%<@'Z%_P!DU.'@ M9EU(T9!HJVGG\].Z9.HG#0!X@J@OW5GH(I_#F,=S]GO' W:Z7NW#[\0_X?-D M4?6L%)Z(UGN*/E]47"F1L1 )S>A=R463K5XBA;L84D97K&R@IY.%FVQD09IR M\6N0BH-%5%DD T;:UTM^*F\.%-@M4Z'C=,>1+B?K)'Y=1*HV2BK9*P=-1.HN MTAHF$?2VK-\,"(MQ%-O&L7M@8Q_V4FW/0B#M3Z##U#[: .@![ / M8 'N P/B6X-MV5'_&(^1ZL:P,5G4+9Q^G9[8,9%@!8Q6QS=4XQ7:ROGJ:( M%1%^OLJ35<*J&ZG!V\5 1ZG-@?;3@?&;Y0O_ +*X\,G_ -8]M_QGY/X$K\L$ M+%S_ .*G\++&89(2#1#4]7FD4'!"J)IRE;V/R,L4&]*4P" +QLW%MW*1O>55 M(HA[0P/J'\A+5L^X#!V!X/XVAW*,;6"HV[;7)*GV."D">JQE:U9'Z,;.0[I+V=[.18R*Z: MA?I*J;Z\#"SP"[V9^*_;'F/\8O(NP.651X/R^Q>8FNY&36 KN4TA6X=JE=9] MDDY]( ).T,*5-MFR?[I:5ZF CM;G[R"N2=2 MQYA>)*B'V2)5)L !2@&!H>\,=J\Q2_+; MRJ[8\<>I^)^U=E6?D"X:\B9GD]+O6-NKSJ8V3N2P1#.JIMK_ $IXC%V&:))' MD^X%R*.(YL ]HHE 0VU\Y-&_BD?(%Q?V9Q-WUQ>\<*.L]I)5HLQ)5"Z.8NW0 MSVJVV"N,)*UF5F]P6&/C)1"8@$2"H=FMW(**)] [Q' SGNWA#VGS*\#/%CQW M\H+G$:GY2\;X: EZ7=6$@G?ZC5KGKMU>JC2H:9=Q2K0\S4Y74UB3C7)FA_58 M*'363*N+7T5@UV1>Z_Q:'B\A6,#LS0NN/)/HN@1I8Y*UU9LVV+>%ZO!H DE\ M+):_=T3>+^03CT@$7T[5YIP;M$53*F 1$-[WA \IW''R>Z O,]IG2#/C+L+3 MEGBJYNO1#%G!DCJS,V)D]X3*JW?1[GD-QO(Z9.4C@)%6[I$1(H40$ M#$,(#[\#[*;\DDO1;H@NF19%:I6-)9%4H'3524AWA%$U"& 2G(<@B @/L$!P M/D3_ 5/L\TO-:U@4O4>TH?F4TF'L#W![L#[&<#Y)N5WE_A*!Y)MN M\8O$1XNJ1S*\@-?A9.M\DM^Q,%5M>(18,'\$K9:G;KY#PL=8[?%5NQ-XMI+O MIR?AHUM,-TFB9W"R9!*&MKS57/\ $1[7\:'(VV\ZM9<(.+7$V-)JI:^ZOU[+ MK7+<=P7>;BU\VIT5$32-KVU"LEF-R7CWCLZ2Z^< M8/%CXPJ9S4\E$56G$#O7=\37JK1E*U&"UK;^:J-IV-$0"5LMT?7Q:0B$PXE9 MN&AXYZFV9 X6F7=W:*;83Q2KID27BVDO$)(OF?KH&< MQZJR1%43F(J0-95"J_XK[Q%5"MZNH=+U#Y'>+^J8QG6J1%1:4=?+!$4&#:IL MX.OPC1M(ZLY" 6.B&J;=FT,E8&[ A"H(=Z)"%P-S/@]\Q6EO)0\WQK%7C"3A MUR[T^^^?[UU%\L9H$LAGT^]B)RX(R7W:J5D/,Q5S54;3D?-L4Y".>/4NY9R* MRAR!K4_#Q_\ /2_B'_\ E'27_M"\@\"^W*[R(_B5]>\EMZ47C7XJ].[2T!4M MH7" T[L>:B+.O*WC7<9,.6M7M$@LTY'UQLHZF8I--JRDF^$Z?L5=R,N\7<.3C]M1PJ+2=G9(+%*=-.:K>K.4@AL*\-%:IM3\4'CPB*$DS2KBO$72$[U8II)).;!:Z/%6FY2"Q$0 G MQ\G<9E^X=#^Z,Y54$WVA' ^<+\2 @UJ7F;\!6PZ 4C3<4IO"LUF3>1I ^^ET76C#N;K8DB$-U(*UY MR^;?Z)VY7I"@6/Q,>@8!\@^,Z_E MWY2?B8^198Q.Q,N+.CXKC!QN.9+XPB=\X\S$??;(E4EA$X!(2\SQQ?("=/V" MC;S%#V*]1"@N5W-&W\]O!1X1> ^OII1[NSFMNFE\:;PF4XNWQ(+B9:XO4Q'5 M@12-W@C)3\W4+"HLJ %,DT4.(_9.(!M:_%LZWJVG/"1H;4=&8EC*7JWDCQQU MW48X@% K"LTK36W:W!- @%+_@\9&I%]@!U$,"A?Q4W_ ##'$#_Z]/%/_P!G M;:V!]9G&""BJOQIX\5F!9(QT'7=&:E@H:/;D*FW81410:_'QS)!,@%(FBU9M MR$*4 *4 # ^3KP5HI-?Q!'X@%!LF1!$VR[.N9%$H)I"LMONU+K*B0O0HJ* M++G.(].HF.(_2.!(?P>)4)\WE=V#;DTW&[['RFJY=C2+\@&L0H.!V9-I)OSJ M@9TBFZMTG-J' 3=%%R&[NHD 0#-/\7I!5"4\.5ODK&W8J3E:W_HV5H"[H$_B MFUH=S%/_ "2>.'_HE37'3&WHB M.0DI[6%]29+,0?!'K+-"SU5G62HM)B*,N@1ZW[#D41=-VKA$/G.U3<_Q4?BE MKT;H![QGUCY.="T1HG6]9['B)]6P7=E4XGHU@8@LJPM-/V@9JRCB$(5.PUZ4 M6;$ $$GIT4D\"3[=D/Q4WEO@9C0;[C_JWQF\;K[&NZKLZRRDJG7K-8*?.HN( M^Q0,N_D+-L#;CUC(Q*ZB*K:#A(5)XF84'+GT53A@;_."7AKTAP[\9MS\:EGN M-DW90]Q0^S$=U6N79L:XM/S6W*ZSK=K<4V(:?'_=&,C&4>W&)(JY?NFSA$%S MKJ*#T*&A'BEK[SQ> 5*[\5]5\.8[RB\'E;I/VS2-CH-U;4^]4O[Q.S/)%F>- M(G8;+5TI=8X/)2(7A)&,2ECKK,)(2KKBJ%S=/\'?+3Y* MW%"0:SNG.*]=OBCZZ7"58RT?92,9L(*87D$VEFLL/'GL\E+EBU'T;&H1S.-( M111TD&3GXE/Q\5)^ _*/@I0(G;FWN#>Y9[8*NL7LM"QTE-)2DUJVV5V;C M6=AF:Y&6!C V35R2NJ-E:5V7$$GM>;;H=LUO>(4Y_2^9U2ZP3ZNSS--8"F,W76C9!0$U2A MW)'Z'+[0# ^,?B_IKSH?A]IC9''70?$UAY1N ]@O4W=M2/*E=&51V7274T+< MKHB\RC9%%27C@@Y:$5D4CN6#U R[D%0KZF\*O+MYF^??'CE9Y)-3 MDX#<,>*$R%EUUQKA-@G?;!O\K\RAIZ0BY/Y%*A-A]\I."CVT_+RJ,)VPS$K2 M-8 JLLZ*%T_,UX[?()3?*#Q@\S?CIUC7^2ETTS4(NE;*X_S$M&QTZX;1#2ZU MIS*5]O+2<.6:A[;0=@/(Y8D>N:5B7[9)XBW=%5." 59L;?7GR\J6M;+Q7I7C MUA?%EK3:UGXA99FBZ,R<)E M27,!7<>J*;Q(*T_#;\(.8W!C@ARXXN[WK?+KK9^XLU#L$1L2OW/ M5E6IJ3F%=5*TSPLS-9FB&, W _<&I.76HY M'36P[)RIMVP(.M2=AIMD7?T^1U7J"OLIHKVD6*S1:*2\Q6WR )*+D7 4!,) M*8@F"E?-MP,Y:\IO)9X6-Y:#T[)[#U7Q?WTWMV][3> MQ]DLL-,RY @:E(N.R-;/%>C82]O>8A3!])VQ]?U3;.O;WJR^12,[1]DTZS4* MXPCCH*$O5K?"O:_/QBO4# ";Z*D%4A'H/0#8'YW'X<#@->;#Y?\ ;\#LBXGV MCI'PVS6]-;ZID2.$92G([0O.T-@52MG@!1(#,"2?IVFSG[3&.WE&S@ M?H]8%E.2>EXSDAQWWQQZFI9U Q&]-.;+U!)3K%,%GL*RV/39FGN9=H@91$J[ MB-2F!6(F)RE.8@%$0 <#XR/&[*><_P '6O;QP6<^*![SAU6TV;:[EJ;<&F=K MQ%7B7"MJ+'(O%WTV2!MWJ5F2<1I':*4U'P4O'G6626%1($2HA:KR+^.OSX\[ M-R\1?(CNK1%!6LFG]UTL*)P(TQL"DOIC1.IJW.P^QI*Y6O85OND14+->;S/U MXC.2*P>/% ])E]ENDF#5N&_GSP^):_\ DMU-I#;G&6WL]6\W>(5O-LWC[89U MU\F93!G3F!G).CRDT@D^)7IQ*P52+D8:05(X:LY)D9%4"(.UG*(:^9'R2?B: M[1K%;CI&>'&.J?)V2A34MQRF'9-;2U!%2SEK\J<;(C*X]E3T-M(MA.9\B4UL M>1J;DH&^$61_P00R7X3_ (=RC:K\0F_^ /(^YL[1NKF4X7V/OK;5815EV]1V MVR/$RNL#4]Q+DCW]DB-1S\"U>>HY^%/,O5I P@W1> FF&#/%+<'XASQ!ZEC> M#-B\:,?Y#=8ZF^85CCMOG5&TDXA!.BB]MZ;%O+QB*35^3>WJFYU[ISCG57D;88;2>OI M2&CJV[/+.H^2GXAD_0H\<2"8L$9"07%J]D7$DL9X[$B0834[@SY;O +RAWU; MO&AH"%Y\^//D/9PNCOCS][F5;V/JR5(J]-$1[%)VZ)-MIJML71HI*8BF4\TF M8A)L,BS1=((&1""WOQ^\WWG\V]HN@\G.-CKQ:4G &ECVO%J:FK"MCCE M(&7ML)!V@\97$Q8HO%G#0CJTRS=(Y""&:UKX+]H^-:R[A9 MP')#=UB?;YL>TZ>^GDJ;3M\)A5#5.MLG+4C&;F==QD+1V$'+K"W!5ZBY?.D6 MY3'02(&,?&'FC^(L\?ND:/PZVOX?I#F!(Z5K4;K+6.^]>[CCVL18*56&J4/2 MSVQ[!QUV930Q4&W0;%>.#P#Y9J@G\8@5T*RYPRN\+?C(YIU?F_RQ\O?DEB:1 MK3D]RG@5Z94M Z^DV$RPUI291W373Y:RR,-*3T,G)-8?7D'$QK5*2DG)&K=R MN_7%VOV)A]1.!\G'X@_@GY!;]R^\>/D;\?FHH+D%>>'$JZ-8-42,M%,GRKF* MND5=JO)#$2M@JJMDK,N8S]A))QS]*3:_P*B)# 8ZJ 7 YM>/'E?YT/%AIN+MLC6-8-+N7E2KTHTL"CQ"[WX7W#D?SIYYW MB&V'S]YD23YYL$M>>MI>$UG5IBQ_?*;K29FN=/2=FXSZ'U0A7ML[2;V.ELH^G3 M))[?;L[)U RED8VR1,#:WQQNYDP)4GKK?\ CCN^DU"#2<,VBLU:+5K*SP5?B4G<@X:, M&JDC+/T42J+JI(D$_4YRE 1 -4'X;CB+R+X1^,BK:)Y2:T?ZFVQ'[BVW97=/ MDINKV!TC!V.78.(5^:1I\Y884Q'R*)C 0KD5"]/ME*/LP-1?XDWPY\Y>3/*G M6O*3QR4*5M-BW=HNP<9^5S&N7&E4KU*K'2<8->E;0K<9^!^=0ELK4J>,?E:" MX62;UUJ I_:+U#ZR^&W&FI<..*O'_BY2"HFKVC=65'7Z3Y!'T/GDK#Q:);+: M'"70.CZV651W)N1Z )G#LX_3@?+SR1\;WDP\7'DBW)Y+?$+KVI\EM/\ *=S) MS/)KAU.3C"NS!9Z>F/O+9GE?1D92"2E&+FWNG,S"/HIPI+0SE^[9&CW,><>L5OAZKP22\8'&*RP>P[$W67*WG+RZ(G,(2*J1T&DXU1+_@[158Z88? MUORG_B1JK0F6G;?X/#WOD1&PR5:_/DRVC%1FHIVP-&?P*=SF:_$N7=3[7SE, MKITBTN,>Q44.?T1:I]J9 S7_ ^WBEW;XZ=8\C=N6O*+R<>%G>VAM.R>PM3\7]ZL[9O>X,K'2H=MKZO)[ITA:%))Y'6.RP\U+ MD+ U60<=D:V>*B#82]O>8A3!],%L9N9&K66/9I"N\?5^99M40,0HK.7,$^]M6\N]0R6FK[;>4UAO\ 7J]) MV*F65:2J#W5FK(!M,D>4BQV6-025F(!XB"2JQ%P%$3"0"F*(A],N!\1,KQ)\ MJ_AC\K_,/FAPUX49](UR/>%E*G,S\"\9ST M-'MGZ H.E!(DY*10"*%.0H;*<#Y??"#P,Y:\5O)%YJMW;^T[)Z[U=RAY KW' M0]L>V2E3+;8-;-NKD!:"RC*/K5EF9B(3&!N,:X].2;LU>CH"]O>4Y2AA!M+B M!Y3O$?YA.4_D1X3\3&_/_CIS5/9Y6_4*O6B/K^QJ@_O-IB+[8((Q#E>V&)?P MMZCUE8U^SC)J+=0[@$71$712F1".\@NLO/AYN>+&S]9RO$"F^/'CY5Z^\V,T MTO;]IPNP^0'++8M(*C/4+5QW:1ZE#42JJ3[9-R4\PUADPDV[90ZCI-/M2#+V MI>*;D/RT_#FZ9\>NW8VP<5.6.J*KV59M/6B/+SESH3D#S$\F'D,&FUGESS:>N2+:?UZ]82,'JRGS-G;W6>9S,A#OY>$4EY M*7C(MLT9M'TB$>PBP,N]&^>(_":J\N>///+<"E MY=VHUFA$R0=8L&R)R_D3+_\ G J$W5K73B7.5CW*

YF<3MW<8-\/D8C6FXZ@I5)2P*.6#-S5IM1^Q?4RVQ#B3.1@6?JM MS9L)!@18135=MTTSE,4XE$/EBXIU'\39XHM>-N%6IN+''+R#\?Z6[D(KCONJ M2VG7JD:IU20D'3Z,CIIO-;0H%H"J,A>"L2,>LU%8[O.U:RBS--N! P#XFZ-Y ME:]_%;\597G5M*H;5Y4;.TOL'?6W":Z;N"435#>>X][RK57U!65%C$37AZ+6 M(",;IJI)E1$[CH!W9@,]$W7RW"ASX^([R6\=*#)SB/'7;NI]DI5^4AJQ+2TA) M(PDF5*/M%F:5]%^Z.X3C9B%9N8LSA5NA(NF2;4$POAPC\9'D7YS^3*E^73R_ M5JH:2)HV/:(<5N(%6F6-A<5%Q#K2KJFR-C5BY:P,H2,JDO-N9T?7?K3Y)V+B/9)>ZU"P5VWS%WL"M(U\ M_K]2B+-*3T X?4*:5G7!WK%D9)[&-RG_ (4"!@;H/Q.O"[DYSN\=%7TKQ.U5 M(;@VI^U4:/L=*@W<1$4W2NPZO97J MDI:[) P#DL7/3+5N8J+M0Z@J@9,IR 8P!]'FG(24K.HM5UR<:&835?UQ1X28 M8G416,RE(JL1;"0:&5;J*MU3-G:!R"8AS$,(=2B(=!P/G,\37 _EGQX\RWF, MY-;ET])TC1O):[30?>?D.\([+3_(G4_*B1?R7)CAU5IIW M.6!Q!N)*SU&'7:DM;^0DHI=I,,Y6#UVN+1-4*FPD$X],[ MM,Z9':I2,">HLZ,'WS\&XQS"<*>'T,]241>1'%OC]&.T5B]BR3EAJ:I-%TE2 M?V"B:J0@8/H$,#*3 8# 8# 8# 8# 8# 8# 8# 8# 8# 8# 8# 8# 8# 8# 8 M# 8&C/R]!YRUIG7D+XDVVDG%*N-(LM:VU-[$6H\;=-;6U632)!76G2%WFV+% M=,\(^5 2 QEA;K,RG!L8QPZA'6^>(%_F'M;K^ZJ>2$1M$HH'A]I[6'!3F! MJ#6#!:J:=W%>+NXBYZMTU)VY-!1D@UE=DZ@G9!A!M%RIMVKN-?+,T2%;E=N$ M4DN@9P>)?Q 4;R:;EJ>ZN>6[H!>H1$%KPJZNN-+TIZE#LW,=$/E MXV%0>3**+D#Z0\!@,!@,!@,!@,!@,#Y ;YXL_ M+KXV.=W)SF'X=+!H/=.G.8UND+_MSBOOZ56KHPUPE;!+VMT:,=NIJI13Z.B; M!:)=2(?M+!%O&K.0,R6FP MGG&3CC,K6*Q;-GFB)V9DY"4:66\M&[B1B%7,=\V=V%4T2R?.?@8WUEU5<#[& M&+%G&,F<;'-4&4?'M6[%BS:IE1;-&;1(B#9JW1( $20;HIE(0H %* &!%8 M# 8# 8# 8# 8# 8# 8# 8# 8# 8# 8# 8# 8# 8# 8# 8# 8# 8# 8# 8# 8 M# 8# 8# 8# 8# 8%,3]VIE5>0T=:+=6*W(6)R+*OL9^?BH=Y.O 5;("TAFTB M[;K2CD%GB)/30*<_H5/@,!@,!@,!@,!@,!@,!@,!@,!@,!@,!@,! M@,!@,!@,!@,!@,!@,!@,!@,!@,!@,!@,!@,!@,!@,!@,!@,!@,!@,!@,!@,! M@,!@,!@,!@,!@,!@,!@,!@,!@,!@,!@,!@,!@,!@,!@,!@,!@,#XR/Q-ODS9 MZPVOP5XQ:1Y@Q-&48\GXA;F_K6A[ 8P]E@J+'2>F;=36VWS1*R5EKM.>0DR_ M?':*K(,Y)L;N736(F3M#ZS-" MOT0_-%3=?8VA>V'KTJF8$W$99)&FL+!$5R19J#VKH/G#=5N8!!0I1 0 -@&J MMN:MWG1(#:&F-BTG:VN+2U^,KMYU[9H>WU69;@/8H9A.03M]'KJ(* )%2 IW MHJ%$AP*8! H_D%R-GF#=R:TXX\R=*;+V*X(N>.HC6Q M+5VX3A6I14=#6ZY<&5>E[-\,B J*!'HN133 3FZ% 1 /G7_%"I IS^_#Y=$P M.J;F%+)$Z% QQ!3=/$/JF7V"80.8H>P/>(!@;]ME>:WQ0ZAV<_T[L/GEQZK^ MPHF34A9N'+;QF&%?F$51;NHNQVB!9RE3KL@P< *;E%Z^04:G*)50()1 V2U M6UU>]5N$N-)LD#<*C9HQI-5NTU:8C[!7+!#OTBKL9:$FXEP[C)6->H' Z2Z" MJB2A! 2F$,"?X%F]Z\B-$<8:$]VCR(V_KO2NO(]9-JO;ME6R&J4*=\L10[>, M9.9AVU^92SHJ1O1:-@5& MI"=B<5JS6-R3J)FM5B;BPKSNUN@*43>E&E=*=@";IV@(X&PJ=GH.K0LK9+-, MQ-'U:\AKI/R$\;QL9G_RTK@UP4)41=BIZ(%#89V!=?"B*GL!;YIZ(_ON MF!M4AIF(L43&3]?E8V=@IM@TE8::AGS63B9>+D$$W3"2C))DJNS?L'K54JB* MR1SIJ)F Q1$! <#"V2\F7CYA]8[ W/)QTT3 M.1U^Y41>J+N;L9N0RA(IN19^2C@=SB?S\/Q1Y2ZGW18*N MR^:3]6K9&O.F1KR@K6V4V5R+-6,?[ 005UZQ=MW@"DJ5:4)Z2 MH"4_:8!# V$;!VMK75&N;%M_95ZJU(U;48$]ILVP;',L8RHP=;3335-.R,ZX M6*P;Q0)*E-ZXG],2F 0'H(8&$^X?+GXSM!T[6]]VOS6T+6:OM^ODMVL7K>X( MV9[>*BJ[<,$K;7X.IH3L\]JJS]HL@22!J#(ZR1R%5$Q# 9,\=.5/&_EU1"[ M-XQ[MUOO*C Z^ =3^N;3&6)&)D@)Z@Q,^T:+&D:[,%2Z'%H_1;N0((&$G:(" M(5!N[?\ H[C51'NS^0>W-=:6U['K)MG-QV;;X.FP'QJQ%%&\BU1%1PMVB!"&$,#7I1?.YX@-CV]C1:KY >/I[')OTHR/2G[!)4N(>/W"Q M6[=LWL]SB("L**.5S@1/H\Z*&$ *(]0P-F]VV)1-;T*S[3OUNKU1UO2ZQ*76 MV7F>E6D=5Z]486.5EY:RRTRX5*Q9PL?%H'<*N#G!(B)1,(]/;@86;.\KGC=T MWJG7^[]C3?BZV=%Z7U\QV#R5Y7O:[OZW MMJ^U1G=NP,$[X_UB(B+T_3 JTXQCZ\Y49I$5'[#(E M_I;@/1:SQA-RDWX)JBPCC>&S]PT2PWVT3E_E MHILYM:%8D+!2'BM&K<1*JJ-HQM$"S,BV;IJ*G5=BJX4"R?A=Y(<=.)7GRVGP M?\?F^DMR>.'F52IV[ZWKC2:LDS7]9;9K6NWNQU&,4O9VS62^90"-1FX'US$. MO(0[J-^-7Q6.6!,R:TDLBQ9.#*,$?A\#:WY1_P -]QKY0ZUU M]/\ &AZ3X)K*ZM!Q#],\DPL!G1FP;]&+[RO-FN.IKIM&G,WD)#K[3L MTKQ/I]@OU9CU%DG\1'JVI\K(M$!4*JW3$I.X!+UP/H+7_#D^(=MQBE..,=Q! MUT51Q2'E=;;N?LCO]_H60\2HU;W_ /.NHC\$#3_ M ? UL?@U=E7>>\?7(/3]JGGD["Z&Y96JMT0KM=59&!K]FI=0L,E!1153G^$ MB36TTC(E1+T*5Q(K&]YQP/KVP/A2FM1PGG/_ !*7)#3'*1Y,6OAKXTZ7)1U7 MT>69DXRLVBU5J7IE2EV4VC&.6BOIV_9DY)24JY1.DY?1<(RCE5!;E #;#Y0 M_P -_P 1N5VAH9CPFU/HSA3RLUK:*=8-3;@UQ5EM7PJ;2(G&)IR(NR.L8LCV M6,6&]5Y%R -591E,-&IDW"2)W('#5AYV9OEAOCI/XEEM=^WL:% /:0C7PD77BXPM&L]E^5.RBT=2ZC-11,OPB(D#Z!'/X?; MQ N>/IN.@<(M0-ZY]VA@$]BMH1)/?"+WX &9;>7=A@/L%2V$7 '/K*/3MC*A MV'0,W$4!#37^&(VIM_CQR?\ )/X;=FWF5V/2^%^P[!/:(FYA959Q#U.-V+)T M6U,&)53*?+:_:/CX&;;1J0E;L7SQ^8@=7!AP-9GX=7QE<>N>/+_R/;1Y9U0F MY=6\;N1,\TUKHZVOI%YJQWL[:EQV&:RW^RT\CI&)GY&)J] 8,4471%6JY77< MNFH+9OZ81/G0\:6D- >7_P :6L.$+%7ALPY[E3T/M-OH5TYH$3'0]SV)#ZCO MLQ78B'51C88;7K38Z[!_'MDTHYV#4IE$!.LN=0-V?EF\&/BYU/XD.5;W47$C M66M[UQXX\W'9VN-M5Z/_<>*LEHN2^OEDH*+6RE[F+;%UJ1/<+BHQ5EB$*U=O(2'0C@[B]QP#4YYE[I^% MTG>#N\*+HEYPSB^3D1KZ6=<U5>59HO)7-C,R;ARHV5.479"H M @(N#N H57C1K'Q>_BQ^'.MN&\*&HM-*5>X.\+^-O%&ME;';Z6U76ZO-OVA"D1GKNJW-,;#M %*0@ :TW MN3D9$0Z>P7/3Z,#+_ 8# 8# 8# 8# 8# 8# 8# 8# 8# 8# 8# 8# 8# 8# M8# 8# 8# 8# 8# 8# 8# 8# 8# 8# 8# 8# 8# 8# 8# 8# 8# 8# 8# 8# M8# 8# 8'Q;?B]IJ.I=I\/.R+(L:-I5$Y9V^:M.T!QCK2@&CZ1*51N!DL#$/B7N"C^&#\ M1KY$-:\P9AMIW1GD.=2FV=*;LMPC%:Y<2-KV!([+JZ;%O\ [TI_<#@?&K^#(_\ 52N)^P'2%G%1 M$'?H>B@E;/;8'7MF^8M*?&UDSLZ*QW+4'T@9NV0,7!_L1O4#,)V8GGT-+ M3-+V+/0Y#/)!5L2?BQ0,J4%VY3!]7[OS">,5GQZ4Y0'YN\>%=2$K@V0CMMLB MN+W)]&4_@/D7RP)8''\&9N!@$ #YVOPQ%9V%RIYM>57R M\SE,F:1J?D_LJP4C2:4VW,@M/1TMLF1OEE;M#]!0D$J'$Q%=C'3Q ZC9625< MHD.*C98I FWX1W_Z"_^BFZ,#MY]?^?7_#S_ /U]8'_V@]18'T > M9_\ YI;R/?\ (TY ?^CF=P/F\XC_ /V%SL[_ )//+;_VB]E8&6/X9_RSW%R%GZ'::=M*\UR@K6&E-;),3E-OE132VIQQ\;3.+VEM[>M9*H_ MUZXL-3NWYQI)."L2!/@YB"EK5!UJM1[E$YDY!^9ZNU%5DA\28,?.;$;HSF'^ M*.MO'+RW[#>5#B%JW7<$TXV4&Z7J4UIJ2SOWVM:)9Z[$/+4C*PC:'8;$L\S/ M/'LB@]9.9*4CF\.9SVII-P#.;S%R7@P\>_CZY%:GXJ:=X;N.5N_M2VC4&JJW MI*NT#9FZHUO<(E>+L=ZF[_C@ M?M7OX.C=1&RI5#Q_$7R,,'90$HF1=$M>^7 I' !$2F%!RF< 'H(E, ^X0P-B M/X5+_F/^*?\ PIY&?^T7M# UV>1#_P"RZ_$A_P FO_\ E\P\#;Y^(AX2_P"G M+XJ>1=+A(CYMLW3D23D=J1-%$%GY[;J-G(RTW$1J?3U%G]LURZG(AND40[W+ MY(?:)0# ^7OQ-[>NWG2\J?CUV5LQA,2.L_$_P?U[(WU2<*"S"UJ[2P7"U-Y:URT/#5^2F7CV]6&SR9UGD-7F3&^MVVHN+NF*'I+7C=T>05KU' MADX_YK**ID15F;%++&=M%8Z MXY;Z'HF[ZM$.W$A7R6IBY0GJL_=HD;O'U1M\([B;=4W;U!,A%SQSYL+@A"E4 M[BE #$/B9X+_%9PDV+'[=X]\1Z? [0A7)WE;O=QL=]VK8*F[,42%>U!;9UJ MMK:JR:*9C%(\8)-WA"G,4%>AA 0R\Y#\'>*'+"[:2V-R(TM6MHW;CC9EKEI& MPSCRP-7FO;,XEJO.KRT02%F8MLX65EZ5%+B5TFX2$[(GV>@F P96B & 2B'4 M# ("'U@(=!#]3 Q5XI<(.*?!VN7&H\4=+UK2UO4<#*O QEY4<,^+7-W7J>K.5VCJ'O"D-G MAY*+C;E&'4?UZ442^'5E:I9(U>/L]2E5FW\$=U&/&BYTNI#'$@B&!@YQ<\"_ MB;X<[+B]Q:,X?TZ-V97WY92K6Z\6?8.V'U0DTQ$S:3J;7:%MML77IAB8>YN^ M:H)O6YO:FL4?;@;3;_KZB;7I=EUQLZFUC86O[E%.(.V4JZ0<;9:M9(=V XC M9N"EVSN-DF:HE 1353,7N* A[0 0#2TW_#4>$UM?0V$GP=JQY(KP) M?<;)W M2ZH0.P/ZG4:$YV.K5#LQ/_\ S-19=/L^CV?9P-UU*I--UO4Z_0]>52N46D5 M.+;0E7I]0A(VN5BNP[(GIM(N$@HALSC(N/;$]A$44B$+] 8&//&3@]Q2X:NM MION,>EZUJ)UNRT-[GM-:O/+ [-<;.U4EUF\M(A.S,L5!9%2>>"4C<$4@]SIU 0O9M;5FO]XZTO>G=KUAC=-:;-JLU2;W4I)5X MC'V.JV)BM&S4,\6CW+-\DW?L7!TS&1534 #=2F ?;@::/*EQOT?Q)\#?.?0O M'/7D/JK4%,XW;36K%'@7$HYBXA:S3ZUHG5&Z\U(2DDH>3L$RY=*>HN?^$6'I MT#H !K;\0GAZ\<'D-\-GCYOW*[C)4]A["BM>[&B$=B0\Y<==WIY$1N_]MIL8 M:=M.N+'59:RQL<03)MT9%1T5J03%1],!'J'TL<3^%'%3@SKU;5O$W1M&TC3' MSQ*1F6=38+FEK-)MT3-V\I;K3+N9.U6Z3;-S"FDXDWKI5)(>PABD]F!:GFQX MO>!OD1;P XG>6*GW^!C'"YG:L0POE%FJU;/D8NSG6!@J M[49 NM-BAX.QPSQ1J^:Q[AHBZ1-VJ%-@7ZU7X]N&NDN-6P.'FK=%5R MI<9]IMKHSONHFDO;GU;L#38D(A7;JV46EK%(3#!O88=L5)T,$?)?YR>!WC98;2U[N'8R MS[DM7]6A=:)Q^;4:]R$GL5Q9H^71H[9"R(UL:*V@)F:C5&[YTO*)@R225$Y1 M.!$SAA)^%4X)3O%7Q\2>_=EU(E2W'SCNYMVRL0:)+".8'4K-%TPTW !%@D08 M^.>L)"2L+-$.GIM+"D02E$@@ ?3M@,!@,!@,!@,!@,!@,!@,!@,!@,!@,!@, M!@,!@,!@,!@,!@,!@,!@,!@,!@,!@,!@,!@,!@,!@,!@,!@,!@,!@,!@,!@, M!@,!@,!@,!@,!@,!@,!@,!@,!@,!@,!@,!@,!@,!@,!@,!@4QPQ3CI\1&3D!--7L5+1Z_:'>BNDHF;I[0' A=? MZ[H&IZ?"Z]U;1ZAK:A5M%RWKM)H5;AJA4H%!X^=2;M&&KE?9Q\/&).I)ZLX4 M*@B0#K*G./4QC"(5C@,!@,!@,#$S0V+7M]URF3NW+IL2M674 M6RK.XC;A$ZX;"PG*CE[F%Q>IK)K*+)'[B& I3$ <#,G 8 M# 8# 8# 8# 8# 8# 8# 8# 8# 8# 8# 8# 8# 8# 8# 8# 8# 8# 8# 8# 8 M# 8# 8# 8# 8# 8# 8# 8# 8# 8# 8# 8# 8# 8# 8# 8# 8# 8# 8# 8# 8 M# 8# 8# 8# 8# 8# 8# 8# 8# P\L/\ ZU%X_P"3UI[_ -)6\\"N\!@4-!_^ MM'KG_P"L)O+_ -(7'O S!P& P& P& P& P& P& P& P& P& P& P& P& P& MP& P& P& P& P& P& P& P& P& P& P& P& P& P& P& P& P& P& P& P& MP& P& P& P& P& P& P& P& P& P& P& P& P& P& P& P& P,/+#_ZU%X_Y M/6GO_25O/ KO 8%#0?\ ZT>N?_K";R_](7'O S!P& P& P& P& P& P& P& MP& P& P& P& P& P& P& P& P& P& P& P& P& P& P& P& P& P& P& P& MP& P& P& P& P& P& P& P& P& P& P& P& P& P& P& P& P& P& P& P& MP& P)%:(Z:EZU/Q=;L)ZE89&&DF4':4HMA-GKLLY:*HQTV6&E -'2WRQVK;'L^N++6Z]:JJ1]7X:E3J,G!6^1J97D#'RT3KO7G(R^6W;]M9+O*_7G5 T>C UB"25%H[V- MLJ1::S.X@:%$.OL% @?'3+PH,F!#JBHH@&P*I1L[#5>O1-HLI[E9(V&CF4]; M%(B/@#627;-4DI&;&#B@^6PX23HIE0;("*: &["B8 ZB%0X# 8# 8# 8# 8# M 8# 8# 8# 8# 8# 8# 8# 8# 8# 8# 8# 8# 8# 8# 8# 8# 8# 8# 8# 8# M 8# 8# 8# 8# 8# 8# 8# 8# 8# 8# 8# 8# 8# 8# 8# 8# 8# 8# 8# 8# M 8# 8# 8# M+MW4$'MJ&CTG#Y[6+C5GJDYKS8<$1N%FH=D,V.U^91AG)%&S^ M-?MCBVDXQT51A*LCG;N4SD, E#'^E7><4GI#6&SXQE6-O5YB:0(36QMC3:3?#.T*^P H(6R@6E-NJV;S]?=N$5T#=Z"QT'C-P15C)LE%&KM)5! M4Y!#'>G72PH6)UJG:[&/@-M0[!>2;*1I%6]3VK5F1T$%=AZX^*676*T24<)% MF85155]7G:I2*&6:*M'KD.USNT\-@9:MU9'Q]DV[.L$I+TI(%E:KK.KNE5FQ M=C;*.T51<)Q +(*$BHE-1)_87B1D4!2;I.WC4,@]1ZB@=20;YJS>/[):[*]) M.; V#/@W4M-]LPMTVQYB:7;)(MV[9JW3*WCX]L1)A%LDTVS5)-(@!@78P& P M& P& P& P& P& P& P& P& P& P& P& P& P& P& P& P& P& P& P& P& P M& P& P& P& P& P& P& P& P& P& P& P& P'4 ]XX'7N#ZPR)IK^9.$G7ZA M#&$\LFB-9U'Z1#]+&'-/Y$8Q.B-9W?E_K8V:N=.#CJ/]0A^UD8U_51C\CCN' MZC#^3I^UC:JY:59KPG#!SW?6!@_+T_:R8FJ>0BN.:3N#ZQ_K?M9/TN9.U'RQ M\SCJ/U_URXT\R-'U_P CGJ/Z/Z@9&-7-"=F?K?D/;]8A^4 QC5S(F,-=7Y#K M^C^MCZQM$['))W&^O^M_J M8Z2]&FO8V(UX17CA\FA$;,Z,7'J=/?U_4#+>U6>:OQ*^\OL=ASZI?K-_:_ZF M/:*.2*O%K[S.:J(G"9C%T,=0>GI!W!](CVE]O_ONF7HNVZM>,?-A_P"*(9U5 M3/@15,?)A_6Z]SG]X'Z9B?L#EYKMQ&,S/;A$55XZ::^W2X[G/[TG]L7]O*]+ M9^7MPOC/U:_U3U''[TGZH?MYIM6_E[<'TOJU]ND[W'[TGZH9&U;^7MP?2^K7 MVZ3U%P]X%_5#*U7;5'A;7S1M?^&)/I\E-?;I/55^HN5]HL?;\2OO&%SZM?;I M/55^HN/:+'V_$K[QA<^K7VZ7'JK_ %!_T.3[1E_M^)7WE)B]CHIK[=#CU5_J M#_H<>T9?[7B5]XPO?5K[=!ZJ_P!0?]#CVC+QKV_$K[QA>^K7VZ#U5OJ#_H<> MU97FN>)7WC"]]6OMT.?67_>$_5_U-?5/8S> M#1ML*5\M6)]A:*U)M7CR*FZ[/QIC>A)0DU&.&LG'*KME%&SDB:H)O&2ZS9^KKO-NKS=?;I[YWN/WA?[8N-J[ST=JOO&W5Y MNOMT]\ZN/]:'Z'L_:R=J[SVOUD853I^G'B.>J_TB'Z@?M9$U7N2;7;J,*_M_ MJ'5?ZP_4#]K(VK_/9[=1A7]O]0ZK_6'Z@?M8V[_/9[=1A7]O]1QU-3WW'Q ?6/]J/[6/\ F>>U^LI,QCKCQJ.^?$!]8_VO^IC_ )GGM?K( MQ^U'C4=\^)+](CT_0+[?ULTMTWZJL*NCP^3''NG8JCQJ.^Y^*3^L_P#:#^UG M1T57R=L^E]:GQJ.^[?$$_P!=^IF?0W.>#;C[/C4]\^()_KOU,=#DVX^SXU/?/B ^K^L;]K)Z.KF[L)VX^3QJ>^?$!] M7]8W[6.CJYN[!MQ\GC4]\^(#ZOZQOVL='5S=V#;CY/&I[[GX@OU#^D _LAD3 M;KY(1MQ]GQJ>^?$%^H?TP')BW7CIPP-N/L^-3WSX@O\ 4!OVLMT-3W MSX@O]0&_:QT-3WSX@O]0&_:QT-3WW8%1/U[?H^OJ']T 9$T; M.M,3,^#AVXG\DN>X_P#K?U0RLQ&&C6G"YR;/=.XW^L_5_P!7*Z>:4;-[[/=. MX_\ K/U?]7&GFDPO?9[IW&#W]G]?]O)B)DV;WV>Z=QA_>_I8P,+L:]GNN>IO MK#&!^T^3NN.I_K#]0,8QS2GZ?-3W3J?ZP_4#&,9&%W[/=.I_K+^J&-/,87?L]UQW&_??]#U_ M8R-J?J3VS&KFCM2=3_OO^A_U,;<_4GMF-7-':J.I_P!]_P!#_J8VIG51/;,: MN:.U4YZG_?!_:_ZF,:OJ]TVIYNY+C[?[[^L7]K&-7U>ZOC/-'=<_PG[X/TP# M]@,8U?5[JLS5R1'=>*RBI"=2B ^P>H@ =P=/WH#]GN'K]/LS2W3MS]*,&&8N MU6[-\@U=674S9C5):%KCR'L92@4(B7D"NR+,Y M?J3[4?('(02K@/\ &#H(=H]<\ZO/V;6:C+5SX7]/Z=U]U[NZH-[\2]65'&_ M#L7*\Y8S%Z+UO&B=NW;V,-FG'':B*IF8IC&8C1I99D7]0I3IK@JFD MOL'KT^D ]G7*SK335M4Q5AAC&.'-\CG(28# 8# 8# 8# M8' ^P!'Z@'(G5(\#G,(?9$2]/?T !Z_JAG+5F=>IT4Y>W^=&*%4>N MP 0!80Z^X>TG7V"'^MSBN9_,1$[,X2UHRMC:TPERLB^#V@Y. = ]@%3^L0_> MYR5[VSE'YS;V7+_501I22ZB /#E$/;U[$A]GO]PDSFKWSO:C7 MH?\ W@.@!GG3Q9ON9_9WHJC]&5IX?W3$?3IPGLH<]JL0 (EE5NO<)0 $T/H^ MD.B0@)+.(JJZHNWHM4Q.B9C7'/R.JUP_N:N(B*)G1SH12WV4.HA++>SW M_P $W_0__=?HYQWN,.(HJ_?1,/\ MU)M] A]2/7ZB)[']KHM\+[DJF,;4]M!GO%L_=%FG!0#Z 2:C MU]OOZB@/UYQU\<\3T3^_CM?VM_NKN+S57C((]]M_3V3C@/\ \$U_90$,Y*^L M#B^G_6W/%M^0WHX3W!7.'0U>,A%-@W,HCTGG(!T#_J33Z?\ ^FSDN=8/&4S- M5.>KB/T;?D.FG@_AW5-F9G]*4"IL:[@'_P!,+KV"(?WEE^C_ -ZA]6V,4##]ZWA0 .[J+:+ "E MZ^T1$6'L I0$ MC[_6]0U^X7"/N5OQKGEN!V_LD! MZ?>MY_M6,_B.3^*G6)_.,UXF6]0O]P.$/?IM(O^(YK1UI= M8>/_ '?,SV:,O_59)X X1]RM^-<\MU_/'LS^ECS_ &I%_P 1S3\4NL+^:W_$ ML>J(ZO\ A"9P]BM^-<\MS^>/9G]*WG^U8O\ B&/Q2ZP_YK?\2QZII^'?"/N= MOQKGEO$=R[.ZCTMST/;[O@XG_-^3^*'6'_-K_H['JEXZO.#L-.1MX_I7/+=1 MW-LX.G_C<]_VG$_YOS:WUH=8&'TMZWYG]"QZH_#W@WW&CQKGEN/SS[._I:]_ MVG$_YOS>CK/X]FK"K>E_#]"QZI,=7G!LZ(R-'C7/+>2FZ-G^P0MST ]W3X.) M_1]O\GYM^)G'7\SS'B6/5)_#K@[W*CQKGEO'\]&S_IM[WV_]YQ7\0R\=9G'/ MYV]+\3^A8]4UGJ[X,Y,A1/\ ?N>6X_/3M#V]+>\ZA_WK$_J>Q@(@(_DQ'6?Q MK5/1T;TS%5[EB+=G1_E'X<\(^%5NZBFU.JJ;E>GYMMYCNS:(^P+>]ZA[Q^#B MQ#\G4&/L$,Z:.LSC>W&,[SNS5.N*K=K1VK<*3U=\'Q.C=]$T\D])\'K_WG%_Q'+_B7QW[_ #Z.WY"/PXX+]QH\:YY;K^>_:G]+WG^TXO\ MB&:QUC<;S&,Y^O']"WY#IIZMN!9IB9R%..'U[GE [MVIV]WWP>>SJ'3X.*^K MK_W!EHZQ^-8UY^OQ;?DI_#3@2?\ 01X]SRGE^?#:O],GW^THG^(9/XC\:^_5 M^+;\@_#3@3W"/27/*/SX;5_ID^_VE$?Q#'XC\:>_5^+;\@_#3@3W"/27/*>) M]X[7#V!DN>6\_P ^6V/Z9OO] MIQ/^;\TCK!XQJC&,]<\6WY!^&/ GN$>DN>4ZGWIMD #I='WO_P"XHG_-^7IZ MP.,,?I9ZYXMOR$_ACP)[A'I+GE//\^FVA]@W1]_M*(_S?FD!,?^@IGY)KN8?/A6X_/CMC^FCW_ &A#_P";\T^_W&'OUSQ;?D-/POX# M_EF7\>]ZUY#O3; @/9=GAOM"'4K&&$OOZ![?EH_2!@$/> AD_?[C#WZYXMOR M$T]6G ,U;/PK+Z/M7O6O'\^^VOZ:/O9[/^T87_-F6CCOC"K3[=<\6WY#;\+^ M OY7EO&O>M<&WMMH0Z??5^'Z(,87_-F6IXZXOB<:L[75'---.'ZM,3W4QU8< M!1_]5EO&O>M> [WVX B'WVD/9_WC"?YKR_W\XK]XCM3WT_ACP#_*LMXU[UKQ M#?&W/INT@(?_ !&%_P V9M]^N*O>([4]]:>K'J\_E.7\:]ZUU-OG;H=>EVD. M@![O@87ZO\F8^_7%7O$=J>^O'5?U>S'_ &G+>->]:\?S][?^B[/O]HPW^;,O M1QSQ1^=F([4]]/X7=7O\IRWCWO6NOY_MO /3[[R'4/\ O&%^K]&,S3[\\3>? M_+WTT]5W5[M1_P#Y.7\>]ZUU/R W!TZ_?B0]GO\ \!A/T/\ P7D??CB7ST=W MONG\+NKS^4Y?QKWK7C_I [B_IU(_[0@_\UY'WXXF\_':GOI_"[J\_E.7\>]Z MQU-R"W& =?OU(?[0@_\ ->:T<;\23&-5_P#+WVE/57U>54XQNG+8XZMJ]ZQ# MCR$W*7VC?)'_ &A!_J]1BP#]7ID_?GB3:PIO8]B)[Y'55U?8X3NC+1V:[WK7 M'^D+N3M[_O\ 2';]81\(;H(^[J/RP"]/T0$Q/?7CJFZO)TQNK M+8?I7O6O$>1.ZA]]^D?TF$('ZT8&3'&'$L?ZB.U/?3^$W5WR[HRL]FO,1^2] M#H/(G=(!U^_TG_M&%^K]&-RU/&'$N,?MX[2:>J7JZQT[GROI,SZ]X'Y&[L#I MTV!)_3[X^#'ZO_!@9O\ >_B3S\=IM^$O5O\ R;*^DS/KWG_I&[M_\X,E^E'P M8#^K\L''WOXD]XCM'X2]6_\ )LKZ3,^O>1^1V[P'V;"D_=]+&#'Z_P#P5FE/ M&'$F&F_':1/5+U;_ ,FROI,SZ]U_TC]W_P#G"D_TF$'_ )KRWWPXC\_':6HZ MI.K:9T[FRN'^\S/KW0>2.[@]GYP941_^(P?^:L?>_B3']_'BM?PCZM/Y+E?2 M9GU[P'DGO$!Z?G"D_P#:$'_FO-OO9Q#YZ.T?A)U9_P EROI,SZ\_TD]Y#[MA M2?Z'^ P?^:LM'%/$,QCT\=II3U0=6DQC\&ROI,SZ]Y#R7WCU,!=C29A*80^R MP@A]WOZ_[E#VF#J'LS2GBKB"-=Z)^9,]4'5I_)LKZ3,^O>(\F=Z@(]-BRGLZ M_P#R? _YIR?O7O\ \]':6CJ?ZM,8QW-E9GU[K_I-;W_ /.+)_S= _YI MR?O7O_SL=IK^#W5E_)0\G-[]1 -BRGO_ -[H#_-&3]Z]_>>CM'X/ M=67\EROI,SZ]Q_I.;Y_\XTG_ #= ?YIRU/%&_P"J,>FCM+T]3?5E5&/P;*^D MS/KWB')[??T;(D_TXZ '_P#).7IXGW]CIO1VO[5HZF^K.-/P;*^DS/KW0>46 M_ $0_./)>S_P; ?YIR_WGW[YV.TM^#O5G_)X'E%OSI[-CR8=/;_)L M /Z\3C[S[]\[':/P=ZL_Y+E/'S/KW@;E+OX.O394H =/=\KKOU?Y(R8XGWWA MINQCV%XZF^K28_[-E,/]YF?7O+_2HW__ .(]]W;G1Q=CLX-O MP2ZM^BZ:-QY7H^>;N9C_ -]XARMY!&'H&SI/N_>A&USW?S.(AT_)T_1'.B=^ M[_IG"JJ-F.7#NK6NIGJNO9RG*6]RY.<:8F:NES.B>;#I^34#RLY" C^?Z5G(?_ ,Y\K_-=<_S-F_WA MWM]>GM)CJ7ZKS9TL'M_WKK?Z/\ X$S7XYO;Z]': M_M6_!?JL_DF5])FO7N@I#JJO5 M3-6Y[-%,451]"Y?USAA,[=VKP<-&&&M9B\7BU[$G#6.ZS*T_,G9-XX[]R@S1 M4.T:"L+=$R;)LU;B1/UC![2"80'VB.<%=S,W+T7JZMJN)^=\\X:X6W+PCNR- MU\/9:FW:IS%RY$;574?;JMW.,N#+4T9N=-[+Q&UM58S,U48883]G3\C;BFY*=))1,"J$52(H MDH10ADE2F#J4R:@"(&(8OM*;W" ^S/ET4Q5.B7XMGI^CFK8GIXF8FG5.,3A. MM% /4 'Z\S3$XQBYPDP& P& P& P& 'W#D3JD09NO0?J]GZ_MSANZ_F;6T(? MK]KI]?M_)[;]T;\G[&87W=8U_.@#^X/RA_=!GG5ZGHT:D M&K[Q_J^C/,O?UM8UQV4N](ZQTD4R]ZBIO3(7]\8X@4H?IB.<]%KI[]%C9FK; MKB,(USC.&$.NFY%JW5=G533CVGAN.^T/C?IZ\;IOT5:)>L:YKKZT6O[G4Z9O MEC2AHU SB2=L*Q!-W4@[:1K4IEW*@%*FW;IG65.1,AC!]K[IW!NO+Y6(N6?V MO+$ZWU_G][9G-9B9IQILXZ%9IQT'=*G"VRMD%)O.P,;/Q*ID0;BYCI9@A),P M<-BB)$U5&S@H]H?N#>S/,XDX1R>\^\S8OQ;NS,VL8B) M[WRH 7NZ^P>[Z0Z?1[0SZ)OUX7J\OYJ=G^M]H6[E5VBBNJ,,8 M2I3WC^4WZX9Y]SPH[#T+.N$";]R/]7TAG!?USV'3*7F]P_D_;SSKNJ/G=%C7 M_3Y$"M]/Y _8SDK\&79&N$N/T^UUZ>\WO^OVYPW-''90!_[+^K^Q#/.ON[E01_T?J_9SBN:OG;V=:!6Z=INGUC[OR#^QG'7J MEW0IR9_DF6^OY5(=/H$/\$7]P_0.<$Z:X^=K1,15$R[,.HL& C[1%@RZB/O' MHU1#V_J9;9JYF^W1SO<_O_2_9'*-GF/['[>=%OP4P\S^[]/]O-J-:9=,U31X M4.,.EXC[Q_*.7C4/(W7K[?=]&:V]7SHEU^O^KZ0S>CPDTZW0_N#\O[ YLT>1 M0$3 4H=QCB!2$ .ICG.8"E(4/I$QA /T\ZLKEJ<_GZ+..$53$1\JE_,UY?(5 MYBW&U%-.,SS8,LE*G4-+ZZ=WRV4>V['GV3>.,:N4RHN[S8WSV6>MH]C"UJL, MR@#A=1T\*"JRYT6Z) ,LX7103.5M4V,Y&,QA&&,X:IAS<.\>;_W+G*+>:O57\EC$3$SC$1RS M$ZXT=G%C"Y;+LG#EDZ(*3IFNLUR%43MT3.,7O6MXY"QO"S5$VZXB8F-4H-3Z/T_V,ET.N;QJATT^# M'8Q_*/\ #"T/,_N_3_;S2G6/,/?F ME.N$T^%#N'O#\H?KYNZ%/5T1&* 1$1'X^;]H^T?9/290]_U%'H&)96_#E'C[ MQ_*.;4:OG=DF7'@/O'\H_KX'AG0JZ&]P_D'];);4^"\,O2EY&_=#_5]&2M1X M4/,_[D?TOUPPZ7C@=%/801]P!TZ_D#+XQ33&W]&W57LXSJQGD[+2W,TS573I MV:)G#Y(Y6=6O-/5&AZV<;0OU6FKK)HP2]D^[,) 2-JE21Y&_Q36+@*I%DL;K3W M[G=[7MU;DNS;R5NN:9KIY9B=.G7'-$1KYW77"NA>6U1O!ZM0K9JJY:WM[_7E MRK5QI1:!L"@7)*"A;.T83\&@Y?1+YE*UJRQTDV50<.VKIF\3.50!ZE+\CSO" MNY&5JW;G_9XC M&N)TP_K;IJIH MB*XPJU]O3'<>.9+NI_=^G^P.6I\*%J=:%4^C]/\ 8SH:// \C^_]+]O+4ZAT M'+0O1K>!_>'Y/V1RT:VCP/\ NA_2_6#-T ?1FU'@MZ9B*,9U)%$^^8_X0R8? MJ%:E ^H ,LM%5-6J4<;WF_3PO'A0Z9+5X#[Q_*/Z^ #-:-3>WX/SO#-:=: M[Q'WC^4?U\L.H^X?R#^M@0P_3DM:?!>)^G0.G3]+IFMOE:T.GO\ HZ^T/9]? MM]WZ>6N1C1,-[44SFFF)1[1$>H?/]Q;@R_LE.:OX8U1W.=^*^N'KCXA MN[VO/=Z4?5L9'/7_'[92FH M[S:*U6AKC)C>D()C-/4:K-))(M;71')_27TYP_P!9O&G"V9HWA;SM>8VJ\:J9JFJG3.F)QF9CFQB8 MP:W=E4:2UK=;#294Y5G4$\]$CHI1*5ZR6*5PP>E*/[CXEHH41+_8FZAGU9F\ MK.3S%5F=6.,=CD?T3X*XGRW%_#>6WYE\(FY1A7'-7'A1/RPH(,QH\)\J-3@WT9>CE=%GE0BGO_\ ??MY:JJJBF:Z8QJC MD==K3=L6XDJB*HIC#'\DOR9UX=2,Y^U>ZP.#;<4TVXVL MS8IC3CA,U7(B.7''&.7YM.WE Y%$4U$S@HFOP731_6EQAZ% ?R_KYY]?+\[MITR@ MU#=?9T^G]?VYYUSE;T^$EJW[G](/[K/.O:Y:IZ-&I!J^\?ZOHSS+W];6-<=E"ME_A7C-R("8$'":HE#IU$"*%,( M>WV>X,C)7JM4>'5;JB.S,2IKEW5=E;2XP[ MKUKIN$I]CNFUM77K6T26[W)_1ZQ&HWZJ2U6<3[^;BJE=GYP@PE < U38"+GL M%/U4A'N#[MRN9L9RQT]C3$QH?5]=%VS?Z*[R3I5=ISX6NUNYU6 MCP-;L<55K0ZN-?0>P,>G#)*15C?UNI.Y-%^@Q36^W'MSI&5,GT/V=Y^/>V=M M9'(U7*]H'0.GZ'[(YY]W4TH\..R@#_ -E_5_8AGG7W=RH)0.OL_0_9 MSBN:OG;V=:!5#H4WY?V.G[&<=>J7="G)G^2I;_)4A_B:^<,?O(^=:7>/_D^/ M_P#B#+_%4LZ![']_Z7[(YRO0>8_L?MYT6_!3#S/[OT_V\VHUIETS5-'A0XPZ M7B/O'\HY>-0\C#U'I]7[/3-;>KYT2Z_7_5](9O1X2:=;H?W!^7]O-NSJ:N6Z MWP[A!SV=_P *LBX[ Z=5!15*H4@=?WPEZ?DSJRMWHM]Y;>%K_I*;E,S\TPPS M=BY?R5_(VITUVZH[<3#-W. MFS5],6)Q P%FE'(UID=9TDQ*T$CURBFBJ=)(YU"_OS<^],KO;=MG.9.=K+UT M1AV8T3'S3&#\3;TW;>W5O&[DLQ3--ZBN8G\L3V)C3"D^)>OYWC_QVB:CL*N1 M-2FZ^]LTY:)%KLMWM9W=[#99=U:K7LFSW20H^O%W=LOENF'SYXW+' BU.H5) M$XI%(4FF\\W:W;NV_G;LX46[WG:\&[5,/VW MN+*5Y#=-G==W#;LVXQ[,0DBGT?I_L9RO4=1_?^E^R.=+9Y#[\Z*/!A:'F?W?I_MYI3K'F'OS2G7":?"AW#WA^4/U\W=" MG:[_ "4'_P ?F_\ Z/R6&5OPY3 ?>/Y1S:C5\[LDRX\!]X_E']? \,Z%70WN M'\@_K9+:GP7AEZ4O(W[H?ZOHR5J/"AYG_EHIMSX--R*NTSJINSMQ;_ #K'GYR#BYR7@VRATE"BX09.54NI3@DS$SM4S\\3VV/G!;0MXXTT_=Q M+Y&UC7]4ONXIG:5)UA#[*M.XPUC!RE4J[*T)V/5M%NB9":,#A,Z M$4V>),6ZID4" 'JW;MO+TS7>;YV*FT+(UM]_M MED9!T:2LRX5:!TZ"=JF1)N@J(= ]JR:'?^0WU]<_.&^=XY7>6_+MZQAROZ \ M$;ESF[.",MN3->';PF8YIF=J8[J>X/R_MYY-,S,8SKQG\KYW75%"U_POZ%=-MM81U)Z2%;$9*NT3A_?$5G!3] MI_<&^ -1X3[6-3@WT9>CE=%GE0 M:OT_^Z_;S1NAC_1^G^Q@7_T!Q]LF^+*#)J"T54(M1(UGLIT@.BU2,8/]S(WN M 4WDTY3_ '*?M*D!@,IT#V#W[HW=F,U=FO\ ,B=?R/J?K,ZV=R=7>Y9JO4Q? MSUR:HR^4G7TFG&[=CS7'&(C7HWYU&M1M-K,)5H@= #Y_1$Q3$3KB,'\VMY;QS&]]X7MYYJFBG M,7[E5=441%-,35..$1&B(_IIE4>6<)@,!@,!@,!@,#@?@_HYQS;JG6UCY$&8 ZC[?I^L.F[K[?T/:'T],\^OI(G M&*<9[#HM1$5Z^ZE:QOH#Z@^G]'."]7=QTT1VG;LT3S)>W]#\N>==HMQCAMSVVUNFS3.,W.ZE:H@("'V?8!O[(.O3I^7]#/ M.O4XZ*8JFOD[+T;==BF,=ONNS.;D8LH V=G3(/=_!"8JB8>[[0)GZ@'Z/3IU MSKR>^-[[NIV*(N;$T$2 M>\ $J1>@%'H(_7[\\[>6^,[G9F;TWIT^#C5A'R1&IU9#==C)U1%J+<_+.$S/ MSI"J$::.XEQS% ! 3!U'V].O3Z?R_H9RW9KQ_=58]A?Z?UJ M.W"!.(=/:/T]/?\ E^H<\R].$?NK/I;CT]N*=6Q"!5$OM]H?1]/T>P?U@SSJ MZZXT1:L^EN+4XU58[5,1V4L4,7V]#%]HC]/O#\GLSS[E6U^^M6HI^2[@ MB!B^P/K#Z_T!S@N7CYM'_ *D1/:T?.WHQ_,N3A]FFFK_Q:E/S1_\ I_N?']#)C_@#+_J@_2U M1$/ZPY?'+^\1VZ.^TT^BM]Y[F.(C^Z3]W[_\ U>?X?X1$/:/L$_0?U,F+V4]XM>+= M\ATTUU13'[2YJ\W1WGF8PC_9I?I*!G1:OY*(G&_:U_5N^0GI)\Y<]%;[SKU' M]^G_ -<_UFF.I 3J\>14_;OUY#3LT4Q15;C3]+"+N%43CCCHC3J?&M\\'\/<0SAO"S M15FHTS=VJ;5=6C1$[,Q,Q$:(Q=K1L>VW!,J,[/N';0I@.#$@)LV(G+^Y4%HW M(B0YRC[NXH]!]V=N\^-^(>(K>SO._?G*S^9-46:9Y]%F?I=BK1&N-+/3]I*[L:[ M%GTE:=C-XZ:[GH[;P]1/_92?]<#_ *;+4UW)G#H+/I*UMG,_7N>BM'JD_P!D M3_ZZ'_39IC<\Q9])<-G,_7N>BM/ ZA/?ZA?J_O@?H_Z[.KHY\W8]+<:Q&8Y: M[GHK3IZB?[\O_7 _;R=BN-5NSZ6XG_F/KW/16G0ZB?0/X0GO_P!D#]O-K,51 M,XV[,_\ %N'[?Z]ST5IY^HG_ +(3^W#]O.F-,X=%9])<6I]HVHPJN5SS=':C M'Y,>0!5/J'VR>\/[,/KS79GS5CTMQT89WW:[V[?E*=KRZ/RD.BA?^WYOZ0_W M_D_T>G]B.1LU>:L>EN,Z+>=BJ9]GN]NUY2:BJEU'H<@>W]]D[-R/\*SZ6X[J M/;*8PG+79^>UY3@5D@]OJ$_3, ?KCEJ8N3.BU1_=KKJGM5:%LYV[7E(854@]ZA/[:=)=\U7VI3 M[-FI_P &[V[?E.HK(]!_A2>X?[(OU9K35=F,>BJ[36FQF8C";%W'LV_+>'J) M?0J3^V+EZ8N5Z)HKCYI6Z#,\MB]XUKRWD8Q.HCZA.G_NR_5^7+=%7]6ONK18 MS&./07>W:\IYF43Z=/4)[?\ 7$^O\N.AN?5K[K6+.:G_ ;W;M>4AQ52ZC_# M$_ZX3]O-XM581]"OM2TBWF8C#V>[XUKRW4RJ0@( JE^FH7Z_RYI31LQA-%?: ME:*,S&F+%V)_2M>6J:J[ M5%=F>U&QNX=17TP<)(*HJM'10^T'Q3%R55LN<@ M^P!$.O3W#GK;MWYO'<]?29.N];IPPPPJJIT_8PF,?EPT/CN_>$.'>)+>QQ/D MIFS$XQ+]][QIZ+VFYL\W151K[%+R=Q]6G NZ\S-_ M=^[HKJB?HU55WZ\,-,8;>,1/RK7J*I=.HJ%Z]0#KW!^B/3W?6.>!3;V*MNBW M,5SRQCB^P(C-1&$6;N'Z5KRW@=1(0_=E'Z?W9?=T']'.BBFO9\&N/FE&QF/, MU_/,_P#DQI[4]G2\!51_V0H?^^#+[-?U:^U*U%%^==FK_,[SH95$0]BI/?\ MOR_4/Z.33%451,TU]J6T6\Q$XQ9J_7[R&443#I]LGT_V91^KZASHV_LU=J6F M&8\Q/:K[SS]5/]^3^V#]O&U]FKM289CS$]JOO/(ZJ0#_ 'Q/W?ORA](_HYK1 M5&&FFKM2M3%[#Z5B<>Q<[SIZR7^R)?IG+^WEMJGZM7:EI110QE4A$1!0OZH?5^7+[-7VFWLUS MS-7^9WG'J)^[O+_;%#]G-:;(9>FG9U[<]MA;R]S&<+57^9WD>99'J/VR?3_ &9?V\OHYJ^Z MWIL7=J/V=7^9WG3U4?\ 9$_[<,G1S5]UOT%[S4]JOO/(54NHCWI^_P#V0GU_ MES2)HP\&K'L2=!>\W/:K[SKZR/[]/^W+^WEL8C5%7=3%F_&JW5^OWD.*Z(>] M0G]N7]O+4S$SJK[JU-J_CIMU8?\ $[SQ%5'J/VR^\?\ JA?V\OA3]ONM.CN> M;J[5SO.AED0 >JA/<(?WPOU?EQA3]ONG1W/-U=JYWD,99'H/\(3W?[(3ZO\ MW6=-NJW%,1--4SV):4VJYI_=U?YG>>'K)#_U0@_E4)_TV:;=$?FU=J6M%%5& MNU5_F=YP95+M-U.GTZ>WJY(G;U]I M4E2O]IH,G\XIUGD*[(F3!)5>.=@0CA$#"<$7;8_(]P]>U0! />'MSTLAG M[F4G]G5=IGLSAVGQ_BS@?ONSU,SOW>>/KH M_P"S)?IG*'_W67MT6*:L<:^ZK[/7YNK_ #.\"LC_ +*E_P!<+_TV;_L.>KND M6*\?W=7^9WD*HHCT#^%3]_[\OU#_ *[)QL\]7=;^SU^;J_S.\\O51_V5/^W+ M_P!/FM/0[.NKNM*;6$::*L?^)WG KMR^]5/]#[8#_P#=#EHQ_P &)JY_D:T4 M3$33%55JF=<[.U_ZD:/[OS\CP.O7+1%= M$Q5M1,3F;]5N==4T4[,=FJ-,1.K&.>%^= \?;+O:S?!-?7B:C M%JI&LUF,EU3:)"HE1 >\_0.F>QN[==W.U=+5HM]SM/ MJGK3ZTMU=7^Z:^EO:?^ERT3]/:Y*[^&NUCKVL8G5@WOT6C5K7=9C:E4XU M*+A8M J:"*0 *BJO:'K/':OL4KO9^]5,U53,SA$S,Q13C/T:*<<*:8T4QHB%9![@ MRTO'B,(PF3] MX7^U#]K*1:HC5$)VJN29=112'WID_M"_M9$6;<5;6$8IZ2OGEQ\,W]_HI?\ M6R_M8FQ9JUTT]HZ2Y]:>VZ_"MQ]Z"0__ ()/_IV0_ZRG^R7*QD,E$X] M%1I^0Z6[]:KMNHQ[(?>U;^WWAZ"/0?\ H,B=WY&=/148]A:,Q>B,-JKMRZ_+ M6'_<;7_:Z'_8\F,ADX_PZ)^8C,7XU5U1\[@8N/'_ .!M>GU?#(=/_P"'E)W9 MNZ9QFQ;Q["LYC-S.,7KL1V73Y1&C[V33_:C;_L6)W7NV==BUVD=/G//W>VZC M"Q8]>K!G[?\ O1M_V+*1NC=<5;49>UCV%_:L[AATUWQI]E^FS:B/Z MHI=UXL'M6<\]=\:08.('V?+6'^TFO_ &+)JW5NJK7EQQZ>[XTN/D$) M_O1&?S>T_P"PY6=S;FG7E,K/_"H\E:<[GYC";][QI!K\&(" Q$7[??\ [G,_ MU_1ZY7X%N/':]BRF/^ZM^2B,[GXG&+][']*70:Y C_\ (\7_ #>S_P"PXG<> MY9_TF5]#:\E?XAO'S]WQI=?NU _[T1G\WLQ_70R?@FX\,/8LGZ&WY*/B&\_> M;V'Z4NY:Y E#I\FB1]O7VQC'_L&87.'-P7)QJR63]!:G\M"]&]-Z4:LS?^:N MJ/R2E4Y78 L+,'"#AQ$L5(C[8MA[1!HL/M_P?,Z>%^'Z:HJC)9+&/_CV?5K_ M !;>GO.8])7WWK%5NO#%QHC!0PB,>RZC\J8?]S)!_P!SY,\,\/53C.1R6/\ M^/9\@^+;T]YS'I*_*1_W:KO^\,+_ #4P_B^1]V.'O<&%_FIA_%\C[K\/>Y9/\ A[/D'QC>OO.8])7Y1]VJ[_O#"_S4P_B^ M7HX:W#;G&G)Y2)GFL68_)0?%]Z^\YCTE?E'W;KO^\,+_ #4P_B^:?=_5 M]#:\@^+[U]YS'I*_*/NU7/\ >"%_FIA_%\GX!N/W/*^AM^2?%][>]9CTE?E' MW9KG]'X3^:F'\7Q\ W'[GE?0V_)/C&]O>LSZ6ORC[LUS^C\)_-3#^+X^ ;C] MSROH;?DGQC>WO69]+7Y1]V:Y_O!"?S4P_B^/@&Y.3)Y7T-OR3XQO;WK,>EK\ MIU&L5L??7X,?RQ,>/_XOCX#N;W3*^AM>2GXQO;WK,^EK\H^Z]:_H]!_S3'_Q M?'P'M^W_<"$Z?0'RF/]GY/\&ZY:C>\;FFK,7]J>7I*\?RN?NO6_Z/P@__-,?^K_VMDSN3<\S M]+*Y::>2)M6\(_56HWIO.WX&8OQ//%RN,>U)]UZU_1Z#_FB/_BV/@>Y/<\KZ M*WY*_P 9WO[UF?2U^4?=>M?T?@_YIC_XOCX'N3W/*>BM^2?&=[^]9GTM?E.O MW6K?^\$)_-$=_%LO&Y]SQ&$93+8?[JCO(G?._.3/9N(_WM??<#5:T/O@(,?R MP\:/_P"+8G<^YIUY3*^BH[R/C._>3/9OTM??/NI6OZ/P7\S1O\6Q\&W-'^CR MOHJ.\?&M_>_YOTM??/NI6OZ/P?\ ,\;_ !;)^#[G]TRWHZ.\?&M^^_9OTM?? M/NG6/Z.P/\S1O\6Q\(W1[IEO1T=Y;XWOSW[-^EK[[C[IUC^CD#_,T;_%ZY;T='>/C>_??LWZ6OOGW3K']'8'^9HW^*X^$;IY,KE_1T>2?&]^^_9OTM M??/NG5_Z.P/\S1O[#7'PC=7NN7]'1Y)\;WYRYW-X?[VORC[I5;^CD%_-$?\ MQ?)^%;K]UR_HZ/)/C6^??,WZ:[Y2F*I5*N:'()JY B)I6QE_D>. MAENG0 M ;= ]V/A6Z_=;]/=\M4HU"JC[ZW C^6'C?XKCX5NKW7+ M^CH[R\[[WS.O.9OTUWRW TZJ#[/NU _S-&_Q7'PK=?)ELO\ -;IC\D(^-[YC M_5YOTUWRW'W-J?\ 1J!_F:-_BN3\+W9[O9\6$_'-\^]YKTUWRW'W,J/]&8 ? MRP\=_%LK\)W7[O9\2$?&M]>^9OT]WRW/W,J7]&8#^9H[]EMD_"]V>[V?$A,; M\WW&CVS-^GN^6X"F5+^C, /_ ,S1O[#8,?"MV>[V?%@^.;Z]\S?IKOEN?N;4 M?Z,5_P#F>._BV/A6[?,6O%@^.;Z]\S?IKOE.!IE2'_ZF8#^9HW]EKCX5NSW> MUXL+?'M]^^9OTUWRW'W*J']%Z]_,L9_%_F6-_BV1.Z]VSKL6O%@^.;[]\S?IKOEGW*I_\ 1:N?IPD88/U#-1#+ M4;MW=;JVJ+%J)_1@C?F^H_UF;]-<\IU-2*>/_P!2]< /J" B/V60Y>G)9:F< M>CMX?H4]Y,\0<0X86]X9VF/DO7/*GC_]2U<_F**_BF4^&;M\Q:\6#X]O MOWS-^FN^4ZC1*:/OJM<_F.+_ (KEHR&0B,(L6L/T8[Q\>WYR9[.QV,Q>C\E; MC[ATS^BE<_F*+_BN3[#D/,6O%A:.(-_1_KL]_$7_ %CC[A4L??5:Y_,45_%. MN/8,AYBUXL'WAW][]GOXF_ZQQ]P:5_12N?S'%_Q7(^'[O\Q:\6.\K\?W][_G M_P")O^L/N!2?Z)5K^8HO^*X^'[O\Q:\6$_>#?WOV>_B;_K''YOZ3_1*M?S#% M#^NT')C(9"-5BUXL)^\&_H_UV>_B;_K#[@4G^B59_F&*_BF3[#D/,6O%@^\. M_P#W_/?Q-_UCG[@4C^B-9_F&*_BF/8WY_\ B;_K%,UNB4E4;#W5"K_8M$J0O2OQ/[D"MA /^U/;[_?[ M\CV'(^9M^+"L<0\04ZMX9_3_ /)O^L5-^;^C_P!$*P/_ ,P1/\4Q[!D/,VO% MA/WCXA]_S_\ $W_6'YOJ+_0ZL?S#%?Q3'L&1\S:\6$?>'B#^89_^)O\ K#\W MU%_H?5_Y@B?XID^Q9+S-OQ8[Q]XN(?YAG_XF_P"L/S?47^AU7_F")_BF/8LE MYFUXL'WBXA_F&?\ XF_ZQU_-Y1?Z'5;_ ,GHC]EIDQD\G'^#;\6.\F.(N((_ M^PS_ /$W_6'YO:-_0^K_ /D]#_Q/+>RY/S-KQ83]X^(/?\__ !-_UA^;RC?T M/J__ )/0_P"RRR/9\, M_P#Q-_UA^;RB?T-JH_H?=V'_ (ECV7*>:M^+'>1]Y.(XTT[QS\5<\9F]Y8.N MZ&/NIE4#\E=A_P!EETRT9?+1_A6_%CO(GB/B.O\ >;QWA5V7B/\ F.?_ (F_ZP_-S0/Z$U+_ ,G(;^)8]FROFK?BQWC[ MR\1_S'/_ ,3?]8X_-S0?Z%5+_P FH7^)8]FROFK?BQWEOO1Q)_,=X?Q-_P!8 M?FYH']"*C_Y-PO\ $LGV?+5GB;B2?\ ['>'\3?]8\E=>T%/L[:1 M4/:/M$:S"&Z![/:'6?C&)_P!1 M=G5J\*N6N';W&R5VYR=7A:_&MJG2(RL55S9)F+BT&$>T]4KPZC*-0132;.IM M\4>H="CZ8=#''IT ?#S.Z:\SG(F:8C*:,9U<^KY7ZMG)<%=4%>?WE@>N\=K#]MT]=J!WJJ&ZB8P_5T#/:L6K>7M]#;\".V_,?$>_=[<3[[ MN;\WO>JO9Z[.F:M44\E%,:HIC5$1JY\9E68%Z =?U@_K 9IB\>(BF,(@CT ^GV8%M:[ MNC3]OLDE3*GM77%HN4,5<\O4*W>*O/6F**U4])R:1K\3*NY5F#=7[*@J)% A MO8/3 N24Y3_N>ONZ^[\@].ONZ]!# [X# Z R_Q9/ F& P& P& P&!;&[[ MKT[K)]%Q>R-KZVU])SB8JPD=>+W5:D_F$P5%#U(IG8):.S MKU]F!<=LY0>().FJR;ALX336;N$3E50705(51%=!9,3)K(JIG Q3E$2F*/4! MP/? 8# 8%,6^Y5NA56SW>W21(6JTRO3-KM$RNBY60AZ_7XYQ+3$FX0:(N'BB M3..:**B5)-10Q2#VE$>@"$TA)F,L<-$6&%=D?PT[&,)F)?)E4(F]C)1JD^8. MR$6(FL0CAJN0X :\7FC')#HWFZUJI*RQDU"I'+&)3\G'J/Q M*JH4H^D!^AC 'O' KYLY;O$$7319)PV<))KMW""A%4'""Q"J(KH*IF,FL@LF M8#$.41*8H]0$0P/? 8%$,]C4M_L&7U4UG$5-@P%1@;Y,5GX=Z5VQJ5GE9V#@ MIE1R9L$/JE8H>QM& MCL4B+ UG0<"=S$Q$5Z)DYZ?E(Z#@X5@[E9B9EW MK:-B8F,8('=/I*3D7BJ+-@P9-DC*++*G(FDF43&$ 1P.8^6C9:.92\4^:2< M3)M&TC&RD>X1>QTA'/$"N6<@Q?-CJM7;%VV4*HDJF8Q%"& Q1$! <"88# 8# M ZF*!O8(>S_[63$X:4QHG:Y8>(I!WB2&LM:T;?M<1NF=ZT5Y6P%95:GOF*$8IL"LM![RNGU>DI>$DFYC?$'5 M25, A"&LO+$WDHV76ZPVTDI18SC3I]^UC[#S[4WV M!M*&@8\\BZ4A7T+5@IFN7LJ"1D&"O2EG>)MI1&+A(YK$=9E8"JG:-2*F137 M6!-)0,<]G6;G?ZLY0R;MC&VS=,52I=Y'AJ5)T,M)!VH M,,W>-_ERI_B#***.C"#?N(4P9^ZCW+,[ V?R"UE-U^,B7>BK#K.N*RD5)N7[ M:P.[QJ2I;'D7":+IDS59MXU_8U&B'7N.LBD50P$,82@&.]MYO3%6XUY=JZM84YE/%(M=F^N;Y%4]H_)(N6R*$7)SR4B*I43]44E0*0R@%$3 M@'2_4NCXB/W)N[4&I(G0WWBJT-?86EW^QV3<&GH.X3\?6H^ZV!PO7&-$O M$=7Y.8:FG6<4JB9@T%9=LX?$1'N#8?@,!@,!@,!@2F?_ )"FO\DR/^)K8'M$ M_P E1G^3V7^+)X$PP& P& P&!;;<>P$]4ZFVEL]5N5XCK;6]XV NS,!^CM&G M5F4L)VPF3'O*"X1W;[ ZB CT]N!@AH71''2C<>*KO'E[]T M[X8T]^,S;-CQS*9-4FTW?A?M*_2*]\8G$0<$U618(,VB1$TC*F.-^:K MXK: TZ\XNTJM[;U[;=XTO1]%J6J;E:OC_1>Y]> MZ];;?LFL+OLC0UBUY8; XUAN)S0T62=FHKA&SQ;2ST:W5]]-1JJZ:@R#9S%O M1<-UA.BLB0*'V1SV?5SA[I?D[0M;I7:P;>9U*42UPO-+1:\1'M:Q-7W=8*2! M6#I<[O6%+I<\H!#(%!R\9)HG%/U.H!?G8^_;"RV-I75.HH2L7&S[EH^S]CM) M6QR\G&UNO4NB5Z!/$S\JI"1\QMXFKW-4DN,/+!Q"R]FFD':!?LE"]L1R.Y.:9T#I?=5QU#K*&XZ,*UHNNVNLKW*<><@:U5KF:G4=I ML!T1A'.-;JN(B1GD'CNOHNUUBL._M?BX(*(AM;()A[@,)1$#=.I?=[@]GOZ] M>N!WP& P& P& P*6J7\CI?Y7LO\ QAEL"J4NP]=M=D:;1U:M3JS7X?2=NMCN-L+;2BE%LD;(G^'ET MXN%E/F7Q:;A18ZP%#+2V[+H?%[5>G:#QJU[$7R1V_:35'CMK6JV@K:F22TTS MF;[-V52V?^,+2NZCI=9;/99TX9I.4VT>DFV8MS"=NC@7.U?.\HTW=C8[NI>F MEF[>#3EJI8M0V^T^A*2XJ+$7ILM7;W ,7L5_)IYJ=WRPA=):_#C2RKZ^QF MU/F;59F/(>PZ4:(C*+;08LBP1Z)#2SRHD-.,JNY74=+,0(BH]0=J>@4-B4#- M1UDAXJPPSQ&1AIV+CYJ(?(=P)/(R5:I/F#I,#@4_IN&:Z9R]0 >AL";X# 8# M 8# 8# I6K>^R?\ "J6_N&N!56 P& P& P& P&!IOV':N-E:\BO(8.0E"8W4 M7O&OC#]UA=Z#MF[QCT6UMW_\W[#5B@7<*U\2+E/J1<6PN^P!*!P2,) RKE-N MZXTQHA/>7'S2\834K2UQ\OMN+KVMI745GB=;M72D->=DQ]#>U"O3<[):_9$3 MDEVCEFDJ]AVCCX90ZA4B'"%V#R7A[?5^51X"AU/;.C-*Z M4U;;)*R#>5IFT M+ZO1G]U>:AC&96$C$SE;9T [4\^],9=)-691: D=1)R! QNWC=M_*W_QB$T1 M7--U>GW5:6E8VHV*S7JO0S.1_P!&'84NE3WL93*N[CCT6NPKA(8[H4ZGQ[=( M!023(!P#;%6E;&I!PXVU*$0LPQC,T^E77#]S!DEQ03&0+#+RC9G(K1A'(B") METB*B3]T4!P)]@,!@,!@,!@,!@,!@,!@,!@,!@,!@,!@,!@6RW!;KI1-?S=M MH&LI'<-CA!8O":]A)^'KE@G8L'S-B:+O^I&W&>6JU[K5CL%_F=C MWJ!A&$1(Q-7BGB0,(1V_=S@K R*FH@NJ<@7FO$^ZTSSR>[1ME.V1)Z[VOQGH M&JZY:J'KJW[%8L]C4W;-ZFG54LC>CPT](UM68A;PU<,GCY%%@J1%P7UR&2$! M#$\C6.L0[Q8\C^-^^>0/+J0M^YXFET^7UQ;+%IICKY>:L#+3A]1VR;*VXZ4J MD#1/E1I"4<.V\V>44= \!5R)$A"\="UCL>,H7ATCW]#LS%YIYE#(;79&B7/7 M6RC?AM?Z6LC:^Q(H0Z:%ND$(P#+ F4SI0A.@&,!<"[_*%\_UUR8XG<@9&J7> MPZPH]T>A2@ %#J/M'V!@= ML!@,!@,!@2F?_D*:_P DR/\ B:V![1/\E1G^3V7^+)X$PP& P& P&!2=ZI\5 ML&F6ZASR9E8&[U:P4^<3((%5/#V6*=PTF1(3$.4%#LGJ@ )@$.O3V8&MS5NZ MY/1NMJMQAY;:-VY:[7JZ'CJ-6;Q0M#7'=FK=[UJF-FL;2;G .J/7[2VKEPDH M-FW-)0TPDQ=,9)-84C*-Q25,%K('36SD=*Z,61U#::G\[\I#7D02A_)&*,]0 M=-V7;]SM<5-7. KRCR/IP1UTMD;=B M(6J-H:EU"WM(2X&JE+JK%\Y?R3Q@@T=/G;9%L"ID%%"!;+0>B;8AR7V-K.Z: M_G6.@=".MZS>GYZ2CEVE,O!.9D['VZ3@ZTY6[DY9;5[$+-#O (83,TY@A#=H M*@&!.. &MMIP]PN\MN2FV>O/N/\ 0JIPNU=-V>.69#?:/K2P62QR>TJRJN G MD:O?(R2K2(.R")%W4(H7KU3$ "WVLE[$WX!<@>'[S7.UFF]J3I+E=658!UK& MZ-Z_:74]);*"E.:->S0WW'N 7UI86:\6@PD%G:I5#%.DF=,Y2A?KE)K^]6?Q MQK:^KE0L,Y>C:YT,P"GQ<8X>V(7T':M:NIIH$8B4S@7$4UCG"BY>G5,B)Q'V M%' V)D.4_<)?:'7W_0/L#V@/T@(>W [X# 8# 8# 8%+5+^1TO\KV7_C#+8%4 MX# 8# 8# 8' _P!;V]?]3 P@G>7C.I3EUH&[N/6^:V];2TO$UEQ4-277?M V M[5EA7+$R-:L>LJS/,4'\S'#VO82:0CWC%83)'!5+L74#!?6FC-PZ9J^H.0=> MTO;$*[J_E=R)VK \5HDL8OL;6_%KD-77M4"$JU6:/U89*XTZ3 EH)4X]P)T& MCYQ&-1%R0J!PSOL/(ZW;>UCNIGQGUOMIIL>$T_QZPISG;!(IXW MJ%/:-MHL:W+S<\E-@11?LCU8I $A(NY 3=@AK4ME'U[L#4NN8C4O%ODMLSD$ MEM[C%9MO;>WGK2\L]@T)Y5]VZZG]BSL_>-NI-AE91HRCWAQBJ5\7'-VAS'1* MW9)E, 9XW/79>^X*7CK'%5/>G!2K:QK]X:0,L]KI)F$O.Z6]OCEI]HW& M(C)Z'B]BQKM!HZ<-UWB2IC( <$E1(&'>HM0\:Z5J6HZ,Y!\/]\N]TU"IQ.K[ M17ZA4-_["H.U"PL:VJSF[4J[U^97UFZHMNCTR/EDY.0C3QB;D[9XBB9(P8&[ MRNQ,77X2(K\'')14)!14=$0T:W(";>-BHUHBSCHU @&/V),6:)$BEZB(%('4 M1P)W@,!@,!@,!@,"E:M[[)_PJEO[AK@55@,!@,!@,!@,!@:SIG8#W2'.S?5W MLVJ-_6:F["T%QU@:Q9M6Z.V3M* >3E'M&\W%FBG4G1X":;1\E%H6IB84EQ(8 MQ7 "'N' N9L'D%=]HZR>0?'_ %=N&"V%=K9&:NCY[;VD+WK^&UNPL3!XZL>W M)Z.V! PR,Q6Z36FKI9NB '2DYH6D=[W(] QE@]$6[C-H3E-PFUY1;G<=,2'' M'<]IXT6QFP7GY-&=M]4FX^[:,NLDT;D4>7=:^S!9>O.'!?5E(Z74:$$3QANX M*VVG$VC7U<\;&U):E7B5KF@)-BGN&-J51G;?;Z7&6GC-:]=EGG5+KK*0M,C' MP%PE&C:2(Q:N7+5-<53)"FFH)0V3U6SQ]PKT+9HMM,M(^>C6\HR;V""EZU,H MM71 41))P,\SCYB(>=@@)F[E%)9/KT,4H^S J+ 8# 8# 8# 8# 8# 8# 8# M8# 8# 8# 8# ZF*4X=IB@8OT@(=0'\H>X< )"B4"B B ?6(B/L^D1$>HC@=2 MI$*(B & 1'K^Z-[Q$1^OV^_];ZL!Z2?;V=/L]1'MZFZ>T>H]?;[?;[?RX'($ M*'N#I[1'WC[Q]@_3^C@< DF!N[M^UU >O4>O4 $/K^GK[?KP.P$* B(!T$1Z MCT$0^KZ 'I]']AC"!1$PC[NF![8 M# 8# 8# 8$IG_P"0IK_),C_B:V![1/\ )49_D]E_BR>!,,!@,!@,!@,#IZ90 M$1#J'7W]#& !]O7J( /M'K@=112-UZD#VAT'WA[.H#[@'H ^SW^_ [&(4P M]0 ! 0[3"7H(>[IT$,!Z9.X3=/M& $1$P]0#KT]@CT]G7 =A0^@??W>\>H" M(" B ]>H>P1_5P.0(4.OL]_0/I]P !]/T &!T]%,?8("( (& !,82@)0Z ( M (B " ^WV?3[<#L9,IR"FF!T M]!/V=2B/0.@")C=0_(/7KU#I[/JZ8';L+T .GL+[O:/ZGO\ : 8'0$$@'J!1 M]G3H'>?H':(B'0O=VAT$1_+@ ;H@':!1[>I3=.XW3J7]S[.OT8'H4A2%[2AT M#ZO;]73WC[?<&!P5,A.O:'3K^P(C[/J]^!WP& P& P& P&!2M6]]D_X52W]P MUP*JP& P& P& P& P..T.O7V^_K[Q#J/3I[?;[?9@=#))G+VF+U* =.G40#I M[NG0!Z"'MP. 13#IT+TZ 4 Z"8.@$Z=H=0'KT]@=?KZ>W Y](GT (>WJ':8P M=/=[N@AT 0+]&!V I0'J =!]OTC]/01$?;[1'I@=L!@,!@,!@,!@,!@,!@,! M@,!@,!@,!@,!@,"&=NVS!LL\>+HM6C=,ZSARY63;MVZ*1#**K+KK&(DBDDF4 M3&,80* !U$<"4P%HK]JCBR]9F(RP19U%422$+(-)1D95 W:JD#EDLLD"B9O8 M8HCW!]6!.@4$0$>PWT"'T=0'I^^ /=^ITP!E1*'][-[Q#Z ^GH'3Z^OZ&!P" MW7J $,)@]X=! .O4 ]X@ B ^WZ.OL'V8$"TF&#]S(-&CA)=S%."M)-!,X&58 M.5&R#U)!T0.OH**LW*:I2FZ&$AP$ 'K@1WK= 1(( /3H/7]'I^3ZNGU]<#M MZG0.HE-[OH 1^OW>SV^[ X]4.I0[1 !Z>T?T0ZA[ ]OM]OZ'0,#UP& P& P& M P)3/_R%-?Y)D?\ $UL#VB?Y*C/\GLO\63P)A@,!@,!@<=P>W]#*UUTVXVJ] M%*(F)T1K0BCL$S"'IB8I2 <5 ,': B<"=HCTZ ;H/7-+46[U.-%=,SCJ^;%G M75=MS$W*,+4Z,<8QVIG"F-G7A,X:=4.0= (>TA@$"=_0?8';[?;U$.G00#V# MEIMU1.G#9QPQ_L15=JHJBU53,W]F9FF/I8:XB)F.69C"'S-F-RITW9*FDLR0<6NJPT\TD)J!;& MDG3*,66<(H@H"#E9)!R"0HG,4%.N!9W8%XSS1_3CV<\$8DEK'7Z78BFDF#9P5WL2KVVDVG8\3\@AM:Q+ZP"QKS^N:V8.5FSI MTG%G0D%^P@F]03%":.=2[@D*Y/LFC2^0C0T?M24J5?/LUS\;%SEBG:[7==LW M\RVLJ[ITE5*M#+3((F=*MT7;D4^Y0P&*8)].4#=LO862;YY;65?F[%>Y'XF M?LG+NMRQ[@P:4Z;E2A;Z[V1S2C0Q'#9)$)!!)PZ6(JT]0X!@1#LMNJ6LN0LK M9QL=:<2:\Q)4*3L-D(2UR\P[;NY**@&S:-LTU#H';39D(J).P^"4?-?3*=H4 MR9C*!!35'WE./(IPZ^]1I2SQD59H]]%6M.-KNJ[X_M:$A-$L4>,JQ>2T96:* MT8L8]N@V?H/'"3T%4DS.O5$+C:;B]N&LJ;G8$5/Q$=!U^ZH&-*SD5(-9^T7# M93R<,LP:14K(F+#5RLQ;)M'J."H* @Y.0J1! W4,H\!@,!@,!@,"4S_\A37^ M29'_ !-; ]HG^2HS_)[+_%D\"88# 8 1Z>T?<&"9PC&=3Q^(0 2@*I.IA "A MU]HB/L #.?VO+='1>VZ>BKKV*9Y)JG'1'RZ)5FJF-<\W=QP[>$I3,3+"'BI M.7>N@29Q3)[)O%2$,H9)E'H*.G:GID RBGI-T3&$"@)AZ= #KE6NYW.6MW9:9C.W*J:::8US57,4TQ$?+,Q$,5 MH?FIH6=F8N)9SEO*YF5ZTT9JOM7[&CX\WWQ?),*LX=R3ZLM63&/L#Q0I&BZQ MRHKB/V3B&?!*.M;@[:JL6KUN+E-RQ$Z9C3F=GH,/HZ[VW3T>G3C#YM=ZIN-K M64N9^9IV-K:QR\4S7=PQFF(TOG L?+S8J+*RNI#E MGS?86U#3'+BY.(Z"A+6O2V&X]>;@=P6GF4+(MM3/(Q?5C.KE%.9>).UHUFX( MFFZ>H*F!(?2MYG.YB(SUC-3-,6KE=5N)G1%%<43HPPPC3C..N,-&&G^H65X$ MX:HXYRW"^Y^ > =&-]V[OLKJOT:'B:&C.V%*&F[.LI*W!Y!UJ%10AJ MS&2DW)OYFTS2"!4VS90YCKAT+T]N?.[>-^S33;PF[L15,C(9/?&\:\K;FG(T9FNF/JT[-VY3LVJ<<=FF,(TUNG<]LRU5NP6R#K<:SOM(KKMR+B!JC]<[LI/@D/0[%52G. M0IJ5V;UO]Y3,,:;UJOP:HE,-B\Z.+&HY"^,ME[@AJ6;6&R=5ZBOSF=CIUM%U M;8&[(EI.:TA9*4"+&-!*Q1CU-47A53,FH' %U4A 0"D455>#&)5>M48[541A MK^?4C-H\U>-^F!V]^5 MM'68HKG3$2=-:QV=J,>^IR$\A'$6QZKVUN.,W T)2 M]$,6\GN1*4JMV@[MK9F]("\1_AY:JCLVZ1VW58J+TS!P]JV7'6N@['I-QK-5L,DG M#P5H6H5RJ4'<)"MRTN;X9%ZU9+-S*]2]_4HY,V+T81-,XS.$*QF+$XS%481& M*LISG'QEK>ZFG'J6V.O^=5W*U:NKQ4;2;_-U^#L]V;)/:?5[1>X:JOJ-5+19 MF3A-5G'R4@T=+$.403Z&#*]%<^K*>GL_6A3E5\@W&"[[57TU4;C>+'=VNPI; M5;P(G1^ZG5/8WR!>+,)J$?;'1H!J Q"+>MCI++JR96R9_LF4ZF+U3;KC3,3@ MFF[;J\&J)9N!UZ!U]_3V_E^GZ\HTR_\ &&6P*IP& M P& P&!2MON%>H\,>>M,JE#1!9&%B!?."JBD$E8YEC 0C3^ 175]21F))!N0 M>G0#*EZB'OP*)D-WZWCKG':_=69(EI>VA]3E&14%P0CK#':]_.BNPEGYR%9, M.ZE"1X0YSB0_J%( ]X],"ZQGS,JJ;<[ML1PLB=PDW,LF5=1!(2@JN1$Q@4,B MD)P[C '0O7V],#T1<-W(',W717*FH9%0R*I%0(J3IWI'$AC 50G4.I1]H=<# MVP&!0VR-D4G4E-EK_L2Q,JI4((S LM.R +&;,QE9)I#1Y3$;I+KJ'^R?\*I;^X:X%58# 8# 8% V/9E'JESH5 L%D81=OV:M/(46"<^L M#JQ*U>,^I),$_@2I&>^H\;D^#*O_>#. MNY0/AP6_L1/T[OHP.4I.-7.W31D&2JCM)1=J1-T@R+QHX,H1NZ;KF1.!%BHK)JF2.)2F BA2&,)#"4P#T'I[! <"(P M*,V%?JGJ^GS-[O$J,)5X$C,TG(D9/Y)5,9&1:1+!!"/BFKV2>NGTD_102202 M45.HH4"@(C@<4Z^UJ[1+*7A';\B$DJ^39-9^&F*K,KFCE/3>B6!LK"*FBI(F M]O<9 "B40, B40' J)64C2D6$9-@F#=R1FNG M=H12PB5,1,00 !#VA@5S@,!@,!@,!@,!@,!@,!@,!@,!@,#J8P%#J/7IU*'L M#KTZB (_4 "/O\ HP,9:-R:JMBKAY2;8S47,*+IKQ<(A79U1U9HN=L]C@Z4 MK4DEV::EA$4LJZ@.'J M2,8VJTPZF'3=C6AN)Y1"/;MU% B%:R'Q9%U!3+VB!#=JH@00C&FYE7%ZK52& MI2SR-O;1_.TVQQ*:KMBI4XR$KSIU8; 51!$T0V<35A39MP 3G,02JG H#VX$ M@AN1M/1E+U%V4J]=CZG.VR.A948F4"&G(ZF/:Y 37P,@5N+-Y+H6BPIM",VW M>)DK+$BE%UB8>+2+RE'PFJC"8LM1C[X_AH6*D M;"6JQ1F\>X?6"3]!JLI'0D":6125>J 3[9A[2CT,!0J'76PI&^6C8S9*,/'5 M:DV=6EQ3IXQ=H/9^6BFC=:=E&SHY@9*Q#=VZ^$2*F43B9 RAC"4Y0 +C6.P1 MM5@IBR3*IT(B"C7@>[ M?-;^UQ M R#J,>R;E1VQ>*M7P,H]V\29)- B?F4HY622["P\.I-MDG2Y1-Z:YCI@4QTE M *%1:VV0VV3%R\NSK\]!LHVTV2M-5)QI\*,P2N2SN'6F(T/:*D>Y=LE *(]. MT2]!ZX%RL7SU!%TT9NC.FR?Q;M!91-$Z*")S"_/JCK;XBW MWP3U:;\X@X9N6J-\93+S7EYN3TM%,=+:HN5U6[FQ1A1%S:V=K#Y7RG@3459FWF\W3:JBWHF9IHKJT3R:M>M@X]WG;9=:V5);<5)O+=Y+7ND_ M)8NN0K%U.U[K[,_*]'6=UAU<04< M)W>+MS[UW!5OC.;KS%JWD,O:O7;-.ZL_F*;]J;5^[-6-W+VZ:MG1.W,[4ZI^ M^MP\#[DM6,MOG*[DS>4SV6IR.>M7;V;N;%5ZYO;*Y6JC9JMQ$1-JY+)(J+NP.!5R)@4.GH[NW].8RN[+.6WSE:YIM;AHG8M;,U3%_+4;%6K&NB M:9MSKU:<)T/N;>60W+NOB#?6^8X:WC8WC55QE;MYJO-9BNW8Z/)YR;ER+/0[ M,QFHJV:?I1$;451-6#5=9-GH-ZS8X(G,G5,#\)Q<\@M7-K=]4Z>[GJR-DW^[ MD T*^?N;2B_5NFVDF_S",?J()2#5! Q46RZ?VL_5]5>\;65S,W-XT7LM.4OX MVHHBF:L+TQKVOS9YX_-T8OTKE]V<.WNMS<>8O\'[RWUGJ.*^"Z;V=C.9F+>= MS->Z\I7E\Y%FK+Q1;MY&)Z*NU%RJBO9QJKIF<'T7\YM WWD[PD3TOK90Z=HF MK+Q>G?C&]B+3Y&,@J)MS65XMDK#SRR8?*YZ(K%>=KL#I_P *9XDF!>AA#/GV M[KG1V8NX:9R=.'9F)Y?GY<,,7\:.(JY^,;UZ.]75G(SE^*XBGP(Z:OZ-$3,1 MSZ8E2.^N$>S:WK'3DCH:^[,Y [&X_P#+*CN\H-VS-FE;NTKU4LE#L6LH M+9$['OBTMN_KMK<.8[UVZC%.3)W*]I5#&#:FN)G"N,*9C#1#SZK4TX3$S,Q/ M++%^Y< M^\B6NPK_ +SU7KJ-?\C>>7%7/J]XC;K#U+CIHFHM-=S438K: M5G'PMLMTY"HK.W+6.)Z(&5(1!4QP$Q>FG,6KPRB:J86&EP;\8EE-.RJ!*-4D%#AZ@'Q7F;5=-.S&S,8X_.K&6V9T+VI-'P.RFEP<2#&+V?#.E/513%2U.8V=G#1%,X_/JQ[+/V6,*HG3,Q$=K#1V-"J=O<7>69.9 MS7:W&ZB#IS[U; T_,;(WK5^3#TFM-DZ\I;*"B+K$;WXG3M;<,+3L=>N,G<3$ M2<(JF)4A:K*O4E$C :\9BSL337]+1/)IB9YIYB+6$_1PC##N?(HWBYQ;Y6:* MY4WNQSFK-S/-;V_E7NO9;:Q5[G8A#Z/:Z_V?8I5_%R]@XK_!*MI^=C6#DJKE M(QR.%W@E5[NI M;UVB[ALX8Q3$:N6/E311-.KGQUQ^1OL+[@_('ZV<3LC4Y MPDP& P& P*6J7\CI?Y7LO_&&6P*IP& P& P&!9#D1KB=VEJ6PU.K.XIG9RR5 M0M-[$QVI;M;Z5N4R[W=9MFSVF;+=)%]3@@7?'@NBZS'#;76O'C>8F$'C9.4> M">'20!(YD4C&43 Q@I&L\&-IP=JKKVRV]M>$H76%"@:_=4K@X@9RDV>E:GGJ M$_KB31_2I^PSVO+',2OQ)D4)J-,H1R;B9EFZBQW;DH.5^X#*?:]@!>K #[ M $<#%KDCIFR;]3US3$+-]TJ%&VB3M5]>L6\5(S\L#"LR\15H*.BY^"G*^YCU M9J;^,=*.2 9(6*(H@)S=Y QC@.&>S)*5U2?:\Q3KO$462T(C9&SF1E7A+C%Z M0IN^Z>25E(I2&;1CN5G@OL"^7:G 6JKANZ _V4TN\* -P5V>\B+C -HC4M,< M/X#=T.^ME>L,P,KN8VW][Q.T(A&^H-*E%.8F/H5:CUFZ13N9)0SU\H#8R*!E M#'":;#X06]Q(3:=9HVDK135IODFG2J;:IF4@837S#>E>U$PK]AAV+.GS;1F\ MJEFIDM(KLV?PIP4>E.T<)KG.)0V=:_@G=6IE5J\A+N)^0K-9KM?D)YT)A<3C MZ&AV<<[F7 ',HH5Q*+MS+G[CF$1/U$1]XA66 P& P& P*5JWOLG_ JEO[AK M@55@,!@, /Z =?T,# G>O&O;.S]MNMM5^_1U;?4!'4Q]-5ST6#B&E'=-N2EX MNIKZ^?5J1FX-*VJ*%B>L.X*)F"(&6 PF%, QZ/X\YX(I\Z:M=:DO;G6-[BDK M*5Y+?%!MB1Y _G1HEW._^4&<_,JQ5CK,DI+L^-9'5,V0*+8QL"?7;B_R.DM@ M;IO4%%:*>.]@UC9M%9LY5VU85ZPQEMV%3YVBV2R5]#5OZA#OQ]27>3 M8.9XY#I^@U4,F0(BN\-+M 6NC.*[4M=U&!@7FA',!,)7B8L-VTA6]-_$HV?7 M5+7&G1+6SQ.VT?66D70'B4U5YA^9VV<"F@80O3Q4XO3G'V:AG3C[IM47&B:1 M1+S]V5WYE;3LZL6NV3;FW2(.V#49,#05@3;I/ES?&" "D8H)II] SLP+"\FM M7RVY]+6G6\*_2BW]@DJ.M\>I*2,(=LQ@+_5K+*G9S$0123C)08J'6*T70Z*) M.A3,!B=.X Q8VSQ9VI9]KZQDJ=/1251UT^UW)0-[LMGD9?<,,$5:+8^V$PEK M'8ZQ:K?ZEIRM+U9&H:\+/0 M>PXRNW?X0V^WT[3$ZFGNF7G9_5%A+#;(B'Z*C]$'S*5>IGD' HR*2J:9SA4# M_A/LMY?+B^@G-+HZLO=;M;HC?T;8Y:6W2I!SG'=AI:%H$P@-8CU54 L* S+Y MV$LHDH+1$Z2!7)A43"$C>&NRX]*+F%]>:4-782QT!W*\9T;7*'U-L0]2UG;A@ >F!8@_'>II+03^)EK5"2U984B+@)6/?1!WL5' MT6%L<#'-FQ)")?Q_;(1UJ? ]$Z)S*K*E53%,Z9!P(8O&C7J:<<@H2?D&D9K% M_JM!H]F?425AY-.;;NYUX!&R)W5L,UL<@D#P3%[$WRW:0!,(X$R)Q^JORU!@ M[DIMXJE5;G41DD4:O".U8V]-8=C,NUT:[7(B.6F4F$$@W;NC("=-(R@#W]XX M%;EU_'H6^NW!D\E&3NNU-S2T8QN=@:'=P3EU&O2I.$5V2KI!PV=Q2)BG;JH] MQ2 4_<4 M])\+=.K <&2,X,>Z.\CUG#.2L&P8_9[^9]-U'.F+N1 M-:XQ$P@X15;J-R>DHFB_'RLNWS)TM+V-N@FWJ*$[&QHUJ)B+<-)LB]K M@59V.BZ\U21%.9=JF738_!HN4C=JA3" &P/*5XZU:4B(N%)/W2'1CH.\UER_ MB)>/1DYR"V+)I35L92CAU$O.P\C+(E6!=L5NX3]I0/VG,&!/K?I2M7"19/7; MR=CVZ=9)2IJ'B'K)K%VFGH/T)5O79SUXYT^(P3?)& PLEF:JJ"RJ1SF3/VX$ MUAM9HU]A,1T%9+3$MYE2TNUOAW<0<[6:MEDD+/(V)F9:(5].63=R)T4._P!1 MNFV*0GHB)>\0][C6;#)5N[1<,Z+*N[='##-V=G?E1@H1J^BBP<@NU+'12[]5 M'T3'=J-U!4,X<") 41(8!(%#0O'BI0JU$<(NI-5W2JXVKSMR[;UZ5)<$$Y/Y MZZM$)*1!,,!@,#J?]P;W?N1]_N]WTYG>BY-JJ+4Q M3=FF<)G5$\DS\AC3&FKP>51ESIL!>*O,5"PLQ=P<\T%C*M&ZRC-1RU.N\,\34Q?W=F+4V[M%..S715AM451$833 M.$3-,QA,Q&C1#OW)O7>'#&\K.^=Q?L\[E[G26YIT337]:-6$X:.1;ZH\<]*4 MM5)[7M F[:JLW9#.'RSHY@=M5SIJA[ .0Y@$! 1SX'P7 MU!=4? N;R^=X=W-NRUO#*1,6;L9:S%ZWC3-$S3IU#")NHB.>C=W#NV[3-/0VJ:I_.BB(JTSC,:(Y9QQ[,\[['X5__ *M__HS@ MZ;<[FXJWC%JQ1%%NF_?JOVK=--,44[%%W;BFJBF(BW53$3;PB:9C"&>$;&MH MJ)91CHY[-NU%%, M6J<,,,-6&K5S81\D/S_F+]_-Y^YO6JJ,QG[E=556Q5LQC5,S5.&-,:YF51] M^H/U,R3.G6=I?;]D/;[_ &![??[_ -7$Q$ZS5J.@=>O0.OU] Z_3^WB-&H.T MOOZ!U^OH'T>[!A#@"$+U$I"E$?:/0H!U_+T#VX'/:7]Z'M_0#Z^OZ^1A X$A M!]Y2C^4H#]'3ZOJR8T:D80[828# 8# 8# I:I?R.E_E>R_\ &&6P*IP& P& MP& P..TO3IVEZ>WV= Z>WW_JX''80/<0G]J'[7Z&!R!0+["@ !]0 ?K8'. MP.GID_>$^G^Q#Z>@#]'T@&!V[2^S[(>SVA[ ]GY/JP':7]Z7V#U#V![!]W7\ MO3 =I?J#]0/JZ?K8'/0 ]P=,!@,!@,!@,"E:M[[)_P *I;^X:X%58# 8# 8' M @ ^\ 'Z/:'Z?Z^!QVE#KT*4.OO]@>WW^_\ 5P.>@?4'ZF [2]>O:'7KUZ] MZ]?K_+@.@?4'T![OH#W!^E@& M!ST#Z@_4# X["A[BE#](/VL#GH'U!^I_5]6!QV$Z@/:7J ]0'M#J ]!#J ]. MH#T$<#M@,!@,!@,!@,!@,!@,!@,!@,!@,!@,!@,!@,!@/U_ZNGZV P& P& P M& P& P&!*9_^0IK_ "3(_P")K8'M$_R5&?Y/9?XLG@3# 8# X,'< AUZ=0$. MH>\.OYU$S$16R8"(B(CU]X?9 /K_L0#KBF:J9QQG%2;%C711%-7/3C'Y)1.0T M,!@,!@,!@,!@,!@,!@,"EJE_(Z7^5[+_ ,89; JG 8# 8# 8# 8# 8# 8# 8 M# 8# 8# 8# 8# I6K>^R?\*I;^X:X%58# 8# 8# 8# 8# 8# 8# 8# 8# 8# M 8# 8# 8# 8# 8# 8# 8# QFY8%O">L(B8H+>W/Y&H[=T5=[%$T0DDYM9VWFLUGI2RT2-V M4WU_+6Z_;7B*U:-<"]G;%"RW)ZB5&OT&:);VAK+0XYQI=>:FF\8@FPD638R2 MYQ1]%1L(6\H-EYW4T*SKF C9S7]4A*;>)**FKCJF\;)1L5@?7[? V7[P(05& ML,RVG:N#>LO8)LK/0;648.1]%.4*L4B 9"Z+VWR?G]H:68; @=LC3+31K1$6 MYI+ZU:U[Y':ZU(7<";+NEI7U+4(QQ6+VVB8TD#'M3UB<9_%H?'PBY'"J[<+6 MGW]S'GHJU?!.K G!:WVG9-#VR^:EU)$[,LU@M>OJC>+ EL"LU!&)L3=2H["M M$K5:_)@5HHG"NV<@D)F8F,\;A<+6UOY0[BM$;I;D+K^X4^&G&NQ5]I2E9I\G M7Z=%1AJIIZ=UM&U/:Z!3-';[[T/[*S,9D[7>$.T.5P9,Q&YU I5[L#R M[7K ME+ODF$1<]F;L!^ZDM5N%X"KQ%0WR%4U70[.VJ6N+U9V=5NVDVKB:"P.740*[ MU1%09)NB -E@R _.?R(-S:8:^8U"\AQ\&.LL?9)R:J) J+-Y'T*MVFLVVI71 MA3FR(HR]FD'L(X;/; ^7,X:*E+'-$TTG#D,-=9TSE[2];SD"NA?IID9>FW]_ M!6+6E=";ONP]B7UBLD=&1LLZ"C:6A(J3001,@=)HNFNX55;E(B 5?4 M]A^1FYQ:*,TO):\EY>]6"-LS9CI\\U*ZU4A=?[8F21L!(6K7%:I-AUW-6R%K M+6,DT7%H<*?%JD4D!,X2! )UK:?Y3[&Y2:"F]MU_9]:C*R>Q24Y46FMG$-J: MO0-LXO5IXVL$AL(8HJLK<'VUYN8B7$2O). C5F1$BLT13!TY#FO['YZ6:8<0 M H72LJ2M_IL-=)=[I2&;Q>H&K_=%B@I:.U1)RL0$;LVIFTXT:2BTZ\&:28.C MHJG6#XA2/;A+.1A^3FL]T\B]J:FA-LVR9G*5IFDZI=Q>OH6WUZ)-7J-M6VV: M/21;Z_M]B4B+?>(^)8296B*2 2#] %WD:F";I$(J>N_D0>N[1:856U0;!LUV MS)P6ND-,5>10%6BTG3]HUW I3_2+66O*-:A4[E),6B+%B\M)8] ) M]9@S0321;,#2OJ^B0I0 $NW\N!6. P&!*9_^0IK_ "3(_P")K8'M$_R5&?Y/ M9?XLG@3# X'V (A[^@],#4#.0W*?5ESV0_CK;NE?7$9N$VOZ?/U^CR6V[=4] M(V:A6C-2>*N@4 M:F;.#$2^&.J%_P#=UIY:5#:NBJ-0)&1EM>O*TW=WK:KS7ZUE)9K>SNE<9SM< MMD30M:6I.HHN]?K/WD2LW"OLC2@%!9\*:)FZX6JU5MSFK,VVE1>[X?9= K+R MT6Y \K3=$LIYQ86#4:"73L9<_AHJW)T:/V)4).6E;2\*#-. L:"D45VS2;$% MT%#:JV'S'H]*TYJ1I3-C0ZC2K:Z25LTWINQVZ*J]69\9MLFN2]ME/1*[?66( MY"5V#2&+%$9V MC;[IS?-]TN:D:Q'EJNO7$;#P;^3JUF!!:"AY)K!@N+I$Y5 ,<+M:;N_.%Q?= MUPFQV3"5-1*7>6-*AI"E2]?K5\MD0S@!UA;J?>&%$AZHK%7GJ^/-L#V22=-G M"J8)-(XC50B@8TS7)#F=%P]2@Y&8VY&R5Q=6@E=E3\8HT=IV&[P?'Y2\3>OH M_6BE47;DH%>VXFG%(SQF0$<,#K)GDE"I%EC!,8+DCSNM,CME2I1,Q:;%1Y#< MM3MU0::E9'H.NI&HPVN%*XMKF\ P:*;2V,E-S4TD$(:4?INTVQ2J-T#)D5=! M.;E8.>]\UQNQM V;<-=AZ_I_8TCJFRL--UJI[>VG,-;V_C:J_DX64JR+FK7, M*BT6.C$,(B+=O2@U= @B+CXJ:/'2TD4TA$041+616-L5I7D(U%))9!PQ42>(MQ1(0P49?GG-1W8(PRZV MWHAM1=H4V&FMK436$2YMMZU3 .G%=CJ[+04DQE-+N&LI((1D,!7+-( M[HJ8(G.D 5C+;!Y;;>XS\SPKTU,1NPM4MY/3FMY[4\!#.+1<]C:WE'DM>-CT M5$[66:O4K=!2L7'-XU-,_P )*LY!NF3U@ <"[VH=DGK5J1U3$*5^%FKEIO9V%%#7^SX>! M050(X(U1([516(N*Z1D@BH?=7D!M]YU').J+):HH^P_4L*M>L>M)N8<5=2,L M\96)S6VRPKM(M\K".Y&K13ZQQ+Q62KR!UY0J2C\Z+4K=4*GT3<>4EFV[HA_M MB8W@PK$>PY TRZ.#:J;UW7VQK8D?4\Q0K))P[G5]9MFNZF,8,\WB5)1%DJD] M8+-1D9 JI'#P(/5MBYL1\AKSXN GJ]3XJT:X9V*B_FSC2LYV,V'R(W=7MD3, MI/R!'<_$A2=9-*].IBS71(GZQ5%_42<^F ;8\!@,"EJE_(Z7^5[+_P 89; J MG \U1*!/M& H"( /7Z>H].@?2(_2'3ZL#2QHO3O-/7U=2?LU-@7*[2- M.3FUFQBH12H]6.!EFM>N23&F\9U+'+7 M%!&US]U)N#8&M],2UHN2"#!XZ4T_"S5"L&N(^1J3&X1(E1LDO]UHXC1^W $2 MQJ+I-5(+*5C8W/VWR$7 *$O-4^>677[#8=J>Z0K[%74U@DDMTGV+4-;$G(;Y M->];P#:NU51C:'99HAEY$.KMP#D6S4* G-^\W*9$ZEK>R)_84+-[17JST\]4 M^.T+8+R2Q2?%':&S+=K2J4%I V-FZ:U;;%&8IKK.&KIVS:NU47+H" 5=(*RE M=V>0)Y;%:_%:[N]?7?4.CL+(Y6UJUL5:I^PE)31!;-9:))!5VT/-03^+L]N* M1NZL$\HBI%&4608@@1-R$#=K_P \ZX=Z\AZK:'SY)6*H$_M9#6@K6<:A![NY M-P4=>V%1@J/?F$F[E:S"TI](-HZKO2HQTVJ[212*=,Z(7ZUW=.7TM/[[IEE> M/5;*EI]A/:JN[?5[^GZ>K>RSUABU3JI4;S3(2S6^5>VM=60.NG*RC 8SJ@HV MBG*(HJACA][N>._*^\AKS1KOJ>.<6K0>SJZ\9Z_;M;! 1%YWGK22C:8Z([]9 MM)630]-J5D<6I-P0Z!BR+07*:B/V#!4=>OW-!C+/GMU@MB52/?VO7M.NVTJ; MHXELOSFIUJ0Y11:=HAZ&A#6&'>K6AY6J3\Q69P[AO%,["=PFBFDJ15N%Q=+Q M/)6OV/:=A2ZG;1-B;I!..!V92;5(2+5 MJ]4,F5%HE\&1 B1R&"Q#*\<\-)<:X"H15=VU>KQ6Z%IAQ2)?\UD8_=)2B/'Q MQ/635=P8Q5+M3NT/0#R,S-TG:3UY;F5MH<*WI>QG5@S>;I,6U@8UQ:X?[P M09VUO,MN+2#JR:B&I/:Q$I-8F,@339F,J MP!>24:-#*)2CE--4ZX19=L<]I!E9E+DSNU2KTAM1>I6IO0=(3%\V3K2#(;;A M&#[6S%UJUE6+[K^SA$U-N>316MSJ.*_5BGC*P:K7L*;?7-%W!JJ!HEHH%[2C#3>[M@[;T:M9)B=:D>2CQM*IF*B@Q6 M21;N@NP_VSRU^ MU.FK.X-XV#;R+Y:)JHJQ0"/O M%UYCO=3<:[A!4>7;;K?::M@[&52U\K(+U#8L@[U9& NZK"[@8Z*4DF:\L["/ M6 Z?:W,5,0*D(X$&\V3Y!H-V-7B:H[OKR2G=SP]:N%@H41 1[9GI*\;"DZQ( MW-6,2CH5F7D?0U:W%1#A%)NV(]167VQ5&[51M&)E:PU>;25 MH/<:R[19 B4%WR!6[L%%RN"KF"VA=X\W:I"6%&'JFV]A5Y2N[(KNFK+,\?CQ M-[F;U&,- *U)WL&GQT)#_=2J,927OS%F_?LH]K)LHM)50ZJQFRKH*T>AR<9Z M2N1%-A\ATKQ5^?II"9DFFN8J1M#;CF?D=\4DRI48G0':%\UJ&I)!!Z*K!O(K M)M2*-3' B"K8H6ACIKGEIZGNXZJ16PIFIV786X+%(*.=?)2-GU!79;E]L\C5 M_4@2HVP+'<%+#KR=CI--L]AIY1M%C\2T: B3L3"^.Y&'(N0FN*UD"O2%SM/Y MK&T;LEY5*O:TZ:6S3&Z^+TE87+R$>-8M_7%/NK&3KUL61;H+,R-')!3 Q#I8 M%+UC9?/FVOXBOKIWBKJ3]YUM%['L3K24$Q1T^]EK+LM#8=?O2JE.T?K"S!@N%,;46Y2[&W) M)Z[9O-GM*O6^2VGK52]EUC6B435:!1D1LD;/1!4[7361;K,LDC [>2AW]GKB MS9PBH*3)8OP9PH%]R \AKE"%;0^K-@M;$;CY8E+.VF]2D6K+;;K'3C&U5>TU MHK.J-41/,[&%6(=0SFQ.%#.?60)'M$4T';D,C]26OF&;D5?Z3?7BLKKBFP\J MUKCZ?HKF%CMDQY:=29"IWN+NE5UJPIL-8Y"\.YEC+1BEA$Z#1 GHQ28I"\7# M':&3Y;;RL7'QCM)KLXU1K&^]+WO9A9K44%1FT5:FVM]V/]C:Y^7O( J%NTM0 M[HQK)8JQE!=55\]2,21=JID.@&Z,H= !'J( "(^SK[/?\ IX'. P& P& P M& P& P& P&!($+#69-R1DSGX5X\44=-R-6223CX-2/:K@X,FN] M3=E](R)!%0% [>G7V8%%GVSK@MZB];$MT4/%3 M/>$>^>!*'],&B*IG(@!C@7M 1 *U-.59,CTYI^&3)'OPBY XS#(A8^3 "JEC MG9A< #1^!#E'T3]JG:;W=!]H8@]O42CT"#),UT7*C(LY%'>),T)51I\T9FSZ*SO+S7KN<:-;&PI:FP'R#D3(1[.I MM9X]97E'4TL!8AL9O,%%%1%18%B 7N$O0!P("C[BUQL.J1EVJEE8R$%,ELJD M4J+ MTJX0DV>-C*],3<8FY*WF:\RMU<8VV"/8H5YZ4C!+R->E4' )N4DS@FI]H 'J M !6[*2K[]JDYC9:,>,G2;0Z#EC)-7#=PF^5.1@HBN@L=-0KQ4IBI"41!00$" M]1# \ LE46;M7A;% J-7S\\8R=EF(XZ#R33
M&71"SL5DU2HF;C\4D@] F& P&!*9_\ D*:_R3(_XFM@>T3_ "5&?Y/9?XLG M@3# X$.H"'U@(>W LM1MW:MV7/VJJU&=>2\K19^5RP MP,9:IF"CZS/2T/,Q[AJY08/'2B1T3B( !1, 7,3E:^H\29(2\8K(*M%7K>.1 MD69W*[0I4SG?(M 6%55 I'*8^IT$A04*/4.X!$+90N\-5V!OL1:&M;&1;ZQL M)JK:E&0G63+/$J,!=/D\*HW]4+0[/ V=D[J ]W7I[O9TZ#T 0]P?IX%'V"]T&L5FQWF?N-Q;T%#]0$N!6 M+![16#4KB)?U9DUL<\Y(FXC7D2U0G[4Z54([*19JHFE*6%RNU,"OM.Y.=(0- MU$H] D=%V;0]A1,?-5N<:N6\"@F8>@]!P/9S+UZ/=ILGXDT6CF29MG9XJ/*4SQ^F@J ML18\+9DLFZ,9=RJHB42G$3J&$1$QL">ISE<%Q&LR3T2=W+H&>Q#8)9D=S* M-2M_B#.XY$%Q4?-P;!ZHG3 Y0)]KKTP/(EDJAV3.02L<$=@_<_!,'Y)F/.T> MO!=$8_"-'0.!1G*CZ9#&-ZQ@+T[A ,".,[B?[Z>09]GHJJB)GJ/IBBW< M%077$14Z=B+@P)G-[@,/:;V],"43EGKT"FQ,_>]2R$RVA$OA4EI 47JZY6XB M\!F54S%BT6,4'3A;M1;D'^%,4H]<"@:1OK3^QY].MT:]UZSOEZG6+Q&JP\B@ M\C)JM6Q6=)#24#*)J?!S8+FJSSU4FQE%&Q4>JI2 8H"%ZL!@,"EJE_(Z7^5[ M+_QAEL"J<#J?H)]PF[?:/:'OZA]D.@= 'J =.N!+ MW[Z%B0;*2LBPC2O';>-9FD'S=F1T^7$P-8]J+A5(%G2Y@'L2)U.<0'H X$ I M9:FBHX34L, 1=K+(0[E$\S&E50G71 4:Q*Q%'("C+.2G R:!NBI^H"!>@X%- MT_9E$O";IS!SC53T+G=-?D1?@>)>.[7KV=DJ[;HJ-92'P[B1^42<0N0QT2*$ M4(03E$2=!P*H<6"L-72DT.IO9@0Z@T^5DT2J+U^1FZS)"#83KQSR6KTO(QSIL<&XG,J[B)&2B M%UTS 7TU%FRBA1ZIF, A3;K9=%C+U7MFDT!0'*P*B)"&!)02A63>7@'B[AHTF(ITYCG2D>\;-I% MFLNS>)(BZ48ND4E3*-G2+W [-Y.">.G+%K+1SIZV9M'[I MHA(MEW35D](8S%^L@FJ=9%N[(B(I*F "*=HB41Z#@4/(;1UY&V*E549]D]EK M_.V" K"48H:5:N9RJUMW;IUB\?,!<,XM>/@(]1<2N3IB;H!0]I@ 0JTEDK#A M&-7:V2#62G%_2AU4)E@HG,.!%5,48M0CD2/E3';G*)4N\>I#!TZ@/0)53[[0 M+["?>.F7"M6R"!^\CCR\%,L9&/)(,)5U$.F9W#9=1--RWE62C<2"(#ZJ8E , M"1[.VUKG4E-NUWO%HCXN#H$*G/VSL5)(2D;'.52)1X&AFIE)!1:9=F*@T3!/ MNRS&(E;#&M)2/A9IZUB9Y=!5N"G8:(&6;=XE M5* *>FH40$1$N!%)V"J.52H)6M<,W3Y)).88*JJ,&+LS!X]23(X,91JS? M **JO02IJAV&$#>S E5LOU H4;'H^TX-2P4B<;S$\ M?8!>GL#W!@>A"%3*!"]>T/< _0'7KT_(&!WP&!2M6]]D_P"%4M_<-<"JL!@6 M11Y"::?W&.H;/8M;>V"6E;Q7F[6/D$72"%BUR^@XVW5V0D4CBSB[#%O[(S2^ M"<&(LNBC&0=S$B^QJ=5;O5YA.0KURA8BQ5YTH"C!R]BIZ'2G8L MZL<[]-XS6K:K!6$?(FG8<(Z:6;MXE\>8 M9@REG#XP?!(Q[LSCT'ZSD_\ >2IF,8_7H7KUZ8%)539FOKD@_F(2;C2H,K/= M::Z<2/;$/%IW64Y-UJW(HIR/PSEVWA)2 >E%8A3I"DD=4I_3ZB(5>VEZS(+L MFC*;AW;F3C?F\;GNU"<1*-A@7)A;/4_G\"QM+!9@DZ],TFU"&DD M55%&X'(@8W8G0?:$"SLM1D3M$H^R0#Y610=N6)&4U'N%7[:,4,@^7:E M;N3&=(,%@$JQR 8J1@Z&$!]F!3S[9>LXR2K42]OM0:O[E.2=8JS)6P1@KS]A MA8=W89B%C"@[,#B4CH1@JZ71)]M-(@B8 ZAU"JE)& :F(9:7CD!<*M&R(+R3 M8A5'#HJ9F22)5%@*9PZ*N44RE^TIW@( /4,"A;[MS5^M-?3FRK?<(=I2J^VD M'$A,(O49,JAHQ-8T@SCT(\ZZ\I*(@U4ZM6Y5%Q,0P 3J7H 1"&T* >^SNKU[ M S9W:N5^O6J3AY$Y6"AH.S*61.)=,5GADD9 H$IS\5RMS*"V31 RO:!RB(7' M2<-EC'30715,B"?J$25(H9(%4P41]0I#") 42$#%Z].XH]0]F![X# 8# 8# M8# 8# 8# AW:)G#5RW(<"&7051*<0$0(*A#$ P@42B(%Z_0(8&IFK^+>+JT- M5F<+>*]5;##TK3=3D[S3:.2$MZ[RA:AW'JR]66+ETY87;.:V";9K1^HLH=10 M3Q*971G0@F9,)$U\5R,CKL*E:K+1G4R.O-@5%:03KCH79L)#2 MLJBG4; RB]5='",>*?,9KQ.ZP\G)IUMA<8FU;<1=.)CD1P3 MMFW'NNYZB;B2US9M?ZKCZTB^4K3N7:RFSM;G2F-"; >(-YZ,4%AKFW/I-ZX8 M=XF?I.P1]9,OJ>H%JK+XQ9:0&>AJYL6J0%="(76JL\:H2;C8RDH&O*%1XJAW M.PISR",YIN#>T)&30C2$(X]=4A0,0[?UE@J>5X#;+FE)6R3&Q=:S5KFI^5NL MM R=)L*NMY><<\D8W?;2IS,.I9G$E*T%5H1S%NTEU3JJK$;.@)VD.W,$3K#Q MS*420U[/R-NH[VQT2P:DEF:@N%,DIJ406JH:IGMC3$D@S^'.W,X^$*B"!6W4X45$>+U4M M&1@IFW4L;2UUOM"H-IU.N3$W'-[M;HS5,-5MLPD3*RK=*GV6$;:P(LX2C?2, MHZ<>H1R"A5%50N_OK@I9-N[Y_.0T<7ED:.DDU$_A8QN^9=@A(*+)A0-T\;K^1+96%)MFN:_7;0A: MH)E77^O'*\3K!I>-;Z/ILSLW5K&,FX]K!;LA9S4+B3C)3L(D5295%0/4*=18 M)_K#QYS&N=\UO:AMMEFZC 7JY39J2ZK[P'#FDMR6"5T93"RAYQ5LD?4MRV+: M7_Q0MC"\3D442D1! 3'#9]@,!@2F?_D*:_R3(_XFM@>T3_)49_D]E_BR>!,, M#@>O0>GOZ>SK]?T8&NT>#TM7HR2G*)=V*&SW7*V\\E2/[6[V'-T!PWN-NV+) MI5%2D_?8(V"6BZSL([/F::ZR8@:DVDN#N6FY]JDR*1)ZZ=&7.F(^IW',8PA@U5 MN =V3U'R\UQ?]E4RRO>3M/CZ^DX943X.KPUAB(ZV,"7.3J)GH1!WD^I,1ZKI MHR3;)MPCB%(HJ?M5 *5D/&]:9BQ[,M4A>*2,K<)2OV^NM"PUC4K$:\:SVJ;- M8-,6BK(RC%A;="OG>L",&C18Y7;2*=^DF0@IF%8*KNGCS=WA6Z6,T]K.EW:\ M'<(.7M-H#EI&U^LON)UCXY.Z'!*#+MI4E-";FTYPC,5$T>C<$_3!7L6($EMG MC=D'IIUG4K7K>*KMB4M<8VKR2 M]^I,9M'::7W2B23NCCT :GNC6]BBH>33<*+/(" B&$;+H!)KSF%MH_QN,GSIK+WF6UQ..DIRFV1K7VVOS'J=(/% M\K Y$VVJ:Y8R/S:,5LA6$:6"@P MU/ID/J&3IVVW5'-)WJ*D*-LG>^P(VG:T:'GA:5JMQ3:[Q41,(.0,W?1)1022 M[#]J(3F&\8UB7K4ZPOVR:/.2,BPW:M"(MJ$Z7@:;;=MZOTU16UNK4>^ERH14 MC V35SJ<)\$@S]):4!-OZ1D!66"\>KN)LA-.^7;/8#.2BZ)L]&U:ET]$2X," MR]9US:VSRS[+G6*43+R:35A<]W6B6F(L%%47J4:V8D432]), "B-5^.BW4J; MC)ZX;FC[T]0N&JMC295JD]9MW][1L1[KR1F"(+V!^FBUW9UBA/ZD9<;:]69FH:Z/"NTJYH'85YLFT9_2[K2,)L/44!$&G]ANG%R0UK(C?;JG;XZ MR$KEVO=D&:4F%]E4N7FTW(NF3M LH=(PG50(8$BA4C?QZSX;AI^R)G8<;9H6 M!OUQM;FMN4K#"*L1F-[.M[0-BKLA%2!E6MM0DWHQ-Z%V58MJ6Y:;I;:T;#>)?'>MW,;.-OS6JE.JB8CLZ\AZH+ ME[#%4"TUA\>6V;+:]OWI7>\!!7.\2T:YJ=C@:4Z9_)6P6?9B,\\F(1E,1L6Y MEY?4FUI*M]Z':H*Q"/55EC&,D4+G:MX0'TOLGM;,DG,T,;:JCKH*("%=0*BF* M!541[4A;#ZX4=OWC-LK9',6>24IK*\F;IUE$6"$FJL1V'\,DFX2"I)CQH)OY4L6PLU#B*(XK%79KK1 MM'<,;[#2-8T+*:4-4:O,MY8(^/U78Y22^],C'G2,LO+^OW&.9QZZ(2F'\9]I M90,^I9]HT[9=N=V71.RX4MUHCQW46^SJ7M:L[IWH_>1R\[)O$X'=U[K*:I4D M3>O%H'$@F<].@ADQQZX>ET-L)W>F,_7W'SJE7JNVIE#5HT(O:+!:MZ6O;D9: M)IX5\N,D\@8FTJ1"8N"JJ@0!,10B9O1 ,X ]P8# 8# I6K>^R?\ "J6_N&N! M56 P-5EH\;Y+5)[3.ZEM7M6-GF^5MHH[U#77=/PMKY,$ITDSM<^Y+(((N[)K M6PUQ86#UMZ3I5LHGVJ(*D,80N-JW@HRJEBY%JWVPMKW";QC=F5T)@R\TRMBE M2VM;9:X2\':VIG"L#*OJLZEA9Q$D4!=),D"$*")1,00M:'C[VZ\4TR[L.]JW M.3M/ND=LC9=N"C.HZQVV\MK^UG):3A7:S?D32DJ;P@86IJU6%1E).MU6>0O#*[Q7#VT<1BRE:E7%I"+CX M L?,MY\B*C51S\4FHV]7TS$5*%WZQP39I:@UIK.WK4E^2K[]CMXW6+)#R=CH M]K=QU;F:Z:,C:U97)F<"VD#/&SP[8J1V*+E)0Y4CJ*&6$++/O&WL&27H,?/; M/HUNJ% TT?4Z4%)UFRUYQ9X=SJ1]KIW7)Z9JE@CYL:Z6=50F6ZYW;ERV,@FW M33*FD!C!<_;G"W-Z2M<1L5![LR(1L-@@=A1=*LY*H MNXD:ZYN_)!YR&.6]R$E1D6V MUH&C5>MU>Y1BK6G14V>R0,EL2J[H@;HUJEF=/F;]:NR,UM1M+-&[P?0BU(SX M=JW334*9(*/2X$[#@IBC0Z"-#;J7O:E?_/&\U!3$J+K2,X\5?5%(J5XHDG'R MUD=3+R>VQ8M:03I(S9LY*DH9R13M2*9=0+Q[LX S^X=S[%OZ&PJO28C8#N)F M$[77:@]2W;57T#HNP:8:5^#NOSLC(M1DUK$>5>H>B0ROH V[1]05B!0]=\:D MK'2FHI>6MM=ZGV=K*+OL;"*;1XTU?2,Y/U&K# .5KM!.]N*R& MU7Z*,IWR4R/6E&L'LN'DHJO/%)8%TH^_,;JW*[)(*K-F2S4XD24%P=0H6TU'X MV+B2I::LES>ZHK%S@(:BQUAI4'0U2P4!$H<9K1HJURC!T$P[-^>M9[<3/W,P MG_@CH\4V0.4P$*X*%Q8'QT7"5>PLEM':53D'L-'R\6Q5IU*DV2D*:W95)"WZI-.2-1OU$ MM[BR5*TVVJH_>V+UO&L=M:\K;N>CT*1M=DAK5!%4Z'CO:\DYH,A49*.TJ2QQ3JD.I;:Q(O1]FV';'%6H-J&7353*4\:"Z0B<''\&%R^$FI;GJG4!"[,%X?8=OGGLW,!+'8+3<1585HTI6 MI:G,JQKZ38'FJOJ:LP[:1%NY<(J2H.U2G'U1$0S(P& P& P& P& P& P& P& M!@/RDYDS^@[/8*77]4SUPDX?3L9MXEE(I%K5H4GVXZIJ\*F:+0FF5H=SSU*P MJ+-?01%(S@B1#F AE#D#V+Y#M%?>6ITQTRV!&V^R2LA RU3=5^%<62ASC*_3 M6L$(NUP4;9WLI)NI:[0#EHV^[R76+U^PF;5'0=WEG*'Q5LF$&BL:Q*^G(X06,_9-"-W!D@ MJR],UXM@X7E31:C=LND\.F#-4 MBXA 5'GS19:LS=ANU!V3KA:'=;(7)$RK&MSJTC6];;RA=#OYUHYK=@D6H"]M M=B:&^'4,FJ1(%Q#N*D4R@=F'/:@6=:)1J]:OC%:4M,%'Q36W51%BM>*[,2.S MJ\66I ,;"X%$JEGU5),DU94&1.I4U13,W<(K"%O8OR8Z[84JJ7C9-3ME(7OF MNM3WNM:V,C67=W+^<6G7N^/$3RZ]M9T>4:QU5HSAXBFB^2?JD[$P0.Z72; % M^HOFIIR5K.\;RJO9("E\?&"LM>9VQQD=%K.8=*)/,_-X6K'EUKP2+=LB 9BY MD8R.1DP."C,RZ ^J 4.S\A.FYEO LHV/ND=:;BQV<>IPTQ!Q3])Y(:@9.'^Q M4E9:JV6>@'C&DQHLI"1<,GSA S&2;"V556.=),)-_P#[ JXY-3XFMZVO=TL4 MQLS2.L9Y*,)3Z\@S<[EK[>P-K=%0MGNK.VJ5"-9+]R3MVS;-WPD.#19QZ2@@ M$O7\E6G9VJV*3UA!W[8-H3:33JBUN&AJTZ&[QS"G7"Z)7!H\)<48Z,J+6*IC MI5VE).HZ<0(**8L?7=-B*AFUJ&Y/MAZLUI?9-JW8R%XU]3+B^9,P6!DS>6:N M1LVY:L_BA,Z^%06?&(GZ@B<"% #")NHX%QL!@,!@2J=*8\),%*43&-%2!2E* M B8QA:+ !2@'41$1'V!@>T4 A%QH" @(,&8" AT$!!NF @(#[0$!P(_ 8# 8 M%I-V;>K^C*%);'M+62>P4,9$CMI#KUQO)+&<&[2 V/:YZLPQC$*4Q@3,\(LL M8 31(HH.;M>I]QTZZ;UN?LVF=JZ1<;C6O%=B MM(2X.UXUE($;'2(4ZB2CEN0P7*JG-JH M2^F9#:-@I>Q86:K%AU!0[9KI.LLE;D%[W.TUTXH[&OQY;"XC7D19OSH1*K99 M9^D=LW7-\65!5)5,@0:O/?5!4DE$ZSM/O8+M8Z])*5B&*355GE[_ &74];I^ MQW!+(HC'R]DV35'D4V5C1DV*9B%J.D*I/R%)BK#6;9;ZXRFDX2TNI%XM9*_2GSALNS:+M&P"@#]5D=PF4 M0[S7D2K958!G7M6;/(O+0^V)2P.K=%5R'4UTSUUI"M;WB9VRU]O:EI26A;;3 M[G&K(I1ZJCY,IU$E$DW29D@":;$YWU>OB\JE;C?F&SXH=&2?RZ8&+&NS59VC MMW4>M;-(QI8.QO[+$OJPAM)%8C29:QBRRGI*)D70 YL#WL'-1Q2=\;FUG9=; MW"1KVN5Z=#4MO3(6(FK??9%SK!_N+8=C2=/+W&QS.KT:GI) =JLT;/%W!BD; MGBN*86_B?(7K*:1)\/KC=R3\6J)SQ05>GO%OF M M=72LRCR31AGD9/58C1[!R:;O9$3.HS96\HX;-FM1L^JI.%DG)%56R4DHT334 M5(X(I@6M?>2$S::;NG>A=FQ^OXJZ;FKUJ?JL*\_M)JSJC5%7VJXO,/"M;(IN M$%R@H!3E!9%4#=!#K[?;@3+ 8# 8# IBJ$.2(3*P=OSB(),FSAVL)0 QO1;(J+*=I1]AA[2#] M(!^C@8*P7D'U=88^'/%:_P!V/+/:HFG6:BZ]/3*^TN5]I=YI5GV%#7>MME[B M2%3KR-4IDHNY*^?LWR"K4$#-_77;)K!19/)UIMK"VFTSE8O4;46%U3J]#GTR M4X?SG0Q-1UW<\S;J]&RELB'S-O6JA84S.H]T1.367.DW:H.':@MB!/[CY%-? M0D/<7U5UEMNZ/:U)O8J$;I0D'6XS8+NM[:UUI^])TZ6L%@9F.-0L.S8M18'Z M#'XE)8?0%04E_2"J4N:M#9RM?@+6@\8RMSW!LK3M;Q529@*U:JQ+5N,";K=ELNWF^E8R!?F83K^&<.SVYX@H99L[79A'.$G! M5C (EP)?6N;=,=Z3H.[-C4^\:MA+^KL1M'1LPU@YMP@YU[%V^?%NZ=UV:DFQ M7=MA:2]-#MP$%GKD@-^Q-4Q .'JTYV:@6D$6*\-LB(8OYQ:KUF>EJHT2AKE8 MHC9U0TY=8FN+(3CE\+K7FP[LR82OQC=HF($759G>)HG-@5PXY5T88:FR4!!W MFYRM^V?L_5-4IM:A(L+5+3^G;%<:[L60].=G82$9UVMJT.0<"[6>I"X;^@") M%%W":)@M_8>=&HH*\6;7HU_8E@V!6;55*HTJ53BJE/R]ID;C)66'A%(<6%T, MQC4D92J.T':T["CDU3L2.U M5DCJN$6XHHJ"4)9;?)%QWIS..=OG=P>.G[$[Q2#:PT(SEHU9@I>ALL)))6"Q MP35*U4YIKJ16D(I-=60Z&;$;(N%G:"1PFSSG557=@K4!2]<;$N"TQR%@./LF M*04F#?1#R>JERMI;PM6IJXMK6TJJ+&G*F2&18Q[A\V4!RT372[#*!G.@H<_J M@S J? 8# 8# A7SUI&LGDB_73:L8]JX>O'2P]J39HU2 M.NX75-T'M3113$QA^@ P-?45Y+>/$K1S[#;#1ZGJ+L&7Q%C8E(?XJ-1Z=1#SLW.YFE;G#"L565;4J'6V[6Y M*WW"!.K])3"-.CXF95D):L(V"[/$#OED&Y5%FZ9T>],JP8$TKOD M7T7=)-K"TF/V);)&8N\;2JP$#!UI\ULA91I=WZ=J;2/WK3CH*K,V&NY9=T>9 M4C'[9NV(JHU CAN94.^W_(#K37#"['IT#8-Q/Z?K^'V2U7I4G2$JU<8:9M:% M0*SI<[-VR-4M;B,D#J?,'$6U>L8TZ8(NETEU$TC!/+ASQU'1;5:Z#8HVZ-[M M6&E6<)UQNG0G;Z<<6JUT^BMXQJ[;7M>%KSN*M=[C&SY6?.JN>.E]L7^BZ[A6-YBK7?X:-E&+"=BJX@I7WLY3G^Q8FN6AE%6R;E8^6D* M+''D0=)-G$.0BB*"CXCM5% X4_'>037J*3!O,UC8DV].U1?RLO1Z0+NJQ*4_ ML';&O:+&N5IB>:2ZTW:K#J5\P10;HK_X6=(YQ3;K%4*$QG/(GQX@I2OQ@REH ME LDC'MV$C%Q,0LQ-&.V>LWCVPMRNYQ@_FXJ"<;1O7/SJM>EK[9*='DX3D+.VVZ/V]/04UTQXZQ]/?V-:STMK;'ET9N) MDEM3*WCEV;>93/Z8*,B@J @%7R?/#7$6H[BI+7&]T;;#L-C2=OH#:B13^X4> M*UC5=?W*P2-D0B[2^BC(/ZQM*">QI&#IZL^!\!"$!1)UQ9)2.;KR-XNHK0-L!U:G;V9KEIN==7G! MNDZ^M-B;65*#L4>UM$!6AE[O6;6O%S3F*@*];HZ2J[VV7>00O%C MM]UUW>'UNV+-OK4XG=A.4W^MV*7P4XM),5$")D,GV-TB %R(+B;H*MS:UAB= M>1Z$HI9H6VM5%I:ROFT%+5^Q2=PB4JG'OIIQ&U&$:VV:=R8QD:BUC57S@RJB M!C=! )+,<*^-D^[,ZEM=F=E^\UDMQ6(7"^M8D)>WVJ OEE1-#L[2WBU("6O= M783:D49$8P)=N#LJ!5Q,<0JQAQAT7%NJR]C]=0[9U31C1K*P.IE08GY/.VRS M1P(D6DU$UBMYV\RSCHJ"@&,].4W<0"%*%(,^%/'".B82(CJ&]CBU@E:0JTM' M7W9,?::NSIS6SQU5C*Y<6=O1M<%$P4/U>,7AJ[.6^YWVW66&B'1I@7T7'V:S6B6L M"#"51G7*#U,'7:]:&*@X]5%)(A ECCAUQ]=/T)5>D/#R; E(;P$:;!V6Q:U:1E8F9@9=E3!8W)LM2ZQ,0EA>LW<-%&9Q#EJZ42.V$@@ M !?"B:_K&N(?[OU!@I$PI CR-HSYG,231BA$PL57(QI&DF)"0&+8,X2$:HD; M-Q3;E%,3]GJ**',%:X# 8# 8' !T_J_2#^M@P+N[(XD:OOE"L5!C4'M&8W"\:2NUI MDJR_F&\K*.-%S.NW%59H/RRR+^$.-;UG&Q)7;%=NZ;I)@N0PKE[S!&->'W'= MD\J+YOKIL5>D@R^4%5L5P=-I):,LDG M3=K.DU"K*&.(0T3PWX^P"!FD)2W[!BM2'^M'\8G?-CC$SFO'Y)Y!.GV.,-;S M,;%#0C&T/VT2F^3?^,ET^";+H6FH7<',)QC*V[<6^@0TDX7CT6RKEY'I*+&./=W! M4MZXOZ1V2\G)*X4HC^7LDNSG)J=C[!;*W//9!E4E:$4 F:S/0\DT8O:0X4B7 MK5!5-J_8*&1<)JE,(8$COG%F@V+2NV-+TI%IK**V\4RUC>0,:=PU5D%(RKP# MA=2'+(QY4V3RL5%E%J-V3AAV,B=$#H*]JI0IG77#/7=8HLM3[XZ>[/>3C6/B M',](O;+#.H6KUFWN[MKVHTQP2TREDK41K6?>&2D)^YQRBSD#LT$#N01(H816+ZF!>"KU.#IS%S&P#=RU9.I%U**( M.)26E2IN794BJ$:FEGKY1BR(1$I4VR(IMD2AT(0O4>H5)@,!@,!@<=!_2ZC_ M %_UO;@L:QK=W 3-E7@(2BQCR]/[ML%E?9)Y0J6O0XQXQMD?;TK'4XQ2 MNR+YK\HBGC6*3:R+E J'I+*%,%;+<.N/IGA'["C*5MVVEJY/1J].MUZIAX*9 MJU/1U]&R-:"K6>(3K3AS16R4._%B5#YG'()HO 7*0G:$[F^*^AK%'2D7+:^8 MKM9E78#B1.C+61B_,\VE;:Y?;W(LY1C,MI.-EIVZ4^+D_BVRR3AJZ9)G;G2] MO4)0'#KCF%DB+?\ FX;C9(:=/9D9(;+\3+N4 M1-*)/ 0>.ECI@45#=0[QW$_4K&I7K7*["9EM7W>%HU8_-O)V>RK5BKUO7D8A M'UV*J7;+%EX R2C9-P=PW=)KF611$# "),"#+PPXWD?5.3_-X9:3ITH$Y&R+ MJX7MT_E9PM\8[/2F[F]7LZCK8$LVV#'(RZ+BW)VGJIR-F^;NX&VEOZ%;@).PS3Q:BU]_;T4SN6[ @H!' M'<,FZ;=-P2C-%TJJ==,I\"8AQ8TDG2ZE06=2H-IG+K2CP M5NNT'8ZY:;._L$E9YIC=HJQM;J#VTN;7)?-!-(&"0(]5*N!RF$," @.(/'NL MVG[Z1&O&R-F)84+0SD'%@MT@E%33:P3EL27A(V0L#J+A&H6>S2,@9JT11;'> M/%5#D,8XC@5A_H_ZH+ ZJK;>K%CXC2$S'3^J48B9L40O3I.+B9& ;"RD(^7; MR+QBO!R[IF[:.U7+1ZV<'3<)J$'I@2A[Q?T3)+V%U(:ZAW3JV&M*EB64=30# M**W:W5F^VHRQ22A0($U<*?&OE03[ *HS(4G:03E,$L=\2M".GE3VDSVLPT0XMTM MTC(\[:.53DW*2B)TECD$+Y5ROQM5@XNN0Y'*45#,T&$>F\D9.7=D:MR FD5S M*S3V1EI!8"A]I5PNJJ?^R,(^W G> P& P. #I^N/Y<#G 8# 8# \UD4G"*K= M=--9%=)1%9%8A5$E4E2B11-5,X&(HF#_&E]7(>H/]?O M'E7K@S:%<@5]@;-/&P$+8DHM":J$0@-RZ1U!?)0K,!KR79"E^%2[6I03* !6 MS[B_HN209MGFOHQ1NQD+O*MT"2$^@D$CLC8$5M2ZN5"HRY J\9]-4MY%.ZW4CL2UZYR&P*O'+6:X2<#4;3+1]@C)-[3:Y M*6!Y U!D]9VN1*=C&MVS !=&$$0,!1*'ELCB_I/;TRM/;)IZELD%*W*59%-_ M:+BG$QD;-L1C95W P#&PM(.NV%TPZ)?-F#=M*$( =K@H@ @%C-M>/72&PX&P M-H!DYJ=IL^3]"C'$PZC'D9(O' M3?FEYF4?V1]-3$]<+Y/2D\C;ZHRHUA@+ _F;,^Y.>3[4FT&>N:/K3@GM35E1K%T1<2$(N[J M-PT;#[6M%BV5,V&>02D#C# ML:))4^53DOB/3.V".<&,7L2.8 A8GR>>.J=MVQZ)$,#^UZBJ\K==DQ2&Y MJ,(U"J0":"M@G99Z:9+'%85TKI,)$R:QQ8'.!7 )F'I@73T?S+XH))5;Y=$&!XJ+_X<"M# OU] M(0.(6\T#Y)> O*C8#[5/'/E_H#*NAN!*9?D#HVO6G8-)G]N MZY@K5J:A1>TMI0LU;X.*=ZYUQ-JS",1>+S\>];HU6L21Z\^]%X^,@@H5FL8# M=J9A +3\;.>W"WF)*6F#XN^P5CG(6.6<@S0F7<,T=#) MC .78@DE($2,R54$"D5$1 ,"MD.5W&ESH:1Y1M]ZZN6XY1#6=>RF[DKC#'UF MP:5BRO:;8G#JW%=##HHPMKC7$K!)-HVL5^IQC$TG(V.6EW!R-&4,QCB&75<',"::0"UW&2O(Q55#0L>]MD,W=;A50KJ=M6)KI)1V!K9V5E8CX1 M9^J'PRA#^XY>H2BS-M+'=GWQWMJBJ$XVL*M)[_7LEZKL(UTTQO$1\_IR^ MQW'2,Z1.0R8& Y.X*,T#SIX<5]5:J; M,X\0VY;I8=GSUCGU:VS;5R0?K%2T]3[=][+;K4NI- SFV:6Y@D("P-4(M.T3<.= 7 M
,GS1-0&A@4*90H;@KI=J;K>IV&^["M=1N-K_-[R$Z'Y SNHM0:!X@5K@V[J.U;%*/*R[DK-RUB[LDK M#WJP3TZ>K)%5ML''Q\*5NW9&,J[]-4RRAR" ;%+AMC6>OK'KJGW>]U:JVK;U MD>U#5UP+/&P4C9Y*#J48NJ5W.2,=78ER^<)H$.*+5 ZA^TH=<#RV MUN#56A=?6/;&[-BTO5&LZ@T(^LU[V!8XJJU:$;JK)M6XOYF95#^.B>./)S2NZIJ5J\[=&L#KN_U^R6$E6K$ M]%5>P3;Z 8O%)B*91%@G6+5<72")B*O$>H=%2"8*:U]Y'>!&V-VON-^M.8/' MB];TCWDI&*ZPK&TZG+VEU*P8+&G(>)9M))1.L;5*;$@0J\XS?R*7W9;S'J%% MHI)&:D<@8!3$P" X&9J2J2Z2:Z"B:R*R9%45DCE42524*!TU$U"")#IG((" M@(@(#U# P U/S8HL'KNV7;E7R3X75QF/*'>6CZ+:]9;/<1NO2-]=O[7*PVO+ MK/;(?LDF6^JI1*?(.+@P04*Q9NF#D4.B*8B 59KKR0\"=N:KV=N_6?+O05UU M-I8$#[O/('6K9TJ*3)_=G!78*5R+D#D-\,[=$3;.2IG,DHM:1="FK_ +)I=0B-IW:G:VUK(SUAC8]I?;_L(RA:/3JBLLN4E@L5K!$Y MF#5J*BKDB9C$ 2E,(!CW;_([P(H&]6O&6[

OSK MAU %5FQ1-U%,.@?5MRWU;PTVKKN!C><-1X^W#5,#>X2=KS7DDVH[FA,=B&8R M\)7W3,NP#%@361=A,O6S8GSE52+J$*4W40P/DQB6E9NWUS=@VLA(F0K>M.*, M&ZX_-B@T<035HEQ3BY*.4J2:?B,#LVA+C87C4S?YB9^^HGT$G7 ^V26BXR;B MI.%FV+.3AI>/>QD2(5R]4C*9JJ$8E<+ M'?53:LF!03 1Z$[QN@=H]0Z];O@(B:^N?\4_>;!L\"+XFOY]F"R29RI2\;H7 MD(#!_P!#%$#.68B!DSC\XABE$! 2AT#T4^M=%*;T1N2XB4HB2\<=3$$0 1*8 M=\Z_()BB(=2F[IA#J'P"(?#@>;OJP_\ PAG&/_B\^G'^I:MP+MZRG_PF'&/_ M ,@OIN_W@UE@?27Z5M;AZEZ9OI]P,"S181C7AEQK<)-T$RID%S)Z@J,K(N3@ M7L,X>R+U594X_.454,8>HB(X'S<^G>DDW^MW>K:F@F1%,_&E18Z:103(99P7 MAPY75,4O0IE%G"ICF,/:8YA$>T1P(_\ 5GC)VCU6/7WO.PR@ONQ+D*O#G<29 M0]],*[);[Y!J6F-:"J'CHQI96M0R2J91[A0:-@Z="DP/6?ZSU 4N;]$GF6O< MD&)SUYOIV?J#EV"7F&%T1WIK>.AUXLZ@@=-\Z0DW#0PD'O&;.5B]I3& 0[:^ MBA_[([TY?^*%I+_P+C<#U!P& P& P& P& P& P& P& P& P& P& P& P& P& M P& P& P& P& P& P& P&!\FO _T^>:&V_7ZY?>J9S=T?+ZIUO2X.Q4/ABPL MMHH-A]+08Q!,STT^;%I]0+@/ZH7ILZ<<[9WEI*4BXC;U5A[32*:O)Q&M;*A::,\DW-TLE:9 MRL=;(&?GJU+>&HJO[O\ *I"44^TH96Y \&^7^TOK*/ 3U *]H:Q(\6]><8&U M:V5L.0LNOT#4.X2%'Y--E:I,5XMN/97TG'R6P8ELLI'LWC3Q7/4BQB$.8H?0 MQRMXV:ZYA<;]T\8-LMW*^OMWZ_GJ%856 I$E(HDNU$(VQ0RBY%4$IVL3"3>1 M8G4((MI9 MZF.J/4P]4RFM>'VE^,R,:OQXXBU&\&>S\M)0DDI8*\6SIU^;?F;PX6WPI>P. MYE1!_-JLFL>6-1C0#RX?83@,#\U2#],A_9OK,MP].VM3J,WPSHW)MGZC%[UG M%N$W=1JD&:E0FS6E9GXA)(WN]P::ND=2"(G,!O=,BB?KT. X'Z'_ "1T%KWE M1H+0UUNS7MHUQ;46BA$)!"*L\6XCC2<2Y.FJ5G-PRRQ';%<2F\!V M@FIT'N],#X]N)==]>_T%H:T\0Z3PGCO5#X:Q]LL5@T%=M:WI*H6RGM;)).96 M0C%XXJ%GLEO.[.$=(S2,QOHBN2SF#GV3YO(Q#MXT&5CY0Q4%061*DL'6[9>X_K$'JOZ= MM_#R5X 5/TWM9[&ITW4^1G(B[6YQ8+!.TQS$ND;/1]/4F4D(F4;/=D-^_% ( MA*($:NSD4DV93"Z /1OZM5P^Y(<'?31CM&\J-8O]2;51WIM>V*5&2G*K8')* M]80K?N>2&0IT[8H82/?(J]" Y%4O<^<4O4.H>_V!\P_ /@ARRT_]88]4'F7L M?3TE6.-&^=4N*_J7:2]CI;Z/N,P>Q:$>D9-8**LCZV1QA:U&1/WGK!LF'EA# MO=3$[P:9FQM/2=9XS[XU.O7M3;37L=+>Q]PF3SN@G9&+6 M"B[(^MD<<6U0DC=]ZP;)_P JB'>ZF)W@[=_6(N*V_N9_I7[IT!QEUV^VIM^T M732\G TR/F*U NI!A6-IU>?G7!)*VS4!!HECXA@LL8%'1#' G0@&,(%$*?9_ M W=F]OJ_<)Z?YHV.I7(=]P"TGJDU=LLLQ",B-NZVH=#>C4IF?AUI6+1;K6VH M^[E7J"CALF"@J@8Z8=1#H;Z$,#ZJ%;U ?TP/4=X P>L^(6M.-VR]:Q.Y%)R% M>R>P'%@MC6.3UU8DH'8MDAYF-F:+PMOZEXF<96?J<^GEL>^2E_P!?U^&NC&K[3U_*R"3)@4[MF4'D] 61U",6 MK68*VA9J"DU&*3MN=@LJX1$)<_X=>L%ZYW,CCMMGU!=)'].?@CQBL)[;$Z0B M=BJO=J;,DUWD6]G(Q=:#?M;&K+VQ&*;Q;F7D6D UB(85_=S=5VLL98.Z'KT< M"N6G+?FSZ,.T>.>G)+96O^,/))U=MYV"/L=)@T-?U4^VN-EB3E7;*T66#DI9 M(86D2J_AQR+Q8 :"7N=XZ93A]-%EK<%<:Y8*A:(MI-UFU0DK6[%"OR>*QEX* M<8+QDO%O$NH>(T?Q[I1)0O4.I#B&!\3FC>)OK._5Z]P;JI?"#CBQ]2?TZ=O7 M=[L"JZ\97-I6]J:WF7*39@U.X1.HO.Q=N) ,6L;*.V<1.0\VA'-7/=8..\BF M%\N_$WUDO7HY1\?)[G3H5QZ:O 'CO:1NCG5L?L=5UMS9T:3&2,G+PZ4.UG)F&IZTRW3L$Q%2K1XZCU)B%E/#2>I+LT$ MU@ZA;YYW_6(^:FB=A\0*5Z+'\'JZ[KHMBU)?MZ[ VU&.]>URLW:(Z3%;C M[,UK<0U76@I%R#50TM.F;"<#IH.SE* AZ8<5_1OE^,WH=;8],%I?8.?V]N;1 M>_XBYW\GO%"DANC>%6F&!#Q@*M"RQ:35G2T='$7,V(Z=M6)G1FZ:JPH$#S\^ MKX5;UAN(S*H>F9S'X%UVH<.]>1F\CDY#&L%:G7BC^USTS=6%=KS]7YY&;X?\ IS<>XCU"/3LW];3W ME#1A+@UKNSM6RY162B6R172XSK6R0L08D2I+1K">83L6U:J/6S5VDB" <>YN M-WK8^OSO+0U:Y9\=77I>\ -*7EIL"U5L=C>\MO7Z92368/E(T[%6,LTC;C5Y MPZC8ARO#PD1")23IRR-E(1[)0*KYW48A]%RIP7\E*Q:/B]U%PX6('GU&<]_K. M6T==I<44/2KJFI.24M%EH5@YOV38T(QTS5_&0")E-MQU49+2E85GFCFSR_].%+U#*CRNHC^ODONY]>JZPOCR>K,PCN" M I9=I1DC?F+6$LMBEX=M-!+,WH(RP-WH ] #D$Y5.Z'U78'S!;GX'DWO$ND\99:BVC<1;'2THR)M;C4^] M*\C$*5Q>R)75PJ>9MD>AXB,:HB N0,)^Z4YBA[$>J1J/8N_/3DYMZ4U%6E[E MM#:?&C;=&H-4:O8N-<6*U6*HR4=#1"$A-OHR'9JOGJY$P4-.\.(/I2<8>/?(ZA/-9;BH9]O#;*4_EJ]..H<+'N[8MIA!5DZK+SL$Y M\_ 335P'@.E>X"H%/W3@8H![&X'P*\:N"GKM^GASQ]1CU!>-/&BO;#IVR>3^ MU"RG%V[WREL7W)[0^P-J[(O5?V3KN7A+>])7K3KU4K)9!)^5K*E2FSII,WI# MO&H!G+D-Q^]:?ZPKL/3VE^5O%/\ _9B^GEK.^Q.P=J15@NK.T;0V7-1:3QCX M,0BJWB9V>L?Z.-(]27@=4>,6KY"# MU#L7CJK7)[BK8':;XM7JKRGUGZ(-=?SQV!'4LUI-CJI$V2J[2\!M*.2I5U)&(^[X6W7Y MM6%YB#G))VBDFJ^<)35;,\-WCJ(M%3'$ [<>AQZ6_,70>Y>2GJ-^I/?TYGF; MRT6?I+ZJK-G&7INI*M-S$;.S*$BE#/W=+6L[Q6!C(^/:QAG;2OP<:1LB\6%T MNF@'3?=?I^^IMZ1OJ,[Z]0/TGM05GEOQOY?2#VQ\B^(;ZP,JQ:8*U24P^L\B M]K8.W\:H[:-+;,R#Z ?Q97[F,1E7D>XC%6Q4W"H8UY#Z$]9GZPI>=(Z2Y7<0 M$?3+]/G6&R8C9NVFUFOC6U;7V;+135_&%8038S:%G7LFE!R3YK%@I"1T/'+2 M"CUTY?*H-6P!W:]8GT^3MKVPQ^AU.B9IJI%V:R:])/'C&,!("R65\HZ2D;2 M\9E/WVJ*SDJ*I0]/O3U](Q#TT?2BW/Q%ITHUVGOK;FMMRV79]JB2!&1EVW-> M]9.JG%U^JC-&9*LZE LV+"*CE'IFXKBFJ]6(V.Y423"%_5GN'')3@SZ;2ND. M5>KI#46TCL<.";U:+<%!/S'BE\/YQ2 M@(=0PIL;@?RSFOK0>AN><7IZ2=\2JCQCEJ)8MQ%L=+3C(RUN-0[EK:,.>N+6 M1.ZKK'F[,Q0\1*-.B N ,)^X4YBAW$^L-\6=]\S/2JWMQ^XSZ\>[2W!;;7I2 M0KU+CYBMP+J29U?;],LD\NG)VV9@(-$(^$C%US JZ(8X)B4@&.(%$.CWJ(\! M>7>Y_JV^AN$6L],REJY2U'2_".L6/4K:R4AC(QD[JQ.@%OT>>P2UFCZ>N>NF MAW/?.E(G36\(?!,IU+U"X^IQP+Y;;V^KIZ&X6ZGTY)W#D[4=0\'ZW8]5-;'2 MH^1C)O54-1&U_8GGIJRQM17/75XAP4YTI Z:WAB*)E $O4/=S@MK^X:GX2\/ M=6;"A5:W?M;<7- T&[UU=TQ>K0-NI^J:I7[)#*O(QR]C7:L9,1ZR!E6ZRJ"@ MD[Q#F*(&$/"KACP-Y::Q^LC^HSS=O6G9.O\ %K=6APJ.L-LK6.E.XZUV($>, M1?=K:OQUE>7!@?K1);]$>1S=+^4Q^=\]/OAACFMZ9OJ <7O4GO/JO>BC(:GV M;;MM,W$!RXXA7BSPL1$7.>44CU;.\;*R5BJ\,LC:9&!;2CM!28B)J,L*:KAL MJY0>K-40\L/7,=^N5RU]/3:FZ.?FK-)C%&/(CTF?3F8O MT3MW0<.=".C(J%$AR)2&O820;=XI@ 0$S9T0?Q<#TRP& P& P& P& P& P& MP& P& P& P& P& P& P& P& P& P& P& P& P& P& P& P& P& P&!Y@>JE( M^J9"Z8HTOZ4,'I^V[G0V#Y/8-4W$-=;Q3W6\A69P@R\"_L]BJT6C/05H28&* MD=X4%D%E!$B@$[@ATR]#GTK]_P##>1Y,\Q^>MYK^T/4"YJVM&G?Z^'K0R^O-0^IM*<:.$ M?"FH7:(O%^UGQVG1M]_V:]A1,1FBBJA:]F,G+Y%JZ$(Y.HDW-+DJ$Y,&C2 MN%$C%(*W< YBB =1 <#,HB (B/0 [1$>P /:(C@8?-R%T$0QBFWAI\IBB) M3%-LNE@8I@'H)3 ,T @("':&!I_"'T!_ERT]_P"T$C50'3Z!2=GE6C84WJ)N^HD4O18@ M]>AR]0E&!:9R>@JQ%/)VRS437H./*F=_,SDBSB8IB199-LD=Y(OUF[1L55PL M1,HG.4#'.!0[1 ,#EB)B)GXQE-04I'3-B&P0>>[AHBV\]7I7()# MQ/!\B-8/:2S8//&^;X7@=_O=G3K@=D@$! ! 0$! ! 0'J @/: @(=@@(8&N MP& P& P& P& P& P& P& P& P& P& P& P& P& P& P& P& P& P& P& P& MP& P& P& P& P& P& P& P& P.D'*/U*>!/"N3:P'*7EAI?3=H>M"2#6EV6W M-'%[5CE0(*,D%$@RRUO+&. .'AN3,@04[>Z8>@] HN+7J<^G]S7G'55XM\L] M-[@N#1HM(+4B!LQ8Z]FCFQ!.ZDF](L:$+:WD:T(7JLX19G12#IWS%ZA@9XW' MRI?6Y[8E1-3Q5ZM$777^Q+DNYC&2-8J+:0715G)I5W-- M$RMT .H)W*8=.I@P.G>X_6<]+#C_ +/D=,[ZX;R+EJLV, @J4@@.!Z%T._4;:5.KVP]9W&K[!H5 MNC49BK72EST99ZK8XIP)@1D82?AG3R+DV:AB&*"B*IR]XHAUZ@(8$MP,4;IW MMI?CC0)3:F_=JT#3>N(4R:4E==DVJ&I]=;N5RJG:L"R%-@=L>0O+/C-Q,AZS8>36]=8:(@;G-J5NJS.T MK=$4Z+GI]%J+Y2'C7\RX:MG,@1F4512 W>\,IC=.A1$ SG*3,3"0\C89>38Q MD%$1KN9E)A\Z1;1L?$L&JCY[)O'JIRMV[%HS2,JHJ8P$(F43"/0.N!A'CORM MXU^*1Q>M>\M8P'(O94*:QT'24G;HAMLRW0!$["L>9@J MB=S[X?QI4:E)G%8B0I]Q@N;KT2.(!C%[ZBO ^-KFZ[?(SZLW8ZMO2SV!UEQMYBZ6V?L8Z;I9E1&%A6@;?-(LB"J]5K==MK* EK.FS0**BQHY)T" M20"5%P])?I,+@>FM-NE.V+5H*\Z^M=;O-*M$>A+UJWT^Q:'@XWC':(RC[ M]%:_PSE_JR[34G/0L-3+3$,5W4NVMTO+5:2;M8Q-!1\X58."II&%$_=#*G&+ MEUQFYGZ]5VKQ8W70MXT%M+K5^1GZ+,$D"PL^W:M7RT%8(U8C:8KLT1@^07\J M^;MUQ0634 G<.4PAV,P//[D]ZJGIU<,[46A\F>7^E]5WSP6[A>B2=D--W>.; M.R%5:.IBH51K/6.$:O$C =%1XV0(J0>\41#MP,Z<:^7O%_F)3W5]XN;YUAO6 MJQ[A%G+R.N;9&3ZT ]ZD*LW MM%OI%\M=M;#JF M[9G=C-W8-=,GE@CX9W(/YV8BZ[-^4OX/7C9@FS26(Y;F%("D2 ]HI'^M[[^ MY64WJ/=<'3JF35MYAJC'C#3D')S#P) M)K)4^R&=.BNT"@FTU6R0KM%_#V"MV&.;RT'-Q+ M]N8Z#V,EHQVDN@L01(HDH4P"("&!AZE->Q]U["XWT+>6LK?OS4\>>6V9J M"OVZ(D]@T6,3<0[0[ZSUELX/)Q#4CJP,4Q.J0H =VD'M.'4(S)'4+<-TZ M_F^3FCX2Z<<:\WMF^ZY-;(J\1):?K+OW2#27=Y]:[TGM;;07TW=.>_'2&V SE1@Y. M-"[)24-"S!%O++QM@N<0V?TJOO&;@!3<$>R+<6QP$JO<$! ^?#A')1,Y]@I"-F(6=X>'##7%TW#KF_E?ZMWIS\L-[O/%&JJ==).$U[1#R]3J\!4;O=:BP=&I-2N$M;EY";<**M0/$02J*B@M%W2 M9PJXKZI-Z0S3CJEIV3UWL:5VF:M$8O.3H;0NK'9I[<,>5!6VL:JG.*ZH9-0D M.JR42>#79E2Z)G%4_58P=:?JN'(SD97-D>H?Z5^^]CR&Z8CT_MI+U;4VQI%^ M[E7$? Q=^ONM;+3FDB_R['.+K3\Y./%BD7*T?(,8MDR;,#HD\8B@>(7JA[C](.M M^I!Z9N[/1EM-#JNX:OR.JJ&]6O'JHW"@:J/'!L'7J5,>L6KFNUVD*R4NV>ST M=*D@RJMY&-<@1X4P=WQ ];OKF$?9Y6O>EO%TF9>URYR?)+8L?4;%&NW,?(P- MF>L=7-H&9CW[)5%ZQ>QB<1)', M9AWK]N^.V2 B(/'"ZH% ZRAC!]D^!\*FT=:(^NC]90W%QW/:%U5]YO&YDWJ]=@46!%DNH*%#UI] M5;ZOUZ=^\.$NXBZ+XPZCXZ;WU+K"U7W2FQM)TV(UU*A:J%7W]AB:Q< K*$T'[%VZ.=1>0>1P.5Q.JH4(TBYN>+U M'OE23 X=G0<#I7]5UK.P?3U]07F;Z8NXI$??>PN-?&SE;6$5T3LVPSRE IMB MM41&)*'/WY!E&[R)'O! >IU*RJ/0/#$ #L_Z7#;_ /:#?6+/4_\ 4'>A[XU? MPWBF_$/1#\?T2,3L &H/ZQGK"/^4\.]VAH_C7RWW#<8S1$I.2[37%OVYL3?VZX2M7"Z5^.?-$+& ME3ZQ4Y9)%LM^A*J2!05[Z *(+!FWZTKZ=_%7T_\ 4G$;GKPPU4OSUM#EOMN[-W;Z/]UZ;I\-3'-MK[MW'":29UN?G M]BQIY3P!,=S%Q[AF<#HN52'"*:+#ZGUIGCQ#Y[8V=2[78 M-OW>;%H"4O:E-AJU+Z5U%](/CJKMT(-Y'MHWO@1H5(I P,)_5J.35 TMZGG/ M#TQN-N]'6_N!DA$6/D#Q+LJTC)RK&NJ1%AG$LRBW9%G]'O"+C#P'U MA+Z:XG:N8:EUM.7NP[(D*TPE[#/$6MEF0C6DF^-*6F5FYI1(K"&:MD$E')TV MS9NFDF!2% #"/JY\L;-P>]-KEYR?HYVZ-]UMJEVCKYXZ12=-XR_WB9A]=TB M;69K@9!\E 6BVM7QD#@)%BMQ(8.Z8<#P1^KS^B]Q$V%PAHW.SFCJ.I3G, M96T;9L-HY#Q3?:[.N5N8M$\Q@FL7#W(LK$NK#9F+7WS*3+E!637B.5M^>:AY(: K3]\EKE[%1]BI#*ZM8F M676:LH:SU*[>\8^/ #-(:P09';0B13E13"Z_6DN'O%ND\KO2JO%3T-K2 MW* M/F-:D.15AC*VT:2FY6Z]QX^MW"%_=(]U2>270L3XI@4'J(.E>WYXX'V?\<.* M'&SB#3IC7W%_2>O-%4BP65QLV12IKR:T3!LVY ME1^<*39,OL*&!G>1_K>^_G-S^HGP/R[/0%V!ZY-.H?*]KZ36C^/VUZ \W1$. M-N2&Y)6F1LG$7%.&DDX%G"EL^WM:N%6*\+WSJ"DBZ("@!U.41[HA]$M8W;]< M56LM>2M'#_A UK*L[$IV)TUL^J3.6\$>0;EEUVY4>43E45TH\5#$ B:AN\ = M"F'L$.Q/UNC_ -C-L;_RYZ%_\+5<#VO]/+_^0'@W_P 3WC-_^A:DX'S(>EA_ M\55ZTW_D:>_^&7&O Z#0G!'6_J'?6MO4)TGO=>P2_'NE0\%O/:FKHNR3-=A- MO*4.@Z#KU'J-Q-!OF#UY765NO2$FJF10IS@R%,IR>*)@#N9]9K](?@%HCTS[ M+RGXU\;M:\L=ZD.[=6?5L.'VQX*Z3D5O7G/J/B[JVV[ C7B[2SE8 M7K1RNPMPSK630.5=K)7&.JSB,<*D$%"I32QDS$4 A@#T=X(?5Z?3,TUPIUCJ M7;W$K3V\-DVW6=:D=V;3V75FMCOL_?+#!-9"T'J]M<]VPZ^A8F3>*-HE"#<1 MYVC9!)0QSNQ5<*!X)^BGPV8\ OK/_-7BG 3,[/4;6O%6_+ZQ?V1^I*32.KKG M-<:[SK^$?R"G=%ZXJM8L;>*.L!4RJG9"6BH?C:SLTG- MCQJT0]VA$4Q-ZM:)71K"RH.MEM&#:-ZR#N-3CDTEYA%(!!6"1>E4*9$5"B'7 MOTSN3OU4S;G$?4_'/=FD./FE]P'UE5ZMMF1Y-ZL.QM=BV"G"-XZY6^,Y3$8/ MT(].8L(.'K%U]((-=FBLF5)LS @(IA[L>E3PEH_HX<*>6%SH/,$_+_B\['87 M*#6$?#1\(6JZ_K5-J=DEK!&52Y05VNT9<%+3 P,<1Z\0!BU,^CSKD;E.X5# M^4OT>MT>DCR0V1R7]1;UQ^0>F]DJ,(A56&- 3S1D5NC+,)XHJHG M50!7 _1RUM>(O9VNJ#LF$(HG"["I56O$0FJ8#*DB[9!L)Y@10Q0 IE"M'Y $ M0[!' ^>/UT_5LWIQKNFGO3<]/&FK;&]1GE_&D)3G3=)D\;Z6H\X]E8-I=@:R M)BQ*UNDU82368JR!R14&QBW,I(]4$D4EP[0^B#Z143Z5''VUM;M;R;7Y8 5[+R3]V\5*D15%JV# MVPP& P& P& P& P& P& P& P& P& P& P& P& P& P& P& P& P& P& P& P M& P& P& P& P& P& P& P& P& P,(@^*)^[\.!\#GU1?J M17+7&^^<[_>-FD+K \I-O*Q2\=2W43!2D5=FU4G[1!,[Y])YQS)^\95Z62(V M5;E:@1J!.KD,0>O'R.]-M]RV].'C7Z<])T#%ZZXT<@HJT;QV#QLI=,@]5GNE MOO.M6M?I)+K2HMI!72PUV"I$B[?.".GB*/FR) L99)TFB'KS];L_K_Z/O_'$ MG?V;J# ^SC ^,GZHS^ZKUB_^.-!?WQW+@?9M@?"B]VU7_14^L]\B-K MF3,*C+3!XZDP+N4(_DI-SX+0K5N9)(ZCE1!%0.O/U9'@U9]%>C;'T3D%37<0 MXY=6K:&WK'0K$T59R:6L]I5:NZ]KD?.,'!04:C;*!4T9,J1R@H1K*)E4*4X& M(4/CWT'6-FV??.BOJX-RCIN2KFI?6BN6T[I).?G,IC3%!KZ$5,,4&I50$\>[ MIU?LED2$2@B?WL13J(^P/>/ZQ]L6V>F#ZH7 CU9-9U]:16G]$;\XX6Z/8F3; M-)&QPU*ML=2%Y@3]$5#E1W(1VD!NTY*R4"]J88'K)]5[XJ.^-?I,:@M]G:K$ MV/RQL5HY2W=Z]*<\D]:[ 5:QFO%7+I;^6'";W6==B9 ,/0%I!80[3"(AYM_ M5F/_ &G_ -8@_P"-N3_]8/EW@9!^NG?^S&T5_P =:A?_ *&=ZX&+/K6/&B\V MKA]Z>7-NI:\;;3K/"RUQ3O<5,?1?OJ&<:WV1%ZQ?$D[;%G0?N%?V3KSC=1[S MK.0".3>R]6O-2L,;'S<9.0RXG0Z$140?&("C)1PBHDH<,-^AMRGXD\Q>;W+B M6X0^EGQJX^<:N/K.6I5%YPZYH$!KJ];(/.34,TB*5]'X_7$*X;HW>'BGT^X; MEE"+1LM2K.D^@8(] K_ -NM]8<_\O=@_P#UA=Q8'V8X'F5ZRO%FXU0VLI>9KD! M:)I>M6.LIW-W"DE21T(\2C99FF8S^,DF"WF$4D5&YU0\[O68Y":]]:3U6_35 M].WA%8HK>M:X_P"UI+9G(?;6O71++KJN1KZQT-Q=U6=PC#.(.3CM;T*E.E'+ MYLLJQO1>WNXJL0\F?H)L+ M2M^LB+%!1RX952)V!&1DO+BBD4R@LXGWTFNY/T[J#4BBIQ A#" 96]-KU?/3 M=<>F)Q:O=JYB:"US^"3C7J*@;2J-\V95:W?Z7==;:[KU3M%?=T&0DD[E(N3R M\0J,;Y-BX&6;G24: J"A<#P@^KUAZ5NC1]RNNO$;-% MNH6:?ZW=[HT@SUY/O(QX4J[,;)363)^4GSBE*Y "F,7H80[(^G3_ /%T>KK_ M ,6DWZIPYP/0WZUC_P"Q!Y3?X6\=/_UAM:8'E+ZI7#S8'*KZJ_Z>]JU=!25G MMO%C0?$CD#(U^&;J/):1UY': /2]@N&#)$HK.!K,/;R3;CN_.(QBG!@ P@ " M'NYZ?7K8< ^3?"76N][-RCTAJBR5;6=>;[XHNT-E5*B6K6UZKT U:W%J]@[- M+1TI(0+F69KJQ,@V250DVATQ2'QA.BF'SL^D%S*IO/GZTWS>Y.:U!Z?5UOXI M7BM:QD)"/!T8UGSVW)Z:G MU:C@CRST]Q[C^19Z3I;343?Z[)6J5JK2E46RHS,6IL5VK#URQ/)..A[4I%LW M+< :E(E("N98UW]6@]5;CS#\GMIQG"*F2MUIC&S[ L3#9E.XW[IU MQ:7<8D_L,3L-6M66AV%6SUN3.L@8\PW>MWOA@JCYA!1,YP\G?JU&HGFR[=ZX M7%3COL:_W3TT[;"7O3FD[]="/O=;RPWM385(JEJBD%64:T+9)74SPCN<,T:- M%W*!(Q1TW1$S9,H8F^KW,O2YUF;D/Z<'JT\;>(M(YIZ6WI:QKMJY8:TUB5>Z M5MPPBH]_18[8NQ8CR;B1J\[#.'\:W5>)IRT1,MUXT%TR+&*'>KU+N37HL\7- MM<>N,/!/TN?3F]0OE7NO8T?5I/5.M-;Z=E03%L94/L[IL,WKM0JM?:0$)56L%6X.&;5>M 0*Y6V\7% MM62,!7P39QQ A(=- &[0"MT \!,O1,GWH!\\<'2?32OGUC"=VS&CYR4VA+[CVAPRJ)K]9)=S/ MVF1HUTVAJZ+M$R^7%U(2DY6-;W:K5AU(R;LYEG3@K--=TLH=14YSF,80SU8O M1\],FT\?ZCQ;E^&6FPT-1;B&PZW0(F+E*Z@VOGNA_ *7&1GJ]+1=JL%D2+YTNNEW 4,;PDNX&;N1_!#B3R[0U$WY)Z5KVW4]#SOTFU*:SREH\>G3 MWG<@H* "8!$3"(=N,#JEQCX/<4>&CG:3SC'I> MM:A<[KM#>Y[26KSRP.S7&SM5)95O+2'OV9E@0614G78E(W!%(/'-\WV= [6X M'77DWQ(XT\S=[M?J.@D&\%=XCT=^.&PF&TM;\*J.ZND-)(R\ ^V-:MD[=C* M_(M5?':/8>L;0N5MJ[9ZQ< 51NN9F=PW4(4Z9RF* X'M#@=,HOT\N%L+RVD^ M=T5Q[I#'EO,H.6\ENY TX6S.2O:>A0'BHLAEQKJ3QW36Q8]5P1D5=1 3=XXF M.;9IQ%H0BI2#)+LWE>EH:2 M36&*F7*)B>,*1RJ=3$$Q2"4.PU0J5:H-3J]%ID,QKE/I5=A*E5*]&)>!&P-: MKD:VAX*&CT.IO!8Q<6S202)U'NID ,#KGQ_X.<4.+&P]X[7X_:6K6LMA\D[* M%PWC:81[87+[8EE+-V>R!+2Z4Q,R;)LN$YZ!0*%;RQX M6<7><^OX75G++3M=W5K^N6YG?(2LV5W/,F<=;H^(FH%G.(+5V7A7OFT(>Q/4 M RHIB1P;J41Z" =@UZM7'585I3Z#BY&HN((]7=UJ49(2D*^KJL>,4O"2,=( M$H>)ET^K6>BA>[PK?I;@]5(N4/UF[)(AW\M(JE\1T]<&5=NE/GJJ'.(C@8QT MKP?XI<==Q;PW_I72]:U_N+DE-.;%O"]1#RP+RFPYMY/2MG=2$LWDYA_&-EEY M^;=.C T0;E%18>SH =K,!@>3O+7T./2PYO7V0VKR&XC4JP;/F7!'5@V!3I MV\:JM%H=%*!!>VU]K"T5%.UR*B92E,[D4W3H2$*7Q.A0# [,\/O3WX7\!JS) MU7B)QYH&E64\#<+)+0#1]*7&T%:=1:)VB^V9]-W6Q-VAS&,@B\?K(H&.84R$ M[P]0OO)/@_Q2Y?SFGK+R3TO6]L3N@;0ZNFGI*?>6!HO1;0]>5V0=2\6$',Q2 M3A9=Y4HY0Q')5TA%H3YO3O (=K,#8H0BI#IJ% Q%"&($G(:5:J ML9.(F(J01<,).+D62YT5VZR9TEDCF(5->&8=_L\@,:,=W/F>!W/FX'HKK?@_Q/T_R#O_ M "IUAH^G4??VT:3!:XO6Q*^649/9NB5F/I\37ZL$*62-6(J'AXR@0S=!)DR; M@FE')%#L 0$-M%X.\4=:H"$WUCJ^@::UI1 MM.ZQK#"HZSUK4(*@T:H,#.5XRO4^LQ;>%@H%H:0#57IZ<*M&[W>\F=.\<]>:TW:^UI#Z<5N ME-9R$$5#5]?BJG!PM*CJRQD$J?$PL=$T:)03(UCT3 1D3YW43B8+]!<'>*-: MY66[G!!:6K4;RMOE82IENW.@\L V2,+&K+C+PSIDY4261>&<%734,53O (A@>0MJ^K0^B9;[F> M[R'"&MQC]=X+]S"579V[:?3%US*BL8A*96-D15;CV8F'H#9HV;MRD^:! +V8 M'KUHGC]I'C#K6#T[QZU92-.ZPK?C&B*508!C7X1!RZ$IGLBX09ID4D9B14(! MW3UR99VZ4^>JHG?Z@DFSL7++B]1-F7./8)1;/835S8Z)L8D8 MV_F2,]/VQ+7;BIQ:I& MO=@K,7<8.R)61M6P]A-8Y^04I!C$7'8\_:YVO,Y%']#65PCUXNR;J1?V4]DE6#BMQ-07;KL5IQ6NI ME4K4&T:"*;(AO#1 >O>$QA#N)@,!@,!@,!@,!@,!@,!@,!@,!@,!@,!@,!@, M!@,!@,!@,!@,!@,!@,!@,!@,!@,!@,!@,!@,!@,!@,!@,!@,!@,!@,!@,!@, M!@,!@,!@,!@,!@,!@,!@,!@,!@,!@,!@,!@,!@,!@,!@,!@,!@,!@,!@,!@, M!@,!@,!@,!@,!@,!@,!@,!@,!@,!@,!@,!@,!@,!@,!@,!@,!@,!@,!@,!@, M!@,!@,!@,".6BWU6D0LA9+G8X.IUV)1*O)S]CE6$+#,$CF$I3/)*17;M&X&- MV!WC!U'V8%>C.0SF-;S+:6C7,.[:IOFDJW?-58QTR5("B;QN_(J+19J=,P&! M0IQ*)1Z@.!7^.D( ;OAW1#O ;J7NB3H)@.!NO02"4!'K[.G;@6]E.0LDS5D( MZ6C)"/1%^4P@8G3YW3 UCYF+EFR;V*?M)-DKXGA/(]R@]:* MBB8"J%3@]![! 0'H.!N"7BS/U(HL@R-*(MR.UHPCI \BBT4[$W M2K$BAG1&YS=@'$G=$?AP-&\Q%.W3UBTDF+M[&G33D639XWZ,Q?E8O&SLS%Z0H&.S> W54%JZ(40 M$4U.Z< $.SMP+E@,!@,!@,!@,!@,!@,!@,!@,!@,!@,!@,!@,!@,!@,!@,!@ M,!@,!@,!@,!@,!@,!@,!@,!@,!@,!@,!@,!@,!@,!@,!@,!@,!@,!@,!@,!@ M,!@,!@,!@,!@,!@,!@,!@,!@,!@,!@>*GK2Z^CM@:GUNFG;-;?2NK/-JVNM: M6VP>4+5]U)Q^MW:4^A%C'@=N6[T&*<#+PQG)3HET0#K#;ZO4=L>E1; M5M;*[-XX5+CQ>[]&7S1E6V E9*W,;'J^P85%]6T]A$%R^?ZG@IUR9Y'L8]9J M@*1RH*E*5$"8'M%R(C]76;C5?ZQN#8;S6.N%]8 ^V):X"T)5.=KM&;,6KF:= MMY@_B.8QF_;ME&9UDTSG.10R1!!0P= \$IN@PQ]>["VWKBDO>-'"SDCNCA7I M2(U4G(OZS(W;5C3::3>W;PN]<(\,XUXSVK&23:'!-4S=\[B \9[U.J7J$OM6 MO].L6E*FED(V&@* MI'V)E6:>Z=+NA>1%;M,B[0200.H1F"8I=@)] #RBO;2OZ(XS\<-H<;)Q]$[2 MWOZ?>^[)OJVUNQ3#VR7I M:I,Y*;)MPGD7KI2Q05VG'Y4)97HNS4.=N10A2@ M0H9)Y.4W6^@[%>]7)?%*1WH'$FKZZTMS$YGZ@U.G$5/2L+6N-5A94> M)D!^AU5V;5-?I>/7#S?VAI!ZVY'[IXY/%Y)[1MC,VQF#APGXD6J5-N D 1*4.[W$FB:KT]RMX=1>@A;1U39%M!:1D/,V=Y.V26)[U$PJO!651.;'&&CB.Z _(:4D4(IITGH0W?=KIK+$*;NJB)2^&W,/7V=F!2[_NW#_KN!1)6Z>7?/(]*EO#.&";8[D!F8D"D!V0YT0 M?$Z#WBD'XO9@5OOZS_O)=!\LY$!]Q0<#3W]9OWE./[NQ/^GP-X3EE$ ZTQU_ M=J)'\?Q,#7WY9/WF.O[M1/ZY@;33ME#ITI;D?EFXDO\ S8]<"A>6Z=8&9%2[_$FXC\E4!P'OZS_O M)=_W;A_UW >_K/\ O)=_W;A_UW >_K/^\EW_ ';A_P!=P-GT@M'[QGG]VXC] M$^_N]"]/U; U^D-L_>$[_P!\$+^N8&PU MDMA1Z#0G7LZ_NAA0_P#WF!L^DUL_>"Z_WQ0O7\_[<#4+);Q$/_%Z]]H=1&PP M8= Z]H_IW;T#X,"WM[Q8W,A(QB-!?&=Q16)WA/?\( )ED$#+M^AA5 ![P)F# ML^+ N'TEM_\ D]??[X(/]>P'TEM_^3U]_O@@_P!>P'TEM_\ D]??[X(/]>P' MTEM_^3U]_O@@_P!>P'TEMWPZ]? 'Q_2"#_7L"V/KU98T\P'TEM_^3U]_O@@_P!>P'TEM_\ D]??[X(/]>P'TEM_ M^3U]_O@@_P!>P)-$OI!\U(M(Q*L,Y%10IF:SIN\.!"C\U0%VACH"!P[>G4!P M+M@,!@,!@,!@,!@,!@,!@,!@,!@,!@,!@,!@,!@,!@,!@,!@,!@,!@,!@,!@ M=>N1_&32G*^@.=:[OI4=;Z]XYW46Y.7P)^LRQVQVWONJS"1!?0=; ("\< MNI(@.%EU3&566^>-TG>)F@5&KM6;*"%_?Z^^KT^I*"=%=^\!R MWDG"ZHBJ)G*ZO?6$Q@ 0"XZZX=\7]4S=VL>O=':^J\QL2+DH&X.6$(FHG+UZ M:=K2$O71:/#N63"ORL@Y5<. -%JJJH)CIB/;@4]%X6\4]:4Z^Z_H^B-?05 M,V@P2B=@5Y*(\XPM4.V:J,F4+*%DEGBJD+'-5C$:LRF*V:@/Z$0@]!P(@MP2 MXX,M>Q&L*%0XW6=1C]PT#=KU"HD$)"=N6MYR,GX-:7F),\E*.NJ\0@@HH=8Q MR-DQ2()2B(8&0XOB=QOC-RO.0L?IJDL]SO73Q^O?D8\WO8\G)1R$7)SB*)E? M=[:=DHYN5LX?D0(\713 IU#%[,#;0>(?&75M\M&S=?:4H=5O5R;R[.PV&+B" MD!(3[-JW5458Q+2=?_ *,]39I($=JB)E0.(B.!5::XI<<^/4K9)O2F MH*;KB6MQ44I]_76"B#AXS;.W+]M&(G77<>[89N^>*K)LFO@M"*'$P)@/0<#L M$/L$?BZB'VAP,?P_[O;R4.P"1E4[H!V=.C>2,'L]O;@9 Z!\0?:P'0/B#[08 M#H'Q!]H,!T#X@^T& Z!\0?:# @EW /,480[!"]Q73IV>V-F 'V?&&!."%+U/ M\T/ONGL^(H 'XV!OZ!\0?:# = ^(/M8&O0!]H=<#;W2_%^1]S IWA0!HZ$ _ MULO\?_2CX$" !NMYZAU_E:I>W^<'_ .5@3CH'Q!]H,!T#X@^T& Z!\0?:# = M^(/M!@.@?$'VL#']X /.4,?BO4=T_N?*A]P,"?@ = [.OL'M[?@#X_9[,#7H M'Q!]H,!T#X@^T& Z!\0?:# V'#X0#X!Z '0O;\8B(=@ 8%.V24%-8@*)BZ8P)P3VG_-C]PN! MOP& P&!3N_YE<_SNM^IFP(Y1PZ5&M@/]AF/XR(?EX$KP& P& P(G%_NLM?V6 MM=Z?B(/NN!+,!@,!@,"(V@!%S5N@=GTH9"/R>4>]N!+L!@,!@,"F>_S&Z_G9 M?]2/@1^D?N0K?[3,?U F!*CE9F8O73Q_4B:1>)I/*71?U&=ZS? M''ASNO:%0=^4NZ%:2K%#7-T,=O<;H_;U>%=-TQ$ 6=LW4H"Z0=GZ(D'7LZYY M?WJWU.Q=DWFZB?YV:EJU^E:)B-/@<;W@WD[#M.3%3VYKI'Q_E+G]._4J.F.) MFJZ@:3FYJ8<,'UGMLU8)!Q*2LO=;/(*S-GD'+ER)A(*DDX.4I"]"% OS0S%[ MAX,QK*GN]2\]MP3>9^JB>/C,1J[R9Z_GQ=TP& P& M P& P& P& P& P& P& P& P& P& P& P& P& P& P& P& P& P& P& P& P& M P& P& P&!H/L'Y!^Y@8_A_W?7O]K*K^QI+ R#@,!@,!@02[_I]'_P .XG^] MTQ@3@GM/^;'[A<#?@,!@,"G=_P RN?YW6_4S8$>I/[DJW^TS/\9%,,"4X# 8 M# 8$5C0_W5VSVYBR6F;5PQPMDG2)\-(UX_(M2EKY*Q68CC^IX.>IC=AY UMPJ'4J2L]-@69]F\3II$::SKI$\_%\\]X=['=.]6[1AUB<%> MJ\SRGPB/BX_&]@=#'[^JZSV=P?ZHB!0[0*'O-V $#[!0[/D#/J':8I39UPXX MTQQ72L>$:<'M.UWI.TQTK&E8I'YH9H#V!\@9T8C2-&[/-KDA@,!@,!@,!@,! M@,!@,!@,!@,!@,!@,!@,!@,!@,!@,!@,!@,!@,!@,!@,!@,!@,!@,!@,!@,! M@:#[!^0?N8&/X?\ =]>_VLJO[&DL#(. P& P&!![J4#+TGKU[+S%&#Y0CIC MFI/:?\V/W"X&_ 8# 8%.[_F5S_.ZWZF; L%,*!:I7@#V%B68!\GA%_*P)/@, M!@,!@1>.#_=391^-I!?C)/<"48# 8# 8$8L0=5ZX/Q61G^Q'F!)\!@,!@,"G M=?S,X#XVZ_ZF/Y>!8Z=V56O!_P!R67Z@3 DF P& P ]O9@0J%#I<[M_.]5_8 M3\/R,":X# 8# 8&/[Q_-=#_PZCOV!+8$_#V!\@?(4/L_![?9V MY-:1.2N2?W-9_-H5MTY\?PS^B7SFT0OGN?\ ZCDL[$7,DWV!KF":OG'Z*X;0 M[:HE%M'-SGZ^"U;&-U(0O0 'M[1SX=V^/Q#WU[EN9Y4ZH_RS,0^5[:G7[Y;Z M)\)>Y^@?\5E8Z ?-?\ 8'7H']4W?8'41'/KG9YUVU)_Y'T3MD=.&M8Y1#-@ M>P/DSJ.A/-K@,!@,!@,!@,!@,!@,!@,!@,!@,!@,!@,!@,!@,!@,!@,!@,!@ M,!@,!@,!@,!@,!@,!@,!@,!@,#0?8/R#]S Q_#_N^O?[657]C26!D' 8# 8# M A-S_3Z7_AM%_P![Y; F9/:?\V/W"X&_ 8# 8'"Y_F=?^0J_G#8%AI_[EH#] MJVGZD&!),!@,!@,".1X!])+&/3M\O"AU^'IX#KLZX$CP& P& P(W80_1J[V? M]\301_H1]VX$DP& P& P.%S_ #.O_(5?SAL"QU']S$#^U;/]1+@2+ 8# 8&T MWP?F@P(="_NPN@_#X%7[?^P7OY>!,\!@,!@,#']X_FNA_P"'4=^P); GX>P/ MD#[F!K@>;'J!UT\><\^/"(C5 MYSW@]Y([-6NWBD3N+SPX:S\/+\VKSN7FO54V+/24Y<>7>O=(QRJ;0(VIZ,+KH30=JU19]OWV^;>E-R7S<\S" MS=ILDI7HNLF!Y#,E(])7RD6LL@*@H*$+T)W2_,Z@ 9@[#V;>;#>7SY,E_,R: M]=IF=;:\]9UUG6>>J>W;'/L]S;=YYM;/;VK3/SI^&><_&]MM =1U96NH"'9( M]@_8DWF?7NVQ%<45KRB'O>W3$X]8Y2S8'L#Y,Z+?GFUP& P& P& P& P& P& M P& P& P& P& P& P& P& P& P& P& P& P& P& P& P& P& P& P& P&!H/ ML'Y!^Y@8_A_W?7O]K*K^QI+ R#@,!@,!@0FY?IU,^Q=HO]@2P8$S)[3_ )L? MN%P-^ P& P.%S_,Z_P#(5?SAL"PT_LJ\"'_'^Z*Q# M\:$+^,@ZP)%@,!@,!@1Z>*(JP A["S[3K_0[O D. P& P&!PN1Z-U_Y"J/VB M#@62I!TK,$'_ '+9_J)<"0X# 8# VF_B?S08$/A0_P!UUS'XT*Q^,Q>X$RP& M P& P,?W@?Y;H?M_=U'?!_UA+9:*S.O+@BT]/-/@,'0/;V 'P#E>'C"*VBS7 MJ&-8]2SYX=E.4-D>J[ON?7_EQAH30NM]<08+"*Z$78+FNZL$T=H4XB1H^58F M BIB=#&(/0<^)]PRY.Y>_P#O,NZB)[5LJTI;TSUS2MHTKZ8^=S?,NXSG[G[V MY(O6L[79Q6;ZSZ.$ZUB8XZ]4<(=D1]G;_F$?A^3/3XL^6F&V*E:Q6N28^+2/ M5ZWI,VXG+GK?;UB-E-(T]$\_35MZY,Y;3Q_>1GF,F/2L?.T>DF@>W5M:Z? $ MC_?-X.>Q[5,SMZS//I=GM<3&&L3ST9K#V!\F=-T9YMV M[IJ U+67M^5GMKT"1@XVXZ]:-H-PG8ZLK'GE3KR+L;&Q\*'6!*44(];F(D;Q M1 @9,B_49X\+4'95ZM"6R]:.=4-*:^M>N]E:ZG*OM%1KLEP5GK1:OTTWG'-B M#8$@8&L8#114RKK]"4!(_4 #<7U%>/\ ] 9"Y.6.T6%FB]FQ&F'6D'^N)MOO MD=JV!@:8@:2WUP;J[7D9F"*+]NL"X,A9%,J90VN-]ZX-M"AOGZ M5?8O[!"66/M,8ZJ]EI5DJCA5M9JSW5R#"D7.JUQ9)R^L4-<),P,V((=7!G@@BHDF<0 0S3H#E%KWD86Z,ZC%W:I MVW6\I%Q-_P!=[/JCZD7ZI+6"*)-UIW*UYZ9V+5\-LZW=PB$ M$5 .F)"-CJI'136,J0Q "CUSZB7&_9EO=56*D;E7V:L!L2U4^^7>F3-5UMLZ MMZE77;;)FM;W&02!C9&%/.W.JZ/W4>K4HN$@42 3 $CX^\Y-*[D@B&^R]>GE.H6.GJR!RI@L )K%[Y#&2*4Y3"' M<4?8/R#]S @$0'2^WK[,751_[7DP_(P,@8# 8# 8$+N(=5J=]BZ18_:8RN!, M2>T_YL?N%P-^ P& P.%SVMUP_P!15_.&P+%4>RLP0?%&-?U/_D8$CP& P& P M+ Q+TGY\WQH0WZD[#\C O^ P& P&!8IOM4@P_P"[C0?M-W?Y>!?0[0 ?CP& MP& P.!SVH+A_J"WYS M%7+W:Y"%Z]>D8S#K_ /0EP+]@,!@,#:;^)_-!@1"& M_=;+'&N2_'X2UZT]I.O%+\(E'IT#M, #]H![<3DVM>'777X M5(O@R>G23Q2]>@=P?D4'[8]0#ID>=M?1>NJ8C!,\+<7SG:Y[>=GJ3G$OB&_" M]0"&5[3=Q,*2GY=(W4.\'0H'[OP &?"MCFG=>]'O)7T5W6./BC%CA\Q[;E^T M>]??*3^Y2L?FI#M:/0>G3X@SV43I;)7_ .[/Z(=[%.F+'3PQ_KEMPRO270/9 MJRM?9"0'[ ?I?0]1XH4Z;4MC _E.^(="^-U[/;@?*QQXI%^OD!S T M]KK6?+X_&(]7NTS<]-6B+8A=]/;:JC?4LUJRN:;NE\;A)6?8<')Q;P'$<\<. M&*D3%LB@(F5* AE^0U5R6VC<]E\M9)#=.^X?5J_"T2)W#2@:6LVR8[2NVGFP MMD,-=ZE7%&9D5*A#OO-JJNA(,C,"J#4.XF0HAFF?1OMCY+AZ@,9I/9I"]F M9UA=\@@NCY@J:I 6(4XX'1VZZPW5RGT%HS1--T1M>F7SB]PNVY0]F!>Z>_IU M=7V<^K-.I$)JRISLN*<7;GEH6JCEVBY8KN& ,U$#**E.?NE"?;\B-H^Z[J=?G4V3Z>=U6IUI9,ZI M"G8.I!1--NLIV]0[@:MWQ&1/(+D7R_LNO-MU'3FU97B9QKULXM.O96N6NU6M M23LL,\L9JE-EC9V,I\;9KTTCS.W*13"=)50A3I].@=5(S7^U92J:]X.DU!LR M+V11^?-\W-8]DN:?+DU.VU&I=-A;!AMG,]DJ)$@Y)Q8F-Q9,T6"*PR)7WBIJ M)$ @&$(0RU=M_?&E.,W$J$TQM*B[$XS:&Y14_:\Y;JG)U:BLK1-ZDL>IJ5"U MN[/TRPEM_"9,3";Y!:/6A#"'Q8&)#Q,K)7^WFC;+(0!4XRJE6*S91CLC@13DA 5#/V[@R9@*(A\WIV M#U]N!??HQ:O\HDY_<6N?[78#Z+VK_*).?W%KG^UV ^C-I#V[$F_Q86N_[7A@ M;@K5G_R@S8_9"&K_ .1'C@;OHW9P[1O\UT]H_P!1X#^D,"+V6#GDEZL"MTE7 M0JVI@DEXL9#)@V5,SD1*Y)X;1/OJ$*42@4W>*/>[0' EQ:[8PZA].98>@@'4 M8J"Z]0*7J(_RET[1[>S U^C]BZ_NZE/D]TPGXH=098&_W%/!_P!^TH/V/=D* M'_V+ W!!SO[\Y3\6-AOR&>!R!"S8!T&X20_9&-B/Z3P-BL/-%25,-MD#@"2@ MB08Z) # !##T$0:%$ '[ A@6JM14J: AS)V5^BF:.:F(B5C&&*F7N !CH& M.81'XQ' OH14O\-HD!_[ BP_^S8&ONJ7_?2^_H"-_I; U"+E@'J-G?&#XO(1 MH=?^UL#?[NE/WQOOZ!C/Z6P'NZ4_?&^_H&,_I; M+:/DPEY8I9IV50J$6"BW ME&(^,'1ST-W13$H"F01]@!@7@(^3#VV!Z/V/)1P?<0P-WD)'^SSS^@X_]8P' MD)'^SSS^@X_]8P'D)'^SSS^@X_\ 6,!Y"1_L\\_H./\ UC M,HQ?@K$ >9=* M :52 AA:,@\-7R[CN&^:F4!Z#U]N!<_=TH'9](GO9V?S%&_K& ]W2G[XGH?] MA1OY+? T]W2G[XWW] QG]+8#W=*?OC??T#&?TM@;/=DN/9])WH?9]WQG]+C@ M<*T7+@BJ/TG?& $CCT\A&AUZ!U[O\SA]^'4/R<"V0$9*'@X@Z5E?I)FCFHD3 M!C&"!"^$7H4!,@8W9]D1P+I[HF1_[[)(/[7Q'9_VH.!I[FFOWWR/]S8C^D\# M::$FQ'LN4D7[ 1L1_2>!Q^XYW]^X9[V_3:4$ Z"(>[(8.O; M[/YB^' BT;!3@V2SD3N4DDH1* \5?W;#G4< 9FX%,JA3-!(3P>@].Z4O7O=O M7I@27Z/60?9>Y7\2(@_Z1' XQKME'V7Z8[?BB*__ $A@;!K=F#VW^:_N/ ?T MA@<1J[9^O0-A30#W>H![FK_;V_98=S>Z]=]@K'VSS:1%O3?JM[.D_-C7EK$:^#G=ZWT=NV49:SI MEUT^%Y 66;]2/D++TRR[2Y!L^,U6++%/7:#HSR[ZSMU)EBZ5CWMLLCYJ,;(. MF3,! J9"_-%01[H#VY\YIF]]?>;3)CR6V&#Z-9T_S5L^?YNZ^\'=;]&WR3CK M]&O\,I OQPWVZ_0I'U$^8BR'B"IT;6V*8*&.0PE[Y#(-.\0HB'8'4 ^QE\GN MUW&NE;=\MER>GYN..F?#A2&:.Q>\$5BV;=S:;<>41I\E86];B5L9YX@R?.SF ME('6$"+*K;-2(90HAT .ZBU[A! O0.H#U[,Q?VYW#^KV^2G\)^"=Y_\ (G\O MB2S2G%Z.T:^OLQ [4V7:YK8\C%RMIG;V]B+#,/WL2T58,W2DBNW\=83-5C$[ MQNO9]GMS8[?V6^RW6XWE?O&ZM6$<(CV8@[?LK;+=Y]['WG<1 M$9;?\41I'+E'*.40SR,'-?OSE _[ A?B_G?/13T^U^_,ZS\+NTMCM6(I&EHC M3XFGN.:_?I*?T!"_TOE5WI]QP;.FFI*VB\D5I98II,P.UTFZ"@D/*.3%3\-L M1-+NI ;H @'4<]KVG[O3Z+O=N^KCX&>@]@?)G3;\\VN P& P& P& P& P& P M& P& P& P& P& P& P& P& P& P& P& P& P& P&!H(=0$.O3[/8/3[/;U# MX$&K=N9G8'4?9U' LSB#BGTI&S+^*CG>1(4BOAG#Q"E#K\6!>0]G00[/9V]HC]G UP+%+5^)GBLTYN+CY9 M)A)-)9@E(M$'J;*3CS'482*!'0*%2?LE5#"BJ0 ,01 0Z=,"\D W3YP=/L#T MZ@/M'KW?FF$1[>OQC@T<:HFT1PEQ&,7OA\8@ =>WXQ]O3V> MW(TF>J/W>DZK:?-C6NO-X@^M%O/5;[CC-<:(JV,+%O:_V_7IZWK&LD<6&SJM MH:[0DJ^>RS"*!<\*Q:M&HF$SL2=1Z"4HAVA\D_W%[AVWN':<78NW9ZV[M7>8 M)Z(UUB(OQM.L:<.3APXK1;<^;2>F.L]D##!\48V_.! M@7[ 8# 8# LS7^O,L/Q(1I?QG';@7G 8# 8# M,G^F1?V)5N;_ZAR7I@7; 8 M# 8# X7':@N'^HJ?G#8%JK8=V A@^*-:?J),"]X# 8# T$>@=<"(PW[J;8/_ M %O6P^TR>#_S6!+\#01Z (XE%ITC5PJ*B3MZ=0Z=1Z=/BZ].IA .WV!V^W)F M:UKU6X1"\16:=5F!.0/(?5_';7T_L#9-QKM:;1<-*/HF/F9=HQ?V"28LUUVT M1"L#G\[)OGRI 2*1N10W4_LSA=T[_M-AL;Y8M'F<8B/3/A^=R^Y]PP[;8WM2 M8\V-9B/3/A'QSP>%?"S6Z:5 >\@KM!-W&Z>0%BLVT+)9Y9B12TM86TRCEY 0 M",DZ*L]8,6T40G5 AB ;O!][VAGRSL_9ZY]U?NV\CC:9FOPZZP\#V?;7[CFM MGW?.-;1KZN/!VBLPB*]6ZF[W=MK @=G=[ ;R1N\;M,*AQ$>G41[ ST[T:3&^ M]+\JGZH; V8# 8# ])./_P#BLK?]L?[YO,]KVG[O7Z+O]O\ JX9L#V!\F=-O M3S:X# 8# 8# 8# 8# 8# 8# 8# 8# 8# 8# 8# 8# 8# 8# 8# 8# 8# 8# M8# 8# 8# 8# 8# 8# T'V#\@_42F8\$J[W8(]?A[/FC^/VY/5; M)$QBX7CQCA^I$5F/:="^0O/FD:,V".I8;7^Q=R[+) M;$_JVM8=&1]Q1[Y324$2"<.ABB'9GE-[[U][[A?[+V['BK2>$S:LS/_S0XFY[WW3+ MIAVU*173C,Q,S\7SM(80K'$FK*6;\)F^;'+\D-O.C"LXMNR.C^!B5C*BL*-1 MIJO>AH-DDIU\,OA#T >PI=S,]7S+:5T]&L?.X_&T<7;)SS M]HWMKSGF?'AIZ/']+L^*:9")(IIII(ID!)-%(A$DDTBE*1--)(@%3331('0A M2@ %#LZ9W[3U;6FTCABQZ::<)X>,^EUL>.N&NF/A&B#V;].JH_QUK8''Y?*O MO9]CYXX$F-]Z7Y5/U0V!LP& P&!Z2U[3]WK]%W^W_5 MPS8'L#Y,Z;>GFUP& P& P& P& P& P& P& P& P& P& P& P& P& P& P& P M& P& P& P& P& P& P& P& P& P&!H/L'Y!^Y@8_A_W?7O\ :RJ_L:2P,@X# M 8# 8$1M?Z;4_P#"Z._84G@2LGM/^;'[A<#?@,!@,#B7_2%OY$I^<' Z^;:Y M(:$XK:>1VUR/V]K_ $KKB+:,FKFW;$LL;6XM:0<)&.UB8T7ZR;B9FWA4C> R M9D7=K]T?#3-T' ^=&2^MJ>GBTYUP^BF5U@WW#ISK!27F>7Y8'(F7J&!F[ 8# M M;?;1'N6.*S?R,M-&9M5P=>[( M^/;N7"X-A5+WS=WH'7V^W.+W/ONQ[7/1FCIM,\->&OP1IQ=SP[*_3EF*S MZ(GT_!#J;->HI=+61RAH+C!LVZHJ"JFPMMV59Z]K:JA>J97":$@+B1=-2F+U M'])$WQ9Y3N7O;N]S,]O[=M\^/M>,:Q.LUB.'PN3NN_9XMT8\.28TX M3TS'HX3R8:T1K.R4N,MEVV6\),;HVU/N;?LB:353@]!Z]H#V>SLSL3@VUIZ]I6*3K\'['9QX<6+'U\)LMZH?8'L+]D>@] MOQ_#F#+YW5_/MU6TX<=>#7C+.76TQ,:3IQC1;U0 ]@ ( ;X/9V9C)Y(+: # MQ:UV!V6QD =GL_E*1'L^+M /M9*B_#^2?\^; TP& P&!Z29[7M/W>OT7?[?\ 5PS8'L#Y,Z;>GFUP& P& P& P& P& P& P& P& P& P& M P& P& P& P& P& P& P& P& P& P& P& P& P& P& P&!H/L'Y!^Y@8_A_W M?7O]K*K^QI+ R#@,!@,!@1&U_IM3_P +H[]A2>!*R>T_YL?N%P-^ P& P.-8 M!,DJ4/:*9P#Y1*(!@?F@]5- M=:(9&2V]9*[&N2.8@^Q]LWN).S))KMUA:H.6152+-X\J)@[GVOT4_3>:?6#] M<>G>TT #7C%+^F3(7Z2K:5]V%])G6T$[??(U/:*ES4LZD_\ 3(B$8W$!!7W= M^A 46GA]2"&-_3%X<^H+Z-?KV6SCEI;57)70W*[R<_P X] 1#1-"5=5ZCVJ>G&HHD=)1\:[:JM&CEX17JB0JSI/YG4!$1 MZ=/;GS'WPIC[EW3#3'I,X]/TQ+QO?,6/N.]KY>DSCTGXN;*BPFZ !C]_N@4H M& .A1 "] $I0Z%*'3X [,[N6\VMK.OLQ^:(AOQ>;Q%I\-/DX+0J ^W\7[0=, MP7]F25"K_%?B?D9K*K>I_%?+^2&8LGM?$I?G\2VK%$>OL[>O_P [L#,;'/) M[/VJUG_/6MD(?(+*0_TX9*B^C^2;\^; TP& P&!Z2U M[3]WK]%W^W_5PS8'L#Y,Z;>GFUP& P& P& P& P& P& P& P& P& P& P& P M& P& P& P& P& P& P& P& P& P& P& P& P& P&!H/L'Y!^Y@8_A_W?7O\ M:RJ_L:2P,@X# 8# 8$2M0=5:I]BVQP_]I2>!*B=O>'XS_P#,EP-^ P& P.-8 M1!%40[!!,XA\H%' _-%]3#7_ "J]!OUM1]575&L'NP>-V\KU8MF-)-1&03I$ MN;<<4Y;;OT1=K(R9OB4JVC-RCY_ .%TCD43%D[13=&:O&R8=C-"^NCP6Y)_6 M#=*\^;;:9SC-I@O *1T#9W6\6+9HE7-N?2JWS 0IIFH.K/&N*Z[;3R/EI9P+ M)$W0WCIMQ $/OOU9MS56\:5%;(TOLFB;9U].D$\/=M<6R"NE5DNX4AE2-)V MNOI&-660!0H*)@IWTQ'H8 'LP,AX# 8%N;]K]\;XR-?QB'# N. P& P&!0O" M]3,Q^)XC^,57 KL!@,!@,#C6_2E?Y&?\8HC@6V![(:-#XFB(?:+T_(P+M@,! M@<7B")A*'=[!Z??=OVNF5K?':9K&NL2=6+EU?.=6.:6R+'J_CAL*V4^36A;4 MDE#1FM6VWWJ[WF;V5L*R0 MU69OK/8&[9N\91:;+S185FFT J"3--P(=0*4HFZ=OMSR';NV6ZI[AGRVOEMQ MTF(T^75PNT;.V&,F\S9;9T?;VCV=@=0#XO@]N=CJZ_G:: M-ZG+XY_2M!PZ] ^7\C*W]F5E$J0.WV^WI]K_ )6:RJW*E .OM[1_)_Y&5M3J MG52W&5M7'IU[/9T_&-E?+B..JLP@MF3#QJN'4?FVMB7Y?Y3?]O\ \S,;$O)P MZ&Z?FA^VH!?'+U2.0ZNE^47(G;-KX[[:HFL:^>0B:K30E=:7K7>PI8 MU&85BD7"MV%9Q.CKY68MRK1S..FZ*Z"\:X_3.\!"!F"I>H_N]QK/9;AI8.,^ M[[^%[T5J_5)+("FN\!-3QR)F'H';/CKR?N-NTWN^R;J@X**V%QDO>T=<[6 M"EG=#5+!(ZSBT; E8J16I MZ!4MT\@Z-J^1H.^N.^P]\Z9K>O%+%%62GS5.9PL]!:RO4G.+R+:;3LU8L3-1 M27;MFGE7@+) B8OAF$+_ &OGGRKX]M;[1-ZTC3]VW)*:BU/M/2!M:FM,+3WT MMMC:,)IY2A79":(/AHJ% !#N1QCW5N^>VEN_COR M&0U\]V7IMEKNTL[SJQE,1-/N=+V>PEUXPYZ_8)"7EH*?KTK!.VBZ8KG1<)D3 M6((=\Q2AU1B>>N_BS=?WC/U?6R/$.Z[9-+]=?-/&C4RD?5.A7#E%$RA? M!D $Q2JJ%,)0]G4 Z=1^/ F/OJ('M"8B^G\_M/R%,![ZBO[+Q8_8\^U_70P- M??47\$I&?THAVX$G+)QX /=D8\0$W4!\V@/\ M27_50Z#@;@DF0]OO%AT^PY0_7!P-_O.._P!GL_Z)1_T^!N"18#['K3^B$?\ M3X&OGV/^S6G]$H_Z? XEGS(R*P%>-1,*2@ .$1$1[ANG0._VX$.E*M2;M15 M:)L*NU:W56RP0,+!3;G$Q-@KU@B% 3!=E,5Z<0>QLK'*&[O?36243$>G4/9@ M?!!R_P#1%X$[W^L,1'!&G4B0XU:/V!Z?[W?3AEH%_'P1(C;;6W7QBC8HR)L\ M?:JZQAUF$6V(O$M&K1D9-$!2! QC'$.AFLD.3GU7GUH=:Z%<;A?;+XK[QE=< MO;:F@F[AJKMC0FR;2]HI;K-4@TA*1U?VUJ::C7RB*S=PHJ*L<*95_(2"J)@^ MK'U[?7;VYZ0%_P".=/UEQYHV\&F[:??[++/K79[-!+5]Q3INNQ39HS3K[!XD MX2>DFCF.*@@8IDP ]N!X _^^S\K!]G /38__F)L?_:/ ]K/41^L,[KX6<#/ M3,Y>U3C)K^_63G=K)6]W&DS%LML?%:Z>IT/75O+&0;Z-C%G\F@+F[+(B=T5( MX%;%'NB)C=T/$\GUV'E21110. .FP,H! ,(;%V3U'N (!UZPHE[.OP &![5< MHOK#N[= >D-P8]26(XQ:_LE[Y:;%FZ58]4O;9;6U=I;.*-MD$I&)EFT6:9?+ M+EUV@)BN$BD*+LP )@*41#Q:_P#?9N5?_ "TY_YQ=C_[18'M+;OK#V[:WZ(F MK?58;\8=?N]B7_D5(:5?:<5M=N)6(R(96/8L(6?;S1(LTXJ^42I2)Q2.D5(! M<&^=\TH"'BU_[[-RK_X 6G/_ #B['_VBP/:[6_UA;=EW]$+??JM.^,= C]B: MAY Q6G(K3:%LMRM8G8F0M.F:^I/.YI2*"<;O44=G.5 222,D(LR=3 !C]T/$ MT_UV+E2H).]P!TV/AG!0O78NR.PQ0$ $.D(7M[?AZA@>U7$#ZP[NSDKZ57/W MU"9SC%K^J77AW/1$16-8Q]LMKN!O"4DPJ+M5>8E'<6268'1-8U *#=,X&\( M'IU$<#Q9_P#?9N5GP< M.?\ G%V/_M$&![7>F;]86W7SMX=^IQR8MW&37VNY M_@=I0FTJ748:VVZ0CMDR9M>[AN0PLZ\DXE-[%-/.:U;-P4:$65[CPX]WO%(! M@\3_ /WV?E7_ , 337_G%V/_ +28'M/Z.GUA[=?J9FYF!?.,FOM3!QAX[/\ M=5?^CMLMLL-NEF8S(%@9,9F,;@S8J>["]54.\J7O#T*/P!XKC]=FY5F*)3@_+@>R_H5?6']S^JSRING&[8W&/76DJ[2]"6; M;+6U5>W6^9?O).OW?7E5;P1V=BCT&A6;II,*I3-B@ &*8PE#ZP//L? M]FM/Z)1_T^ \^Q_V:T_HE'_3X&@R#(/8\:#_ -DHA_S>!U V[S&I.OK%)4"I M0-@VCLQGT35K%9; G&QJZQ 40";LSGI', [H_.*7QE !ZE+GF>X>]';MM>^ MUQSKNJVZ9CUQS]+A[OO';Z7M@QS$[FLS$QX3'/5T]NT5O?D:#1#=MSKE$H#> M9CYEIK&D S?KNW$:[3>,?I+8GASJ**-CD#O$2 I!^ 'MS@Y;]T[E\_/I&PF M8G3U^CT>/K<;)?N>]R=.>/\ L?#UQR_.RRDNT+,30^9:D*HC$^UP@!>\FV53 M[A3%. ").[U'\UF]BCRZ=$QXSZAU_UTB/M^QXF5O[,HE;U';0!'J\9]/;_-"7M^S^B9K*KW_ %3)A6W-:EW;,>O\MLQZ_P#7C4/A^(7 "&)Y*RA5H=M/ M&K71RU'I;&1A[KML(@4&^?K MU [@/8/Q8''Y^._LA'_T:U_IG >?CO[(1_\ 1K7^F? MCO[(1_\ 1K7^F<#TGX]K)+ZKKAVZR2Z?62#Q$5$U4P$)-SU+WB&,'>[?L],] MKVK[O3Z+O=N^KCX&<0]@?)G3;\\VN P& P& P& P& P& P& P& P& P& P& MP& P& P& P& P& P& P& P& P&!$;_ 35KHUQK% ]/\ 25Y ;8G.0U@Y07K5 M$':+9#76G56Y:OJ3@TELN=FCZOFXK:FSVDB\!%[7(^5U73K(VUE7Y#CK>76P8:6O# M.870L$X6X3+I5LX;MS)DBH]44VPG,4#"%ZD.!_(^:LZ_)65V=J%/EJAR!J6Y M(1DS@+<;13*I5+6LIJ4FK')EG W=1O,U::+K+'6GO"2!XBWC73"/CR^ M;1.VQM Z/D-8VYXZNC6 M,A(C9.QPGW2\>25KE:@&3<(Z/4.V<+%45,K\XI2A?K5Z?/(S>C&_6K?^W=6L M-PDU#JO5FF)?5%:M!:=6GVI]D1.W&EWN3*S/"2TM(6V\0C4';-L8J32.(HDB MJ)CB.!E*OZBYB:RL^P-_R3G4VP-_[TV5QXHT]6J1$6-IK"A:"HDJXCK2YC75 MCE64^\L98FPRLF=XY,8H*^"W(B8 [0A,9Z?FY$['7M5S&S-?N^(%/Y-6_DY" MPC:!GB;HDI"R2-AL\;K&6E%'(U0E4KURM#MV+],OG'3FWN M.:@=LMWZWU,2D5R?:[-L;?;=9DJ)"R^Q7$T\6KJ+W7])E% M&Z"4>4Z;]V *J]TO4N!F_C=Q.Y!53;VMMI\C=C:SMJVAM".^/FJ6.KX*R0XS MD9+2D&M-;!V >R.')4K,_AZI'MBLF!A:)*>,J!_T0"@'I2/L'Y!^Y@8K2@8* M:O\ ;K5GP(.'2\:SL4%?"C M&28J(F9R!C)G$J'4Q#&( B'P],"3DJ]<$! 8"&$2B ?UN: '84H= 'P>H@'3 M Y?HS7?[ 0W]SVGZQ@:_1N #V0<. _ (1[7L_P#J,#>6O01>O6&B>WI_]WM? MUG U]PP@>R%B>G\XM@_&! <#08:(1 RH1$;^AE,?YC-MWOF@)OF_H =O9\>! M^8[H+DQ>O0S^L0;<9O9.[6N1M%W,7CINBRLKSIW;<&246D MWLW#5J0@XDLH5F"Z[9-K*-D2*.T!0,'NO8.3W%B4^M":CY#Q6_\ 13GCXIZ2 MLE)#N%'9M";4]SV,8?-7 9HE?:NBL52]]NJL1P1,0[Q # \,?4(W#7_K M'U@#C/J7ALP=V_2.K#ZYU..RH^)>,XR6USKW8,WLO>.Z3 LW36CJ?'-Y]VSB M5'141D1:-/# %7Z*6!^FTZKT _.4[Z#B'IR=[N'=QK-R8@'$!.!#+(G$@&$. MH@'M' I?H?4_WL5T/[21GY+4<"I5KT"LDBW7@XE=!L7NMD58UDHBW+T O=;I M'2%-$O= Z% /9@6]*L5HSIT0:W ]TA6P@/N:,]HE4'H/1KWAZ?9]GP8%T/! M0:C=)HI#11VJ B9%L>/:&;HF'KU%)$R(I)B/>'[T ]N!3_1>M_!7H(/[4,/U M@,"I&$B!;%9#%18LRG\0K08]L+4JG41[Y6_A^"!^IA[>G7MP*;Z,5S][\%_< MAA^LX%26%B"MC,BQ485F^9N"?@F/U(':(=>P/BP*%6LUP M/" *_ ]14 .V'8#V=HB ?RN/=' K$XÎ:I0T4FV<#U<-TX]H1!<0Z K( ME1!-40Z!]\ ^S IAJM8_>W C_:>._);X',E78! BR:$)$MTW!?#<)(QK%--P M3H8O<7(1 "JD[IA#H;J'01^/ IOHA4_WKUW^XD9_2N!SH5JN-?$\K 0K7QB] MQ;RT6R0\5/\ Z6KX2!/$3[?O3=0P*-2G5$J9Q"J5OJ4AC!_4*+Z )2CT[/*X M%) 5BM)QS%TC78%LX4:)E.LUB(]LH8G8/AB=!N0PI]2AV=>G4.N!?AA8@0$/ M=,:/RLV_;\O5$<:Z<1CW8]FU]K*HR=RMJ$4QA8M+Q%!*R;*N'BXE$S9BQ;> M!GCUVIT*F0O4>\(#V=,U-YW/#LL77FMI$SI'P^#7W.\^Q8O-GV9G3]?ZG3!3 MD%NNP-4Y&J<:ZJSC'Z0N(Q6V65DS>':*'\5FN^8H-"K(*G*!3G2-\X!^'/)9 M>[]\F_7V['K7T?EJX>;N]\OLT_+Y43U1K9Y4X*7>7,D7+7:XV23M-L>MT4ED M/-22Z@HQS,ZQ.@MXY(X%*(= [H=F8.W4S_:K[K>Q_P!S>TVM]*>;1VN*:9K9 MKQIU3JR$XAHCNFZ14< B %^O8(= ![>O3.CGTMFZH]ET[1U?/CDBB M4-%#-39#14:*94XSPR"U0%)(3).!,*13 (AWNSK\F44 MV]G;T_Z![VZ_#_J&3"MN:V*5V $P?U$AQ^=T_KHH?.$ ]N!P?1JM_O?AO[E,_UC ?1JM_O?AO[E M,_UC ?1JM_O?AO[E,_UC ?1JM_O?AO[E,_UC ]-N.K)FPU16V[!FW8M@&3.5 M%JBF@CXAY1R)S^"D!2]XX]1$<]KVG[O3Z+O=N^KCX&=P]@?)G3;\\VN P& P M& P& P& P& P& P& P& P& P& P& P& P& P& P& P& P& P& P& P& P& ^ M'V_B8# 8# 8# 8&@^P?D'[F!C^'_ '?7O]K*K^QI+ R#@,!@,!@1.T_IM5_P MLC_V%)8$I)[3_FQ^X7 WX# 8# XE_P!(6_D2GYP<#S4YU^E/PD]3[6M3K'+' M5)+'-U*-40H>T*K)KU':M#2D 25>MJ[;V":AUXAVLF"BL9(H/XI18 5,V%4I M3@'P^6/ZM%QECO6\J/IOL=NBK7N/LJ%GM,.6C)64E' M)3#QXL8))3QSQ8.N^J(=P0Z&$/N.].STFN$?I=5":KG%/6"D38[:@U;7O;-T MD_I=MJ]-V*GC-&4[;%VK--E"ME_T4D9%M8Z+!@Y7)$36=)@RVC''5S=!N2 MJL=;MX:.IB@EE6T(VM5LGH,QC+1[8$T&BTQ,TMU?J_6XF]R8][I@B-+5^=K^9*%S"?J)3]0$W:8>HB)OXL1Z@' M\5U /@ /9FUBSYMMCBFUF*S$>G_!.WP[?#&EZ]2VJ=O3X_\ -]G,=K6O/F9- M)RS[4^B9\5MQ%,G#%'36/%;G'L^0P?JA,QV]GCS8])IBFL\T43_KU.?R.*_4 M5LQ,+E5_BOQ/R,I/-*V']I?QOV^N3" MMN:W'^^#\V'W1Q/)5!;1]_5_\)V7[&=YK,,T_=Z_1=_M_U<,V![ ^3.FWIYMT_P";'[A< M#?@,!@,#B7_2%OY$I^<' ME?_K+&_P YH?J1<"\8# 8# 8%&C_-CS\RU_.*8 M%9@,!@,!@<"WWR'\E_YDV!SX# 8# 8'&L/Z&I]E,_P"=')KS^,]".M)-I$UM M&2D'";2/81AG;QVL/<2;H-TC*JJJ&'H $*0/@[1'L#-?-FG':8A,0Z"!([ W M>YG;6OL2W4BA2$HNUI\!7EDF!G\$P$$"2SA<_<6P7W MFXM;29BO5.GRO,WW.?->8B9Z=9TC7UKY5=:UBCN)!_%A)2$U,()-I2>G)-S+ M2SULB<5$T#.7!S^$W!3YW<+T[IOA,<3#\74>H]@? &;;<6U3X/Q?R,"W./9_\H/U0F4O[*N3V443_KU.?R.* M_45LQ-=RJ_Q7XGY&4GFE;#^TOXN4O[,HGDMRH].@A]C\G-9"UK#U_$'I]W)A M6W-;S_?!^;#[HXGDJ@MH^_J_^$[+]C.\UF&.2\+??!\@_GC8'%@,!@,#TDX_ M_P"*RM_VQ_OF\SVO:?N]?HN_V_ZN&; ]@?)G3;T\VN P& P& P& P& P& P& M P& P& P& P& P& P& P& P& P& P& P& P& P& P& P& P& P& P& P-!]@ M_(/W,#'\/^[Z]_M95?V-)8&0M;+9/Z!A*I/(T=&GZ@O3QI7[(H^0D#MG"#HHG27$J20>F.R]M7 MNL\GN/&I8>P\>&&O]FTS>4W>*_>;\^A.14V_H435G=8=Z)H*11876LQ#B87- M;G"X@:*;JLSD[51 0@]1]1#@3*VC6.IXGFAQ=E=E;1B8IYKFCQV\MI#NWTYXRTZT M;WK4.M:)9HY^&U:R]M&PMA3ZEY?W_6-=H* %D2S>GZM4$9"<3!PN\;I2!3+- MVZ1 45#L)4.=O"G8.Z9+CC1>6?'.X[\B%Y%I(Z>K.XZ!-[%;OH;3S,XD4C9<-IFX7N3\"'X8:%^$_W_P!WO_1SZ&^_???TE[GSO=W@^>[G MSO"Z=N!S[TYQ\-.,5JK-'Y&/NC+E(ZR<>]UI,-*. M-=/;:- AW,1+[2M[V;G7L7?X^0@I%\@IY$9-FHB4J:B2I2AVNVMSXX0:*N53 MUYNCEWQNU5>KTTBY&I5&_P"Y]?52P3L9."F6$E6<7-3[-U[JFC+%!FZ.4K=T M8>B1SCV8&0=M\H.-V@D$76\=^:=U WR*C22/:96'D%'6"SL1L4 MM'^>A8>0M,8W7<)=]-->0;)B/?73 P89E/4I]/2$INM-AS/-[BK$T7IQLRVK,DYL:;:3/!R2Q&S\2&[K%PH5-<4SF*40[F@X01FE= L[8[795=3;FR:G0CV-RT! M,STD$WL3R85AU%2 K$*V7(Y,DN=0A4Q,)B@./+>:TGI]I M%IF*SIST><%!Y5:8YMT.Q;2H?(75%FXU:T*\5MHZ]V76YMC'A 1J\S(R&U9: M+DE#5*+80S-9Z9%Z+4OEDS*]I2&,'E-Q&\MEZ+SDKKRYZS^UPK7W?7&.TVCC MPYQK^U+*'S/X6WS8D5HO5O*;CE<-INJ]'3<%JNE;;HLW;W]>=0J$_&.X:O1< MPX>2"2U>>)/2I(%46!HH"QB 0>]G0KCR8Z]41,1XZ:,L8II'5TZ1XZ,5\>>6 MLEMS;?J&TF^Q])HM-X4\@(;545CF+0E*<[T[6=G2]NO\ )S\D,-$JQ2TX MJ0ZR(M6:31(#'#J!CBSUMTTG69FT:_J9;1,17C,ZQJR=I'EKQ8Y.*6-MQRY' M:2WJZIXH&M3/5.R:K=GU>2S*7]E7)[*'HB; MWW.]H]/"BA#M'I_,Z_:'XH9B:ZK./8/4?M_B92>:5M4]@?B_D92WLR+8K_S7 MY>:RJW+?#^:_+R85MS6\_P!\'YO\D<3R506T?IE8^Q9V8#]@?*O.@?+V9K,, M+PK]\'R#^>-@<6 P& P/23C_ /XK*W_;'^^;S/:]I^[U^B[_ &_ZN&; ]@?) MG3;T\VN P& P& P& P& P& P& P& P& P& P& P& P& P& P& P& P& P& P M& P& P& P& P& P& P& P-!]@_(/W,#'\/\ N^O?[657]C26!D' 8# 8# B= MI_3:K_A9'_L*2P)23^+_ #8_<+@;\#SV]62,W#,^F;SKBM!)SZVW7_&#;S:F MMZGYSZ5NW*M1D2RC.JA&B$D:S/(+S24>5K_+1G9TP1_1!+@>"G*O87IZ7GT] MO2^IOIYSNAI3DV'(C@J?A+6=*N:DYW73;#!7VC.=TOK!"U0Y[S7(V%U@TL2> MP%9E-)N5R)PEQ%P8HB'HSZ;=8JK+U4/77=L*W7&3V)WWP[0C7+&%BVCJ-;RW M#FD.I1)DLV:IK-$I1Z!EG $$H.%A,<_>.)A$+AS,$H>MYZ0@")>H\AD;N M79;7U#XRL,+JCAO)-P]B/4D];&H M:<>5:O\ ++9/I%:L><5X5DO7X3:]VVBTI'*CWB_U W5\M8)VX-%#H^.O' JL MD<$3+B!" )0\R(&'B+QZ;G!RCPW/;TP->U]"V<5V_'RJ<=>$6Q+'S[U[R5KU MOI;UO'0D) RLGHRU_6^R>M).70%!T1 D:/0H>G')VL157YJ\U[)JSF-P MC9\@[+QIXRP7./C!ZJVGEJ/J#=5-@-**1,->-%;C<6.$NE7HD_7G#UM8V4.C M-Q$3955!?F!T4J10LVI-Q:#N_(?ZL3O.9T[2.).K+GQ=YQU&GZ[V+.MG,#45 M8?7&L*QJ:GP-\V(+>5L<7+N&!'M*\XL+YRRD&YD">,L(&#UY^L)QT8^]&GGN MM(L&#U2,TR=_&J/FC9T:/D0M%=:I/F)G":@M'Q472B9%4^ZH!5# ]HX'56= MT/H[9GKT\6*ML#5&M;E6J3Z+]\NE4I]CIM:EZO#621Y.U.LNK QK#Z.7ATGQ MX6WRC<%00^:5^MT[3B.!B+ACY\7I5NP_@V_16/MXIV"S:=7TMY-G46<259!-T"B+5,KI0 .'5#@7J*6O& MX/JT%?Y8T96UVBH\%_4#NE9KNWXA":E(:%C)S67\']],0\\W73&;K.GI6',R M%=+QF2R22Q.XNB0Q S;JCC7QV-JOZTC+JZ5U8H^:;5&'@(SAS M6]BM(V%\5D8D"U:W^T2,R - 0$)-<7'7Q2)F('N_Z9DA+2OIB>GG*%>DD)V0 MX.\6W2,A++.':;R6=:#I:K=U)KIG%TY17=F RQRF\0Y1$0'O#UP,25%KZY 0 M&R0OD-[BX=VE&O"M_,Y7ZAW(%^_$1P/B%X^7GTU$_JTO(_6SZ4T0ZY/V0 MG*.(D->)*5AUR,LW-B8V[L)'C2ZK=5;@KL2Z1Q#O7LD==FY$ ;-U! .E[&8UO4]6\0T;+MW6W(KT^&/ MK&\EMA[-M%4TI9]$<&MO5QOT$ZXMUCE(K-R\--'?GJ)G; M\4DS=U(HCS]SF\R;[?#,^?6GZ9_3IKZ_E:V7+U=>''];%=?E=UMXR.H+#S.Y M"K<29?7]F;U3T+>7\!SGLVDW\!-:U<6U[#.%^-4)L*?RZ^'/7T_X>IUVLUK MX7VGT0_3=UEPZF=(R7,)>\<$QXWU#72].=<@J[RTB-CZ\D=]V>6AX(%;Y R, M>U):5[3)/DT69V"Q3*JBBHV$TCUL35E[$L=>,?6.5737'X]%M/AX\OU)IIK7QZ9T^'CR=K*&U>VS MU*/3YFY+FWZ>NSMCUJM;IE*Q3_3MXNV:#D;?QSD=;+1\_ ;MV!4]Z;'I]'TN MD]4CWM:]^M$T1G6Q$V( L80'6MPPW^;>(G3VI].OHC2./CIZ%+>Q;A;3USZ? M5PA]'JH@'7\T/Y.:$VB.# H3G* ]?LD'V?YXN4M:)C2%,GLH@C_7J;#^-0B@ M'Y? :5N4, ] Z_ .4O[,BW*_#^:_+S656Y4.O7\U^ M7D3>*\)4M/%;5^P#?*(_=#(G)7DKSC1![0416K0!\-M8_L.2_*S"U[WKCMTV MYKPK]_T^(!_/FPR3$Q$3Z)<6$& P&!Z2U[3]WK]%W^ MW_5PS8'L#Y,Z;>GFUP& P& P& P& P& P& P& P& P& P& P& P& P& P& P M& P& P& P& P& P& P& P& P& P& P&!H/L'Y!^Y@8_A_P!WU[_:RJ_L:2P, M@X# 8# 8$2M0]%:I]FVQP?;92>!*B=G?#_/C^=+@;\!@81IO&;C?KK8%@VQK M[C]I&B;3MGFOI3LNFZIHE8O]E\\IXSWW_ETZO3=ILT!4ZU!V2\NXU_=;!#P47&3=P?0T:E#Q#VTRK)J@_L#N*B$"-6R MCM18Z#8A4B"4@ 7 X9>ETZ7GX6Z2M3K,G<:E'3T?5;9(0,6]LU9861!LC8F- M?GG+564AF<^BQ0(]2;*ID=%1("H& A>@0F U!J1?4D5J=75FMS:J/&M2CK'Z M"U8-=@0LL6Q%(%(+%%K)2%L!0?@ ->@/?T?]-^=@7B9TUJ"Q[&JFX+#JG6T] MMNAL'T71]I3-&K$IL6F1DH@]:R<=5+L^BU[+76,BVDG*:Z+-RBFJFX5*52*I% MD=S*ZEH*FUDEDT@0363V(>OC;R*D1 "%,#P! O8 ],#EVOQEXW;XDJ_,[QX^ MZ1W-,5(>M5E=K:IHFQ)*M#XWF>M??6^!F'4,/F!\3^5S)_/^=[>W N%WTGIG M:Y86&VEJ/6.RHFC2\)9*5&7^A56XQ]0L,0F4(F>JS*PQ,BVK\S& B0&[EH5% M9$" !#!T# GULJ-3OM:Q7KI4I]J+&=JULA8VQ5R:9"H146E$M;6]DI]7)>&-:4I;*Y%K\26ULZ#H;MP,D/:93Y.T0 M5WDJG6I"Z5=A,159M[V"BW=HKL78?*>_XV"GUVJDM$,)SW>AYQ%NLFFY\!/Q M -W"] M[?6VNFC>\-&M!I39KLUV^?[);-ZM!HM]@OI2*1@9-Y>$4V!4[8[D8 M-LFR74?@X.LT3*B<13*!0"YQT'"5>'KE:K4-%5ZNP"$9"0,!!Q[2)A8.&BF0 M,HR)B(I@BW8QL9',D"(H-T4R)(I$*0A0* !@2+ 8# \K_3E],'57"_CUHJC; M-I>BMRWA&5]=21JE4VSKRE;(2)/KE321-7 MXBYP\PBUD'1TTR&513*;N@'4>@9S>X=QQ[6.F/;EJ;K=8\4:1/&>3"U%U15& MVKY:FVFATEU7K>Q=%L>NG=3K[FAIP"R0FC:4I35(\]:"!B6 )I$9 V\LF !T M('0,X>TIDB]\]IG6\Q.ORN3@IEK>^2^NMIC];'4]Q?UBTXK[AXX:*H.KM#06 MW-1;0H2#;7VO:[3:G&V#9%#GJ>G:I:N4J-A$912/5F"JK#T\PJDF)"G 1#.A M%[=<7M,S,2VHM/5%IXZ2@O$#A;J;BOJ/0C+?R%K.K:O7 M[[?":ZHL)3';]2W'BANXQ,L2([Q&[I\JT\9Z9G735-KS: M9XSTS/)V8;T^H1:UL=1M1JL>XOCT\A>UV5I766-M:Z&T/I%2P+:6T=I[3Z]J7*YLZ^K-9 M4G7KBQ+%5\I0<0M*^&L83E*N8Y2G^< /;E+7O;VIF?AE:;6MSF99'6 M-V#V>WM^WU#-:WM2+WXP^3[&4GFE:U!Z=!^7\C*7]F11*&ZB(=/AZ_YOMYK*K>L;IU[ M/AZ_CB&8W_K-_V?\ S\-+ M=?7+P<>\S7X&W"A@,!@>DG'_ /Q65O\ MC_?-YGM>T_= MZ_1=_M_U<,V![ ^3.FWIYM@_'TZ]/Q/AP*9N[;NC."(.&ZYFBQFS@$% MTEC(KE*4QDERIF,*"Q0'M(;H8.N!58#K\/P>WK@,!@,!@,!@,#0?8/R#]S Q M_#_N^O?[657]C26!D' 8# 8# B-K_3:G_A='?L*3P)63VG_-C]PN!OP& P&! MQ+_I"W\B4_.#@6>M_P!8XC]KF_YT,"^X# 8# 8%N;_UQD/S#3]3/@7' 8# 8 M# H'OW[+^?4OSJF!7![ ^0,#7 T$V/'K3A.C MJM5:-&*MH>W611[:;4\8MGQI6P+FD/)+N2@X$D M[_F;J.O)SUG_ T\ C]G\;(F9GF+:K_ !7XGY&0+O:!0$.P/: M!PZ?!E9Y,>3V42;"(SLX'P C$=/Q4' Y766!6']GXOY Y M:HCUZ?!_R.N5O M[,HGDH5#=.\(?8_(S7T5ZH6Y41-WAZ_#^3F')[7Q*S-?2MJQC!U[?9WOB^#M M#X,QHF::<(06T#T5K/\ G;6R /L #*0$/SH9+7M2MYZK1K*^#[?Q3_GS87F9 MF-/1#3"# 8# ])./_P#BLK?]L?[YO,]KVG[O7Z+O]O\ JX9L#V!\F=-O3S:X M# 8# 8# 8# 8# 8# 8# 8# 8# 8# 8# 8# 8# 8# 8# 8# 8# 8# 8# 8&,M MU(R3G3VU&T-] MP<*JQ3ZI-[>E-E6!KIG9FQW]$V=MBH[0"2=2%/E-LO(X&+F/2<>+&K*"N'0Z M@X&2++$2->Y.']/R*V3LMMQEL?+/6C5W&?A%M2MEC:Y,\:K3M28TPROYY)>V MMJE8;?7D'IF0/"*I)'43*<$U0# [S<4KG;M?\?N;=JTJWQ>WH2&FG#QG6[!3Y"R. MFS=5HBBT*R,FAW#"D0<#('(%G9.)5AN>BM*[BVI"T+<7&[CA8+;,SNP[':YV MK6NZ\EJIJ*X['K%BG7\E*5:9NU/GUR.E4% 3!R!5TDRF)@>D_$6METORIY8\ M:JC8+A+:>IM4T-L>FU^XVJ>NSBCV'8D=<&-QB8>?L3N1ETX><&M-9 62SA0J M#A111,"E6$,#SLBYJY0U0UWSF9[*V'(;ZN7J";"T_9(%S=YU:DR.L"7C8^OV M&FS:]4=C64XF!AJBS=H"BU*[;N@5<@ITZX$)8W'8&A=%\8^6% VELBR[AY,: M&Y66_OJZML42DVC_)(M$4&0>75 _4 M$.YO%:K.-'O;:T[*KK_ %O),]GM$YMZ M[3KDO,GNCMNL9D"+1PV!-,$@%(IL#VN'V#\@_I<"0?31U\-(O'V0".CQ+_?7MZX&@71X( M]M%NP!\?D8\?N2N!O"Y.A_[R;H'RL6(?_P!4P-?IB\^"F7(/L#'L1_']Y#@< M@6UR(!_N/N'4?C8,P#K]G^J78&!'+%97*Z]9ZUFRM_"L[%4/'9M@!<2LY H( M)B#\X J;O]0Z] Z%'MP)06TK]O\ N4M7:(=>C%F @(E*(@/1^'40Z^W W?2= MP(_N5M(?*R;?=]X8'+])5Q_[V;*'V?)M/Z=' W!8ES?][=D[/C:M2_<>!UP- MX6!?][EA_%;-A_\ M@X&Q:=6.BJ08&<+WDE $3-VP 7J0W7KT=B/9@4$#+K) MP\80(>95(5DB!54V[<2*%[A1*8H'= 8 Z?& #@7CWTM_82<_H9H'W76!N"76 M'H/N69#Y4D '\4 ==,#?[U/_ &)E_P#J*7],X#WJ?^Q,O_U%+^F<#D+)G$ ' MW9)A]@R"?4.W^3#@6YL_,,C(F\C(=1(R#PO#+WB_,4#O?IW=Z=GP8%S\^;^Q M\C_U,OZ]@:^>/_8^0_ZF0/NK8#SAO]@2'^A#]>P'G#?[!D/]"'Z]@/.&_P!@ MR'^A#]>P*%Z\-WV ^3>$#SZ0!WBI=5!$BO9\Y03=F!6^\#A_]W2/9\ )$'[7 M1;I@:>\C_P!C9+_J!/UW XSRA@'MC)3V=>Q GZ^&5O7JITUXW\/RX(_?B(YL M!<\$;0=F;1[%L#"2/Y=JS0'H@G\\"-P^#Q^SL_&S#ABN*FFNDM M';?RZ3%^')1+R:GAJA[NDB]4E2F,*) Z$%)3O&_3_P")S%7JZ[3;EZ%ICYTS MZ)6ME*"6/9E\E*' $$P*8C=, $.G9T_1^P>F7%.K*=.WW5,"/;_T%+M_[9S7 MGFE;%Y@W]B9G_J*79[?B==O3 MJDRH #TB)CY!;(FZ#[/:+H.F!;%IHX=?ZC MSG7J/:#5M[>GP!YKV9@MSE'76.&O%;%9DX 8?P"B/LRK"Y M5)XP=AH2P]>O:(-6O3]EX%M5FSAV^X;)_0K;V].S_7>5O[,JWUZ9TYK>O/*? M#7K&;H(?ZS:C\'M_FS-?BUOGK6I/K @6M6/I\/\HM.P>O\ /F8P&3+I^)_+N4X)^&_1% Z].O0.H>W"J]&L:I>Z(5:U E* +!D!@ O4.Z8Q) -W3".!M M^DRW[U[3_037_;# ?29;]Z]I_H)K_MA@/I,M^]>T_P!!-?\ ;# ?29;]Z]I_ MH)K_ +88'IWQP>&?ZEKK@6;U@(GE""V?D2(X#N2CD.^)455B@4_P?.Z_'GM> MU?=Z?1=[MWU<>&C/ >P/DSIM^>;7 8# 8# 8# 8# 8# 8# 8# 8# 8# 8# 8 M# 8# 8# 8# 8# 8# 8# 8# 8# L5GK4%P1*8>@@/;@>>&IO2?X@ZK;;=CCU&9V%#[;83 M%65B=CV>?MC6DZWF6L&DMK^D&E9)TXAHQ)U -EBNB'!_WD42^-W4$@ ,D07I MU\7(:F;+I3ZK6>YM]MQ]9B;M9]@; N5SOSR,HZH.:*QB[Q-S#FQ5]"DOB@YB M_(KH&:N0\4!%01-@VES Z_>23.T4FQZS+7K?:K+<*K5-;7"05E+50:%6[!)/HJEU.<>+=5F MD>FB3NIIE+W2D* !MJ/IT\6*C3=DT0:7-V^"VQ5H:BW!;8EYN%\GCT:LG.O5 M*9"V&R2[V6KU:J;LP.(ULS51!JY*58HBH4H@%"GP"UG6::%4UE9+U49.:W5J MS<&P=AS%TN%TV5?3ZLDXYW%UR=N4U/\ OAY$N(N,+&@W<*+LT6:RP @8Q^N! M*8G@9QOA-U'WQ'5273N);=,;&8PBUNLSC7$1LRQ1YXN>V1$:V4D1IT;=Y=D< MQ5GZ30%!,G]Q?U7B*_8K79K/1Z37]E/ M3R&PH77U+G)-[7J7&7)RH87Z3%!(JI#F3[$Q[N!>]!\(] \:[*_M>KH"P(S; MFN-Z3%OK9=K7>%:?0FDD>7:T"B!:9633J%,;R1O%!BS B9A H#\U-, #ML/L M'Y!^Y@0&&'I?KW^UM4'_ +5DNN!/\!@,!@,"'6W].J/4?^_"-]@"';Y&4'X_ M9@2T@=.\ = Z&$/8/Q%^S@;^WXP^T/Y>!K@:" #[M=L%#]H_UM;=G>'^,#[.!?>@?9^V/Y> Z!]G[8_EX#H'V?MC^ M7@.@?9^V/Y> Z!]G[8_EX%K:CUE)/M'H4C$! >G;U(N(=/BZ=<"ZX# 8# 8% MKDA#Q(T!#J(R2'ZDO@73 TZ!]G[8_EX%,Z72:HJN'"J:+9!(RRZRR@)I))D M3'44.<>Z4A"AU$1[.S(M>F*DY+<-";UI7JGG#HC?;Y/[V*VA:G6/*4&*N$:^ MWV=,"T,%1-&,#=\?G-4Q^^'L#H(?!V=N!QJ*CWNGSNG7^/'X2]GWYOCZ8%K64Z"(?/[/\^/L'LS!;G+7M[4K>J< M#?-#O@)A( #WQ[.IR^WM^QE9Y(19N@]@_9^#_ .5\/3,:)0FRB'C5<.G_ 'U,DQ]OM\J]#K[? M\Y^/DL:2B!>P1 !Z]X/8(^Q0_P (FP-O0G\:'^A_Y[ ="?QH?Z'_ )[ ="?Q MH?Z'_GL!T)_&A_H?^>P/2+C^'35MQLX'_ %!7]3-@ M6>L#U@8?]K6OZF4?R<"_X# 8# 8%G:CTF)4OP>!''_%$K@/N!@7C 8# 8# M M$GU\:+^S)HAT^1!R;[H9%M8K\WVCJIRGVETZB'M$.OP=@YCIYTQK;1,Q/H4$ MK+,(2.=RLJ\;,(YB@HY>/':I46[=%,HF.HH;^V\GRL>GD+;VM,=*S/IF QQ[P M=?9T_+S,HH'!RB13XP*H/VR&REYF--$H_&G[T3'B _ZS2#V_9$!^WE.NPY#G M'O?!\?W0RHI%3#V^SL[?QNN5M,Q'!*VK*]WJ ].WI\ _#VYCZ["UK'$P]>SH M/_+^/,@@/PAW1#Y>^&1KJJB2"G2;G.O3M;0P_#_TAR'Y&0*M M4_>[?L]/QN@_"@4'I]OI^)VYK^99BU M4*AQ .G9]]^7]G*S,VG64+8K\/YH?R9[7M/W>OT7?[?]7#-@>P/DSIMZ>;7 M 8# 8# 8# 8# 8# 8# 8# 8# 8# 8# 8# 8# 8# 8# 8# 8# 8# 8# 8# 8# M 8# 8# 8# 8# 8&@^P?D'[F!C^'_ '?7O]K*K^QI+ R#@,!@,!@0ZW?IU0_P MQC?V#*8$N)[3_FQ^X7 WX# 8# X7/\SK_P A5_.&P+-5^@P$,(?#&->T/A_0 MRX%_P& P& P+,T$!F9CV"((Q8?9#JFZ'\3K@7G 8# TZA\88GAS#J'QAB./( M6.7.4J\1\[H(RZ!1^=TZ]6SGL_'R.,<_91..)CS/2PEL/D PH]L5IL?3K5=9 MU"+;RSQO7$&RR;%N[5,DU*Y455(*1EA*(]H=A>W.1O.[?9LL8Z5FWP?^DN7F M[C.')Y<1,S^7J=?=L;(V)MVI+4UEJ"P0#*4E(91W(S$K')E28,Y)N[=%4:$[ M5?$12$.Z(B ^SIG&W>_W.]_E>7>M=?7^R'/S[W-N+>7T7B)GGQT_0RL0J;5! M)!%)))))))-)-(I2IIIIIE(0I2$ ")]T"].A0 ,V-KLL>#%I>T3:9U9J[:,< M<^,\7$HN/0O4.H]G;\/4?ES:F8I[,PR1:U?FQ$Z*4ZP][[?VA_&'*:QXK*)= M4/#7'L[$E/SAOA^ 8G31,(_%JC[GC.@>UFC[ Z]1$!^'X MWLZ]1[/L9&L)4"JINWV_"'P]N4O,3' UB.:W*J"/4>Z(]/L?D_#F-'57QA;5 M3=OMZ=H]G7V>SLS'/-@M[4Z*03B)^TP].O;V]GWP=/APJB2)OZN3G4?]:0?M M'X?!==?Q<"K4-T#[[^*'X?ES7O[4HE0JF[?OOQ_@Z?EYBO[,JSR4*INO>Z#\ M0]@_)U',#$MRAA^=U$?;U[1^S[?M8% L;L'H/P?'\/7M_%PB>2'V3].J_P#A M>P_8LCDJ)0;[TORJ?JAL#9@,!@,#TDX__P"*RM_VQ_OF\SVO:?N]?HN_V_ZN M&; ]@?)G3;T\VN P& P& P& P& P& P& P& P& P& P& P& P& P& P& P& MP& P& P& P& P& P& P& P& P& P-!]@_(/W,#'\/^[Z]_M95?V-)8&0O8/L[![1$>T M [,KUTF>F4ZQI\[DXSJE+W>GM]O7L$ Z"!>WY0$>F:VXW56)JUT7K3:QR\B_$?.L$E%#J+,NG\L "/41[HAT'LSS^3NV7 M+DFN/V?'T2X6Z[G?SYQ88^9&G'XO!QTBO62.E[A;KK)1LI;+D^:*O7$,FX1C MF<>P:@BU9,DW1C*)IE4#O" " =O7(I6V2_FW]K75CI6V7)YEO:UU9 .IU#L. M81Z_Q7:'P_'\.;;;4IU!Z#\X/QORLQ7YIA3'4'H': >P?QOLAE!1&5$1Z]X/ MAZA[1^QT^/ HUSF\!<1'L\,_YPWV,"R12H^YHOH/^L4/L? /V P.10Q@$![P M=G7V?9_$^#->5E$JJ(=1Z^P.GY.&++[/QKT1*'R?.* X$/;F'W[.@8?]:P?Q_\ 27?7[F!7J&#H M/;[?R.G7-?)[2LJ%4P#\/M#[F8[>S*+P_8LCDJ)0;[TORJ?JAL#9@,!@,#TDX__ M .*RM_VQ_OF\SVO:?N]?HN_V_P"KAFP/8'R9TV]/-K@,!@,!@,!@,!@,!@,! M@,!@,!@,!@,!@,!@,!@,!@,!@,!@,!@,!@,!@,!@,!@,!@,!@,!@,!@,#0?8 M/R#]S Q_#_N^O?[657]C26!D' 8# 8# A=Q'HM3OLW2+#[;&5P)B3VG_ #8_ M<+@;\!@,!@<#K^9G'\@5_4S8%DJ7SJU!&^$8QKV?_1A@2+ 8&@"/Q=N1:=.2 M6@FZ?\O$SI'%69BO-IWP_P P_P#(R.J/6CKIXK R5_J[/=.@]&\2/P^TJ3SL M[ ')FF:L=5HB*2R32\1%O1*XKRC)L(@Y>,6P@( (.':2)B]2 8 ,50Q1*8>O ML^+,-]SAQ1KEM$0KK6OMS$0QELO==*UC6W%BE9!&3$JJ+-A#0JZ#^8F9-TH" M;6.C6B*AC*+K#U]O0H=.TSOI=Y5P!NWMZ!V9S[=]SVXXL59QSRF9GC'R.=;NN M?7YF..GX9_8CIMCV&021+[1,\(Y*BHH8 _C.T? M9F&.X;K/;R[4BD3Z8_Q1'<-QN)\JU(K6?3'J^%&%M<6NTNW4SL7:5NE9ATIW M00J4DXK-?:,R!T(U:QZ0=\JG7M.81ZCFOEVM\TZVR6UE@S[2^>=9RVB?5$)! M 4R$HD>PB(([\R+NS'E'+B2>'D'BKYPU5*LX.X6*!C*'+V=1Z^W-C;XL>WPQ MBTZIC7C/">/P,F#;4PXHQSK:T?O3S3T5P^< =0#M#VC^5F?KT]#/%8B-(Y.$ MRO0/OO;V=HB'W<=O\ F'*S.LZBG,?KU#J;L'['P9 I3"'W MO>]OQ@'P?8#[.!1.E !!8.H]!3-V_*'3X.OQY6UNE*QPYP&%BA$3!_** ]@_ M&41_)RGF3X&CG44Z=/G#V=?ARC%YL^"@.?M$.O7J'QY$SHI:\VC25"H?J'7I M[>SV_+D=2JC45 2A\@!]KY93H8.INO:7\^'Q96TZ1JB9TC5%FZG>GYT MZ?S+"!_]0[RGF3X*]J>"LW4!U/9U#X\QS?6-$3 M;7@H53% >SM_%^#X,HJMRJG3LZ?#\?RX5F=%+UR=#J1FR?IU7_PO8?L61PJE M!OO2_*I^J&P-F P& P/23C__ (K*W_;'^^;S/:]I^[U^B[_;_JX9L#V!\F=- MO3S:X# 8# 8# 8# 8# 8# 8# 8# 8# 8# 8# 8# 8# 8# 8# 8# 8# 8# 8# M 8# 8# 8# 8# 8# 8# T'V#\@_A1Z#T'I]]V" ?B"(=]QVG;XK]KMIU:Z>GEIK^EBV;Y\:#;,RFJLM.WN=_M<1PF9^+_%S[>\O::QPMKQ\&,%MV\.#6&=4; 1?RAP8QZB::"B@F$.ABE !]HYH9.]=PWGS<'S M:3R^#TC3XD3::%CK$XE+%MB=DKQ<9Z25E)%Y'24I! M0Z *%*F@W81#=4 3033)TZAV!\HYKX>U;[)DG+OK3.&8XK'/"O-M%<1[1$1'X MQ !$?E$>T/U]H_GL# MC,J C\'L^3[N$J<3AU'V^T?B_+P.$50'XO9\0]?Q,(6]PH44U^OL\$X_"'L[ MO3[.8[^A,(]$+?U%BNG^P&H^SKVBF'7,:56P>GW/EZAE;@AT[/9V!\65%N5'VC\'>Z_=' HE#EZ^SX2"/M# MV'*'Q^S*7]E6W)%&*G>G[#T_B6T%^.@[^/X,P,:ZG5 $!^ 1^Z/3,%_:5E; M%3F[>W^)'X ^SE!0',/4>W^) ?@^, ^Y@41S"(CU'X1^Z.3"EN;9A"-63].J M_P#A>P_8LC@2@WWI?E4_5#8&S 8# 8'I)Q__ ,5E;_MC_?-YGM>T_=Z_1=_M M_P!7#-@>P/DSIMZ>;7 8# 8# 8# 8# 8# 8# 8# 8# 8# 8# 8# 8# 8# 8# M 8# 8# 8# 8# 8# 8# 8# 8# 8# IW*B**1UG!R)HI$.=4ZI@*B1,H 8YE3' M_0R)E O4QC=A0#KV8'133OJ1<1-[[9M>FM>[.4G7J >T1$>@CT [1[ P,?PXA]/KSVE[8ZJ!V].O\SR0?*'41[.OMQKI MZ8A$Q?\ =F$^[W^>)]K(ZO7"/YGC!WOLAD=./Q_.:9/&&TP]0[3 '3,.6*Q$ M=-KQ]&8_/PE:/,CTU;0+U#J!NP?L9A__ "9OEC^%/5D_Y6OB].SLZ^SX/R\M MUY?1ARS'CK7CZ^?I1TWYZU0JXJ"9>F 'M^FL:(=>SKW8Z7$?:(=0Z9DQVR3, MZX,O"->=.'KGC_BM6L1/\VT::T/9 MU$0R:VF)U\B_RU_:K/E3&D?.]7BIP* ]0 B@B'8/:3L'[.9>NW^A/RQ_$Q]& M/_2CY8_:UZ$#L,"P#\0=W\H76>,88T^&/XG$X,F5NN? M]%#NH+&$3=!* %3,(B8 +UZ 9/3?_W+6C'Z9UCA'IDBM*3UVQ16L<9G6.$> M/.6/V^PJ)2J7"O[ASKUS4S[K9 M8==-Q7ICE.L<8\=--6'+W#9UF;TM'1S^)@NT\^N)537%JZW+79=X!@+Y6J)O M[4J!A]G>"":/4NZ(=O7O]!#.5?WC[3@GIRYJWF?3$3^QI3WWM_\ Q?FE#1]2 M3BZ8IA:3]TE1#L*G&:[M*HJ&]G<(!F*?;_\ *_%S'_=/9)C2M^/HX2B>^]OB M)TM.OP2L$GZA-/=M')*!J'=-ODSME2QGCT9[#QJ[\2"#9-X\?'[S=N*O3OFZ M=A>NDTK6VNC&>H*-+,F$U=]E(M979VRY-2SW M!5\@D_+%>*=4L576AUBK$3:Q#,P$ I.@ (]/8 9K[+!>][[R_M9=)_3^US=M MAR7RY,MXG6VGZV:4V$8DH4Z4;&(JD[2G(Q:H&3'K]\D9%N10#?9ZYT/*^!N> M1/A^AHS4'WS+]1$?Y5B3B/\ G1(X+WA#X/G#\N8^N\<&Q&'@O/B"/L-U'Y/@ M^UEZ9,FJT8^GBY"K& .@B/M^(,R>;=9KXX_9^T&/-R&D'CC]G[08\W(:0>./ MV?M!CS;D17%,6B98[Y+ZL5 M\LXYTA3BJ("(]OMROF74^T7\%.HJ(CT^4>WL_''IVY'F78O-R+>NJ8$U>O\ MTLX]G0W9W1$?9V]F.NYYN19(-0/<,/WAZ"$>U*("'\:GW?B[0[,>9<\S(JC! MT, C\'7X0^$/B#,?FSX+>9D4HF[IAZ?"7H/40#X1^/'FSX'FY%(JH/;V>WXN MWL#Y!Z![,>;/@>9E4*BAQZ=H!U^ 3$ ?DZ=0',,Y;:^RQSGO$Z2H3*G\0OYH M ^ /XH.G;^+D6O6T:9HTHQY,]YKP1)H?K/V'KT /+00!U[/8S<%'IU'^.#,? M3LO%K^;D7)13H'0 ZA]@!$/C^#,5J[.+--GZ_P OB//R'3[( M?C?EXTV?K_+XCS\B-V0H^-5NP>VWL #L]O5H_$/QCA]O&FS\9_+XCS\G@DYP MZ 4!'H/4_P".<1#X?B''_9^,_E\1Y^3P;.SXP_&_+QIL_7^7Q'GY#L^,/QOR M\:;/U_E\1Y^0[/C#\;\O&FS]?Y?$>?D:=0^/\;K]S&FS]?Y?$>?D>D?'\Q0U M962B( /]4PZ#V=?ZINA[/C^^#V9[7M73]GKT^STQI\#TFUF9PTF>82.R7*I%H"HHDF"T@0P MHD[QBAWC]H@': ?(+HR9G9R]\B^.O%-385YI^Q-%;0J:VFMPZX.;L3->2U[;IZ4UI'P.J; >4CXX#69D^J6E^V[FN"D5F+1,6G6==8GA:&#E^''J.+H" MB/J@2B(B ?H[;CIKY)8!#IU[IAD#]@_9SS_]K^^']4Q:_0O_ !N5^#^]']0I M_EO_ !+;_ F]1W__ *I6?_U?->?TYF+^U??7^JXO^GD_C/P?WH_J%?\ +?\ MC;3\)?4>,0Q0]52TE[Q1#J7C[KPANWX0.#SO%$/L9,>ZGOI/">\17Z%;Q\NM MY1/9O>C^H4_RW_C6L>"7J.C[/5=O ?&'X$:6;M^$?FR*8 'V.F/[3]\_ZUD^ M2_\ $?@WO/\ U"G^6_\ &WDX*>HT'4#^JO=S]0$.S2M1*/XTKV?B9']F>]4\ M9[YN]?5:VGQ'X-[S_P!0I_EO_&M*WI[^H(\4;*/O50V$X%HZ*^;A^"R$*5-V M1-1)-8H%G2]T2)K'#H'9\[,E/<_WJIR[[O.,:>U*OX%[PVG^;OJ37Z-N?^9= M2<"/4"+W>_ZI.PU!#[X?P8Q).O;V=A9_IUZ9/]G^]/\ 7-Y_FE?\![Y_YM=? M@M_$IS>GYSV46454]439H]\W>[J='31*'8 ?-32LY$B!V>PI0#-FGNEW^*Q% M^];^;Z<=,DZ?H9Z]E[M%=+;JLV^C;]JI1X!<[B?IGJ>;.4^P-,* #^*%E*8/ MQ!RW]I=\_K/-8F)^*=9<'_P"SUYOF.8Y_4UVN83'$ MP@%?=E)T]O0I M70F3_:???ZUW#_ *D_L4_MWN'_ )V?_-*J)Z?/-4O43^I7 MM93J'3YT$] /QK5F6GN?O+UUW/=NZ6R^,9HB/5PFDI_M[?\ +[=G^65(IZX/8LO3@PWZ9G6>J:SQ^*L.A7L_;HC2:?H_8ER'%CDBW$!2WQJ= 0-W MNK?0JR __5["('V@#,O]L=ACC7#Q^+]BWX1VS_3G\W[%S+QKY,!V&Y :V/[> MH_@5?E_%Z?A&/]W,E>R;*>.:O5=&3MN"]M:Q$-Y>-7)$.@#OK6H].WK^!1WV MB(=!^;^$'NA\OPYE_#XCA68BLG1%:Q$3'/UJ@G'#D:3V[WUN/R:7= M 'VOI^./P^?&OR*_9O7#B3XTNO!.\(V*X =./.Z8&Q3 0"A]/NP M.INN7^P5TYK^1'BJPXY\AP]F\M]^'/7/>]O7\#CSIU'['T^]F/L=?5\B9VWP \=>1@AT M_#IKF]]:]O\=I5T;Y>@CL#*SL:VYR M?8XGVIC5PFXUS_\ B!E?P^GB1LJ*'>(G1A]H_#^$P,? MAM/5\A]FJI%.('+@_P![R.KX>GQ>S:I0'I\@9CGM<3.NL?(P6V%9 MM,Z\Y41^'/+\1 0Y0::#YQ1'KQOD![ $!'_^+'MZ!V8CM.&TZ9=)IX*QV^/3 M*T$X3\PTWCQ\7E1IH5GJ31);O<;7YB@#(BB:7<#\+/9U!4>N6_!MA_P_H_8M M^'T\6JG"SF:?[WE9I0H? '\&9^/0!#M[?PMAE+=DV,SK%?T?L6C95CA$K>IP MBYKF^]Y;:2+V=G7C#(B ?%V?AB[0Q^";/P_+Y"=E68TF5&;@US<$>H+;_ &>;O\ PN]'?^JU(?\ ICQ^";+P/P^GB?P& M>;O_ N]'?\ JMR'_ICQ^";+P/P^GBH7O KFL_-'G7Y?:4*:->(/VYD^+\B M^9;IG(03_P#CC[2&[_;C\$V7@?A]/%7CP:YN>T.76C@$>TP?P7) 0[W=* ]W MKN/L 1#KC\$V7@C\/IXM/X#/-W_A=Z._]5J0_P#3'C\$V7@G\/IXG\!GF[_P MN]'?^JU(?^F/'X)LO _#Z>)_ 9YN_P#"[T=_ZK4A_P"F/'X)LO _#Z>+3^ S MS=_X7FCO_5;D ^YN/'X)LO _#Z>+T*X\:[V5K/6454-KWJL;&MD6_ECA9JG2 MW%!B%HQX]%VP:!77%ALYTG3,%#%46\T(+#T$"D]F=#;;>-M7HK[/*/@;./#T M5BNO)G?-AG,!@,!@,!@,!@,!@,!@,!@,!@,!@,!@,!@,!@,!@,!@,!@,!@,! M@,!@,!@,!@,!@,!@,!@,#8=,JA1*8.H" A\G4.GR8'2G?'*'CWQ=VCK:E3$2 MDXW)R>OU&J#.(J<&DI895%_('K,?>+[*I-BIM*G6S%\L1RZ5$YU3%;H%$P] M"3;-Y5ZJTGL6RTZ]=:[#4[3JF\;[?A2;A P,0[N+:DUV&>LV15I>1M5MEA<> M0111.=;RQREZF$ P(E7^M(#%I2JMJK#)W#5:2=12T@T2"1;M3& $Q,0!"\Z3 M]0^@;;LD?$6/7&S-(PEPU79-X:IN&UV$%%0&S-3U%5I](K7'*QZEK[;2NF8*)K=-=.;7 MLZU+&K*$*^IT&NJW60*S SHXD1#K@9JXW21"DU6YU_"1]FB3HR=>DIB!F8V7K\J@X17;N#=.\)#E*8 MO:'9O 8# 8# T,/0HB "(@ B !TZB/3L .O0.HC@=6=6\NM5;FW;M'2&NG,G M/RVHH>.?VNU)L%4:@I*O)N1@7M;A9)')6N85<&275.FU;MV*ZBIR@4.H8]#G97$6$O$26IMFQVY8G8]=U7^ M LR%?=W*1M-LKKBX03F/E6DTK6SUQQ5&:SY1^=R1-!)$P' !Z=0KIOGKIRJZ M.DMUVYM:*TK#V2S4.2UB^BTW.PT=C5!0R=@I2<;&.'[)R[C@3%8[I-<6?DC MOW^Z(=0RCO+DS0>/NIF>V;V=X+*6&!;P-2]7FM(5C=\;!6$8FZR\+"5FNND&[2R/7]@MA:G&-U6 MBROAM'2BXBX.DH('31*(& !# N](Y$T/8FW+SI^J*O9.7UY#MW]DGDFQB5PD MD:7<0[V C7JP)FE)"*=M#E=&2 R2!_F"83 ( &)G?,^+43?*574VR;RG$Q5K MM,PXKK:&(PCJ34[')UE6R!(RDFQ:OU)EU#.5F3)$3.%&Z0F$ #IU#DF^;NOH M]122A:E>K;0X2#I-BOVPX*.8! :_C-A(-W=AY*<>A&-#J1%98,(I.7;!-22HD;D?3+) M0%&S9,QUA2$%# !3%$0L-)Y-%V#L"8IU8U1L9] 05QLE*D]E 2L%IC>1JJRS M.7=M6RM5BL52 9*/I)!K8I]O7_I9-J]TK.&J\>_ M7*B=PLN=Q4 #PU9@365K5 M8.,=-4 6DGDY9Y-18K!!!,YEC-S% !,(8$)AN:5(L'%F&Y5Q-7M)ZO9W32,K M%.?H-X^XR\Q+7L-?P429DH*QJG<]WC(=A3[O.Z\C9Z7L+<\:A++62MLW4;5I%Q&N7S5-) M\BU,;]#ZE 0K=*>H3K_;MGAX6:UWLG3D'>-9V7P I*AZE&A+MHS>'(FOM[C(ZTTUL= M;6+%RVKRX3VTK$J%90KWX/:\Y.VD)!M;Y:U-6<498$?-]X%PZ(&*; SIQWY$ MR&\E;S#V/2^TM(W#7S^&;S5H:_C)QHUZ8.\0_=*? Z?:;T+N9OK'@;J:Y:\L$1!:PVIN'?6V"JIQZZ3&3I5CO4EJB MK.Q2D%DG$C:)>Z(/T2E[Z0@R$YA(< Z!@FFUKDERJV]?K+RHXP\B:+;IVG[J MU/QO8.&] 2X[<::K=*I/5Y&_33N*O+VPVW:-U:+)I/I06"A6+=?RC9(I/$4$ M,T\9:%OO86WN(9=I<=;/IRM\->-U[U/>Y>YN:[(0&RKU;8"H:^)'ZV+&24BK M8*82)J2\BH^=(-2G3=II"F)^\ !F:#@^1.CJCS(MFNM(EOF[IFX:OL MW*:R--6WW1NB-H[#K-HU5J_;TPC/;61LC:MC&[/N=B>C-6B291-MF4&QXYF[ ME':J22!C 5$IP)@>IV P& P&!M, B4>GM^+L[?C#M[ [P=F!YR;3H^VZGN7D MKL75>NY)^,CP_B*;KT0!TV'S<$ MW7 NNUN/DW"\9-#ZOU_4RSL]KFY\;47QF:#,D@$12KM7)VXRJCMPLW/Y8%FK MAXJ ''JH8P]TP^T(9L1QR3UR'+7>>L]+2^PMM7:_TG5NFZVLG&K^ZM<4V ;M M0V(X9NY:.0?0J5AE9613; X15=* BF8" 8QL#!5)UOLJK1>K]R0^A^0=DV+K M3?+O8^\EMG(TEEM'=AKSKF9I4W:Z5%P]LDH!)I3"O&R+&'!=L1%DD*20B;J< MP9V@=/;0F^*'+)],Z[>0NQ]]V/>&PJ1KQ^:+UQ4JXA]"Q>NZUJ">II9B2B9 MF1&,/H>F>OX^Q1-+J,;;7K23L M["MPS.>D(Y@:+CW4HV8))/5FC RSHS1$ZY>A4A4-W0#[X<"9X# 8# 8%,[:M MG:)DG35!VGWDU01<(I+)BJ@H5=N?N+%.3Q$ER%,0>G4I@ 0[0P.@&L=7;%]R M\4J3:*O*Q<11+3L[9MZ4<>7.W:S4/+V!+7L:Y61=*^(X?N;.$@F4.\40;@8> MAB] "8;%K&Q*]MC;E_H=%>2Z9^,"EW/7835O&NO:HVW,:%A-;0Q=M7#4Z=:6M6P)0A1"1U MW'2$U881U78B8>BJO*O4R"Y525\)(Q0,<1"VW?7VVF,+O[6-%T1;2P/)Z%UF MI0WZ!Z\U@M4HM:O 4RQ5S8H!*G4A355A$@LB#4'I')>I2&[V!W-M^OYW\-'& MF?A($7,-4&NS&]RG6I&[=%NL_H49"P2\EU,F]E+U3]ZVV[;1W(QM*TA2+CKZ1>SKN58QDHO,.9BUFOX/ MVI@C73)(L2].Z40Z]!* AU 0'H(?" @ @/QX&[ 8# 8# ZB M:H&6>I M QL-LFY)ZAV$/U(0XD(8<#J5JW2.WRZ\X5ZOMU#GHF#H^Y=O[LVN5462Z$;] M$+1>IS5]?= F\6([;M#)X@0O4 !J)C&+T'H'7ZGPO(GE!N6WV/E)QDY$4 MZ=E8';NL..L8NQH27'[CG6;C69VO!L*QO(N[+V.W;*N$>HFFZDA9'38-E_*M MDB"*B@AE+B]1>0%XVEQ$C=I<>[7J2N<-N/\ ?-:WJQ71Q67T#L>^6:%K.OV+ M'6R55O.MZJ[VC0:)%ZA=R,-6+$R>I?1IY/LZH_8QZQS-12/%X=ZV)J_1VRYGST\SN$# R*.R[ZS@ LEJ1ID7:'K MUF@#=-V8'ZS([LQ2B< $/4G 8# 8# 8# 8# 8# 8# 8# 8# 8# 8# 8# 8# M8# 8# 8# 8# 8# 8# 8# 8# 8# 8# 8# 8# 8# 8# 8# 8# 8# 8# 8# 8&% M=W\A-4<=*]&6G;<_(5Z$F99.#CG4?5;7:U%I-5%1=-NHTJ4)-NVI#IICT55( MFEUZ!WNH@&!C"D\Z>+VR-=&VM1ME$L='#9T'IHLJUKEI:+K;-L4S&P$946\5 M*0S"57DSRDJDDH!$1(B('\0Q?#/T#,%0WGJ>_;"V-JRE7:'M%ZU&6NALB$AE MC/1J+BU-W;N$82KU,@QY))PT9**';D5,L@7IXA2"( (=:)WU+^%=;6B49?>L*;6I.RQ*[=F_DE&S9T!/$3.9, M0/@9 M?.+BU2=L1NE+)MF(8WZ2=56.%LE&S[^OQ,K>T3.:1#V2Y1\4ZJ-9EK M>W+XDVI4=O,M"&N\*;;SZFR>P0HJ3CQYEG3XEZ MSCW;7&+>5^>:SU?M*.LUO;I3[ MF/:$B+#'1UI9520"*L[^D3\K$LH*ZL:])CX#Q6+ P& P& M P.J^V.:G&[1MADZOM._KU*4AFS!W*'=5"ZO8IBA)IIJLC+3T77GL(!ETUB= M"@X$W>,!>G>[,#)YMX:O3DY*+<6IDR/"Z\B]J3;V1(O&Q<)1II1TG%3,O(OT MVS6.*^\@N8B:IBJ@5(PB4.F!1I;_ -4.-9U3<#2TI/->WAY76-3GVS&14).. M+7+I0=?*R:>5!Z'*1!T@R=)F M(*Z9C(F[HB4X@'7 TUGM?7^XZV>WZTLK&VUDDW-UX)F,\4S%:5KK]6,ET&RR MB:97235Z@8GBI]Y(_3J4Q@[<#(F P& P&!0R,BTBF+V2?',DSCF;E^[4(FHL M9-JT1.NNP $<#K+KOFGQOVI?(C65+OKE[>IZ-E)B( MKLE3[M77KZ+A4#.)5^B:PUZ+0%HQ(40.IW^YW^A0$3"4!"5_PH-&%A]<3:]^ MC&C3;MR5H.M$':3MO)W.SHRLA#*,X2)40"1&#<$2@H)P(8HB&N MT.3FD],R;Z'V1W%QKQM'-ZW:7%R4OK-N9X^IXT M-&&/<4Y]@P(+E=$[(OA-OT4P@00' F4CRFX_1.F6/(.0VC6FNH)1!DM&7-5= M8C215D)(L,TCV;$R(2J\NI+'!N9F"'F4U0$#D+W3= L^X>8''S0LY!UG:%Y6 M@K#8X!6TQ$+'U2X6F27KR+HK$TNLUJD!-JLF0O#>$!UP3ZG 0^# [$Q4FRFH MR/F(U87$=*L6DDP<"DL@*[-\W3=-5A1<)I+I"H@L4>ZW7OK5_'FJMKKMF>?5ZN.Y9M"(/6%9M%K7-(NTUE4$AC*E#3DH5,R:! MA%04?#+T[3!U# Q!2^>G%78>O+EM*E[03G:7K^ZP.N+=(I5BWLG[-*1<+ M#556(DX%C++S+F3F6R1DDD3BB94/$[H=>@9H@-Y:HM6T;II>M7:'GMFZZ@X" MQ7FJQ2IWKNK1EI2)V"IB-S*^.5,O?,0I3%$0ZWV_U)>&M% M5\"R;=(W52=VU*2)'U*ZSHU^+HUH>4NT6JS#!5Z2"N4R,LT>LU]ZO? 9*G2, M*:ABE,(!+KSSOXH:YO5;UU:]OPK2QV=E4))L=C'SLW7XB/V"N5M0GULM<-%O MZU3VET7.!8U63=-2.NH&*/=,4PAEZ3WOJ6(VW4]$/KO#$V]=X&PVFN4))87, M^[KM63;JS,RY;MBJDC6"!71 (HY,D"QC=$^\(" !B> YS<6[/NDV@(7:<>[V M6:Q3U-8L1B; C7YF[55B>2M%*@;FM%)U&;MM>8I'4=L&KU5PD"9P$HF(<"AV MR W7V /P^WL[0'ITZ>W W8# 8# 8# 8# 8# 8# 8# 8# 8# 8# 8# 8# 8# M8# 8# 8# 8# 8# 8# 8# 8# 8# 8# 8# 8# 8# 8# 8# 8'4SG/L^[:@XJ;C MNFLVLD[V5]&R5C7@13)U(.F=WO$BRIM8F#-6::JQVL#+SB3Y8>Z)2I-S";H M#@=4(O0,-KV]< .(U9BG+RHZ(6P/4@EM(:R/6(UGH+2[NEP56K\D+:P[ M,NOT^CT7H+%1=+V&??6R?;&>+G467*00!02E* @'5[D/?M/:G+$>F^T63TA5 MW>D]907,KDTOK*ZV6PWBL-88>NI=>9/W1GLH^5,WAF#XY2 =R M8H%"EVD[@JY3>;W$QC3[0[VWR5Y*:)N7&F%1IEG?)["U>^C=))U.T,;'[L]T MLHS7T507Z4@9VY:KQI&G50@"L3%V+![5^/S4M?@'*C%;P2/8I]=$I)\B02"BL!R M]XIP]H=?]0)#-ZUX':PGX>1:U2D5*^[]V,S=PCY-LTBM=$FH*HQK^/.T$R9W M4_9_,(- #Q#>2 "D$H!@=<$]B5?F$TNK>JHNJ I1]/[HHO$+C)%T>T0,\=S( MU1]'3MWOLPYKS:MQ$O/0#0Z$1"MW0%;MEA.H91P8"@';'3$MKWDWNJD_1JL2 MDOK>G<-AU7M<9BN6"M1K"=L\[7#-]5OAE&LOV& 6FC:Y73TLA9Q]Y1-+D5HYPG'GGF+< MC!-8I.GE%U%$S=[H.!F#TUXZUP.DKM6['KECK*(@-X[79U:$CI19\U3BQN#X MQX]N@YCHT[:.AE4RM6RH 9)XB4%B#T'M#T;P& P& P.%4I3"4HAU[W4!]GL# MH(]>OP!@>2JWV1F;3QTT/%O(I\I(5RI55\G1(%.'C/+E< M()7'8LLK*NEDNI7"":)A-W4PP)-O/CI3*%5^%#Z/IC.3OVN]P\;M:J7%)@J^ MFV%7CGKQU.ID7(51.,C9*9,HZ>J$*D"RA@%4PATP,6[3WA7-/M.1O*ZW:R>; M.L,[R(K>IN/\!(5Z66:Q3_3\(]K$3<7R[2)D)&M5F.M,G.OW$DDV46\J'5$# M'.3 PCKFS:]U]=]!()"LGHME#'\8!7.514X %^G-.05Z]-[;NR;%JUP[F5]F[WW'HJ M,G:X\&RUN#V3ME%Q"3T=5%BJ&C)>8@" Y1 R *H(N.\4$Q.? O/-=_KZH[UN MUTEML\M=*[C-Q7JT'H]YJN.>_0'8UC83L]*Q=-A35^'FGEJM06U=JE)0TEY9 MHHV<)G >@&,4/7_1SV^R6F]6R.U&A(_9S_7]0>;$CTTB(%8W9S 1Z]G:&02 M$D%F\PHL50A.I"J (!V!@94P& P& P.M_+_:%GTOQCW?L^DQ+V5O99D:Y 22Q;MM.2N^TY-1=Z_11=KSUEF9ITU M*?O'6621.4 *5, # Z8[JV30^/\ 4M<\%V'@:4NFS..=8_A>\LW^K[A;):*I M%O6E92S:[IBU=K,V>S;)M4G9IA1F9\J,="M7!U%.JXD( 6_;3BCZZH7/SC;! M56WRWJ(>C]CT?5*+SUX>WZ HS-C>[KKK?;+:U_81[IY(3;V!UAK^"A&U@L8 ML5)HU\CW62 G22$X',0G?,(X'F/P]:["UMLGC#J6,V+NBR;YK'*3;S#?G'"Z MT@BNHM=ZC>26P9=YM:"RYY11NH AWB@'U D$!$1 M >OR]O0#=#!T-_&B&!OP& P& P& P& P& P& P& P& P& P& P& P& P& P& M P& P& P& P& P& P& P& P& P& P& P& P& P& P& P-IB%/T Q0, " ]H= M?8(&#\< P.,4$1."@IE[Y0[H&Z=! O9T+V? 7IU /@'M#MP-PHI"/4R9##\8 ME ?9TZ=>O7J(=/;@;?+H#WA%%,1/W>\)B%,(]WIW>HB CT+T[/BP-?!2ZE'P MR]X@&*0PAU,0I@*!BD,/SB%,!0Z@'0!Z8&H(I@(&[H=X"]P#=1$>[\[YO41Z MB ]X>OQC@"I)%,8Y4R O<#KTZ=1[1Z=.GM'J/;\/QX&I4TRAT*4 #IT[H=A>T1,(]W[W MJ)AZB/M$<#:9!$W3JD0>@= 'NAU .WH!1Z=0 .OP8&O@HA[$DP'H(=0(4! ! M]H (!V=>N!J":8"(E(4HB83CW0 O4X].IC=.G>,/3M$?;@:@0@>PH=OM^S[> MT?C$>O:/M' VF12-TZD*/=$1#X/OOO@Z![0-\(>P<#DP& P& P-! ![1]H ( M![?AZ=?Q>S X_!2Z=WPR=T! P%[H=T# (& P%]@& P /7V]0ZX&_N%'VE*/S MN][ ^^#M WL^^Z_#@;?!1$ 4DQ #"8 $A1 #";O"8 Z= ,)NT1^/MP-GEFX MAT%%,2CV"42@)![>HB)/O1$1[1$0ZB(!\08&_P ),.OS"]!#NB'0.@EZ 7H( M>P0[H 'R!TP-!12$ 4R#T-WPZE 1 X B(D-X1.\F(BF/=#JGU H&!,?:F4P% ! .@"'MP-?"3#H/= M#J4.A1[>I0$>H]!Z]0Z_#\> !)(#"<$R <2E*)^X7O"4O:4HFZ=1 HAV!\&! MO H /4 Z?YOB]GP8&N P& P& P& P& P& P& P& P& P& P& P& P& P& P& M P& P& P& P& P& P& P& P& P& P& P& P& P& P& P& P& P& P& P& P& M P& P& P& P& P& P& P& P& P& P& P& P& P& P& P& P& P& P& P& P& M P& P& P& P& P& P& P& P& P& P& P& P& P& P& P& P& P& P& P& P& M P& P& P& P& P& P& P& P& P& P& P& P& P& P& P& P& P& P& P& P& M P& P& P& P& P& P& P& P& P& P& P& P& P& P& P& P& P& P& P& P& M P& P& P& P& P& P& P& P& P& P& P& P& P& P& P& P& P& P& P& P& M P& P& P& P& P& P& P& P& P& P& P& P& P& P& P& P& P& P& P& P& M P& P& P& P& P& P& P& P& P& P& P& P& P& P& P& P& P& P& P& P& M P& P& P/,*]S&[*+:N9CACR-VG+L-"\;HK;U'@)>!THI'+6BW5GD Z%I-*L M-3QDF_AX)YK^,58)%=(* =,X.%5R',7 D+GFU>*VNUU]:=2QA=ON[-6(&.90 MEDN]UJ+F(G]2OML'L$F]HNH9RZ(2$[*? M7:$!5*57Z]/6!I,O4H&UN4;<=:U,&#=B#;PBKJJJK+II-C]X,$0_.6RV.N/[ M?':KJD17&E(X]S"3JT;4=MI%W<^0]4J=PAJO'PD%KN>DIQK5XJ?6*N:.([E9 M1PBDFQCU!44%$+,QY[W.8@Y26AM'Q:YZ+KS>.R=G)RVPYBM#'Q&@=J2VM+3' M4^-GM:,;#*3-C2AEY*-2F&<"" $\L^%LH)3B$NTAR9V3/;--3;K6HR2I5\WE MR'HFMKNWGTF]D9-M9&D++$Q4Y1T:JP:-(0E99+LTG@RCB0.[:@9= "K H4+A ML7F%::3:;U!,]4L).+@]SUOC]3Y;Z3VN3E+-L*;U3%;GDI.3J-*UC<)^(IM? MI3QR4569)1^[?MBIE;)(J&63F/8L- M+Q[M];;IOJ#H+="S[ L:LG5^.=[4UU=+'9F.O=,768K;^QV5=D2(:)M7K2EUU'-T*C(:W>7^./*1X,0!; KX7F5LV<=UVIM="$:WRXW>L52N* M3]@V)3->J,[5KS:=^&0<66[Z5K=F>OZF&K5VDDV8P;I%4'K9=LY4 YTD@A<1 MS7V],>_[Q$:C935+<:CXXVF(J49*62=L=/L.T+GN*M7J:L1:?K^QV.RU.LAK MLYS!"QKY^9LU27(S*5PZ%D&;[?R$NLMH+3.VM8,Z,>6V)M_1M/F6:MI<3U<9 MQ%SV] T*YQT786=:!TZ?(FZXG:_87"\Q;'M>Y,US0\1#VVJP- .-41<.-E0BJ"L6$\Y.R;N M!.@9YW$50SO+\D-C2O%CD=M.'HA:1LS3U7V.,2UM#.Y,JI,RE7HC>X15IA N M=%IUM?U]5O(D**3V%:'%^U6;")D@*Y.%@EN6NP(]&4Z:YK)(QC=)'0Y;*>\/ ME'X;U9:J7O N350:6B)]7!941B?/>;)*B4/.^[@;#U (34.<5T:M>/D5<:/5 MYZ2OL;QI@]B3-6L]B>/H2W\@HZODCY08F-UPZJ=:C&3VP-%SLIR;AI%T@Y,+ M)NNF1N=V&4=?<@K[_!LXPVAS%Q^P=N[Y5K-2C??$HA2JXO9I&IVFZ2\Y89*( M@9<8J*CZY37ZP),HY=5PX*D@FF7Q!4(%QCN6;WW=6U)>JLIN.AR-7[:FNUQ6 .ZFL]* )JILU@.1,,)L.?6QW,(Q MMKO0-=95=SJ^I;O<*DW"J\FFVMK!L!37CMN2-+K=!LXO*#LGO%LS\R6/69]4 ME7J#@ ((2G=G+ZQQNJ+ \ID&>KVR2B>6R5?GSOF,R6#?\8=FI:X]Y>ZGL,9K M*$MJAA=%3. %8]?"-XX_/P(3NKG=>ZZAMZN4*F5$9B)U]R)FM<70+'9IV$1G M]!JLV\JG9U1UPUHSUU(MG:KA-A"SLTXCW3<&VS*^*I,YK4C:JUBM'TC>FTM=7 MVQ(3S22O5K_!#Q\VULBT1;:CNZZ1M%PS^P51-)@[1F//**1H'523:.NN!:MG MR866UWL#37).>KT>O)RU1KYH^RP-WT\ M/4TFQT%2H)G;N5D5E4R!R5_G1.Q;G6<#/T^+M3:=AJ_7IVV0\].'ER7U3CL] MW>^=S;.-UVIK>N(/EH1RP&*4L1)Y$54W81_EA ,#/I>1%J8<:ZMO6T4FGUR? MO#:C/Z]2U-B2#^+;M-CO88E;:R-B;T0LW*6%K'315'$;"PDH[=.DC-V)'1CD M.(=@K M5#421"%LFT=:Z\BAD)I!H_\ *;(XZU[D$UG';5..1=)4" M,&)O<2M55DE001>,@;/"+).!52,G@=@-W%M;[7W>SIM#BIV+8Q#2IZHGI"LPMO-DLZ% MBD*);^1%:U'/2:L0]UJSCY-E+Q4PV7:S5;=V.%03E"%,Z!TBFDY"P;0YX[#2 MB]H0VO*33V\ZPHFP[AK:WC9K)8:TY+K':NO==S[6'24[ICAGO7O+>8O>X/P?)ZHFT:FKL'9>JRW9@VOKU*-MNJ#65E M8I2<=/M:Q% 1J$K/U"081ZS2Q/9'Q@;"X9HBX4(U#;8.65EKNP;K$.]61QM; M4G<\)H=UO"]BL M]GM>D=E/-;"A8Z\A2VPU>'O#UJ==HNV6E7#$J)DUVYE5$2G"^PO+S:%BGZM0 M(K1S%K>[!:[E!K/;98]A4.C^XJ?1JS>U[5 KW+34-?)M%RA8AC!;*033PI)L M?]&.W$JXA8M.\SKC)U?0=7V/28Q]N'<=*X[V6NA7)XR41%[&N- M74H9A(3*VY]F;0K5VC;$^25=9[!>[-J\=?+!-2L8GK+;=FU'8EJF2NZRFC*PK^0J+Y\PE M[*6KQ:R9"MQ6*N#GRH97JG(+9,9IWD7M6\5:&LGX(-T[A@XN&JTHNU7<:MUS M=!BGCYPJZ@4@]^0-8:/'9DRD6!Z=L!/$2%7]##%;WU&X$K>YJQ.LI*84JUGL M$8R3:6%5X$_4WEQUEK_36PFJ3+7-RVC:346)4&KMRBQCWJJ2;M5(J!P MS1'\GYP_'S>FWI_7$C6;#I2-NRJD(_9W%A!VYS6Z6QM\3*5U>[T[7]M-7I8) M1)JL=W$LU6SI%P0/%33(NJ%B#D5>*'*JU.@FG.=-E2F(NF9)4X37CYR LV]Y2T.BZ_BJK1ZU":V.6:6NBLO M89.T["U#K+<1XQ*NI59BR:P4%#;((S.^4D!6<.FHF*V*F?J0.E^SN=.S[/5+ M[5=;5N I]HD:I6K10-BQ-JE9^*1KGU6\Q/ZB-1YJR)-+TW=LGD&:T MP29U#@==044O-A;J]R"Y PCJ=96VZR#FQ2VXK+7(,K=]3YVIP=,UUS7X]\<9 M",*Q_!/3IQ>;FZW1](U4:CPS*%<*-7??G7U<&4:G,FR*X63[ZP1 MNI\\MHQU7BFEHU.2_P!ZCH&Z;#NJ=!2V#)I&I+?=6TM<52(J#:KZIL;-:W+, M=;/C]V<<04[I-;JUI&UQIJ2Y5:H[-LVL'MDD98+% M9#ZPG&K6,F3U^QT.,I]IH]S(=%PX<5N-'M6UNDB$*'=$ >J=O;V!%K/ MQ^TY"D_1(MR[DG];E'$JS<2D-.HR=1AGE=KTB)2H]07B'52@XDSV!"KO8$JA(F0KLC M!.HZ7A)%HDNJ3S#9PDN=-94ISF*JH!@@9.'W&9)> <(:;J#@\383$,O>IAS+G9/$W#0\BIXYDQ4*4Q0G$-H?4%>NTWL6' MH,$SN-A"<]YRP$TK-G-K<1\4Y<+0\,[MKIFDK+K,V[=6453*=T98P=< M",/>*O'E]2Z5KP^JJVSIFNXJ1@:7 PX2$"V@:],E3+.5INK"/H]VO6; ")/> M,:LHJQD!3(+A)42%Z!9^07'*-WI6JG66O& M:LV)W4'(PCF/C7(D;@U>I,E43G;O6CUJH*&!=8?BUI**U[&:V5IK:4AH^&UC M$J23IPZ961ZOI^OQ5:U_/GGH1:*D(ZR5^+AD"H/&)VBJ?00()2B(8$#5X-\? M%;S#6DU*BR5Z!J5@K;#7Z"+EO65'MLO:&P;5.29&[U)6<^D\ZW*I),7P.&$@ MJ'BN$E%.W [ ,=4ZYC)6-FV%0AFLM#VJW7>,?I(&*X96V^H/6MRGD#>((%D+ M$WD5R.3=.A@5-T ,"UV32VJ+8PLD18*;#O$;E:HZ^SAB'=L)-W=8.+A(2+M[ M*6CW327B;'%1-?8MT7K)9NX120*4IP 1ZAB)MPQT(VV-'WA6HQB[>$I%+IU5 MJ"A7)(6("E7F\;#4FG*9'Q36MY.6J[%?O"RQ7I#2#%%X/5R)E,#)=EX\Z8MT M%'UR=H46M%Q-@M5IBP8N96%D(Z=O4C+2UV>L9N$D(Z::EM[^<=GDT2."H/@7 M,58AR="@%(AQHT*UL"=E;ZMJJ+])@C&D9)M%2UH$&]2&@H+C307^B!Y1&B&& M%*]%B+P(@?)^+Y?]#P.6G\=-(Z]4CG56H$/%NXF?86.+DG+F4E9-A+QEN:^U51KT/ M5(4C%_+0KQI$5.Q2%UKZ<*K&2K%VRDZQ8)5X\9/FQB/V(O' )+$376*<)JZT MIJMYKMAJ=:EQ9=?1;N(D8ZNMCO623*5@K$VMT7--G[-TA+)3K:TM"2(O@7\V MH^ZK'4,H8QC!0/./^EI"%3KK[6]7=PB->MU50C5V/B-F\!>[)%7&V1[M4EDS$.0H@%?":8U96J)8]:QE0C$Z3(O&V >5AW&:L@6R]26I[FL)*/IURUC9+7:C=6C3*$>\EUV*]@J#=DBVCY!1 M)1\T8()M$U2M2%2 )_)Z2U5,:]B-5OJ5%#0J[[J-7(!H9Y&A7%X)4%X9]79* M.=-)B!DHM3J*#IHX1<) 8P%. &, A#D.*/'5K,U*?:ZDJC24HJ%50JZK1!VU M;QQZ/-N+'4'ZL>@[3CI.:KLZ]<.FC]VDN]26+F36&/K(%\7K[K:39AHWQS'OKNDW9*O3,(I.X246W=R8,TD ?/$P<+=]81. M(<"_$_CLZ?S\D[U57';NS,;]&2OFSR;IL$9M--P39$9%,%Y!1C7XV[JNU%Y- MO'IMD7;LWF%"BN * $C2X^Z722K:1M=5UU]$+^SVK7%Y!!>3>Q>R(^ ^B[2[ MHOY%=T^5LB<#_*XNE%#JG+\XPB?YV!40FB-15N_/]GPE&B(^[R+B:>K3"1WQ MTFTE910&S2\5#K.U(.#F[.+8@R;UDV;NY >HN%%.\;J% _XZ:0E-@#M&1UO7 M7UY,\=21IETDY61-*R%7=4B2F30QW(P)IN5IKQ2*=O1:BZ=QW=;K*'2(0I0M MT!Q>T#68P\/#:OKK=@>2;RHD<>\))P8D4 M*R8-7BR;=)(IS=0I4.*_'8LTVLB&KJT:29N$7;!0JDBI'QTBWJ9J">5C(@9 MT-&S3JF]8MV]003=O&8>$X44*'3 GUAU'KBTT2+UG.51@ZI$$E7$H&$05?1W MN U/.S4JSF DHQTSEX20KZD>B+1RU<(N$!3#NG#MZA$HWC+H.(AY:OQNK*JT MAIV%L]>F6";1849.'NDXC9KB=*80C[7L&:.BH+6]9BTF_G6 M*\9!:@G'%DUE'1KU@[;/F"5+G':KAB9)0BB9U# )A*80$*V^:,U)LZ=@[-?: M)"6:;KR:+:/>ORN2^.P;R;>:;1$TV;.$&EE@VLTT3>),)%-VS2=E!8J0*?.P M+NYU7KES4[=2'51AE*A>I"S2]Q@5$#>[I^1N#]Q*VE[))^( J+34@Z467'J' M>.<1[,".3FBM+66[M-H3M'K\G;A4B5BR[E1R+&6?1;5=C7I.6A2.RUVQ34.R M>'1CWKQJX=M$C 1!0A2E L-7XL<>Z8Z:NZ[K" 8OF85,C%VLO*R3UHTH$^G M9Z-&LW,K(O7#:&I4Z4'$2R3,5G&B(E;IID,)1"36W1NH=A6N*O5KI4//6:%] MUMT)119\F1XG6ID\W!,K Q9/&\9:&M:L(G=L4)-%VFP>&.JB5-0QC"$6_@K< M>O#LK4NLX0I+2LU=RB*3V:3\D=M<6NP6WT9*G*%&DMPO<'#>02/)MR.# M%%4A3 %*'$7C< 6(HZEK9R6F MM4EDU5)59(M6O<@TE[96H=)61.G6Z_,3#! M%Z=G' T;)O4BN$R$6#OX$K@./NFZQ=PV-!T2,8W(HNUDICS,JZ!O(R,8WA9: M>:QKQ^XB6EIFXEL5N_EDT"2;](3%<+J@<_>"'PO%C4D9M#8NWIJ%;V6Z;#N? MTK(^E_'!"!4-K*LZM*QCHY-X$4Z>)0$"Y*C(*MQD44I1TW35*@<2"$BG..>B M)@U*>3FN:TL36T) URJ@L#ELQCJU5731]6*_)-$G:#&?@:[(L4G+%G)$=MFC MHGC)$*J(G$(/KKB'HNI1EQ\U5XB^/]B2.V'-KF[$A[S2EXK;M_FKU9X1*+5< MNH1@UD1[*5B'\]*LYMX[ ME9N?&2LT5&0,X^?3\Z_DIF5=OX.$9LA.Z76,1HU21()4TR% (#5^+-#J.T-= MWN%391]:TS0+C1].T%G#D*THA]CS$;)WR70L3UZ_F7RXF5^DNJ:W*)ND;"WD6JGO%!A--[3 M:IB\S+>PQS1^W8V-!6YV!]*H$?)N"LI!VJNV!)0YC"&1H;5NOZ^A?6D15X]F MRV?-RUCOK #.EXZQS4_'-XJ=?NX]RX69(JS3)L4'8()I$<*"910#*'.TC4LY&HQ#42.==ZZ0D"Z_J+@.U9*,J2. !*HV M.H"B9@.4ABA=H?26JXG75IUE"UAHC2+\SL"%M:"_D91Y:2VV+&(G'\W891[( M3DW(R,2)$!=N7*RX()ID*<")D*4(O#<<]7)2U&LUNAXR\[/I$'5F*=[ED3M) M:P.:4@LSK5JL4(T>A!S%CA3NE56;YPW658.5CG:&0[P% ,@IZPUNIKD=1EJ- M?<:R3@1J!J4HT2=0!(%)'RON8S-450*BW3 * CWTS% 0$# @&-'W%'CE(U MJ)J4GK& ?0K&>FK"S*^?3+F5D)RRQ(Q-D=R]A7E3V&S&L4 @5H_2?NG23UBW M316*=%%,I RU3]?4K7[9^SI=;C*XUE#0IY!",1%%)V:NU2 H\&*I1,8!]V5& MK1T>E[.ZW:)E^#J(8IAN)O'.OJ.58K4]:0.YC6\)U6&2? TK[*U0EWCJU%E? MOW1(:KQ5LKC)^SC&@(,&:Z "@DF!C 8)@OHO4+ET5ZOK^NJNB2LQ.%7.U.*A M9>P;%KVW)I^ ^+_-$ELJIQLRJ/PO6:9_8'00B*O%#CLM(14F?5-HRJT0@_3BGLY5IU<[B.?KHJ/60F$J*I"#W<#8\XF<=9 4/ M-ZL@E"(2]DF10*YF4FCM6WV,;?98R39HR:;67JTM:1-(*0SHBT0#LYU2MBF. M81#CL/%S54@UV K6(1"CV;8\3:8*:M4-YIR]BXW8+QLXV,I4XQ^]6@ZE,78J M)E'SR/;MU'#[PW;@%U4@ZAGZ*BXZ#BXV$B&:$=$P[!G%Q<>U)X;9C'1[=-HR M9MTP["(-FR)2$#X"E ,"OP& P& P& P& P& P& P& P& P& P& P& P& P& MP& P& P& P& P& P& P& P& P& P/*A67W!JW9FYK]6YO8[FMV#ECL:"D];1 M- AK-%R%88\,&=R9VV!;+0K6U2MD-?J.Q;,3$FFT4Y5,:/%,%%A5 ,9T/E+R M(@8G8>R7\I==KZYU4KHF[S,*SK,;:K+=:MLJ'VG4]B0%7E:OJ#7#)_*TRX-J M[,+1\2WD!B#-W311^NFH**(3..VUR[@MQ4J@7RX,V=D92&@(X\ XBE48?9T1 M<8.M2F[9V/@*SHZS.I9*N6"0G(QM(-;3!LJ^2$;+R"/@JK*O R[R2VYMZG;6 MG8BLVFSUQW%U+5$EHF@0U(8V*"W[=)^\V&+V/6K+,.JS+OTT82$9QJ"B3"0B M%85H_/*KJ*)%**(85M-]Y(1#> OI9ZU6"=G93ENT,^=:IJLM1)NYI-J\5D#V5ZQ35\)PF4C<0@DGOC=\DUV#*:[O%CV,MK M^=Y*U36FS9S3E;<6Z,CHV@\5I>I^(W1HT.BY4&3NDNT5G$-MG8ETBHZPD4JWNR"=[YJ* M16>D)[@;0B;,JZK0&\BD4P9JY:0NQ(_D@QV/0)6TL+)7M"5BN4Z6:4NM7&,I MTAL+DOK:CW67@$9RHS/E;(O0IET=L4W0V^G M)KP5"C)%*+J3U7S4:+1PV4A% ,1ZLZ3$"E#;R>A;=+U:0CO>M68NX]1X9VLX11)))JND%4"H%2"PO; MMR./8H^ :V.U-K 2P.M/FV\.K: -$;AMB5Y+ZD0>6.ZW_8U!V1RCCE]-V&ML:A4(*LU^BVZN:=M M#_8<3K\H1JFRJMY21._<+/F4F\EE@9M4 9> B$DG=_[P/R"MM14MLU7;K6[' MQ:0K''*N5V$N=4G(783M/\-YI78?T#:3Q)(8S)-55-1)R5) M0,0U3D9R;N,K-1->O6P$XVX5[3KM&:D:+6)6QZXL5GY1ZVUS>(OW,AJ2&JU+ MLL1J^X/#OJX]D+_(MS8;BE5)Z_);14G=OQK+0;C5\5[MJ.IHG1UMM M&K-G$=GK#V16M$G>V<'WU5II[&O)*57A"-15;]40NL-OK;^ZKS5("@;!N<%0 M)Z[Z"K\OVBW]VHSV/0\S>:;!LGCH[98L8Y$S1,4EC MF3P( _Y#;_1HC>58;&O$CL&4DZVVY!5"1UHPK-;XP,W>P3Q$\I"79MJZSJP7 ME(WNQJ?O..MAE(TJEAZIMTS+*!QCR&Y'13O3LE*; E;)#2,NZ9L:_1JLN6U; M,AB[K=5QC+L'=TT'6:UN%<]$,BV?M89:CK(MBA/,Q=-W2/A!V+Y5;;VMK?=. MK&U4M$\2HOF-=4=Z]J=>;'M5PEW>PF,3+!".+'KNS5O8P?1MQX+JOM)^K3$6 M@I[S37< ) 0#!=U54F-;N+O8'-'>-!OZ< MZ12DJ32S,VK8>/<'+%KL%FZBA)1103*B94*>R<@]]L:W+2$3L&]/-CKVE[&[ MGUZYUO'QU4XYU!+=<;7/I)#75IK*RO8,6FOUC%;+R3*W$E6)U9]-$K9FIW@[ M=:4W79(;CQ,;2W!(O[I%UZZ3K!E9ZC 3T]*2&NRVYK!Q=ID"%U_K8]I:5MH\ M57D)F)@6S%W%L#OFZ:H=1.'GA<]Y[DZ$MM[U+.Q"B=1"R2^RVZ(B=)-TAM9V\_/U:AIQ[=FS6BPB'S[Q103%1 M--,,VR6TXFP\)9C>'(*!MEVIFP'A=F0&M82'[<@T-5IE;:?G(W5,E2)<V>U]!U-^,'9H2 M2H3^N6T)$9G<%6CXV/>V>=,8RL@O(-4'K5!PS.10.GNCUMRUNIPNQ:GL/:CJ M;I&CN'U:LL5,U*(EC7:P*(48L*HMR(:R$8:26D/,MWJ9F N"]TI<#$J5YV;N.U M4VB(;GVE;DH.^<*KH\L!7$4#J*K)F# [ [3E;1<. CUQM\DE:W\=MZHP-T\SH&MKSM MBJ<'#)-G2$IKNM%?20-6!&;E ZJI$2H' H!A2T7!U0[1>[EPU@5:'QZL0Z0J MFQ[/!526U]0H*U+SNRE;A=Z4RE]96V&AW+:MIUZ(L%A:5J1CVY'[8ZWZ,R57 M:!.*UO3=;H]/_"/MVVU)DI -9'54G0-2J74O(*=/NRZUIQ7IQ&P:KJ#V8?,] M<1< A$,ZLB^3FEIQL<&::9FX0"N<@.7L_%SPJ7%:&N;U.K-+Q56=7/;9G3- MKF>1>K:*>/B(1WHBL5^NLV5%GIQ$S29G;,O)-FJ4LU6,BBX<*A0;JG>2OX+= MUUR:OFSM@PLM"\WM9-HF1UK6CN"PNK(!62U-;6X4ND0,M,7*2<)J(>(FH1C- MI*%319E6*"A@EMJW_O1@M[OJNT+)/:)4V2O%?PCK-%0NOYDJR>JHVP+TU6;; M:&N]=90B.P%G*2<@I5 [SM,8,SLKA,04#M'Q2M&]]@6NUSNWKA,^3KU"TVQC MJITN3L%OUM7[3;[<4UDI4'L-22/,J"0C)PJS3C!5605: ?N@D'4ZAS/ M&^WWW=D\QJ]D@]9UBB['IUJH\'6]J.=T;Z8RNTJY)[&VYM%ZDT93LO5X&3C# MI5]@+Q_,N8&0DES%29N46&!VBX63T#6(2XTDTM#.(VT[NV/(:AEJS5YBCZ^O M-:3K51L\R;5E(?B]1J55J+Z4=1BJ2+QRSD)*/>OVRI@L#K9$U$W)6][2VK(Z0EJY2]1Z\GG48O$Q.GH)G(LWTVHH]0A MU)5N5LT:G=&?/$ MVH*-6[E0MP5[6S2[4^@.^(.H8C9(55*TZ_GI+D%!H[%= MW2(D)(K6-G5MDN83R3.VNFQPE5RN&R3AQXW=$H8JV1!7--MIB3GXR/D58+B- MQ;'26OK-KN]3TU?-JQLM+NM@T>BVNOS$,ZU%L%;P:X+J4;@65;HE;+J&]WLW MR1P]VL!@,!@,!@,!@,!@,!@,!@,!@,!@,!@,!@,!@,!@,!@,!@,!@,!@,!@, M!@,!@,!@,!@,!@,!@,!@,!@,!@,!@1NX4^LWZM2]/N,,TGZU.MBM92*>@IX+ MA--9)R@H51$Z3ALZ:.T$UD%TCIK-UTR*)G*T[6D(>O4F%2A8Q>2 M?3+[JZ?R4C*S4HH"LC,S.%W!RD*43]TA0 )G@,!@,!@ M,!@,!@1V,J=;AYZRVB+AVC*P7$\0>SRJ)3 ZFCP##W7#&>F$XE.,?'_H2?0 MZ$]O7 D6!#++KVFW"';0LV\8J1IY=.-*Y)&.Y) MNS5,5LLX154:&,)T!3.(FP)G@,!@,!@,!@,!@,!@,")WFC5;953FJ-=HHLY5 M+$V(RG(=1V_9(R;(CA%R9DZ6C'3)V=DX.@4JZ7B FX2$R2@'3.LF,W21T'+5TW6*=)=NX14,0Y# )3%$0 M$! <#'>MM-ZUU$A)-]>5=" "7)%H2+@S^7F)!PQ@FRC. B?><](2DBE!5]HN MHG'L"*E9,2*G!!),#GZADW 8# 8# 8# 8%*JQ9+NFCY=FU6>L <%8NU6Z2CE MF5V0B;H&JYR"JW!RFF4JG<$.^ ]0P*K 8# 8# 8# 8# 8# 8# 8# 8# 8# M 8# 8# 8# 8# 8# 8# 8# 8# 8# 8# 8# 8# 8# 8# 8# 8# 8# 8# 8# 8# M 8# 8# 8# 8# 8# 8# 8# 8# 8# 8# 8# 8# 8# 8# 8# 8# 8# 8# 8# 8# M 8# 8# 8# 8# 8# 8# 8# 8# 8# 8# 8# 8# 8# 8# 8# 8# 8# 8# 8# 8# M 8# 8# 8# 8# 8# 8# 8# 8# 8# 8# 8# 8# 8# 8# 8# 8# 8# 8# 8# 8# M 8# 8# 8# 8# 8# 8# 8# 8# 8# 8# 8# 8# 8# 8# 8# 8# 8# 8# 8# 8# M 8# 8# 8# 8# 8# 8# 8# 8# 8# 8# 8# 8# 8# 8# 8# 8# 8# 8# 8# 8# M 8# 8# 8# 8# 8# 8# 8# 8# 8# 8# 8# 8# 8# 8# 8# 8# 8# 8# 8# 8# M 8# 8# 8# 8# 8# 8# 8# 8# 8# 8# 8# 8# 8# 8# 8# 8# 8# 8# 8# 8# M 8# ZR;TD=G1EZT4PI&RPIL-L/8;B@S\8:F5ZQG42:ZWV;L'WJQ?2QB.&CY9 MQ2FS,Q.BB16ZBAP+XG=, =8XOG;TQVT8:D5\-!NE,%=JNT2BHB;Q@2#.=TY.R$$RT7,PE+=/W> MZ:?$2\54)BPQ$(DQE;;L#1%'BF\Y86,?9@2"$5VZ*JRC$CE)9-NH!"J&,B(! M@ECS5V.K=9-Z[J%)9U=Y5H!E7:O,['95R,C[=%H;EE]D/['L)]3' =P$M3K, MX!%)N0KXAO'<)M0!F2+6-GG#K939%FQ,].F8S945W"!1()@II[GF[A;% TE76T,%N?W&0U MQ8&;>^R[ LPS6W.^A$ MN#LU>A 1%WWUVA#AFRB6TU M/W?"V])&*O-M@ZC7&]!\"J1R]]MC9Q.)N9.*43BCLVIFYDE7(OF8*A"77.BV MMPH\S+:YIE0KDI7&^Q;$,KLI646/0;)H_:FSZH1[5C:59C6JS=\W,D MZ03;&(9!96C(ROZS;J6>1M#_6Y:K(W12'K:5G9V9*-&<<6 M21H"-N:QY(Q4JAT%H1)R0W>3\ 3@4Y@I67J+L'_F';?3<^6'0JT*_4DG=G9L M4VEJF]=UG82$=(KNH5.+0I+5M:46SF=1=.%6X)*NCQX-2"J 3".Y&;=EM9PM MIBHJ@25QE.6O78RZ6.M^4;WIK#+K*>"UB"JFD"Q1G(B0Q!9E M6ZD*$+3]1=%TVD)"/TI/.&$=26TVNJO:VC$0M;G5D;M,D""R\#[M7K1F#8IUB!('G."3^F%EH[O6$C!+5:X05.?V-E84)%FI8F.RM84 MJWL$VLY684RM>=&OHA'/T/&53EQ(S.I-I;,G-8I0K_7> MJ*=N%E6(^]-IQ.P5J^T9U=*ZP<3RM;ADH2<+Y!9J[)Y9TV1,!%$UUBF$"!C6 M>YN6CZ562@H:X)5)2K72J5"6MKB<-.P2,LTV-JBO7]DFQDH&JKN(5S#7U8D3 M))'.L++2\?KF&"J5-66G+<9K:I62EK'3'&C]E[5I MZM&3D*?6O'G9)U0#$<%4258"T,"S5TX3,)TPRA7>U2>KENEQ["Q M"0HMWC=%7Q73<&XJK!=]R<@MN5/<]7U[0JW1Y.,GF.FW[%M9; _K\])N[_8] MH1$W'2'2"F A8EBPI[57S:*#QRBL!D_ 4%8OAAQ:AYKH;=V14Z/':MG(F+LD M3"'O6#EF-75L([D6+EM"N62212 "IG+8R@4L_P \&11I$S"1L"A#*4." MOURCG5E:2"A5[GKC;5@@J,M)Q<>]^ %.$3C^ M?MAE77T@>49C#4J)8.B3$1#32TU>75HJNS=M4>TL8UA-UV %W77K+7*:J JH M1\DW<."IK)D[P]T,@..<4PV-,-0U3795Y3H:;MMY>5W;[.;K#.I0[73,F9:G MV)"DIIV^R#&;D;^*Q50C$$7#$Y1="DNW7.$PWAR:E];;KI%2B6+IW0*VE R6 M^II"J3,VPKL7LF;&H4DS^UQP'B**6N+HN9^34D>Q6);E G=\4#X&[=G+"2UO M:;G2Z]3H23?UR(:LF[^%+RJ3M)1J M(KBDW6*S8]UE9F#9Q&K(IW)7=BV7J% M=?;);Q\42,)_"!?'L,[8DJ$]D(^0>L-'+E,P1:ODTO,H=%>\"_0)CJ/F,UVU MLBH4QA2&D1#W>OV*8B9!U>HYU<6*U6JVO+-(EGZ A#E6CH:0)L)%./?DD%R. MDV_C&32(X;]\,<+OZ[6:M],]FT8KF8N->'3+%KG=D3;+K@5T5TU5!$*:U#?6# M1:3K-)0U\,4CHBI;-DXE:X?2GZ?M]IR#V:WY9;?5N.SN!?,])-]ZKS_OBV6E&$LAJ>O7JW(S3>JQ"CIT MC6'L]:7<>H+-RZ Q#1[1P(-@<&(5(,?O^\T^S)5- M2\SSZH76V1,S0=>R3:?=/:$[:THZ3Z6"5.BS6474;INFS-94 YI7G!:*VXDV M5GTW7XMXUGQJ#$Z>XV9XA6S!.:08F][3$A1(M"$K24-O:/G]2D'5H0IC>=:-$(?=Z2;SPHM4$W:"B*1'7B-E1#(&I^8R6S-FT[7C[7 M:M,+L-=B[!M:V;%I3AHTG=TP \;4(=@RN48&LI>R1D88EI]]'E(N4;-:^ MA(6%]*LS1#=@_%1$B)2(&SJ9'V1=M'0< MFO,6>O/8AI/MI]B,I4[79J@]37+;:M8VK?XF1IE(F:+0)O:C64:1EM<1UC2J5/?<9F\58E0=U]Z16RE1W! M(*>Z^K=H[("?\N(BF45@R#K'F.EL>(W-/#K*;@HK5].F[U$+/)A$R]HAH5Y< M(\["0:.HN.<5N?5OV*)H:L;*2<RS#GJ_C;@5\HSJ1]NR^F8J;*1>KL(IQ.+V"!'GK9!TEHGLI:4+JQUV*N[#3RIZ7,0[1\S=$O M[)>RGD4^/].Y'S[(M>1K1F:C*(HMA>(I+DD#+/)!B0A6Z:;@%4@R])DTTLA&MP9.% M#'D6Z1S%*"JQ P2/)O;]CT5R0W3!I1\(A$V75<1IB!*SC)6:B(:Y4W3]AL:O5KJ]U$?;=6-8MJL351K5I/4DKLF'5DIIS48]-S>$E(\420)$O+. MR)*K!(D125,0)++,ZM(12:Q+^:? M(:-3ER:]K6Q'B?DI&%APZTKBTVC]G4>@26Y-8?3&];(%E"3+*+M491*?9!I,+&2LF$#&3%F< M6!\^(1X=T:UJ.$W4PU0T@S6A91F-:769UI&7V[WRS29W;@S=HH)F!>J/B M!VJJEYV7NK6=&O%$+#ZQDW5HEFUOA;8S/;"J15:F9ZM2K*'=LSQ"B9W\E&$< M-EW"#=P1N/<<-D%^^D0, Z0Y%["2UUK?9>Z7$K[LV[(LHN)<6%MJJF5"(%77 M^R-B'FJ[)5JS6*8>PSE&E)1Z:4Z$<\[[I)0"&,"A,#CC^>;E^Q830ZF:-(&Q MIQT;4Y)ULIFD5>U2,%IB;*E;!-4RLZG2F9-RHE1BWZTW4ZVH6NWHL;/S=9O4*[8+)3V_MRZTK%7@5)"#0AI2,;0>J5!>3S MA[& 8RQ%"HIB*W@APQ/J)I2BE)8$TY*+3DT^7)';JC'L#-C)F;OG(.FIE0E>\=[[3C]S1NI];*65-4]@29R)*I M5J#:[&Y:JZME[DW+$,[Q8*G"MF9)!F07BCEV=7N]TJ(%*8P@$96Y!;UAXNP3 M]WL^O*O?M76'3])G>/C*(9OW^RYBZU[7[DUV" M+F),"ZCX/'!$.R=:MFT*7?J-0MLV.J6E2]UV]2:$O7(%>N-HEY2SZ]0;%62= M2#OOMYM:U/"F$P_H:I&J9!$5#8&)-L\CMOTO>;W7U6J=!GX&+-3'C5A)VU]7 MYV=CYG4?(Z\V )%Y]')Q."09R6I68,UD&[SQ1*=)0"%6,HW"^Z4YC--U;04H MD7K:?A8%:(D7L=;)&3;BL>0AH>H3$DSD80[%LDBQ72MZ96;ED]D!5!(JBR3= M-P@8P8+O'-G9UDB8!'4U4I4%+2K^.MB+F:O"$^(Z[^BVZ["6#M+-C4W 4C8; MZ1T^9%Y&&![Y9HX6*D[\TBJ9N'-1^=]R3C&]9L.KU[9<(F(J4'(6<+,TJ\)8 M=D3+C6#&11,@>I$2AJ@=[L] 6;UH20<'0;E,LT2!PB:\O7W,^G.ZT5F M(:G3TG#6^:B;Y9+2FM=J7>0IM72D]:7BAT+R5=VI&6>F2\GL:&UC*0%L1:M6+?;K.2L[(AYJ!@ MXO6U4:S-I1J5@85<%+B]?R#Y)NDF\)& V."GF3-A1.D 2E;F*VCU): GH6BM M;K18V"X/JG('@Z+7F3%R)':#87;YZY10\J8ZB9 "^ZVY23>T*9M"\U_5 MH&BM<5)C+-F"=V;OINWVA6FLKD\KT*W9UU2."&,V>%2CI;S2A9/OIK$;II* M; PM&\[IK:(LE%ME7V/9=6S;&5:0$P\AV^R M:I3OI&W5*S=JM6:16QDE#./%3"_5KF\:S+E)%UN%9-9)G#VE=Y?-@UVFE@JW M8*IJ5\RC*NF:)=-[Y9V4OL@!58G<,A,4B92N!4=M$1"1Z[Y96IYH6Z;"OE C MPNFM=2:UV/(Q4#;4%8JY(W^@M;5&J(OW,$R+4WSI\5PBX:F2?(,P @IN7!1$ M0"RRG-NP5T)1I9]40$/+!+6ZKUA!#9TC-L[#:J%M&%UC9H\WNK62TZV:JKSR M+Z-%O'O7;M%%/LQG"$<@1^9WL5\\KJ;-7;0^SME4U,NPFD55YN0US))1]%ZM&Y$I8\FJ)B **J:Y$@SO M>N6R51HVL[JA141"^:IL>Y9&(M-WB*LO#U:GQM1D9Z A'Z#"P1MPV$X"XH$C M8U%1NV>@@JL7W5K8"RS2?85A M&O$N HPE@;^V);XNB''6VRZA3*U!5.]FM%=<_2W7^FI2)C?IU#5 M9=[,/Y"S['.4 ;PIW(&4(W107$$SJA=>,G)NPGIGJ\-)^ M%3[3M^CS/,IY>FNO5&FFNFNNNG/A\/!>7+&N'!LJ\9PAPADCBT4L1 M6)F=9CA%?:F?"(]/AZ4%@#:?VC2XRQQ,14;+2;.1I+QJTG6&J4?*ILG3J0C) M0(V=C&RIR)KN%7C18Z(=XJ_F$A$JH'-L;O9;K8[F^SW-)KN:3I:NL3I/AK69 MC6.4QKPG6)XQ,.7V?OW:._\ :L/>^TYHR]KW%.K'DF+4B]?1:(R16W3:/G5F M8B+4F+UUK,3-XG)#6T0S9/YP:JDSL,FVAF"RK1@Z),25RG(>&*U0!%!U,5+3>E;6MPY16LVM,Z\M*UF?&=.&LLF\ M[UVGM^'%N-WN,5,.?+CQXYUUZ[YK)>E=8X1U1-IB-9<(1VKY&? M"1-"5!S8(=TBW;3;B!C?-MW\P_6DP;14\X9 5=^ZE6AUU4VJYU0M8O-9TF)GUZ1IK,QSB.,<9B(GT,N/N>PRY;8:9:]=+5K/.*S:^O36MI MTK>WS9B:UF9B8TF(E7-*5KDP1[5C4J4(5.63D(MLT@8(0K4ZDS;HHO8]%%I_ M4:638$2(51,$U@1 @ /= ,QS6U8B;1,1,:QZ_@;=,N+):U<=JVM2=+1$Q,UG M372=.4Z3$Z3Z%U8$JK4&QXPE?;%>D&&:&8%CD0=IL5GRXQ38S<"@N1FNJY.* M!>H)G,J/= 1/DSBR1KK6T:1K/">$3RF?"&.N[VMXK- M/&8TG6(XQI.O)'F%2U6R&#;Q=9U\T&KOI5_6D&$+7$!KLDY33<3;R#2;MB>Z M7RZ3DBCM1N":ABJ 901 P",SBRQ&LUMIP]$^GA'RZ3HB-YM+6Z:Y<G]V)B9\(F)GG#C8-]66Z!CI5K&4R7@#0<-.1ZCJ(BA;MJ^M#ORP+_R MK]H12.C_ '%)NBMA.1,I6SA8I>A#G ;YMKN,&6<&6EHRQ>:Z<_G1.DQ&G"9B M>$Z>EK[+NW;>X[.G<-GFQWV=\-,T6UT_E7KUTO,6TFM;5^=$VB.'%>X>G4F* M;L?<%5JL:T:E06C/<\'$,V[8I$T_+*L?)-4TT2E2(7N&3Z !0#IV &89B8G2 M>$PWZVK>L7I,328UB8XQ,3RF)\&OT&I/G#2/T/JWO \"-6._^C\3YP]8$!*- M<,Z\IXYH$2F$/)B;R_0?O,A961U6K,/'L8B)KD%%Q,8X(\C8R.B(]C'Q[M,3 M"FZ8LFS=)LT<$$XB!TRE, B/0>W HAHM(%Z63&G549(D,%<)(#7H@7I:\"GC M! E=^3\$C#2TDWB5T M744@_DC-1>/$8QRV34;E4.8J)TRF( "4! *PM?@2-G#(D)$%9NV3:-=M"QK, MK9U',T3-F<>X0!$$EF35N<4TTC *9"")2@ #TP*0]0J2DP]L1ZO73V"108-9 M"BA^\&C+7>OXT M*^6.HM.CRU-5ZM5095F$:A65I(1&15KX(,4PAE7XB(K&;>&*HC\[K@54C2:9 M+NQD):HUB4?FD8N8,]D8"*>NS2T&DJA"R@N7+1589&'06.1JOWO%;D.8$S% M1P+@Y@(%[)M)MY"1#N9CT3-V$NYC6:\FR;F6(X,@T?JHF=MD3+IE.)2'*43E M >G4.N!2-JA4V4LVGV=7KK2=9Q!(!G--H2-0EFL$D?Q$X5M(I-B/$(A-0.\5 ML4X(@;M O7 K3P4(H1-)2&BE$D7[R423/'M#$2DY$CU.0D4R&1$I'[Y.2!@73VNU-J];S3.R-7#B MJPCAC NU6M@CT'A3';]XRJ?0XG3$Q#!D-/7M!21DFR5'J";>95?KS""=:A2( MRJTJ1ZE)K22160$?*R*TH= W1])ID3'EB8JHUB, MBB)R")(R/@(IE'E2EG*#V52*R;-$VQ4Y-XU26<% O195,IC]3% 0"ZK0T.X) M*)N(F-73G" G-$68M523"8-BL@3E"G2,60(#,@(@"O?#P@ OWH=,"C>5:L2, MLA/2%<@7\XUCG<.VF7D1'NI9O$OP,#Z+0D5VYWB,<] X^*@4X)*=1[Q1P*=W M2Z<_4CEGU3K+U:(E$9N)5=P,6Y4BYINW09MY>..LU.9E*(-&R:1'"0E5*FF4 MH& I0 K4ZY7DE&ZR4%#)*M" DU53BV)%&R8%D" FW.5 #(D DLZ#H40#HY5 M#_HA^H8V@=#:PK>RY#;43 KHW1_%*0J;I:8EW4;$1J[>):NVL!".7JL3!HNV MT"S3,1LBF0A$.B92 HMX@9!9U&J1[M\_85BO,7\I+%GI-ZSA8UL[D9TB*C+<(OG[:4>I+Q[19-Y) ML_)^4D71%$3%@6);7>OW 3(+T6G+A8HYE$6 %J MQ"*!.Q,:DFC'1D='HI%(@@OWTDBE "E # N$E4:I,P!:K,5BO2M7 M(@U;$K$0$^ZGW0[H!T# XUJ93G+QG(.* MG6EW\=#+UR/?+046J\8UYTGX+J!9N3M3+-H9RB/<4:D,5 Y>P2B&!:K9K.A7 MB*5A+158:5C'$K$3+ELJQ0(5T^A)F!G69G9DB)G=(*OZPP!PBH)DG:#8J*Q3 MI?,P*K\'M!%9@X&CT_S$7$(5^,7^C,+XT= M@.#:$8*^2[[.(;@J;N-DQ*B3 MO#T*'4<"ND*A4Y9!^VE*O79)M*M5&$FWD(2->(2+%9*/069OTG#91-XU51B6 MA#)J 8ABMD@$.B9.@:,J=48V2:S4=5JY'S#*&0KC*690<8UDFE>;&*9M M7Z M#5-TWAFYB )&I#@@00#H4, 6G5$LQ*V$M6KA9^>8!%3DX6#C F)F+*0B98V5 MDP:^=D6 )I%*"*QSI]"@'3H 8$>F=2:UG:NG2GU)KA*HDK7SD@&$4SC(L$:Q M9V5QAX\6<// MTC&C0D1[H82T9%)L"-DDB-V\9'SSU)ND4/#1(Z4 A2]\<"H-5:N=W)2!ZW G M?S10),/30\>9W+$!)BB!))R+<5GQ01C&Q !4QP[K=(/8F7H%L=Z^I3N,N42% M9AF+78362:W4\0P;P[VREEF*\<_<2TC%IM'SQ^LS='(#@Z@KE[W4I@'MP+>P MU/K&,AH*OL]?4PD-617/ ,#UF&6;Q*[M$&[UXQ(LS/Y=]()!TH';I$3'J0H 0J#TQJJNP\M QU!JQHN?GGUGG6\A#,98TW//K#)6DT ME+K22#I:2<,YN676:"L8_DP,!$>X0I2@%WG==5"?KNFY&J;=R[2,D*;EP@FQ0*0YP,8H(D ! "%Z!22= M7K,U(1DM,5V"EI2$%4T-)2<1'OY"(,NHW57&,>.FZKA@*RK1(QO",3O&2((] MI0Z!1R%'I4LT382M/JTFP1&-%)E(5^)>M$AADED(<4VSEHHB08I!PH1MT*'@ M$4,!.Z!AZAR2-,I\NP<14M5*U*1;M)V@[C9&"BWK!R@_>H2;Y%PS3@4ZK(._<4:D^=UE'N"C7EG MZ+=-X>%1\,O<:]_P2] Z%#I@5LM2*9/RT;/SM1K$U.POA^YYJ6@(J2EHGPEQ M[9)XT6>,?"[G[9NR?,/(%: U\D]9M$DE4NYX:B21"F 2E "\1<5%P</CF+5(.ZDV9LFB:+9J@F7L*0A2E /8&!;W]4JTK#HUV4 MK4!)5]L=F=O!/X:.>0Z!X]4CA@=&,<-E&21V*Z13HB4@"D@!X:BIS M%Z"8PB%M;:XUXS;P;5I0Z8U:UF17F*VV;5>#0;U^7_2 MQ$OL[,"A=U6L/YR-M#ZN0+VRPZ"S6(L3N'CW,Y%-G'B NWC999N=^Q07!4_? M(DH4IN\/4!ZC@6R:H%1LWGXVT>$U:'5\JW. MO/0C%PL$PO&,E90&!2O2E8A( M*(&=@S*62<@"7?[@ X4[/GFZAP,:G58N67GHRM5^.G'4+1S$B92HH&.*:0% "E#H&!QMJ;4&:LBNSJE;:K3$FM-RRS:# MBT%92965:PNGD6Q@U1FEYQ9\=^C[CBVS,$C_ M *$*")0$HB)S&"#;D@"OG2;YZ$(5 M)B0(H'CU(BRO@>'XBI0.;J8 ' YD*#16SY64;4NI-Y-10KD.D^63C$F MR,:15VFS*X4)'(LT2( )A!$J1 )T I>@7*8K5"@\"-:I-P52$A_ 3*GU[I0 N):_ D;.&1 M(2((S=M&K!TT+&LBMG+%BCY=DR<( B"2S1FW^8DF8!(F3YI0 .S HI.FU":; M+LIFJ5N69NCKJ.6DG!Q;]LX4NP4HV@7K.2@F\C$1[Y"%D8XHDCW\2 MDY;JIQSUB0>B*J($42#L*(8%"2B4=,TD=.FU0AYJ283,P=C) M62,#,!?R4<]_1D%U>^JBK\\A@-VX&V,H-%A44F\-2ZE$MT5"K(H1EP72C#O59(T[-,9J"9$2O4%)O7FLI]1C)OF3A8:": M=FSBD'5-X$P!>\04/G>W]V.]=N[;M,F#N$UM2^7V9K:?Y=HB,U=8B8_F]..- M>=?+Y3U]/>MOW'W:KEQYL6U^MKEQ5B-UBO:VRS36]JS/V3S= MS/3RR?:(C6O1QPD?B7=#V\78ZTDPUF)_YWAW. M4MK\UX/7O!Y;N]OB9V8]Z=G&TZ?M-?Q+VO.\O)KYO5T^9II_X_\ )TU_YM?0 M\-;_ &A[Y;O/G3VO+_:^OE_8OM6WZ?LGE^9]GZ^K3_\ 9:;_ *^GG'E:?O)E MIC2V\M62<_,SE*6V)(6F#1CYL\W;JDW;J35G=D>;CL;=L,@\2\;8JT/#"1LH M!D6GNWH;Q2J" :G=^\=E[GCQX<&:-OCQ7UKTTO,]-(TV])G2/JNK)QCC;K]& MCM>Y/N1[^>Z>ZW&]W^QMW+<[O!%,LY=QMXBT6[CFBO7:-=Y./;:4G6N/R M=)ZXMP@)N,&[OHHRUXC08!O16L1'D5CT)2KH/W,XGHZO:2E>H(SA(A.NR#2O M!)"@#;S!W#M4BB@@ &/NQ[R=F^U3OYSY)WLVGC-;S$5^T7W%?W>KKB;=&NND M16)B/1'G[?[6^_4]HI[N5[?MZ]BKAKK6,F"+VRQVO#VS)RR^7Y-ZX?/Z>CKF M^2];6TC6;V\XW[7+849&&U'56T.6^Q%Q9L9"0I[F1HS* V[)[6:PVK'C259M M*A](#S*K"7,"!TW!$4%"D[#$S%3WA[7Y$X\VZRSE\BV.9B,D1DFV"N&;9HFL MSDZ>F+4XZQ,S&OI;V;_;/WNCN-=SLNS[2FRCN&/^WF^UKB[ADW]<>QM7 M)6NW\ZB^9L?O/VOSLN7<;F]ZY;99F. MF^LQDO%XI-M.J*UB.F)I-9CPF.#0W/\ M-[W_8=GM.V]KP8;[3%LZUM.3;S% M;[;;VPWSUQQ?RKY,MI\R:YJ9*VG76U;:73;6VB-UZ]_"FBG1Y!V.RXB8K+JP MH;*8(VPL1-O[?*+6!^JYL#J#4O,>ZLY ;ND&J2?Z H<1 %BI(Z?<.]]FW_V: M9S5C[/>MXI.&>CJK&.O3&E8MY_'N['=<==ADO\ MB>')@MFC>TC<>7EON+SEM-LUL4[JEL\=%ZXZQK6]IG^9%:1PO''=JRT$NMJ' M6<+Y%.,CEVU-;U:!;5UK#S%3EDK9KH36-R> V9,C52(O9-4%">$+8I2G!E_+ M.Q_<'9JQ>M=WN;ZS:8G)UVF\VKDKT9?F1U8:]>M:1IQZN77\WF__ ,V]^;M^6]HW&ZODV]KY+=$UR372U\-Z5F)C32DXM(X?O3TZ<=:T M_P!J/>7:8<5NV=HP[;N>/!M\?GTR;6+ZX\&^P9\D3%HM%MQ7>1-IF9F9PUC) M-XZ>FJFN-VWGT_*2D=JNM,X]*8?SL(Q=2M4:16TQ6\132F2DY,$=/\O+?S M)O>TS.MM?^+6N7>_[:>^.?N&7=;;M.VIMZY[YL5;9,$VS=>XVVXC:]PM&2(W M&SPQMHP8<=8K-<4TC_VM,G?_ $W"VNO4.$A[7#U*N.V31))"N4V+3B86" 3* M*.8YDU:R](8# 8# 8# 8# 8# 8# 8# 8# 8# 8# 8# 8# 8# 8# 8 M# 8# 8# 8# 8# 8# 8# 8# 8# 8# 8# 8# 8# 8# 8# 8# 8# 8# 8# 8# 8 M# 8# 8# 8# 8# 8# 8# 8# 8# 8# 8# 8# 8# 8# 8# 8# 8# 8# 8# 8# 8 M# 8# 8# 8# 8# 8# 8# 8# 8# 8# 8# 8# 8# 8# 8# 8# 8# 8# 8# 8# 8 M# 8# 8# 8# 8# 8# 8# 8# 8# 8# 8# 8# 8# 8# 8# 8# 8# 8# 8# 8# 8 M# 8# 8# P'MS8^R:/;=50-/I]&L<;LVVJ4DLA9;O/UE]#S2%0NUY6\:/IP\O'R<%8WQ7 M5(W%P&0Y'E;J:*TM$;Y>N)XE M%G)5O!QPIQ +R"LHYE74.BB8R+H\,1HJZ9J"F\%YY%V3B;!:).END&S^=9Z5)0$E2JD($4K/*6/N=WN%?@*=.,ZS0=1O-AVNS6=K*0KN+L[ M2VV^I.M>N(,D4\42EH1U1)$[U3QC]\OAF:D<)B*@A'GO-S7:+!$T55=@6675 MDJK$MVL5591K%3;N9O&M:-9!K4W,MHY"62I3W:<6N[[Q$1525$J?50BQ40KH M3G1Q[LJJJ%>GIN;.2P-X9$8N =/DG$:XB+A8#7(%VYU$65/:0=!F'2[ET9NL MBBSZF1#QFP+!P07/#CS9&]:7AIN??&M=T:4B*00K[A14TA(Q\=+QCY4Z:IVP M,I**E4%T42*'D#$\4/+ =LY*B$C9*%>%<&8'23!4BYDCD.(8 MRM/.74T-4YBV5R'OMX9LH!"6A%8:IR;.+M4LK6X>YKTR'F91%LT"W1E.FDY- MTT5 @I-T7! $R[9=%,,NWGD-KG7-^U]KFV+S,=8-E/(>.KJGNE52-"2L+]Q% M0<>\= H"@NY"3:F0,#=-P#0PD.Z%!-5(YPL-@Y4ZHK=WO6O'JMF<6N@-:X>4 MC8VLR#]:3E+<]K,;6:]7T40%U*2\Y(W&-0:CX9&:ZJRA2+F%J\\N$#+S3U_] M(WL8V'C)B;E+5 M7?>KE R$58ZG)07KV(DFR%7B(>P7>MR194!;G53DFTAKJ7-Y4 MA3KF;MBK%**:J0G"U5'DM0[I;H>@QD+L)E=9(9]22K,Y29:'DZ@PK\?5)5:5 MN(/ (VA(V28WF(,S.*BAW!GH)@4%$7!$0BTES*T[&VVUT3P[K(W&JS$3!#6X MBHOI&7G9"9L3RILRP;)N<5Q0]_LC(F4> S(*)B.BB9H<' A-:!R1U7LR4@(6 MI24N\EK(S4DV$>ZK\K'.THA.G5&[&F9%!ZW15CHD8R\1KY(-@1$I)( G)T8LK0U MV*KM(@JI^81< D9NJBHJ'"CSVT4R@JU(W!>S4J:G#MBOJM/UY\RFH)J>NTVS MNYYTV=E:JNZVVBK]%*E7;D5=+ Z I6_BI+II!EU/D70EJ(\V$W87-S"!>7>N M:^T1JK\9V\6IK/*U@&M,AS"1U+,W4XU<(I.C^ V%-LJN)RMB>,(0Z3YCZ@A2 M2*\JTV-'M(Q$$%W3O6]K;D5M2<1%S[[7;9NM'D?J[!BX:72<+QG@@< (L0AC MJH+IIA;I#FGJ%J=.,*6T,[*O4]CV;W-/5B7BSPZFL'%QCK-%V#PF[UXBY8R] M%D&ZQF*$@1'N)'.(%=,Q/; QJ3U*'*O:8(]F91)9.35CF(2S."2.NY2,H4$C 5 #&<*HHJ!21?-;7 MDE*RK8("WIQZ8;[F: )7J[-5NFB M*ZA01!<[<)Q4>5FJ;O;H*G0);D=[/NT8="4?4N=C8!A:EJU-6SZ%S$H];(DC M+:WAZS)"NT4* MUV*B*IB*F2(H%MGN8.GJ[=K3KMZ:W.+?6%HIK[DC:J_D'\ M^[E[E5: W;U]FV,=XN)+7=HQOXCE-J@JFY\PB=5LFJL0*)GR\H=ALVK:Y38* MWSWX1+-%5J2F'5?EH6'HTC*5"Y6TL'9'SMB=%M<6K:H'*K&&$@D*N0PJ@)T2 M*A>]Z<@UM13E0JL147%SLMUDJI&QL:V6DFR;!*R[#JU$7G99TUAI)%"%A_I' MXJG<$[E58$TRI F9P M<8P6N/0;*=TC)5PL=(K@56[HB 1$O.'3#V.2?UYO>+*56$"2,>( MJ3]Q',99TYOT7#U.5FR">):6"L324JD!<(S7L@HTE&PG>UQ38SN"CHI">\OWDVB$?(V% CQR(@BV3 ZIQ* MF0P@&!'G.'5\E'5N3U^1W;D; E7URH/64Y6ET$Y^]5BF>744?0:[=O*Q*5A\ M\Z9N#(."H"WZ%$' &($W<\J*3!:_U->+7"6QF?:6N/PG>ZZS R=P)5JQ&QE2 MD;9,3S^-9HE;0U5)^84B!)D.4NJ7>GQW:P=34A4"3*U;70:1J9Y9I8&LJI#/(MX!WB<, MT!H^2,!G:CTL>8G=.1P8ITQ,%DB^86H)Z("Q5Y&_V&LK1%5>L++"Z_LKZ#DY M^[LJG(5.@,GJ;, "^3C>\Q((LE2I$\5X"0J@JFL1,+3-5RRR5IK\ M_%51_:9R#EZC+M)V!4CJG)WE:L2D *1IPEH6J<0L]012;JMUTQ2!-QUDMS'9-F8UMU:4X:2CZQ4GSZB M7.]$AY:869*-#6M)A4@ \>!B@5-TFIXW4R9%0RCO[:LCI75DYL6(I,EL>4BI M>DQ$?1X:0;1DS8G5QO5;IB;*(=/4EFAI4HV#Q6R*G<(Y63*B*B?B>(4,,PG- M[4DL6=?]V;=UZ.F%3LY^M1$K96:.OF=)UA:I;9=M3:1Z"].@8*0V8C&OD5P5 M=-EFJQC$Z(N0;AD79?)6@ZQFIFNR3&V3,M!PS61DC0%.24-W!641*L='S#?Q0ZX4/U#*A1 M6QH:JWB0_!?KX=F?1^?@I>J/[33I"(FIBHV6 \['N5W=> MN:->>$8K$1.OXC91-1 BI>X(7)CRGU<["60<)W&(FJ^I$-IZKS-/EV%DAG\_ M<8*D0L<_C#I&$KR4E;1'+(@0YR'8O$W &[@B(!13'*J@):JO.UZ?&V:^Q5$B MZ9(R$7"12S:0=KWB/@)B.AVHR)4$??4;#65HXD6PCXK$% (J4%.I "#M>G+&I+2LA#[V=,&^O'<;!OUBOR2"#)P1=Z1=-L=B=% M.02$S40,_.'B"F@H5%<4P@T/SCT-9G$G'T]]:[K-LY=.+C*[3ZJ_L4[:D3HV M1TI-5F/CC+'>1#9E3Y)90RPMURIMBCX0BY: N$SFN4NJX5K&+G&VR#J:FK'7 M8>'C*?-KS4C.U?9=9U'*12<:LW;+MG9;Q;F38H./! $SG6.)$TE#%#$[/G5K MM%Q8%K3%2M5K-8[IGEND&LH,/-@I7K+.>6K)/=2;IQ(M%J\#-5)X5F4[A8 1 M,I\SOA/Z1S%TIL*T46G5F2G74[?FLXXBVYX-8J#!:NOYJ+E&4D\365:J+MG] M?-4@\$ZBI$W34ZX6/;/,6H:_C;TC6JK;KM:ZNZ<0<"P1@Y6,K5QMD M;9*W5;) PEK&/>H.W%*D;0W/*@BBJHQ$NM",H"IV>RUI10CMVQ8/G;IVXK* MQ2BBV.T%T)6Y5S*J)%4"]_PI*E8]90-^UBP4MTA;=C1FI*] 2KP*ZBA?)&3\ MBX:669;MIY"-BH9FFJ]<.F:<@"S=, ;%7443*8.=?D>TI3B.KNXJN\JEQ,X$ M\\G3%7NPZ=7:R[GVU:KM]G+.TB8AQ7ZM9I5X1)$L@R;/&YR+F52\LV5=8$50 MYQZ342.[=L]EQ$82#5L@2\QK:RL(U6$/3+5?89\@LHU%1MNIRY,Z,XCK%39.&DJY-R:M0+#A8F3\45 MFZ,RVOL.Z;E;@Y<&:/?&,D4B#D40MRO-S2Z+$)I\[L%;@&Q%)1](W"K6.!,\ MJAZILNQ,+16T31CH):.D'6K)1HGXAFPG40^;WA5; X"ZT[F;I"]6"A5:OR4\ MXG-A.I]A%LS0:@ECG];<^3DF02<>- M+M7[H2KG;-U 31!T$86YK:;;L"OG+'9+8XQ$G:CQSG7=B0E4:'&5=:YCL)=B MJ@55*G/JZV56;.!_1E5DCMO"!T0R !G+6NT*[M*,EI"#9V*(MJQ4:JND"9_>"Y!3\)J<5T M 4#(E(Y T/8-KG:=7D+021AVUO=,Y"9K,I#5^S(4*U_0BY+5>9>(E;2R%=LZ MJ#993.EXA.\)0P,P]0/2337]1N-];VV@3%IK]7LB=-FZ\_1EU(6QUI MS9!L\$9\C&DL5-:MXQZ0CY$I5G"C44R-_&422.&;-A\EM4ZOD==L;5*R"#?9 MR\*C6YIM&JK0A26*6B(.#3E*03@E5]FQ;=-D8[VA(EL\=D4>I M)F; H8"X$1BN<^AK(JZ9T]U<;Q*DL"-?BH6EU"2LLM9!#:1@K^)" MJ1^OI8_BN3-E" V()DRE<-A6"S-^?>BDW*BW)Q7:K*/(_OM;566T M#KZ;/LA@EXB3M*I"?9$>W[OAG?=XPG\ 2D5%(,G4#DI5]BW*[0,) V9O6J=0 M(/8#>X2<+*LF]MB)BP7F#*_J48:/,[G(,Y*0HLV=("<[LJQ>ZB!3)'5"$17. M?1DRR*]C1O#PJ$A/,YY%C39"4/4F=9+KQ>;GK.O$G?L8Z$8L=IPBYU"K*JE( MZ.04P6;N$D@E53Y1T^WVO8$5'PMD:5*@:W2V2K=I2)D(]E988+![$LT:#8Z\926U>O<2Z,Y^>L!'8E\'Q$')$0R3;M_4*DWQGK^;1M M9I!=A3I%_.1E4F96I5]OL*P3M3HI9^Q,6ZS-@YM=HKR[!HD'?4,X,GWP(10I MQ#!$GS\TZ6FVVS56"V)=)>HQM]D'M/A:LJ,NFGK^F5^\RB\F[%=6)A(]6$M< M:(*KK>*BJY%%1$KA)5$H9OM_(6AT60K458VMK0?3T+"V*239UB2DD:/"6&5; M5^&D[VZ9$5;UUH_L3GR)#&,<05264,!4&ZZR87+0FSY3JM!86-[!S=.(Y1(FX03=KN(>U/& MA$E04(8SGJ!?$ ABAC1;C9I9>L[1PS9O#7DZQ&SIK-( MN45O$V3-&(L4X+)&>=2&**2(IAHGQOU(AKQ;5[:$F6E4=6![:WWD[I2QG2A77C.SIN$CBF+4J*!Z[:MTG+\C,"N#J JN"H;8?B M_H-BZ;.8:K* WAG-=!M#-[G<'%9CYNE'JY8N6^C'TB4KQ+2W)2XI%T^.V%\Z M29E3<**%.J"@6)#A7QP0[P%HTBH08)Y7"I.+YL)PBE&OJ$KJYR9%%:TG23D1 MUZ9.)(\ /-(M6Z/AJ%.D4X!)'7%C1SUX+YW47KA5<\@O*HJ6ZY>0L5$I$P(%D5XTZ74BV<02H':M(U60<1AV-@LS)[&NY.=I5FZD'AH^&$;3XHZ">P#>J^XYN4 M@(B7(L>+=[,V)+M^K%I%,FU9E2O+<[,\K4:QB&::,.Y$[% J)#%1 YC&,$[5 MT/JY>JQE+6K[M2N0DU;+!"L@LEH1<0\I=6=LCI]:*E&\RC+1Z9V-WDDFR:2Y M$V!%R^6!$4D13#EK.C=85"!K%;@ZV9",J-QD=@PPNIB83G4Y>SR,H_ MDG,C,2DF%E?&6,[56*3=+-U'B"YNKE0#=X! " MU6;CCI*\W*;N%@@74K<'+5LW6>DNEN1,;0"ZJCE4XF75;N!'Q"('*'-&<4^.Z/5FUJ)9$C5:1< MR;&0N%LG4I)U89L;8]R(6"#G*U.2$];KG8IR6@+ C3FKZ*D+!.6"0FW31%CK^';-0.X$63= MB1- 4RG5 X5=XUEI"QWR.L=U]VEN(-ZV@2/<7.4A6T\$9+R9:.XG*BUG6,-: M7D'/S#OW*N]:.56CU2 MXMZ0DS,E#U-\P>4246(=8A5 "NH^B:956V[%)1.-LWX?;C/VW8@KQ36/BI./E:Y&4UK718 M(++I&BVE1AD47!S*"+UXLZ=G AW)RE"\T31NM-<2OTAJ\-(!8CLI:/<62=M% MIMEA?L9HM12=MI.;M$S,24FFDTH<.W;>.HH+1LQ321$A!.4P1:#XKZ+KEL5N M\33%D+&><6L23M6T6YXU8R;BT.;JN>,BGDZO$QK96V/G#\R""":(KKGZE[H] MT YM?\>J/K79$SLB$30;++:UI&H*M%IMU$DJM0Z?(3,PG&#).GSU]./I>?GC MJJN%Q*Q.U'*2S9TD9,3BF7HD M(D$,1CQYXN1BB2[AC%I-W+AE'MF,GLJS.(=2QG81S<)=M&2-L5CSW^9B*V@D MZE0(,Q(-FYRK+*%47\0)-9N+.B;2\-)6.H+/"@]M4PY9J6RWMH):6M[^RRL[ M..X1"?1AE)87MPDU$'1D?&9@[,")DRD3 @42O%'04JX>32=7?F6E2&=QKV-O MEY;-ZZH]LD=>%92@)L;,FQI#R0MDD:B^5CT9>,G"JIW*[MY=23BJ8MKQ%TXGT+&G.N3NZ4Y6CW8J.3><26.9;O MJF%3 I$N+&@C@X:LJPY06CR1#1JI&7:Y-9&J/(>'UPRB7U>>,[$F^JD\C%:P MKAO-M#MW2H,2'.;5M%N79-)I_=J]LF1=QT(M/'A(T)&^59C*."(-R$66>>@)>?CBSMHI;.#)&2#N6?C)LTHVP1=HB';U%J];I+J* M6*KH.0462$%E&YBCU()R"$+OW'71MMG)W8.P($SQ^M$+D?2TM<;2QBZ\B@A$ MBXL$&W"?;1-,FFZ%<9*#*1Y&;M(S,BH*E.!CB&^"T;HM_'N$HJ,;V=!)Y (R MD@YN=@M;YU*U&0LM@B??DN]GY%Z]DV;^^R+A3S"IE%0>@"@&3*D4@2)/2-"/ MK2QZ=EFLO9-:V:O%J#NL62PSU%W:'MT<%;24\@FI9I!:C+NY/PDY4J1#*JZV MA!!(H @0&( 4@ HKX@7Z5TQJ92L0M=EJ\T2K-6UY-:JB&[B8EFJ$;0;,UKL9 M+P'G/>22YTW[>KQZ?CJ*&2+9(RU1JQ+ M=<3)5R2B[*ZN*;:I,U)\[*IP3ZROW#M[&QR;:/?G7.5PBHGW2%#=9.,VE+;8 M+59K-45Y>0N1UW5@0>6FW^Y%99>MP]//9H^O)SR<% VY*KP#-DE,,&[:2011 M#PUR&,=*[!M[VSK3Y3KNEK0AOQM7?1K-C"0;6.KL=L"^,V,4%; M8PD'7;;&1#>TD1872&CZO'-FUB3(683*Q2 '7>+U$**S\.]-SU=ML-'L[)!/ M[?3+'49*:)=;M+&>N+'7)BK+VZP14M9',7;[HVB9UPD24DTW+_N&*45NB2/A MA?5^*.D'+=-)S79UR\(#Y0\\YOU^<6EU(/)JJV%*D12D:_ M6<'=QI&1$6QTD1,F8*YKQBTVRF8.P,X&>;2]=23&,=I7_8)1]Z(UJ>IZ%ID4 M?I0*$S=F]8LSYDG-O"KRI$5@ %P%)$4PRU8ZE7[;#MX&Q,1DXMK+5F=1;K.W MJ9PEJ=8(JU5QZ9RW<).E%8Z?A&KCH8XE5,EW5 .4QBB&%7'$GCZN[F7B6OTH MT]EMUJNUH0A;!:H-C:9J\K5QWE9ZJQTPT@YR0KWO MI\6,?/&BSABHL84%"'(F) LC7Z56U MXJ9?QEA8*2-9N:7'Z^-!'1JD388^ MU1D>TE9AHLQGXNVDO+*0;R+=^G)%,G9B>8,F*PI*$$R)RF1,9,0AL9Q_T;6Z MK?-?I0A0KMZJ:%:N,5,7&S2;DVOVD?+0\366;^7L#F6K5+@HUX^0CF;!9HS8 M%46%N5,PG-@41.+&CEUX:4&O3+U[&RB-@"6<; O[Q_8Y)&RP%SC7UQDE;0HZ MO81=CJ\(R=.DT8\C9UXK-NT1 J@F)WQ#FG.-^D'D>W"5KR MK'W898\=/-[=:H2$GY.4H4?2L!-R\Q#5PLT M$!7YFP2=6CU9%TQ;-UWXM@\($LLNH]>V]6V+V&O)OW%WC*=$V-QY^4 M:N'3;7TS*6*DK,UV;UNK$259GIE=XT>,Q0=).1(H"G>22$@8WF>)G'^;=&?S MU(-))$:V4GD)"TVY6";K6L]A4L$TWA3SX1+"?=%M4@4)%%)-XB1QT35+X2/A MA+F^E]8/M=CK[RDE.5-Y)M;.1\]NMLFK&:?3D6EDC+2SOCF>MWZ:K82)B@8A *&!&R<5]'E/$+'JLDY=1DBO*O7SRZ7=X_N#US.L;0J?8SU MQ8E'.R4 L<6V>)HSII!%%5 A4R$2 4Q"EMO%G3MEI4Q26\#[C]Y4M"G1,FWD M99V\@VD/2;K0:Z^:MWLFHB^7KL#L23(0%P.587/5;OF*F8@1^4XD\;6;>&D+ M1!NU7$8\CDAL=CV1>0DYV14EJJO!-[+./[8#VT&;3-3AR1K9\LY(W%D@@@0J M8 F(3:2XQ:+F&3*.E*"R?L8^MH5)HU<2<\=)*OMHZ^Q39AT"5 QC-V6S9L$U MA$5R'>^(4X*(H&2#C0XQZ>2?5"27AK'+/:1-)62%7G]@[ L'CV)K+>_H^V2,?24<>W6! M*F3UWA63>&A9>P4)&<3I%@N,2P9HMV[AVP6>$!NAV]YN@*00Z4XG:19TNWP4 M;&O*Z>=HEPHI;;*6BRV.1KE8X,6)"F\$B8 MJJF.&6M>:FI^L&7E*LG.%.L9RO)O9BU6BR/YU\Y90$8,E.O;%,2KN8?LHJL, M63)5R=4[!B@#9N*:(F(8,12G#'CG/,CQUA;@LD92B0L@NV"&0=DC1!P/^E]I3-:N5CKI)Y[ 1]?90CQA9;"SC'$=5K*SN%81?,X6::14^U@[, MP3>-BNTW!"J@;J E,8HA9$>)^CVJ35-"!LS!FK%5'9>RD7#&MB@T;&H;5 MT2VE<-M:BVCT"#7"&+""5!/^5NI"B 1U]Q TQ+)U96OGM4!!Q-M)=6S2L[$O M;1L=F>GW^ML8"IR#&U)+T6JD_".\=E:P9V;94!!$2"@($*%\;\:./CR76<0L M$+*1KTFV(\952]6N%2BC>X*2P"LR$77[&S0:P$A#TB"67AU4P9.C,TG"B)SG M.=0)- <<]/5HEX1BJHL5IL2LJTJSQ[ZR6J5C#TQ9U9'OT1A(R3FW;"JUI%W< M),Z3*+39H(B\.!"E*! (%E@.*>B:TQG&$93G1T[+%2L+/N).VW*9?RK";946 M.E$G,A+6!Z\*=RPUI!(@9,Y#))QR94^Z!E.^%V@]":9ISVW*QD&9BMLB%7I< MRS?6VS/6:U=?/+/.'J=:BI6="Q3 M.LD=3O&,''<^.^M;EL67VC?1?2S96D5*K+UIY.2\52TV-(F+S86TM/Q#"590 MUB4;NKF=9 9)!PGXQ!^FC,D?)@\*97IWE%> M^&0*I5H&DUV)JE88!&0$&U!E%L 7_-?;&DE MV\6T?ME1EI"M1+TK609D\ZDHCX8*HB9(X!#M9ZJY?0VX-2I7%FMDQ,JQ[\LJ6*<.SE O?D6XHJH. L,;7N M6$C?=C6RNCL((2"W+9W'NFR;+*WB]BTF W7KV6@:KKRK3 (,*.BA0J_8&1WB MWE6LLC(IIG<+HK =B%8WU-RK7BG-@MTKL&8>K3=?&3U_4-]/:Q(/*:?\)CR4 MA:[9&R\+%14_'V29K2Z[\56B[R+BEF::Y$U#HKA:1T)R)G M8,E;*VCN.5,R(29O.H9"OR-<5;+T1JE:TZU&6<7+MHM6W$FNY,5PZ;@LB+<( MNRU!Z@+>.AT$+W*%L@:?ME4>3$WLA21KL58!6V 6MRC1FVDQ7D;FNV=PJ1G< ME'RYR]WS/O9NHW4:NPRC*5CD15^.%<@91[M:RW60WW215BHF\$C]AI:ND+W$ MC+5AUL&*GK I&-CPB;H5'3B==J(ME@2/(I !5$ LH:0Y>GK"SX-@S/X02.6K M.$4D]DN9&*A*JGH&Y016I$U&"T6-V+L:89-W,^#$[QRX2%_VH]Y$X7"&UARM M':6M)IO,;"J6KXR0A5C5&;VZVV#+PD:SN=DD;HTV3-2$UTMOTNJ[QBUC4BHV MA>-*EW$WS)0H.1"_[3HG)UW;=J/*@WMDNE.2,::IS+#=SRIU6/U\[,]DZQ*4 M:,FXXVS7TE7I&H-GFXT+D>8@S*KL+),NXB9K'==/1=/A59%.1?Q4UE5@BMJT M;RM;7'>#W5TK-4YC<;Q:+8623V65S#6VJS"NKR(5ZHTXKJ."@;"%G79L!F?& M8' 7)"B^Z+@:/#/,5K/>[W4^E*S,7:V-;1!WZQ3MYEG%P493YJL%=VDI1(.Q M2]>DGKBS-(>S2-:*_:ED7AWJ#,Q7#QX *JKAUZI&H^9L3!11;[8-CW8$Y5<9 M6O1>ZVE&F1N!ZW#-6UZ97%K)61VKK!.PH/U58)93N'!PDN2#*5,S X7"JZ+Y MDR,I.-;SM.R-B2%JE%E[$TM#%2.8*NJMNF/C+EKV.]XRTG"QT<_L=<*:-!*% M3.#?N^2-X*CEP'*CJ_G5*VF@6F9OKNNO99!"PV2"KEK;RE(US:7MSLLC8:U) ML)"3BD[E2R416%C& %BY547+5TH0(Y5;SA@O^L--T;W7:$ ME3I2Q;8"YSLK;:?1T8N?D4K8"*YZW#6"S)+GCD#AW&B#GO>"U(/E4 N+35O* M&U6*6MUBL%OJ29[97I&JTYGMI;W9%5J0WLZ?7*,L3&O*!#3"Z>C7'E4$C&=( MM7 ]QJ?QTDG(!MXLZ"VYKFS4E[?6BC2!J>EW.N&:;RY%M$VQ?&I7&B%=%2E" M+.7[EE)676*W)NB4Y4^O[),T38!8&#IK9:5 MVA(62N+L8'1VPZD,],1BBTJSF72FRG$([CW#I):08LTD@(")$EVZ@9]K>O.1 M['CU+UZ4G;O)7-;9<--IQ,C?FK"_+ZL;3%77M%'B-C-+'9%H68G&3&4%DZ6G M7"Z)794@?,BBGY,.OTCP[WU/3R&R5I=9IM9HA$/*G8[#LJ8L059W7=8\H(6@ M-["B0!C+/+4B;O\ 4D';WRBH/W2;U[T6$ZQEPFU>T?RO=0I0L%TNZI6,78U: M] V38Y5UFTT_MVJ3M4[-Y*P6U"T-$("'LBS()*4E2M// !01,*"+0(-M:I\E M-44>/E).V[DM+*9@80MGB*GLF\R-K=;86@MY)^-7[# 1DR\J%89R;NI'%BD1 MM%2*S9-'PEE_$;O@[!W*DYO2];C'T@N-&&TO[ M6C%24/,RU^D$-1XO0LS MJJ7B5-W2SQI8#GT):JPS[SD+6LFTD'6XC,G2:Y8LKIO%F2.:3$GCQB 9FB=, M\NY&Y6+W]?KY&TV7NM=77:,MC^[T0UR&U:O-M86O/XVR2L["6&LZH9/(>679 MHPQI)THJ?S$DHJD]1"+V/1'-=K4Z[&5[9U^=F4@ZT:_L&)D MY"!G9:>K:$57(V04K[EXR3=$9/#$,OY)VH1P@Z"9V?CYR'F&Z3B;M5TN1W-[ M-:K+"EVU(Q+!ZWI?)'35WUR6IQR3F)AJJLGK2!L?B)-09HJK+)(.1-T;BB$I MWEK7E#*;'>6754O(I0A[W396-B6=X+68=]&1E6A&,DG<4F#V$FSP9)9HZ$02 M7DRE\41/$2)5"^6"FY(UCD>OM>$D*!+WE"LV23J=9K\M5;N]B:O2DG57V+'V M(EYHK%NNK-^\K3(P[U.9\)862+8I?%;@@*3T,=7FC\[[8BR>P"4O3G1K'&2C M!H&X$57$&6$I>DXQ9&:1A)N'@I&'L$_7+2X%)4L\@*KX/&CRB[.X:A;!XD[O M-(P$IX;-!>CN;<[I#=M]@ M;R:5YJJP]O:6VVW>XM).972FJ]";5:TE2T+.H;9;%O8:%8B34F^J51:S4U7W M3J(.,.@NT8F2",.**BJKI/FNE7F#V4V;/L+[# MMHR%@%G^RI"7JZ$>M-[X3DI*SU\ZLJRM,BWKMCJ "N_]Y/05CBBFL=5%15<) MQ3M5[WK>G.0Z41!V>'O^P[W5)RI1]DW&M;KL$,PH6HJ=9W#G8[:6C7?O0YZM M,*1R RK(QD_ 2!['E4 S4(C2=+1J#N6+8+2SU=9:NFU9KD+'L(8DTO5GT&2Y4JKA,2,<=[ OO.33Q 'K% M<063",.*1SBRXU MS)EE%2+M6CU^F^*JX534 H7FFZ.WY!SKVO MV_=;NZQ=\IM6U"E7V]QUEK&NKX:T3B6U)MG8 M)C9SK6SU.E.IFSK++/K#&M=FN2N#)*F%@5(A"'0,U+Y<0Q;:M0TFU9<65RY6:B=-Q*(CW1(DGU"DKVJ>8B6R=>2[ZY7&,URQLC>0:5A;836 MR2E2JZ>Q;!+SE=VC,O[!W-BNINANF3%HX!K85FADQ13<-5$PDE@F]]UARSD] MXN'-2V$XC](/K/7TUFP6Q1O--*C;4X69V6LT;"S.NC*T^9UDT85\I%0 K&ZR M?02@W #!@ZN<4N03%S+6!:1LL/>6=&G9:&L<-MU^T;R&T)32G%JKQT>#9JZ MC:MMKSJ2;\\Q.@G$/$/*"HBND()I!,H#0/(Y[N8+7:92V,H\\O#QUQM3/5*5KI-]OMVF_?*DSKR6&,VR MO%P\IK-]<]<.(>KT>I-"IN]>V^IU.-FDY"50*V7?F4/W7#HSP@,0G>^]6;XL M4E99#5-SM,.S8:XUA 56.:7N68^??,]E3$AMOO,S34.FYN$]K1)DQCI=\_14 M2<'-X;IHH)W1 Q234?-0L%'P[/94P5%76<[/.Y*:NS@"]9M M9IFE"3=+M+5\YD_&D1:6"OI.5%'JBZBZ@1YGH;EP6^M-A0%E?5:.2KD]68JI MVZ^EN%QCV$G*6\]!-=-@E5DWUK:ZLL,V$\O%G0CL7LJ2)5-2I5W8-:V. MS(K-!>MUGD'79H;A )G+WU'\:R3."9CG Z:6;CARJN\3!R&P'RUGL2*+@SZ M,CMD&CXMI(JU??VM6!R!TC&TI#%KUIK4I)-%P.DNXZU]IMM%W2XR,H*[VZ:XK5UA;69:MJ"\04 M3>D*BP40.B#(*U/4O)NQ7K7;R^I3,E7-5[0J\Z@X;;230+;4VVP-Q*/;R>7 PIE'JX< Y*U:!![1J+E-7F M-EV*VD9V,50KIRH%&W/;KLJ(H\,IR?>1-*=S\7'6.?L-KBX[9,.W;RC7W@X: MKK^(55V+$RJP6NDU7E]?RZ\GZXZV3 4)+:DM)D&Y[6LREB#5JF[' RD+822T MU"/IU!SJ5/N0SIY'3RRQ%>B3ADHFB^=A>JCH3EG4*35:S$N;+'-X:HP58KS" M-W(#)U5;[!ZOTW58;8=SE_$>.-A:[B+)5;&JK!.%'QG+9\B!F*G>*#,.QFL= M8\BZR;8:LO?I5U*6[75I)#O[1;GEPAZ[M-QL#9+JJ2D3"/2O$8&!CZ5+PB:K M5F0KZ']VF5K<>O:S MBTI&R3+!;8V%['Q;A=1HP!4%#-V_CILVH6>R:ZY*+6&TK@WV1-1*N MQ9B8L!Z[R%4J25^ULZG+"XHM2U="E%D;5LQ4(Q]$A,N2/8,TF6,<(BL^%[XZ M013\ /+I[$.7L[M>ZK7,*S:&Z*D!MV9AJZI/1^B];,M=*!$LD8R-Z([KB)=Q M(+>41"0*JH=VFHS;&1)4:>G$S<0W)7%"-T3+$ 1:]YH+MX%5LC5W, M6R[NO$G6+'.5G61PLCLNA$03.J%@VCQTY. MS%2L=%8SUWO%3F8^0CH6/D=W/VL;B].&_@[15'#IK)R;:.>%0++LE/=RXJF(X42%@X##5 U1R-J&D]ZL7Q922W5L'\% M\^G.&V8Y.C,V%#2NGJ1L1>"?H248>KRK:Q5&941*@:'0>B=MW'34IA6;!&*/ MI7E8C$,'VQ-C7QF\@)2MLV9(S:TPHDE0W6Y=Q/[RO+,$9"<^D-D9:2L=?:M% M7[F6>(O&"8(.5%VX.E D]3I6[=K\5FS[8BUCF-B6;:&K[^A M[#-4-V2E:PV M9KT6"48J]4@7]>=WJD:^/8UV+P&HDEIM5%8$Q+U*$.)QZY4.JX(N]BWF,L24 M9,1S5E7-PRU?@D4VV@$6=9,C&PXM(Y!S^'ULF\77*F"BK<# J)V:JS90,PZ& MU_R8@MI[%FMQ7"7GJW+1UI18-33+)Y37KJ3M+=_2U:U >^'[ROJUBGE4CWQ4 MF,(@NX.8QRR)O#=IAU5BN/O-B"U71:?5;#=*9'5>O4FN2]8;;>:V:S.;=7]? MR<&[NM4M#F9KS& UD6>/'>'73.11(#,S@8M8HBS7#)<5QYY&4FSR#FI2DX0M MMVK.WM:<8;17CH:&GI7:+&7L=NV!5UP[M]@[5J]HG',84B:Z$8X24(FW:BX* M];A>ZCIOEE [&T>]D-BW5]4(>IZY6OI'5_-8&_TM0+8'>YFMK).3@?2!G:G3 MYHE#^5BGR;!-("MCQ8) HL$BV#J;DXZMM[L].NMK\E/6RSII5U/:#R)CU-8! M!:F/&U^HLEDW$51K=+2$!8V[6712(\8.)+QCK@D8G@ABO\ /*\9V2M,'+S$) M9YNM)1L#,6G:)K6I2X*"=\H%:=4[(+P\RG.VJ'1V;5Q--((/E!.U<>*Y="D* MCP)7'ZOY7*;&UK+1LML>F:TC)2"65JD[N1OL:=ATF=U<25Y4V)-R,T4MHC+C M5#I,XQGW;6K' F?PUH]14JK<*_D#I'D+M&:W-6XN0GSU"]5NYQ,4\+M)W"4M MQ1IC2:U9B]:_0-HHFK&713<@A+KV J91&),= SPZ1QCP"7;PT;LRQW[7LI0P MDRT_7S77)8-C$WP:M(L)B$C]R5Y[*F5+?3EF3=+TC;J-4[/$SC]2Z2 M$"R4D89:OKIUY&S6Z(H\/(2<2YFVMB<,5;!-) JJU9K)I($5-WA.0J1PCT/R MH3GOHH6*TWLURXN]?7V%66PR&L$%)'3[8E<.OL\QW&PDD&+!+Z6QY1BW!TI@ M5%Q &P@FH) AE=YUTVZG:-:-JS;EKD9Z>;Q5);-X>OPC2YQCFO;"LR=ABYRU M6."@FK,D9K.1.HW<.$WI"K-#"CT7-X81UOZ@5.;1Q[!/4.S-JU+; 0K]0D8V M2JKM]*4=W ZHDVEY?P#FP,YYOU>[5;)K,T&RZC=)$XJ&*?N$4"0=T6:8URYQ:,HQ/WK5ZEYY%%/P?+@J8#%#E?<]M4M9Y>'9U;8\VP9L M)B3>62$KS:2@48UL]N[6MRJ;MM)*"K"W5"A.G3%YT*W(T=,U5S)D6.*09*B^ M3< [UG?]C2M+MM74UW)0L7,U.??4AM,KN+3 4ZT546DHC;G%3[LQ#7R-$2J2 M)%$7!U$!**A"@<.M8<^I>0MM9EH;5KXFE'4-'+6^Q2[R%0M-;DDY7D$QN#LK M%M:%C/8VII\>I+PT4&3A63*MXJ:J/<21/9Q,)EE()[%C$$THPKUPFZ\PFJ0A4.^<(#'MMA[3;U;8D+6M?U^'MHEF:X1J[M5:LS%X_J[V MKG%[[M>/)DC(R9FRKA([-4Z?F!334*H(F8>C4?Z+).(C7L)9+;%.IR6L]DV.E 3;R/80 M37Q2(BQ76=O"D2;"GWSI F.>,&O8Y"J4K7U@FI"&ML9%2TDYE:@K#EJ+]OM% M%>Y1*\5:724HI'2VKW)3QAEF[L[==,PBFH)TTPE+/FM6%&4$M^#W8,I]*G3& MO4>0C&]0:LK_ ')*WTF@V:#AFDC=0>U\M?M-Y;D.O+BU;*H-G1T5E@23%<); M9.4D;&ZJK5]@J#<)RS7-6^1D%KXIJNWFFDYK6.MSZZH3,B[LS.M RKXTI\7Q M&T@L+TP) V X*@8H89-SX9*H0]?AM;R]BV'(5_6\P#5A,U=M57Z]EM>G*O=& MC.15L+B1B7%94W U4;-Y%%NX="@H0Q4P ISAV"T5R9IO(![9&U3K]UBFD&UC MY:-F;' J1\-:J]*OYB,82\&_(JND8ZCJ#6,=HMX3I)NH@H8@ KT($;Y3\FVG M'1K1#$:1TD^L,O(S,\S?IS*IV6KJ2V;R.Q)N,)"M'BJEA00?LVL8DN";9=Z\ M(50X% <"6T?D3 7K9V.-:2=3C+:6&]UV&0FT MFR![O'G:KNV;=)X0513']##OAAJ-YSU!.#1FYVCWP\,1JBS6MD;&U=M#R%S> M:S3VQ&U"+A'%Y>V%%[)U8XD(X7)[N2>@5)5T0IP4 .&J\QYN4L\M3I;4]C-> ME+99:M5M9PRU3^D3Y>N/[8+Q22MF]'05;P%*?O#@1R"*A"I DJ95;P"!R MV#G%!HVU>@U+7%GL%L)-T9BU17FZ0A%O&$YMO56K+B8TC'VF42CIFI/=JM#% M9N.X=RJDH7YA"=\0U;Y.O(L@CE[-"1M::L9+8A-:$VV?7\7 M 2%V6GVTHO23^,DZ]\.HAED.2$6:D(V4M"N8VESM"0TRTUMXU3 M"Q.-A1S^0:KQI9D;)]#$XP&48L^\Z:2!$&A.G:OT0$,85;EA,6^+W[?&U6]Q M:TU;4:3*U5S)L6LA:9F9FJXO/6I*9CX^Y)MT2UUX#0O@%550463>K)*%! M,*&8YQ1C1Y%$9:MN;>*4M_DY>:GGM4:-R:ZCGNVH>S[!B&D98I60=EA9;4;S MNQZZ3=ZY:+I*IIF,84R@8<^]>/*^O95]<;9C8R,@+E M4L2/G)YN%@][)7N-:-VL;YMR5^=5)4J9$O%,%8GSEJ:QJPS#66RXR5L[BSQ" M)+,QA:O#,;+!%2+'02EAG9EC&2;FRN';<&8,3.5%"*]0()TU4R!(W/*92'I. M@+9/46<]\[LH$'94J' ^Y).5;V*S36HJU%P;:PR%FA8%NW0F]K( HJL)R';$ M,H)T12$BH6QQSDUE'1J;B9JU]C9@6CE\I5O)5U[. TBR[!83[QOY.R*QKQA! M7'6S^"77]XN&0@?P'::V!;S\U8*'N,U&WFI2]%K54ARMKRO+GB'LM1KJ M#FS*D8SKR%G9*O/*],QL5'IQ[IBNY,J_EVR*@)F,ME<<.T))5K%O*C,6XMH)VXB8QV)" M(Q[MZ9RZ(*20CU[^!(J1R.JUVLCZ&1KUHA88T5L6;JMPEDX4T)=(G4=LCZ/L M9Y%LXR8D+#%A7[+*MTB)R3)FH]15!5 IR@;H&"97G'X4E2 A]/7ITRL, \OT MC$.G%*2LZVJGM#L=ZJFP(,Y;N%=*VD652D$W$<[=I2J*Z)4O+@*A%!#;%\YH MP1LHN*9.6QTU=6V0K,'2&D4U?2=)JMCW2#FRN9.YVN!CO,DI>J2N561BMUO. MN2))>*"AO+!4RW.ZN+SB54I&N[19K(]5H#B'36EZ(]0L; MQ2'F*R&X&2I&CQ-%5RJDJ00(4H&,%6CSHIS*F#=96EWF2KC-FXCWEGA(VM-6 M#W8+;6B^W0U_&5^0NJ]@3E75&1!9-TJ Q(.CE;F> <1$ RR')&*&D*V0:'.=>2)*%6;Q9&]4I-DES MP=ZD_>S2?F7!BF;Q@/'S--JX.LB4I4?'"#ASSJ#>*4GIG4>VH2#+6&MK2D'1 M->NS.8^!(6FKTB4(1,Y"%9NTD4W1D2KE.4+D^YF-4G:\ M*MJV^5BP(V1U6&K:Q?0B08S,_7M@T*C6JO,WE=OKPK)9!39,0HA(+]&?<C&"1PY(T,<2*^8!+ MOG(')0N2%EV%NM;7Z%"<4ZL5/7]JF=C+VAU!.[!#WV#M+"#0JK-Q VUY$^[4 MHEP$B9\F1\W=(NDB=]LJFJ00Q^Q]077\I'S;N(UKLN7Q: MIJ5GGK&VFT6;5A#RD7*VN*KT),':R2SI%S:V]35EFA2E^=#+H+F,F*Z9!##= M.YS0]PK6K[-#T2VSP[/AO!KE?BXV'B92:LZ5IK],>+(K6NVPH5F!;V&0=I^! M+H-I$&S<'!R)]2)*A+J=RZ9[+NVHX6C4.R%IU_G'$#.W*R>XV2,+.DT>^W,% M2;1C&Q.Y@\^QCUXXCAR9JI%F[[A-%PH=,IC!F??VUDM,:JLMZ*$[(*I MLI8SPL;(W.U2K.N55I)!&I+R8Q 34FBJ_,V34718)+*E*/<' @E?Y+QRYA&D1=)JYXYD\7V*P1L(6V!3>W&1KL?&,:^XILN1],0LU6PEYJ,6TS?=K3+R)83-@A&LB/4YBC@9!U3RMH6X=A2]"J<#> 28-9Y>/N$A7EFU4F5ZG(1 M459H]!^"BBC!['R,PFFB1T1+SG@.#)=2I=3!$ZMS5HUC&&(\HVPJPM9ZTI>* MPA-HU-52:H_T/V1;FEE(:%M4JE'IODM5RK8C5R9)X546YSI%25$Y @++F^\> MH+D4UZ_BE)?9L?5Z#.OS1ZU>L]:_"!K"NV(%4(^Q.9^.M<#6ME).>CALWCW+ MMNJFDJ8I \0)"SYC.I^H5RS5/6MDEV,I8M65<]E>%K<7!SE@MDU1&%MK->A/ MIJ\M+.=C&MS$K$[M$8Y1XV5(9T9(A%EPD-AY5!8=%VW;&CZRO;749:->4NO! M8#1[&(D9N^OM>LW;@Y?I!&G<(4I>_ TD6YG3-7WK'.F@*%%,50#&,5S[@F#H M["T5"R3KQR+%_&(4*LNG,D2JLJI0Y2VV:6A5)J7,B$;/7A%NV9-'+QRNCVE[ MQ@'J&6J/RI97.Y7C1-IH#UHI!;#1CU$K.>P)*.>ZZ6IJP,;-2E#ORT:]813)K96#"JLXJP7V6UO4-FQ],AX9S>'LZP=R<+ M:>/W\;87M:;UEH\CE%AD1>^ 5L)#J>'U,!0Q<[Y[56 ]ZOK/1)Y& - ML1M6:Q*0%@HTZI+4YS5]1S1+NHP;6KSCA K_ &RV2,DP(\(5!$R@J]X2%4#; M"<]:X55I$7/65\B+$FG9WMD0KS1C:H>K1S*Y;'K-06D9:.?"10;0VUPX644( M7P& K)^.<5+CINJUE]KV_)62Q6:2H[V!1=4-[)P%S:6^T4./@GC5C+-D4)N/715'PD3',%JK7-:@679$)JY MO2MDMK(YE_HK;3C M)*,U[=!F+3 EK5EDH.3E&:Q2RE.>$4D&1W,<0BC<_C" M14XI!0;/YC-*>O-Q=9UW:9Y^SO+2@UJ34AIQQ3J/2*#LK8U@7AA3LL"WFIR7@]>&(Q,58Z:)G'?51.8I4#A/+9R M\J%5N4I3C4B^RREO)6XL.UU/<"PEHJU"L>M'BJ]/\ >-CB;=&;TM+F[2"8 MW1-I%U%O3M-F=(M5SH30N%O!.V RA.X%$ES]UXT8O"2U0O83:$9KT\&R3BH> M/<7^4OS>#%H-2@W%E>3)8)LYG2"J_4!1BD1-0GF#K%(FJ&9E^2L,O5M76"MZ M_P!B6:4VM&S4W#4M-A UJTQ4)5&Z#BW/IY*ZV"MQ3-2"%TDB"!72BKM=9/P M.D)EB! OX:58_6;ZR1;GHC4FQ(QG*3T')6"-<2%T:H5^,C MI2OG!0DN9BZ.W<(*II'[RA$@M!.;M?DX>&G(NB6^/260R$E:[/?ZU#E1D7C4K%Q(*BY\,B0*"&1J1R=C[Y:U*=#ZSO MQ)>N2;:#VH+IS1$FFJYJ1G[#6H=E-+?3+O65*5DJPY.FM!%DR$;'1.IW#J"D M0.T& P& P& P& P& P,,@BYAM88G MN**%'Q!AYYHF]9B<#"T=E\9'N*")A"(CQDX]BF9$=-Z]\(UA^E)D_HW'@49D M""F"G0$OZW@D(D\E_,/<'N^#T[,"T6'B=Q_LJC,7^M:ZBU0N9KW(1K%@U:L) M^=^CMQKB)9E$J)CGC6B5[D7239 S=(KY8RO0>^L50)!+<<-#3LB>5E]241\^ M4<(.5%5J^Q[BBS:.@(IMWVQ$RMC)MF-5C"ID$G<(>.;*% %$$S%"XS>AM,V. M*&%F]94V1C!;,&96J\(T $FL9)3OGW!1ZE64* M8+O6M2ZRIMAD[74Z+6*W89AF2.?RD+$M(Y91B0&@&:HD:IIH,T7'N]N*P(D3 M\P9ND93OBF02AB/5/$73NJ'-F?L8H]JDK0[(N\?VR.JRJC1JE#6&O$CV+6 K ME?CRHJ0ELDFSA95%5V[1>*$664)W2E"?GX_:1.:MF'5E(*6H5)M1*TBG L4F ML/3F,6\A8ZMM6B:9&H1,5$R+ENT2,0P-$G*Q4>X"JG>"1R6K==2\'8*U)4RO MNH*U+Q#JPQAXY$K>5>5]C"1D"^<^&4A_/P;&MQZ;-6UO7I(K" MX2EW@23<>SDPK4Q+OJ_+.DX056Q3I,BSM89R*9%A7.203\QW_$Z& ))$\;]" MP15"1&I*&Q*L=J=3P:\QZF\@C(MHU+O'3,8K:+:2SE!JD @DU;K&22*1/YN! M5S/'[2-A;)-)O5E(DFR+QJ^31=0#$Y/,-%9A5(3!X0"HB:>^:,7IY@CQ(JH4P1S^#9H/S$@[+J2BD5(G+)IN/T'NE223]_OCE1(!4"JO%E (!U3F,$ MK6J]<KKRR[)!9\K7%'9WZL&==0ACC%KO#BJHC]XH< $P# MT#H%BK.K]=TSW3]%*77*\,"VEV<,,5%M69HQK/C##-H,C))E,@E*C7F/C@7H M"GE$NO7N%Z!:PTIJ(L4>#_!M2QAE%5EE(H]?CCQZBKBGKZ_7.HT.@9 XJTAR MI%&ZE'JP.*/W@],".!QGT $ K5PU%1BP:QBJ*LBP;8IE%PDGDP9T9V ]%ZM M)R+E95?Q/&6.Y6[YC>*IW@Y4^-N@T7,@\;ZCH;5S)IE1" $P))-ZKUQ8Z]-52D:]8IM6 MS344O'(^6?V1=ZE)*6!3PP(HG-^\$"+E=D,5ZFB0"@ &!0 M.-,:G=^2\SKRI*^[G3)ZQ$T*SZM7,?89.UM%$1!,!)X=BFWKL2_>G5=K=X!! M4X&"B@M#:8K4>ZB8/6-+81CYA8(IZQ)!,56SN)M3:(96&)@<"NFM3+K"X<:WI3AJ[!FD;'>*ZJ3EP7OG*)NW LZ/'K1R%=< MU(NJ:,I6WK-HP?P[JOL'K.1:L;+],FB:EM:5%[+7)-(EED58E '$,R<&=("FY M.NS;J&.)T4C$"_&U3K4T)$UHU%JXU^"KTU4H:']S,O=\;6K(P)%V"$:-O"\- M&.FX],$G28!T7('S^O;@:UW5>MZE9+#<*S2*U!6BU%$E@G(R*:M9"3(=8'3A M-99-,!(F]> #AR4G^I\[ @BO%OCHM&^YU=+Z[4C FE;"5B:M1XMT MY59@I$J+)$\+]!;C#K*,@;EZ-BLE#MP3!$YR"$?VYQ*T]MZO.J[(0Y:HWDY9 M65FWE1B:FB]G!=?3 7K:2&P5NPM3)N%[]+K@JDDDY2)W?%\H84 M._X(B3 DLUJS7-B@)ZKS=+KTC7[/-'LL]%KQR'EY*QGH:&S7J/ MDI-W1JNYD$)A]8$7B\.R4<)SDG+UV?D)4JATA,#Y[-5*,=*J??'78(''M3+T M"T1VB].Q,*2N1VMJ@U@DVDFP)%DAFAFA6,S5&-%E&@)J$/\ RL^ID6VBE"?> MC'MTT.GAD*4 Y8_2>HXJ>?V>-UU4F4_)3+.PNY1O#-$W(SC!RY>MY1 0)W&; MOS[Q9RI2$ H9DF3M8Y3K/4I*6=*.7 K&.9==0QSB8PB.!&H+CKHJLMGC.!U1 M1HQO(Q[V)?IMX%EU>1;9:]J367:.V3]K(H0C)-TW?1S:&9LGB"I4@%)R MW:UYB0#EZ&Z-$NHCW Z!:$>/>D&TNSGVNK*4TFHZ!/6(^3:0;-J\8P2D*YK: MC!HLW(F9L52O.SL#*$[JIF8@B)O#*4I0R5*5^#FUX1U+Q3"3<5J7">@%7K9) MR>(FRQTC$$E6 JE-Y9^2,EW2!52]#E37. "'7 B4YJ+6-E@IRLSM&K(?&IDII)IGDUR1LLE% MEA7\T\C4%WSR++%SD(5HX5.4053]S6:0:=1 3"V=J)=>X;NX&RMZEUG3['(6 MZKT>MP-EE6*<:_F(N-0:.UF29&*9D"BD4"(% V0\RY583+Y)0A2 MIH'3?NBBGW7*P'"9,./FCXN5DYN.U51F7C5CF!' MH1=M)UV.7[Y0*V$XF\NEW VM./>DXZ73L,7J^E1E@;M*^S833.NQ97T: M6J&A3UM:/%1LJ@U=0QZU&BDH4G?$(YL4XF(@D4H5M$TQ1*%KB+U^']X=J2AA;MFZ"3HP"BFF0I"E"E>< M?M(R";%)WJRD+)QLBA*LRC L2>$\;LV4<03"FF05FQV,8V25;J=Y!9-LD"A# M F3NA>:WJ#5U.G+19:O0:K!3UU*JG:Y2-AVC=W/(KO7LFNVD#D3Z+-%I.3=. M3H] 2,Y=+*B7Q%5#&"RQ''S2$!%*P<-JND1\0O[X!9@W@&)6ZI)YG'QLLBRR,0V* M[/8&ZT@Z)+I'[@E:/3O99TX4.B!/%IU!K057T620C)*+*["F,48SHNV71.Q2*@=,Z7S,"V4[C M/J6HZJ;:=5KZ-HJ*-@EK8N2QMXXSIU:9N??69_/D"%80S")?C+2*IDA8(-"H MIF[A0 !-W@K'_&;C[)NBO'VG=?N%B>3 H#7&!&X$CXN!A6"/DTDB-!;LHVJQ MB:20D\-,8YL5%^R=E7(Y;.H1BLDJ# MBLPU,6,8ITAZ*&JM=8, ,'0Q6S-$@" )DZ!MB],ZHA6+>-C->U1HR;#!&31+ M#M%.^I6I::GX)PY46(HJ\=1LY9)!X154QU?,O5E!,)U#B(5)=2ZS+ 0M6&CU MM2O5VKO*3!1"\:@X9150D!AC/JVS27*IX,.Z&NL.^@'S#>32ZA\PO0+&_P!! M::D+"C;U=;U MM:20SC&R%@HX\HSL)9U]:&UB3.NW5;K3C"R2;EZWN#E.!EUA.%/-\?])626M$[/ZLI$Q+W M1HW96I_(0#%RO.(-G40^2!\*B1BG6,\K\>HHJ JJ=@V$YC>72[@4#SC5H-^ MUC&;S4M'7;0\9'P\:D:$; #:-C'4\]:-0,4"G5)YFTRAE1.)C. DW951.5RN M!PO\?I34<4B#:-UO3F+<$(EJ"+6!8(I@V@7L%(PK<"$1 H(Q3ZL1RJ!?8D=D MB)>GAEZ!''?&7CZ_B)2 >Z>H+J%F9<)V2C%J\R49N)$K608E,")DQ*@S!A+O M&_E4^XU\N\<)>'X:ZI3A)+'I74MN>5R0LVO*I-O*BS91];7D(AJN>(8QC]A* MQ31J!B=WR\1*Q;=TS(8#%:.D2+)=Q0.]@7!'5>MT(&.JY*16AK<0]L,A%P2T M2U<1,>[MC2PQ]D4:,'":K9 DS'6R3;KD*4$SMWRR7=[AQ+@1^"T!I2L1ZL7 MZOID6Q<)J)N4&T(T#S157=>?JB[5.0ZSI15[4XQ4QU#&,91@@81$4R] Y(/0 MNEZS*2$W :PI<1+RKY:2?R+&"9(.G#MPRL\:HH*I4N\FG[ONDNB5,G=3(G). M2E* +'ZA;C\;]#*%ERCJ:D%"<81L;(^'"-D1,TB#12D<5F9(I#1:S9>!8J@L MU\%8RS)NH8PJ(IF*%=+Z!TK/0<;69G6-.DJ_#J1BD7#.X9LK'1_NB-4AF*;1 MJ)?"0;A$+':JI% $W#=0Z:Q3D.8!"IB-&:=@)F0L,+K2FQDW)S25B>R3."8H M.E)I DL5.03.1( ;+ :??*""0$*99ZNJ("HLH8PHB/=33* !U^ ,#GP& P& P& P& MP& P& P& P& P& P& P& P& P& P& P& P& P& P& P& P& P& P& P& P& MP& P& P& P& P& P& P& P& P& P& P& P& P& P& P& P& P& P& P& P& MP& P& P& P& P& P& P& P& P& P& P& P& P& P& P& P& P& P& P& P& MP& P& P& P& P& P& P& P& P& P& P& P& P& P& P& P& P& P& P& P& MP& P& P& P& P& P& P& P& P& P& P& P& P& P& P& P& P& P& P& P& MP& P& P& P.KG++96Q=;4K7OX+9*L0MLV%O;3^I49RW5M[;8>$C]BVUM 24J M:O1]BJB\D[9-EA,B3SR!1/\ ?#TP,,2W*&_\:;5?JKRF?5N^P$#IM3=]5V#I MV@S=:EY*#AKY6M=W"IS.N)2YW0ZL]%S-YA5V+EE)B1\V=JIBW35;@*P3ZW\U M*OK^,"=N^F.0-5K\7&U^5OT_-4RLLX?6C6S2SF,CD[$\->!+9'Z"#Q36+TX_V M7.7EU<3[:.M,S4NZ3(X2C_\5V2N4=4*/69ZN5-A'UZFQL_5?I#;+38[( )G)JN_ZRVV+MBT[!G*AJ6.X_Q !([DK,/7$+2M=5*C<;0W MC-9K04:#E*:2D; K'HKMB'0=&\XV;X%G?<\=8@T@!K>O-W7JHTQPO6^/L'KKBC;8^W.]4M[DIL9[RKV6C5JFHB_':]2EZI%.8]1)HS T0 MNLF[\^Y= 5-HV0>A/Y7G%'26SM+0M1J]IC-37+8NXJ[9-Q7*L(L]?62M:?U9 MM.SV:4H-@:6120:%B[51" 5S*QK9"4CD'2K#S"1?'*%]-Z@>F&56LEPL-;VE M5HB(U3*;OKQ)FLPRLGL75\(^@V$O9*5$PEGF'X.XX]HBU%8F6)%31$)% XM. MAC=P(_L+G8,"W;Q]7TKM+Z=1>]] ZON%"N4'7XBPL*AO.:4;P-XB ;W4\,]; MSS"->M8TAWQ%V\LCX+]NV A^@3)KRZ81=5<3(TO:FW7"-MWTT?N==:ZBJ[&U MFOZ-HU%(3I(!*M%\@U-U[0V= M'P:D>[UA&ZKXW;-UM)DC7T?-R47NVO7FPKN)HKQR/0IF4&R,@CY=!5N)E"J= M\1#NAVKP& P& P& P& P& P& P& P& P& P& P& P& P& P& P& P& P& P& M P& P& P& P& P& P& P& P& P& P& P& P& P& P& P& P& P& P& P& P& M P& P& P&!TFY&\G;-KC8VI-::Q@(FROYC;FDX#=4]+&.:F.)&D0UU8Z9M#7FU:Y9E*PWN+5"%$WLN*V6_P!Q[QD[WLJ_TNNZVBK?'4*$J%[)AXUKM&N5>",I9-2U M_8ETUO\ 19AY,C?4%RL,ZBA0*_8ER%=2C5"-4=K/%%UD'C=58IT@R1-<2';B M7#;E6T7D*:TGXQ%9;4C33,]0G$;[]BEG+*3JWFE4)$KA)=H] M734\)4B(IJAD'0U?V!: MKX?9=KJ#69H[EMON'+"C37TE6V+,6*P2FLMZ4VX2;V!BV)K-;^0.SHG:MTOA&S!=)K#),Y MR.,V812)#(H,3)IBL M]Q4F* 20E\78*RWEG27>[K @=],RH]F!1LN#;HJ])J,ON%]*Z$UQ.;AD:EJ8 ME)81\P$/N6C;)HLI69_8J4\J^E8ZI1>SWY(55O'L7"2!2$=G>*%*N4(3#>G% M'L:#;M>N]AT]K'2^H7.G("9I''S7%!LY8IU)P#U2V[#GX9=64OUU\E6F[43M ME8.*4\1PL=B994AD0S-MCB*ML.XWS8,%LM>HVNTV;C';X%5S4FMEAZW.<9K7 M9;3#^>C#3<,O88VU&LJB#I$'+)1N5,ITU1$1# Q?8O3Y;S#N(N.7&-EQZ5H!%[#M8H0:69O/^*X M1Z FW42Z$$P&^:':7 8# 8# 8# 8# 8# 8# 8# 8# 8# 8# 8# 8# 8# 8# M8# 8# 8# 8# 8# 8# 8# 8# 8# 8# 8# 8# 8# 8# 8# 8# 8# 8# 8# 8# M8# 8# 8# 8# 8# 8# 8'23=G 706Z;$%S>PK^N7&2VEKC9MPGX>Q71N:X+Z_ M?5\?=DA%L+;%Q#1Q,5^N-XSW@B@#MF@0ITA[Y"B =VBE A2E+V%* %*'41Z M = [1$1'L# UP& P& P& P& P& P& P& P& P& P& P& P& P& P& P& P& MP& P& P& P& P& P& P& P& P& P& P& P& P& P& P& P& P& P& P& P& MP& P& P& P& P& P& P& P& P& P& P& P& P& P& P& P& P& P& P& P& MP& P& P& P& P& P& P& P& P& P& P& P& P& P& P& P& P& P& P& P& MP& P& P& P& P& P& P& P& P& P& P& P& P& P& P& P& P& P& P& P& MP& P& P& P& P& P& P& P& P& P& P& P& P& P& P& P& P& P& P& P& MP& P& P& P& P& P& P& P& P& P& P& P& P& P& P& P& P& P& P& P& MP& P& P& P& P& P& P& P& P& P& P& P& P& P& P& P& P& P& P& P& MP& P& P& P& P& P& P& P& P& P& P& P& P& P& P& P& P& P& P& P& MP& P& P& P& P& P& P& P& P& P& P& P& P& P& P& P& P& P& P& P& ;P& P& P& P& P& P& P& P& P& P& P&!__9 end GRAPHIC 16 pg05img01_13-2.jpg GRAPHIC begin 644 pg05img01_13-2.jpg M_]C_X 02D9)1@ ! @ 9 !D #_[ 11'5C:WD 0 $ 9 _^X #D%D M;V)E &3 ?_; (0 0$! 0$! 0$! 0$! 0$! 0$! 0$! 0$! 0$! 0$! M 0$! 0$! 0$! 0$! 0(" @(" @(" @(" P,# P,# P,# P$! 0$! 0$" 0$" M @(! @(# P,# P,# P,# P,# P,# P,# P,# P,# P,# P,# P,# P,# P,# M P,# P,# P,#_\ $0@">@,T P$1 (1 0,1 ?_$ ,$ 0 !! ,! 0$ M '!08("0,$"@(!"P$! (# 0$! ($ 0,%!@<($ M!@(! P("!0D#!0T%!0D @,$!08!!P@1$@D3%"$5(A;6%PHQTE.35E>7&)A! M,B-1=+=X.4(S0[,D-+5VMC=W.#IA8K@9&B4U=3;86:%2DK26UUA:$0$ @(! M P,"! 0%!0 0(1 P0A$@4Q$P9!%%$B(P=QD3)"85(S%19B0U0U%__: M P# 0 "$0,1 #\ ]_ M M M M M M M M M M M M M M M M M M M M M \57/&[7-A^+R\;=.8V^TLJC)Z&ISF2JS2P2[:N2#@T5RLR==[!H MO"1CI4^6:7<8Z1LY],O7^[CH'M5 >*K\2M=KG6?*MX'XFMV^T5Z*L&^85M/1 MD'8)>)CYIOGD=Q[;90EF3!XW;2"66[E1/)5BGQDAS%_)G. 'M5SGI\<_#&/C MG.?[ &)RG/7@TE=LZT5YE\54]B8??*\T4_(/4Q;=B4]7T/E>:Z:VXEL2?K8[ M?;^EZW=\.T!DK8;/6JE!/K1:[#!UFLQ:!'4G8K#+,(6"CFJBB:2;E]+R3AM' MM$#JK$+@ZBA2Y,;&,9ZYP 5NSUNY0H+>W&RPM9:24NNDJLA%,',T]9(O))9% YR()F,J8I#9P7IC( M"']GWY&RC.E[)W3KBCVMPD]*4[-5.OV:R1DL9%X4 MYW]3:NI!MF;,V?KS7FN"(LG!K_ 'FZ5NITK"$DEZ\< MMFTSTDP@_3D$<]Z!O7Z+%^).N %'T_R!T/R$A7MDT)NK4^[*_&.4V4G-ZFV' M4=B14:\6*JY>QE87?)S;]IA.-9EWK:-BHN.9(G4\FQW>FJ;IU^(#R&>%S9\BP\Z7X@-786QI!I0* M)L*TO$E+I<72-.IT6WWG<,+NB&G9(L)7H]JU3P7)\>BDDD7MZX+CH ]3FIN8 M'$S?5@>U/1O)_CUN2U1J2Z[^M:LW-KJ_S[-NUST<.7$/5;'*R*35'/\ >5RG MZ>/\H#(L!:5TO]$UO$$L&Q+K4J% J/48U.;NEDAJM$'D'*:ZS=@22G'K%D9Z MNBV4.1+!^\Q4S9QC."YZ!D1[/V-_&Q34RO9GMP=4N3=,]/ MR (WT[RMXO092T3*LFLE%RD:Z0?1TE'/D$W3 M)^P?-5%6SQD\;*E4253,9-0AL&+G.,XR MB,V1KN;MLS0(:^TN7O=<;^[L-* MC+3!O[; M>K0ON9FMM7RLQ%M^Y^ACO71(7JNG\?IEZAY&."MQM[_ /%R^4:H MOK99WM3B.+Y',55G=@EW-;C7)X7AD?+EC K/#Q35QW.ULX4(D4Y?64Z9QWFZ MAZX]B;.UMJ&K/KSMG8-(UA28PR1)*X;#M<#2ZNP.MW>B1[/V1_&Q34ZV29[, M'5+DW3/3J \[_P"(9Y1ZCW!X-^9=\XN7#0NV:_;#5YT]Y' M:J0]H\G=?S[Y2(6?-S*$RDHJGE9(QBYP8N@7LC)R;MP_D'[QSKF!5<.WKUVHJY=.5U#9,N<@-A5AL=>J,+( MV6V3T+6*[$(>ZEI^PRC&%A8MMWD3]S(RLDNV8LD/44*7O54*7N-C'7KD!Q5B MU5B[03"T4RQP-MK4J18\78JQ,1\]!21&[E9FX.PEHIP[8/"(/&ZB1\IJ&P51 M,Q<]#%SC 4BW;)UUK]6$0OM^I5(7LSTT;7$;=:8.MJV"0(9N0["$3F7[(\J] M(=VEC*2&%#XRJ3'3Z6.H5"WW.GZ^KLG<+[:ZU2*E"(>ZF;1;YV+K5=B&W=@G MN).;F73*,8(=QL8[U52%ZY_* A;4O,3B1OR>@8M,'FZECO;E=^_-5@ Q2?<[^$$9>N,X_* Q MWV[R_P")W'^8:5[>W)WCYIBP/TDEV4#M7:3LBMQMRUW<*M?:A,I97A[52[!$VFMRJ)39(9:-G(-V^BW MR6#XSC)DE3XZXZ .%;85!;7)IKEQ>*@AL*0CCS#"B+66%2N3V((5R<\HTK!W MI9MS'$(R6SEM M+VW6PWIC+0\WF-+@ MT3#=OL\XPGC_ 'L@;7]K[NTSH>N%N&\-MZSTY4SN/:)V;:=[J^OX!5YDF5,, MT9>URD2P6=F)CKA(JF5,X_)@!Y7OQ6?)"C[$\/M0V9QEWU6+M!JOP =W56Z-/;UK!+MI+:VM]PTU1P=H2UZON]9OU M+;M:;#J9Y[%6)9Z-;:\>S MFSVEKA9J D(TT]G/NF/3$1AS[CKZZ/\ O?\ ?)_>P&KSPO<,H?Q_\.K'J!'F M3%\4-F23*7#[)LHD M_OG#8A/X]7&U!R"T-R#AWMAT+NO4VZX*-73:R4QJ;8M1V)&1SI7!S)-I! M[4I>7;L7*A4S9*FJ8A\X+G.,? !'.E[66B;AY7\;=578YD2XI^QMX:SI5H+EQ@N4,J0-CLT;*)%7P?'9DR6,&Z MXZ9 9"P4]!VB'C;#6IF*L4!,M$9"(G(*19RT/*L'!<';O8V38+.&3YHN3/4B MB1S$-CXXSD!8>U]X:6T- )6O>.WM8:;JZZYFJ%BVG?:MK^#<.B$PH9JWE;9* MQ+%=U@AL9],AS'Z9Q\/B HNGN2G'7D*V?O-![ZTSNUK%8(:57U+L^E;%3B\* M']-/,EFHS<_\47Y'MV\+N-&EZ=Q3W]#:JV?MC?,+0MJ M+5:7K2FW*YK1[4)NQ8H:'?!;0.L;+R$K>UZCIG5T!67W(N;F(V$K= MW;MW)VZ%L$23R>6=%R?)2X5-G., )1RCG&%<,+!7'\E$N\I9-C M!O36-VYS\0':N]]HVLZS)W39%SJ>OZ="I86F+9=[%#U2LQ*)C8(563GIYXPB MV"1CYQC!E528SGX (FUKRXXI[FAK18M0\F- ;1@*0Q5D[I-:]W#KVY1=0C4" MF.M(VA_7K#(-J^P2(3)C+.S(IX+C.>[H FFMV>MW*#C[-4+#!VNMRR1UHJP5 MN683D')HI+*ME%8^6BW#I@\23<(G3,9-0V,'(8N?CC. %< M ?SV_.M=.4.N_Q-_"^Z<+M85S<_)^ XP:\=:CUC;ET&U3_PWO/*=Q4UCQ.X^3)KB9NL/KVNUQ9['KM9 M.?R+B8DY]!!5%5\UAD6N3Y M;KN4E0RN;_A2/#JEQ[+I5;2EP<7CZMXC5.1^=GWE/<1K1[3">;HFW).?=PDY M]Y_C8C/D68C!?\/+;./CD-8/A3D=Q[7@_+I^'0YAWQWMICH2D[2U]IG8%B5= M2,A%:YD).4U:\39K2*SN13K4%,SE:LE9;J*JJQ&7JS1O%_8O3H[["G:=!.-V!$7(A^O0I2M MO[/C@!YS_%'O;<.O_-#Q/\GVSUOUF1Q_PA<9#V,E*4A2E*7!2EQ@I M2EQC!2EQCI@I<8Z8QC&,?# #QP_C39"0B.!7$B7B%CMI:+YNUJ0BW*9$U%&\ M@RTSM]RS63(J11,YTG*1#8P8IBYSCXXS@!/54_"W\ [OQ&F%.2<;LCMI@,SN:YJMBLS0NP]B6:7 M4J4E!V:1*W1L4V"1D9J3@(NTZ]B9^/*_;?3/7_+CJ ]&'EW*4_BO\BY#E M*#=FB6'BDW;0SJ[FTG?MI M3TE/U"]'B)U&+3HD"_BYIS8I*I6F*C'#"7?NTGGR*7>QRKE8R6%% T)<5/&Y M6O)K^(,\P&H-TWO8D)Q8HN^MJ[+W;K.@6V5J)-WS49N>2B]74FUOHM9)8E;C M923D)554F,NDS,\$;';K*E=(!//XB7P_<3_%CH'1'D/\;\-:^*FY]0\B*!5U M25+85]GXZ1)-Q%IEX2UL5[O9+/+0]HK\Y6$$C8;.$V3]B\<)N45,X)D![L=& MWIWM'2FG]F2""35_L75NO[T]:H%R5%L[MU3B+ Y01+G)LE216D#%+CKGIC # M6=Y[.)I>97B@Y?:N81196YU773G=NMTR(X6?DN^E52;":,XG&<9R61LL+"OH M4O3IDR:"[=Y/FD#_B5/+SS9O\ R^M]VF> 7C^NY]9:=X\UVSR]9K-H?.[-<*G57+Q>&=M7 ML>:V1^O)2?L;YFJC,.%G;%BF[39($3($_P#FO\$?&[A+Q?G?)!XMH^V\-^2/ M#9: V6MC6VP+R\AK?2F<]'QEE<80ME@L3F&L=;CY+YAZB"Q&$FP:NF3UJY]P MFHD'%YAN83_GS^%3UORRGF3!A;=JS''M6]M(Q/",8CL:G[>6H&PE8IKW'RQB MWMQJ[Y=HADQC(M5B$R8V<=5?_ %64O^@^%0#'^,U"V_$2>>+F'0.3]NMTKP%\9CZ2 MU_4=&5FR2U>@K?-CV,8FNFB7"A M H_XC+P.\7^(?!?87+_@!7[-QT0IKB@U'DAJ&K7N\3&M]OZGLU_K47$/I>&M M-AGG))RF;)5@I!,F%O8*)I'7.A[I!%; >J;PR?[)?QP_ZF/'O_1K7P&:7(#2 M=)Y):-V]Q_V0Q)(T/<^N+AK.UMC))+*8AKE!/H)VZ:86QDB^X;*? R+ MA(ARYP8N,X#RL?A/-P734]9YQ^)C=;KT-L<$N05L?5R.<942RXHUILDI7;@E M!(*&SE2!B=E5Y65PMCZ*A;6B;&38/C("R=\H)^5S\4;I?2&$T['QP\1FO,;/ MOB1DO>P+S=!'=?MJS?)ENYF=\;9DO3HMVU.7/J)U-\7H;!3= @7:M!L_XA3S MV\B>(>[MAW:$\=WC:;RK*6U#3+"]K[;8=]JLY%4>9S*.6!NPEAN6PG,K@\KV MY=L:S"^T9';.7!W60RQ\LWX<+A5K'B#LKE)XZZ39>(O*CB129S>U$L^L]E[) M5+:V6K(MS:[!!R&;-;9U_&656O1;I2)E8U=D]3DR(E6.J@O%2(D(D4F,!NV\ .,%\-7CXP7&,8^X6/STQC&,=362Q&-GX?VF-G.<_ MY<@-)<80G_UHEB-V%[OY.T#]>W'7O_EY@D^_KTZ]WI_1Z_EZ?#\@#V< /)E^ M*5Y<;\KE8X5^-KC#BM*CB5CE$9&.A[ MQ;MCMC2:C8Z:JT;$KM39R@Z6(8)SB/PGWB&C^-)M'O\ 4]MF=FKU/Y8ZY0N= MA7=OMC%TRQ*E]>6$*VL1-<,2)26/73A_E"D9Z/\ @JD5SW*F##6NWOR:^!7P M0\L6W*^[42^;*U5:XK6G!.XQ5P>;"F:]7]JS$;2HA&RI3D.@V3CM7KK.[% L M%UY$I&^<1RI2-6R*. [/B!_#L<.-W<0=<\Q_)!4;3R_Y2\QJE&;YMD_M#8^Q MT4*K!;,9(V.J1S/-:M5=ZT=RDG)KNG)7JYT6_HHI%[PQ+?'GC]?KJ^\=/DN?0E87TQ=+$_L3*@WNQ6*.5$BNS!8/FBT1?^4WXGOB?QCU_M2X:7^_[B+3=<;#O]!=DC MK@QTR\<+S3W MC4Y&;5XX:DLVH]W<:=*7#<55V7?7FKZ<@E7J+[N5?*2+'#G)CKYZY#4+X5])?AC^1 MO$RAUGE]9*#*W+LW4MC+N^LUEU MKUF';AC-.;*LBSJ1G4U59'#&7/%)G2EEXYF[SDABG( UF^ W"27G:_$,FZ)I ME+O.R',;H4A2X-R%VTHJ:F'C.0ASQTK&N$UEW"21I1++,K;"CO"X;E?Q /D0VSP<\0G$ MS7O'^U/*%N?EW6-7ZDC-@1DG\DFZ1KN)U5!RVQ9NN3GJ)&@I]_E]&1*;\ITU M6#:37<(J).$D52!#/&CP[_AH-?\ '2$H/(SDYP_Y#;YL%;1<;8WM.\\*Q"6% MW?95IA>?>45G6-S0D-7(:,F%U<1V%&KATJD0AGJKI0Q\F"S_ ,/UR)<<1?*- MRX\,U2Y)QW*SAW%UF2W%PXV3&7RO[*C:VV9LJE:WU,@K35G[Z RW>5"Z+)S3 M1D9-BWL-=76;MFQGCDI@UX:J\>S'R<_B+?*UQ?VCL"_U+BG$[4M6]]_TW7LV M2N/-L2.N[3&5K5E1D93VCS+=DVL>RW+;8,RJ\#"5QE"MIP\>P>&K4)'PF,LFZ M^5U4E7+@YE3F5SD!DWR7QC/''D!C.,9QG26U<9QG'7&<9HD]C.,XS\,XS@!Y M._PLA"?_ "#>5_T"_P")N+EIE3Z./IY^X'6!.I_A]+/87&/C_9C& &M#\,UX M=M&^23BQ/[QYV/[YN;1VE-Q7/5'';C;F^VFH:OKL\]A*I>MJ[%EFE,E8*:D) MJR/[9'-$O3>-\9)'GPY]R0K4C8)KY$\-=:^$#\01XLI7@:^MVJ],\VK=$:RV M7J!S;['9ZT2.L.Q(76MUA4G5@?R4U+59W'WF,E6+.3*-XRO-9XV?,)7&^8?5^V;"SXZ\JGS-/TF1T6D MA@N0M?@+XGOP\$-Q;I$YSCY/<3N2W*[<%-BKUO._[&YVU^(E:[>KK'%G9VL5 MAG6MT5P[%2KO90S5:2?8"8VBIR&(_(RZ<(MG?B+^9-7\^,[=8_2VO8QK4^'-6MC[8\1HR)K*B=%;P$< M.^7W ?CWRZ\B,1>>5VW-PZHA8J@P]PVAL*N4K2&BJ5[FC:@U[0(>@V:JG32C MZ97VSLZCA15)%9V9-%%,Q55G 1GXG]0K>*[\2ARG\:NC+M<'O$O:>BE-F0E! MM,RXER1$M]1Z-LVKOEE#]I'D]2\2,S MY$Y<.G<2L3W)E5BX/@/S>6NY3\0' M^(!W?PSW7>;G&>/GQK5MXI-ZHJ5@?U]#8VQ81]7*K9?F3E@8AV4_9M@S[YFI M)$ZNVE:@,MV2C5RZ4<@)&\X_X?SB1QKX*;OY=^.FL67BGMG1^L9Y+9%>HNP] M@R5.W9Q_L:)*SMZE7&-MMFL:I5<4^57>^HBJ1!\DS4;NT5C*HKM@W2?APBE+ MX3> ^"EP7&==7HW0N,8QW'W3LPQC=,?VF-G.(/GY_ZQ;QF_ZO]-_Z)Y: /;X \0?XG'_:S> C_6 A/_B4 MXZ@*Y^)5^<\0_)[X>O*788"7F-#:AOT'K/;$K$,5GV:TE5]CFOYFYR)$/C,O M9J-:K M&)?E<+0JI.N,].H>N!ORMXT.M#EY0H;XU2IQW/5<7;&YL7> +KTM8 M]E[_ #)J6,[TK!+M;_ R)C8<%5_PLIX5^@ \BOX<5[*5OA-FQZRQ%-E4FR>RMN6N)KMRGEUD2Y21S&.U M]GF34+DIDE9!O^3)\=0SR\M/C^G^+OX:D6C7)7L M'8]N/D76V.A2%]P0K;=U[B7BA^[&2DCL9-TQCX!/7X?2S*^2WRB>3;S*34%( MQ]2>MZ)QEX_L)LG>M!0V:]6'ME9MRXR=!E*0U1HM>ROE,V M\;?XU3_R!<3_ /78KW^A;<(#U\-/_P C-O\ JFC_ -#E >0/\%E_Y'.8?^NI M,_Z(=8@.IY4__53^%?\ \'H__MKR0 1[Y3;]5.-?XKSQ9;^W--QM"U!*\>8N MF?7^QN4XNK1TM/..4FN29E9MT9*/C&D;8-B1/O5UU"(LF[LBZYB)?3P&Z_S[ MN(MW/7RQ4ODO8JG7XY( MZ\G8YO6?**T[195N*;$ZG=2UA4IGLFJ6/BJX7(3'Y0&SC\+QS2TOR!\5^@]) MPEVKR6[.,$18=7;2UHYE&36VP[./M]@DJ?:DX)=9.2=5>P5*29Y(_(EEMA\D MZ;9/ZK=3& E"U>:=W9O,SJ3Q8\6-;T+D+6'%&>VCDUN:$N[XR>AY&';V.9L, M9E6$CYFN2R]>A&<0WI; M><;O>2?E%XZ(:1:)(NLL/NGNDZ[DV)W>2_!->57)H8>KJ2"J96V7N6S7!_6<)XR&G3F=Q-VAQ^_!P:LU5;ZO,1MY MIC/3FYK]77+)PW0/ M2CXFN7''6_>*3AIM!AN?6;.I:YXJ:9I6SIJ7NE=A6&NK;K'6U?J-Z@[NO)R+ M5*K/(":@G!52O3(XRC@BQL;7D6C<^5<)*S4&O'%-EZ9-$P;"?Q8'-32NE?%MM? MC7)W2N/-XQJGL"W7J0AVZIWL?5XN)J>69'BQ"(J MR#YND3)LF-VAM:\,G^R7\OD?WUQ;>Y M1A:=8)6^7\^UJ-%_6.14;QC5G-$L\_!$A7SC<[M&\+ M?&]R>FK]>ZRTO>V]([&U-I*AYF&*EIV#?-FU&5IT*:!@TUCR$A"5\\W\SE'9 M$\MVK!JH8Q\&,F4X>=3C[Q.VGJ+\&WR/A+)5Y:-M^WZ'>^4!*VZ9KIRK'7CK M9U&L,1-.FIBX52;2.J]?I3Q_#9Q.;Q&TZ*2 M2T=KV8U_MR*?6:(C9#74_5[79#+)6]J_>(*P3=]"*-Y%NNXP1%=DY35(;)-7Q>B+KK.NWF$<$>0-P=:XT=7ZS99NOR")C MMY2 -:VKY!D\1,=N];($<(F,DH0V0]Y(#Q(+R5DK\K/:IXM\ MC8^-VLK%LE7AH;++8>M=J59)7!?\)#-GBZ3/M45%,D3]VBBGDW>J0N0]7\5R MWXQ37'Y/E7&;YU:YXY*5'Z]9W)]<89*BMZQACB04?/9E=RFDP<-T/HJM%L)O M$7&,H'2*MC*> \:_+WF7R(\_7A,\FM_IO&I*CZVXQ;SI-HX_6& E+#+3>]Z5 MJJV/K/LUX\K4E#H&BYFAZ@+P(\Z]'LDNFD&@;R:[5I?D__ !&WBRXP<89J/VS#\(;C&;.WO>*6Z0G*G5GE M;V16MJ['AU[%''ON6J^HK;O"*TQ* M;XL-AH%(D8R+GW-<>U65P0W9G "3= M7^,GP+^=/C93^8M/X_4W45RV9!?.MCYX^;"2UQ>]4;!5*I]<:K?JU6/0UZM9 M8:8*L;+Z3K.,R:&4WI,&0<$,8-;OX?IE:>'WG%YJ>-_B]R2M_*+@'K[5=AL; MJ:D)1&>J-6NT.KK-5G(-7,,;-/C[K7[7:Y.I2;F((T;3AVRBQT.K5(K8,EO MHB1SYU/Q#K=7KE-?=UD14QC/3/8KR VV0_3/]F>TP"*_PQ&T*AP'Y:>23Q-\ MD)V,UGO9ER%Q<=3-+<[;0:.UV,,TE*[)IU5W(*MT))_*5%" L$0V3R9>3B)% M5RB4Q&ZN2A?GXRWFAI:$X9ZWX4Q-SK\_OC8VZZALJ 5L%FF&#:,3'2[BMS@(]_%+:"MES\6_C.Y+1-27N](XP MO]=I;8@TL.\-D*5MK65 8(2LVNR,FY80#BRTIC#+."'*=->90Z9QDW7 ;&^* M_B(_#9.U1Y/Z3XNZ;G]7V:KL['*OS[PW0W_#Q-^&JZ^5#?FM_&EX]G-L@$S?@TO]DM=/\ 7+W#_HYTF A'\0C_ +;3\/!_K$P__P 0^A@&[7SQ<)OY M]?%WR9T]#Q7S79%2J^=W:<331]=]G9FHTG-GCHF+)VFSB0NE?2DJ\3/]A9LA*^T<3V3E,2 M=:W2J:\H\>JYSTP5W=W>*Z*V#18I_-_P L^_Z9M^[L M(YLH[<-]=OZK=M MDHNFD@\9^DZ;F.V624,$1^/Y+P@I^:5SQB\=WCM)/[#XRP=JMKSG-KG=FP+7 MJB@232E/*[<4TX6Q7N:C)UB28MA*DB\2R]3=2SQ0Z"?H(>Z 90R?)_Q:^7_G M9R=\9_/GA;3JAO/BW*RE0UG8-XV2"B+]MB,CY^5;32FG+K4U:Q=:\Q<12\98 MF$:UFEE96+E?>80P5LOG >>KSE^,CC-X.)_C?RG\8_)S<&FN4=EW-&05=X\) M[$)<["ZK*47,3+FW5C#=JC=EZBQG8^-AY*,GCS3":^<)H9S\%$5@V4I\-*]8WNE;1(3T7D^YTV75NPJ1LFN_4342?SZAVJ#MT/A1SNW3Z__1@0W^IEH'_3UK7^ MK?4?^/D0&C:%_P#6B6[_ %.FW_P]5@!#_'K:--\1/XG3G77>6L8B"Q50& MT#\1YY-.*FC_ !A0/("L6V;V3Q+LK>VZ9?P%XG:Q&Q,TUMM6NJ*TQ$Q:R;2>2Q/4YB?)% M\9QE,AB?W39 98[TT-IODUJNVZ1W]KBK;7U3>F&(ZTTBX1Q)&'DT4U4W+5P3 M'(D<,WK51%XR/VE>+VJZKI'CYK2J M:DU32FAVE;I-.CB1T2QPNJ9P\>+FR95Y*2\F[4,N\?.U5WKQP5.N9RWW#1";UK2'L'T>.6Z(-6Q:KW!4).D76&:OG,4\< M0TF0N#*1TFR,F[C))BX237:N$LX.@ND0Y?B7 "(>"W SC;XYM&)\=N+-4E*E MK;ZWV&]NVTY89.U33765+U'ROKEJLM*H-_;[,KC2IW2;I#YO:VM?G:RBZ<2,$LBZWO,4WY2X 9RDCVR<<2**4V&9&18\I,G-D_MBH8;8+ZG7NR;TL= M.[\O7X@,&. 'C:XL^,W7-YU7Q1KEJK50V)?EME6=M;+I.7=ZYM2\%$5Q1TWD M)U9=RU;9BX-N7TBY[>\N39^)L@/CR,H1HE*.:C;8A5)XU;RR;%##QBY*ZC7F4 M$C+MU#HHF(&N;C)^&)\4'%Z3M5A@];;(VI;+)2+?K^/M6Z=B'MTG18*\5V3J MLXZH+*&A:M78"RIPTNN1C+F8KR<:< M@=2T9_:I*OQECL M6_X9_P 5O+O;,[O"9UQL31VRK<_>2]VFN..P,ZXCKA,R3A5U*3,M59"%M-29 MRLLNL91XO',6)WJIC*KY46,90P9R^/CQ2<'_ !B5:?@.)FI$ZO.7%)HA>=F6 MB6>7':%T;L%3K,6,W;I7.5FT*T6/E1.-CTF,:5;_ !?;^KG)\AW5+3-UG)^%EI%_9G]N<)EZ%QC "Z^=O GCIY'-'$X[\H8*QV+62=TK]^+'U>URU-DOK'66TLTB M5S2T,HD[.U21FE^]'.2"[ZXFWW*36ZE0=5^R-;C.,:PO*4-@[C:E-35.;KEAY:8A&;A(J*ZI>['LV MW7KZ)0$Y\Y."G'/R)Z(><)OX9SQ3\2MIPNZ8S6-_WKL>JOVKTU_)1:Z)#M%I*/?*,U2%50RFJ4I\!O/V#K^D;7HUNUGLNJ05YU]?:]+5.Y MTZSQS:7KUFK%F(UV11N\8/V:YTU"&Q\<9^'3/3(#SBJ?A(O#D?92E M\3H>]&U<6ER2RVFV^\)TNKEBIN#."1:F3QRFQ\Q13&R7!,6/"A29R7!\8 ;5 M>._BKX4\4>4=ZY=: U>MK7:-_P!/UC1,G$5V-/BIJ?G5N7R,4VMVMIR?WU3,T+8M MA>7:A'TUPMF%C'.$M8Q.,+)D[\>FITSCU3]0MSR$^)_@]Y/: MQ 0?++4Q+)8*M&!9%=AE5IEQ[9=9(X;S=!Z1H/&O2>J>/VJV3^-UK MIBA5C6M%CY63=34DRJM0B6T+"-GTL],=W(ND6#0A3K*9R=0V.N?CD!)4O+1L M!$RD[,O4(V'A8Y[+2TBZ/Z;9A&QK95X^>N#],]B#5JBJ>4_(3>G*NG6!I;=732%\A--5EO7K#5GLG+66NJ+13-:5 M0MZCV0;>X4,SAH5VX=I(]&JF0]FVA=,4OCGI'4>@M2D:ELNB&D#HJ/TZS=(%=K)I1KY1NF9Q'.O=1CA0A#JMCG(0 MQ0UH<>_PLGB1T'LF#V@_UWM/?\S5W39[68/D7LK-]I$.Y8JX68^I38> J4%8 MV;-3XD:3"4BRSGXF1-GIG >AN2@(*9@I"KS$+$RM9EHEU 2E>D8YH]@Y*"?, MU(Y["OXERBJP=Q+R/5,@JW43,BHB;)#%R7.< /-G>?PEGAWNFRW^P6= W708 MB5DSR=+O)9\=Q(O7:QG#A91;.3Y#9R C3<6F]5\@M9W'36[:#6=GZMV!$*P5QH] MPC$)>!G8U4Z:Q4W+5?'5)RT=(IN&SA(R;EHZ23714353(=);\(SX?U;>I M/)U_D>TJ2LM\V5U$VWU,%UP.>JJAH_1NNZOK#4U"B,0=3HE4C4V$%$Q^5%5W.,(]5%GKV1=N%7#Q MVY.LZ>NEE%W"BBRASF#15R,_"V>)7D-LZ>VPVUWM+05CM;QW(VB+XZ;(^H%- MF7LBME>15)3I> ME?KK=\KGJHUAT(YGG/QPE@V#_C.JLS7>)& MF(ZDRUJ1:M[OL:-+BIL#GIJ[R2V6MVM?E-IZD*Z^I%C:W:=9U9I6EH:^0)VS^F(+%A M9-?,=LB4QZBI,FP=1,_]Y(F%?&&#X>Z M4J+G[A()*\-DJ??)1Q?RR3#8T].6*WQ<\XLA7>9N*EWUB=D4;."G1RW5]+)< MD^ #2OLW\)GXB=@7:;N5;K._=)-["[6=RE(TUN=Q"T53+E4ZSAHTB+;7KJ^C M(LYU#8(S:NT6J!,]B*:9,%+@-NW _P ;/#;QL:[E=<<1=01VO&5F=,W]WM+V M1D[1L"^R$>1=./=6^Z3[E[,R2$:5VM[1D0Z,8?VJ;N3A6$@I%91A7D,SEA*8KKG.U3EV#_ "Q,<_MLH^HIWAB%4OPNGB*JVF+EIMWJ;8MR MSL"P5N?MFU;CM&9?[BD,519TYB(-E<8QK#MJ[7#.W>5GC2,9,BR*J2)G>5LM MT/3#>JMJ'7$CJ0FB[#4H:X:I/0VNLY&E7)BVM$)/TEM!I5W,%8F,PDZ;3;-W M$(X2<%<$/A;&?59K/YBT7.?*V3:9L-VN$ZZD;):9?VZ>$TSNW)TVR7^$W(DC@J> L M+0OC5XK<;.6O(SFSJRN6N.WWRH([)M^:E;K.34!*%?3L?8W'RBLOECQD'G,I M&)&+Z!<=A,9(7H7.< ,^0%O6ZKQ-WJEGI<^FLM!6^O357FD6[A1HX5B9^-R5KFK$QCXE2RR-L5KM-C91=5M5:\M,OR'.U;8P0Q&;4N? M@@0!L?F(>(L,1*0$_%QTY!3D<^AYN$F&+:3B)B(DVRK*2BY2->I+LY".D&:Y MTET%2'252.8IBY+G. 'FZV[^$]\0VT;U-7> I>[=%I6-PLXFJ1H_;J]U%),F,%P&V[@CXV^''C:UU):VXC:@C M-=L+&Y:/[K:7C^1L^P+[(L"+D8N[A=9YP]FI1&/*Z6]HS*HE',?65]LW1]53 MN#''R%>#GQW^3*U1FR.1FJIB-W#%1K.%0W+J>TN]?;$>P\;G/RV.L#QJ@_@+ M6G%ESV-%92/>.6:6,)(*II8[ $&\./PW'BXX7[;@=[U76^P-R[;J#]K+TFX\ MB;^ML@U,FF*I%XZ=@JVSB:S3LSL4ND11D]=QSITP6(55LHDJ7!\!LKYN<%>, MOD/T:_X\\K-?$O\ KMS-QMIBRMI62KUBJMNAT7K6*M=3L<,X:R4+-LV^4%CKEIVQ#V+:DP\L M+^7JS^MR,2K"3\:UB58 F'%2887PW3+EPFC@BF3%^ #*FP^-CBO9^ K?QIRU M_N43QE,WT#9P M R'XV\>]:<4-$ZNXXZS,@8[R07*9 MZ]JM>BK MWQMY>[,VJYJ4)8W5SJ]4E&R<#;8V&I4UJ)&<>JRT6J\Q9E8EY*5S#-V3*QDB M$#5KY3=#_A]/&MP*Y%5;A-]SFV>9_)JI,=-:G2K>YS\G-DUR.MEDA"VJ;CNM MHN,=K")1JS1ZEB01;LI"27538I*J86.4H>M/PTR6P)JMRB.?BA*U^0M*C-TG\>Q= Y>N>G4!LT M M !U7K)I),W<<_;I.V+]JNR>-5RX.BY:.DCH.&ZQ,_ Z2R)\E-C^W M&0&MWB#X>_&UP.V--;=XK<5J3K'9LVRD(L]W4F;M=K!#Q$KDGS*)JC[8-HM2 ME/CWY">FN2+]IE='.4E,G3^B V6 M ##GEWX^^%_/.OQ-;Y=<=M=[M:5[W&*W*61@[86Z MLD=YP9XA6KS7'L+=*^U>G*4RZ+1^BBN8A3OD(YP\+K9Q1L6I:)Q.=R3>F;XDI>S/(GUE9+N(7Z..%NY:[5I!J=BL MZ"HN9[%HO&+%>:W6)YS?2MPDRYE5O0C7.?09'[NPO<7N__ (F7 MRB:IIECV-L[\/YR*U[0*?&+3-KNUTG]U5FJUJ(;Y+A>4G9^8XQ,XR*8(Y/C! MEEU2)EZXZY 4O5/XH'R5[UHL-M#2O@1WSMK6]C-(E@+[KBU[BN=/FS1$D[AI M0L58Z]QED(E^:.EX]=JOA)4WI.$3IFZ&+G& V.[/\XO(_1'B0M/DAW]X[[=H M_:E;WI$ZF_E:VG<;=1IAS7IJ.O9K#9M31_,U3(I_(S)*F;FP5;. M.NVUZRC(&EDJZMLBBP5Q4@DI4[.//) MIQ!YG+9[-GI2=;O%CK$,M(9LU5I4WV66$AV\HCZT:W_ ,!X3M[R]#F#,\ M &E,_EOER^;-+Q%?<7'9B%-+YVS]^OW@N?F6%L:[4O7R/[O?JA[;*7>G M[;W'SCKTSW^G_N0&ZP!B_P U=_63BOQ.W_R,I^MGVX;1IO6=COD%J^-=2#%_ M>I*$;>NVKK5Y%0MBD6RL@?/;@Z+%TMW]ZEJ+4)>S1]1 M9+QL7.2"+JPNHTK1,R#)VL4RN,D14-T)D,'N%?D7V!R@\9<]SZV'QPE-%7.! MI>_K>ZT-8)Z;5>$+I=Q<"1K9Q/SM,J\JV1MS6L)K86-$]$".>I<+8+C)@\[V ME/Q4OD+Y)5%Q?^/?@MW'O"C-)MY6G=PU/>ML; K+:Q1[5@^?P:\W5^-4I')2 MS)G*-E56YE,*IIN$S&+C!RYR$A3OXIGF!H!%G<>:W@VY6: TV>091\ILAS+7 MZ-1B5'CE)NF1(NR="T*K2$@X,IVMVJ\U'Y74S@N%,?EP'JEXBNN M3G'2V8M^J]EQBSV(>+MLQ\U#R4>[7C)^K6F'.HJM"6BM3#59H];&,\G?XC/0O!G="7$#CWIR]WSDZ3AC[#2CFALF65D8=DW(;'^*=''7. WX>,+RV\ M1_*_JJ4V!QRL,I%V^F?+&VU=+WE!E%[+UL_E$U3,%I-@R>/V$U6)95LL5A,1 MZZ[-SE$Z9\HN4UFZ01-Y?/,]I#Q,TF@-IZDV3>O(O=CQW&Z0X\T=X1C.VH[- MRSCW$]8I?$?-+URL$EI%NR;F18/W\D_5P@T:J^FY4;AJ.OGG4\VG&&C(\D>7 MOA! M6/EE\F'!/8=1U1#ZFX;/I1MK.P5*&M+*^39&.P&M51SMC&'FLN0F^*-MYYK?B@G'IV"KUJ MN52IR$W]XVT.2=EF=@I1KN%KT7B+*W38YKS=9TY/@[G!O0;N C_??E[\^_B0 MN&I]H>4KCCQ@VKQ%V==F-+L%IX\>Z:S%-DW::THXAX>?0LJQ(^V(5Y@]>,6< MW%+,9DK)5%%\DTJJ6>#N]7K=SK#]*5K5N@(>SUZ40P;",E!S\_V,&U__&?07_;UL U^\/>9_P"(5Y;\ M/..TIXTN*?'33?%_4&B-7ZEI>P>4,T@XV+R'F=1T*!H-HLE2BEY]A%0]1?V6 MN.DF!E&*;8W3I\T5,14J(;-?!UYF=U\^M@\E.&W-C2$+H;G%Q*6,?8$'4TW[ M.JVN#86'ZFV-VC!2GZG:3M47>$9)_&R"$DWXW]TXQJ+1S!U',9=5M,I,YRL(.Y"$@Y9H\E' M[Z59QL8H\:LBIOWZYFB 8H[:\H?GS\3JE0W5Y2.-G&;D)PTG;+"5O8NQN)SB M397/4:\\[39,%G1I"09,L'566[&RH>O7_ .;'XO?_ -HCPH_J83FSL;@+XW=_0;UN=KLF\1 MQ!VE99L9!\CCUBIFSDQ.I3!.OCOY#W/EKP7XHO]FVR*J+6 M08UB/G;7!-I.0:P+.6DYF3;1B2ZV<)$7=N%2EZ8,H;/Q :R-:>57D#G;:HUE9I:WKU9:++);!>$PFE#HJ M^BFCCU,F*7W%SRW;H\<>GN*E1Y,/G6K=<,.+5'JK2PQ.Q[9OW M9%/UW<4%-CVUU;LUIEJNL0DK/OI#+:+:+E09-\*O6J&'+U(,?N4/DM_$R^,^ MIQ7+;FAQHX8;*XMI6."CMF5+4+E_F3UPVL\BA'14=(V>+N,K,UM=W).DX]M+ MJ-[)$IOU4DE\F,NB50/3%)^2+C? ^.AGY.;!+2D3QW=Z$@-\%35;MSVK+2RQ MD>I#4%%AERDS7ODA:91" 1;^N5 \LH4GJX3SZF \Z>@_(9^)9\DE0>\N>%'& M;AIH[BK(2DP?3E(W^^G'5WV_ P<@Y9JJMK K-QJTJ5R[:G:?-,-JK%+KD/AL MHE7N9!*K[.U=I^2K- MF4@G:F/<*UF86;D>,/5.OG#=.0>+(M_2]XV MP27CEQXUS.<9]!-MK\=5V+)@_87RXND9U])P$V M36.X;1$R-3J;&)1*\3]Q&2A'#U(N%E2Y.8@9?<=O,:LGX+*UY=^6-4KS>:)K M^]6:R4'4S>1A(6P6F/WC:]-Z\J%6):)BSOXE2VR[**;+N7+IV1JHY6<9+E(G MIX#6MIWEE^*EYJ:EK',#C[I7Q^:@TILV 0OFGM.;$>3SF^7"A2"/O*O(N)-_ M87"> ?A X_P"KMH2G'Q\]AM_\L-Z.7JFI:G.1DBYA95E7DF5GQ;[VT_0?.#H/13_ (R[ MVLR%-K?,+B\I+%KU"LCG)3+%N#!V_<(2#"':]7;MBM&0O-JZ;/6S=XS<(.V;M!)TT=M54UVSILNF55!PW72,=)9!9(^#$.7.2F+G&<9 MZ ,9>;FZ[1QMX;\JN0M(80-Q;9JD99D'KJN2%BU]0)^U0S*=;1KZ, MD5XAS(1:9'!$'*"QDLFP10ANAL!J?X0\[=L^2/P1;>Y:[MK]#K&Q+WHKFA"R MT/K6-G8FHMVM'9;/J$4HP8V.PVF627<1T.F=?)WJA3+9-DN"%S@N PN_!F=? M_E.7_KU[?YT-N]/\G7[L='=>G_[@&]7R@[=XQZAX'\I97EE8*3&ZDF]';*KD MM7K@]C"*WIW-U.5CHFG5B(?JE&3.3MR3O*'D]_#I;G MVGPD_#N>0_EO)-G:@6TR0ZD7)V2O:;U_4V4BQ0<%RDK7WFV(])B MOV=4SN63HO\ ?*8!EY^$1X:TZ,X@WCR.[$CR7CDYRUVQM$F=JV@F)BV1VOJO M:GFG>'AWT'R \F_'WR@[#V%M*7V9QSKT3 4K43Q:I/=/%^K36[N M*M+DCW%9S:(^9@;==U)Y-5.2R7,DT0-@I2ESC(3)Y0^;'&'@IPWW!M7E-+0B M].GJ7:Z) :Q?9:/)S=MELM=D8YMJZMU]?)CS2MB1<&3?&R3+1C'Y6,GPJ?^HZ\ M\W_XM8/],T> I_A=BX];\2IYUIE5H@I*1YKC',7QB%RX:LI;=55<239%3..X MB;Q:(;&/C'][*)?\@#+S\7X@BMX=+&HJD10[7D;HQ=LYP..=3@YPR44,8YS\4>.QSG-GJ8YS:AI^3&-G^TQL MYZY 97 -2/GD_P!CMY#?]6^W?\?' ,8OPMO^P^X=_P">[^_^([:X")?Q;W^Q M@VO_ .,^@O\ MZV ;@O&-!1=:\;_ $A(5HBQC6/#+C)ANV03*FF7+C3%,=. M%.TF,%RHNY7.H?/Y3'-G.?CG(#S5>-TI4_Q;OE_*F4J93<<5CF*0N"%,=1_Q M 44/DI<8QDYU#9-G/Y6VR^7#S-W+QTGXKJ;N;56)0LNWJ$CR#V@:)94)..3,\)'(2M:13DR]<(D*C'8S_P8#;SRWXY?BF>6 MW&[;W'#?9O%MG4.VZFM6+PJRD[-"/V<;[UG(MI*-F9!D]9Q,I%2C!!RUO:)9%[;6#5R8VE=; M336\=/.8V)5>%95:=:(Y+Z!2HY3],N(3Z[[,Y"XLWJXH-GK693,A]5F';[K*N$?1SZ>"] MY^H>FC_Z5WP?_P#^I,[_ %#+YEDF<9 M^ #YIL5'2/XTO;+MZT1YQUQ[ M0ENBXCMP;Z.%2I]/CT >UCQVQU4B. /"&.HJ;).G->)''0E;Q'E2*T/$&U%4 M5&:Z6$?\,QG*1\*'-\%#VHFE9V#04?8)C&NV([/DF?\ KV#?2 M;3"/XF M3R*<=G'''E4MXR4-9/+M5+BU?UJR6&HV&/ME;5>$A5H>>DHN40:.'2$DY:J% M*CE19NX43QG'?D!Z].$^O-FZBX=\5]3[H>Q,CMO6''G3NO-D2$%)K34,^NE* MU_ 5NQ/(V8<-6*\JS3WA-9^1-WY6\EM*3,-O^\ZO) M4-1R=:9U9PQK=0UU/(3:ZH#?30OP<'CW86 MJ,LFZN0G,/D QC%2J?52TWZH5R$DB84(=1I)2%=I2=P39N"DP4^&,HQ6Z?'" MA<],X#;_ .2;AE7)3PX\L>&W&+7D13(&%XJW* T[K&F1WM6";BBQ>;C7ZK$- M$_57U\16?=GJ+2ZL!XE:GQ4FO,5^(GY;S7.>H7FP<1?'6S+5./NG+5!S MT=J2Z34/8XJN-5G)9!JA#VBOV6Q16;EYM[6K*LZ!Y02$ROI6YH7>D3K MBUI.MF-+"V,M68*?D+/ 94AT3*YQ(M&N2YQV?WL] 'YXQ_'ARVXZ>:GRQ\OM MO:T9UG0')]W,JZ5NB-WH\XXM9'>RHVPMLK5F"L$A9X#U(AN=7.)!HUR7..S/ MTL] &0GXC#A5R.Y]>-J>X^<6**VV)M=]N35-L;UQW:ZG34CP-9>RJTR]^=7. M9@80IFA'*><)&<844Z_0*;.,X ;6>)=%L^K^*O&;6=WCR1-TUWQ]TS1;=%)O M&HZYK(JUL1E)MSF;N4Q!0:1FC(F3X3.Y*=3\A,&-\ &RSA=KRW M:BX=<3M3W^,3A;YK#C1HC7EVATGS*42B;=2M6U6MV2,3DXQ=U'2*;"9C5DL+ MMU5$%L$[TS&+G&/#EMJ#\0[Y&.>5_UJRA>+F_M**5#5FPD[O2)-W8 MK#EUQP4*Q5IT98'=RAR93H$MG*KUBW2Q[;&.[/JI]P0#SN\4/D-XJ>1^R>7' MPS.*%<;SMR/<->3O$G8-E)>)E8 M^Q(Y>,G#@CDS9 ,>N6=9_$B>9O7[3AGL#AMJ;QO<;+E,0)M_;-F]I0MPE[5" M0LLSEL0K5I"6^:M#ZOD?L$W?RJ/C$_F+ENB@YE46AE\'#UD\-N+.ON$O%[2? M%75JTD]I6E*/'5&.EYI0JDU8Y JB\E8[7,Y3SE$DM:[(_=R+A-+M025=&(D4 MJ92%P&3 #RX?AZO&US%X(\B?*=?>4&KV.OJKR6W!4K9IN1:7RAW!2T0D7>=] M3+]VNRIUBG'D#Z,==HQ3!'Y&RI\N,EP7N34P4/4> P@\D?#:.\@?!SD=P_?V M!*I+[HH>8BO6IPU4?,ZY=:_-1-RHDU(LT3$ND*QX_JKX^] <@*_K!)]3]*\C+'M6L%J-;J#M\Z)MTR MVI4'ECK-9.[/E@B]CH>729%(W625RF0N EKQ:^'[R/\ %?S6W;F]RTFH7=4/ MN'CA6T5^)GVEY$WVM62/$>R\;8_7L-LO%WI"KQU:F^G]5#)4\'[^PQVI0(: M"I%9U5XP.:%=4HEJ>Z#-0;PA#R=^QETE+A2[;!2L+(R5 M<2L>1CG&:F;-0VAIW8%AW5LZEV^GI5S7^Q;Q192K5[2U8J*D^6X2<'KR%81, M2@[:QORTB9.Q)==-'W2P9WVOQX\MI/\ $SZS\B;+6K)7B/7>-K_7LOLO-WI" M;QM:E]/[!JJ4<6D*6 MX7P:>G&J/K$CS(8*IW]_84V;-9;\V#LS7A9SFO<,[G&T%%-4&R*[UA7)!1DBGAW@SCU%S M!F=X6?%5R\TQRNY6>4WR1SE#)S-Y:1J]81U9K%VVDZOJBD2$K6Y:582$M'N9 M"'=2IR4F$C8]JR>2*;",C>JS]XX=J>@&%%D\97E;\.'-C?'*;PYTK77*/BAR M>FU;1M+AI=K/%5"4J,JI)R4LW:P&9RQU!JZ:U&0L#\M#J&,KD6K+S#EE%1B;Z6D$DLKN M5DD$L&[CG*7&7\ UHJ-QIT^U4E=J MRNRG5&;&M=>G)2J)EET;"TR8^7O8V]3_ !LDR4V,!]_AI."'*#QX^/NX:*Y: MZ^::VV;*\F=A[$80#.X4Z[)+5&>HNJX:+DS2](G+!#I*.)*M/4_0,OZY,)8, M8N"G+G(>A4 >/'E/X.>>/"+F)>?(7X&]I5"G36U';^2W/PSV"[C8?7MJ7E7 MJLO,1U3).90HTK4Y2:64=MXF3<0KFN.%E31,FFD=)LW#IS/,O\7)N>&4U33O M&OQLXY6V40-%R>]I"SU%XPK.3)&17GX%G:^0-SKGKHFSZI,9C;!CX8P5NIGI MC(9[>%WP:.?'WV_YH/(7OE*4SL':RZ\I+0%$965^E+VF'ILO8T6\ M_8YZT2*"696>=MV2BK=%-FU;-F_N,NP]$@#2IXV7WF8==8/7-M[\Z]+%YS\]*17OSGK_ (WJ8 ;JP M M M M M M M M M M M M M M M &".E^8,+ YF8#>.EY!0R"-SKBS^*BE&LY!N\81E8TN7.6 MROJ8*H4T^GG,1 :)T\@J1JSL4 MV=A%RJDA:K6_-E")BSF:Y6SDAU%")*E. S@4612RF555-/*I\)I84.4F55,_ MD33P;.,G/G_)CKD!R #X.H1,O>HI2]QS8(7N.;!"%ZFSC'4YS8QC']N M<] 'V XU%DDLIX5533RJIA)+"ARDRHJ;&&D6\?**D/&HS1G!"81SA4R>"9R7&>[ 9:E52,=1(JB9E$NSU4 MRG+DZ?J8R8GJ$QGN)WXQUQUZ=< (>AK7N!WO&ZTZ8U;'Q6DHBD5>8IFW4[?' M/)*V761>O4;-4G-)3+B3AFU>9HHJD>JYRDZRKDI<=2Y 3 95(ATTCJ)E46[_ M $DS'*4ZOIE[C^F3.<&/V%^.>G7I@!]YS@N,F-G!2EQG)C9SC&,8QCKG.9;)3J&,]Y2FSCX9SCID 5521(9591-),O3N45.5,A>XV"E[CGS@N.ILXQ MC_VY <@ XTUD53*$2524,B;L6*FH4YDC].O8I@NXF%"XSDQ,G+\<=>G7 #Z.Y0Y$R]Q2]QS8*7 MN.;!"%ZFSC'<@#Y5610)ZBZJ:*?4I>]4Y4R=QL]"E[CYQCJ;.> MF,?V@.0!Q)KHJF4(DLDH=$W8L1-0AS)'Z=>Q0I8A,Y[C%+U^.<8^ #D <:JR*!/475213ZX+WJJ%3)W&ST+CN/ MG!>IL_#'^4!9FS;U':OUOL'9DPU=/8G7=(M=ZE&3'T_>NXZHP+^?>M6?JF*E M[IPVCS$3[LX+WYQUST 8G\&M]M]1ZZV#6:E=M*MZEL.3N]M ME*U:$'TB7-Y:N8&(CH9ZC$F8*I^W44]3+@Y3D2RGTR&0DC:]OH;VK=,C]71[ M[1TAKJ;GK'N$]OCF\G ["9S35I"T9&CG)F4D6DO#**NS2!#810,GA,V.IL ) M?4522[/5533]50J2?J'*3U%3=>U,G=G'>H;IGIC'QR QRY0\E:YQ=I%/N5CK MLW9_KQM[6.FH.,@U&3H8ACE3[L=^2%R4ICX)U[LD*8^, M9S^3&<]YBES^7.,=, /HQBD* M8YS%(0AG5N+"P]A59J323"L M72PT]%W(XCU%V;=Q)_(,NV#)\0RMK=L9!!!#$A< M@,*[#Y )V$KODIG":QB7!^!2J:<&V-:'B9=E]^LT+]UE5<0A\UCHNK[7_!P] M^ACO_+]$!GMJ>Z+;)U9K38KB/2B7%^U_3;HO%(N#NT8Q:TUV-G%8])V=%N=T MDR.^RF53*9,GP7KDN.O3 0+KCDT^O/+?D[QJ=U1A$1/'RH:5M#2YEFEEW5D- MM>"EYAVU?1*K!!M$I09HS!"*%O@^N RW4522RGA55-/*I\))84.4F5%#8SDJ:>#9QWGSC&>F, M?'X .0 M !JS\JFJ3IZ88Y]=VKVZBB<[6HTJ1M@:MLQ6QT5W]3O% M?(HDHB8V<%7*7IDI%%LF"_O'%H\U)TV?D%>)9"Y;_P"86(7?VXKWA%0F%#7* M(;S-+U] $7ZK1],UM6))&.8-<9[<'*LICIA0I2AA1P[XMZE\B-%V?ROY=,+# MMF\;%W+N"K46'?WBY0L%HS7FO[M,TJK537D+7)V(:5V7;)Q!G;E_VF>+N%"G M,;N[\J!BUL^_;&0X&;UTA:K_ &R]*\4/)MJ[C[2]BSTLZ7M]@UM";+548&8NTI!V*)@[-*&K$I%O5W%5CRO\LT\*E2PY>Y6.4YDR M= WP1$4Q@HF+A(Q'+>-AHYE%1Z!E55S(L8]LDT:(Y67.HLME-NB7'<536N.-VY-51EKM4U1]J4K:R,TS3EY.O62:F4 M"W&GOXXCMI(H]B^>IO5R?'Y0L_1O%+5G+'FAY,FW(,MJV+K^@\@J0UJ>J'=W MM\-KYE89[4E>6F+B^A*[,Q'S2?Q'LVK1D990R+%,JQDT\*K9/@+LX4[SQQ,T MQR^I\Q!;^W;KKCCSIV-HS5-9H5>FMS;/@:"X;0,G!P_M5'Z4F]K=;YEV4(J;!UE2Y*5)4I2Y_* Y^:_#_6/!CC_ (YD<=).]5;D1H>V M:YL]CV-*[#N=AF]_1\_?*W5[W6MOMYJ<>15L1NK2?65,7VZ>&Z_;AOA)/&"8 M"1OFSYWY&O(!G#N11:?_ "]-42+6/4>.<(L7+GZ_J&51;>KZ#9Y^3!U"%*?. M2XZY^& &&FB^"NF-F>(^%Y*;#?;&M'(:/XO6_8M%VVZV=>T+#K!?7L%8I37] M>U^U9SS6&@:_7T(!LDJB5L=1ZH==990RBF#$":7%GL_-.P^+7C3N.U6A366V MN(SSDWOYA!V&5K#S=]BJU4ID;!U2RS$*Y92JU>/8)A>4DVB"R>'>3%[LX[2& M(%UJ<4-:<7?*MP<;Z:^<5K7%RU9RG5::K<66>GZM2[%"TV"Q-35+9V"2E'-= M:V]M)-/?M4%"M3N6!52D*&> M0YD]^Z9(Q]DJ9?)T6S-0_4J!OK39:4Q.O(F=969.04440*V201QGTDB$ M1_PP$T*:BIW/7GWRTJ') DUS[)$U^ M3BC6&<4,1-A'J.3*)(-DL]I>[!38#[X+:E9:%\AW.S45NW6Q(Z4Y!QN WCXY_Z*W;2-@4U:RR5HA'[BC[>UHM+ M-6FQ*KMYN]V_F+C-O$X=GM2M0:KFE\E*_$E2?IH1]/0<>C:DR))-W"2J)E,Y5 M<943#BY5\;#\?O&3KVA5/;DQ/[-VAR9XTVV^\BF=@>/I:X[.VAMRJ'E=D1DR MHY4[H1HX?I'B42YPV*Q;H]2YR90Q@O#FMQ8U5P+U!4^7G&1.TT7<^G=H:HS; M+*O>;=/2?("L76_U^G7NK[@Q,S+UM=GEK0GU'?N%4L+(/"X,AZ1>A2A2YKBU MK[F%Y2.;-"W@_NLYJ:DZGXQV=OK2'O%KJ,%)7B;ITQ&1%JD_JQ+13Q=Y58UN M]PS3PJ5$J[XRIR'.0F)O+?EKKG0.T%..NCM>:;8.9? M3>K8"@042WEY278$V;2',EM"VOU_=J/'9'9T6!F^$E,=<8($G:BI/->P\8O( M!QVTG2^2.FJR5O4I7A2IR,?9K>R(.NVC'K;1T_#WI>Q6)PT9Q_R9TU@G:TBH MI')2J63KI_WDPBG3BG#W5^ZN.+>R:+Y<^,'D!#[#KT:I9+,:UV35>_5WJ1HI M]K*[;+?35HJ-NBKS(JEQA\Z;,UBJ9[DUT\FQD@7MR;U4M5>5O(;8?.3AIO[F M!I*ZRL$ZT5MG2LY8[?'Z*UPRKC5D\J7W55BUUN2JTNRG<+.G,JDGE9TJ;U2' M-U^(K9;!"4)M*6>C(7*W[)L<)7Y*)S8K++/71$&*[HRA&[1/)2ESDI#%"*6[>2 MXXSGE.X4U"SVN9T53^%*-?86T4""LKTM$$E;?+:OG#A/#97)%BJ%-T ;%_%MIW6^KN%>A)ZAU MLL!*[8U%JN_[ =%EIV3^L%OD*)"D>S&4)B4D&\7E?'_ ,B-FI>OT4\ (^O3M MX7S(Z$8E>/"L5."FW7"C$KIP5BHX)MFND(X49X4PV4<$)GM*IDF3X+GIC/0! M@=P#X(Z/Y5\2KSL3D+F][(LY]J\D*WKEV_V->(]OIN%@=EV]NVSKJ+BIYC%1 MDRXL.7$HX>K(N%UUE2)&SE!(J0"%=CPD?R#\5GC8VENCYCL'8S;DCJ33J]PF MYZ?^;R5%F]XS5'GX^34:2C9-^]F:[46"*KY8IWQ#(Y426(H.:\E+?6JXVJTR4'"3>V'4C>ZO8;!0ZA!11D M&3=62<8/*.,F5P8NC[C7CJ-'S$KE-%5X0BA4^A28($'\#-(T77/C[;^ M2*PYM^Q>2&J-3\BK+K28LMWM[V!J%?I/WF5FN4AE423"=<NE%O4[L)]H0[0];Z^V+Q\AKQ=>%_DQV5RSV%26.P?YRJ\T<8L!=E62)1L$ M/;=:RS/=,:PC=>1LBZ2^5,4XU)NI%%)A1#O-GH&3F[:CS.W9QSX";(W_ ,=M MH[WJ])K]T3YC\4JI9EM:[#NMU;ML5>B; E()G*PY[@T9&BUI4\(FM@BBK\N< M)^F?.4@O'A5 \(-FVODQI;6[7D+J2&O>J8H^Q_'_ +WCKK1HVJ_*'^$)'9-" MQ)2SN=9$E7"Z#-_B(F<-\YRF?Z0"^>3!WFD_(? MPEWXF]?-:7NR(V#P\V4GAPL2'++S3);96FWSMOE7#/#U>T0+YGA8Q<*=BA28 M-TZ8 :^N*/(>W+RXV=8Y5;3/-[57*K=%%C7[U;Y="1/#?8#Z*J+%@5P MH9NBO/Z825?DPF4N5,&+G&#? !\U^H7:D:9\0UHN\E.)[&Y#>0:/Y$;-PYE9 M RJTSNZ!OMU;0[HAE_\ F,36GD3Q;_ /++QT_\"=1?Z/Z\ U((<6]9\H?*YSMA]S$L%EUS5-6<6'[O6+.T M6.MU*X6&5I,DA$2]T;UF4B'5B3JC5DY]@U<*F:D7?'5,F8Y29*$01.SKAP:T MSYEJ)I6?G25/C!:M:+<>8JSR\C:R:K7WE3H4CUM"NIYS(/3P-7G)@KYHV754 M3+E'.3]V3J&.$-3^G:JUTH67TWP?\GD%S1C*\A:*GRXD6#EUP^- MF^R]^J[YK[%W 7-];*2XLT4LR[C>T,RFCK$PEUSDF,8+G\@"(/'[P.T9R:TG MM/8?(MM9MM2TOR(Y+UJ@MIB^7!LRTW78?;]MCSDUVTBIMBE7+-*3Z3B3<21< M&=F,=!,IBHHX(8,ZO%IL*^7#CK<:9L.V2E_F>/G(;=O'2-O\ZY.^GKG5M76< MK*K3,[(J9,>2ETH1^BS7<&SDZQVO>?)CY,;(;) M 01R?TNIR+X\[DT4E8BU)3:^O[# M1R68\9F9)!FG61V>)(T5A]&YD,-N_N]+W"/?^3NQ^4!>&G:";5.H]6:N/*8G M#ZWUS2*$>:*TS'EES4^M1E>-*%89<.\LL/\ ,=ZN$?55]/O[>\W3KD-?>>#G M(_35QVBYX7K=C:99[6C]?WNU'*O;+-J:2+:JR>(1G7O5 MR:+?).V"3CZ1<9+GMP%;=^,?6+GA=;>(^=@WA69O%Q/MZS[Y?^S?[!F=\J6B M-NA]K2#,QD8U9SF?B6Y,,"F(F5@GA#"N#_XX",+SX^N5V_VVL"\FN:L5=,:9 MVSK/9U)@:'I".HE7EY&AV)G)2$U?VR5M?2%AM4S!I+L69D5FD;$G=JKE:KG, M7! S,H/&-:D\O^07*G_>4Z_ ,LP&'W$'BLMQ9XXYT&M=D[JIFQ[6GOK0G &@2=-EW*QVL MC7Y1F6E<]8,ABQX?<<^/+;93>HDP;)R9QC& N&I\* MM[; W'JC;_-#DA!;K1T%,N+7J'6.M-6)ZHH+38)V1HUILJZ%7L]JE[198AHJ MIE@AA5NS9+GRH0N<9,4P3YQ^XQ+:.W'RUVNIMA%KV=W9V&Z=V0Y^,O&=7CQ8>34ZK<26S'(?D98;-43MD=","U@ZN922^"ML*>IT](O3KD.MS>XN%YD<>;) MH12YK4%"RV*B3#FS-HHTN[:M:AV MUBDFUB80[]L@X>I1L?')R[A'"JQ4S=.T)[6XA+K*6NF8I**6B#GH;%B^K&9ET8I669KU/:^^SZGI]OJE[NN B2 MS>/:35TYQ&A]<;K?:UY&<,*;%535N]8ZH,Y6,F66*C'5*X5RZ:_?RN49BD7E MG&)&<,O?X6:G*4Z2VJG*S4',#D'R@8;3O^M*KL>F8I-7U:C1 M-=1U>ND*2,CVE-9?6J9DXY^B^57>2CY\H^7DC901+ANDV)C(4BR^-1W8.,'* M;CIC<"#57DCRBL'(Y*VYI)UB5!*X9'&%;E=J>MZR1N9*.>O[;U-L_,RI!9L!71-8VYA:#POL2RL1E$T MR5EZ&%_5-Z'=W=A^G;D->_(Z:UE <^+@XUQRO<<#N2[K3]*Q=9_<--HTYQ[Y M-Z[24>?5Q]")W*W5QO(WS6+G+E@LY2RZS 6!_L1.B)P:"-;1I=(7E6D6S;1QEV;1 MB:::RV,>H8-G/*WC)3^66H7VK+7,S]3>M9ZOW>AWZIKIMK5KK8U/?8DZC=J\ MHL4R!G\0]QG!TE,=B[=55+.2]^#E#$%;A/RUV[.ZZBN5_,]GL#4&LK? W?%) MT_J7.EK#M:=JJ_NJ]]Z5OC;I,+_)4G92JO(Z*1:-GIL=#=G0IBA+T=P?AK5R M5W'R0Y"66.W6[NM%=::U5K^0J_RZG:=TQ+M7+>WUIBV=3$P:=LM^,Z-F6E>U MH=1(YT4TR(G["AK,YU<8K)QG\:R_'V5W#*W[6S+E;H>)TO(NXT\-?-8ZRLFX MH%*&HCNRGEY-&SO*/EX8L3)>@T4(D5-/*78DGC 9N.."W(7;=GUS$\M>633= M6BM/W6 OU;UO6]0Q6NYO9UFIKC+RDR6\K0WL,RWL*< ](DY691C*.9R#M/"J MA"=,$P&3&N^,BU$Y<4)KD231WW2M.5%.EX@\M%*N;5$9,1QWYYW,HXQ+8 MG,RO?A/#5O[?LZ=RG7K@(+OW"W=-2WGLG?\ PUY"PND9O>'R9WNC6^Q-9);2 MU?;K5!1^(B/V##LVMCJDY5+=F+(1)V9!PJW?Y+@RI<9_*'7K_CI+):)Y%:ZW M-R"VELO;'*.68V?8^ZXUVM275;L==]JM1T]5TZ-DG<-2*S2W+)+*3!(Y\/D\ M&37;:4YKR12EJF M38MR6N-B09L4Y-LFN^3B6;8STQMIX@HWC7B> MS]5;.)4&YV-2M+N#1L%8EZ]=:]&'RU*]:.LE<-OH')CJIE0.IKW@(\K^NN5Y MMB[FD]J\C>8M(FJ=L_>$K56,+&P\T]_UQW=OJYZ=P#*/65/-KS6^OJ :0Q+&HU(J=/-*%;99XDC5F!80N M9##/*SG+7#S++U/3]13L[NWN-TZY#!/87"_=-7WKL;D%PWY"0FD)_=R4&INK M7FP]9)[2UE;[+78_Y1%;"B&+6R528JUQ3B2$1CZZWI]W;WFZ=ON7&+DFV0HV@[CI,U$S!F M54DE+7;HVTXL>+%\T(5J1CAAZ/M?9J94R;N]4O3MR'3X=\65N*FA7NE%KJG= MU'EYVQUBVTOG#MBLTDB.&3C)C$SG_#](+OT/Q&VQ7=OVCD9R8Y#/=W M;@F*&?6=4AZG6%]9Z;UI3G#S,C()5V@IV&>/,V&5?8*9:4D'*CDJ7$V!9;1-2D>O#XE951JAF M/LQV9^CH^3X+D^,E[NW 8@Q7 3F+K[7#KC5J#GB6K<9,L']8K1+#I6.LV_=> M:\DJ;03MT5&.21D:Y,U823N+,]9(X)Z73TR=H2]L3@-+,J[QJ=<8=[ M6_2FS^*U(:OUYK[7LA/8LDXUB MX@TY9IR=G9V63(95\^>F])(N4TT\8SUP';X(\3MK<.:?8]03^\HS;&EHB1=K M:1KV==-*C::#&S%EL]GGV-CLC2:D<6\[Y[/DPF87'^?TXC>JEPHNQF4E)0ZSA4S0CAKGL= M(&*1R8V#?#ID,7.2/BUIF^N-?%KCI%[ =4!CQK/5X@MECZ_EZZM]$1IV:;L: MK*LDIN-^6?>*RP55PKE9PFFIC.#I+%SD!D]R'XKH[PL?$^9BK2VI,=Q@WM6= MQ-H9* ^:(V2/K5>ZJ:C9SFH&5QJ_LUNC0.U5+ZQ)_6WJ='W7P-'_#/I_P#O@,Z] M5THVMM8:XUT:1Q,&H-"I]*-+8:^RQ*&JM>CH+,CAEZ[KVF'N6'J^EZJGI]W; MW&Z=3O9 MGHJZ#>=^9/\ ,E(N53%?-G)6[;+-=,G0I\E[@&/#O@3S0FM:H<9[#Y '+CC2 MG',JH[D(C3,?"\DY77##T44:*ZVRVMQHEHLK%MR,59I"**_50ZY,7/<8N0RK M0X?1\7RITAR'@+2[^2CY>8@Y".GG-R?32CPZ\:TA" MHJ$6;KK.CGRJ=;!NN,AJ6\=FE.6MLTSN:P<<>6L/I^K77E5R9A[=5KAJ&,VE MBK2<5LN6B5+AJJ2-9*Z>"G9&.33]TSD"/V!G:17!2$.93!PW<\7^.5)XIZ8J M^F**[EY=A"*RTO.6FQKIN[/=KC9I-S.VVYV1VDFDFO,6&;>JKJ=I<$2)DJ9? MH$* R! M %@WW5&KMJ-&;#9^MJ#L=C'+'<1[.^4^O M6]JP74[,*+,V]@CI!)JJIA,O<8F"YSVXZ_D 7/ U^!JL0PK]8A(BN0$6CAM& M0<#&LH>(CF^#&/A!A&QZ+=DT1PX M?O95PQ@8IA#LUY.27,YD9%9M'H-T57\@Y-E1=8Q:Z_)T=@ M7NKTY:4Q@_I&-'I6&4CSO"$4^B8R>#8+GX9S@!($1+Q,_&,9J!E(Z;AI1LD] MC):(>MI*,D6:Y<'1=L7[-59J[;+$SU*HF%L*8[E5, M83 917K<6I-7P<=9ME;1UYKZN3&28B)ZZW2N5>'E/E8Q MPZ8/4>\F<=R:AB]<9QU^ "H2$@PB6+R4E7S2-C(]LN]D)&0L,3L!*#K=NCK([DDF;JIV/T8.RY/#DRW4<^J3!.[/I'QG&%"Y,5/)LEQG&<], M +$W9R)H>H./5\Y#(SU2LU8J]#L5OK*J-RA&$%?)&+AI"1A*W VCU7D:Y?6A M\RPT:>AARHJLIC"::ANAM8:*U-.Z^J]HV A7[3'2<#K M^Q2E5BK)8:S,29GA_E3FM_,NQ=-[E%PB3&#*D)UZ +\UYN[3&W%91#5.V]9[ M,6A#=LRC0+U5[@K%9RIZ1E) [(IU,=ITUP]LVQ:A!M4+?&D;*25667DYALDE8XU)XD M=PR-G#E BA3'(7!L9 &S9Y2VMFV#4X)Q;6;SI[- MY6D926:J3C-UW8PFJVPJF?)L8+G.--BVZ)857+VO--+,VZZ;:4FHZ9_P >4*L50JU=TO)R[9-O8F39XBHLR/G#E)- M4AC$P4V,Y"1XF0 MT-+O)%N5N;X*9,GC!,_ W3("6@$86;=VF*7;8:@W';>LZI>K&=N2OTRR7NKP M=JFSNS^DT)$U^3E&TM(&=J_02PDD;U#_ $2]<_ !C-X_^2%YY*\>Y?:NU"5B M,G(S;V[:2J:OL74+#-Z]KG8$Y6HAPY2DI2343=EBHPAW2IEBIF4[C8*0OT:ME%&1''IF=D(8R6#XQD!2IWD'H6L52NWNR;MU)7Z1<%,HU*XS6QZ?& M5>T*E/Z9DZ[/O9A&*FCIG^!L-E5>WIGKTZ9 2*I9:ZC 9MBL_"I5;$82:S95 M)5B2 Q#G0*Z)+9F3+XCOEAVQL*87]3TLIYP;NZ?$!'5!Y!Z%VM+/('5^[-2[ M&G(]-59]#478M0MDJT11-@BR[B/@9A^[2;IF-C!E,DP3&<].H#O6S>&EJ$UG MGUXV[K&G,ZM)1\-9G-HOE6@4:],RS'YG%1$VI*2K4L7*2<;_ ,H;MU^Q9=#_ M !"%,7X@+TK=HK5R@X^SU"Q05KK4LCES%6&MRS"=@Y-O@YD\KQ\M%N'3!ZCA M0AB]Z:AB]<9QUZX :_N:W.NIZCXS;SV)QVVEI/8>W=28IAW=30MD%>#0I)W8 MU3J$F>R5JLV5M--2HM)Q4II@N2%[=QUK/=GN^CCMZ=>O]@#[\N9D/NFXKIK9 M2[EO(%Q,*W(IVY,HLG<9!QG"13?$RA$43G^'QP4N<_V ,>=YZ-W%3N9O(?D/ M3.,7'SR*T?84-K>!L>OK7;Z6ANWC^G4ZQ\N<4VL1EYCYRM-X"V>H:4RU*FD\ M=*GZF+C!3'5#+OQ>V;0,AHZ\TS0VOMGZ71UWN:\P^Q=$;:>.7-BTWL*849V& M:IL.BJ]?M(ZEI8D2K1K=JI[!+QM:L69)@YS-U^.E7"CI!FY]5LBX.94A,'SDV0Z. M@=2ZSY%>0CGM9-ZT:K[">\<9/2^E-'4B[0D=8*GK/6']:@M$>1WFSQNU R0KNB5=6Z2WH37=7[G\;VS]9:XHFK+DASATEKI5M0:]#T]I:JD\)/RQ6LS$0+5@RF%J MR\A4E&CA9(ZS5-=9,I\$6,7(0)6%-J[>YT<\;\ZX/4'FI+ZRVM%:.J"VTMPZ M_J,=IK7D%58]_&P%4H.P:O9VB9;VN^5EG[X+,5Q)\0^BM=Z:K-JI?(]_KZU;AU'"SD#IB'Y!6BI MZ-K]GBZML&[)1V&2_P!;IJ=R1TNQ0V#J"P>YB[WJ64J-:KE*+P1E266UQ6[#) M34#%R.%X]A/RKZ/886>D2PZRE'HIX/@F#%R'/P7XLZ"W#NOR;W7;NK*7M&57 MYM[EUW')WVOQUI8UVLJ,8*5ET*VSF$';> ?V!],9,^>-"HNW&&S?!E,X13[0 MQTX;<4./ES\0^Z[[>]756_7A[0N431C5EWE4NB[N2?'RX M>N5\\78I(RZSA3JHHN3>_;8U;2MGSC' MF=L"C0B6P:Y%6^)KD$M7:W+R^("(GFS^-BI&Q/)$N'[M%(CERDU;IF/DB1<8 M#!"7G;3K/QH;UTMK8TJVI+SRMW7BXQKS*V*57,7I.,K1'#S86EK51K+J3?-8Y1Z M0KSZCOH.?BB'AY=\SJU5=V>&N4;A2+=-)"0.1VH[P<^%%/@8/2$R5F1O-/VOY,[OHNV1J5X)13[1U\AMO8+AI1 M);8S@JR-<9;1=5IDT>2*F#%,DL?!L&*H;&0RAWMI+D4='2%PU+XW]"\,=B:7 MVGKZ7I.XZMR9T? Y2@$)5LPLFMIMG#UBF_6V#O=?459*,73I;*JIL&*0YLFP M<,B-=Z U%N;RY<]9[;%#K.QDJ!K3BR:L5^ZPS"S5=A+6K7+YI(V(UQ+*NE(\C==;TD,&/G"*?:&.6H)K1J MOBDXLZ]W[%;BVK&R'*:Y4K4?'G5$@R/-[TG:3N38JE.U)9D)DR+.1U@S8LRJ M2*+AXT031;(_XG4J9,A<>ZX:WPO)?QPWY?@1K'A%DW+VB46(LU5V#K5]LVV0 M5FA9UO.TJ8JVI*^RA$*@XB4C&/''72^X_)7Y-+ MAMC7=4V4\HMIX]1-2BKS"1UIK<(I:M+MU+!--:Y-H/87-@D&T*U:^],@9RDU M2RDFZ\KO-RIZY@6=:ZA7'T).V)@@A*V]I:H^2/ERF^5H6Y*/,LZ@I#,38(25AI)I,P5@KTKA)?Y?-0LNQ1<(*934) MW$[3D.F8Q,A@ZY\6L/I[[1;SK!]?;)4DF-.6HU@83I6Z< M%"5./BIR4LR<\ZRV?JF3BXZ MU5B:?1#F"E"IEFHN7C7320BW62'*9+!L&*7H;M[R'"P-J!>E]1NX*4Y>AC)J$.D2N^KMH;9%6O\ J]]?9NEM8BOH5EQEVM J5RNT^*BI%6T+HM?FLLL0 M\LX(S2(FNB3*A3A)FY>!L->]P3'(+3V\=Q\7-RVV$BJYL.SZ@?5IQ";+B8)$ MS:#4O%)NE?L=+25YV/. MK)98F)V?H1[3HQA%4E'5ELK4)% MGB255NR-[?UT7!1V]^5T]IB04F=.0>W MGM-:4RAV,[?VJ=R+6J55:XUL-V9H8QA"2?F641/CU"EPI@IBADCIKC54-)[+ MY&;0KLW9)29Y*[ A-B6]A-*QJD9!RL%5V54;,JV1E',W24>JR8E4/ARHX4RK MG.<'P7H7 MH2GE8U1&(LMM9Q3)]$P.(^/ M8'3@VZ<0GE(KC*Z^#&-W*&QTQ@+*U%PXH&F^+%CXF0%EN$E1[-$;P]ECW&5C5&T-8IR*B8AS%U_#".8JIPJ2$0F8A M7!G"_>8W53..F,!%,-P"T2WTIO\ T#;$I_8&N^1>W=B;GN32QO6C:2B+5L.4 MC)M7ZJR<$RBG$1BL2\0W#'54_( A9OXP(BRO:3$[]Y4\F.2FH= M;6"&LU/TGM:?IJE+/%&W18GEKW/J# M4EEKK"D7*Q3!4T[/.P*LW6IF=UM-6])/I)N8-TU46,;)R>D?!38"XZEXV..5 M;XF37#-^WM-GU%)6ZR76*7E)A)I<:?.S-I7ML-(5*RQ#)@ZBI.E22A,1CO)5 M'&")8PX,O@ZN#A9D-XU(Z:MVNYSD1RAY%\J*GJ"R1MQUMK#;\O3,4AA;(+)\ MUVS7%M5:E O]BSM?,?O:KRJZN,*]3'*?!CE,&5]&XX5*AX3K_U>?1N%;&NV.T<,5$UFQ28/G*A<* .&0\:L/=;=JG:.Y^3/(;7.SR=(B(>M9J\BG(NJW$:ZJM-AJ.VC;>HW0++/#M%9=P1LD5-V MD0N2F#*S5G'"I:GW+R,W9!S=BD+%R6FM>SEOBY56-/"P;G7-35J$2E6TVD>U M>I(/6"N5''N5G)LK?$F2%^B C^ X/Z9CVO+B'LJ7 MO+38^H:\E')ZNH%FM].49:^6AW+8T(_:=4>(M$%C&* MGE;":A V"632)K#N/4&W$MH[1@$-2P=NA,ZS@+(5CK38&+7%IQBR-;]/UHU3"B>&ZV2J)Y-W%S@ MV,9P$3.-+QB;A=R)_J(VW]IP#[F8W]YW(G^HC;?VG /N9C?WG=R)_J(VW]IP#[F8W]YW(G^HC;?VG /N9C?WG M=R)_J(VW]IP#[F8W]YW(G^HC;?VG /N9C?WG=R)_J(V MW]IP#[F8W]YW(G^HC;?VG /N9C?WG=R)_J(VW]IP#[F M8W]YW(G^HC;?VG /N9C?WG=R)_J(VW]IP#[F8W]YW(G M^HC;?VG /N9C?WG=R)_J(VW]IP#[F8W]YW(G^HC;?VG M /N9C?WG=R)_J(VW]IP#[F8W]YW(G^HC;?VG /N9C?W MG=R)_J(VW]IP#[F8W]YW(G^HC;?VG /N9C?WG=R)_J(VW]IP#[F8W]YW(G^HC;?VG /N9C?WG=R)_J(VW]IP#[F8W]YW(G^HC;?VG /N9C?WG=R) M_J(VW]IP#[F8W]YW(G^HC;?VG /N9C?WG=R)_J(VW]I MP#[F8W]YW(G^HC;?VG /N9C?WG=R)_J(VW]IP#[F8W] MYW(G^HC;?VG /N9C?WG=R)_J(VW]IP#[F8W]YW(G^HC M;?VG /N9C?WG=R)_J(VW]IP#[F8W]YW(G^HC;?VG /N M9C?WG=R)_J(VW]IP#[F8W]YW(G^HC;?VG /N9C?WG=R)_J(VW]IP#[F8W]YW(G^HC;?VG /N9C?WG=R)_J(VW]IP#[F8W]YW(G^HC;?VG 4N)KSZ@;PT"C#;"V_*,+=8M MAPEBAKEM>\7:#DV##5EHGV)58BS2\BR2,1636(0JILQ;J6?1%'@YF5C7MRL[I%H9%G',<*N7 M3HY$28[SXP HW%_EAQ]YDZHJ^Y>.NS:OL*I6BNP]E,PC)V!&G%R \UVGO+7Y<>>]PN.TKAJ2H;RAN/VGVUMF( M*G:QF*QI"Q[0J3C+6(=-7B=.U^T5B64'#-U&S%VNW>.)##Q0Y^X)HU%X>N4> MC](^(GR;>&N&M[OD/=]0:OLO*K5DAM.!@:';D)FI0]BF)^3=[#L4.R+2-BG3 M?1,_!86=MTSKM7#%NW,F8Q0]\R*JCA!NX5:&CUG#=NNO'F73+O_7C9W^A.[@,U M@ &,_ M,3_RW[,_S6N?]L:\ K3G."O'&&3F;X?O([XO"\Y]V^*K:M5MO"7D1J_;C[D7QDN;F :3U%UI(U"W* MVHD;$V_+6OVUKKJMSTL:"F8B08V9LR[6RC9UCU#. J7BJ_$6QW&'5'"[AEY M>*E[XX:QQIK6=)T?RL23L:=*MU!;1+&-JFR+15[5",57=*D6RR!WL]79*2;- M+O_7C9W^A.[@,U@ M &,_,3_RW[,_S6N? M]L:\ INQW-Q9T[8;W7<;%S6PV-2N3V@0LWESB%FKRS@Y-S4(>7RR7:O,1L,K*TRYL91A.GPX55:>LSRNFEA4NND"DPJ9N;TP]IG#>GWK7G$#BA0-H&HW"NZOJ M\386CU0V M ",;#_WX\7?^O&SO]"= MW 9K M ,9^8G_EOV9_FM<_[8UX!676Q M)DJ79SN#*+*'5,$?>'_\ #V<4..%&XR05%VQL'F2UUGKZV MR=,Y S$=(57CWLU&);K+PM6UVPAH]#$E1) N"1IIIQ*9C5$B*H$37334('IS MSG)LY,;.3&-G.3&-G.3&SG/7.-G?Z$[N S6 M 8S\Q/_+?LS_-:Y_VQKP"L._^=.?\X6_XPP#K@ M MC&P_]^/%W_KQL[_0G=P&:P M #&CF'C.>-^R\8QG.WWWWWWWWW\>+N3IJ$QF\[.QC)R& M+C.?N3N_PZYQCX@,T@ M %L7.F5C8=6FZ5J]C9&CYF)99BK&22K%K9+)+,6SAW'K'0,J5+"GI', M7!L8-G&0G8 M M M M M M M M M M M M M M M M M M M M M M M M M M M M M M M M M M M M M M M M M 8R;T MD=G1EZT4PI&R\4V&V'L-Q09^,-3*]8SJ)-=;[-V#\U8OI8Q'#1\LXI39F8G1 M1(K=10^"^IVFP&,<7SMN=?K<4VN.KFEAN%CDL$IKFO69RC#3L0[MVY89)[9T MF=2EWM,=M&&I%?30;I3!7:KM$N5$3>MA()SNG)V0@F6BYF$I;I^[W33XB7BJ MA,6&(A$F,K;=@:(H\4WG+"QC[-A+$(KMW*JRC$CE)9-NI@A5#&1S@()8\U=C MJW63>NZA26=7>5: 95VKS.QV5F\[9L MU?A7=HJ%>DYH]6J-VN.6%YCX>(;Q,MKS1$Y*1FJDW,$N]V!9LS6W.]")<'9J M]"81R[[UVA#A-E$Y7N+)6=F6JR:Y4K[&BZG+NB):0=K0MDC9*::3V9$$:KH& M@Z^E#611UK%R2,5*H=!:$21=@_]P[;Z;GRPZ%6A7ZDD[L[-BFT MM4WKNL["0CI%=U"IQ:%):MK2BV<,(ZDMIM=5>UM&.<6MSJR-VF2!PLO _+5ZT9G)D8% MED7"SDSK&5/E^&Q3K$"X'G."3^N%EH[O6$C!+5:X05.?V-E84)%FI8F.RM84 MJWL$VLY684RM>=&ON<1S]#UG+ALF559NQ,X;=0ORJ5K<,E"3A?8+-79/;.FR)L$4376*;."!& ML]SO[)-C)0-57<0KF&OJQ( MF22.=8YB)+N&C5-9'N"R\^1QZ\66EX_7,-BJ5-66G+<9K:I62EK'3'&C]E[5 MIZM&3D*?6O7G9)U0#$<%42589:&PLU=.$S9.F$H5WG,M*636U=GM4GJY;I<7 M-+FYEW=#/8^"DEINOP->4C6C6I?/7:%A?V1!)-69:5UOAT0[8BJRV4BJASWG MF%9M;WK=%:FZ;2I-AKR7L,K#*FV(6KO76OZ3J/4-_LR2A9.O/D939,I([-[8 M6(2RBW>-T5?5=-\-\JK!5]R<@MN5/<]7U[0JW1Y.,GF.FW[%M9; _K\])N[_ M &/:$1-QTAT@IC$+$L6%/:J^[10>.45L&3]!3*Q?3#BU#S70V[LBIT>.U;.1 M,79(F$.YL;N;04-$6&7U/&[<,Q]@:*;,I:OH1,D5D1^V?'=+/"Y-[$K7!G! MAE3EKMFE7BYV"X(RTIK>O6#EF0^L=:@;(TF=E-(K)T[;L MJHZWB'>NTG]30DKT\:NK81W(L7+:%S=.%RN\$(U[\8 M*<+3C^?MAE77U@>49C#4J)8.B3$1#32TU>75HJNS=M4>TL8UA-UV R[KKUEK ME-5#*J$?)-W#@J:R9.[/:$@..<4PV-,-<:IKLJ\IT--VV\O*[M]G-UAG4H=K MIF3,M3[$A24T[?9,QFY&_JL54(Q!%PQ.7+K*2[=52=I*-PSMB2H3V0CY!ZPT6:1+/T!"'*M'0T@382*< M>_)(+D=)M_6,FD1PW[PCA;F#>M@6/6U3U_7:S5OKGLVC%4:9LQZXUX=,L6N=V1-LNO@KHKIJKA$.M:N0^Z(7?=F@F[I=#7 ML5O!OK!HM)UFDH:^S%(Z(J6S9.)6N'UI^O[?:<@]FG.85%2*S$OERH-,GR8Y ML@.@3R'$CFAF#S6;N1FUH?6^*AVV4ZJ]TD[DE1T).1D2UZFRD378F#?W5$CE M-LO(2:2^4TE8]OETVP<)CGM^66WU;CL[@7S/23?>J\_\XMEI1A+(:GKUZMR, MTWJL0HZ=(UA[/6EW'J99N76#$-'M'&<-L.#$*D$?O^<%HK;B396?3=?BWC6?S4&)T]QLSQ"MFQ.:08F^;3$A1(M"$K24-O:/U9$D7:ZK'[>?)-8 M>1^I2%?G*K82ZB7482"KUB]<,WZ3@L?DJ:I0%0LO..>E%JX3=H*(I$=>HV5R$@:GYC M);,V;3M>/M=JTPMSII)V-DI*UMI=TM8D85>>DZPV90D([B<>SC&:ZZ9GLDPD M7#5/#@D?Z!^\H60GR>L-=B[!M:V;%I3AHTG=TP&>-J$.P97*,QK*7LD9&&): M?G1Y2+E&S6OH2%A?2K,T0W8/\J(D1*1 SD.R^YO3;/-C;$U=5';JD.82)M\D MGN9BE323=GVK :K@OJS:UJ1A"9KI7]B2=2+]TA'&CO;.6QD%'"/:8,L=2;19 M[.ID?9%VT=!R:\Q9Z\]B&D^VGV.92IVNS5!ZYK\V1K&YL%?E7U3=N(UYAJW, MZ9E[\I)F*H0@8>37+;:M8VK?XF1IE(F:+0)O:C64:1EM<1UC2J5/?<9F\58E M<.Z^](K92H[@D%/E?5NT=DPG_P L1RF7*P2#K'F.EL>(W-/9UE-P45J^G3=Z MB%GDPB9>T0T*\N$>=A(-'47'.*W/JN:>IDR9"R#-/"W9[HRR*R10B6<\B[.M MUQK+RFN8)S)).&;Z9C*YLXUG8$J3^OZSL9)>OV*)H:L;*2<IX3P^4*Y;'4"ZCK^-N!7RC.I'V[+Z9BILI%ZNP MBG$XO8(%R]=QAWR!6K SLU)Q"MHKVE$'=62K]@L.7\]4FI)HN-?0)GAYZV0=):)[*6E' M,NM3-I6'64LC;XZMT*>FJ7,OLUY64CF*+66,Z9)N?44;Y9N,E#]K_/%U8Z[% M7=AIY4]+F(=H^9NB7]DO93R*?'^GDN4!#ZSUEL2MU:(=(;BM<[$Z_5MUX0I-2>52/BKM:Z]=YJX+5^ M8+#,;O2::60C6^&3A0QY%NDBN2&Z8-*/A$(FRZKB-,0) M6<9*S41#7*FZ?L+E2>:2Q(2,=6R04V<;!$W$@>-3432+A0J13JK!*Q.14GJ[ M+*G[00F)"Y/&^LI-J6WO-=U2R/"[4W6?432'1A*)(V2MO5JRG@DH<[%ZZ,NV M6(DIA%7.>@0S;.>ML9ZVFI5GK&KU:ZO=1'VW5C6+:K$U4:U:3U)*[)AU9*:< MU&/33,*8LE97+EI$19)V0=-29(5!1QE-,H79J#FW#[>V M4PID50WC.K2$4FL2_FGR&C4Y#J MLD$%2JX"89;:[V)WA=M=O)>OL8N,T?2KS6V3T[9O+/;3/6W:,*^*D99VFK(M M\LTF=VX,W:*9,P+U1]0,JJI>=E[JUG1KQ1"P^L9-U:)9M;X6V,SVPJD M56IF>K4JRAW;,\0HF=_)1A'#9=P@W<$;Y['#9!?O2($ Z0Y%["2UUK?9>Z7$ MK\LV[(LHN)<6%MJJF5"(RKK_ &1L0\U79*M6:Q3#V&1BWZTW4ZVH6NWHL;/S=9O4*[8+)3V_M MRZTK%7@5)"#0AI2,;0>J5,O)YP]C,&,L10J*>B'#$^1-*44I+ FG)1:.]]IQ^YHW4^ME+*FJ>P),Y$E4JU!M=CTJ."E,;. ME;D%O6'B[!/W>SZ\J]^U=8=/TF=X^,HAF_?[+F+K7M=R M$^]@YI6>6L"+FQ3-S?,*U\N378(N8DV%U'V/7PB&2=:MFT*7?J-0MLV.J6E2 M]UV]2:$O7(%>N-HEY2SZ]0;%62=2#OO;S:UJ>%-DV?\ #5(U3)G.5# (DVSR M.V_2]YO=?5:IT&?@8LU,>-6$G;7U?G9V/F=1\CKS8,2+SZN3B<$@SDM2L\,U MD&[SU^V:.%BI._=(JF;AS4?G M?V7")B*E!R%GQ9FE7A+#LB9<:P8R*)D#U(B4-4#O=GH99O6A) M!P=!N4RS1+#A$YPOG/->7K[F?3G=:*S$-3IZ3AK?-1-N:+3C>4=7S?%4AHFJ M59.K-$[*T:N=,&1RNX=QS@Z#U%3TE%2+$ 7[7N62TIK7:EWD*;5TI/6EXH=" M]E7=J1EGIDO)[&AM8RD'(N=A%K<4U@H.*4VBV)+N%&"OL46;AMJHUF;2C4K PJ^%+B]?R#Y)NDF M\)&8;'PI[DS;*)TL!=*W,5M'J2T!/0M%:VYBXUC&-D:CMN%O$'(R6S]E2.NV MRU,=1,F KNMN4DWM"F;0O-?U;@T5KBI,99LP3NS=]-V^T*TUEA6[.NJ1V(8S9X5*.EO=*%D^]-8C=-)3!@$+1O.Z:VG+U.-TC0XV04=[%8Q MCQ2VVI.'B+)1;95]CV75LVQE6D!,/(=OLFJ4[ZQMU2LW:K5FD5L9)0SCU4PK MU:YO&LRY21=;A63629P]I7>7S8-=II8*MV"J:E?,HRKIFB73>^6=E+[(QE5B M=PRR8I$RE<94=M$N^65J>:%NFPKY0(_%TUKJ36NQY&*@;:@K%7)&_P!! M:VJ-41?N8)D6IOG3XKA%PU,D^09XP3*;EP7.:/T8C64O788\?9C.$(Y C\SO8KYY74 MVY?3/D\8NZSDI<>C@(-BN?=AAX4K"QZ^B+?;9:X6J J:U0M^5XU=M#[.V534 MR[":157FY#7,DE'T7JT;D2ECR:N3$QE%5-N6R51HVL[JA14@(1^@PL$;<-A.,7% D;&HJ-VSW""IS/$"8+DX07 M$QK77"2;#6,#N._:\DS6.!;1&01W;UB_*M;8++-)]A6$:\2X91A+ YN3C0Y*A)J MV">HL-/1+=NCN8AU^V,,F9(N7L9**(.$R!?]6Y2S^= M>;^V);XNB'SK;9=0IE:@JG>S6BNN?K;K_34I$QOUZAJLN]F'\A9]CG+C#>%. MYP90C=%!?.$SJA5>,G)NPOU>J1U J\Y'-$K$\EK/BS'VANW6MM2 MO7./YXG'XXE;$C6=>2\2X82]?IS/;VSW?AB?XH?<\?L]SW*>WC.> MZ,8SC.G\>BLN6-W":B*1OADA,XQ%+S,1$3FL16)F32<6KF)Q/X9K,QF/28STG,3UB8< MOP_GO$>?\5I\WXG=&WQ?(IW:]DQ:D7K]+1&R*V[;1^:LS$1:DQ>N:S$S6)R0 MUM$,V3^[9>E<,L%7?NI5H==5-JN=7#DO>IC"G3.86X^^M8O-9Q,3/ M^.(QF9CUB.L=9B(GZ-NOR? V[;::;:]]+5K/K%9M?/;6MIQ6]ORS$UK,S$QB M8B7>:4K7)L1[5C4J5G%3EDY"+;-(&"SBM3J3-NBB]CT46G_V-+)L")$*HGA- M;"."8QGMQ@:YK:L1-HF(F,Q_C_!;IMU;+6KKM6UJ3BT1,3-9QG$X])Q,3B?H MJK E5:X;'C"5]L5Z3,,T,P+'(X=IL5GR^8IL9O@N%R,UU7)\H%ZX3.97/;C. M3C,ZMD9S6T8C,])Z1/I,_A#77E\6\5FNW7,7M-:XM'YK1G,5Z]9C$YB.L8G/ MHMYA4M5LLP;>+K.OFF:N^E7]:080M<0S79)RFFXFWD&DW;$^4OETG)%':C?" M:ABJ8,IG.#8SG,ZML1F:VQT^D_7I'\\3AB.9Q+6[:[=HZB(K+=M7UH=^6!?^U?M"*1T?\ M(I-T5MDY$RE;.%BEZ$.?&9[N+R-&V=&VEHVQ>:X]?S1.)B,=)F)Z3CZJ_"\M MXWR/#IY#A[M=^'?33=%LX_2O7OI>8MB:UM7\T3:(Z=5;AZ=28INQ^056JQK1 MJ5!:,^3P<0S;MBD33]LJQ]DU331*5(A>PR?3&"XQT^&,#3,3$XGI,+];5O6+ MTF)I,9B8ZQ,3Z3$_@_?J-2?>&D?J?5OF!X'-6._^K\3[P]8SC)/8Q$37(*+B8QP1Y&QD=$1[&/CW:>393=,639 MNDV:."9/G.#IE*;&G5%26?SZE6KAYV51CV\I-'A(PTM)-XE=%U%( M/Y(S7+QXC&.6R:C@#J'J%24F'MB/5ZZ>P2*#!K( M3AX2--,/VT6Y1>1C=[)Y;9>ND(YVV350(39-S+$<&0:/U43.VR)ETRGR4 MARERT,1*3D2/4Y"13(9')2/ MWRUVIM7K> M:9V1JX<56$<,8%VJUL$>@\*8[?N,JGT/DZ>3$,$AIZ]H*2,DV2H]03;S*K]> M803K4*1&56E2/4I-:22*RP1\K(IR3@JYE<'RL5PI@_7!S=0YF5&I,:I'*QU/ MJS!6(351B5&5?B6JD6BLJBNLE''0:$,R357;)G,5+)<&.F7.?B7'0/J/I-,B M8\L3%5&L1D41.01)&1\!%,H\J4LY0>RJ1639HFV*G)O&J2S@N"]%E4RF/U,7 M&5:L2,LA/2%<@7\XUCG<.VF7D1'NI9O$O\&P^BT)%=N=XC'/<'SZJ! M3X24ZY[BY ==W2Z<_4CEGU3K+U:(E$9N)5=P,6Y4BYINW09MY>..LU.9E*(- M&R:1'"62JE33*7!L%+C& [J=T63>2;/V?M)%T11$Q7#]K\O;^FL?&5">@GVYQV%Z!0EM=Z_<8 MF<+T6G+XL4BD4B""_>DD4N,%+C&, M*A)5&J3, 6JS%8KTK5R(-6Q*W)0L:^@"MF/I^Q;EAW396.*@S]$GI$PGVI]N M.W&.F '&M3*,Y!Q4ZTN_CH9>N1[Y:"BU7C&O.D_1=0+-R=J99M#.4<]BC M4ABH'+\,ES@!2K9K.A7B*5A+158:5C'$K$3+ELJQ0(5T^A)F!G69G9DB)G=( M*OZPPPX14R9)V@V*BL4Z7T ':^[V@Y68.,T>G^XBXA"OQB_U9A?6CH%M@^&T M(P5]EWLXAOA4W8V3R5$G=GH7'7(#O2%0J// 8:1C1H2(^4,):,BDV!&R21&[>,CYYZDW2+CT MT2.E,$*7OR [!JK5SNY*0/6X$[^:+@DP]-#QYGOJ4[C+E$XK,,Q:[":R36ZGB&#>'>V4LLQ7CG[B6D8M M-H^>/UF;HY,.#J97+W=2FQGX@*>PU/K&,AH*OL]?4PD-6,2+,S^W?2"6.CEOS9.^=PJZC4RL4Z>&-G*JB&4SJ9S]+.0'-BK5C"D>MBN06%8D[%6*5 MQ$1_J1BL6S>1T8I'G]OW,CQT?(.$$,IY+E%%=0A.A3FQD*<^U_0Y/-@-)4FH MR!K;A@6U9?5N&=YLV(O),QF+!EPR4S,XCLIE]#W/J>CVX[.G3 "JGKE?4PIA M2"AE,+$<)JX/%LC853=Q[>)=)J8,AG!R.8IHDV4QGK@[=(B>>I"XQ@+*@],: MJKL/+0,=0:L:+GYY]9YUO(0S&6--SSZPR5I-)2ZTD@Z6DG#.;EEUFF5C']G@ MV"(]A"E+@*O.ZZJ$_6Y2J+1",5%2K%ZP6/6\FK4FT2D(G$"Z6B9:$RRD8=ZI M"8PTPX;*)+$;XP0IL%QC& [IZ-3%:K'T9S5:\]IL2PBHN.J\A$,9&!:1\$FW M2AFB46^0<-,(Q:;1+"&,DSZ?IER7IG&,@*PI#0ZJ#MLK%1JC9^X1=OFZC%J= M!ZZ;D:IMW+M(R64W+A!-B@4ASX,8N$28QG&"%Z!U).KUF:D(R6F*[!2TI"95 M-#24G$1[^0B#+J-U5\QCQTW5<,,K*M$C&](Q.XR1,Y^)<= ZL'*#]ZA)OD7#-RU5;K)/9)JDX6*8N<*+IE4- MU,7&S*->6?HMTWAX5'TR]C7O M]$O3'0N.@#NRU(ID_+1L_.U&L34["^G\GFI: BI*6B?27RY2^6R3QHL\8^DY MSE0OI')VG^ECX_$!1D]3:K2B7\"EK/7Z<%*NVS^4A4Z97"1,D^9]?:/7\<6- MPS>.VO=GTU%"&.3K]'. %A MAL=(N6KJ$E73-9 V#(K-G!TSER7(#X3I-,1C/DJ-1K"4-[)W&_*4X"*)&?+G M[9NR?,/8%:8:^R>LVB22J79Z:B21"FQDI<8P%8BXJ+@XYG$0L:PAXF.03:Q\ M7%LV\?',6J6.U)LS9-$T6S5!,OP*0A2EQC\F %/?U2K2L.C792M0$E7VQV9V M\$_AHYY#H'CU2.&!T8QPV49)'8KI%.CDI,92.7&2],XQD!\J5&J*M%6"M8KR MC%=L[9KLE(6-.T6:2#)"-?M56QFV45&SV.:I-UB9+DJB"92&QDI<8P!C4:I& M-DF4;6*]'LT,-,(-&,+&M&R.(]PY=L,)((-DTD\,G3U95'IC'IJ*G,7IDQLY M"FMM<:\9MX-JTH=,:M:S(KS%;;-JO!H-Z_+N3Y4N39R N/,1$Y?XE,QD=F3P;NQ(Y9-LO\ !O;F:=V'GI>XP;VI\I=>[_>\ MY+^3X .B[JM8?SD;:'U<@7MEAT%FL18GN0%,FJ!4;',$G9Z%;R\BE%MX9N=^===!K'MY^-M'I-6AU?:MS MKST(Q<+'*3!UCL6^#Y,5$F,!6%Z[7W4IB<,9*RF&!2O2E8 MXD%$#.\,REDG.,)=_9C#A3X?3-U#@8U.JQ142:E.]DUV+E1$[A7)E3)*&)DV2FSC(?!*33$Y)>9)4 M:P28=,HZ-,20B;*ATQF2M8=%KA&M7@VY( M KYTF^>XA"I,28BL/'J1%E?0]/U%2X.;J;&,@.9"@T5L^5E&U+J3>37(Q37D M4*Y#I/EDXQ)LC&D5=ILRN%"1R+-$B&,FSA$J1,$Z8*7H%2F*U7+$W>-+!7X2 M<:R++Y9(-IB*82;=]&^N5U\O>(O4%TW++W),*>D?!D_4Q@W3KCJ [C**C(PA MTXV.81Z:I6Y%$V3-NT(H1FT18-"'*@FF4Y6K%LFBGC/P(DF4A>A2XQ@.DUK- M;8Y0RRK\&SRVPQPVRUB6#?+?$6Q5BXW"'I-R>EB.C%U&R';T]% YDR="9S@! MTU*/2EE(M5:H5=56#>8D8512OQ)U(>0*Q0C"OXLYFF31[S$:U2;X52R0_H)E M3Z]I<8P%1+7X$C9PR)"1!&;MHU8.FA8UD5LY8L4?;LF3A#".$EFC-O\ 023- MC)$R?1+C&/@ Z4G3:A--EV4S5*W+,W1UU'+23@XM^V<*.9!M+.5%T'355)8[ MB59HN3Y-C.3N$B*9ZG*7. I$%K6FUJUSEUAH@C2P3T)!5EPN5=?+./KE<5DG M49!P49E3Y= QF)&8=.EDFB26'+I;!BTU9A:%T'5F M8JUB$49V)RV4]9LXG6QV.49==NK](AW!5#$-\<9QD!59&K5F80B6TO78*4;0 M+UG)03>1B(]\A"R,<7)(]_$I.6ZJ<<]8DST151P11+'P+G #HDHE'3-)'3IM M4(>:DF$S,')78@II:8BW7O8R5DC89XR_DHY[_C(+J]ZJ*OTR&P;X@/F,H-%A M44F\-2ZE$MT5"K(H1E MV:8S4$R(E>H*3>O-93ZC&3?,G"V:":=FSY2QU3>8F,%[B90^E[?XQYKQWC>) MLT>0FMJ7V_TS6T_IVB(W5S$3'ZO;KC/K7V_2>[I\!_=KX%\F^4^:X_D?C5=N MO=JXO^K7;JK$UN%NFM[5F?M/=Y,]OIL^XB,U[.L)'XEW0]OR[SK23QK/ M)_DWW98N].]EC7N8C$N:G8?^][.[.YREM?NO1Z]V/;=OQ]0=F/E/#CB=OW-? M]R_J][V]F?=[NWW,8_\ '_1QG_JS]'AK?M#YRWF?>GQ>W_B^?;^R^ZX_;]I[ M?N?;]_=C_P!ECG]_;ZQ[6/[EY:8TMO+5DG/S,Y2EMB2%I@T8^;/-VZI-VZDU M9W9'FX[&W;9D'B7K;%6AX;)&RF#(M/EO0WJE4SC%3R_F/"^3UZ].C=''UZKY MKVTO,]M(QQZ3.(_TN[9UCK;O^F':^$_"/GGQ/E7HBFV=O(X\1 M.S?:+>1W17OM&>9.OC8I.:Z_9Q/?%NE@FXP;N^JC+7B-!@&]%:Q$>16/0E*N M@_CJ]I*5ZX1G"1"==D&E>Q)90PV]P=P[5(HIG&,&/=CY)X;[J>?._9/- MFT]9K>8BOW%^17^WN[XFW9G.(BL3$?2//V_:WYU/B*?'*^/X]?!5TUS6-FB+ MVVQXO3XS9Z;?;]F]=/O]O9WS?9>MK8C,UMYQOVN6PHR,-J.JMH'XE.%'D M-?)K2]^/-^+75Y#9SZZ^#:NRM>/[T[;:N1,5F+Q6EHKTF% DN*FVO?O313H\@[SLN(F*RZL*&RF"-L+$3;^WRBU@?JN; Z@U+S'NK.3#=T@U23_ M ,!0^MXI.F>SNK&NO;&*Q;VYBDYB;3/6(_MS M/<^-? OG'QV/*ZZ\#9?_ '/3LT6W1S:1R/;VWY%YVVFVZVJ>52V^.R]==8S6 M]IG]2*TMPO''=JRT$NMJ'6<+[%.,CEVU-;U:!;5UK#S%3EDK9KK)K&Y/ ;,F MM>7R;YFTQ.SOM-YM797LV_DCNTU[\ MUI&.O=Z=_P"7F_\ S;YSLOHO?P_C-$4KKI->-&C5&FNO9Q]D;^'^M/M+:1RE9U/#URR,8.G1)K/&S%%;2>7$+5]GU:U2J M+ENZ1=$?6YKL4BBIS*&.8T(T\;R>O1Q]?OTV<6+YUZ.=HW[(F+ M1:+SD[)O-(K:8 MK>(IBFRD[-$=OZ>V_N3>]IF5QO$\:G'KOONU5MLT3 M;=W\CCI5QV MR:))(5RFQ:<3"P6,F441TN8B5!SWI M M M M 0'MS8^ MR:/;=50-/I]&L<;LVVJ4DLA9;O/UE]#S2%0NUY6)19R5;P<=E.(PO M(*RCF5=0Z*)C(NCPQ&BKIFIE-YEY[%URK;)* @\G6%3M:M(-/W=]2&V*='6@\$GA6UMT+XRRDW M=-VB:BY\HG53.BZPW"Q)+R!:OBJ1$6!Y3]@I6^=TP3<,3KL\0B29?I8HY-@N M*LV=F<825DFM;R=P9WA/Y>8B)R%6RX*9O@)(QR]U:S M\ZSTJ2F$E2JD(%J5GE+'W.[W"OP%.G&=9H.HWFP[79K.UE(5W%V=I;;?4G6O M7$&2*>*)2T(ZHDB=ZIZQ^\OIF:D<)YRID+>>\W-=HL$3155V!99=62JL2W:Q M55E&L5-NYF\:UHUDS6IN9;1R$LE2GNTXM=WW$1RJDKDJ?50BQ40[T)SHX]V5 M55"O3TW-G)8&\,CF+@'3Y)Q&N(BX6 URPNW.HBRI[2#H,PZ7''FR-ZTO#3<^^-:[HTI$4@A7W"BII"1CXZ7C'RITU3ML,I**E4 M%T42*'D#$]7'ML';.2HA<;+E34\ZFI>X;' V"F5^U2M^9.(B:C9!]9(]KKZ! MV/8))PA&U]A*^\7=1VN7"Z)#&2(9%3'0^5.Q,X7(?DIK\VM:1M!A'W.F0\S*(MFF+=&4Z:3DW317! M,I-T7!,9,NV713"7;SR&USKF_:^US;%YF.L&RGD/'5U3Y2JI&XDK"_<14''O M'6%,*9=R$FU,@;#=-QAH;)#NLH)JI'.%!L'*G5%;N]ZUX]5LSBUT!K7#RD;& MUF0?K2>W"PR\T]?_6- M['+QDPSB&C>,;I96C)Q2XO;8[7N,,_H"=+;0JSIK<8RW5/Y5[99N4F3NCU"UU]Y'HNA';2_S ME!GZXZ4B$YO*TU$NH!=T51$RD>NWZ&*XZ9Z@+O<\SM1L,%2DHO9L9)-DY)_8 MH5_KBQ(3%,KL46DKNK=;F7H&S$5K,=L.*=$7ZJ',DLH7"?K-W"207UL3D30] M;6%U5Y9I:Y2481<1(2BU?K;^4AH5U:G$I'T6%G)I,I6$7+WR:AUF,8F.=G*UNL5VP792H55@2KN)B0GW M+*(9N46L$VNL;A<_MBG545-A!-3!?B%3;,F)N M4M5=^:N4#(15CJOW)^H],9QZ)6QER*) M$"8(/D3JN?9W21:3;M".UU5I.WWEZ]B))LA5XB'L%WK@QD+L)E=9+,^I)5FX3P7"B+@B(6M)5-F6#9-SY7RA\_9&1,H\PS)E$Q'1>P47,5Y""OMD+ M.D^8^H(4DBO*M-C1[2,1P@NZ=ZWM;,] M'!\8(L0ACJH+IIA3I#FGJ%J=.,*6T,[*O4]CV;Y-/5B7BSPZFL'%QCK-%V#T MF[UXBY8R]%D&ZQF*$@1'L2.?."NF>7 46=YT:IK<\JTEF%D;51* G7;:[+Q3 MMC"VBT0M[JVNS56C+2B#!I8E/K)..D'#HZ[1%J:/,<_5NH5? 59US@T>C5Y6 MZM#725JD,QK+Q[8&-2>I0Y5[3!'LS*)+)R:LKLU6Z:.5U"X1PN=N%\5'E9JF[VZ"IT"6Y'>S[M&'0E'U+G8V 86I:M35 ML^ILR65VBA<9;KL5$53$5,D10*;/4.PV;5M):6"5%)@M?ZFO%KA+8S/M+7'WG M?*ZS R=P)5JQ&QE2D;9,3S^-9HE;0U5)8.OO MK!5ZY 5R^6%W:]B0U&B'J5:>1L1)Q+(YPI MC*Z"I"&;KHK* G^8&N*+9]J06QV5AIT5K6QJ5U"YN(>2>U"S2"6M:?LGY)'S M:+--FC;UXVSJE1CG\[M8.IJ0J!)E:MKH-(U, M\LTL#654AGD6\P=XG#-,-'R1L&=J/2QYB=IR.#%.GDP42+YA:@GHC%BKR-_L M-96B*J]866%U_97T')S]W95.0J= 9/4V>,8ODXWO,3A%DJ5(GJO,)95PJFL1 M,*3-5RRR5IK\_%51_:9R#EZC+M)V!4CJG)WE:L2D!E(TX2T+5.(6 M>H(I-U6ZZ>4L)KF.X;E5"FS/./5M!=0MI):Z M75X*@/HN46;*H6*U)WR.D&2AU",LL'!%5%B%RIE,*U#\P]QUDMS M'9-F8UMU:4X:2CZQ4GSZB7.]$AY:869*-#6M)A4L8/'X,7!4W2:GK=3)D5"4 M=_;5D=*ZLG-BQ%)DMCRD5+TF(CZ/#2#:,F;$ZN-ZK=,391#IZDLT-*ES8/5; M(J=A'*R94CIA4[.?K41*V5FCKYG2=86J6V7 M;4VD>@O3H&"D-F(QKY%?"KILLU6,8G1%SAN$B[+Y*T'6,U,UV28VR9EH.&:R M,D: KC]_"Q\I-LI=U3:K*3Y2%CHVQ7A:%5;QR2ANS*RB)5CH^X;^J&.%#\AE M.UIE#1CE20EWKU!_1=?W6T659-S#PAB5>LFV?#LRG0PX?. MC*&6*V*G\"AD#)\FZJWH45L:&JMXG*[+;?KNHFRV(0T4J=>9O#2BO[DBE(JI M*K4Z%DE5C&==I?<%;FREC)#$4R'1=]CW*[NO7-&O/",5B(G7]1LHFH@14O9D*DQY3ZN=XED'"= MQB)JOJ1#:>J\S3Y=A9(9_/W&"I$+'/XPZ1LE>2DK:(Y9'!#G(=B\3<8-V9SG M =*8Y54!+55YVO3XVS7V*HD73)&0BX2*6;2#M>\1\!,1T.US(E01^=1L-96C MB1;9SZK'"F"*EPIU)@+':\YM4,(.>D;U'6BDR2B5BXMYH[8MSUX MU<5&6?XC(J3[WM*<*N\**H)LL9^*AT^Q8X2;-\H]0P<'IRQJ2TK(0^]G3!OK MQW&P;]8K\D@@R<$7>D73;'8G13D$LF:YP9^?'J9304*BOE,+&A^<>AK,XDX^ MGOK7=9MG+IQ<97:?57]BG;4B=&R.E)JLQ\<98[R(;,J?)+*&6RW7*FV+GTLY M,I\VO-2,[5]EUG4CC"9SK'R1-)0Q0B=GSJUVBXL"UIBI6JUFL=IGEND&LIF'F\*5ZRS MGMJR3Y4FZ<2+1:O89JI/"LRG<+8PB93Z'>%_TCF+I385HHM.K,E.NIV_-9QQ M%MSP:Q4&"U=?S47*,I)XFLJU47;/Z^Y3.HR.\:I8]$ZBI$W34ZX4/;/,6H:_ MC;TC6JK;KM:ZNZ<0<"P1@Y6,K5QMD;9*W5;) PEKS'O4';BE2-H;GE<(HJG( MDBXPW*NHV7(D%!V_R[DM6;8;ZP3I=>G7_P DU1()1AK58V-NMTML^S6VO$KM M!B6>OIF"D)2')4E7&"RDI%%;FET6.)I\[L%;@&Q%)1](W"K6.!,\JAZILNQ,+16T31CK$M'2#K5DHT M3]0S;)U$/H]V56V' 56GOPU@G[)$U9W7SQ4A5JNG/()./6EVK]UDJYVS=3":.'06PMS6TVW M8%?.6.R6Q\Q$G:CQSG7=B0E4:'&5=:YYV$NQ50*JE3GU=;*K-G&?\959([;T ML.B&0P$Y:UVA7=I1DM(0;.Q1#F F/D4] 6V!?5JQPT@K$Q5A8DD(F0(59).3 MKLZR?-SXR8ID'1<&[5"J)D"$K%S0T]5*.KLB>9;$C*1EWCY99']"FH^(L-?- M%OYHMSKLA(D9LY>MJQ4:JNEA,_S!1_>UM59;0.OIL^R&"7J).TJED^R(]O MV^F=]W&R?T,E(KE().H')2K[%N5V@82!LS>M4Z@0>P&]PDX659-[;$3%@O,& M5_4HPT>9W.09R4A19LZ0R<[LJQ>U'!3)'5"R(KG/HR99%>QN;P\*A(3S.>18 MTV0E#U)G62Z\7FYZSKQ)W[&.A&+':<(N=0JRJI2.CDRGA9NX22"ZJGRCI]OM M>P(J/A;(TJ5 UNELE6[2D3(1[*RPV+![$LT;AL=>, MI+:O7N)=&<_36P1WDOH^H@Y(B$DV[?U"I-\9Z_FT;6:0784Z1?SD95)F5J5? M;["L$[4Z*6?L3%NLS8.;7:*\NP:)8[U#.#)]^"$4*?(01)\_-.EIMMLU5@MB M727J,;?9![3X6K*YETT]?TROWF47DW>5U8F$CU82UQN<*KK>JBJYRBHB5PDJ MB4)OM_(6AT60K458VMK0?3T+"V*239UB2DD:/"6&5;5^&D[VZ9$5;UUH_L3G MV)#&,?.%4EE#8*@W763"I:$V?*;FU76MF2M2=48]JS+/&-9D'"SF381#>9?L M8D\H=5BP*21>L&I%U2)E.B0RG:FHH7&#F"8@ 6O8:_5YE_4I.Q M(-57U/LF+#5%W#U5IEA8WL'-TXCE$B;A!-VNXA[4\:$25PH0QG/7!?4P0Q0C M1;C9I92QG2A77K.SIN$CY3.7*?T0%)C^*&@XITW<1]$PU08$A_E,.G8[9]7(-Q"NJ MN\;R4!6C3IH*#EWBU*BL/7;5NDY?D9X*X.IA5?"H?,/Q?T&Q=-G,-5E,-X9S M7<-H9O<[@XK,?-TH]7+%RWU8^L2E>):6Y*7%(NGQVV7SI)F5-PHH4ZN% H2' M"OC@AW8+1I%0F8)Y7"I.+YL)PBE&OJ$KJYR9%%:TG23D8Q[I%JW1 M]-0ITBGP%R.N+&CGKS+YW47KA5<\@O*HJ6ZY>PL9BUQA9\L=:9N/ MGKI*NV+Q^DX<1Z[TQVQTLD2],+H=Z:U/B L-0N)2K+$U+M'DE(4 MRO0<35W$4_3DTI2.F:Y"TMBHU<,547*"C KDIL+%,J ^JQHW6-09SC.$KRQ/ MK/77%7LSV0G;!,2MBBWDU:['(*3 M"!1%>-.EU(MG$$J!VK2-5D'$8=C8+,R>QKN3G:59G+UA(-IE)\V>8GM=0KE- M0JF#)'8EP3."G5*<%>XU:8JZR2L74ECHM'CIU&1LK9+3.PD(@]@+76'$- P, MU-/X:$K9H.\2J!8QJ@DP(1YGM2QZ:/IA;:?%'03V ;U7Y'-RD!$2Y%CQ;O9F MQ)=OU8M(IDVK,J5Y;G9GE:C6,0S31AW.3L4"HD,5'!S&,8+[5T/JY>JQE+6K M[M2N0DU;+!"LL62T(N(>4NK.V1T^M%2C>91EH],[&[R239-)83G4Y>SR,H_DG,C,2DGBR MOC+&=JK%.9QG/;C)2=H6 MQ/X\-VZD8K43LX^6@CT]I#8NEQ:Q2>%:@SJ*\C M Q&+&1C'7AS3*^BT4FFB:IQJY'\8FR=Y58 MIJ84[^\QPZV>*6ACMLME*.94YD,D4D5;-;E)M9X9S-2!IY:=-/9F%;4:6L+Q M]F6ROF2]^M[GU_7(10H4AYQ;XZSR#J ?P2\PZ<%?*S)G.P[H^LK-K42R)&JTBYDV,A< M+9.I23JPS>;8]WW2^$\836.4P5J.XP:3C6$O'E MJCV1Q8(.XNOHS+UNO\KT.O)< M6](29F2AZF^8.6#.-BT'\';[I7Y,\+%UN%J"5?+.G9\$.Y.4H5FB:-UIKB5^L-7AI#%B.REH]Q9)V MT6FV6%^QFBU%)VVDYNT3,Q)2::32AP[=MZZBF6C9BFDCDA,G*8+6@^*^BZY; M%;O$TQ9"QGG%K$D[5M%N>-6,FXM#FZKGC(IY.KQ,:V5MCYP_,@@@FCE=<_4O M;GMP'-K_ (]4?6NR)G9$(F@V66UK2-05:+3;J))5:AT^0F9A.,S).GSU]./I M>?GCJJN%\E.5!NV0QC/I9.<*6GQ:X_K+2S9"L+G7S(LWJC5&[W(YZVGWS[Y. M"K[4MD-BGU:1-;9,ZL2P*UCG)'ZF#(F)A/! K$IQDTO*OVLJK5GS&3:^T2^8 MP=MN-??.HYI7ZK5\04B[A)]@XDJXZA*/$I.8]Q.U'*2S9TD9/ M)\IEZ)9R3(1'GCSQV@EI M:WO[+*SLX[A$)]&&4ELO;A)J(.C(^LSP[-A$R92)X('25XHZ"E7#R:3J[\RT MJ0SN->QM\O+9O75'MDCKPK*4!-C9DV-(>2%LCDI15S#D9J.71E#J&/A97!P[ MTOQ7T;.0:->D:B^5CT9>,G"JIW*[MY=23BJ8MKQ%TXGT+&G.N3NZ4Y6CW>5' M)O>)+',MWJFRH ZB7%C01\.&K*L.4%H\D0T:J1EVN361JCR'A]<,HE]7GC.Q M)OJI/(Q6L*X;W;0[=TKAB0YSF]=?*P7A6-!ZEIIXA2MU%*.4@IV-LT:K\UG' M:J=@BJG,TAK,.%GLFY5D)!2N6%ZDX5<&5.[6V3(NXZ$6GCPD;B1OE68RC@B#100B0",I(.;G8+6^=2M1D++8(GYY+O9^1>O9-F_OLBX4]PJ917#W& M%,&3*D4@7$GI&A'UI8].RS67LFM;-7BU!W6+)89N93:5+%3BZ=FO1TL\?GGF MC/,;%X5]3#KW)7BRK@JN%3=V M]#B_HAJ=PHUU['MKQZ?KJ*&EV$ ML>;9U=\WDBV2,M4:L2W7$R5QL7D+D==U8$'EIM_R1667KFN0QCF,'VZT=IVPTFMT!VC(3$%'3Q=@5YTKL&WO; M.M/E.NZ6M"%R^LBEK?K.$K"H517WAT_;O,)XQA(Q"X"VF?$WCU')-Z_&U=]& MLV,)!M8ZNQVP+XS8Q6*VQA(.NVV,B&]I(BPND-'U>.;-K$F0LPF5BEC#KN+U MR'2L_#O3<]7;;#1[.R03^WTRQU&2FB76[2QGKBQUR8JR]NL$5+61S%V^Z-HF M=<)$E)--R_[#%+E;HDCZ85U?BCI!RW32/J[N9>):_2C3V6W6J[6A"%L%J@V-IFKRM7'=R0LL=$S;-C.U MVT2%1CG3Z)1ZT2LM@81\ MHWBRS+2O2L]58Z8:0CL>RDW%<< M0N8,Q7'S.,N5OKBAH]&OTJMKQ4R_C+"P4D:RYA=<0A'+!T=1BN:.3543,IDY MS!>SG3^O7-+C]?&@CHU2)L,?:HR/:2LPT68S\7;27EE(-Y%N_3DBF3LQ/<&3 MRME)0F3(G*9$QD\A9L9Q_P!&UNJWS7Z4(7%=O530K5QBIBXV:3QK3>[C?'C8CBJ&G;1L6SOK3,NXU*&D".Z\1DZ=)HQY&SK MU6;=HC@JF3$[\AS3G&_2#R/;XE:\JQ^6&6/'3S>W6J$G(9](7"5N:LG%V9E/ M,Y:,EW5LL3Q;+E)Z2KOJJ)R>7N%S-#JF[C%.8!1L<4=(IM'+)I7[' M&I*29)6-/$;&V/$N:J?"%@:*,*,[CK6VJ(F3REA, MA Y(;C1H5A9#6*(K)CR\5*-I)JW+5LM8C) M9R5!LC[U9\9]/M)>FSIX2?DY2AR'SF <3U]OMA M+F>*_E9-"Q3#:;LK]I/S[)]..SMWCTBZ[?"^2)F*F1,A YW_ !LTS)V*=L[^ MI+.I*PNEY!\@K9+3\D;RCZ5@)N7F(:N%FL0%?F;!)U:/5D73%LW7?Y;8]_E&KATVU],REBI*S-=F];JQ$E69Z M97>-'C/*#I)SDBF%.Y)+) C>9XFPD+3;E8)NM:SV%2 MP33>%//XB6$^Z+:I N)%%)-XB1QT35+Z2/IA=S?2^L'VN\Z^]I)3E3>2;6SD M?/;K;)JQFGTY%I9(RTL[XYGG-M:SC.200=LWK=^FJVR1/*!B$P7 "VR<5]'E M/$+'JLDY=1DBO*O7SRZ7=X_N#US.L;0J?8SUQ8E'.R4,6.+;/$T9TT@BBJ@0 MJ9")8RGD.K;>+.G;+2IBDMX'Y'\RI:%.B9-O(RSMY!M(>DW6@UU\U;O9-1%\ MO78'8DF0F%\'*MESU6[S%3,0+?E.)/&UFWAI"T0;M5Q&/(Y+-CL>R+SB3G9% M26JJ\$WLLX_MF'MH,VF:G#DC6SY9R1OED@@@0J>,)Y"]I+C%HN89,HZ4H+)^ MQCZVA4FC5Q)SQTDJ^VCK[%-F'3$K@QC-V6S9O":VTB:2LD*O/[!V!8/7L366^?1\Y/)35F?(624B)C&%V2S\K@[ M/.,%1R0F,$ =N:TEI:?N"MZF8M)W*O;)&/I*./;K E3)Z[PK)O#0LO8*$C.) MTBP7&)8,T6[=P[8+/"8;H?'N;H92"SI3B=I%G2[?!1L:\KIYVB7"BEMLI:++ M8Y&N5RU4\](RQ9.[9/2)$H*NP&"(QT>8^&+$A3>B1/*JICA+6O-34_6#+VE6 M3G"G6,Y7DWLQ:K19'\Z^.<\R/%RE.EWT>FWE(E!@?8FQL-HFN3<<[CY*DPR25L)\@HSIC)J MX^2L_;QQ,'QDB)<8+T"8JYJ>@5)^SE*_ $82#!C=(YJY]_*.3IL]A6EG=+BE MDKMZNFIF:LS!)T8QL9,F8G:GDB>CZN<'P%U6WC_I?:4S6 MKE8ZZ2>>P$?7V4(\866PLXQQ'5:RL[A6$7S.%FFD5/M8.S,$WC8KM-P0JN#= M<9*8Q)^CVJ35-"!LS@ M3-<(8L)DJ"?_ ";J0NVC8[,]/O\ M6V,!4Y!C:DEZ+52?>.\=E:P9V;97&<(Y)E#."%"N-^-''QY+K.(6"RRD:])M MB/&54O5KA4HHWR"DL,5F0BZ_8V:#6 D(>D02R\.JGADZ,S2<*(G.K1+PC%518K38E95I5GCWUDM4K&'IBSJR/?JC"1DG-NV%5K2+NX29TF46F MS01R\/@A2EP3! HL!Q3T36F,XPC*VY6,@S,5MD0J]+F6;ZVV9 MZS6KKYY9YP]3K45*SKEC6(?+^PRSI)G$I-$TS.%\RQ3.LD=3 MN,8..Y\=]:W+8LOM&^Y?2S96D5*K+UIY.2\52TV-(F+S86TM/Q#"590UB4;N MKF=9#,D@N6-6:$7;Y34ZFP%"J7&#C9"QDI'5NN-WK.XT^4A9)1:]6NP.)NFW M6K05+=E3?/[*_=9C96IU)@Q;KH'+@B#(GH&*;!C9"0;'H?6-ND*I*V.%D960 MJ$?$1+%RM:+2CF8BH&38SL1&71)K,H(7V/83\8@_31F2/D\/"F5Z=RBO>$@5 M2K0-)KL35*PPQ&0$&UPRBV&%W+K#5L4YU,)^X>+.'2OTU,YZG.8WQ_* N M (CC]_-?;&DEV\6T M?ME]241]/"J.3)'P%G:SU5R^AMP:YE;QL"QR-$@(F.8R22 M=L:242M"1L#9XI[#W%F\E2N+-;)B95CWY94L4X=G+@O?(M\HJH. H,;7N6$C M?=C6RNYV%B$@MRV=Q\ILFRRMXO8M)@-UZ]EH&JZ\JTQA!A1T4*%7[ R.\6]J MUED9%-,[A=%;!V(=QOJ;E6O%.;!;I78,P]6FZ_F3U_4-]/:Q(/*:?[S'DI"U MVR-EX6*BI^/LDS6EUW^56B[R+BEF::Y$U#HKA2S+WB9V# M)6RMH[CE3,B$F;SJ&0K\C7%6R]$:I6M.M1EGRY=M%JVXDUW)BN'3?"R.6X6N MRU!Y 6\=#H(7N4+9,:?ME4>3$WLA21KL58,K; +6Y1HS;2>5Y&YKMG<*D9W) M1\N"1^PTM72%[B< MRU8=;!BIZP*1C8\(FZRHZ<3KM1%LMA(\BEC!5$ HN-(R7,C%0E53T#.7"67_ ,4>Y$X5"&UA MRMSM+6DTWF-A5+5\9(0JQJC-[=;;!EX2-9W.R2-T:;)FI":Z6WZW5=XQ:QJ1 M4;0O&E2[$WS)0N'.0K^TZ)R==VW:CRH-[9+I3DC&FJ8K6>]WNI]*5F8NUL:VB#OUBG;S+.+@HRGS5;%=VDI M1(.Q2]>DGKBS-(>S2-:*_:ED7AWJ#,Q7#QYC"JJX8]4C4?,V)@HHM]L&Q[MA M.57S*UZ+W6THTSFX'K<,U;7IE<6LE9':NL$["@_55@EE.P^'"2Y(,I4S,#A4 M*KHOF3(RDXUO.T[(V)(6J467L32T,5(Y@JZJVZ8^,N6O8[YC+2<+'1S^QUPI MHW"4*F?#?M]D;T5'+@.5'5_.J5M- M,S?7==>RR"%ALD%7+6WE*1KFTO;G99 M&PUJ382$G%)W*EDHBL+&,,%BY57+EJZ4)B.56]X8*_K#37(JNZ[Y(.%OGT'M M&]UVA)4Z4L6V,7.=E;;3Z.C%S\BE;,(KGK<-8+,DN>.0/CL:(.>[T6I,^U0" MHM-6\H;58I:W6*P6^I)GME>D:K3F>VEOED56I#>SI]X=)+2#%FDE@F$2)+MU MGVMZ\Y'L>/4O7I2=N\ET4>(V,TL=D6A9B<9, M93+)TM.N%T2NRI8?,BY3]F&/TCP[WU/3R&R5I=9IM9HA$/*G8[#LJ8L6*L[K MNL>4$+0&]A1)C,99Y:D3=_J2#M[[17#]TF]>]%LG6,N%[5[1_*]U"EQ8+I=U M2L8NQJUZ!LFQRKK-II_;M4G:IV;V5@MJ%H:(0$/9%F6)*4E2M/?8P7")LH(M M L;:U3Y*:HH\?*2=MW):64S PA;/$5/9-YD;6ZVPM!;R3]:OV& C)EY4*PSD MW=2/EBD1M%2*S9-'TEE_4;O@R#N5(Y,31.*,C6I6R>M7:_5F^YX]S>EZW&/I M!?-&S:7]K1BI*'F9.40C6/3,LG(- Q46XR\OW=(@M7M?K M!#4>+T+,ZJEXE3=TL\:6 Y]"6JL,^YSBUK)M)!UN(S)TFN6+*Z;Q9DCFD\D] M>,0"9HG3/+N1N5B^?7Z^1M-E[K75UVC+8_R]'&N<;5J\VUA:\_C;)*SL)8:S MJAD\AY9=FC#&DG2BI_<22BJ3U$+7L>B.:[6IUV,KVSK\[,I!TYU=,$VDK(6Q MU>T:_L&)DY"!G9:>K:$57(V04K[EXR3=$9/#$,O[)VH1P@Z"\[/Q\Y#S#=)Q M-VJZ7([F]FM5EA2[:D8E@];TODCIJ[ZY+4XY)S$PU563UI V/U$FN&:*JRR2 M#G)NC?*(73O+6O*&4V.\LNJI>12A#WNFRL;$L[P6LP[Z,C*M",9).XI,'L)- MG@R2S1UG.$EY,I?5SD\1(E4+[8.MR1K'(]?:\)(4"7O*%9LDG4ZS7Y:JW=[$ MU>E).JOL6/L1+S16+==6;^96F1AWJM'E MR[.X:A3,\2=WFD8"4]-F@O1W-N=TANVN7HQT0XLBD-A9QF+3(6/=N'"&'V,G M<$5.EZF<$,7N ?9-*\U58>WM+;;;O<6DG,KI35>A-JM:2I:%G4-LMBWL-"L1 M)J3?5*HM9J:K[IU$'S#H+M&)DL1A\HJ)R(91N*WMUIQ7::WJ<$_C-ETNI:QH M9#-K)B ^<%@HBBEM\M4K!&2U?<8238GD6S3&7T,=TZ:F3PZ9D4*Y(&/55TGS M72KS![*;-GV%]AVT9"P"S_94A+U="/6F]\)R4E9Z^=6596F1;UVQU#&5W_S) M[A6.+E-8ZJ*BJX7Q3M5[WK>G.0Z41!V>'O\ L.]U2BEU?O(U!W+%L%I9ZNLM73:N'JDD_3>QJ>47!UT#.%@ MO&LPG)78'$22E)6OTWQ57"J:F"A6:;H[=S+9,?LQN:[U N M)+3T2:O6/=KR]R#G7M?M^ZW=UB[XYQZL?<))"OW:.RQ*[6EE66>TC=\=1$ZQ MPI&ZM!\A=J3^U:XY?3SRD6QY(F*N?:CF-ILY1%,4A6IT:(H;,R*U6L]>FHEZ MZDI3!4OF#;*B1W#HCWVS,+,A^-/*/7UD91NN+7/U^BEE-BSS!C'WGWC-K+V3 M9VWK').;N>=GLN; O;JK.UU)HKF.EEV#A!3M5CE$\N%PGS8^FMY2>IM6U"E7 MV]QUEK&NKX:T3B6U)MG8)C9SK6SU.E.IFSK++/K#&M=FN2N#)*FRP*D0A#H& M:E]OD(MM6H.7S6[5AC3[3;'-$@MI1\XTEWNWIEW+*4)S>:')VZ!LN']@CU)8 MKFJHSB,9A\UL&4_7]NF6-*F@X,%0A:#O?:_$WJ7$ZD_&$>5.U[2;5EQ97+E9KDZ;B41SVY(DGU#J5[5/,1+9.O M)=]44W#51/$DL%[WW6'+.3WBX::5&VIPLSLM9HVR MS.NC*T^9UDT85\I%<8*QNLGTR7#?&#!!U\LZ-.RT-8X; M;K]HWD-H2FE.+57CH_#9JZP1M6VUYU)-^^8G03B'B'M,J(KI9PFD%Y0&@>1S MW3ERJ MD;LF1=Z_B6L\AM62VW5(VLG(C%S,97GED@HZ+771,L9&*26;Y1R53U ZETU3 MRGG]AW'$5:K?$5N9M>5'EAC-LKQFZ:*9.Z($4DU'S4+!1\.SV5,%15UG. MSSN2FKLW+;&FSHTEEJM7H&7K-K-,TH2;I=I:OG,GZTCEI8*^DY44>J+J+J!; MS/0W+@M]:;"@+*^JTRS M%=H3&*M-BG49NS'M^MO?QEA]2#=/GG=F234PP0*8B,>&RI(E4U*E7=@UK8[,BLTR];K/(.NS6;A )G+WJ/XUDF?"9CGQ M@,-+-QPY57>)@Y#8#Y:SV)%%P9]&1VR#1\6TD5:OO[6K Y,=(QM*0Q:]::U* M231?!TEW#F1P1)13J54+T>Z.Y1UEHC7:C:;Q*UQ@W49T7NW2_:250M[K7VFV MT7=+C(RF5WMTUQ6KK"VLRU;4R\043>D*BP40.CAD'=3U+R;L5ZUV\OJ4S)5S M5>T*O.H.&VTDT"VU-ML#<2CVW(Q#-RT-\MC:+<((AX^1/ZSA!DLU*D?**67 M=7?&E>3>P)O:L?#.9R0@)U\X?1*N=K)PE3EJ4@RI2U7HM=IRC9VG2-AP-PAW M4B>R>WP;*9<]7#C#DK5H%CVC47*:O,;+L5M(SL8JA73E0+FW/;KLJ(H\,IR? M>1-*=S\7'6.?L-KBX[9,.W;RC7Y@X:KK^H55WEB958*72:KR^OY=>3]<=;)@ M*$EM26DR9N>UK,I8L:M4W8XS*0MA)+34(^G4'.I4^R&=/(Z>66(KT2<,E$T7 MSL*U4="81NY,,G55OL'J_3=5AMAW.7]1XXV%KN M(LE5L:JL$X4?&7" M'KNTW&P-DNJI*1,(]*\1@8&/I4O")JM69"MSD:%(HFHLF=10+>TGJOD$UOE6 MF-AS>P(?7L$WLCTM/F]T/[M,K6X]>UG%I2-DF6"Y36BKR\VQL+V/BW"ZC1AA M7"AF[?UTV;4*/9-=N\A5*DE?M;.IRPN*+4M70I MZK7/%9M#=%2 MV[,PU=4GH_1>MF6NE,1+)&,C>B.ZXB7<2"WM$<2!55#NTU&;G+3 7$CH[DT2 M7=6)38=X7D59MA,IQ;C;,LO5LF<\A[4\FV)JRH6TMS4;7-4L#LNW9J4='7R-HQLW_#[Y?$ MYGMN?5YG?GLY-9D++.RU=EJT5I)*QTL_:G;=3O&:KG;Y:78RK_"D^Q>[&H]F]%,V'!F!W*!T M")->PJ 1W$0-INM&=[1=SLK 4G;=.OD[F7VJYFXBUV>N/]F+GO-,KS8R) M*C3TXF;B&Y*XH1NB98F,Y:]S3+MX':V1J[F+9=W7B3K%CG*SK.82<0S+,1M! M^R14A57.KUXZ1@XY68<(5R>:-X:?(N=K#QSA([OIAX_(OG* 7/3JKOF"WO0J M&[N=TD==LT=D7FXK2E@LDZK'5NI[+V%&Z*K9K=(-UD)AUL.K7UDI+MEWB\EZ M=)3]SWX7,JH%ER6A>4T78-R.JQ8T5(>];/F[SKYHRL32#;T%H:9FW+Q%VQ]% M5&;F+HM*M)).4/C+R.RR.RZ$1PF=4*!M'CIR=F*E8Z*QGKO>*G,Q\A'0L?([ MN?LY)C8IFBZ9(O8[I-2YUG=MHK6UPUP3- JF.W)L M#5K!CJ>+GJ]8W%Z<,YE).V.J=8&M7BCVB+1F8]_!VBJ.'363DVT<\*@679*? M+E\JF(X42RP0$I6V;, MD9M:8422H;KQ MKL7F&N22TVJBMA/)>I0LXG'KE0ZKFF[3#%6 M*X^\V(+5=%I]5L-TID=5Z]2:Y+UAMMYK9K,YMU?U_)P;NZU2T.9FO,8#619X M\=Z==,YRB3#,SC,6L7.6:X27%<>>1E)L\@YJ4I.$+;=JSM[6G&&T5XZ&AIZ5 MVBQE[';M@5=?';?8.U:O:)QS&%(FNA&.$E")MVN7!7K<*W4=-\LH'8VCWLAL M6ZOJA#U/7*U](ZOYK W^MJ!; [W,UM9)R[/3KK:_93ULLZ:5=3V@\B8]36&(+4QXVOU%DLFXBJ-;I M:0@+&W:RZ*1'C!Q)>L=?"1B>B$5_<#ROS.R5I@Y>8A+/-UI*-@9BT[1-:U*7 M!03OE K3JG9,O#S*<[:H='9M7R::00?*9.U<>JY=92RH\"ZX_5_*Y38VM9:- MEMCTS6D9*02RM4G=R-]C3L.DSNKB2O*FQ)N1FBEM$9<:H=)G&,^VUJQV$S^F MM'J*E5;AW^0.D>0NT9K3=+TC;J-4[/$SC]2Z2$"R4D89:OKIUY&S6 MZ(H\/(2<2YFVMB<,5;!-)855:LUDTD"*F[LG(5(X6]#\J$Y[ZJ%BM-[-;Q5);-X>OPC2YQCFO;"LR=ABYRU6."@FK,D9K.1.H MW<.$WI"K-#91Z+F],+=;^0*G-HX]@GJ'9FU:EM@(5^H2,;)55V^E*.[@=42; M2\OX!S8&<\WZO=JMDUF:#9=1NDB?*ABG["*!?,9S+A9R0:U^&U)L]_:[ Y1S M0JUE;7K1W>HCU=F$?SD:_>7E"'AFL>GJ294RC*.&3I4GM?33,9QDJ87AK'E3 M2-J7ZR42#KEY88KS>TJ8M$K!8)5Y!W19IC7+G%HRC%R]10D(:;?>@F53."/L M(+J-S*)I=Q@C0O.*L*J1CI>@7Z"B7$'"WO&9./JLDZGM96BDWV\P5SAS0=Y= M8BT4*]0'C]ZU>I>^113]'V^%38,4.5]SVU2UGEX=G5MCS;!FPF)-Y9(2O-I* M!1C6SV[M:W*INVTDIE6%NJ%"=.F+SH5N1HZ9JKF3(L?*025%\FX!WK._[&E: M7;:NIKN2A8N9J<^^I#:97<6F IUHJN6DHC;G%3[9B&OD;G)5)$BB+@ZB&2Y4 M(7!PQKQSZEY"VUF6AM6OB:4=0T03&X.RL6UH6,]C:FG MQZDO3109.%9,JWJIJH]B2+D)UU7RYK^W+!5ZQ7=:;-CY6P_69Z\S8HR$A&,# M6ZW'4:2-9'+Q[.)XF64@GL6,032C"O7";KW":I"%0[SA8,=S-FVU\F8:X:EF M8BE0]@G:Z_L\5+5V65AB,^04[HB LTNV-/MG"L--R;)LH=LR;NG[3.7!SDRD MFGE0+\H?,G7E[UML/:;>K;$A:UK^OP]MR69KA&KNU5JS,7C^KO:N?+WY:\>3 M)&1DS-E7"1V:IT_<9334*ID.2'Y>U!ZM8(Z;I%[JD[5)J(KUCA9'$'/5:U3E3FJRM5K:M#2)I)]5%D'"2CU/VQ/I=39Z8 =[5W,B MU651:(M6K)A_>))Y/3,/1J/]5DG$1KV$LEMBG4Y+6>R;'2@)MY'L()KZI$H\A&- MZ@U97^Y)6^DT&S0<,TD;KA[7RU^TWEN0Z\OEJV50;.CHK+823RN%VV3E)&QN MJJU?8*@W"7L6PY"OZWF,-6$S5VU5?KV6UZ1V)-QA(5H\54L*"#]FUC$E\)MEWKPA5#X M+C("[:/R)@+ULN2URQJEKCTT%+ZW@KD_-6U:O;'&M).IQEM+#?*[#(3:39 ] MWCSM5W;-ND\)E7*>?\/'>$-1O.>H)P:,W.T>^'AB-46:ULC8VKMH>0N;S6:> MV(VH1<(XO+VPHO9.K'R0CA8\W*6>6ITMJ>QFO2EL MLM6JVLX9:I_6)\O7']LR\4DK7)WIO1T%6\!2G[P^".<(J$*EA)4RJWH$#EL' M.*#1MJ]!J6N+/8+82;HS%JBO-TA"+>,)S;>JM67$QI&/M,HE'3-2>[5:&*S< M=AW*J2A?H$)WY#];Y.O(LL1R]FA(VM-6,EL0FM";;/K^+@) M"[+3[:47I)_62=./_LKW.,M\O>_'7(2SCDA%FI"-E+0KGFTN=H2&F6FMO6J> M+$XV%'/Y!JO&EF_;XVJWR M+6FK:C296JN9-BUD+3,S,U7%YZU)3,?'W)-NB6NO#DC\-"^@555!19-ZLDH7 M"8=&8YQ1C1Y%$9:MN;>*4M_LY>:GGM4:-R:ZCGNVH>S[!B&D98I60=EA9;4; MSMCUTF[URT72533,8V4R@8<^]>/*^O95]<;9C8R,@+E-9;+C)6SN+/ M$(DLS&%J\,QLL$5(L=!*6&=F6,9)N;*X=M\,\,3.5%"*]<$R=-5,@7&YY3*0 M])T!;)ZBSGSG=E @[*E0X'Y))RK>Q6::U%6HN#;6&0LT+ MVZ$WM9#"BJV3D M.V(93)T7/$/9 M:C77#FS*D8SKR%G9*O/*],QL5'IQ[IBNY,J_EVR*F$S&.5(.#//.BF-;DF^K M]R.EZDS7]P1M4D%T5IV(F:U7K97'#M"25:Q;RHS%G(1XJN8J!DF+Y5(RA&^, MJ!(-OY7U2L477E^CZ=<+E&;"I-GV(W;55W1WJ\%4J37V=GMS^5?KW%M!.W$3 M&.\D(C'NWIG+HF4DLYZ]X"XJ1R.JUVLCZ&1KUHA88T5L6;JMPEDX4T)=(G4= MLCZ/L9Y%LXR8D+#%XK]EE6Z1$Y)DS4>HJX50*J2N5 M61BMUO>N2))>KA0WM@[,MSNKB\XE5*1KNT6:R/5: XATUI>G,HN3B[-L?4-# MLWJ/4+&\4AYBLXW R5(T>)HJN54E29P0I<&,';1YT4YE3,W65I=YDJXS9N(] MY9X2-K35@]V"VUHOMW&OXROR%U7L"S9IZK,XJ-GI&6 M>S5=8)J$J4FR2YX.]2?S9I/S+@Q3-XS#Q\S3:N#K(E*5'UPL?'/.H-XI2>F=1 M[:A(,M8:VM*0=$UZ[,YCYS5MJVY3VR+*,OKUYB0M-7I$H0B9R$*S=I(INC(E M7*9O*[?7A62R"F MR8A1"07Z,^QRH;!53-E$3!;L/SN;J5."GIW1^RTGCBEL;+8L0DAKI_$Q<@WT MS1][VZ,8N7MYCY"00KVOKNDX36RV)AXX2,V2QE;., +@95M?*T*]LER2O^O:=<6T86&;2QVT1/-)BW MHQF2.')&ACY(K[C"7><@Q:IJ5GGK&VFT6;5A#RD7*VN*KT),':R2SI%S:V]35EFA2 ME^E#+H+F,GE=,F0ANGX5K5]FAZ);9[.SX;T:Y7XN-AXF4FK.E::_3'BR M*UKML+BLP+>PR#M/T)=!M(X;-\.#D3ZD25"[J=RZ9[+NVHX6C4.R%IU_G'$# M.W*R?(V2,+.DT>^W-BI-HQC8G

?8QZ\<1PY,U4BS=[A-%PH=,IC!,^_MK) M:8U59;T7$FM8;*C:S+VNQ[+F$:1%TFKGCF3Q?8K!&PXML"F]N,C78 M^,8U]Q39QD\_8/H.G6;5[^+>.VJBZ67;IAA/O* M\3, L#9_+R4ADG4-KO6\U(V26O9*'09RS*5LE1M#JO[NI6D=GR2+)"ZQ4\BC M2+#<"811?9B\RID\F04]$IE ')L[EE:]=;6GJ2EJ&5LU;J[^/(^F(6:K>)>: MC%M,WW:TR\B6$S8(1K'+0.::5 Q':N,NBJ]$>IS%R D'5/*VA;AV%+T*IP-X MPDP:SR\?<)"O+-JI,KU.0BHJS1Z#_"BBC!['R,PFFB1T1+WGH.#)=2I=3!:= M6YJT:QYAB/*-L*L+6>M*7BL(3:-354FJ/]3]D6YI92&A;5*I1Z;Y+5%5RW.=(J2N3D"P67-]X]07(IKU_%*2^S8^KT&=?FCUJ]9ZU]X&L*[8L*H M1]BRO"UN+@YRP6R:HC"VUFO0GUU>6EG.QC6YY*Q.[1S'*/&RI#.C)$(LN%PV'E M5BPZ+MNV-'UE>VNHRT:\I=>Q8#1[&(D9N^OM>LW;@Y?K!&G<(4I>_8:2+P-*W;K=9(384A4DEV< WHT3:: ]:*06PT8]1*SGL"2CGM=+.696#E MN9O@ZJ*Y0DRN\WZM.ORUN/U[LB>L1K7'T.+=,(&*A*];;$6?EZC8WD-)SEFQ M&1D9"V"O/#F1=/3NE&)2*HX7SDV"AUX?G/4U8&-FI2AWY:->L(IDULK!A56< M58+[+:WJ&S8^F0\,YO#V=8.Y.%N;9)-R\P2-1>8.DJ[P4OJY"0)3E9!P^H)K M;+[76PT_J[L*UIO66CR.46S(Y>^@5MD MAU/3ZFP4(N=\]JK ?-7UGHD\C &V(VK-8E("P4:=4EJM<*JTB+GK*^1%B33L[VR(5YHQM4/5HY MEF%Q3O+!O3M::FO5EUA=7TCL34ZVVIROU-U49 ],@89 MG05K1EV[F;/!MY92/<[":)MDF9EUG6"'Z%+T 4![SBI<=-U6LOM>WY*R6*S2 M5'>P*+JAO9. N;2WVBAQ\$\:L;DX5=(S=GJBR+=^A@S#*:Z)\K=?6(B%SR'* MF)G-.3.W=55R3N4?&W_5-(C&B_R]CFUN;_9]90\NU@%5I=JU)(P/W@*1RF7B MS9%";CUT5<^DB8Y@I5:YK4"R[(A-7-Z5LEM9',O]5;:?,"TDHS7MTS,6F!+6 MK+)0?L[RTH- M:DW.:ZA WBT0U]H]5V%5X,F;.VF8Z7AF-M4RR&RG98% MO-3DO!Z\,1B8JQTT3..]5$YBE0.%^6SEY4*KO)6XL.UU/< M"PEHJU"L>M'BJ]/^8V.)MT9O2TN;M()YNB;2+J+>G:;,Z1:KG0FLN%O1.VP9 M0G8'22Y^Z\:,7A):H7O$VA&:]/!LDXJ'CW%_E+\W@\M,U*#<65Y,E@FSF=)E M5^IA1BD1-0GN#K%(FJ$S+\E89>K:NL%;U_L2S2FUHV:FX:EIL(&M6F*A*HW0 M<6Y]/)76P5N*9J06722.$"NE%7:ZR?H8.EDRQ L+^=*L.7,8RA]8[)F'EO?K M-]9(MST1J38D8SE)Z#DK!&N)"Z-4*_&1TI7SX4)+F8NCMW""J:1^Y0B04@G- MVORSO(9"2M=GO]:ARHR+ MQJ5BXD%U,NG-$2::KFI&?L-:AV M4TM]IZ' MM%QHM:LE@@,,<1$M+1C=V\98BYAM88GL44+GU,P\\T3>L\GP;+1V7UD>Q3.3 M9"T<\9./>4S(YTWKWTC6'ZTF3^KY"-8L&K5A/SOU=N-<1+,HE1,<\:T2OM:EUE3;#)VNIT6L5NP MS#,D<_E(6):1RRC$F&F#-42-4TT&:+CY>WRMA$B?N#-TC*=^4R9*$1ZIXBZ= MU0YLS]C%'M4E:'9%WC^V1U654:-4H:PUXD>Q:P%5%2$MDDV<+*HJNW:+ MQ0BRRA.TI0O\_'[2)S5LV=64@I:A4FU$K2*<"Q2:P].8Q;R%CJVU:)ID:XB8 MJ)D7+=HD8AL-$G*Q4>S"JG<%QR6K==2\'8*U)4RONH*U+Q#JPQAXY$K>5>5] MC"1D"^<^F4A_?P;&MQZ;-4N[TR(Q[=,F"IHIE M*!#3^K6KZ;DT*%5R/[)+M9^==?*6IE).996)K;VLBZ[R&P=RC:V27U\_P"+DQLA\U_3FJJK"V:N5[7U3BH"YE<)6J%;0K+Y7.M'+95D>-D&*B2C M=:((S<*(I,^W#5%)0Y$TRE,;&0CJM<2N/U8RE[;6]>DBL+A*7>!)-Q[.3Q6I MB7?5^6=)PF56Q3I,BSM89R*9%LKG)()^X[_4Z&P%R1/&_0L$50D1J2AL2K': MG4]&O,>IO8(R+:-2[CIF,5M%M)9R@U2QG"35NL9)(I$_H@.W,\?M(V%LDTF] M64B2;(O&KY-%U ,3D]PT5F%4LFQZ6,J(G-8'V%4C=4ER/%B*%.10Q-> M@VYY!1OJ.BH'E7K1^^.A M$CJN(^5?3; I#)D*9NU92LJ[72;I]B"9W:_:3& M%U<'"K,-$:9BYMS9([65+9SKOY!E>30@6)'7?5Y"#E8)1(V$NC99A)UB-<8. MG@AU%H]L<^3&02R4.[8M-:IMM51H]EU]5)JHMI9].MZ\_AVBT6WF)1U)O)21 M0;9)@J3F47FGONC%Z>X(\7(IW$54*8+<_ELT'[B0=EU)12.91C\M=K)031%3 MV.5()P=LVRD4GL"+.ZQ'.%/0]+*CIB@N;.54B'P%RUO3VKJ?(OY:K46N5^2D MYDL^^=Q4>FS57E2)RR:;C_![2I))_/WQRHDP5 JKQ93!,'5.8P76M5ZXYFE[ M&Y@XMQ/.8$]77EEV2"SY6N*.SOU8,ZZA#'S%KO#Y541_N*'QC)L9Z8Z!0JSJ M_7=,^4_52EURO9@6TNSALQ46U9FC&L_F&S-H,C))E,@E*YKS'U\%Z84]HEUZ M]A>@4O&E-1%BCP?W;4O,,HJLLI%'K\<>/45<4]?7ZYU&AT#('RK2'*D4;J7/ M5@?*/]S/0!;F.,^@,0"M7QJ*C%@UC%459%@VQ3*+XDGDP9T9WC&'N7JTG(N5 ME5_4]98[E;O,;U5.X.5/C;H-%S(/&^HZ&U2(EEX&P818E:I MI$BTM&^^S)?=11/>YKA*EE;ZNQ_3ZO) MM$X\D;Z7H^CV%C$BM/4[?5]H7"'=Z.,$ 7)-ZKUQ8Z]-52D:]8IM6S34 M4O'(^V?V1=ZE)*6!3T\$43F_F"!%RNR&*N14N#E/@V,9 ?K+5FMHZ"EJQ'T: MK,:[.QD9"S$&TA6+:*DHF%BF\'$QKMBBB1NJRCH=HFV13R7M31)@N,8Q@!T' M&F-3N_9>YUY4E?ESID]8Y-"L^K5S'V&3M;11'.$\9)Z=BFWKO)?[IU7:W=C. M%3X,'2@M#:8K4>ZB8/6-+81CYA8(IZQ)!,56SN)M3:(96&)2J%*; 7"WU)K)K&TZ(1HU;+&Z]:M&-'9GC$ M%DJHS82<#-,6T'A8JAH]!G*U:-<)%3SC!%6*&<=/3+T#@5TUJ9=;+AQK>E.% MS5RX4\RKBN1:ZAZKL&:1L=XKIS*MCY/#6R>;D>/VV>J3EP7O.7)OB HZ/'K1 MR%=FC'3<>GA)TGC'1RST6O'(>WDK&=RV> M_6!;L*10LX1XS16([(8KA-5(IRGP8N,X#MP&NJ%58N0@ZW3JU"0LJR8QLG$1 ML.Q:QDA'QL*UK;%B\8)HX:N&C: 9),RIG+DGMT\$Z=OP 6'&<:M PRE=6B]0 MT-FO4Y-69KZZ5?997CY-59BYP[PL.NP0/GXIEZ!2([1>G8F%)7([6U0:P2;238$BR0S0S0K&9JC&BRC3 M":A#_P#)GU,BVT4H3^[F/;IH=/3(4N Y8_2>HXJ>?V>-UU4F4_)3+.PNY1O# M-$W.9Q@YC?!4\]2D)@H9DF3M8Y3K/4I*6=*.7&5C',NNH8Y M\F-G.0%M07'7159;/&<#JBC1C>1CWL2_3;P++J\BY&'6KKN-;@L'SV[K2S:*SB0;MJM#T>&K MI4(V-CFYJ_ 4^!:Q[9-4BJYDB&,LJJJH,8)2%<(Y-Z92E*$E2E M?@YM>$=2\4PDW%:E\3T J];).3Q$V6.D8@DJPRJ4WMGY(R7=(%5+T.5-<^,9 MQU 6E.:BUC98*.5UC58(?&IDII)IG198NVR?)O;I=@?+ M3CWI..ET[#%ZOI498&[2OLV$TSKL65]&EJAH4];6C\J-E4&KJ&/6HW*2A2=^ M<1S8I\F(@D4H=VB:8HE"UQ%ZN91A)FM1\HZL+G$\VC7#B9M,C<'.P9.T2B+% MA'17SA_>':DH;+=LW02=&QE%-,A2%*'5>-V;*.)DV4TR96;'8QC9)5NIW(+)MDL*$-A,G:%9K>H-74ZR:[:0.1/HLT6DY-TY.CTPD9RZ65R7U%5#&"BQ''S2$ M!%*P<-JND1\0O\XPLP;P#$K=4D\SCXV61.4R9LF;NXR(:-?3Z^FFU:HHDP5) M(A"A4H_2NIHFP2%JCM>51G892>0L[V61B&Q79[ W6D'1)=(_9DK1Z=[+.G"A MT<$]5RY56/W*J&/D*'8>/>IIZER=%;U&'K<3(,WC5!Q7(B$;/8A1[4&M!5?1 M9)",DHLKO%,8HQG1=LNB=BD5 Z9TOH *93N,^I:CJIMIU6OHVBHHV"6MBY+& MWCC.G5IFY]]9G\^3$*PAF$2_S+2*IDLL$&A44S=A<8QDW<'5%^R=E7(Y;.H1BLDKAQ68:F+&,4Z6>BAJK76##! ML=#%;,T28SC"9.@?,7IG5$*Q;QL9KVJ-&3;,$9-$L.T4[U*U+34_!.'*BQ%% M7CJ-G+)(/"*JF.K[EZLIDV3J'SD.R74NLRP$+5LT>MJ5ZNU=Y28*(7C4'#** MJ$AF&,^K;-)HHKC&%53L&V3F-[=+L#H/.-6@W[6,9O-2T==M#QD? M#QJ1H1MC#:-C'4\]:-<&+@IU2>YM,H97)\F,XQ)NRJY.5RO@X5^/TIJ.*1PV MC=;TYBWPA$M<(M8%@BGAM O8*1A6^"$1P7",4^K$Z>H+J%F9?$[)1BU>9*,W$B5K(,2FPB9/)4&>&$N\;^U3[&OMWC MA+T_375*<+DL>E=2VYY7)"S:\JDV\J+-E'UM>0B&JYXAC&/V$K%-&N#$[?;Q M$K%MW3,AL&*T=(D62[%,=P"H(ZKUNA QU7)2*UFMQ#VPR$7!+1+5Q$Q[NV-+ M#'V11HP<)JMD"3,=;)-NN0I<)G;OEDNWL/DH"WX+0&E*Q'JQ<#J^F1;%PFHF MY0;0C3'NBJNZ\_5R[5.0ZSI15[4XQ4QU#&,91@@;.@XVLS.L:=)5^'4C%(N&=PS96.C_E$:I#,4VC7)?20;XB M%CM54BXPFX;J'36*R3."8H.E)I DL M5.03.1+&&RV#3[Y3.$L$*99ZNKG&5%E#&#D+I+4)6TDSQK6F>UF*DSHVG]2 MHSENK;VVP\)'[%MK: DI4U>C[%5%Y)VR;+9,B3WR!@"&);E#?^--J MOU5Y3/JW?8"!TVIN^J[!T[09NM2\E!PU\K6N[A4YG7$I<[H=6>BYF\PJ[%RR MD\D?-G:J>6Z:K?&5@OZW\U*OK^,Q.W?3'(&JU^+C:_*WZ?FJ966&O&2V1^@@W*]>MJMBQ.(YDLF9T1)0WI ,1.14U4W.JIU[K-W MRV9\68&.;5*N(/8IK%Z)JN_ZRVV+MBT[!G*AJ6. MX_Q&,2.Y*S#UQ"TK752HW&T-XS6:T%&XIR:I.R[T^I]5HK#ZTU"/TU<6="VG$7-C8K)7VD'9J9:WGM%F M.7"BCQ5/.&67.3)84"&9_F==9S=CU&F.%ZWQ]@]=<4;;'VYWJEO5>R MT:M4U$7^=KU*7JD4YCU$FC/!HA=9-W[]RZP5-HV0>A?\KSBCI+9VEH6HU>TQ MFIKEL7<5=LFXKE6$6>OK)6M/ZLVG9[-*4&P-+(I(-"Q=JHA,%0/3#*K62X6&M[2JT1$:IE-WUXDS68963V+J^$?0;"7LE*B82 MSS#_ [CCVB+45B98D5-$0D4#Y:=#&[ M_87.S,"W;Q]7TKM+Z]1>]] ZON% M"N4'7XBPL*AO.:4;P-XB,-[J>&>MYYA&O6L:0[XB[>61]%^W;8(?H%Y->73" M+JKB9S2]J;=<(VW?31^YUUKJ*KL;6:_IS:4]0Y(M@D[KL-C54WK%Q'E:-"$E MLR=ARW4>-HU%+)TD NK1?(-3=>T-G1\&I'N]81NJ^-VS=;29(U]'SJZ%7M2/;A>;IQ MTW'M.!>3FQI^T)/&LELJF6BK435D+'P\7&MR/I,G>]E7^EUW6T5;XZA0E0KFOJ M%!7J*V$\A:K1F,M(95?6JQ1""DH^?R;MPOAJU(GZ23T;, M]V3#QK7:-O5QH^UM9;(6U+MVA15CJS*RJU M5C>:S9:+;W,+(6"EW6H.Y.!6EXL\S6X]^S7:24>\8NVW4BN4E5TE0BA+B+=V MSBM;#QR%L,SR&K^P+5?#[+M=0:S-'O8[43.Q0[2LZZ1KD#''9M M8^71?)R;/#UP\=++N<+!4]?<.6%&FOK*ML68L5@E-9;TIMPDWL#%L36:W\@= MG1.U;I?"-F"Z36&29SD<9LPBD2&108F33RL M@<(Z(5X>N,<&RGPMOJ][BI/*&)+)?5V"LM[9TEW=K F.],RN?@ Z;+@VZ*O2 M:C+[A?2NA-<3FX9&I:F)26$?,8A]RT;9-%E*S/[%2GE7TK'5*+V>_)"JMX]B MX20*0CL[Q0I5RA9,-XXH]C0;=KUWL.GM8Z7U"YTY 3-(X^:XH-G+%.I. >J6 MW8<_#+JRE^NOLJTW:Y.V5@XI3U'"QV)EE2&1"9ML<15MAW&^;!@MEKU&UVFS M<8[? JN:DULL/6YSC-:[+:8?WT8:;AE[#&VHUE40=(XQ5>/GC9;/'6#/+,WG_5<(],)MU$NA,FP;Z(92@ M M ,2MT<;KKM][?8$^])Z%TYMR#@JYLK6#NJ MQ]A<%AH]-6/L3+65L<2[#.O4[] GPTE_6CYCZ6#.&GM')S*9#+,A"ID(F0N" MD(4I"%Q^0I2XP4I GRAPHIC 17 pg06img01_13-2.jpg GRAPHIC begin 644 pg06img01_13-2.jpg M_]C_X 02D9)1@ ! @ 9 !D #_[ 11'5C:WD 0 $ 9 _^X #D%D M;V)E &3 ?_; (0 0$! 0$! 0$! 0$! 0$! 0$! 0$! 0$! 0$! 0$! M 0$! 0$! 0$! 0$! 0(" @(" @(" @(" P,# P,# P,# P$! 0$! 0$" 0$" M @(! @(# P,# P,# P,# P,# P,# P,# P,# P,# P,# P,# P,# P,# P,# M P,# P,# P,#_\ $0@">@,T P$1 (1 0,1 ?_$ *\ 0 " @,! 0$! M &!P4( P0)"@(!"P$! (# 0$! ($ 0,%!@<($ M!P$ 00! P(# P<*!04 0(#! 4&!P@1$A,)%"$5%B(*,2,7,AAX03,DMG>W M.5%A<7*U-SBX&3J10K(T)4,U=2AY$0$ @(! P,"! 0%!0 0(1 P0A M$@4Q$P9!%%$B(P=QD3)"85(S%19B0U0U%__: P# 0 "$0,1 #\ ^_@ M M M M M M M M M M M M M M M M M M M M '!)DQH;#DF7(8BQF4^]Z1)=;88:3ZD7N<==4EM"?4_\3,B ?R+ M+BSF$284F/,C.%ZMR(KSTW^8ZE2%H.*T:3]2] M2"L_[8OR/P'-OI5Y_P!+\F>\Y+"5#W>.Y5R][W/J%1FX#SK6E9_&KDZ;>WD- MAUU#2#^-A+QGZ>OM3_B ^E#DG=>)=]H']7POL/+NSYB+)3#E:+E._P IT*DB M3%(-Q,.5:9*VMH4:6;9&?Q+6EST+_ !8=QJY]YH+6MHZ2JBNSK2XN)T6 MLJZV%'2:WYD^PFNL1(<5E!>JW'%I0DOU,R :H4OV%^ VCT[.*S_F[XCWFPDR MTU\7,5'D=Q^QOI4]2TMI@1*J)L7ILJ<;BR3\+:%.>[]/3U(P&W,F7%A19$Z9 M)CQ(42.[+E3)+S;$6-%8;4\_)D2'5(:9CLM(-2UJ,DI21F9^@"FK_P EO'+* M<]5UO4=^XKG>5)G.59],O.IX:JP'[HT:BBI]#Y%U4>_JJ706]56WD=/D M'X_L_CW$&!,CQ;-A3$AQM2'DK2IMQ2#(TJ,C#Z^=+J,SBZ.PT^QT5%D\U4MM M.VFATMO7T5'6M/R&HC+EA;6DB+ AMO2I#;23<<22G%I27ZF1&'4R&XQ?0J1K M38'7Y?<9Q^1*B,Z#(:"ITM(]*@NJCS8S5K2RYL!R1#?2:'4$X:FUD9*(C :X M3?/WP3K=BYSRQ\T?%"!O6IIUKN,F>0_(XVH:LB<-DZUVB>UR+)JQ)TO;\"FR M=]WZ>T!MDP^Q*89E17FI,:2TV_'D,.(>8?8>03C3S+K9J;=:=;42DJ29DHC] M2_0!R*4E"5+6I*4)2:E*49)2E*2]5*4H_0B21%^I@/@F^[+39?[,?O-\*?KC MVOF%&P'@=*XBYT#=7',^JX^)E"V;4#M>NTDVUO)5C/PY[:SKN=5%'6JMFY1U M299N1XZEREH?#ZP?K#\$/&/ZYO%Q7&_%;H&KZ+QR_P!UJ>LL[K<[G+[R586. M@@4E-9+AZK)TF=SCU#7Q,FRVT3+!$VI#AK6I1J,!=57YY>#MWMTM#<)DJQG.QM8[;/67RG[?QTM&][OT]OJ VO 4'I_*O MQ?Q.%E=/V/D=PC*\V@Z).0F= T/7,!3XJ+K5QT2TY>1J+#01Z1K1JB.)=*"I M\I7Q&2O9[?U 6OC]ICNAYJIV> UF:W./OXJ9U%J\?>U>FS5U"69I1,J;VEE3 M:NRBJ4DR)QEU:#,O\0&.V_3.<J5)47J1I, MC_0P$+/I/.BVQJHOYL=?^,XO"MWLTZV MD]Q M>V?S,U-;HV-^/RNJW6L\@.)YG%82V:H-MKK_JF&J,SD+Y]UUABBT]Y/O6*RBNI#["T-Q) M3K4A:T&E*#,C(!.^?=(YWUK*5N[Y7O<9TO$7*5KI]C@-12;'+6J&U>QQ5=H, M[.L:F:3:_P!%?&\KVG^A_J I3S7Y&SWSQ#\E>)R.IL\/8ZKQ7HF">[#(-),< MR;TV:L*I6W>-=[F$?%G"D_E*];&$7HW^KS?^T0:Z?5[X]9KP1^OWEW&+7RGH MO)7+\N+IMS9^2L^S@UN?OJ^_Z/K]E-D3;25M]O7P(&2347C1R_$4G3.D^0_#N?\YTRWVLUO=IU?"9C&Z-V,LVY#5!IKJ^A4 MURZPXDTK3&>=4E1>AEZ@);RWLG(>XYE&TXKU/G/7L>X^J*C5L<;^V/ZE_$[DGDCE,+P'H7< M\M:>54#,Z3)1+-]W.=7HZ23B^FZW\QVTR6234N/?N%4X[ ;F$:RE_,VDD(#Z MDLOK,KN**#J,5I<_L,U9_D'6Z++W-=H**P_%DO0I7X-M4R9<"7^-,CN-.?&X MKV.MJ2?HI)D0:[:GSI\)\O>@G?>@S_4B 4YM/.7 MPIYOM7>:]#\OO&#"=#8EE DX78][Y9FM?%G&HD)A2\Y*E%:3 MKZ)+CC/XH6K8>)^)^D[^Y9\#>=>$=SK\-X[^<6,:J>B<7G:F[T-''C:*RZ!B M[#/*FWLZPMKO.4]_35.AJ3L)$J;!L6W4(>^ TM@/:[[HOJ^\O/M [_XF<^F= MNR'-/J_Y]/9U?E5BJS?:/)]4WEZQ;V$ZQF?MJ,G,QUM5U^8K(5?2O3K(OVF9 M9SYIQG#0T1AYM_9+]6']LERWQ$['1T&X\:_'SN>5YEKYW)-)EO+"WTO4Y'2: M#,V,O*5MAA[CJ&RE;B-?7\5F-.B/5;CKC;J_@ON_2>\?V]/0 MCZCJK7:V?)J+RLXUGKB_ER+.W1A\UA5WN8I)EC-6[)FQL[!U9P(9+4HF*^.P MPGT0TE)!XQ_VSWTZ<-^R3Q3M^Z>=\_>=HXCQ7KVWY)XX^-JM]JLAR_,6LNJS M&\ZIT2SB8NUH;JPNM-;Z^%%;]DR.1IKEE)_)0F*B*%R][\-N=?2%_<)?5U*\ M#)^NYAQ?S9M]SK[MQQJHS&1RO MB$J49$85'!Z1T[^[)\SM?RFCZ#8\)^ MH'PYT^;T&TPM5?Q*GM7DC?W(U'M_"_Z-[WEO@;D5<7Y5GMERWEN]J^109%"G#>.]NN]9TGQRZDT M6,.%J-FFFKKN>XZN18LVTHICKIRGUJ#S?\$O"'^T]\SO%K \DQVKP$#OVEYM M2UVDNNI=TWG)_*"NZ9*J8K=W:UE%LM;28FZO*W1.+4U%I:RSSKB22A#3S!^B M@^A3Z1_ ;RG^MSQ3N?&;R/\ ([*^1F>H]]87?"9^;:U*SY[SBU@Q$N87\_4I M9>=I46T5=C#BL-_!!=GR&VUK:^(DA[%R8S,R-(B2$?)'E,.QGT>JD^]E]M33 MJ/I&1D _SF>[?3S]>>0_N8_$SZ^L_PF17^)G4?&ZTZ#M^8)Z7U M%Y=OKF>>>1U\S9M:^1L'MM6M-VF#JG/QXUBTP91C3[?:XX2@W<^Y^FO8/>OK M,_MJ? G1W7C=X]=?J(>BZ\K.W^CN[;60G-3[N[N)>DOJ#.U>.U6AG5 MDNM#X]RN,Y;BVLPN];SCT"C\CH?3-[==8A: MDHCJ(VON8-IHSY_H#7.63LFK.GC5KC?JW':B_P!"VPUZ_M>O,7R'T=;YK?67 MY6;"RZ'U#ZZ>H*P6/V]W-F6ES.Y^QIMIS^SR+]M8N.65I48;58,U5+TI3CZ* MRW9BDHF(C*$A\_/]O']/O*OM8A^5$KRYV/4)OC%XY]IN6>9<5P6K/&4=MVSK M%>PC?[V[L(<-^?\ E5&(P&\9\"?&KFOB MGP"!

7CR4Y/\<9#]B>@Y1!L9^IIZTB2 M;[LS4\RF7E:PR@R^67)8]2,TI(!+OHD\Z*KS$^I;QT[GM-+%+4\IP4[D'=+J MTEH(ZW6<*@HHK71Z&6M9H:?T>)AUNCD+49$E%GZF1 /#GZ*]-&\F/*[[B?[@ MSL-5.D8>'/Z'SK@JI\<_S:ODW-,Q$V>F;K_RT^V-947(P9OE_=^ -;'5:#FFQH]'#MKJ W+8TEK<6SN,U2T>.GTV=?SC+B>2NWZ2UXB^/'E=TCI%CR'!:/\ MB]SZ+TKJ^2R-W=V[$23,1&RF)REPDO@^.4A4Q*&7FFGI2'P^^SP)\#?'_ M .M_QWJ/&/QKK=#!YS4ZK8[)4K76[%_JK>^VET]:SYEY=QZZJ19.5\/\:MB+ M4P3B*Z!';<4XM"G%A3GW.EZ_4O\ 8]Z_K_\ Z9>01_\ X6$A3DHXJDNMNFRJ2MU]8<7CIXY9_ZRW-;4'+M'WY5VYDM_P ;3.J9\Y3]E%@6+\,Y#B7'ENA5OW?_ M %K>&=9]\7UF8F%R5UC-?8%VN5KO+"N3N-\9=-T&Y[;60]//:DJTJI>..S8N M))&BD,'UP?74ZYXW0O)WI&[YWGM SN MK\K#G7*E7[>PZV[!Z%J[JST5!+U^XZM":D6STTUP:J3.)I;2OB<:#J\2^G+^ MV POCW6(_;NM6.<9:W_D'<^>&4H=O9[27";_=]!D*_/\ 8Z[+Y2LC M6IN.5T,X$GVLDA,U1=?Y4^-G&JJVZUX:] M;KM=3;RMAX6MN,D5CDJ/59R?:4,FMM,UTBLE2($%XJ^KNZJS*.VW^0Z@@\R_ M%3ZVYZ#G_$O!^3W6NW]@Y]SN\1F7^L=#H.P[K'\>IKRV3$ ME/1:ZD:WFEG&\A*GTE\K;)M.2/R&@]'?N1KL#_;T?5Q2^''UL6FRY9K_ #O\ MD=8W-Z5H]DS*WN4S+F8H&.BS:3>)@T\FH?8JXN>S\"8X?Y-963)4A,DIA(DD M$N\KSSPS%%I)N[LHA/7MCAH.:[ M+34>:IJZW><_;FW(2-?Y6>(N M9S=GV+PWZ?6[K/\ 1ZR@K(;6/T4[%T.IR]A/H5Q9^0W9E;PX2T0(F@STIR/& MC*F24J#S)Y3JOKA[7]TGV9H_N%[_ $Y'&?I$X=B_/[QB^P MWZ0_*?CG+?'O/3(T/R;Y;C^KZCM>"Z=D)%G _>N6B^TSS,BZFJN=G=Z"\<_*)G]HM_X,_//^W7O/_6I@!IW]QG_W,7T8 M?_XJB_[UM^ U_P#NDTNB\\_OW\8?J9\E/(+9^.G@9+PV5T=E4YK2M8R#UW7Z M'';+91W)EC:H706=_K=/21<92NV#,V-6R$/'$8.9(<0Z&X_G=]3?T#?4KX1= MZ[1J_'[GB^DIY%T#/\87V?H>PZ?NMUUZZR5I3X.OQ6)V6LGT,R[1IY<:2[*@ MTZ453#3DU9LM,*6D(1_;".-K_M\O)Y*%I4IGH/F$VZDC]3;)"O_(HV MG4J_]"B 71_9M?\ A(:;_C![)_U&X\ HO[^__'/_ +>3_M[HO_F$XV JK^Z* MY!B/(+[0_HNX5TR'/L>==AZI;\TW=?5V3]/8S\AM>V\&SVBA0;:*7Y59*EU- M@ZVB0UZ.,J5[DF2B(P$%^SWQJO?[=W[ ^#_;9X(%71G<_PWRT\>,''_ M &[*4<)Z)709E;$@DK\2JJ>BU%"U:TTI[U:K]S4^^0X;=BU&<#Z"/LD^XC@W MB?\ 7SROSCI^'W'FCXO>1LO+Y919*QS4;-LY/IN8M[*NE[Z)J*VXCHI[,JY^ MFF09,-1LVKB8,I+;J_: T?ZK] /T#_8'Q2-Y/<:I\]PW$[O)%MJ_M?C/U.'B M<34U]A *S_-N<3HW]+R7+JI#=]MC .IK7H3C3C#WPN(5[0U2_M%NL]JEV'V, M^,*NQ:+R&\/?&;K&8SOC3U:ZNMR^VR66I[XJ9EY M<:K-C^;KN)] V4:ODV$'&V5/:]1H];*FIAM/.D]!YYVQ%S%C$1R)[=3, M*.AQ3*R(/KWV/EAXT8'@\_R?U?=>6U?C[ RSFS5UPMI13,//SJ81SV)=)=P) MDF+?R+%DB3#C0CD2IKZT,L-N.K2@P^3'^U@I]=Y%^57V_?9S)S5KG>6>3_?; M.IY6_:PUQEVZ[CHG0>JZJ$PH_5F0O)5&FST:2XTI;9RI+B"5[FED02'^S-_^ M&KS\_P",Q[_J#3@/LP <3[#$IAZ-)9:D1I#3C$B.^VAYA]AY!MNLO-.$IMUI MUM1I4E1&2B/T/] '^7WWGR!VWTBR_O=^I?,IOX-7Y16>)M?#J/6Q9SS$'&=N MN8=5L&ZZ1$)1G.LO''7E1K?1[5'<9U+:#)9&D!]O_A1]<*O'+Z7\[]?4-J'2 M[W7>)?1L;T:>HDH1_K3WO$:23T*;+D)]RY$:HV6R?B,.*]5)@0V4?H2"(@\5 M/[17RLY[@_'KN/UG=BM8'*_+3@7D7TFY[ M1R;%2H^@U6?SM(B\JZ!FZK:YQ]^HO]SNM!6PZB)()MZ8TU+<27L:]3"C_P"Z M/Y3>^.7UX_3?5W<9^SHO%WI_+>9;>[KFUR8S=ID.*9Z P274)-/K;,\YL5L> MOI[S:]"_4!]>6M\[?#_$>-B_+S0^1'*HOCLK&IW4#IK>QI9%'>4KU=^Y0HV? M)J6J5=Z*R09,1JJ,VY8OS%%&0R;Y_& ^4/\ LV-LWTM7VP]':B.P&N@>1?+M MNU!>))/0VM9_K9?-Q7?:9I^2.B>2#]#,O4OT 3S^U4_^*K[X_P#C(SO_ 'C> M4X#[- 'F=]SG_A+_ &/?\&7D'_W;7X#YY?!#_P"S1ZY_PG>>W_>CVT!ZE?VN MW_@?>&?_ *_>?_F.ZR \OO-G_P"\9^LC_A1D_P#4SS2 =#[^M/G,']\OT);; M;WU/D,;2= HI5UJ]+91*3.4\2+W?(G+F6UU8NQZ^MA0TRVU//ON(:90LE+4E M/J9!'O[P'F=5TCB_U]>;^=J*ON? /'[N>PR/8H^2O$W&_HK_2TM+'H*/.Z_76Y MQ#Z'/H9\ZG>)J22(+C4JNS\W08&)2NR4+ M0MJ3QBSOA7&=:5Z_T>BC#7KZ;+[Z<-U]H?D/@/K1^O M67E)/BKD]-6K\Z\UUW>:[EVBK;Q^LR$^GIJ#5;&YBDG;W"K-FDD(*:5E64\B M>RMMH_0@LCEG:/J0_N >[>3?C-YE^$&2Y?Y5^,>IF"OV9^"'+OHC\]_ O;_4 M]Y*=6B][[3V&NH+[Q8G;N#M;IZ@7I]R+(6IAWX@]3_[K.YJSH9>!S\9J3$ANNVFG@SI-3%)N5/8;42G?4ENH(R_J(!DN)=TXYY)P\#Z5CNN\MU#MLSG=]@KN'HLO4L6RB0'X+MZ^^NN:2S;/$M#9_YAF1J]?:0#<[J M/.1[>/+EXOJ>$UW.=?$@3I%9.E9?;Y^PS-_'A6412)5?+>J;-U+; M[9DXTLR4DR,B :^^#_@[X_\ UY<%K/&WQGI-!G^65&DTFKA5NFU%IK[1%QJY MB)URZJXMW')BV'9#9&AOU]K9?X?XF @?>/K5\5O)#RX\=?-WJ.6FA8*WS$)Y%7>&5G;OJ4;Z3]Z#)"O5*2(!7WV+_4#X+_ M &D5F31Y68;:=<<6L-6/%/^V_^KKQ3Z%7=8C\UW?D+T2A87'RNB\I=Z_U^/DT+ M;4T3M%DW*NBPR)L="O\ H\F15R),-9$N.XTX7N ;E^&7U:>)7@3POK_C;XYT MF]H>.]MMM#=[+)Z/HNDUS<:SU63CXG02LW.NI#\^AHTE90U-I(;M;I MUV4U$1?B]Y3=HSFKMNO>'VFB:WB M-I2;6\SU13W4'54.RCNW='6O-P="P5YFXJU-R"-"VTJ;41I49 /SY2?6IXJ^ M8O??%SR6[AF]7;]5\.]9&VO$+*BVUYFZNGOHNKR^S:>NZ:L>:AZ&/^^XZ"M3 M4@E(4TA39D:5J(!LCY$^/G)/*SB'2_';NV2B;CDO6\O-R6US9)X9Q).)6F$L[K+W.P+?*LYR/EU"_(GM4-"F7)EVUU M-0PW8:34:"VDV&@U>FLFXK2'["QE292VVFV_>3;3:$AL@ T&V'UJ>*NY\]N: M?9/H,WJWO*CDV'?YWC-)&VUY$RL7,2:'=9MV-.Q;+R:2QD'5]%M$DZZ@U$MQ MM?\ M-(,@V"\DO&/@?E_R'3<'\E>79?KW*-:F.=QDM5%=<83,AK-RNN:BQAO M1+C.Z&J=4:XEC7R(TZ*LS-IU!F?J'S_5']HS]0-9KHM],H?(_196':_NK')K MSO%FKG1*^0UG#/\ :J*JW1Q5)/V*5^^?.M'J2G#]3,P^C#D?'^6\$YKD>.\6 MP67YCR_!U#5%D,-C*F+29ZBK&E+=-J'!B(0@WY4EUQ^0^Y[WY4EUQYY:W7%K M4&J'@1]:_BO]:^2Z7B/%?.:K.4'6MW_J/LV=7M;S:R)>H_;&*C\F'+O'GGH, M.& L.J]\Z=B>/C5M>=G:RVH[)O.(2MYQ*?7U41&'Q9]1/QQ^\K^Y5\9+?Q MT;R_6?''P X[F-[WON^79>L,GTC18';:#=83'0KI33=1IL[%Z)IJ>N86CWIG ML)NE,K?BQT*(/NC >,7GQ]!GUL_8KT#_ %C[5RK0XOMK[<9JV[%P_6R.;;?2 M(@LLQX+NK;;AV^3T]G!C1FVF;"=5OV3;#:&2D?$A"$A^_ CZ#_K8^NO>IZ_Q M7D][L^VQTR4579>X:N1TK=9U,QEZ/,=RJ7H=5E,M93(\AQIV?7U<>Q<8<6TI M\VEJ08>C_DSXP<&\Q>,:[Q]\D^;4/5>2[=B,W>Y6^*4TDI4&0B95W%/:ULB% MI^H>%O'/[4/Z@.0=2J.FN_73XO M>"FO\DMMXZY>_P S=>5W22ZMUUNTU%G>U,O6ILM5:-*S51,44#*U+$G934MP MX:&V$-&VV1$EI!$&.\,?K6\5O C:>2.^\<\YJZ'1^5VZA]&[&_H]K>:R+:ZB M!;;2ZCR:>';O.L4,;,EMJ/U+]2 :N< MV^L[Q2Y/X%7GUM8W-ZR+XL:+&=+P5GG)NWO;'4N9SK5UH;_9QVMG)>7=,/RK M+42S8<2LCC(4E"/1*"(!+OCS4W='R/FR],O+5>BT5EJ[> M,K7:R\VMU^3>V[CL^8EV^T,E;9+5Z--J2VGT2DB 4_T'ZT?%3IWG?R+['M;F M]7*\H^'XM6!P&CB;:\@Y>#G%5_0*PX\_&,/)I;.0<3IML7RNH-9FZV?^+2/0 M,!]B7U3^%OVCY'$Y7RVYU9:.7S2?;V'/-MD=+9XW=8]6A:@,Z*#67E:I;4JF MODU454J%-CRXJW8K+I-I=;0L@EWC+]'"/ O&8>1N?&5R-M8-I@>R3 MVNE1K^NZ#=V&BU-;>%<0D0IE=/M[1]Y+),(;:<7[D$E1>X!X[:_^T=^H32ZR MST%+1^1W.L];V'Y\[F6&[I.;P#A?.;Y0DLZK/ZO6)@H4?HA'[M[FD_HA2?0O M0/<[Q \*?&#P+Y!7\,\4>29[DG/(DM=K.A52Y]E=::_>CQXLK2[+4WVGZFXV,AREH;%YR!GF3N[R0I+<^N0J$B)KJ#8:1B MN2MQ1-LHLTH82?M:]B2(B#VW\,O!3Q4^OSDK7%?$OD-!RC$.3DW%X<%VPM]+ ML=!^,U$7HMKK[V79:34W*H[*6T.RY+B8[)$TPEIE*6R#0WST_M_OK5^Q#ICW M;^R\OU6'[?8(B-W_ %OA^TE$O$/ OJ_UOY*FZ7.\9.T7EWH=Y4:+I%M8:Z98Z \FJR_;-5$8KI-)% M<7BX*B9BMMMDLG%&1J=<-0;=^&OA]Q'P-\>,1XN^.U1>47(^>R=3*S-7H]'9 M:NWCO;'5W6TO#DWENX[/EH=O;^2MM*C]&FU)0GT2DB ;0@ M M *)\EO&?AWF#Q3:^.WD?@8'3N.=#9J6=;C+ M&PNJEBR.@O:S3TDAJUSEE3WM;,JM!319;#T64RXAUE/Z^GJ1A6OAOX"^('U_ M8.WYOX@\,R?%\SH[*/Z3/OIEZC.W$.K7SWGF3E9F%J>CW33K(B#;+X?D4HR^1/H N' MS&\JJ+Q%X%:]PEYB9T5U-]B,MD\726T6IG;/1;W2U>>I:VNMI$6?&8-:;!OH7KZ .R "FN[](W'*L&G5\^X[INYZ$]/DJ,\+DK2MI[=-3H+^ M#4W.F.9:MNQ?P,I72G)\AOT][K+"DH,E&0"GW?+NN:\D^\>.?\$L53>&^/\ MFN]2M9^^1"AZ2)HY%]'1F8M5^ 2^0<#,2\7#ZKE6M1'RT^S8N9E(V[,F1/PI%I%BPH\UQ)Q#5[T-(+^KT]/ MT ;" H;MGD1A.#VW%*+81[Z7:][[#F^*82/25[C[>5WJ]Y3(X_I87/*OF=5MJ_NKMI7+R- MYJI^@?J)G-HE,ELK5F]JJUI,]R0M9L*9<))%[@&KWB1YH]$\N-9J+K->--UD M/&:OM]]F\?WS1])S"[+:Z# Z@LM*CQ^4Q(!Z"KK[.;'F&U*H MDD'H* #5VZ\FH--YAXCQ&5CYTBQVG"M5V]K=)MXS=?7QU)^A$1F8#SXV?V)<]J/!M'G;B\/JM?SZ?:UT"@R]I)@Y M'26D.PZ\CD:+-]3J;N/6-G-]T]#2R4ZJ.24+)MPS)(>A:%>]"%^GI[TI5Z?X M^GN(C]/7_P WJ _0 U6\T?*"%X<^/.P[_88N?T&-DK#)5QY2MN8M!,L7-9J MZ?+,*:M)D*PCQRB/6Z75$II7O2@TD9&?J0:KEYL^=2V2>:^J+K+B5M$ZV7^\ M?PM!K)2/>@O1<@C2:B,O\2+T_P"4!Z8Y.TM[S*YJ[O\ /2,C?7&?IK2[R8M["NC2[+/2K* 9P+"12S'EQEOL?Y+JFC4C^DR 2 &KW:?)F#QOMW MBQQ>3CYU_)\GM=O\G T,:WC0(V-

,5L79TZO>AR'KANS;3^.A#3C)M*_J, MU%^@#:$!3O'^C;;HB>DGM>0:7D1XOJFMP>73I+2NLSZ-D<^<(J;J-'^W-M_@ M9_5E)<.-'>]7V_A5[S/U(!<0 *9Z1TC<8S<\8RV7X[INC4'2=7;T&XV]): MUL"IXY3UU#(M86JT\2:VN5:U]M8,I@MMQC2XEYPE&?M(P&B.O^P_M!^0_>> M<,\'-YW^3X^6F-J]EJZ#L'.\;")W\)^P"3O>[5_C+WSQSZ?XJ=LU&6M-ESNBW=KEM?ENCT="E3E^C*[7(3 M'ZV3<4\=M;ST1;:%$RVL_<2B)"@ZG8?L%G5/:-#XY>+/CQO/+GL>$8AN]29R M6ASV#YGRI^R9-^MIMMT_4$]31=/*9+Y/VYEIUU"?5*E$XEQM ?KCGV"R[KM- M!XW>47CYN_$;M6WBS97,(6NT&>W7-^JJJVB>LZO#=/R_Q4LW20V3]YU[S3+J MD^B4J4XI"%!Z0 M \L/MLJ)%!P7E_DK4QR7>>(/D?QCNYOH+U?+(0]9 M$R6^B$9?J<21F],X\^7^!MQO4_T(P%5Z'F-7YR^77V 5TY<2SP_-/$JB\,,= M-,B=@IVW:Z:7UO?W,)[T-M,ZE^?.,.+2?N3\22_P :R8GI-QYA8_Z8N&:)29 M-U6;36=4[U5ODMUQFP\&:Z?S];=VVKU,OWSHWP^I+_13CA /QVGO6,[WYE>3 M6)\C%^:MYQ7QYTF>Y9S+DOBEE>TNY2?I$YN)=[/H'5-1Q8HEO-TCUG9)8J($ MJ6VS'@M_*3:S6:C#;OZQ>G]'F= \C.*RXODY?^/6,/$Z_P <]]Y1X#=Y7H<2 MDTD2;#V7,++0[NK@VFOC8V^@H56R'W'I90GO1Q1I)'M"S_L&T6JXQT3PF\F* M?3Z&HQ.!\BZCE/:*.#<6L?,V_-O("&K -WFGI&)2*>S_ (=K7*]^*](:6N,Y M(4;:DF9@-0Z+O?4C^UEWJ4S;:%/C'K>N[OZ]Z?'O7%FK)1.E1/V")SU ;BR_\ MQ-_/_P#_ .>',O\ VCOP&Q/U'_\ AM^(/_9/$_\ ;5R UV\C<+KN[_:9CN"2 M>R=WZ)E.9;R]Q;VT*I[18UD.I19U,EN5G?W"9.C'83J_\ &LI, M&)^'^0EEU9 *_P"=:J^\#O([SXX_D-KT3H/$>3^&%/Y8\^P_4]IH>AS,=L(1 MZ^%;9ZDTNCFSM G-7SU.VXZRX^LT'[3(S4DU*#,<=\$+[N_BYC?)7H/D_P"2 MB/+[J_,J[L=7UO,]HV6=S'/-'K:)&MS.8RO,*JRC\]:P&=:FQX;]>] =_*9; M=_K1[TDV&H_69Y>;G'/IS[UUFRVE?T#KGD+E^,]$7A]]K\52O)IE=.J=#J\Q M59RVKX.8V%Q=YPY+%U 2Q8Q([ZHS3R6?1)!OU&QR];]D/8?&:VW'5D#H:^^CW,/;S*V VU)NVWDV";;KU%W_(;CI71@'9_(9SS$N/K>Y)Q;5WE!4^2]YGZJ 61+YCH.^>7$'P-TW7^NT_CMX@>+/(]#M*[']$U&4VW M?ND[5V540+3H70JNS9VT[/U]30+DO1VYJ#D6+ZEN+,C(DAGN?L:SP^\S=3XA M9WIG2-[P/K_BAO.Y-Y^_I<[MK^7-TS^,OZ^R1)9CRY# MJHLQ'^4HOZS<"?>!FOUN@^H7G^RO]5I;W82/'OK=E(UMU?6UKJ)%C#G=!3#L M']!/ER+=Z=$3&;)IY3QN-DVGVF7M+T"]?K$O[[5?7[XEZ+47ESI=#<<;S,VW MO]#:3KN[M9KJ7_EF6=M9R)5A/EN>G]3CKBUJ_P"4P&L,_MUQX@^8GG]"WFEO M;7F^F\7JSS9Y77:716EK6T2%)5<;V/)[&_O[JSTR[WSNPN<@8>AH MI=I,E63:<'TV98LH:96EJ.[$63:4%Z)(+4W/B]<7/G_X5>-]OV#JM%!R_P!= M.BI>J[3)[JZKNE='K\]N*J)HJ9_HSSTO55K&QUCK$JPEQI#4YR*TMAMYLG34 M06UR>18^#7F/Y6<2R&YZ9N>!9GP<1Y;YWGW3-UH>@RL=L)\ M\\D8G,>56]RIZQS-+QS,XF.SS.YP.995' MI MT.AFXOG!;'/;:-_-K2WE56J9M?7YGHZVT+1_0E"$*<2L/7'L6$I>F\NW.$T4 MS20*71YZ=#L)F0T]WC-(PRV@I9*J=1G)D"[IY)N1TD;L=Y"S09I/U2HR,/EY MJ.84^3_M^;C?9^TU;FGZO/YM(MV-!L-'HLK46&6\KGJ2C3\KY+<]% -V/+CQXM?"7,<(\I^<^0'D9H^XM^1G!\;U>\W?7M9 MILGV//=*UT+-;.GT7/)TQ6+I:MXYWO@1ZR'%:KVDDAM)J2AQ 13R7[SE^R>; M_>^/][E>8]CP'QRJ^<9G*\J\3,CV"77['?[/,)V&FVW8-9QSX="T51&G1X5' M6.R6([J4O2$D:DN$L-A/K5Z;OD=R[OPZH@>5-WXLUN1RW1.%ZSRJP/1L_M<9 M<2)Q4>ZY,UK^A542WUM%%??C3ZHI+[\F/'^9'N625+,)W]W'O_\ IR]C^/VF MY_)^.?&2S,D&Y_J[BOC)9E^I(-?IZF7Z^@#-YW5_<"I_/HL>0>!+5 J33(LW MH73NTNV3-&I^*FQ>@MNYO\9VP:KC6IE*E?&ITDD9^TS,!W-QJM2Q]O/",:QI MM"QC[#PCZW>V&29N[-K+SKR'U+.Q(=U-S[D8U.ET*NR^2/D_9=+B5_:%\CM,]W/>YFOY5& MPVQV<*ADQ*JHMHS&LO95Q4.2ITVY.>^\PXW%;4TRPWZ!,,[WKN?E5X__ %-\ M'MNK;##W'F+G]W?^0/4\-9+S70K_ W!\G(GW.?HM-$23^?N>DRDL)L)L8D2 M$I)SV'[7%I4$CZKXFTWC+YZ?6>OG?0^IV_+=%U;L<1OFW2NA:;ID3);./Q>\ MD/Z;(7VUL;G35T?3U32VK&"4CD7.\1UK39'.UEVU3Y31W3]VU!>7*M:*7!C0:^/5DXU!BQE3/C; M2Y*6L@C$"_\ +;=^)'V4L\!T/1M1T^F^Q7L5#7Q,_J9:NBP>/56IPCNRQ_'; M*ZDRVLU=M9-R8W4L1B0F,IQ?XK9/FV1ABO$O;^)C/DYQRHXOY >7WBOU?]RL MZKH_B]Y?*ZU?L>03$VFDM?L\=SJ&IM,Q5[2MM2_)B3ZN6J2^M/QMQ3]WM 5I M*[IS7RA[)Y(ZORC7Y^ZK.X7M^]Y!P_F_B[D._1.4X#*^\=>T3+:6_C4@DAZ4?5IU/K^RQ?;>>],C]SM\IR/J:JCA?2_( M;!Z?"]/WW'=#6E:YUC6)U%143-#HL?,9DP)-A[5.2&B84YZ*,O4,AYQ:K4T/ MEG]7U/1:;14E1J_(?I-;J:JGN[.LK--71N0W,R-7Z*!!E,1+R#&F(2\VS*0Z MVAU)+21*(C :4\YZKY).IZM7^LF,Y+_#E0>2>E.C MTUT27^_?OB94D_5CV_C_ (O]?_.) ;,\_P",>8/DOYE\4\H_*/E.'\;^?^,> M9Z#&Y=RVBZ/7=4W.MV?3*AJ@M[S4:3/0H=!6T=75,D;4=LS=-]""]JDK6M(= M7Z4&VI?B_P!5U%J1.])U?EMY%6?6IL7&7#J'D%^4 M1S:;\E3K;9^CB64FHC]A>@>Q( M *H[ORJI[GQ7K'&KSX$U?4>>:["R7 MI#1O-1/Y-1S:IBP-I)DI:ZZ3)0^GT,C]S9>GZ@-;OKV\3]7X@\&E8+H^WK.E M=4UN]U'1.C[RIBS8L/0WER5?45ALILDIL#;KS7[]1\0Y31T,)ROJ,GR;$W%G/57M.LN?)8V3R6YED\E"G2]R% M+<"P?*[A$3R9\<^N\,D3V:B1T+'SJRBO)#3CS.?UD-QBXQVA<;9_SUHHM370 MY:B;]%F3)DG]?0!YZ:OZS.@WGUW9?Q=K>N4M=Y'9WI">YK[L<6Z*NF=IM=[= MZK6:U262*^2=E4:B?";<(B=_5!J(B]2(+K[GX&R=MX.7Z/.Y1'++'Q] M=BWEY!L'*R=#X[I\U?WCJHM<3DI-EICIGW$J/U24F1[EGZ>H"8O>)6M=\M?) M7R'+69TL]V_QAR7":3/'$L_WJDO<[*TK\B\M9!)_!?J9";M!(0R9O$:%>O\ MB0"T/"G@M]XO^*O$. :B]J-/H.6XQC,VM_0L38U/:2FI\Z6E>-NDD>>E5Y;)T=&G)5_BS/X(YDSCS_Y&Y?R^G-[I%\B42?VP MJ=$!'P&V9_-\WZ^GM 1>3X?2;_S#[OWO7V]!<\N[;XJYSQPLL&EBQ;OS3"O[ M^?H9DZ;Z%7G56E/>*CMI;5\R5^IG^GH U@S?B']BW+^1N^)O+/)SA"/'^'62 M\/B>N;+ ;:?Y*<^Y;,0Y"CYF#!K+>-SK17^G\1>=<+U&8=F:*SURI7\>R91.C=%O]/5P)$C3.Q4-/-,7S45SY%$EU\C)'J2B :& M_3_P3.5&\\K.]Y2]DZOD43INY\=O$RVD+^6O@\'RG2-/NM(C)ND1M2+);/V22J3<+T2HDI#W0DR8\.._,F/LQ8D5EV3*E274,1XT=A"G7WWWW5) M:999:2:EK49)2DC,S] '@O@N-\][9]QN^Z-RW80-IQ;D>.P_>NE5^7&CR5]RG'/1;.JD2:Z=IH_+6EVTDTK-<>4E!K+WK_0-X_(#Q4[.]Y#47EWX MD]$P6&[1_ &N3=,QG7*&[N^4=>Y]"MGKZ@;NI&5DQM3FM1EK1]PXD^&3QN,+ M^%:202B<#\<"\1NJM=MWWE/Y<=#QO1>V;#FY<7RV6Y;1W&?Y/R3E#MHN[ML_ MECTDN9J+ZZTMP:7YME,-EST3\:$$@_T#6GGG@MYU\OXQ<^&61\D.'U_BHY&W M&;S>]7SO52?).BYOLY=W/E8>,A=FCG#XAP?1W-1H+SEF"J\(VDO.S>@\\9<@?J4B MVD9.&I@G_P#HY&;AJ,O7]0ZWD#]>TCM7G#X[>3\78U-#SWF5;G"ZAS8W\!%4G'R>GTCCKA22]4M-)2V1F?Z!>>@\:M+<>>/._+-G243 M.2QGC?M.)SM.;[KQ%B^--C@W8UA^^2)2NASM9:V,N5Z)KE44ZEFJB_&E7 MS_(9G_L@-5\3XG?8GX\\XF>-GCCY$^/DGA%:BRI>4[KKV&WD[N_'<79R)#T; M/5R,U9M8CSWNZ>\0.T5 MW4=SNNPV=]J-]U-#6;T=9:K1:.29ZXMG+M;\W(S+[RX\.&VB.A1DVDS"X._> M->EZ]Y'^%_:JC24=12^,FQZQI--2V4:>]:::-T'GAXVOC43T5)Q(S]?,_P Y MXY!DE37Z)_J ;?3(R)L25#=-26Y<9^,X:/0E$A]I32S29D9$HDK_ $_\X#Q# MHOK;\HV?!3IG@AI>O\1M,- TF)E^/NOKGR++01K"5! MD5?,]G7Z:SK&6ZY*I"9]E&AFTPI7^6EPR-?Z *NZOXJ^0^0\D=9Y4>&G2N99 MK5=:S&7S'<^2=QH]19\OZ#(PL2378S;UUMB9^2QN)3;3W%!JI;A.+(U?IZ@-Q83"HL.)&4HE*CQF& M%*3ZDE2FFD-FI/K^OH9I_0!Y]>5/BOV_8]]XSY9>+W0N>9'M7*,AK^96N9[! M27]QS7H'.-E-AVTNKLI.4D,Z.BM*NWA$^P_'2Y\AK(E>PD>BPBG"O#WR,S_F M#9^8/D!V7G^]U&K\>K7CMOD,'EKO-9;%/+WE/IL_48)JWF6=A,RU?70)"Y&YI:2+8QJ)Q?0= M9K]#7K1&GI38$FOCZ-MM[U+U4MM1I_0R :U5'UO="SOB5X=<[R77L]D/*7PH MD2KSEW6X=!87&"LK.V_=X.LRFFS4Q^%:SL+MJ"Q1$G)0XB4TIE#C?K[30L.^ MCQ%\U.K^3?C!Y(^2'8N$HC^.VJV,R%R+CF9W,3(G4:O"V.-&FX%T/S V5_I**^A^1_D59]FS<.GC M6#$G.TL[+T%"W37:YJ4M2+1#]0MPUL>K7L61%^OJ UZJ? 'J5;Q?RLY_1>0% MCS#?]H\N]SY2\MZ1S5=]!?QC]Q<9RZSF8VE;^=5JU50\NC7%N8).E#EQI'Z> MXTD0#HV'B?YF>1'0_'^U\P^A>,L? >.O4,[V:HA>/^,WK&XZ#OL)S139!R9T.J2\16>W,FJPO5M Q%9U>PYUH^>36IYP=2]$1)E5<4IUPD^J4(".^2'C1INU]R\,NJTFEHJ6J\9NK:[H&FJ[6-8/6&EK M]'@[#)1H%$[$2<:-,CRYA.K5(,D&V1D7]0#I@\G+ MOD%IF*&MC6+-QF6N<8F5E[)J^?E)*%)C[3PGM.6M]5Q?7[9+7PR.@T,G,RXFGQ.HM4$1S M_P 4G&YCIJ6HTEZ-D'\P?A'Y ]5[CSOR!\]^U8?IT[BMF_H>+<*XQE+;*<6Q MFS=;2TSO[J3I9DO3[745B"]81RB;1$=2E:341&V8>IP M M (%TWEW.NT8B\YKU?&9[H.!TK<1J^R6IKF+6DM$0)T:SA?EPI"5 M-N*B6,)I]I7Z*0ZVE1&1D1@,SC\=D^?9BCQ6%S='C\AFJ]FJS^9S=9#IJ.FK MHY&3,.MK(#3$2(P@S,_:A)>JC,S]3,S 9J;"AV4*776$5B; GQ9$*=#E-(?C M2X$<9\>\LYB>'\PQ/*LF_8/VT MBBP^?KZ"!+LY*4(>L)C<%EI4R8III#9..FM26D)01DA*2(+8 M M 0SH^FE8OGF\V,&- M'F3'ODJGR& M\;?'SKNX7CL=O>U<[J=HO$UEP2$)D3S?)YC/0[>6JYGPF39]"49+5Z^OJ8#: MZ1(CQ&'I4M]F+%C-+?D29#J&6&&6DFMQYYYQ26VFFT$9J4HR(B+U,!C:30T& MFA_N.ULE'ZF R\F3&AQWY MJJ9D65U6P6';1"O:NM;=E26FUSTJ+T-DC-PC_P"0!SV&DSM3.K:NUOZ6LL[I MPV:>NL+2#"G6SQ&E)M5L22^W(GN$:B+VM)6?J9 ,C,F0ZZ*_.L)<:#"BM*?E M3)C[4:+&907JMY^0^I#3+2"_4U*,B(!TZ:]H]'!1:9ZYJKZL<6MMNQIK&):0 M7'&S(G$(EP7GXZEMF?\ 41*]2_Y0'4D:S*Q+N/FI6FS\;1RTI7%H)%S7,W:3.YB(F?I;^EST%;A-(FWEK!J8BG3+U) MI,B>_'94X9?_ )2/U DRGFX\=E'J1>YUYU2&VT^I^GJ M9D0#%7.FS>AT-'0UKRDI:L+FV@5<)U2T^Y"6Y?0[N\;@8V_TL6KEO4$.XT,1TVX-%-M&VVY,E M"_\ *:-2B/\ 0!J59>475LMY!>"G!M?B\+%M?);F/5M/U>536]E:LXS8/3O9,5G\]KK9/1.28 M]FLT,B>W4.UW1.@Y_(3YZ7JEYJ2J1"@W"WH_HKV*<2GW>J3,!MK"TF=LK2PI M*Z^I9]U4>T[:HA6D&5:5GN,B3^X0&'W)<+W&HB+Y$)]?4!J?S#R4U&Z\T/*/ MQGL,[0PLMP?#<.U.?T<-ZQ5?WDOJ=-L=K$IC&PA*E)4?O] M3] &UCFJS#-XUF7M'0M:1]HGV<^Y<5Z+QYDT>\GFJE4@I[C1H+U]Q-F7I^H# M/ /,7O7EGY&+\OJ'Q&\5\YP"5D[?N^EU46FC5-CN',5"R&5J\0M- M@]JC>C*=5\YK3Z.I(T())J6'HW::K,44NOK[S24%/86JB;K(-I<5]=+LG/<2 M/97Q9DEI^8KWGZ>C9*/U_0!F'Y4:*31RI#$8GWVHK!OO-LD])?5[&([1N*3\ MC[R_T0@O52C_ $(@'2J[REO$27*2XJ[AN%+>KYCE781+!$2?&5[)$*2J(\\E MB7'67HMM?HM!_H9$ J6QTO9V?(7.9*!E\&]P.9RV[N]#L).E<9Z3"Z9&T,6) M34-9DB<)J9DI5 MUY^<:#4W)2EOU_4!9D_7Y*J;@/6FHSM:S:RG(-6[/NZV& MW9367/A>AP%R)+:9DII[^A3;9J6E7Z&7J S+DV&U)CPG9<9N9*2ZN+$O@V%FHU_&2:^%*D M-29AFLO;Z-I5^OZ ,O)E1H4=^7,D,1(D9I;\F5)=;8CQV6TFIQY]]U2&VFFT MEZJ4HR(B_P 0&)I]1FM# =M:#145Y5L&XE^RI[:!9P&5,I][J79D*0_';-I! M>JB-1>TOU,!K5XM>5^9\G:#KVDKJEK(0.6]QZ=QTF+/05EA+MH?,IM?52]H_ M^(3<>MJ[JPD.JCH][R41TH4ITU*-*0V6+39M5PUG4Z"C5H'XA3V*(K: =P]! M-!N%-:K"D?FN1#;+W?(2#1Z?KZ@/U$T>>L+6?10+ZEFW=4A*[2FB6D&3:UJ% MFDD+GU[+ZY<-"S61$;B$D9F7_E ?R\TN_';=>5_R)29J/_P @#(NSH3$0[!^9%9@$TE\YKLAEN(3"R2:'CDK6 M3)-+)1&2O=Z'ZD QQ:;-JNSS):"D/2%'*6>?*U@'=E$-!.%*.J*1^>4'?AU]:_BETSZRN7;G=9-B^ZYN.!QMS%[K,N+3_4#G-P5'+M,F MUS_3(GHE8RCYS\;#46#"4S$/\9:GFUJ==]P:X7WD)UKRGYW]5W-.I\RZ7Y)9 MCHW"^C=@[%R/GNHH\A<^0.AY7:L87+2-C:Z719>LN,I!.*J_M*\YB?W!Z4A2 MD.)27M#:3AW,>K\_\TN$] \4>>F:_D2.5:W*2Z)V1B-: MWA\5T&Z;AZ_&Z>,DSFQ8B'GHT@VU>Y)K]0D/@WXG]].VEA:ZA@Y7:+3EM[7T^"Y=O[;+34HOZ M?F+5L:7X*W3)MP_12_>%(>&GA%XZ>26 M=\]]MWS!Q.J38WFAY:8G&0=3+L)E7S>KBWK5Q8V.#K4RFX.AL>E^0<3Q_ZMILGV+8W]U;;SGQ<= ME[&GYC18*[?GJ>RN?RD#(Q"1%B?&W(6IU;Q.*<,P$Y[QT/==QWWUV<5WW(.G M>5W-YG@YD_)KH/$<-K,YF7>N='L86"?5_#/Q]W..W.3\D\C;Z[D\GEUI9PZ=R MVY?T*BQ&.WVA:IM73WL55?+D1(C7Y,28A*D_JZLPTRM_'ZEX9A^G97SS^OKI M_9+&XTO1-1<_9'XYW$'JG1G8]MHK6VI>DN+>FM;7F]ACH;S*4,D90F$1$DN( MM/R$X'TO>/FIQ>UX9R/4PIVZ:)'BWVDD?@UB MG-'8)9]]A[HS"RF&X2FT*(TD'CSY%0/%?<>:G9$ZS@??_L@ZWG,OS_/.\>I, M7E]-Q#Q:@2*J1,;I6[78W^1PU1J=^IY-G,7(7/GH]3(E-)]S9!2?BKXZ_P"N MG._MO\,CYK;<#R;FAYI:[IIUI1UR7M?055HN M- ?6S#2?XY+-2%*,)7M^\W/GIXN_7=XLRW)+6\\H.BQJ3REJT/D5C2XSQ$L$ M2O(2)<_IY _1 1?X%X==B_^6_G0"MU9;Q*ZCUCR M-L:;P[\@/M'Z'?\ 8==3ZGM>KS6%B,FU$&M22T&D^E_=\\N;.[S,?)^?\ 6<@RT:RTO\HLN79B'Y,X MV!5YR)J?D6W:HP+UJZW'EMJ^%?P$MOT;]I$&\WGGX?<#\*?':D\J/&;(,\L[ MWX^=#Y1=U71:JSM%[+JT;1=#SF3V64ZK;R)KDGI#>^K]"^N:=B3[KDC]4&A) MK28?S:=1TG&O+/[F.NY)CVZSG_AQX^Z_.I?8*0F%>U/+=U-K)4F,:'$OM5LU M"'G4&DTJ2V9'^A@-.L3X^5.Z\8Z);WU:^2_0NY= P%9N4^9RNK\85UN]ZGJ* M)G00.O4.\D]9AZRJK3OIK2=3+ MI>ZLX.KKNFPI\BME3W=+4*>JG[6=(IYEA6.S+Z/";G.FR\M'R2#_ ,/\"#S% MC^,OCU/^Y?HKMCQG#61UOB3F/(J*TY2,N+_UP=[S+4]TUHE&I*=G(2PA)RR+ MWG[2_3U]?4,7X$^'GCUYM^.4_P J?+' T_>.T^1NRZE;:+3;A^PL;'GE+3[[ M2X_-8#G:DS6CY]6Y&HH6B8*M_&D(>4:C6?M020TSZ3<;G8_73!XQ?]%U5ZKA MWVSYCQ9P'5)%J_(VRL#D^FLT^0M_Y&:CERM#EZW0?BL3/<;B#A-?KZH ?13X M[^*?C]XH9^]S'C_S:IYS4:BTB7>E:KIMS8R+^ZA5L>I:M;2;=V5G+D3E0XR? M>KWD3CBEN*(W%K4H-*MH1?\ UH^(*]"]?_I_=4+U_P"7T_UHS_Z -)?KG\"? M&+R-\3>D;KO/.H?4]/>=?\E,QG;353K2:[S/-T_3-7&B5O,V3FIB8M]=U^3: MORH+;4F3/E*4ZM:4H2D()GIFV1]5_@!YV?GW&KZ3X.;V3KKFUF2Y$V^T' F. ME:?D74,U+F+-R5-:1SAB&ZLUJ/T:JS4?Z_J W@N-'#\F_LH;V-*2=5R3Z]O' M-S>U1Q_9*J;WOWD9G%V^?5'4GW(,V3JO(W MAA]J[I]8G;_,KI_?Y>JUNE\CG]]R!*W$S=%<0:>GY O1=,HM+S+.8.#$:@0H MT6/!=9D15K/U(T$0;%6_CUYX=7\!?'K#=.YI;]"TO"_(JTG[GQNZQT^CH-+Y M,>/>6LL(GRQY4HV;!VM^1Y+BTI0Z$R\16O#W_ 'KF M\+)\5>Z^ W9.I\;W6"O/&;4T%33>.7D'EVF43+Z?$71QIN:U^FSM0W(]DB,J ML4J$IPE$][C28:Z\/ZFE'L+_ )0&7\JO#SC7(/K=X3Y)X*LM,_Y4QYOB MGJ5>3$2\ME=B?TW1K?#TVAFOZUZ6Y-=K&(6A<;@UY^D.$RPPVTVE+?H8;)>2 MGB=P?Q$\@?K:Z#X\XEOG&]TGEUGN3[O:55I:O:;IF-VN0U3FIC]*MYLR1+VU MC=2H1//2YRG7S><6HE%ZD1!KM#?<\C_*'S-Z!VKP#ZEYWL\_[]L. SM$PW5OE+9)IY)I<(PZ6KR/>.7_6Q M]H^!W/&^E\4X%65=1JO%W"=7UV6V]_BLQII$%_:\]A6^=U>L666S.FKD2*V/ M(D&;$:Q)"5+/WF06%YI^%O!.!?7[0>3O.,O(IO*'G$CQ]Z1$\BDW5T_UO0[: M^V^!@:6UU.MDV#MC=1+QN\D^^$ZHX;"30AEMMM"4@+J[+X\<,V_W(\ >UG*< M5?.;/Q6Z!U?4'8T[4C][Z/@=IAZG$[*?[C])%]EJN&W'A/J]5,M((B_P+T#W M, M !%]QF&]MBMAC'ICE>SKLMH,P[/9:0^[!;OZF75+F M-,.*0AYR,F6:TH-1$HT^AF0#R;Q_U:=7P'%:?Q=Q_GUV.D\:WLZUG]O@X_/< M$YL+2'8(,MO58/I\EMU/*+73O0[#G$_1/>C[K393(SJX[P; <5WN^XGTKQGNM%JN1][H7:R^W;6IW;KLCIMANX-O&32[ MRMZ;*?6Y=09"&67S]B6S:;3\9A,>0>$NHI^XTGDIY,>0VF\G>P8;.W.5Y2N7 MB[ M^I*?0!7_ #WP@IL!X%S_ 58Z);V=+.YCTKFBNCOT,"/<-Q^CSM3.D6Z<^W. M<@*D5*M0I+;7S^UTF2-2B]Q^@1KHOU^U&JP_C(C"]AVG(>\>)F'I<'ROR R- M123+=^BB9BHR^AH]EB[@I-!J/U:=21K)P.WQSPBU%'W* M+Y*>2OD/J/)SKV=Q]Q@^='+Q>Y[EI$Z)*T.DC()B582Y M+RU1S4V2"_I-(4Y6?6_V;GV4U/%.&^=G2>6>,6HGZESZZS<%0X&?70VL[R^7M+:JT?2YV6E-ON/+>W>CIVI3_\ E,?%ZK;]5DKU M(,/HO!KIV;[UU[N7C#Y4W/C\YY!2FL*N M3E;I^K2E+R%_FQ773-:FS+VMI#!<_P#K2I^?47FA0L]XZ-L#\U^?P.:64I206IG_"*GH-[ MX0;IOHEO)>\*>1Z[D]16KH8#;/0HNLYYG^?NW=M(3.4Y1283% F4EEA+Z%K= M-!J(B(S"G<5]>_7N-R-[C/'[S4W/(?'_ *#N]5OY/,XG)^?:G98RQW4]5EK: M_G'5]"X_,SD&=,>=.ZRHVN!XW>X/$9+][T.5>2_B;#LVXSR?W?K+F5<;0 MZA+\>"W,E-D](2M1K)0;"4GB)DX7D'Y/]RT%X]K*WRCYUSCF>MYO:4\5NBKZ M#!9Z[SYU/\<\#Y_=@R M/BC-C3:"+S%?.L!>]*SO/K%2FYG.;>CKLY^W.N0XZW(+\F-%5\25FGU M >FO+>9X[C/.,3RGGU8=-BN?9NJRF9K5/O2W8U5416XL;\F9(4N1,F/$@W'G MG#-;SJU+4?JHP%/U_C17P/,+0^72==8.VF@\?Z?@CF&5514UD6%4;I[<(TR+ MDI)S7)K[SWXQQS9)M*"]Y*]?T :K*^O7JG.+OI$/Q-\S=YXVOL&+7'<(T_#6L,FJBKK)\+3; M&!KW-&[5H*3HMYJ+:XC2*V*_-BQ?CCZEV,DTK5ZI M;)9^AF9$$>\#_"+*^"_)[[F])M;SIUOJ]C+UVFW^J@18-_)'(W%%Z$M1$DE^T@HR)]=_7>6+W&4\3?-GH'CIQ#?7]]I7^2'R M_"]-;Y[::J3(G:4N.Z_2R(5U@J^PGRW7V8QIF-PWG#<:_J] $IO?K*Y2SX]\ M6XMRW?=$Y3L/'C:KZAR;NE;-A:+H5?TNQ9O,*OR8US7!_ M+N)UNR3RJ9S_ "LT^6]#['/AS-)MZ+8%,C7=\W%;8>88K)*68QMO$I:E.H^1 M87WW3PQJ>W^)N-\5)F_M<[6X]CB;+6TAT<&?93_]%[7+VD13M0_-8B,GH%9A M*'22Z?P$\9I]WM+U";^17C/7^0FG\;M+.U]AEW/'3O.=[I B0:J+9-ZN;GJB MYJ6\Y.=DRHZJR'*3<&M4AHG'$FV1$D_4P%#[WP7W5;VKH7>/%#R=TWC!J>R_ MMLKLF6_TYR'6^:[K15$1NM@[=K(ZN17?QO:E7()J1,BR31+]I&ZT:C6I01]K MZSLD?BQY*< M>P[W4]%\LY$FX[7Y#ZN%66NPT.E><@E$FPLQ'G5FZX5 Q'2RQM-T M/H2MYN,EQ(')'?C8C MM7"9;LME)N,J^8F@O/:>3MA10N%W-)BY4^7VG'U%O59"XT-12-0;76] X1AZ MJ/>:Z8FBI'>NFZ\Y!1):>;CN$A+BE,F043!\U>CN[6SFR\AB8>7F9:@A9 MW+W/1X6V=E$S>OIMN><(O+2LY4W)HGYO0-,=UUSWL5,A<-WT03)R_>_$0L+LPGE?(T MF9Z9JM)SES/P<+R=/:*F)1ZMC66.DQJK/IE0B*^PJCS[5-I')7,9*TQDKF1_ MBEL^L@G$NH0$1D^:7@=)P_JG3\='4U*8;C*0IAY];BTLASY+SHOMO M;5E9G^9QW-/8ZB?S=.5L=HY3YMK3P],U6G>2-)8X!G71:]%8ZEQ;#U(U)0KW M-_ :R2M0=6%]B\"?^1+C\;OTT[&6I9[EE+T\."W$U5WSO,]"8KK%^52MU;&) MBQM2S&DWK,J0[')IV4NO**@W2"85WD9UVVYG2ZFJJL!9;&T\L[OBJ*.'IOR< M>_G:S::/-_B1]U%IGWG/ABU"756":I4DS0I!PTO>J$A"V_L79E1K"PK^*7TB M!78F-=ONOZN)!,M7)Y96]310D\_0_MK^:5#LT0$VS,AZ2J41N?MY1DK>0$@F M><%G_,-+AY?,+&B>RVPHL=/T<+0L6,-S10>E93RXL;GDG4NF7G,6J6?SOE&.[#"S%?NHUXWH,UO<-* MVF=@2+YW-TS5)>)_ >BRT?C2HS*B0XV^\E1D@*UOO-S4?RK28%CG",I:9;:9 M3(6VMD7BKVB9MHG1N49[?PFX-E0Y5^12R:;>O(J;)I:WEJ0T_(B16WF?<$+/ M[')LQYZWK^BRI#:C6V%H9WSF>M-)S;.WW*5Y=.TV,G%W=S+VBIM?163UWGZ'/.5 ML2+DOWV6QH9^D8:;=N8F=CE*0N,AUYXVDNAS[GS"TW-]UVC-7>-Q5G YY;Z& MUIG5=$3EYLKG^)Y'R'?Z9IQ-GGIS-ITFTL>F^VEJ&C9CS([+ORRHY1S=>#+] MD\@NN9/L^7Y[@LWA[.LOH/&Y\&-I=!/S]]9R]_H^H5%W76'I17!4M3!@8^*[ M^6RQ,DLO$IOX'#>3\8<7(?-=CKO2,GAZ[EMY4U>DJ:1F)-7X*8I*D("F7/+7K.*W&ST&P9MK3F^>T' MEFM%0_EL55TV@S/ K36P*FAYAI:C53]?:],0Y21')\.YKHT=VK;M)K/JB$1F M$\B>>4QU-0S-Y+$I[#^1YJATD2YZ5$JC6WK>E9'F]1+YVU/R;%ENID65K$2[ M&#)C4LF$TTE!$ZJ3&4X'5O\ SPA)/$7-)6T+%,Y@Z+?;*NE:6)8.)?V?..M: M"BPSUG5U\V307-7I.?QFGW/PY4A],LD(B^\B2L(G7^?NAM97\@F8:#38JI@2 MD7%1373UUN96HRO3>M8?4P:V!=YV@.7G9L+G+;K!NL5]E'D2$MO-H]Q^T+ D M><5Q&5<12Y3G;69CJ:[UNYF9WK\.[S$/)4\7C-FI['Z)C$MMZ_2'6=DC_+!= M8K&&9$%:3E&T_'?6$P[AY-6_-NUXC)5,&5+P&;:H;+O5TQE+F[@9VKZ3=GD, M2J?JZXEU&%3G'V9-_9N6/Z.U,=)(]ORDL!^NV>6%ES?4[/%Y['4EG/SE1%A1 MY]YLFJJTD;/2X36[/*O0,2S3S+&[P,1.8^*WM6I;3D4S?-J.\F')4@-;N?\ MFSV/(V36>ZYD8?0;JVM*5$5S&6,:LKZ?+UV1XR]H;4I*\A71++5VNCZTB0F! M(=@068K*&BDH<4@Y 7!!\Q]K:W-'#J.654NRV\&,_D,[.Z3'KZI%8C_>!G+T M-[HFL%-L*^PFP.'/I5 9BSFVOR6/1WW$_P"@3'D?F-%ZUTC(8R!B(E13[?/Z M*XJ;"5NJZ5L8+V6RW/--8IO\ Q3I>KJ:P1T)ENOGHL'T2FX_S*;:1(C^\*X> M\P=UT#1\VR?/\[F]"K+N#?T36;-G&=,FR.>+; M35OKEH;C/ODF4F5%=)D.MJO(?M%+WO344>4^QSVJ[A'YA$>L\SB6.?'5,\(R M73;.I>V'\I_G\?J=A-NI)TK+E4=3.?2Q$-9J6HP'01]AR*Z(J!,YG+L;MZGY MN60]NE6Z_M+/9-8=BSL;%.>QMI4YVIHY^U91);C/V%FT^;;3M?'.5&)87'?= M\TNORWCM+H9T/B4?NK]_^\:S4LTFD5CW\]F[&ZCY6H970IY$^Y L'9L&;( MASVI":\TMNI 9#2^<=YD9BXF@YTW,^*K=)N6PXRTB5\D9TPL#D_F,UTSIN.YY.YV[C$[/&HO:VRLM M7&MY3VB9I7[ZSS$:%24DNI+\.LAOOMJFV4"QD16RD(K_ (%^](0AOR>T.=J] M!U;6=%Q4B)$O>TT!^-K%/ A;*L+F5OI*RL4C4_O2[2KM(T7/L6&AG6L-51'@ M3S<90RE#"I(=F=YO7<,]'&1R[*2Y6(DTE3K[)OLT%K&HN]/U6@Y71?QG5O8@ MF+G.IGZ)J58SY3%2=1A].QE?I'XU=1V;]QI\]-J(E_ M&OX)VF3U>FR$V3G[M$6M/09^UG9.7(K9A18ZI4-/O-IM27$(#3RZ\MNJYCJN M_J;'&8BYPN N^J1;2)6:V17:-K)8^=XS1ZK1.E+S\U#NE2SV"P<_:_6/$EH) MO_IC)MI-X+!YCYCM='J.S7Q\RNZ*JY?CKO=5#TRX94_J*:EF;"O7 L(DJKKI M&;OW9./<-3:$V$-LGO9^4IYEYI(5+>?8O#S>>?=Q[ZJI]E%RJQ96S.OKLW@KZZQ=S./ M/.VE=!9BVRI4)N3\CD9S2H;D*HPNAF,M/HL%/3+""A"8[;<@G6@MZR\H$+YGS+HF;RU1 M*8[%J[VIY^[KMPQBS]PFF@[?$XU-A6QRA2'%+L8[2U) M23KR HD_)OK^CX5Y(=IHVJ^D8J=+RNHXQ0IAUEK=5%-LL;Q_0R7+Z);(I*R5 MK+!SIRB0W(L%UK;C;22<2TE;KP6LCR*L^7'"Q_4&+BPV4R/S*SBIU\SG>4TD MQ/5.UKY%$IV:3"6.DS>NLA\VNK6'S' M+Y;:S>1+ZWEE:+JL%64BY:SY):])IW;*ZDY&O;D[AIRO-E%"AK\:6AIUXK%# M+3JD!);;S0UE' _?'N;1[1GX-]4T55$V49EW4S<'UGGO*;C1V,9&3F7-*I-E MI9,F)45:+VPE14&A+#D@VVTA+.0>;=/U[I4#&56#F0\M853;R-^J_0JM;MT< M]S71)C?X5C2TY2;4]PVW.YEOGX-7 M6_Z M?:XKQ:C5_3L/@++LG,/YCNND'"I+F%5ZJLPF/TAXFEK+6S*AK+C32-!.G(1, M6^MNLI9:&FS7_GLA*-UW_4Y_E?,M!D[3%;?0Z_"]!V7\LKX-K5X+3HYSRS0; M-*Z.-*E6-G6UFPO8,,FC-V8MJL7(<:6ZI+;AA259YT[?+TU[;="YU2Z"-+M) ML#%3<-JW)#VU>E73/?*:<)"E$X@!QU_GG)GP8%T?)HD2AT;==6Y.R ME=*AM)?U5C1<8NTM:PU9-,/)XJ&CLK*9-T3\UQAJM?>5#]CC7J&)RWF=M[&K MGO7>3S;B<[NDUM_=YG=4LN \U?=^[+S3,9>A74Y]&RJ8&GE+_ (= *_QM)&;CSKG&T,6[ MT"VMM$F+CNG7P%1E-JCSI)2HJG0E?<>[]3K^S5O)^;.:5MU>@:AV*,IEL#J] M')BN\MM]E'340]QH,G2QH:+"&@YCDF6MWV^U+))2I1D$9>\@NZT]7H+_ &^G MYYE]]R[0\?Q-[X^0JB'/G]+N-KGN=V%_-H[IV^>T#,G17.SG0,U^W-OP&9-2 MHGW)Q?.3(;)YK6=0Q>^PV"ZSH\IJ7-WG=U9L6^4Y'#.\4\QHG:NH.82K MYM?TM"]46,VNUEC9QS>784U/D+BRAV-(N#&:9@OM:]M,.3"FV!NDTEQYJ.W( M84H*+W'FST[25- SR;*8JBMK6?7:QF3=;AB_,^=_Q;M>A31ZF'!R<@L1T.=8 M\?4S,K%%-_&B2'DM2_RF751PYL/YW[)NLCYG0\O?UFPJ:C)4=AIRTT3+TFAZ M11[25O.\92FJY[RR>M.:]4V]ACZH:. MKYME(MSJ68L:O=QFZ>P*BH)UE)S+49FRG1%0V9*4/DTI*$FA M]P*9S/V&SWTYC-2.?U6MU-KSK)V3-M6:^505=QOICG%*?1U%BW+QLNMSD"-= M=A;5ZPIMU(BMPU(?8;6ZVD!%ST*#)-$MB,==Z_4.XV%LIF>I8\/.N5Q4RHTQ+5=;?E.)L_>V\B.V MTX2@%+5OG===3M\G6\1P=;8.2^BP:R8YK=4W3U&DPNLR_1]+RV[@VL2@N)E/ M'Z3E,=_(X[J8;RM,^E%7FZ6%%LH=/J7YF\Z#G<:F MBS>@RG)9T*LR[:JF5'WFGA6_2"-V"N1"-24-I3(-R7$9,)'SORRU4S@NTZ%O M,!7EM.:\DYKT>QJJ'6L.U6R9W^!BZJM<9GR:*$G)SI4Y,AF1%4U.8AD2#;DR M$F9D&%M/-O09TK2)I^44%/;%;:[+YAACIUC=P]#JL%U&EYCIJ]7[5S)Z]C17 M7[YF=6G'KYLN6RR^EZ/%^,EK";\+\PJ[N-]@S4 M[L.WB_XW73\_SM2YO7+^IM]&]M2:;@Q[ M[GEFK1T,:H,\'NX\3/PS@1)4J4S/),I2W&'F'&4AS9K[!)>O>3^US(6_[:Q3:TQEK:5)0ZRH@S$G[! MD5E\[26?&- Z>^D4.B:MBJKRAM.I4[T3(G+H*B+L:9<[E4O_I+CU9,- M#Z?9"<<8D-H"?Y;REOSYYW[HFOJ\(L^;=+R&,S5%D]VK49V3_+>?\:M*FM_G M5-EGYMQ/L-/T=:2*/2KDDIQ$=EA\R;6Z&5\9/)O0>0NFTINY?/Y?*5V R]Y7 M1&M%,MM.6F7U#MO-=:U)9D4E.AW.IG5#;D1#=(W(\EZ*\^T2T>BE-K M6GU]#40SVSC.)PA.RD6[9M$6Z=,]>NBS,Q+V]F>WMGN_#$ M_P 4/N>/V>Y[E/;QG/=&,9QG.<>O3^/1F9,'.+*,[,ATBRIFEG$ ML16)F[9>E-=R*&M_+CS[B>]9E&JKZ1")+\^5:Q%ONMQ7UNE)3[W")ST, MX6X^^M8O-9Q,3/\ CB,9F8]8CK'68B)^C;K\GP-NVVFFVO?2U:SZQ6;7SVUK M:<5O;\LQ-:S,Q,8F(EWHF*YRHJ^+!R6*,LG;-V%7&B4-$99J]:AQV69M>RS$ M_P#X:V;@(:0EQLFWB9)!$?M(AKFMJQ$VB8B8S'^/\%NFW5LM:NNU;6I.+1$Q M,UG&<3CTG$Q.)^C*P$96*49=8C/QDS4'31%0$US)2VX+TY\ZJ,J.22?1#?=D MK-A/J3:U.G[2,UC,ZMD9S6T8C,])Z1/I,_A#77E\6\5FNW7,7M-:XM'YK1G, M5Z]9C$YB.L8G/HCT#))PQ',XEK=M=NN;=>G= M7/Y8B;?7^V)B9_")B9]8<<"/RS74-=:Q:S&6] JCIKRO-GWJ>>FAG M_BSXB'*ZO_8K.4F,:T-I3&D/)3Z(6LCGNXO(T;9T;:6C;%YKCU_-$XF(QTF8 MGI./JK\+RWC?(\.GD.'NUWX=]--T6SC]*]>^EYBV)K6U?S1-HCIU9NGQV)JH M\']@RN5K8D5+#U9^ST=1#CQDH;;_ !G8/X45MME*6D)]BF_0B21>GZ$0TS$Q M.)Z3"_6U;UB])B:3&8F.L3$^DQ/X/[_!L3^8JQ_A^6_<%T)Y9<_^/U/YB\P9 M&D\XJ5^)\ZJ$TJ,OPS5^/Z'_ + PD[E=ELS3U\&HJ.RIV2*8LXBP//5!S M4YXG/F*A3+_#^=-,3W]?XI*^#W?K[?4!SKQV1I?9E53$^R5%.9,9K),9MR.EQ:DLK;2I!$:2,@[B<_0HC2(2*2H3#EPHU M;+B)K8:8TJNALJC0Z^0P3)-/0HL=9MMM*(VT(,TI(B/T =1>0R3EQ-T2\OG5 MZ"Q8@1;"\725JKB?&JY+,RLCS;,XQS93%=+C-NL(6M267&TJ01*21D'1A<\P M%:A#==A\? ;;L#MD(A9FEBH1:*18M*LD)8A-I38*:MY:3>+_ ##3*>+U]'%^ MX/Y"YWS^M+/IKL+CJ].3=FO94H69I(I9EZR,SL7<^3$%LJ9V>9F;RHWQFZ9_ MU>H#M6.)QEO+.PMLCF+2>JQJ[A4VQH*J;+5;4;3K%+:')DQ'7CL:=AY:(K_N M^6.A:B;4DC,!D)-!0S;.)=S*2HEW->RJ/ MY-;#?LX4=3R)"F(D]UE4N,RI] MM*S2A:4FM)'Z>I>H#J1LADX5M&OX>7SL2]AU"*"'=1J2M8MHM$TOY&Z6-8M1 MD3&*AMPOCCJ9#A*,R6KU"HM!XX<DBR)&5I)$&AENQ=!7L3$J7']RG6_19K;-2%!8;?/<"TS91FL/D&X]R M[/?N&&\U2H9M7K5$UJS>LFDPB1.=L6[*0E]3I+-Y,APE^I+5ZAS0L-B:URN= MKL?EH#M0VZS4N0L_4Q7*MEYUE]YJN6Q$0J$VZ_&;6I+1I)2VTF?ZI+T#]5^) MQE37IJ:K(YBLJD-V#**ROH*J%7I:MI+$VU:3"C1&XR6[.9%:>D))/H\ZVE2_ M522,@RKU-3R$6C-IGDHIU6Q8OQUS&:Z:2S^5A M*R:<]3]R3 =>7B\=/N6]%6J%:,1 M(S;2)#1I=2VVE)*)*2(@[K>;F6U-:TVS75=R2X*OW2NKV6DH88?\ >TTE)$E)$1 , MA99'*7- G*W&8SUKET,18R,W94M;.H$QH/Q_@QTT\J,[7)8A_"CXD$W[6_:7 MM(O0@'&]C,=)F0["1D\T_/KJ9_.5\YZBJW9D'/2F_AE4,.2N*IZ-3263]CD5 M"DL+3^AI,@&*UG,\%N*IVDU&5IK6LD6M1PI*V8Q8P7 MFJ]AZ'/:D1G&YD5UFIB(4VX2D*3&:(R]&T>@?R%CLC6V46ZKLMG*^XA4S&B2 $X[(IN+70IRV<3?WT MJJ\O$T=85QN>2LK[Z:U':27QLHE.$ MA*?>8#L*RN77+LK!>;H5S[I)(N)JJ>O5+MD$U!9)%E)..;TY),UD9!$ZI9>V M.T7^#:?0,9+Y]BI=9LJDLS308O0HME%VJZB!'IYNE3;07ZZ?(MK&K;B3ID]Z M'*6@I"W#?3[O5*B/]0&/@;,@H M>AK_ !YU@T7I)?3Z.R/4S<4HS,!GI&.R,J32S)66SDF7FI4N=G)4BDK'I-!- MGJ-1(; M=)=7"43KLI$.[MGWHAO*7^&2B0S[$)2D@R] M[SK(7^;M,H]4,U55:P9L!Y>;-6:LXC5A4E0RGJFVI#A6-/-7S-U85EM<9VBMK2D-U5-96=17S["H4^Y'= M?.LF2H[LB ;SL1I2OB4CW*:09_JDO0.G88?%6T1N!:X_+68IS;C28CC*#JF)#B(WHDO@0XHD>TE'ZAR6.,Q]O D55ME,U:5?LZ%O*V$O]BK6ITO,L^PV<\]/9CMS%TK/QI]D7W_"GT+T27H [MMB,9?V MU;?WN1S%U>TOQ_L]U;4%596U3\3YR6OVVRF1'ID'XI)FXGXEH]J_ZB_7]0&& M;Y-RMJIGT+7,^?MT5K+C3[2E;QF<14V4Z'Z_B39]842F M7HTA;:TFDP'X;Q.,9K/V5G(YAJF_"EUO[2W052*S]NGQH\*= _ 3$*+^%-AQ M&FG6O9\;C32$J(TI(B#,5=55T==#J*6M@4]37,-Q:^KJX<>OKH,5HO:U&APH MC;,:*PVG]$H0E*2+_ @&/GY3+6M.SG;3-4%EGXRX:X]%/IJZ93L+KW42("V: MR1&0:32XPVE"B-*2(@00X]'%B8/&18N9L7 M[C-QHV7HV(^?MY*SXIGQ?D$K\59M>ON_YLS3_A^@#HR\KF)]Y6ZB=G*&;I:= MAZ+4:*73U\F\JHTCY"?CUML]'7/@L/DZOWH:<2E7N/U(_4P&,NL!D='<(O;Z MECV]BU5QZ:.N>M]]B+7Q[^MU'Q18BW?Q8ZW[ZD@R'EI02WEP8Y+-264$09A_ M.Y^5:%>2:*FD710RKRN'ZR$[:% 2F:E,$K!QA4LH:4V4DB:]_L(I#GZ?UJ]0 MX(.3RM7;/WU9FL_77DJNAU$JZ@TU=$MI-37(0W7U;]C'C-S'JZ"AM*66%+-M MHDD24EZ$ XXV-R$-VQ?AY3-Q7KBS>N[9Z-1U;#MI/3ESV?V.KC0R:7_ )1L,I(TF9K4H)S7Y/+5+<9F MJS6?K&8<$JR(U7TU=#;BUJ6&HJ:^,B-&;2Q!**PALF4D3?QH2GT]"(@&,B\X MYY!12-PL'C(:,T4I.<1%R]''10)G2FYTTJ1+4%!513)K2'G?@^/Y'4DM7JHB M,!S,8'"QISMI&Q>2CV;Z(+;]BQG*=J<\W6-1F:U#LMN&F0XBN9ALH8(U&3*6 MD$CT)*?0,E<9K.:*/,B:#/TEY%L87[981KBJ@6<>=6_.F5^WS&9K#[GJ7J [D*JK*Q"VZVN@5[;J8Z'&X4./$0XB'$9@1$+2PVVE:8L M&,VRV1_HAIM*$^B4D1!THN9S<$V#A9^CAG&*"48XM3 CG'*K@NU=:3'Q1T?$ M5=6/N1F/;Z?"PM3:/1!F0#IN8?%/.5;KV0R[KM',*QI7',_4KB0X_]#3:B-#:/Z4D1?H Z5GC:B--%)E/J<=]ZB2:0[+O.N? M/P[VO?PN->@:A]B5IH+N8I'(>BDQG/FC2+V,N";-N_'=_J0N0EQ2%?J1D8#* MV.6S-PQ4QK?.T5I&H9L.RHH]C45\YBEL:Y)HKY]2U)CNMUTV"@_1EUDD.-%^ MB3(!T483#MJLEMXW*(7=64"YN%HSM0E5M<52VA MXIU,U#372_F0R@E?(VKW$DB/_ @'>K,MF*5]J539RAJ9+,!54S(K*BO@/M5B MYKMDJN:>BQVG&X"K%];YLD9-F\M2_3W&9@,\ #0[RKX9TGINRH M-!SAFRKY55ES]MU!NJ*$AK=45G-FKW^,>:\=XWB;-'D)K:E]O\ 3-;3^G:(C=7,1,?J]NN,^M?;])[NGP']VO@7 MR;Y3YKC^1^-5VZ]VKB_ZM=NJL1RM5[6X6Z:WM69^T]WDSV^FS[B(S7LZTDOQ M+VB]>WLS[O=V^YC'_C_ *.,_P#5GZ/#6_:'SEO,^]/B M]O\ Q?/M_9?=Z)8 M:FC9K[M=WKLE'CN76GEHF=CT<>,=A,:^;HKU/3&B,X2F8G[;Z*^5+AD53R_F M/"^3UZ].C=''UZKYKVTO,]M(QQZ3.(_TN[9UCK;O^F':^$_"/GGQ/E7HBFV=O(X\1.S?:+>1W17OM&>9.OC8I.:Z_9Q/?%ND!5XP=N_BD+GC. M!H(^%BU%>AVO8M,NQ/DWC?#L]Q*U]29O$5#>=L(F>*R-@HWY"Y$MU#CAD1*7 M=CY)X;[J>?._9/-FT]9K>8BOW%^17^WN[XFW9G.(BL3$?2//V_:WYU/B*?'* M^/X]?!5TUS6-FB+VVQXO3XS9Z;?;]F]=/O\ ;V=\WV7K:V(S.;F>-_5TZ%FQ MIN1Y6-3IWM1L8<&PL,?)L<-"H.NV?5HM-RR9$M8<3(?R!=R[ MU$PMN0AEAQ M*/T4@:J?(?%^Q.O=RML[?8MKF8C9$;)MHKIFVZ)K,[.WMBU.N8F9C/U7MW[9 M_+H\C7D\+P_$IPH\AKY-:7OQYOQ:ZO(;.?77P;5V5KQ_>G;;5R)BLQ>*TM%> MDPP%EXJ=9.ER-5G>:4E,]E:_F\.-*7>L]/#J&[,J2PMKV;)_ M,6S91I;3JS5[EH=]'QNU_)_%^]MV\CDWO7;;;,QVWS,;+Q>*3;'=%:Q';$TF MLQ^$QT4.3^TWR_['A\3QOB]&F_$U<.M;3LX\Q6_&X]M-]]=<7]J^S;:?PEGTNHN,S*T+'2H#.L347<_7VCV@GNR=! M*HW-S7RM.@H\IB*TW_D.+,R)Y+3-/R'F_#<_[:9W5C[>];Q2=,]G=6-=>V,5 MBWMS%)S$VF>L1_;F>Y\:^!?./CL>5UUX&R_^YZ=FBVZ.;2.1[>V_(O.VTVW6 MU3RJ6WQV7KKK&:WM,_J16D<3XX]M>>HGWN0\SI?P6ZRN?C8V/EJ&-G8M/<9. MV:UG.C5HY*Z#IER>50S-LW2<1\1QDI2LH7_2;'_(/#5B]:\ODWS-IB=G?:;S M:NRO9M_)'=IKWYK2,=>[T[_R\W_YM\YV7T7OX?QFB*5UTFO&C1JC377LX^R- M_#_6GVN;L^WBNS=;,=OM1$3['ZOY9\6>CU<2N-Y/7HX^OWZ;.+% M\Z]'.T;]D3%HM%N17F1-IF9F9TUC9-X[>WM77C=UZ=?VEI7F(ND(V/-\\WC6ZRMA--LK9@+:(_UB^V1'3\A\3317 M7LY.R;S2*VF*WB*8ILI.S1';^GMO[DWO:9G-L_YLUV\W]M/F._R&WE<;Q/&I MQZ[[[M5;;-$VW=_(XW(CB^0M&R(Y'#TQQHT:==8K-=4TC_M8V;_\;I=7GL'2 M4^KI\EG)<*(TTQG,;5MU-+1$:G')-="BQ;.T@(KF)*U%$2RLO9&]A.>KGN,> M"\KNT[_(;=VB^S9IM;I:\S-[=(ZVF8B9M,^O2'Z-^'\+F^.^-<3A>1TN8BU!SWI M M M M M 4'USH_254./Q^&T=;TW6N8E-AI=O?YF=3W3&0VVY>DG7U>"U,>=5_L> M)>:2K\EIXY;Z$F@FR4X J7.^;O/[2F;LK^CTF/F1)UXNWK[.BTJJJ;1S:]QB5?X6'M&Y5\ <-;Y?X2XST6\J*?5VL8T8!B9>P,GJW<0J_V\[$1BQU=J%T39.ZN. MQO(1M1Y4>(VX^LV5NMK9E%'""67V!\MAR)T6Z+21OV:UT M%5I;.#E[^=08Z97[#8XZ@J-=;+KXS=3H-19XN4Q&CI2\U^5[$?*;:Z' :CHK+.QKJO)66?J+*EN<==P-=(L]C7Y>SP\&KS2H[EC8RMK&VE4 M5KTVGBVE++J]/$UN MOR4KGLBC153'&K:DE82Q7-<^9?O3\:HJ)#9FX81Z;YN<[9@,JJLKT#2V[MEE M:F/%JLK:1:J[EW.XYKAM(>:N[F-7,6S6*F]3JWY?N0R;K3II;]7$/)9#O4GG M1X]Z5UUC/7UW=K1H(],R=702IS4BMD5&PT"MD3\=;C,+'Q*/ W$I^3*5'>99 MA^JF2^:,3P<%%YX>/.DCYI^FN[^CZ"RD,5N?@6OYC\JNYS(?90I32%,N%Z+-SV-K"2+\E.?JYKB.H0*_9W ME1T6^_C&0I<_F9%YI[B^)G02#@QJZM>D1'&?@S$QQ,Q,A4!;39.H?4TM"S"L MM3YR\FILG<:S.4^]W$.%0,6U([39.SAU>JMG37=-(U> BYQ=I M6UN9L)[UG::Z;F:W,Y[/LLDK+QS8S=9+?V--/P#>+C4KTJ+L:S79/]J_&>?2F3*D M%\*U)))K#NV'F#EJK85V:L,-T*-'DU-]<73\C*W4.XQ,?.8FSVDUC5Y^97LR M2F3V:Q;,(H"YK,CU)TG":6VI81R!YX\IN+"(JM@7L7(?M:+&YWEU#=8SU)+B M;^\P-_G)3E0W=F]=5,J@?E)<94Y7OQ_129'H?J E\GS.Y' )+5E5]-K+*,W9 M3]%2S^<:)BXQF=JDXE^5KM="^!1U&:.NZ'52D/\ JXM33SB2;^:/(::"==$\ MB<'S;0RLO;1-7:6D"KJ+"T>S^;GVE-2RM5(M*_"TMY=-I3 J[?>75.]!K&UJ M]JI)MD^IE+S*G K^+Y1< M6%_)A5$.2S%HHVUK2?7^,E;KCJB8;<)/ZADXWF#R%]QMMUGG8F MZ9CX6HIN@24-.L4%AH]=FY<& 1*>;=<2VM2T,O,N.!%97GOX\UM/6 M7%W::K._NLEA3%5H\G94=ZC/OYG.;!.S0K,ISNLKW_ '-_)-4J1\*8 MRGT.-("X*/R)Y7?P]I8Q+N6Q75],M*"ER5E;S+;20W+.!7RL_:UTMJH;QV1VRKFQ8FQV7:ZI.LW%;'2^Z24* ML'E12]7FG$I"I]3YN<^J68?\:RF\U4FTM942H5_'IM%5W&>8HMW9%T"HM+)@ MF[/#)M<&_!=EM(-UO\AF032H[K+CH<+/GMPJ%19JQV#^FQ5U>+C)G9:_STZ% M=445>=QNGEWTJ-+3%=EYN-5;ZJ=2_'0[*>*424Q_E:?;:"W6_(O!/829T*/ MVE?R?1]-^S7V8MZM=.YS"1L:[35>@^ M*/-F,R8-OA;".\J"Q8(9]C2UF294,Y 86]\Z.4YN^=B6T#21LHU07LN-MGZJ M7!I=1J*7=Y;G:LKAGK1B!$T3G\DO)3$B4M^(S%57J6OUCN)?(,M*\X.'LY>U MVL16TM+7=#(PE1'A^Q^/<1^S1 M"-,U^&[';9-]Q),D^N.$XR/E9RG;ZZBQU"G9+FW\MFG8M)V+O:V@@:I[-76L M_A=Q:38S**S6QZ?,V1OQ'$D<=^"XRZI#JFD.!C;[S!X]G=MJ>=S5:Z1K\P]5 M1?V2MRL^PGW\NWV65P$>/GX<92YCYHU>VK(_R26XK#K M8/0Z;ENEVMEE*VMK8SUE&;@-:7H>6PC][;2 MHM-9,L4M/_(_E<]AKDNO$VVEHFUK?:!M/+;B_/\ 6="QVJN+2MM>99VIT.G= MAT=9 DK4@Y4^XF:NO8C.>U$)V0\MI,@W8\I# 1%/G#QB;7-3\ M]'W&E2[2%9*749*?(KH-M*D[ZKI\G:W:#74Q-!>:#FUI7QDH=>CJD(:4;I,R M&'7 NN!V+.'R;%=>T42TRE!L*SGM@Y$M(QKFYQSHTNBKJIB^_']S<1BOL="P MB9),R9C-DMU9I;0HR"A)GG#R^RKLW9\_1+US.@:S[Z6)L*\S3[#=_NLQC/QW M')U&_'CVM2UH?SI4.0IB0E@X_HDRD$I 3>3Y48FBY_R;<:NDUD-?4N9H;/8(RV8K:S)6.LN+Z?6PV4QJ;*HV<3YI"FTN.H-1M-*41H 8N;Y@\^_D& M7SE!G-YH9>KZ)38:HFM9J96U%G5V-Y;YBTW]%9V*6H][CLUH:@XLQYDR<(WV M'4(5'?9>RFY#36#7-U:)"DK;-082K\PN07U06BSS._T.9>J M,K-@:6EY_I9U'9W^WA9.PR> A36X9$6\O(^YJ29A.I:1\LPFC=)UMY#88FZ\ MX>"9FZF9S2V6IS]_592?J;RCM\C;Q+VAR=0]-89:C MNQWVS:)M]2Y$=+H8VY\X^6YR[FUFCS^^S<*HSLZQO9^DSJZ&52ZE&KQ>7HL! M.J[1Z,ZQHM4WO*ZPA.+<1".!(0ZX\A)N&V&:I_,/G.QTG*Z+GM=I-=!Z3IH. M;E:ENFLJ_,9*=.PFSW2*>VN'H3D16K:@9(B77DI));E-N?-ZJ;0Z%H]^ZK8\ M5Y9>=%J,39='M*JWQ-17X>FL(U9@^6,RY[$27 MFTLFXW\GR)"F:3S>Y);)O9_MNY>>KKAU<._S51:Z6&SSZ'B>8:JVZ7K6XE>P M_CJ&BL.F,ULYE\G949Z*\I2/1F24<+%Z7Y*X'F-U5C;-8GX7G^UU&E>;DT](I&7S*NGT\-*V"D3I2G%/)C M);_1(; V?DWE8^"JNC4V5W%YG;;K^=Y%&>*D55.K?N=Q$PL_9,M6+K3KV.I; M)UY2I7M3^0F.HVB-"D.&'1E>56(D\KZMTW,T^GL/]+^?'TS^/W]%;Y2?J<=8 M5%U<9'2T'YM?)?EY[9LYZ8B"\AE;_P D9QMQA#J?889*#Y3\NEE;,2&]C476 M?PS,@Z5QY M58!KE6YZOCZW3;VJPE7C+&PJZ2J>C6$M_<5]!<5U/%.Q2PS^]5M-I8DBQC&? MRP2<)#J2<]4$$'B^..^EN,D_B,Y,0GPF=U MY2\KI8M8^L];82KJZT>=IZ>LQ]V_=6-[E^EYGD=I5-UKT>,_&EIW&NA1DE(^ M$B;6MY9H;:<4D*GA^=7.V9&@>U-5:Y7,YCVJF:ZPBVAT]V3F>TMY^-F4?M3< MJ18Q'L\4-UJ8F&E*="U&%QV9LKV5>[Z+>2*N.NC>2Q M>SL^ZJ[2%93&WG8KC\:?GY+:W(2YD5HOA6XZAN5%6^&#ZSYBY#G];NFS6:BW>I(5! MD]/I4Z7HH&HS;*JR45M76$KEEI$;^148UN, M?T^XW8Q2 RN.\S>(;K08++9^ROI%YT*5?P*N&JC<--=/S-!FN"Y-:::=;>>6TRXAQ09M';-=9;#8(H,'1R^6\WW":;L\[>PIT=9&I M*F)225[7$N-H"DM%YH<>RF'=Z1?0NB5F(.67[9I)^"NJ^HT.?55S[I.SSMA8 MHAP[?-NU5:Z^T3:_W!]!M_%%6;[!.!8F(\@<'T'5WN.SS&H18T\;7RH=AQ];@+C4Y_+Z1O&W>>GLV[E+H\U)TAZ>B5.9K4:+&Q8]9-0B7V/.X.JM;!B/TY^E9S=U&K77J1*-%;5%'1R9TYU;!I:L+2 M]BM^UA#[S#;AOOH:CH6ZD,-6^5&!N&L^NKRW7)[FK<=FYJ)%Y9K'IEYBF&Z) MU_IM7';A*7-P3*=/7$N2W[I:')K3:HQ.*)("(U7G/P;2.RH>/E;'<6J- SGZ MJEQ>0LM+;:0Y-3M+IBWHXE8;_P E*Y7\^ME_+)5&<049!J;2F1&-X,-'\^^% M-R7&[V1>Y^%-V4C.Y6TF5_OBZK,QJ'GUVOI$!KY&I;62-?2*^/[?C7.]RC7\ M!I0Z;06=@/)3+]%V6VH:2ATT?-8[ 4?0(^PLZ6UA1];47&@W-&F?DJQ5>J7> M4:T8AQZ-*8-:Y:7D^UDDJ:6Z$(JO.?AES"3-K3W$Q+%A?0[YF#C;"T7DH>93 MSQ^[OM._4KGP:ZD@P>ITCZW$O.NI1*6@VR>CR&F@E63\H\?K]7T"JKZ721,E M@.;M=)=VUI4V%?"TM,6@V=%+FY.$_#2Y>4B"Q;[K,QIPSD)6DTM$VMEQT,-& M\TN.2*Y5@<3HT94-F9;7]9)YYHV[C*8ROH,CJ9O1--6E&6_68F-GMW4RE2?Z MWB1+-/P_(Q)0R%DZ[OV"Q.\A\_NV=6JP?@8ZQGWE9E+FUR6?C]"T%[D\*F_T M4&.]#@2=7J,\_ B-%[W%2%-^\D(<2LPHBS\_..IQNMTV5HNB;2WR-;O;";CZ M7+.G;MM\_P 9G]S:/V:Z9:Y*5AEZH[:9!S-A(>DV<"HCW,^#4KM%NP8"46 M,V!%0^ZAM*V4*<]K;CB2):@N( $7T.?R]S/R5GHF(KL['Z0M#E M'Y$UV(<#1S:.[QR)+*&Y##-G%GT0$+Q MA)_:X$JLKG(]]IXDB'#F*W*WD1I46Z9DLO?)TFZ4AY*R>:5,]4*2;3)MA_&_ M&_DC'/'N7QJ2YB925H)NKG?A[39P]!8Z2T???M;FSUD:_:TUC,ME2G$ROFEK M;D-+-M:3;_I 8FO\4.!U4J/(K\(45B BG_::=O1ZS^.49'LJ#-*O54 M5';S'L55%-EQ8[4F>B&29"W"=?)T/S3^+_ X,J-)ILLX4>FDYTHU-'V>PD9F MON\4O+IJ[;^,?R)S/(U,=&+JF94Y<8YTIJ&EN0XXE;I.!@F/"OQP8]Q)PUBX M@Z*9G$M2-YT*0RU6SL$[RZ2IEE[4K:;L3YZINI1,(ORF8L=GXW$K:2L@DDKQ M8X=-F'.EY&;(=?78/VK+FNV7X&CL+&ZT^C.XU=8F_37:F[K[[:6LN#,GM2)% M>_-4N,MHT-?&$HE\:Y.5!HHW[^<:M8175O$F65AC,]1U.7D54]NS: MM*ZYSE+BX+D61!=9DL.0$R4J)Y*G0'ZS'#>8Y"'>0Z3//(_D^=D9?33;"]T% MQ:Z*KF76KT=@Y=V]M:3;*RM;*]W%K*D3G753'G)9^YTTH;) 81WQIXNY5PZA M&07%B5KMA(K%P=!IH4VMEV=[BM-)FP+"-XM6$ MUD5AJ A$P_:T7QL_&$;;\4>!3:"/E?V.[M*"HMT/+JY?3.B6\?U@Q*J%&S-J MF9KI:IF:K8-1#;9IY)K@L)90I+)+4I2@G;O!^7/Y6LQ;V?EN9RDNM9H*6$6D MU#,BGM-K#UE=?O55I'N6;:O;7!V]DU&;:?0W 0^G\8F3:9-L.7,\-YAD*',9 MNCS:F*S([&QZ#3'*N+RQGEM[AN];M]/8VD^RDV-Q:69:6T( ]XG^/$>.Y6.Y%<.OMJ)>/B4Q;38Q:ILG_)^?YT(< M2&(F>+?CK?,2J"?1/W$J0F<[L9-G!L-AK+UJRE:&[/639.GB6 M6@FHNGYUTZ]+06E09JN\8.)UL"WKTY2;8EH*.\S5Y87VNV> MBO+:@T#..BSJJPT%YH+"[E1&8//Z>-%)<@SA1X*&V#;2MTEAV]QS+B&CWE=H M]K^VIV)1\VPBOD;.TI8U\59;V:R\6^(6:H3B\G.@28$.MJV M)]'K]IG[-=+5YNER#6?DV=)H8$^7GY>=SD&-+A..*C3/Q&G'D+>0EP@[V'X3 MC,K&[8Y:-UNF_P!?=C?ZWHAOU46OJK.OMIQCS&C7>/:)J6[J-= M,BP;.1J).U?7654R]?J:V,[K)TB>IAAAMDWWU^J?:?M(.;G_ (]8?FO2+GI% M(VQ&>>YKB.09:K;CN--9;!X^PN;ANL.RE3ILZ\G6]_?+==D/FE:6(\9@B/XC M6L,6WXM>/[SUM&8S#ZWSL8;;]]_.;HL_%3I%%C\M8JUMFMVI@) MBUTE$]PE,J039(#,6GC)Q>UGQ;5W+3H-G%_$:_<:/6['/SI5=$S^5RY45C+I M+^!(LLY*I,/4M2:]]3D.2J"VXZVMWU682JPXSSJRPS7.G*.1$R\2Z7I:QJJO M+ZGMZ31JT7GJ>M4*EULVMWFYC1\ZY-TE=N' M;3 -P=,W!Q$RPUE=)8=ZW\5^&WE&SGK'(SG:]FWK+ MQ+K>RV\>W]U1N .HUXL<"6 M4B+"S$EAZO141(KE9MME%L:>^H+>_KDWNHQ<.C166$NVGG9PVJW05>HJ):, MGG(ZDGZH-:#"%[[QUX;K;R]Z#T"A5,GO5#Z)UM;;'4P:O/,L,5)R-!1QROXU M3C+J.QG(3AVE>B'+:5#0Z3J5DI9A^Z+AO"Y]?(:JJR/IV&IE S:6$G9Z#5SI M5KD;#2Z"I_?+>;?V,V;9PY^]L9#GY#JG'2FD3A*;2TE 2)OB."7S31\=MHMO MI.:Z;/)R$O,:30W=RW$R19.KQQYZNMID]=]$AG6U9._(4K\E,QYV0ETG5>X@ MC['B_P (BKD.1>>U\4Y>HF[20F-97S#;FFL'L,_+L_B;M4M(4Z[S:D,FDD3" M"@D24$3COR!GK7C')G,Q2YVVST1K,Y;GEURJHCR+BVBL5N!TT7.UEO0?F?N3 M3ZVY\?+U[?SN.*DI-@O8XE2UFH,#$\8^+P+9=W#R\Z/9)TE9JJUY&NV*FLY9 M5>EE;%N-DH;E^N%DZ*=I9\B7-K:YN-7SUOK3(9<;]J$A^M)XS<4UN@U6FTV1 M?M[#9+?E:!B9J=?^R.VS^;I\>O35^>;OFZ*AUS67H(<)JX@1XUDPRR7QOH4I M:E!^Y7#N.Z'$YO 2V;"XHJZ^3T#/2G>@Z^;IWK]*WY3VH8V7\DNC1M$VA-PVF"T12O-IQ!J96E3*E-F$-K/'_AN;RN\ MY^U2)+.[K)L9K8U5QL=-9R5<_B5]M3U.9AS[?02;;-8NBK9DYBNAP'HD. EQ MXXZ6U&M0#I(\6.'/OTUH>>N9LVMM&= 5M(Z!OYD_1V3.EH-G6SMC9.ZAR5NR MJ]'EZZ5"3;N36HGXC;;*4,D;9ARXGQRP>4Y1K.47*$7U7T;4[O8[R9&1(RBK MW4=%T\[4W,NM:IK!$O/(A2I3;->B-*^6''B,DEPU(]YAS7GC?Q"97QRM<\[! M_;%/+KKZ/KM527E-.L-A:[-VSJ]-"OH=M66\K6:*8\-#S^:5M=/#5,KD,(6BNO8\?0,2]C7RFL[\KC=F M*/$6XDF%$S^CK6G+-%K6KJ.C='J9.563&@B.0,-+KM7 M&DX6DE0]79L/0*A<.&['FN,J;-HFT(#DIO&C@L#2*T51F5+MZJTC646.G9:V M?59RR5HT4BCSZ[72YBLMI*6(S/YKZ/E>)PG5^\/Y)\4."3"F-RL M+\T:="7"?A*T>K*"7O9T$?\ <(\5%XEJ'=MLZ:43<]DFYC1_"IMU*H\=38=Z M'XS\?B6^-O5TE_9VF#L/WF@D7V]WNA2=\F?:V;&BN(UWI9\2_OX4Z\EKCS)J M'WXY/FAM26T-H0'//\;.,V>BO=//R3TJRT,I^PG,.Z34_LD>TG6M!=V]Q39Q M-T5!G[G06>6KW;&5!C1WYYQB^=3A./?($LTO(^>Z]W6/Z'/-SY&WK,=4Z.1^ M?:19$J-SZYM-%B7H;\.;'=J++,WUR_,B3(9L2FI)H<)SW--&@*WN?$SQ_NY2 MI]]B%632(NE1^!8:G7.T4=[5KT+F@NH]*N_*I@7\I.JL$E8LM-S&42/1MU/Q M,_&$NC\7YA.YV?/OQ+*\R7E;*3*K+%^UFSIFTV\R?L)LF]@ZAU? M1ILC1.2>DL%HZN-,;9O56#++K"$MH0T1MF'5UOBSQW2XJXQ,>A_8_P!RQ;&. MJ;./8VTN91Q*?$[7 YV=%CS;-QF<_G:'HEFA!/DM+QR?5[WJ2VI 1^T\2?&V M''IK#44,S?0N;\B5DXRPIH.-CQCX\U.R%D_3:.VFXBZ:TE*_?]!Z!H/GT46V_ M?J^\OFKK33F-):5%P1/PGIZ9"X9D2630@B0 [=UQ+BU_L'=UFI;?08)F\;Q&@V-3 ALQX\B7 >F(*.Q^ONCL&T$.M/$[B M,/%Z^BK:V9G5WN$V&%3K;34:71V.SI,*@K#LKV;HKBUEW M$^%59B#"A.R5NK@06"C1S;9-2%!45IX8^.=]"75VF.MYU>W'M*EB OHG1BC5 M.N02R-#*2)/H%Q9SD^ R4^':9^@1 ML($':5T63^?:25MP^A:F'M-BT:9'O MC[7U$&HB96\AL515T.HLF>D=):T5-2UU1)SD'(T^K+7%I*S%(I;!^,5,Q+16 MF4A:OA^4R602K6^/_%^I7.:V6CSJ+Z;05^?A4DR!I=##K)%=EM+#V&89G0Z6 MZB55_%H]- ;F1DRVY"$NDKU(TJ4DPPC/B?P^*U%;8H=-'37DJ+!=9Z7TIF1! MS9L1(RL'%E(UJ9$;FIQJ]A!YQ"DTAI8;_P"C>J$F01V=X@<8MF\L[GUZJ@HZ MG6HVL:)F>B;N)&7#7C]_FX-!D["#JFG\+E4?ZCS):8M&N'&=(R9-!L&2$AG( M_C1X^3+=Z12T1PK'/6<9$R%E-UJZ5JJ5^P8F 69L*O/Z.&Q%H+"GQ%$\_3NM ME"E*AM2'&5K6M;@2:@\<^/9I&X9JLH\F)T3,NXK3U\[2:JUK%XQZ5I)O\1I* MRSNY<#*YIF7L+-;4*K;AL,G,62$I22"0&%H/%/A.:@WD"LQTI;>EJK6EOY%G MK=EZ12OXNYASM;IIL-[.SIFGO%Y/-55K>R8.8ISGZ&VE-0ZEJ(VVJ0Z:$ MDE"20'2N_%[B%^XIVPQ[Z5OQV:^Q.NU&MJ/WNC:SF4R;N7T!5=[#*_R-A0X> MI8F54OYJ^8<%M;S2W/S\=^:[+HMOU'>G.MHSN(R66?S4R\MZK%MP<1< M;G0QK:_J(%K"IM$Y'E;-;S!V3#Z:UZ(A^.;;GJH@P62\8/&REK+2NS> MQQ]I2V3CVZU>@D7>-VN6HL7+2W.GZ6?*.MM7U-V#G- MKN.@:.QPE!4UT&R:;UD2RJ7J2MH=/53:?8PYEJF1IM9<7+M?/3:IJI$M:23[ M[&.;+K$@,#6Y[RPL=[T;69T^A%2479=/(_:=)TM,>KZ+B:#M?/;:ARO/,M<$ MQ P[+&"S^@A+F/?BQ;9FQ;;7(?9>)<$.Y'Y-Y5OU4G0:ZUZ#<37KO/G9\_R' M>IN8L)F-7_J9,M*7.Z2,_2U55?U^DN3F M4JM39XZPOCM]Q<]!LM9FV>QVJH2$7.YY#89^QSCL9_"16M6WFJS3G)EQ'LW( MLWY*DR)43?E!7,DR& MCG_JS[F5AD*;F'E:?4N:74>XZ%DN7UEA2O*R-WUV-T&WI*V'L])8[2)TFZL+ MKTUO\NR\R#%K6DLZA^M2U[&YT)Q)23#/]3PGD[+UO5)F0CZRW:O+&M5D[F!V MZ9D\K7\^6CG[,S*T_.85A1/-]!@RZRZD_N";*A5):D^W]Y23J8T8,/R'D'EG M4V'-K_HN[TTVSS%IAJR[KE=-G66>LV5-.5. M-V$E:'_E;>=>"*ZKAOE;&V/<)O+K6ZQT'8[C4:Q-DWTM,FFUN5N'>7H8SV1Q MR95<6 Z$BM\]939&FB4^FLTQ'.=3-V>EL=#FK.!86=4WLL6C".TM9 )-7:NG)BRG$%7.O?F*#/\ ,.-> M16=YWY(2'OWZCZCN\[@FL=::+K!;.]M=;C\.S5W]BUK"9?7FZ;0:9I]=-%+*2U:(>DSY,*RTO,[V4TZY(4ZTPJ.1DW[DMMA4&%\5O)O M"8YU?/\ 27.$Z FAH\;&>M>H6&DSC\&AX=T/)'?7%8X]:P[F4YTJ122Z^1*: M>L(,-IHD$RAI^.X%^YOGGD?!\>K?/6E[M[+9O=+IKMNIL=]%@;Y_ED:XR[^H MP]1T:)H](]2W%Y"@VAPI3U[(?93+2T4Z$DV_PPU^L?#OO5]?,=)>MWHG5HC% M1,R>CT/2KC1%EI>=YCY04N CZ%E!'6:>VQ%WO\DQ+F_B.E/E-S9OH\:WE/A- ML]P_ROE4J2T&TV[J8-7HW<]0Z3HZ7WHUU/UW*5Q6]-^%H-:QJ(C%!3Z1Z$5E M:6J8GYQ$DF5&PS$"#=6R?DIRC#U]I9ZWLFIA7-#2)T]1D^D[FQUC-L_$\_\ )'G!L'LL1Y,72/%&QS5KI/FS MN?RT?L]?)W3^;K)U@^>&/4S]6S565/;B6$KL2H4I MM]-6F5'JU-+59FCYZQ@+FJ>,^7=CLM%^_;[>5N-M]KG7WXD+H_[>R7.2ZKE[ MN+2YZ?6Z2UO:30YGE$*93VS\-FF592G'5_D63CK4UD(OH^$>:\7)YVLSW3M] M+4Y1XZ5M"1U)VPUDK=LY_H-39V%#>VU]FV*K.5M@YGY,R$W*1"F*0I_\*6XB M0Q*"9Z?Q\\A[B.U(N]5M-DN3NU:K2TJ>M6-3 FQ\7Y(\:V_.4Y.N:DU--E7F M^:4.C^1J*4-EUYYIB2:O2.;(2GN7-?*&TZ/,TO*K>Q:I%[O&VM;4P]PG,T\Z MLK,M20;)O8M0)M)=KHT6T249DT_9I3\IFNHL4N)_&#K>2.8\CW^KTEA@+?3S.?MLKMYM3E\4U*R_1:_1(W.%@QWW;O]RU-C3S6[GXGCA,QDI^6.3! MM30KKBL:?07^JQH+3XX;#^'DZZ7B(\;9?#75$C2.4Q/2# MJVT)KYI.JQ<2Y MJ'I5-TN#'T."T2+JSG9+(Q;JZS\J54+.G8?B05-%6+-EQNQ#:.1F^NQ/%>)S M?)T4^LZ7B\ES'!H5&TA4'[PFBJ,*G7VV2T%9;9^033<%=C&B$T\:LI:!Z?TJPM\NQ7O7?>&[*RT^?6[:PM3 M8Q\[H\@1OS_W*:3M4O,E7Z3L; MVNVQ4T#!CQK:ME_NBUY:X3]5!Z MLVY$0T7CY78:?S^"NPA3= W>R^EULFS3:.H?BQ)L]NUJ]Y)+Y:_863&?VU<<%,MZV=A' M[41YRW&5O+#$=JX'Y"]4O^JYR3.OIF(UDRQ4E]?5)-;C;S".%B'<:N_P _A4VG1;Z! M!K]S^9#BV^DZ=U[1V4G;KO;XY.@?UV5OFR4R%- M.J. EI"$+85%3^.85;JN0>7T7;9B#C]3K).$HNI5]Y$MYO7KF7;.8*3N<'9Z MZATI3]!7N6R9.59O&:PIT70&W\_X[::U+;$A09"EP/=^K^)O9:K0VMYI-GL+ M-_,RR4JRP7,[>KR^4V*W+^L1,R>KZE&S,C2R9+T4UMR+1D_::&F_4. MIGN4^8C72>>6\[9;&LYS!TD>PB9A[H4726F2R[?1=!;WF=ZCPZA:<4\6LO75Y1HLHD1LW&W/)+O\ .@K8;J)C'XAN,OM& M3;03*@X#Y'3>S%J]3::R%7KMZ>NV.JA]DFH5KLY7;SI>K7'QE56*9M)WN]VUW M^\N7//+S992MZ38R^?U,6^8ZK9=;RE;F5H9J[FLSTS245=5OOLJ>4S5-/1S9 M-+GR!U-IRGRGO^A[$JK5:^HS=SJSZ M_)Y.MNF["U83&?GJ<7[9$I4Q!00G?>^6=XT5EI;#E.SU-/#@ M'TJX2R[S.]OI=E=;:.G61.G5J-+ENWJ=AL:^!9VFO7@5;3H*7;.= MJXO+-#=E?/U:Y,Z-;0))079,ER"RAX(9<>/GF-H>1W&.T]UO-<6BJ]K3-9RP M[##HIE/I;C.X*#5:G17K-WIEZ_FWY]9H?DHY4Z9[CLFW"@,)4AFO#>3NU%V7 MHW.(:./VEMSC:M;:922SFVJ*EU6*M9>@YKH],R]$.;'>F4>=NCV% VM/O.'E5MZFCL.@3GM/HF69"IU97=(57U<2Q=R_?N:P%H+TK(U MI3)SVIS5I91'R6T_(DV)(:<<]4NA-)O#O*/,Q&<[D=3N+7.0([D/"^[M,^)9 M9#7RN?<;C5>TV-C:&_-VG.,UM:75J>S;AS&'&YJ$LP'&%LE"#NM\E\F]%NN= MS-ZU4V>@Z7HL:QO:QUC.K2PD]=-VO2 MJC#TSGD_,J<5+OZNNT=_H=75UW2:>/'M(O[A(BOO_(EV6<%3KP8O$Y7R^WZ> M>7^@5O9"A2LKO:/E_&\K3=#V=O M\DR1T+G=1I,KHW7:*0Y.5)C3F25!<]R2AAL9S'F/D7F5=#=M]]:RK37?J-=,V%/G>IR.@=)E92TJ:2:F8S0T-?BK>D;=BPT)CK1$2AQMQYM;C@1[B? M*_(*+O,M<=#N^@4_/:*/I)JUR\]S.K:L=)T.I?*/TBZJ7>BW%QH%YWR%]7VKVS+ M,ZB.RY0==N:;.N7U?POFT+G3A5,)FLK?1GM=1;R+![\1DK!+KBY;;D.2<0@D M3/#O)I%O*T3G0]P_8NW<"Y;JY'6;9_+&J3Y#ZJ9=P59EQ:J7]E3X\6<6$S - MK\1$AI!I;_-:3)(*YS/C-Y,U,&WB1]3M\S.DK9TTRPHNSV42#H-K8UOB]6RY M?X4>4M+,.HJ,;M(91'6$5_ND(6TRKY65M!E[;BWFI&V;J:'I>N/)5U=O*W#* M/?E._;ZD[[KG\>A[Z;>71V&EO;;.VV:3$LG:ZVGQ5QO5:H^AT-;87_ %.VT#:SR:+N^"P8N)70\MO83E MO&?F/V7QXEO\GWD^IUP(79<%\IJO0=DE9C1LN4^ZZ?=[GGT2%HHE''P,15S= MR9C,N#\+K-W<;1ZUB63=HLCF5QPEPO1#)-K=# =1\=/)VXR6CPL&^V^XR=S7 MV%=2U]CVZ?#LH.BN<+QE#^CVEU;K>EZW"Q=73;!M5"ZJ2RE5DVIF*3*F500V ML\AZ[LG0.6P(/)ZN^SVCD;J1#N6F]9*QV@BY>J7J*MFYKY]'J,I(E1;.SC5T MQ+";>$Y^W/FZI$AQHX$@*:P'*/(W(<3[K!G)M++M70?]+[]N\5TR2MFYT+'% M>/8CHC]%/8LJQ>7M8VBR-RXREA5.Q--<;V2HJ5&]&",8?BOE8S40)W1.C;R' M,H+3-PX:*SJUPXTU@Y79>Q3]R_;0&;"\_D.DA<2T>?BQ'9\FVF,S(#9,27'X MY2G D^3Q7;>K^*T:=T1[1W'1--U#E^_8H8^ANL'+1BN8=,YZ/7E1*SAG+Z+N:S1-5EQ7186<[#;9^B9 M;C< 9AYE3-;3G$KF)/\ K[&;F/OI;)QV.2B=-<-UZ,X%P\&Y_P"3%%U/HMUV M+86]]F[:NU+,"*JYA3,;-E6>ICS\6[FJ#]XGS,^[F,>EROG):@TC#\A:E+38 MJ^.6V&JM5X^^;%%RO"X_*Z':8RNR^>Q.[MZ\@=1 M?KJ:FOK7J,&WT>NZ!EWR]N]H]5R^(W70:5#;[%9(:<0W'BG(3-CAF\CQORRH M>CGQVUU?X5]K-.VUG6^H3*FO M;D56&UUM84&CCQ;=EI$R!(LOF6^32D?"%5_Z ^5YWMEJ:.WN*33W>::K:&XU M/45:MS%T5%+\H'<=D](ZJG9Z;ES5=,,3G#7%D?+)E&T;DP)77\O\KG M.CT[4/:R++XZEV.'?\@>(^0O4;KLV;J["_7D-UF]G4U4Q/4I=)BY&&N.)O9FK MYK_ XCC;M9M'.R&5N_H$MI,ZE2V%3%M+.O()=W#AO3-'ON>VF#*S3C^?1>*F:[ M#DN7N4G:Y5C.T\;26:ZN=>::3J=%,SSL2L5'?OYKVAUK$:P5;?F$EF-9RHWX MY-.(3%^0X48-E0 &N'9?)O%\1UV&R>GJ;R>YM+"AA.6-,]GWV M\\SIM=48>GL+.IDW<712(+N@NFB==BPWFVF$.J]QK0EI81ZG\J&[[^*)JN-] M-DR-OGW^A9F,=AS!ARQX_&1G%O\ 3U+D=":8@P&OY;7I.KD+:N#Z%IF]#5WFJT=%118:*S MF=BMR/(D-S4)>B*-GT?5\81V/]@6.C5R]!?8/31LU;= 8S^0L:VRRLN=:8>7 M0\HLXFYGT$G00[Z/ZS>JQFWH;$9]R.TRLW%)7[$.!.:SS+I;RPBY^FY)T^?J M]!)9/!9HWN>Q)>ZJ/EZ8B?>5L^9N6*>FBU[?)+EPV;21"E.H_%^-M2I!I;"8 M[FBV=.J MCW,HJMEC/8"9/FQ9K7YS++?P_CDZHE)#EG>>W*8M\_3P\MT>[@0X%Q9S-)29 MZ-94+-;&F[>+F[5N7&LG#=I=JQ@I4J#,]$QT1)4-U]3:'EFT%E5?DW02^9[_ M *-:XO6Y=SG=E2U=SD[^=B(UR_(U-!CM1E3B6C.ND9/VW%-O*TS2Y8H<9D+< M8-)N(22PUK+SZM[#6YFVIN6SD<4E4U<]K]%;S*5C4YNR;M?(*#L):8,;4/*F MUN3;\>K+XV6(4AVS2]\K;K/L:9DA>O*_+G/]Y2ZJ,]HZ6W1E9 M3M=:V_2LSRYE#9.ZS+V6UKU-8JLIV4>8D-.36_QD?U>JC]" =[ MEWF1JM*X]4:KEEQ/W%E,OKFGPV'_ (LU(J.>TFDUM5*O+;3Z3H[5!=S*^!11 M?E0R<%]Z7,2AJ,;?O6T"X\\:-_1V&4Q7/M!=6%-K:RJMK*3:Y!VG3D9\?J++ M^RJ7ZK4RFK1RNMN7R4KK%/1Y:X[[:C-MPUMMA*8?FMF'(5$]_I[T&T_E4J#G ML/85D?(186_V36OQ.!TU'31+':E-SZ<_J=S'0M^W.+&=8C2ELO/$TV;X2W2> M4E;6\JS6]HL#L+S3;-W>5E%SY*LO'NHEYS6NUT[:L7-C+TT/-%"SYXJ-E9[^EU?',OM(D. MQ=T,BQJ9&9<[!%M9]Q60+>CGH=?:4MR51O*7$>^*4U'<8<4@B=]$!&_*?R;B>. MD7"*1$KK*=H;>QN;Z'/;N75PN78F-'L>B7=8BEB3'7-"PQ/AQ:QI\FXS\V8A M+BR21@);A_(F@W72[+G,'*:NO;8BV4]6;=R^LD66:$2'T?MS4TDM.RD)63A!PY7S'N[33VV.MN3Z-6 MZ(8JYD"\ZWRKEFQ4JQK]3:-5USDIO58 MBDPY'L7)=:<3_0A'O,/[&\Z,=%QC>TL\3N[//,PBKG]-25N:BP;+HB.:(ZVO MG]706&V>OXUH_B5_,U*D?_Q7Y)''.;[R]3"V2\D*M6(9TJ<%LSU,GJ%AQF)S M;YLF6BD="KI]A%?K4W)Z3^&-UA0JQZ=^:JR)DHB/3]7_ $8,*PRWEA<:^K[[ MO(V6_8N:%$JT]!@7\R M/^'I':V9 HMCS:?1/R42/Q_W&1",E_!+;> 8]?FK14^QNJWU%SFL]K,Y(EL63L6KF9&XTZ$3'7U)84U!G. MM*<1'(W L'7^5^4S&%YYOJ_';#95G0L3I^B1XV5EX>:_19+$Y^'I]=/M9[^Q MC44N14UDLT(9KYLK\/T:95PZRXL-#5EG]+:QVD-V4*&Y-9=)UA*TDKT"B;7SC^*RQ!4_ M'MU*A:&@F;ZQJ)4C%-:=[E4W!Z/=93H%&M.W+.IC6,+)6#XS)=@A.HB3&V79+K3J#)"4DI0=MGSHQT+&'M;7%[FRSD M.'(KYFGI*W-18$WH,;FC_72Y_69^PVK^@;M96&9)YN4Z1U)2EICJF$LS,@MD MO)&J/$.Z0\'LTZE/4I'&(_-S=RAZ&5T-J>Y%;K6[E.D5C45CL)LYQS5V2641 M2,C_ ,\O@,.CB?*G';>AZ3L(^6V=-C.49)6EV&BN8]"28TV'GCTU]EH=56WU MC;3;K.P&W$27$-?@./MFF/(?29+,,1+\LZZEG1Z[5>6 M*,%F=QI(^4Q.DMUT>ZL_W:)?W,A251ZPIDZ&W%D+>92E+/SA!R\\\A'JG+ZY MY'UJDHTYB+JVK"4CGLM4FOO.6ZKKF/C,PJS>S9A6&IR^(M$(;6A"8.,@IDAI49HC>,B 2"%YT82]M;*GR?.N MIZB6>M1C,D_$IJBKJMM;IUEAB)ZJR[T%W4U%;&K=!6NFLIS\=YR$7Y#3:R2X MA 9_$^6]3J,=UOI=EA]'28+GS'/)F;?-ZEFZ39-;_GN.V,:L331K9<:HOHEQ MKV:PT2)*(BEFAW\@FO>M 2F=UK'5(60IKA>BY3DM/?:.-=LPXL"GM*NUU=5GJ2X7%LGI3,G5Q\F[;1$ MI3_53/L/J4V;[:#"F\=YS4^PS7+]-3X36WQ]/IOASF?JZVGJ;2ZT[6IS^,F/ M,O:O6TI9FACZ&PEM_!;L1K$HT_7(D2517*M7OD-LR'%MI4H+G[]U9 MKC'*M+NDE7/7#'[919.%;*F)K;'9ZJUAYS*Q+(JUI^S.H*ZLV79ZHS;C[,!I MYU*3]A@()G_)>KN^-CZ7<,XBKQ.7770IC_ $6 SH2UM"W-V-CG M:^L@Y^1C;=:GY[T=2F(A>B5.N(;4$/M/-;(5:GE.H MWT"\R>=T6(@LEMS.!9YVVU[+3LN8;%7(5#EG'DNH;95("5XWRNQFOV=%SDLQ ML*/=W=Q8TQYRU:SZWH*\X_TBJVEDY-K+Z? G4>.TW+Y]7,EQ7'VCERH!-^], MQM0" =/\O+2F:E4W.^;W5CI+;=HP>!O-,YFT9'42L_V[%<1Z?9,PF-K57S+. M(T.P03+,XZL[539J8<^%*G ')T[RRU?.NK7V):Y#:Z;-Y>?7HG7%+=9LK>ZK M'N,[WJUS,J8%SH*2+7/4)XU+"D2W2.4EWT9]5J28"P>4^5N"[#T*WP63H=P3 M4"+?/U^PL,\]&RER_D["JJM-7L3R<<<@3:^QN&VV42D-?F?!(4UZI:]5!$\M MYJX;1G3(F8;H68>T^:SZIRWZ;7Y? WL]5>]GM/FO]0.89W1$ZQ7 MZ*3?UVKHODRX[K;3JDH+Y D,/S&E7^0SFFR?-=);P;31%ZWK'#\R_K959J.>8O/%H%5\&HL;O>SN>PY_V("B^M^@::8JRL MK*709Z8M3,J:N4Y!2AUDGS-1)#KT_G/DW:&MNK3![YZMFP*J%%TL"!E8=5H- M[;A7G,KW',Q\W.OJG19K2SLO=3)\^MT,W-1\S$F5SCQV)S?@3&-"W/C M]5$D*NE^>V5H/W6=I\)?,T"NB1LSF+2@T&&O7+;'2;^=:6S4ML,K*\[L=2U\RTUO*^JY.$P7X M45<]K#6CUGIINBZU>9_)RLC8+QE#30\"]J M#ER[G3T<>V;0 MLRL'-LZ#9Q-?J,'7T4R+!V4AV4S=Z?*/,QY[!*@&V^RLWO7YD,A)[#RIJ;SC MESUWE6MXL5%C0_P"H#ED4G+H^*Z3&TDFW_BNM6=#$LJSGNT.XU-"G-:6 MRH[.TAO)3:8Z8ARPA+DUR$.1U_,:'5FT'0Z?YC1,>_=U>9YWJ;Z?#W,3 YJS MDGG6*'<:BFWN'RO0LO1H/3QKFNMZ:#K7#A2;2/!K94J(Z7S_ !)0IX,!/\ZJ MRGD[Q^WY7JHE1BX>9K_A5H,"W?RM[(T7:*#<9 X3^L:@R5Y1WC4PV7X+\Q-@ M2_>T1M^BR#*UGG!C)TN(MC([:XH+&1G+)W15]705D+)9+7S.:TU#9:.+:;%5 MM92SN.F0OF171G74,(?5\/JP7S!'G?L R=UCKRZP?,.FWF@_CEQJ\746-/4T ML+4Y6OQ^BV"-+,2*!YG/JV5OELQ"DO5EM?5^@EUIZ36,-_(Q&>0U'0ZMQ9+ M2EMP('HO+3;4W%N$]>?YA^VM=#N]',Z)4+M*:\D8[#XC ]*Z-H'Z8V]+0Q[J M\MZ/GBD05)>6VRJ1[W65J2EA83S6>7F0RNRM,H-V>X3 MD%I#;B/R%O)0VZ%S/^2M,_EN7:#-\_Z)IK3JU;=7=-BVX%#FM354F4CL2-=. MOFMKH,W50W*(Y33),)E..RWWF_@);1J>0$"_WTLQ)DUD*GYCTFXF:^>]'YDS M'7A(J.B5D.TOJ.RT%;(L-I%8S]976F?63B+=4&4N/(8=;:7[G$-!B$>;N?LZ M>FO*O":^O:>DTUQ945ZQ0+TD[!ZS"T.BQ%U0LT^GF4S%EJ]/O\U3I9L9D5,& M18.G)^-#1.&%C8CR=K]YJW,=3\SWR+?.6<:CZHQ;AM(#: !7.LY%S#=7U/J-C MA^B-S89K)1Q):?F9]CAFHPB)^ M,GCV;:F3XWSWXE:'^4J;_C=>23N20;9.>A-?_P!O)HS1^%_^Q]A^WX?3] &( MT/B=X_Z5R&<_FN=9BL;-6[L*V# BQ8%_>_QW8YQE-RREE2UUL1K=V,IJ,PJ. MTF<\IWT/WO)<"06WCAP:]L5VMOR3"3ISDAB2XZ]GX/L<>C5U!51O?&0VF,IN M-!RM8EM!H]B%UT9Q)$XPVI(9&[X-QG1U1TMWS+&V-8<:!#3%?I(A$U%K+*[M MX+$=UM"'XS<>PTMBX1-J3Z_GR$GZI><2H,OFN2\RQNAL]7D\+F,WH;B&BNGV ME+4Q*YYR"@HA*BLHBMML0V9'[?'-XF4-_D*CM*<]YMH-(5'RGQ%X[RB3II\& MJ7JK+42T/S)^LKLLZY$BM4VASR*^#%H,YGZ]++E)K+*-(>=9=ERV9CB'GG$> MU*0GZ_'[B*U9M1\LQ"4Y#)1L)FF6Z&"U%I\=!JYE+79N+$;;1%*IJJFQDQXC M2D**(U)>2S["=<]P2.RY;SJWH]!FK+&9^51:I^HE:&L77,ICVLS/P:2LH9TG MXTH7^?1P+X]R[G2X[N'PF:S#\ M1NX9C2:JM9CRF&+XZ']VC-RO14A,68WEZULVO=\:&:^.V@DMLMI2!CC_ "V+ M.N[-C!9=$_26\6_O97[3%4Y9W,+11=?%L97O0HER6=7";LB,B+_IZ?G/_--2 MC#\Y_CG*LK2Z;.9[GV3JJ#9ID-:JEC4L+]KO8DF,["76V$%QIR.]4(AR'&6H M?M**RTXM#;:4J41A76:\2O'[,&U^-S?/628&PM-O0HNZ^'9EFKBWG9^VE-TA MNQDK:A)O% M87:S8D^+"M;66^U';]C#:Y;_M01/NDL,M X1Q MFKNY.DKN98N'>R_V W[-BA@HE>_+V%':T3C2B:](ST"SS%;();9(6X]7QEK- M2F&C2'=T7&N4ZW*LX?2\^REUD8UM.O8^>GT\1ZKCW%I*LYEI8L1C026I-H_= M3?RE)]/R$3'T.>Y#KB5!'/\ =LX'^182T\DPJ)-I!_;9;S5%$9<_!-RBD+C1 MC:2C\!#TO,5TASX/B-R5!8?49NM(6027-\>Y=C[&?;9;"YS/V5GG.YQR6N>[1K?<0I9U;\Q9NN,_[#BR(U$?H7H&"S/+^=XS]I_BF M+SF>.AC6\.F.JJXL-59%OSICNV(2FFTJ8:M3ST'YR3Z$Y^(UZ^OL3Z!BRXIR M)-4NC_TVQ9TSCKSSE4O/URZ]QV1CW^?OKJ3]8"S9_V#] M$<+QGX 5 [ERY%ADT;RDN.PDT<9*G'RLIEPJ4J61%-.:]9V,EYU_Y/F>7)>] MZE?*Y[@Y6_&W@;,FPF1^1X.+)LVTLR78>?@PS0RFWH= 3,%,5MI%6R>@RU=8 M&B*3*53X3,@R-Y!+ =K_ '>N&_G'9?Z483\T\XC)&]_':_T_CS<1NO16_%\/ MP^Q-8TF)\GM^7\1),>[X2) "27?*^<://764O,7GK'/:*[=TUU5/US/XT_2/ MS6K)S0.?&2'&[O\ <&$/IEH4E]#J26E9*(C ?V%RSFU=16V8K\-EH.=O:RLI M;BCB4L&-56532U4>CJ:V7!991'=A5U/$;C,MFGVMLH))$1$ Z$CC')Y?X7Y/ M/,D[^W2H4V":J6'ZQ9-?H;/5Q'&3)LC1\>BNYLLT_P"RMV6][B,G5DH.E1<& MXQFJ^54T?,<7 K)T#054V"BB@NQI=3JHU1"T-3):D-/)?J;2!GX$9R*KU8*- M#892@FVD)(.I!\>.'USF:>B??74,/OPY4RDO/2/E=L9!6 M;2)+:Y1O*9DH2ZV:7$I402&/R3F46MQU0SALVFMY[%B0XSJU.QEFNFUE]'1,GQC]6I,A/O6DU?J P[/CUPYC.R5GX$V'8Q8.E_F41NR1+:?.Q6SK"_<26^;BSF$3IF:R]0'+:\"XO M>6>GNK;FF1FVVR;:1I;%VI8*79K9EUM@W+4\W[%Q;']PIH4A4I@VY*WX<=Q2 MS6RTI 9Y7*>:JI*G-*PN7//T6>NLE34_[-"_;ZW-:2 BKT%)$C?%\;-==U[9 M-2FR+T?07]?K^H#^YWE?-\EI-#L,SB,U1:C5)-&@O*RJBQ;"S0MXI4AMYYML MC0W-F$4B2E'L*3)+YG?>Y_4 @COBWXZ/5O[.[Q?G;E85T[H4P59JO..W:O0' M*EQYI'Q?Y,E9VPITY2/9VSMK=S M,C4Y-F;>'*_F!S8UD>@S>ABJ;D/[ZW?)UIIJ2U)G.N(=3\CA+"41?&C@D-4E MUKE6..5,@LUTJ<[5-.SWHK,O/V)E^:LSD,NR+;*5LYYQM2%OSX3,EPU/H)P! MWS\>N&JFG8JY/A#F*S:\@;IYVN,CSBX:ZY=8;1L_":%5;BHGR>WY?Q%&Q[_A M,T )+=1+ M0I,AMUI*TK)22,@[=!SK!96KL*/-X[-4E+:PH-;9U%;3P8M985];2Q@R2ED\M"G9+D:151'(Y/&XF,N''4T2#89- 2"1Q3D"3*F3046LRE_-KF4>GHW$E.M%_2M1&&0D\JYK,G-6 M38,7$[0,S'Z>$Y(;O+.WSM_86J7%M&HITVZR59*=<_VEOP&%G^K:?0, M17<+X[4TJ,Y7GQH2D@Y:_B?(ZJ^GZ>MYUDH5_97,/0R[2/31&Y)WD"3)FQ[1@R1[(<]SJC68=F!Q_EM76:.EK\!E(M+KZ.JS.HIVJ:&55?4-'6/ M4E356E:;9PI<2!3OJBH2M!^DFM65M*4M3[[BEK-2C,P$:HO'7A69C3(=#RC# M5D>QKYM3/;CT,+UF5=C3O9V76R7%MK<>@N9Z0J 32C-M$'T821-)2@@RF2X] MC,C*ZA.8BJMIG8-!^^[=ZVC51E81XV6I\/39U+%;6UT=6?H,?0Q:^,VZAU]3 M2%*>===<6M0=B)QKE,"UCW<+GN2BV\27"GQ;%BDA-RH\ZNC4T.%,8=2T1M28 M\7/04$M/HKTB->IG["] Q#/CWQ"-;P[^+RS%1+JNH5YBOLXE'#BS(-$Y2R4PEU/HM+;ZR(R]0$2O.19F]PV;L:'2: M%>MNZQZM83'G:EQQAUS2+-HFW&KUQV,A9RVU(?-9&?N]349A7>F\4/'[3U]O M7.\QRM.F^CY2NMI&>IJRIDRZ7'WF6O(%#_E0UQX]1.5C*Z+-;:;;7)A16FE* M+XF5-A)LYPGGF3W-'NZ"I;K)64Y[9:UKG601I=+/J[2\NBI(7YUA9 M4UW6:6OGN.FT?QRV]%20YZW$$A3\V(R\Z:W&D*2'?M.4\WNM'-UUOBAJ^7XJLT$>)GX<"ZAYV MK3.K4Y15*O-O5YN1G6(LJF7FJTVG$H]YE71DK-2&&DI#NX3C&$P7.*OET*L1 M/W$;!N"U+Y9B'FZVQ8M8:3H8*/BF1X<*N0:C;;0;T9<&LC-.QW/35.@L-57<\RD/0VE\QI MYMLS41DRUZ".]82D6[2_8:8DUA\>^37V+L\ M+'R-/FZFPAS(K$C.5%)&FU#DW(1<"[.JT6%995:998R"S6>C\9]E<%I+"VUM M?T ,9CO&?DN1Y5&XZ[GV=1D6=!;:Q]&CCURI4K4W=_.TT^_05+ IH%3/.VL7 M5-' 8B)9;5[$D1&KW!W)_C-X^VDL9!$M*B8>GR%M>Q3SAJ#,67&^4W$.3 M.>9&?"EI?1) MC2J2"\TZ4C,TV,>4I*VC]'%97.P(!*+T4F-#901D3:/0/S5\9Y12P8];6<]R MD2%&.B4VRFGB.>]S-6UU?T4B2X\AQV9*K;S26$Q#KJEN_DS7G#4:W%F8=E/) M>9IH*7+'A\VYGL[EYF)HJA^M8D0JK(6!TRIV;AM/I<^&GE'G8'O8+^A7X;7J M7]"?0,'/X%QJPT+.O=YOD$ZV)9'>0=(FBKEVD/0IO9VHC:)M;\=V.]>0-)9R M9L>2\VXXR_)>-)D3SI+#@S7 ^8YWDD3B2ZZ9G+#3<\REW,R,.%7YM M^PJ(KZZB#63X%K51(I*1[?QZBUJX\J&A1*3$E,H>:]CA>X!D&>5\W8H:[+HQ M&:/-U$W0V%71/5,614U\O61-#7Z1R) D-NQF$7-=K+..^A*2;7'G/->WV+-( M"/T7 .*9BO=JZ'E^,JX,AMQN2Q&I(A?E)=EYZ>Z+YFTL+N@YABZBWM9SUE/L8-%"8E2)YMO] MOVENREM'M;0W924I21/+]0QR_&_@SB;=)\FQ"2O(%;6V/QTD9DU1*A54Y7)A MJ:2A56]&?H8+I/1?A>4]"CN*4;C+:DAWK?@/%;ZCK)5_.<,FB0E3TU]TR-QYQ2@Y$\2Y" MF-90RYKC/Q;C)0\':1CH*Y3,[&5\&NK8.9DMJ8-#E/$@4\1IMDR]B$1FB+_F MT>@8ECQUX7%QS$Z/FWT4D4I%8FRDS9TQU+_M^:3+=LK.3+)]Y3 MCZ)DEV0E9/.+6H+@BQF(<:/#BMI9C1&&HT=E'K[6F&&TM,MI]3,_:VVDB+U_ MY" _P"EMEF*76="[MQ_DK-YKLW-UM/25_1=;&H+*U5GJ_191^REPHSQJ91^ MT%#QMSM^5Z#QW W>:M[*CIMYFN=[# M)W/.+39[1;M]5W.YI7X,F%9FB=&ENMG';=CD;P3[7^:F7Y_6%>[?C'D#E<_5 MUN?M=]?W6,S,.GYI%TUM)K*YO13%;@TZ2>PQ'3-FQLL6BD5T)YM4I#3BOB : MYQ/-7N2/(JZR' AP9#BT/N+9;,,6QW+IG': M>IRO?\S&Z+UC4]!O,AR6N\?Z@BL>R9FGSC&I>VKF1V.HCUG,WJ*M*2U=-6.@ M=KV7XR%L2E?F1HX##SO/'F)1* \WSSMVZO+K$]+W4['Y7"P/Y3D*_C6QAX+J M=1LX.BTF?B4>FQFKF?B/03D..3'6S*$1,2%^@3*+Y=0*O*R+D\7U3KLAG6]ZB3Y/.N=56=KAPEIM7==-BQ+UU&PZCA&Y&8\>\DVU&W/@S7V20Z12FE$D_4C]0%#:7PHN^EU72Y_8^XV>[Z5 MO\7G>;56OKL%29#.<^P5%NJKH4RERN&@VU@;L[5:*H8 3'D!L^HZ:;TFGK8O4J'3:=?:="J&O$7;QI&:Z&7D+H;GR&S_0-5O%]+U>0BW.'DQMGCJS W?/ M:[D4/14\3,\Z9SE#7+AQ:^W9G-V<,ILB9*>?DD\&3Y]XG5/5=IO$1H#[46F:AWE#=ALR^AX^+76_(9/'* M"YQ'CYSC Z=-5*LZ":YK>AW],^[:;[:_A9J/%-<9VCJG/DD/+@J>=0ID+FZQ MXBO=#V.\Z#1=+?R.KU.F\8]?0NREU-/^=6*NZ9_0UNJ5I7& M)3)283D=+:5MNF9F0"K]%]?,>XEU$EKI5)9QH<_O,N13=&Y#G^FYRM?[KU^\ MZW,T^'S5_?LT.9Z1F7+U=3'NI<:V;D0&FR,<+QZ=DNQ=G/UJ MI/'/'OD!G-IXM491/'_+Z++U]\HXTR42IFFCW_RR&?0FX[C7H@U$K^D-I0 M M &EW7?$67TJ_P"M MG2]1E8O!^1=1E:/ON/3CJZ_LM3 S-6C,/OXO5R;:"O"VFFP[+5-8//0KALHS M#;T5J-*2IY8;GH0EM"&T))*&TI0A)?X)2DB2E)?^8B(!^@ M M M M M M M M M ?_9 end GRAPHIC 18 pg07img01_13-2.jpg GRAPHIC begin 644 pg07img01_13-2.jpg M_]C_X 02D9)1@ ! @ 9 !D #_[ 11'5C:WD 0 $ 9 _^X #D%D M;V)E &3 ?_; (0 0$! 0$! 0$! 0$! 0$! 0$! 0$! 0$! 0$! 0$! M 0$! 0$! 0$! 0$! 0(" @(" @(" @(" P,# P,# P,# P$! 0$! 0$" 0$" M @(! @(# P,# P,# P,# P,# P,# P,# P,# P,# P,# P,# P,# P,# P,# M P,# P,# P,#_\ $0@">@,T P$1 (1 0,1 ?_$ ,\ 0 !! ,! 0 M ' 04&" ($"0,* 0$ @,! 0$ !08! P0"!P@0 & M @(! P(% @0#! 4!&0$" P0%!@ '$0@2(1,),11!(C(5%E$C84(S%W$D"O"A MSA%DCX^0.H$*6S1_OB8"@7[M/U'RP-.?_M__P -/_\ L'T-_P#IUE__ *

Z^VRD]DM=V.N=J[S9-:=>):/.KE'GN3.NJ4 \C621ZY'CV];[XUI2]QZ@M\5?M8[% M@FEFI-R@S+GB+' OO(6DFP,Y1;N!;K> \>:9#>GJ 8$1=LNZG5CHMKAKMKMI MNNH:2H4C.(5J(F+0>2=.YZP.&KE\G#5VO0$?,66Q216#)9PHBQ9N#I()'4.! M2%$P!(FA-]:D[/Z@HV^]$7)IL+4>RHM::I%S8Q\U$M)Z+;R+V)6=HQUBC8>: M:E)(QRR7BX;(GY3$>/$0$0E[ 8# 8# 8# 8# 8# 8# 8'S55202477431113 M.JLLJ/GZ_,LA4.D#R*F8IPZCI%H91,P JBH<@B \#@9!@,!@0=K/LKHC<=PW M30-8[/K%QN/72UMZ/N^!BG"_WFMK6[9N9!O"V073=N@@Z49LUC\IG43 $C ) M@$HA@6;;/;CK-HW1JO9G:F[M?53K^BI!ICMX\ZA+T18;+.-JU!*,YZ "5:/F M\G.O$VR2J(J)"H;U, (@&PR2J:R2:R1@.DJF15,Y?TG34*!B&#_ ,40' ^ MF P&! _9+L_U_P"G^IYO>/9C:U4TYJJO.6#&1M]N=K(M#2S M$[-R"A3>PR8MW+M4I#F*F)2'$ Z75WM9U^[HZ?A=^=8]C,=K:BL4C-Q$-@M)R])I^ONDB]2I\EJBA/:O5EY/4D8O*+5R M __D-[F[1[E;2Z(_%UHC1>Q[_UKK5* MG^T_8CM5;[O6^O\ J:P;(CAG:)J>*A=8L7=YO%_FZT0[]8S95)LP*F9)4HG( MJ9,,PZ0_(]O'9&\NPO1GO#HREZ$[Q=>=9Q>[$6.K[=)W31F^])3JYHMAM;4< MS.-6=I8Q499S)1LE'R)3NFRZI0]SWBNF[4-'?C(^6'Y4/DHB-%]@JMTVZS:S MZ5GL\K2>Q^TKILZS,;JXDJN_F%[Q;]%5T9A0IJ54HXC*-$9A%RJ]FBNO%1)N MDH* 9YK?Y&_EJ[ZP=P[&?&GU-ZADZ90UMM]:U#:NW^S-HUK;?;"-HVLWC=A>:(_DVZ#1*5;-A>-W31T"*!UFCI/W4D5R MJHIA\OD:[C;3Z=ZBH\KH7K/>NUF^-S[:I^D=2ZVJZ$LPJ4?:KHJX20N>WKVP MAYAEKS65=! !>R#HJ:9EE4DA503,JY;AY@;0^1GY;^A%]ZV6;Y%NN?1FR=7^ MP_8'7'7&3N?3O8VYE-AZ8N>V'+YK5I2U0VWX])A<(5D9@L=R:,21*H5 Y051 M4.@18,K[F?*?WII7R23_ ,9/1_JIJ3=NWI?K51=^4B[;2N,Y5*)2(YW:+)&[ M#L&W%H^38NG56CFD7'L(IM%BB]<2TLEYJ"F7VSAE&T?DB[]);$Z^]"=#=8M" MWGY-+=U^C^PG:=.U;%MZ=L"F,DSO5V+\RWO,DU%1! GVAGH>J.]W6\V.H[P[ZTP^L M+!O1&+1-KF&W/,V:OZP?S(R#(JZ5PF:=%S5F81P10N#$.T:K*"N5,H@!1,(! M^/C_ *?WL3L?I9\878GN%V9U_P!:X'IMJJP]G=A.]C:]?VV4[6W;>B.W8^MJ M4V6BINOQU.=5V><.%(2"=#,?>*K#'IKD22,L=,/12R?(-\Y>O]$N>^EY^/SJ M03J?$U0NW[3UG@MS[.6[SU+1Q6)+%)6>2EWU>1TV[ME>I8GDWL(FU(^3!$Z! MDB."G23#:6'^6=.U=VOCFU=4:S5I;IW\F75N];9T/N=V:;C+^AN&APP7N4UO M8(L[M>N,D H+QH4S<0!\G,*J(>0@EP8,&I'S*/;;\WM[^+%36T WU-!T:>B* MAO!-S.?O%H[%TO6E$W+>M:)^\(5I9K6=?VMP+E%(/O4738@F$2*< 'UL/S0Q M.N;A\N&Q=ETB%:].OC&D=9:KB;W6W,@\V5NWL;:8.//<-60[-X[2K+1Q7[U- MQU=2*/@8KJ02774*B"@D"#[Y\@_SD:"TD[[T;\^/[J6'5&N0".R]G]==<;DV M:][OZDTY[+>4GK3/O[!!---6"PT2LJJR$M%M4VZR2;50IQ0$JQD E'Y!?F4V M!H ?C$D.E^BZ[VRC?DU8[!0U+&/[$[ILN]FW^O=>3NBW",BLNE#P-=D++LEJ MK:EI#\\;$-' D\%B"8H>FG1RS]Z+7IV0D/D&UGH?5>\F]XFX^.@>N]IL5LH< ME0F["&4@K J[L[R1DH^:?22[Y)5J*ZH%1;I*")#*F3(&L?>ON?W*U[V!TSTY MZ%]4HGKG1WJ3U5&:Z5]G;[JF>WWV2V5LBOZ??FHZ+@;#=0/F4+=.H_>K='=W4[+KQN+XS[]L;6O:ZB46=_ MFM7DYNBQ02D1*:IDW:J:T@VO[@1CHMFXP,5%U.4C:_7*R]00< MUIS"!(O%'! ,N1(0#D/1[;GR ]VY#?U9^.[HGUTZWWON%K/0^MMN=S-B[-NE MXK?3CK+*7Z,;*QE'B"U6%;[/OLS;Y,SE[#M4463D(<47"J:@B\^R#H:=^3+N MJALKLQT3[4];=.Z]^1G6_5^W]G.LG^V5NN%JZM]M:K#-)"+C_P"*2$VA';#J M;QC?FR49(1KLZK_V!7<$\"H>)PL4_P#-H^)\'-'^4^G:SK=GW/L**I-(J^AV MKJ=1HH-H<-H^RM))V@@!OO5634H>0F-Y"%VV5\S4[%_ M#IUL^1#5>LJAW;M[OOL7;[S6 M.L^CYS9D6$O2=:L(F@-'VQKC=[;#)+2;=%%1(C5D4 4]PQ')FP9QT9^1;?>P MNS&X_C\[[Z,HNA.ZVI-7Q.]ZXZU#;I:Y:&[#:+EY8M:5V5J:2LS5C;HE.NVT MY8V0C9(JCDBHF,!P,DX20#1;XS_E>^6#Y,BZ:V[K?I1UII'4]AM*2U5V6V3; M]G6IK;I"1A+3(&M=@Z]5HLF+AY!4RE.8M!49ANX&3L)W**)D445!1#]$.]MU M:^ZX:7VIO[:\L>"UKIN@VG9%WE$4!=NFM;J$.[FI,&#(IR'?R:[=H*35N40. MX<'(F7\Q@P/S_P!.^0GYT=VZ(0[V:3^/OJ,AU8G*VXVEKOKEL36*H?QO=)/D MU/935&E9G44TZI-YV+U&K78"D;#V)>+%3Z-KJ2D-DVBMV:W[DDX-&3ZDPB]CMD;W4-@4^/1._7;/#J%69I*'$J)!:*/0@.C?)1 M\H/?V=V]L#XL.M/453J/J/8UMU76]T]R]B;2AIOLW9J ]-'VN1TS6=4L#DK% M1"0#[=E)3:BK=P/ F%-8KIJT#+(OYL;!9OC+[S]K0T&AJ[N!\?#NVZ^[%=6- MAS[B9AZEMZGNXU Z36UU\D*.(R00*D*ID%D0,H5$'"H:<[>[E_- M1V^^/?M9O:-Z;]/=+]-MQ]&=Q;#UZ^VCM_88[^+J:9UD\-*SLM"4Y&=A4[7= M-:24A8*TR,V9MF@IMFS]T)E/<,$?]6^_G='X[?\ IW>OG9JXZEZT6B+K%=ZH M4'K="P%MV6]QY>%J3R?W*D[C84E?V&S/)>Z1K#N'D?R \G'CP$/=CY@ M>\MW^-_X_-V]PM=4FJ[#MVK7VL6L;4KJZEV5^_RH=E^M7STR-E;H\H MR5=V'521CQK)6BR*E>,(K4]7KQI&7G5B-'4FJV8^RU*"JA1P+=UO^1?OW0_D M*UE\>/R8:"ZUU*V=D-57_:/7+<_4>Z;"G]<3KC5S-S,W6@VF%VFV1L[>;C8! MFLX,]+]JB"@($(@J5S[B :?[E[0[;W!HW_J-=>];>M'4O7-SZ\3U[USLB\.$ MK'2IK=>LY;0VQ'NRMEWR:J,*^D+/NJOT]NL6O Y\62SHX).%DDN3X&L>K>T& M_P#JM_TR6L]U=E.L'2_?^L:A2NHD)UZU79S6_8-:OFM;3>:=76ECWQ6[;7V\ M1#[&@)633?M$8@[UDBY0*H!P,4"X'MWW5^1#?E%[&Z>Z =!-#T3?/<[9^IGN M^;6ZVS;9:E]?^M^BHZ5+5V>Q-L2=89/[;*EL=N 8R-BHLB;LY_$XF_N()K!B M'6KY$^W]'[JT?X^/D]T9I'5^X=[T.Y[!ZM[TZOW"XV7K]O$NMV_[EL/7:<5L MEHUOE.V%4Z_Q(G2='51<-QX $_-J9T&N5 ^2WY6.]$_V4OWQL]=^B[WKSUNW MCL30R,1VAVWM*/[ [EL^K5V[:N'5_K7LKY*[UIB1WWV ;L+U=*[TGZP:V3LCZO,[E.6! M*N,-EVI*T3I$FS:.09LY#W5R*#[@+HE.&:];_D=[=T+NU0_CT^4#1.E-6;?W MW2+A>^K>^.L5QM]FZ^;P/KQJI)WW7A(O8[1K>J9?ZU IB_%)XHJFX2X*!4_= M:'=!J3JGY8_E?[?]A^U6D^F/2CK1.UKICW-VAH7<.U]Q;.M=7K4YKZ!OBU6H MT?16#&40EG.UPKL%)35@6%)S%,T%&:*+<55DP5#]/*RI&Z*JZOE[:"1U5!33 M45-X)D$Y_!)(IU5#>)1X*4!,(^@ (X'YWZ3W>^;WN+#W7=G2_I5U*TIUZB+E M;ZQK.L]_+-O^E=DMQQ5+EEX9Q:D:13J_"0^K6MC>LEB,FLZS\;HWO1IF>GYJ?>:SJU?OB&N]HVG5L_ DC M_P!\D(J6GH5RT(^;F;H-WRQ5A5^U%54/0/Y3/D;D>D'4W76X-#52J;RW1V.W M#I'1W5F@2\J_;5K9MUW/,-G$6LH[A#DEE8@E*;O7J2C<2@9?[V>R6H-6439O;3=?8"VW6I]8M FV$S*YIE*&-I+9_ MLBX72[,R*23)DW42,WC? YA7\79F89;T>^1'L+VYFRM]?D:O:C"R>14G[SHP)JJ@) 14 M* :(_'9\L?RQ_)-)4#8&G^DW6BJ]8J9O>8TOV>VA>MGVN/GY$\-?79;),=>Z MTE)"\>HT/5;Z)7>'ED7"C/3;JKIKKW MK39MOUG29+Y"I[L#2=S[Z-27"+5_/J8P@J M5(,BT;\Y51DOC([-=\^T&GGNGK]TQVSLCKAOG2%7L;:TC)]@Z!-UFKQM,UW8 M'"+8KQK>;+=(MF@=JEU[U=@^@'3Y;1K M/7,A;S:;UON/:+WLEH(T[$#_ 6?W:G-Q"5%O%:@K&_8)6II6U&D.OL+O'OW\F6K*-=]0:%;VMU5=7TY!SJFK[-V[ ML:_W-XW?R\5JO5C.Q@;@"??R*91(F<@IJJ$#&JI\BOR#=5.S?6_0?RLZ#ZP5 M[7O<6\DU#HWLUTWN^R9O75:WF_9"^J^H=LU3;S!K:HZ3NXD4;QDFT.#55PGZ M)'3*Z49A[ZX# 8# 8# 8# 8# 8# 8# 8# 8# 8# 8# 8# 8# 8# 8# 8# _- M#\>1R&_ZBWYWBE,43%UUT7*8H& 1*/\ L]$&X, #R ^)RC_P$/ZX&9_,\8@? M(-_T_8&,0!'OK?D[K/ M&$ Y'^/MBAQR/J/F< _XB']<#R-VUUXZ8:"^8[Y"8?Y1MO\ 8CJ[0>W-EH/8 M+J'V$I/8';N@]'[&CAK*D9LO7-PM="D(VLH7FC3JA$FA)=4@I,T5!\TBN68. MPW&^*>B_'Q=>_/:;:G0V@=HMTTK1G6F7U!(_(=M[LKLW:>JKU/7"1BK!+Z&U MK [+8+/[,C7SQQI \LTD%&395!001*F\9N783]_TW%+/LC_I[M,Z^9/R1+G8 M$'W"IR,N0!_^I[FT[SW7!)21A1_N&,S,]*IR'YN"!Q^&!X4?'CJ[XDM*]:9# M07R;]I.UO1_NEU6F[]2=XZ7F.WO8K4-=F4(RVSTG6;MHREU>2;P-MJMOK+QN MJW1KJ+A9VZ*JNFB=%PW7_.MVLNPG86\[%JY M>Q^VY_:VR-X0C9C"UZ+[!/#6:-CYNJ-=D(QIC%9.CNU5S-C.BN7*"Z#A4(T_ MZA?M)O?KQ4^D-0IV\=@=1NLG8#LTUUKW$[C:NAS/+QHW72C6)/ LX6P!&2YJ M&I='#R0.,TDC]PT&)*!1,F=5!#RW3#Q7#] M(&OA1-_U2^_!_M&4#X=:$*8_D,H4H]EJ][@D'U,!1 Y>>/ZAS^&!YP?)=H/K M9J7YQ;%O;Y$[MV"TET_[B=9M>5'579C3^V=J:@HM%WUJ8[*"DM4[>MVL7316 M*C[%6([]S8J21@8E<.2'+^4KM9J$A]#-=_%WL#Y;]0H="XKM7W0>]8M<7Z^7 M#N_9>WNU]I]?NO\ -WFK3U*;:QCD+ZC+PVQ[#L",E2E.A%R*:*0*%< #G[!W M]J'[",#\*'6CJ_M#N/\ ]*+VITAI**?6C9LCOO?5ZJE3ARF<2=S6U5VIB=GR M-3B6R1O=?S-@@ZJX08-B MD7>_KVWZN_#A\=?:G5FA+YHBP_%EN7KKVZ9:#MEW-LC9]$U5.WE-#=^FK+=G M3.-/,.OX_L#W9UVGRQWCY,M MI0A5"EG7N@NWE\F]'2%&;21^"-D+!JI*EH-^3?:H)J^(?EY' V"NWQU[\VE_ MTO5R:5^JR]V[8]F;>P^3C;-1A4GB-GV9:]C;*JE6H;H*U[R=H'?8" MY[,LR"<$ZT79M>.74T\C0"8>JQTE(.(]U%*MTU3M_O?-%%^K872O9__ M *4;54/JRPZ/BZ?/]BV3/2]UNI=C6S5@GZ]Z\D5*%8;M[#9.S35/>/OLEW:: M94A61X3_ "@4<#];>!^2_P"5SLG89+Y9]7=-.W'>K=GQI?'?)=5'&TZCM32M MS_V/==B-[!*?DIL37JZ4YSQXJ(IE%NGY^*TFS4*&@?5];H/6O M^H=^.$_1^][OW5KB2U=VYIMK[:[HV?MO;5:WMN%GINWK/:7K/9VTGJD#<5=; M0SEF$DI62%C0=SB20BHL4> ]I/@W,0W:GYZ?$2F$/E8V6!A*("/Y89,O B'K M^4Y3!_@(#_C@>7;;K7L3N%I[_JRNO6H&:LSLZ[=P&UDUU*M MNB'724E7L8[_ (;>B>HY.B62CS6MAB0F(ZIU.=0=.)";53)&(PK15Q[GF7V! M#T_^"80'X>_COX$!_P#P9J('IZ^H).@$/^("&!IU\N9RA\KG_3R%$Q0,;LOV ML$I1$ $0#3U'*(@ CR( 8X!_Q$/ZX'E?W&Z]=3='?.1VVO/R9;,[#=>.O7>G M7^BKIU@[*:UW=M;1VIS7S4^OF&OMC:=VG<=;/&<U/9^'ZQZ/G(ZT_('L7M1M':>C*U;MB_=Q* M^@*9%;$;2*5_D)&#D?W('D?(@S05(X4!(WL$65#3#1FK;9"_,77OA>7K4E_L M/UR^3K:GS P3\WM_QV/TQ(Z4B;QHZCQ[9,P$P%3Z]=>WVOIOY#MJ=GMG[3T[*VB]2K)[(=?-=P> MR&3MS<3,6@'DS2C&0,Q;+(.#>R!5FCEX&U/_ $LHIF^'33AT_ 04W'V>.)R> M(@H([YO0%.)B_K$4P+P/K^4 _#C ]&?EDZ[7SMC\;7<[KUJY 7NR-EZ*M\;1 M8H%TVII^UQ2*-C@JR5RL8B#<]GD89./ ZABI$%SR<0* B >6'5;_ *@#XY]3 M_'?J<^W=L-]:]C-!:/I>H]B].)Z!L$1V)0W;K&GQU(>ZTKFL742E.29[#9X8 MJ4<[33^R10=)"\5:G3<$1#Q8VMKG:WQ^?!%\1-VWWK"S,MBP_P QFD>V]DT8 MRB'+JYQT79[MN[9]>UPUK:J:3U*X2=229\1:B9'+>1>?;*D*L0Y0#TN^83Y) M^I?R:=&#?'S\?>T8/M/V@[WVG3]*I6NZ#%S[^5U=68?:-*V#==B[I9NXIFOJ MJ&I$15C$?$F0:/6JBWN&1]E!PHD%KW1W"T7\FUE-M;KM\;&F^TTSO?LI3&KQ75CK9'9K72&LZ;J&GW59N MA&6VRL&A4YAP5@==M]I[W"@F04 B_X7/D"ZI_%SU)LGQJ?(3MBL]2NR'2G9 MVZ8R:A]N(R=:9;C9CK4RN\(\JU@NVHM*Q)*9#[;_CL M@1)['16Q5ISW&WO%*HHHV6$/(GMJ'#]&4I$2,_\ U(P%>CW,K+3?Q&.XB#B MHMN=T[DI&2Z;*,HV/CFC8AU'+EXY6(FBFF43',8 * B(8'YK-B;@UWVY_P"D MYIM#ZR6)+=6Q^F-'Z=/>QFNJ6PE7=RUS_ =C0,K:4Y6&<,&[A1&,@X5_(F460=N)F5;(HI* )SE#T"[&&)_\ M]!OPG )B>0],NXW@ B7D1'5[L0\0'UY$I3?3\ '_ !P,H[TG*'_4._!R43% M3:>^0T"E$0 3#_LN4W!0$>1'Q((_\ '^F!I]UNBI*Q2/_5S5^!8NIB2$E*275G:C"/CV;1 JB[AV]>J DFF0HF.H/B "/I@>?.]NT6@=[_ M /2+5;7^I=GUZZ7;KC6NBVNMX5B/^^;R^M[E_OC2"I0]@:R+-F)!>%AG1VZZ M0JMW":)C)J& !P-J_E(T-U_U=\S&NNR_?ZU;^U+TD[0=.*CI:M=D]*[2VEJ> MOZI[#Z[L_P!^UHNWK9JU9!_%5"WU7APS%\;[-20< MP";)VNW#)^GNN?BKV! M\LO6RL]#VG:SO5/=>ZQ?-MW;N#+=Q]L[2Z^=6'DQ7)&NQ%8,-Y1GJ_L*Q;,* MJ1FHQBI! ">X@H87)6ST&0:];!C_ (2=^;X[6[,WULO<_P #GR-ZRW)?(7:* M6NNQ5BU=:-AN(Z0/)0F[H)C_ !A&B[%C-EF=*OS)5MHW?R!S&<'47!TD\/6F!E6+/5FU[C6W*2# MUM)V4WWY45G!1<.F+=NLHJY,<72X:\_]0Z8I9'X7A,8I0'YLNF@ )A Y,C? M2E#U_$QC ?U$<"/-_[>J'QE?/99.W7:Q=[1.HW>?IE2=&UGL<^BI1]KO5^] M=3VUF^#7>PYN.9O"4QA;*W&%=MG;D"-UG+D@\^TW>+-@QW9O8G5_RP?,S\9K M/I!8$-X:6^.IUO\ WIV:[(TIL_>:DKDOLN@Q%3UYJJOWLS1&$L]KG92%24=- MF*RZ9F;D5"&/]F\! )I_Z?@4SWKYNCD$AC#\TW;<#] &R9BU5W75^L%%KY+;=X*E6F8IU545,@G9K5&0;][7J^HL4Q# M(DF9=!%L)@, E!3GD,#\(?4_>G1/MGUQ<]C/EZ^6GN19>V$U;]@Q6UOCVJ&^ MMF:)95"QQUXGH&MZ5UMU,U!'5Z_6>3G(UNQ31_;E1*JZ>_;J"@LDN(!Z+_\ M3BZ7UMV4^&WN7U6O%0E*?4;YVK[E:5OVK[%]TK=-7,;C6Z@P+5K"VFEEIIC< MJ9'3"/!GA@=IO6P*&-[A?+ TJ^)%3>O=SO?TFZA=C8*6+&?]/5K/=U9VV\DR MG/ WCL103"J2+&/2\O),9% % VO^*VB?''?/E/N%OZ#U#M1V3KW6O1,I7+) M\A.RNTFT-IZ2C[;L!X+9UU\HT/L9J_&].UHAX,H#]A(?8MU4G)P2_*@NY#9? M_ICW+QI\3;Y]",$I651[+]O'D=' NFV+*R2.T)Q1@S4=B D1^\4333]PW(%* M(#] P/$SJGV$ZB=O-3;)WU\T_P LG;?7G:.-VMM"L[)^.ZI[[V)UQJVLVT!; M9*+K6L:+UPU7%L-C;(D).(1;%!6-4^O+6B1#YJ1N M\%S(2,U&"W$RK@PC@>LWR8?/Y\?_ &'^*/M!2-$W&T;([#[VZT[)H+KK7&ZZ MO9]HZ@7L-3>06SYS<#%:N)Q-(KNEHUX]=RDFX<@Q5,R*#558%"&P-)>Y^B:+ M":\_Z=_NIV:_WSC>C5,Z&ZZZ\]D=H: MNPJ7193[;?.RY6U!::/R-$@ J0*G."9?0O 8'*0@(*7=1 M;Z5A8F3?0;HSZ$>2$NH=ZN! MV(6"@ZU&H0]XTBLV:4A1*J*Q1B9";C'SN-$JPB MF!B$+I_4 MM;JRE&KNKM=0%)5=%?*TZ%I-:BZLJ](HFL1VI7F,8A$G=%62*<%!1$X&* \\ M@&!ER=?@4IE2QI0D0E85H\D0K.IQK,DRK$IK%<)QBDH5$'QX]-B*Q"(KK 4%EDHJ$9L6":JH$ M+Y&!,!-P'/TP,JP+3"P,'6V01M>A8F!C@771$1P,,#36H NX[-#5.M@V0(B8=@A1JP%W$P@)1,-K"+_ 'X1 M$H\<_M5BB19L[:.2*MW+=4@B! MB'*8I@]!# M[BKUEW !5'5=@G-6*T;,"UMQ$1ZT 5BS%(6;((=1N:.!HU% @ MII^WX$\"^(!P&!>$$$6R*+9LBDW;MTDT$$$$R)(H(I$!-)%%),"D323(4"E* M4 #@,"/6VG-1,[LOLMGJO6[38[H5#.M@-J/6$+LY,L E6%>UI199U852B( M&\EQ\@'UP,Q?0,'*/HJ4DX6)D9.!5<+P:M!VV*2>$ 2D=) M1T^QD&:;DA1$ .! , #]<#MMJ-26:-;;LZ=5FJ%-*H2H(-J_$H(U4BJ9$E2U MM-)H4D&51),I3 U!(!*4 'T# N<; P4,O)N8>%B8IS-OCR5ZVP M479(-V9/D4QL%Q3\AX\TQXY],#E5*=4:'!M*S1JK7*96V'G]C7ZI!Q ME=@V7N#R?[2)AVK-@W\Q]1\$PY' [9:] $G%+.2#AR61:/")6L)8QD6<5BRJ ME7+&J2P( _/'E7(4X(BH*8' !XY# Y-X""9R\C8&D+$-9Z71:MY:;;QK-"7E M$&28),D9&221*\>HM$B@5(JIS F4."@ 8%LN-&I.Q(1:L[ I]6O5;.@81@D8PF,FRBHILU8-4S&$1$")E 1' [,+ P=;CTXFNPT3 1:*BR MJ4;"QS.*CTE7*IEW"J;-BB@W(HNN,/.MP1(4 )X+AX@' 8'FQ\NW2?<_=Z MA=-JYI1W2VF5U62N5. A)ZS+F5!8RU@F(R M/:R$RJ98/,3.5%!$WK]<#RSD>A&T)WYKK#WPL+76\[UEL?QL)=192L2[]>3M MDK?_ /?@-D.$92EO:\M7WM*6KP>)EE7QSF<@!!;^/YP#U?J-*INOX-K6*%4J MS2*TR,H=G7JC Q5:@VAEC>2IFL3#-&3!N94WJ82)@)A^N!8[IJ/5&R7D1(;$ MUCKV_/Z^H"T"^NE+K=I>0BP']T%8AS.1KY:-4!7\WDB8@^7K]<#,)"&B):,7 MA)6*C9.&=-P:.HB08M7L8Y:@!0!LNP M>4H6OJ12%+2^_=+.>HU2!K1[')\*A^XSQH9@R-+ON'"G]YQ[BGYS>OJ/(6F$ MTIIJLL[''5O4FLJ_'W!RF\MK&$H55BF=I=HK X2=6-LPBFZ$VY2I?E5*D<#,IZN5^U0SZN6B"AK)7I1#[63@9Z+93 M$-(M?(IOMGT7((.&+M#R( ^"B9B\@'IZ8%II6OJ%K6'"NZYI%0H%?!<[D(*E M5J&JL.#E4 !1P$9!,F#(%U *'D?P\AX]1P+-?K@2,0A$B$22(1--,A2)ID* M!"$(0 *0A"% "E(4H< >@!@6J5@(*>&.&/O*H1,*T9,$E%? /(Q4P$W +CF<>: M5EG7C]S*21FB*(OI%QXA[BZODJ?@.3#@7; CDFG=1IW@^S4]6:Y)LE0!!38) M*162WA0!)[8@>V%C GC *?Y?5Q]/3Z8&7Q5?@8)235A(2(AU9J17F)E2*C6< M>I+2SK@7,I)G:(HF?R+C@/<75$ZI^/4PX!A7X"*?RTK%PD1&RD^J@O.R3"-9 M,W\TNU(HFV6EGC=%-Q(JMTU3%3,L8XD P@' ".!;[?2:;L&#<5F^U*L7>MO# M$.[KUO@8JRP;HZ7E[9W$3,M'K!^NY^ MPA8YG%LON72@JN7'VK%%!#WW"HB90_CY',/(B(X&'N-/:D=W='9KK5NN7.R& MX)@WV"XI%96NZ (D*FB"-K4C#3R0))E I?%P'B >F!!7<+KOL#=76G>&LN MM6WI#J?O;8D:RE*;OJ@QS=C.05]@)N-L42_L1F"*3N:A9]2,-%RX']U<\4^< M F G$H"'AMN#K!\Y_=/1UFZ8[PUQ\>77*J;DK\1K?M)W2U7<;M>=D;+URBHR M+<5]=ZK6I==&/M%Y:LC)*IS<@5FBDZ6*D+<-')IK 9/P4]>2\#Q@=JBZJU? MJY"0;:SUO0==MI9F\7+YFX.H!C!R/KZX&> MX# 8# 8# 8# 8# 8# 8# 8# 8# 8# 8# 8# 8# 8# 8# 8# 8# 8# 8# 8# M8'DS\MWRB%^,;56JK'5=%3'9W P& P&!J;MW>> M\:'V9ZM:=HG6"R[3T]NH=J_[T]B(RV,XB ZV_P (J[69I V&LK0KYU:/]RYI M8\2#Y@SAJU$Q\6\>.W F45$K<$D4E55"%$-T< M!@,#5#IOO'=_8'4TG>=_]8[+U-O#/8MYJ3/6%JM;*XRJM,_&3U^ENO6 MDH#8#]R9K=NR6]$7+3?UIBF3>/DT5DZ=3UGE2EB*E3XX^G]RKLBY?Q=@ZK[EL"DN6"BCNTT'!SZSN M$FB24,*90+)6 Y"^12@.!$_0+JGNCY/]T?*]'=E.^7=Z Z]]??DN[/:NTMJ; M2&_;'K->*L![$,A(2T]1_6>I/9+>?330)-+;E>:@L3PNI95N\'=NZ+5",7-DW%L M4REL:L(LLT[7:QL=% 42+*N550"-X+Y?NUFE/^G)-W*Q'C@% 6#53 M?O=3H/U2U$3LA\I>X*?\ (H@FP:)L37M_ MU3#T.M(S<.N[ MUW:W57670G;3:O4#JQUUZP;JG]"5]FQTF2&:S^YMAR=.*29NEUM4C,I.&97B MQDX\_OI<*-_MT40V&F.O?RG]6_CC[6:3LWR0Z.KSNL[142Z\=].REMGB['U7 MT^?R;()D=VW&5I[>"<[NAHXIV43+&4>$,L_$0=(*(,O:#\[7>WL_T%ZC:1<; MU^,SYD>_>^^^.F;#KZQ.#36Z-_;_ --[?CU+G 0UY0WF6=II=)1E;DXN2H-EW2:;,B*WOE$H>WGR?RM?$OU@TMVHW-U7H_:7KMV;>;JD].6I M>*EC5"OUB!OD\I56<@60KT=L9Q$PZT1#6)5DX?P'[@H[:B"I 0MU*U7L/XM MOFMZ']:=1=I^TVX>LG?S4'9LNQ]2]G-QSV\25/8.B*0-XB[]1Y^U%&1@G\VN M9H@Y(G^90GW0'.=-5%-L'G!MS?VE);O5W4U[\W?QT^Q-YKO29UI^_ M;ATYU+A.LK--NGI^ZZYE]50,U#35[E&GFZF)>:;J,CJ>R5*XR$T M?)O1.5PJHW*#D#NBKK*AXQ?]3OUSKNR$_C&ODGL;>=;?3_R3=5.OJ\!0]M6& MH4Z/K][F;S(R.P86M1X&81>ZX)1N5.&M28 _BT#'33Y WH&;=BZYNG?'R$]< M?A!U%VI[+Z6ZR:&Z6E[3=HMTUC:4JOVOWG%#L'_;*C:P>[ZDR.[8P!R\50>3 M$BD +R*#M8BO)D4!*'PGZ9M;X9OD/Z TG5W9GL9O/I'\@VS;+UOV#HWLWM*; MW9+:AW&:!:R6M]BZAO5K%>S0L9-2*H(RL:=4[T*\=XM*3NE-B;-?7 M;=#Z0Z\[84O^Q*74KIKHO7MFP94&JZM9K6X?VB):HF0;L6A6ZWO&/[R8>@_8 MG=&U^J7S'?'IO*8V+?\ _P HGR0:AE>I-YUI*W&**>1CCR&(/NSVP=O\ S-]RMGQVPMB-^F?PW],) M)O?]>U*W3\10MK]HMBU:Q;#G!LT&T?H5VW.J+K2/?1Y4WC=R,5,QR*A/ Q^1 M#PFT1WC^/_N1JASV9^1WYJ>[.E>Z>UGMHL=>UIUHL/:/6NG^G48%@ETM=TS7 M=/UUJB9HUP>P\*@T=23]ZY?#)"K[*IS+)J.UPW3IWR5?(9VG^ ;<6Q-)VW9N MS>Q'77M0'6G;W8?0M&>16\-D=7:G-5B@@($'@0'\!# _!@;MGVUC_\ I;*OV KW8G<* MG8E'O 6#BMM3.R[E(79RS;]PI6#C:[-6MU,JSDE4SQJ"3%>/67.T5CP%N9,4 M?R8&WORF]1M[?%9U>J_R7ZM^13O-LWMAJ;ZT.@PCZ+3*2:0G"C%1;!(&T;&)BW*!U@1=(A^Q-%0%D4E@ 2@JDFH!1]1 M#E P (_B(:RJL=D[0Z MTU%TW@DK',-=<5*@5G6^IIJD728CH1NT>R,D^*BL)ETU72P3DP^2?M M?N+XE=6]\PWIL2XWCXF_DYI]%WQLBCFN&N83N;U$96.G0BUOOVO4/V,DRE=* MKL2"4=H23(3HF9N7*J2:ZZWB&S?S'=\.PM+^2'K_ +3Z^[?M,+U%^-JK]3=W M]U(BHW*?B:CL.L]V>PL-K=A"6^$AWJ,/:&L?JQ@A*L1DTEDVJ4BHJD4IA,? M]0JWLS9G9GY]+Y1ZGL:[QG6[XX.GM:;;'I-RP.NZ3)2C 3)A(QD-9[:U>.&PF(#A% R?D7RY /)AA\+?:J?Z MN57?E'^43O A\H\O1ZOM-MMJY=A[3_Y<7.T)6-83\CK&8T5'0LM2VFC/)TK% MIM$8QR9-(I'!D%D@,P,'PVLZ[9?(Y\E$9\9^R>R%]ZWZ;ZC=,M.;P[K.^G%R MF]:V7L%V1VB2( E)JVRU632ZUK1T>DX.\00*D@Z=)$52=)BJJV69!=:;%;B^ M(WY5>F/5*N]D-]]A>CGR/P&[:O :][*[$D=PW?KKO+252979"6U_L6Q?_O0: MB7)A(MV2D4NJLDFLX77.8YTFXE#43X[>J&Z?E'O_ ,I!>S/?;O% :(T%\F?; M/3^D-6:2W]8]9K0LVVM@2S^?L-P12EK'88"FP,E#Q]3KIEDX&"!%X-TQZQ;\W;U"T".DMR/=02WLZFE452;NW#/03 M1:P;DV8L]LB+%@,V[7;L8N)(4067V4!W3 MHO7Z&W9J+=H/IPDM$E9L9?[DZW[L@B8SSWU%5C'# M>GOG\?\ V#^/+I[?/D6T/\B7=2]]U.L\/&;MV_)[AW--6_0'92)BYF,>[7HE MEZ^N/9H-+HSF)S+G6=3AI=H:52AU"NU3+ M+E61-[C-=J'G1T'[:Z$U_P#,[U*Z_?&_WL[;]I^G?9[6/86+W;1NR-BW1L#7 ME8V'JW7TK?JG9-)7;=]5K\D]?N%HI-&4&*.[20(!B+.#E=))(!.'5/K5NGY* M.]GS%:YWYWD[E5#JYUS[NS4'K;2^CMYV/6CAU9[5"*E7),W9F+ZSLM;T>#KK M,86K1ZK6'"2?.7:J8J$ J@97TNW!V1UIU'_ZA+J/=.QVW=T&^.Q'?]8ZX;UV M+;'TEO2&I[R"=OV+N^CZ:U;3JS+792GR[*+N-P M+LW9TU:V<>UG2-GKM@ M:L[9=2>R,[V3VS5=D:7NSAU%V7;U4F=RZTK[.C[1H[TR2Y%6+M('JCE,H)E; MI.&[H-K?DV[ 52K?*IN>B?+9OSOUU=Z$-]>Z:0Z+6;JM8-K:_P"OMIFY>OIK M;@L>Y[?IF+?VN:V/#WM91K'H*)KD8,4C"L1-$S4ZX>U?POHNV^E-M$JGR/Q' MR3]<3[7=+]:=A2EG-?=U:HUVO&I&'4F\;XY<$EK%:80?MU4 D63-\BFJH(D( M@JW;M@]D\!@,!@,!@,!@,!@,!@,!@,!@,!@,!@,!@,!@,!@,!@,!@,!@,!@, M!@,!@,!@,!@,!@,!@,!@,"/]LS-]KNK=CSVJZ@GL#9T-1;7)ZZHJ\M&0+>XW MEC!/G%3K+JS%ALT!1=BR!MG;.M+EV:,3M@-YQI((QM881Q5OM7*C,9 MSI1(1!03&# >V_Q\;JUU\J7QX_(3T*TW2AA:JPN'6WNY1JM(:^U6UE.NUTD$ M'<9=T8Q\]K+*VR]&D)Z2DS-4 6D73B+C$B%,1/\ ($U?$%T_WYU,L7R>/MYU M-A5FG9'Y-NQ78[3ZS"T5RR_R74%^+7"52R.DZ_)2"L ZD0C5!.P?E;OD!#A1 M(O("(=GX4NHN^NG&C^UE+[!5)C3K%M#Y!^T>^:4R86>N6HDIK#9;ZI+T^>6= MUF2E&L( 0/=3()@# \N]/\ PI]J+7\,I^IUW<5K0?& M]=TNM4[)6"!N]1AMB5S:$M;=9.K/)TQS8FR<):J],/&B_M@NXCCNDUU6RHHB MV.&P^P]P_P#4(]G:/ ];Z-T6UG\>>RY:9J[#:W?1?LIJ#VB>T M9IZ*83=QDY:VQ[-5%LSFDW!6:#@[954JARR#<-H=I=,NP\Y\RGQ\]L8V--=- M%]?>G^\]/[5VM-6*FQMC6O\ ;V+QI N7=.:+Q4G(O+*X4*X<*QD<#!NHJ<.$ M2% N!WN[/3_?VY?EC^'_ +2Z]J+"8TGU--W''>EH<6FMQ3VJ?[NZAB*G0OL: MY)R36?LW[M.-5$E/VYNY^U*'FMX$$#8&I-$TO\D_Q+;Z[@,^HG3B!^0;IQVY MW_;NU%(K%?["4#0.V>O.XMHI,?\ -4.NR;)%, MJ453J$$-:.UGQ;?+5W(Z';)L'8&_4O9/9V[]\=7]QHGH9-[1?RG6BJZ*U>SL ML1&=.8VXR*B$(HK.I64DE+O 41A'KV-;D!4JOD^,'7^0O27S!?);\?\ LSI_ MI[XR-.?'G0W#.E3=GJ=I[(:7MMHW*ZH=NKUCA=4ZDAM2QT/0:%"-YZ);R2\W M8Y!D1=M' T1;D%<3 'I3LCI_V6OORF_$3VT;ZZ:Q^J.M76+L72M_/W5RIHR5 M!O.T-0H5^O5Q&&0FU9&UB:QF,U4=1*;QFF!!4,J"?B8P9IV[ZA[[VO\ +Y\3 M_;"C5%C*Z,ZN5+N3%;KM:]HK<:]J[W;VJVE8H:3.M2$DWL-B_=II$4CF8-G! M6Q?SK"0O B&K-U>_,1H6_=DM.[5Z(4/YE^L&T=MV:^]>+K,[EZZZAG=9T*T( MM"Q>C]N:ZVC56]?F86DBB9)&69LW*BQ3++**+>^1LT#:'X0.@&TN@/6S<$'N M*+U]0+MV+[/;3[,K:"T]).Y?4'6R&V"C 1U?TI0))T1,DBPJS7:/KCUQG>I% @MM[CZI=WM =N(_4L]<(>AI[)A]0_ MRL9&JQMIL#AE"QLD[/D(^2+O=U)[6=W^N-9Z*]9>ATQ;=DZ@Z\J[EJ&]-R[CWM M9X9&"C;K>+%KM#^$U*G4@&:;IBU*J9^*R9B"55-X=1H'Z,,#\<4W\1W?)]_T M^G:7H:WU+!F[/[,[CSNW:91#;.UT2,DZ(\[.Z_V2VEEKF:R!4HY52I0+IS]L MN\(Y 2 F*8*F*F(>R_S;=2M[=R_B<[ =6NO538W'==\B-,-*S5W]FKM49OEJ MAMW6UKL!3V*SR47 ,_LX*NNUBBLX3!8R8$((G.4!"\_*CT=V!W)^..1T]J]% MDR[/ZB)J;>'6R1)F$'5KWO)2T&\K;" MPP;V5BW#"/H!&I2E:KK-6SMTY!$3%'R,&CW5N ^9_P"*W2*?0[7W0+7WR%:T MU:]M,%U2[1P/9K5^DD6VOIJ=E)VK0G8+76P4D+*C)4Y2:%-=6&4%!9JB#1!5 M04RO% VQ<=9_FBCOC.CHAGW6JD]\FK';+'?LC(KUNG,-*RT"G,_?O>GK:23I M3=VWUT> 'V239FZ?W:#JI\@7RW73KI3=R_$_IWX]IO5V M^-8;:VSWGF.PNE=N;580^N)4LQ+U+K^&I(A+83YU0ZD@)U$/>;JII@L'Z&EBB=%4A0Y,9,Y2A].1,40 M .1]/J.!^.1+XC>^1?\ IZ:QT(-J6$#M'&]O$=KO*%_N=KD8Q*D$[0R&RC2H M77^2_P 044"HKE<_;E>"YY'V_;]T/;P/9#YYNHV^>\/QL[2Z[]:ZDQN^V;-L M#1T]#5Z1L]!# \<]!=1=]47YKN_/<>S5%BQZ^[SZS] M;=C,E.J'9'HAJ_KI#65.U5Q9_8Y]BZ9M+O75JNUDE;3$I)PQG M [<-$VRGI[9S"/ !I3U9J_S+?%%I@_1#6_0:A_(CJ36S.K='+ M1VO['8)6QURN=A*!L)NC8"R50=SIRKN(8YD%&R8-4%%/;(Z,'HYIGI;VNVU\ M9F[.KWR4;SA=Z;][1TO!@74Q":I7,B[ M;R#Q-9V:1]P$U5&Z3<<#RDZ#?#MVXKVQK7W=(V5[I=F]U6#:^]7:<_7;4X:,H&'A=;:RK9[%5'TG7Y!I&TNI)OTB M-G"I&ZDJJD(@?^H9FNL++H1$=)-8Z MWW8&OXS1KSY-(7MS3"ZCAJLRB&]1=;XJFKHZ-)O!ALQS"(B[;-"-DU&4J?[P MB)"D*S*&;;4Z,]^ND';#3O?_ *5,&G?JXN>H.N.HG=S3NW-F0VI]K=A5-7)Q M[BO]C:=LRT)NZ@TV:^=1Q0D&PFONPM1 M8TVUWWO/V;W75X]A9ZW:TW^N=CS4 \J,TJ^K$G*LF2\D@Q5$S18Y'2 %#W4R M"(!@?G,[?=2.RW2#_IHT-%[IAF&K=YQ_R#U:YPY&%FKUP:0A+OV?7LE%L'[O M4G\W%JB5%XW=&2*F.G^I=3V2:OTK MM3WIBNR-0V?K^SZSBIN,D;:\ZY:8BH]GLUG,[*911B(L[(FD2-0?K=TUI'R*=?-*]+8+IW"]7[=LO7M"O.A7=-F%E:UM M?6#S;Q2T"0?N()9)DJH0/W "*/2B"8*-UDP^C7K=\L'83Y9?C>^0'>/5[4NA MNO&@(OL+K5?KW3=Y4W8FQ]'5?96KI>O)[)V/8T4:Q4;A-WNQS31 8BGDDB0T M?"D%0ZJJQC&#?'XQ>HF^^MW:7Y<=F;?J+&MTWM5W/#;^D)-I9ZY/JVJ@A7GC M#]X>1\')/GU<6^X6(7[603;.>1'^WP'(AK/K+X_NU5<=?]1@I+Z_BVQ?D"6N MI^JHA=Z>N&P F>O.PZ#'#)^Q,JC2"K6>?:(#^\ R$@*&4$/;()\"'9SXJ^Y\ M%T3^'#9&D([7->^1CXI:G$F::HV/8X]SKG:%?MU,CJ=O#262( MBD$F$HDX.R3-[Q/>1%8KM )[:WOYQ>YVX^OM7/U^RVS'^^M M']D=G;LKD FL#_2VK*_5*[,Q4%6+8JN)7$M)(-UR@"3A-0AFQFCX,R[*OOEP MZ]]M=XW#7_7&N?*9T+W[6**2K==I#:&E]*["ZQ6VMQ3B,M49'?[CP#.N;+H5 M]?KB^6^\7?/4S&23 S:B?H4Y#<& -O\!@,!@,!@,!@,!@,!@,!@,!@, M!@,!@,!@,!@,!@,!@,!@,!@,!@,!@,!@,!@,!@,!@,!@,!@,!@,!@,!@,!@, M!@,!@,!@,!@,!@,!@,!@,!@,!@,#CYD X)B8H'$HF GD'F)2B "8"\\B4!$. M1_QP.6!0Q@* F,(%*4!,8QA * !R(B(^@ 8 IBF*!BB!BF #%,40$IBB'( M" AZ" A@5P& P& P&!Q*2^M:N]8W9,Q"UZ M[P\A9+H51@Z3<,$74>RDO[*!%&'D=T0,0UQ\C_R$ AKJ_P"UJYU$<:TAOD]1 M^+K;$!1:[MUE=M@V-;?;WK^OV+UW/S=^D(36L*TLJK)T2FR4=8EUF:+LPS1# MJMTD0B?I+V+[F=7>LFMMPV4-$W3J%;?DRWEUYE*>HQV0X['L:[V$^23:VE*] MN!'8[JY/:4NK4-M75JW-32UL?.JM?>3E2/.&I RG5OS0[ZVI<:9LJIZ^C+;I M6\]H#Z29==JAU$[JS&Z(?31]V/M(?^81SVP:5QWU>EI>".T&W2]909$CF=<( MNR"<-*-S%.'HY\>_8OMUVGG]_P"R=LM^O5:Z^T??_:'KIJNJZ^@=@*[8F)7K MOV)N&ID-B72WSMR>U%O%6"'JKA(\.SB/=*Z1(\*]!)P+-$-6MM?(?W+9TSOC MVUU%4NNANJ?QY[Y:FO<;?U]\;[@^MD9#R?8RVUG9\1DF] M0C7E9L02RL:51ZX:)/4OMPZ'Q]Z[LU^^5SY4>R.S'^K+U+5"RZ'U9J6R-Z#= M8G8M"U9?NL.B]NUBD5N9G]FV6"K=/4@K*56R1S6)25F;:+B4*LU0.1@F&QG1 M%^^<=^_FA8/'[UPE&]G^L(1[%T\<+)1S)YT3Z^N>¾R;)H\=&54_M%(11 M43F]3>0X'CK0M,;.[+=)NLT56XZA]FX.I?(7\I>QMD="-F;_ %M)J=S=;0'; M/LC3(HT':E1D&]I::#L]EB9HL++H&JKTYVZ;]9N8K01#U%^)4=)TN[]MM+ZT MU1V2Z?VVM2FH;S=N@>]9"JS5 Z^IW"OV6'CM@=99^EV.]U25U/NY_4'JKLD5 M.N(YM-PK@$V,:HHH18/-#<>O= [*^5#Y3$=Y_&_V>[^RL#/=0&&OYC2'\=4A M]7-I'J/0'CZKO)BU=A=+)T^0GYW?2;=VG9+K[J[:6P_CO[Q?SY:_UG M9UVU+6J[0N]^L]>P4A6M95_9M/G++<9M:H1K919W/MD X_<%%0P(,U BC> MG=&U[L0M?8O9.LJD>T4?X2OFHJFX]&#:+P[TW:=J=5^UVD-+[!CFDI7YBG7) MSKRVV"A/U(YVV>L9MO#R()E=).2G4P/4:&[3=]MRV?L,SZ=5#JDPUYTKF-1Z MHF=?[M'925H[ ;#D]&:GWEL6$K6SHBW,(/054JM+VQ'1D)*2L)Q*MVBTI*+]4@K M6O-T,;GHC7ER18U3N1'5W6$[L3]GL6O;E*R1KUM?6T=27UABYB(!&R"DD\*] M,D;KD\UCKB)VJO<+4;_=-L&Z6=WJ:CI)&NM JBD/ M).6A#RSU!NY67"2M1_(;WY[$6/J-I37T'U3I&T=IJ?)=6-_;,LU4VC;Z#5YC MX^NR-!Z^M;KJ?73+95.L4Q%[0?6@5_V24G$UHP'95!?K%9&1>A\YOY4M\O-7 MZNC)*S]4NONY4>P?;GK3OFFD'BZ!C!8]1?)[W=[*FZ3ZOU-5.N-&VKV'M/R0Z_VM M?]H:YW@A4Z@YZ(;,I=#B[]4=)2URH6SXM;8+>P&.YJ%DDVDG#.G12.'O+%5) MV&!/OE GV(=7.Q_8?1VLIO8NC->_-\CM68UQ+;!8)-Y?X]GD14[:MI!E+VDL M6Q@=Z(TDBQT+2SFW404R*:#D@IKKKA(/7?Y4^XE[MU(@Y'3<)V%D=Q:)W!L& M'I>H>JO<[KDTT9N2B:JD-IZ_U#=]X=E:\.L=I5#::T2O5VMJ9$KBB5B.V.6- M5:/"_;!/'QG_ "%;K[0[9LNIM\6S0#6\1NF(79-FTHTTUV,ZH]GM(; //,(> MWZ[LFE>P[RRGV]JZ &4310V'7I-LQ._2!!5B!7;=4H>REG9STC6K#'U6;:UF MSOH.69URR/H=,'"$/-O*^9_%%G6L5('3749BZ; Z(F*?NI^7F ?FE MU?K#N!#]??\ J"=-:1WMMW>7;2,W@UB:!MJU3?Q+= MK; UI>WJOL_2,_8^S>H+SH>"I=JJT'NY\E8&>^(."V;-P$G?"%",FIF9C3GE M9!2+%9J$:[P[(5WIG';I?_'KI?M=U)ITO\1O;J]WV+W70MJZVF/]_-0WGKG4 MZ;MZ-IFYG(3UAW=J!IN"82G[DBBK%V)W(LTSR4F=D!FH;Z]57NIOCM[*QKK= M_7?8/2UCL?IE>;["O*5V0NO;.G[SKFH;QJ-.\6;M%0(_6)+B?NI05]G1BQI^ M -86DS'6&50-(O :(B0-@NX6Q_C?[&:ZUAW6WS==F;_T#"LKSIG1G4%*E;&B M$.P'9*WST.WB5:5U]GJ]1MD;7WRW95QS#5Q-\@I#Q#"0?R0?;%*K(H!JIH#K M1L78VT_CRZ#_ "#QTS;:-3>DOO5WJ!I/F03.JJDTEQ<389-FFM.ST7'*-?OF MQG#A90,V[7GV9OSL3\:_4"-T9%]E]>._C[O_ &1D]);!W++Z4T/;=A5QWH+7 M4!==]3\)5[Y.W"LZR@[?(I0\$VA)4%K'96;U=-(C(KIN'J7\45JJ,]TRJE;J M<9MRKGT_LK>NC+=KO=VR$-QWC4E]U)N2[4ZX:C:[708L!V'K_7$O''BZE*+% M,Z<55O'_ '!O?*H4H>C^ P& P& P& P& P& P& P& P& P& P& P& P& P& MP& P& P& P& P& P& P& P& P& P& P& P& P& P& P& P& P& P& P& P-= MZEU=U/3MS=DMYL8Z2E+?VMB-5P.WXVPODIJHR<1I^I3U*JK"-KCIH+1DU=0% MD=)R*9Q6(]$P"8 .!#22K_#-T_UOHC7&@],O]V:-A]*[^OO9#1]]U5L]Q ; M0T[?]E,+)!6Z/I5F?Q$PQ5I,I4+<_A%(B58R;5:,7\%@45*18H25IOXN>LFC MK'K6W5)YMR7LFK^R.Y^V,1.7G9TS=9B>W7O_ % _TOM*QW.8G4G,M9T;#6I5 MT\]I=?\ M2JYERF @%2*&8A\>/7DM3"F 2]?LP=Y@^0P _EA_N__ #"AN;_? M?S^X^PY_@O\ ._7]IX\?LO['N\?FP(>UW\1G6C7-RJD\SN_8VST2D[XLW:.M MZ NFY9*=T+']B;+>[%LDFV2T4(MHZ5F:WX.=D*7%EKQLS1G48P M=GNU;.%9_>1IX3QQ=A$^?I@;;]?NO6O>M-.LM&UJ$X$);-N;EW7+?R"4"7>F MNV]MF6?;-[.W<@V:^S%'MMM=BT0\1%NV$B8F.)?(0U!VM\4O6G;MZVA8IRS; MWK^N-^7&'V%V-ZU4G;,I6^N78*[Q#.!C5;'LV@-V*TB9Q9XRJQC:Q-H:3B&% MG08IDET'H&5]P-NM8===0\_$ U:W[\9^J]V[GLW8"J;R[9]6MJ[$ MJ]8INWK%U/W@ZU0CN6!I*+YG2_\ <6&=P-IAGMAJ49*.&4=.,$(^=:L5?MR/ M02(D4@<;9\6'5&8TEUVTG1&>R]#$ZDJR[KK=MC1>R9^D[PU1(6IH[9W]]%[' M=&FWUD-M(D@X4M3>>1EF5C^E]N:LK5QH,1LCKSM!]J M^U3NK]A2-9F;KK"UO$&$JWE:A.3--C'I3)I(2<<]9D<,'C5;DXAK3$_#;UDI M4/HF/T[LGM%H>8ZW:LV=IC4MTU'NMS!V^%UUM_9J6U;S S#^:@+$PMZ4A8D4 MTTC2S5Z9LDDDLGXOD$'B89P_^);ITYUZUU='U^\0%-:=.NP'2 &$5>I-9Z[U M#V>M58O6YYZ6F9Q.9F)O:MON=6)*.+"\77=+/WCM98JJBYC 'SV[\476S<-F MO$Q)6[L!2JKN>N46J=E=2ZUV_+4_5G:"#UW6HZCU]#=5>;,7$B\=NJ%#M("5 M=P+Z!=SD&V28R"CELDFF4-O]^=;--]F-+6#K_MVI)S6LI]K")$C(F1DJM*5N M1JDE'3E,LM)L5;=1DY3;72)^'9OX>1CEV[J/>-4E$CE$O&!JIIOXQ-,ZUVK# M[KV3MKLUV[V13JC:Z)K";[>[=#;K+4E6OL82#OK37U::5RJU=C,WFOIEC9>; M>LG\^_C?)JJ^,W5634#I:;^*OKGI>W:TGXRY]A+S5-!,+/&]8M.[1W',W34? M61M:ZU)TAX;4-:=,FTD#N%H&) 7C7375\X%WX8(EM+W^+M">RH(-_:<-UG#@RBRPJ\E#YQ'Q?]4(V3J[U]7K/:&%8FN\, MQ_&;58_WBK6)+Y"[$>R]DH*UPQF"*4W7IIRJ=".:F,4&+10R?DKR)L#&-;_% M-UYHSEHA:]A=F=\4ZM:GOFC=8ZUWSO:S7FB:AU5LRN!2[G5Z*Q9HP$R[=2=' M*6$2F9]].3[****#5\B4Z@G"T5_XNJ;K> OLO1M^=H+IND.LNRNLO7G9^Z]Y M2]HG>M=)OT;&>3+54[#U^,E89^,]58!RYL,@2:M"I81J4SXX)B4X>D]-AI*N M5"JUZ9GGEJF(&MP<-+6>0*)']CDHN,:L7T\^**BPE>3#I [A4/,W!U!]1^N! MK8OTDT&_C.Y,%-PT_.P/>^;7G>P4._LDBV0DW#G3-+T0NA57L,:*F*DB:AT) MAX*-7(.D'P'Q2%9B32LQ*A*V65)$,TWV7QMZM[=;I MU3V LFZ^TVH-GZ5IELHVNIWKYN0VL_X_%7QV@XNKUF0*[-*M9VTM635D^>(' M15<,&B3Q';YGMWKTILA#7':M#=3>2[+IUO;CE M)QL.C6B[V2HSU:NE)L)(^-)]A*0CHC086.6:F1=,TEP"7HSI#H.#Z8V7H;!0 M]AB-!V[46Q]-V%%"SR3R\RT'MR-LC/9-HD;O+&D9B2V%\-)W5E5MKUFFV& A*W;Z M8^?SM>M=2ME3N;"L1BLBPF(=^W,^C6KM$J+INDL4)JZY]>=:=6=15O2VIV,P MWJM?=6*9=2=FGI*UW&WV^Z6.5N=\OUYMDRLXE[3=[U!4. M4OU$ $.@PN]/DVJ#UE9X)9LY=JL$#C)M4C'?H'.19A[*ZB2Q7J1DC 9$2@H' M \A@UCR7 ]BKZ8F*I.0Y#$;&>G*:29@8C,B::IW9BBMR5J1)8AA4'\@%. \\ M"&!T7EVIT>T?OGEIKZ#6+3*K(K&EV @S*=(ZZ?OE(N8Y#K(I&,F7CR4 !\0' M,]LSX0\S:L>,QJR4ABG*4Y!\B'*4Q3!]!*8 $H_^D!S#TY8# 8# 8# 8# 8# M 8# 8# 8# 8# 8# 8# 8# 8# 8# 8# 8# 8# 8# 8# 8# 8# 8# 8# 8# 8# M 8# 8# 8# 8# 8# 8# 8# 8# 8# 8# 8# 8# 8# 8# 8# 8# 8# 8# 8# 8# M 8# 8# 8# 8# MTI%,9EJ#*11^X;%=QSX$_,Z?\ S45(-95@KY)F(?\ L/V2 M2G'/!O'@0$HB A@3C3FNG1B&6KJ1O%,J!R@\?D*X:ED!EC-'92.BE=-E9/Q7 M.0_('4(3GD"@'1D1XO-[5I6;WG2E8UF9\(B%AK>OM'7*H MPJ,C&"Z@9VL6!\\8R,/-,U&QUF,92-<&3$X*F*H@?T'@0' M/>XC<;3-.VW%+TRUG28F)UB?A,::Q_-HY]ONMKO,,;G:VKDPV\+1UB?+Q\/Z M=?L3P0I4R%3( 0A2D*4/4"E* 4/Q'T ,UQ,3UAU.69# 8# 8# 8# 8# 8# M 8# 8# 8# 8# 8# 8# 8# 8# 8# 8# 8# 8# 8# 8# 8# 8# 8# 8# 8# 8# M 8# 8# 8# 8# 8# 8# 8# 8# 8# 8# 8# 8# 8# 8# 8# 8# 8# 8# 8# 8# M 8# 8# 8# 8&&325T&PQJ\(K&_L!(]Z21;.O$'*T@HDX*S5(<43'*BW6]DQB ME,'F4#AR40 #AW:VWL"<,*-D6;.)(RBX>10153%(Q0 @+_;MV:*@&5\A "D+ MPD)2B(F 1$Q,1,:3$3$H9O'6BC7"9-<(ES/:OV)^WLF*6PM33DC2K )0 ,G-C[@WVSV\[+-7%NN.M,S.+<4]2FL M^,UG6,F.?MQ7I.OFKF_]J\5O=U'(8?5VG)Q&D9MO><5]/A:L:X\D?9DI>&+B MY[8:N#APTIG9:K(B3EU&E9ZEW"BV* "H=6->.5]77%X!2B "DYK(&$0X3$?3 M-W;[7Y+2*6S<7O9\9M6VYV]OA$32*YL6OAK:,NGGT<4Y?=O$3I-,/*;'PCMF MNWW%8^,Q>TXV5H: M9=?M\.U:_OBA(2P*24A_:;N(IY(-G)_RI&,.,0D]A[CXWD,L[?7+M]Y6([L6?';%>)F=([>Z(K:) MGI$TMDB9\+2G(H/N"^2K,1 BH'$J"P *HB/LB4!0"(B;\!#(6)F?+ M1/!BO^#>*K/R]E,"B9NMQ[X&_NF, .>11,7])>?(!^HCF1R$'OD;Q4:@3W4Q M( HJB8$ #^Z4P@N "J8WZ1 . #Z@. 'O)>5&OC[B@F $50$41#^T4H^^( H M4?U#P(#^ !@4*5_XAY*M/+VE $2H+ 45^1]HX +D1!( _47D1'\#!@4$K_@W MBJS ?;2\!%!80!4!#WQ, . $R9B_H .! ?J(X'/AYY&_N-O'WB"4/95$P-^/ MSD,/O@ K";Z&]"@'^4<#B /N2^2C00\E?, 16 1((?V0*(KCP8@_J$0$#?@! M<"GC(>(?W68F]@P"/L+ 7[GR_(< ^Y$00 OU+^KG_-^& $K_ //XJ,P'Q1]O ME!8>#!Q]P)^'!?(IO7P .!+^/.!S$'GEZ*-O#W@$ %%7R^WX]2<^_P "L)O\ MW'CQ_EP*%![^7S4:^GN^?B@J'ER']CQY<#X^ _KYY\OP\<#AXR'C_JLO/V. M'V%_'[KR_5Q]SS['A_EY\N?QP.8E>_GX5:A_H^WR@L/ '_,>?#@/+S']''' MC^/. 'GD'*C7Q]X1$ 15\OM^/RD ??X]X#?4W'CQ_E_' H!7W!.56G/BM[G M""P )QY]@2?\R/B4H?K >1-^ A@4\9#Q'A5F!_8* #["XE^YY_.80^X 10\? MH7GRY_' Y&![R;Q4:@'FGX>2*HB"8!_> W"X 8YA_2(< 7\0' J //(/)1MX M>\<1 $5?(6_']L@"*_ + /U-QXB'T*&!P LAP7R59B/M*@?A!8 %81_LB4!< M&$$BA^H!Y$?P$,"OB_X-_=9^7LI@7^PMP"_(>Z8W_,\BB(?I+Z" _41P*B#W MDW"C4 ]T@E 451$$0#^X4P@OP*IA]2FX "A]0' 5[R7E5J)?<5$_""H"*0A M_9*4?N! %"C^H1Y P?0 P.(%D/$O*K/R]DX&$$%O$7'E_;,4!<<@B!?U%Y$P MC]!# J8K_@WBJT\O!(">2"P@"@<>\8W#@!$A@_2 <"'XB.!7AYY#_<;>'O%$ M/[*OE[''YR"/O@ K"/T-P!0_]D<"A2ON2>:C02^:WGXHK (D$/\ EP((N! # ME']8CR!@^G&!0"R'B'*K/R]@0$0;K>/W/E^4X +GGV +]2\^0C_F#Z8%3%?_ M )_%1H'HEX>2*P\"'^N)^' <@?\ R\<>/X^6!7A[Y?ZC7Q]\!X]E7R^VX]2< M^_Q[_E_FX\>/\N!0"OOR>2C0?];W.$5@YYY^W\.7 ^/C_GYYY_#C >+_ ,/] M5IY^R <^PMX_<>7J?C[GGV/#_+SY<_YL"H@^_-PHU .4O#E%8> /[_EPN'D M)Q_1QQX_CY8%>'GD']QL)/?,(A[*H&^VX_*0#>^(>^!OJ;CQ$/\ *&!Q*5_^ M7R4:?I5\_%!8.3CS[ EY<#P4OIY@/(F_ 0P*"5_XCPJS\O9*!1%!82@OY?G. M(?< (HB7T O(& ?7R'Z8'(Q7OYO%1J'YTA(!D51X3#_7*80TF!1]A80!8!#W3&#[D!%( MP<^(<@)?Q$<"H@]\C>*C4">\F)0%%43 W /[I3""X *QA_2;@"A^(#@"@^\B M^2C42^XJ)P*BL!A2$/[!2B*X@"A1_6(@(#^ !@4\7_B']UIY>R*K0#>"7AR@L)0. _WQ-PX 3$.'Z #@2_B( MX%1![Y#PHU\/?*( **OE]MX_G((^_P "N)OH;CQ /\HX%2 \_)YJ-A_N*>YX M(JEY2$!]D")VW/@EX"*2H@"@#_>$P L'D0P?I ! 2C]1' KPZY'@[<" M^\40#VU!'[?Q_.01]T ]X3_0W'B ?Y1P* #ODODHV$/);S $E0$2#S[ %$5A M\3%]/,1Y WX<8'V3]P$R J)#*^(>X*93$3$W'J)"F, P& P& M P& P& P& P& P& P& P& P& P& P& P& P& P& P& P& P& P& P& P& P& M P& P& P&!C-LJ%>NT2,-98EE+,BN$GS4':":B\9*-0.,?-P[HQ#.(B=BES^ MZS>MS)N6JQ042.4X .;<.XW&VRQFVUYIDCX3TF/.MJ^%ZSX6I;Y9CQ_46,FW87 I4H^3/XIR(-7ABJ.K1?CMK[AQ M3O?;V*N/FJ4FV795G\<1&M\FSB9UR:1K:VWCYZ5B9I%J1\M-Q\IO_:F:NP]R M9;9N%R6BN#>Z3$XIG\./>=L:4B>E*9_PWM,1>:VF-=TTSE.0H@(#R4HAP(#Z M" " \@(@(" _7Z#E0KI'R:]87R)BU>Z/"7TSTR8# 8# 8# 8# 8# 8# 8# 8 M# 8# 8# 8# 8# 8# 8# 8# 8# 8# 8# 8# 8# 8# 8# 8# 8# 8# 8# 8# 8 M# 8# 8# 8# 8# 8# 8# 8# 8# 8# 8# 8# 8# 8# 8# 8# 8# 8# 8# 8# 8 M#G ?7 8# 8%MF(>)L$7(PDY&L)B&EV3F-E8F4:(/XV3CGJ)V[QA(,71%6SQF M[;J&(HDH4Q#D,(" @.>\67+@S4W&"UJ9\=HM6U9F)K:)UBT3'6)B8UB8ZQ/@ MU9\&'LUM68UBU9C28M'A,3'28GI+2L6]PZ=G458IV'8'4] XF M7CD2R%BV)UP8EY$5XLIONYC8&D(TGZVH>]-5IN'*/W;$GMM;;'T?O">V9Q[? MW9$]/"N+=S/AUG2N+<3XZ=,>6W3Y+S$6H\5WWLNTS2,NY]HVGPTF^;9:?9UM MEVT>$3UR8J]?FKK,;F0%A@K5#1-BK(/XN6C'J)5VC^/> MMCJ(.FKA$X&(L3$^2Z[7=[ M7>X*;G9Y*9=ODK%JVK,6BU9\)B8Z3"]/92.DFKT[<(]!Z3[8%WB:+M=T0J"1W1$7*:"B#1!18Q2F3,85S)G\@!/ M@0^E:BI"&B$XZ0DSR:Z2KCVG:GNJ+ W.H8S=-==PHJJ\72((>:IO'S-R/B 8 M%Z%)7C_Z84#\O'/@ESYO/(A^&!7VU.>??.(>0CQX)?0?H3T)SP7^OU_P <"@)J^G+@X\ 8!_(D'(B/ M)3>A/J4/3^@_C@<3(*F*8OW2A1$GB!@(ER4WXG !((=-8TGX_T M?!F)B)UTC\K6QUJFUZA3G)CKLRJY8MX=U,N-(3"W\6I$M:IB>0E+19X2SLXN M>D:=.2T8DHW;L4$"P'WBQG*K<%5%%K%>SZBE8OD[(C3' M2])M7U*4GK-IMZG;&D3,1%56CA]SPE+W]LUQ5V\QK]+:>S#-[7F^2]+16TX[ MWUF(K$>E$]9K$S,KKK7L/4K].N*+*MYS6FVHU 74MJ3831G#6\&Q.2K25;51 M5=05]JR9O4DK!.W[3C@%3)'Y3#7R/!;OCL/[PK;'GX>TZ5SXYF<>OCVWG37' M?3\R\1;Q\?%NXOW+LN2SSL,M,NVYBM9FVWRQ$9=(Z3>D:S&7''G?',QX=(UT M3Z0JIR /W!^># (^"7J/T _Z. $O]/I_4,AHF)ZQKI]O\O"?)8*VBT:QII]G M\OZ/&'(4E1YX*7 M'CQ^@/R<\"/KS]?Z<8 $U.>1<''U,/'@D'(#^DOH3Z$_]8_CS@4]I7_[Y4_0 M)>?!']0CZ*>J8AY 'X?I_P , *2OK_S*@<@7C@B/Y1+^H0Y3'GS_ !Y] _#C M K[:G_T<_P"KGCP3_3_]#_3SQ_C^K_' >VIP'+A01 3'/ M_I_'G X^TKQZ.5.?#QY\$?U<_P"I_I_J_P /T_X8'+VU>1_Y@_KX\!X)>G'Z MN/[?^?\ 'GZ?AQ@/;4_^CGX\N>/!/]/''ASX\\<^O/UP'MJ^G_,'^AP_0CZ^ M7Z1_T_J3\/P'\><#C[2O''W*GZ +SX(\^0#R*G^GQR/]/T_X8'+VU/7^^2G]$PX$O_J'\0P'M*?_ 'PI^DH<^"7U ?S'_1QY&#_T!^ 8 M%134Y'^^< \@$ \4_0H!ZEY\.1 W]?K_ $P'MJ\\_<'X\C#QX)>H"'H4?R?0 MH_3C@?ZX''VE> _YE3](@(^"/(F$?0X_V^.2A^ >G]0P*^VKP(?<'YX* #X) M>@A]3?HX$3?X^@?AQ@5]M3U_OG_4 A^1/T+Z"7KY?I >$P]"?AQQS^/. ]I7@ ^Y4$0)X\BFCZFY_6( F "7'CQ^@?R<\<_C]? M\<"@)*^G+E0>//G\B7(^7Z>>"!QX?AQQS^/. ]I7C_Z84Y\/$!\$OU>OY^/; MXY_P^G^&!7VU/7_F#ASX\?D2_+QQSQ^3U\O\?I^& ]M3D!^X/QYB80\$N!+Q MZ)\^'/ ?UY\O\<"@)*@ ?\RH(@!@$1(CZB//B(@"8?H_#CZ_CS@5]M7C_P"F M#_I O/@E^KGU/^CCD0]./I_A@4%)0>>'!P 1*(!X)#P !^8O(D]0-_CZA^ X M $E>0'[@X\&,80$B7J40]">B8<%*/X_4?Q' DK^+A0?00Y\$O41'T-Z$#U+ M_3Z?UP'M*\#_ ,P?GQ* #X)>A@YY/QX<")OQ#Z?TP I*\CPX.'YBCQX)" %# MZD_1SP;^OU_QP )J^G+@X\&,/Z$@Y ?TE'@G/B3\/Q'\1' >VKP'_,'Y\1 1 M\$O4P\<'X\. $O'T^F %)40'AP<.0+P($2Y 0'U$.2"'Y@_ ?0/PP'M*\\_< M*<>8& /!'T+QZI_Z?Z1'\?U?XX%034].5U!X,(C^5,/(! >"CP0. +SZ<>O] M><"@)*\>KA3GQ$O/@D')OP/QX< 8/Z?3^H8'(2*#SPL8.0( ?D3$0$OZC>I> M!$_X_@'X<8#P4'G^\8.3@;T*3T* <"G]!'@1]>?K_C@4]M3T_OG'U$1_*GZ@ M// >A0X\?PXX_P ><#Z% 2E #&$X@' F$"@)A_J(% "@/_ ,#E@,!@,!@,!@ M,!@,!@,!@,!@,!@,!@,!@,!@,!@,!@,!@,!@,!@,!@,!@,!@,!@,!@,!@,!@ M,!@,!@,!@,!]?K@1MLS4NO\ ;L*A W^K,+ S9.0D(EVJ\XW$H"F\8.&[@G' 'X$0SMX_D^0XG/Z_'9;8KS&DZ1%J6KX36^.VM+Q M,?WJSIY(KEN&XWF\$8.3PURXZSK7\VU;=)BU+QI>EHTCK68U\Y0$9MV'T(4# M-%)KL_JAL( =@Z<1C'L94&0B7DS.05/%U7V#U_59A"61B)J2K,R5'S!:(L<*H#>9@ MY)(X 9M)Q3H?:73'GP4 2\B(9 ;G;9]E>N++5K?LM'A-;QXUF/*T>M5;? K7+U3G;[^XO'2*!^# M"*C95LOPL69XOF,G'8+;#/CKN>(R3W7PW\[Z:1DI>/VF/+6)^6:V[9Z1>EZQ MVJ_RWM[#R&>G(;;+EVW,8:]N/+CM.G;KK./)CF?3R8K3UM6T=T=9I:EI[F 5 MWL'8*!,1M [00L10+!)/4XFJ;7@5'2FD=F/5S@1BU934@HHZUKW<<#M]W@MR/MC);<;>([LFWO$1N<'Z58^7+3P_:8M8CIWUQS M,1/!M?N*_QQY=->LTM>/#;8!_KE8K M.M>Z>G_!;_/17/3)@,!@,!@,!@,!@,!@,!@,!@,!@,!@,!@,!@,!@,!@,!@, M!@,!@,!@,!@,!@,!@,!@,!@,!@,!@,!@,!@,!@,!@,!@,!@,!@,!@,!@,!@, M!@,!@,!@,!@,!@,!@,!@,!@,!@,!@8U,5MO+OV4D= 5BMI5F)&)2>+NT_=65!90"('+[I2$ M$J9$?$B7H0#")?4RIC''U,.!>OLR>(E]YWP*((\_=K@;Q WEY@8#^0+"/U/^ MH0^HX%1:$$3"*KG\QDC" .EP !1#@ * ' "E/_G /0_X\X%0:D 0'W7(\*G6 M]7*P@)CAP)! 3\"B7\"?I#\ P.(,TR@4/==CXD4)R+MP(B"O/)C"*G)CEY_* M8?4OX8 69! P>\[_ #)$1Y!VX 0 @\@ZZ 1 M435X!TN *8< 4H ?@J1O\Q0_*8?J&!4&I ,4WNN>2J** N5A 15#@2B'GP M*9?\I?TE'Z!@<09D H%!5UZ)'2Y%TN)A XB83B83B(J@(^A_U 'H X 69! P M>\[ #)I)CP[< ( D("!BB"@"50_'YS!ZF_' M%AJL!:X:3KMEBF5AK\VD=M, M04X@G*0TFR53%-9@^C'Q'#-TP6*/YD3D%,P@ B'(9LQ9]QMLU-SM;WQ[C':+ M5M2TTM68\)BU>L3#1N=O@W>"^UW-*9-ODC2U;UBU9B?&)K,3$M7X_5VQNOSM M1YJV;F]@Z3CXR9>.-%SCUU-7JLJ-(UPK%QFC[G+2;0[I@[=))MTZ_8W9V30I M_)F^:)I@W-8=SR/'^X9BW+4Q[?G.^/\ W5(TQY8M.DSN\-([=:]9]7#3OM^= M2UOF5'#Q/)>VN^.'O?<<%Z=M-G:=>[YND>EER=E?S+UK\K9&H M3]?NU7@[56Y4)2$G8M-RP>L)I"20426$WNE^_C'SQ@Y>,G!#HJ*)+* 51,Q0 M,/&5_=;?-L=Q?:9ZVKFI;YHF)B8B>L3I:(GMF.M>GA,+5LMYAW^TQ[S!-9Q9 M*]-)K/7PFNM9F.ZLQ,6TG3NB63"S3$#![KH/($@'AVX 0]KZ"404Y*)^/SB' MZ_QYS4ZW+[4GEY>XX_UO>X^Y6\>>./; OGX@CQ_D_3S^&!0K0A?'A5T/C[OZ MG2QO+W@X-Y\G_-X?Y.?T?AQ@4^S)X^/O.^/9]CG[MQY>/EY>YY>YY>_^'GSY M<>G.!46A!\_[KH/,41'ATN'C[( 3@_Y /Q^?CCS_'G K]J3R\O=<\^^*_' MW*WAY#_D\//Q]D/P)^D!_# H#0@ 0/==#X%5*'+I<1'WN>1,(G_.8G/Y!'U) M^'&!06:8E$OO._5(J/(.W & "F\@.!O=CXD5( B[7$P@J/(F,(J?,1]SD5_P#W_P!0!Z7NN?]?W^/N5@+Y<<>WX@?CV/_P G^C_# H#0@>/]UT/A[W'+ MIP//O?J\N5/S"3_)S^C\.,"GV9/'Q]YWQ[((<_=K^7B!@-Y^7GY>]R'Z_P!7 M'IS@5%H0?+^ZZ#R%(?RNE@X]KCCQX/\ E _'Y^/U_CS@/M2>7E[CG_6%;C[E M82\B' I^/GX^Q_[GZ0_I@"M"%\>%70^)52!Y.ES<@K]1/RI^ZZ$2J*J!RZ7$!%4.!*8!/P9,G^4H^A?PXP* S( M 'NN_1(Z/(NUQ-P=@!R)$'Q=+E$H)< M>(D$#\D.;C\PAZF_'G Y?:D\A-[CGU6*MX_0$H@ MKA4P"*O/(& 3CY%)S^0!]"?AQ@?5,@)D(F!CF A0*!E#F4.(!Z\F?='!_O#69Y_C,<4S>=L^TZ5QY?C- M]O;3%DUUF<4TF)^2TOGNWB/:7N&..Z5]O44W%>[)C\HR MQ>NGS1#=WD/ZY3O/3S?0HF)\%,'2#QHL F1>2B8![^(Y'<<+R6/DMKI-L=]9K/X;UF)KDQW^-,M)FEX\ZS,1UZH MCG.&VW/<;FXS=:QBRTTBT?CI>)UQY:3^;?%:(O28\+1$Z^3 .N.T;!=Z]-TO M9!4&>[-02J-&VRQ;)_;LY*439)NZ]L&";#P;^)[-KXI2S 0#A ZJ[0P^ZU4 M.[W)QF'9;G%O>-F;<%O*^MM[:ZS%-9K?%>?]3#>)I>/LK:-8M$HOVKS&XY## MDX_E(BON'8V]'F!7G_C_ZAP& _P"W MTP'. _[?3 8#G IR'^/_ *AP*X# IR'_ &_^7_A@.?\ MP. Y#_'_P!0_P#' M K@.?I_C],"G(?\ R?4!#Z_\<"N P& P& P& P& P& P& P& P& P& P& P& M P& P& P& P& P& P& P& P& P& P& P& P& P,:DJI%2DPTG5_NDI-DV%HB MX:NE&_DW'[GA)8A1$BZ1?O%?RF 2")^3 (E()0[D)!,(!B,?'E5!L9=PX$JR MGN<*.E#**%3( $200 3<%23*1,@>A2A@73V$1#@4B<"0$N/$/],!Y G_ (>? MPP H(CSRD0?(2&'\H>ID_1,1_P 2!], "*0" @F0! YE 'Q#D%#!P8X?^\(8 M $4@ !,G %.4 \0X I_4Y0_P-^(8%!;H" @*28@)"IB'B'J0@\E*/\ 4"C@ M5%%$1$PIDY$Q3B/B'(G)^@P^GU+^&!4$4@$!!,@"!C'#\H>ASAP8P?XF# I[ M"/ ![1. (9, \0]"&]3%#^@&'ZX%!;H" @*1! Q2E$/$/4I/4@#_ (%'Z8%? M92Y$?;)R)P4$?$.1.4."F_\ $ 8%012#CA,GY3','Y0]#'Y\Q#_$W/K_ %P. M/VZ'''M)\> I\>(?Z9AY$G_A$<#3OL/7I36=C@^UU)B'3]]KZ(-7-VU:+0,Y M>[!T,+H\C)+M62/F9_;=2OS'GH@ #WEVP/V)!Y>% +9[:S8^4VE_:G(6BM-Q M?OV]K3$1BW41%:]?+'N(B,=H\(GT[SI-943W-ML_$[RGO/CJ6MFVU.S=4C_O M;2=;6TCSR;>T^K6?&8C)2-8M$-KH&6A++$15B@'K&8A)V/CYV&F(]4KEC*1T MFT2>1\FR<$$Q%F[QHN11,X#P8I@'*MFQ9MMGOM=S6:;G':U;UGI-;5GMM68\ M8F)B8GX3&GBN>UW.#=X*;G:VB^TR4K>EHG6+4M6+5MK\)B8F/C'5=P01#CA, M@>/GX\%#T]S_ %./_'SZYX="GVZ'''M)\>W[7'B'^GSSX?\ AY_# J*"(\\I MD'R\.?RAZ^WZ$Y_\(?3 K[27//MEY\_(>J8#R!/I^D!_# J**0B(BF3DQB&$? M$/4R?H01_J)0#T_I@5]E+D!]LG('%0!\0Y Y@X,8/_>$,#B#= . !(GH4Q _ M*'H0_P"LH?X&_' ?;H<"'M$X$A4Q#Q#@2$'DI?\ PE$/3 Y"BD(B(IDY$Q3B M/B'JA1' K["/J'M$X,4I1_*'J4G'@4?Z@7CTP*^RD(^7MDY$X*"/ <^X M7T*?_P 0!@4!!$.!!(G)1.)?RAZ"I^L0_P 3?C@4!N@ >((I\> I<> <>V(\ MB3Z?I$?PP.0HI#SRF3\W@!ORAZ@G^CG_ ,/X8#V4N>?;)SY^[SXAS[G'CY_^ M+CTYP* @B'CPD0/'S\>"@''N?KX_\?/K@4^W1X\?:)QX>UQXAQ[?//A_X>?P MP*BBD//*9!\A((\E#U%/T((_^#\/Z8#V$>>?;)S[@J\^(<^X/U/_ .(?ZX% M;H "28 4#E#\H>@*?K#_@?\?ZX%?81$./:)QX GQXAQX%'D"_\ ' "@B;D M13((F,4P_E#U,0."#_Q*'T_I@ 01 0$$R (',H'Y0]#F#@Q@_P#>,'UP ((E M !(@ !3$ /$. *<1$Q?^!A'UP H(B @*1! Q"D$!*'J0GZ"C_@7\, *"(B( MBF3D3E4$?$/4Y?0IO_$7\, "*(" @F0! QS@/B'H?Y/'\CS:(FO;/A/33X_9^7P_*TXT MXS<=>=AS>B)%U&--0VQ^ZL_6UR]F(QJYBG,@9]*W;0L=&O'J,I(A4ETEIB"( MU07(C!.%&YC$*Q(!K=S6[Q^XMI7G^MNW\5O;7(7]O6M2.$S3.393:T1--9GU-I77K:,5NZV.(CY<=NW72 ML:;DE-Y (_T'C_Y!_P#FY4HUTUGS^S1>M>LQI,:3_+\CEF63 8# 8# 8# 8# M 8# 8# 8# 8# 8# 8# 8# 8# 8# 8# 8# 8# 8# 8# 8# 8# 8# 8# 8# 8# M 8# 8# 8# 8# 8# 8# 8# 8# 8# 8# 8# 8# 8# 8# 8# 8# 8# 8# M+F=B M6DBE$N7J24@LS7D"-C"/F#%MS[SM00 2(H%$HAY'$/(2CQSP/ 7W"'B"8+ M"/NI\>T(\ KSY<>V(^@&^G.!47+7 M(G('U#ZA@4!RV$.0<(" D,J @JF("F0>#*<^7'@4?J/T# ?\CR"A4A#W"<@J8.2IB'EZ*&#Z!] M1P* X;B( "Z(B8QRE %2"(F2#E0H?F]3)@'Y@_#\<"GW+;CG[A#CVQ6Y]U/C MV@'@5>?+CVP'T\OI@!V M75Y*KR[^0BE':+AK'V2M2IH.X5:472$J$O59YL O8:<:#P8IBEJSYQ/WQUTF(_DN-P5\=O&MHGS_)/29B84TYMVT15K_V WJZ8!M>/C7DK2KVQ;)QE7W] M2HLQ47%LKK3[:]Q6B>:I7NQYM.RN[ MQ1T]2M?PUS1IIEPUF=/\ROR3,4VF!TV$H'!PAXBE[W/NI\>R(\>[SY<>WSZ> M7TYRM+>Y"Y;AY7/N 'KQ]>,"@.6P^(@X0$# %4Q\BI?ZAB_F]03X_,/X?C@! M=-@#D7" "95A$5D^ 2,/B57GRX]LPCP!OH(X%1<-PY 5T0$HD*8!5('B90. M4RCR;T%0!_*'X_A@5!P@(@4%D1,*AD@*"A!$52!R=, \N14*'U#ZA@<0I"#]1^@?C@!A3\^@_0?PP*_<-^1#WT>04!(0]TG( M*F#DJ8AY<^X8/H'U' X;B( "Z(B83E* *D$1,E_J >7J*?^;^GXX% =-A# MR!P@)?;%;D%4^/: >!5Y\N/; ?3R^G. %RV#RY<(!X@03?CPJ0?+ MVO\ 5\?S>OM_YOZ?C@4^Z;<>7W"''M^]S[J?'M<\>[SY<>WSZ>7TP*BY;AY< MKHAXB0#V8WH _01P*BX;AR KHAXF(0W*I \3J>J9!_-Z&.'T#ZC^& !P MW$0 %T1$5#) *DY%4@#G M*(&]2$'ZC] P N6P (BX0 (501%5/@$SCP0X_F]"''Z#]!P*_<( (E%=$# MX3D%3!R"0AY<@H(?0OUP!5 MT#>/BLD;S,H!ZA@4!PW$ $%T1 4S*@(*D$!2*/! ME 'RX%,H_4?H&!45T PBLD %*0QA%0@ 4J@\)F,//H50?TC^/X8#WD0'Q%5 M+GW 2X]PO/NF#R*GQSS[@E]0#Z\8 %T1$H LD(G%0I0!0@B8R7/NE* #ZBGQ M^8/P_' YD.4Y2G(8IR& #%.00,4P#]!*8!$! <#E@,!@,!@,!@,!@,!@,!@, M!@,!@,!@,!@,!@,!@,!@,!@,!@,!@,!@,!@,!@,!@,!@,!@,!@61_7(.4>H2 M+^.0"@!0X [GL(\"'LI<"4""'MEX$ M@#R!!#C] #] ^F!7V4A$1%,GJ)1'\A?42!P01]/42A]/Z8#V4OK[2?ZA/^@O MZQ]!.'IZ'$!]1^N!3V$ XX12]"F* >V7@"FY\B@'' %-SZA^.!4441^J20\E M @\IE'DA1Y*7Z?I ?H'TP'LI#]4DQ$1 PB)"B/D7T*;GCGR*'T'\,![*///M M)\@8Q@'P+R!C?J, \<@8WXC^.!0$$0#@$DP#Q$O $* >)AY,7T#])A^H?0@''T]3 'T' MZX% 01#CA),.!$P<$+Z&-Z&$/3T$P?7^N ]E'CCVD^ +X '@7@"#ZB0 XX H MC^'TP'L(^O*28\^//)"CSX<>'/(>OAQZ?TP*BBB(\BDF(^7GSX%Y\^.//GCG MSX_'ZX8F(E$VX-.U;<57+79T9&(?QL@UL-.N5<7)'6W7]QC!.>'N%1E/;4%A M,QZBA@.4Q3MWCOA,3 M,1/QBT1:-+1$Q$//Y"CSX>A>?3U\0^G],KRW*>RCSS[2?/EY\^!>?,?J?Z?K'^OUP M*^RB''"28>(& OY"^@'_ %@'IZ ;\?ZX%/81X$/93$!+X" D*(> #R!/4/T@ M/X?3 "@B/U23'D2B(B0HB(D#@@\B'/)0'T_I@5]E(!Y!)/GR$_/@7GS,'!C\ M\<^0A]1^N!0$$0X $DP ,4 A0X*;GR*' ?I-SZA]!P*BBB(" I)B E @@) M"\"0OZ2CZ>I0_ /I@4]A$>>4D_4P&'\A?4P?0P^GZB_@/U# J"*0<<))AP)C M!^0OH8WZC!Z>AC<^H_C@4!!$/0$D^/$2 '@7@"&$1,4 XX HB/J'T' "@B/U M23'D"@/)"CR!/T /(>H$_ /PP*^RCSS[2?(F XCX%Y$X>@&$>.1, #Z#]V7@P$]" 8..! H?3GZ8%?92YY]I/GR\_T%_7_ .W]/U_X M_7 BB''"28<>7C^0O >?Z^ XX#R_'^N!3V$1#@44N/'PX]LO'ASSX<PCR(^TGR(E$1$A?42?H$?3U$G'I_3\,"OM)<\^V3GR$_/B7GS$.!/SQ MSYB'X_7 BB''"28>(& ."%] /\ K /3T WX_P!<"GL(<"'LI<"4""'MEX$@ M?0@AQQX!^ ?3 K[*(\\I)^IBF'\A?4Q X*8?3U,4/H/X8 $D@$!!,@"!A,'! M"^AC?J,'I^H?Q'ZX%/81X /92X !* >V7@"F_44 X]"F_$/QP'L(^O\ 92'D M */)"CR4H@)2^H?I*(>@?0,"HHI"(B*28B)@,(^!>1,7])N>.?(/P'ZA@ 22 M#@03( @(F 0(7D#&_48!XYY-^(_C@4]A#T#V4N *)0 "%#\HB(B7T#](B/J' MTP'LH^H>TGP(% 0\"\"!/T (<>H%_#^F!7V4N>?;)SY ?GQ+^L X _T_4 ?C M]< "20<<)IAP)C!P0H<&-Z&,' >AC /J/XX $D@#@$T^ *) #P+P!!'D2!Z? MI$?P^F %%(>0%),>0*4>2%'DI/4@#Z>H%'Z?TP*^TGSS[9.?(#\^)>?, X _ M/'/D ?C]<"GM)<@/MD#@3"'!0#@3CR<0]/03C]?ZX',I2D*!2E I0#@"E * M ?T X P*X# 8# 8# 8# 8# 8# 8# 8# 8# 8# 8# 8# 8# 8# 8# 8# 8# M 8# 8# 8# 8# 8# 8# 8# 8# 8# 8# 8# 8# 8# 8# 8# AO<^EZ_N.NM&#Y M_(5BTUJ2+9M>[#KWMI6W7=Q:HJIL;'772H&3-R14R#YDL4[.38J*M7)#I*"& M2?$\MGX;V]9GMM29K.FNL6;4FR+*Z*AKS;Y8F,W!!MDD M)AS#,YJ.IEZY*_<-I_7KR>CV*2W,Q7C>:[*?\ NP*@X1$0#S]1,)/4 MIP_,7U'ZE^G^/TP .$1X_,/J!C!R0X>A/U?4H>O] ^H_A@!#_'Z!@5!PB/ 8?4Q MBA^0_P!2AR/^7T#T^OT' H#E$0 ?,?4HF#DAP_*7Z^@EYY_P^HX%/ND.!'S' MT*4P_P!M3Z'_ $^GAR/_ ,S Y?<(\\>?KY 3CQ/^H0Y#_+]./Q^F !PB/'!A M]1, A#C^;_B!?I_C],!]PCZ#Y#Z^0!R M0X>I.?+ZE]/IZ?U_# XBZ0X_4(@)//\ TU!Y*(\?^Q]?\/KB8UC2? 1=M?4U M"W'7V\';FCM)U$2",U5+5 NW$'=*+94B&*PM%*LC0H/X*<9^7ZTQ,DLF)D7" M:J!U$C2'&\KO.(SSGV?;,7B*Y*6K%L>6GG3+6>EJS_BKXTFMHB8A^9X/8<[M M/IM[6T7K,VQY*3VY<5]-(R8KQUK>/\,^%HFLS$PI3]P7+4MCB=5=EGK54TW( MI06K]_LV2<32=F.E!$L?6+NV0$(_76WW!2B -1%.(G3@)XU0BIC,49G=ON>@IJ ( M>V(@;DHEY*(##^C^O\ Z\"OW*/_ +8_I*;]"GT,/ >G MC]1'\/K@5%PD B F'T,!1_(<0Y'Z>H%XX_Q^@8% <(CP '^HF*'Y3_4H'(#_A]1P'W*/K^8^HF /R'^I/U>OC MP''_ 'X% =("'/F/Z1/ZIJ!^4!X^@DYYY_#ZX'(7"(<_F'T\>?R'']?Z?H7U M_P#F8#[A'GCR'GR\/T'_ %<<_P#L_3C\?I@4^Y1'C\X^OEQ^13_)^K_+Z?\ MS?PP'W*''/F/'AY_H/\ IYX^GCSS_A]<"HN$@YY,(>/CS^0_^;Z?Y?7_ !_I M^.!3[E'GCR'GR$GZ#_J .1]?'CC_ !^F ^Y1]/SCZ@80Y(H'H3]7U+^'_?@! M<(@'(F'CQ WZ#CZ#_P "_7_#ZA@5%PB B F'T$H?I./J?]/T+Z\_]V!3[E'D M \QY$XD#\BGZBAR(?I^G^/T' Y1'C@X^I1,'Y#\\%]!]/'D!]/I]1P'W*( M(^0^A0,/Y%/TF'@/3QY$?\/J& ^Y1Y$/,?0P%'@AQ#R-]/4"\.##ZF, M4/RG^I?U<_E]/_3]<"@.41_SCZE$_J0X?E#Z_4OU_P /K@5%=( $1-] (8>" MF$>%/TCP!1'U_P"[ K[R7K^;Z'!,?0WH<0\@#Z?T_'Z8%/N$1X_,/J)@#\A^ M/R\\^OCP >GU^@_A@?0IBG*!RCR4P<@(@(>G_ 0 0P.6 P& P& P& P& P& MP& P& P& P& P& P& P& P& P& P& P& P& P& P& P& P& P& P&!UU6C5< MX*+-FZRA2&3*HJBFH,#FB@BW3*BW1202+R)4D4R M))E\C"8WB0@%*'D81$?3U$<#Z\?_ '8;1:EZ6FMJVCPM6T=8G_ ,)Z2Y=[L=GR6TR;'?XZ M9MGEI-;TO$6I:L^,6K/28^_[_%J7&NMC=5Y%C7YL]JV[UR>NV496[85*0M.T MM&B\739L:_>$6Z;J;V/K%)55--K.D*O-0Z?Y) KEN7[U*S;K]V>Z*WW>'T=G M[FK'=;%I%,&YTCY\F.W2F'+.FML4Z8[S,SBTF8QJAM[?_Q_3@?P M_$/3//6)F8TZDQ$QI/@UYE^J6@I@L1Y:VAX52OQW[1!+TU[.T!S#18/'<@6/ MC'5'EJ^NS9@^?KK>V0P%]Q8YOJ8V0G&*]@,Y=T.5IZ,FZD*ZFX;-?\ ME42MW2A%S^Z4@HFY=UN^#W-ZS383@B*Y.[LS7G6UJZ4TB\6B*Q;K:-9FT=-8 M\73AXWW#MXF(Y"N?YJ:1DP8XZ5MK:)G'-9FUHZ5G2.V>ND^#IR%E[35YW(&- MJ74E_A0?O/VPU3VM.5*RA%_<*"Q*\B+?1'$$I( S\ 5$DNFF97D0\2\9NIM/ M:^;'6/K-WM\O;&OJ8:WI$Z==)QY.[37P^2.GDU7W/N[;Y9UV>SW&WUG2<>>^ M/)'76/ER8YKKIIK^T\=9=<.Q^N/82J& 1]]Y#U2O[2B$P_P#HB:^I M[53,"& /J&>\?MO#GT^@Y'C_P!.F&UY M[JU^2:Y(UMKVQ$TM:)F=)GQ2%?\?:5HUCE./_ /R,7Z[,%]MZK:G7 M3=;)H+4[67L_U2R!-TW6+YH*D<$'Z'0,5 M4@\_T.01*/\ Z\Y9O6(UZZ?&(F?ZM737)2WX9B?NF)_J?L M7CHCU$P*^+AHFHJ#(&B:9U@,N1+@JJ@IH^X/O!\1-]H\]$2J^/M%\A$3 M>/M 'N?ZQ?J(?3C\<#D+H0$P?;.A\3)%Y!,O!O=#GR*/F')4O\_]/\/:*'N>JI/Q#Z 'XX'(70@(A]LZ'A M1-/D$R\#[@<^X ^?JFG]##^ _P!<"GW0^0!]L[]5%$_+VB^(>V'/N#^?GVU/ M\H_C_3 H#L1* _:/ Y2.IP*10, D$0]H0]ST5/QR4/H(?C@!=B &'[1X/!$S M\ D41'W! / O]S]:?/Y@_#_' Y? 2+R;W?J!?[GJ*7^?\ I_C@ M5%T(&\?MG0_W@1\@2+X\"'/O<^?/LA]!'CGG\,"A78F\?^5=E\O=_4D4/'VO MIY?W/3W?\O\ 7_# I]V/CY?://\ 1][Q]HOESY>/L\>Y_K?CQ]./QP*F="7S M_P"5=F\/:_2D4?/W>/T?PP* Z$?#_E78>953>J1?R>WSP4_"@\&5X_+]>?\ # I]V/B(_:// M1$JO'M%\A$P\>T >Y_K%^HA]./QP*F=B43!]J[-XG2)R5(H@;W0Y\B_W Y(E M_F'\/\<"H.1$P%^V=!RJ=+R%,H%#P#GW1'SY]H_T ?J(_A@<0=>0%'[1X'D1 M53@4B@)?;$0\#![GH=3C\H?B&8TC32?"1Q%P!0$09O/R))J@4J8[#BG7Q^2O]BT3&OM9DTBE$P@4H![Q;_?X+ M1;!GS8[Q7MB:WM$Q777MC2?#7KIX:]6O-QG&;FLTW&VV]Z3;NF+8Z3$VTTUT MF/'3IKXZ=&#O.MW7"1$R;WKOJ%R'O%1\E=5T@0'R#D%RG"' WM$$/4P<" _A MDA3W+[CQQVTY#>Q7X>MDT^SIW:([)[4]L99[LG';&9_^1C_56QCU;ZX1CI9Y M$:/IT"[>QL[!+NH* 0@5@BIJ,=0TPU!6'59F01DXQXJCY$$IO$_("4>!#.3W M-[@RUK7+O-Q>MJ!S%:RQ_,R3Q7OQ\=M_CGT_[4]/2SSX6 M^3+,ZQ=N5]\ @)B-W2A?!$Y1333.50JP (&2,"G!P( _F$!X_ISE2U^;3X+S M'6L3'A+Z?/VSK_7]GR]H/'CCGWN?/_0_#GZ\_AGH4!T(^/\ RKL/+W?J MD7\OM?\ M<*#Q[O^3^O^&!078@7R^T>#_9!;Q!(OER)@+[/'N?ZWKSQ]./QP M NQ 3!]J\'Q%(.02+P;W?J)1]SU!+_/_ $_QP.7W0^7C]LZ_UQ1\O;+X\ '/ MO<^?/L#] 'Z\_A@4*Z$WC_RKLOD54WYDBAX^WS^4W]P>#*2:BG I%\B^V(A[9@]S_ %%./RA^.!07@\&'[-Z/BFFIP")>3>X(![9> M5 Y43YY,'X 'UP.8N1 QB_;.A\54TO($RB4WF'/NE'SY%(G^8?J'], #H1$H M?:N@\CJ$Y%,H 7VPY\S#[GH13_*/XX''[P1 !^T>>J1U>/:+R'B(A[0A[G^J M;CD _$/QP NQ ##]H\'Q(D?@$BB)O=X_(4/<]3I\_F#\/\<#E]T/D)?MG7HL M5'R]LOB(&#GW@'S_ -$OT$?KS^& *Y$WA_RSHOF P& P& P& P& P& P& P& P& P& P& P& P& P& P& P& M P& P& P& P& P& P& P& P&!00 ?K_V_P"W&!7 8# 8# 8# 8# 8# 8# 8# M 8# 8# 8# 8# 8# 8# 8# 8# MLM$QLY%R4+-1[&7B)=BZC)2*DVB+^.DHY\ MB=L]8/V3DBK=XR=MU3)JI*%,0Y#" @(#C'DRX+5S8K37-2T6B:S-9B8G6)B8 MZQ,>4QYM67!BSX[8<]8OAO68FMHB8F)\8F)Z3$^<2TF1>SO3!R1I+KREFZC* MJ)MXR<=J.I:R]9/>.0J,78'BAG$A8="I'.!&TBH*KVJDX2 ME[7PUKC]X]-:5B*UWWC,WQQ&E:;CSMCC2N72UJ1&29K:A^KF]ATK&YFU_941 M.F2VLVV'AI3+:=;6VW3IEG6<4:5O/9$3&\#)ZVD6R+UFN@Z9ND47+1VU73MIB8F-)B8\8F/*8 M^'C\5^I>N2L9*3$X[1$UF)B8F)C6)B8_\/A,P[>8>S 8# 8# 8# 8# 8# 8# M 8# 8# 8# 8# 8# 8# 8# 8# 8# 8# 8# 8# 8# 8# 8# 8# 8# 8# 8# 8# M 8# 8# 8# 8# 8# 8# 8# 8# 8# 8# 8# 8# 8# 8# 8# 8# 8# 8# 8# 8# M 8# 8# 8# 8)C7I+J/&B#QLLU<-D'39RDJW2E2>M:(WL%NT!+//NVVMF2+5Z^T,(-I:3L$I3G+N6 M1F)?6"Q&B9&U58LY"08OG %CB@U-]NE/[S>T]P5KDWDQ3F:>.69TC<>58OI& MGJ]=)R6FL6K$3:>Z-9J>UV&Y]L[BU-GW9/;V3K7%'S?2VZS:U9F8M."8Z^G6 M+36^O;';/2>=<;3U_MJMH6S7=JBK7"*J';+.(U14KB-?HB .(F5K\V MS,/BNQ?(MW:!O11,H^F1.^V.\XS-]-R&.V+-IK\T=)CRM%OPS6?*T3,3Y3*P M<=RO'LVRZ:Z1\/BY]SN]OM,7K;FT5Q:Z:]?'X=-98=_O+K@/\ ^8%O M_@-C_P#K1DC' \M/2,,Z_I5_61W^X.'UT];K^C?]4_WEUQ_]D"O_ ,!L?_UH MSQ/"\G7I;'I]]J?K/4<[Q4^&69^ZEY_]*G^\NN/_ +(%O_@-D_\ K1C]SG'^*GZS/[\XR(U]2=/T+_JJ_ M[RZX_P#L@5_^ V/_ .M&/W-R7^G_ -5/UF+<[Q==-<"]>;CCGV"C^7RX]T _-R'Y. M?'CD _'Z8%147]>$ '@2@']TOJ _J']/IX_]^ \U^?\ 1* >0AS[H#^4/H?T M+_F_I]0P'FOZ?V #D#"/]T/00_27T+Z^0?\ JP*>XXX'_EP$?$! />+ZF$?4 MG(E_RA^/XX%?-?D?[ ?J* #[I?4H_J-^G_+_ $_' KYK>G*(?J$!X5#T /H; MU*'/E_3\,"GFOP ^R4!\1$0%4.0$/H7D"B B;^OT# H*BX /# (/)?Q#UY^F %1?UX;@/H7C^\4 M.1']0?I'CP_[\"OFOS_HE'\_CR"H?I_]O@2_]WUP*>:_I_9*'ZOJJ'(<<^/T M*(#Y_P#=@4]QQ_\ >X<^'/\ K%_7SZD_3_3\<"OFOS_H%X_+_P#/0Y'G]7^7 MT\/^_ KYK<\>R''GX^7NA^GC_4X\>>.?P^N!3S7]/[ ?0PC_ '0]./TA^GU$ M_P#W8%/<<\7U/SZD_3^']?I@XOZ?\ +AZE$1_O%]#!]"_I]?+^ MOX8#W%^/] /TE'CW2^HB/!BA^7ZE#UY^@X#S7]?[(#^8 ?=#@0'ZFXXYX+_ M $^HX#S7Y#E$O'D8!X5#T ]#>I?7R'\/J&!3W%^ _Y<.?$PB'O%]#!]"\^/ M^;^OX8%?-?@?[)>0 H@ *AZB(>I>?'@/$?Q_' KYK>O"(?J Y4#U*/U/^G\ M/Z?4<"@*+\ARW .1, C[Q1X /TC^GD?+_NP'N../] H#X\\"L'ZN?T<@4?J' MX_3 J)U@YX0 ?T\#[I0YY^H>I?3Q_P"_ H)EN?\ 1*(>8%Y]T 'Q^ON!R7^O MX?7']1X3K'BU\V!UVJUOL*FP:J^G=1;<%(J9=H:X=,8V:DTVP"+2/O,&[:.J MKLF# P%#[6:9NS)$Y!NJ@<0.$[L.?W>TVW[NWE:;SAYG7T >6KY3") MCO6P<)ATQPO'\M7UO;66?JIKK;:YIK7+K&LZ8Q;#EM@STMCSTZ6K:MJ MS%O.-+1$_P!'Y5LV^YP;K%&?;7IDV]NM+UM%JWK_ 'JS76.V?+K,KOYK\\>P M''F)>?=+^CCT/QX\^H_A]Z4/S?^QR(?@'X_3 >:X<_V2CP)0#A4 Y ?U&]2^GA_3\/]<"@G7]?[ #^8H<^Z4.2B'YC>I?3Q'\/QP(-WNN9.!J MRBY4T$B7E@!E%%TRIE T)8")F$QO$I14,;@.1#U$ _')_P!M5O;?Y:X^M_0G M^N/!6_D^+56Y/K&4L2XJ+R/=G;J3*NL3$?TRB\C#>#=RS0->X"0CEWRSI^Z_=XII(1Z:: MM<:E8-!+'E*]C)%D@^L6CYJ_#R[9O,?;$?:Y.(?:K-RB6.N[A\U M%GLL#'>VJ)7,A)/9E?\ VU67%91@8S./@02!D=EH^::Q-XG2END7[HKI/A'5MC#S/J4ICS]U;7R:SWUGY:VGLF)F]> MLT[9GIIK,Z+N"&Q_X9--2V)RA/&?0*\ BK:*W(3*:#./8?O[26G2'C&81LS, MI+B3V5C/&S93\J@CPD'-Z>TG=4F^/]E,6C)ICGY?'L[>GC,::ZQUGRAM_P#V M,;/)%,M?J.ZLX];U^;^_%M/AUTTG\LK?(QVWB.G+B!N46B125BYH6Z+3KEC36/S/NGS\^D:.:<5LII(112W:2=19FU[" M24-:8%\^:O'TVL-)5*#Y>,;. C:[[91*9-RC]R ^X0>1/GG+DXS)BOKBMZT9 M,M=(CI,^$^,6+EL>:D^MKBG'EC)/J5G2U[5[)C MYJZ=O6*]+>.DQ'C$G45W+MJW&H6Z19#.H+.DEU3SK:16*V>U]KCRS@MI,:4MIUB)F(Z5Z1.L1K6)^, M0G>/R9J;2F/>Y,7U%=8G6U=9TF8B;?-:(F8TF8BTQKX3HV^TF5S:?ZD/H'M^VO#8/T9_KE+ M)!,)0$Y? PAZE\@-XC_3R ;5B]9I/X9\?.-/AI/28^Q!,IH*"22DQUW:+E MIM[(M(IJB?6TE',8"*"*EIF;.I%4&>B)[7K%Q.R4XNI*N$HLCJ2#P!94? @A M+4YC+>]EIG7/W6R6UB*Z7S5M7->M8K'96UYK3K,1K,H"WMO:XXO' M%9F3%N]E>VG6EJ[ MG'$Z]=,>3T[Q73II%[3]\N"V#WML9B<6;9OQ3#<%)!PX<%;(+*V+6SR9F8UDHJ M< ,O)Q,>FB ^2HD* B'C+P6WM6V;C.0VFXPQ$_);7;Y>D3/X6X[>;:TS$>I33=8>LQ&DVPS:]>OC-L=8CSF$H5[=.I[6JP M;U[852DGLHM,(1L:6/"E/\,?V/F>LU<@E :Y!CY<\<0\>/TX^O\ R_\ CGF=SN8_ M/OK]]OZ_"/RS!.WVT>-*?S5_JTUG\D(NV)L30NJOLT;T_IT1+28E+"UA"'0F MKG8%#B)2I5VE04?)6N?5$P<<-&:W _7C);C>/]P(M6O(Y,--Q?I3'VQ;+?]#%6+9+?\M9B/-&<+/;0V3, MM25'K_!ZQUV913[^[[D;1<9>9!HHFJFFM4=30K.5>,5R+&(H4]C>QAP H@=F M//IV9MOL./Q3.[W\[KD=?\K!-IQQY_/FM,1/PGTXM&NNEO"4?M]SRW)98C9< M?79\;.L3EW,5KEG7I\F&D3I\8]68U\+5\7>?:#VL]_:10W\C$&9P,3'RH1^B MM0*DF)QDS*A)V( E(B2/'#-N@%WYN"Y;+2M9O,>-I[J3$=T_-,1'2> MD.)>NNR3?Z_9.S%] 19Z:Z[H#Z_J\?NM82(!Q_EY >/QYSLM[BXN*Z8N+PU MG3Q^IWG_ SPY?\ :_*WZY>6SSIX:;78_P#';V_X+]$=?Y]B0H2VZ[K8U2S] M=F!4>4?1L64\?".5EI&LF2KVK(E+]EM2*I47YN/NBD3*+=5 XF,:-W',XLUI MMBV>+'^SM7IFW4_//AE^;/,]U/*/"?.)=6W]M[C#3LS;[-EGU(MK.':U^2/' M%I3!6.VWC,Z:PV12230231133122(5--)(A4TDR$ "E(FF0 *0A0#@ . #( M29M/6TZV\Y6FM:UB*UB(K'E'D^F&3 8# 8# 8# 8# 8# 8# 8# 8# 8# 8# M8# 8# 8# 8# 8# 8# 8# 8# 8# 8# 8# 8# 8# 8# X)*IK)D614(JDJ0JB: MJ1RJ)J$. &*,#Z8# 8# X**)HIG55.1))(AE%%%#%(FFF0HF. # Y (" " @("'("'J @/T$!_$!P*X# 8# X@,#E@,!@,!@<2F*;R IBF$AO$WB(#XFX ?$W'T-P(#P/\ 7 Y8# 8# XF. M4OB!C%*)S>! ,(!Y&X$WB7D?S&X*(\!Z\!@KM8[,:E;7^@TJ]-4_<32)::W"V$K<2F,0 MX-E)-FZ.U4(H @(IB4P&Y_'.W9_N??[GIR.':;J>GS9,..+_ M _S<<4R3K\9M;P0L>SN/VT:\3FWNRT_-Q9\DTU\I]+):^/I\(K'C*X,ZGV: MJC2;&*V[1]JF&,%.MQ^S:!_#9%&7^]9 1>2:-<26.O[?] MPI?/-&;>^WMU>D?29MMI/S^EF[XF-)_!7-&L3X>.28\=-(TALP;/W3L\=]-[ MBWQI%# U=/*Y>XNB-V+U5$ ,H@G)."D,(@50_USU@V' Y\%(UBV'O/TS9'MK/EB+;/ M>\;FUG2*_44Q6^R9C<>CTG[)F=?)I_W9&&TQO]ARF"L5UF?IYRUC_FV\YM?Y MM/M9"R[+Z9?QZ4@G86EZ:#8RC= M14J+,YA!4H$ P\@'%EX3E]MGG;9\,3EBT1,UO2U?FUB-+UO:LQ,Q/7NT_([L M/N7B-Q@^HIFFN/2;=<>6MYBD:W_9WQUOKI,1$=LS\.O2,<_\T,3)^(4?4/8C M8)5>/MW<3I^=J$6OY!R4R0YSMM[9W>*TQO-UQ^WTG MPMN,>2?RUP3EM$Q\+5APU]V8<]>[C]GR>YUZQ-=M;'68\M+9_1K/Y+2^9]D= MH)TARU?KC7:H4X![$AMW3R9(K:/EP;:U^^//2^6^#MGX?+:)GQT9GE_=.>G_M.*IBF:S\VXW-*]LZ M=)M3!7<3,?&(M$KU-Z]V[L4',=;]K.*%72R,>Z08Z124K]BDXM2NQJM.V+5R6R1W1K$:2WYN.YOD;WQ;S>?3[2+Q\NUCMO-9I&M;YKZS^/6 M:VQ5I/;,1,Z^&:ZZTEJO5(/%:)2HF%E),PFF;*J#F8N,^<1 PJV*YS:\C:I] M4Q@Y\GCQ8>?IQG/R'+T_-DZVRW^V^2VM[3^E:4I\%( CZ% .3"(CP 'J(B/T R-B-(TZZ M)>(BOA&BB:B:R9%4CD525(51-1,Q3IJ)G*!B'(0(J@NH0SA120^R78IHE:*^;E-, M2J)D*O+IH_D8A*KN)UL@=%HX%$CPQ7(NVB MBRD<#=6+%%RX<$\2$$#BT,8XD.J0Q3!@=BM7>2F91&,7JSV-;F04.#TPO!;B M"29S^XA]Q&LRBT(H3[D]3:G>J*O6K- M)L0'/DJHY5 @![C9H[! "EY,*BH$1( ")SAZ_9I$3.<[TR M4FJ"HI,U7 )BFWA#KJFCU2 U= ")'"I 1]TGD8 E:-='?1[%ZHA]LJ[:-G" MK;W 6^V561(HHW%8I2%5%$YA+Y ;CGC [N P&!$-6]3=RS=J_= MM"+I_?@5RI'J,_SIHJPX'*9JHL=90X\)F0;'.@980*!@R*KVY]/OUV3BMRT0 MBWC&STK]\@Y39OEUG3E!5)@JLS;@JV(DBFJFJ$43*LDB,J4BL4V65CW"8B1O]'*JR8D%,I1*? F< MAO,A#<&#R*4W!BB4P<@ \&*/ E,'/J'X8'+ 8%!$ 1'Z B/_ /7_' AT^R MI)0$E$ZB[-&3:*4DE'+9PY/[8O2 V31.1/[A91&.=HB@4Q_(Y2F%QX%,8B M9@*.!:$[M*I$8@%0>($>O(PA2%.Y$P%E6K9VX-X$C/RNTG+I01*I[9!*D8QS MD,($P).P& P.G(NRL&+QZ;U*T;+N!#P64Y!%(Z@@*;9%PY. ^/T33.H/T*41 MX 0C6.O$E)KH&&HN4Q\8CE+*44TTY,ZI2 ?S$K-8%03 M\0'&MO"/#[Y>9K$SW:1W_'2)EF=8G#S[!9Z=J9J";]XT2 WW!1<(M5?;3=@D M\:,G:!5P]0*HF \!R'H(8^YF-=.O661X9,!@1S:+N[A)%2-:P"TP!&17+A1, M7Y"MP5.HFDFL"<6Z37*Z\!(7V3*&34,3W2D*<# 'T:VI^D_AX8*A)LFSJ3D( MHSI!)52+B6,>R568+JJHLBHI@],B5,I.2I)\^BAN"@8)"# 8# 8# 8# 8# 8 M# 8# 8# 8# 8# 8# 8# 8# 8# 8# 8# 8# 8# 8# 8# 8# 8# 8# 8# 8# 8 M# 8%. Y ?Q#Z?^G H_7 K@,!@,!@,!@,!@.,!@,!@,"G ?^O /7CC M_P!'],"N P& P*" #]0 ?^/K_P#+@5P& P& P' ?3\,!@,!@,!@,!@,!@,!@ M,!@,!@,!@,!@,!@,!@,!@,!@,!@,!@,!@,!@,!@,!@,!@,!@,!@,!@,!@,!@ M,!@,!@,!@,!@,!@,!@,!@,!@,!@,!@,!@,!@,!@,!@,!@,!@,!@,!@,!@,!@ M,!@,!@,!@,!@,!@,!@,!@,!@,!@,!@,!@,!@,!@,!@,!@,!@,!@,!@,!@,!@ M,!@,!@,!@,!@,!@,!@,!@,!@,!@,!@,!@,!@,!@:T]PNS=7Z<=;MG]D+C 2] MH@];Q\&<:]"/(>+=R\Q:[7 T>LLW4]8GL;7:M!J66S-/W.9D7",?#1P+OG)P M0;J#@0KI_N=?G2FQU.VV@XSJQ3Z%JV,W2UWW'[J@-Q=6+!0'3Z2CIE$^^"U3 M6\96[Q458\CB0B7\>DF>.=(NV;ITE[HI!,&O.ZO4_:]?K]GUYO[6MGA[1LYC MI:%596!!%ZYVU*0CNS16N5X=\#68CKA*5IBI(M6#ENBNXCP!RF4R)R','3N/ M>7J!KY]#Q=R[%:K@)6P[*MFG(")>6AF:6F]IT*:K]>N]"B8MN*S^1LU0E[5' MI2;5%,YV(.BG6\$P,JFSZJ%TH>]M M?6.N!L2H:E7>M9CV'+'96P'\7&T2F2D2^1:S$5.7)U.,OVM)RW2^_2=)*HB= M)0IQ"NP^S,/K'LMI/K[::XLQBMXZNWM?:_M!:::(0D98M#J:XD9JARD2JU*N M1Y-TJ[OIIL\!P"96\ \(9,?0Y0T@TG\ME;W9I35VT(W0MVKEOVMW4UWT_@M3 M3EEB0L+5OL^ A=OU7<#V1;Q9T2U=YU8G4=B_9 A]Q]AY,_E M-Z4VLG4.T.E[ &CZO8KSM->.O,.JSJ5&J#ETQMMXJMKO>TFL=LFC%T3JKK[KW?4QV86ND:AK)ZC>]Q[ MATL-19JNFS85I&.L^I1*W<(KKDEEI5L@S(HH)?="4^H_=+67KT6)6?-I/8#F8?.6L6\U\Q=1KA)6>:K+Q!%4C$%QY!Q@09K#Y3>INT; M3V7&*V91V.FNL].Z_P!FL>]GMQ8H5.5E=^O]FQL53#1+UFQF(2U1;S7[9-!D ML"CR7/.LBM43"HE[P2U+?(5TC@M?TK:4QV=U''478UEF:51YMS:&R9K)=JVN M1O8Z5'1/B,V>Y5U53_GXHS8L@R IC+(D*0P@%O>_(STE0FMH56.['ZPL5QU# M5-EV^X5.O6-G)RX1NG6+M]LYK!&2,$=9IFB%9*IS#./7]9='=D'EINVSJ^PM-5:[IL=[J;:I76CBV(M!J MQMHI1H9A()/7B-AG?NF#!,ZC3R7"4'?R$=)&&LZMN%YV=U"WUQ=K'8Z94[(I M:F@$GKQ48]_*V>AQ\6 #-*WV#CXQPHX@Q;!*I@D("W\N $)YINZ=1["U1%[V MI.RZ19=,3-5<7B/VE%V6)7HBM09-G#R1L2MF%T6):144W9K"\5653*S%!0%O M;,F<"AY^;^^7WI[J[JWL7LOJG9^O>P:-'NNKM9M:?5+XS@E'U]W+9XJN:]:V M"9G2!(X29V6[F;%T53.HQZCH:N;8V[ MVSV)%:RA*(3>X"-B]9O63)<()HO)*K(']A M#S%,H2)J?LM;EDZS$]KJ)J_K%?-F;#<:ZTQ4(SL%$;B1VC-,Z>^NCJ,A[ A1 M=?-6]J+#PDDNG$ BNY6:L%5TS& #%*'4LGR']&ZA7Z-;+)VHTM$U?90V12CV M)>ZQ9X2P1=/LZE+M5I;2B"BK)"C5ZUI_8.Y]SNNLY=Z?K;=5([$[#Z_577=AN<8YL6RW=$K\19F]B@&Z;=H@R6M<,^=. MH^)54._<-8Y==$%DB',0)*KOR!=)[;;;S1JUV=T],VC7$!>[5;XYC;V"J4?7 M=7"JOM&[U+M-I.; MI^EJ[$7#:%E:WN&)"U"H6(KO^.VU_(N'"+9Q5K&NP70CI%N99D^=(J-T%%%R M&3 /G%_(3TDF];VG;L1V0' B?77?:4B-E7/3_=/3+#IITS>Y:?LC1]OTK0YV$K.S; M,RVTA%TA.O2^K9BTP_[['3,7'B@SF&;INLY1,L* 6K8GRV]&Z1KBN;1AMS5S M8E9F^P^FNMLD-.>%5DZ;82]J7M5A=_L\.]A=:RKI2)G9=O\ _4^.DD#(.3H+""6!G]?^ M1#I#:=>W7:<#V:U5(4;74Q6*_=)8L_[#J!F[RI[5$BG$ Z00L;A[?50,2!30 M:*FFC$.#+WQ(< #OV#O[TMJ^LJ+N.<[+ZD::UV8\L#"AVE.TM'S:SO*>LX;7 M=O&LH_[J5,I07315*P^:! @%4S$D/MCE$,"=)[K9&F:98[T,U6K,BU5/8'G^WLNREY M)+[MD,-!.TY)<3(&* A% VP_I[:'D+''U.9*ZD(Z'L0 MO2UVQ?8KIMG;RK6$T:Y"/E4"*QSXS=0$%E!(;@)12VQK-=W$,$KU6#OIZZV# M7$,S_=V@.9.^U1"7!>*.&P![B9&YQ$. ]>^>+Y&M;7G#D M[*8:Y;3VSI&._;%+S_Y;=U=)\)U5['[M]LYOT$ZKS.7W!08]Q:5G:,$5Q86)2/ 96)W45 MW*BP*"@QC_Y2P6CDW3@R399ZD=%,YE"B7.O%[EL,7O-:6R5FE;3:)ACFP>U&JZ7,GJ,3/PUSOS"^:UI%AH\+,MRSE:'8M M_IM#3E)A,$7)6@1"EU:NS-E/!9PB( 3@# 8.C8>V>3WF'ZO+2^'8S@S9*Y+5 MGMOZ6+)E[:^&O=Z=JZQTB?'X(SW'_%CVIP>]GA]IN,.]]P8]_LMMFVN/)'JX M?K-WM]I&3)&ENWTYW./)-)TM>NG;XZL4O_='4]4MS.C5:3B-CV8J>UQL$57+ M$R*ZKKC5&NK/>Y9LX(+=R1\=9W6C1*XH&,#!\L!%^#E%,>K8>S^4W6UG>[FM M]OM_V';:])TO&?+3%68ZQITOWQK^*L:UZ=43[A_C;[2XGF*<%Q.7#R?)Z;_U M:8[#.PV>?=9*VZ6BTS;!.WMVS/I9;1&32T=K,]<=K-%[&H2]\9;(I4:SA M*9 7:[MGEFCBDI47.L".BKRL@N9HU6C6SPJS/[Y+EJJZ043*;W"F(''R'MCF MN/WT;&^WS6O?-;'CF*3^TFLZ?+$:SK,:6[9ZQ$Q/AU3GMO\ BQ[$]RZ)K%U:=G^OCVKN;F MEMZD)UIE8FE1>R;V82C@96B09'DHVOO&L@#9\TEY2/)[S1!1(JCI,0,D!P,7 MG5;VWSU-S&TG:9OJ)QS>(BNNM(G2;1,:Q-:STM,3I$^.CJQ?Q2_AWFXJW-5Y MC8QQE-S7;VO;)%.W/>LWIBM6_;:N2]([L=9K$WC2:1.L+&KVFU:M-ZY+"V"" MFZ'?:GN*W.MEH6!BUK-28Z6/5TK.E/F=$(+11!>QG3<^^=N9@=FH58H"/!=\ M>V>3C!N)S8[TWN#+MZ1AFLS>\[CO[.W3QZ4UC37N[HT<-_XK>U+;_C:[+<;? M/P._VG([BV]C+6N#;UXWT(SQE[M.V8G-,7[II.*<=HO&L])BE]AT>O4D^R)^ MTPL'1$HEG.*6F9>IQ<0G%R)4#1[D[E\*'B+\721$$Q#W%552)D*)S%*,3BV& M]S[S]WX,5[[WNFO96-;=T:ZQI&OAI.L^$1$S/2%RWGN/@N.X.?N=]?;?/7W=MC3:9 MIW=*1>:]OA29TB^OAV3/2+:]NOFK>7^*7\.\'#8_<&;F-C7A\V>V"F2Y; M0Z^[GWOH7M!K3LE&;'VK$1>J-94G65>G(O6QZ8'\;K3N4.Y(JXLV3$0 MF38O2?N9LS:UE[J'U_HJI;F2[&=*MJ5OK.WVS.2$'8J-U,J._P"ESHV[>C;6 M+)FTVG?F_8R048*I5QU'LXZMQ+-PX,*JQFH97UCZ!=D:=V3U?V W*EJ"+7B= MT?)UMNT1%"M]ALZU5+W5F]%R6M8NHS$Y1JTO+RE:B:#*,IE\=". 5!*=!(R3 M@R200I,_&YW0OG2VG] Y2&ZKT:H==]-&H.O>Q36?N M(J%>G^MU:V.SUF4NT7+:0LK]Z_=E".3<)H X.&X'3SK7V)TA>=S;NL.JX%O> M-RR/7/7+V&O_ '0W=V*O+?5.M9^[KV^WV+:%^IYH!T^J[?9#T#9JI2-QTG8RZT7;+:M(M&3#66W-DG!TSMV8?Q*?M@DK.1S'W#IE#W"!"%A^,VV.^_;#;52LM?I/4= M#KRH5*G0;^21O\!VSA=-VCJ'2KW7HT(XL(A7(7JE=G+ KD7H.TY&.:E*D*?* MA0U8M'QH]R-L=<-?]>K=6.NFN0ZH_&YVMZ0ZEMM-V%9)EIV$N.]=!U30=5LL MY!*:TA%M,:J;1-.2G9J+47L3T\ZJV(C[B,<#IT&RG9CX_-Z["WDTW;K,^KE_ M]L=8?'6[UW0K/89F @;SL3I9V/WIMVS4"T.8NI39*I4[%5=F,RP$RDVD31UA M:-W*K 46O"@;7]'-,[QUS9NY6S][TW5FN[!V?[+QNZZ_1=56Z2O#&M5ICUVT M1J!)K;K)(5"DI2E\>2^K7;J26:,S-%#KE%-50/S"&K?3/XB-/Z,Z@I4"VZKT MM2NW=JT]NW5]_P"RFKZO'OKRFZW"O=F#RP1UW>0\!8I=VA!V-L93WP1]Q5#P M$?$ -@:80'Q"]FKEJ,FLK^A2JI:-0]46^A]9WNW]L^Q78RF7VYPE^Z]WA",@ M]4V:#K-:TCUGV&/7EBVL4(=I8)I%N\;MF/@E&F5D0E+=GQ^=T.SFP]S=B;93 MM0:3NTALSH5M'7FJ-;=BK^SG;RGU,:]EH*]U^]]A*EJRJRU$MMAB=ZD_7??=N@*=5EZSV9[+[ZV;!2V_-L]AM@ MIM]G]1ZIUFH#Z5VALR, ;ELA1O4DBRYXUM!1#**,BW0*]616>/ @[6GQQ=[7 MVZ="6SFBM]:OI$SH+J=5-14+5FE8N%?[ M)8*3"3MR_L!_)<"R+P19^!T8PV?UUFNNW&SH74-*D)?NYL_M)L#4U3MDK;&.N:S(_'J/2ZA,X.QN*97V M=WV?.S,,TFK(^(TBVJ)'AD&ZCK[0JSD,[COC\V-.?%CO3HE8K34*M?=JN.X9 MH>Q18R,]2(]+>'9#<&XJ UGVH,8:0D(!Q!76.9V%DDD4114>-TC*%\%#A".V M^D';_M+;]B;NV%3M(Z)O,E4>AVHJMK.G;5G]A0\Q7.L_>JH=L-F7^TWH-84G MV/\ ZB13J+I4.2+750%1RH[<-A?F2;ALI\H'4F]]JXSJ:O4-)Z-['P^B.RZ^ MWM@:,[!7!:DT'8E4<:&W9J]LR/,EUGMEH,I"6O8T;*().8=5(_V)A\R' @X& MK&S?CPVIV'ZBR72N%ZE=3/CRUIL[>E7N&S;-UUV038]AI=7J<:TLI]GZ;9L] M :7C(?L+,6VI0D"SDG29THJ%4=/?>661;LU NE0ZD][-2$1L]7TSTFOUSV#T M0UGT1NM&E[-9*GH36+G0EMW4WH6R:O24]93R]HZ_;.J.V0>V371/VU]'JQZ, M8W?O4E#/4 RF)^.[=T?!&8.'FJE)0_S#4/OHZ>Q3B2A6#G4M894>.DBLXTL( M]/$W11G6546<1[Z[5NS]EL,@8A1' TP+\7'R 7A:EALZ8UZZF*%J+O%K&9GE MNPUJ>:RL]B[&=<=E:KH$]HGK35-)475G7;6[&QV)H,BQ*F_GT&C@4_NG@-5E MI )'[D=-[]J>HZ_WW.2VN(&H=V[=C.WM BZ3%JP/ MR*:]W92872?8':^L*#NZHU_X]X?JY>4M6=IXC6-1L\G;JE(6U40M+6NEKLK+ M1K:4UAL>S=9MP:DV;L1.&4KE/N1=#A%($@3)P :X[QZG_ ""]J9+9>]+?']:-"[:J75^^=?>KVIX6 M[RF_JV24V_LS4E]W'?\ :.PKUHNL5QC-2\!I2)A*HW2ID^R@7:ZTJ[(^.5)F M0-?&7QS=WV\UN+<8P]9F[A/;=^,/<5#U_MKMYL;<=WL2?27>FT=A[)I]^W98 M]4H154>6B'NZ2L"A"0KB 9J *9TB*G67.&8LOC^[UV+L+J.Y;'EZA*5?3W%U?+ZSV)6.R%9I47J?J/4M.U?7M$O]>CMS1QK+-3TG,S4I)-9 M)TE(N5)5PJ 8+3/CC^01WUOZYZFDHGJGI_8?27X_]H]6]3VFOVB1VG3MU[+V MM7]+5QS,V>IVW3#2(I5$AH+4RKATE)1UH!W;7S5^+%=K&^V]#ZE^-/MU8Y3? M^Q;U2:U<#8NLNR^P=IL]GJO:"ITRB/=&;49MMOM MWM*]L!+:;W=/VR1VOL&K53LSJ^5UU6^X5 MZZW[!KNO]P[GI6V]7O[+V6U'IZ';[ON4$6IJ,KT\D*PP6GUEF;XJSYW&"K(A MZ/M^A;1_\8 MFO9_5/;6Q]CMX)JM(*P=3:YHLL?<.TEN[-[*3NM9VO)75Y*#(R&JM64"FT*6 MC9DQ8^(K<>S;-5&IU5D"GQK;AW9:M?-+TS>P\U'[+T*FXZ_;^E M(FN]D/OJ'#;%GY"4@]:R44]IT_7-4M44';)9T1T%@DC%#P.!E/L?"[W!'$[/ M:[^<$TO2<.YTW6VBUMIIEMBK%;9HM%ZWSS,UM%9CTL?G'3\.^_>"Y"_O+G.6 M]O5Y"FXPYZ;WBXGB>6OCP\QW[3'N\MKXME?'?;YL.PI6N3':]Z1DK)=]"=BH64URM3*;8*%(6)>";:;F1O<3 M)L; I,HM$73)P$V=R"A@(Z%PGG%EKN]SM>2Y+/@Q;O9;[+N(ICW.UM7+&3)7 M+%(M.XKZ=HFOIS::VCT^W3K7MGSN]IDX7B^7]K>UN/Y'=\+SOM_9\9?-N>*Y MC'?9SMMMFVE\TXHX[)]5CO7+.YKCK?%?ZF$;(N>O/84'KNC:R6T$64_>70:J,<+8X:ZND#(H_P!Q,ZBB/*I0.;PX M>VUMQ@S6R;2*X^*W&VF(W6UTC)FC<]O;'K?@BG4M*0G8& A]B$TAV.-:+PAM+6FP*95'YZU_LF3^,/3O+6W7LGNOW0 M.'J8KH"H0,DYMM/J-UR4;C%]5O+[6UL7U&T[,._ZCYXTI,8M*UTK/ M;;254KBYK]V\1[5GC=Y'$<'@Y;%CWD<9S/K[J-]LMWML%IP?NS]A:;9Z7WFN M7)WY(G)CFU8D7I2*1/S3I[G-[JW?#[2L[#=;#E^(]M8>*V\8N*Y M;-7=3&YV&;<9>[+Q,TVL1BV/9L^_#N+8-QFG--=,5>_C58BQ!?372RU'=";5 MWO3KQM(6-EUYV?VK:F\-J:JWV#GF\M:)K34>B\G1DY]HY8-V::4>BF(D3,4Z M1CJMSEP?0_1[?+L^Z-ENL.M,NSPTFV>^*U9K2NXG2NE;1:;3-IGK/2=(QQ6T MY'_<'[[Y/9\W&*_/<1ONW-L^,>PP;O%EC)GR<;2+9>_-COBICBN*M?EK M,32;6MU\U>AL2RKOWS7<]<:LMK=F=L5:3B^O?8IS^WV;8TIJR?U$[LE8-JM* M+N,#&S]%67G85X8[-R4$P'W#"!T]NQY*>/VT4I.TR6G:[/!>)W6UC6F*N>N> M*7];NQVFN6(QY*_-'7PCI/-S_M;'[CY.V?/3F]MBIRW-[_!>G$J&=G277:I?;"52M\9Q& MVXO>9IQ[G!?:9\6XP3;ZC:1?'CR5BN/)$?4:6M.L^ICUK';K6MI[NGU#W7[T MY7W;P>QKNN*Y##S7';OC.0KC_=O,WV^XW6VR3DW6UM;]V=V+#$Q6=KN)KEF< MDTO?%3TIBT?5R7?2.Z*]N^WT'9=?>/=_/MKV*DQ&A>PM@0K,&PZQSNAJ^#29 M-I^,:V&YRLJZ0>R"R:+=%!H8B1%%C-O-7OW&*F/A\G#;3/M\E*[&,%,EMSM: M]]IWE=S;6OKS-<=:Q-:Q,S,VUF8CNTBO<;O<^X][;?WSR_'\IM\N3W#;?YMM MCXKE\L8<5.$R\5A[/6;14! M79JP16A-];?M[*9_?7M?V'Q^VS[C:>W^?Y'<9<_P!!R=-Y3%O+ M-L,>/:Z9=Y2FYR?498RWFN;2F.+S3WY@,!@,!@,!@,!@,!@,!@,!@, M!@,!@,!@,!@,!@,!@,!@,!@,!@,!@,!@,!@,!@,!@,!@,!@,!@,!@,!@,!@, M!@,!@,!@,!@,!@,!@,!@,!@,!@,!@,!@,!@,!@,!@,!@,!@,!@,!@,!@,!@, M!@,!@,!@,!@,!@,!@,!@,!@,!@,!@,!@,!@,!@,!@,!@,!@,!@,!@,!@,!@, M!@,!@,!@,!@,!@,!@,!@,!@,!@,!@,!@,!@,!@,!@,!@,!@,!@,!@,!@,!@, M!@,!@,!@,!@,!@,!@,!@,!@,!@,!@,!@,!@,!@,!@,!@,!@,!@,!@,!@,!@, M!@,!@,!@,!@,!@,!@,!@,!@,!@,!@,!@,!@,!@,!@,!@,!@,!@,!@,!@,!@, M!@,!@,!@,!@,!@,!@,!@,!@,!@,!@,!@,!@,!@,!@,!@,!@,!@,!@,!@,!@, M!@,!@,!@,!@,!@,!@,!@,!@,!@,!@,!@,!@,!@,!@,!@,!@,!@,!@,!@,!@, M!@,!@,!@>?>VODNZY:0L=DKFQH+L'#&J]J+3'MA3ZW;E>TM_8%Y!.*CVE?N3 M:HGKE@),2*Q$6)VCA4KQ0Y2HB<3 AE,%W^T/,5TUH?16ZJ7$CLO5VI&I]D: M)VEKQS)73<$TO 4QI$L[?68AQ*,%)-#P>NT"G;L .05S$ Y>0W;P& P&!@M# MV90]GMK*]H%GC;4SJ%SL>O+&[BC*JMHRZ5!T1C9Z^HNHDFDL]A'Q_8<"D)TR M+%,3R\B& SK 8$4:UW50-LS>UZ]2I!\^E-*[%HI)2K0L38VIP<-Q.B)CF(!O(I@ )7P& P&!0Q@*4QA^A2B8?^ !R/_=@1 M;I3N$HF:DH!Z*\9)(MWS42244L4 4 M(43%*!@]! <"4\#!IO9=$K=WH^MINSQL?>]E(6AU1JNL94TK8VE+8-I.U.V2 M*22A2M(-D]1,NJJ9-,IEDR (G.4HAG. P& P& P&!'^UMHT;2>N+GMG9DZE6 MJ%0(%[9+1.+(.G16$6P)Y*G3:,47#UZY6.8J:***9U5E3E(0HF, 8&HZOR-: M)1C]4G5J'84EHW.]L!*+K,=!;'-M%U 59]%1\W>Y6CDAS2T'06B\VU\95T5) MNL17R3$X%/XAOQ@,!@,"*-9[IH.W)7:D+2)!\^?Z9V3):FOJ;R*?QA(^ZQ,+ M!S[UDR5>HHIRK,D;8FI@K(F>J>1$0.8I@ )'P& P&!\'3ENR;. M'CM=)LT:(*N73E-C[YLEM:'E&JRIEC2MB94MBUDK4]9(I)*%(S@VCY RZ MJIDTP,LF0!$YRE$,ZP&!%6E=ST+L#KJ(VGK.0>RE.FY&SQ4>]D8I_"NU'E0M M$S3IPBD=)(MWB)$)V!8J^TEYF*4IR"8,YP+#:;17J16;#<[=,,:]5:G"2EDLD])K%;1T+ PC%>2EI M5^X-^5%FP8-E%5#?@0HC@18/8O4YKIH^AMI]T]G.Q51M%ZU,=I#2RD98*O48 M*"LLO).) [1-&'#]FLC15%-W[*JWN"4I?(I@ )QP&!&^W]M4'1&L[EM[:$X6 MMT&A0RLY9)@6CR04;,R*I-D4FS".0=/W[Y\]<)-VZ"*9U%EU2$* B8,#IZ8V MW#;OH$7L2OUG8=1BI9P_0;0VT:-/:ZMQ"Q[I1J+IU5[(V:RK9D\%/W&RIB 1 M=$P'*(E$,"5,#';=;:U0JK9+Q-A8&$9+2,M*/EQ M?::L6+B+5 0=HK[TDC V2(C9Z$D$TUD4W\1,,D9"->D M2Y]\ZUL72+?/8>1JV\;8TNJ2"C6&GFP$FP.1%ZHL8Q MSI8'Z"]H+[$F+469C\&$(ATF^V/HKKOMF.U-N+8\ M==NP7RDVOJ+'W:\3;*Z-=:L)_=<_%3VVXB&DXM&+<;1G8-%Q]V^2JC= M8R)? ""&]DRGL/I3V9ZUUF+WKNS>&J>Q;;<52N=(WC;4-BV*"MFM=7S&TH"^ MT2RJQ!J?&[JV/#=INTG7.OSEMT%K7??R)O:W?>W48R:KI5N4D]*Z[<572&OY!P5P MUK.SMHK5E1JE//DE&D2BZ1!$BCQPB*8?HZ^T"&KGV+9T_7"*A/M&[V1?.9*4 M6^Q8^RDZ?23Q19V^?J>T!U5U3&454$3&$1$1P/S?P4_VHC^A'6/NFW[D;R=; MKNNS]44,\1-R$',Z>"F;$W"?4 ,Y[6BT,DRM4_'Q;#UY?H> 4N3%\SCJ MP>%IB\+.J+R42W.W8D!OY(^R % @:(RN]=D4JHZ4W?K?>/R![>M3[E>T:SLK9=HC]NJHY$HG5P-] M];06V-W=\>X"4_V.W56=7]9MH:+>T+4M'L4;"52<>VC3%4LMFB+T*\,_D9RD M/U&P>,2FLV2!R\=.!-[IR"0-$OC)V[L;:C;J=UDF['>>NNJ*%2-B;1IYXT A MIWNC8:QMJX)VB!@+@BHH:%U=K(95!63BF_M2\\)Q5,9-@B83AG([QW!V'O/8 MRVR$E\D$+_"=V[0U%I%IU"J-<-J"C1FJYE>K,I>XLY*30#:5TF; Q5?2[2:( MHR2;JIM$$TRA[@ADK6%V[NOM3\4U_P!^2FW]0;EL^E^PKK8U(@Y\E18PUFU< MC2UGRT;7"-)$D#';7\@5G6A5U2O8PS5N!DP1\C!Z-?('N'86G= -%]53#:J[ M VAMO3FBZY>'D>UE6VOU]O[!A*:]NXQCXAV#YY7XN075:)N ,@9[[/N%,7DA M@U]GX39/3#L/U%CX7L-O#=6O>R.QYS2&RJ3O>X-=@/4)X=>6F\5O9M%E31$: M_J;F.D:HJA)Q[8?VI9F[ 2-T3I%-@:,-I3LF^^/?9SW![!);4TW==ZRVM MZNQL<,AJT*QJO>EH@&E5OU-/ +%V&6<81BZ"SJ0<'5;-3MT6WM$;\*!O8Y<; M&[@=L]L:C?;LVUI'577[3.B;$6 T5:T]?VF];%WI%V2S.;)/W$D<_G5*S48> M!29LHU$Z;59VHJHX]T"@G@:\[MVKV*H5LZT=.K3N'>^XQ7J^[+[MW:_4.G5] M'?M^K.O;G#5;7E,=.?W(C*FR<2E84?YE+QGV[URZ;HD13:_=*FP-J.B%RWP? M8^Z=[0\6LR92$6_ M>_\ /II.UFZJBI4DSX%PWG(;%WGW7JW4J*VUL+2VK*MUQ=]AKW):DET:EL78 MTY+;%/KNKU1M>!:/)6M5.NE8N7S[]M]ER\7702.H5,/4/.+N$OLC_P L_P F M'6"][HV?L2&ZHI:.V'K>]RLRQ;7.T4S^LZE*MW"Z"ZB2 M#QXD+11U%=Z]G;22#Z=[8V>L\L&U0E[!)DH^Q]6/3T M9R^_CR'W=)M?N?\ U5C_ #[Y1)$?<)[? AK=2=]=J=OZ)2[-U0_R/2O9*XQ M\CLG6\11:%6GG2PI!?.7U1U:6CK3";:Q:\>0J",9(3KD/WTRRBKTBQ#D*E@; MMJI;P[*]ZIK6TSO+>G7W7M7ZF=;=Y3.L=8V.-K4RWV=9+9?VSZ E9=_"S2[> M#;I,EFLRR1*G^YG0; H<"H 4P:BUS?'8/L34=C;T8/?DEC=EREXVFWT2SZ^4 M>L/>L%)BZ'<+!5*)7IFL2$FDUVK]TYKQ?Y2YF$C+GXN^:+IG95ZVUU<8:^Z;ZWR?W;MV8L<*_A9&V$;2^U3L]S?;#G(?NQ9TWEVE6\8UF;&D MZT]IR0CGTZA#-(^)"?3BG:"+X[=N@DL[244!,GGX@&(=O;ZE)]E$]:N]Z]L) M!C ZLAYMOUMZ+TNSI[+C9R>FY5,-D;AVM!)J-(BO2;%DFTA(AR]B4C'17Y^=U;V,W3J")D-J)0!-JEJE*GVY:[&[-6JRB MT _O4*RD/LY!PV44(JJAR)SF\C"&JVY-W[VH-H[W=6XK:-B;[4V;M'KF/46T MR3OW9:F5?MP]9:]ERUE8R8&2A-.66G6.11*'E]JF4OJ ?0+SU_[,;2WK9NH= M;<;">5=?2?7+<&TNW<@^?@WB)G8-&EY/KE6XC81DE6I_VQ:_5>SV9RW,LW]P ML4FIR! <#32X;\V55-3U;L-K/?O?S=%^8;$UE)V/=G!0B2&K;II>O'\4UA;I[:DLBBK/;-L'UZS)LF[O)$!L1[O8F:LE9E(Y^5,Q&J<#+R:K:-\2"5 M!LV1 X+Q@>%6G!V1HW3NX6.I]V[5C;GOSY4;ETV9W"[6%C=6.OXNQ[8>I6# MK&NXK?.Z-TZK M[1GVK1K94M[6Q'8L_5;AKZ@.]B0.PJ5:%8V.F(ED^1BW$?+1OD:-X<(JHI)' M* 8%M^+:N[8V'IZF=I=O]D-U;,L=WC]DU-KKR>L4<&JX2 K>TYZN0$F6M-H= M)[(WI%I5SBO+KO#J+$>G2$G@DCXA?.\E^3;[BU/K9WO?L- 1;^D6JUO>O73F MB6F:[";%=I2L?%Q=UFK]6&L@O0]55H/?;G(8T7^X2:Y0^Z4(B9,@:45?<_:% M#K=W%GJU=NP:DQT9[-4'9=3KNZEX-3=MHT3#TVC[)V/IW;SJMN)!C96S^FSL MNNT%559_X T!90%DQ(0-@]Y=QKJ:Z]EM]Z=LKV6TITTZ8)7%M MW8I4[9>_M M[0#:_P!(6M*38!5EH;7&L64:]41!0@H&L FY P%$ @"H[![3U1/3.Q]?Q_R; M[1VS(6_72^Y(?=-#JI.N.PZ7;):,:[,_C=882PLM5HP$5)+R-<AU9A=H]QNP';E9UV-W7I&K];=IQ6C]24O3EBC*PR1GHW7U4N\YLS8S-W M#20;%/.S5L329Q[6=BY_K]T2U;/WS?UNL6]K1VYG M=V;&Z[P41/;XM-8T3MBQ0,=6=;+2BS9A58J6=R;/[I\VY>1L*R(DV$HG$X!O MUT?N&]D-V;,UQ-5KMP[ZY*:\@KK0;?W#K\>UV/5-C)3ZT);-=L[@UDY"2NU7 MEX9PTE6"DD)W;)5%VB"AT_#@)=WI?[O ]ZNAU!A;3,Q=*O\ 7NUKF[U=FZ]J M'M2]1H-.D*NK,M?$?NCP+YZLJV'D/;.H8?7G \H8>;[+,/C9A_D#>]P-_P E MN"ES?[S"5!>PP_\ M#*4Z$["+:Z4IUVHW[$9.YN)N *L=U*O%S/R+*$! Z22 M)""&_-W[,6#J7V2[:I;=M4W8=36#K.CVTT;&S;\SA"#DM6,PI&W]354ZB15/ M*6FWE?DVC,@G$BLNIX@ "/ :B6/9W9R D^J/5W:ML[;V&;F^ML_VC[&2?5Z- M8RF\YZYW*_$CX;6K:QOG<:YU_JW6KV779+JQ8D=K @P:@=,ASG$)!KMM[^2F MB>WFNM3P79=-U67&JICK3>NRD/2ZAO\ F:A9YZM40(X,HHBF<0XZ'N;"X6'=VDG/8/O+KJ5L_72R23KKOVWB)*.WE! MV&#=D"4VOI;>KPC^,DJV2/>%8/XUBK)(%45(Z3]@G*8!$75939"/67XMNL%# MW7M+7\1VTJE[V/L>^L)I@]NM2I6IM<0DVOJ72LK)12[>@1-DE7;<0432PKCN#JY<.W/7>+WEM'9=05^/7;':C4]LV3/I67;&H+O2EY> MFR<4UV!]HUEIV E7+IG)QAY$%W+%XU63(H9,>,"PR^N^X\-TZU-M>A[P[-[Y MNN\%] [%[%0%7NE)A=@0VKW=*DYZ[5_J46:KG8K1R$FSDF,L>5N4 MZ"3O9%(MLJQ!6.<%^[)'*(JH_=* H7 PKM+K'^4?)[T'D/\ <7:E=_<->]C' M_P"WU:WA$Q3'^ ,]>S/V<9OW-DW;IUY&",M<0^ M^^T/6;9G=DW;/=>K-DNI3>5FT[1*78(>.TAK*N:AMUPKE0I]TULZA74=L']S M3IGN6%U*J*.E1=G*@9O[1!P/4CJWMJ1WSUMT1NJ8C$H68VGJ:AWN7BFX*%:L M96RUN/E)%!D"ICJ@Q*]<']CR,8WLB7D1'UP/#3KKJ7<%5^-BV]IJ3VKV]2[K MJDG9G:>K:%#S4,WT9%0NN-L;-L+RDWW7RT,LVO079]#O_P!R?/G O&WWY"-# M(%;%!0/0WK3O:^[9[G[ ;RLW--*),]'NI>WX;7"[PZL#5+5LR4V0^L+QBT.0 M#I23IJV;-EU##RF!J.AOS?%6TM9.T;O:=XFZQUL^3C>=:VY7UY0'D7 M-]67VT'>K)2%=L12$KAAJ9I.LIB,X$!9IQZH\\"; ] >OVP+GNSM7VHO#2V2 MZNB-/J5+K=KVLM79?XI8=DP#,+QN>_&0)Y%>R<7)6:-KK=P!C$(2. +G]!YP/-JKSO9&J]!.K/?:1[<;ZM6VY:R== L5+F[#$K::LU$O^TZ MUKB3J4Y048-%)_++UN;^X<3RK@\LK)E.L"Q"&(FF$AVN6E^MO:;Y>.RE?N6S M+'8-+:$U+LF"ILU;3.Z-/35IUQLR1B8RU02<1NVB4MV46_V*(E]0;0K^Y[E5*?:X:C:^ M:0C./UN\A7%O*ZKZT0=(Z1&A4G'W(*'' WE^1"O_ ,DZ-]K&?[[9*_\ 9:)V M9._=U:5_9W[O^/5*5FOV1\Y^W<_<5V>^R^SDVOB7[N/661\R>?D >7JFF9Z5 MO_P\ZT@=U[;K)K!UY[!STSL5&>C9/9[&NS>JM13TI3ZC9I*&<(5IBG[R<='N M$VQW47&%$B"@+ 14H7"\]D-^]3*#\AVK*[M+8&W)73&V>KM&T->MEI,=B;)J M+?M-%55&01?NW*4838#NE/Y5PM")R1N7+HR*#@YDA$,#.=06WL%1M[Z%2US M_)/=J7<+8:F]B6?<.M0,A2&U9E8*259[4JT*9^PK4U^U1UE^[V)4X,(NV-OM7' M[Q#-1E?O$4/)/P?-D%?(?;\1"+.PKM&D[7H>@GG9_NU?8ZGZ>";+I?K##V>T M]CY^;G+=+%1VGO'=M=CD4XZI@Q1_;8:-76A2*JHJ+'.N0G !#5*V7W2V3TUV M)$:_EM_VNPZA[U6?55R:K2VN*_W'?=7JH2*GI:J1MF456I2N[XQ.>0;+/$5A M+'L+8M+/TSZE5ZU]S+# MKM[U-0[%['F>O@QUN[#6=24DJ_7*K2$;F^-"NJ1JZIO9)<5EH\ ?"E^WL@5( M0QE!"0*W;._4GHWM_KC4D%V83^S,/3*IOJ4KMEF/8W1KAA9Y-R M]K-@N%;B8IR:K3,NF9;W9-%-R=0R":@@Z_W-C;K9N+2+OL)WGUM+6OKS97KK MKOVXB))ANZ(L4*[2_^@> MYZWU6^/KJ4^L-?[1[?\ ]V:"6TM6FOM;W+=[*A?9,8AFM6H]"HPZHTBI#Y%5 MCF2XG]Q8SD2'-P8 "3T9R[]VNTVS-?I;>WYU[T]I#2FAKG$T[7,BOI[:-LN^ M_8NRVD)W8KN0B'=EC6='A(%&/) '*D@$D9P+LJ@D!+ T_<;2[5H:!>4P>SEV M=;0+\PZ/5,-S)-81*4'6[IZUJ8M"U])C_'$D$6CD7@L"H?9DDRB;P\ \,#:% M/7^Q['V?B>C*':3LM&:ITUU\;[UMM\_W$:I;_P!P6O9>SK37:W"36UFL$TE& M%&U_&0*P C&HM%G*JR*:ZIR)\&""KKNSL/HU/=];>[GO6PZY\?W;GK!8[#=) M=ZQ_EFQ^J^^X&.+;=?;6<1D>R86V9UHC;3O?W(4$7"R+%NLJ'F4QC!>%>\6R M]8]A^VNXKG;G3E_=%SOMI=X([VX^/ MM !9>MN91RP8*!P"#),B8%X# BF D.PVN.L?03N7)=L-[7G96W-A]1ZYLRD6 M>P1#C2UDHV\Y&"J\Q7TM>H0+="/F8J+F45R3A7!Y1Q((JN%53"L!4PV?I%>W M!W O_;?82O9OK#^XUQ36*"$1-HV*(I3JP)U%+:DEK.)EFR1V\"O/G:$(D1(PF2* M!,#?R]T6K;+H]MUQ=(E&9IMXK4Q4;+#*'5;I2$!/1R\5)L@6;'1<-A59.3%* MHD8BB8\&((& ! -+]>= H&IV;4TI>.P/8+>%4T!*HSNC]<[3L%,=U>C3L?!R M%:@9^0=UBD5JRWN>JT#*+MHQS-/G@M04,?@RH@H ? /CFU*XB.P=+FKUM::U MCOS8BNXD=?KST*P;:=VZ[M)[N]V/IZSQ->8W"N60UM!)Z@9R^>HMSH%*4@D, MJ50,UU7TQB*5M*$W5LW=&Y>Q^RJ96YNH:WF]PR=1&.UQ 65-JVLAZQ6J)4*9 M C9;,R9I-I&8=H.9!RV)[7N$3,/V46V7@'E77I;"1C5E1=+-Y!+S$Y MB<)@&T=3K#JN4F I\G9Y^Y.H:N,*\\M]F/'J6>QF9,$V!YN=6BV$;&K34@"? MNN%$6R*:BQC& A>>,#5%'HAJE#J]JSJ<6QWT=?ZDMVO[E7YHTC!C;7TEKG8[ M?9T,WEWH0 1:S)U.-BHN2I,T3F:B)2&(?\^!(6QNJ6L=K;6D-K74\])NIGKO M?^LDY5"OFS>KR^N-E34=,V872:3(LPG-*FC@0272>)D314-_;$_BNZZAG6P7<*TBB, M$#V%22(DU4.8A"N?!P0-R->:#J6M=H[]VS"R5@=V#L3/4FPW%E)N6"L1%O*) M2&%#BDJXBWCVSIJW15<'"SDQG B)1(7@@! +;X^=0Q^C=#:5A[/L.&<= M:+TCL73FUH^2@$MG5:R?R29GY,H29ZX>#>PEC:3[N+DV"C 6KZ-5]M0HG*10 MH=2Y]!H25N.SK-K#L'V%Z^1&\99>?W-1=16.GM*I<[)(,&\7.6V)3ME*M4KK MZWV5@U3)(R$"Y8JNC$*J8 6#W1"]V3H?K)8.K9]86[8.C7?49"1A=8NM>2,* MY%[2;"UA&-OI=M3N4':"3D;:VL @#MR/MOQ4.JJ58%#B8 V(WAI77_8?5]JU M#L^+<2E/MS5LD\!@_/C-C&*0Q/,PF#L(]&M6(=2MA=.26*]CKC9"FSE)J=-(0@ MW-H;:MXF[[/A&O@@0B$@9RT\JDT]QDKX-RD*?W# )Q#Z;/Z805RO,+M?7.WM MN=?=L1] C=63M[U2^J!E[Y0(999S#0MWKMWJ-NJTP\K[MVX5C9 C-%^Q,Y5* M17VS F 86K\<6E8NB:MKFN[7M;5NP=.66\72F;[J=J9N-PNK;M)RH]VK,7:8 ML,+,U^^)[-?F*M--)*-6:+G12]I-$$DP*$R]?NKE;T1-;"O3J\[#V_MS:ZT$ M;8.V=I2D2_LTO'5=JY:5BM14;6X:MU2JU2 3>KF;L(Y@W3%5PHHJ*AS 8 ZN M^>J=ZMNH7>A=Z:0F[=M"S2/99^VF=W;GL5@B9+; MEWG&1H@L<^7ECP!*Y&,H5A"H,HZ/:1B,>P9@)$D2F,8Y@GI]UZITAOZC=BEY M*P?S"@ZCMFFHJ)*XC_XT[K5QGJU89)[(M#1IGZTPB[JZ!$3DG8FK]8K3/24[/]7*_;ZTUUDLE-S"T_.U"(G5J>XV?6 M=HZ!IA:N%5 MCR5&*J6MYBR3-?/$,$HY-^VD!5LRR2HG=*(BBDF!$R" B8-:+-\<]1D'>RXB MB;^[$Z;U%NF?G[-M31VM+35(^ASTQ;SF4NZUE553RR$%*,45 MSKJF3*B8XC@2%L+I#0I^5UE:]2WK8W6F^ZEUTAIVJ7+33^OD<.=0MC-%6>M[ M3 WJO7.L6FNQ3ID1RP,\9G=L7@F626 QU .&==9^K5)ZM1>R8RF6C8-O5VML MJ0VO;IS95A0M-D?W*8K]>@IN06F4XV-7*\5!4#^#APH5+VT 213#!] MC=-&5JW/9-ZZZWKNO05VV'5JS3-K!JU]15XK8D)3/W).J.I"/O\ 1[JC"6> M93#ELVDX[[9,093+"9:2E7K"<>QCG416W MSNS2CPZ1E5E?NY%8X*!^4"AKQ)?%Q3['JR%T;<^S7:*W:?HH5DNJ*%(VNA,8 M_7P4J0CW]+%21A==QLU?OX@2+1;QZ5BV_<_J] M2W6F=F,:QU2O$GMK9&Z+-730.L[7"'K\#,U'6%+F571D=CFL>QV4.]E$$T_9 MC"U]4%0]PY0P/6# TL<=#M)26H=NZ8G'%SEJWM[>-Q[#NYG]]0BKA2-H6NV- M;LTL&O+#"QT>XKKRGV-DDO$JB5=9+P\%C+D,EJQ3E+*K&R%G<,7)-T73914_YCE$"E#L]?NG.MNO!]VA 6'8 M-[1[ 3S"T[(#:=B0N3N9L9*PE5I^67DE8UF]7/;VB)57R"ACM4S_ -MHDV;@ M1 H6_KMTN%;CYFYZXOSZWN;LCL-^VG92SL;A&HUYU!2SUFQBBK0 M\74&36'9)@0IT6#1(OD)P$XA%M9^.:I1;C6T#;^P/8W:FF=-V*OVG5^B-@VZ ML/Z- RU.4(M1TYZ9B:=$7^_0]&612/%,IJ7>-T3-TA5!;VPP-AJ;U=UO4%>S M!3*3MBC>UERF+ELZ%GGC4\<52>H4'KF6A(+]M8QKQE"NZ_!$Y*JJNN"JJA@5 M !*4H:F27Q=5&R:O@=)W7LWVCN&I* :K#J:C2=KH3)AK[^#2,<_I1E7\+KN- MF+^:I)1:+:/3L3B3;((% WLBN1)9,(-['5A>O]EMV3SK4G?G7IK["4IH:W]) M'7\PI':R(C*R#!)CLAD2K/C:9V96' KP@2A7<0NM$ DL61*4I?;"3NN/Q[)? M^2OJUK3:#RXZ:WAHU];MA4>Z:LM;%.]Z:LFP[+:IV1J[&P/&4_ 66/"N69.( MFVCUN_CI3[J7K=>D=ZRLE M/-K5H=AL^/JDX?.5&32'3,T%!PW BAC"<% $ M(6_\BFJO_)JMTB_D=\_VO7:NVIK#^XP?\X!-YLE7:"ABR'[!^R^99U840_Y M0^U_+ZG_ +F!D_9CIKI_M<]TN_VD2?%72&P&5\KY(*0;,$; BB=BM)TFW$<, M'HRM(L;F(8JOV9!0.N=DEPH4 $!#N;^ZJ5;>=EH.R&%XV%IOXH-=MKVS7:K%QK28JTK7(B%KM*2UNYCTSPK M..C463 MRPZ4O*MUZW[*)/U-ALW0"0P_["C4:9.Q].;QTU3E(E5=N\8SC*33?MW!TUO( MI4O;#.JWT/H;*#WR:^;*VOM[9O8W6$EIW86YK]*UH]T8Z[?14S&-JG1(NOU> M#I%*@HQ2=& MTW=;MM>Q;*V1N_.LU>L+%] V5I7VZ2AD2(.D2^0I*E,(&*$$V;XWZ++K;'KE7WEV#U MEH[<=BGK5M/KU0+96HO7-EE;1>U"1OU$@KZY65/,Q\),,6SH7"W@ M5$%32CV,BBGRJF*BKA18)QVUTGKFP-JQ&Z=?[>W#UUV"VU M]'ZDL4KI:2J$>SN.LHF2=RT-6IB&MU/MT2U=5]X_7&-D&:+=XR*L8I3B7Q H M0O?-):[Z8=/]L:4USJ#?/8Z"WA8-L-&]"@8\VQK"YM6YH26.NWM=B6%@X@:4 MM)I@FYGY)1RHS4<>\NLHH8!$-D>D/7D>K'5C3>DWJY']FJU4;N[]+E6%T>VB\KCV=?/FR\8X?*3#-6L( U.1PFD0IS^::@B E"+E>C6 MK%>I>N^G1K%>@UQK4^L3PDZ$A"!H#]S?# C$*@]E8))-W[;)+S0 M,<">V80. 7">Z946?W_L/>3JX7G]JW1K1IJW>.E57%?>ZFVS!1%?GZQ7W5DC MGL"O8VO83;VHM(V""M.H M=%[*M=9E*!4YJI?_ ,$+3#Z*J$/==@-:$8J8PK>>E7Z+,44A,54R91 -WMD4 M&O;5UY>M86Y)RM5=BT^R4>R),G'VCT\':H=Y!RI6;KP4^V=_8OC^VIXF\#\# MP/'&!JSJKI'6];RG6VP3.V]L;.L75NO[2J&NYF[NJA]R\J6SHFNP(P%E+7JG M")R*%/A:PV;Q:J8(+^/D+DZXB'B%^M'2;2MZ?]J5[PA8+1&=O&^ND-E0+V32 M:,(A35U81K53D*2[BF;"9@I9B+5%^1R9RNLC(H)JI"F!?' Q.@]&XZ!V+KS8 M^TNP?8#L6^TT>0<:=@]OV"GJU^CRDE%KP:UI=-*52J@XN]U0A'2K5"5G%7ZZ M":RAR "IQ4P)\[%Z)JG9C35TTA=Y*>B*O>4H-*5D*PX8M)QN6!LL-:6@L'$E M'RC),57\&D13S04Y2,8 X,(& (?V=TW8W/<\EOO7N[]RZ!V':Z7 Z]V,]U:[ MHKF.V#5:L\E'E:+,1.P:1=V$?8*^,TZ3:23$C=RFBL8@^7H(!&[#XT=*PVL; M#K6"OF[(E1_O_P#\SU1V(E>TGNT-=;I4AXV)D+97K?*0[Y>8_>Q9+JOT)I.4 M2=B_-C;#DZPQGXW4ZR,Z4M M+H\52*M5JI4HTCZQNGQS(L%%G#\X++'/XE* 8T7X^((M*TQ'D[ [Z:[>Z_,Y MZ!U;V,CY.C,MIQM'GP:(.=<6-LG1S46Z44C"-9H@SDXAP<3-$EOQ6^V]I;IW%V.V%#4:PZUIJ76>.ZG:P M)I^M[)V)L&C0LFN>A,=BN:X^>Z_JHHH),:-!R$#7H!9[ QATSJ)'??ZDC:NP[(='P)>9V]M49^3=R&G-PZR-3+ M6G%!7UW!7U>GCME!(:0<)D=-Q3$HA\NF_1,#]=:[$[8AMB:Q4;=X9?NK0J3- M6=A/[#@D(JS@\UO7MMSSTMC++V"6B&23RP%3<"Z^[='(+@BA3\!NGO3J? [A MO=1W!6=D[+T7NRE5Z4IL5M+5#^O)2TI1IE\A*2%(M\!<*]:ZE;:P$NV(];HO M&)U6;P/=043$QP,%HIW2+4%4TING2[Y]<[P'8M.UN-X;*O,TUF]F;$GK? A6 MWMBE9DL8UBFCN'B$D48ILT8H1\:FW2*BW -Y!'4E\:?7F:TOU@T;+N;O)57 MJM?X38E/D74O%J6&X3$<^D96;9;"??L@-YJ(NTO)G27A$BR -VS8RI#&]H4A$! /./L!3UXC>O9(Z^D>_P!1E]F. MF/NQG3R2"R:8[>1X5!E%1DW=9HM75'1=_.0@P<\N20A%%8]HFX%ZL!O,H>D' M0S2UJZ[].^O>F+PBR:W&BZ[C6%H81KHC]C%3K]P[FI.&:ODA%%\C#.I,S4%B M"8BOL^11$H@(AMQ@,!@,!@,!@,!@,!@,!@,!@,!@,!@,!@,!@,"RPEDKMF2? MKUN?A; A%2\C7Y1:$E6,LE&ST.O]M+0C]1@NX(SEXMR'MN6R@E60/^4Y2CZ8 M%ZP& P(GM.^]&4:=<5>Z[HU/3[*T3;*NZ[:=BT^OSK5)Z@5RS5<1,M,-'Z*; MML<%$C&3 %""!B\@/.!U8GL1U_GD)MS![ST[,MJU%'G;&XB=FTJ10@(1)R@R M4F9M5G-K)Q44F\=))&<+BFB"JA2B;R, "$P$.14A%4CD434(4Z:A# NX12D8M^@=!R@8P*H+$,0Y2 MF 0P*L;'7I26G(&,GH61G:P>/3LL*QE&+N6KRDNT^_BB3D1)Y-C_>;@ MX(F*R7YR>1?7 O. P& P& P&!9GUCKT7+0<#)ST-'3EF/()UN&?2C%I+6 \0 MT^_E20<2QXQC_>< @1044OSGX+ZX%YP& P&!Q.H^ M@!ZB(_A@89'[&U[+DJRD5?*9)DO*DJE2CQ]HA'I+@K!IN%IM*K&;/E0L"D.D MT5,Z*T]X6Y4CBIX@4> S/ 8# 8# 8# 8# 8%EA[)7K$:6)7YZ%G30$R\KLZ6 M'E&,F:%L$>1$[^"E@9+KC&S+$CE,5FJW@ND"A1,4/(.0O6 P& P& P& P& P M,$O6T=9ZN:QCW9FQ*+KMG-2!(F&=WFVP%2;2THJ)03C8Q>>D&"3]^?S#A%(3 MJ#R'I@9W@,!@,!@,!@,!@66#LE=L[=X[K4_"V%K'RLC!OW,'*,99NQFX=R9G M+0[Q9@NX3;2L6[(9)RW.)5D% $IRE,'&!CUBVCK.H66L4RV;$HM8N%V<%:4V MJ6&VP$+9+:Z.K[!6U9@Y*0;2.?3 SO 8# 8# 8# 8# 8 M# 8# 8# 8# 8# 8# 8# 8# 8&OG:O?3/K%UZVEO1W!+VD]!KZ;N)K#9R1DK8 M[+,2D?6ZI B^.14K%&7LTRT;J+^!_934,?Q-X^(AKM7KWWOU/.PEM['QVA+Y MI20I-XMFUY/3L58:9/\ 7AY4JJ[M;5(@W2]3YMOUB3%BK&&7:-8^02="FX%$ M$!.!0UW<]M^\-=ZW1??RT5S0O_E]>P<#M.:Z[1T-@*G4M*T;2 MM]B]B;/J]UM;Z94VG2I2PL:B:OU^W5M'PDWD4JHI*BJ7]O:%*F5HZ55]Q((+ MKW?#N/):%Z\=U)ZLZ"A-&;.V1JK6UKTQ',;M*[)3C[]L5GJ22O\ #[(7L#. M9.DK>N9ZRA%(=R5.*$A%WJCGS\0GV.W/WDW7O'MIK72SKKMKZG=<-C5^J5NU M['IM\N$EL"4FM8U"ZA3I"/@+Q7&\"Q8.9PQWLVF*ZP)/&Z2#$QD5E3A;?_.Q MN79W6S16W-?LM$Z(-=[%>:?O_9G8.[L UQU_L>LY&CIGO\ 2B=OZ][WM74'6U8V+1-OZ?C[ M VU;L9G;8FRO"1$[6U[C/K,YJM2-950=#'S2S5PFLF8AR'*L.WUC=TEI3]<0MTCKKI:TN-<3NQJTD[N$]99*)V.P695]9I) MK$BXGVW(@=N3V^ $( #OR72VJ;HE7*EUUU+>]E_(9V1T-6+#82.=>Z8@D*78 M)24MN\]R.$)0'T]9'$1&^;TK=RR5FYEVW3*= #&$ D;3_P B5D6V%L;3X.F6QI"@U1[>VCJ(@C(1+EK;W$2I8&[B+12*1L'B63Z00=R"! M%CD74.0ZY2G, F !P)5J^^.W^I=T=3J9OUOH>7UOVI5GZ9%5[6D-=(VX:8ME M;UG([ A6#^U6"RRD9LF+?1L$NT?.B1L08CH 413!(0((:L2/RHW*U0^Q]R43 M??1B@U&DSUZ;43K/MNS2*.\=KUG7TI*12[Z#> *E'@>/7 \B^NW?_ +$[RO54,QN'5 )Z2VHM3=G=)IW^2:S[ M*:=I"-ED81[84K/>+HW;; N-F=U,K* MOUP4=D(BUX24.(28[[T=D]P5[X_6G7>JZEJ]Q[MZBV=U=,4"M MTZ?>R;1&NRL0_L48S.^D6R+,WMJ/%5FAC+H$(KYA8=B=JMFZ 1^2R[EU]HMU MN3KGJ;J!/SEPK5.FH;_=BW6JCN!G$K"IU1 M\N0FV&W[W"UEV'ZSTGL,EH>;H';)Q>8.'AM7P=TB+7IBX52@O]B1T1(62PV6 M6CMDP[V*C5F;IZ2/AU =E!5-$B0@F(:1=%NT=G5?3O33KD%&<[K>=J.W.SMM MV78)'JE3U+J%#L58A>.F5?82<#*;#V1:$I=N2-BV+HB#%)P#V0521 I%0V$W M7VTM6A)/Y2;_ $#5VI1N>@'W4$8^8+77L?/[65V#7:LR<);.FF4N@M..H*/F ME6,(J0$"L$!(4Y5BE$#!,\%O3MSJKLWH35?9(^A;#2>SD+ME>"#54%=:_/:= MM>JZ>E?G4#+2]DL_ MFL83KP72D=6+]G6QWVL*R^EXR+V38=A1]N8P06)=",&:/7D8DK< M\9_RP/R.C J4/8FESCNPT:IV5Z1 C^.1$?7 \3X/O+WL4ZC5'OM/Q/6Q+3[*=AF-PT_'U^_A?;53W&VD M]4S5S@KTO;UH:JSA7J_W;"(5C9!'[9+E9V913VB!Z1ZLWO;[MVY[6Z'E6, C M3]'U;KY-U)^Q:ODY]\ZVK7K?*V(DZZ6D%V+E!JY@40: @W;F(0QP.*@B @&B MK;OWV5L.I>MD_2:AJ!_LC?'=+=?6(6=A;6N.IT57J/-[AAJY9UC1\X[F".HI MK0VK^2(0ROWQ4UT$"-S+)J)!E53W-\BENW5O'J>QGNJS;8&EX&@[$6WR\H.Q M?XK/U?9T?+'JE+2U$AL%22C;"G,UU^1[+FGW#9%BDF*;-5=7D@:XV3?>\>SU M@^(/=NNJCKJ!WC>9#MY'/(^RKSK_ %K3Y:#HKRA7NU>PQ=-+),PD6G!NWT?' M%=H+NSG0;*.2 8ZP!LG:N^NV.J\?VFI_:>#H5[V#H345&W;KFU:L:RM#JVWZ M?LFXN=80$9.0=HFK8O09Z$V:FBQD5BOGS06#DCI,H"0Y#!@&OOD9M03BY)ZHSA MG;=1T@Y(0R8G2 -B>L.\NW78/N M$JY.Q4B-C"M5E.',]CVSP%4'0R!RNU"$;@")!"3NSV^]KU?:6B^M?7R/HP[B MWLA?[(IG:0-7]XNJNT)+4+/<="ZHV'>55VU3ZI;FE-V5HB;B;C6KDV+275 MT<3-#VA"OX1RQ07"6D8\BKIL[!(Y"*(&#<'XY==/=<]/M(LY&*U3&.I_75 L MC8=3:_-KZ/=0LG1*T>#4M;527FEK%>DV!0+)RPJ)%?+!YE01#\N!K15>P?R" M;A@>RNQ-8,^MD%5^O6\-\:ZJ-0ME7OTG/[TCM1661:?9.K#'W:/8ZT6/'-"Q MZ3XK26!U*%56.W;-BE(<)BT=W;DM][WZ_5NJPD3':HWAT@7[0D+((O%KG#6H MU^J=8)6U))-ZC%*1D:UG'"2X S]Q1RB!RJ%)^00T@[N;\V3M[1G;:JJUFL2L MAU\^0_JUK#54.P^^B3VDJ%RT/=81I:I-V\E$DGTA9K(=LH[;HHIHMA*8$A,0 M1,&[L%NWM+J#L3IC3G9USI*Z53LVUO\ '4"UZ>KERIKK7FRZ-6%+NYH=@8VR MS6HMMK,U6&CP(Z83-'.Q=,Q*NT(54GB&C?1V^M:GJ3X?ZBI1->3P7V;[BMR7 M"S5\9"X:Z)68_:=A7?ZYF"NVY*X\GTD1929Q26^Y8&,EP41\L#97778COWO? M7$9VLTI3=#S6G+%;W?\ NNDLVL$;MV]ZBC[LYJB]Q<;BDKE%T6JWJ4BV*TN MSC%8=6/(V!-!5R98PC@;\]D=X0W6[06U]\V&+=R\;J^CS-M/ LU4T'LT^9-N M(J!06K?3W7ZQ:GE;#6;5(QD<\L=*L&QSVNQP::< S1>-A32=E M.]4*1,QC!$U)^1;91J7WQCS7[KKV L'5?0"&[M?[ETM&SS/6]M/(PUZ6-5+= M6E+I9O;EZ[,4\GOGBYM1!RT=%X,DJ!@ )(B.SO-U,= /]1=P+M4] M=#KV@0UW8W[3\W?Z#,W6FOU;S-V1_#7U,G[(9O+IEB8TB*BG_+&4(7W#!&,O MWK)H>B=C)*%I.@=>72S?)/L3K53IZ;!SKS6*DL6NUN?F]Y;_ )IN^7>RS^+K MK5PM*.6QVR\FH@T;) D)O<*&6Z8^0RQ*;AWLK:-0;+V;K.Q]4G" M\3+&MFK8MO,S&I[K2GEUV,5BZM,:\!2 E47Q2N#MG"*S8#E*<0MG3OO)OSL- M;M3O4]F=0]DQMY5<$W5U_J'\EU?O[K$"E??RB8+QVPKF_F-FGJ\TV)%S298* M-,90XN&IA1*.!O-WJWU<.L?5?:.\:##0EBMM'_A1XB#L178Q$J:P;#J=5>,7 M!F3MBX05<1\XJ5%4%/%%<2',4Y2F(8-19_>7R'4SL-K3KE.J=592P]D*#?;K M2K7&UG9#2$T,KK)> <7&.LD4M<5Y#-5;K5HSF1-[JQ4&Q3)B&(2 M'R.[5U+H[=9=Q1FG7>^M4=N(7I_#6TK^8U[H>>GKC7Z_<:[M"Z*3$G.35*J5 M>ITPY?3;8CMR?F/,D@J45BF3#*.OW?F9E.QFN>OUUWWU/[.(;GK]X>U&X]8G M#F$F*+I^GIMH<'\BT:-% M7?\ S;D2I^1PWRZ=;:VOMFJ7-_LBQZ%V9"PMG:L=<;MZ[69"3HNUJJ\@X^24 MD7M4_DEOD*#:(&21[)05:A+1J%OLQ=PFM;VT4M?I7W>8&72:HIQ#=,*#U_TOV0ZLD)&2C! M_L2E[SJJ\35(FTHJ3+DCR4;;F;)Q*IF0M0%%\B7Q!3\Y@Y:_[V;+N-)Z4M)* MOTR VQMJV;C9]F(M1C,.(;6E8ZLL+5&]@7$$R3F3/V+\+Y&1<;&'=+NTTPDR MB=H&N[.D+*F-OO;4RZ:2-H>%['R6KV,BL'LN+Z%Z3B8 MW=:$ M34*YVFJ.NUGW_U&[01&X:YLEXZF.MC&8AIG45H MU[7$[4FQG_/8VRH2P5JR,$W3=LH*[)^1P@!C)B01 0B%OWC[XNNJ%I[Q_M/6 MMIJC55LO;"P:J4KU_5NNS*90ML2^O[#8HBYEN(1-#ETFK WV#%2/E2+JM3++ M+%*N1ND&XUEWMV8W'V*V)I#J\OJ"B5_0U,UC9MG7S<=7M5WV7 M7?R4=R^PFVS:8N%-ZX=8=<;/.W=ZKE):^1.M6"FZYZF5W6,]+7!VSJ.QR342 M!I:6(W.VE/-$J+9H)!/@<(GY4+E5XG6^X=@[\Z+W>J7>Q4-C>>LVIK-(N-WZ MIK>PY>*AF[Z%M[N]2;/9-LUZI-HK6*/&OQ:*J+=V+54GM$$X3AL/OQO.FZ7[ M51T53*/8>UFH>UO_ )=-44DD9.-JY=F-U_9;QJBQ2D8-@&4,>3U#(/'KH4'J M29W4:L8@$)R0 R^V_(T2*)2;_ PT3*ZCA>B$[W;W.=)%XXLA65@0AHW3>OJD M[(^3814U:K&C-E7,]0<_VH[@ 3_,<0UPK_R@W*J+ZDO^R.P71?9E8V9A]$]TMIV.D17:'<&IFNH:3#6J/M57Z_LK]"2O8UY9* MA(TDH;7"TN0C:Q4FC*67D3PL<,@1>4]HPN"I(D+@0DMT@[?3F@XGHW:=UZ:= M=48QC"T%_L>/K-R2[(631M<>M5(S6[V)7=&UQ%SSN 8(PSNP)+K>;,IE2L07 M.(X&Y&K.N,SKOLEVEW*,Q!*53>=2T%6:E76*+\DI6BZ?I]GK,A^[JK$!FJWD M#S:1FH(&,8J:9O/@1# UH:]!]@H= =&=1#7JFFN.JMC:EN6="R621(\JE4#.I MOXV;A2(3J$XU)8=4[7G^LK7;PV2K=F:]*.-=[0M^\9%&RW;:Y4*NSG%JGL!E M:Q=*QQ_LI!-!B\.V Y/$%#!UI[X^^PUW@.]H7;:&FU+)W'T#0=8PK.HU*RUJ MF:HFZ0VN44RA8]@JO*R$Q2VT78DE >G43?N7HN#&;(IBDF0-OMO]:;1L:Q=) MIF-L<#'H]7]KL-@6I%\C(G5LL'85\6Z1B(/3R5C2< +GQ3]A,P<^0 M@&!J\Y^.F_H4Q_(U[8M$C=VT[NSN[MQIR>F*Q)6:@&B]O/Y9M)ZQV57EUH^0 M?1<[4YI9F_<,5"K-7)$G#8QA3\3!-VO]!]K)RP;#M.W]LZPU0$WJ>=UIKVD= M7*JJ6%I]DL'*BVZ9>V[#A$;#8+U#*)I)Q; K=M%-4"G!4CDZ@G (2A.DW9#8 M&X.N.P>QDUU=-(];[@PNP[GTU1K7#;]W9)0E=E*XQBKM*3)&L74*S9!D@?3[ M!JYED7JZ0)(@W2'T#T@UPSVZT<;#':\S1)AJZV-/N]6DI$3,Q:\3JM5"/"M1 M%T-+O'9).ZM7!'0O'30$FBA#I@1,HE-R$>]O]+3G8SJ]O;1-:F(JO3^U]:6: MD1$W.I/%H>+?SC$[1![)),"*/5&B!SF%YB[#!QK#K-L>?NEH9/T7YWED8R^I+1KQ%G ';IF10=)24\FX,+@2D M% A@#\P@&!J7#=+NV6FZQ=-'=>-@=:F6F+!9KE+Z[V'LS7EAF-ZZ*AMA3\E9 M)F"@6,>12E[(5J2UTZ$]H MMRMZ%K?>FP.N5\JNO-FU2XQ?:4*%8&?<=]6J/=FUQ@H1NZ;(-*;5+6_:L$8E M_,,7ID%&0J'*P]P_H&YVG>MUFUO?.ZMLD[% R+/LYLUC>*LU8(2!'-;8-=15 M+71V5@,X3*DN\-)5Y1P MA,3V%"A^OD,"!-#=$[]J9Q\=JTQ=Z?*EZ:ZDW-K MRZA&M)I,;?);,K]>B(N0JWW2!0;,8U:'.=P5WX*&*+)LO+79XY^B_._L32TZGL&OFC6!.W3,W1V(KOTBVNU&A MI#N"MU<>UHBZ,^[9TYSHZ/JB%H1G5DV22[Y"8=02WV!VZ8&]LY!6*0?( #:K M&.BF9DF+%VH*KG M[@2@9$>":+#O(.@TZOORE3D(BGU MZ'>D*8#$3>1\*S9.2E,41 Q2KI& !#ZA@>".TS'!K['[SXFB4Q:A^3G[CU_1ZX&<7GKIVAJ':'9O8'K+ M>M)-X[?=#UM3MFUO=<#=7ZU5F=6DGHZN7:C+4QZU"<,>%L2I'$0_49(K+)%, M#H@&$"A%.K?CSV3K^C=1*E*;0JUGD>N?;[:G8RV6-6+E&+B[P5^/MP[9FQ8H M(BWC;0=;8B"SHIA^R3.DJ5(YB^ B&W>O] 6*H=N^Q78EY/0KNM[EUSHVEPE? M;(OBSD.^U6%Z"6>2BRJ8,%&DI_*T?MP1,)R^T?S .2\AH]7?C[['ZYH?1QOK M+;FJ8S8_4">[)6%^]L5>M$M3KZGNN2GG+"K*-&BD?+L8A>,F3-9!V50KEJIP MX;$5,F"9PSV7Z 7OL!%=FK-VNV%54]K]A-<4G4M:#2L;+_PK1]*UE9E]@4DU M;6N8I35SGU-F*DFY-P]19HN#()MDTDDBB80S2A:*[K2EZU2XV_L+K73J-K&9 M0L%H>]?->S#&][Y>QC!9G&1-M"[,',+K>JO7BP2$DTAU'SE=PD1)!RW2#D G M3JIH.PZ!CM\,[%.PTZ?;'9_<^]8@\*D^2)%0&S)=C(Q<))??)IBI,1J;4Q7! MTN43&$/ 1# QOLWUWV-?]@Z4[ :&M]1J.]-$'NL5#M-B1M_UR[WSV)Z MYS/6FEQ.O8RRM]3:AU^I$6L8YD@^GS&MMLD)FWVD\E+/E6[4?%(B+=N0I?4- MY])T9_K#36I-:2KUG)2FO-8T*C24C'E6(PD']2JL5 /'K$CDI7!&;IQ'F42! M0 .!#!Y!SS@>,G6"F]R[W5N[%3T3L[2-8UQ>N[/;JIR,QL"M6^5V#J1R[O3F M/LDWK]O 2"5/(PD0,6Z0[3TM;>M-]Z;6K6; M61T)UV?=7)*F[W:6E:MW#72\A79YC8B3]'(I,Q5S8V.O Y6 &RC9Z5P<@BCP M B$4S'QR=@+#IKLA3Y?>]$':N^^V>I>SC?8T749B.AZH[H[G5\E)Q[&J+O)) M0QH=]1UDH9!1XN15JFV^[7]PZQ@#9*I]=NR6P^P&K-V]J;IIM>/Z\QMU+J&D M:1AK@V83EWOL&:I3>S;[(7==5TQ=LJH=9M'0C$'#=HH]54.]7$I.0C7270?8 M&L(CX]8V8O%,E1Z>2_8E_>!8,YHJ5Q;;F@[I$Q"%9*Z;E%N:*/9TQ=_=^ &* MF<"^E4*YLBC2=* M?S#9<%YR/^]9>RRGFZ[CR(XEHI^FD[(*G)5%D@\N0$<#4ZJ:+[QVV:U-6-_; MOU,UU#JEQ]W9O]CXN]P5Z[)"QKC^L1,+M1O8G:D#4*>^3D!D)B+C5I(D@]2( M0BB"10 A0G1WM\RZ_O>BT9NO32'4]S'/M>-MD+5FY'[)1FB)%XJ9?6B,25T M76[FP(UQP>#2L)UR^+(06%@*XV_R_P"TF_XM]F;LV;>7VGVWV_[M]R$"/V7/AX?>?F_T_7 BJGMNU:W? MGY'7/6FS:2233E>LD;9JMNV,N2L4WDG^B&2L3=8"6H[@TE^X1Z"!D',4X0*W MD$O:,#IL9(1.&1S?QL7:L5+JT[H-JU1MO8>AKYNS9NPX/L35I0^J=U;#["'< MR5YOSJ+KBP]P7[ESU\V3I8DW MVLZDLM 0E>HM2LMHYJ%"]LX-C%I.5I&1L503:W(SIT^5^V?KOCJ@1HB@" M1"!LUL[JS;+U5^CT$PL]=9..K.X-1['MB[Q"2.C9XS7>NK)3)*.KP(I&.@^D M'LT19 SGQ3*D0P&$#<8$"6'X\;K,U;;#B-V/483::W?"V]VM$V-U67EEJL"^ MFH&)K:5%V57'JL>K.0T_ )OV,J#-8AB)NDUD#BHEXF"7M=:*[83EUG+?N?9F MH=5Q*6LK10Z?0.K%5Z3P >#8& MK-P^/*UV]EV8>DV57:Y=K_W$IO<'0ED2KBUDC*-;Z#1:9586)V%694S-K9XB M8_89!K(MT%BE/'R')#>Z3C D[7FB>V5@V(WMN\+[H_6M0@J-;:Q':[ZN5F9; MEM]GM\;^T_SRYW._Q2,]''J#43JPT7&$(5)VL*CAVN4H)F#24/C2[3$ZF3'3 MF'MO4:DU%"%;Q@;AJ^NKF?;FX!@K*TLT,&SP<_;L*V_LK]@B>P2;5W.NG(^X M"!$_<$Q0]*M9=?;33.UW8'L-+SL [A=R:RT+2XVOQREI72>XZ%NB]72R$H-_219C;HI]765F06;/V *$2D6QO)%=$X>(2GTUZEVC M0EWW_MN\$U#6+9O^4HR[_5_7JO2M9TW3FM AY**:R<>A,D9OI^Z6I6757EI, M[)@"OMHD*CP03&"1;IUWF[9W#U)V+&9@PI] T3N#4LW5G2#X\W+/]DV&B2S) M\S63)^WEC&;2JKIN"J&!4QEB>(" &P--*OTF[>ZDUV[ZU:7VEUSAM*-Y"5CM M?[JM&N)J7[+:KU[.3#B3/7HR(%%QKBYVFJ-'RK*'FGZ[8"ID247:*'3 !"7> MR'1&6W5O3JEM&$OK6+@-0%AZUO")G6JB\MN/7E*N5+VK0H(QXIHUBTG<;M&C MMW[CR300,FX6!,I>? 0[NE.BJNMNU7:'>MGMT4BZK$ZY>< M#<77_7.P4OMSM[L(O9(N1JVP=&:5U/$0IDG(69I)ZNE[T_D9B773;-HA1M*H M6I$$BMP*)5$U.2%*)0P*=X.MTYVKT%)ZJKEEA:[-)W"@7F/0MT8[G*!;'&O[ M;%VLE'V1!L'#5[+T.U&C0:R"*1_/P,!P*IX>V8->*EU.[)R/8CK+O+8$MUGH M=7Z_*[4CD=)Z*J=ICJ\I';-U\XJKZSM[9,,XMU)V1.019D28FBV#%JP35X56 M64\L#@CT/OZ7QN[-Z4C>*<-XO)=P%87(&DU_%&7^X^W[)L:-^[:BA^[F_;XV M;(W7\"#Y+D,).2<#@9Q9^M_8[6^\+3O;JS<=.F?[AH6NZ=NJ@;PC;D:LN;%J MN+=05,V739VCG---Y5O7GYV#Z*ZN[1=:]>]?W5M[5$$K9=DM[#+J/5D31I0]:XH.PBN"D_;RMH'7.Q'[,2G-[P+)HF* M@')0C30'QE16O].=N-,[5NI;K!=C5)[7=6?0B3AI(:[Z[Q[6?;ZHHK)9^GP6 M9HSFW2;OR(!FHN%2<>0 .!=:3UH[NE#56OKSM?K? :ZUM/5=Y9=JZGUI*LM[ M;CK-*41/'U>:B;4TD:'KXUQ*T1)8'L>M(+*I^Z5H5M[G(!LOUVZ_V+36R^VM MWFYZ%EV'87>;3:M<91:+Y-W 1+?6U)I)HN;.[3(BM(F?5=58#("9+V52!SY M.!M=@,!@,!@,!@,!@,!@,!@,!@,!@,!@,!@,!@,!@,#HM8N-8N'[ME',6;N5 M73=2CIJT;MW$DY203;).'ZR29%'BZ;9(J93J"8P$*!0'@ # [V P& P& P& MP& P& P& P& P& P& P,3_@5&&T?S?\ A=3_ )H"7L!;_P".0_\ * 0]OV?9 M_?\ [/\ =?:]G\GC[O'CZ?3 RS 8# 8# 8# 8# 8# 8'18QD;%E M/7,D\(Q:-VA74@\/[CQ^Y*W33!=Z[4_,HJ;DZ@^IA$<#O8# 8# 8# 8# 8# MZ+>,C6CQ_(-8]BV?RIFQI1\W:((O)(S-'[=H9^Y33*L\,U;_ )$Q4,;P)^4O M >F!WL!@,!@,!@,!@,!@,!@,!@,!@,!@,!@,!@,!@,!@,!@,!@,!@,!@,!@, M!@,!@,!@,!@,!@,!@,!@,!@,!@,!@,#63L9V:B-!KZYJD91;AMW;^Y9Z4KNI M]1T/]G;SUIN"I-P53*4JAU"EP(-_P#M M@\#7Z-V3D-JZ;V%JG;G5O6X[9OVE)Z3J$K+6"@N61LFG!V+URV]IW4_8N;BJMI';]Q=TEW&3 M]JL4:K+5"!N]1@+%)6S6+F]M&ZG[*,D@/W2O@DL#94X$ ,7<_(E.2;[>BFM^ MHN]-GU7K1LR_ZZW-;("3UU&-V*FOW0!)/*!%3]HCY79#J$2]E)!-@U05%5ZY?E41*CRF<2AB4M\D>MJOH7;>Y;IK;9=1LO7[8M M,UCO#2DHT@U]CT6PW2P5>)BW;;]LEGT!;("1BK6A*QKV.=K)2K,!!#^]RF4- M?=C]T.USGL)TDK[3JIN35==V-L+<3.Q:YL%XT>E-[0B8#6;]]"&<.$K6^&NM MJ@W?EL+MJNX:&6,U,T**[E,J8AOK1^U%9O-%[,WME5K"Q9=8]F;EUE8V#M:+ M,\LTCIB&9S4O)P)D'1T$6$RB\ C4')DE2F ?<*4,"!9/Y%8DX=88FBZ$VMLF M]]M-$N-WZOI-<>TIDNS:M6M0D'4%J?V#TC:]%;;UUJO<>O:3<*Y6=NT^VR5^UPX@C5F_ MPLA)UF5J=A86ABNJZ;J\/XE5RB!"F.'(8ZGV:W/(=IOD7UO?*3M%II34FC:W M(Q$I5;IK>(?:[B4M>;/G7%MK:K.3_D1[-N4K,KB'7$KE>%48)%>D:@!2B$N5 M?N/'U_6_5S7.E=5[H[%[8V=UTHVW(:ERMLJ25OK^J5(&%9M;[O+:]ME(FK-9 M:7DW(,_>(9PYEY4C@44O IC@%[D/D4UU Z?N5]M.M]EUK9U!VQ4="6;KQ*(5 ME+9#3SM!;&IU?@K?]G:'%=N5&M%5L+Q]',Y"I;.HTA*U23E&$A'*HOXQ0 M[=^U$2']LZ9O, TB^46\[@4O7471-*J>YWM$V_MAZCGL#D"949@857XF3*NNX, M("%QV+\C%)A2==4=+ZJV+V1E^U>M[;L;2D3KI2N1*DXUJ!*J\DHZ==W"5A6E M4,WB+&LX^=),P;FS.SX2E:C?[AV@BMK: K= 4V!>V<^NT= MNZ0PCX']]L$?*+0ZSYF]?P2::J*GVAUR++)\(B?R+R&EM:^09T=[JJ?VKUBW M/I'2F]K)7ZGJC^S=-UC06SIBN:)OKZG[XW4M+4>%UMJZ+2IK"YL+8^6E[ M UFIYFZ8.%_?:,&RSMBF@558H%72 P:3=N.^6S=B]78N^:ZT9V$T_J_96UM MHZB[$%GZO#FLU?D-VT4RCZ?JU:M9]BZ]J.QZH1RE'.9!K[,BBZ30<%0^Z3*< M-JKKVUUSUZN7R([+FFN[+.GU[)UKD-@5U_:HR8I;=K=J?'HQ)M*UA=9$:J4& M4I]S/IK& TB_3]Q(!$2@(2#K_N](S^Z]<:>V=UNV[HM/>D1;9K0UOO,A0Y-C M?4J7$ELIIVU1-WW85[0*N[/&4*3<1-XN=/U3:[+%;"M=+KSIBY-]Z#9L+M! MLHJ@FHF'D(9IM3O<6H;DKNB=5Z VIV"OMJU#4=Z0R5">4^&ABZVL5FE:[(SL MO,W*G73CKAOOL/9JS9J:CUMLVUZ M/M#7LJI$NK='775LBI'A6F!V#U:+?O+M]Q'J0Q@5*1R24;\B43#P&WU3F'UA MJU:GY."?5>2G("'F)"LRBK9>3KKV3CV[UU!R*S,ZC15]$KK&;K&2,9,RB8B4 M1+P.!X;;@[%;?9=F;YW)@;U;VW4[J=V$UGU)OE%8RCXE"M57L3-]!=@MM2\$ MBX!C)2VJ]G;#K[=L\,0PI-X1T7R* &# ])^Q?;MEH38>EM416IMA;BO^_H[8 MZNMX'7JE:3!Y+:[85R3=,9B2LDS#1D%%.XV?.Z5DUU@:,VS-4R@B8R1% UL1 M^3&R24'M4U?Z7;\G+UUS?S+?LQ1T9[5K-/5#2(CBSR*\3:W]N;PFT)">K!AD MV#*#%=8[0ODM['N-P6";;3WGKCE'2D1H75][[$;&WYJQGN^ET*JN:U4@@]1/ M$(PR5\V-;+G+1E_4%OM/3W8SKQ<[O9.RD=1J#+7ZE$J=A@*EJR#L2UH MW!6:K,S2$P@XBY'_ .HC(ZI7<-,(KF6+X@4Q@ZB7R1-'[ FU(/K3N^P=3S7T MNOB]EX@M1>QKQP-I&D&O,1JMO.J[0E]5)6H/MQFTF'(I *Y6YD0\L#/[_P!R M[['7C:-3TQU'W/O>*TD[;Q>R[G%2]"UY!%G3P;2RO*]KM'8D_"2FS9>*AGR) MG QZ(- <*%0(N=3D #'K!\C-$&+ZKO=6ZGVKN21[BT.X733==JK:M1,P=Q4( MVMRKR#MQK//1475@09SRQWK]9R9DQ)'KB8YQ,B54/DR^1RBP^I.P]^VWJK96 MI[UU?M%5I>TM-R9JQ8K0:Q[$_9 UDE4;!!S:E0L41?CV)H5F^%XV02\CF7%) M,GF(2[I;LU=[]LQ_J';/6G:F@;F%*_W#KKV>D:C?]?V>LIRS>&>M6NP]>2TU M7HRX1KQXD9:'>&17Q=D#@L@4S=D@A%K(N7*7W"95 S"W=W+& M.P=@:YT;UAVOV'EM+(0Y-W2-/L.N*S"4:R3$&TLA->01Y91@K$S48\8OG43 M-0$_$N!%>*L%>FV#AB^;&$WLND#E Q@ #"&I5/J_:>C;:+L3;]CHZ>C:S<^W M5QN$@.RKPL[94*<6J9R:>:HL+>J[-9QT? / M'+Q:B69Q_P M!6I%(@BR=G_(BN!3#Z!@:]3/=U>K7NF==]6: W'O?:,GUTUY MO"":,K%18MLM39YY(U]RYO=[N$_#Q4-*Q:T2C[ZZ@*&D7CY,C8AQ]T4PV/ZP M]C:YV?UFOL"#K-IHLI!7&WZVOE NS9DWM%$V)0I92$ME6EC1CR0BWBD>]3 R M3ALNHBN@H0X" B)2A%^S.W\Y#;9M.D]%=?-B=DKWK6$@9_;1JG8:'1ZKKQ&T MM%)*L5U[:MA3\&PF;Y/0Z0O4(ED54Y&ATU%U404)R%L>=]*-(:11,8H:F[0[D[&WM3NJ=]J.K=T=?];73NMTY M;T^\66Q0,,;>&M]BOK*K.L"UVJV%Y86-9639)BNTF$44I%HLW6*0Q3^)0WIK M7=#74GK?M%L6T1$U0R=1;ELZH[9KTZO%K2R!=.X:[H35=NVS M:HJUS\/46396FWS[^1D&Z8RV/]1SD_;]:7R!LSZDPG\FL-8FUZ!99 M=Q4+2UKH&=$;N4U$52I*$(L)R\"$#*?*FT/KVT[OC>J6]Y/K_J^ZVND[CVTC M(:W;LZ2ZIUV?TZ&5)GJ/4:]0*'9G+QM574Y:M@3T#%+6:W_MKE2+ MB$1,Y<(MSJJ&12X.(1Q\9>T+/M[6'8*XV>0OK@ZWP@8?9*K\+72JPSL[ M']GHCV-D';XU?"IIJF:_MZ*AF[0Y#%2Y+P(A#0=E-T4?Y!>Z6MZ-J;;_ &1, MSH/6.Q5JA0%QK-;HVN8@*=;E+;*?O&PK%$5B"F[?).VH-F#,AW;]CL>V/)U=FBVV%%.W%^O8-53QPL*:IR)'#U4[-;YBNL>D[GO.P5F=ME; MH!81_9HZN*,"2S.NR%ABH68L*99)PV;+,ZPRDC2#HGF"@M6RG@ F $(_G.Y M&MH3MMK+J$,?,O[?M#5TML^(MS$T>K4&*#+]X=1-;?N/N@>!.V6%K,J_9E(F M8AVK YA'U# BMS\AE2?0T<-!U)LC95ZOF[]OZ5TEKRLJ5E"2VT71TFI#;#VB MTG9B8CZW4M504FT<)+2*6Y-7['TALOKO2 MVNQMBZIEFD9?+!)4*4;RRD!;]9R.O7L]%[(A9U[!NX](6)BN$9- [9PDB;Q$ MP8K6.\MO3O.F:[NCJ;N#0]1["V)&G:GOUILFM+,W7N$C7Y.T0%6O]9IUHE;! MKV9L$+#N1;IN$W!2.$A15,F8#>(>=5D[2]D]=:CO$G1S[$OLC*?,1=]1.9%* MW5<7L?KIIN.LM8G2T2O?I'SAXR^ME%8>/.S!-G%$$XK*MD3^8AL.V[.[UJ?? M3L[3JSI3J;%535*SF+O[B]KR5DMMJ8T*(GI.0;<-#&)RB@94H>D/6OL!4>S^FZIN:E1L_!15C4G(U_6[6S086>JV:J3\G M5;76)YHU"EY^HSE2;'7CE7C95\R<*%1.!R@ AH?VIJVVMK M:^^0KN#L'5=CT52"] ;/UXU71]@KU]39=DCVLO8]B6R_7&#JTW8HNKM/W-TW M91K%1ZL[413555*D!RE,$R22_8/N-7.H^H9;K1>=-PNNMEZ'WCNK:]LG*,MK MM2+U 1E;X:!TP[KEEF+#=7E_GFS,B2RS".+%,#*_=%!7A/ COKYO;>=(0[ZT M77'538.Z7=A[O=IV.L;?39N@LJ42WR\M'IR$/MQW9[/!2U(BH-\\1<_N2;21 M1>,%!33*"Z(D.&4:JZY[JZ!VSKML&&UE9^R=4A^F52ZN[DC-1KP"M^J5TIUX MF=C1UUJ=;N,U6&]HH\Q*6^2CEFZ#M)ZU*@V7%(Q?(H!A6UNM_97Z.XY# M3LK5;[VCWET\E*-HQ:9K$C=:YJGKO=-?LB3]X>L9I>K,[3,Q+:3E7C!N^<_9 M-44D/<46 2 &Y?=2N;-CM\=&=[T;4MUW#6])[)VLEL*OZZ-7EK?&16T=6OJ/ M#V)I%V*;@&TC%14LN!WWMK^ZDA^8"C@:VI0_9_3C3OQU^KO5B^[+?=E=O[VV MGIO;,#8Z$PT^6$W;38V.,WV'+S-F8V6JRU+D&*Q56:46\6DN"%;^AP4P,MZ[ M=?=R4_;GQM3MBH$O%0FF_C\N&IMER+IQ#&)3]AOVNDTV-5DB-I-PLM(N1K3X M .U*NW 6QN5 Y+Y!%N]>L>_+/1_E%C(#64Y*/]V]F^LMTU0V0>01#W:K4MGH M%.TS48*\NB1NVA3U61!0KH6ZIOM#>!#\D\@EG8&O-SQ':3O^T8:6O5HJ';'J MM5H/6^RZZK5W%-C+=K?4NT*Z]IUO^]L#&;A9JPS$^U1C3 T5;K&4 3G3+RVCUQVWO"H,NB^DNO&UM=:9V=*4G;VHMD:R9ED61S]JE*KG9.VQ'*9#D.81"3:_UKMS#KGV$E83X^Z6[A-M[5UR]D MNMNW-M6V];HV?HRBI-6+^=LUKMNR[54JIO%H1PZ=UADUE4FS!)!%%PN9R"8D M"3.B6IMGT3?5QDZ#1^S6D>G1M6)1;34':/8#:Z2O^\ZMG:.D9;5,$M>-BS]* MID-4T5VSP7,F5!^X72]E 2HBH4-C.U^L+_>]]]!+34*P^G:]JOL-:[;L.4:K M,$D*K6W^D]AUMI+/R.WC9PLW7G99LV K6VMSZ"V%KJ:U\G2Y=/>GFWM$;/^-6'EXE.R1&A^N?9^N;;NT<_C-?V#M25H M-G:PS(CQRA+.F#J6&1;,E4VY@,@T\E/:\@*(>@_;S2;[L?UAWMHJ*E6\',;0 MUI:*I"RSP%#,6,V_CU!AE9$$2F6&,_=$DBN? IC>P)^ $> $//+9 =H.WFL= M-=7)_JCL'2,E#[$TG8>P6TKI.:]<:KKL!I>X5RY2P:@EZW;IF>V')W.5JR+> M* LYA3Y1*==H>0I4'VH6[KW M1]?&M4\,?EN2JFM)J;/OMKT]3T\1L[@D_YZ;7U=K;.Z%BONY9N#;^ M/N6:I%OO/MO,2#[?F' B&Z?875]_MG:KX^;S7*P^EJCJ>Y[VD=C3C=9@1K4V M5GT;,5FON9!)R\0=KDDY]P1L0&Z:Q@.;DP%+^; \BME];NR.V]#[YH.W^M?: M7=_&E"@ M5X=),5%R!Z:Z-U'L^'[E5+:,]1IB$I*?QQZ>U4[FI!6*\8_90G9NDNF[ M61<.RR\7&+D46,1,S4?H54PAQ@:M[WT19IKY)H+1]=%BOHCM4IJ_MWV"@B*\ MJ1\SU%D#0WL.XQ$P$+![>L2](;NU% #[I:(6 /+Q4P/8'=EEN]-U#LNT:TI\ MAL#8L'2;&_H=*BS,"/;-<$HMQ_&X@BDH\CX])%U,"B"IUEDR$1\C"/IP(>7N MJOB)U0YZR0NN-O7/?:]XO-%6?[G91&_MH1E#E-I7EH>;O\FKKN)M25$?-S7" M275,D=FHB[%,#*@<3&$0Z'7O5W:J3V!\:5@W=K6>CK!UKHG;?3VW[6[>5]=@ MX^V@:52]67HBC.:=N7K/:<)7B.DC)D,L1P"P.")>@F":=>:6VI$3?RKN9*F2 M31#>=V=R6HU%',68+RQ4ZS5"F$LRX=@V-[B8CQX<&$-&!Z8 MWFGL.E^U]J=O6_:IGL:S,W#!)"IH[!T^QK-84=$<.DGJJDQ*E.BB+ M=);P4+R?P+ZX&I^C9?NKUJZ[4CI=0>KDY-;CUFZ3UU2M^S4A4'?5J0UTWM:Z MS':]DD6MWB;^B^1I2XF5*Z5L)I.*FGST>!;$< M!X$,&0]4NMV^*1(_$TI<=9S,"7K[HKM!2-Q*N'4$HC2K%8X^K157;NOM99R= MTA9UHA91F=J#@OL\"J*8CQ@2%>](;O&\?*'/Q'7ZE[DAMT.NL)J+KS:SV/;T MO=U6IFM(V#V9 1[I.33-#S[!--PC&.) &S=.7(@<3>V JE#&NF&G-C4GLG$3 M&E=5=H^M74]GKBW-=H:B[*;&96RLR.R)%Y C1VVD*>M?]ES592KB;9^>2DBO M6T>Z;F2022,/(@&R/R'5#94O7NLNP]::SM.W7.A>VFL-RVRB492#_FDK2X"! MN\)+*UEI89:#C).3:.;$W/\ ;F=)&.GY" @!1$ B"ARN^NHFS.SAV75?;N]: M)V2VLOV,U=-:O=Z]"9@+=>*74XBTZJVXPMEUKQZ<>"FZX4S:71&0CS-%Q 1! M1(2&#:+H7HV\=?NME:I>SAB$MD3]KV5M*]Q=?=_N$#7;/MG8-CV%(5:(D/!, MC]G6?Y"5C]P0H)KJ('4)^0Q1$)PWU2HO9.CMRZ\G)YO58:]ZKV#3Y:SNUDF[ M2N1MDJN" ML&SKMPZ=4.Q[UC]C:RLVF[_!U_;&KXZE6+1:M)GKUN+3.HNA-XK?5DZ M4KI/M!==T;:T)HJZ/MB6&N16S:CLV$%RPL>UKJ=>[V9B]M3)6>53D@;*/3N% M&H>P &P/1SO+2+?M3I?V:H%!KSZQ7>]:+V%7:K6&YV;>1EIZ:K#YK&Q*1WKI MLP1=N'2Q4^5%B)@8?4P!ZX$%:0TYL^M=U6>R)ZG2,;1D_CWTAJ8]D7<1AV9= MC5K8-BEIZI^T@_6???QL<[25.?VOMC%. %4,/( $A=%=97W6$+V>;7^LOJPX MNO=;L=LBJIOEF"QINC7"QQ[NLV1L+!V\*FRF&J)CID5%-Z5&[?U,W?0 MTL,(V?QLV4STK8BJC=;P I> Z,MH'L7KSK]H2)K6C-BZMU?8=][.V3VLT%U. MW78I+?2]1ML4^0UV5;:ETOP3UEG$9-NQB[38.^E"U'4%&!M4 M=^H2ASW9R&!WP^;PW2VTQMND9G[),@F28;-K,Y$5)TL8 (H!")B(B(%P/HQ;MY=9]4NR5"U[0[#M5AM;9O97;CJ\[5D7=NU)8X6!4/5;%MO9$C$TF,ES>VY M?(G;'9)N"[O\ MPK4Z(+N#_=9Q._; MCOEAIQVSD)48A,)^$E&[A+W7*8E(J *>!@$H!)[.#W9U0['7S^=;] MB],Z#K]@9:E6IKO8.L-J:3K4S5D(J7K]MM=4:/Z3:X:83.$@U>* P?-U073! M-0J@A-'Q]4W<-4H>]Y3>&NC:LNNRNV&\=J(U )F)L+=E7KM(Q#Z$.UFH5PNQ MDTOMTA3.N'MBJLDP'7KNYV\VRTZM;2W+IO<%1ZZQE;L&JGE M!>6D;E0*;98]=K_&K1<*PY7JRBLN=N[?@H Q[DB8F2416,JF$!*=8.R^M]:Z M%WZYU0M=]IUWOWM/NEM_0=!L%>>62 JVZX.\U=U4*7,2TE$5NUVFAPT_'JND MB.447[LC@$%#%\3F#,)2B]D=X[G[I;CD^NEUUC5=J_'5+Z0T_!6^7IBMVL%J M:RFR736*L\5 669C:M89I[90,W9G>+$29BB==9-50Z*06MITQV_L9U!T*R5N M2I$%:?A9K_4Z9N+U>-78U3=#J9C2.ZM(H1\@Y?.',,D47#@R":C91%,Q2*F, M( (V;1I&6L.HI9C M<%YJ[-9?]@!^"9X]BI'10+E6\G!4T50]@MK:\@]N:QV)JNS)$6KVQZ3:*--) MG3*H'[;:81["/#E(;T%1)%Z)B#]0, "'J&!X!5/JYW@A.J?G+[@@7 FW M='0.4H=0Z'3$9JZW=@ZKUCUI;=7[IUEKO8LGKK9MA#8\96Y:?VG0IN,MU$_? M)UAL6$].0VYX2TDF*@5]-MHIP^EX-$ZS1JY<-US@00,4IN $-W] T?8I^[':#>E@ MU[9:71-NZ*ZFHU->S?LR4C^_5V*V,ZM]5D6,9+2:C.=J"M@;-WQ>3-_>/PBJ MJ4!-@89TZB-U]:^MU6JT[HBXV2TVOMSN1I.0,9-5-F\I.N=G;UV+8V.W)A9W M+F:/JS%U]XT>*M6JBDB=-T0"I>8'*4/3C 8# 8# 8# 8# 8# 8# 8# 8# 8# M 8# 8# 8# 8# 8# 8# 8&"[.UM3=QZ\NFJMAQ(SM%V#7)2IVR&*^D(PTG S3 M51G(L@D(ITRDF0N&RIB^X@LFJ3GDI@'UP,HAHB/K\/%0,2A]K%PD:QB(UL*B MJWV\?&M4F;-#WESJ+J^TW1*7R.8QC< MV[B!I*4DOW:_791HK99L!E'CP6)9!1BD(-F_M-4O'^VF7D>0DG 8# 8# 8# M8# 8# 8# 8# 8# 8# 8# @/5_6;3VG[_ +-VE3*_)AL';DA]W,VDBT=1[]JW?,7S9=F]9.T4W+1VT37\DUI1[!L[9MJU9K.P%%8S>:H&K MK);92B5>0CS.5!9';,"_8";EL"(@' ;OX# 8# 8# 8# 8$!T/K-I[7.V]B[T MKD#*K;3V@F+2R6JQ6VUVM=E#'?A++5JHL[),R<=2*LYF !XK'1*+-HJY IS$ M$2$\0GS 8# 8# 8# 8# 8# 8# 8# 8# 8# 8# 8# 8# 8# 8# 8# 8# 8# 8 M# 8# 8# 8# 8# 8# 8# 8# 8# 8# 8# 8# 8# 8# 8# 8# 8# 8# 8# 8# 8 M# 8# 8# 8# 8# 8# 8# 8# 8# 8# 8# 8# 8# 8# 8# 8# 8# 8# 8# 8# 8 M# 8# 8# 8# 8# 8# 8# 8# 8# 8# 8# 8# 8# 8# 8# 8# 8# 8# 8# 8# 8 M# 8# 8# 8# 8# 8# 8# 8# 8# 8# 8# 8# 8# 8# 8# 8# 8# 8# 8# 8# 8 M# 8# 8# 8# 8# 8# 8# 8# 8# 8# 8# 8# 8# 8# 8# 8# 8# 8# 8# 8# 8 M# 8# 8# 8# 8# 8# 8# 8# 8# 8# 8# 8# 8# 8# 8# 8# 8# 8# 8# 8# 8 M# 8# 8# 8# 8# 8# 8# 8# 8# 8# 8# 8# 8# 8# 8# 8# 8# 8# 8# 8# 8 M# 8# 8# 8# 8# 8# 8# 8# 8# 8# 8# 8# 8# 8# 8# 8# 8# 8# 8# 8# 8 M# 8# 8# 8# 8# 8# 8# 8# 8# 8# 8# 8# 8# 8# 8# 8# 8# 8# 8# 8# 8 M# 8# 8# 8# 8# 8# 8# 8# 8# 8# 8# 8# 8# 8# 8# 8# 8# 8# 8# 8# 8 M# 8# 8# 8# 8# 8# 8# 8# UDWI([.C+UHIA2-EA38;8>PW%!GXPU,KUC.HD MUUOLW8/[JQ?2QB.&CY9Q2FS,Q.%$BMU%#@7W/$P!K'%][;G7ZW%-KCJYI8;A M8Y("4US7K,Y1AIV(=V[\"03 MG=.SLA!,M%S,)2W3]WNFGQ$O%5"8L,1"),96V[ T11XIO.6%C'V8$@A%=NBJ MLHQ(Y263;J 0JAC(B 02Q[J['5NLF]=U"DLZN\JT RKM7F=CLJY&1]NBT-RR M^R']CV$^IC@/ $M3K,X!%)N0KXAO?<)M0!-E(5^Q+5K68ZW3LCA["'IDBUC9YPZV4V19L3/3IF,V5%=P@42"8.M/=\ MW<+8H&DJZVA@MS^XR&N+ S;WV3DFE;MZE]O.NJTY2=I:^;-9*LS,S2C+BH\6 MB9 6JJGV[1PHW4*(6>F][9LU?A7=HJ%>DYH]6J-VN(L+S'P\0WB9;7FB)R4C M-5)N8)=[L"S#-;<\T(EP=FKP0$1=^:[0APFRB=KW%DK.S+59-6TU/W?"V])&*O-M@ZC7&]!]BJ1R]]MC9Q.)N9.*43BCLV MIFYDE7(OF8*AA+KO1;6X4>9EM2,5*H=!:$2L)&"6JU MP@J<_L;*PH2+-2Q,=E:PI5O8)M9RLPIE:\Z-?1".?H>\Y<-DRJK-V)G#;D,\ MJG;B1F=2;2V9.:Q2A7^N]44[<+*L1]Z;3B=@K5]HSJZ5U@XGE:W#)0DX7[!9 MJ[)]LZ;(F BB:ZQ3"! C6>[N6C^562@H:X)5)2K72J5"6MKB<-.P2,LTV-JB MO7]DFQDH&JKN(5S#7U8D3))'.L++2\?KF&"J5-66 MG+<9K:I62EK'3'&C]E[5IZM&3D*?6O?G9)U0#$<%4258"T,"S5TX3,)TPE"N M]YEI2R:VKL]JD]7+=+BYI\]PK-K>];HK4W3:5)L->2]AE894VQ"U=ZZU_2=1ZAO M]F24+)UY\C*;)E)'9OC"Q"0HMWC=%7W73<&XJK!=]R=@MN5/<]7U[0JW1Y., MGF.FW[%M9; _K\])N[_8]H1$W'2'$%,!"Q+%A3VJOW:*#QRBL!D_84%8OMA\ MM0]UT-N[(J='CM6SD3%V2)A#N;&[FT%#1%AE]3QNW#,?L#139E+5]")DBLB/ MVSX[I9X43?8E:@9P0(94[:[9I5XN=@N",M*:WKU@[9G)$+U:E1<-8*SH*4MK M")@=866(M3^WRNS"*0C11^SF8YLW5BTY1ZCR1D B&>-.^3Q4L0B]U*TAY#^1 MUJ!LC29V4TBA.G;=E5'6\0[UVD_J:$E>GC5U;".Y%BY;0KEDDD4@ J9RV,H' M5G^^#(HTB9A(V!0AE*'!7ZY1SJRM)!0J]SUQMJP05&6DXN/>N8"9B[)K]LDN MI]FZ<+E=@0C7S "G#$X_O[895U_('E&8PU*B6#HDQ$0TTM-7EU:*KLW;5'M+ M&-83==@!=UUZRURFJ@*J$?)-W#@J:R9/(?$) <=XIAL:8:AJFNRKRG0TW;;R M\KNWVTW.EUZG0DF_KD0U9-W\Y.J.F5K#*@Y/4(YI)6N5L>VB."L'"K!BBU1(D#DBAB"X"8&/<>ZR MLS!LXC5D4[DKNQ;+U"NOMDMX^*)&$_\ ,"^/89VQ)4)[(1\@]8:.7*9@BU?) MI?MJGK^NUFK?S/9M&*YF M'-O9V>69ZN?SNPHR;8S\$E6Q1IFS'KC7ATRQ:YW9$VRZX%=%=-501#K6KL/N MB%WW9H)NZ70U[%;P;ZP:+2=9I*&OABD=$5+9LG$K7#^4_P _;[3D'LTY&%14 MBAB7RY4&@G$QS#@= GR'$CFAF#S6;N1FUH?6X5#QLIU5[I)W)*CH20DTEQ325CVXNFP'"8Y[?EEM]6Z[.X%\STDWWJO/_ +Q; M+2C"60U/7KU;D9IO58A1TZ1K#V>M+N/4%FY= 8AH]HX$&P.#$*D$?O\ O#_# M8L?OF-2VLSKM=:C+WFGV9*IJ7F>?5"ZVR)F:#KV2;3[I[0G;6E'2?2P2IT6: MRBZC=-TV9K*@'VE>\%HK;B396?3=?BWC6?&H,3I[C9GB%;,$YI!B;]VF)"B1 M:$)6DH;>T>Y5?F(JHFX8.D?MA3%NY6"QS?R)QDF\]J+5!-V@H MBD1U[C940D#4_<9+9FS:=KQ]KM6F%N=-).QLE)6MM+NEK$C"KSTG6&S*$A'< M2'V<8S773,]DF$BX:I@X)'^P?S*&$)]GK#78NP;6MFQ:4X:-)W=, /6U"'8, MKE&!K*7LD9&&):?WH\I%RC9K7T)"POI5F:(;L'XJ(D1*1 SD.R^[O3;,;&V) MJZJ.W5(*L2H.Z^](K92H[@D%/VOENT=D!/_G$13**P2#K'N.EL>(W-/#K M*;@HK5].F[U$+/)A$R]HAH5Y<(\["0:.HN.<5N?5A^A;*K6W&FWRC>RS#GE_&W KY1G4C[=E M],Q4V4B]7813B<7L$"Y>NXP[Y K5@9N5-RY>."MBAWJ!VXOFP;]I*M&UU4Z= M&;') 6"9%W?E['(%IU]TOG M*!NRWIEB&U-EVBA4ZW>/MHM4CTR'GK M9!TEHGLI:4DTTLA&MP9.%#'D6Z1S%*"JQ @D>S>W['HKLANF#2CX1 M")LNJXC3$"5G&2LU$0URING["Y4GFDL2$C'5LD%-G& B;B0/&IJ)I%!0J13J MK!*Q.Q4GJX65/V@A,2%R>-]92;4MO>:[JED>%VINL^HFD.C"421LE;>K5E," M2ASL7KHR[98B2@(JB/ 0S;.^ML9ZVFI5GK&KU:ZO=1'VW5C6+:K$U4:U:3U) M*[)AU9*:3,*8LE97+EI$19)V0=-2"0J"C@4TRAE MFH.[,ZM(12:Q+^:?(:-3ER:]K6Q'B?V4C"PX.:V,?9"-6[Y% MP=TJX3 ZK)!!4JH!,,MM=[$[PNVNWDO7V,7&:/I5YK;)Z=LWEGMIGK;M&%?% M2,L[35D6HM:HQ*1!-/DB@F'R'W A!KO^SW6E=6FT?LZCT"2W)K#^8WK9 L MH2991=JC*)3[(-)A8R5DP@8R8LSBP/GQ"/#KG3C(5V1),3_WT0RB];_M-?U7 MK*P5.4I5WL-OHNP;E_+(]C*Q="LY-#;.G4C)QL9<)UBS!(15>'2C M#N%$CJF*FH(0E&=Z;O5X:=EMA:ZA; V=RCUA2GM&M:CA-U,-4-(,UH649C6E MUF=:1E]N^99I,[MP9NT4$S O*/N!M55+SLO=6LZ->*(6'UC)NK1+-K?"VQF> MV%4BJU,SU:E64.[9GB%$SOY*,(X;+N$&[@CPDM=:WV7 MNEQ*_MFW9%E%Q+BPMM54RH1 JZ_V1L0\U79*M6:Q3#V&+!4X5LS)(,R"\4 M+L$_=[/KRKW[5UAT_29WKXRB&;]_LN8NM>UW( M3[V#FE9Y:P(N;%,W-\PK7[4L^O4&Q5DG4@[\V\VM:GA3"8?[:I&J9!$5#8$2;9[';? MI>\WNOJM4Z#/P,6:F/&K"3MKZOSL['S.H^QUYL 2+S^.3B<$@SDM2LP9K(-W MGNB4Z2@$*L91N%]TIW&:;JV@I1(O6T_"P*T1(O8ZV2,FW%8\A#0]0F))G(PA MV+9)%BNE;TRLW+)[("J"15%DFZ;A Q@@N\=V=G62)@$=352E04M*OXZV(N9J M\(3XCKO^+;KL)8.TLV-3^Y)Q MC>LV'5Z]LN$3$5*#D+.%F:5>$L.R)EQK!C(HF0/4B)0U0.]V>@+-ZT)(.#H- MRF6:) X1.<,Y'NO+U]S/ISNM%9B&IT])PUOFHFW-%IQO*.KYOBJ0T35*LG5F MB=E:-7.F#(BNX=QS@Z#U%3VE%2+$P,]KW;):4UKM2[R%-JZ4GK2\4.A?95W: MD99Z9+R>QH;6,I!R+G81:W%-8*#BE-HMB2[A1@K]BBS<+E*L0$P.&!NNZ%L1:M6+?;K.2L[(AYJ!@XO6U4:S-I1J5@85<%+B]?R#Y)NDF\)& V M."GW)FPHG2 ,I6[BMH]26@)Z%HK6W,7&L8QLC4=MPMX@Y&2V?LJ1UVV3AY ( M* ?23FLI-D9)\T,S1*:4A['$2*;NFNXVN,&TUN%,W+)[-.&J;,Q%T$SJIEP)EW%O_ &;K M7=E-K",135JK*ZYA55XV0M?["S7V;=;VWJT6-@N#ZIR!X.BUYDQN44/M3'43( 7W6W:2;VA3-H7FOZM T5KBI,99LP3NS=]-V^T*TUEA6[ M.NJ1P0QFSPJ4=+?=*%D_--8C=-)0#8$+1O>Z:VG+U.-TC0XV04=[%8QCQ2VV MI.'B+)1;95]CV75LVQE6D!,/(=OLFJ4[^1MU2LW:K5FD5L9)0SCW4POU:[O& MLRY21=;A63629P]I7>7S8-=II8*MV"J:E?,HRKIFB73>^6=E+[( 56)W#(3% M(F4K@5';1$0R/7?;*U/-"W385\H$>%TUKJ36NQY&*@;:@K%7)&_T%K:HU1%^ MY@F1:F^=/BN$7#4R3Y!F $%-RX*(B 664[MV"NA*-+/JB AY8):W5>L((;.D M9MG8;50MHPNL;-'F_:M9+3K9JJO/(OHT6\>]=NT45RK-VOM@:/T8C64O788\?9C.$(Y C\SO8KYY74VY?;.)XQ= MT(E*'L@$&Q7?NPP\*5A8]?1%OMLM<+5 5-:H6\5XU=M#[.V534R[":157FY# M7,DE'T7EHW(E+'DU1,0!1537(D$[WKMLE4:-K.ZH45$0OFJ;'N61B+3=XBK+ MP]6I\;49&>@(1^@PL$;<-A. N*!(V-14;MGH(*G,\0(!1.$%Q'=Z^'_C<<_K M^NS'>[29K' MH@1H=[;M*^S%@T=.G2+\"NC'406 M041*'VK7R".[>L7]JUL!99I/L*PC7B7 482P.;DXT.2H2:M@GJ+#3T2W;H[F M(=?QC#)G*V.=(SDBJ)@"\.?D&)&3RL))Z8L"HUR,GSWYQ V)*6"*G(&4VE#K M-*B+N B&MQACOM5._P#F5%HQX)%R^#)11!PF0,_JW:6?'7F_MB6^+HAQUMLN MH4RM053O9K177/\ +=?Z:E(F-_G4-5EWLP_D+/LNNG M\^DZ?'26,2-9UY+Q+AA+U^ERD$[;(HNV4C$P;V)=,V\FH];I.&SENJS7;(3* MQU2%,42E='$P<'$1SUZ>37M[9[OAI/WO'U.W[/4]2GIZ:Z]T:::Z:ZZZ>/3[ M^B\N6-<.#95XSA#A#)'%HHY;L#!%(,%V#TXMCJD'[%)DY8-51\?$$U$4C>@D M((8BEYF(B)UG3R^/A_/Y/5LV&L3-KUB*Q,SK,=(K^*9^$1Y_#S8+ &T_M&EQ MECB8BHV6DVRW6QW-]GN:37;XG M-&7B]Q3NQY)BU(O7RM$9(K;MM'S5F8B+4F+UUK,3-XG)#6T0S9/YP:JDSL,F MVAF"RK1@Z),25RG(>&*U0!%!$5K-K3.OAI6LS\9TZ:RV;SFN)X_#BW&[W&*F'/EQX\,)7VQ7I! MAFAF!8Y$':;%9\N,4V,W H+D9KJN3B@7D$SF5'Q 1/F9Q9(UUK:-(UGI/2)\ M)GX0UUW>UO%9KEQS%[36NEH^:T:ZQ7KUF-)UB.L:3KX,>85+5;(8-O%UG7S0 M:N^E7]:080M<0&NR3E--Q-O(-)NV)^TOETG)%':C<$U#%4 R@B!@$G=77Y8B;>?YL3$S\(F)GQA\V#?5EN@8Z M5:QE,EX T'#3D>HZB(H6[:OK0[\L"_\ M7[0BD='_L4FZ*V$Y$RE;.%BEX(< MX#[S;7<8,LX,M+1EB\UT\?FB=)B-.DS$])T\W/LN6XWD=G3D-GFQWV=\-,T6 MUT_97KWTO,6TFM;5^:)M$=.J]P].I,4W8_L%5JL:T:E06C/V>#B&;=L4B:?V MRK'[)JFFB4J1"^!D^ H!QZ &:9B8G2>DP[ZVK>L7I,328UB8ZQ,3X3$_!7^ M#4G[PTC_ ^K?N!X$:L=_P#Q^)^\/6! 2C7#.OM/?- B4PA]F)OM^!_1F'IW M(ZK5F'CV,1$UR"BXF,<$>1L9'1$>QCX]VF)A3=,639NDV:.""<1 Z92F 1'@ M?7 Z0T6D"]+)C3JJ,D2&"N$D!KT0+TM>!3W@@2N_L_?+# M^?[4#>QY>OCS@ M?<].J*DL_GU*M7#SLJC'MY2:/"1AI:2;Q*Z+J*0?R1FHO'B,8Y;)J-RJ',5$ MZ93$ !* @'<+7X$C9PR)"1!6;MDVC7;0L:S*V=1S-$S9G'N$ 1!)9DU;G%-- M(P"F0@B4H \8'4/4*DI,/;$>KUT]@D4<G#PD::8?MHMRB\C&[V3%L+UT MA'.VR:J!#G,5%1,IB !B@(!T66O*!&D(G'4>GL$TY 98A&59A6I"2AB2*1I( MA4&292R!DI=V45@_N"5TL'/"A_(*,M=Z_C0KY8ZBTZ/+4U7JU5!E681J%96D MA$9%6O@@Q3"&5?B(BL9M[8JB/YN<#M2-)IDN[&0EJC6)1^:1BY@SV1@(IZ[- M+0:2J$+*"YB9NPE MW,:S7DV3UVIM7K>:9V1JX<56$<,8%VJUL$>@\*8[?R,JGP<3I MB8A@D-/7M!21DFR5'J";>95?KS""=:A2(RJTJ1ZE)K22160$?*R*6)BJC6(R*(G((DC(^ BF4>5*65:L2,LA/2%<@7\XUCG<.VF7D1'NI9O$OP M,#Z+0D5VYWB,<] X^Z@4X)*PG MXB'@7@+$MKO7[@)D%Z+3EPL4^6@HM5XQKSI/V74"S< MG:F6;0SE$?!1J0Q4#E]!*(8%JMFLZ%>(I6$M%5AI6,<2L1,N6RK% A73Z$F8 M&=9F=F2(F=T@J_K# '"*@F2=H-BHK%.E^3 [7^WM!%9@X&CT_P"XBXA"OQB_ M\9A?>CH%L!P;0C!7[+S9Q#<%3>#9,2HD\AX*'(X'>D*A4Y9!^VE*O79)M*M5 M&$FWD(2->(2+%9*/069OTG#91-XU51B6A#)J 8ABMD@$.$R+..2;(&B$;%'IN%&8E%LN( MG*H0Y%#E,%^+2ZBF,(*-9@VW\:/'G@ :1C1H2(_:&$M&12; C9)(C=O&1\\] M2;I%#VT2.E (4OF.!V#56KG=R4@>MP)W\T4"3#TT/'F=RQ 28H@22?[?R9'CH^0<(("F)11174(3@IS (6Y]K^AR8V TE2:C M(&MH,"VH7U;AG8V8(L2#&!8!<,E!F0CA3+['W/N>SXAX<+9&!5-W'MXETFH!D! Y',4T2;* /(';I$3'DA0 PJ#TQJJNP\M M QU!JQHN?GGUGG6\A#,98TW//K#)6DTE+K22#I:2<,YN676:"L8_V8& B/@0 MI2@%WG==5"?KNFY&J;=R M[2,D*;EP@FQ0*0YP,8H(D ! "%X#J2=7K,U(1DM,5V"EI2$%4T-)2<1'OY"( M,NHW57&,>.FZKA@*RK1(QO:,3R,D01]2AP'3D*/2I9HFPE:?5I-@B,:*3*0K M\2]:)##)+(0XIMG+11$@Q2#A0C;@H>P10P$\0,/(?21IE/EV#B*EJI6I2+=I M.T'<;(P46]8.4'[U"3?(N&;EJJW62>R35)PL4Q1!1=,JAN3% 0#H/]<4"3,^ M4>TJK++R<"G59!W^Q1J3YW64? 4:\L_1;IO#PJ/ME\&OG[)> X*'&!W9:D4R M?EHV?G:C6)J=A?;_ &>:EH"*DI:)]I<7*7[;)/&BSQC[3D14+[1R>)_S!Z^N M!9D]3:K2B7\"EK/7Z<%*NVS^4A4Z97"1,D^9\_:/7\<6-!F\=M?(?;44(8Y. M?RB&!?)FHUV?_C_[I&(+C5I1.8@!3%1M^V/21C^$4]@&QTBBU=0DJZ9K(& R M*S9P=,Y1*.!P3I-,1C/V5&HUA*&^R=QO[2G 11(S]N?MF[)\P^P*T!K]D]9M M$DE4O#VU$DB%, E* %XBXJ+@XYG$0L:PAXF.03:Q\7%LV\?',6J0>*39FR: M)HMFJ"9?0I"%*4 ^@8%O?U2K2L.C792M0$E7VQV9V\$_AHYY#H'CU2.&!T8Q MPV49)'8KI%.B)2 *1R@)>! !P.*E1JBK15@K6*\HQ7;.V:[)2%C3M%FD@R0C M7[55L9L**C9['-4FZQ!*)5$$RD, E* !C4:I&-DF4;6*]'LT : @T8PL:T; M(A'N'+M@"2"#9-),&3IZLJCP >VHJ!,81"VMM<:\9MX-JTH=,:M:S(KS% M;;-JO!H-Z_+N3BHYE(-%)B5.)D7"@B8ZZ )JG$>1,(X&1C$1(OPE!C(X9,#> M02(LFPOP-]N9IY \]K[@#?:G%+GR_P!,1+]/3 Z+NJUA_.1MH?5R!>V6'06: MQ%B=P\>YG(ILX]P%V\;++-SOV*"X*G\R)*%*;R'D!Y' MDU0*C8Y@D[/0K>7 MD4HMO#-SOSKKH-8]O/QMH]IJT.K]JW.O/0C%PL$PO&,E90&!2O2E8A(*(&=@S*62<@"7GX #A3T_.;D/@QJ= M5BY9>>C*U7XZ<=1S.(=33&&CFDLYB8XA$X^+7D6[9-XM',2)E*B@8XII 4 * M4. P/FVIM09JR*[.J5MJM,2:TW++-H.+05E)ERT78.)>142:E.]DUV+E1$[A M43*F24,03"4P@(<"4FF)R2\R2HU@DPZ91T:YE20$462<1T.L@YB6"[X&@.EF M46X:I*-DC'$B!TRF(!1* @'T>U"KR#209N(*,!*4*J#T[5JFP=J**J2"PNDW M[$&SYL_3<2KE5-PDH1=)9PHH0Y3F$PAA.N-(:UU75)FEU6 T#9'SJ1LJ$^\ M>65:PNGD6Q@U1FEYQ9\=^C^QQ;9F"1_[0H(E 2B(G,8,YCZG5HE-LC%5JOQB M+-B$8T2CX:.9IM8TJ"34L>V(V;)E08@U0(F")0!/VR%+QP !@6QKKC7C$D(F MRH=,9DK0.BUPC6KP;I$65]CV_<5*!SR@\"- M:I-P52$A_83*GSXE "XEK\"1LX9$A(@C-VT:L'30L:R*VF!TI.FU":;+LIFJ5N69NCKJ.6DG!Q;]LX4A(*LN%RKKBS MCZY7%9)U&0<%&"I^W0,8$C,.G2R31)('+I MNP4HV@7K.2@F\C$1[Y"%D8XHDCW\2DY;JIQSUB0>$540(HD'H40P.B2B4=,T MD=.FU0AYJ283,PQDK)&!F OY*.>_P!Y!=7S515_.0P&]<#C M&4&BPJ*3>&I=2B6Z*A5D4(RN0[!%)8CE!X15))JS2(FH5VU25 P @HF4WZB M@(!VAI]2&5CYX:M7!G(DDDG%3(PD8,K&)S*RSF73CY'[7[QF25<.5%'()G*" MYU#&/Y"81$.LWH=&9P#ZJ-*94VM6D_="2K3>NPZ$!( L5,BP/H9)F6.=^\1$ M@&]Q,WD!0 ?H&!WHRK5B%72=0U<@8ERBP-%(N(R(CV"Z48=ZK)&CDEFK=)1- M@:17.N*(""8K',?CR$1P+]@,!@,!@,!@,!@:'=J]&;)V;H*3>O-93ZC&3?,G"PT$T[-G%(.4W@3 %\B"A^:[^V.:X[C=IDP MPO7XO6]/)KZO=V^III_P#;_L=-?_-KY*-;^$/.6YGUIXO+_M?7T_HOJMOV M_2>GZGT_?W:?_P!+3?\ ?V^,>EI^&$C90#(M/VW@WNE4$ Y.7YCA>3QX\.#-&W MQXKZU[:7F>VD:;>DSI'^5W9.L=;=_EHFO9/LCWY[3W6XWN_V-N2W.[P13+.7 M<;>(G)GM%N1S17OM&N\G'MM*3K7'Z.D]\6Z8";K!N[^*,M>(T& ;T5K$1Y%8 M]"4JZ#]S.)Z.KVDI7D$9PD0G79!I7@DA0!M]P=P[5(HH( !C]L>Y.&^JG?SG MR3O9M/6:WF(K]1?<5_-[N^)MV:ZZ1%8F(\HK]OX6^^IXBGMRO'[>O!5PUUK& M3!%[98XO#QF3PR^GZ-ZX?7[>SOF^2];6TC6;V\ZW[7+849&&U'56T.6^Q%Q9 ML9"0I[F1HS* V[)[6:PVK'C259M*A_(#S*K"7,"!TW!$4%"D]#$S53W#Q?H3 MCS;K+.7T+8YF(R1&2;8*X9MFB:S.3M[8M3KK$S,:^;NS?PS]W1R-=SLN'VE- ME'(8]S6E[[>;[6N+D,F_KCV-JY*UV_K3EMBW$Q68O%:6BO286"2ZJ;9&%J,5 M7=:0D,M58_6[-LZ/,U%5NUD:157=>D[.SB$Y,(20EIUZY^\.C)-G:2IQ-Y'( MKPOF['[GXOULN7<;F]ZY;99F.V^LQDO%XI-M.Z*UB.V)I-9CX3'1P;G^$WN_ MZ'9[3C>+P8;[3%LZUM.3;S%;[;;VPWSUQQ?TKY,MI]2:YJ9*VG76U;:79MK; M1&Z]>_[IHIT>0=CLN(F*RZL*&RF"-L+$3;^WRBU@?JN; Z@U+S'NK.0&[I!J MDG_84.(@"Q4D>/D.;X;?_33.:L?3WK>*3AGL[JQCKVQI6+>G,4G6)M,]8C\W M69SVU["]\>W8Y7'789+_ +SPY,%LT;VD;CT\M]Q>R:H*$]H6Q2E.#+_F>C_<'#5B]:[OYN/RWM&XW5\FWM?);LFN2:Z6OAO M2LQ,::4G%I'3\Z>W3KKYI_"CW+M,.*W&<1AVW)X\&WQ^O3)M8OKCP;[!GR1, M6BT6W%=Y$VF9F9G#6,DWCM[>U-=;MO/I^4E([5=:9QZ4P_G81BZE:HY=68CZ MW4RUH47;SPDT0EQUO7DZ:G&1K))-$Z+ Z0#ZM?%QYP^X>)I@KCR;G)-YI%;3 M%;Q%-*9*3DP1V_L\M_4F][3,ZVU_O:UV[W^&GO'/R&7=;;B=M3;USWS8JVR8 M)MF[]QMMQ&UY"T9(C<;/#&VC!AQUBLUQ32/^UIDW_P!-PMKKU#A(>UP]2KCM MDT220KE-BTXF%@@$RBCF.9-6LG*,"1R#DY@:%1.'@V\ 4Y4\ARAD/T;[/V6]X[VUM-ER.#;[7>X\VZJ@:?3Z-8XW9MM4I)9"RW>?K+Z' MFD*A=KRLY&/BZ%:6[Z+_ &.DK)%-]RDL+M&(T5=,U!3>"\^Q7+ MX DLH95(IPL-E[?:\BG*D="1EEF7Y[%6JW%NW\'+5^L3TG)6ZE5NU14-8WL> MH@ZGZ*SNB;M\S,D0QC-ET"&%1NZ]@/C&]OZ),5YK.1$/:Y5L)* @\G6%3M:M M(-/W=]2&P4Z.M!X),%;6W0OC(4F[INT347.*)U4SHN@;A@DE\@6KXJD1%@>4 M_8*5OG=,$W#$Z[/$(DF7Z04Z*;AJJX#)J_V9UK8:!:-BHHW&.BZE)5^(DH69ITVPMSB3N,?5 MY.CL8NM&;J2,BZNK:Z101R9"^9UGI4E 25*J0@8I6>TL?<[O<*_ 4Z<9UF@Z MC>;#M=FL[64A7<79VEMM]2=:]<09(IXHE+0CJB2)WJGO'\R^V9J1PF(J"&// M>[FNT6")HJJ[ LLNK)56);M8JJRC6*FW-:T:R#6IN9;1R$LE2GNTXM=WY M$1%5)42I\J$6*B'>A.]'7NRJJH5Z>FYLY+ WAD1BX!T^2<1KB(N%@-<@7;G4 M194]I!T&8=+N71FZR*+/DR(>\V!8/A!=\.O-D;UI>&FY]\:UW1I2(I!"ON%% M32$C'QTO&/E3IJG; RDHJ50711(H>0,3W0^V [9R5$,C9=J:F.IJ7N&QP-@I ME?M4K?F3B(FHV0?62/:Z^@=CV"2<(1M?82OWB[J.URX71(8R1#(J!P<5/!,X M9(?LIK\VM:1M!A'W.*%> M%<&8'23!4BYDCD.(1E:>\NIH:IS%LKD/?;PS90"$M"*PU3DV<7:I96MP]S7I MD/,RB+9H%NC*=-)R;IHJ!!2;HN" )EVRZ*82[>>PVN=M>/5;,XM= :UP\I&QM9D'ZTG*6Y[68VLUZOHH@+J4EYR1N,:@U'VR,UU5E M"D7,+5Y]N&!E[IZ__D;V.7C)AG$-&\8W2%:,G%+B]MCM>XPS^@)TMM"K.FMQ MC+=4_P!J^V67*5RZA';2_SE!GZXZ4B$YL5IJ)=0"[HJB)E(]=OP8KC@><#+W/<[ M4; "I247LV,DFR;N$D@SK8G8FAZVL+JKRS2URDHPBXB0E%J_6W\I#0KJU.)2/HL+.329 M2L(N7ODU#K,8Q,YO$SD4P7,B59$R@1^U[F,X]DK8RY%$B!,$'V)U7/L[I(M)MVA':ZJTG;[R]>Q$DV0J\1#V" M[UN2+*@+RU#NENAZ#&0NPF5UDAG MU)*LSE)EH>3J#"OQ]4E5I6X@\ C:$C9)C>8@S,XJ*'<&>@F!041<$1#%I+N5 MIV-MMKHGMW61N-5F(F"&MQ%1?2,O.R$S8GE39E@V3 S(*)B M.BB9H<' AFM [(ZKV9*0$+4I*7>2UD9J2;"/=5^5CG:40G3JC=C3,B@];HJQ MT2,9>(UN5=4"D-(+&:ARLDH4H1/:>[FOHE%G_&JI?+4YE)5TTB#?QY[!17>N:^T1JK\9V\6IK/*U@&M,AS"1U+,W4XU<(I.C^P MV%-LJN)RMB>\(8=)]Q]00I)%>5:;&CVD8B""[IWK>UMR*VI.(BY]]KMLW6CR M/U=@Q<-+I.%XSV0. $6(0QU4%TTPMTAW3U"U.G&%+:&=E7J>Q[-^S3U8EXL\ M.IK!Q<8ZS1=@]IN]>(N6,O19!NL9BA($1\$CG$"NF8N LL[WHU36YY5I+,+( MVJB4!.NVUV7BG;&%M%HA;W5M=FJM&6E$Q*?R2<=(.'1UVB+4T>8Y^6ZA5 MP"[.N\&CT:O*W5H:Z2M4AF-9>/; QJ3U*'*O:8(]F91)9.35CF(2S."2.NY2 M,H4$C 5 #&<*HHJ!U(ONMKR2E95L$!;TX].8=0E-.C R;V9VBY5A=+3<"XHD M0W9^"[>8;[F: )7J[-5NFB*ZA01!<[<,XJ/:S5-WMT%3H$MR.]GW:,.A*/J7 M.QL PM2U:FK9_"YB4>MD21EM;P]9DA7:*% 6Z[%1%4Q%3)$4"VSW<'3U=NUI MUV]-;G%OK"T4U_9(VJOY!_/NY>Y56@-V]?9MC'>+B2UW:,;^XY3:H*IN?N$3 MJMDU5B!TF?;RAV&S:MKE-@K?/?[B6:*K4E,.J_+0L/1I&4J%RMI8.R/G;$Z+ M:XM6U0.56,,)!(59P<8P6N/0;*>)&2KA8Z17 JMW1$ Q M$O>'3#V.2?UYO>+*56$"2,>(J3]Q',99TYOT7#U.5FR">):6"=X=7R4=6Y/7Y'=N1L"5?7*@]93E:7 M03G[U6*9]NHH^@UV[>5B4K#]\Z9N#(."H"WX*(. ,0,W<]J*3!:_U->+7"6Q MF?:6N/\ <[]KK,#)W E6K$;&5*1MDQ//XUFB5M#54ES:>\X,F514@F%)(Q@$ MF!:WO<'7W\@J]<@*Y?+"[M>Q(:C1#U*M/(V(DXN1G)>L2E_@I.1*DWG:=6K# M$"U>+(B"@"N@J0AFZZ*R@)_N!KBBV?:D%L=E8:=%:UL:E=0N;B'DGM0LT@EK M6G[)_9(^;19ILT;>O&V=4J,:)CBJ1F8P*^9A2(&3(=I=4N]/CNU@ZFI"H$F5 MJVN@TC4SRS2P-952&>1;P#O$X9H#1\D8#.U'I8\Q/$Y'!BG3$P62+[A:@GH@ M+%7D;_8:RM$55ZPLL+K^ROH.3G[NRJILP +Y.-[S$@BR5*D3W7@)" MJ"J:Q$PM,UWAT)69IY7++)6FOS\55']IG(.7J,NTG8%2.J5JQ*0 I&G"6 MA:IQ"SU!%)NJW73%($US'<-RJA;9GO'JVN3;V,L=?OU;91%=?2,Z_LE=/ NH M6TDM=+J\%0'T7*+-E4+%:D[Y'2#)0ZA&0L'!%5%B%%04PO4/W#US<;)JN"U[ M'62W,=DV9C6W5I3AI*/K%2?/J)<[T2'EIA9DHT-:TF%2 #QX&*!4W2:GO&D&T9,V)U<;U6Z8FRB'3U)9H:5*- M@]ULBIX$Y7=UZYHUYX1BL1$Z_N-E$U$"*E\!"Y,>T^KG82R# MA.XQ$U7U(AM/5>9I\NPLD,_G[C!4B%CG\8=(PE>2DK:(Y9$"'.0[%XFX W@( MB =*8[54!+55YVO3XVS7V*HD73)&0BX2*6;2#M>\1\!,1T.U&1*@C^]1L-96 MCB1;"/NL04 BI04Y( 8.U[S:H80<](WJ.M%)DX>QS-?80\E$K%"WFCMBW/7C M5Q499^$9%2?F]I3A5V"BJ";(!]5#I^"QPDV;[1ZA@X/3EC4EI60A][.F#?7C MN-@WZQ7Y)!!DX(N](NFV.Q.BG()"9J(&?G#W!304*BN*88-#]X]#69Q)Q]/? M6NZS;.73BXRNT^JO[%.VI$Z-D=*359CXXRQWD0V94^264,L+=:D9VK[+K.HY2*3C5F[9=L[+>+89_2.XNE-A6BBTZLR4ZZG;\UG'$6W/! MK%08+5U_-1D: MU5;==K75W3B#@6",'*QE:N-LC;)6ZK9(&$M8Q[U!VXI4C:&YY4$453D21< W M*NHV7(D%AV_V[DM6;8;ZP3I=>G7_ .R:HD$HPUJL;&W6Z6V?9K;7B5V@Q+/7 MTS!2$I#DJ2K@"RDI%%HQ$N MM",H"IV>RUI10CMVQ8/G;IVXK*Q2BBV.T%T)6Y5S*J)%4"]_^:2I6/64#?M8 ML%+=(6W8T9J2O0$J\"NHH7R1D_L7#2RS+=M/(1L5#,TU7KATS3D 6;I@#8JZ MBB93!]U^Q[2E.(ZN[BJ[RJ7$S@3SR=,5>[#IU=K+N?;5JNWV"YR/<[34(6OA827>MNIRY, MZ,XCK%39.&DJY-R:M0+#A8F3\45FZ,RVOL.Z;E;@Y<&:/?>,D4B#D40MRO=S M2Z+$)I\[L%;@&Q%)1](W"K6.!,\JAZILNQ,+16T31CH):.D'6K)1HG[AFPG4 M0_+Y"JV!P%UIW02<>]+M7[H2KG;-U 31!T&,+=UM-MV!7SECLEL M<8B3M1XYSKNQ(2J-#C*NM9;$C*0+L/VRR/Z%-1\18:^:+?S1;G79"1 M(S9R];5BHU5=($S_ +@N04_::G%= % D2D=@:'L&USM.KR%H)(P[:WNFDFFOZC< M;ZWMM F+37ZO9$Z;-UY^C+J0MCK3FR#9X(SY&-)8J:U;QCTA'R)2K.%&HID; M^\HDD<)LV'V6U3J^1UVQM4K((-]G+PJ-;FFT:JM"%)8I:(@X-R^?*G0$J4A* M3K5/Q0(NL@FH*ZY$FY#JE"S1O:B@S"5?/%U;;C]2UJ*O:TT:ZLMBSRT)$MGC@.Y3\G9%'J29FP*& N!B,5WGT-9%73.GNKC>)4E@1K\ M5"TNH25EEK(+F)NDTA+P;2,%?W(52/U]+']UR9LH0&Q!,F4KAL*P69OW[T4F MY43G7$[7V3VY.*[591Y'^;6U5EM Z^FS[(8)>XD[2J0GV1'M_'VSOO(PG]@2 MD5%().H'92K[%N5V@82!LS>M4Z@0>P&]PDX659-[;$3%@O,&5_4HPT>9W.09 MR4A19LZ0$YW95B^*(%,D=4,(BN\^C)ED5[&C>'A4)">9SR+&FR$H>I,ZR77B M\W/6=>)._8QT(Q8[3A%SJ%655*1T<@I@LW<))!E53[1T^WVO8$5'PMD:5*@: MW2V2K=I2)D(]E988+![$LT:#8Z\926U>O<2Z,Y_.L! M'8E]GW$')$0DFW;^H5)OC/7\VC:S2"["G2+^*:BA0 Y@F+ 8# 8# 8# 8# Q>PU^KS+^I2=B0:JOJ?9 L-47>L[1PS9O#7DZQ&SIK-(N45O=G3<)'%, MY13_ "X%IC^J&@XITW<1]$!J@P)#_M,.G8[9_'(-Q"NJN\;R4!6C3IH*#EWB MU*B@>NVK=)R_(S K@Z@*K@J'&'ZOZ#8NFSF&JR@-X9S70;0S>YW!Q68^;I1Z MN6+EOXQ_(E*\2TMR4N*1=/CMA?.DF94W"BA3J@H%B0Z5]<$/("T:14(,$\KA M4G%\V$X12C7U"5U 'W2+5NC[:A3I%. 9(ZZL:.>O! M?.ZB]<*KGD%Y5%2W7+["QR$C-6>QC,6N,+/ECK3-Q\]=)5VQ>/TG#B/7>F.V M.D)$O;#*'>FM3A 6&H.8!LWB+^O7$I5D$U+M'DE(4RO0<35W$4_3DTI2.F:Y M"TMBHU<,547*"C KDI@6*97 Y5C1NL:@SG&<)7EB?R>NN*O9GLA.V"8E;%%O M)JUV.04FY>6E'LE)2LE.WB5=.'RJIGBRCL?)42D3 @617K3I=2+9Q!*@=JTC M59!Q&'8V"S,GL:[DYVE69R]82#:92?-G@3VNH5RFH50#)'8E @@4ZI3@KW6K M3%7625BZDL=%H\=.HR-E;):9V$A$'L!:ZPXAH&!FII_#0E;-!WB50+&-4$F! M"/!\4@]M'VPQM/JCH)[ -ZK^QS53&#+[-UZU-<;S ;(LE<=R5QK7\1-&R@V:TM$E%Z%-/+#37DI%L9I MK$S;RO2\FZ6;J/$%S&85M1I:PO'PRPKC)??K?<^_[Y"*%"T/.K?76 M>0=0#^"7F'3@KY69,YV'='UCES2$*[C9%U8)0]H4G)59XQM +JJ.53B9=5NX M$?<(@6;6HED2-5I%S)L9"X6R=2DG5AFQMCUS9VDE8'I)I=]-* MK.R"]*KX_=+@F )K'*8+U'=8-)QK"7CRU1[(A8(.M'*K1ZN86QBJ@7Q"[3NFM M2O:U"P,_7F05JJT-_K*(0=S$HS;QM(F@JK9]!B\"205.F[_A\64%E5#. %N' MBH G/YA8I#K)I23FW$^[J*PO9"4=SOHP7K=?]K+.G9P(=R3B&52&F==25&2UTI!N&E7:31[+&)14Y/0\O"6,UC&DK M'4%GA0>VJ86S>NJ/;)'7A64H";&S)L:0\D+9')2B MKF'(S4E^J^C9R#1KTC47RL>C+QDX55.Y7=O+J2<53%M>(N MG$^A8TYUR=W2G*T>[%1R;[Q)8YEO-4PJ8'42ZL:".#AJRK#E!:/)$-&JD9=K MDUD:H\AX?7#*)?5YXSL2;ZJ3R,5K"N&^[:';NE08D.I.%7!E3NUG)W"X MJ.!]W Q]MU/"1H2 M-\JS&4<$0;D(LY1_, D,8@A\AZMZ91DV,W$U^6@)F)%\[AWL)<;BQ0CIYW&6 MJ&1M@0Z<]^Q/[9%QEUDD&1F[2,S M(J"I3@8XAS@M&Z+?Q[A**C&]G02>0",I(.;G8+6^=2M1D++8(G]\EWL_(O7L MFS?WV1<*?<*F45!Z * 9,J12!D2>D:$?6ECT[+-9>R:ULU>+4'=8LEAFYE-I M4@J<73AKT=+/'YYYHS&-BP5]P'7W)7BRK@JH*F\@#'T.K^B&IW"C77L>U%W: M'MT<%;24\@FI9I!:C+NY/VDY4J1#*JZVA!!(H @0&( 4@ HK[@7Z5TQJ92L0 MM=EJ\T2K-6UY-:JB&[B8EFJ$;0;,UKL9+P'WG[DDN=-^WJ\>G[ZBAG)10#P4 M*8YQ,%A:=8]+L)8\VSJ[YO)%LD9:HU8ENN)DJY)1=E=7%-M4F:D^=E4X)]97 M[AV]C8Y-M'OSKG*X143\2%#E9.LVE+;8+59K-45Y>0N1UW5@0>6FW_LBLLO6 MX>GGLT?7DYY."@;+L"O.E=@V][9UI\IUW2UH0N7\D4M;]9PE85"J*_>'3^W> F D8A0#&F?4 MWKU')-Z_&U=]&LV,)!M8ZNQVP+XS8Q05MC"0==ML9$-[21%A=(:/J\1>1#I6?IWIN>KMMAH]G9()_;Z98ZC)31+K=I8SUQ8ZY,59>W6" M*EK(YB[?=&T3.N$B2DFFY?\ @8I16X21]L+ZOU1T@Y;II.:[.N7A ?*'GG-^ MOSBTNI!Y-56PI3C^TK64\^_L,1+TB*4C7ZS@[N-(R(BV.DB)DS!WFO6+3;*9 M@[ S@9YM+UU),8QVE?\ 8)1_=$:U/4]"TR*/\H%"9NS>L69\R3FWA5Y4B*P M"X"DB*82U8ZE7[;#MX&Q,1DXMK+5F=1;K.WJ9PEJ=8(JU5QZ9RW<).E%8Z?A M&KC@QQ*J9+Q4 Y3&*(0JXZD]?5WC]27>Z?RFR0GW]G_; M8\CUHE9; PCY1O%EF6E>E9ZJQTPT@YR0KW[T^+&/GC19PQ46,*"A#D3$@6.3 MZUZ.#[*3<5QQ"C!F*X_.=,BRZCU)I]HFFB4B M("F(?6D]-B.*H:=M&Q;.^M,R[C4H:0([KQ&3 MITFC'D;.O=9MVB(%4$Q/,0^TYUOT@\CVX2M>58_MAECQT\WMUJA)R&?2%PE; MFK)Q=F93S.6C)=U;+$\6%RDN190'BC<3"@H9(0[MOT?IJYPM-U_:8Y1Y$5!N MV9U^M&NMG9F>1Q$"')'3K=O8$'=QCW25=]U1.3%Z"YFAU3>1BG-@68.J.D4V MCEDTK]CC4E),DK&GB-C;'B7-5."%@:*,*,[CK6VJ M(F3%($R$#Z0W6C0K"R&L4163'EXJ4;235N6Y6U_%5R2-8:KL 3Q-<6L3B#KY MY6RUB,EG)4&R/WJY/=6!0%3^84<]4-"/ >)NJ+[S9\R.R79&L=K!B'FC8&_[ M@W:DG"I,YM-&S.@3?H@F\2'V3)JE,W;F3#O,^L^GVDO39T\)/RPUY-^XN\93HFQN/OY1JX=-M?3,I8J2LS79O6ZL1) M5F>F5WC1XS%!TDY$B@*>220D"-YGJ9U_FW1G\]2#221&ME)]A(6FW*P3=:UG ML*E@FF\*>?")83[HMJD"A(HI)O$2..$U2^TC[89(6/59)RZC)%>5>OGETN[Q_<'KF=8VA4^QGKBQ*.=DH!8XML\31G32"**J M!"ID(D IB'5MO5G3MEI4Q26\#^Q_N5+0IT3)MY&6=O(-I#TFZT&NOFK=[)J( MOEZ[ [$DR$!<#E6%SRMYF*F8@8_*=2>MK-O#2%H@W:KB,>1R0V.Q[(O(2<[( MJ2U57@F]EG']L![:#-IFIPY(UL^6G MDGU0DEX:QRSVD325DA5Y_8.P+![]B:RW[]'SD\E-69\A9)2(F !=DL_*X.S$ M *B)" !,#MS6DM+3]P5O4S%I.Y5[9(Q])1Q[=8$J9/7>%9-X:%E[!0D9Q.D6 M"XQ+!FBW;N';!9X0&Z'KY-T!2##I3J=I%G2[?!1L:\KIYVB7"BEMLI:++8Y& MN5RU4\](%BR=VR>D2)05=@ (C'1YC@Q8D*;V2)BJJ8X2UKS4U/U@R^TJR+E*=+OH]-O*1*# ^Q-C VB:Y-QSN/DJ3#))6PG[!1G3&35#]E9 M_;QQ . D1* %X"8JYJ>@5)^SE*_ $82#!C=(YJY^_E')TV>PK2SNEQ2$KMZN MFH,U9F"3HQC )DS$\4Q(F(E$(F;=/>OL?$,8AI59QFA%!',XB21V1LE*Q0T+ M'1#FN,:C#VL+<%DC*42%D%VP0R#LD:(.#F]GW1 X!E5MZ_Z7VE,UJY6.NDGG ML!'U]E"/&%EL+.,<1U6LK.X5A%\SA9II%3[6#LS!-XV*[3<$*J!N0$IC%$+( MCU/T>U2:IH0-F;ECP,U8JH[+V4BX8UL4&C8U#:NB6TKAMK46T>@0:X0Q802H M)_\ +VC8[,]/O];8P%3D&-J27 MHM5)_N.\=E:P9V;94!!$2"@($*%\;]:.OCR76<0L$+*1KTFV(\952]6N%2BC M?L%)8!69"+K]C9H-8"0AZ1!++PZJ8,G1F:3A1$YSG.H&30'7/3U:)>$8JJ+% M:;$K*M*L\>^LEJE8P],6=61[_$82,DYMVPJM:1=W"3.DRBTV:"(O#@0I2@0" M!98#JGHFM,9QA&4YT=.RQ4K"S[B3MMRF7\JPFV5%CI1)S(2U@>O"GX-*N52IJU>P!%SK,)^HR$#1XE!Y%._>CW@L4SK)'4\C&#YW/KOK6Y;%E M]HWT7TLV5I%2JR]:>3DO%4M-C2)B\V%M+3\0PE64-8E&[JYG60&207+&K-"+ MMQ34Y, 6*I=8.MD+&2D=6ZXW>L[C3Y2%DE%KU:[ XFZ;=:M!4MV5-\_LK]T, M;*U.I,&+== Y0(@R)[!BF QA"0;'H?6-ND*I*V.%D960J$?$1+%RM:+2B,Q% M0,FQG8B,NB36900OL>PGXQ!^FC,D?)@\*97CR45\PD"J5:!I-=B:I6& 1D!! MM091; %W+H&K8ISJ G]P\6<.E?SJ"/)SF-Z_7 R# 8# 8# 8# 8# T:[$=?K MEM#+V+28#=>O9:!JNO*M, @PHZ*%"K]@9'>+?:M99&133.X716 [$.XW MU-VK7BG-@MTKL&8>K3=?&3U_4-]/:Q(/*:?_ ',>2D+7;(V7A8J*GX^R3-:7 M7?BJT7>1<4LS37(FH=%<+2.A.SE4BK3)TZ0GAE[Q,[!DK96T=QRIF1"3-YU# M(5^1KBK9>B-4K6G6HRSBY=M%JVXDUW)BN'3<%D1;AB[+4'R MXZ'00OR%)&NQ5@%;8!:W*-&;:3%>1N:[9W"I&=R4?+G+X_<_NS=1NHU=A M*,I6.Q%7ZX5R!E'NUK+=9#?=)%6*B;P2/V&EJZ0O<2,M6'6P8J>L"D8V/")N MA4=.)UVHBV6!(\BD %40"RAI#MZ>L+/@V#,_[@DV2Z4Y(QIJG,L-W/*G58_7QR:_1>56'URRD()9/8+%W&33G] MP+)0)G*3GQ_>2@J5LV"SZAU!VSB9#6T_L6]V9[)UB4HT9-QQMFOI*O2-0;/- MQH7(\Q!F578629=Q$S6/%T]%T^%5D4Y%_=3656#%;5HWM:VN.\'NKI6:IS&X MWBT6PLDGLLKF&MM5F%=7D0KU1IQ74<% V$+.NS8#,^\P. N2%%]PN!H\)YBM M9[W>ZGTI69B[6QK:(._6*=O,LXN"C*?-5@KNTE*)!V*7KTD]<69I#V:1K17[ M4LB\.]09F*X>/ !55<->J1J/N;$P446^V#8]V!.57&5KT7NMI1ID;@>MPS5M M>F5Q:R5D=JZP3L*#]56"64\#@X27)!E*F9@<+A5=%]R9&4G&MYVG9&Q)"U2B MR]B:6ABI',%756W3'QERU['?N,M)PL='/['7"FC02A4S@W\?LC>RHY4I&N;2]N=ED;#6I-A(2<4G&"_ZPTUV*KNN^R#A;]^@]HWNNT)*G2EBVP%SG96VT^CH MQ<_(I6P$5SUN&L%F27/'('#P:(.?+V6I!^U0"XM-6]H;58I:W6*P6^I)GME> MD:K3F>VEOVR*K4AO9T^N498F->4"&F%T]&N/M4$C&=(M7 ^#4_OI).0#CU9T M%MS7-FI+V^M%&D#4]+N=<,TWER+:)MB^-2NM$*Z*E*$6X=)+2#%FDD! 1(DNW4"?:WKSL>QZ]2]>E)V[R5S6V7# M3:<3(WYJPOR^K&TQ5U[11XC8S2QV1:%F)QDQE!9.EIUPNB5V5('S(HI_9AK] M(].]]3T\ALE:76:;6:(1#RIV.P[*F+$%6=UW6/:"%H#>PHD 8RSRU(F[_4D' M;W[14'[I-Z]X6$ZQEPS:O:/[7NH4H6"Z7=4K&+L:M>@;)L(J>R;S(VMUMA:"WDG[U?L,!&3+RH5AG)NZD<6*1&T5(K-DT?:67]QN^#8. MY4CLQ-$ZHR-:E;)[U=K]6;[GCW-Z7K<8^D%QHPVE_:T8J2AYF3E$(UG+%;*$ M"9;BY5,F>/3,LG(- U46ZR]OW=(@M7M?Y!#4>+T+,ZJEXE3=TL\:6 Y]"6JL M,_)R%K63:2#K<1F3I-6754O(I0 MA[W396-B6=X+68=]&1E6A&,DG<4F#V$FSP9)9HZ$027DRE]T1/$2)5"_;!UN MR-8['K[7A)"@2]Y0K-DDZG6:_+56[O8FKTI)U5]BQ]B)>:*Q;KJS?[E:9&'> MIS/M+"R1;%+[K<$!2>A'5YH_>^V(LGL E+TYT:QQDHP:!N!%5Q!EA*7I.,61 MFD82;AX*1A[!/URTN!25+/("J^#WH\HNSN&H6P>I.[S2,!*>VS07H[FW.Z0W M;7+V8Z(<612&!9P,6F0L>[<.$ ? )W!%3I>X($,7RP.9-*]U58>WM+;;;O<6 MDG,KI35>A-JM:2I:%G4-LMBWL-"L1)J3?5*HM9J:K[IU$'&'07:,3)!&'%%1 M.1#:-Q6]NM.J[36]3@G\9LNEU+6-#(9M9 @/W@L%$44MOEJE8(R6K[@$DV)Y M%LT 7T,=TZ:F3!TS(H5R0->JKI/NNE7F#V4V;/L+[#MHR%@%G^RI"7JZ$>M- M[X3DI*SU\ZLJRM,BWKMCJ "N_P#W)Z"L<44UCJHJ*KAG%.U7O>MZ<[#I1$'9 MX>_[#O=4G*E'V3<:UNNP0S"A:BIUG<.=CMI:-=_NASU:84CD!E61C)^PD#V/ M*H!FH8C2=+=KFT5$R&Q]DWIFZ@G$#&+&BMJ2ZZ2-%7OV]%+J_>1J#N6+8+2S MU=9:NFUOTWQ5 M7"J:@%"\TW1V[F6R8_9CU^W[K=W6+OCD/=C[A M)(5^[1PL2NUI95D/B1N^.HB=8X6C=6@^PNU)_:M<FHEZZDI0"I?N#85$CN'1'OVS,,,A^M/:/7UD91N MN+7/U^BEE-BSS!C'WG[QFUE[)L[;UCDG-W/.SPN; O;JK.UU)HJ,=++L'""G MBK'*)BX7"?-CZ:WE)ZFU;4*5?;W'66L:ZOAK1.);4FV=@F-G.M;/4Z4ZF;.L MLL^L,:UV:Y*X,DJ86!4B$(= S4OVXA%MJU!V^:W:L,:?:;8YHD%M*/G&DN]V M],NY92A.;S0Y.W0-E!_8(]26*YJJ,XC& ^:V 4_?^W3+&E30<&"X0M!WOM?J M;N6*L,K.62YW"37K&L49N7DJDZDJ%K.7BZO5+B=2?C"/*G:]I-JRXLKERLU$ MZ;B41'Q$B2?(=2O:I[B);)UY+OKE<8S7+&R-Y!I6%MA-;)*5*KI[%L$O.5W: M,R_L'AL5U-T-TR8M' -;"LT,F**;AJHF$DL&;WW6';.3WBXQSW'CKC:F>Y'I#6ZN1U\V7:SMZ9% M1AD96@4YS'2=?;N(A [3W!;'3%,P)G=/ PV%TOWZD&%G0=;"FJ:M:Y6IPYSJ M[-=V!2IPTY%6QML^V59:0EK6J,I!S,= +0A"GCT%6ZSDQ(Z..=5O@3+0-4]J M4K72;[?;M-_O*DSKR4UF^N>N'$/5 MZ/4FA4W>O;?4ZG&S2K-\6*2LLAJFYVF'9L-< M:P@*K'-+W+,?OWS/94Q(;;\F9IJ'3UHDR8QTN^?HJ).#F]MTT4$[H@12 M34?=0L%'P[/94P5%76<[/.Y*:NS@"]9M9IFE"3=+M+5\YD_ M>D1:6"OI.5%'JBZBZ@8\ST-VX+?6FPH"ROJM')5R>K,54[=?2W"XQ["3E+>> M@FNFP2JR;ZUM=66&;">7BSN7S:68.08JN7*C%$BP89,=?.XUAU',4ZSS5\MP M6*+NL,E7)#<+.">0]EF*[0F,5:;%.HS=F/;];??QEA]R#=/GGD,DFH#! IB( MQX;R;V@MR[&UPS)I^4EM<75*[/(1V+V5)$JFI4J[L&M;'9D5F@O6ZSR#KLT- MP@$SE\U'\:R3."9CG TTLW7#M5=XF#D-@/EK/8D47!GT9';(-'Q;215J^_M M:L#D#B,;2D,6O6FM2DDT7 Z2[AS(@1)13DJH9H]T=VCK+1&NU&TWB5KC!NHS MHOENE^TDJA;W6OM-MHNZ7&1E!7>W37%:NL+:S+5M07B"B;TA46"B!T09!W4] M2]F[%>M=O+ZE,R5<(,EFI4CBBD+@.KOC2O9O8$WM6/AG,Y(0$Z^R?;@84RCRX< Y*U:!@]HU%VFKS&R[%;2,[&*H5TY4 M"C;GMUV5$4>&4[/O(FE.Y^+CK'/V&UQ<=LF';MY1K^X.&JZ_N%5=BQ,JL%KI M-5[?7\NO)^N.MDP%"2VI+29!N>UK,I8@U:INQP,I"V$DM-0CZ=0JCH3MG4*35:S$N;+'-X:HP58KS"-W(#)U5;[!ZOTW5 M8;8=SE_<>.-A:[B+)5;&JK!.%'QG+9\B!F*GD4&8;&:QUCV+K)MAJR]^E74I M;M=6DD._M%N>7"'KNTW&P-DNJI*1,(]*\1@8&/I4O")JM69"MSD:%(HFHLF= M10,>TGJOL$UOE6F-AS>P(?7L$WLCTM/F]T/[M,K6X]>UG%I2-DF6"Y36BKR\ MVQL+V/BW"ZC1@"H*&;M_?39M0L]DUUV46L-I7!OLB:B5=BS$Q8#UWL*I4DK] MK9U.6%Q1:EJZ%*+(VK9BH1CZ)"9P9I,L8X1%9\+WWT@Q3_8'MT]B'+V=V MO=5KF%9M#=%2 V[,PU=4GH_1>MF6NE B62,9&\([KB)=Q(+?:(A(%54.[349 MN1: &1(Z.[-$EW5B4V'>%Y%6;83*<6XVS++U83.>P]J>3;$U94.:%_92]>)- MJR18"E]H1PD02I_>I%<@$ MKT:[=_9-W1RHLXB(IMT9@T50)'^3@ATD3>ZB=(+O+:6[J-KFJ6!V7;AJ4='7 MR-HQAOX/OV^)&>VY_'F=^>SDT,A99V6KLM6BM))6.EG[4[;D[QFJW.JZ"5]9 MZ.VQ4]X4JVVF8N-MJ=:@]AP,;(3^TY:QO8@+M0.O3M\M+L95^"D^Q>[&H]F] ME,P.#,#N4#H$2:^!4 CN(Z^]@;3=:,[VB[G96 I.VZ=?)T9?:KF;B+79ZX_V M8N>\TRO-C(DJ-/3B9N(;DKBA&Z)EB (M?)H+MX':V1J[N+9=W7B3K%CG*SK. M82<0S(8C:#]DBI"JN=7KQTC!QRLPX0KD\T;PT^1<[6'CG"1W? /'Y%Q% ,GI MU5WS!;WH5#=W.Z2.NV:.R+S<5I2P62=5CJW4]E["C=%5LUND&ZR$PZV'5KZR M4EVR[Q>2]NDI_<^8+F54#"Y+0O::+L&Y'58L:*D/>MGS=YU\T96)I!MZ"T-, MS;EXB[8^RJC-S%T6E6DDG*' 7D<+([+@B()G5"P;1ZZ=G9BI6.BL9Z[WBIS, M?(1T+'R.[G[.28V*9HNF2+V.Z34N=9W;:*UM<-<$S0*IG*)3229D6H(F1,Q# M:SL/';DV!JU@QU/%SU>L;B].&_@[15'#IK)R;:. M>%0++LE/VY<53$<*)"P5;6*HS*B)4#0Z#T3MO!TU*85FP8Q1]*]K$8A@^V)L:^ M,WD!*5MFS)&;6F%$DJ&ZW+N)_>5Y9@C(3G\ALC+25CK[5HJ_J1KX]C78O :B26FU45@3$O)0PXG7KM0ZK@B[V+>8RQ)1DQ'-65>KNI.TMW]+5K4!^\/WE?5K%/*I'OBI,81!=P MV[3#56*Z^]V(+5=%I]5L-TID=5Z]2:Y+UAMMYK9K,YMU?U_)P;NZU2T.9FO, M8#619X\=[==,Y%$@,S.!BUBB+-<)+BNO/8RDV>0N5KZ1U?S6!O_+4"V!WN9K:R3DX'\@9VIT^:)0_VL4^38)I M5L>+!(%%@R+8.INSCJVWNSTZZVO[*>MEG32KJ>T'D3'J:P""U,>-K]19+)N( MJC6Z6D("QMVLNBD1XP<27O'7!(Q/9"*_]@>UXSLE:8.7F(2SS=:2C8&8M.T3 M6M2EP4$[[0*TZIV07AYE.=M4.CLVKB::00?*"=JX]URZ%(5'@97'ZO[7*;&U MK+1LML>F:TC)2"65JD[N1OL:=ATF=U<25Y4V)-R,T4MHC+C5#I,XQGXVM6.! M,_MK1ZBI56X=_L#I'L+M&:W-6XN0GSU"]5NYQ,4\+M)W"4MQ1IC2:U9B]:_P M-HHFK&713<@A+KV J91&),= SPZ1QCP#+MX:-V98[]KV4H829:?KYKKDL&QB M;X-6D6$Q"1^Y*\]E3*N47:,D2%:W"%<&(]2?(N$VZH V7.445@E3JI6MPU+5 MZD)NMU(OK.VLDF>+?3EFS=+TC;J-4[/$SC]2Z2$"R4D89:OKIUY M&S6Z(H\/(2<2YFVMB<,5;!-) JJU9K)I($5-Y"[5;)K,T&RZC=)$XJ&*?P(H&TJ!:)6" E7D'=%FF-/WK5ZE]\BBG[/VX*F Q0^K[OMJEK/+P[.K;'FV#-A,2;RR0E>;24" MC&MGMW:UN53=MI)0586ZH4)TZ8O."MR-'3-5SB83+*03V+&()I1A7KA-U]PFJ0A4/,X8#'=S9MM?)F&N&I9F( MI4/8)VNO[/%2U=EE88C/L%.Z(@+-+MC3[9PK#37O6VP]IMZML2%K6OZ_#VT2S-<(U=VJM69B\?U=[5SB]_;7CR9(R M,F9LJX2.S5.G]P*::A5!#Z0_;VH/5K!'3=(O=4G:I-1%>L<++DJKI6.E9?95 M9UU=W(M5E46 MB+5JR8?WB2>3TS#T:C_Q9)Q$:]A+);8IU.2UGLFQTH";>1["":^Z1$6*ZSMX M4B384_,Z0)COC!KV.0JE*U]8)J0AK;&14M).96H*PY:B_;[117N42O%6ETE* M*1TMJ]R4\899N[.W73,(IJ"=-,,I9]UJPHR@EO\ ;W8,I_*G3&O4>0C&]0:L MK_"!C?:?LVTZZ-:(8C2.DGU MAEY&9GF;].95.RU=26S>1V)-QA(5H\54L*"#]FUC$EP3;+O7A"J' H#@9;1^ MQ,!>MER6N6-4M<>F@I?6\%/.U7=L MVZ3P@JBF/]L/,(:C>\]03@T9N=H]\/#$:HLUK9&QM7;0\A7MA1>R=6.)".%R?MR3T"I*NB%."@!\:KW'FY2SRU.EM3V,UZ4MEEJU6UG#+ M5/\ D3Y>N/[8+Q22MF]'05;P%*?O#@1R"*A"I DJ95;V"!];!WB@T;:O0 M:EKBSV"V$FZ,Q:HKS=(0BWC"8A5MWHIS6F)W23I-[DZ\BR".7LT)&UIJQDMB$UH3;9]?Q>M24S'Q]R3;HEKKPY(\&A?8*JJ@HLF]624*"8=&8[Q1C1Y M%$9:MN;>*4M_V/*^O95]<;9C8R,@+E4L2/WD\W"P M?NR5[C6C=K&_=N2OSJI*E3(E[I@[B?>6IK&K#,-9;+C)6SN+/$(DLS&%J\,Q MLL$5(L=!*6&=F6,9)N;*X=MP9@Q,Y44(KR!!.FJF0,C<]IE(>DZ MD]19S]Y MW90(.RI4.!_9).5;V*S36HJU%P;:PR%FA8%NW0F]K( HJL)R';$,H)T12$BH M6QQWDUE'1J;B9JU]C9@6CE\I5OLJZ]G :19=@L)]XW^SLBL:\805QUL_@EW) M''V_[BX9"!_8=IK8%O/W5@H>XS4;>:E+T6M52'*VO*\N>(>RU&NH.;,J1C.O M(6=DJ\\KTS&Q4>G'NF*[DRK^7;(J F8QRI!\![YT4QKME<<.T))5K%O*C,6JIL"#.6[A72MI%E4I!-Q'.W:4JBNB5+[Z0JT!Q#IK2].91H6-XI#S%9#< M#)4C1XFBJY525(($*4#&#MH]Z*LZ\-FGJLSBHV>D99[-5U@FH1RH1+[!1=,2MW M"Y1 XA:'?;..A7S>.M6IME5AVS;UJ5NQ7CG7DB2A5F\61O5*39)<\'>I/]V: M3\RX,4S>,!X^9IM7!UD2E*C[X8.'?.H-XI2>F=1[:A(,M8:VM*0=$UZ[,YCY MS5MJVY3VR+*,OKUX$A::O2)0A$SD(5F[213=&1*N4Y0N3[N8U2=KPJVK;Y6+ M C9'58:MK%_")!C,S]>V#0J-:J\S>5V^O"LED%-DQ"B$@OPS\'*A@*J9LHB8 M,=A^]S=2IP4].Z/V6D\<4MC9;$$)(:Z?Q,7(-],T?>]NC&+E[>8^0D$*]KZ[ MI.$UA;$!XX2,V2 5A ,#(&7>BB3LK)0]3UUM.T.QMI*94EVD-$1<5=IQPE"U\ MAKQY6UQ6A7MDN25_U[3KBVC"PS:6.VB)YI,6]&,$CAR1H8XD5^X!+S.0/I0N MR%EV%NM;7Z%"<4ZL5/7]JF=C+VAU!.[!#WV#M+"#0JK-Q VUY$_MJ42X"1,^ M3(^;ND721/-LJFJ00C]C\@NOY2/FW<1K79R0I@,540F:*[*5VVH;495"&F#V+5-2L\]8V MTVBS:L(>4BY6UQ5>A)@[626=(N;6WJ:LLT*4OYH9=!R[MJ.%HU#LA:=?YQQ SMRLG[&R1A9TFCWVY@J3:,8V)W M,'GV,>O'$<.3-5(LWFX31<*'3*8P3/O[:R6F-566]%".6F$/VR"J;*6,\+&R M-SM4JSKE5:201J2\F,0$U)HJOS-DU%T6"2RI2CX#@8)7^R\7-Z:UALJ-K,O: M['LN81I$72:N>.9/%]BL$;"%M@4WMQD:['QC&ON*;+G,N_6;F,@T#@IE5")F M##Y3NM4(LRQE-:[.6;.)@U2K:R"=&.>T7YA.5.NV*D,40NXBPDZ[+6]%)5V\ M%"+<&9NQ;N52)HFYN8D88:Y*I5\ZS$]<7V1%722 M4>QD\_8/H.G6;5[^+>.VJBZ0NW3 $_,KQ,V!@&S^WDI#).H;7>MYJ1LDM>R4 M.@SEF4K9*C:'5?W=2M([/DD62%UBIY%&D6&X$!%%\,6,J9,3(*>R4RF!]-G= MLK7KK:T]24M0RMFK=7?QY'TQ"S5;"7FHQ;3-]VM,O(EA,V"$:QRT"--*@8CM M4!=%5X1Y.8HX$@ZI[6T+<.PI>A5.!O ),&L\O'W"0KRS:J3*]3D(J*LT>@_! M111@]CY&8331(Z(E]Y[#@R7)4N3!B=6[JT:QC#$>4;8586L]:4O%80FT:FJI M-4?^'[(MS2RD-"VJ52CTWR6JY5L1JY,D\*J+OX MI27V;'U>@SK\T>M7K/6O]P-85VQ JA'V)S/QUK@:ULI)SPX;-X]R[;JII*F* M0/<#(6?<9U/U"N6:IZULDNQE+%JRKGLKPM;BX.$6[9DT7E7C6'!"HJK)-W MS=I(F!0@F2#S\"!!>V^\NPH:.:?[7:3D3V!I6[=;K)";"D*DDNS@&]&B;30' MK12"V&C'J)6<]@24<^+I9RS*P[(GK$:UQ]# MBW3"!BH2O6VQ%GY>HV-Y#2SK!W)PMS;))N7@$ MC47@'25=@4ONB$@2G:R#A]036V7VNMAI_P =V%.:RG:B;%6K*^J\T M\?OXVPO:TWK+1Y'*+#(B]]@K82'4]ODP%"+G??:JP'[J^L]$GD8 VQ&U9K$I M 6"C3JDM3G-7U'-$NZC!M:OO'"!7^V6R1DF!'A"H(F4%7R$A5 XPG?6N%5:1 M%SUE?(BQ)IV=[9$*\T8VJ'JTZG0L>\E+;JO:M39(!]DU._2HTHM)V9[7->W&O55DTK5UFW7[C8 M*QM"(7374(1D@NHLW66(HB("':#N[7WK(%XC5&SU%4F$426-,-:U7FL!9[+. M[&J54KT@27L368>HSMHULY1+(,6;IDFT=MG)U 3.I[89%.]L&].UIJ:]676% MU?2.Q-3K;:G*_4W51D#TR!AF=!6M NW-6-R<*ND9NSU19 M%N_0 S 4UT3BMS[Q$0R>0[4Q,YIR9V[JJN2=RCXV_P"J:1&-%_V]B-KW09BTP):U99*#DY1FL4LI3GA%)!D=S'$(HW/[PD5.*0=# M9_<9I3UYN+K.N[3//V=Y:4&M2;D:ZA WBT0U]H]5V%5X,@V=M,QTO#,;:H+) MS*-V,:Z=-%0]_P!HI#+!8'_>J,AW-\7E]5VII$4MG68_V36"@IS[J^N+%NB MO%0%DO;$F+D]45TT\%%=BN\+( ?S2 4^#@%UC.\%,?.VAT*C=IB D7%\UK#0,E8VLI<32TD[&8V8R]XD0D=L1=+>K!6'$ LC7S7*7JU89.5HR6GH M^P.XT;);$$_<0;+$2;D5.H<#E*FH&!V+MI=H;2VB=O+ZP_;4MAS=C>;$B#RD M-..*=1Z10=E;&L"\,*=E@6\U.2\'KPQ&)BK'31,X\U43F*5 X9Y;.WE0JMRE M*<:D7V64KDJ1E;9J.1K"<56HX5M2-E)MT20LK*4?MDG&Y8L!09MUWABH.S D M/M)@J&#L>YZ\E;BP[74]P+"6BK4*QZT>*KT_]QL<3;HS>EIG@V2<5#Q[B_RE^; MP8M!J4&XLKR9+!-G,Z057Z@*,4B)J$^X.L4B:H3,OV5AEZMJZP5O7^Q+-*;6 MC9J;AJ6FP@:U:8J$JC=!Q;GT\E=;!6XIFI!"Z21! KI15VNLG[ '2$RQ P+_ M ,Z58_6;ZR1;GHC4FQ(QG*3T')6"-<2%T:H5^,CI2OG!0D MN9BZ.W<(*II'\E")!:"=W:_)P\-.1=$M\>DLYAIB2@IU" /9'U#ME%@;%2)J M!1A[.\AD)*UV>_UJ'*C(O&I6+B05%S[9$@4$)&I'9V/OEK4IT/K._$EZY)MH M/:@NG-$2::KFI&?L-:AV4TM_,O*RI2LE6')TUH(LF0C8Z)U/ Z@I$#:# 8# M8# 8# 8# 8$,@BYAM88GP44*/N## MSS1-ZS$X&%H[+[R/@H(F$,1'K)U[%,R(Z;U[[1K#_*3)_P ;CP*,R!!3!3@$ MO_V>"0B3[+_Z1\!\?9X],"T6'J=U_LJC,7^M:ZBU0N9KW(1K%@U:L)^=_CMQ MKB)9E$J)CGC6B5[D7239 S=(KY8RO ^:Q5 R"6ZX:&G9$\K+ZDHCY\HX02K*%,%WK6I= M94VPR=KJ=%K%;L,PS)'/Y2%B6D8ID$H1'JGJ+IW5#FS/V,4>U25H=D7>/[9'5951HU2AK#7B1[%K 5ROQY45( M2V239PLJBJ[=HO%"++*$\2E#/S]?M(G-6S#JRD%+4*DVHE:13@6*36'IS&+> M0L=6VK1-,C4(F*B9%RW:)&(8&B3E8J/@"JGD&1R6K==2\'8*U)4RONH*U+Q# MJPQAXY$K>5>5]C"1D"^<^V4A_OX-C6X]-FN42K-08H"D8IDB" 6%IH72[!@T MBV.L*4TCF+^-DVC-M L44$'\1,V6PQ[DB::10]Q":NV1 M&/;ID J:*92@0T_JUJ^FY-"A5UD77F0P'S7F/)OL$9%M&I>1TS&*VBVDLY0:I ()-6ZQDDBD3_+@=N9Z_:1L M+9)I-ZLI$DV1>-7R:+J 8G)]PT5F%4A,'M *B)S6!\"J1N4ER/%B*%.10Q1# MHH]:]!MSR"C?4=%0/*O6C]\="!:)'5<1\J^FV!2&3(4S=JRE95VNDW3\$$SN MU_$@ NJ!PNS#1&F8N;0@Y6"42,"7#99A)UB M-< =,"'46CVQSB8R"0E#NV+36J;;54:/9=?52:J+:6?3K>O/X=HM%MYB4=2; MR4D4&PD J3F47FGOW1B\?<$>+D4\B*J%,&.?^6S0?W$@[+J2BD X"Q5G M5^NZ9^T_Q2EURO# MI=G##%1;5F:,:SXPPS:#(R293()2HUYC[X%X!3[1+GG MP+P%K#2FHBQ1X/\ VVI8PRBJRRD4>OQQX]15Q3U]?KG4:'0,@<5:0Y4BC3!G1G8 #T7JTG(N5E5 M_<]Y8[E;S,;W5/(/JGUMT&BYD'C?4=#:N9-,J+E5G7V+,2(EEX&P BQ*U32) M%HC8*M'2 D:@B4S]DBX$!6(!\#M?^7K1OWPR7^U%$^]&N$J0K?QV/X_CR;1. M/)&^U[/L^!8Q(K3W/'W?M"@AY>R $P,DF]5ZXL=>FJI.4NO2->L4VK9IJ*7C MD?MG]D7>I22E@4]L"*)S?[@@1#B8UVQ11(W591T.T3;(IB7Q31(!0 # Z#C3&IW M?V7W.O*DK^W.F3UB)H5GRUNQ+^DZKM;R 05.!@Z4 M%H;3%:CW43!ZQI;",?,+!%/6)()BJV=Q-J;1#*PQ+E)PDL5>)E&%?8-E&IN4 M ;,T$2D!-(A0#J,>O&CXY2M+--74Y-:HN'3NOKGB$%UV;IX^))K.5EG'NJR+ M@)-(CE,[H5C(N2%53$JA2F ,A;ZDUDUC:=$(T:MEC=>M6C&CLSQB"R549L). M!FF+:#!8JAH]!G*U:-<)%3$ (JQ0$./;+P'P5TUJ9=87#C6]*<+FKEPIYE7% M "HB)PYP/K*Z"T MO.2=GFI;6E1>RUR32)99%6)0!W)G1=QL@F[,LGX':R/[A#,G!G2 IN3KLVZA MCB=%(Q OQM4ZU-"1-:-1:N-?@J]-5*&A_P!F9?M\;6K(P)%V"$:-O:]M&.FX M],$G28!PN0/S\^N!6NZKUO4K)8;A6:16H*T6HHDL$Y&135K(29#K Z<)K+)I M@)$WKP <.2D\ &Q62AVX)@BKSJNR$.6J-Y.65E9MY M48FIHO9P77\P%ZVDAL%;L+4R;A>_2ZX*I)).4G+Y50BI?<4 X90UZT:$9F?LB M),#)9K5FN;% 3U7FZ77I&OV>:/99Z+7CD/MY*QG,T5B.R M&*X352*H:&S7JFP[$$3(B0&L95)]['(DXX3:.E4@_*40$">#-W]^\6 M2IA.(=EAI_5L7&6.%CZ!5&L+;X.*K-HATH9F$5/0,'&+0D3 M%2D:*8LG;1A#KF:D*<@\-P*F/)2$ H?:J:GUI1VZ36I4>MP**42]@N&$8W(= M:)DI->9DF3M8Y3K/4I*6=*.7 K&.9==0QSB8PB.!C4%UUT566SQG ZHHT8WD M8][$OTV\"RY>1;@L'[[=UI9M%"$@W;5:'H\-72H1L;'-S5^ I\"UCVR:I%5S)$,99 M5550YS!V&FFM4L)5O-LM>U)K+M';)^UD4(1DFZ;OHYM#,V3Q!4J0"DY;M:\Q M(!R\&X:)@%7K9)R>(FRQ MTC$$E6 JE-]L_)&2[I JI>#E37. "'.!B4YJ+6-E@IRLSM&KX")3C'54U[):TI\(R:1+2"JM=L%B86FV*12;6-1E%9.W3,,P M5?K.G3@#F9$,0J:BKDZX71+2NI$;%.6U+750)9;*_BY21J"[YY%EBYR$*T<*G*(*I_LUFD&G(@)A;.U$N? WC@<*WJ76=/L^=J6&)824E,RD;'R,6C)R[P&R'W+E5A,ODE"%*F@=-^ MZ**?BY6 X9DPZ^:/BY63FX[55&9RTP>+4DGR%>CR+NE8:2AY>-6.8$>"+MI. MNQR_F4"G.I'MA.)OMTO .+3KWI..ET[#%ZOI498&[2OLV$TSKL65]&EJAH4] M;6CQ4;*H-74,>M1HI*%)YB$K*0LG&R*$JS*,"Q)[3QNS91Q!,*:9!6;'8QC9)5NIY(+)MD@4(8$R>(7 MFMZ@U=3IRT66KT&JP4]=2JIVN4C8=HW=SR*[U[)KMI Y$^%FBTG)NG)T> 2, MY=+*B7W%5#&"RQ'7S2$!%*P<-JND1\0O^\ LP;P#$K=4D\SCXV61.4R9A,W= MQD0T:^WS[:;5JBB0"I)$(4+E'Z5U-$V"0M4=KRJ,[#*3R%G>RR,0V*[/8&ZT M@Z)+I'\!*T>G>RSIPH=$">ZYO>IIZER=%;U&'K<3(,WC5! MQ7(B$;/8A1[4&M!5?19)",DHLKL*8Q1C.%VRZ)V*14#IG2_)@6RG=9]2U'53 M;3JM?1M%11L$M;%R6-O'&=.K3-S[ZS/Y\@0K"&81+\9:15,D+!!H5%,W@4 M3>0=Q_UFZ^R;HKQ]IW7[A8GV8% :XP(W D?%P,*P1^S22(T%NRC:K&)I)"3V MTQCFQR@!T$C%"X'Z^:15DTIA35U-/)(JV)8CHT,V,85;9(34M/F5()?:7^]D M[)(N Y3 @L_<'2\#+*"8+Q):;U3,,W+"4UY47[)V5F=40K%O&QFO:HT9-A@C)HEAVBGFI6 MI::GX)PY46(HJ\=1LY9)!X154QU?N7JR@F$ZAQ$.R74NLRP$+5AH];4KU=J[ MRDP40O&H.&454) 88SZMLTERJ>S#NAKK#S0#\AOLTN0_(7@+&_T%IJ0L*-O5 MUO4"VUI)#.,;(6"CCRC.PEG7UH;6),Z[=5NM.,+))N7K=RLFHHBNY6$H@"RH M'#X5K0>L:[J1II-Q76=HH:2KI])1UG9QKX+!.2-J7O1NSI2 M5,9LV;HHO# 9!-(I2%*'>B]%:N#E.!EUA.'7F^O^DK)+6B=G]64B8E[HT;LK4_D M(!BY7G$&SJ(?) ^%1(Q3K&>5^/445 55.P;" MQQWUEZ^OXB4@'NGJ"ZA9F7"=DHQ:O,E&;B1*UD&)3 B9,2H,P82[QO\ :I^# M7[=XX2]OVUU2G#)+'I74MN>5R0LVO*I-O*BS91];7D(AJN>(8QC]A*Q31J!B M>/V\1*Q;=TS(8#%:.D2+)>"@>6!<$=5ZW0@8ZKDI%:&MQ#VPR$7!+1+5Q$Q[ MNV-+#'V11HP<)JMD"3,=;)-NN0I03.W?+)>/@<2X&/P6@-*5B/5BX'5],BV+ MA-1-R@VA&@?=%5=UY^J+M4Y#K.E%7M3C%3'4,8QE&"!A$13+P'T@]"Z7K,I( M3*9$Y)R4I0!8_ M(6X_6_0RA9!"-D@#_3)P%I0ZZZ+:J5E5OJJE)+4 MY!\WK:Y(1J#B,+).7KYXJ5?Q]YR[5DI-R[!=8RBY'CE5P4X+*'.8)@:MD&;9 MNS:IE1;-$$FS=$G/BD@@F5)%,O(B/BFF4 #G\ P/O@,!@,!@,!@,!@,!@,!@ M,!@,!@,!@,!@,!@,!@,!@,!@,!@,!@,!@,!@,!@,!@,!@,!@,!@,!@,!@,!@ M,!@,!@,!@,!@,!@,!@,!@,!@,!@,!@,!@,!@,!@,!@,!@,!@,!@,!@,!@,!@ M,!@,!@,!@,!@,!@,!@,!@,!@,!@,!@,!@,!@,!@,!@,!@,!@,!@,!@,!@,!@ M,!@,!@,!@,!@,!@,!@,!@,!@,!@,!@,!@,!@,!@,!@,!@,!@,!@,!@,!@,!@ M,!@,!@,!@,!@,!@,!@,!@,!@,!@,!@,!@,!@,!@,!@,!@,!@,!@,!@,!@,!@ M,!@:N=LME;%UM2M>_P"ULE6(6V;"WMI_4J,Y;JV]ML/"1^Q;:V@)*5-7H^Q5 M1>2=LFRPF1)]\@43_J'C AB6[0W_ *TVJ_57M,^K=]@('3:F[ZKL'3M!FZU+ MR4'#7RM:[N%3F=<2ESNAU9Z+F;S"KL7+*3$CYL[53%NFJW 5@SZW]U*OK^," M=N^F.P-5K\7&U^5OT_-4RLLX?6C6S2SF,CD[$\->!+9'Z"#7?B+3 VGW'LS:;[<=&ZZ:3D*?4[98]?V MS;%RV/>*[)7*.J%'K,]7*FPCZ]38V?JO\AMEIL=D $SN9%NS8,V+A0Y%U#HI MB%K0WELS3L/$U7?]9;;%VQ:=@SE0U+'=?X@ D=R5F'KB%I6NJE1N-H;QFLUH M*-!RE-)2-@5CT5VQ#H.C?>-F^!9WW?'6(-( :WKS=UZG)JD[+O3ZGU6BL/Y3 M4(_35Q9T+:<1?:+,1<**/%4Q!D+D3) H$,S_Y*;&>]J]EHU:IJ(OQVO4I>J13F/42:,P-$+K)N_ MOW+H"IM&R#T,_E>\4=);.TM"U&KVF,U-R4J)A+/,/P=QQ[1%J*Q,L2*FB(2*!Q:<&-X! MC^PN]@P+=O'U?2NTOYU%[WT#J^X4*Y0=?B+"PJ&\YI1O WB(!O=3PSUO/,(U MZUC2'?$7;RR/LOV[8"'X#,FO;IA%U5Q,C2]J;=<(VW?31^YUUKJ*KL;6:_IS M:4]0Y(M@D[KL-C54WK%Q'E:-"$EAD["+=1XVC44A.D@&5:+[!J;KVALZ/@U( M]WK"-U7UNV;K:3)&OH^;DHO=M>O-A7<317CD>"F90;(R"/VZ"K<3*%4\Q$/$ M-J\!@,!@,!@,!@,!@,!@,!@,!@,!@,!@,!@,!@,!@,!@,!@,!@,!@,!@,!@, M!@,!@,!@,!@,!@,!@,!@,!@,!@,!@,!@,!@,!@,!@,!@,!@,!@,!@,!@,!@, M!@,!@:%]G;]VFHE_UY Z;O>D7"^X;O!4K7VM[AJ.XS=A1081IIW9]SL-WB-P M0#)"KTVK1KZ2,=.$\_=^U8![B[I,XAOF'/ 0'G @:R]*)O9<5LM_N/>,G>]E7^EUW6T5;XZA0E0KFOJ%! M7J*V$\A:K1F,M("J^M5BB$%)1\_DW;A<&K4B?M)-RIF"P]BN@2'8"Y[1LSW9 M,/&M=HURKP1E+)J6O[$NFM_XLP^S(WU!H3B-_?8I9R MRDZM]TJA(E<)+M'JZ:GM*D1%-4)!W)HN>O5QH^UM9;(6U+MVA15CJS*RJU5C M>:S9:+;W,+(6"EW6H.Y.!6EXL\S6X]^S7:24>\8NVW)%125725"*$NHMW;.* MUL,.PMAF>PU?V!:KX?9=KJ#69H[EMONG+"C37\E6V+,6*P2FLMZ4VX2;V!BV)K-;^P.SHG M:MTOA&S!=)K#),YR.,V812)#(H,3)IBLXJ3% )(2^[L%9;[9TEY>+ @>:9E1],#ILNC;HJ])J,ON M%]*Z$UQ.;AD:EJ8E)81\P$/N6C;)HLI69_8J4\J^E8ZI1>SWY(55O'L7"2!2 M$=G>*%*N4,)AOCBCV-!MVO7>PZ>UCI?4+G3D!,TCKYKB@VE7*K6YO[:9SISKWJ 1>P[6*$&G7^KV*KQ M\\86SQT!GEF;S_NN$> 3;J)<$$P&_*&TN P& P& P& P& P& P& P& P& P& M P& P& P& P& P& P& P& P& P& P& P& P& P& P& P& P& P& P& P& P& M P& P& P& P& P& P& P& P& P& P& P& P(?D-2-Y3?%7W@^G%W"E-U;<-; MU^JJ,$#,H]S>;/4;!8;4A(F7%=.2=M*4R8^V"0![ &'S_,)<"8,!@,!@,!@, M!@,!@,!@,!@,!@,!@,!@,!@,!@,!@,!@,!@,!@,!@,!@,!@,!@,!@,!@,!@, M!@,!@,!@,!@,!@,!@,!@,!@,!@,!@,!@,!@,!@,!@,!@,!@,!@,!@,!@,!@, M!@,!@,!@,!@,!@,!@,!@,!@,!@,!@,!@,!@,!@,!@,!@,!@,!@,!@,!@,!@, M!@,!@,!@,!@,!@,!@,!@,!@,!@,!@,!@,!@,!@,!@,!@,!@,!@,!@,!@,!@, M!@,!@,!@,!@,!@,!@,!@,!@,!@,!@,!@,!@,!@,!@,!@,!@,!@,!@,!@,!@, M!@,!@,!@,!@,!@,!@,!@,!@,!@,!@,!@,!@,!@,!@,!@,!@,!@,!@,!@,!@, M!@,!@,!@,!@,!@,!@,!@,!@,!@,!@,!@,!@,!@,!@,!@,!@,!@,!@,!@,!@, M!@,!@,!@,!@,!@,!@,!@,!@,!@,!@,!@,!@,!@,!@,!@,!@,!@,!@,!@,!@, M!@,!@,!@,!@,!@,!@,!@,!@,!@,!@,!@,!@,!@,!@,!@,!@,!@,!@,!@,!@, M!@,!@,!@,!@,!@,!@,!@,!@,!@,!@,!@,!@,!@,!@,!@,!@,!@,!@,!@,!@, ,!@,!@,!@,!@,#__9 end GRAPHIC 19 rsm-logo.gif GRAPHIC begin 644 rsm-logo.gif M1TE&.#EA?0!E /< /______S/__F?__9O__,___ /_,___,S/_,F?_,9O_, M,__, /^9__^9S/^9F?^99O^9,_^9 /]F__]FS/]FF?]F9O]F,_]F /\S__\S MS/\SF?\S9O\S,_\S /\ __\ S/\ F?\ 9O\ ,_\ ,S__\S_S,S_F!BJW\!!(;,^;'D@I1O6K[L,_/FSJCM?B886NUH MTCQ-IYY=&&I:T0-A,X9+NS?9U0-;6U&L6[;OXY%MWQ[^6G=.X\BC:P4N4#AQ MV$!Y2Y=.O2. D>!#EO^$2;Z\^?,:&&&*XPHDXL JM@A75I( M(T->%AEFEC%6B&:%#K8YX9HOFHBG0#&N&>G<;_ MVBJ=IY8H9Z>$%N3JA21VJH*0-'8*0*U)WJKBG@/NNJBHQLH9Y)?$ MJLCF?- M!"F&96:$I6;:K9V#B=DA-[J ME^JS[$:T:;IGKCNA@_OFF]^^ ?L;YK. L C@:1JNZRMC=8([\+;9LNLO?T: MC!_"_$Z,H*&-:NQPE1(KG#+*[68*VL7/+D?EQ2:W"/":'M\'LZ<5*4Q@ETT]CK2Y!1=>7V&%[J5H3AY]B MB"1BB=J$I%3CXG=@M0:"!N&"><4M]\BLV2W@WGSWZNWWWX '+OC@A!=N^.&( M)Z[XXHPW[OCCD$245V[YY9AGKOGFG'?N^>>@AR[ZZ*27;OKIJ*>N^NJL MM^[ZZ[#'+KM%;ZNZ(-VJ!L?I[BSVFC?NBU=1=I4MWK0AOBQ':;:'KCDW7S-C\Y)?2* M\Q@L%U5BZ&&5R;-?W?%! M^3)I8X4*$(1#-Q7XNVQQPND.B \*/?^*B7O?Q- JQ7P+9-I-T *([95-?S7)X./H=CL2UBEWNNM=K^+&PK;-[H4PG$] [ end GRAPHIC 20 signature.gif GRAPHIC begin 644 signature.gif M1TE&.#EAEP > /< /______S/__F?__9O__,___ /_,___,S/_,F?_,9O_, M,__, /^9__^9S/^9F?^99O^9,_^9 /]F__]FS/]FF?]F9O]F,_]F /\S__\S MS/\SF?\S9O\S,_\S /\ __\ S/\ F?\ 9O\ ,_\ ,S__\S_S,S_F (_P !"!Q(L*#!@P@3*ES(L*'# MAQ C2IQ(L:+%BQ@S:MS(L:-' %8"B;2R8L7'DRA3.@S$JJ5+5B--JIQ)T^,* MERQ?M@PDLZ;/CU:""EU!$N--H3A_*AUXL^?!H@ASZMQYT0HK*P.MLG*ZE"9+ MK EA)I0Z]:K%KP1;@BU(-.=:H 2)/ATI4>U8L5'5DMQ+M6++GEK? B ZE>O@ MD((C6NV)-NO+0!%=)@Q\%S)3RA0E"]1JV3%.NP6UMG1L6.'?M*PVZ^0)T6W8 MT7FW'GY7'_P-X*MH[0N5(_\\OEMZV4#E(>X4W9E@3O3:R0I\_U#\P-&ZP8_7G!QV M_]50623:3MH-B)QG=DFE'VJ='2<363 M*!!Y^U5G$&Y5]LO=UW M'F-#1QK)7&&((06,O37;6K=UE.4\@EY'DE43B7E1^>-%-1\/;IX M'9AJ\<<09Z 9.-5SVV49E(H[514I &Y6A:E9GY9**7 GRAPHIC 21 tpg43a.jpg GRAPHIC begin 644 tpg43a.jpg M_]C_X 02D9)1@ ! @ 9 !D #_[ 11'5C:WD 0 $ 9 _^X #D%D M;V)E &3 ?_; (0 0$! 0$! 0$! 0$! 0$! 0$! 0$! 0$! 0$! 0$! M 0$! 0$! 0$! 0$! 0(" @(" @(" @(" P,# P,# P,# P$! 0$! 0$" 0$" M @(! @(# P,# P,# P,# P,# P,# P,# P,# P,# P,# P,# P,# P,# P,# M P,# P,# P,#_\ $0@!O )P P$1 (1 0,1 ?_$ ., 0$ @, P$ M &! 4'" D! @,* 0$ 04! 0 !P,$!08( @$0 % M P$!!PP/!04$"00# 0 #! 4& 0('"!$A$A,4%C87LQ4U5765M=56=A@),=$B M4Y/3-'2TEK;65Y=802-S-QE183(D)7&R)B>10E)#1)34Y*6Q,U0XKK/#FS$8XP7-+8+33](,'N6K?(S,J+1 MFG2Z8/#-:GP3#%M"E252\&IE55CY2S?%I4AQ15U]AF^MH'+&5Z9+U2ZF]:<- M:-067<-LND7$V.UV+6_%+ZB86U5DN8127S$R:2\PQM9@T?HM&^:E>?\P9C.U48RG:G+<6R:Y%/,;, MGI.)2L@Q>3Q%D3M"&^')6IVN,3FIZWU(JDWMMU:7>R'Y0.;YGP7C30QK2DFH M?,&3GK5',$K9GC'4J7)U^.W%JR)C^?3J-)H'%D[60;"K\?JH\D1)3;#CK34F M_N-K2VM;J!BP659YC&'-)WK %VI/+4CE.<-04!CV5L5/2E(LQ(X8TRMDTW'* M6(1F%IV^TUC4PM"O+5HEI2@PTQ25MNI=2[90/0/UA.09LD=M)N X7.91C,O4 M[GQ)CV73>$G$HY@VPIK8%SZ^MT><#TRRC2O>K;"R.-\#?P%F^V^S3:'G-DO, M.=\&3+*^AB/9WR!Y@?U9#]EZ XVSLS2UWF<;22:UM)*6+4AV, MCRD*PQ/>8F)=#*UI[BE;0^V<,TYRTG2S41H\Q_G;)KZF?C]+5N*,H9 4DS3( MF*4&=\BM^.I]8WOU6U"E_3VFF.G36S(]* MIV7\H9=QE,]/#%F^*TRPZVRN30V5IYF^Q.4I$\H(;D&_9'ZQN+5V)CK+>"4& M7T+K6FY0/4T!J7=^9& HD][=F]I)4&U((-<%9*2PXZEEQE2BKCK[*7F4+LK= MLIMKLI6H#0](T!\LHWWW1?' '2- ?+*-]]T7QP!TC0'RRC??=%\< =(T!\LH MWWW1?' '2- ?+*-]]T7QP!TC0'RRC??=%\< =(T!\LHWWW1?' /BN2(!392L MSC5*UW*4J\(:5K7V=E/WV[78 ^>D: ^64;[[HOC@#I&@/EE&^^Z+XX Z1H#Y M91OONB^. .D: ^64;[[HOC@#I&@/EE&^^Z+XX Z1H#Y91OONB^. .D: ^64; M[[HOC@#I'@-/9F4;I3^VKPAI2G^VM3MR@!3(\!KNTF4:K2N[2M'A#6E:?VTK M0[96@!TC0'RRC??=%\< =(T!\LHWWW1?' '2- ?+*-]]T7QP!TC0'RRC??=% M\< =(T!\LHWWW1?' '2- ?+*-]]T7QP!TCP'RRC??A%\< ^*9'@%:;:3*-5I M7V*T>$-:5_V5H=LK0!\](T!\LHWWW1?' '2- ?+*-]]T7QP!TC0'RRC??=%\ M< =(T!\LHWWW1?' '2- ?+*-]]T7QP!TC0'RRC??=%\< =(T!\LHWWW1?' / MCI'@&[3EE&JUI[-*/"';3;[&VG#;:;0'STC0'RRC??=%\< =(T!\LHWWW1?' M '2- ?+*-]]T7QP!TC0'RRC??=%\< =(T!\LHWWW1?' '2- ?+*-]]T7QP!T MC0'RRC??=%\< ^.DB ;:TY9QK;3V:=>$.VFWV-M.&VTI4!\](T!\LHWWW1?' M '2- ?+*-]]T7QP!TC0'RRC??=%\< =(T!\LHWWW1?' '2- ?+*-]]T7QP!T MC0'RRC??=%\< =(T!\LHWWW1?' /CI'@&W9RRC6VOL4Z\(=M=GL[*<-MKLV@ M/GI&@/EE&^^Z+XX Z1H#Y91OONB^. .D: ^64;[[HOC@#I&@/EE&^^Z+XX Z M1H#Y91OONB^. .D: ^64;[[HOC@#I&@/EE&^^Z+XX!\5R/ *>S,HU3]E-KPA MIMK7V*4VG;M:@/GI&@/EE&^^Z+XX Z1H#Y91OONB^. .D: ^64;[[HOC@#I& M@/EE&^^Z+XX Z1H#Y91OONB^. .D: ^64;[[HOC@#I&@/EE&^^Z+XX Z1H#Y M91OONB^. >0[[H,UR)]7^4]5\2U#:=WA\E"JUIQ;;E+$4HE;QA?'MJ:B4V*0 MM07(B4#83+7AX+=$SA+U%S,+G%-%B ES7Z*4NC648[F3NZ-B:]U5ZU4E.WC"A"A#CB,M M$12O@[/: . (]Y*^#L]H X CWDKX.SV@#@"/> M2O@[/: . (]Y*^#L]H!!S$DFCSCG8453;-#*5_=V;M.2,JW*[GL;0%YP!'O) M7P=GM ' $>\E?!V>T < 1[R5\'9[0!P!'O)7P=GM ' $>\E?!V>T < 1[R5\ M'9[0!P!'O)7P=GM -/(22:,#Y6A)6VC.Y_\ =V?_ (1_]P##AQ)-8A%:U**K M6L;8ZUK4NS=_TQ+_ ' *3@"/>2O@[/: . (]Y*^#L]H X CWDKX.SV@#@"/> M2O@[/: . (]Y*^#L]H X CWDKX.SV@&.K()XJI_2O@[/: . (]Y*^ M#L]H X CWDKX.SV@#@"/>2O@[/: . (]Y*^#L]H X CWDKX.SV@$''B2JS;( M=*E%[*&Q;93@[=E-K'N[-S2O@[/: . (]Y*^#L]H X CWDKX.SV M@#@"/>2O@[/: . (]Y*^#L]H X CWDKX.SV@#@"/>2O@[/: 03023TBS:G!% M;*1^$UI3@[-S:=*MO[/V@+W@"/>2O@[/: . (]Y*^#L]H X CWDKX.SV@#@" M/>2O@[/: . (]Y*^#L]H X CWDKX.SV@#@"/>2O@[/: 0SR232>P>G!%;*M< MSVTX.S9799']G[/V +G@"/>2O@[/: . (]Y*^#L]H X CWDKX.SV@#@"/>2O M@[/: . (]Y*^#L]H X CWDKX.SV@#@"/>2O@[/: 0T\))HDC>PHJFVD^VGL?M 7/ $>\E?!V>T < 1[R5\'9[0!P!'O)7P=GM ' $>\E?!V>T M < 1[R5\'9[0!P!'O)7P=GM ' $>\E?!V>T < 1[R5\'9[0#]0 M 0LDYW8Z[J2'[+.8"Z 04R[,XX\]3/LC*@%Z T\A M[ /G<=S^A'@,.&\T(KYML?@Q* I 8ZOY*I^;G=3N 2V/.8<-\V&/P M&DX"Z M $+).=V.NZDA^RSF N@ $%,NS..//4S[(RH!>@ M -/(>P#YW'<_H1X##AO-"*^;;'X,2@*0 &.K^2J?FYW4[@$MCSF' M#?-AC\')P%B @H[SVR)_%BO@,!>@ (%G_ )C3?S?A'5I4 M O@ $*]<_8-W+F?4X^ N@ $+/?DD:\^H=X:3@+H M 0LDYW8Z[J2'[+.8"Z 04R[,XX\]3/LC*@ M%Z T\A[ /G<=S^A'@,.&\T(KYML?@Q* I 8ZOY*I^;G=3 MN 2V/.8<-\V&/P&DX"Z M $+).=V.NZDA^RSF N@ $%,NS..// M4S[(RH!>@ -/(>P#YW'<_H1X##AO-"*^;;'X,2@*0 &.K^2 MJ?FYW4[@$MCSF'#?-AC\')P%B @H[SVR)_%BO@,!>@ (% MG_F--_-^$=6E0"^ 0KUS]@W PX;S0BOFVQ^#$H"D M !CJ_DJGYN=U.X!+8\YAPWS88_!R&DX"Z >%.L3+SAK'U M$-.CG&[NO3X1Q9(F-\U-3!D6G)BY _$+BE#'BMNK5+F]6NT[JZ?55&D9:NFK-W*9PVJHG[-F)CZZL.7Z'NL.4TR M A9)SNQUW4D/V6>V1/XL5\!@+T ! L_P#,:;^;\(ZM*@%\ M A7KG[!NYRKCMUF1^0I&YFIVG'D/L?5LEG;>[.@6Z/Q3,V)N>MJG"+5&,T35A$8S M./%S='!VFC##'@N+Q>'-AQCF[J'I.]S*3JZ\*Z2R6NBPM2\OCBINI0PXQ0J, MNWE*[EMN[LWUUU:[1OQO-FMZ\_?U*_$6\O%J:+-J."FU9IC"BBF.*,(PQ\OD MB&(W?TFSHV6MY2W.U=FO:N5SQUUS.-54SRXR]S!RPF$ $+) M.=V.NZDA^RSF N@ $%,NS..//4S[(RH!>@ -/(>P#YW'<_ MH1X##AO-"*^;;'X,2@*0 &.K^2J?FYW4[@$MCSF'#?-AC\')P%B M @H[SVR)_%BO@,!>@ (%G_F--_-^$=6E0"^ 0KUS M]@W ^4'"LV]:9FU?M MH;3#>"<>P/?4I7_+\M*'2S@M]3?6_O*G5NW=[7^ZOLCKC0K/X7X"Z7:XIU+5 MLQ?^GU.%K'\R%-0N=[\1\Y7^Z9*U;_:?;=E&+LVS]TT'THH:/F_E;GPZNB6P M6?:T^E'2]9!S^DL $+).=V.NZDA^RSF N@ $%,NS M..//4S[(RH!>@ -/(>P#YW'<_H1X##AO-"*^;;'X,2@*0 & M.K^2J?FYW4[@$MCSF'#?-AC\')P%B @H[SVR)_%BO@,!>@ M (%G_F--_-^$=6E0"^ 0KUS]@W?S=ZFW1'EJG#&9Y(B.&9Y M(6&J:EEM(T^]J6M=_[^FZ;1D-P]$JV M]*T*Q-GUGO+]6$WZ_)$U\&'),3AP(6W:HS6;JS.\F?C9SFHW-O9\VW'!;I[/ M+S8>V1/XL5\!@+T ! L_P#,:;^;\(ZM*@%\ M A7KG[!NY3S>%PE+5=,I M?%XDBI9<959)W]I84M"[/\=]5#JK2%;RS]M=NR@O\CI>IZG<]5IN6OYB[CQ6 MK==R?JHB96V8SF4RE.WF[MNU1SUU4TQ]L7.MCG&VQTL4J^-N+:EO;#$1!Q=MUUM%/NMGL5H.K/ 3P^WRW8 MUG.[V:YIM_*9.SIE_P!5>O4TT;-RJC"G"FJ=J*IB<(^SP>1#GB/O-H6KY"QH MNGYNW?OW,W;VZ*)FK&B)QG&8C#"/I=@"2"$I)25,24G3)BBR$ZE2%V7 M6F7VF5LMKS^DMURU?>LO1X/P M/CC-^7D69GV2LC\X.F1XLY31JQ+%$L=;G"Q+)DS"UW\8/6U)(*/OLMWV[NAW M1C.JJ%/^D-)K -0N"*$W8@6Y;<&N^A=')(B:694YNS73?WT*N4IU*(TBVZMU M+;JTI7>IE0KT[9=SKB[%$2TQZM9 M [L.-U$5DL@<,FXTH9'Y/+H X9+2N"$B/*T\UBT5./.ZVGJ>(GF667;*;0&! M!-?NJ-Q,PEGJ:X>Q<@T>ZA MW6VV6_O-P/UD7K$,Z8,8,^XXSKC''4@U.8O58A08U:,8OSX7C;*IV>'LF*P) M1>YR=&VO+(G:I.K*(=;:D\(63M,+MN_:'9;3?J"U"*LZ3/3+JJB>,FC)#7CB M/9AAN?L&[ES/J?4.\-)P%T #!?PI\*LS5J$TZ;O-G\[;N6*)FCO,68IPJJV>&NWP\DX3'!C'#" M]X,QI&^6^5J,MCFM)RUBJFY.%7JMO'@C'@IJ_)C$_D=FHCB+%T )HGA6.H?& M2K=[O*-3"A*OLWG^"I9QA1IY=;=FY6EU*C1M1WBU[5ZMO5,YF;]7_?N53]<8 MQ'YFQ972]-R,;.4L6K<>2F'(>RO]E?\ HJ,,OFU8J5Z]L^Y7LF@_97_\HH6^ M;^5N?#JZ)5+/M:?2CI<]:Q<=SF=9 T6.<.B[I(FZ ZH6"8356W6D7$QN,)8K M)$9[XY\,>3=:B*5*RRZULI?=OKZ>Y'/Z2WESJMT[2E?FW6H?E70U.]7TAS4W MQ4W2GF"*DL:YOQ@VIHTV,R6%'OSFL3..(E,1EJ4UU,<$MIG'++M]3=NK0!6, M,!U;Z.I'EY8MP-D;5%+=3VE7"D44S?'JQM=DT;SQC:"NF/WADR&H;.$X:B=16I>_,I4!SO&84_,.GB+^JB=F*^W($PT(3]R<,DMJZRZ'L M;ZJ6@,X5TWM7B4VW6*;S*67V%UI2E=NV@=?VK$6H?5=32%A6=Z:9S@ MMITG8NGZ/(4\FUS>1#9!D,['5<81!OQ0<@7J5D@:%)Z>YRO6&VEVD)#K2[K+ MKZ5K4/S@.)]1N8(7H?T99"TQSG'3'I7EZIXS%F1^.;R<9/39C:#S*!0D_&#B ME7FN,I<9LHE2=PI;4I/1%0@S?UKLV5#&@&,M44BQ;I:T%2/2_,XFAP1J(BLE MR-G)X4H#L/O&,,1Y&OR0R/GRP'/NHJ M63G4AT<9^Q/A&92]ZT$ZV90UO.,FYS:C9!D^+QCCT)E,F@)MUQ+VV5LTA-I7XV .C]J[^XZ8R0^\JRD7DA^_3 M7G.5]Z4_?D6TX0NMM^\K=;MWMU:5"TZ/VKMS-OKU*_&P!T?M7;F;?7J5^-@# MH_:NW,V^O4K\; '1^U=N9M]>I7XV .C]J[)G=4MJ<#*6F3:4FEW5L2'74MO+,=+BS+*[ M-VVZE:5IN5 8D4@K8HB\;47.\QLN/8&I7XV .C]J[I7XV .C]J[I M7XV .C]J[I7XV .C]J[I7XV 1SM"& MTN:0]+1UEUUBENEE]YE\QDIB@NJ>QDWM"%-[E<>GLOX6N_I9=;2_93?;=E-@ M6/1^U=N9M]>I7XV .C]J[I7XV 1TSA#:E31^ZQUEQ ME3IE%4UU%$QDJFEMBAV(+N,*M/I7XV .C]J[72C M)&F/E\A7D'0>#I2U[VB<2%3B<78A=JN5I>^K;NW%;E=M!TI_+GD[>0S>M[]Y MBFF:-)TV8MS5&.%^_.S153C^E1LX\\1/E13XI9BK,V=/WDH\WM5#[%5&R]SH3QVYOHI+M,X&M_![^VEVS;3: V@ M-6TLC*P)SD;$T-;*D4KW!U4)6EO2-R<]T=E9K@ZN1Q",HDLU>YKSS#U!UU*F M''7W7WUK=6M0&T 0LDYW8Z[J2'[+.8"Z 04R[,XX\]3/LC*@ M%Z T\A[ /G<=S^A'@,.&\T(KYML?@Q* I 8ZOY*I^;G=3 MN 2V/.8<-\V&/P&DX"Z M !X&9T>JY@]9[++*[X]BTM86CD6M3W5MJE+F.2#SI31T)K2[;>L*;3+4]^S M!67G@C-Z]J=R[CR^IRT1:V9\DU1-4<^.,(5UB[.J M^(EWELZ;E**,.3UEV=O:^G#@GZ'/0U%FP ;5B[-L_=-!]**%OF_E;GPZNB5 M2S[6GTHZ7K(.?TE@ A9)SNQUW4D/V6>V1/XL5\!@+T M ! L_\ ,:;^;\(ZM*@%\ A7KG[!NYNY7ZD==V1;OWERS4.Z8^X>N[6ZS':,AJL*WUVR^M MA._V4W-[_94=E[U6OP[@ - M/(>P#YW'<_H1X##AO-"*^;;'X,2@*0 &.K^2J?FYW4[@$MCSF'#?-A MC\')P%B @H[SVR)_%BO@,!>@ (%G_ )C3?S?A'5I4 O@ M $*]<_8-W+F?4X^ N@ $+/?DD:\^H=X:3@+H 8+F?5,VN" MFW_$G0JS[?8]DH@PRGL[:>S:*MBG;OT43Q37$?7+QK,A9HRA+W"VNS?VJULF6IK[3-YL)K?2Q+3_!;;;L]B@[2\5X]1O! ME=,CV>3TS*V:?HIM4S]/+RXR@7 P MX;S0BOFVQ^#$H"D !CJ_DJGYN=U.X!+8\YAPWS88_!R&DX"Z &J?>PCQW*[CM#Q?_ /FE?_I,O_X-"!MQ_P#D-/QK MO^W4[M"+VW@ VK%V;9^Z:#Z44+?-_*W/AU=$JEGVM/I1TO60<_I+ M !"R3G=CKNI(?LLY@+H !!3+LSCCSU,^R,J 7H # M3R'L ^=QW/Z$> PX;S0BOFVQ^#$H"D !CJ_DJGYN=U.X!+8\YAPWS8 M8_!R]C7Z,]#^<'U?O\ ^NC?Y\9#^U[N.T/%_P#^:5_^DR__ M (-"!MQ_^0T_&N_[=3NT(O;> #:L79MG[IH/I10M\W\K<^'5T2J6?:T^E'2 M]9!S^DL $+).=V.NZDA^RSF N@ $%,NS..//4S[( MRH!>@ -/(>P#YW'<_H1X##AO-"*^;;'X,2@*0 &.K^2J?FY MW4[@$MCSF'#?-AC\')P%B @H[SVR)_%BO@,!>@ (%G_F- M-_-^$=6E0"^ 0KUS]@W)W/&XF+L,+:[75R7J8Z:4[JB;R>%MO*H<07O2[M[6E;Z[-P21X>^ M&.M>(U>;_"[V5R^7R5NFN]2:= M0NAU+J76T]U2ENW]M!)MO^7[2+$?^[[VZ/EZH_1IIN79^B)IF(XN)J57B7GK MGR.BYZ['/-5-$?GA-+?6$:\7S;R.T80V-\);=<37(V0S]A=-G!VVJ.LMR?W? M#74OK2GLE4K^T7MKP?\ ";*_\RWFS-_#C[MEX_-MX\G!]*A7OQOI>^5TFU;^ M+=G\^RDW/4IZU"6ICTQT?TL8X*5$G$&6LZM_E=UA1I-2*[+G92;MN,I?6^O_ M &;MSV!D+&Y7@'I]<5TWM?SM5,Q,;<6[7#$X_H1'T>5;7-?\2,U3-,T:;EXF M,/LS57Y/TI:C2]A]^P9B-L@$F>FZ0/29WD#LM=&I,:D1'F/;NKKY&U79RM5NW1337,35&Q1%/#,88\2ENYI5[1 MM+IR.8KIKNQ55,S$81.U5,\7Y788:F;M9&< M[J5>=6V7\::E\V-I&*X7 ).ALPOAQ(1 M8=("$;XLL)-?YP[F_O.N*I/6E:$%V64MIN5MMK3:.FZZ-U/#G=K-;D;K5SJ& MJ9V*8SN/,UBNR^EY5S@VVME M#BK:^[+M,WVS94=6^&.7JW>\&-5UO[N:UG4;65HGBJBC+Q-RO#EV:MK"9XIP MP0UO;JCCC:N3%-./EC#&.;'%L@Y_26 M "%DG.['7=20_99S 70 ""F79G''GJ9]D94 O0 &GD M/8!\[CN?T(\!APWFA%?-MC\&)0%( #'5_)5/S<[J=P"6QYS#AOFPQ^ M#DX"Q 04=Y[9$_BQ7P& O0 $"S_S&F_F_".K2H!? M (5ZY^P;N7,^IQ\!= #XK6E*5K6M*4I2M:UK792E*;M:UK7! ^BW?Q/7-6UR> M&B[FO54>2FS&S,1Y)GA=EY5\F9/.V,^$K!'#:5. VK%V;9^Z:#Z4 M4+?-_*W/AU=$JEGVM/I1TO60<_I+ !"R3G=CKNI(?LLY@+H M !!3+LSCCSU,^R,J 7H #3R'L ^=QW/Z$> PX;S0BOFVQ^ M#$H"D !CJ_DJGYN=U.X!+8\YAPWS88_!RM-X"R)XZDBL@RAG!W6KU2$QN;;B[O9X2U>L+K2E-V MNS<&Y>'N@W-Y]]]+T*W&,YC.VXF,,?LQ5M5?W:98+>;4:=(W?SFHUSA%JQ7/ MY9C"/SS#QUT>0E7 ].&+VMTI6Y_=F/E;)%-UN]-7O5"XZE=VIIZ=45M MK7;6NP='^)&J6]6WUS]_+_*6[OJ;<=L9\)6#1FPJ< !M6+LVS]TT'THH6^;^5 MN?#JZ)5+/M:?2CI=S>S1\NTK><;/I85<;=;9;6MU1S^DMQ)F?UB.#<)SZ80%WCV8YDHQ>F9U MV89+C7$\PG,.Q&A?FY,[-BF>21B;E+>T5-:U9:DPNMU;RB+J7WTI3: _/+'K M'=.V*US8BLLR3DPL_&[+F21..'\;RG)#; \32$@U6SY FZR.(%94?8EZ,@PX MJIU:&7DEW7TMV4 =P&S(\&>,?),JM\G:3\>+HQ9,R);QLNUFK&+T'72KP8KN MK0LI(6AI4R^Z[9O*4KMV5I4!U&POZQ/3]FZ7-<39DV3(;261=[G&-9-D[&TI MQ_$M#-F]W0'X8E]8YIWS)D2,P M&-%Y):T>15\G:\0Y'EN-Y3&,79D<87>MLDJ/&DX=D*=EDYR&C:H,+X$RO&2" M+S2M]9;M 8<.]99IKFV4(YCAL,R*C:YS-G7&F.\N/..90TX5R%D)DXU:XQ"( MY*6(2XX[.W&$EY!%+#=ZJ44X,JMU^R@#L=J!U$8YTU0E+-\C'O9Q+N_MD2BT M;BC"Y2J8S*6O5QEC1&8K&F"S&PC*,'RE!)%# M28VR[!'_ !S.$DE!#%(DJ54LCSS87=0E452XOA+;K*UI=2M ':L!" MR3G=CKNI(?LLY@+H !!3+LSCCSU,^R,J 7H #3R'L ^=QW M/Z$> PX;S0BOFVQ^#$H"D !CJ_DJGYN=U.X!+8\YAPWS88_!RB7%LO;94L>QIFN MW$X3]BGAIKC@QQB.)#GB!K&5UO-97=#3KM-VJN_%>9V)QBBBCABFJ8X/M3P3 M3Q\3E0A.F2$$)$9-B9&D)*2I$Y=-Z6G2IB[24Q!=M-RTLDFRVVVG[*4&O5UU MW*YN79FJ[5,S,SQS,\,S/EF>%DZ:::*8IHC"B(PB.:(XH3LJ^3,GG;&?"5@\ MOJG ;5B[-L_=-!]**%OF_E;GPZNB52S[6GTHZ67K>QGCEBU":'LD M-<,C#?D*8:NX4W2*:$M2(J4/:)KA$L*;6Y8]<'Q\]&D+IL+)W_!T_L'/Z2W6 M+6MJUQ=-,YY4T&8NR1B33I:\(F5ZUFZAI,N98V\DM3RWD(B89#$YA:8R5Y"= M8^D*2'N!YM_6U-6A=*;;=H#4P>>8%TIYJUYL$TG\?CN-Y?I"T]N^G_E OM4% MY#Q)#,62R#%6Q%Q5TK25*^NBI.5>C3WWF7F+RK[2OWMUU0Y;@-YI?JH6[2M1 M>:BU(2;0C/Y-'<5K+#4$Z4,2EL>$:184U6^[)L(4.R9-2W?[^E]]M*T]D!U5 MG^08AJ.A7JS,;Z?Y@CEV187A'*DEES)'$ZK_T MV1B4HW+4*RZL\2QQV@"!#13.H>^8MSC249&<7MA-+L<&E$PQQ&:I/5J++2CB MJ_X[]M0'=O7AEG'CGD'1-F!OG[&HQ1@#6R?#LXR<@^Y0R0&4U8W.,$)):;4N MJ=IZU2+:G.4F6TL2FF4]W92ZM:AY\ZAY2P3/4MFO4U"W:]XT[X\UC:$R9_DA MB06.<(--@L=R2TS-[+=":'HWEMB+C.&9.Y*[+;RTNW?;ZM2J5M#XUER=ERIJ M!U39[QB_%S;!^*';0'X^T;0N)3I^B?%W:.72>39"DTJ MCK(JD*:V]+<[)8ZM*5\7+,J866?2AEMNRE 'J^ XUG%KK?(G<>NS[ MP1KHF4JT5+*1ESX:AA"16B/NON+V[VM#*4I7V=OL -AQ?)G;:"_5Y_\ O. < M7R9VV@OU>?\ [S@'%\F=MH+]7G_[S@'%\F=MH+]7G_[S@'%\F=MH+]7G_P"\ MX!Q?)G;:"_5Y_P#O. <7R9VV@OU>?_O. BY41D"CK N-.<-N-K+;Z(:D,;V7 M86JY+R2M;U5M\@-N.3\7H9;O;*EW;^MM=]LI6E0M.+Y,[;07ZO/_ -YP#B^3 M.VT%^KS_ />< XODSMM!?J\__>< XODSMM!?J\__ 'G .+Y,[;07ZO/_ -YP M#B^3.VT%^KS_ />< XODSMM!?J\__>POIA]I' M6Y/P5IQAP W_%\F=MH+]7G_ .\X!Q?)G;:"_5Y_ M^\X!Q?)G;:"_5Y_^\X!Q?)G;:"_5Y_\ O. <7R9VV@OU>?\ [S@'%\F=MH+] M7G_[S@/P4I\E<64;YV@V]X W?;(^_P!*[W@[MNRO*:[979_=4!.08C(=87%* MHW2&6)*QUGJFL4L3X:HL(J@(J5:>:5(B"S#K;-E+KK;+;:U]BE* *KB^3.VT M%^KS_P#>< XODSMM!?J\_P#WG .+Y,[;07ZO/_WG .+Y,[;07ZO/_P!YP#B^ M3.VT%^KS_P#>< XODSMM!?J\_P#WG .+Y,[;07ZO/_WG 1;$1D"LNG5"7.'6 MJZ&1OCMYK&]WI[ZU9_\ +\6+MD-AA-+2MR_?7W[Z[=IO:;@"TXODSMM!?J\_ M_>< XODSMM!?J\__ 'G .+Y,[;07ZO/_ -YP#B^3.VT%^KS_ />< XODSMM! M?J\__>< XODSMM!?J\__ 'G .+Y,[;07ZO/_ -YP$4UD9 Y=R^A;G#:+:,D0 MJJ,O8WNY->34V2\5M3DVR"PPLRRM#.$K<9?2[;;O:6[*[0M>+Y,[;07ZO/\ M]YP#B^3.VT%^KS_]YP#B^3.VT%^KS_\ >< XODSMM!?J\_\ WG .+Y,[;07Z MO/\ ]YP#B^3.VT%^KS_]YP#B^3.VT%^KS_\ >6D.H:YPVJNK=+.* M7V,;W:GL+I8R<:HH*ND-YAM]]*V;RMM]E+=EVVEVVFP++B^3.VT%^KS_ />< M XODSMM!?J\__>< XODSMM!?J\__ 'G 3LLDLE@D<>)=,IIC&,QA@0GN3R^/ M+4](6YO1)K*F&GJ%!TIMLMI2VW"(B(_^D<<\"AFLUE\EEZ\UFZZ;>7HC&JJJ<(B(YY>&V5M4 MVHK7HM?,=8.?J8ETP(E9S?(?' !P$T[913O0\^. #@)IVRBG>AY\< -HQD3;K MTT;URB>WKFAV;6AYK3;QDK9MI1YI6M-HM\W\K<^'5T2J6?:T^E'2]=7./L+V M>U*7ED:'=2Q.%CLQJ'-M1+SV9U++O*+' W>TLX52HDG36DV)R(R6XM: MFQB(3VIBZ66):%6V<'9LI3>V[ U1F#H.=G%LU GV.)L\9<:N&*67:3MMM+IMV@-_%<28J@KT]R6$8SQ_#I% M);[C)$_Q:&QV/O3]?<;S6M0!BQ)BF+R MMWGD:QGC^/3B04/M?IDQPV.M,J>K51A9RFUUD"!N(=G"U2<5;>90TZ_?WVTK M=MK2E0!OQ'BEIFJ[)+5C+'S;D1SX;KE/4$,CB.9N'&2[B5-5LH3MI;VJJH)O MK896\^ZM]M=EVV@")@VFW$T&C62(E;'4LN8LM9 F629^WSE R2)#(7^;O)SR MY$+VLQI3LZAJ1WF6D)BC$U]]I!-G"WFF4N,N"^:<78S88 *BE) M"J#M<28&^'J2%E:56$J(TE0%,QY:NM*5-MN)K0RO^+: 1G%V,X7&%<)AV.X- M%(8X6K+5\2C<28&.,KK7$NI+A18Q-B!*UJJ+RKJVG<(5=PMM=EVV@#[P7&>. M,7MRIGQI (5CUI7*ZKUK9"(LQQ1 L7W66E56JT;$A0)U*NI5E+>$OMNOWM*4 MV[* + PX;S0BOFVQ^#$H"D !CJ_DJGYN=U.X!+8\YAPWS88 M_!R1HJCV5GGNS^E7^3#9X*H1S^;S?B M%F8O9F+EC=*U5C;M_=JS%43]^YS4>V1/XL5\!@+T ! L_P#,:;^;\(ZM*@%\ A7K MG[!NY:?D,[JN=M:;IUJN]GK]R*+=%,3-5554X1$1'',RH9G M,V,GEZ\UFJZ:,O;IFJJJ9PB(CAF9E_.]*IO+O639 3Y F)#C'-'D!D)YF)L< MGV*D*C,+FVGU+*GTT3G4LX5GL-+K1*DNMK;;6VNWW6T=CY#2].\$]'G2--FB M]XD9NS'>\S&%49.FJ/E[,Q^GA/VJXGAY.!!>9SF:W_ST9W-15;W5L7)]3:X8 MF_,?[RY_W>:EW"3ITZ0@A(D()2I4Q5A"9*F*L)3IR"K:6EDD$ETML+*+MILI M2E-E!&U===RN;ER9JN53C,S.,S,\@ -/(>P#YW'<_H1X##AO-"*^;;'X,2@*0 &.K^2J?FYW4 M[@$MCSF'#?-AC\')P%B @H[SVR)_%BO@,!>@ (%G_ )C3 M?S?A'5I4 O@ $*]<_8-W+F?4X^ L5JU&VHU3@X*DZ% A3G*UJU6<6 MG2I$J5OC*TMK51LVUKLV6CL3='=?)> M"^C6]>U:BB]XFYZSC9LU83&0M5Q[2N.'&]5$\'#]G\Z#=;U?,;^Y^K3O[=<<$YFN)^[3/NXGCYW9EL;&]E;D+0THD[KS.8JJKOW*IJJJF<9JJF<9F9Y9F6Q6 M[=NS;IM6HBFW3$1$1Q1$<$1#.%)[ 3$J^3,GG;&?"5@"G ;5B M[-L_=-!]**%OF_E;GPZNB52S[6GTHZ7K(.?TE@ A9)SNQUW M4D/V6>V1/XL5\!@+T ! L_\QIOYOPCJTJ 7P "%>N?L&[ES M/J4OK6LDO\L681T7P=W<6MQSU(%+SE!:SK+DBI'B")T*4/S:H[I M&<;2PJO^ VA%Q=U+K;ZTKTIX Z)E-/M:IXF:I;HN6=)LQ1E::XQB3;XHY)PF) MX)?A$HG'8)&F:'Q)K2LT=8$13>UMR,JPDDD@FVEN_NI92G"'G5IOC+Z[;K[J M[:U'W4-0SFK9V[J.H7*KN=O53555,XS,S_9'%$C*Y6F*+%%.$1 M'-']O.HA9*X F)5\F9/.V,^$K %. VK%V;9^Z:#Z44+?-_*W M/AU=$JEGVM/I1TO60<_I+ !"R3G=CKNI(?LLY@+H M !!3+LSCCSU,^R,J 7H #3R'L ^=QW/Z$> PX;S0BOFVQ^#$H"D M !CJ_DJGYN=U.X!+8\YAPWS88_!R:(F5MG$V"E\JU%Y5R'K8R0E4(E&0Z7Q3"<;667V5B.'FE8;5N.H0;2EY2V0J+.,7U MN]W;6M]/\-:#L'>NUI^YF@9/PPT2J*J,G_BYVY'^^SE<1M1C''3;C[,8<'%/ M&@_1J\SKNI7][M0B8JO_ &,O1/Z%BF>#\M7'/Y7<41LVH $Q*ODS)YV MQGPE8 IP &U8NS;/W30?2BA;YOY6Y\.KHE4L^UI]*.EZR#G])8 M (62<[L==U)#]EG,!= (*9=F<<>>IGV1E0"] M :>0]@'SN.Y_0CP&'#>:$5\VV/P8E 4@ ,=7\E4_-SNIW );'G,. M&^;#'X.3@+$ !!1WGMD3^+%? 8"] 0+/_ #&F_F_".K2H M!? /+7UO+J2WZ-LO(#*?OI3CB4Q1#7?[RM%[N]PFJ>M*;VZIM?\ M*W>XIO:U_MH)D_E^L57O&'0[T?=R^9JNU>C1;KQ^CCXVB>)ER*-Q]0HGCN6H MHCZ:JJ<.AP[CA%5MQUCYONMMLN0P2'I#+;;*%VT-3QQM*-V64_PUJ9;6M?[Z MC=]:N^NUK.7L<8KS=Z?R3 PX;S0BOFVQ^#$H"D !CJ_DJGYN=U.X! M+8\YAPWS88_!RNM<3K,%8@C:7W:F;YQAL8O)WU;.$;E;FWG.-]:UI M0NZTDLBVM;*W6[[]E=HZ#_EJR\5>(-_4*_9931LY=QYJHHIBGR\,S/#A.",_ M%>[,;LV\M3]Z]GK%&'DFJ<6^*2EH224)5=I2$DE$56E-[2I:0NU.76EM:W5M MI6PNFYMKL_M%>JY-VJ;M7WJIFJ?IF<5.*8HB*(XJ8P^K@?H/+Z "8E7 MR9D\[8SX2L 4X #:L79MG[IH/I10M\W\K<^'5T2J6?:T^E'2]9!S^ MDL $+).=V.NZDA^RSF N@ $%,NS..//4S[(RH!>@ M -/(>P#YW'<_H1X##AO-"*^;;'X,2@*0 &.K^2J?FYW4[@$ MMCSF'#?-AC\')P%B @H[SVR)_%BO@,!>@ (%G_F--_-^$ M=6E0"^ >*_K:_P#6LCZ 8)N74D^=I.N,LVTI2EL:CC8XV7W[?@ -/(>P#Y MW'<_H1X##AO-"*^;;'X,2@*0 &.K^2J?FYW4[@$MCSF'#?-AC\')P% MB @H[SVR)_%BO@,!>@ (%G_F--_-^$=6E0"^ !# MY+R'&,2X_F.39HK,0Q."1YTD\A5DE4/.(:FA*8K5WD$5O+X8[@BZTLLWU-]= M6E-NZ,IHFC9[>'5\MH>F4Q7J&;O4VK<3.$377.$8SPX1C/#/(L]0SV7TS(W= M0S<[.6LVYKJGFIIC&7\]\YU OVN?5!ITR?&(HKY@X. MR9%:6L;6HBVBY*5Q$XJNPR\TJZE:5MKN[1U]IFZF1\*-R-8W=S^I93-[TZE7 M:IKLV-JKU--N9VHJKG[,X58\41/)*$@ -/(>P#YW'<_H1X##AO-"* M^;;'X,2@*0 &.K^2J?FYW4[@$MCSF'#?-AC\')P%B @H[S MVR)_%BO@,!>@ (%G_ )C3?S?A'5I4 O@ 'X*E25"F4+5JDA&C2 MDF*%2M4<6G3)B"K:WFGJ#SKK"B22K+:UNNNK2VVE-M:CW;MUW:XM6J9JN53A M$1&,S,\41$<,S/,\U54T4S77,11$8S,\$1'/,ND.4_62Z)\0F7HY+GV&.SON MEIV2"GJ)^XJU.SW*,JD03O"0I3=7F(YY]=-$S'T1+4-2W_W1TN=G,9ZS5=Y*;],F;ER*=IDS2HG\\0H,=L12&U:0>H5H"'-;?>\(CB"ZTK9= M>5OZ5V5M_8)P\._"K)>&N\^4WLWPUS2Z+N4JFN,O8JJS%R:MF8B*III^Q5$S MQQ$XD7M%T/3\Y51?B*9N7(BU3ACPS&,_:CZG*4::CF%/B=B/( ML2G,D)6-)J4JMM2DM[XI7=W/9 ? M:03N$Q,YK32B71J.J'P^Q*S$/3VVMAKHH,K2EA2 M8I)N57W5K3_ 4K[("J MI=;=;2ZVM+K;J4NMNI6E;:VUIMI6E:;E:5H E6.=PF3.3JS1V71M]=F,W@7E ML:'MN<5S6;NTX-^I"JVUNI>H:BU-RTJVEMM:UVV4V4IMJ W+N\-+ W*G=]H8[""/_ +QU[H4HN16%D_\ 6K6^F]_: ,@ -/(>P#YW'<_H1X##AO-"*^;;'X,2@*0 M &.K^2J?FYW4[@$MCSF'#?-AC\')P%B @H[SVR)_%BO@,!>@ M (%G_F--_-^$=6E0"^ !Y[ZD_61X-TZSA3B8MHG.6LOI6Y.YJ<>XP M83GQ:WE+-O$T[R[4V-+.M5;E;"3C*&;VNVM*4$P[D^"N]6^6E4[PU7,KIV[E M5* M*JONTS/-,XO-_/\ FW5OKI8&O%1F$3]-^"G64LCI.GJ1S*TK*+Q'VLXU0IC- M61NN++)0.MMUMA]UEU:UK3^RF[-.Z.Z_AWX59RYK].J1K6]=O+UTV*+=G_A: M+E41$7=NKCJHX9IQ:%K6L;T;Y6*=-G)SI^CU7*9N55U_XU5,<=&S')/*Y7@N M",,8R)M(@6,H?&[;;+;*GI&9(8M/WM-E#52M06::>IOV;;[ZUVW7;HUW5=[- MYM^EVW7*URG>[-E-M0Y0Q! \#ZW)IK!D^5L;)I7" M(!HRTVM."B\GF6R9[QC$I3AZ72A6^1\9O4.M[HPQI^2LSK181?:88KL3(2 M3*&6W;[;3?;=H#H9*L;0;2E$/5O93TWP9B@V2,DX6R:R9$?HC8A2/.0FA=@= M-+EC_,75$24HF;HSR&^BXA6;==Z",*RMH*D.*Q29MCL8<7EI8I"1=M3.+2JI0T+L)576 M4MI;^]H ^VKV)Q["V:=4>F/$$;0XYT\Y77Z&J9"A$%-3Q")MQF1,N-,*FCF>',70'3IZRN38QP/!6''&-)]I"B M4\FT,AB9"P1%+-&/(DFBS1)"HNWDDH$ST[,2$I.H4%6%F'T(I<;6^M=H#UE M<:3APN;)#CY;:WN+I4MV?;:(VH@M0M,X2,N5E;BRC3TY=;"]NVZM;Z;*?V@, M_ER=Y#3SO0W^-P#ER=Y#3SO0W^-P#ER=Y#3SO0W^-P#ER=Y#3SO0W^-P#ER= MY#3SO0W^-P#ER=Y#3SO0W^-P#ER=Y#3SO0W^-P$9*I>2TE*X!+2UTNI>HI0RM^]K6VG!V75V[:;*A9\N3O(:>=Z&_QN =Z&_P ;@'+D[R&GG>AO\;@'+D[R&GG>AO\ &X!RY.\AIYWH;_&X!RY. M\AIYWH;_ !N =Z&_QN U;Y-3C65X*Y%3DKA&MP+X0QI0T++WZ0ZW? MF5M=KJTLMV[:UI2NX Q8K,SB(O&R*0N;GT)86AO\;@'+D[R&GG>AO\;@'+D[R&GG>AO\;@ M'+D[R&GG>AO\;@'+D[R&GG>AO\;@'+D[R&GG>AO\;@/Q43<^Y.?;R'G=-\2; M;MJT(-E-MEU-M=COMV4 3D'F)R6&11-2&S930B.LY5%"9J0WISZ6("+>%(OO M=2[KR3-FVVM;:5K;6E=E %3RY.\AIYWH;_&X!RY.\AIYWH;_ !N = MZ&_QN =Z&_P ;@'+D[R&GG>AO\;@'+D[R&GG>AO\ &X!RY.\AIYWH M;_&X",8Y@:5+IRHY'S,VJHR-UJG*:T5RA-P+/P=.,V5=+;;*G?XK-EUVVW=W M %GRY.\AIYWH;_&X!RY.\AIYWH;_ !N =Z&_QN =Z&_P ; M@'+D[R&GG>AO\;@'+D[R&GG>AO\ &X!RY.\AIYWH;_&X"+:Y>=9.I;'50LIOZ74K M2XVA5MUM=MM:T&_;D^&>^&_]^:- RT]RH]IF+L^KR]N(Y:[M7!V<9QX)P:WK M^]FA[M6XG4KO_$5?=M4?;NU>C1'#]>#S(S]KNU&:J&=BQUI@Q/F;!+$M?D:Z M9YKD%$3&^)8RGX0M8T1YGOWBPAR66G<):9PFVEQ=M-RE:[9]W7\+-S/#R]=U MS?K/:?K&;HM339R-F)N4SWGMT:?N[E\SD; M-5<3%,Q1''333ACM3CC$^1^>$\51O!Z&0W-39E&82R9NQCY-LA3F[9C,6[.6T_+6]BQE[% M.Q9M4\U%.,X?3]7 K:1HN6T>BYZNJY=S5VK:N7;D[5RN>>J7.'*4[R6EO>Q+ MXQ&JLP2TM[V)?&("=72 VZ31L[DY)[:E(I';0FYN34 M/.X4ILIOB;./UI?:3O-M]:UILI6FS;^P*+E*=Y+2WO8E\8@'*4[R6EO>Q+XQ M .4IWDM+>]B7QB 2TM[V)?&(!RE.\EI;WL2^,0#E*= MY+2WO8E\8@)V22 TU.T4K').3O)/'CJ5.;DUE#*E.%EW EUHONWQYOL66[E* MU]FM %%RE.\EI;WL2^,0#E*=Y+2WO8E\8@'*4[R6EO>Q+XQ .4IWDM+>]B7Q MB 2TM[V)?&(!RE.\EI;WL2^,0&T8Y*=1Z:*\E9=78Y MH:[+6M+6ZNQ25N4IUQIMK46^;^5N?#JZ)5+/M:?2CI>Q@Y_26Z!9U]7+A/.^ M0)MD-PF6:<<+\KL#'&,S,>)\@TB,:R^S1RPM.T$S=M.9W4R]42W$%H[U* U" M>WEK' Y MNC5M+W5T;6I-2].2>5>G6VICSBZG5M,KL"Q2:4+6_.<3>VI6WM6G.):8GO ) M.&$K@Z7,CL<[/[0H)6+HO1*3'BDR&/(STW&>$-5FW';-EMM;JU"0PMZMK F% M)HR3%$_Y8R"5"8E(X%BN'91FQ4KA.(H=++S:/[%CYD+9FTQN)7(S>)\*I.5G MEHK+";+Z6V@/QQ1ZM/ &(\E0O(3._9:D39BQQF+OAO%4QG%CUBC$+I.JJ*/R M^#1>QG1JDZBU.M4$)*K%:RB(A09:52W?;:!B0CU8NG6!Y,C,];'C++E&H)D) M^RMCO"+_ #FCKA6 9!D5Z@]9(XQ$S6BQR).2+5-RE&2>X*"$BCW9=E/8 ?5;:9<&T0>K51KH2DM)2V4NMI96EUVT/E@]6]I[18VS1CR9+ M*QZ)M1Z)I8 MVYKC[=2MQO!EIN$./ON,-,ONKN!VY 0LDYW8Z[J2'[+.8"Z 04R[ M,XX\]3/LC*@%Z T\A[ /G<=S^A'@,.&\T(KYML?@Q* I M8ZOY*I^;G=3N 2V/.8<-\V&/P^%G=_*]TR$TWMX+T[-FU$XS$S^ MG5$<,4T\?#ACR/.G ^F=FQ[7I%R.=TEZ@I1<:\3G)LF,,>G*CNXF7*U+;'KU M_"6-;0W'&5+(X*PNZE*;;:%VUWE)EWMWXS.L_P#LVBQW'<^QA18RUJ(HIV*8 MPBJYLX;==41C5C,^7&>&=%T7=ZUD?^/S\]XURY]JY=K^U.U/#,4X\5,<488? MDXG:NZ^^^NV^^Z^O]MUU;J_]-:U$?Q$1Q-EQF>-]1]? $PX\[(K\PE/46 MD!3@ )B5?)F3SMC/A*P!3@ -JQ=FV?NF@^E%"WS?RMSX=7 M1*I9]K3Z4=+UD'/Z2P 0LDYW8Z[J2'[+.8"Z 04 MR[,XX\]3/LC*@%Z T\A[ /G<=S^A'@,.&\T(KYML?@Q* I M 8ZOY*I^;G=3N 2V/.8<-\V&/PQS>=BR&RK(^8599SA)(VA,YU'B5OK;O9V*\Y78RV2C"FW*8B?(BC>S>37;^N5;J:!5;R\TV*;EW,3PUTQ5,QLT1Q15S M3R8N.L.Z:\=X>4+)"EHYS3)#U=>?)LHS95<]3)\6'W<(J-JN4W&U;DQIU:W4 M()K2RS]@V3>3??6=Y**HM("G M 3$J^3,GG;&?"5@"G ;5B[-L_=-!]**%OF_E;GPZNB52S[6 MGTHZ7K(.?TE@ A9)SNQUW4D/V6>V1/XL5\!@+T ' . MI34GC'2MBQZRKE)VXFU-].*L[.EV&ODK?S[;NMT=8$5-IBMQ7G4I;392MI=M M=]=^RE=NW)W)UW?[7K6@:#;VK]?#77/!1:MQ]ZY MFUZEJ56%JG@IIC[U=4\5-,SOJCZ+IGA]NY>G,Y M'2:;D7;_ 1%Z_7,3753$=D5^82GJ+2 IP $Q* MODS)YVQGPE8 IP &U8NS;/W30?2BA;YOY6Y\.KHE4L^UI]*.EZR#G M])8 (62<[L==U)#]EG,!= (*9=F<<>>IGV1E0"] M :>0]@'SN.Y_0CP&'#>:$5\VV/P8E 4@ ,=7\E4_-SNIW M);'G,.&^;#'X.3@+$ !!1WGMD3^+%? 8"] '5#4QK4T^Z4&L ML[*R14=38C3-D=1W7JB[5IM:66'J.!3[ZNZ902!N/ MX8[X>(%^:= RT]QHG_$S%S[%BW$<*ONVJ?M7*YY(BF.'AXHF<(\KQX)19+UC9I3:E-1<84Q*$1"E4NG[!3P9:HM MCR2^M#JSF8HJ&7)C98MONVVV7V4N(I2EM:5I;;4='UWM#\-]V*MR-S+].8U3 M,\.H9ZB,/63Q>HLU<<6J>68G[7'RS"+::-0WJU:-X->MS:R=K@RV7JX=F./U ME<<6W/EXN+DAV50UVS*3UKVEBO5'P1PVE4 )AQYV17YA*>HM("G M 3$J^3,GG;&?"5@"G ;5B[-L_=-!]**%OF_E;GPZNB52S M[6GTHZ7K(.?TE@ A9)SNQUW4D/V6>V1/XL5\!@+T !YK> MLYS]D;#.(\?13#DCK%LGYQRO&<7LS\G2DK'*/,CM8K-DP)M\#-T=%WEWBSFH;RV?7Z%I6GW/5VJ:8XHG#":YB.6IJ&F[MY#3[LYN[M9G4ZN&J] M=G:KF9X\,<8ICR0[*#2&P)=!SQD_<6*_[[Z J $PX\[(K\PE/46D M!3@ )B5?)F3SMC/A*P!3@ -JQ=FV?NF@^E%"WS?RMSX=71 M*I9]K3Z4=+UD'/Z2P 0LDYW8Z[J2'[+.8"Z 04R M[,XX\]3/LC*@%Z T\A[ /G<=S^A'@,.&\T(KYML?@Q* I M 8ZOY*I^;G=3N 2V/.8<-\V&/P66(US7-.W> MT^K4M3KFC+TS$<$8U553Q4TQRS/)#PVG>99AKGU0X1R2EPU/L<8,P2RS5U8W M?(!9+:JF?IRE M_+Z-DJ+E5-5W@FY77A$?9XXPCAB)QY7;WV=VO[1'#:0!+H.>,G[BQ7_??0%0 M F''G9%?F$IZBT@*< !,2KY,R>=L9\)6 *< !M M6+LVS]TT'THH6^;^5N?#JZ)5+/M:?2CI>L@Y_26 "%DG.[' M7=20_99S 70 ""F79G''GJ9]D94 O0 &GD/8!\[CN?T(\! MAPWFA%?-MC\&)0%( #'5_)5/S<[J=P"6QYS#AOFPQ^#DX"Q M 04=Y[9$_BQ7P& O0 !U]SSJGP%IH8CWW,V3(U#Z%I;E21D4+RE4I=[:4NW MEC-&$=3WMSN,OIO:5*(NLI6ONKJ4W1N&Z>X6]V^^;C*;M9&_F<:L)KBF8M4> MG=G"BG#CX:L>:&#UK>31-W[,WM6S%NUP8Q3,XUU>C1'VI_)#Q0E4]F6O_/D3 MRM*H-*8%IFPN15?B:%3A*6@>)_.EM=IL[>V6AAM"$:$BPNB2R^M]F\I9?9=2 M^M]!T[D-)TWPAW2S&[^0S67S>_&ISLYN]8G:HR]BGBL45\&,U3CMS&$XXQ,8 M8(DS&=S>^VMVM2S-FY8W?RG#9MW(PJNW)_WE5/-$?=B?),<+MU??>9=6Z^ZZ M^ZM=M;KJUNK6M?9VUKMJ(YB(B,(X(;3,S/#/&^H^O@ ET'/&3]Q8K_OOH"H M 3#CSLBOS"4]1:0%. F)5\F9/.V,^$K %. VK M%V;9^Z:#Z44+?-_*W/AU=$JEGVM/I1TO60<_I+ !"R3G=CK MNI(?LLY@+H !!3+LSCCSU,^R,J 7H #3R'L ^=QW/Z$> P MX;S0BOFVQ^#$H"D !CJ_DJGYN=U.X!+8\YAPWS88_!RL7N$+,S$5,;?3/QIN[>4NYG,3QS$844QYU=<_9IICEF9X&(UC7M)T'+3F MM5OT6K?)$S]J?)33'#,^2(=$W/UNO*0PVW!>D34'E%K.NI5KEZMG21&,JB*U MV6J3J.U]KFGL,W=[2XNE=RM:_P!\V6/Y=^Y1'_5>\6CY"_'WK,5S>NQ/-&Q] MFFU MS:TLK=\@JWN6-'7)(*+5>S,3-,U3QTUX83',QV9WIW_U&S79RN3RN3HKIF(KJ MNS573C&&,4QQ3'''E<6X5T?P&!E-L=JG=:4]3?\-+-E:_M&=WG\1]7U:;FF:+5^'[K4S--K+V:8M1ZOBB+FQAM MSASL=I&ZV2R44YO/QWG6)C&N[7E;2^0 2Z#GC)^XL5_P!]] 5 "8<> M=D5^82GJ+2 IP $Q*ODS)YVQGPE8 IP &U8NS;/W30?2BA M;YOY6Y\.KHE4L^UI]*.EZR#G])8 (62<[L==U)#]EG,!= M (*9=F<<>>IGV1E0"] :>0]@'SN.Y_0CP&'#>:$5\VV/P8 ME 4@ ,=7\E4_-SNIW );'G,.&^;#'X.3@+$ 'GMZQK4YD?3; MBB"%X=2L)^4)(LND)1JM#&.4:5R,62ZYNLV%N-6/BI>PLRO!TN-I== M;?;;6RLP^#&XVB[[;P9NK>2J]&@Z;D+F;NTVYB*KOJYIBFSM?H[>,\,'+/.:"U+2K6SZ>G&N9*9:X([EIZ=@8E!AK8V-J)3N);*%W7$6TIO: MT$U:OXB:C>R/X%NS;MZ3NO3&%%C+Q%$S3$88W;D855U3'WIQPGE:#DMU\K;S M'XCJU=6=U>9QFYLSEVW:M\]=5-,?75,.B^1?6KZ&\=K#6B[-#=-Y!2Z\M*QXV:GB5RG+7F:Z+$4QY:;E45_P!U MIN?\2=SLC5ZKO=-Z_P E-JFJY,_1-,33^=UJ)];%DJ0DFK81H;S*ZMRPX^V/ MK']U:8Q:X)[;ZVIE2TI:3>J;U:9;O M4Q'K(MTUW=F>6*9IG"J8_(P%/B7J%^)KRFCYNJW,SLS5531C'),X\6*8?M#RXPXB+P9FG(T_A.3-3>HQ_RTXP)W.D$6@[;'FJ-P:// M!R4Q+PZ*Q/OURVPNTS?6U.I0RE;:>ZV#89WKW9T72,UH>XVBV=/L9NW%N[?J MN5W+]RB)B<*L?LT\7)P,7&C:OG\[9U#>'/UYJY8KVJ+<4Q1;IJPPX.6?R\+L M8U5K633&M?9J9':U_P!M6BX1ZV=3@ )=!SQD_<6*_[[Z J M $PX\[(K\PE/46D!3@ )B5?)F3SMC/A*P!3@ -JQ=FV?N MF@^E%"WS?RMSX=71*I9]K3Z4=+UD'/Z2P 0LDYW8Z[J2'[+ M.8"Z 04R[,XX\]3/LC*@%Z T\A[ /G<=S^A'@,.&\T(K MYML?@Q* I &"L=&QOVQHKK^B M)GH>*KENC[]5,?3,0G'+(IO![WA.#H:KMW^\W M]-NSV-HO;.C:OF<>[Y7,5X<>%NN<,?HA0KSV2M8>LO6J<>>JF/[75C*/K#-& M^*GA?$ICG:&)I&F(MXVT-BRKTL26JDYAA!BBQLM46EV&4MK2E:W;-]N>R-[T M3P<\2MX,G&?TS21]@C<98E.3YX]H(RV%&IHIC23*R*JTR8I->EHM-2EIJWU,+ MKLNI6ME;=E=NZ-URG\M'B7[,<7>[E5V.?AX>'JQA1KRN^F;X,YK-VB)X_4TQ1]7!_VE,-FAC#JM MS/DF57&JNE]*4VU5,O&*M/NKJ;;MEF[MV>Q07U_Q5WD MMV(R6@4972=-IC"BWE;5-&Q]%>&W^=;V]S=*JN3F-2JO9W-3/#7>KFK'Z:<= MEV5B>,L<01+1%"X'$HLDMI;;:G9&) B+MMM_PTMI836MM+?V;*C2-0US6M6N M>MU/-YC,7.>NY55_:V#*Z=D,E3L9.S:MT\U-,0N:5K2E+:5K2VE-E+:;EM*? MLI2E-RE*#%>7E7CX]D 3#3SEF/_ /..>"+@%. ET'/&3]Q8K_OO MH"H 3#CSLBOS"4]1:0%. F)5\F9/.V,^$K %. M VK%V;9^Z:#Z44+?-_*W/AU=$JEGVM/I1TO60<_I+ !T6]8CFO M(F$-.MSGB9Y01G(N07?349TG=;)W<[J,437-NWLX[-/'/VIIC"/I8K5];TG0,KWW6+]&7RL MU13M58X8SQ1P1+@7^K9ZN+]66-O@I/\ =X2%_3SXT_\ \]G?KM?^8UC^)VX7 M^IY?^_\ JG]6SU<7ZLL;?!2?[O!_3SXT_P#\]G?KM?\ F'\3MPO]3R_]_P#5 M3Z[UQGJX$*F]-Z3D/5;REM>&2HWVXB[?4V[+;CFLB^N]]BON=G]@J4_R\>+V M'^+I%RW7YM=RU%4?3&V\SXG;D?H9VFNGGIIKF/KV6'_67]7!^I.+_P#D7C_T M(]?T\>+7^ES^UM?KG\3MR_WO^Y7^J?UE_5P?J3B__D7C_P!"']/'BU_I<_M; M7ZY_$[/_0A_3QXM?Z7/[6U^N?Q.W+_>_P"Y M7^J^+O7,>K@MMNN]).,5V4K791"\;:[*;=E-J&E-M0_IY\6N72YP^+9_7/XG M;E_O?]RO]5Q))O79>KM7ND..39JM-*9908X+KZ->RVQ)R??VZAMN^5VW74JJ M7%TI39MV5V_L%;^G?Q,]SDH^G-6N#\ZE_%#=/S[_ .QKZE3_ %R?5Q?C7_\ M$_\ O!]_IV\2_=9+_-6NM\_BCNGY^8_8U]1_7)]7%^-?_P 3_P"\#^G;Q+]U MDO\ -6NL_BCNGY^8_8U]1_7)]7%^-?\ \3_[P/Z=O$OW62_S5KK/XH[I^?F/ MV-?4TSOZ^#U<330FM,L.CEPU;J;&UE27U*WO[3>-O".E*7?LV;X5*/Y=?$.< M?7U:78YO69RU3C]''B^5>*&['^[C-W/1L5SA]/$TO]?KU8>_Z M=-^_WG1/\]:>?XH[N^ZS_P#EZS^OUZN/\0I3WA:/O,'].F_?[SHG^>M'\4=W M?=9__+UG]?KU8/Z=-^_WG1/\ /6C^*.[ONL__ )>M.RO_ /Z M?5U$QYUM3329.*E4B5(DZ5(Q,%IEQRM,<45=?>IEA!19%IE:;^[;6MM*[:4J M*EO^7/?6JN(OY_0+-OSJ]0M13'DXN/FCE>:O%+0(C_"R^I7*^:G+5S/3Q.-4 M?KX,6JXLS,N)\462N06-#4A;#99F?%$*9JVDH2$QKFO,5OBE04G3GV[:D^Y- MOLW:5MKN#(V/ C0LI(NHW MZ=G2]%S]R[5]W;CU<8<\XQ/%S<;4*O6N:K7[W49(]7U#[+J6[+9YJ0;7$ZS> M4V&UNZQRM)96IE:[2Z?LV;NT9"WX?> >4X,]KVK9F?\ \%&7ICR??QXN7\RV MJWF\2+WR^FY*U\2J[/\ LX?D:(SU@.L]R+XL=J>]79':5K:;5P:\@QYR4V76 M;O%J)U\QN3W%&UKLNNV;ZFRFP75.@?R[6)VZ?QF]R;-5^S3'TXT\., M*%R-F>XV_+%NY,_1P\# /UE:P'7>U-]8'HGC/ ;:6T:%>,72BWA-FVI]7&57 M\!4C>>YWG^+?5V^Q05:9XF]XF7./-Y>W MAYN7FK'Z<>+!IEF?M3L@L-(??6XZ?VUM<=QP;(LSX*:UB0F_<,3-4@LDG7!/ M?2E/CQBSNFQZO=6SH^CV(Y,M9LTS,?]Z:MK&>>> M59U;BY?-3MZQ7GL]\ W<+O:W\:U M"W M9O-]LWG&Y\=4O_%N[W9M_;[ \7?&_?J]AMZQ1PGHIC%]H\/=W;?WF%K+5EWWJ##BF(_P#MIF*?S,KDMV--T^B:,IDZ M:8GCG8F9^N8F7(D(SIIO:XNP6)D/I\_'W!_YN MX\^\8I=]R7OK/;IZWON^8\ROLSU'I#Z>_P ?<'_F[CS[QAWW)>^L]NGK.[YC MS*^S/4>D/I[_ !]P?^;N//O&'?L[OF/,K[,]1Z0^GO\ 'W!_YNX\ M^\8=]R7OK/;IZSN^8\ROLSU'I#Z>_P ?<'_F[CS[QAWW)>^L]NGK.[YCS*^S M/4>D/I[_ !]P?^;N//O&'?L[OF/,K[,]1Z0^GO\ 'W!_YNX\^\8= M]R7OK/;IZSN^8\ROLSU)IKU!Z?[9%+3+L\X2M+-OCW!WW9;Q];89O&JZV_@[ MJR*EM^\NW*[-NRNY4.^Y+WUKMT]9W>_YE?9GJ4OI#Z>_Q]P?^;N//O&'?L[OF/,K[,]1Z0^GO\?<'_F[CS[QAWW)>^L]NGK.[YCS*^S/4>D/I[_' MW!_YNX\^\8=]R7OK/;IZSN^8\ROLSU'I#Z>_Q]P?^;N//O&'?L[O MF/,K[,]1Z0^GO\?<'_F[CS[QAWW)>^L]NGK.[YCS*^S/4>D/I[_'W!_YNX\^ M\8=]R7OK/;IZSN^8\ROLSU'I#Z>_Q]P?^;N//O&'?L[OF/,K[,]2 M90Z@]/\ 2720VN><)4*,9XQ:697+>/J%WW%WO?"6V7UD6]NN+W]-]2E=M-M- MOLAWW)^^M=NGK/47_,K[,]2F](?3W^/N#_S=QY]XP[[DO?6>W3UG=\QYE?9G MJ/2'T]_C[@_\W<>?>,.^Y+WUGMT]9W?,>97V9ZCTA]/?X^X/_-W'GWC#ON2] M]9[=/6=WS'F5]F>H](?3W^/N#_S=QY]XP[[DO?6>W3UG=\QYE?9GJ/2'T]_C M[@_\W<>?>,.^Y+WUGMT]9W?,>97V9ZCTA]/?X^X/_-W'GWC#ON2]]9[=/6=W MS'F5]F>H](?3W^/N#_S=QY]XP[[DO?6>W3UG=\QYE?9GJ33AJ#T_W2F,&6YY MPE4LM#)J&&4RWCZI9=3"6JA=+[Z2+>V5,K;7>TK6FW979[ =]R?OK7;IZSN] M_P ROLSU*7TA]/?X^X/_ #=QY]XP[[DO?6>W3UG=\QYE?9GJ/2'T]_C[@_\ M-W'GWC#ON2]]9[=/6=WS'F5]F>H](?3W^/N#_P W<>?>,.^Y+WUGMT]9W?,> M97V9ZCTA]/?X^X/_ #=QY]XP[[DO?6>W3UG=\QYE?9GJ/2'T]_C[@_\ -W'G MWC#ON2]]9[=/6=WS'F5]F>H](?3W^/N#_P W<>?>,.^Y+WUGMT]9W?,>97V9 MZCTA]/?X^X/_ #=QY]XP[[DO?6>W3UG=\QYE?9GJ34GU!Z?S$[-0O/.$C*V2 MJ-F74LRWCZ^MI9;C9<89=2V15WMEEN[=6NY2GLAWW)^^M=NGK.[W_,K[,]2E M](?3W^/N#_S=QY]XP[[DO?6>W3UG=\QYE?9GJ/2'T]_C[@_\W<>?>,.^Y+WU MGMT]9W?,>97V9ZCTA]/?X^X/_-W'GWC#ON2]]9[=/6=WS'F5]F>H](?3W^/N M#_S=QY]XP[[DO?6>W3UG=\QYE?9GJ/2'T]_C[@_\W<>?>,.^Y+WUGMT]9W?, M>97V9ZCTA]/?X^X/_-W'GWC#ON2]]9[=/6=WS'F5]F>H](?3W^/N#_S=QY]X MP[[DO?6>W3UG=\QYE?9GJ;-DU$Z>;'EINOS_ (-MMMS6HH9K.9.&U'Z,\_T/<8 M0.D4 '5'6AIU==3V"W3'D8E"6%SEIDT.R-CN3N"*]P;&N>XZD*& M616]W2E5X]2D*PPVK==5%6'-C3,3@HW\OE\S1ZO,VZ M+EO'BJIBJ/JF)2G0GAG\(\8_4**^*1D_^J-YO]1SW^8N_KK3\'TG]UR_[.C] M4Z$\,_A'C'ZA17Q2'_5&\W^HY[_,7?US\'TG]UR_[.C]5^5V"\)7UWU^'<67 MW5_ZUV/HE=7_ *:M%:BC7O!KURK:N9[.55<\WKDS_M*E.F:=3&%.7L1'DHIZ MGUZ"<(?@WBK\O(CXG'G\=UO]\S?[:Y^L^_AVG^XL]BGJ.@G"'X-XJ_+R(^)P M_'=;_?,W^VN?K'X=I_N+/8IZCH)PA^#>*OR\B/BQ3U/QZ <$?@IB3\N( M=XF%O^):C/#.8O=NKK5.Z97W5OLQU'0#@C\%,2?EO#O$P?B.H>_O=NKK.Z97 MW5OLQU'0#@C\%,2?EO#O$P?B.H>_O=NKK.Z97W5OLQU'0#@C\%,2?EO#O$P? MB.H>_O=NKK.Z97W5OLQU/SOT^8#,V<)A#$!FSV-_C6&7;/\ 9OF6NP4[F)!3]=>\^KZY>O5T M>;'U'H[Z?_P+P[^64*\2!ZZ]Y]7UR>KH\V/J/1WT_P#X%X=_+*%>) ]=>\^K MZY/5T>;'U/K=ITT^7TWM^"<-WV[=N]NQA";J;:>Q795CK3;0>*ZZ[E.S:9QC\[U3333.-,1$^1CW::=.-W^+3_A.[]ONL502O\ ]6$4XHHCBB/J>MJK MGE]/1ETW?I]PA^5$#\0#[LT\T&,GHRZ;OT^X0_*B!^( V:>:#&3T9=-WZ?<( M?E1 _$ ;-/-!C)Z,NF[]/N$/RH@?B -FGF@QD]&73=^GW"'Y40/Q &S3S08R M>C+IN_3[A#\J('X@#9IYH,9/1ETW?I]PA^5$#\0!LT\T&,GHRZ;OT^X0_*B! M^( V:>:#&3T9=-WZ?<(?E1 _$ ;-/-!C)Z,NF[]/N$/RH@?B -FGF@QD]&73 M=^GW"'Y40/Q &S3S08R>C+IN_3[A#\J('X@#9IYH,9/1ETW?I]PA^5$#\0!L MT\T&,GHRZ;OT^X0_*B!^( V:>:#&3T9=-WZ?<(?E1 _$ ;-/-!C)Z,NF[]/N M$/RH@?B -FGF@QD]&73=^GW"'Y40/Q &S3S08R>C+IN_3[A#\J('X@#9IYH, M9/1ETW?I]PA^5$#\0!LT\T&,GHRZ;OT^X0_*B!^( V:>:#&3T9=-WZ?<(?E1 M _$ ;-/-!C)Z,NF[]/N$/RH@?B -FGF@QD]&73=^GW"'Y40/Q &S3S08R>C+ MIN_3[A#\J('X@#9CF@QD]&73=^GW"'Y40/Q &S3S08R>C+IN_3[A#\J('X@# M9IYH,9/1ETW?I]PA^5$#\0!LT\T&,GHRZ;OT^X0_*B!^( V:>:#&3T9=-WZ? M<(?E1 _$ ;-/-!C)Z,NF[]/N$/RH@?B -FGF@QD]&73=^GW"'Y40/Q &S3S0 M8R>C+IN_3[A#\J('X@#9CF@QD]&73=^GW"'Y40/Q &S3S08R>C+IN_3[A#\J M('X@#9IYH,9/1ETW?I]PA^5$#\0!LT\T&,GHRZ;OT^X0_*B!^( V:>:#&3T9 M=-WZ?<(?E1 _$ ;-/-!C)Z,NF[]/N$/RH@?B -FGF@QD]&73=^GW"'Y40/Q M&S3S08R>C+IN_3[A#\J('X@#9CF@QD]&73=^GW"'Y40/Q &S3S08R>C+IN_3 M[A#\J('X@#9IYH,9/1ETW?I]PA^5$#\0!LT\T&,GHRZ;OT^X0_*B!^( V:>: M#&3T9=-WZ?<(?E1 _$ ;-/-!C)Z,NF[]/N$/RH@?B -FGF@QD]&73=^GW"'Y M40/Q &S3S08R>C+IN_3YA#\J('X@#9CF@QES>/KX #H+'_6 8WF MNM2W1K!V!_D#JU1>7/,PR)5.8AB#0_12I5JJ(-"E25;21NJ:IFQ9>FNJ6COV M67^ZK0!OY=K9A./LAZCV>;-BEHQMILC..CI3.TO".BQUG^0D%'Y# 65@1V7J MUSM2/KV\TJVS;<::JWFRF]V@,+#&MZ/Y;T<2_6&IACQ"HW%V;*[_ '1.0'ED MOW$L:*'PBQ(X65MLH@=W>K/2RJ>ZF_)/-X.[W5 '6-P]9?FJR+3W(+#HOED@ MQU@N*,TDSK+%60HY%+FPU='*2MZ;L=LKZGHLG')5EK2Y4<5=:7>;=0NS=I6H M#D?(WK$)!9*G*/:==.\ESXD@V&H?GG+#O;+F&"6Q*$S5L-D#(S-2-]*./DEW6V[:W5 9F?_ %HF#L)Z?\29M;VN23YQSHRQI^QO V%'?5T. M:GMT8VMT=I.X<&8BC3-&%#U:4K4GUWE5=MI%ONS+:@.5,ZZH2P*"X4TV M/^:I5+8&KR4].2F7,N/X!#XTWF)2#DKK,G\HQO-D"Y0JI8E26[+KZ4W]:TMV M@.6-*^HJ-:K,$P7.D49G>.-LR2KZ*8Z^\#>Z,#VRN:QC?V52H3?Y5=5M>&\X MFU03^Z/MMH99[FZ@#L* .C6MW7=C;13$6IPD;0^S:=2DY,7$H#& MD9QZU8DO>&UH<) ]+[2[TL>C+1KA8CHUH3XJ^S632 \RM*U.3,$?CQ]U:4ILO-NLIM]T X? MPCZP/&&H;53D'3?BYG?'EIQQC]QE;GE0],:ABC^^-4Q0Q%UCT1N4E%WOJ=G4 MJZ\96E5J30VG!TVUI6M0A\B>L!DS%D"=XSQ;@-_S'*FW.#5@/'Y#(_H61G?Y M47CF.3Z;/DHD;B2:V12,0JZ0VHCSC=MQJDJ^RW9=3<"5N]9LM;(7,&F1:=Y: MCU-Q3/42TVD8":I7'WE/(,C3A@)E4?7MN0TUM&$J(VQFBE>K5F6;4I".^EU- MMUM0'+V--=[.;&,_GZD("XZ>)WICO8SLK118\HYJA,9I6VFNL1D$->V(FTN2 MH9&G)J62647PM%&PNONJ@.1=(.K-BU98:>,UI(J\XYCS=.49&GCN2PQ"'-"M\?W8^TPRQ(@1V;\RZTHJV\TXXR[9867 M;2MUYEU+:4VU =7=)NM",:J\59-S"UQ&00.*0">SN)$D3$KK6]KFN$TW]S\Y MM9]I9['XK4!V^U5:JVO3)3&5 M%4;5RQ3.WV7VKVQL,NN=6R'8_P ;R[(TLD*-$788JUQ5O MLUI2H==L?>L)GIDWQ*S9^TOR7 \+U!M,H>\/R]?.XU*UII$4B:J:K6R>1IJ) M)<8D[J(\FX:RPRMUMEU>#NKOJ5V!C8B]8[))],<%G3;33,L9X/U4/#HQ:>LN MKY2Q/9\@59LNVUK2H#D[&OK!L69C MU?O.E+&32^2.V*06:R63Y1JF-1PWE-"Y'%X^Z0N.*5!=E9"N:[Y';=K\Y(6SA*TKP=*W7WV[VFZ ]*:;=E-M-E=F[3;MV5_LV_MV /D M =!6+U@>,9KK21Z-H$SODF=F^/9$7S?(9:4Y)#8]*,?T8N/P9O7J"[+'Z0) MNO=M5MJ>MUB.M*6W5WU:TH%/*]:<%@$]U*-LW3U9\::9H1C!^E\Z2\8=5;A+ M,FJY"2VP9H8D)1JM<^%V,Z>RPDNE335"\@NE-MU &AT^:ZXOG'27-=6SE#7K M&L3B"W*%IT>E2@BCX2V8[6K$I2EW++MLM;5KM8FMNN3WTWY%3*6W;M '7 [U ME>:3X?(,@QS1G*I%",002#3#4"_*)_'HJ=&%TK@3'D%ZCD$9'Q/QZ:N$+9GR MWCM2[K;:G%W%6[+]FT.2DF>-L:M3:?9(CF6\Y,F=WB4F\&8FC3#&%!]Q:U4?6EE#"ZV6[M:; Y M@U(:OW[%$[Q_A?$>*:9DS5/XDZ9!I&UTX8,=QF*01G4%HCI%)Y9(O\BEML5-I]A"QP3);D"9Q<-Y=6 MPN^^TTZNW>TN ;WU?\;0\W3)C7MLIU&9QR)F"J*0(3TKLAB=\@5,6)D MRM"X)R%B!8UXX:&TNEE]EAA5:;/9 ="HU&)T]Z'89IZLB\I0O.H77/.H<^T6 ML+VEO:<=-^?)CEF6/#SPJ0J]"Q2")0=6PA3US+MMK?0RE+@XOUF:IVS M,^H:4:0\ILFH+$FC/"C@SM.02<;X4R7())JC>&OBM]($UR^/-=R&-8>0VT+M M7FIKS5#N7;<30PFRM0').V-,I'XXU8:;,2J=.Y<%QQ)I 0O M>XIC0F %XN7,#,W'6Q&2V'6IS2Z+^+E<6,K2^^W@ZTJ'),PP=.<:>IE:,4O4 M7=E63&7&>-R75@0IUO55:+5]UAQ1=MUA-$]?^J7O M@'+>L#,F-6%FA&GW4]B/,"K3ME'%2=R59:Q8HR,<8BG46ZWJR,<2)#BU.FF+ M%<\(BJFD'7'W(E=]O%S[*6W74 7'JJX].8KHS@;!,(])HHR-T@GA.)6"<-J1 MHG+;A.LO=[\5%3!O1V%6$/M\0N37F\+;13=2ZE3_ -[6X!Z,@ #H MMZR=B<7W1-J!1L#*O>I"MBK&C1(V5L4NCTL+MG$94F)4B5 0>O4V6V67&7%V M6W4WMM;JTV4K4!)H&)YR5KPQRUUMI=O>$V5#\I/:LAWK!G*=TC[M9$8OH,E]W7!O M8G YGM7HM0&L:=S;)+N^V8XF$T:L,N>7WQ9D5]E&0(Y'4!KTI,@S/)2$B)N-H MGXT>EH5==92RZVH<2QUGQI%<-X+SIB!KU"YE78(UEL>9M7F2)WC&7QG*V2'" M:PB4PZ0Y&;(R\(2'5PCD6.>$E$[4VEWDH6PJI=EM;J7WWAZ%Z,7,O/6JO6#J MG9(I-6C$FHF MJ:]L>K&^9M="BK%B0XNIJ,V_@S=E^T!OO5N0+51 -36L9HRO'\+QO'21QQLT M$)L;0^>QUO5N[' &-MB]N/#I,^N**L+:HZ2:G6EUJL/X_2VM#BZ;ZRH>T@ M _$].0J*N)4DE*";JV77%'EV&EW5+OM,LK=892ZVM;#+:74W-RM*5 M >&D@1Y';M-OK H+&XW*TDQS_KCR;A^$K+6-\+-3),QR]FAZ>;D7V);#+HTT MM[B:KN7VUXK:456[A-E '9KUAN->M&CR*P7'L67+K(UD73G'VYJCK0J=5:V8SO+CBMDD@;8C;Q.XMZ?FR.XK2([:)>&NMN=Z65I2M=E0\VM M-^4&G7!E=\R3J&3YG2:B\AXUR1!=/>('#"&18OB#35'Y#&G5*MO<)-(&Q.U/ MN1Y A-X-8YJKK2RZ7\"07;79< K\+S9ZS)%/5GZ2VG%688YD_2WD.(O>H:V4 M1%^C#-CA!@N+/$.7'5ERU'UA?J2QV7%WM=K>J/X=+6M:[V@#TRE3 Y%>LCP6 MZHF)P+C:'2=GU"H=4C2JM843JY9+P\L)0J'$E/1M3.3A:0<;85??::=2R^^E M*TMNK0/%+/N/\%25/E:$8CT>93Q%ZQYRU0E/$*E*-)/)6[*GBZ4)5B/+S;G> MJ9LC[;C]P9K:GJ$ERFA:2ZO!W$&UIO@']3R&Q18B26++Z&*[$J>Q4939LO46 ME64/OILI2FRXVE:^P R@ !Y_9?:%J77YI!?TK*XTC3)B'56>^.Z! MG6G,[8K0;<789=0U3=9?O*75I4!^N@"..3MC/)N:I MDR*&^2ZC<\9 RJH:WMK4H7)J8VAT30:#MZA"YD$*DUB9JA1:]/2\NRZSCF_M M]FE0'GFPQJ;/.CA?IV,C4Q;G+4QK]R+C]_L-C+X2:CQ.^9:O=IU)5IIJ(NC> MT71)*;>2J-K82?OJ4LNNV[*A-:X-6:/+>HN5Z2,H1_/.+]'F*28Z;D=?CO". M198^:EWFF]7GX^9GY@9[VR.XU9[22BEW!<,%B!>SO)A3>=>4802MV[ZEMV]OM#NKZJN. M9&B^D=F;YZCEK2S'3[(2_#L=GE5U9C%\'*GVZN-8_(*.BA2YEJT359?4LM1= M4XI/>79=NV@/1\ :>G)K?3?7VVUMMVTVU ?N0M1JJJ;4RM,HN1G7I ME=I!Y1M4JBRE+KR%%"[KJDG64K2M;;MEU/[ &EOF$2+1H7$R41XM Z*C4+:N MO>FZU(X+25!B0Y(B4W*:$JE)2LJXJZRRMUUIEM;:TVTV -BYO+0RD%J7AU;F MI,<<6G)4.2U,B)-4'5V%$%FJ3"K+S3:_X;:5K6O[ &:<>2F)-4*#2B"""[S3 MCSK[2BB2B[:W7F&F7UMLL+LMIMK6M:4I0!@K'MF;VVCPO=FQ"T7%DFVNBMV9(K.0*G9L3+D[:8\'HSUR4E40TDFT)-=#DYAMI MI;<4=6EEQUU*%TNKLK7: _1N=FMW1%N;4Y('-N-I?4I>WK$ZQ$90NZMIE;%2 MY8S.;>[)+#C4UZEM6)UR>U036E#B+CDQA MI=#BJUIOK=N^MV[M '[DKD2A0J2)U:8]4AN*M6IB3RC#T=Q]G"D6JB;+JF)[ MCBZ;ZVE]*;ZW=IN /M18DN5WH**4]5Q:>98227;MV; MZ\PRZVRRFVOLUJ PTKTSKC:$(G9L5G5I6ZA*5>E4&UMMW;JT+*-OOK2VGL[F MX ^A+ZR*$:YP(>&L] V'K$KDM*<$AB1O4M]U;%Z=:IL-J2E/174K0ZR^MMQ= M:>ZI0!]USRT-B0IP&LYZ2%4/5-!3@D,J)Z*ZM''DW7.B6OL*:H.%XU0BO_ &]YO?[P&2>M M1IC4Q"A6F3GK3+BD9)QY11JLVRW?WEIB[[K;SS+;*;:TMI6M*;H#&5/+.B.X MNM=FU(HWMM_ *ER5.=O;]N\NX(TVR_>W;-RNS94!L:5I6E*TK2M*TI6E:5VT MK2N[2M*TW*TK0!\@ #4GOS&F-O(4O32G/+NWIA)[BC*-+N_[-Y9A MUM]EW]U: /U,=VDI6W(#7-O+7/!:DYI1WK$]BIT)1%DFK#6]/<90U86E+4%W M&7%TNI9;?;6NRE:;0R"5J-0'-O:D/"%E<< 6LC1KIBS1J\PII4Q[A6#1>49 5ONI+4QDYA1&I)BCQ=%G M<@ND>2+K5%+D:W*\T=+$YY]F],HE(4;W_%4!VL8(>]9LU9ZGZ8]F2O'*+ ." M89IW^=22$-J7 M:K8S7J>S0U4[/I];>*%IR^#OI=N5#%P=IHNR9J*@VEK6@RI\MDZ>?5]Q)S2- M$A<7!XCZ#(4PF-J1\>B;EA]+W:0QYJOL;T[C=OKR;2]MM:7;VH#4)8%D;/GJ M>W%&ZYWR5$8IADO4A''%'&UB2YYRS",4S>2Q+&47DDJ-ON=2(V@9V$JQ5:G, MI>OLI;0RM;:4 =YYGIV@N>=,^DN226 (\[R[&N (<^8_TX26>(8IC_(CX^P" M&-2EXE2!U,O;W.L00&F')3E!9MB>\RZE*;\RT!^7J?5KJWZ;)OC26)E<;GF* M<]93BLMQ@P="LS3^$,5T-P^VRIM/<#5>LF6I/.<=E>H1S;SE M5U7]GB:)'+\NK453#KSD3$S.%C*WHB[:TH4B++MKN[0',&2,3RB*>M4TL9)D M>7IK-T\\CVH!#&H"X<5;X-C2-,L5BW%6R--*"MMBEQ7*U)IJQ:<&XYD>GG23JGR]IPQ9B M'%I/72*N3I":NQ#!D/,R2-7F6%8_2911VEDDE4M+,O1E4O,IOKP'H[ \)QO3 MQZP&7X*TPE$84AF7=$3])W-HC25.LCL:R7#ILW12$Y)(C3@8'J M9;O5]2:<+6[9< XITG29BT'F>M3EV1)UD++Z7$L^@LNDX!AD<*6M+0JA>(& MMT5SW)ZQNN57H'*23I]*.;4:FE*WVI$E;*5VW@/VS?I=GMGJF5SH\9>GV/3V MK#N2,_Y;B4/-3HS8D&$;_;9><@ MV5V[ '113I[PH;J:P=@C1JQN,VU#X.SFW9CU9:R;CU12V-1RYW>7Z28WFLR; M#+$LJF.12'6K;:Q%UN*0H;:7FVVUV .$4$284^AIGU_(F Z_6 HUCIY+7*5C MC==-GB]?FRD8.@IC@5*NER*#I M659R6B#VFL5JU54KE9PJL[@:74V4H _HEQY(F>7P*%RF/)3$+%(8LPO+.A-L MH68B;7%L3*D22^RFY;Z9ASIF)N0K$TU9<00$\M=+EC8[IU&]1R&=N5A;44;=2E*<) M=^T!V=CD/NGNMN9Q/':XV&PG1QI>C^%\;+$*:Q>@A>3\JHS5SK>2A5W7I7%1 M'<6+,0S1!D&43J?+K5'G >F+!^GW$67]7<;>- M0F:LJ8[<6O&6F)0FI)5DOS3E=ZOFKX\P>.V5N5ER1U4K2+%SJ?3@&U);=?6Z MW90!C8%TPO4DU :3-(6M1H3919<2Z)))D2W'LB>U\AB3'+I[E&2-Y+8IM<%% M3I*X0"'M;>S)5=:W53\4W]M:;ZVH#EK!N.\@YS]7#E;%2+->2,60_$F8M1\' M(>8FJ1'RR9X<@9K_ ',L!*DJNIC@SLAJE=:C/.*OXU>C27$5NWE]0'6[(%^0 M9CHX]3M@J&0AHRBTY3L2W/\ C"72=SC<'FQL(@REZCQ>1'%";:L6X:3\K8> MR.\8D>);'@PQ5&&"1Q^A)REKNK;5.NH;7>TI=0!ZN M Z'0GH@_J)9TXKRVZD7KDW]>>*\F_ M\IR7XMP'6S?_ +WB_P#C]UM =(9+Z+_1[FOKOTW='_\ 4C3=,7&>1?6[I Y6 M4XQQS9__ (GRBXKPF_\ ]5WW!?W@.KVMGHS_ *ECQR?_ *CWI/=!3+UJ]&[H M+Y*=%?74_C7(SI'_ -9X7KSON/\ %_=[[??]7?@+G/G)#BVF/K)_41]+/T=9 MCRLZ-.BWT@^@+C1G*3TB.O?_ "VX_P!>-YULXC_J?'N#XEN@.\T.]$S^E\OZ M)^4GHO\ 09(N'Y+];ND#K;Q17RQXUUV_R'2'UYXUUPXUN=<>$WX#K?JFZ%.3 MOJ^>C?TI_2+Z+K/1E]'WD+TK]%71]$N6'2-R[_Y5\G>MG6OCG'O<=<]YQ7=V M@.V'JR>@_H"?>B'I4Y2])\TZ>.GK@>G3ILX[;RNZ3^*_Z?UXV\'P/$O].XOO M>+>XV@/1< =%M=G15R>T^=+W+WD_P"E;@3K)R)Y-\2Y<CST^\(\I^7O+_H!R?T5=A.C#@.4+/TD; MW_\ L/+GK;UJW^W_ "G$>#WG[SA 'SF?HM],S2!RGY==)G6#.G1QUDZQ\B.* M=88YRKY9\=_UKC/%.!ZW\3]SPF_X7B_I1Z:N5JOC?3#RC_X)X#E?Q?9O?\ Q/ ?MV@.:XGR#]%O5AZ7/]0;HE!T6=?..\?5\G.@#HD_S7+/KSQ3@MNYPG ;SW'" .9O5Q]&G3=E3EQZ4 M'I==%V/N->F%R!Z2^@3?G MNG#7OP/7[KCTC8ZZ;NE+DGT>]=N1I_6+DAM]UUFZW;>,=)\DNLW_ !'RXXSP_77;^YXAQ38 M]'@ !*SKB_(B8\;ZY<5Y*R'C/6?B_7?B_6A9PW6KC7^5ZY<'MX#A M/W?"[W?;FT!Y*L?HZ?TBHSUHZ:_1MZU-'7WC/(SI8Y)=.=G+CECP'_"G6OC? M'>OG >ZZR\/P7[W>@.[>KWHO]"C.G+KE1T0=!C7I'Y5- M_+SI4ZV?\5];N'WO73_Q?%=_O/= .8T?H?\ I%HM[Z6?HA>E\=Q#??\R>3_+/9P?#?\.]=O[P'KMJ/Z+/25T1\M>7?+?EGE+HLY,=8^2W M7/DBT=?N777+_4^(];N#XIQ'W?#;[?\ N=@#R U%^C=TNZLNL_IW^C)TG1;T MW^A7D5Z-W+/BS9RFX_Q__FMUMZR<6Y7\E?W'$][PN[M ?T=0_DUR3C/(WB7) M'K T;=W9[.Z HP !T62=%7]1MVXS MR\Z:/1/2];>N')KHUZ/>DHGCG6#>_P#%7+#K[LXSOO\ *<4V[/= ,[1WT>\I M-6_);E]RW])V4]+?2'UCZYL/^6Y%\@.M76KA?\SQ;9PW[W?@. MFF7O1LY,>L?Z^].'6#IGP=Z276WD7Q7B/"1+C7)/C/NNCODUON4/'?\ -\1X MSP&[O0'5+7CT.?U ,1=8_P"H5Z0/H_5Z%O1CZ$N271KQ"G*?D3TE_P"I=<^+ M[WKGQ;A+ECT/\@/G25RXX M][CI,Z]\:XYP_N.,;W9^YW@#IIDOT6/0(T-]8/2-Z\<:A?H9='')GTF.6?$C M>!XIPO\ R^X?K)PG7?CW^E\4V[_3/)'B76;K-_I_$-YO/=;X!Z8@ /_]D! end GRAPHIC 22 tpg43b.jpg GRAPHIC begin 644 tpg43b.jpg M_]C_X 02D9)1@ ! @ 9 !D #_[ 11'5C:WD 0 $ 9 _^X #D%D M;V)E &3 ?_; (0 0$! 0$! 0$! 0$! 0$! 0$! 0$! 0$! 0$! 0$! M 0$! 0$! 0$! 0$! 0(" @(" @(" @(" P,# P,# P,# P$! 0$! 0$" 0$" M @(! @(# P,# P,# P,# P,# P,# P,# P,# P,# P,# P,# P,# P,# P,# M P,# P,# P,#_\ $0@!J@)O P$1 (1 0,1 ?_$ .H 0$ @(# 0$ M &!0@'"0$#! (* 0$ P$! 0$ P8'!00! A 4# M 0$'"PT+!P@&!PD! ,$!08! @<($1(3E18V5G8A,10TU'6UU98W"4%1<2*S MTW2TQ#551CBQ,E)3 M;-/L/REDQO<27.3Y+=9^_P!&QVB,/C!Y:DJ.PR\FE%![A>>:I-L-++*OI2E] M;@WVS\1FE7B*9(=/*V-->87!(A00UZEY=BB/L*A:[($SF_+49A"@IQ-9F0Q2 MI3IK[*EJ%)99=_M;J@.E&;ZN]06EYXU809CU'&ZKZXCPM#75RF\N@L3;4N'] M0,\G2**-,.7KH6@;&IZ0FM*^KGEYTRUBZ5S"%1N.O$+RTSS:(0-T;S$D4;D#>[0-:JGZ9>F(4EWGIK4 M-2MU?2^NZ#:C!LLU%X6U<0[3IF7.ZW4/%\TX!?,N,<@D$0BT2?87.86_MK?* MF9LMBC>A)6P]W;W],8D+4TN-2WD74I=7=5VA/YOGNH[,VK;,F!,-Y\6Z?8_I MTP)%U,ZG]?[M&6'&6=::;RX)I/AF7I>OB$,C4H63K-$GEDRAU[, MJ['BLTU,DL*/4=G4MW>PNVZ@>,/ZFM4.OTR#QC&F=K-.#I#]*$9S!D)VA\(C MC3F5MN3(W9P8NR=[MKN2K3M MQ;79;0!H<5JBU1Z6X]ITSME_-G_'V'ZIL"Y(R4]8\<8;&(JVXWG$=PB?GF,) M($XQQN1O!\;N:VU2T*"EIAEYE;[#]M+Z4I0$=U0ZG].[1I=SCF/.W_&^*:LL M8Y+DKYCQ="8Q%V7'TX8,9'9+AJ6 .$>:T3U?'U%I5Z!64MOOONMMH;2^EU=E M Y#P7E_51 9)H?R7F?4)9EJ(ZXE2]CD^.#H-&HXQXQDT@A#M/X+?C=S8VQ.] M7MC>2WV-JPIQ,.JHK6IV[I=7J!W8@/F5+$B FJA<3%PNW]T '&B,\XF+A=O[H M .-$9YQ,7"[?W0 <:(SSB8N%V_N@ XT1GG$Q<+M_= !QHC/.)BX7;^Z 'GC/ M&ME:\86/939MK^=D&RFWK;?](ZFT!XXT1GG$Q<+M_= !QHC/.)BX7;^Z #C1 M&><3%PNW]T '&B,\XF+A=O[H .-$9YQ,7"[?W0 <:(SSB8N%V_N@ XT1GG$Q M<+M_= #SQHC6S;QB8ME.O7\[(-E-O6_[QZNP!XXT1GG$Q<+M_= !QHC/.)BX M7;^Z #C1&><3%PNW]T '&B,\XF+A=O[H .-$9YQ,7"[?W0 <:(SSB8N%V_N@ M XT1GG$Q<+M_= #SQHC5-FV1,5-O5I_M9!U:>O3_ $@!XXT1GG$Q<+M_= !Q MHC/.)BX7;^Z #C1&><3%PNW]T '&B,\XF+A=O[H .-$9YQ,7"[?W0 <:(SSB M8N%V_N@ XT1GG$Q<+M_= #S63QJFS;(6.FVFVFUV0=6GKT_TCK /'&B,\XF+ MA=O[H .-$9YQ,7"[?W0 <:(SSB8N%V_N@ XT1GG$Q<+M_= !QHC/.)BX7;^Z M #C1&><3%PNW]T '&B,\XF+A=O[H >:RB-4ZE9$Q4KZU79!3Y0 \<:(SSB8N M%V_N@ XT1GG$Q<+M_= !QHC/.)BX7;^Z #C1&><3%PNW]T '&B,\XF+A=O[H M .-$9YQ,7"[?W0 <:(SSB8N%V_N@!YK)XU2NRLA8Z5IZE79!2OQ@!XXT1GG$ MQ<+M_= !QHC/.)BX7;^Z #C1&><3%PNW]T '&B,\XF+A=O[H .-$9YQ,7"[? MW0 <:(SSB8N%V_N@ I*(U7J4D3%6M>I2E'9!U?\ \0 <:(SSB8N%V_N@ XT1 MGG$Q<+M_= !QHC/.)BX7;^Z #C1&><3%PNW]T '&B,\XF+A=O[H .-$9YQ,7 M"[?W0 <:(SSB8N%V_N@ XT1JO6D3%7KU^=D'J=6O_>/4H Z2]9&B#7!F+.#D MS0?)^-IEIZRR?D*X^N8FI4_.VGM+,8*R1B3MT1;"&HU$XH',IOO-8Z;NIJ1Q M,NN-O++V75#??+&E%UE>,-)^,H;)F].ATW97T]S!2Y2>BVY9((OA,UN+4I2. MP"55*/[PC;J5LJ96TBAMU=U?2G5 0>H1MUNY<<]6.&,(2"+XG95V(,9-^#\P M2=@?4R=KR!)')_IE&RCFC3+5#S5NBQ".B8Y(1?8C5*ME;M\LOMM#6/%7H[]1 M:;3)E72=DQSTQ0Z 3"&6FQV88;;I\\Y 49F3O"1])R9D)?-VALI*5:MT0V&J M;[SKSKMW=9;2VREM %,\^C^U#:DZY3D.LC)V,+Y>\Z=KL!8M389;W]1&XTM5 M/C++WC*#[25M3.M4OKE,(DU*2T!-ER<@@HPNAE=M-H9QHP-K5C3SD#53FJ68 MLFFUE9I8V->^(IO#D\ M;;G8_P#/,=,WJ.9:CUT4:G0XY^1ODL=##6Y1:4F.)-+LJ9[6M0'I;= M6I'3F7C1QT>92Q3^?T.F9LTY96NS,S/R1'(%L?7.3Q&LKQX^)MSRH)?&EVD* MZM[:=98F.(WJVINVEP#DR%:?,FP-IQ5H8/*XXZ:E>E;)+1F;(:N.+$RQ?DJ0 MO]""C6Q__JVDHYS5/ZY11K]LIHGMM-K2EEE:@.+X-Z/G4/.[L3075OD[%\IP M]ITQ#D'$>,$F*D$A;)3.2IK"5&*$DMR44^-:5M:G-FQ@?5-1*W'*";W"\P_= M[*T >,>>C[U%R-PPS"]3N3\72C"^FG&V2<>8PLQ^@D1,[GBB>1DR"()7DFCR MUH69I6QJ'5LLL3MQJBP];2XVZZVE=E0JL#Z,-53%/=-"'/>5,327"^CI#)[< M4IX,UR$N?Y">UK LALB5=VM$SL%(K#G$TN\AO.545*[;;ZUMIMJ [:0$! MD!.0J)B:=202I3FSB/V&D*"K#B3+:]EUW)A1EMUE]-M/5H HN*\9YNL7!#?W M. <5XSS=8N"&_N< XKQGFZQ<$-_;K%P0W]S@'%> M,\W6+@AO[G .*\9YNL7!#?W. B7B.1ZR;K%P0W]S@'%>,\W6+@AO[G .*\9YNL7!#?W. <5XSS=8N"&_N-S=<72^[,\W6+@AO[G .*\9YNL7!#?W. <5XSS=8N"&_N< XKQGFZQ<$-_;K%P0W]S@'%>,\W6+@AO[G 1,2CL>-=)]:8PLIEI,RWHF MV]J0W4**XK1>_>RZ5(V66;N^Z[93J;JZM>O6H"VXKQGFZQ<$-_;K%P0W]S@'%>,\W6+@AO[G .*\9YNL7!#?W. <5XSS=8N"&_N M< XKQGFZQ<$-_;K%P0W]S@'%>,\W6+@AO[G .*\9 MYNL7!#?W. <5XSS=8N"&_N< XKQGFZQ<$-_.QX^& M-)I["RG&W&NVZ,,:T-]]VY>G&RW;=<16M=S;;2E/6I0!<\5XSS=8N"&_N< X MKQGFZQ<$-_;K%P0W]S@'%>,\W6+@AO[G .*\9YN ML7!#?W. <5XSS=8N"&_N/@\>./864XV](96\PQK0WWWUHK44I6Z^ MXBMUU=E/5 7'%>,\W6+@AO[G .*\9YNL7!#?W. <5XSS=8N"&_N< XKQGFZQ M<$-_;K%P0W]S@)B;1N.E0R7&E,#*6:7&'\PLRQJ M0V7EWV-2NZR^RZTBEUM]MU-M*TZM*@,ZAC$:N1([KH\Q5NN2IZUK5H;^K6I5 ME:U[7]6H#ZN*\9YNL7!#?W. <5XSS=8N"&_N< XKQGFZQ<$-_;K%P0W]S@'%>,\W6+@AO[G :>YUU(8_P 19ST[Z>F/'39.LDYU MEEB96S-B)M),A.-T>[+D60WBZJ6^EJ)K,NMWLF[<7*;;#=Q6M2ZT%;U;B*UI MVJY/1[5$W<[F[FV(^Y;CM7)]D='/MZ'#U'6[>2U'*Z9;HFYF\Q7MB/N41VJY M]D='/M;OBR.X (6<_4_IU'_E8"Z 0KUR]@W> MN9^YQ\!= (5U\X<.Z-S;XW$ %T A8=\ZY#Z;?HI%@%T M A85VW.^G3AX%8 %T @L8\B6?\J\>''(!>@ (/ M&/(.-_ S?CBD!> E9UR(F/160^"%@#/H.T47P1-[C8 ^L <8 MYFRY"\$8OFV7,A.A#1$H*PKGUU5'7[FXRQ*5=<0B36TI?>^>2'\_NGZ59#O7YL](UEB/JG7+TH@LYG6/X2HINE,/Q1 HH^2.#0!LM,VT M2'/_ &#:PQGWX\[,],O9J;F8XISM,SGJ[===%'X;=%,U441WL,9][^E ;:U< M 0LY^I_3J/_*P%T A7KE[!N],>0<;^!F_'%("\ M !*SKD1,>BLA\$+ &?0=HHO@B;W&P!]8 Z&O2#2]UU,:L(9HT3G' M)L18;9(_G'/*8M1?9;,5[F==7'D446%W;@QL+5$5/-MNINJ&[*U]J,FXQS-S M6^(+7#5.,:=EJ:;]_;VYG]W3[L=OO9QQ/?KU;6;>@QLR5BFF[>_K3/8I]W/+ MG"/ITU35:2J9/5'Q:D:7L/>;.Q>Q:1Y>31+O&S>^QZ$TW&XV;G<]3K#IV::< M9IPC=^75&'LW9V/?:B-Z:<(W=RK9_JR[=1HR\ "%G/U/ MZ=1_Y6 N@ $*]!6 != (+ M&/(EG_*O'AQR 7H "#QCR#C?P,WXXI 7@ )6=XV /K '\X6)GKG7EF0HVU8WJLMM&+XJZ%74O3.$ M:@[.65?>093VMU"'6V^RM*;=E:;!BN0N1GN(M6U*)QHG,1:IGFFFB/K97D[G MJ];U+/\ +1-^+=,]--$?6W.CW;JSO#(_ 3@++9[<]RKPR[MKMSW*O#+MO&BK MN (6<_4_IU'_ )6 N@ $*]!6 != (+&/(EG_*O'AQR 7H "#QCR#C?P,WX MXI 7@ )6=XV /K :J:W<[I]-NEG, MN6]_J4[L4/<$,3*+NKV4JF#\7^9HT2C+LK0P]02YK;#]Q9[:I9-U:=8<#BC5 MHT70D_&2K$V!8)&G:EETHJ]M56V?UMJ(]VZ ML[PR/P$X#O6>W/Y5X92VNW/N9^YQ\!= (5 MU\X<.Z-S;XW$ %T A8=\ZY#Z;?HI%@%T A85VW.^G3AX M%8 %T @L8\B6?\J\>''(!>@ (/&/(.-_ S?CBD!> M E9UR(F/160^"%@#/H.T47P1-[C8 ^L 'BM:4ZM:TI3K[:UV?= =*_I7 MC"[\P>COI899?6F<)_6M+;[;JTIQ*0]792M:[!F/\P)B=1T?#^U7/!"@\:3' MK-,_]BOP,]=]]=[-?NB1^YY6&4EKMSW*O#+MO&B MKN (6<_4_IU'_E8"Z 0KUR]@W>N9^YQ\!= M (5U\X<.Z-S;XW$ %T A8=\ZY#Z;?HI%@%T A8 M5VW.^G3AX%8 %T @L8\B6?\ *O'AQR 7H "#QCR#C?P,W MXXI 7@ )6=XV /K '6=Z1/5KD7!A.(L M-Z?C&._4)G64W(HX>_(+'=HB4,9;:'R>7/#9=6F^)2[;J$D7UW5E#^I=3K"C M\9\0YS2HR^FZ1N_WQFKF%.]&,441VJYC]$>U4^*-;S6G18R.F[O]YYBO"G&, M8IICM53'Z(]KK5DF"-4N:)4EDVHW6C/W](D:5#4GC.&VVF&VNP@\[?:%K;8\ ML[%=[=NVEQAQ%3ZVW;G=TI04B_I6O:GF(OZUJ=VNF*<-VS'R8Y>?=G"?IC'V MJE=T_6,_>B[JN?N51$3&[:CY4?3NSM^F,64BVBO$\:F,6G:I^RC,)%"G&]UB MY\UR$_R!,T+34YB4\U.C5JKD]>R"3-E^ZMKMV4]8?K+\,:?8S-O-55W[EZU5 MC3OW*JL)]TOW9T')6K]&8JJO5W;N7L&[US/W./@+H !"NOG#AW1N;?&X@ N@ M $+#OG7(?3;]%(L N@ $+"NVYWTZ,>0<;^!F_'%("\ !*SKD1,>BLA\$+ &?0 M=HHO@B;W&P!]8 _G>5!SF3A)LBF%8(4;=M2QK?6XMREA:& MSJTL.=CS*7G=:M:]48U=KG4.--0S=V9JC*TTV;?13LQKP]_.R^Y7ZWBG.YBY M.,9>*;5']79C5A[YY6RH[;J SL>[=6=X9'X"Y5X9=M MXT5=P !"SGZG].H_\K 70 "%>N7L&[US/W./@+ MH !"NOG#AW1N;?&X@ N@ $+#OG7(?3;]%(L N@ M$+"NVYWTZN,1X?K]3?U#/SR MW\]75\/V?]#)]&J^=>SNE0H(2$'JE1Y*9*F),4*5*@RPDA.039<8<>><9=:6 M4247;6ZZZZM+;;:5K6NP!/Q*:PZ?-/Y^@TKC8J]ML@:^SD!M2% MJ/L]J4JTO920ZFY,LW>ZLKUZ ,XC7(G FJA L2KB*&&%5/1J"E)-#2KMP:54 MPF^^S?"[J;+K=NVE>N )%R)>7>:A6)5I19QBAZ@S;O9!-3;[*&'7[*[+;=MU=G4H M *UR%!:5>N6)45AYY:4BY6H)3VG*3=N])RKCK[*&'F[FNYLIMNNV=2@ K7(D M%I=ZY8E1V''%IB;U:@I/::H-K6A1!=QU]E+SC:T]K;3;==ZE 'U /E(7(E1J MHA*L2J3T1EI2PDA04<:D-NI6ZTI467?=>09=;3;2V^E*UH $+D2DY2G3+$JA M0BOM+6$$*"C3DAE]M;K+%)1=]UY%]]M-M*7TI6M EDO,MW9=BDJR^XPBZ^SJTI?2E:TZH#Z@$+.?J?TZC_RL!= M(5ZY>P;O7,_1+/^5>/#CD O0 M $'C'D'&_@9OQQ2 O 2LZY$3'HK(?!"P!GT':*+X(F]QL ?6 M /YF="7FWR9_P#W]EW_ -;' 89PI_X=[_VKOCEDG#W_ (UW_P!F[XI;M"TN M^ #.Q[MU9WAD?@)P$MGMSW*O#*6UVY[E7AEVWC15W:1^D.Q=,9LKNKQ>ZOS>H3+&]/D=$B,:*W67T[:V7>UW0 M#H4P0S$D:9M8>(62"F=P2443EU9,?-=Q#G M=4RY/2V[K7WU ?G1Q%$FO)SAT5U6V2J+M!<"40RUWE3NBL4R&5S"=1]RR MR?\ FQ>CM734YHCJ.U,XWW7WIMZVUI0RM:@-^L%9>R0T>B.,RA<\/;[/X/@O M*13#)GA7U&3'K]U9;FA/+I2G<7%8F7O['D)H(4 MD*B;*5*+.N*M]I=2@#RIC:329C[0/G'!IS,3N=*75]6Y&4F8- M-G9$REU%SDK1NCQ%I1;16F4DV4O*H9N*>TILH',N#<2Q; 2[T5F7L7%RBF1= M1*Q=&\\/:N7.CRJRLV3G$L@GSV^S@MQ<%"%V71Z2)K%B0XNRTU-990JSJ;+: M!_00 X\R*IHB21=7<2J4VIYM'S*D(D]ZI6;2E55-PG3%4J8<9U=NRG5V4J ^ MSCRGYM3?R4=/>P#CRGYM3?R4=/>P#CRGYM3?R4=/>P#CRGYM3?R4=/>P#CRG MYM3?R4=/>P#CRGYM3?R4=/>P#CRGYM3?R4=/>P$:[3 @R:0Y3Q?F%M$[=++* ME7QIQM4&U/L8Z4N()K92\VPK>_;UI2NXVTV]4_-J;^2CI[V <>4_-J; M^2CI[V <>4_-J;^2CI[V <>4_-J;^2CI[V <>4_-J;^2CI[V <>4_-J;^2CI M[V <>4_-J;^2CI[V CG&8$7SF*JN+\PMH0P2\JI-\9<;5!M3U45K2\@FMF[- M**WK^LNI3996ZS;]]0!8\>4_-J;^2CI[V <>4_-J;^2CI[V <>4_-J;^2CI[ MV <>4_-J;^2CI[V <>4_-J;^2CI[V <>4_-J;^2CI[V <>4_-J;^2CI[V CH MM,"$[E.;ZQ^8&]E2_LBEI,9<3+B:<6(T5O2FVVRM2%&TK=;B[J[BZV[K74 6 M/'E/S:F_DHZ>]@''E/S:F_DHZ>]@''E/S:F_DHZ>]@''E/S:F_DHZ>]@''E/ MS:F_DHZ>]@''E/S:F_DHZ>]@''E/S:F_DHZ>]@(V)3 A.IF=U8_,#>R9DM44 MH3&G$VXJES0R%[THI997>3Z5+VULN]M2VM*^J LN/*?FU-_)1T][ ./*?FU- M_)1T][ ./*?FU-_)1T][ ./*?FU-_)1T][ ./*?FU-_)1T][ ./*?FU-_)1T M][ ./*?FU-_)1T][ 1>/)@0DB#6GNC\O/K88Z5WU+&G%01=OCPX&4W!I=E;+ MJVTOV7;.M=2M/4 6G'E/S:F_DHZ>]@''E/S:F_DHZ>]@''E/S:F_DHZ>]@'' ME/S:F_DHZ>]@''E/S:F_DHZ>]@''E/S:F_DHZ>]@''E/S:F_DHZ>]@(S'DP( M1PM@371^7GU*2&4J:EC3BH3W[52BNTLXNRME].KUZ>J L^/*?FU-_)1T][ . M/*?FU-_)1T][ ./*?FU-_)1T][ ./*?FU-_)1T][ ./*?FU-_)1T][ ./*?F MU-_)1S][ ==NKWTG> L'L[QCMH3R'*F9G]*DJI%:ZNZI1M M;FQN2&74K?NS-\NZM+:;:5%.U_C;2=$JC+6I]5J=541%FU,35MYYGDB%8UGB MO3M)JC+VY]1J%4Q$6KX)L]*QGRB(M,@]'=G&BNB8HI*:N?8T6 M@WVTNVVV]086HN-L3UV=>E*UV;!P9X^U>=E.CYG>]M5.'TN1^<=2G93IE_>] MM5.'TL4;Z476 8486B]'W*+%E]EUJ6]?,T!2&T^M-A=RLPO:98GI=]]6VFVE M.L(YXYXCF,*-)G?GDQN1A]/L1SQ9KN&%.FSOM*;1^)XRXQG93I=C>]M[9].Q^)XIXFG M93I]J*O;=V?2X.T=1[(6,\8OS=E>$NDWI2G5ZHY?#F2SN1R5=&?IIHS%=ZNN8IJBJ(WJIGEAS]#RN M;RN4JISM---^N[75,1.]$;TX\K;#C,1]"RKR=7?] L#LG&8CZ%E7DZN_Z #C M,1]"RKR=7?\ 0 SD>DY'9JO_ &+*_F*1]:.KOH)P_DZPEL]N>Y5X92VNW/R M+#;VQ]8'A$4H3F7%FE[NS9?9?96ZVH:2X>]%1A^$XSS-"LG3S*69I1G-I616 M69&DTLO2REDB*::.TWBS7!%+6A0$Q16RR!QM=#%!1=]5+Q2X^ZF]UM)M#DR, M>CBP:A9LO-^2)-EO/CSFS'K9BB83/,G345GK2[333;ZTV /7!/1NX*C*#)B>=23+&>G3*6*DN#WF39JF"*12%F MQ.B)O*3PZ+K&!ABY#.14W>E!JO>C%YZI.4;>=6ZSJA@V+T>,>QK$\ON4%RKF M"?9QFV"G/!< RGFO(-CJ_P"-8G1K7)HZS1=]C$4:5K&B0.BJQ8I5V$*'%6>5 M2\PVZ[96@?9./1V0O*3? 'F4Y9S3"46TWR%2NLA992F=BBSKSCB5U" MBG(DY2;?:HI6_J!5,&D,B&9(Q&V0MUO8],N+].TMPRHQ!<^O"M!*W"1.B"J9 MP?&$Q+:U+3DS46I,,J+;++$U#=Q;U0_ M.(/1L8)Q%+8_)+9/EO(S3 HE+X'B3'^3IDCD<"Q!$)W0TF4LT%:$C"TK2Z.+ M>;V%:H<%2]20AMM)*,LMH ^G"/HYL,8-R)",@-,US--4^)6N5,V$H#D.;I'Z M 8;;YE??^>[82S)&%K7&JNPSC$B4]T5N)J-(9<65=;U+J!O^ A9S]3^G4?\ ME8"Z 0KUR]@W>N9^YQ\!= (5U\X<.Z-S;XW$ %T M A8=\ZY#Z;?HI%@%T A85VW.^G3AX%8 %T @L8\B6 M?\J\>''(!>@ (/&/(.-_ S?CBD!> #JY],=+Y9"M!F2':&29 M]B+RKE^)F QZC;FJ9G@MJD.28TSO"5,Y(3"E:6BYM5F%7U+NMNW-]:;11?YC MYC,9;A2]HO5J7* M0KZGN9YJPVM;S+:7V%5OK6M+*"NZ?H^G:73NY.U335SU3MKGIF:IV[>?F<3) MZ9D=/IW>KEJGWU3MVN>TO:J7X,G]QL'2>Y[P 9V/=NK.\,C\ M!. EL]N>Y5X92VNW/N9^YQ\!= (5U\X<.Z-S;XW$ %T MA8=\ZY#Z;?HI%@%T A85VW.^G3AX%8 %T @L8\B6?\J\ M>''(!>@ (/&/(.-_ S?CBD!> #J$]-^]LZ#0=)V=:ZMR1V?\ MF88)8VQ2L3DN#P:WY0BR]?8V(S#+5"ZY$A)N.-WNV[>R[=U=LH,[_FA=M4<* M5VZZJ8N5W[.[$SMG"[3,X1SX1MG#D4C^8-RW3PY7155$5U7K6$8[9PN4S.$< M^$;924MY-27O"[^#E A1SRLJE[52_!D_N-@/CW@ SL>[=6=X9'X"Y5X9=MXT5=P !"SGZG].H_\K 70 M "%>N7L&[US/W./@+H !"NOG#AW1N;?&X@ N@ $+#OG M7(?3;]%(L N@ $+"NVYWTZUM$7B=:F-Q*\E%N-THNMNOK2O7NV]3&-+R5W69M\1:]75?SUV-Z MBBKL6HGDBFCDB<.=ENGY2YJDT:WK%55[.7(WJ::NQ:B>2*:>3'#G;G2KJQB2 M;?H%X\'J!:UA9=+VJE^#)_<; 'O !G8]VZL[PR/P$X"6SVY[E7AE+: M[<]RKPR[;QHJ[@ "%G/U/Z=1_Y6 N@ $*]!6 != (+&/(EG_*O'AQR 7H " M#QCR#C?P,WXXI 7@ /6<<4G*-4'FED$$%WG''&WVEE$E%6UO,--,OK2PLL MNRVM;KJUI2E*;:CY,Q3&,[(A\F8B,9Y'0GZ1'6E!M3,*DVBS2Y<[Y@DLU?X_ M&LNS2'IJ'8[@T'+>$ZB4IELR-O)0+'4U*1;4JU'>87=2EUN^[KVHR7C+B?*Z MYE:^&=!WLQ?NUTTW:Z(_9T48_:B:^29Z,,8]N+..*->R^K9>O0-(WK]VY533 M=JI[%%&/VHFODF<.CKS13$1]$8/5113:MTVJ>S33$1[HC!\#U M D?IETO:J7X,G]QL >\ &=CW;JSO#(_ 3@);/;GN5>&4MKMSW*O#+M MO&BKN (6<_4_IU'_ )6 N@ $*]!6 != (+&/(EG_*O'AQR 7H "#QCR#C? MP,WXXI 7@#B/,F>L.:>XQ9,LUY$C6-XR@YVI:MINCV/4ZG>HLV)G")JG#&?9SR\6?U+(Z99]1G[M M%JSCAC5+KKE'ID]--RB]JPO#\RZ@7N^ZMJ#B# '=+%E]*5K3:7,'DA,VE[NN MS9SEWF^71,43_KSL5:]QWI..YD+=_,W.;< MHF*9_P!:=C3S*,VU;:\E=S1E5 ]Z3]-9-]O9.)8[("U.4,ET^_WB;RAJO)+; MF.ZV[<7)DU;2S:;+MS0RS="M:AFN(>+*OEY^*M/T6)_=4U?M;G?JCDI]D;/I M<+.9G6N(ZOEYR*LEI/ETU?M+G?JCDCV1^MSK \>PG&$;;XC (TU1:/-I-I*= M U)2D]+ZTZMZA6=9;0Y8K/OK6XPTRMU]]]:UK7;4=3*9/*Y&Q3E\I1319ICD MB/TSTSTS+H9;*Y?*6HLY:BFBW'-$?TQ60]2=@95R8D?>%X\'J &72]JI?@R? MW&P![P 9V/=NK.\,C\!. EL]N>Y5X92VNW/N9^YQ\!= (5 MU\X<.Z-S;XW$ %T A8=\ZY#Z;?HI%@%T A85VW.^G3AX M%8 %T @L8\B6?\J\>''(!>@ (/&/(.-_ S?CBD!> /YU, MR2E#K4UTR9V5$I9#@+1[8J@,12*R2E[!*,UK]S=,WS>#;34:VD?(K:CMI=2\ MLPNVR^G5VC&=3S%/$_%5=RK"O2--QMT1.VFJ]/;JZ)W>3HF,&6ZA>HU_B*NN MK"O3B9&6212O M_P!D=JBFFW&[;B*:>B(B(ZH=6FFFB-VB(BGHC9^I] _3Z # RKDQ(^\+QX/ M4 ,NE[52_!D_N-@#W@ SL>[=6=X9'X"Y5X9=MX MT5=P !"SGZG].H_\ *P%T A7KE[!N]/#CD O0 '2?+?273 MQADLCT_::M-K[EJ>XN-O8)Q+)9)6F&0&-O"F\]2E,+OM,6N3^DWJ^EU;+:I# MKO4IZHSK5N.,W:U*_I&B9*K,9O+U;M===446Z:N6.F:HZI4C4^+O6NW:.+=4C>U/4:K%NKEMY>F*S;BXERGB/4-N?SU5FW5RV[$13ACS17/VG*6'L0Q#!\&00"%%KZM*-4O M<5"]W547/3PZ.BDQ6O='A?N"[EBY2>96MU]:4V4V4I2E*4H/=ING9;2LK&4R MN/RXF9F9VU3,SC,S//+UY')6-/R\9;+X[D3,XS.,S,[9F9YY#U #+I>U4OP9/[C8 ]X ,['NW5G>&1^ G 2V>W/&7;>-%7< 0LY^I_3J/_*P%T A7KE[! MN]C+#M4^O0PF^AI-F7&)/>:57=E6J"VZW9'==< &!E7)B1]X7CP>H 9=+VJE^ M#)_<; 'O !G8]VZL[PR/P$X"6SVY[E7AE+:[<]RKPR[;QHJ[@ M "%G/U/Z=1_P"5@+H !"O7+V#=ZYG[G'P%T M A77SAP[HW-OC<0 70 "%AWSKD/IM^BD6 70 "%A7;<[Z= M.'@5@ 70 ""QCR)9_RKQX<<@%Z #1+51Z133'I-6O40R//. MQ\GIX@IDS)!FV/25_=>7;99=N[JTMIM%4 MU[C+0^'ZZLMG+N&>BW-5-$4U53.R=V)W8G#&>E7-9XHTC1:JK&:N?]Y%&]%$ M4U53/+AR1.&,]+J:T-0]>RX.(GDA)NLFF<)(_P"7)8:=2ZBS?Y.Y*E#2WK:W M]6XYH;;Z$4K^#2@S[AG+W;>F^KS./J\UH 9=+VJE^#)_<; 'O M !G8]VZL[PR/P$X"6SVY[E7AE+:[<]RKPR[;QHJ[@ M "%G/U/Z=1_P"5@+H !"O7+V#=ZYG[G'P%T A77SAP[ MHW-OC<0 70 "%AWSKD/IM^BD6 70 "%A7;<[Z=.'@5@ 70 M ""QCR)9_RKQX<<@%Z #^>V6F$2OTH^L!U.*(5%X^QO@>)M MBDTLI1:4<[QLQX%X\'J &72]JI?@R?W&P![P 9V/=NK.\,C\!. E ML]N>Y5X92VNW/4C0(4J6G3$%6W&''&6V6TK6H#6?3[Z1#2IJ1A.19W"9^='6 MS$:-:[9+;,ELZ['\AAD=2'.9)29792E=M:4J'V8JUNZ6LTLT\?L?YAC3@W8R9K9-.;G/LZ.*8]%325:E++ M%:&0)&U9=&%R=";>0NLLO3F4MZEVVM*5#+X(U>Z=M2R^0M.&,E-4O>(NG1KW MAFHE=&EV)9W(T\AL?T[<](F]6M8',Y*9:0L)MO(,NLK3=;0'HSGK'TVZ;GIC MC>9,HLT0D$@17NR!EO2NKJYE,)*BB13(W)(S(7 UJCR55=0LQ8HH63;=79NJ M[*[ Q^7-;FEO!Q$+/R/EZ.M-N0F.V5Q2QOL<)">Y0ZMJ2\R:7$,"-R-1Q(BQ M<36]P.H6FIOE-EU=E=@,MZW-+6#VV%.V1LP1IJ19#9.-,0,;J+Y'>\1"PHLX M^8E$QY&YFE11(2;;<:X&4M364K]]MI6E V)89=%Y1%FN<1V0-+S#WMF32)ID MK>N3J&5>Q*TMJY.ZIW"R^J>]$:DNH9N]ULI;U]FRH#7?$6MO2WG:7O4$Q;E^ M.2:3,C:X/9B&VU>VE.C$T*BD+L^QUM=SU0#$6M[2UG:>K\9XIR_'9;,41#HJ3-J0MR3$R!&QJ+T;XMB MCBN1)6Z4HV967<6I,0FGVE76UK6NYI6H#:P!"SGZG].H_P#*P%T MA7KE[!N]8VTF]0O=WI>F;6Y&07;=?>8H6+#2B"K:6VUKU;NKL MZ@BO7K.7MS>OU4T6J8VS5,1$?3*.[=M6:)NWJHIMQRS,X1'TRZ?E6.FCL MZ8UT)8W69UE9%QZ!PR^]6'L>#H@?6Z]/V;5].LL.D]Y-]=W91-;4G?+-P9MI M<,XU'C^^C9TJ/GN,IS%()]#9/D[*^8<@I\B9CS2Y,[K.G1I9R&*-H[V5->D;F]C;BK M++BTZ5.9O=:UILK2VFSJ#CZ5IV;RU^_J&HWHO:EF9B:YB-VF-W9$4Q[(G!R] M/R69L7;VOS$US$84[(PB(CV.9H5R49/@IGQM2.TZBH !@95 MR8D?>%X\'J &72]JI?@R?W&P![P 9V/=NK.\,C\!. EL]N>Y5X92VN MW/+"VS*$10%."_'L]+G[ HQ[ M+5Y*M.I;K&%GF!*0U=]M]P MD#&^6I;D1;&X"ED^&8:V92CWYPA=CM"4I%5& M+YJU5O7)6A474U/:56^AEUFVZHDL?8QE#(&0'33P[1N2)HYZ.IX7Y0=82 MG+<6ZW&KEE_$CY'&UU6M%#$UJ0V(-KLJ2I#+MUV%8?;92VEU:@-YR,FX@??2 M+85G./YE#%D-@N@:;/F39E'EJ&^),$#<9/'7& 7220HC?S(T-Y1")P5HRE)E ME2TV^7VTI9=M 33AD7&,8U_:QY9DJ70YNAD]T+XX?\=OLB6MUC'*L=H$[[67 M'1Q\6'4;G-GJO4E&*$Y-3-\W=AE:5MV -3/1PR"-8JEZA9J->(]&"'ST:.+7 M.(JIX1:T%*<3->0,ONKXTHS'ZZVMR!LC3HT7+DE*W5-*N(,K;N*6TH'S>C>D MT1QC(8LIU!2"*,++)_1FP1RQG;,K4[?8?BMIG&1%TH:FFUWW-UR%$T+4EZU. M76MIQ1A=VYW-;: -M\ .YUWHE$&+HP_-B/*LNTTYLDV)X,6IL:):KA5[W+[H M^O:6$^ZCJFMM.+)J586:7;392M &G6:)!&,I8*]&M%].;PQR;);3HT MSI<YM+2G+Z39@[$*7 M'')T=YNU5LHH/3D*3BB]SMZMI=]=OJ /J[(R9]$P7RA?_P!6 #LC)GT3!?*% M_P#U8 .R,F?1,%\H7_\ 5@ [(R9]$P7RA?\ ]6 #LC)GT3!?*%__ %8 .R,F M?1,%\H7_ /5@ [(R9]$P7RA?_P!6 $:['Y!XZ0ZIK9#:*Z-TL[$LL?'NY/>7 M6QD[*JH-NCUAA5]E*6;BEME]+MMVVMNRFT++LC)GT3!?*%__ %8 .R,F?1,% M\H7_ /5@ [(R9]$P7RA?_P!6 #LC)GT3!?*%_P#U8 .R,F?1,%\H7_\ 5@ [ M(R9]$P7RA?\ ]6 #LC)GT3!?*%__ %8 1SB?D'CS%:F-D-HMHP2ZB:RQ\?+D MUQ%546[*N/.K'K3"S;+J%[W2TN^EU*W;JMNRW:%CV1DSZ)@OE"__ *L '9&3 M/HF"^4+_ /JP =D9,^B8+Y0O_P"K !V1DSZ)@OE"_P#ZL '9&3/HF"^4+_\ MJP =D9,^B8+Y0O\ ^K !V1DSZ)@OE"__ *L (Z+'Y!HY3GL9LAMQE9=M6T/? M'PNPM5Q9C=-PFNLCQM3D_8]"Z[JZEEV[K=3<[*4K4+'LC)GT3!?*%_\ U8 . MR,F?1,%\H7_]6 #LC)GT3!?*%_\ U8 .R,F?1,%\H7_]6 #LC)GT3!?*%_\ MU8 .R,F?1,%\H7_]6 #LC)GT3!?*%_\ U8 1L2/R#13,^Q6R&W75F2VJNA[X M]EVV*_S0R4OL3ULCQU34^]4LK2Z[<75NK6FYI2E*U"R[(R9]$P7RA?\ ]6 # MLC)GT3!?*%__ %8 .R,F?1,%\H7_ /5@ [(R9]$P7RA?_P!6 #LC)GT3!?*% M_P#U8 .R,F?1,%\H7_\ 5@ [(R9]$P7RA?\ ]6 $7CT_(%(BUT0-D-,2[XZ; MW>K?'LE16OYX<-]W99,>4%VTH;NJ6[+Z[;=E:[*]2@6G9&3/HF"^4+_^K !V M1DSZ)@OE"_\ ZL '9&3/HF"^4+_^K !V1DSZ)@OE"_\ ZL /YXM2*B3ZW-9. M6(%-E!;K@;3!8QPA5CQ!+W]#!I;E-678YOW&9,B;"#WF]GMK;2TLVRVVVWJ4 MK2NT8OK<_FCB?,Y3,55U:-D8IHW(JF*:[L[:MZ(Y=WF99JTQQ!K]_+7ZJJM* MR<4T;D53%-5R=M6]$?$XE?M-Q$Z6TC3/1*@C5Z>B8S>KU#HZEG76]E* M-M3+"FHPNV[=;>M=7J */?YI]&Q3A=Y\3@&_S3Z-BG"[SXG -_FGT;%.%WGQ M. ;_ #3Z-BG"[SXG -_FGT;%.%WGQ. ;_-/HV*<+O/B=:55"?OEQ5AC399>;;9MK;2ZZE*UZ]: ,HF/F?8R?[?YI]&Q3A=Y\3@&_S3Z-BG"[SXG -_ MFGT;%.%WGQ. ;_-/HV*<+O/B< W^:?1L4X7>?$X!O\T^C8IPN\^)P&(C,X\RRN+2!">V/L&1W;U-E;%")R;%Y)Z-8F-MKLNL,LNMJ XX2_8]Q+BN'1.*2I8\K90VHF)MW,EN?%"PY6F?KZIMV[H"2%UZ4@@_? M"R$E+2;*4LMI0!G\>:=L"8D;I*T8PPUC* -8DDFLN),3U*?2 M&] 06ZD43G7ET+/I?92RZMM*;*[ 'LQQI\P7A]KD#)BO#^-L>,\LV<9VR'0U MACZ&0VT)/3VEO*9M0IRG$FQ.I,+ML-I?9;89=;2E*5K0!%6:1M/K+C/*6+,< MXOA&(H_F"-/47FA^,X=%HRN7H7UK5-"HZ_>&197P]C;(R2)[KBRFF<-8)"0P67EDDWDM M)3FA46(4YA2"<4R*1R[&>'L:P"4R^\^^3R"(0Q@CSP_7*E=Z]31S7M:!,I56*%YEQ MYEMUU;;SKJWUI6ZM:@/$%T]8(QA*9%.,8;QG")S*;5- MDBET6AN7L&[US/W./@+H !"NOG#AW1N;?&X@ N@ M $+#OG7(?3;]%(L N@ $+"NVYWTZXE;4TQU-YG6&Q[$D1OH2I2M.YI;^= M)[*2+C*5)C<;3W5,]M3B6*,GI\1JTFS1E1E@A-I!U]-_4%-ZEO(VE6EJZ[+#*6VUJ53<[-E>I2)RG%.8C' M.:M>QF-L6Z8HZICV\_0JDY?B"]'_ '.I7L9C;N4TT=6$=+D;"F%(U@Z-N;&Q M.DAD;E(WQ5)Y=+Y:XU=I/+)&MZBEX>G"MA=5"F^WVM*[*;+>H/;IFEV-+LU6 MK55==RNK>KKKG&JNJ>69EZ#U #+I>U4OP9/[C8 ] MX ,['NW5G>&1^ G 2V>W/&7;>-%7< M 0LY^I_3J/_*P%T A7KE[!N]XMEOI)]:S3[H"6A7 M)1D^"F?&U("H !@95R8D?>%X\'J &72]JI?@R?W&P![P 9V/ M=NK.\,C\!. EL]N>Y5X92VNW/N9^YQ\!= (5U\X<.Z-S;XW$ %T M A8=\ZY#Z;?HI%@%T A85VW.^G3AX%8 %T @L M8\B6?\J\>''( R7E''N'(@Y3[*$O8X/#VFI%B]_D*XE WDFJC:$I4]#3KJ;Z MI4FW;DLNREU]]>M2H\F>S^3TW+59O/W*;66IY:JIPC;R?3/0\V;SF5R-BLB MS)"8I+6*69O4'&%16-'JBKC+##&)IOH57[=6=X9'X"Y5X9=MXT5=P M !"SGZG].H_\K 70 "%>N7L&[US/W./@+H !"NOG#A MW1N;?&X@ N@ $+#OG7(?3;]%(L N@ $+"NVYWTZ"2V_-.>[+*V'H M'27FTN_X=0EQMI6^RMQ)%]RPT@VFX.(/NI6GM:#)>,,U_?G$%CAZC;D,IA>O M]$U_].B?HVX3RQ,]#-^)[_\ >^M6M$HVY/+87;W1-7_3HG]B(B'JHHHM MQNVZ8IIZ(C!DA^WZ >:=>GLT^Z EH5R49/@IGQM2 J 8&5/!Z@!ETO:J7X,G]QL >\ &=CW;JSO#(_ 3@);/;GN5>&4MKMSW* MO#+MO&BKN (6<_4_IU'_ )6 N@ $*]!6 != .F+4YKCE,4:F?2KI/JW2?4M)DSQ?) M))?L61C \95O3E:9*92?97L>Y_O)K=V"BK=6^IE*776[*#/N*^*K^7O?W!P_ MNW-;KC[57+38IG[U4\F]T0I?$7$-VS=_N;1<*]6KC[57W;-,_>J_K=$.&<"X M)9L'QYS*J\NLTG\R7TD&3H477K M4VUI3@Z3I5O2[-4;U5W-W9WKMRK;575SS,]'1',XVFZ=1I]J8WJKF9N3O7*Z MMM5=73,]'1#G<=5T0 !YIUZ>S3[H"6A7)1D^"F?&U("H !@95R8 MD?>%X\'J &72]JI?@R?W&P![P 9V/=NK.\,C\!. EL]N>Y5X92VNW/ M[=6=X9'X"Y5X9=MXT5 M=P !"SGZG].H_\K 70 "%>N7L&[US/W./@+H M !"NOG#AW1N;?&X@ N@ $+#OG7(?3;]%(L N@ $+" MNVYWTZ" MRFM\D;/>0_-$=9VW>TZMY8.RKB[BS[KK:UINNIU!EVN<5:QF]1S>@Z#9L39M M4[ER[+1M/JTO3+61KJWJZ(VSS3,S,S@\FEY*=/R%O*55;U=$3C/3,SCL<_ M#J/> #S3KT]FGW0$M"N2C)\%,^-J0%0 # RKDQ(^\+QX/4 ,N ME[52_!D_N-@#W@ SL>[=6=X9'X"Y5X9=MXT5=P M !"SGZG].H_\ *P%T A7KE[!N]V/#*:;R^MYL^SA)7K,\V5GV M7%K%#E.%=SF@)76&5J98K;VHTHB^E:[:76#)>& #.Q[MU9WAD?@)P$MGMSW*O#*6UVY[E7AEVWC15W M $+.?J?TZC_RL!= (5ZY>P;O7,_7"ZVM-A"4HTS97;6E*;:CG:GJ^FZ-EIS>IWJ+-B.>J=L^RF.6J?9$3+PZAJ M61TNQ.9S]RFW9CGF>7V1'+,^R'1%G+-L]])5)H+'6S'DHQOHOA\G+F+ZKF]; M6N1YY=&;^LC)!<=*KV0BA9*BZIU;3K[[55M]M^VTPNVEN3ZKJN;XVOVK-NS< ML\-6Z]^J:]E5^8[/V>:CGVXX\O+#.=1U#,\5W;=JBU7:T&W7O537LJO3'9^S MS41R[>7EYFUQ!99-I!!)=A1!%I1))1=*6EE$E4M+**LMIU*6%V6TI2GK4'>B M(B,(V1#L1$1&$[=6=X9'X M"Y5X9=MXT5=P !"SGZG].H_\ *P%T M A7KE[!N]D1;&B>^D/T> MPQ_;$#\P1C#^8IJN:79,6J0VO=BAM)CKA8G/M,)4'I3B;[J;;=I==E=HR;C* MBUF^,=.RMZF*K5&7O5S$QC&.S=G;T,XXIIHS/$^1L7(BJW18NUS$\F.S=GZ' M+%*6VVVV6VVV664I;999;;999;3K6V66TI;;;3U*4I2@]_LYGK?NS[^W^E;] MV@"4A7)=K]EQ\++P%2 #S3KT]FGW0$M"N2C)\%,^-J0%0 # MRKDQ(^\+QX/4 ,NE[52_!D_N-@#W@ SL>[=6=X9'X"Y5X9=MXT5=VN6JS4,WZ7L+OF65D:7S%6E>8G%([%F]>@:C7V63N2MD1B M[>>[.AI+ML :=X,U^YMD6'\T9!SSH^R!#7S%*,Y MRCZ3%*XC*<5RYOLS>8.FB\ D;990I7,6M\:K2W).92A:=MU RC1Z M29+&F_.Z;41@B;X/FV"\71_,:^'4D,5R&=)X3+'.C''BF9TARY8@(DY[\:4B M.;E%UAY9IE+ME;.J \-/I)B(H5E5!J9P#/\ 3M+L=X5KJ 9(V[O<8F=N0,=U M7$M-Z=@>(LL4MJ>8MKVXH$2QK47V'D'KB^O;MK0.4M/VLF29.RV?@[,> )AI MWR0YXW29@@;3)9+%I:CFF/E#I>T+%"=QBBQ80UR*/K*DT<&Y1N3B**"Z^K4! M\&?];,BQCEIWPQB'3W--0DQ@V-B$*%AR5"58HE2Q)Q@E+L M4F-/2MR2EYMY1=:]>M* (%_](_;(SX0WZ9,!3G4BZ/V"6K4A+TC%((M#28+C M1X5'H&Q$K62I8E3O,[=7!N7D)FA)4Q1>8@-I7_J[0\/_ *2&R1H<=&:9M/\ M/]1SM,\&)=1K^T,SY&(5?!\:*U"Q$D3NZJ5K$J=3-W1Q:U:=(T$UN4&FI[NI MLK0!M_CG4;CK)&G=AU--RA>TXY>8&HGRBKTDO1NK(WMJ=48]M[HBOV7$N;*L M0'ICK*=3?BJTI6M-E0&GN,O23)GQZA9F:L#3C3]CO,&-9AEK!^196_Q=_03J M(0EA(E[J6ZL\<6*W:'ORF$FW/"9&M+M,-1EW?]:E*5!B?TDA_'QNE%Z5&LLH:>379;MN MZ@#*X&](0YY9G&(V:;:<FI2GW]=@#LH 0LY^I_3J/\ RL!= (5ZY>P; MO7,_ J=E?6K_-4 V5]:O\U0#97UJ_S5 -E?6K_-4 V5]:O\U0#97U MJ_S5 >:4KMIU*]>GJ5]*C'U*]JF>I_:U("HV5]:O\U0#97UJ_S5 - ME?6K_-4 V5]:O\U0#97UJ_S5 -E?6K_-4!@952O%B1]2OS"\>I_=Z@!ETM*] MBI>I7M9/ZE?Q-@#W[*^M7^:H!LKZU?YJ@&ROK5_FJ ;*^M7^:H!LKZU?YJ@& MROK5_FJ SL>I7LU9U*_,,C]2OT$X"6SVY[E7AE+:[<]RKPR[;AHJ[M.->UY% MNF*=6.NGJNJ&)'*XV3/\0IB#%KVZ0&]_;Z2Q]B[8GLJN=95$VJE[BWITMY2L MQ0FMWB^AM+0'2WZ.>P8G['-6HC-U10]$7I]\[)J94!)3C!3EG9XU@2K1GA;4 P8 M_F^!H1)LIMV:H].H^_9+SU$Y\@F[+$,:'YE-LEZI0UQ](I(6;T:6SEJ=P2FK MMK;M#E;4]'D?=LE3C#V'LQQ6/8OT>.D924R;#Y%B]\F669#D3'F1KL;QU MEF#>U+7E2UMF.U*10N+IV%:N/)WLVM:VW -DHKG>_+6IIMU?)L/9RAF%=*6C M+(B>?+,BXYDD!E;I-Y&I:90[0B)Q:4I&LR4K(RQQ,RJE64=1!V29;98;=2F[ M 8*:9>48;U.Y8U1'XES?.\6ZP](>-+<4J\:XYDD^=$\WCK4NJE@4O88NGF]CR'Z-UW9))F'$&99@WY2T5P2,M],5P M^3Y96L^98A+\C31TQ8^I8LWN"EG5K4^14Y"):KM*06&$&E4.I99N@'HTULV0 MO1RKX%+LO86S=)TV6-%$1BMY&-88^Y34Q#,D.DTMDQ^+I(FAR9W6LBEU22U, M6C5'%T;2C+#2M_I0NH#9W%C$[-6C"%^CYF#!*XMJ!SOI=S;.$"=4E+7QB,GO M;V\+S(P[R"]1O3>_HZRI/9V)0FZRVZPRM;J;GJAJRY1S)&MJ"Z2].T1PUF+' M$CTVZ<,MQ#-#[EJ%R*"1Z/3U7IX=]/K!%X_(7E!^:<@WOG9APYF?'LKTQ8>R^CS8\Y"A\EB,2CLQ,Q.IQA%8 MJR31]1IFG(=9,_[L^V]O,4):(-P::997VM Y8P7()GG*3^CAPE9A/.$$D&C] M0Y2G/K]-X9)8C#8LX07'3QCEJ8&J:.R-,TSTZ7O;B4>E+:C5A)B"MUQMUEM* M[ [\0''F14A*]+%D:BIU"5,VCY9M4RE0C/I;M57?U2I(:0I(NVV_?67VW?R@ M/NX@1_\ '27RSE_CL X@1_\ '27RSE_CL X@1_\ '27RSE_CL X@1_\ '27R MSE_CL X@1_\ '27RSE_CL X@1_\ '27RSE_CL X@1_\ '27RSE_CL!&NT)9" MYK#4UIL@J4I;9;>96Z62B\VEQ!;'O>]'WN]QY%O];7=4LNMI?U-UMV4V!9<0 M(_\ CI+Y9R_QV <0(_\ CI+Y9R_QV <0(_\ CI+Y9R_QV <0(_\ CI+Y9R_Q MV <0(_\ CI+Y9R_QV <0(_\ CI+Y9R_QV <0(_\ CI+Y9R_QV C7*%,=DZBB M2TU_WI1'Y>:9==+)1>=2].JBUI>]J+G>J@FS8?=NK;+K;;Z[FMU*[FW8%EQ MC_XZ2^6I9*"*U+M:&0RE3:DNY=3S=T;7V]^ZOK392M=E*4H%EQ C_ ..DOEG+_'8! MQ C_ ..DOEG+_'8!Q C_ ..DOEG+_'8!Q C_ ..DOEG+_'8#^?Q>RM4C])#K M,=+3'4Q-%HGB> %F\8'P]388C15=34QCD8O[.K9;Z^XLNM:UMV5J,< MN5_/XWU.]^"W:M]48_TAF%=7SN+,_=_#1:HZHQ_I#8?BDS_AO?E-(?&0[+IO MU9$F?=6^W>_OJ?6:0^O3^\@$S$8RU*(XVG&WN^[OJOW6]2!\(+]HYK;*;DHE MPL*L]K;3;LI3;7JUZM:@*3BDS_AO?E-(?&0!Q29_PWORFD/C( XI,_X;WY32 M'QD <4F?\-[\II#XR .*3/\ AO?E-(?&0!Q29_PWORFD/C(!YI$F?;3V[WUZ M?6:0^OWR 3<1C#4HC+.>;>[[X8F,K=O4@?""]M%2BWVA)+A847393K6TI0!1 M\4F?\-[\II#XR .*3/\ AO?E-(?&0!Q29_PWORFD/C( XI,_X;WY32'QD <4 MF?\ #>_*:0^,@#BDS_AO?E-(?&0#"R2+M)$=?SB[WBMY+*ZFV;Y(GTTO=EH3 M[[=V4:X7EFV;:=6VZE;;J=2M-@#*)HFSW)DUU;WK;5.16NR22"VFVI5E:[+: M.6RE/Y 'NXI,_P"&]^4TA\9 '%)G_#>_*:0^,@#BDS_AO?E-(?&0!Q29_P - M[\II#XR .*3/^&]^4TA\9 '%)G_#>_*:0^,@&&4MKMSW*O#+N5&BKN /C0-R!K341MB)*WI+35!]J9$04F3T.5 MJ#5:HVA)-MA=#%*HZ\R^NS;=?=6ZNVM:U ?8 ,-(HZQ2UB=XQ)FI"^QY^;U M+4],SFGL5-SHVK2KB%:%:F,I4M0E4DWUMOLNI6VZVM:5Z@#[6YN0M#>A:FM& MG;VQL1IF]N0)"K"$B)"C)L3I$B8@NEI9*=.07;99;;2E+;:4I0!]@ F3(9% M#9@GR ;'FDR;)(\HB:64WHB;GM-&E;@2ZJF0A?=;4\IN4.2>PZ\NVM+;C+*5 MKU@%, A9S]3^G4?^5@+H !"O7+V#=ZYG[G'P%T A7 M7SAP[HW-OC<0 70 "%AWSKD/IM^BD6 70 "%A7;<[Z=.'@ M5@ 70 .NS6YKB>-.$@QYA_$&/4N7=064TSFZ,$26NUS4PQ>,M=U"#IA-%1 M&Q:F83EM+R"ZE5I?<87=U:=3;3.*>*KFBWK.G:=9C,:Q?B9IHF<*::8^_7,; M=W'9L5?B#B&YI5VUD58]+LYY@S>] M1-TR=GZ9M,P>VZ&)UA;%%"VMG_-)4?;U2R^Z]:E+LLLNM,ILVUI6M>K44S2< MCG[.9S6HZI5;JSV;N175%&.[3A&&[&/*JNFY3.6[^8SVH543F\SS3[H"6A7 M)1D^"F?&U("H !@95R8D?>%X\'J &72]JI?@R?W&P![P 9V/ M=NK.\,C\!. EL]N>Y5X92VNW/N9^YQ\!= (5U\X<.Z-S;XW$ %T M A8=\ZY#Z;?HI%@%T A85VW.^G3AX%8 %T -9]46K+#^ MDB!5F^5'NXM2X&WH(?#&FSLZ83M^K;3>&.,,Q>U0L4FWW6TO,K2A)%M=T9=; M2@X>N\0:=P]E/59^K[4[**(VUUU?AICG]_)'.Y.KZUD=%R_J,Y5]J=E-$;:J MYZ*8Y_U0Z7<'L.1HTS3F[\X4TSRV[4=FGW]/Z=K:X6!V0!^K/O[?Z5OW: )2% M #.Q[MU9WAD?@)P$MGMSW*O#*6UVY[E M7AEVWC15W $+.?J?TZC_ ,K 70 "%>N7L&[US M/W./@+H !"NOG#AW1N;?&X@ N@ $+#OG7(?3;]%(L N@ M $+"NVYWTZ\S1;3SAW(.:)F6O/C>/(VOD+BE:R**7%; M:D+_ *E$C*NO+LJ>J476V4K==2VW=;:]8<[5]3L:/IM[4\SC-FS1-4Q&V9PY MH][Q:EG[.F9&[G[^/RK5$U3ARSAS0Z#\51>?9_R*HUD:E2"%,[DZ:R_#6/;C MJKH_AG'*NG9300VIS#5"3C,\I#2SU2JVF^[:]>FVEEF1Y"QF]8SL\2:WMS5R M/V-OEILVYVQAS;T\LS_2,UREG,ZEFIUW5MN9KC]E1RQ:HGDPYMZ>69;A"QNV M #]6??V_P!*W[M $I"N2[7[+CX67@*D 'FG7I[-/N@):%H 9=+VJE^#)_<; 'O !G8]VZL[PR/ MP$X"6SVY[E7AE+:[<]RKPR[;QHJ[@ "%G/U/Z=1_Y6 N@ M $*]F M%Q"W2N90[&V$\]9A<#6]P*;7M5?>D5I=I%YA9M-E MM]E*=3;6@SK,_P Q].MYBYELEE"X?H5S% $F0TJ5D4S M"<2&,EI2&LQ(=3UO3KFG6-.OVHNQ$;U=5.&&.W9'L;%PYL,9( MA%&4TK>#6>,L#481NMWO!C>TI$EY-;_^M4JXFMNWU=@Z^6HFUEK=J=DTVZ8Z MHB'3L4?+L46Y^[1$=4*,3I ?JS[^W^E;]V@"4A7)=K]EQ\++P%2 M#S3KT]FGW0$M"N2C)\%,^-J0%0 # RKDQ(^\+QX/4 ,NE[52_!D_N- M@#W@ SL>[=6=X9'X"Y5X9=MXT5=P M !"SGZG].H_\K 70 "%>N7L&[US/W./@+H !"NOG# MAW1N;?&X@ N@ $+#OG7(?3;]%(L N@ 2\IFT.@Z1.OF4IC\ M51*SZIDJN0NZ%H3*%%+*F5().7GD%FG4LIMW-*UKLZH\^8S66RE,5YJY1;IF M<(FJ8B)GZ4-[,6,O3%5^NFBF>>J8C];K:SOZ2+2]@*'9S)LS'#GG)UEDK=X7 M$8\KODR]V>CHJVDQQ+?:R6JR4MC@[%6ETO.O+LMI2ZZZM+;:U%3U[C;0=+RE MZFC,VJ\]%JJ:**9WYFK"=V)W<<,9Z<%EI%HS@ZS'VF[&[:Y7'7/DA;E$ZD)Q]U:K#GB;JSI(IHNOK[8Q2FH MX4)K6NVNPNE/4%,X:RM64T6S17^]KB:ZNG&N=[;[=N"K:%EZLKI5JBO'YE4; M]6/+C7.]MZ\&SP[KK #]6??V_P!*W[M $I"N2[7[+CX67@*D ' MFG7I[-/N@):%H 9=+VJE^#)_<; M'O !G8]VZL[PR/P$X"6SVY[E7AE+:[<]RKPR[;QHJ[@ M "%G/U/Z=1_Y6 N@ $*]O0>?,9S*9.F*\W M=MVJ9Y)KJIIB?BF$-_,Y?+4[V9N46Z9YZJHIC],PZ)O2J9-P?J,F>B?"D.R) MCO*"9WS\I<)TU1&6M,FM0QA+%%=;;U][ XJ2BR5RN^TJEMUVVM=O6K091Q_G MM+UG,Z9IF6O6;\59N9KBBN*L*=R>7=GGEG/&6KH27V M1?N;-WN:;NNRG5'ZRNC:7DHGTUBW3,SRX1,]<[7ZR^F:?E[=6=X9'X" MY5X9=MXT5=P !"SGZG].H_P#*P%T A7KE[!N] MY%=9:\Y!=F6Q_20S'\.>9H\DMAYYJ9*J=+&@@TIH)5& MDW;BY1=9NJ4V^K3;5=KTEQDFH=:1:=6ZRMM]AEF[K2ZOJ;!R_[VX^S\U7?G97)6YJV4?+^95$CY.Y%[*Y:S;N MTSLF(PF'LR^DZ9E:HKRUBW17'),1R.2XYVS+.EJ[P:T#JN@IP ?JS[ M^W^E;]V@"4A7)=K]EQ\++P%2 #S3KT]FGW0$M"N2C)\%,^-J0%0 M # RKDQ(^\+QX/4 ,NE[52_!D_N-@#W@ SL>[=6=X9'X"Y5X9=MXT5=P !"SGZG].H_\K 70 M"%>N7L&[US/W./@+H !"NOG#AW1N;?&X@ N@ &JG0FQQ<+[(G%JF41-A%3G!30O9[:MA=:6^J.5J>N M:3HU$5ZE?MVHJY(F=L^Z.6>ISL_JVFZ73%>?O46XGDQG;/NCE=7F4_23YQSY MFCB-Z.V18K<,9Q6$DK\AY-RQ IM3FPYI4?.<5ZAJ6?\ M3\+U69RE%O&NYQU]O.Y6C#\-N9Q]^*.%,,R.#23(V5,HSHS*6;\LNJ9PF4[,;2VHHEN0)2TK7&6% 68;1O9&Z MRS9;;96RAE*6[JW;;2H^:9IM_*W[V?S]WY^J9BK&NO##9$8133'-$?5T/SD, MA=R]V[G,Y<^=J%^K&JO##9')3$O6M?9KM'9=-X !,1SMF6=+5 MW@UH 4X /U9]_;_2M^[0!*0KDNU^RX^%EX"I !YIUZ>S3[H" M6A7)1D^"F?&U("H !@95R8D?>%X\'J &72]JI?@R?W&P![P M9V/=NK.\,C\!. EL]N>Y5X92VNW/M&/G?1/":J'%=/\ )#!+&.8RYW;[$)I2*/Q]15N) M-83SU-]+^R":4-MOMIMNK9MMKX,]K_%^NU49*W9JTS+8S-RY35377,8;*:9P M^S[XV_1L>3-ZQQ+J]5&5HMSD,OC,UUTU155,8;*:=FR?;"!QEH[PFPR*32F5 M-#EEZ>DR*I:B?9;G;LZH M;@(D"!M3V)&U"C;TMGWB=$F)2DV^P6399:.[111;IW:(B*?9&#L4TTT1A1$1 M'L?6/V^@ F(YVS+.EJ[P:T *< 'ZL^_M_I6_=H E(5R7:_9#U M#+I>U4OP9/[C8 ]X ,['NW5G>&1^ G 2V>W/&7;>-% M7< 0LY^I_3J/_*P%T A7KE[!N]]5?:LEC&3?:FLI?=>=6VY=NMQ2EE>KL]0>>YJ6G6?WM^U3LQVUT\G6@KS^2 MM_O+UN-F.VJ/K:[RSTBNAV$&&IY%J?Q"D6E5OI^;B)8A7N)EQ=:4OL)1HKE! MQEUM:]79390<;,<9\+9:9B]GLO%4R\X7J'4U MGS4/%_2,ZA<:PO&)CPZZ8=/AQ>3IA(5S2X-+3D;*5YAJ&*L"0IP**_.+1'DV M[55,W-Q)]3;[>O;2HSW5]9L<9ZQ8RV1WJM#RG[6NJ8F(N7>2FF,>6*8V]$XR MI6IZI8XIU.S8RF]5I&5GYE54Q,17S3[H"6A7)1D^"F?&U M("H !@95R8D?>%X\'J &72]JI?@R?W&P![P 9V/=NK.\,C\! M. EL]N>Y5X92VNW/4F[&N>=YI?OEUMFYV[JM*;:@/YFM%&>)ACO,FH M9]R=J2U'1;4%#,:2I4KBU*;:89?;=7=4#O$ :X:HCE;""SB\WN+E4PVA5246-,F%&64K9??OEUSE$T!-;*5MV;+ M;JW;:];9MK2IS_,GA&?W.8KN5=%-J[C[]M$*W^>^&9V6K]5=713;N?Z:88#_ M ,*1\_S'X9_'?_A7/^$_/.@?BO?PJ_J/_',]'5_[U9%^ MSN9>*0_S'X9_'?\ X5S_ (3\\Z!^*]_"K^I^;_3F^CKMLNNIE21WUMMNNI;3 M'DPI6ZM*5K2VE;FJVVE:_P M:4#_ #'X9YJK^/\ \5S_ (3\\Z!S57L?_BK^ MI$U]/WZ/JE:__N:>U_EXF*>Z1^/\Q=&\G._P:C\[:7Y6;_A5'_C]^CZYS3WR M,4]TA_F+HWDYW^#4?G;2_*S?\*H_\?OT?7.:>^1BGND/\Q=&\G._P:C\[:7Y M6;_A5.-I+_\ 4":#$\QC;@F49+TAU^Y[ M"OW5=E*4ZFS:$_S"T^=MK)ZC-,E/[O*YZN.F+,X,C_YBK01 M_JV6/)V/_K2'^8.4_L&I_P "?K?/SGEO['G_ .#/UG_F*M!'^K98\G8_^M(? MY@Y3^P:G_ GZS\YY;^QY_P#@S];$._\ ]1]H/:RB3"&+,;I<;?=94M(R0XBX MJEM*5W=]7&;(B[K;MNSVM;J_R!^?K57[G3-5N3T4V.3_ &H?)XRMS^ZR&HUS M[+/)US# _P#F5]#',?.7!N-__B./OY[J_P 'UG_\_P#SOGYQJ_PS5/X/_,?^ M97T,*]],V_]6EM/9'YGCJ_,?LM'U>:OZUG M=_WI??S?>J_=Z7J]4<9)J>GK*0@,7M11C55F:*^7'DC M=]F'MY7DO<0\3YR]\K2M/KLT13C-68IJY<>2-WZ.='/6J>:9C5'NF;?2QX7A M1*FF\\0].DQA42C"(FM/;WHI$\.)\JO.,K3JU.O,NI3K7#PW=-XVU*J;FIYV M]:B?^GE[H9JY;Q^Y8HFFF/=,_:ZT56%>C%?+JJ MLI:G(;G)VONWV]YRYJ=XR+[3[J5WPQ/>EDK781;7=5I;;2E=S9[7K#R_D7*7 M9W\]:S6:N=-VJY5/T88/-^48S%?3UV[FOK=6HDIX&TBCLZ?/5$ M=,H[.2_17/ZYZUH67L_N\I3'_P!<3^N'+2/5YHZ;DI2% MNU):?$")/;N2$:'),+2)2+?P24Z=Q+)+M_DMMH.A3D,S13%%%FNFB.:*)B.J M(>RG)YBF-VFU5%,5<^&3TN9\NOJE.L6L/284LE5QNIC!1=JB1U/(NOR?$ MK:'$_F5G*WTJM7.E#"]]*NMVTZFZMK3U ]'G/*N?#)Z7,^77U2HOWR=(W\3N M!OVHQ'QH'H\YY5SX9/2YGRZ^J3]\G2-_$[@;]J,1\:!Z/.>5<^&3TN9\NOJD M_?)TC?Q.X&_:C$?&@>CSGE7/AD]+F?+KZI/WR=(W\3N!OVHQ'QH'H\YY5SX9 M/2YGRZ^J3]\G2-_$[@;]J,1\:!Z/.>5<^&3TN9\NOJD_?)TC?Q.X&_:C$?&@ M>CSGE7/AD]+F?+KZI/WR=(W\3N!OVHQ'QH'H\YY5SX9/2YGRZ^J4ZP:P])A* MB3W':F,%%4/E"U014S)\2LH<17=2EU.I6M*^L'H\YY5S MX9/2YGRZ^J5%^^3I&_B=P-^U&(^- ]'G/*N?#)Z7,^77U2?ODZ1OXG<#?M1B M/C0/1YSRKGPR>ES/EU]4G[Y.D;^)W W[48CXT#T><\JY\,GIES/E MU]4G[Y.D;^)W W[48CXT#T><\JY\,GI5<^&3TN9\NOJE,Q#6%I-31QM(4:F,%D'657[LH[)T2+,LW;FM,L MW5ESG2ZFZLOI=3UZ5I4/19SRKGPS]1Z7,^77U2I/WR=(W\3N!OVHQ'QH'H\Y MY5SX9/2YGRZ^J3]\G2-_$[@;]J,1\:!Z/.>5<^&3TN9\NOJD_?)TC?Q.X&_: MC$?&@>CSGE7/AD]+F?+KZI/WR=(W\3N!OVHQ'QH'H\YY5SX9/2YGRZ^J3]\G M2-_$[@;]J,1\:!Z/.>5<^&3TN9\NOJD_?)TC?Q.X&_:C$?&@>CSGE7/AD]+F M?+KZI>::R=(VVG_S.X&Z]/\ VHQ'QH'H\YY5SX9/2YGRZ^J4W$-86DQ-&64F,M,).R=$BS2[JJE%U*7V7.=+K:UMK2O5]2H>CSGE7/AGZCTN9\N MOJE1_ODZ1OXG<#?M1B/C0/1YSRKGPR>ES/EU]4G[Y.D;^)W W[48CXT#T><\ MJY\,GIES/EU]4G[Y.D;^)W W[48CXT#T><\JY\,GICSGE7/AD]+F?+KZI91-K(TCVIDUMV MIS ]+K4Y%+J5RC$:5I6A5E*TK3\Z=2M*AZ+.>5<^&?J/2YGRZ^J7N_?)TC?Q M.X&_:C$?&@>CSGE7/AD]+F?+KZI/WR=(W\3N!OVHQ'QH'H\YY5SX9/2YGRZ^ MJ3]\G2-_$[@;]J,1\:!Z/.>5<^&3TN9\NOJD_?)TC?Q.X&_:C$?&@>CSGE7/ MAD]+F?+KZI/WR=(W\3N!OVHQ'QH'H\YY5SX9/2YGRZ^J3]\G2-_$[@;]J,1\ M:!Z/.>5<^&3TN9\NOJEFX_K+TB6K56ZU/X%MW3'(K;=N4HA3;=5B<-EM-KIU M;J^I026LGFXKF9M7.S5]V?PRDM9;,Q5.-NOLU6)?9[9&[ME5._)S*?>& MV6U =+F'O1BZ@'O-[K)-7F-EL\=SW%> M>C5LL?*O3&);=\L6KRKE=:VVWVV4#8?!6A/.4)GNGTW,6HEER5B+28WRE-@^ M(,D",C4I=7!X:%44CSYE"3'/3@2[K(A#UYR-.6@(2$GWUM,-I=6E:5#M, ?. MI2)5A>\K$R=63NK;]Z4DEGE[NRNVV_<&VW6[JVO6KLVT'R8BJ,*HQA\F(JC" M8QA\%8^PUZ[(T5]EM1^\C\_*M?AIZH?GY=N/NQU0\<7F#Z#9^#$7O ?+M_AC MJA]W*.B.HXO,'T&S\&(O> ^7;_#'5!N4=$=1Q>8/H-GX,1>\!\NW^&.J#O'F.O_Y2@[G#DY XL1KF\Q\$H.YQ]QD.+$:Y MO,?!*#N<,9'CBO&:]>.L7!#?W.&,F,G%:,B[J&.TR<+TU_8R(FVZTJRF[.K;;=;M#E3)VH:0Q' M4G ,-Q]@L?&$K#V3\X96.0HUCK)D<4B?84>C#9%FQ#NKE;Z^3%X3VV$W4W1I M%E]+/;; ''NDS6'+L\7ZF7;*F*W3 S-A"7MZ%!'9I7L:9HH:IQVQSRC[.$>^ M7I6=Q4-[K515-;=6J8FM+#-AEMP#5]GU@:_9WC*_+$0P_@R$X\CV)#\W/4^S M,\S-CCTM:7&]T>62!0Z]C2*>Q7=MBJ0K\Y+EMUA-BPVVRRFYVU 9M!KTU$Y_ M=<=Q+2MC+%[?*E6F*.:G,G?\;'Z1HVYJ0RA46ACF/XS9%4:M4I='\\A698N5 M4*3DIRR[KNK?6E ^O*_I-90PZ.,3:C<7:?Y?-I-E"/MCR])*ISZX]Q%8EEC) M$)DHG\J)K;O=C:].)J9 F)I$L*\W'[2=7?%D'2<9KK:.)M+;5AM*5)I6RW;4/3(=9\V9#=6,B MC&(Y5F&.84R#',/XSBF-&50YRV;9$I&DZV<6.JLPVQM:8[%I&:8E5K;ZVEI2 MR+JW^VK;;4)QFUMS]R]'9"M5"^)1YOS+DE,UQB+P5":M6QVW*4QR2HQI$8]4 MXW>UZE'8]F$6J+Z;+J[F^M.H @,JZPM9^(*N&7IOAW#\5T_M672RTE"I.M4* M2;+[NI6EH#8&>ZT9NRZT,'Z98]A*7$8\G,GDT;EN).;RV8HD616R. MXN-NKME2@DMHMN<5E*=BD4_JK:U,K4!\&H_7E_PIU.Z?],N/8A69, MRRK_ $BZ.X@8YD:T9K@YJB6Y(:K-3MR BE3URX^PFMI M)-E*WFF5I;3JU :!:.M9L\U(3+5(DR'AQXP7'\*.$ ,B,=FMAB/(BR*2N-/[ M[?()NU5OO2L2I?8ST-3I+;ZF$I[J4.V&;: ->IMZ1_,T/TTXNS W8#>Y>\Y= MF2)X12!$V+D>+L=80EN;VV!P&1SB0FW[KC5(8>^H3T[>1NC35)];ZTH59=4! MMWJJU(9#P^^X.A^*(,3D:<9*<9@^.43)WXQV5P;'<2-D4B(8B2*[JCTZ+%*1 M*DO,IO>ZONV[:T :CG:^-2>GZ<0IIUCX\PVWL^3\'98S:W,&'I#)UD^Q61B> M'$S9VC^0VR5HD294E4I+[VVUP2W;U:ZVT*ZMMVV@7V#]8FIB_).G=CU+8[Q- M'X9J[@LGF>(5>+7R4/+_ UTCD?9I?2$S\E]0I$:YP<(T]6&%*4%;RZJ"3+- MFRE %MIPUO3/.&H#4?CZ58:D.'H!AR&1>6Q$^?I5#//Y8T.Y:LU7)75A-NO) M8V998DNO1%7UHHJ3LN-MMVTH X2T6^D.R!JSR0P(B)UHP1Q-^<<@K+,9,&0I MROU$)X?&7M]9&-SHP*FDJ+*%ZJJ)&J6%E*;[2$JG;2NW90!W%@ # MA[.N57##>.72:,N-YWEI_+4HFJ/P#'31<[R-_>G0WL="1LW5B=M:RK]MZM:? M=:0E(MNONKU-E0TKCFM^;.GHZ6/5P\Q./L^4Y6PIB&* EJ5:EHOG;W+:Q-DC M=ANVBM9=8KOI4W<=6[>[ZV]0!]\AUHY19-7.GO3%7",C3QN:.SW%PJE:F;0'IS7JIU*),\9 PSI MFP_'\IJ(OB9-M]SPEI9>?92RE+*;;@'/&-=6F9XJ\ZA,7:E,:L[_ )=P M9$(/D=E1Z;4TCEJ7*\+R&:_-K(5&8\^D)9 DDB"11X]$I)-MH32V\LVEVYW0 M#B)N])7*V?1ED74ID_%K7 \@,^H&98#BF+GU^HB2-\I0SY3#(X@GLCK6Y*UT M;BDYBIY4DUN**+3FU+V]0!S5H=U/9;U .V2VF>N6FN?QZ'VLUS+E73+D95+( MNJ>%]5%'N$R*.OY::3,;W'[B[:EJ;BNQ%I%=U96EVV@#L/ M &E&NK%4^R[C7&3#CM@OD3JPZA\-S9V26+VQOJCC$8D!J MQ]=*FNBQ$2;:@374NJ59=<=?UK++J]0!]N%,:3G]Y_5+G/(,PUBNJ%%+).]TOJ2;:2?NT%*WV;-S4!K+D[ V>UC'Z M29HB<.5W*=4<]QG%8&Y)WA@+JHQ_*,;8QQ5DZ7;#7.PQ!;%&2CR=O1]MBDZ] M)3>B[]W;6H:^ZT<9ZMIOE;'F T6E2?YDT!8H@L-O=(?C+*6*X!;J!F;0VH+D M49R/652ID?2,:QA2BLM4-9!9=CH?;2XTRXKVE0Y.E<0U+XES_=JLQ=I+=)RG MS1I49L*/^$X_,LE67-9IQB6MA=Y95] MMNYJ%@=I"RG"O12DZ6&=I;91F*V'1XQU:&%8B0-BR8.F3FB>RXA X/"M&CN( M1'*%=:'&F%[_ +UNJ4I6ZEH"WU0VY^2J(K"5NCZ):RM-4AQ.0VR#'>W'])?$ MVJ;:G%TOV6[0YMT#X>R/@?2CBK&.5 MU">LU8DC\J6LR-Y5R-##6]]DSP^L4#0OR[_2G9)"F1Q3MMAMVVS8GW)=:EVV M5J&X@ TKR+CG(!^MK#6:F>**GJ"073=GV*/3@D<&@@ZDMDTGQ<[ MQF.D(EBY.M-4OB6-J][.M+JF*N+V&F6;JW:'G2!B":XUTNVLT^;#F_+F1U&0 MLG9,;#U2%4<1DC)[FZ/[XBO6HE*E =V.J6V$TOL.O+I2SJ7;F@#43"^F3-Z; M'?HY\.3Z!+&>*X7G61\OYJ,,>X\L0-S[&'6 MAI)-J2N^7V7TI;4.&E;'K1R!K3<\N:BM$.1\K8_QEDTUHTM1UIR_A9OQ)CR+ M]F$M-I(NN;2+ZV)R:'[FZP/,LTZZM4,3SUHHC&" M"W3&>==43AEAMU('3*,W0R.8JGLQ:IW+4$JCBEV2S@R=L"ENN0E)TB%0E4T, MI?0_RCD5[G*XI:W)2HTP.^"YY#F53V*L6$ M+%UBA^=DJ:EB:P\RS?*774I9;==0.NS.'HQ<_HY^R33"VJG+9R>?ZR6O.L^: M:Q[$Y]T$O4,,L0UG;>]2=H-?7JZ&-YR9H0-QIZM.6D4_U:7872MH=ZJ$@Y*A M1I5"LU>H3)4Y!Z\^PHL]:<2386:K.L(L*(L-4WVUONI9;;92MW4I2G4 ?4 M .H[)^$]2"%=Z39WQU"5RA\U&LN%8?AEU1OL=37*;[8K((;*Y,9V0 MZEG-B2&6O_9)M%%I9QUA==XL-KU &P&K33_(7W107@'#,:_/#A&S]/#-&(^2 ML;FVE(]C/*V,G5PK8J=%:)"71MB\94';FXVEQF];FREU]UMM0F)W!\[I=2F8 MM0L;QE;+SL3:6D6-].T96/;,B(GF2)$O42N2K4IZIV(*92R#[$S4H,5]B[Z6 M77<7[G9=0.O+3CIVU29*CF=8]JJTM9)9M1&J_$V1H)E'5C-,GXDDD3@*!V9' MNL7QSC>$125NS[%\:-ZLU,42D2DWF&J+JG*C#*[;Z!L!@W%.J+*67M$Y&9M/ M5,)P_0S 9:@=Y8YRR)R-NRGD-TBK/CEE/QDTQIX7N39&B&5E.7WJ'2Q,=91= M:10JZMEUX#:E@PUE!)K*U8Y/I&FTN&Y(P9CB(01^?CVYQ8'J4,;6X)E[<[L: M5=5X_-:52=9130TDJP\FMU++J[0&C\%P;J.RUD?1+'Y;HO@6E6[29D5[R#D7 M+D"6XZ;+A6$H]$%ZZ:$QK)"EY*O6M*T =-6)=+V=+,+>CSP9.(.8RQ[%^47 MS+F;C#72/.)#$NQTY.\@QLP*:(G-9:Z62EW>=M>Q=^L*H32IM;.H W-U"XOG MD M27XBR?AS/.+M0R$G,F5<>SB8ZI)E&'8QYF+K*YI$WUV3$R5X*--)(O<#"$Y% M]2RRJ%$V[ &[.E:'9FG.I3/NK',N&E6"+)A!<88;QI Y)((W)9W?&(,HDLCD M,ED:F(.CQ'FHAXD$HM(2I2U1YMQ:+?#-[VVVW!JME#0YE_)>C_/6.E<(:ETT M*UV9)U/07'DC=V2K#EB)),QNDR8XN[.!)KFWMB&?Q=:852Q7;;4HPRVQ399; M6^E YLT>8CR6LU7YCU.R+3B5I,A4GPW <3-.+5#E"%#]*I#'G.KPXS5W0XX< M'2*)$;.1_LQ 94VBLY/[:ZVRW9;0.U4 M 'BM:6TK=7J4MI6M:^M2E-M>M_( T&>_2=Z)XU)2XE( M33'-\D3))%CR'LLZFEZ^G8#1'8Y(:GU:5;H\+*DHDEZDE->;N#+K:VE6UNKL MH GF'4YA.48&>-3,>FR%XPHR,LTD2N;HBSKV\QE@"YY;I(X)+;K+#5*=.J85 M-"ZVT_KJ6TK;MI=0!PH^^DCT;QF<(\>/^74[;(S3(VD=KC(Y*%#'$767)$"V M-L4UDR)G51Z+/3J2Z)]PG5J2[[*G6TOW&T!43[7GI2QCEE+A.:9::VJ>FJ6% M"X)[&Q\7L4;<)779%VZ5RMO;5,;C*^0[?]%*6*BK[Z5I6M+:5I6H*< M:2_&L FDT9V::Y=D5\7Q[%S5%ACW(W4IM7NI_8K>56Y3:B3(VXRIBBZVA-MV MRW=;JZE '"N2=?.D_$>4JX3F,XTALDG\S7FM<5B32J>WYP);W%U- M1MJ*S=J#RVUH2+G-;?9;UBR"3#+O4MJ U7Q;Z0W2+F;)K%AO'V5:NN3)*A<7 M1CB*Z'3J/NB]M:4BA:O<2[)!&FPLM 00FO\ ZZ^ZTJM]*64NK?6EM0O'K6#I MYC..YYE>39$:HY ,=TB3&3B,2.L2=V)E+OVJ'Q61(;;DU+4UAE MUU]EU:4W-MU:!?3_ #CC7&3? '29/]C6CR=*H_#H??4@TRYQ>9*3>I04OLMI MNDR(E&7<\JX2_OC0WLTJ3MA9=UQMR,XS992M]-ME*W4#(8GUVZ6,W9*68EQK ME1 _S8@IW/;D=S/(&QME!$>4%I7\^'/SHUHV65%LJDVRU15$>=N=U2M-MNVM M Y;9,^8ADF8Y1@&/SEE>LLPF*(II+X@V']F+8TPN+E8U(3GDTBEZ9$K4J[Z4 MM37WT/I9[:MM+:TK4/H49QQ6FS.VZ>[Y@V79A=(,Y9)3P%Q=EQ2:^M3+BZ%TV;*W;:T \IVFL[8XE45[#)4*#EKJ^5JE1IBBS#U1UMUMEM:TJ B(;K\TFS?'62:%5HCJ20;V3=LL+W5]=R MO\#:J\%:E&63/>)9K8\%PM64CF+8\M+Q%'^+&J4MZY&:^L4F0M3F@1KT%E3R M#[R]Y-+I6MMU=S=L#ZXOJAP/,\=9"RY&LCL+MC3%KO+F2:S1&?:6]<6>ZMA"*%3>3EG(4Q]$YIQJJ+QUY2I:VF[:;DV^R^ MM*5KLV=4!B([K;TT3#"K;J$B.2$DEQ.\S!% F>3M;:ZUL=I8OD=D4(9VY&K1 MI5BM11[NJ5=N+*TMH7?6M=EM=@O\E,A+(8C:G]7*'2<)S3R%4*20DEKNEIDH1'IC+3 MDE4=+RMQNKMEE:75#E2#ZE<&9%Q";GF+9(CJG%"1,YJ767N"FYD0L5S+NJ/* M%_)>;$*MDK3:$Y(M7NGJ)X,C6HZ09#0M^)9FF:%$0 MD'83DK5RDQ_MOO9$$?8D"14].SHZ6%W5)3D$7F5MI6ZM*6TK6@56"=0^']2L M//G&&IBDEC(@=UL>>BNQ5[4]1R1-MU+'!@DC [ID+PQNZ2ZM-V2H)+NV5I6F MVVM*@.:P !U9/C85J=])76.2"ZU?BO0A MCN-2RR,+4UIK6[:ALRD+5S-(U>ZKO*HZ"X[1$WI+#;;Z$J'&XVW9=L ?%IQP MWCS5S#]5.3,S1NV<074#J'=#F%H7JW%"V/\ B["1UD2QG135I7(E"QK-.1*S M#2+K]Y/ZQEMU-M &J>."4+IZ/33GIACZ4A$3J*U=9-Q 6T-^X3I4^,XOJ7RM M.\D-Q1!=:4*;+<9P=>BW--EMM#K;/5H ^;4=E/!>;LIY4T!X/D.(L)XQIDUE M?M=&;9(],36N=Y4C>&5W.Q9CYE=E9"N3Y%?5C&G3.;I2O8S,67O=-IM:6 .. MIY+\7073?Z7S%LR?XXV9'DF?'E%$(Z]43FRB563*/0MJPBK9B#;+5TFHXGHK M;6\TBRZA9I5VRMM0&YNI'!D$BN:O1V9B7Q9 9G61ZB,:PJ9SY7E9FTUS35/-(3EEU,-I2XRMU;:5H'!/I,YMB.?88U:17%>:H[A MB88BE<;>-1^)Y!C],V.NI5U(,C3M#HO1^7W$216SR5.@M1I')F3K-^-NW%+K M*65J [Q<9.IC]C;'KX:89'C'%A0++V,PPZEIQE[3<=5/ M6Z^E+JU+VUZH"X ?@PRPDLPTRZEA95EQAEU>M;99;6ZZZO\ )2VF MT!TTZM/JEZ9V1CCM-S2B,Z:S= MM5(B@D.6L710M-HRY M2RQ.XM*:FM MZC%FFC2O*,W9-JX4,JV)GF?1M/CUF;GX.)?MMW2TJMUO5ZH#1 MR'9!A>NYTCXHP7ISQKF2*:&<*,[^Q$Y4RU.;\:RG'".H3-V*\[K Z@U&('"":"L48 M9>U]CAG[TA>5X(9FB6TKV4]R%SRL\)9?D%WO5VEV*C6V$P(JB4DNZ[<)DQ6R MFRE:@-B-0N L/0+6GHARY%H.U-62I[G9]8)'+J&KE#FJCTE+<#'V=8;L.=36>*I;[[2%$EOS.^NI1%U^PLNI%U]]=R7MH&H.2-^R'B_ M)6M+-,\Q/K).V# &FW'N46Y:P-4_<&8U59*9!_IE%[RJ MK;:F37;2;*W6EW5H'8E&6S%6IGT@&JQF:'%AR!B99I0PACW,-D97**MKS*5\ MNR _M+(Y2>/+$U;EQ,,5E5,++/WVJ-59;MMMIL :XL<*Q)&= ?I',9.LI5X! MPPAU5Z@X.HE4%AA\KMQE$O\ B(U-Y2Q#&$M;MK8W%[FTZ^^N]$$W7&&5W-*@ M.;-(,PE$ UC_ +N$+U4R'5EA%9I=8LBK5$E.BSZMQ/(FUU9&.,7MTDB:-(0E M8I^QKC32&U1;7>J$6W%W74MKM#N3 '7WZ2C(P9 M)U*Y,@>G"(/Z8K?E$?IDUTJCED@3VTNLNL4,L%2.:@J^E:5+,LMNI6E: .-I MYBJ$1O+GH_\ 19C1L2,L PV:Z9]>65&1NRTC/B%GI&X(8Z5W-:GF2B6R5::8 M:=6MYZI+=?=6Z[;4!A(7B3#6FWTBTI<\?1%KAJ)^T<9'R9D-S*5+U;E)GV_, M\7<'20/[J[K5RQ6HI96^VS;?0HFSVEEMMO4 :OMN?\0Z6M-^&=2>1(+'L@ZM M]4^4\PY6TWQZ0NZ%@7'KLUN5MK"O<)4[G%-D0B#!B N-IWAQ.W-4Z2RA=GM[ MZ4J$/ 8G%L-9JT&9/R7FK&N4W+)>H#4]-\UY.B)K:9B9EU$91BS LS(LWQ MZAI8N+ASQ(HI"(^@>'VSL!4C0R9OK)T]];K;J&)KU!%U;Z7U :835HD"_3MZ M#E4FRNHP1!R71:S/^8"DK0L10=_?<4*DD.J18^VWLJ!_?[2%S6V+E%*V(SU= M;[=IFYI4.S7T:$ODCNLU:0=WF[;F5GQ9GFL4C>H I@8FF09<(,C:%>Y*9BZQ MQ(D:97(XBO-JV&N!=*T-H32E:[:5H [2 M !K; ?//J2^SU_E8)R$\\'(=)]H7_/?0?\ H#\YZ8_L6><#4%YO_ +_MN<#_ )G_ .M?VX!MYG/[;FG/_#$^:X5YX?M5 M]LU\RO\ F/H'_. .P',G*'!GF4\[J/SN?/W)&6^97_FK^)_NKLX!U[:K_MIX M<_PNOOXQ]I/[5O;M/-U_^E_Y[8 [?@ !\J_M%9VKVHH[=[3_ ,C? MVW_9?QG_ &-H#1,[[$$A^Q9VI*^T/L?^?[']+_WUOX#8#/7F'EWF3^8 MF?SX^9+YS:>5?]R_ZK_:=Y <2?6/4S]D[S28]_R_SCR,=_/Y_P K/H;^Z=^ M=8NCK[2.,?\ @[=>/LD_:%Y-N_FX_M?^M_W=OX#:W2/]L/47_AK=MOOV9/M M/_/]_GG_ ,]])?WEM ;SHOM(O'F1\TB3M/[0W*=/\[_\J_Q7]Y;D!['W[1./ M/,KYLP '.8 X,U+>8C)GF5Y/7?:* M\R7;J3SC?W#Z_P#GM[ 2DIY9:4OL]]M/_P ^\HO-P?\ 9O\ \]_K7]Q;0%?E M#E_@;S,\O7KSD\NN0G98#B72'YOM3'^#9YN3_LH\A>UE'VB/]PO7_[.Z ;2>C1\R#_] MAGEPN^P5YL?FUNY4?[Z?C/[)O(#F!F\UVI;[*W+K,/S5YM/OS_M%?[Z\[/\ MM;H!KCZ,+D5D[_#QY3-?^'WR:[579?\ YO?ZC_8^R@'U6?:?6>9KS&-'WOV@.73_ /Y? M_E)_J_\ >_9 ",RWR^F_V:/LW2_SB^<7E"W8O\ #_(^P5R.BWG* M^Q'VZD^:_P#=[Z(_M.]@.7M#/V:,?_9D^\=?L@>8;YR4 GRAPHIC 23 tpg49.jpg GRAPHIC begin 644 tpg49.jpg M_]C_X 02D9)1@ ! @ 9 !D #_[ 11'5C:WD 0 $ 9 _^X #D%D M;V)E &3 ?_; (0 0$! 0$! 0$! 0$! 0$! 0$! 0$! 0$! 0$! 0$! M 0$! 0$! 0$! 0$! 0(" @(" @(" @(" P,# P,# P,# P$! 0$! 0$" 0$" M @(! @(# P,# P,# P,# P,# P,# P,# P,# P,# P,# P,# P,# P,# P,# M P,# P,# P,#_\ $0@ Z@&W P$1 (1 0,1 ?_$ /D & P$! M (#! 8'" $%"0 * 0 !P$! 0$ 0(#! 4&!P@)"A M 0,# P(#! 4%"0H)!P@+ 0(#!!$%!@ A!S$201,(46$B%'&!,A46D:%"(PFQ MP=%28B0T%SCPX3,E)C8G2(B8:\TS!'-',C;.5Y4$-\L\DI0G\1 MWA+:$(S6]I2A*1-2E*4)% !T&O26%A8QQ8288B#"ESL6_P!D>RN'Y$L[Y,MW M<$2'QTM?33ITJ.4YCG*TT_%^5I&W3)+TD4ITJ9QJ/HU*/'X18-Z45Q_$7\5- M;Y?UDG\X_@Z4-.7YD!\>8Y:FOPT&27KN4=J&HG&M-*^!P_U,7\Q?Q41DF N9 M)+>PD?@H_P#&N8 A(RW*NXT(*LCO@W ZD&<*UIH? X?ZJ'^8OXJ:.2UM)9+^ MTD_AHS\99RM0[LOROM3U(R.](K^6=4Z+X+#_ %47\Q?Q4S\7D_GO]1(_!63F M&9_^N.5 U%.W)+XJ@'6G\]%5'0^"P_U,7\Q?Q4/BLG]9)_.;\=&IS+,:DIRW M+:TI5>27NE.M*&=^]I:\=BL+K##;^0OXJ(YF0HW&22W\IOQT8G-/POU47\Q/Q4Q+E9,; M6$C]/%B?PT#3YX:'[/POU,7\Q/Q4KXQ_&62_\H_] M5&(S',Q7_*_*QO3;(;VH&GO$TC1_L["_51?\-/Q4;39) ,GM,T Z+]GX7ZJ+_AI^*F3EY2FQ>2_P#+;\=9&79?T_%6 M5$_RLDO*B?<*3NNECC<0BXAAM_(3\5%\9E?K)/YS?CHP9?F2@2,NRD^PHR&] M'Z=S.(T/V7B?J8?YB?BI2Y>03[\D@'\IOQUG\6YG2OXNRWK3_.*\#Z_Z9TTX MO'8JBWH0G_43\5.?%/\ K9?YS4/\6YG0 9=E1H?');QO7P_IM*'2UP,/\J"# M_AI^*FOB\B_]9);^4WXZ$,MS$BIR[*![0,CO2ORA,XZ2>,P";F*+_AI^*A\7 MD_K)/YS?CHQ.79DDT_&&5 '<@9#>A^3^LD_G-^.O',,PJ?\ *W*178 Y M)>:?33YZIKH? 87ZF#_AI^*A\7D?K)/YS?CKWXPS(;?BW)?_ &BO?_W_ $/@ M,+]3#_PT_%0^+R/UDG\YOQUD9?F-17+,FW]F17NI^C^?Z'P&%^IA_P"&GXJ' MQ>1^LD_G-^.O',,QZ#+,G'4$*R.]&H]NT_0^ P?U,/\ PT_%0^+R/UDG\YOQ MUXY?EQ^$Y;E V!JG)+T-_8 9Q.U-#X#!_4P_\-/Q4/B\C]9)_.;\=9&89B#_ M )VY4$[;_B.\[D #_P ]Z;:'P&%^IA_X:?BH?%Y/ZR3^3^LD_G-^.L',E,@O?P_4F<3HFX_!86]&$#^ MS3\5#XO)_62?SF_'6/Q;F'_KAD__ +1WK_[]I(XS 4W$,7_#3\5#XO)_62?S MF_'01EV9G_O9E ._7([S^8_.[BFC; P_R8(/^&GXJ6N7,?MR2#_6;\=%?B[, M_'+LN \3^(;SL/\ TS2?@<7]1!_PT_%2CE/;266_\IJ\_(;X* M_P#]\!I!XW%8W]&$?ZB?BI"Y*#W#^?= M--GCL,&QAA_X:?BI'QF3^LD_G-^.L_C#- -\ORH$ &GXAO1/L\)AJ=%^S\+] M5%_PT_%2UR,QQ=7DM_+;\=$',,RJ?\K\JV\3D=Z3U^F<-#]GX7ZF+^8GXJ/X MO*1@)'8#Z:"_U?/4V]^F M9>-Q68%88;6_,3\5);+RP/<=MWTZ?/\ J8?YB_BHCG3K;?(X/T_BHLYCF-:_C#+$&I-1DM[/Q$;'^G>&DMQV*GVH M8?YB_BHQEY!%Q));^4WXZQ^,LW "4YEE1/M7D5ZK3V_TZITCX'#_ %47\Q?Q M4X.M 5FF;=H#N6Y617]')+T17Z$SNX;'1_!8?ZF+^8OXJ4N5);W MI'!_T]E%*S',%?\ ?'+$"A! R6\@&OB09Q-1H? X?ZJ+^8OXJ6L[N;++)?\ ME'^&DZLLS2H[/PBP;THKC^(OXJ&^7]9)_.-$#-,T%>_,< MM2KPKD=[*?#H!-.F3A8R.;0PZG\Q?Q4/4G_6/]W_ **76G->_P#6/T/C[*=O-R61S5S( M:=Q'+7)9)WJ3^-KY4^ T]@_W*'^QC_HBBG=5R90Q_P!X?O:5&I25@>7N*UZE M((WKOUZG4NHQF#(PZ'PH980">XGH.T DGWFIKU.@ 2;#K4;E$C;H3 MNH'V@4-=+]*3RHJ%0]"H]>M *?FZ:=BC8-=AI:DL6 ]T7-92A1^%-5&M: ;[ M;^'7IJ1M7R%*)"BYZ48&7*[I[?IV_OZ, #I1!E<::BC41RHT)J?#M_?)&CH% MU70FU*4Q0D5-$D;?$:DU]PVT5Z:><#[%C1B6?IV.Q&R3XGJ!MX?3H4T9R18@ M4;Y:=_A Z4W57ZQ4;Z,*2+BB0+M]YB#1K;5/AHJIWKL/#VE)]GMT>QO*BE7: MUKDZ4/R"!7X0/Y52>OB=ZZ6L=_M:4H2Z?9%##9&RJGP'8.E/;W4^K1^F/.FR MS$WO0_*%-@23O\:J$#V?!MI84 6HJ,2V>J4GPK1*E5VZ!1KMHZ%#"-S0*!VJ M#0>WP[1OH4*$6B13;\I_>II>QO*A>O);KN:'I2@IT^G0V/Y4+T(H)ZE6W_!_ M-4G1;'\J%U'6]_9_#60V/&M/>1L?;M[=."*XUZT5Z\6_8!]9/[QT?I#S-"]" M2@"M4I-?<3[?$Z'I#SH7H7:GP2![P/[^AZ0\Z%ZP1TWI3KMUTKTUT]E"]>H? MXW_)&E;5\J*O4Z;_ )A0_3M70VKY"A7J'^-_R1H;5\J%>H?XW_)&AM7RH5@I MKU.WLH/[NNB*+<&CKW8/J_B^_P"GKTTDQ F]"]>\M'L_)M[3^_HO2'F:%ZP& MQ7<;>%":_76NAZ0\Z%ZQY8]JOK*:'Z*"NB,5AIJ:%ZQV5V/<1[RDCZ-M(V/Y M4=Z"6P*4V\!7\FU!MH;'\J%Z#Y% 138]?B/A]/31%2.M"L?+N.U2A*SVMEQ2 M0D*(0V"I2C0;!*1OI!('6A1?EC:M#[34I^B@30:.PH4%30W/Q^X)*2?W3HK# MRH[D=**+*J;J30=*@GV#>@I71% :6LA7J ?IH(8(W":45X&G<2=R!T(^G3;1 M^6M+]164@@ VTH'E]JC]KZ%)*@/KZ:3L;RIB[6M[M--U5IOX;"E=%1L\JMO(L/O428FQ 21[P2?'V M$[C0O2A/[A.F[RI.J,H$TZ#^,"-_R4T*!E4E0;$>/LHLLJ ([:CK4'\O45T3 M ,+&G2Z* ;Z&BR""*C\HWII@XXMH3>E @BXZ5BG7>B?$'V5IUZ[Z:]*3RH4 MMI(^)(J1N17H!^6NDF-U%R-*,$CI1/D5!"%GZ378^R@(\/=I%'N;S-!*5) # MJ0 =@0:UI[:;@G1BI,V@I3:T('-7,@ )_TL\E?$ MH$?]]KZ=O&E3]&HV"I^#A%M?1C_H"HN;_>I/[1_Z1J-*?FKL-@?I'LU9I -& M)^JU1:QV^TUZ';;?Q^G3^Q!J +T?34T>EE:M^@]_[NCO332 "Z>]1Z(^]*%9 MZ[433\IWT*27$B?:VF_G2A+(3U[45%: #N/L';L2="FGFWKMM:C T2?&@/Z2 M:;4]A]^A11BX/O;:,2V=ZCJ2/A!!ZD@5^CPTXJ$ZFC?1@2VX4%*I%:>[Z-'M;R-" MC WL/$^_8_1MIP17%[T5Z$$CV#^#]S0]+VT+T*FG @ L;&DV.Z]]/*L]A/1) M(_X-?WM'M7R%*HP-+(K0#QWVZ>VOT:.BH094:;IH:=#4_5T%#].A0K)8/@KV M>%-O;UT*+TG]PG?0H;E\Q63'V2>X ';I4U'4]=JUTH(Q%P# M:D-( ;#6C@TE5:)0:;]!O] I4Z/TW\C0:0 V&M!\M)-.U Z]0*:'IOY&B]7V M5X-IIT0: 5HD?704T8BK[*%Y0K0(2K:OP!)_>TMX67[.OU4/5]E!+ M":#X%#K7:E*GQ/0Z-8"5N38^5#U?905,IVJD@4%#TJ*5KTW.^@D&X7)(/T4/ M5]E"\M'=N$]*5 !'CTI3QVKH- 56X-S]%#U?97@TD U":@[@T!]@H#H& A=P M.OE0]7V5GRT[?"@U]@!Z^'TZ:]-_(T/5]E 4V#L E/M/:*_1X4T/3?R-#U?9 M0?EOA!KUJ:@5V&QJ*[:(JRZD$"C60$V.E!,Y?,5XQU4 MJ#[#]F@H32M:Z%#XVTR9EQ5)(0VSC.5R/C^$%QG';BM@;T MJ2^$T]^F,IHXH@Q N9$'EU-,S^H=@COVEWH);%-JC MZ:5_,2-)9"#IS2-C7HFC7;N M#"_E1):W/5(K0&@5M[20K8?3I/3K39W6&Z]O"B%L=Y'V5 $U*5"H%":GQH=" MGEGVJ%MT]M)U,;_":"FU2.OLV/CH4[ZMUNHNWE1*D*3U&WM'O(\?;MH$ BQZ M4J.0./(^5 -#X _W>\:CG'UZ_>_Z:70 #[*@^!\.GC3J!IJ2(ITU% D#0G6B MU-I6% @H[NM*=M?XVQI4Z:HP;$'R-;"T-J$U2>ZH^[+\.^@ ./74':N]-$W M3ZQ^$5)7)UZ>!\?8:D?FU)'-7,:4U/\ I9Y)/YM*=/?H4R6()VZ T:6^ZE30CIY>VVW6M2=*523: M@FT'WQ<4>&B*DT3XU-#7Z *G2Q'8Z]*-MI-U%A1P;3ML5 BO<:"FWLV.E[%\ MJ31B&U&@ Z5)"0*;_34Z5[!0HSRJ_:H#[" 3I:H6H7H8:2*=3UJ!\(\=*](^ M=%>AI!\:?0-_HW^C2EBL==10O6:#^[\G[VG .E%87OXT8A'>#\0%/;HZ%&! MA1%0:C8]#X]*^S0H7%"2Q3=1- 1T%*'WUT>UO &DLX7VT>4"G=2@KUH*'8GQ M\-'M;R-(]4>5.5.'Y'^'GS3GI';N]E)9P!IUHX-MMU 34TK4 'IX'VG?35J:$C7U->4A"MB M!XT]OOT>UO(T[Z@VWHLQVS\1!VKTI0#Z.W;1"YZ4:L&%ZP([0545J?HWH?93 MVG1[6\C2KBL?+M"IWVW-2#38CQ&VA9O(T+BL&,@4[*"G\;?J!O[=#:WD:09 M#:U ^5"B"5=#X>!"JGPZ_3HO'VTH$$7K B?"17>E* ^RHJ/ 5]^B9 PLPTH[ MBBC&<20I/N'Q4-2?:1X'2/2C\J&E>[7 DT2F@414;]!4[;&O=H>C'Y4*2N(* M&G%FOPMJ5M3:B22?'[---O".J] *6A8,-OF*L!CWIXY;Y6S#+;7QI@.091$Q MI<;[ZNEOA.)L]G83;H1)F3UI#2Y'8KO$=GS9*T@E+9 KJ7P7 \IS6.&X^%Y% M4F[6L@'6V[I>W0"Y-4'(=U<#P&+CRH8R.P6 M'"HV47=RXL0;=>,;N=GM$&:_WRA>+C<;4J#!AN+_ %T\*;:6D$CO'55>NLGS M6)'C(LZ$+&95LI.NIL0">H\//SK1X.3D9TD4&W>\1W.P%M%4^\0+@$FQM]RH M66R0?@JKP(-*@[_1IDBQUTJX5PPO7O(/\8?DT5*H!:7[*^^HW_/H4*+4D@D$ M4.DE%)N1K1T64"AVJ3[#3Z?;OILQ7.G2A>@^6*4WZ>.X^LTWT7I'SH7H'EFO MPBNW4?P>.F]I\J.BE('P_"#OO5/:0"-_$;U _@T5"@%H&M/A]VQ! ZGV^.DE M0?IHR218]!2=;=/T00/T@0/"HK3>A.F_3-*C53?=Y444UH>SO!ZCX4E)\!L= M])*D&U",-N]TV-J*\HFH)%?XI'C[ 3L=)I(WH;BX-)W&!^DGM)\01X#IXC0I MU)'^VQN!X4E4RM(KU'7;P^KKH$!A8]*>5ED]XBUJ)H0*?N]:[D'39ACMH-:- M@Q V&U;"T!7SI'0_=M_J? G\/76FW4;ZCOCM;J.H_"*6H:UB?>L=?J-2GS2U M7FGF)0HD#ECDD*KU/^6E[/45T./_ +C#_8Q_T!2BT<&ROP[^VM:@4 (&U-&!?04H-& + [_X:/2RE- H M@5)^%(H#MO7O30HF8*+FCVX].H[DD$ MU*1[-O:?SZ%--(;^[THWRD)W(31210!(*C6FU/IT^('(O<47J/1@0:!)3V@E M)(W!H.H-0#4UVTXD %]^M(ZF_C4G\88W@&57[[FS/-V\7E24.?2ED'M4EGL /P@C8#3.)Q:KR7Q^5 M-)F\F\&XY$QW.06M:,:+$@'NJB *+58AU@P!BX<2XV(KV$::#47.X]7)-R2 MQ))O3-"&T]A2BJ5U2 D#KL>BMA35Z(6]E0&>V@ZT,H[@I 2 0 4UV3U!-"![ M/9XZ4L)O[UK4@R'PHSM5LDH[04*[:*!J*;=I0 -J?3I?I)1!K7OXT/,902?"U)_+ M!4/U:D )ZJ2 :%8 -!4 ^&VD>FI-[:WJ1IUK#LM'1(:'8\/*4K=?Q!.P(54$J!Z)T+4>X]?&C%,?"5#;P7MT_5M4\? Z M%J+VT6IHA20$%0(BSP7F)5TUS/)[R3'Q$Q\%=\VTW(KTGV_V@^1CQ9/(,4@:&.RC MJPV+X^'EXZ52*3D609AE%KO&2W27=9OWM$;;/7')D96=GQ969(TDOJJ+D]-0=!T ^BN@#'Q>.X^6#$C6.'TVT4=?=/4] M3]9JU*F'$E5$%1[E*^R@?0G&NJ/&CM=AK7/QJ*)6A7>$%*4JI4TKLGW[ M :3Z$?E2@Q7I1?:D]O:JI504/45^BNFI(0!=.@I:R6^U0'&36B@/ TK4]10 M['3)1@H;P-*]5?;1!C@5JH[&AZ:12P=PN**4TH$@#N'M_AT*.BRGM)!%#[/S M].FA0H!2*=*GZ=_IKM739C!Z=:.] 4V"-J TZ$5%#U'UTTV8F OI1WHA2/#[ M).]" 00!V[BM*4TW0H*FTD5[=P.J:#?Z*C0H42IKV#OH:?RDGW>SZ=--&;Z= M*6TCL+'I1*D]!N0*U2:*J?#F^A21,0;+]BE-J84)]!4I-NOU3[!^'[I M6H]VDN=/K'X14E)E8FU] 3]XU*7-+=>:.80?B_TLI/7KI="C4IK4] ?'K4]/S4T*%')2$DT&^VYW!^CJ-/(BLMS17H5*]: M'?V ?5L!I815-Q0K.ET5*$LB@)J:TK^CVU'UU-="@387HUMNE17M*B#N:4IT M%?'2T1G^SX4V9%MIUHT@"F_TD"J0:5I4=3IY(#?W^E,DECHK\-/?XG0 MH5NK;(@1+G;IEVM:KW;&9;?S]M1/])( M.C:1\=1*D*9#?JW,!M+,"S6*PV_D3$(\:PVZWL(# ?F/26'0XMD]_60[Y9"!?6Y(4#P"V I^1N!<_P EAWN^7>0BTRY")4FTQKDJMQN4MLDV M\S0VA:;5"+C: 5%*G/+Z-C;76.([.)X-,9%&/CG& 1+:V9+@D>%R;_?K 9G> M>'C\P)5+3,L]W8=/=;6QO[Q_ATII7*S8O;;7=[7-M]S8R^WR>]BY1;S!O-IO M3RGWTE,!,-M C(AE*FY;#S:'V7*'N4"$ZJ^0FBXO(Q^/@QWFRV 1Y=Z")$%O M>N?>+$Z;!X@ZU9X?Q.:KY9R8UQ"=XC]-_5W,.C#H%!UW_9U J.VV6UL*>;6E M?8^Y&=:['.]IUMF,^2H=H"@MN4FA0I5*$* VJXN3"^5)AJ;SQ*K,/XK%@I^L MJ:EM$Z0I,UMCD@?2 "?HZUY+ *NZE.W[2F_,2M!I\)4E?1)/C0ZF"%R+BUJ: MO1Z(Y<<(0[W ("4J(HE'>M*5!)2D)42#UII0A>^O2F7D2Q76]'I0""L*;2MM MU92#X=J2A([312PL U(Z$ZDJH50!T%1D8KHOCI1S$1%5E14IM#*%AG:@[@5T M[P._M!'C72'C5CN/6FWE81[1:P->\GS5T*TH\L @ #]4"@'NHHA)V(!_,-.T MJC8K:/,0$T51Q8!.P5VMT\P5( Z=-]+1-_7[-(D^P:/N3:@VPKN"07%#NI6G MP_%5/7<:1- A(ZTB"VN[I>DO8T VE"BZZ2BJ@11+8(4:)0D(3[QI C#67R.E M.Z[S^9X4%UA/E%050)4T4T-5$E3]#M[-.,"#8]:=C8*3?RKP;4MKO*RZYVT0 MA'E@551*@4)HLJ -=Q0:0NZWOVW4W1A;0HJH*A2^O4$!]D&E/T:C1LH86/2C M5BAW#K2=F,ISS09 ;3WK':/+*@@J)KW+(4 H]0.NF8XMINW6^E/O.=-GE1@8 MV65T1N4I[OB)^%H))^R 5>SJ/'3]-;VU]M)WP6G6B24I)>\T)2% CSED!0(( M(!_)IA_<;U)HI*U%2JI[RH )"0H)/;V^- -+:)6;< M;WIM961=HM:BG8Y*7 CXB0:4%34K10#?J:>ZFFV@%O3:WS;%T=0A1IQF,W!6,B M6SW,3:'6X9EL? =/&JN8K'(S1;\+/*$M&]C$Z_#7.W7;N9=K=4A)"#YLJ*H ]RDI"A6A]^I&.$ M3D4DU),JW-K"Y(I_,W?!2[OM>FW]$U=-T=BR@D$]Y%4D4V-?B(V&^VNLO$=W MN]*YLK6CN.M$J1W=JB":GH/BV]A [=),3^REHQ8:]:*^6!-.[9-*4&U4A6W M;[1I!%C8]:712XRDU*#3>I(%21[.T;Z*A2932A2HJKN-0!VG%+K0V@S3390MM_)3XT&/W7:G45]ND/T^L?A%!>OU'\!J2N9T@ _-:G:NI5K=**E+; I0@!*?#J=AU-:TT*.CPAM M)%-J5V%$UI3>@-#3ZM*",PN!I33.5-A1@ )45 A'1(2"1[U5'Q5_-J0L0!O2 M+[3=:'Y9( [@GV5W-/RT/U5TI4"W]M)N>M'?+4"7%$AM7V7%)4$J/7M"NW>H MTJPHF)MIUK;8S?+$UE&(V1RW2H.0OYA@[Q=2W]Z6Z[QX>22EINK,]19>Q^2U M%>\A<0M+2[2H<)VU@>_Y,5>V-DW[MV[_=MH?= -_.KOMY) M_P!IQ-=6PO6:Y^RZ-LL%M8[U/4-<$>(KHED7)>+6:VNOB4W='$L)4U'A/-N? M,'N2W1N0GS&A\1V5N*C7=,WN;CN*X$YSGU3!AB2RL/?V1!MH;4"X&AUKBN-P M6;R'+? E?2,F04N1:UW(O;J?.VEZAA'IEQ+(OE4<\H0,!M]WO+5EN3-TN M)5;$(C6MMEMFSSXT9#,YRY/H>4B2Y<(:&U!*T(<0M(-2#37/L?N;B^:[HE': MF.\_$B&)9LM_T<9"[]GPJ$>I.&8MND(1%"W&XFM?'QO*X/ PCGR(,P/(4A!W ML=Q']8181E1;W?>))UVVUB!A"'W%)2/C2KS&NY9W2D *07 "0"=_9K8B,R6< M>%5FX@7:AKH'7$J1Y3@9)*"4(*U]R>TI2DT!]E#OI1LIL2+_ $B@I#$$GW3X MU+EOX9ON08HQF%FR#!+DP\RZMNS0\E@/9*N2PVXZ_:#9D2?GU7Q@-J2J-Y(> M[ATIOJ=#Q>7D8PSL:7#>(D^YZR>K;=904K0\TJCC2@10I4* M@Z;4EE96%FU!TL18^WH:G327EB46*,;W\_Q@TG"6VWU!U@.K5Y(2*)4""V@T M(4:(J?&AVT@1[7T^S4CW900ITK91((#WGNN-I-" RV0I+04#5-4_ C;3B0JK M78V'TBJ^;(8@Q ?>-]* ['7<9+$.WQ95R>;6M?D0F'I+A10IV;80I:P%'<[" MNU= D^H$4%NO07/U5)QU]&(R2$!3;J0/PT5/@S+>ZRQ.M,VV* )+,R$]!>DG M?HEUM)4A'L!._CI!$M[%&"GS!'W+VJ1#Z,FYT=6MIHP-)GT(KY11\10E)8 " M5)(/X NNM*M]'W11BD(2EMOY=4=)=!6% !3J0DT0E M"2IUY/OV%=+5 HIOW+[[BWTZ5Y*%=A0XRI#J@V OM^(J2H*HVD541\(V"*#Q M.B15M<7Z^-#W+^IN%OITH+46BG"J-\9*B L#S E7V:]2R:^ZNC557IXT/5C\ MZ!\JCO2VXE*E-H;HGNJKO )M.FC!4]-;?>^FE[A;=X4/Y?\ M6)46Z]I6H"BEE/>OS$J\N@*QO^EV@]1I#1(S7-(,BD>Z1NMIX5M;'CL[([W$ MLUJ;)F7&4VVE2TNJ8AH'C&>?\E;[1]H^Q1U)]@O?I3AY#XTN''*H NF28->% MW-M;\*)C>1V^\RW(X[292HL"5(48"1MYI*6U+6!N3H9^+/Q\BP9,N'([C\ M!2:.I*E4;)^(@5 H-,Y'NPN;:A&^[8T91I$;;J-I\?"Q_@JY=E5'M^1,DJD\ M(\BAJ'Y;Z4STX7>[+)YOCJAQ(Z4&?=;?(RYQ](D/1#(MO;=B76T@*2.&O9A> M1;*VOJ(H)6WY)M^ Z^T4S.QEQ-PMFX'OFQ($BN,75R2 &$8L "-UUN":XV\Q M2(D?E/E%^0$-H3R5G@6#V@]_XFNP2BJ!VKJK<;5(IJ4$QEA$DX 2PU\+VZ'R M/L^_77>,AFEQ(%C!)^'BZ?R%_!46P[I(^>A/P(R_-B2V9+3:VGG5R7D.(=:" MFF?.++3CB0%*5N0:!)--0OC =M+%+W-@0-UNJ@DV&X*WLKEV=A M_"%GB)DP0P D LI)_)OT8CQ*%E_C5N765=M4E:: ]R1V]M:U!'ZRM:&FK!AN M%J@)(#JNHHDI4/:KV$B@IN#U4JM!]&F_17S-.^H?902:#< ;_:/2II0$UIVZ M0\5A==:,2#\J@*;0K8@$$U/B%=?;X:9IP$$7'2DYCA)!->Y2NH!Z$4J*U&Q] MNA0HE25(H"FJ"*)%*FF^Y\:G3!QUOU-"DI"=]E#W'V_33H/RZ0\"JI8$Z4YZ MA MI12V0"H]A-14 FO2OZ0VWU&I:R!M#2=QOMH4UW\.M/R:%.421[1[1O^?0 MH4$C:GA[*5\/#264,+4=%J0*#M%#XUKOO[#IETVZCI1WHGMH:[@TW'M]FU13 M3="BE([Z#9*Q]-"/=O[?KT1 (M0I7:FC\_N**-NOM#X&F/W4>WV'4>1+:?D[ MA^$4]&XVE&M]DV^X:DKFE%>9N8*52/ZU^2-B-_\ /.]DZ3@?W&#^PC_HBG VIXTKJSC2PN;5".ZXMTH8!.P!/YSIRA0TH)4 0H#Q^$]-" MA2OLJ D="*4 W/2GAH43,%%S1R2$FH-2#0 I._T4.Q)U*2 6]_K4:Y/4FC$# MOHO=/4=O;0[^Q0IO7^#3^Q?(4*6(CTI[#\2B?M$GJ#XUT%4+TO1$V%Z-2@)^ MRO<4[AUJ/93H#].G$0N=.E(]1:,\5&A_237;>H':3O0E(]M*ZD>DMK4DL"=; MVH]MLD**AT%:=*#8_P 85&QZUTX!;I3?6C4,IW*@JA^SVEWK7K0&FA<4SZ\= M[:TI1'1U! 5U"EFI%3[%U'U'3WHR6OI1-.NT[?M5M6TRIA8A(>?EK=6VTQ"2 MGSU/.FB6VFF6D=[CA)H GY,>1,9NL%ZWI+@7.LK+-\=$^QRWK=2WJD1'AW*;D=\F/7M*@?AUSKYA MXLN-Q65"\FY&QY%"WU1B#O!(-M%O:^H.E;#M.?XMTEA4K%ZH+>&YK>ZZW]ZQ M_BZ>-0/Q?R1F^)7:9;&8B""0S""WG.ZGJ$,E".U:W5?,OI2KM00# M30]@Q M'E(TCL5N54?9W'3>^OAXTY%(^7=6A83YK)^TW^J4E0/Q-J';U2=E)(J"*:[* M5VR#V]:P8*,MSU-2?C?)-MM-B5C]TX8P7,7W'G4M9%)OEVL5\,5Y96MM^*FT MW2W2+@QYA2P\'&&SVI[T=29 R3'"T1X["R7+&SF26.6Q\+!7CWC\AMRJ=-RJ M;U5Y/$?$SC(BY'+Q5TN@BCDBN/\ 65PI_* #'K;6FRUQ^7B)%YN$1L2 MIV-W>!&MG(UE0R 1*\J*I;UYB1E =MQM4B0TB@)+1V%>./XSE68+&K9B@%DD M0)DBW1KC611;66!F /4KTJQ7D,SC0@S"5QQ[JNC%\5QT*W/V";Z1SJK'P#5M M8]]N:FOD\QAR*N4>PT*78VH8-=6!^S-$+2QWZ=/:I(I+SLDGP^4D MD$DFNFTW%OM0RB\3VT(]XVZ, =*>N797CF3PHT:X<36_C>./+4,CP:7=LCD) M>;0KN^^,;/'* MD9V>9C+LOBMM:K,+$DAEW1<@^5D= F0L<2F^EEDC=P'&M@]E;S%;SAOGOBG# M[ED'']^N5OM]XBR(MSBYA9FGKK8LDMETA,R8K)F0HRKE:I5M/';T.3+Q61*JS(0R2J"4D1E!&NW9=UN+$7RUQV$*"&XX6IU2J**4U.AS_??;,4D/%0L7#7VUKHFQ9';>FTQGI8C^#2IK942DQON%CTM M65VZ7YX?(+A[>S9;5$(^$!(*2%)H!L00=._!_P"EZ(9>*(O2L;7OJ*S\G*2Z MMXC M0RYX0+^DL4<<1/6P=V:38.GO(K,/%:9DFS0<35VY=.FBZ. 2F,/LJ69^926G M0 EVX"0IJUX="*%3UO M(;VT5"=*L<9Y>1C]?'5$Q@UO6ENL8/DJC])(PZ 1J1?JP%-JYWN\7>*_951H M6,XU)(0O%[')D"/.05CL>RJ_J2U=V-L#J'(F5GJ$Y$JN*" M3Z$1(B]GJ.;23$:?:VH3_N[:5<0)BXEI<:\N8-/6D%W_ /NEU6(>5KOYMX4C M:L]NM2^Z-;(D0/N+JF%#:86ZD!OM4XVPVT2$4^!1"D@$[:?^#QL5RF-&B!K$ M[55;GVV O4=Y\K((661W(&FYB?PFLFOS#CB5-#O^T*?$2BH[BI#J"5[[] := M-*" '=XBE*A*E9-;_71ULM$^[WB+$ML%^X7&;);\B(P4N.NK\Q)*@VE![6TT MJH_92D5) TS)BR3HZ0*6;8WX#1MDQX\;.Q"Q#K<@>!T'_15G\7G2GK6["QAR M/RIB3#\J:]QW?FU1\SLTR/S0'+YE%MB6U]5XD,V)MJ1\I*MLE/Q6YKS(Q5UX M3LDC+O =C:?:^R^Y03UT^KQZ4>R1$D;;OH6WJ39] M#56.>_2CQ%D.3\JY[A?,TBTR\*R/++YR9@F=V\NWAB.U>9[MXNV#3;2Q6]04 MR6W5)C):,E+ !<+8^,G'C\?GRB/,R)<6= 25DC+JPM_NV7:5\]MB#^>#I6MX M/O+N'$P<7!RN/64Y*(L$T+[5%U%EE#7VFWCTOT!Z52N7E]DQM#D#C2U/V- J MTYE=W1&=RN65-BJX32%/6_&H[Q4"/(4_- .\D4[=/S9F'QY$?$1F(BX,K;3, M3:XZ#:@)U]W]ZU$>%/FVGYEUF/A&MQ$I^D^_);S;:I\$%;7A=+TC,)\ MEQTR%.VFX./2W7?.D./+E0O.?D.N*6M94X?B4KN4:@DUJ=6_9Y/[7DEF-U:) MO>)N225)W$ZF]AJ=:@]TJ&XY8TT(D73H +&P JS,I26BE)6A54DFCK9((-** M24FE?#VZZ+(8R;H5Z5A\<2.ILIT-NE)/,!/PTIM_%/38T[0FG=XZ:IVQ&AZT M2L BJMZ4V[13V?O_ $Z2;TM2H^F@=14>/ATIIEX[ZKUI1!(NIK!%=MQX[&G[ MFFRC*+GI202A]XUCL (-22#7N)K0$4._LTBEAE?W=:1.I2I50-B>X%0(J32I M'MV]M=#Z:71%'-T@50-J':H\=^OCI.U?(4=%%ON&U4DG[))"MM]CU4#J%*+2 M&U*#L*(<1795:[4^'<==STJ--TZC[M#UI'VJW^$[==CM]/LT*70:?W?W=-#K MUH4!20=B-Z?:'YOW>FH\B@'3QI0HI2*?N ^(_+73="EMIK\Z0:5^[;]0TVK] MP76G7QII+VMKYC\(I2]?J/X#4C _K6Y(^O\ RSO?YM'QR@8$ _[" M/^@*VNQH:4TL'QH=#:EK2 4@[ @U"D$*K6M:]1XZ401UI).GNZFI5P7ASD7 MDJ')N&'6!VYPHLA<5Z3WEM >;0A;B4_JUU"$K%5?9W]VK?B^"Y?E1ZO'X[RQ M VW#I<>6EC]VJ#DN?X?B9/3Y&94E/0=3KX>=_8 34>S[9(M=SGVV:EM,VVS9 M%NE!AUN2VF5%<6R^A#["UL/)#B" 4D@TZ^&H[(8W*, '4D&Q!U&A%Q<'7R-6 MD;K(@D2X5@"+Z'7SHD#L(2L4K4I-.NYV\"-_R'14NE3:6RI- [W^Q-:UVK0[ MZ, L;+UI#E@/=U-+$-&@(#]0?M!213WBHIM].IJ1A185':1E-B!>CZ)3]HR MD4HHT/['OV8R6A)N$"6U:;47DA1@]\;YF7+ M:"DT1(>2XE 6-TH[J?:.M1V[!$RRY9%Y5.T'RT!-O;K;\&M8[NC(G41X(:T3 MKN:WCK8#770=:J=RUE5@N_.,.7CD%JV"UWM$?+& A-NDOY%!NSA3?'K::-W$ M3H@3VRVMU)H7#77)OF%Z?(X^5\'%:,Q,)#I]H="1TW$VN;=#75.R,;+P\?%^ M+D#LT@:,V)785("AO"WYI.A\*I5QNB:_EZ)N-Y)\G<_Q.7;KBTA2$-W&,;P/ MF([")3C;"OFF:BA("_LDDD#7.N)CRG3?Q64$R +M&3;0#J+Z"VAW#0=371^= MD@BD$?+8F_$-MDXUM[#87/E;[U68SQHJN:;OS?DDV5)CNNJQ;B/%ON]F3#C% M]SY)M5N@DV3&(RFDH"G7E+DJJ311(U%P%^%BMVQC"3+<,)5[K9[RQ$B8W;,+BR'H M;..6BV>5,F+26/U\B7+"?GGY*?B[WG>Q &R0 =]1V=C2\;G_ +0G4R\M?20Z M[/ ^DOV8E(T)4;CJ#H;UD.ZL:+D.*&/CMZ6$-Q<:@268;-Q/]9;K;H/I%JFK MDAY,6;CEY>C*BR\J1/1)1(:1Y,N? ^6<\H]X]?9]%!'1WLA)%ZS"MB+V]'BQX[BYL=? MGP93$A=NG6YY)JF5;[C'E19$"6A1^%UEQMRGB>FFI\3'RH@,A?>6Y!4E60G\ MI'6S(W\96!\[C2@\N3B-OC<&)C8H0&5AY.I!5QY @V\*E#-+9):P7#;OD!=G M9+)O&20;I>?*A-S[E$@?)*M3EV=M@C1)\V.V^4?,J3Y[O5Q2E5.K!L=I.-AE M>22:1F=6=@NY@MMNXJJAB!H6(N>K7.M5>--'^U,C'@"QP!8RJ"X"E@;A03< MD7MT7H+#2DO$/+'%_'6>^1GU;3=&T7:?'8,D\^3'-M M0V6/WFOT'3[.MKDD >/E68X7LSNCD.0C@AQWB!<7:3W4MX^UC;H "3?ZZY&\ MEXER!"S%?(N,6O\ &&-91;K8Z)>//QYSK$R'#3&77RW4)N#3S8"BZT5.!50M M*2-<"[@Q>=CY)N;5Y+K3QE7%I<13 M*FSW MMJ7YI<2KQH!3QUA,W@>Y^:F18L66.2X)9P5L?,7ZD5JN/Y+M[A<=Q/ ME1S$@C:EFN/&_D*NUQW8,FL5@C0KQQ<4#0;54>E!KOG;/%\KQW% MIBYL@>0 '7^"N0'R+C8I3$)_2SLV]^MF+,3<_R25 MZ 5)RNY>'BRUXF;8F8H'IXX78HO]D*JBVI_* 8G4DTT6\B>C@L8@Q/Q> ON: M>RF6Y%G\@W9I14E2X;S#DJU8-;I"2%(%O,JXE)'=(:-4B,K9F20<'O@E(%)\(]TA70R+<@>,A6,-D&]847=/)_&>Y%@?&29D4>9-A41I! M#M[5CM,5EV0XM/G.OOO(;W" O98DRQ_'R0QX?'1XD[&QM.9G8G\E0(T4>!)) MTMH+:U&C,W$1339_(R9>*HT!@$**/-B9'8VZ :W!)!TK69UPYF_&R8C>;VI MVPMW-U3$%Q;T-*IJD-EQUIMK]3(6&T#N44!2$CJ14:&9PW)\?*L/(1-#(X)7 M<19@.NWH6]I%P/&E<=S^%R*M)Q;C(" ;K$G;?0;B?LD^ -B?"F"W:VF'F'H\ MP)4' E+CB6W&FBI) <6 %I[4?0:==19,=5%HR2U6T&;)D K*"I\/.K9<8V86 M?#)&3ORV+W=[DY/3]Y1A5#=M@.J8;M\1SRV5-!;S*UN4IW*('1(U=<=B&+C7 MF W9#AA<==OD/#2LMSL:AKC-2GUN%E4N2VMF<6U/$A9._#.0X=XP1(NX MK["#N.NX] /$=+5TQL?("VP2DN(03Z$GV;^@0SJ^I)-C92-H('A4E\^7NY7& M'S!-RK!K#=FY6-\CP\(Y;Q)YJ.[;H2K;=3^%\\1:@N%>)4>W=K#;=P:8G-27 M.X.N@4UF)X,F-@TVL6X@ ]5\C]?W#0X6.%%PEPYW15DQS) XW;VN+R1%M5!. MI*DK8=!7(U2TI[BY4&M5*<37RP%4[BD "H2/"NZM )K:4W/F;5TX1NPNO2I1 MX,N3*,\T'MH 0"1[=]6?"S8Z<@,:.S9 7;>_ MAU)M]6EZJ.XL>1>*&3+[L8F 'GJIZ_C&E:WU 7#(>.^1(Z;7/EQ[9?+-#OS- MM[REN,ZY(DQ)3;*:;1W'HA6D=!W$=!K)][YG)\%W OPLTGH2Q+)LO>QN58>P M7!(JT[0QL'FN%+S1KZ\_6P[6[HRN1C6-X9&86UMX_B-9_N#MW&Q)B\4R#70 _A]M3>R^](^ MU$#=0%?$XQ7V]>RF]-=%BDR)%W,@4$?7^&L?)$D3V9CH:,<"P#_-DU%""EQI M5/>4!!52GU:-HY&-R!2A-'T!I"M:=QY=/955/HK1([OHZ::92ILW6G>M%=/' MX?92@%339( %-1Y$OJ.M+V@BZ]:+4E!';W4HHFJ23MOOW&@3^?3+!1TO?QHQ M)8V/2BU-)">X*IM7XB*$?3L!I-.J0WV=:DC&.&<_S& _=K3:A&@-,J=B2KJ\ M+:W='$THQ;4O(+CZG 2 XH(8_EZM,7@^2SHO6ACM%X%M-W\G37\%4V=W!Q>! M*()I 9;ZA=2OM;R_#[*CF\6>[V*X2+7>K?+M5SCGL=AS6E,NE(-.])5\#K:J M52M!*%#<$ZII<-H)3#.'24>!%C^#4?15M#+%D0C(QV#PGH0;C_H/L-:8I[2K MQ%234'V#H.OAJ%4I9!;WNM)' D'X237K7VG>G0>&BIRBB*_N_7H4*"H5^O\ MNVTRZ?E"C!I9:T@3Z;T-OOOTC_$-T!\*5IJ.W3ZQ^$4M>OU'\!J0>:/_ !EY M?_\ S6Y(_P#?2]Z7@?W&#^PC_H"E9/\ >IO[9_Z1J/&@CX3U63L/9U]]*4U+ MI@L!UI:EM)*:[J4#0> '\84\3^>FE*K-]D7III+W Z5YU266W5J[DM,A;CB@ MGO[6T-!2E=@W64@5H!7V;ZE;D@BWR:6!)T\M?#K2 "S!5^T:D^S6*UFRS\KM MF0V9C"[+&:DW;DIMMN_W-H%"536,>Q%*''+!.@I4:NW1MV8%(*F8Z*)4;S"C MX^3';D(ID; 4+NE^V17BF!XF$+,9<#/+2VN-D4S)(:T;6A$2/(6 .]Y+9KI'(IC\S?HL6(=+2)N$KN"?ZA4#$C[0%1L-,W@HI?_46:V- "0D:KZN1,>N^)P#& ML9'^^9F Z!2:C'..+>3X=RWB8E67<#Z0C]69F\R6#/(W\<$*.ONBLXSE'!F/VARUS..LFY)N, M>.IN'DL.X1,-QN5(%0PS!@W5#E\:LT9 2D2A$2XZ*J0S2A(Q,[M^"#TX\'(R ME1;*^]<:,V&@6-O?]/R:PN.@I.;Q_<,V4)OC8<12?>B*-/(-=;NGN;SY7(!T M)HFQ<.\#K1Z4=B>Y22*!1 4JM3W;46>O<#[] M_#QU*NH2X )%-4'$?46SP-RC!M.7QI;W%G(UFBQY=PAL.2I&-939Y4EH71,8 M JE1'K?-;;E,MDN%M*74 E!0K+MWV_9O=T6+R<3'MG/QP-ZBYAG5B"]O%65A MO UM9AT(JQG[-/=O;4N1QCJO<.%,3M8V66%U%EOX,&!VMTO<'0U8+E[@NS

O;4T'']FRR/#&^9<& M=D #M J DQJVGJ,5!<%5!L6#[Y/_ &>7,_#]U@S8-SPK/<6R&XN1U?3;;UCE_B0[SC]SDM)4XTZZE^._V$(>*P4ZV/[N7[Q/8/[Q\^3P/: ML6?QO=6#")IL#-6-)?0W!!-CO!))%D1(Q"N4*M'<%T5;&L)^\G^[G\ROW9<> M#G._(8'[<[*XP\QW-DQ8^,@ M)NVK.0+E43[4C^2J":\'YW,Q9%JP' (?X>QB%Y8+TER0_\ -7B[W$-]S:9T]3;0\H%0890A%2KN M)XYC=ZY?S%[N7D.,CD@[>Q5]*"-A9BNI9W T#.>HU*BP)-=7Q^V,3LKM3X3/ MD67F\M]\[W.T$"RHM^J*.AT#&YM4]1VXRRI4EI2G%A!6%HJ\ $I0H);5\2T> M(*/B%>FNWI$DJ@M?=87L;6KFTNY!_P NWV;WL!KY4ZI,=^1;9=VB,A3KUL:7&4EP]B_+4I*E)*0JB?VEQ'!Y6/ M-S!*X4DOIAK;@KD$H7'4KH;];>51IL7FN;X^?&XA;Y\*;V!-B\=P&"'P?WAM MZ7\ZO9>.4^"(-A.UX^(ZUJ97.MLYMQDI*BEFU142);SBTB@0ADK)VI MK>9'ZRL?J0:W^H5SN'M_NI\H8^-B98RV;;J&07]KFR@> MTFU<:>?(,S.9V.\M<08_+NV!-R+^S#M<-Q#EX8MLJ:E<%]^WI?66Y"412'8J ME?,QTJ15)W(\[=Z1Y'//B=R]M1/E<4BR*R(0954D,K% 23H-5^T"1IK7HSM( M8W$QY';/<4RQ-M[7$;,%(8+(1X7]UA[IL=:KQ,_%.9@V88_>;1YI\A5RO M=KGV^TVYQWM2AVXR78REQF$J([G$I/:-S05.L' ^?RPDQVQ\F*Z$*TD3*JDD M!0]QH"3J=;=36OBAX_B'7*.1!*H:Y2.16=@-3M%]6(\+B]72X2XXY/XRGIM& M4R$6^0_<+6U=[*MR+>+!?8$UV./-G6U:'84ER3#>"F9K/D3&NX*#E 4GJ_8O M:G<7 E8^0E].@(DBDO8'VL#BYOKX,+S;O4*#6PL3Y^RHKR M?*K%B"4??TM;$A=/*@P5MRISB2KM+GRP6%I:2-^Y?8*=*G;6+[I[T[;[/13S MF1MG8@")!OE(/CL!N% U):VG3J*V';G;?-]RL4XJ'?"G60D*@/6VXZ$^P7]M M;>RS+;D4,7*RN1[G$60%.M%A3K:J5\N2R5)<8> .Z5A)U;<3R_%\_A+R'"3I MDX3#[2:V]CCJA'0A@-15=GXG*<-GGC^466'*MH'6P/M5NC#VC2I@P&WN"P\J MCY+I<6X-FQZ B'(RB\W.1)9LZ"XXF-;TW&VV]4AR_7%]T M):C,"-(><51*0-M4L_%\6RRYV?'&F,I#2.P8@GHMU6^]R19003TJ[_:N4DT> M)CR/)E,"(T6P8*-39VML1>I-P!KYT?\ B+Y$):P6%(LJ$!(7G&20(CF72*%0 M4O',;>,ZTX4P?^;E2C-N:0?L132C;39F4+8'J8F*1;U) /B67_LT(>.#I8,^ M^:W01D@T0Q8K$Y[ID3+_ +J-B($/D\EUDR#XE4"0WM=G (KS.,10FI6]:[*Z\Y?,E>5T,R2XS$9!'=("132EQL'A0ID?T MWG]X(JM+D2D?E!+[W-C]MRJ#J64:4A\J?E79(4$WP^F[<(L>#R!>Q2/V(@+M MX DTH9NU_OU88;-LWS"1;H,^YNOR5D!)> M^[HLJ3*F28S1#77AI@T^&\$C+M#.#>W7:"Q) \;"P\Z1A M\UA\NI3%RQ-$I+$ @"_2Y4 7/M-_9:HW<>EQ'W7$-ML>=0]B4A31 Z=A/VA6 MM3[]-.S Z"]7*P),BQDG[Y=Y2TK':H%.$[NR(9/A.HZG MKH:C>U>B_EZYV7*;QDW+>%\5L\CVJ>W-QF[3LGOT_+8=U2\_!OUYQ?&;;);L M,1YYY,A@37_F% )<0V&RDJYIF]DX#*T>=F8^'D,055UDD.NJEEB5F5;&^MCK M>VM:9OF5Q,61!CX^!E9WPEOTB+'&L>RP]..21QZC6&T[1MU()O5';]Z.>8+1 MGCF)72989]I2TB3!R7$9SEQM][AN.>7WQ_G8<"X6UQHI[7&I+"'4+I0$?$>> MYW9O<7[4^#1X6P]MQ+ Y<.+V)%T5D^AUN#IKUKJ.-\P.W'XI>0QHYAE,;&*9 M IC(%[':S*U_ JUB.M6KL?&'$'IDQC\4\EW:#:' @OQ;4@IF9-?I*4 H8MEK M[_G)CSAV+JNUANO]+(0/LA/M'VL;*!,7AXVE0&Q<^Y$@\R_V1[ -2=+:BN>-^R"Z>I#EFYYO-MZ;/9GG M6+7C]H;4E]NU8[:>YBW0R^E#:9+RRI;KSM %O.*(VH!PL29/S![IDYF5?2Q# M9(XU-PD49LH#: WN26'4DUV5,;'[([>3BX6,N2J%I'.A>5]68B^G@ / 5<' M'\7BV*!$A16$MK64LH6A2&B70D5"EJ4D#Z>@IKOW'\7C\7 L,"@6'6PUL*Y) MF9DN=/ZLQ-B=/]/.GS/PO+X,!N[/8]?A:7FP\U25H<9-#\ M5*>(--]6#ID)&)FAF^'-K/M.TWZ&_E[?"H46;Q[RMC+/&TZZ%=PN#>W0^-]+ M=33)*EA/>5!YON)"@3YJ*]3W4[V]A3V:;WK;=?2I?HC:%\17E/-K(/\Q-_*DCB4'NHID UH.TI*@0:T"!5 MNAZ:C4_3APG"LAY"R>UX?B<5$V^78R!$C+D>2E2(D9V9*<4M;9)#,5A:^Q 6 MXNE$)4H@:("+>JRLD:NX7-X0V+GD*!E61Q4]ZDSF"BT6^0V*^7&M;]?F'6UC9V2":[A"==!P.VL/ M"49+$3SD75K I_J#H?I-S7/>1[GRL\^ACGT,8DP(<2\VN&VU=9-N#KX6VIJ0RR5I0I0(37 M68Y+N>.&=I8"X02*+,NAO[I^FK3A.#R\C,7B/ADD&4 1-H M'0 [CL=KJ&(N-0;_ $U&O"W*-O\ 5'C=V1FF%0T-6J^-+\?C@")@JE=/ >\I\"3?W=0 M/'6K#NG@Y.Q<^-..R"3(FXAM;&YLK"_O6%KD[2>NE1=S#QA;.,KA;TLY7:IK M=\><3:K%.E,L98.Q"W7'DVYL*^>MS"$?%) ;2-JIJ=4_HZT]GY=%3U$_W?1H4*7VH?SW?K]W7 MVA\*_<%UW'Y-,R)J&'39?[9_Z1IA-$(WV*>T=@]_MKOUKJ8!D= MH)/<5K!/OV'0=:'?4^-0JC2QMK35&MVVXW5F="MT-V9+5;+G)1'C([W2S#@2 M94M]0KLW'CM*6L^"4DZ:R8)9X'6$;G$;FWC8*2:4DD,4J/.P2/>HO[2P ^Z: MB?%K#R?C]E@\@8PS,MT&]-O-0&T.(6_D]I:D-PY3Z["\T_&O&/NSGFXB/FFU M-2Y3J6F4N+.V'X_ [AP\5>;W5K4YC\-GY3 M\-E%9)8[;O#TW^TJ[P05<#WSM-T75M*D/C'D6VV_)&+UB^4O\!Y?)E)3>7;= M$?N_%.4*4KO6,BQ5]QQW'W5H54+1Y\0%7<@L)IK4=O=U1QY:F*4\9EGJ;,^. MYZ79.L9UTO=+VZ50<[Q+R8IQ.2Q_VI@JONAB$RHP/S)!8/Y6T)U&M7HMG'5N M@+7R5E/(5SFYNI_\13N0<8N<7'U2;-Y+4@6VXRHXF6F;BGR;/]'?1+JTJH[% M44*_NWYF]K=H3M'@9,_)]WLY9O0D"QJ2-%GEVLKGP]*-7/4%D-C5;P_;W,\\ MOH?"0X7:VT(L4Z>H18:-&EU9)?.3-,:R>].G;O']^=R MRC(S,B!I/2N%Q,8[F4JD()4LH47DF9WOTV]*PG<>=-V[G3]H]OQ+C1!PC2*" MV5D#P+2GWE5CT2+:A\0:IEGW*?!S.?.V+B*UQLGR-#$E^;+FB1(XWLSK:D]\ MJ#:4+CRK_,[E@-L*>9MU=_U@^$UO)]R=OOS9X[MP)/R !9G;MV +_ $&F[(O^37Q$IF\9 M7F%T8N"0+A;GG5BQL)4&)!C1A"=I$2&5;BQM,X:4FVA8M< MCK2?RU)6$U[3VCX:*"%)K0=BA3X2#X;_ ,DZM=JQ#;MN/.F223<@"1YH0EPMJ *P2GPU+;$SH8&RF MQ951/%AM&O0$ZVOYD6'4Z571\IQN1,,.+(C^)?0 >\0?.VE[>(!OY4Z+S=?3 MS=K-%@V"T9SQ]DKJ&5G(M<[#H\@*/G6Z?T< M(=)F'@P$JJI9=;QJQ9O"HBY&XMB7:W_AS-K0I$:>TB?:;DP^VMM8 (8O6-WE M@OPYB E?P.LJ6A2310H::J>>[M!P MG/Y.!E?M#B3=D]V16! .HW)(FC"QMUMK5;8&(\V<1S7)G'N0W2Y0ZT;EXYB)W>]NUW$O RR38R@&\3;'-OSHR0 MI/F1.<;MO(;]SLF8 M6:,NVY$<@A+M\B9.;E/K%S;6IIF.\Q-:<2JK?V5520"-?)O]X/Y)?,/D/F?R M_=O+8>5.G*91R%E])M=Z@$-8'85VA;&UP!;2U?9?]VG]XOY>]N?*G@^S.)R\ M;';A\(8QA]11JK,Q9;GW@[.6)ZW)OK1WJ+]>+;_&AQGCR9=;IEF1WFP^2NQP MU2A;[5:[DQC\+,LWJL5)L="BK?<;FXVU2FY7_F3E!*'LAC72/:'6A\\[+O"/ MQ Y$=6A#OW6IT2+?$FA"E>4EY00K[*NT;CZ7\3V#W?S>5)R/=IR,F*1"+R3N MTVOC&22B.!>VH!OX7KY$9/<';?#1_!<$(HW4FVR.T8/@'VD,R^W6WU5+7'_$ M-AL=K>G\>S).30+>R)&0P3$,;.,=[B2](R/&G2Y.3&4Y7^?1C)A.]0[3;7=. MU.VN(XG']+A!NCB!]2,J$FB]LD?6WB9$W1DZAJY5W'S^?R>21S2B.61OT;7O M#-_9R?9OX!&VR+T*T[3*@.K;;4%.,A*DEYM+J4MN%22VM">X.]VQ[NV@)UKE M:*UT(M5(F-E1;B+ CPOT]E0_SCC]YR/#F%8M >NTZR9'9[JN(A';<)<)J//8 MF?)H6:OOM"0E24GXU("@*F@.,[^X_DN1X2,\3'ZL\&0LC*/M%0K*2OF5W7MU M-M-:TO:/(8^#R\B\K(J0SXS("PNH"LH6VX$O,JJ$.-JHK6W[-X/N?C\ULK(98(I5+Q/%M>.1#T+) MK'(IZ$-9E-[,I -9GNCENW>93X3''K-$VUT<,CQGQ ;1HV\01=2+7##2KYYC M8H5KP$EX$9@ ;;F'O6O<[?($FPTOXUQ/'R7F9XW8E(IY$!.T$A39;[0 M!>VA( OUM3UY LM^N'(JQBEBN^17/[KQ>;;(-CLEVR)Z>MFSVPM!B'8HTJ7+ M8_P")8TN/*?-D+7L3 8XC&B^(+G?8 MWT->Y?E[^XS\U)DCGYWBI)?2/N1S/'BIM\/75I"[,!U51L)ZWU%-=K]BSZZ; MLM%= GKD ?0$A*UA MO]CQ^T$PV6+GC5CXYERVD=Y-BY4M;2GD@U^6<8O5NM;4Q*P/L+':?<=7O:O_ M -0+Y+\'R SN'Y7F.,R@P)+X$I1K:_I%C9U=?,$$U4<_^Y_\R^7P_A.2P>.S M(K&P7* 9?/:TB(4)\P0*CS#KSRMC^2';Z\#R,HV[U$=KG3Q^>?S7^3H^7G,-C\CG8^*-8) M98A,V0@NT2RLPAD$:ZN$/J7(&WRDJR17F.-^1TR$/1E&=B;#0ELN1W5247!] M;K"$/I:69+3>ZD =Z1N0->CXHPO'SEK$EDM_*!O[M^I'7345PS)E,G)8[I]I M4EO8WM<"Q)'@3H+Z$UIXEG%NX_N68VA,!C*FLHMUCB76Y6UJ]-6N&[;WIKTR MWV>8L6M=\\QL!F1);DH8%2&E*IJ--C3'CC+B,(LWUU7U&02%18L2BL0NX] 7 M#@:D"]JD?$Q/R2XN6K288@+E%Y)0IT6FRLMAZ_9-=VVDU1!CMB/'33=IL5%(V+A<6 MIR\N3TXYFV&5]TLTK]0H4 O*?':/=!M<*!<:*/.DS5&'CQEY(DW+%%:*.$=- MSL=J1+X;V)8]+DFU)CF+[3JX&'1)F#PE)+#V57;Y1WDBZA82%)BNL&3:./(L MBIHB$95P[3O*;54:2"B,EVW8I)R M7(,JY%O=JD#M*,?M5]NTM6-6AUX-J/'B-[&0I'#CHP_/,2()W MM<*B!V'46I)G$O L@O$!CB?$<\LD%UM*'4Y5*M;R<:6<'_=*ZJJ@7)9I%0F^G06 '772).3>-\?6W$8R&>[_6+8WDR++9<8 MD17[YCSKJ4N.(S*\(CN6K&;?)"4ER"\9$YR@*(Z545K)]VZK$0K1 @;A/*P*1JPZQ^^Y_,O6I[?Y[-Q5>6)=G"SBSM+?9+;0&",$/(PZ" M0!4'YQ%-M/+W/F"627;407;PTIA]N'<,4>0"*@&C;@VK MXZYMDXOS#[:ED;A&E^&W$K\.Y-AX7C?;?R.EC]%7,?%]F5)JXD4HV_\J]_$&_\&E9Z;L:6+(>#%].3&1SM M,;ADVWN-MO9U]M5NYS]2V47%W';=Q=/R*+>DOS%7>\V%E3/EVN0PA+%L^\EM M*2E"034;;#5*G:/V@"V0#P(4>/MJW7'/#:K>T8>.6SYI<*.7[I/<<8B6VVQ4?:E MW"X2G&H-MB-"I4MYQ"?IUUK@>T<;B\:T04^FAW.2 BCK=F)VJM_$G\5Q5ZLWL O^&I%7265K7^'AVF?4>ZSW(2-?,NP\+"J[) MDY3E,=H^WVB0[@/B9;B"X^TJFV^1OY"FWC37RW\*9+E3<3B7$Z??48?,9C#Q,7+Q.2$V1G&!@OP^UHX7L?Z]RP0F]OT<99UZL%JIYP=P9G&/D\.T. M/@+$[.Y$LIO%MM67YQ;8&48^ MU'B97:+?9\IN,*''E1J-6_)H,: E* AXM2*-IHX22=<[[;[UY?MP*F._K8JD M!H9";$&QW+^5&3X$>%9N;MN)L"#+P'*3M%&Q1K%6)B#:'[2'=KI<:G2HOY0X MOX-G8?=.1P1=V=A=T\:[\H(\=D3>ZY &EKA3KNUZ#J?*F.)E[OP>33C>,$XY&0 MD(B$[B!J64]+ :DW ZG2N6G*OKFL6,Q7\.]-F-1;% 82N*QL=(,;5?791N/MCC_)'D7U]@ MKM_;_P J]9C-/U]!7)6__ &C]6/L4[?::K/P_>[UE.497D.476X7Z M^3X3;TR[720]-N#Q,QHCODR%..]H!IV@A*1L !MK)]C3SY_*YF9GNTV8T2[G M<[F)W#Q.M:KNV"#"PL?#PE$.(CV"+8+]D] +"K#=M6ZIWZ@@=:=U033K0:W[ M @V(M6#3[0)I&MLJ)-:D@]OA2F]#UKM^YI-2:2TIL=CH4*V-J_II_P"KK[_V M!=-(D!(%OSA^$4I>OU'\!J1N:!_IDYAIU7RKR,37P'XRO(ZCW#4? _N,']A' M_0%+RK_$S6Z^L_\ 2-1^A"?U?::A(WK6IIMOM3;5E"A9MP\#4%B2;-U%9!*U M5'<.W_@@@*\1MX4U,HJ3T<2PR-#N90RHM]6L;@M?1%'O%[6MUIU'(I%\E/2)W8VI3+$;Y>);74P M8,%A*K/ M%LL;"D/QH,9F4+=#MK:DN+\XP I$N9>),4GYE6=II""I-AM4 6 M(1%6X(0#W5C!L0/2]QVR)0H8*8ZB+'(])=26:Y)N"S.Y!NQL69R+WM+[R)C1 M& ?4;CW\MRN+FASIDX^3'W- M$HV@MZCD6 -K6/4@F_32L1S'/XV-R$ROA0OFP$!)3JVT@$WN+]? ,!YTOQB' M8L5MB;0]A]NO:O,#L>_P+ZK$,B4D528U_EJL=_M]]2A- T^IB/)0!12EC?77 M<;#&)&5&/%D.Y!WES#+6"WY'IF:+SNB[ MT,?M6[+Y6IR"\6!H_J^/[JX: ]R.4X:DIKUW_JW J:>\:F+/E(Q5<%=/'XIM M?_RM0_AVET.;]W$/_F*W-OG83= ['O5ION")66VXM\=O+6=XZ%*0M*X^0PK= MCEAO=JAKV/SD=J:AKV5/2BD1;Z;T$@'Y5 MJCSXN;$P;#ECRSXQ&,X\A _5,TDB.UM=AVD^!IUS;UR]AULM-N.=Y/-PUR,! MCK$C(W,]XNO=K([3$B0;E)N&/WJU% "2QW-R(P "%,*3M+DEYC#@18,W(&'U MB4S-DXA77W51R8W1M20-KJ1HRD5$6#@9"Z)"+?D,KS)V"RY"C1,6ZER'4] MKA*7"SJ.I>([P+$Q^-;>UXKRMB*9-IMV&WB?89#_P Q<<,O&/W._8/U M1G6W[NJJR3WT'N;N-GD,E?<%+#PVU-Q^&YGCMPP(Y5@%XF?'?^,H4[HW/ MA)#;K?:V@I&3R7"\FZRYR5;#JD< M!9RRTM*J,MYU.);;*ZB.T'^*G'5=G@5U73JHG?2RG.HNG$MM/A\4YL/\F#]W M7SUJ*F7Q.\B3E8BP_P#PZC_^+_T\-*1)Q"_S:^=Z?,T>">U),[,9#BDHI2M5 M<3@*2D_21IL8G-R^[^QR5/YV0YO](^# -'-E\0P!'*H&OU6!;_\ Z7I2AC"[ MPHD?_#SEC/8L@%6720GM0"KO)3Q)\**#J:;:4N#RZ&QX:/:-;?$.HT\?[F>G M7I3+\AQN.-J\7*$AA7E M.O1K)<<&L46X.LK57R%3(Y< ("PJFGTS M">@UL*:FQ(PV^+D5;).H#XY53[&9)Y"H(_*"&W6UM:VSN(N2TC*\)N2+[!L# MP=3D^-*N-@S/")+B>Y#60V@)9R;$):P:4<2N%)'V5NH.\HXN'R"C+Q&:18&_ MK(RT4\!/@X!66!B.H8%&T_K%IH9CXQ^"SU96E']5*!)!.HUO&VL4RWU#*?40 MZD(PHUZ_VJ[2#&SV(H2EMAU'(V'VME%U)[1\6(&PGB2\JK8V];'C%I!X-+"%(^T8_"GUAD],R\1)Z0)L<>= M[I?RAR'UCTZ1RW7PWBE3F+2[7 8O469;LCQ:XR4HM>78Y)39;;DQ2CL24EB4TK92 =6<<2^BN3C/'-B.;*\;!U)!Z7'1K_DM9AT(!J#D9 M)ER?AYXVASE7WHG!5Q;J=IZC^,MU\B1K38N+#"F$+6TVH^>U4E *BD0F*)Z5 M.YJ-(F&X>^ 3?Q J5@DF4J3H$O;PZV_@JUD3BZ^\L8_PMA.#V:ZW_,;YBET7 M9;1:K3W1'&F,CE)GS[C<.YJ#9(=O4H>:^^M#2$FJCT&LO\U_F7\O_D]V,G?7 MS)Y+&X?M3'QVW32@^^^YBN/CQH"\^0P4[88E+'J0%NPE_+/LCO/YB=ZS=L=D M84W(=P39(_1H0-B;1>69W(6*$!KM*Y"@#2Y(![$<3?LUL%^1PN_\^OG+LGL> M)V*R2L,L-QDQL(BRK2AT!;UQ;9@WJ_**70%[QF"H* 2M%%'X*?O$?_5U^9G> MKDE>A]N4Y#EN0W,PDS,B6GZK,(E-S[L85!<@"U?1'@.U>VNU<)>.[

N?9GBF$6TI[DW#+LBL^-P MUBH35$B\3(;;E20/A)))U6\5P?-\[-\/P>'E9LWBL$4DK?DI76A!79HD] / MC6GOUT?'^1/S@R@&B[=Y,*5N-\:QZ?1(ZGVVZV\*S,GS'[(B8HW)8NX&VC@_ M?%Q41^H?]IQZ8.,?3[RERAQUS+QYGV;8[BLS\!X;:[QYEWR'-[H46G$X+=J? M98FO1!>YK+LHA%&XK;BC0"NM;\M_WZN. MAW3$.#M#L@*1ZWWLNE93OSYO=K]L]F/ ?30,#NE8;8P5Z[=Q!; MR4$^%0#^SY].R^!^"X-XR2ZP\IYAY8?&?\OYC#N,6]?-Y+?')%V-A;O,)Z0Q M*CV-ZYOEPI64N37Y"Q\)33]FW[O/RJXGY5?+['XO'6$-N5(4>#G^&V7)$0GWY5OE2XWE7.US)+"HS\RUW6*IBX0 M);C"B@K;ZX4W =3<, >@(T\+'6J"\S^B*X6; ;Q!XKO M*DV<66PVZ$-YD&Q\!K74.WOF%BY>>&Y\+!,8O3$BW](DM>[C4IY @D6Z]*YT MYK;I*.'\#C7B+(M6VIEY")"%-E)#B2$J!!!U@N M1C=.-A$H*R>K(MR+'P##77RW =?&NN\/D>GS&4(2KQG%A)L;@AMQ\/,6(O\ M36KRB%_5YB6"W'")L.5=,LCWR9*S&5;TSK[:XMMFI@LL87'GMO6JP/%/?YLQ MZ/*DH4FK1;)[A!S,?(AP<:7#D$33HS.X7=*+&P6,L2B7UW-M+#\DBI^&\&=G M94/( O# ZJD8.V,FUSZMK/)K:R;E7SO:H]@8C$L[#>59G>WK!;0D4U618N#PL8DS&V?$,646,N M3D,=256^]R/&25E1!H6'2K.;D,ODF.#@(DK0@"X/IX\ &@#/;9'[(XU9V\%- M9E91&VDO-GYB%$OA8)_P!W&]YW_ME"?M,#IZLO4Z[!:M##E6^V,-PX$>-$805=D:I889455<[0B*%*6XHU M4I?%&N)C1I'$.BJH _T]IUJ/DQ967*V3E&5I/$WW&W@/J&@ M L/(4L,E]2"XE,9RJ5*)0\HMI"1W#N=\D(17P!H2=.R3 %1]RU-)C[O=W3+ M_*%J;[HL]S[_ +SMK"E*W27HZ76U_0OR^X'4&6'%R2/6C5[>8!M4M(,W%'_) MSOUU&[2E5DPR!>IS=ML%C56TTG=;SJBT41HS0%5..*2V@;DC2 MH.+X]V]/&A1I!U 3H.I))T \R2 */(Y3D8(-^0X5;]2QU\ !XD^P5L9"\$QQ MQ47ST9[?&"4.VG'KF(V%VQY!(6W?\Y9CR47%YHBBX=F;E.5':M]KKJ&^1QZ% MH,,#+R$T]QMF.A\GR+$.?XF/ZAT(WK:].PQ:0W&P'P> M8JA'O!6^S6BN]PEY4U'AW^Y15VN&X)%OQ*S14V;#+<\D? \S84K?-SG(!VEW M)Z;)KNE::TTS-B29A!SY!,BM=(@H6!".A6$7!8>#2&1M3:US4F.67!).! R2 MD6:4OZDSCR>6PLOCM0(OA8BI-PC@C*LV^6G% L>//)2M%YN4=?F2HYI\=JA! MQ#DY! HES]6Q7](]-77'=OY><_K-MC@;7+Q&'QX#P+>;\XZD>P'P%8/D.8S^3F+Y#6BZ!%T73I<>)^F]:?,.* M;/?VKG-Q]_\ !&87!I+:,PLD&$;I'HKN=#0D,N(BNS$?JW)4<,S4H-4.I5OJ M!R7!19D3#%EW>0PRV?M.+V!YYF<)/P2%\T,,R=!,'" M&/\ $N&\@8O:N7W;C!R%>2XDWC.*85%1>96/3Q?HJVW\\BP'&8N.17G5-)#* MWS+">Y2HY&X5)'V_Q^'EX?*M)\>,=O3BQD$GIMM-CD6VK&.F@)<@7VVUJFYV M7G.2P9,GB0C81C.QPP-_0CM[/T(_@JNO,D M9I?I-]5ZU)2%-XQQ"4D C=7*=LK\7Z:0/;J!R@]3"9&4=5O?SOK;^+;Q\ZU_ M!DIWGQ.T]6R?_P!&'W.M<&P1W [$532FU?B&^^VLG[17H>QVZ:59#@!LKN>0 MA-=[>W4@C<&4R#N=MZ:Z-\NKG,RF\XE_I"N=][?U4']H?Z)JS%"CX/B K04[ M=]JJ))%-M=39%;5AK7/Z(6@I-*>WM)WK[#L1[=0&%F(\+T]&218^%)74@CO' M@![JBNVQ /CI-.4IM7]-/_5U]_[ NFDOT^L?A%*7K]1_ :DCF<$\Q\NT.YY5 MY&_]\KUJ-@?W&#^PC_H"EY1VY,Q/3UG_ *1I@- @&H(W_>&K;'Z&H!U)->&Z ME;*J#UJ0F@Z#KOU]FI%"BKK=G;;;8OE.J;6;RAP4(H2(3J!5)J%C?<$$$:I. M9&2Y-QJ/#FPFR4 MJB"XW!Z[VP7-3![C\Y!ML#RHXKY;)>><2/-><6>$?,_E\WC^(BQ,1RIRV=)# MX^F$ 95/4%[V=NNRX7;NS/E-__ ,^X?_W4?TGKCOTE071%%UH4>85!L[?2-=.J@9BL:V\16T@6^XW% MUQ-M@S;B&NQ+@M\&5,#2U@T2\ME#C:*TVJ=_#3\432"ZJS#^*"?NVZ5$DEA@ MUG=([]-Q"W]HOUK;#&\A*E!=DOZ0DT246:Y-J-!\0JN,H4'3X:=QT_'C3^I= M(Y1I^8WXJB-R.&1[DL1_UTM^&MIC\#/<8,X8W:+RFVW)SONV.W3%[C=<.R(4 MIYEWQV0RVRB6NM!,AKB3D;$/>!C0<;RN"[2<4LT8 237.02>S=Z;[-P\UT)UL.E:-G&L M>;"6T\0\S- ?X-#%ZLC#2 /T6F(\)IAEL5V2A*4@= !J"O%P( J<+F!1TM,B MC[BJ /HZ#PH_VE,_O'E..N?$PR$GZ23>E:<;L!'<>)>:B*[G[_M?CX?T6@ZZ MEIQ6.5!/"YU__>!^*D?M21?=_:V#IY0M_#>G7B.'\6S+PTUG6$\ZXECZFE>9 M>8D"X9IY3Y*?+;D6S%&?OEEA8K^M;9? ( 4 #74G%X;A6F'[5X[D,7#\753E M&_M6(;PH\P&U/E4'.Y;F4A;]EYO&Y.7U$RW9), MQ2W%Z;>H#C9#4F5#9+[:T][ZUA1U<8S8A#1=P/RLCI]B5,1I7D'@DK1*-SK^ M>RKN!NS$W-4N8$>P>.3+2-8[=6C$C:1MU*J6*D$ 6-1A:+(Y"RR M7DEHL/*=I:ARI+6,W:-;YUES1BW.%T1TW-Z'$FPW4/M=JGX+XDQ3W=KB%$'5 M2>.;)D.=%%EX^0A(20(T9%FQ3B2ZQ[1DH&*[#?2U4DF5R^+F+C<=+QS<*WO!YYJ& MK'!RS#9$J[P!>L6)XFX;MA^8W MO))42T6]FQO7&4;WB$Q,I]L.0Y1FL)[OU3_:#V\A^9WSW[(^67 \CR_(R62 M.-YT*Y%V:RJ% "3JQ-A,BH%%RZBUZ^B+TZ>F_P!87H;Q&XXLUZ6\.YVBWFZO MY#E.;<+\S6MG,Y]PDI0V6OP?RDQC#"HUOAQVVFX]ODM-O.)4X4J<6IQ7Y>OW MB/WPOE=^^!WH.X^6[OY#M[C(=,#B^1P9EP,0,JJ[I)B-D1K-/8-+/(N]EVJS M;551]H?D-VMQ7R'[4CXG%XI,CF9P#EYD;*9YF!.P,[(C&*-2!'']E#<@7)-6 M,B^KSC6UNHA-:X/%Y^+E2$>W&]1,E3[#"#7IC$^9/:^0+9$KX MTG2TR,FMKZ,1L/LLQO7!KUF_MGN3N1LZNW!OH:0JQVF*[(@W#EU<-A[*KVS& M<+,N\XZBZ1WK9@^)]X*69TAEVYRAVK92P5)2KWS\COW+.,CQ8.X?F>GQO(NH M<8=R,7'+"X69E(;(F /O*&6)#I[_ %KS-\U/WD&Q9I>([7D,4(-A*H!EDMU* M @B-+Z!F&XVW"W2N7TGBG(\VN>P&7S+BI6\V4=P3N:#I0:+XW"R4S,."*/)C^ MRRBQ%,Y/.7-CEM1-"X"K7<^UOG+W+P&4LB2NFHNT;;0?Y M49NA'F 2.FMJXAW5\H>W>Z<=H1)(]E=H_0O^TMM M'J$N\?B7ER+;L3Y<#[MLMD]AI5JMN576(D^?9I]FE++N-96H(4IMFIC3:49[ M%]K:O=_RI^=F!WP$X_D&C7DVT1ET60@:@J?>1_$*=&UV]+5X5^;'R0Y#L,2< MMQHEDX1#=T<7DB!Z$,ONR1@WW,!N06W>==92"#0[$===_K@(\ZYJ_M!_3NC* M,/G<\X7#?7G7']I[\HMS#SY3DN!Q'7)5S>B1@LL,7ZP^8J7YJ4 RHK:VW.Y2 M6BGB'SCP,CB.'D[WXK%&5+A)NR806#R8RF[M$;E0\()DL5]]0PO<"N]_)#N. M*;G8^Q^6F]' SW(QI"!:+)(.U)"?>]*8@1C7]&Y6VC6KDC>>3;%D%IPG&\;: MN3\+";-,B/W:YMP[?(O4V\S/O>6[;;8F1-?AP[6XLL!UY=9!!4$)2 5^ M8/;7>F%%%V^S>GC0BXD*K+=C=KQ!B50'0,2=_46%J[WR/8/-]O9<[QQ[B'&*NE"?.\@R[FM+7F! M*26N^I"11%=Z:V',*HFQ'M:0X2B]M2MR;7ZVOK6<[;.0\A94"6G[98'7&56 M2U.D4^\+NY$B)'V5.&B=(R6Q<,JG)%UR66Z01KNR'!\=EPL::7]28HI_)+'2 MH*,T R $^0) \ MZ)D6WDS-PG%W<6N%GQR6KX<$Q*U7>U8^\6JK#V376;V7?+'66P2X[/'T\9-WO2[>I,K;;B^P:"IT69V_P :GQ>+ M.&S 3^GF='FUTM&%]V*_0+$NZQMO)N:=";7Z;+-AKD2]\@9?,Y(MZ9#+]EP' M'[CDV*HG)<>$.R6K*K?&:Q%Y^-'2V))7*##"U$>80G4J2?M0<>4AR,F7F8U( M*X\#2P,P-@B2@"(D?ED':O@3:HX;NZ;DQ(F+C1<-*00\\RQ2A;7+O$Y]8!OR M!M+-8:"]047.]:>]M.P%6WW$!SNW44]P<4M24UIU()&VU-5REA9B+-XCK](O M_#]=7J(0"#^>R)6R>*D_:7 ERS8[W+KTMTMJ_1:[9"1]MI-#KM/;'>O#]U8B9 M&+>#(E(0&W+]H*>C6]FOLKB_<_9?-]J3M'G)ZN,NOJQBZV/V2PU*W]MQ[ M:L4MD5(6CX@2#4%)J-J>!VUJRBDW/6LFK;A<=*BKE?E'C+B3'GKMR9D5JM%M MF,N(CVB8A%PN=_2 >^+:[ D/2[J5="0WY23]M21OK.]P\_P?;F,9^8GBB1E) M"$@N]O!8^K?8,?@X)))%(O(/=2._BS_D_A/@#7*ACU 1, M\NV0HXJPV;Q1B/B\>3 XT-:XN)901:S/_NU_BPD@^+>%=TR>U#P6-!+S61'G\BB MWVD7BC(/Y*:>HW\:901T"^-.CCJVMP,WP1MAAMAM&9XPZ4MJ6/C5?[>M3IK5 M3CSA)*EJ)4LFI).K'*PX8..DB@14A6)]!H+[3K;S/B>I\;FJCD?PT7WX"#^"H!Y>3_ /HPK@_VA)W 54'9)_2*B.B2*4(U MC1N-PH)N*]$;BWV:L9Z>UK^\\@ZBMN0?'H);0)'LI0ZZ5\NOZW*_LU_I"N?= M] "."WZP_P!$U9IPDK[:J\2* 5[J'>M0:$:Z>V[;[O6N>46Y4]H((HFE2:$^ MTU!KUU7M?<;];TN,@&WB:3.&K9-".FQZ_:&DT_1UJ_II_P"KK[_V!=-)?I]8 M_"*4O7ZC^ U)/,VW,O+WNY5Y&_-F5ZU&P/[C!_81_P! 4O+!,\P'7UG_ *51 M\*K![%$?$":^%1N!TVZ:L(I-AM^2:@=-* U4=P*5"NU0#L??X;5U-!!%QTH4 MR<\F&-%MB?B"%RU+"J;+4AMQM8"B*$HJ*TW%=]9?N255])3U(/G]'7V'K5_V M_$SRR,O3:!]_RZ_1YU:?T<7#S#G7QBB;1CI-:5)%VR@; T)KT)_?UYZ^:>^: M+#*VN))/OJ#_ "MCQ$;+/(3TV ?T34!>M1YMS+\.25 K0;H4$K (+C+2A45 M!()338;ZB?+;&42R.?M76_O>-_+I]=7&7_<7^BK,1U0%VG$6V[;<\PR![CW" MFK9C+B'V+LD3';>:2J*TVIQ!6M1VUC,E7CS\J2+9# MC+F3EI;@-IDW! _)VW%[!B>MA>G8&48Z*?L[1:M!F$*YW7D&\08%N=G729<& M6VK;;8ZY;STCY**E;$:-%2X5(;4"D!)*0D#>FO8_RB1G[ XF",,TK8PL+$L? M??P'C]RN+=U3IB\ME2R,JXZ,"6;0"X'^EAK1[MIQ7#WW&,M=.597&(\S ,3N M$;RK6^/B0WG6:MIEVNPT4!YD&")=S\"AK[0Z5++AX+F*4?%9P-C%&UHT8Z@3 MY W*EA]J.(22W(!"=:R:MF9RB6+_ )7!;7U94N[CI_R\!LSF_220I$-3=^E: MJ[Y9E-_2PQ(NLJPVB(K_ !;C[KA^.6M2T]I[!:I\:Z7J:XD +EW&3*?7X M>6/ATU)'/R(MGR,(U^Q% TD,48\@J,I<^;N68^P:5+QX<3#+''C629C[TLZI M-*_TF0,J#Q"1A5%_$ZUI4&XD_P")6%=BO](&;)"5_Q=\BI6NF/V/C;OM9 M.VW_ 'B?_P!I4KXC7^JQ?\OC_P#LJ-"KD>YLY3G*'$*HM+G(&;)(%16I_$ ) M/T;:<_96-MV[\FW_ +QD?^UHOB2-?1QC]&/ /O\ IT<@ST4/XHS9]9/V$<@9 MN>GCVC(AT/M_(=&G&8Z#1\G_ #&1_P"UHC.'%FAQ5'MQ\?\ #Z5/NV8O?I%L M3DU_S#)<,PT.%D91D?(>?LPIS]:&%CUKA7UR\9;=5$T3'@,O*!^V4C<2?V7A MQ0_&9^1+CX1-@[Y.22[:>[%&LADE8^2*=>I%5/BV0 M?G22-&(XEZ:NU[= :0RKABZ77DQ[GZD945M:DL36,CAP!,;[@A#J(D[F%,V. M7>H9<2EU -% &HTP\&$K$)B\TR VO\0HO;QL]@\V1_[T/X,X4R[YA6PR."!]D#_P MX-;J!?\ #XCY?F6+U-RF.SL4S+S-J,Q4FB2'$>\*D_*/R;8QD&4WJY66 M5)8'<+4J3BO*.07:WOS$U#+SS!8"P M2:@ZS_/=Q]F=LQ;^X'Y7"F9"8TDGD MD:0C4((X,N1DW"^UV3T@?M$"KCB.![KY>0)QD/%YN/NL[1Q)&(P=-Y:;%1" M>J*QD(^R"::+&09;&B7*W1,FRP6N]14Q+K;[KE%]O\::REQ+S9<9O]QN;460 MRM)"78X:= 4H=Q"CKS=W/\W^X.4]? [>DRN/X292K+Z\DDDB^&]G9Q&P\HMO MB-Q%=TX/Y9''S.3B.Y&]&.-(S;7:B*H>_P#VFX::*#K5Z/V4.,66 M\_M!/3[&O3#;C-KDYUDMN0\ 4"^X[@&23[,ZD$%*G(\Q(=;]CC8(W U\T/\ MZAO,#?LTN=7, M#FR[=-RRY\=5$N+!3">)V4W*4D[*.OLX/%YA8F&'C9N9$K]&G@QV:+3Q9"3(H(/O+N'2N6_-_ES,C, MQ%O.2JW U7M2+'Y-L MLF? M]OQ+*YR[M?/\ *+4TM]#?G@#L M%331TBH8S?D_*)L?)\EP:7?(&/0^,..FO^ M:Q#0EIN$MP-."JOA).A0HJ\.Y3>LOQ^RW-R_RI6,\\1K)9D.1./?Q''BS.'K MA?'VW7!7#)3BI$M:DJ=42&B!]L#0H5J. K#,5D/$'S#-T2Q)P3F-<8SFL31& M)9RZTH>$!RPDW-7ZP_K?GNB_\#\.A0K1>IZU3..^4L2Y(PF4NTYI$M,:^3!# M=^7?FO8_[AY+MGE8N6XQV6:.16('Y05 M@0+>8MH1J#5/SO"874MBY7:Q6^X3V5-D MEN7(6DI\*4U]H^)R),KC,?*D!62 M2%&((L02 2"/ CH17Q8Y+'CQ.2R,>$[H(LB1$/FJ.RJ?H( M[*V\Z!'G0YMO MFM(?@7"'+@36G %-NPID9V-*;=3N"VXPZH*!Z@Z?S\?'S,&;$R@#C21,K@]" MK*00?J-'AYDF)EPY4!(R8I4=;==RL&6WU@5\=$2*TQ/E_=4CN;M=VG,6R4W0 MUC0)[K4%])((/1:WFBMA[DK)X,.9F$P!5'%8?C3@FV+!(BU"KU9-G'MH,BZ-.X\?33WABCR+[YCIHAM;BN;P6;B3^GW* MC'(4_P!V4LL"^(]63W6R&4=0FV'PNXO<+6*L6V$G(\^N!PVVY(Z)C,N[_>62 M\C\@/!84I^Q8\_)>R#('WE"BKC,4Q :K\4A*106(QL+B85?))A$OO*EFFRIR M2;L$OZCGJ3+,RH/%P !4!\G(S)G@XVV2\0VL5M%BXP-K!WL(T%_]W$&D)/V3 M1$K-+N\)%FP*S2./K).6[#DRHT[Y_DS)EO&GE73++:A*[,R\I7_1UA\H4/:N M4\*C4>3(Y#*!QXQ\)A'1E1[SR*>GJ9"!62Y_W< '6S2L+K1? X>.1E9CC-S5 M *NRA<:(C7]'"VDEA<>ID7/B$N :'<,3CX@TEK/LWY!@W]V.)$'!+%G&9WG/ MGTO)26)%Z@.9E;;+AEM[#W)^]9<=YT;(;5J'D\=@X+?#Y4F6^?X8\61/)/;\ MYRTZQPJ/.60,>@6GH>0S\X>IQ\6&N$#8SR8\"8]_%4(@:25O[-"H\6IHNR\0 MDI>A2&?4+O;ZZ+,JFQ7?D W\K&"D-ORO%[4EZ99<+R2^7J@1"7R(<8@XO:TK"DKF/VC$;Y> M+ID,U! \N.MZ%&KNXXH?"2CY%K!L3!E^)\&RFC$2_P ;9#([2-Y*2J^9M3\W M'SO^CS,J)(/$8XD,K?Q=\T<:QK^V&(XT0J.U%LUO3&L\: P0"AIMI"TTKYG?59S?-]NQ\RHGS,G(3E!?;*A"[ M==UEC7:@2_0 !@/$MK6BXKGI>*B^%2"%^//6)[L3],C;F+>9)L?*VE/:'ZE_ M57Q[A\K"(WW9G%R=\J%C?(%TC"X3+) 0A8=>F?-2&U2)C2$I#8G)DI!-4JW(4Q,)?R8[*3I:YU-R1UZGVU,]OM$6UM!N*@("$)2.WO33MH E M [0E(&W0:WF/@8N-$(8ELHZ>=8W*DFR7+R6;=UO3QPEYP9OA?ZUPTR_&2/B( M-!>X)Z+ "QX$UVU!Y#3#G Z>F_X#43*B5<"=1XPO_0-7)SJ4#R#R0L$?Y[/0C>OTZX\L;6,@( %O;U]ATO]VU1(P$XW&MX01_>B-09RR_ MW>E/U4@U45XWQ( >@-.4+6HBGA74//C=N,:9>A.G0:#K<#05H^$CMWEQ(;J# MD_\ Z/;\ %<-E@I4%?R34)_1W(I7?J2"/'Z".HU7L;L2.EZ4@)-QT%(7E #M\30_0*_WM)J1 M2BU?TT_]77W_ + NFDOT^L?A%*7K]1_ :D;F=0/,_,*=ZIY5Y&K[-\RO6HV! M_<8/["/^@* M.!.*F.2\FGN7I3R,7QQN/+NK3#A9>NQUZUF.YN:W0VT MOXD4T?7VBV6B^<76:SPHULM]ML-W2Q"@L(CQV$"XM4"&F4BJBG=2C52NI).L M_P#-P1)E84>,BI"D+ "WB/P^)\:N_E(TL\.;/,S/,TBW)U\#][R K6>C6\H M;.?=ROA39\>I0]M0;KD2NVBCX=U=>6^]8'R_A49=QWN3;RVJ-/;>NQQDQ3'0 M7(_%4!>K2_M7/D+'T!:7/E(\Q3G:-D]RFTT[A6E55H *>-?#4OLOC&P2\Q4V M9E-SU 'A]=6&2N_#=1UM5K+K>_DL*M/WS>XV.8O,X]QEM]JU,1UY/E3#/&5Y M%SMY:96'9OWC?.N,1D>2KL[C6N+GXLH0^JXLVHPU-I^1@JB,+*5^:' :#U7\OOBX?E_Q?&I*T,"8VV58_I(N. ME0R=QO2EM5#_ (0CJGN;6JBB>HK5#=:]:U4:Z>A()\;T5*XKC:' EY13$\X* MD2D-/27T,52'WT0D*\V4IMJJ@WW5<4*)W(&GG947>]]@ZV!)M[ -2?8-3X4A MXV?1#[YT%S87\+GP'M\*L+=K;P;@V-M7S >3L/Y?SN<(C=JQN99L@E6['O-< M[IE\R*V)B6>.'H#8[&;?/?2'9!2E33B0H:LY7X#$Q?4X?/Q<_EY+;4:*5DB M/O/(I],;ET"H[#?S&K)9[)#D=WD6NPP/EVFXL9?80Q M;+/#27" $M*5OJ%% KR/RG(S%62V_(R& "@W]U % 4-T6.%+G0 &K-N0BQD7 MB.+@W,_V(,<%BY N6=F-R0-6DF;3J2*/_&-JQGN;XUM$EV8V#YG*&8VJ$[=D M>!=P3 YIE6['65;ENX7=,F>*@B,R=PN7D"EQQ2/ A _YF509C_&@A)=(0/R6 ME#RCP1#K3)P?BB&YB17/08T3N(O*TTRA6F]J1;8SI:1JVT*-G3=H9RK,N8^3 ML$QJ>7/NRY7G.,LDWK*) [BN+AV(6V:F]9$^M75QEIJ"U7XWD)Z.MBR8T:Y? M)_BUEC6^K*!:D>IQ\LK8^#QV!E9<8&_;%"L<8 M_.FF8%4M;[)+2-:P4FM0WF4"GQ\S^J%5:4\NV7I)%=@=^3E5/TZ@?M#&/6;N M,GZ6_@RJE/QP&GP?;X'TI?[OH#\%+8>21)"P'>??4;8XBE%"KM?K?F#-FAJ( M)0[=';1GUYN;,(*IYCC$-\MIJHH[02'H\[$8WESNX(H?%W]78OM;T\B1]H\2 MJ,?933XTBK:/C>$FF\$C>+N#,NL-NO/)F;Y-9 MK['F-NY SEC_ "1@$Z$]'B+;\R%X4F--"W$H"IT)24][;:]MQ^![J$^1S>% M'%CP[2(EB&-,'W:%R@2= I%@-P1Q?[0K;6!VU9-;V+U8KE#O5LG .-7" ^B1 M'<)W4E2V]VW45H6U *2=BD=->1LK+RL[(;+SI7FRW-V=V+,3UU))/B;"^G05 MZ0Q\?'Q(5QL1$CQT%E50 /H ^]3K:L?IV<6\JY M)Z;.6\&YSQ>/'DWOC:Z2+[;X2AU"U- M.'M4DT(Y-\]/EIQ_SA^5',?+?D]_PG)PQH2FT.I25) R%E8!UV[E)!&X"^EZ MV'8?/Q]L]U8W+S6]!!(K$] 'C9;GV D7]E?5MPSQG^U)]4^#XKRE(]P9;L Z&XM<&M M)SW[SO/23-#PT"1J"5W/J21H3MU'7PN-+>=ZF[(?V2>+\MX/D>%>I[UA>LSU M&0,IM;D&YVG(.3+)QY@")B4AZVW5KC;BK%L1Q^<[9;HTS-CL7!4V.9#""XA8 M!!9[9_>.Q_EYW#B=P_*KLGLWMW,PY+I)#AR9.64-Q)&,1ML M8UR;FOF[WKS\;XO)9CO@26W1A5539@PN+&]B >HZ=:^-'U7>ECU2?L@N;[BG ME7";WR/Z9VH538SP>*3Q!DL0K[7 M#+47"Y''S5]PVE\5_A'L^_YTDXQXV]%G,[\S+,*MF#Y=>KU.G7JZ1+M<;G^) M6+E=GES+@9F-7FYMR8JW'WE=P:9+-#1"BFFN[U/JQ<[TX<57%,!%RXOP^RC)*W'J/)H>QM9VT* M%.OTO^DSU&"7LB@7<8KA-IMLG+;MC&.,_.8];\L $M%;C,A-.OS070RVYYBEIT7R[Y_Y;P=]8L??N68N%@;U'"J6621"# M'$[?9"%OZP7N0-NES7E;YO\ [R7R\X/XWY=]O=Q<7C_,*6+TM\KO\-C&0%75 M\I$>"/*"GW$=U],D-(5L!7T><:>J7@'EJ:]9<.Y(L;>50BEJXX%DS4K!L[L[ M]>PPY^&Y7'L]Z8>:4.WM0RM.VQ(U]>.V^_NT.YX$?@\['FW*+ .-Q_U3J?J% M>!>:[)[IX&)M13Z^/4M;?33P'D4Z- M-83R9R'%G8'Q59%+'SLO(;U#7$FY#Y /FIM.'6N2N<^_3L#J&6J]SJ1K)_.G MY@8O8O9.5D(Z_M?(B:/'6^N]A;?8:VCON/AT'C6U^2OR]R/F#WQAXP4GAL65 M)LI[>Z$4W$5SIOD( U(%R>E?.1A&/K9ML=D!;B4,--H4ON6XH(0$E;BR*K4 MKMJ3U)U\CU%A;_3Z?I/4^TU];V.XD_Z>P?4-*>3]F*004';<'M)&VY ^C2NF MHZT770]*8>1.YN$38I%OM,C+_)=&5U^HV\"""0=QQ%E5BY8LDGDO)\K3C:KG)>1 M>+_G$RX9!F^0J3Q:VD)-/:O8'::9@Q4% 0T\Q;K8$QQ^.Q17F'O3B,C@^:?@N%@:7 CM MZ2)LCBC&T%C(PM#$!?5F =]![YM4G+S],5J3 XRA3,&C*;=C2,SO"X4OEB]M M.)+:_N]]@2;)QW$>W_4VM3UP[3\4M"JIUL/C,S)1AA*V#A$6+$*V5)IJ/4]Y M<=?XL8,G2TJGIFAQZPRC]J$9N1>^P7^$C-]!L-FG8#JS[4'@AJ/;=!BV]*W$ ME;2Y"E29TMU;KS\J4^293TU]]U;TJ83NXZ\I;[AZJ.H6-B08BE,<;4;[7FQ\ MW-KNQ\6:Y/4DG6I^=D39 7U3<@V'@ #^2H&BJ/!0 !:O26KI(MEWE8_!^=FQ M8\KY"L52XJYP86J$U,='E-MM2I 2DI*A\*MR!OH\H3C&D;#3?E^FVP6N&< E M5-]+$@#6PUZT<31F6*'-.W%8@,5:SA1]H@?:T&N@OII4_P#&OKRQBR8U"XTR M_B)&)\O)DPL9@<>X_<;#;,1O=XG)^7+MWOEVG+B8K!04E/B*XE>.1,_NT-[*Y8?0NKUT9;C-HH?)90@@C;2\)W= MRW#;.0Y+'A:1@WH8\,?H)'^K&2ZF9[@^]*-@/@H&M8C'YKL_C>76;C\#*GBC M(!GR)I/6DEO_ %AQT;T5L?LQW8FUR;Z52O-L"X5Q;$TW.P\VV;+ MWNJ!2#_)IH6%*]V*3772BY C-M!:)+;K] M?CCI8<2D#P(<5\'3W '3#R.AL0*D;06W7JY'IYXOL,"TVKE/+8C,MR1<&IF. M6^8 N#;XL":E OC["@6WI;K["BP% H;0@+IW*!3I,3@L8\!D\KG)O:2"01 W ML 58;[>=[Z^ 'G7/^X^;R9N0;A>/18[YD.83X=ZM\E$ZV%5QO,J3!C@32>-$4H000%2U]>H.FHN"#4'*AM3PY,MJQT- !3\^JK.1FP61%;:!I[=3TK2\2@7N_BWO\ M]X^_ :XM!E3JPV$*4X"KX4U!)K2AZ]"-^NL&GE2K-!4E31278[PG'N4P[U0XA/6E0H&AJ-=&[$C&/-D0 MA@P**;CPUZ?CKG/?LLJPXT\8*A96&OB"NE.?-^1[1@.3W+&+RAT38(8<0M": M-R(DII+\22V/_P!LTH5&_:H$>&K+F.\^/X?,?COW=1N/\ [C!_81_T!3N1_>I?[9_Z1J/NX %%*5(4#X&@ M.WTU.IJL5(8=149U%K^562],',6,87R$_P 8Y/-CVE?)=OC3L8NLUYMB$]DE MDDNQ%6!]]PI0U(NL2XA46I"5O-^77N6FNL[/[NXS Y\=L\DPADSX0T,C6"-+ M&;&$L= S(VY2=+BW6U\EWGVOR7*<(.Y,!#+%@R;)D4$LL;@'U0!U"D68=0/> MM:]D?KAX>SC*[I8LJQ^&Y<6,?M\V%/MJ4GYI2'Y D"1'231:FR""V=SM3V:D M?,7M[-S,Q,R%28D0K;QN/]+4Y\LNX.-XV";#R7 >5E*M?3IT/W>M56]-*.09 M609IB>#8%F^<9A<[?9F(^*8CC%YO]_(B3KNIUU=NM,.5*CQVU2T]SJTI;3W" MJAMKS-WGD]I]JXHYOOCE./X;@X&]Z;/R8<6($DZ"29E5F/@JW:VMK:UZ,X;B M.8[C=<;MS%R,_)(OMQXGE-NESL4A=?SB*8_-?!?J&C9HB/FO#W)&&9:_WN1L M?S#%[SC-P>@E24_,1&+W#A*F1^\BKK94W7:M=3^U^6[1[]X:#E_E=R/'\[Q2 M2['GP(.E MCIU\?:?"HX]3%TG<4P\-P.VW0NWRW7.==KVM4@2Y#3AC>4(4R2">Z05R%+=3 MOV52DT(H,5WMW9B\#SR=I=N.'FP%WY)B(*QR/8+CW!MO"^])UVW ZU9=E\,_ M.8F1W)RB.N-DD+#N%BP%KR;2/LW&U.AT)M:U-[C3DV3E*$PYUJ<$A***F-M_ MJ'.W:BEJ"A^0#6N[4[MEYBT,\+H_YUO=('\)JOY_@4XTEHY%V$Z#Q^BIJ0\V ME!1YC;8/< "CO4D*Z@4*DT&]*@ZWWKQCSK(&!K^[TI2P4J%&D)[!0>83L2!L MGH2I1]@I33T+%C>.DR*_VFM2MIULJ[6TK=6-NWM+:!V]>X[=@'3P^G4I9%8[ M?&F "RE7K9P+Q<+5/@W>V30S=K7*9G6Z08\67!@S(JPXRXN',9?AST53VK:< M0I+B"4^-0OU)XB)<9]F0K!E-E:Q!OJ&!4CP-_ FUC2&QL>6)H)UW8\BD,-Q4 MD$6-F6S ^((\?.IIR/E[*N<9^(XUROD_'&&8G;;BAX7:TX,QC=JMUR='B1O.4I: /B39YG-9_,20KW%EX4&(C>ZRXZPQ1L1;U) M'N[W N+W5%+$]*HL3@,+MV*;([*X;"49#F\7R.,N7A3+)CMT(/WB.H/L(%-I2@\4 M%\=Y2?A[G.X)&Q/:"OX5?1IDIZGV=4\;^=3"2J$P'W/.^MZ@^ZV+C?G;+L5X M1Y/N!].UIPM_D3*(G(;Z+O<\;RUN[HBN?-JA*^\(=MN4AR$VM1BJ0PZ4J"VV MW%DZ\VS=HY/=W?>7PO>N9)Q7 0B:;'+(?1-VL#$%!52Z@,Q'VFZZUV5NY3VS MV=!S7:&''RO,3&&&=58>M<7]U^C'8?=6_P!D:BXJ@.-9;F'&&8WM[BF_7JXV MF#<)ZF+@BT25VG*+% EK88NMVL"C)CB/):2E1*B5L]U X#K@69Q=N0GQN)+Y M6+"SVD53[R*;>H0+[0=/NUV6#,_Y2&;D F/DRJMT9QHY6Y0,;;B#<5T8X6]7 MO'V<&)8\^3&P#)W2AEN7(>4K$+H^HA"?)N3I\RSONJ.S4K]6#L'CJI(L;'K4 MX&^HJZ=TQ*+<(1*F6Y3#K'>V=G&GFG$U0XVMLK0ZTI)J""01N-%KX=:%7A]! M'[3+.O1=EK?'F1H>OW&5]G-JD8M>99B0)[Y+442\;O#_ 'L8]F:([811T?*7 M-"$H< <2EQ/SI_>L_='XGOE9>[^WHC#F"[-)&I9X2;DI*BZR8I8W5E!DA)VJ M-FE9KE.(WCU<8"VI(\?I%?7?Z?\ U8\%>IBSM7#BW-8,V\ICMNW7"+LMJTYQ M87% ]S5QQZ0[\PZV@@CYB*9$1?Z+IU\<^]_EKWA\O\MH.X<1DQMUEG2[0/[4 MDZ7/YAL^A]VLL^/(I ))^[Y5R4]>/[2J1RUG^2_L[?018,%YRYNO$.1:^?^ M7,PLEMSKTZ^F3#S(,.]R0N0F%I4U%LQ2]#9F]K;WG/HA2Y8;CE MF2>5[%G=FMB6+MRKBV:"UWK*KVZI/V- M#N[.X_6:+O'ED-HIB%6VYG+%FN1MO:HN/["B;:.]C"?V@OJ6Q^V]U&8$ M^"U[UB Y#M M;CGF U,>9,@)\PK0N5'LWM]-'1_V"F(7]]!Y:];/J2E) MJ$+=NESRMM*"-MF*^\:3)WSF,GZ**)7]I8U!Y/\ ^H[\P)XBG#]N<3C2D:-- M///;_5007_G5>?T^_LJ?0GZ;)T.^X1PA:LGRZ XT_%S+E66YR+?(DMG=$RVQ M;TT,Z/O:GZR:\W]__ +U'ST^8 M\+8?-I)^LGVUQL_:/^I;T!62TW#%. M5L#P[U*5-B1 WT)*D^/Z)@58^T@?37L/\ =Q^6O[P7(9L7)=HYN=V[ MV?*X+O.K/#D+^4(..END[.!;U)(TC )(D/2OG>LV+/695PDS$VNVRKT_*ELPF_F DDGO<*.Y9*C77?>Y^]^7[KBQ MTY%Y"T,*(=S%KE1SNT,'MC%8P)$,F8AW98HXBSE0&=U MC 7>3<7&EM -*L^];+)A&/2;QD=RMM@LT!KS)ESNDIF#!82!4)4\]VI4M=/ M@0D%:CLD$ZQM;2N>/,7K1AEV1C_#%O7,>6I4?\7W>$I0<624)./V%U)6\5DU M0_*2/NE(CR,$C!9R= !/(M^?FL7+.,FB7"[?+3XS#C\>VS4H"GX29+B/*00V6V5*2"A*34;;L7MKB. MX>Y8^&[DS1QF(VX&1U)LX%PA%B5+6M>QM]=93O'GN2X'MR3FN#PSR.2H!$:, M!=2=6!Z&W6VA/A5E^'\Y@6J[VSC.T61N]6[!)62V>+R65W,3K];I^1+G18,* MV/O-VZTVA7<75=K2I3RZ>8L)"4:ZC\LI3%0EQ0(/Q5[OR:]*HQ=0Q%B?"N'2*@DW;CU8H*]=*(N*6Z!Q8U)F#\\.V#@3XZXK7.V7'64J2+%D;@MI59G=N]O\KEIR/()DC.10 MMXIVC5E'02+M;0>:;6\ZU<'AGAC,>.Y699QSYQQ9,I3*NSM]PBX2(6-9O$<= MEN//+LD;R&+F[,OJ 'F7;7&=:)6$!*BE2=5$W!=H M2 QO^CVC<6D(##TU8$GH=:E)W'W5QG+)A\5Q6;-@%8_3F 9\=A;3>2=JK&-" M)&4BUR1<5#<#+N3XJL4GXR02DUT/>/[\M!M7VZ)Y50V/6D)"Q/O=*3+*3\!(VIMW)37I2M/_)J-*RNP(Z6 MIY8E5MPO<5T+X"O<#DOAEK'>YM-TQ=5YQ*Z00KM<^3CS93<*8VGN[BV]#>2% M&OPK23L"-;KL;N'C^ZN+R.W[JO+<=+)%+%^48]WZ.4*=61U8 VO9@;V%)9%?,79EX]EL.\RVK;-;A25,SV&D*\^)YKGEI0%@U40.?YW;'- M9N#++QN'E9,<5@PBB=MHOKHH)/U _7TK386?QW$]T<>G+, MHMU)'NDVLUABW",\VJCK4IF0VW(CO M-JV4VH!22>FU-<^P^%Y#,R#!L,6.LEBA!#>VX(&T^8-F\P*['FM-( ML\A7/\HBNO/'>?.8_<'.Y'(8HMCDB-/:L8VAO];K7;>UN(EX/@X< M#(-\GWG?R#.=Q4?1TJ( HI-4D@CH0:$?7K)JQ5@RZ,*T! (L=13[QC/K]C[R M$L27'6 H'R5*401[ *^W6IX?N;D./8*KLT5M1_ /IJGY'@\+D4(E4 D=;=*M MYB.?R;E:;G7+*,'CB+: M]3M%[?3I7+\KAH<;D8L174I)(%]@!-K_ $>=6/YH_P#&7E__ /-;DC_WTO>M M+@?W&#^PC_H"J')_O4W]L_\ 2-1XVY4@*%3T!]WOWIJ73-,?D?!6,[LS,5#J M(=XM;RIMFG+2HH0^I(2Y%D]OQ_*R@VGN*?B0I*5#I0YKN?MZ/G\-51MF?"=T M3>%]+JWDK6U(U! (J\[?YIN#RF=E+XDHLZCK["M]+B_CH1<4[>./69S5Q)&A MX?R/%8S*S0D-Q8<;,A(=F?)M)\M#5JR^)61*BI; "!($DI&U$]-/\/\ -+NS MMF%.,[@B&1CQC:HGN3M L/3G U4>V_D=:A\U\LNVN?E/+\"6@E=BS&'1=Q-S MO@.E_,#;Y]*N_@'JB.5X0NY88XKCFV9!)F)R:RXS>/E)=SN-NE.QF_Q#>+6U M;)UX:882E<9A[]4PARH25*4H_+?][?D9OF;\Z\KF>5PT? P8(8,&*11)%CQA M TC0+;:'EF+M)+MWM959K*HKZ"?NZ<=C=C?*7%X;!R#\7DRRS91X?/8#-1 M4EQ9F&YX)UD3WDU#'>F^-U!LR,0;=:J;E7KZSC,82[5B4"%C,>2CROD\7;?G M7=;:DE"F9.020E<=M1)"E,MQ_IIKZF=U?.'OWNW%?ANV]O'X3KM/PUS(5;0A MIV%PI\2BJ3H";"U?/?A_E-VGP$PS^5+Y>4IN#-98P1J"L*^/B-Q87L;>-5J; MP";FET&29O(<+AW8@)45-M-+7YA;<<7\3SA.ZU')!D962,;$1I,D]% O\ 6? #S)( &I(%0\K*Q\''.7F.L>..K,;# MZ/,G70#4GH*=$S&,M[EZQ#$;UCKT MV,1V/-QI3H:6.U2B01IS(R>,QI/1DS,-B/':QMTIJ*; MDIX_5BPLA8CT]1H(6(\#ZQ%2P"DMJQGE=*=S7 MM6H<>UI7JD #2!R/!CKG1AO[#,_\M121FP;LRZNJTL9,W?;9:KYC3#U*I3\HEQ]![D.I& M^NF=E=G<9W"IS&SHY\*,ZPP[D=2=;2;PDD>X:BZ>\.A\:YGWIWAR7 2G"BP7 MAS&2_K3;60V_5;"\P4/,>/,.Y(LCN/YQCUOR"VN!193,;[9A!ZUR4]1/IKP#@V\P)DY-""OU:)4A-O8;6H!UWQ/ .\.V^)[6RT]3DD$$NH@*M+E@=+)&EO4UL-S MF-039F%=V[/[FY3NG%:.+BV;,B W2JXBQ+GIOD;2,VUVKZCD"X4U2K-Y&$YQ MA=_XW@X+%MT&\Y!#N-MY R64;WR\RPB.(LRU146P#$L89O( 0AJ();T9A1:4 MXZX?,3S3EL:#FN-FXDXOI8\DH82EO4S@IT*>Z%BC#=+1@LO0LS:UU#C&Y#@^ M1AY=9_5EBA(:)!Z>$"-1(=UY'*'7<^U6.M@-*C.TX+RUZ*<3O_)W'D.PW"V< MD0[OQO PC.(N.Y%G5AOCB5.JN-OQ:4)%\M##49?S >DM1E-I*%.A04C6&P^V MN4^4?'9O,]N(DHY!6@2"98I,E6\2JF[H!:]G"D?E=16FR.:X/YK9V-PO.M*D MW'LN0\T+21X[)UMZFB,Q-A[N[=K:UC5,>+?3_C/)&' M3C.7VR6F[Y)V_ESB=QK&Z[(P+ M ;FN= -22#?IH:0<(>JGE;A(-Q+>^O*\%BR&VY>'Y&9;UKBATDI39KI1X+-J MZQ<;\J<">JZUFR6N:U9,S?84)7'N3+C1KVMSMJZJQR"1#R**A0)"HY\X#[;2 M--=#?QI=;>5AOJ%XI,J)A%YF9!:/DYT&V(FR[A"R'&DS(;L-"K)DD"0W=8?R MP=JE"BZ E-!VUURWN7Y/]F]QY(S?1&+E^HKOL4-%(58-[\+ I63U;6;V4J]'GJ=YN_9^X#<^1A --AV0XU'"CV(!4NNEYKMY,V83#=9$L-IZ >%CU_P"DUXZ_>(_= MDC^^QW,R;6?\ *O86Z7XC^W%QB4AM M.6<-6^8Z"A+S^%(^<_8#+BK3P_P L720E*RAN?<<)LC"E)^RE;XO-T6V#XD-JI[-* M7M;*)LSV'T&I^#^Y;WSD26RN8XN./S1,^#L* ML$I22F/.S;-KGE\IHE)*7#8\:M^/M.&H.QDE)]NK#'[/)_K79F\MMA]TFNN] MJ?N$ID.DO./0'R&E(^9O6=Q%PO'DXO@"8?*&<0PN*XJW2NW"K')2%( M<$Z_,ES[XD,K)[H\+N22"E3R#MIWZ:N*Y4YAREG?/^>6-'*6<&S6RY76%%9D MR8DF/B6'PY\A#7WC#Q^ %EN'':<[EN@.R%H!)6K5OQ'&QFOC3ZO5AG> ME3U&P#QGEN,\P3,"N%IO,*^6BT)R#%;TVME+MQM\B#<&%,7.,4E32QVE"TJ^ M$]PJ.DOQ^7\L/F#&W;LL/*-BLK+(J>I$RFVX%2+,.HTZ^%86#,Q?F/V*Z\Y! M-QR92LAC9_3E0C[)W*;J;Z^8\:L#FOILY#Y&OUOYXRY=A$3F)FYYW;6^-YEE MN*MF31D,S&F0'FU-*).8ZJ_)* MV2GPVUEBVD .Z+H@N0NUK#0@ZW%8? [\XO@^.?M+"68OQK+!)\0&1IB1JJ,] MMY UW*22#==!5I[8OBVYW*RMW_#+5Q&Q9,-M>+V[(^*[9<;U89-WB2'7[AD> M?89.=DWQS[[?="B]:'GUPOC*F7@04]0H?QM6G[4X(#^^H6_] MWS?_ "Y_#43X?F1[WP$H \YL33_\Q:D;MOP@4+7,.' D!*PK%>7/LCH L<=I M*D ;4/AXG4=L_AC[YS4L?^PS?_+4XG[6ZO@R6]DV'_#D5Y-OP,-!"^7\1[P" M XC&.6-COVD)/'@2E*?93?3?QW"$_P!]3_@9O_EJ(KRYDW1X,MK>,V)_YBDB M[5@.RE\N8:XM/1:L5Y7!0I73M[N/JMC;PH-$^?PQ (S(R1T_09FGT?\ +>5+ M"\P6]W!?:>I$V)K]/_,:U-,CGN4OC"-Q3^-_3TY:8-O598F6.<3\S?CEBUK0 MZV6G7F,;9L$^ZI:<*43G(8<('T U1Q=IK#RYYQ<3E/BF;<8_C<00EKWOJY=5OKL#$> (!JOE MOX5LF0B7=>/9F%\B7.!#(N5KQ:'-MN;0K9%02B6G%0A M%*+(IJAQ>W.)Y)GRN%&+DYB?;6-&BG"CHWI2*CLH%[%5;QN:T67W'R6(R8_, M#)Q<:1CL:5U> L?R?61G0/[&*DTTTM1XJ@PEDI5&6XA32D%MQ*T&B2M#@05N M-$$%*J*!TX-BK[HL@\.G3K_IYU8%FD6Y-WMUO?7ZO]+467UJ\QUL)*">Y:7% M%"U+2*%7P+*DA/<-JTKI@Y%_LCW?;UIM(#M&\^][.E)DJ65%UVBPLU[0KI2G MQ $%(/TZ8O4F@)D,MJ4KY1#Q5N/-=-&$<=;$^S_IIW8- M>L^XP#E(^]N#G^"(D422%C&&*VUA(!+R$:-&H(;4FU">3BN81>W<]?7S@I M9$50[*G_ &@O:-+ZAVM]>E3'=O7/BAM+[MULL3(&V4H,Z$IUS'KPAD* DMNM MO,.I;>#84*J:00>AKOJY@^?/(8I^#Y[&BRU6PWG=!*;'\I;,I]NB_7X4'_\ M:=FR-W'SO Y'N])8[GQ4BUS]=O.H$Y ]2F<\BW1JX7/+[G$LT']1B>)V&[3; M-B&'61"BNW6C&;!;)$:W0(T9CM[W0@R)+O<\\XXXM2C!S>Z\S/G.2!ZGK5UQW9_%<3&8\?%0Y#6,LCHK22O:S-(S#<23^2391[H%A M4;3_ %2,<>S5S;YCD+D2]WZ.%1Y=_O+L9V ;8D,IDSY3<27<+HF0EU+8"G$* M'D_;]E5F_,:'@YK9<4>;F3+=6>0C8%L/>LI9KZ6U4]=:O\3L.3G(Q\-,^%BP MM9ECC#;]VMENP5;>.A'2PJJ?*W.?*7-W=;'@U"Q[S4K;QO&(+MKL/;?"C^Z7(].)2L(OTO[ M9[?[242:G*(MZDK;Y3]%]$'L4"H4_ F54JFSR@/>D[^_IXZQ/_IKEU&L3?<- M:@%6,P[AF# 2Q,O #SPHLLD52F@J*UK7?75>![%QL4>KF6:30VK .W5!%.WQ2::W+XN(D7P MT: 1FRD>8)%Q]=8\3RM/\0QO("3]8!-2;S1MS-S *U_TK]M'Q[ X M,'GZ$?\ 0%'EKMRY?[5_Z1J-=3:C4I;=K1*OJ43^0?63H4*$^Q'EM*C3(T>6 MPNO>Q(;;?:4".W=+B5 CZM(EBBG3TYU5XCU#"X^X:"/-!)ZT#LC^8)'X#37: MP2SPUONV)4C'DRBE--87G?E+V#W25DY M'!B]90;%1M87/YPUM[+VK8\)\R.[N!0I@Y<@0FY!.X?<(-)+AQW;+Q\NW>[A M=+NQ%5Y[4>X2%O1T.A*DAY3-$LK= J H@D [:1POR<[%[?D,W%8BQS'JWVF( M_-N2=/8+>V].\K\SN\>:C$7(Y3.@Z */IL.IIYVFT6>TLHCV^!$90V$@>6T MV@;="0E !%==(Q<'#PHEAQHT15'@ /P"L//EY.3(9)G9F/M-/&!:;O=6W%VN MT76Y-LU#KELMLZ>TSV[]KJXD=Q+9IX&FK/&@R)AOQXY'CO8E59AIU^R"-*JY MY8<=]DTB(QULS*IL>FA(O2=Q)2LMJ0IMUI:D.M+2I#K:Q2J7&U@+;4/80#IR M0," +WOK_P!(IY+6W&VTC0^!^@T-DR7'4,L)6XX\M+333;9<6XXL@(;::2"I M;BUF@"023[]* )(47+$V \2?(#Q--R,J79B @%R3T \R>@%3 O [3A+<:9S# M>)M@F28Z)=NXTQYF+<>4KVTM)6RY*M[ I)MOEMY@$50CD,OE28^$C5L=7(?)E#+CK;J M%%M\[^2Q?611#^6Y7F01@&%V!S$L8N[B8S?&V _/7/(D8@=VFS/G\TO[,C3T<.2P&- 6)<$#3(D6SY#7'3W8>MD86:@, M+ XECRN7(9LM1?XB>RK%;0^A$;I MORCNE)L=XZ5MEV+">-Q\GG4M.495# ; M1Q-@%VC-QK0ZBE(W(O($1J;:,:\D_P"%M=L3-NM!VJ#/VA))X_BW]#(8Y6?' MH,:!]L26\,C)6ZH?.*$-)YD:V85>0YG;=A.%\:(<#:GQ:+-Q+BD^U8];64T,FY9%E(N,V/;HK2:O3;C, MW-5+4FO:'<,<]R^2Z87P8<"Y6/#A:.,#J6>0.P4>+R.?,FYI.;'P?%XPDY!\ MRQ-@7S)P\C'HJQQ%%+'P2-/H%JA'G#D#D;C+(<+R_COE/C!C/+/.G14W;A5G M'+"^EE#T,2;3D$S'K;;K5DL>: 1%:>7-BK*'.RH4:X'NWFN6X3D<;E>&Y7$_ M:L993)B+$FEU_1NT:*LH;6RDNHVFW6M=VQPG#\SA9/''^I>UC&+VUV1OZQ<>MDDV9Q24A(7E M>*,I>N%G<52JY,%+T8G?R6T[Z[1V+^\9AY.WCN_$$&78#XF)3Z;6&AEC%V0W MZL@(/D/#C_>W[OF?B%L_LIO7PR;B"1QNU\(I397%[ +(P(_.-1_ZH_VPTMTW M##/2O:'(;;@DQ5PG#I(4W 0E0)1/N@6H;*$9&RM4/?_[R M997E-LS;-3R)[O)EQI-- M)95L?4DBD;8!H%#!002 +UT'OGC<+%RL?C>.X[-;C(H+1IB2/#%&-QO>-)8U MWD_E%2Q7;=O"K/6[*+Y;I3DNV<^>F:Q7 L.-(NN)XMB>.9'##J0EQ=JOL? G MI=HDJ;J!)8"7VP24*2JBAT*'E94DWISO%Q-TW1111R6\=LHQBR$^:V8>!%86 M?CXY46%^&Y:1 ;[9I99(B1TW1G)VN/8WNGH0:943$.-V;A,O63\PX3*0X53; MBU@AOW(O(F537'0LLQ8T^V04W&Y3'"5.SKI-;CM =SJR $ZB8L?;>-+)D-G8 M[,=2,823Y,K$VTWJNYM;L\LEAU8V%3Y\OGYT2"/ R0XLJG(,<&-$H!Z[78JN MEE2-+GHHO41\N8KAO,6.XSCMKX]5A#UD%UCW7(8%VN&3C[ 3N.[P+LMAU4-TCCDJU\O M>D_@R_<%WK!L/OZ><(L#++-E,NRV._\ )%FQ-MMEJ5YWR,N=.L)::92PA;R0 MBI5Y*@00GGO<6!S'RQ[!R.SAB8^3/R0]0.8TDR$B)%V;86],@>[KT:Y4:FM7 MV]E<'\Q^\8.\HLG)A7C&,1B$C1X[36T # ;P>I"GPL:JX?3U%MGIV1ZC8?,N M%-.1LN^X+5@B9CT3D%/OMY.^V[)7C\HJD D.3:T0N/,Z$7 MTT-R?"K1^FO]ICG/'GW;C'.%MD1;'&;HWWMSWRB'E<>.E/ M^#EE$H[@2.B=X M]C:RE/,<;4VXUCD1TI[ M*=[+:PM0V*R"FJE*'7VU^FIW-.7-K>%K5'///,7I<]'\-=OR>;!NVY^%Z19G5.MR(<"\PY" M &UGHXR\VE?1Q)L/+P%Q9FA)E]PL-5+H1T\P03H0;U:+D#CKE3U9V&Q^H:1A M6(8;@=M_#_&$N!@$*U6F1(R*#'5\P96,0'W[M'DLD%YQ3S("6G.] #0*M=5Y M[MSE/FG#B][208^'Q<8CQF3&5(WW+H?T0)<%3JS%/$D>Z+USOAN?XCY;S9'9 MHRXW6= MD?->%F=D67WXNL?)V1&08-=I:8DJV6T?TT6R2)#O:A4=A*N])Z?Q/ \9A8.+ M#R4%IH"QDS8;O/(/R#+ Y"LJ"V_T6#&UU2Y-8/E>8YG*Y7)R<+)9XIU7TL.? M:L,7Y_I3QBZNQ^QZBE?SGJ6;):<FPIJ'DU@R:\6.?/B+I M_-[Q9+EB9$N%,0*2;=M9_);E\Z!<7DN*SY\+0F&1(Y%# Z,CK,"KCJLD; C3PTK_ &&A2EN$K42TC!@&U%1)H*#V :=DS3(A)YGA2>O M]VAZ^=OAJ)<+;;;Q?."PMIDS_<_O/X;UABY7*;+C0X'+7I2F3IK[<2'#@\?8 MI(F2Y3K@;:C1HS&"./27UK4$A"$E1)I33$>7/)(L,/,<0TC$!57&B))/@ ,? M4_11311PQ-+-QO-K$JDDME3 7-S\0/#_HJ[G%_I!Y@FW2/<.6KOQ'9<6CJ MC25V?'.)\!EWZ^LKH\J)\T[8(K>/M*1LMQ:''TU(2V%#N'5^&^77Q\ ;>9M6UD^D/(+]F=T=P[D_B4<=0[C/ASV!PMQS?>\G'*GS7TV/$[U"C3YDUEL_$RRMT+5\+:ED@'#JXGS'BB)Z!Y49D /F=/.U5K3G=VM=PF6'D3C[#;]%2X(MUL+&(VSBG-[+ M(0I0+MDOECAM?(71I1(\FX1)D)Z@2M**]XRZ\ARV%*T/*10Y(Z-$84Q95/G' M)&HVMYB56C86%TU:MC^SL*:,9'%9>3 Q%U:'WO2(,>9#KJRH#O95Z^MCLR#J2*7'R\_'-Z'.Q1XPFL MOJ@A\*@AR '\ #I38F\G<@3U(5=KOC>23&&TQEW7+^.,)R+)'D MLJ4E";I?)MI;N-S?8^QYLDKD=H^):B*ZAS9W-!CORTEDZ$RXV/))IX.[(&8C MQ+W;S-2H^'X6,6QX)(HSKMBR3_MT0KD'*D@TC\< M4HJH_J@P #8C_P#YM*'][0^/Y?\ 78O^2QO]BA^S./\ S3_MT%/(&7 M+-?*XW ^'M']4.!C;E*:0>2Y2_P#78O\ DL;_ &*<7B^/<:C+M[,S M)_V[UHLBOF09=) L\("B;?CUF@-1K1CMN0-O*B, MMA0^V5G?4&>6?*G&5FR--E*+!FL J^"QH $C4#2R*+^-ZG8L&/@XYQ<&-88& M;^Z1V)>1OXSL?9;I3,N]ALMZ85&NEOA3VECM4B1&:>^$U[D^8M/>* M_5JNS>,X_D1;.A26X(]X"]CU%^OWZG8N9E81W8KLAO?0D:CQMTI@2.+<>4IM MJWO3[S6&,6]KI]=ZE#NSEHX_1@95COT46_!3YM^/VBT,H3$AL#9*0KRT MUH.N]-JCW:T6)QV%A(%QT L.M4T^5D9#%I78Z^9TK9*2T:4:0FGL2D_GH-3N MHL>E,;F\S17DLU"O*;[A^EV)J/KII&Q";V%_HH7/F:%6@)I0#8#IT&DNX'3[ M1H"EEK76=7>@MU]_[!NFHS$VOXW'X12EZ_4?P&GWS0NG,_+^_Q3H.FH_'-MPH#_ -A'_0%2<[^]R_VK_P!(U'/=45'35DKAA?I40UFM=+HJ M4(>H/B%3TK[M"A2E*U;$4W!/<*@D$@@$&OAHP2IN-#31CN=-!1P[21\*4FG< M-]J@_#]%3U]VG%F8&Y-Q3-B.M!4\&DNNJ0ISRT+=<;[NT+#22I2 I([D=X1V MU\*ZDR26B:11MP;3#1,PVY6*[Q)=A=:CH2_%<>M-LFVZXA"T&DAMU:GQ\:J*)&NX=L?-? MY=YO#P38V0,(B-=T3QNK(;6()C5E;I]J^O4UPGN;Y7]^XG,2QY6.^:Q8E9D= M65P2;6]1E9?#0@ >'2JJ\ZH;.DR,"RBPV*RX';NS.^4;M E6X9!(NTM M3=IL&,XLW%1EN:W>"(#Z@6XJ3^M"2L-COUC.YNY.VNZ.3]?C)8X,+&2TN2RV M]1G(V110J/5F90"00@!W:FP)K==M=L=V=H<;LYC'EER\M[Q8RN&])4%WEEE+ M>E"K7&F\Z+IJ=M1.GDB/C4=V-PU8+MC#2FU1Y?*N11(EPY-N7A^*2TK84"$>^87_ *P6 MM5TW$)D2;NX)$RY%-QCH2F&A'0/>TN2WM?9%II&;W/H7&T7'(C63Y:YMJQN5)^\6FIAZWB^/188K7O3BL+AHUEYIF MQED]X1J!+F3DZ[MI8L+WUGRF1; ZL; M?MC*Y21\7@T7)EB]TR$^GB0?Q"]K M66W]5 K-TK$GD2\W%ES"^*\>E<=8[>>RWO6['9,B\U CY;F\-INZR$ M23]JUV9$* >Q7S W)/R.=FQ_LW C;#P)/=]&%B\TU^GK9"_I&OI>*+9'J5; M<-*4G&8N&W[3Y649N?#J99558(K7_J(#[BVUM++ZDAMN&TF];48%AW&+;2.5 M[@\B^,-HD1N&,!?@.YF$+HIH9I>^U_'^-8;O=5QE_P"8NJDDE$3NWU+^"X[@ MU$')C=G(/=P\?:'4=;3RV]+&7S%VF\HR:93D>3YLB?B %X]OM9>1O*G^QC/Z M3((Z7]V+^-3;RGDO(,MMGX8:C6S#\ ;>#K''.&)D0\:66C^JEY9<9*UWS/[J MD4*G[HZXR%U+4=G8:@YG(YG(Q_#9>V/BPUUQ8;K /;+NN^0_B6F)%_LH@TJ= MA\9B<YCI;3;"H)'VG8ZU57GKY-5LL;]B6&*%0,H#672P]X:CP%O #Z! M:MSV8TRY$OI$+(%)):Y#W%]I\26]I.NNM1)#9?7)A.26(US::#@C7=E*DO14 MJCO#RY#2U?,-I4G;[3C"CT(--8ME/Y8T_P!/#K6DF:/TW$,C)<@M&>FA'V1T MZ_0?IIBO)4AR4EMM,%HO.*7(4A)D2$U25*2VM944 TIYI2RFNP(U6[K2D@#= M:]VU^FWL'D;+[#5VKJ=FYBP T0= 3T!/G]%V]HJYOI9S.9CF#W>+;\9P2Y1Y M%^^:#F:8O<R?$3+1'P$Y$EI)6[)L,7*>58$RZPHW;\4AEM;() "JZL'?G(\9,KD&X3%QI/ ML&>%8-_A[JR989EO^4!M]IJD9^%?(DPL:7F\J>*P<8[>OL)Z!FCQ&56/YI(; MSM0DWKD")$N$7&N0?2?@#MU9,:X7SC?/N-L:RQZ$MLH>@1=Y%<[%$E)- M'56XQ)3H 'G)34%K]H9OI-!'RO!8\;*58XTL$,K _DF5I9652>OIA&/3=:G8 M\;BEE27(XWN#*:-@57(AGDB4CHWI+#&K,/R=Y90==MZC;\!X#C-DEW#*^3\- M<>2TENU8SQ7?[1REFF23$)6^IA4FTW)VR8I:U..!+]RNDYD-]ZE,MNN?"8'H M<%@X9;XW&>0Z)%B.F3-(PU-R"4BCU]Z25QMU*AFM5B<_FLW+40862L5R7ERT M?%BC'F%(]2:3\V.)#N( =E4DBO',_$F,\X9C:CQ7ALWB9F<+5'LF%VZYR,UN M5TS>4IF+*ONP "YK==I]VYW:.#(W/3CD)EW&2=U$($*@D1HNI-AXL2= !I4 M6>J*Z9/QUQU@OI0S[B/ \$S+CFY+FYEG]KL2)V52XUQ=7(M9N9E5KCI[7E)O<*&N1&=M2AV-O,S!V+<)0II0!US M[O3Y99W9?"\?S&7G84_Q\8<11O>1 ?, 6('0F_707UK9=I]_8G=O*Y_%8N'F M0G DV-)(FV-S_%)()\;6!Z5UQ])/[9K&;Q]V83ZM;,S8+@2U#8YDP^VK>L4E M1'8A[-<1A(>E6IU9H7)EM2Y'J:F,VFJAS*M\01UKOOBKF*YUCMKR["[_ &3+ ML5O3"95GR+&I\.]66XQU@*"XEPA/.L+4 H=Z*A;9V4 =M"BJ.>;N6N&?3CB3 MN;G M ;_,H/P@=*.QKF_D? V4(X1M/J0O/(&(72V9AE$NT.VA.2??&=*N2"XJ9*O4 M!UQ5S$D.J"G2Z*%+B5A:@=="S?EYR&!V/!WT^5B/B3S>F(4>\R'QWKX$&UQ: MVHLQK%8?>^'E]XS=G+C9:9<,/J&5DM$PMT5NAN+ZW^JI]LN/\A^J?@O'\9XZ MX6Q*R1O3Y:KI=>2N0,9MC%MO4ZTRT++$_)$+D!QYV7;TT!98\M]QHJ4H*%#T MN+CL_P"9O8N)@\5QN-CS<*K-D2Q($?:;^])?5FD4DZ"Q()/2L-/F\7\O.[9\ MSE>2GF;FF"8T$C%DW#4JAMM 5ATO<#SO4H\,<=<;8SA5SQ[-L&FY;D%YG6=O M'.4;7>";SQWCJ);2R\RXV2BKK*OBZ4..X7'R4S^*Y+ 3(4 M QS+D#%G0C0%XGV.C@74HZ$=0;K7/6Y+E,C';"Y?C<]XV%I(VQCDP, ;@+(@ M9'2_O(R,&Z'1J?$ZZ97\N/#CH6X2KL!.I\W)Y\TIEDY#MEYCU+^CN;3[3!,B--QZG:BK?H!5? M'AX<)48N)W-'$H]U56;:OL7U<>1MHO8!G8@>)K2Y7_6-AMKMF13N-. 9N,W@ M!5GS#&BP\GL')EQL_P!XL+^%<=;B'D^*-(R&[@PH%R3'Q#X4 MFJRPXWJ1-Y@2IE,FX>*WN/$4_A2\3R4\F$N3RR9D7VXI9TCE4WMK&^*&L=+, M+J? TX^$;'R%S_F#^&85BGIPBWQBUR+TXB_89>8;DF-$=986BU1!R"9-UF(+ MR2IME)4ANJU$)!U)X:/F>SP&MZ@]R9?"= MK82Y_(/S+P&3;[DT9L3^>?AO=!Z G0G3K5Q.'<_X^].F7Y'B_-7$.&83E>*3 M;;9[SS?QS#F7G%X+V00V[I:TY/CTN;>9V'$7&KW:,9N:XJN\WR8XF;BES['6$CY%Y$F3%6:GRP ->..^.\1VIW M#F?^D>2];E)1(7^' >. VO\ I'(,4C;AT 9EZ7&M>Q>R>VG[Q[5QHN\.+6/B ML;8('FNDDRW%MBJ1(@(.K$JKCP.AJF7#$3DKU \M91=;I,N_)>?);E7";"+GF-08"2XTTA2F6@E!IQSLJ#EN[>Y,N?*+ M9W)2XQ=S(P:1[,/L;S=F7JJQ^\HU0"U=.[IGXCM3@<>&%8\/C$R B!$M$A*G M[=@0JGH6?W2;!C70J\^IY$WBF-QMD?!.(W?.;):&L67R=D&3Y ]?7(]N85!C M7#(L>N-HD7>1DD!@)2K_ !JAM3J HI;%4:[5-W9FS4 M2JJBP,D90LT@&@+3>W0>[7(L7LR.'G&YS&Y3)3CIF]3X9(HMER?>6.56">D> MH A!&HU/O54IMR4P] FQIDV#/MDEN7:KE G2K?=;7*;H43+9+':6\LL\ZVYU@$EX,Q<[Q M!QVX69MY5"F#D$1U#-WQ"\(!HN'*8V$T6J7\ M X^U$Y_,D"L.A%+Q.3AFR?@,I7Q>4 N89?=<@=2A^S*GD\992-0:F/@?TO7S MFNT3,J?R*+C&+0[F]:6I"8)NMTNV)VYE+QZP--G-'OZ[54$V M%SJ3]&E/CEOT77/ <2O&9XSF3>20<>@NW.\6JYVM-KN0MT&%=SAEVM8==MBP-AKK:JWM[YB MPNYWWITZ:YG]/6NH M:^-)EU4*A02BG6AJJO78]?=I.Y>EQ>A0*I2@E)"0/M+/4^.R3ON=M1Y9==J^ M'C1[6OT-)E/?""=P2:;C>NY/Y>NHY)8W/6GU4+]-)5K[U5I3P'T;]??OHJ50 M-#IUH4 JH*FF]>VGB/#VZ;=P-!UH[405*(-3M]'UT%-STTP3?4T=+;4:SSN* M"VWTT&Y)-@N=*CJ *Z0]K:^8_"*->OU'\!I]\SJ"N9>8.T@TY7Y)[O:/\M+Y MJ-@?W&#^PC_H"I6;_>Y?[5_Z1J. M0% 32O3PJ*CH=3 2!;PJ)1J5 UI7Z/W M]+60@6/U4+4.O[WY^FGE-U!/6BHP.* !Z&H/LV(I]&^E45&H>65;=HV/7H/ M:>AW.A1%5;4T8XZA#+WF@K;++I>;0H)4XV&U%UM+G5"EH! /@37122;(7W M M%M.X#0D6-P-#J1<#Z?"A'&?64QD*VX6)\#X$^P&QKM'P#ZB?20KC3&F^.@/;N3AX& (!^BHCC',<5M]HR:P8"M^?SWDV,L,VB% MF>.R9D1%IQVUM.)M[N97RWNLOONN,H'G1SY'G+'V>0=Z=V]C9O?/'9_$I'/Q M^&6.?)%[J3HQ 2.( #UI%]YGVVW+="=+5U_LCM?OW'[*SN*SWD@S %> M?9^RN^!G'%R,#/?.+:FS/<@ZDON((OXWUKF)RE=^&>9N3,XY@QK*H>$\7R[N MS89N3S8DF?E?)6762!&^^W\ P)"_Q)=&G!(::;=E)A06E)+CBVD*IKAO+4PJ+< MD1#C<'&V!AD6 M9U<-ERC^/. 1"I_5P6(!UF(ZVD?!K),N5SLB(T ML2@FU-[5-P.HJ'.7P^['L+4*8B%,7'))2F4Z7VA\BZHH=04S4GL^,%OVT MUE>[$$GPR[B)#?;[;G0>R]CK]^M%VUL6:>210\:QZVZK[OVQT-U]FOE40PD, MMW-MDLOVJ>@/AVV!/9'D4:7WJ:8=:*7>8#(]I8C8K)^4/I(.H^D7Z:TRG&PN4^$HTJ\M2TE0 M8!17[<@DJ"?A1T&J+:P?:^YEW=%Z+Y7U(^DMU\!5XC*(E.D:$"Y/5K];>-_( M+;VUTB]"/IDY:Y^PK+9_'K%LNT:QY)'MURGS)SS9$]R&U-2PAEF+(?+:8RT@ M.%"$$@A/0@=M^4/9_+<[P\^3QYC.,D^UF=U6S$ ^=[ >5<5^;'>?!=K,KNN*\ 9!><1Q3'(F;.>/$R9<3()EM?);^]+ZZIA#R"6X2J5UMN1S(>W,M^.XF))>7@XN#M2XTR&#AY7/%QV9))$;4 M?$Y-@RAEZPP &UMTEB+MZW3>264C3;$ MEFEF;\R.)-B]!M%3I.7P,!QV[V_BF;*A'NXN*%1(@==\SW6*$>+2RMZC'7WV M-(;IE'"<.6(N+\49AF-LAA#0R/..248/,O;Z:^=,.&8OB&1ILL)]5"S&5L;*E &E*#KT&HK1+ZUD&41%ENE MNOV\ARQ%H:"/Z';Y%OCN'=T+V&GY^6Y+)Q'P-N/B8$G]8F,LBM(/ 232 M.\K(#KL1HU)ZTU!V_@09:9\SY&;GQ_U;9+1LD9\3'!'&D08]"SAV\B*<,OBO M%>/+?B.35U/VBJB-;@LQ.E4JRKTV9#R_RC); MX3Q^324[WN'XK$XW.C5 M,=MGN^I(#M8R-T&T]=3:QN;FM/\ +C#RNW.VLWF.6Y/+Y'&E=\E/4);9%8L! M&MKW<:@GKH-*?'XW]7O[+;E-[$,4Y4M%FN%[LL:^7'&+-=K9G6!W6)L\:\M A;+R4ID@(!"R@E)P/?\ V!R_RZYA>&YB7&ER&C#@PR!Q8]-P M'V2>MNGE6K[([WXGOWB#S/#ID)C"0H1*A0W'6U_M#PN/'2HJG87ZC?5[C?+7 MJ>S;D2!FQP$(7EEXS?,X*+^V957HENL6.K6VFUVY37?\LQ$89BDI*&D5! =[ M?^7'/]R=L9W=G'MB_LSC_P"L#2J)2;7 6/[1N.G@:1S???#<#W%A=L9J9)Y' M/_JRL3&.U[$L_06/7J1?6MOP4J5RSQ+DWIRXZ]/]CS_EZ]W^-?;/R';;=<)6 M6Q+##^*1YT8E45,&WR*UD+2 AMPI4DFE=YV+L[N[*G["XCAH)^YWD$BY(4F8 MJ >I&@53H6UN.HTK*]XN.U^Z(>].:YB7&[9CB]-H'8"'U#H /$EQ^3YZ@^ D M7T^<1X;B,V^-X$'&CS0)EI=6VEU#U M>G7,+M;$/&?&\)(,R-$7U6A#0Y$)4[@)X=PD 1O>5R&CN ZDBUZFDS?V M?SB'$R'9O1CE"R8\ZD;6:"<@Q-O6^Y5*R#4,H:U;J7R[>\BNUL1DV!\,\A9$ MX6(!S6]6O)K%D%Z5(=#,5>22L S3#<8NMP;*@A<]R$T^X/B?6I55:F/S'*9D MJ"2/C0H"VI:HO[#XW"AD&)/R6)AA=QACDBDB M3:"2L0R()I47R0.5&@4#I5C^9?3[S1PAAZN0:ZE)6RXM([@15.^K_F^![EX7!;ELG$X*3%6P=H_BWVW( M N!F^)(%[6!ZUD^V^ZNUNY.0'#\;R?,C.]ZRL<07VZD"^)H0+FUO"JXVN]<,2;1,5WO\ !?!Z"E]4EHQT\OL_+/J*CYD)2.54NPU("R$^6I)2DT!I MJER.1?)W+E<=PT@W7 :/,L#?J!\:-OU6TTZ5+D>4!*V)W8A)'\;_D M[-YZ^.M;W%I><2L6Y1O4.UX/#P=]EI)Q6VSLB8F1A)L[S;K^/76?.OTM35OH MX7(UVEO..+26^YL%!TKCARJ\?G-$F&O%:#TDWKMNA%XF9I6LMS>.5V:^F@M3 M&6O%KR.# QRCR.OZ20(0VV2Y#A5C4;];&-55?M;34=,9#<;'QRNP8SZ@+S@^ M 9.E+?(>,VJZW?$K>A42VJD)1*LJ)$F3$1>GD%*OD':3JA"U."J-9XY,\'"_ M 8G+R8G!3?WB%6>$:+<@QWN _0A#:2XN+&U6:8T.3S(SN?EP1A[&2/0^/Y]SE6V.F=\S)O)0VJLVS;LZ*;CJVH;Z+"WA4O>G;#9[)Y?B^/;E@89>,V MAA(K#HPN+BYLUOR03KH+UGN"^8/!@ *KU\:?7O^76%#(=6%S70B/#PK<8YD^087=7+_ (A?9F.75]GY6<_" M\AZ#>H5"%6W)++-:DV;);4M.QCSF'D ?8[%44%8V1DX62JV-,Y.)A9T"XW)0K/C*UU#7W1GQ:*0>_$]O%&6_1KC2LV+U< MG7C#+? =N.#7*^)BOM2LC@X]=Y$E[&)=S:2@.LP MI*64E%$DI[4IK8?F1W'P7/Y5&D"S,0LP2X(1I$ ]39T#.+GQM4;Z M^5PTBS\A!Q*SHTD<*>EN .@<@W9;_DW /C5[V9\JNU^(G?)P<9VY3TG$MM"#K5CVKWCQWF^P%!MHB;4*56IPB?51^(VZ_ ;?\ X?NE!MU'TZCR.38_D[A^$4XL9(WW M%K'\!I[\TN!/-/,(KV$\K\D?R0?\M;X!2AWU'P6D7!@O;^HC_H"IF7'OGE(^ MUZK_ -*H[#PI5=00?T:FOU#V5U8*P85"9&31J.!/7[0I4$=?< /'1TBC4K]M M2/'Q(VJ!N??H^E"C4K[J@#H/&@_)[M.K+K[W2BM0J_O?GK_!IZDW%]OC7E#N M0X@FGF-.MU/0%QM2 33>@*M-3+NA=?$J1]9%A]^G(VVR*QZ BJMQYM[Q2VJL M5ZM,YM^*5--NHBO2HDE 44MO1Y#*'$+0M-"-PH>(!UR!)LWB,;]GYT+"11:X M!93;Q4@=/N?1709L;%Y.?XS#F0PR&Y!(#+Y@@D6(_P"HTWK-;LJOLF^_)6IU M"+I:W(3:Y<<-K[4GS>UI;Z0J.'2D"M4UVKMI?&/R67+,<: F-T*BZBY!&HUZ M:^.E6&3/Q^$L"23?8E#-8FP%K"]NMOKK='(+M#MS5MN-ENT6?%1Y2V'($DD* M [:H<0VM"T&FQ2HI]^G'Y#,AC6+)QY4F4V(*&X/ETZU7OQ<\CV'?Z]=1KG]'"3T)*:'H*@?57W:%("J#?QJ=N!.#LKY^S'\,XZMJV6ZWL( MN&49)+:6]!Q^UJ=\I#A:06S,N,UP%$:,%)+J@25)0E2AJ.T^ULWNKD3AXIV0 M( TDI%UC6]AIXLQT4?23H"1E^[>ZL#M/CUSYLB5<[DY 3CWRTX,QRU!MS4!V0XX MVTRVE">\]Q6=]2/G/VE@=LX_'0\0C-*XE$LCD[F V6:PT%BQ(4:"F/DQW3RG M=&=R65RL@CC41>DB !5!W[E-]3>P!8ZGK7*BSW"ZSIF*^?+$TKL/,Z:SXVNPY;AN1W^R38ED>QJUR6+5?[? N4% MC(K.N:^X\IF04N!3RRE:"2->C?E#V9VYW'VAE+R7K8_*#+98Y8W=;H43:LB! M@)$N3<$$GI(06 _-0!56-!X)&J*/ 5L\/#P^/Q1@\?#'CX0 M-]B7 +?G.26:1_.21G8GQMI6B;?[ C>B4.*5W&N]4@42.M"1OMIM6*]*?H3* MD_;(!5W @GHG92B>WI6J=O#14=*%RUAM74U"@.T DD-A1H3T'Q>-3IPS/:@! MK5LO6*\IN[>GXH2>\^ECB%U%1W +,.[J)"/L=PIUULN]VW9G'[^G[+QOZ)K! M?+_^Y\C_ /SG+'W&%+O4HJ9Q1R6.%>(($3";"QC^ R4W/&(:ARGE^191C=HN M\I%UY(DN2LI9B29]S\AN!;';=&4W1+@_.29+%F "(8Q<>]>F>RY(N:X)>Z.X"RQW"J27 M<2$?D6ZU$MXX.X7XPF2L9]2;,J^Y2]:[HMWBKBIVWS3+N+?F>;(:4@E.LW/V]VKQTGPW8QQR':#+#A^HO_,9981Y$(T<00 B21 !8.P6- MM IN#5"XF*YSBF5WC-7L8P#EIN\MK;DX;R!:6,DBQT,)=;LP:E3%6QV0];6U MH\QQEV$72D_ 4'LUYQ[J^777!8>-'QTBMC11C1[ *[&VYBJD[=QN0+FPT)O6>)>+ROD9JY\U1+DKC? M(+BT<^QCBT67';FW;8H6Y&;QN$Y%:L*FX2Z(,8)8+C1/8Z%[FZ[!['Y#BLW= MW&'EX.;3(A@8"2R_99"]T:QT8$ E22I!%5W>/=RV_03GH1?'EG4M'YIX:Q:Y278$) M_*6XYM\J59[A%46W+E9Y$R KO+2UE223V'C.UN,@QY.6[7/IQ0$[D#M%EXB/ MT#E2I92!K)"S1]0;$&N59O=.:^3%PG=R@Y&3M".ZB7#S)%L3Z9.X*R$W6.8+ M)X@$=)OQ)B#R+Z8N7\BS"V6:XY5PK,XQM6#9E"M<6R9,Y8LGNTFVW&RY?-M* M(L3,H\9I@&+)F1S/;*CWON&AUM^/C.?V;F97(['R\"2%8I0BK(47B>],+!P&E3!Y"/(::(R,\6^,*0\*N283KJBG9Y :56* M%?+UB]\M&3XI?+OB^3V;U?N^-I;>-2MV O(Y7B 9.VY&R,!1KB3R6=1X#$RFT!!/NPY%R2++-X4FR#^NST_7? M&+O9^0[D]C>26%Z1@>163,)7('$N>X:EQ,:7&@8]D$FY8U=<;+G8U)MLN PN M.OX2VTXD*$0X&=VM+'F<5.4Q(6/"O4G>(.'XMC2 M>).;[]\\+):<<8GW;ACD&X1(CT^3&@15NR\DXJO\MB,XMN,?O"T*4.U#K6R= M6V",'N:<<=?<4,=SAS%5+D6-Y,5R ;!B\1.BOX55\CD3D+G M=N1!-YELF7 '<*"2!Z>3&"0-ZB.3IN6^M RC!_41Z//E[3E5JM4?$,UDO_>& M Y(B/F'%N62XR$.SF[AC;RXRK3?0RZ"+G;3"GM]W<'U4[='E<5W/V&Z[UBCP M,HG="P6;#G(&NZ*XV-8ZR0;)-;G<-*/!Y3M7YBA\C"E:3.@46R(RT67$"=-L MMB)$N+"*;>@(Z+UJ5N#/3'AOJH==RW#V1(B7 .8ME MEKO3R3,;;2$7",'%%M+%-Z[N?A^)XC*Y'C.+BDQ,R7>/;I.N4&.\V(-MF&=;K\ARUJ;C2V9]U4_*MQ84*OA_S_P!626E+ M5\.N1YLG$+B8\K8V_ATKJ./'R33S1G+CB1C]HC:R>] M[P(70GP%K:VO5.M:=N]P] MAI0)3]G6 R,F"?(D@%EZ>.W4FU_M>[Y^%=(Q85BXJV%E'*'N^H2 MQ)'O#6QT7VVJT'HHXQ8Y3Y4O]J;RN=@V0V;!9V1X;DMO?E178.20[Q:(T0.S M;>]&ND!AUB0X/F(KB7FE;T6FJ#KOE;P4?/0&_)E9QBT4AO)9N)> M/,XIB3&T,WZ($'6\$CCT90?M*T:N#XD6)EQ=S<=C2O%R:' Y<"TJ2P*);'[- MIXXV]9"+[761D(\C<#5#@?F3L_S!NH((V5/L)\0"?^E]]M/+VSS2BPQS;^7' M_MTH]S\ 3?XN/^;)_L4!7!'+YW.!70I%:CY^Q>'\D7;XJZ;;M_FU.WX9S]#1 M_P"W1?\ J;M__OE7D;)W$3'\(OMMN33*8[=QM]SL3,A<="B MM+,A'WHXU)905'M"Q5-: @'6:Y;Y>YW)OZWP\D65MMO#Q[K>3 O9@/#RJ]XO MOSBL"+TDR<>3'+7VNDA \RON7!/CYU#UU]%_(825W2UWM4=!*EKD2[& 4)JI M/>&+CVFG7H::R^;\K^6FBV93,,<6)_JQ>U[7L^O7[M:7&^9W%(VS%VJS?FK( M?OE+"I]X:]9G,/ N)+XV@R[!E=@PN3,L]EM>6Q'ILBRQ([[GDP(-VM(GIQK(-^P "RAT=3:WY)) Z: M5C.Y_EWV_P!UIJ%^9/7/RSR[D=CM^ M?W2T6S!X#L^6UB6*6Q5NM3MS5&,>'/N;\F5.N=V?AAU8:\U[RFNXJ2@*WUBN MXOG#W#SG*P+STL:<0I8K!$FQ-Y4@.Y+,SE1>UR /*MCV[\J^W^"XF:;AXG?E MF*CUI6WN%O5XU0]=Q%+;2JEP(!K_BV_#O)KUQZZ5()'P@5TA^GUC\(IE>O MU'\!IZ\UJKS3S$:U'];')->HZ9I>]J'?43C_ .XP_P!C'_0%3ATL2$:"U%*ZM M;;2@/#;N_*.FG58,/;35&@UW&Z2*[=1TV(KUWTJA0TN&@W(Z;*!!I]?MTH,5 M-Q1,H86-&I6":5[?IZ?ETOU6]E"U>4$KV6D* (-#0]?<:_W]*LD@&[7V41.W MK0D)0@'L2A(5U[4I3^X!I2I&G]6 #[*%[BC0EE0H\VE?L[DA5/HVKH&-&-W% M_IH^G2E#?EIV:#:$>*0BA\>ATI5519184EANZT25 MD%A;K331D?9Z4:A36U2:CH#0@5-:["O72OB'\A_I]=)*,!E7G MR0[GXG@YLG$Y!O3.6%"NWV5*7T/TENOA87KY^8*#;;SCD2[1),"XVEBX0'HD MEI4.7%F?K4J:F1)"0ZUW-.D=002#XZ\I+#%%E8N]-DJ1,I%K$'4$&^H(\;6/ MU5ZORB6P\ML=@T3NKAA[P9="-I&AUM]5)(T:YWR_*M&+6B=>[Y*E.-M)907W MFEJ<"2W'+84B(RA1I4#N/Z2AJ$EY<[T<2-\G.+64==OF +: >(7_ %B*E?\ M+XV",KDI4APPH]@8^9!/O$^1N/(5WJ_9Z\0YOQ)@EZA9@&1*R.]LWUN(P75J M@%4)N(MJ4\YN^\M+:5?"*)W%3UUZH^4?!\KPO#2P\BJAYI-X /V0=3-W>C%&4UL+G=<$ =!32_:0FSK?'M0E *[F43KG%DK92H#N#:U#;5%\YNY>,X[F>-XB>0+G&!W? M758V8*@;^4P8K[!?I5M\F> S\SA^1Y2%2<'UXT4^#2*I+E3_ !05#?3;K5(H MLJ-+;3(CO(=;6@=JD%) 3VD>'N.L-#D121!HV#+YC6NBR0LCE9 0P-*00"I5 M:T]I%*$ !)J-@*>%-.^JEO;31C/ATK(64CX16IZ]13M5M]9.DI(6;6UK4K8= MMO&]8==*4$A5#N*$5!JA("0-R2M6P&^C,RVH]@!N;VJXGK49?AWOT_,26G8L MQCTI% M%9W-$I%34G4WNB4?_P!PE5NOK8EOYL55W9##CH38L6-E'Z%@"2=!KXU/'%7IWY8X MJX;S&'S=POR#<>(.6)F(W'-CQ7/MUZYEX^M^%7)R[0[K<>./(=N-SQ^YH?4B M8FW+D7B TCS!$77:VQN,YCM[MV=.=XS+G[?S&C:5L4B3)A$;7!;'VDO&1]HQ M%I%%SL-9SE^YN"[A[CQY.VN3Q(^XL))EA7)#1XDYE4 HN5?:DH(]WU0L3DVW M^%7::])7HP]2O$=DE\,JL+%FM\:1#Q_D3CBXF1>H4YNIE0LT:N2URKI<6)%3 M+AW=MF:RJJ06>@W^-VQ\O>\."CR.W7B^&"E5FA:Y!'42 ZE@?M+( XZ>Z37. M#WQ\Q.R>?EB[B]49C'=)CY*!5*G0&(J#M0B^QXBR'0^]I7"7EW";+Q=R7D?' MMGY,PCE%>,R&V9M\P2X&=#A2'2Y2U7=(#D>!D$1#?\YC-/R4LD@%RIH//O)1 MX7';S/#P99O57W*Y M<.*%A7R\.1>YTU<1A:TA2DM]H40"JI T)#)(P>:;(F918&6620@>(7>QL#XV M\J+&Q,/"B]# Q\;&@O?;#%'$"?,[%%S]/W*[O?L]+]CEX]+5LM^-R(SMWQC+ MLPM.8Q(Y EP\CD7#[VC*GHJ5AR=C\Z&XTHT"V@ /LFGK#Y/6,2FN8+F5QB3L+S2U0H]TL=OD66Q"U61O((#L8W*R M75E(;2N>PZ6^Y"5=B05:Y?WQ/R<&9FQ7D>L) 4WQ@NNX[CL(!]X;NI"VO5 < ME9R:9G$ZWHO:N4LEDNO)FN8\U-N[T-ZBF_)7-CMO17RTKX0AFK21T(Z:Y#)/ MDQ5C\BT1;7+J+N^9 M6?B-:FE-=:^4W:_/X7)-R^=%Z.,T.T*P(=O># D> %NAUO7&/FIW3V_F<8O$ M8$GJY*3;F==4'NE=H/4];[K6I!ZV>5L7M/J,.-F8TY,M.%8U!REUI2%_*WM: MY\N/!DK%"F7%LTF-YB312 I(.XU7?,KO/B\'OZ7C48%X\:)9C?I)J0K?QE0K MN\B;:=*>^6G:_)Y79*9UCZFC; X]C0MK/-?^6WXZ3+LED"U 6BUT\/\7P_&AVHSHO@.._[OC_\ #3_9H_CL_P#[ MQ-_/;\=%?<5DK7[FM-:UK]W0ZU__ '.B_9_'?]WQ_P#AI_LT?QV?_P!XF_GM M^.O?HZ/!:I#Z7IEY,7;QO2FU/?S\TJ$_=U])]M/P_= 0*>!T3 M]/K'X14A2VVYMOL?NV-/?FU1_KJYC(JD_P!;')0]A_SUOGLU$X_^XP_V,?\ M0%.9 #3S*>GK/_2J-T/@4"P2?XP/CX5!U,IB17*[4MMM2I#H7O4K H2DJ/U5 MZC0IET1%&Z^XC[]'I<'=0#LK_*JD4_DTH*Z%-;B0%/V11X6M/4*%?XBJ_E^S MHP2NHI3&.WN7O1H>K0T"AU]GT'<>!TXK,38]*5Z#^-J-2M-?M>X ]:^.]=]] M.TV=#:C.X@T^(>\=/S:%%1B74JWZ@5%4FGAI2L5Z414&U_"AA8Z5(J#0G>A] M]3IQ9/SJ%J'W>XD'H1OMIQ7#&PH6K((/N]QZ_DT88-TH4-*U(Z'ZO#\GMT=% M3>;Y$Y5X+Y$QGG;B"\OVS(<;AOVB_P -+*IUMO6-OO"0[;[[9BXA%YLCBR1( M9J%H^!YM2%MA:<]F)KA660"VZ-R#Z<@/V6L01=2"#79;B#]JCZ>. M5K##A\Q6FX<5Y,ZTTW-G,1)>68)+?\M/?*CW&W,NWVT,.. D-2HJ_*!IYRZ5 MUZ<[:_>'[)[EPEC[FBDX[-_*8 RP,;:E76[J+] Z:#JQM7FGN3Y$=Y=O9K?^ MG)5S\+\A3:*< G0%&.QR!^4K"YZ*!I31Y(Y:]*R\H;OV&>GS@[G:X%IMV/R) MRK:KSE.*.1W4H6VQC6(VF[8S#N+;71V5=%RJKJAIEL)*E?(W]\'YQ=Y]Z?-C M/[>^7?.9';W8O$R"".;B?3AS<^4 --D39SQRR)!N)2#&@6(JH9Y9)&%C981X(%-_>M]H]#X:4?@O*/HU2_Y'R[3H"EZK M]R/YP]P<#WQ-V%\V>9/+=HYN/-/C\AGK'\?BY,(]0PRY$$<8S,>>,N$$L7KP MRJOZ21)"$K/F]VMW+RG&IG]J')RL]'5&QP0=RG0.FJJNPZM?PUJ+N;OVG7#7 M'=OEVGT^VB?R+?/+>C0\HR:VR\;PRWNI'8S,:@2BSD61A*]TM^5!:705<*30 M_1+NSY_]MMK'IPIRG*N0^:LZOF=Y?<[EE&7Y/,3(N%R MD#M(0@!N+&C,-A$>!;H3"4ML1VDI;9:2$I'M\<\CG M3\ _B@#15&@'UUZKQ,'A^V>*AXKC(X\?BX%VH@Z#S)/Y1)U9C,./HMJ>R"^\@\AO_=./8]8(Z&WG[C<(L1,Z^NO*9=!8BM15/OK(2E()J-FO M9'<46,V?R4/P?&)&7>:;[*):X)5;N2=+*!\Y-E%SK25?+W'_%-8GIYL#]^RUI!0_Z@>4;!%Q3_ M !'Q?/\ G;/@S:5$J9N=Z%PNU %)8CFAU5#FX<,>GVQ&48:',R$'K$VL6QX# M<8XZ[6DWR'0V3J7SV]R/,$OWA*OPMP1@XSL(K7OMR+Q=9[R>UR7<;E/>?ERG2$@;J[4) M 2@!( %.QD=VEE9Y)W;ESH/ :5JHHX((DQL9$BQ(QM1(U M"(B^ 5%LH ZV&I\23K79/TX9+Z#_ %H\P7K*\WN3SW-DJS6#$G^ ^1YT6U65 ME[%L9@XQ*E8K)A/1H_))G-P/F&P'FY$8.#NAI4D+UUCM?E_EQ\P.X,F3DF_^ M/$"(X?;>/VWQQS9MO2%9'9XR:@WBPKG05@54&OLCEXXV#D0V1V[*38+&U]?2GV.+^-JKFB1512 ML$%)4DI4DI4AQ!*7&UH-%!:%;*2:$$4.J/>N\I^4.OXJU#1@D$ZW%]#?[XT/ MU4%Z_9SCLJW9%QEF=VP#.[#-:N./9799DN#/@OM!0>C"1#6%&+/9/EO(<2ZR MXD]KC:T_#J+R'[5*+/PN0<7E8G#1RJ2".NY;CJ&Z$,&0_E*13L<'$Y7J8G/8 MR9?$31[)(G565AX'WA<%3JI4JP\&!UKI7P5^VIOB5C7K%X[N\V^6FV.NV M7D7C.# 2K+ID9@F-!O&/R)<"T,3[@ZD),^"^VTA2NYR(V*G6^[>_>,Y'@H9. M/^8>"YR8U_1S0A0)3;165BJ7/BR';:P],&]7R$SOEQG1+B2.-^/ MDL3Z0/4JX]\J!_NW&_K:0Z&N:^8',9/* M8.,.$PI?7^GMJ__ *A0 M^/37Z'UJ"T![!^5.U?:H)<(S_=M*]@I:1N?&FNG=V-N[:[?8]3BSC[DU_P ! M%/PT-::QR2JYL+WK?4"H M6#VJ4 *=-C]/6I%-*9@HW'I1T3QOZAN7?1[RW)Y6XVFLW#$,RCVZ!R'A]X$F M3C%[7;@(\8W>.PZA^WRA'/\ ,[DR4NQ75*2>]M9;5FN.[Q[F^67=[1,R>Z!(!JI( "2+8K)@0PL18B]=E,:_:*^CGG;&ODN3/F^++U<8I;NMLS&WKOF,=[GP M*$/*[-%DQG8J@JH5+C0U #XAM77I_C_GA\L>[>.*]R%N.R77WQ,ADB]I61%* MFPN1N /LKS3D_*#YB]K9^_A+E(!Y>G(P-_/:S"_2J%9?RUZ?,1N M>6XUQ!Z<^*Z71Y5PRKEF/D^9F_NMA<=V9BN*0\FL.+8;8I"%*\DHCOSI M#9#CKP[@TGYA_,#YE]P]S<_F?L;,R.-[8&0XQ\;'8!?31F57D8J6=Y0 S:A0 M#M"V K50<+WWRGHZF^Y$U,0V Z(RGG MT)17M6 *#T+^[=\R>UX^/R^"[\EQL:?#C23'R/3(DR4)VNCK&I+RQ&QW >\C M^]JMS+Y;AOF5S)2'!GRN;R.A:0QI)&E@ 9&&R(B^F]50GQ6F3SY^T[PG%[5. MQWTR8U-N-YDM+CLP8)3DD%5R\A0H4]+PQ"[,3^2TA !MH;6K8]G_ "*Y'-R4S^^I MT$.A.+CL6+6UM+-HJCS$8:XN+CK7'1K$,WY"N-SR:Y29MTO%ZG2;K=;M=I#D MJ?<[C-<5(ES9DIVJW9+[RRI1)ZG7EV/M_F^=D?.D$CY$K%W=S=G9C=F8ZW8G MJ?N5Z.GYKB>&B3!0(D"*%1$ "JH%@J@6L *F+ ^-<@L;Z9$RXN,)2=F6W#VG MH*$;ZV_;W:F?@D-/,RGR'X*QW/\ .X>>A2%!J-#XCZ:GY(*4A))40 "JE.X] M*T_=UTQ5VJ%))('7SK%5XJI6M!O0$U_< KI)D538]:.U 4Y0;#N.WC0>_KOI MMI#?W>E"U%E1K4>%=JU--R*^.FJ.@=PI57P[T^*@_?T*%$J=2:4!5OX[#V;] M:Z!T%Z%%J=/<=R.Z@ !)W&_PTWKMIDN3TZ4L1.R[A:U$%VM>@]O*@G0I MP1HZG9?=293RCW!(H#T/C3I7Z_S:.GP@LM^H%$$[[U/B2-^O[^D.X3KXTHWM MIUK86A1,XT! ^[;_ %VKTQZZ^/@3IEITMX]1^$4D*S ;OZP _1>QM3YYK4E7 M-',E%#_Q9Y+JA1%01FU\]XVU7\=*R84(%OZF/^B*F9G]ZD_M'_I&HT!/CM3W M;?EK34Y9VW>]:U1J$#[/S?WM/"6-C8=:%&H>*: [@=>I5^4GWZ=I#H&'M%*6 MY !K4@]/BW!^GV#14RZRN+$"C_-"BGN.X\4$ C?WGP^C0IABM_<)M1P<3446 M3L?M@[GK6NP!T*7(LA&Y@+ 4,NA-%&HW\% T]A(!WTI7*TBRFP35C1R7O D+ M%:]1W;=*;^%-.B1?'K2FC92 W4T,.U[4CN&Y)*B#0;['M%0PX:[FG_" %=JFE.H&BH4,.[;"H]H-:_16FEJY7I0 MM0@Y7:M/A\037VC;2Q(""'Z45JCV]<9X[=GG9<,2+)->)4](M#K<=IUPU)4[ M#6AR*I1KN4I23[=9K/[7XG+ M,=-^I \MUP;>PWM1MH_'^'VIFPP)3.0V^$IP6]Z2A4*5'CN.J=5%>+*WFW4- MN+/8H!- :4-!KSQW?^[F.:YB7E^/RU$T[[I R:%K?:%CH387\"==*U.-WEQ[ MJ!DPO$0+64A@3[+VL/IUINYE'Y)SJ Q8IGD6JU&4Q-FICN%Z1*>C$JCI+CG: ME##3A"Z!!)4 2=J:7V?\@S7;(>P,/:'RG9Y1X M7-ON=/NU0/WAE*Y$"JL7E;^$F]2E8L8M&/,I:@16TJ32KQ2"XHCQKO36NXWB M,/C5M @!\ZSF=R>7GN6G8E2>G\%.D/[ 'NJ*5((WIX';H=6M5]"^8^$IH:&N MQH1N"/IZ'0I!C5CHCQ(KF+3YMK#,R'"+:H= MONUWC6AC([U C*91VLS)K[:NQ/>%4&K"7F>X,F$8N7R.=-@@6]-Y+@CP#,%$ MC@=??=N@O>U4&)V;V=Q_)'F<#BL*'EB2?556!!;[152YC0G6^Q5ZGS-0D)%! M0*1TIUW\=^O7?4 C05?>DOMKQD5%.Y'T@BO[M-]/":0::4/37VTQ\FPBQ9( MZW/J]:+]%4T[#OUJ6(D]B0P>YAUU3:TIDJ:6D$*-'$$?"M)WU0\GP6!RDGQ# M+Z.:+$21Z,".A(!L3[?M>1JXXWFL[CKPV6;!;1HW]Y2IZ@7O:X\.GLI/FB.9 M.7YN/KYRYAS'E"#AT.-:\2@7V_W2X0[7;X8 84&YLA?;)< 'F. *?[K8^4;-+< M3:>1L(P*_P 6=R'8GH3"6?QV_P ;VVXV^ZYC:YS;G\\>ML)R4TM"G''5A9UN M^([A[,GA*]^1Y,O*!R5G@B="Z$"PE^'5@\@UNY1"18D$W-&V>V/+=0*]A"5A)'>E*NY(R>7DXKY\$8]0#XBX\B::KS<62 MV&I+4>0A+B'4HD-M/(2X@U0M <[PE:#N#2H/34"94R;"=%<*;@,+@'S -Q?V M]:FPO/ Y>)BI(L2#U'D:&@,M?X,-M[UHGM3O[2!XZ %@ !] M?^"@_Z0[F) MO1OG5I^L34=*J'[U3H:TCTE]M3GP]S=.P:X6S$(YJ7C)@F=NR.WV8> MMC,OJ*5.C-"#[T4H!N'C(O\ E*VE9WG^VXN3QWS>+MC]TQ1'X?(5S"2PL5CR M&4%98218K*K;?R676I']2\;T0PK38U>EG-.1,HR%R:/OJ/D..Y3;+)#M/DNJ M=,V5F%HL\I-W$DMI:;B?,)*>\K( 2HVO<.;\O\O$C/:0SUY%7_2B59/3"V\6 ME1"&O:P4&XO>UJI^T(OF49)&[Y@PH<0K^C,;Q,[-YJ(6<%/,L1[*IV7SMVBE M.M>AVIK(UO54*+"B72'VUM.H0XTXDH<;6GO0M"A12%H7W(4A0Z@BATDA6!5P M&0]01<'Z12U9D8,I(8&XMI^"HJO7$]BN =5:I$VP*>"PXS!<"X![P0HB"\%H M;K7H@H&LGF=HX61N^$=\8D6LNJ6\?=/2_L-O96BP^YLR CXE8YPNMVN']GO# MK]=:]=KY LT>/!C28E\1$:0PB8M+L1UQMM(0T7T)4ZWYH:H"10&E:5UQ[D_E M%R4<[/A9"/$Q)]Y2#AUIDY)A MG(&7R(";@MN)#A+6XVS'W)==2$+?<<62%*#?PI 2* GVZD<5\M^4P)5E:4;O M$@6M]%:/A\O@>$AD^&1GGD%B6(U -P-/"^O6G7CO#UF@%N3<%&3) !47E%T^ M!H*TV/B !KI.#V;Q^.5DR?TLHUU\#[-*K^0[MS<@&+'.R+PMI_#4O1(L:WM! MF(V&VP $ )30"G3KK81I% BI"+*HK)RRR3.9)22QI4733H!3Q/]PTMG+=:1 M1:G203X;':B4G?P/32:%%J705[TT-!2A4?S*T="BU.UH ":*!KT! /4#PKI! M< V-*VG;N\*+<>J: D>':G<[BNX&_AIOU&]E%M8KO_)O1/=W; @ >*S4[>!! M(-=(O>G5>-$.T^][:+*TBM5J4:[I30)/NW!V^O14L-*RW8#81K]%$J?" H?" MGW#[0K[JGJ-"U)]$$ QW(-)3(%#1)KON:4]QZUT*,0#?K?91*G%*K4FGL'[U M2-'3ZJ%%ATH.WB=Z^/7;3#3* =O6B);< +;*#4T%!L?$[>SP.^FO7?KI090Q M#'J**6M*01W5-"HTI3ZSX5TRQ+&YZTL"YL.M+;2\HS:]JJ"VWXT*%5VQ^Z_I M"B>GNTENGUC\(IU8)+VL.A_ :?/-Q0OFKF5/0CEKDHD[#_OM?*"OMVU&P?[E M#_8Q_P!$5-R$#SR@_K#^'7[]1DE:D I*JC]&H[A2M? 'PU+J&\!'V-:.#R:@ M*"D&E:52 HT/U;'0I!B<"Y&E&@G^2KQ%"*D>[8#1AF!OIWK0TZ;:5ZII+[0?=-Q1R7J"HH:CQ(32FU*4VZ:4K@]=* M);L;#K1@< *DJ&R>A)W%?>-OW=*WIYT#H;'K1@=2.I IX] ?HWKHPP;I0H: M7 K[*J_6=*!(U%"A>84[5/B:]?X3MH]S>9HK > H7F5&U#]"J?N:*Y\Z.A)6 MD^"B?Y*NX?G&A^E?S;:<$I M0M7N\>*O'IV';_E>.C$IOJ-**U" M"TG8*!/Y/RC?2_43SI!WWT&E9K]'[^AZB>= ;[ZC2L=WN/YOX=#U$\Q2AN/4 M5ZON/YOX=#U$\Z.U9J-'O3SH6KU1HO43SH6K(53H2/;0TT8E4=#16OUK%1H> MHIZFA:W2L5]Q_-_#HO43SH[5[N]Q_-_#H>HGG0L:\% BHT32 ?9UHA>^O2L= MZ?:-O9O3Z:=-)]5J,@$6/2L%P;'NK_Q3M]94-&)B?=;[- #I7N_VA1]II3^ M[;0:6Q]W44+46IU/A]=5T_<&F22:.O%T;#V["A)W_(="Y\Z% [E'^-T]PW'A MX;_FT+DZ$T* 7 /M$I]E2"#3KT) IH:T-* 7$FM%5 Z=N]>E.M-P=_9I)91U MH4%3PJ*5J/!1"1TZU!_O:+>OG1@$J6'V105/]!L*^(^+]XC2#(;T!M(-SKX4 MG4\.XBBU;]-@/R?WM%ZAH+M-]QMI02XFIHH)'T'N'YJ:1X @4%/BVI[=ZU]^A1-"XT6Y%)U2! MX))]YV_AKH4N*$@[FZT05K4-U>(]@Z_131;UUUZ=:D:6MX4#;]+]T5)_/UTC MUH_.DL6%M@\:QW5V2#M]'Y-]--/8^[8BDM'N;=9IRBBNJ/A0:D'8J^(=!UWV(]^BISTI/*@+42@]VVV]:FFWU]*Z%J?2 "S M'K12G6Q4"AJ/VKY"E=JD 7$@*ZVZ^U2*$?YNW2M5_9 .DN/#V MC\(I0Z_4?P&GKSB .:^9/+750Y;Y+^"O=7_+:^UVKM34#":V/ +^[Z"?T10F M8_%RK;W?4;7Z#_#49)D.-TJ@@';?=()\0-CX>W4[>GF*%* \APBH/P_I))&^ MQJ!UH=&"IZ&]%H=#TIVOX7ED7#+-R1(Q^Z,8+?LHO^%6+*WVTBS77+<6M=CO M61X_"D>8IQ=RLMIR>WR'T=@"6Y;9!-31 DB,IA##U5 )7Q -[$^PV-OH-)DQ MB8Q);;&20#;0D6N/JN/NTW"X\ .AHJNQ))&_PG8;>_3E1G@*BZZFEQCS40&[ MJY;IK5J?F2+;'NJXCZ+:_<8K#$F5;V+@IH1';A%C2FG764K+K;;J%* 2M)*- MR[MEQOM>WC;47^\?N4@Q2@ [38TG2M)%0XDBO0FA'NKL3OIU'9#<=/*DE2OV MA:AU.WB.OP[_ $?533WQ!\J2=00-#7NX5&^QZD>'OTZ)4VW)%[40%EL==*DS MD?BO*^+&>,W\H5;"GE;BC%.9<5^ZYRYA;PW,YM^@6=-T[F&/DKP'\=D>70="*#K0'\IZZDAE8V!!-17B+G[6GE0P_TJDT\=Z_O;Z52]B>0^Y4@WWC MG.L9P3 .3;]CTFW8)RF_ET7C[(GY=M=CY(_@5SBV?+VXL./-?N<)5CN5!+D28J-_S$5MP\KBX/T6I+X4L865O=C>^T^=NOT4RP^% M)W (K7N"NVE-_JIJ1330&Q-[FA!Q-/M*2:^-5[?72FC!(Z4E%93JMZ&EP4ZH M/O55/YA4G0NWF:1(&ONM84,/!/C3:I[3L:>%:#?0W-YFFZR))H14T_E;DU ' MM\-.>K[*=1587+ &I)X=XRR?FWE'!.'\(9CCKYXP?SQSC!K+_G+8(BL]:Q].5.8W\A\\;R)2,>6)/G&, M(I2>WS>_X=.'+A^(.*#_ ,P(Q(1_$)VW^IM#Y&E28DT<0G(O#>UQTOY4QU.] M/A/_ !5T_+X:D!U(U.M1P"W05[SZ[=O;[ZA5/?0=='N7SI6Q_(UCS54W-#3I MV5WWVK70W+YTBE48*E2(L5 2'9X3S('W:G+-/3ARUA.0>H:PS<>B7=OTM9%'QKFF_P!BND"3 M8<8F7#+%X/:I3#LZ3;KE>(-WR=LQV5Q8SJQLMQ#:/BU%BY'#F6$H]CD+NC!! MN1;<;VN!9=3<]=*E-@SJ\RBQ] V;[MOOFH)[T>UOZ@:__.U,W+YBHVQ_(U[O M33J@=?&OY#MU^C0W+YT6UK[;:UX.#:I1MMU*J#V @IVT-R^='Z;^1I6N%,1! M8NKD&2BURIDJW1KHN')3;9-QA,Q9,VWQYZDB(_/AQIS#CS*5EQIMYM2DA*TD MD'0D@$7'47U%^FGML:+:VW?8[//_ $^D4D"T^!1^17_TM&2!UI-Z\7$@5JD_ M0%$__/T6Y?.A>BR[N"*D>([:4V]N_CH;E\Z%;S%K#<-)DC:*1HG M^VK$'Z02#^#2FL9% *)K4U4:UKOMT\=.%U N*2H!-B;"BRZ#X)(-:J"1M[R M?"ND&2XIWTT_/'^GUTJ7&N#4%BYNPKBW;);4H +22WZH)V C?WZ0QW-<"U'JC3Q!%T^0EIM:YKEL;NGRLC[L7A!)/B%=H&_L]OOT"2>M$\98;P+'RITX)A.6(8 M]&DP(DF]Y%>Y3<&U6QF9-,\X;S.;Q]R=CLK$\SMEOQ^[3K!)EVN<_'MV5X M_;K ^Z-KZ^=B0?N$$ M4[-C/"_IL#ZG4CQ'E]VF!YHI5+?=UV]_<:[T.G*;$3WM8T"I[0I1H0GQ)(%? ME 7Y:4U4LN'K M0*VIXUIW ;:C%V.ES2;LQ*V('G2^TOM&:3V)I]VWX5J*[8]=?'MKT&D,2$VW M-KC\-&JD+MOK8Z_4:>/.+Y'-_,Z1VJIRWR7T!W_RVO@]O73.(V_$A/E#'_1% M/Y*[/W)ME]49]VVWSC?TEVNX-LR4!3D=U M<66L)<2"4*(4 ::J_7:/D\J1;>H,.(_6&FM>K8*KX.,C?9;(<'Z"(ZFIGB;T M=9'ZM>7_ $,8=PEFL9,/*_49Q_Q]ZD,CY;R%?)=JS_B^T9D79Z \9JKBF5^J2T9.2[2N%FS/"_!;G]8R,?MK@LS\A<>XQ6ON=8-N2( 5U?=TZ(L MIN?F:.?;'Z,1(V*?=W2^[>]QKK?J?JH%\<<0MX_>+N+[CU&S7V?:Z#RMXUO; M_P"GK@&YY]Z5O29Q-QYQ<*9/S/A&+99DHP'" M+#)@V?)K3'MCDVZSY%Z5*"42Q!A,,?*B0\CXW.$,_)32*,."64*@ O($<@;F M.HN2%&GAXTV<'#EGAQ8U+32I&2Q)&W< 39>AT\_$_1=N\:V#T6>HSF2T>E'C M7A?*^-U\@Y!)XUX(]3EWY:RC(<_O'(;IF0>/\@YHXWE,CC%.%-$8W.BN6))/AN'3730=+GRU8K&)<*>G#A3AO,N:.''>>N8_41:,LSJTX3 M>^1LNXYP#B3B+&,^R#C&TW)][CQVW9-EW).?Y;A=[<;+TUJUV:V0F%_+RGY2 MO(=,V=R&3*F)*(<2$JM]@9F8J'_*T (^F]-?!XF'"DF4GK2R*6 W%5"ABOA MU)L?'P%6JY/X\XDYRYI]-%C3C658]QQ'_9$7OE'%<7F9@FZW_'[UQCQ5ZC>0 M\2M\[+H5FLWXAMMKRVP-=REPX[DV"D-O +4M1@XL^1C84I!'JGDPI(%@0S(K M::V)!^[>I67CPSY48 ;TA@[P/:JL0.G2_P!ZN>G$/'>'YAZ?/6#R5D+-QQRZ/(80LI#+Y#@J135[//-# MGXL*-:*9I%;SLJ!@1[;FJF""-L*:5P?679M]EWL?NC3Z*L;RCCWIB])N20> M.1_3Y<>?N3K1B.&W3G?DE_FG,N-W\4S7/L+LN:KP7A.R8K#?QB/%XWMN1PXT MBZY'$OAN]W:DCY=B(&TF'C9'+:\ P2SHL*&6VFK'IC1JR:>/I[CN\3<_<&@H\;!QW;%)N!.[!A?PWVT\JW&*8MZ4N7I?/W! MV#<(91B&0\;\1<[*-@\:.5;<6)*7)N.EB!I8:'Z-6W9+'Z>^#^+/2IEG)? -R]2%Z]3,+*< MTOCO]:>;\?0L:Q;'>6+WQ8QQCQ@C EL"5RJ58XNY7";=A M<>?D,V7)&/.,>/'.T#8K$G8&W.6!]TWL +=#KY%'!CPQ0--$TKRW)L2MAN*[ M1;QTOKX&_AJQO5GQAC&->LCDWT_<)X5#QBVXKRV_PMBEF:S#(\Q3>KXQDQQJ MVW2Y7O*)$RY0KK=)IYR.U^AOC_G>;Z1,<5S!,CY;'IT5ZY7.RQ?,'D+7UO6H;X(X?X!X?YXS+G[!\AY3Y7X.]:[_ *7;;AV/YO/P MWC7*A:\#S6Y7R;EUWMC9RR/8H=ZQ43(HM1CSYZ741UR8S06M:WSLO.RX(,%Q M%C38GJEBNYA=UL-=+E3X]* P,3$QWERX_4F3(,=@Q"FRDW)&MM+V%3IZ?,+X MRB^KS]EQS=Q+ALWC+&_4'D>0W&^\8/93=LUM.&9YQ3R)F7&^1'$LFR-3F32\ M3R>%"@W*/&N+LF3!???8\]YM+:A#S)LEN+Y'#RW$KP;0&VA;JRJXN!IN%[$C MKY5)P\7'3D\/)@38DI)VW)VE6=38G6QM< ]*H+"XUQ-[TCV#F-;%P_&\WU;R M.&I+_P!X."U*PAKB&QYFW&;M806F[I]^W!Q1EU+GDD-TH-71RY_VFV->T0Q3 M)T!-][+U.MM =O2]ZJCCHV LQN9&R-GL "KT'F=;UT#N7"_HO'KPS3]G_C7" MF;/6R[H21Z4N2/5SD?,.6\@XUAF&8Q( MY'M'&W'6*<73K58,CR[-[OQ@B+E%\S'*\KGR(5EMJ+A#APH5M>F2!)6\PTA[ M.Y4G/?!7(CQ8H%0LS;2[LX) 4,& 55 N;:DU%QL)UPURC%)D2NS#:+A5 /4D M?E$W'L Z>-0;ZS>#H7 ><8$[:L/S3C>RZY-C. M2<M-6"MU4FX(OXV8&Q(O:U3?R5C_IC]*? M(5D]-^;\$7CFKDW&&./U\[*6FQ!@DY+DL5N0BG$6.V[9'L5P54D7=B-UWM>RD! M18#QJ9)!@866F')"TDGN[WW%;$@$A - !TU\=:=GJOXVP_+.9_VP/(UU1=G, MCX5YLLMQP)YNY&)&COY_ZD_P1?UWR PW\M=E/8](4EM)[4,R/UB!L!H^/R)8 M<7BX%MZXZO-TYG]4'%'I9S+)>9\VS#*I,;B&^/L??AVK+8C= MC$^>^Y>C*4X[,1!A,QQ&2^\PG)YJ8LW,Y;J,6%Y56)0+/M?8I=]6'O:"W0 W MO4A\/'^(AXW&4G+E1&9V)LNY=S!5T!Z:"]R:V-Q]*5GS>Q\P8Y;O0GZAO3M9 M^/>*>4.1N+_4+GMVY&N%RR25Q'B]VS8VOGFR9);H7&EK'*^/V*3'C#'V;6;) M>I$1ALS62X5F.4FAEAOF09$KRHCQJJ#;O-KI8;K(>NXFZZFQZ); 21)MF-)! MMC+*[%B3M%P&!T]X=+>-0GF]L],?I8E8=Q%R1P%.^.L\YMS&5S)F M7&2,#N?*F%V?/[5QOP[:\0BN6=-SPG$LFMYGWO(H]Z;FWA;S*(341D>;+A;D MN2#94&0(<7>ZQ@1JQ8*Q4NY.MF*DA4*V%O>IF88?'A89H3-,54N=[*06%[* M+:7&OC>GSDO('"5O_9H<#PG_ $YQKS>;CZEO5=8K;E<_F?D2'.MF51.+_3JE M/(3UDM28N/W"X2(4V$V[:BTBUI5;NYM"1(=2(\,>8>X\D#(&P00DCTTU7=)[ MM^O6YO>^OLIQ_A?V+&IAU,LECO;K:/WK?1X=-/::KOZ2N/N%I+*^=8N9 M7/%N$/3U*Y>M-GP6ZM62\9%E<'EOB?#K;B[UR=CRX]KM651\R?@29JF7S;6Y M!F-,NNL-MJL>4R##9%FFGV79=VU?3D8D#2]MHT^BJWC<2"83R908I%% MN &A)WH.OT$_=JRV$>G^U9=Q#"]4V)>A?->88G+V>9?@_%W _'63\UW;B;BS M&^*[?C5OS/.\[SJS3)G*.39-EF5WLQK+:EW:'%91'F2WBX@1HPK,C/>*?]FR M9J0M$BL\CJH=V(TH=B%C4FRA; LS7W$L; MZ=-*9O)_IZQ'B;F[B%A_TN\Y9="YYX4C\D8;Z2WLMR*U?<=QN0RK>S\29UP\KD=WD>RB?AF3<19CC><6%V\W[),TP MQZ]VC+7X5QLMXENN-R8")#'8V^IM$2+D9)HLW$>7XB./'WJ^W8??$BE395#" MZW5@.AZU(?CHH),/*6/TI'GVLF[?J-IOUNNAL5/TU3/F3%KYR%ZTN7^.<6:C MOY/G_JRY&PC'69;I8BN7[+>9[UC]H1)>"5>5&,^X-^8H5*45(!U>8V0D/%1Y M+@^FF,C'Z!$I-4TD+9')M"HN6F(]FKD?>KI#']"5FO',<_TL0O1/ZBK)C[5U MR;C:S^M_(G^3+7=7>1;,Q<8-MY6RC Y=N'$=IX,O>5VY#2[6EINXPL?DB6JZ M+EH(5FVYJ9,=<\YF.S>ZQ@4 ^Z2+H&^T6%_M:W.@%JO5XG':F/BOE>S>EN_>IW$LGXWGW;GGG?%>7LSM5TX'Y MA>OV26IWC69B6#L7:Q<:P,%MT&V3$3,LL\^/DR)JG69#;)2AJP7,S9N2DQ'R M$QY4E CC**1*EE.Z[#W[DD$*P*^51&P\.+%2>*#UT*G>VYAM;73:"=H \3H> MM]=%N8Y]PW"_9E^FB!,].EMN^4W/FSU8V.%FCO,7)4%RU9K!PCT^,2N1DXW! M=39)SUR$J*39W:VYE,(!'^&=TJ#'S!SV2?B+((X21Z:?9)D.V_7S][KK[*>F M;$'#8\9A!;=+8W/VO0RN-+3'+CDF5Q>$)<;+@$$BY5['JQ&OA:E8?&092[1C,L9C)60L=V\ MVV@D!A[+=/&]1O&Y"X9M/[+OC]G(/3?;\LR.3ZLN7[&[DAYCY*LCAS)C@3C: M3&SYJQVI;=J,B/%N3,9-I(-O4(@6KXGG=2%BS9.X'9,G8HQHR1Z:GW2[>[>_ MW^M!9<9>#"/%^D]9A>Y^UM7WC?V>'U=*FYWT.1.*LSPC@7,/0?ZCN;&YT/ 8 MG-'J:QB;R98I>/9+G]DL5TO;W V.66UN\;W+$^(SD :\Z_L70Y-*@2%*<@QW M&@W!_;,^3"^?%F0PD;BD)"M[JD@;_$,P&H!TN.I%.CCO2D7$EQG=FMND#$ $ M@?9L+$ GJ0+]>ATHCQ3Z?+,]Z]>/_2GR/+[C8KBP9#ML2_\ @LF=#I+\.7 (Z';< @]1 M5;B8ZGDX\64W3UMI(TO8V-OI\*>V#[0DY2Q$LDNQMOI3:#'G7)Q087*BLA:EQY\WD# MGIQ^.ZI$<4.7VAF!W 7 -UU!MJ#;0BY%.0P8L6$V7.'DD&1L"[K C:?$:W'4 MU+5J]/GIWYBOW ,K#,*O'%KWK$].O/C/&."MY_?,FL/'WJYXW79Y^1;[AD!"9+J8[)U ?E.2QQ*)9 T>-DQAVVJ"T M3JI.@L-R[@;@"X'2I@P\/(,;1AHQ+$Q5;WLZDC4GJ"!H.MS4 >GCTV0N8.,/ MGY3$EGD7FSU)\+>DSTW,2;A)MMN@Y[E%QBY'RSFF26Z.VI^]6;!,.G6F Y&J M W,R!#F[C*4F5R'(-C9&C7QXX'EEL!\Q/DMJ9P>/BR$_27]2258 MTL=-#=FMX]0+>1]E768]$EDS;-LQX%L/H<]17&>-VJP\DQ.//6/GDWDF-=[O MEO'F-9%D-DR_EW#;K;8W$UCXXY0F8U\E]W6YB',L#5RCN"X376'?F*D\M/%& MN6V3#),77?" +!6(]U#UNH.I)-[7L/"Q7BX99#CKCO&BJUI&+7)4$W8'0 D6 MMI;I?36OV8<1\58'Z;N,.3,7]+.0>H'CG->%K#?>0/5?C'+^:19?%O/&1VZ4 MO(>/KWBN)1[SA/&$/B?(E-0#;LKM#C^1QVOG&IJ&Y3):F0Y67D9TL+SI#,LG MNQ%5-T'1@6&YMPUNK:&XMIK'FP<>##658Q*K+K)N/NL;7!"W )(%^MAYT/G M#D7AF)^SK]&%L1Z+AW[@O#F33 M6T256V4#!AE ;:^ G18<>8_-93F;W08KKL&H*M9?,6\^IJ3DG$_9>,IB!D*, M ;VL18$Z>9Z>?4UO+KZ8O3;B7J%]8.)97;.2'N+?3YZ1\#YWQZTXKE41&87' M,+O8O39R"^1)41JTW^Y?F/A8DD3( M,B>9D8E;@?;UVZ=+"P\^M$<'%3(GC??Z,,2L+&Q)]SJ=>I)O]ZH*S['^$.5_ M2]=>=>*.(&/3_EW&G/W'_#F76*%R5FG(6$9;B7+>&YQ?\3RN0]R _/OUARO$ M[QQY*CW)<:0+?<8DU#J8T9QD]\N+(R,3/.+ER>K$T)D!VA2"I *^[IM-]/$4 MTT6//B?$0KZC7(?2WF0$]:2/W%1&"B1@NU;C<62^MV/0Z#PF)CX8R9,/TB M61&LQ8ZE QN1TLUM+6Z^0UXVS95ON$R9/A039X4R5)EPK.F7)GIM$*2^Y(B6 MI,^8#+G"VQW$L^>\?->[.]?Q$ZT.^0 L2P&IL!<^=AH/HJ@)]XD="=*1AU* M/L;5&Y*@5#Z !0Z2Q+?:H%;Z$=:3JD$!02HGNK55 *D^-"-OJT5)VKI<:CI2 M?O*@05CK0A1 Z:%'2^T* GE-?_\ 6W_<$=N^/77Q]@TENGUC\(HQU^[^ T^. M<23S=S0:[GESDVO_ +<7W4'#E5,2$&]_13^B*?R@%RI+?GFHQ\PTI\(H :T M.WTFAU/!!%ZCT(+%">A%-A] WK7K71T*M_8/4#B5L]/WINXI>MN0+R#AWU@Y M]Z@LDG-LV\VFX8=E>/<$VF#:[,ZY.3+>.18MCBQ;8K+V[-RC!Y&BV&(_%7FY M@W)G!^3>D)CT\\LY/R'Q_E?&G,&=\T<;WW#N/K5R)C^N/X$F/=D?>,=427(2M@.--AU9AR8^0.5"(WA>-58%BI4J6((LK! MM&.GN_33*RP287PTC.DBNS*0 P.X#0W*D6VCI?Z*V&4>K61;O4/Z:_41Q+"E M6_)O3UQ1Z4<:AP\IC1G(5RS/@#CG%\1R1M]F%+D?-8CDL^RR&6R5-2';?()4 MAIP]H*'"/P,N%.;I*\I-O .[,"/:MP;>8Z^-#XQH\J/*A^U&L8U\2J@'ZCX5 M+N%<<+^FW.\*Q.'@7$')TYJ<[C5SS'G&!F MMPG\IX-Q/>)B9UJAQ<;M%POBX<9N*<=V'EZS\F\49;FU]Y,C8EE>+W;/^.+ABV<89FN M5WDV^Z,RIMOGP;FEF2U'5%2ZZ[Z?(8V3++AB*2&8AB';848*%)! .Y2 +"P( MM[::.1C9$,<6461XUV@JNX%;DBXW"Q!)UOJ+>52H_P"LW@^V>HKTZYIB^";/B&5'(@;T M%Q_28'K8@AB+?3<"_LO4?N\F^DKB;T[^IC@WBF][OM]XV &UKVVW/AXWZ^% M;G.>3O2+ZE;E8^9N=LPYYXPYFC8=A.,\M8AQGQIA_(&-8<6Y(?G1E/H>^2;;Q\?D\!&P\<0R8UV,;,Q4 MH&8M9E .[;,9ROF/".0;-;<9E?.6]BYWZ)8, M8>8E&0W CJF*3V4;42EW)X^?(CS%NF_)C4#K:X3;KUL/HO02>)'QBH;; Y)\ M38M?3I]^U1)P7S7CG&'+'*V<7ZW7N=:GCTO>D[C?*/4/SIZ:,UNV%9AS_]V\(<'\6\ MU6B^6SE7.;Q'X_YC5EF>J[H1L75+*I!0$_E>9\*N$DCAP88Y9'C8@L=B!AJ?M:L"& M(\AX"UM:H%Z@>,)7ITY,X[OF%0;;GN \;^I7BWD6X8]<,/S-=JS*=.O> M.3LYPZ[W2_RK!F<.]V)U]YO[PN$::R69;$EYF2A9NL2=>1Q761/3"LT3*#<: M#:=I%O=MH.A'2JC)Q9L7)61'#&RN&M8];BXUUTUU(/4&U60O',7H8S7F5WU= MYA!YKA\@W/-&>7,U](UEPW&7>,LMYA%S:R>]MVGGU_-6KKC'"^9YJARX2X+F M+RK[;X4EVW1W'J-S4P1!S*8O[(1H3B;=@E-PXCZ:QC[3A=+[@I/O'I8RII>, M.5\>_J>H3N,6T;2][_;)-A?7I>V@MUJ"\Y]3)Y-X+Y7Q/-$39O+7+/K-7ZIL M@OL6/#BXHMB[X!FEBR*#'1\X9\2X.9/E0?6H$V9ZV*T;_US9!D.FFJD?A/W*E;A?U9\=\?Y+^S@N5] MM66/6_TBYIRA=N4'+;%M:&,K"R9H\Y8BN_)5-O\I45?>TT!(\+Z>VI6-R$,<^(S A8&;=]!8G3Z MC[-:@R;RQA5M].#/ UF=OUZGV3U<7;FBVY3)M<.S6R\8 GC2UX#:R];EW6;/ MM643I-K^:]:JK)EIXQ=]4]QYR3CPBVDYLG%9F0R[NU;5 M0Q=!9C?DQWTI4CYSR.\'];3?3+8CG@1Q0(^(&.([_D[AMN?.VA\*6N;$O+_M M"S>CZK-;2]B#]7CYTT,&Y9X8Y%X.P_@'U!9#R-QJ[Q%EN?91PUS#QKB,+D9, M:P,WXPY&X]D99@\^?:CE%J3=K->+?S>&A6VNA!TH09,,V*N+F,\;QEBKH-VC&Y4IIXZAK^8M5 M9N38W&[>47*!Q7D.=Y1A+<.'%B9)R)8K1BN4WB=\HE%WN'X;L=_RJ'8K6[,* MODHZ[C+DH9 +SA62!9XDSK"!DHBRW-PERHUTU-KFW4V'T5"G,7J?H2[(.A;J M?;8$V^BY^FKM\C+<<5N0&# -H2!:K*3(P\F49LYD$WN[D"Z$@ &S7TO:^H^B MM+RKZK?4?Q3;)#%VX*XI],.'BSY@TPB%?[[PIQ3C?'N:V M^6U;9DI2\3S!-MFQFW M$DP97<4-N?"$Q\?$W&2\=DW_ $K2&ZGIOD9U(O;4 M>Z;=+BW2A)GD9T>9#_NU0 $>*K8W]AIM2_AO M!&3\=8J_;L%N-PD!U-@RGF]ODIR-F6(8Y'6MB/,AXU#NEQ0ALNQXJRLZ7C3< MFDBI/%CG:=9%:U[=&6/;="?$%V'74TG(^":(M"\UST0@Z$^!?=9@/ @"_D.E M23E')7I,]1K&%60L2I3 M<2Q5@ =PN3ML0;:4[//@Y6R64RKD!0&V@$-8 @DC:;#70BF=:>3.!,P]+QX M)S[(>3>.+SQ?S9RWS/Q#,L>$V/DRWYQ;>4L(P?&3@&;2SEF!/8E?+-<>-;<[ M]\QX\V&^Q-D_S5M;+2'7!'E06IR,C%F M7003%VOX@QNFGMNPZ^%-8^0D4,T; WDCVCZ=R-K]2FI0X[Y9X8SG@S'?3QZ@ MK_R)QVQQAFN9YQPSS%QIB\'D)VRQ.2&+%_6!QKGW'\;B7:V7 M2!7D[>(N6_3GQ?<_4EQE:>0N>;9QQSSP[C' M&D'U#,9_55R0BQJL]R@1\F3=3#\I;JGT!V M(M$\>;D_#3ND1D@E9C&6)1K@A3NVVW)U6Z$7)^FG(9\2)I8-SF.15 D &X$& M]K;A[I\??!HNY<[^GC >-N >+>'K9RODXX9]7ZO4=EV=YS;<8Q5')-O58>-+ M:(F-879KK?%X*J&O!G6&8\RY75V2EU,AV0TI7RK3?PN=-+D2Y'IH9L81*JW. MVQ?J2!<'=U 'E:EMEXL,<$,00N; M^%\BO2H+O/&08\.?9KD\VT\TF6^V MZ6"H*[5@"QB3_P"&#!R4LWHB-@";6VA"0>O07'MJ%)(L6\]YN:S;U!<7YMR#(R/,KOZ=;%QSC66XE:N33;.F-Q3.RF8Y*9:G8ZY>+= <^3"92VTR50<8\IC1IBE()8T]T.6VDJ.A*! M?M6\F(OXVJ5/)@9!;(#S([7]S;N%SX;[C2_F+V]M;?TOEWT_YUQ/ZAK7R MOZFL3Y'X[79KEGW"]@PK$+G8^7+C:%>9?,-B\MQLZQR#;.(N3&TF#=;=?<9N M4B%;9+[79K+X%6%SKI2L.; QI$RE>1 M9%&J;19O-0VX>ZWB"-!IK3/:Y>X+Y&],['$W(USRSC#,N,.;N;.;.,;=A''< M#/>/LU@UF79N&X:'=<,3:X-]*09L/(Q!#)N0Q,S*JI=6W6]TZ^[TM]& MM6F_^+;T?K]9>+>NC)+YZD,TO[.46K)K9Z>6<-PVP6/A;Y;&?N"+B5@Y1EYI M=XF4<9\=)(9QVT6RPV-R7 889D.P5)<4NM''0PUS1R+&8M?[ 4*%'E>]B!I86Z?15/L!Y%X2R;TJ7;T]\NY1R M+Q_>\4YJOO.?'63X/@-LY%M65/Y/QC:L!OV!Y+!G9MA$W$Y29V+6V7"NS2YS M"6G)*'6 I+15:9$64G)_'XRJ\;Q+&RDE6&TD[ET(/6UC4*.;%FQ&Q9O45O5+ M@JN[J ""+CRZ_34BY[REZ6_4M>(7,_-G('/7$'-$W',6MW,6)\<\98YRABG+ M&58ECEMQASD/ LGNW)N!'CJ\9W LT=Z[6VZ0)\.)OC]M@E"0IYEA3Y^VE.XF\AC2YG'38B%1-)$5OX D6]IM4/#'P^;' MDM_5I(#;QM?\-;^ZMJ)]R,XBWQKE6&JM< MA\3#-3D)N=]:<\M+*H_D)4?-[J)(&-*.17+!7T?AA&1XW# W^C3SO3RM'\"< M5P=_KE_98@C[M"R3U!(;XT]&]FP!=\L'(_I,HR+FU7*^$7 M+'WV)CLN0BT(:9$KSFV2'TE* M'Q::3CPTV69]I@R2MAU( B5#>_C<$BG3.B MQXXA!$D(:]^ERVX6J8O4+ZS\:O/-?!G(WI?QB[<RR':U%'J M"Y Y,'-/+%T<@6>9+A2L.CY6U!QZSA3J)#F,V2('4-.+4VB-A\4ZXLT7(LKS M3+L)6_V NQ/+6UV/\8GK3^5G"3*2?&&U$U M^430T4>P"FCRK"9'F"[_D5F]-JN-<6R#'<*S2^.OSTV"/SI)Y,M[=YXIM%VDJ,9U> M,-WTVY*(RVB\DRE%"_(QLF-(D#(EAZH.UF TW>G8[6(T/O$7UOK8-3-A2JS* MTJLPOLMI?RW;M5^D7J0O31S'Z6O37F^#^H3%N1_4M&R[&[$&<]]-KN#XA)Q/ MF"YNV&1:K_@F2$&YXA+N4>V.KBI:DO!$S3/(1Y^?$V M%+' 5+W63<04%^H0@D.!Y-:_C3^)D86'*)T>7?;[&T6/\4M>Q4^/N@VTJ')O M(?"'(_I"P#B3./8>.8!;94VY*C3*Q^3DS(51X)O3W;FVLI2_1;'<"# MYBF&R,=\5(6]R6/=M %]P-NIN+6U\#4GK_C?*^5/6-G-OL681[9ZA_2AA M' ^(1ID:TIGVK*\9M?IU@S[GD:&;J\Q'L+SO$-Q+3D=UFWV TO?WAUIZ;-1Y9V4-LEC"C3Q&S_9-0+QQGL2]^G?// M2Q:++<[ER5SAZDO3KD.%.!=OBXTZG&+-RE@SMEO%TDSH\F!-N]\Y,MX86EI3 M*64/+<<;*4A4G)0C+'(,0(H\=U/GP 4U PE@^"4$RR2H1Y: BWWZZF> MH/E3A_G+G#+?2S$]9WJ8XQ8R;-<3]-37%%E]*N!91QCC4_$KA8>.[/PXQR5B M_+>+?X03.I8A/L"VFMMVX$CPM;4 "U^O(7FS"^,>-6K+@ M%ER#,+WS?@V7\PX-ZAD2(V/N<31KYA6?R\:PN5PSD-ME+O>266\6*W/OSWKB MQ'4B04!D%!--#C9$TSEW &.RJ4Z[K%;MO\ 0= 3IUUK.Y,4<#")2QF4L'T] MV]]-OB1;SM]=0%YA]@_+^]UU-N*9WM>]]102LGI0?1N#^4G1%@HOY4DW)N>M M ->I(IU-?S[UTRU*JCH>\;>_;?2FD9A M8]*5>C"4UKYJQTV*5*W^KWZ,2N!;2A0ZJ)!2MM6VQ- K?PH=QI:S?GT+U97" MO5OSU@6&V#C^W9#B.0XCB+L]W![/R7Q5Q-RTG E72:JYW%G!9W)^$99=,3@3 M;HXJ4Y$A/M0S)6IT-!Q2E&%+@\=-*T[*PE;[15G3=_*VL ?KI^//EC7TP0RK MTW*K6^C<"1]'2H@SGD/.>3LNO>>LTS3)929E]R7(9;EPN5P>:89B1DN M/'L;8B0H4=MB-'90W'BQVT-,MH;0E(F1?#P1B*!0D0Z #3_0_?IDS-.?5

A'[:-\QF@02$BAH5 #W;$^.^A0]"/ MVT)#K:DD)6" :?$?K'7J-"AZ$?MKQ-10O(_(/_I:&E#T(_;0N\ 'M='3V?=KWG*(HLMJVILL#8]:]=%1>A)[*R'5[D%-![%IH!O2M4G? M0H>A)[*$'G-P0@D=?BI3;Q&^A0]"3V5@/NT5]C:GQ5H!4 _7L="AZ$GLKP?6 M0K_!J(ZD*V3M45&A0]"3V5X/K*33LV-"KNVKM]7CH4/0D]E>\]5:U1]'F)I^ M2GCH4/0D]E!\Y?\ &16M?MBGT4IT^O0H>A)[*#W$[E:0:E1/<% U%*4J* #1 MTM(-??Z5DN$4'G)W--D@@==S16PT-*<]!/;1*EI!_6+!!4:T('0#M\=Q^YH4 M/0C]M8[V*5)*:^WI[MR .FA:AZ$?MH*G6!3M^+V_&D4_+H4/0C]M>2^VFI": MGP 5W*]].T&FA2TC5/L^-"^86K["*4'Z:5;GW&J=(:55-C09PEK^-%_,ND'X M.SPJHA/7V$@[Z+U4]M*O1:UO$@$HKX!2JG>HJ*!(_-H>LGMI*N'%Q194K<*6 M ?Y K^>HH=(:;7W>E*O0:IH07E[^':HU_.1I/K/[*%Z*[FTJ(/Q"G4*"37Q! M23H>L_LH5GYA*!\/;3V A1!Z[D==-L2QN>M"@*E=P%!4@[;4(]X.]-%14G+Z MJG<#W&A/Y=M"A11>-3\:NO@33]WIH4*++G@!X['?I]'OT*46) !Z"O(>=;6A MQIQQIUM:76GF7'&GFG4*"VW6G6U)<:=:6 I*DD*2H @@C1&UC?I:B!*G<-"* MMY+]?'JLF&3<'N2K.SF,SG&!@L;E5VZ2;=5 MEVX?>PN3K9(7(422:,\?@J0$5O2'12[E!_J%MMOJJP/*YA%KINM;=M4-_.M? M[]4Z4ZE)I52R:FO=WE2B37N6HE2EJ)J2:D]=3VE=QM-K5 52[6'6A=RR/L 5 M'\;_ /5TU2: $.=JPHU) I4U]M?HT*%82U\*@0.X]/WOHWT*%;2RMJ$IQ.U5 M6W("-_\ \.W4?O:2W3ZQ^$4!U^[^ U<_FK_QBYB_L@_^*W(G]._IG^>5X_I? M_P#5?_6?RZZJX/ZE/[Q]@=/H'3V5?R_WC_"_7_I]SV6J-!_@O]37H?IZG3O^ M:HORO\'6!_@_]37KXZ'^:H'[7^$Z44.I_L9Z'A_B:(?:/]W_ (/JKWC_ *F? MU==#P_QG^KU_ZJ ^T?[OT\>E*$_93_8VZ#KU^O2QT_\ UC0/7_!T+V?V->H_ M=T?_ ,P^OI0_R=&?[F^D?YJHQZG^ZUCV?V-NOCTZZ,?^+I:>/]U_A^JAC[?^ MIMT_2_?TKQ_Q=+'3_"?ZW7Z_].E"/7_4T_N]FI,7V/\ %T/\E7A_L:_5UTX? M_&41_P# UG__1C_ ,93'] MCGK_ ,[]K_B^[0/_ (RF%Z?X/Z^OUT=_S?\ J;_;'[BM%X_XRFF^W_A.GY/7 M_JH;/1?]CCJ/M?O?R=*'7_&TA^G^&^O[7_51WA_J;?O:'C_C*9\?\/2)7VE? MV,OM'KUZZ2>O_P"L_P""I*_9']5T_P!/JK'@/[&?U_\ Z.AX_P#ZS^OI]?LI M9Z#^[_5U^O\ T\ZR/]C?J?\ !]=6&/\ 9_QG3\KI]5+'V?\ !_7UHQO[7^I[ MT.G)/L_XO_5ZTW)]G_ T=_N>:8_S],?Y"AI_V.?^/I^+[/\ B^OY76B/3_!? M5U^JL^)_L<=/T/L^/V_WM&O4_P![Z^/\'LIQ_LK_ '+IX]:\>A_L<]#_ ,'H M?M>[3A_\121U']QH ^R/['7V1T^QT'VO[NF@>G^(I^7H/[CUK#?V/]3CJ>GV M>GZ6B_S%);[?^$Z?D]?^JA^S^QU__#Z>/OT?^8IANG^#^KK6?]S;ZNND/]D_ MWKZNOU4A>O\ AOKZ?71?^YYJ-_GZ<_R%9_W/-#_/T8ZC^X4F5]I7]CW[1Z?3 MJ0GV!_>_];K4K_)4 _[&OU]-5\OVO_UAT\.M!NG^%_U>M9/^QG_QNG_ETU_\ MTID?_=4'_DSW7_4VZCKTZ?NZ(=?\94J#I_@_KZT4?\ 8VZ_I=?J_NZZ5_G*>'_@ MJ">A_L:?5UZ_NZ'^;H-T_P )]77ZJ2'[2O['/4_:ZZ(_^,I^/[(_NG^M_!_# M0/\ G^IKH?_,?KZ4?^3I/[/[&G3^ZOOTW_ )FE?Y6O>W^QGX?N M^&C'3_$TC\O_ _3ZJ-;^RK^QMU/7IT\/=H#K_BJ,]?\'6$?8<_L;=/WCHO' M_%43_;7^Z5Y'^#5_8U_2^G[(T?\ FJ4?M#^YUL;/_27?[''_ $;??L=?^@;G 8U_D>WW:)NG^*ZC\-*\?\)T_T_P!/.O_9 end GRAPHIC 24 tpg50.jpg GRAPHIC begin 644 tpg50.jpg M_]C_X 02D9)1@ ! @ 9 !D #_[ 11'5C:WD 0 $ 9 _^X #D%D M;V)E &3 ?_; (0 0$! 0$! 0$! 0$! 0$! 0$! 0$! 0$! 0$! 0$! M 0$! 0$! 0$! 0$! 0(" @(" @(" @(" P,# P,# P,# P$! 0$! 0$" 0$" M @(! @(# P,# P,# P,# P,# P,# P,# P,# P,# P,# P,# P,# P,# P,# M P,# P,# P,#_\ $0@!J@)O P$1 (1 0,1 ?_$ .( 0$ @,! 0$! M &!0@$!PD" 0,* 0$ @,! 0 P8$!0<" 1 4# M 0$&#PH*!0D%!P4 ($!08! P<($2$2518VEC$3%'2T%35UM=56=K8W"3)R MTS24U-875SA!4;$BLG.SEQA8D51D9SEA<6(C,V,D96924T89&H$E)D I" M0T7%AA$! $" P,'"00'!0@" P $" Q$$!2$2!C%!49$RLA-A<=%2T%IBM9JX+HY9&9WO%P@T3['"$V!E:-PN*0N/X6EN:<#0S+.7+CJB> M5TU79"?K;6Z0;'T3OTZN:F@E2UN*'90?II;1[9;1:UJ>M WNS] M$T:OYD5(T2&$7IA<(2--:U>ZH$BY]=;5PY"K;+"T7E"PB;;2JJ[9+:VTWX#Q MGG.L[4II6?=4./GC.$7U5N6*\#Q&8%E]S'+1#DF*LX3N;I8DSP&5&B*A8V.# M9?0JZN5M-<.1;9M$H0]-E:UJ&=S#JPU8:$OK8B^9,N0_4(O>=,"W,>(Y2I@3 M7 %$:RBUS>)P-YC+FUL*B^C>H-=6S]&M27+E2*;-E%<(?;0]3 -FL&Y&U+XG MU81#3?J S"S9\:BD2.Z@ MO7NEJ+5;-RAM]M 8+.^5]3>3=5.7,#8"S*QX,:=.V 8_EQX5J\?,V0'/(\RE M:AP5,3 N*]*D9&*'IFQK-;4W$W3%)[URE:;-FP!T3BW5;JKUUND.C^#LN1/3 MM>B>DZ&YMGCF2!M.1KLSR_*Y/+(A;B=+#XH3)F;'[.Y8_77%-Q/6XKN=5VR4 M_P!GMJ'UC35=JHURJH)%,(9GIVC.EAAS1D]XL0%LR$>395?7Z01A%$VY. M_P!].F:H2A<8U,SW)5CN[(&EW(BZ87I]E"XN4?K?+;KMK:MWJ%VUV;0&B+9J\U6Z0\FJ($U0-IA-<4S&/X:O9RC+-%9 V*%3A)([?C[8J:U M)EENETRBI+Y:[NP!S(IJRU2X*;M,>:<]9@BV8(!JTQS.Y)7'[9 &>%VL8S-J MQT?)41:8G(FU4JM"TK6H#B=M6OA)!\L3_" M ';5KX20?+$_P@!VU:^$D'RQ/\( =M6OA)!\L3_" ';5KX20?+$_P@!VU:^$ MD'RQ/\( =M6OA)!\L3_" ';1LX10?+$_P@!VU:^$D'RQ/\( =M6OA)!\L3_" M ';5KX20?+$_P@!VU:^$D'RQ/\( =M6OA)!\L3_" ';5KX20?+$_P@!VU:^$ MD'RQ/\( =M&SA%!\L3_" ';5KX20?+$_P@!VU:^$D'RQ/\( =M6OA)!\L3_" M ';5KX20?+$_P@!VU:^$D'RQ/\( =M6OA)!\L3_" ';5KX20?+$_P@!VT;.$ M4'RQ/\( =M6OA)!\L3_" ';5KX20?+$_P@!VU:^$D'RQ/\( =M6OA)!\L3_" M ';5KX20?+$_P@!VU:^$D'RQ/\( =M6OA)!\L3_" ';1LX10;N[\;3_" ';5 MKX20?+$_P@!VU:^$D'RQ/\( =M6OA)!\L3_" ';5KX20?+$_P@!VU:^$D'RQ M/\( =M6OA)!\L3_" ';5KX20?+$_P@!VT;.$4'RQ/\( =M6OA)!\L3_" ';5 MKX20?+$_P@!VU:^$D'RQ/\( =M6OA)!\L3_" ';5KX20?+$_P@!VU:^$D'RQ M/\( =M6OA)!\L3_" ';1LX10?+$_P@!VU:^$D'RQ/\( =M6OA)!\L3_" ';5 MKX20?+$_P@!VU:^$D'RQ/\( =M6OA)!\L3_" ';5KX20?+$_P@!VT;.$4'RQ M/\( =M6SA%!\L3_" ';5KX20?+$_P@!VU:^$D'RQ/\( =M6OA)!\L3_" ';5 MKX20?+$_P@!VU:^$D'RQ/\( =M6OA)!\L3_" ';5KX20?+$_P@#PHULZ,]<^ M:\TK(@POF()IYS#IXF3P[RFZM3JG^+8:4 M-Q70Z8J%*Y5/(79*W[^W;N&+9K=/6AKI:;H"4SVZZULDJM6&&M/E(3CM8BQ9 MCA/@W,,O02MK0IIW+ECX3(-I2ZVFYULN2B.1Q*FNHKS>BO6TRI46ERY6X4Q+ M8:BXL]GUJ-O:8,Q:5TSJB>+61?Y;'VF0JI+'YP\Y3D2J4,,:7E4+99"VLUAK3D.2PEZ:2M\QME:A4M.(M9 M[-*9?J\SM;P^JRUA'2U+<6X+QKANDVFD=EDJ<+17Y[EDGLN$>99,19*7QE;T MJ5I;ZG*G3T-0]\QJU/0/NJ=2>"[>&$60=1>F2)XJSO",KKY6PM4( MES>WFO-3Y<-(HDC<7]B<')\C^58P MMC#/);A[R!WD"REYJ4624OV"6J=4[ZIP'9$&P/DC'<1Q7[/A0@23/!;]I7RR MES'EJY'7A$OLY!D+[6S:HU.%LUN+%3N;C*5EPC?D>'[N%M+F.L@0?'SMCE3( MG"=Y2=)5%KF/F&539J?&%K9(>:/1#>W#I4"A76^X5-6EVW;V4 4N"M'VK-'. M-*;#GR3X:48;T46I/=QV[02](E\]RV\WXTXP2#N4O:7AB;66#V8W$W,QE-M( MI<#JEELM2FMEK4U ]>0'761TJ9W$XT1.H12HRBP1B:RV;YK"=JK9K>M%2T)=K9J2=1!*2*1HB M90R3"Y?3E8FLMB]<3W8U2Q?6[T3C5XB66V;"8EUB: M[A$]BL4C-^MFP4Z6M+-JMZ\<^]+LIOCUKT:U 6G$.#^1D4YNM'S, XAP?R,B MG-UH^9@'$.#^1D4YNM'S, XAP?R,BG-UH^9@'$.#^1D4YNM'S, XAP?R,BG- MUH^9@'$.#^1D4YNM'S,!%Q*&0]0OG1;\4C5XJ:97DZ8MYB:[A4Z>D>CMVEBQ M0Z4U+5FEV\KB+;?512-*;YU+U0]Y0Q-=ZZ:EM]<[5NAKEQ*8YJ$MDH6F MVNX6E*4W* +;B'!_(R*O'WKFM(7?W;B4QS;TA:4IMKN4IL 6_$.#^1D4Y MNM'S, XAP?R,BG-UH^9@'$.#^1D4YNM'S, XAP?R,BG-UH^9@'$.#^1D4YNM M'S, XAP?R,BG-UH^9@)^6PF&6(K)K]B(QBS>LQ]YNV;UI@:K=VU=MMRD]NY; MN$24.2X0]*5I6E:5I6FV@#(-,&A-QJ;#GA\6.<[>B.U?B&QI>?R>F11-W.9R]%$4Q.VFC]:Y/DIY?+MPY&EU+6K.GYS*Y#=FYFL MU=BF*8Y::?UJY\E/W[<.1N\+"W0 @9[T(;Y_1O\ 35 + MX !#O7+F#=8R_L=G 7 "%=_6#"^\,U_;14!= M(6(=VLB^>5GT0BH"Z 0L,[HY \^+WHU&0%T @\9\BVOK MI]]('4!> (+&/(5A]XO\*K@%Z ";F7)"5>;;YX,5 ,DS=Q MVKO:A[%M ,D (?)>18CB. R[)D\=TS%$(2Q.$B?W56>A+25O;DY[]VM M/PGNW-[0ELM-M3G-2E-VHQ<]GA\RDV(X#>+M70_!F.6)[DD? M9&ZS>WU$KU,D[=6^H,6N\NW+V_+LI=K0<=TK.7[^;S'&^HT53>\.NJU;YZ+- MNFJJFF.B:\,9Z<<>=S#3\U=O9F_Q;GJ9FYX=55NCGIM44S5$1Y:L,9\_E?Z4 M1VQU< 0,]Z$-\_HW^FJ 7P "'>N7,&ZQE_8[. M N $*[^L&%]X9K^VBH"Z 0L0[M9%\\K/HA%0%T M A89W1R!Y\7O1J,@+H !!XSY%M?73[Z0.H"\ 06,>0K M#[Q?X57 +T $W,N2$J\VWSP8J 9)F[CM7>U#V+: 9( >$_M)) MP]ZAM1>/]"K/>4H<;1IC9LXZBU%B^:R>01_MC=MPN%&+;KMJA='9&6Y=-^ ] M"[ZE2;1RCC;-7=8UFSPK;QC)44TW\Q./:IQ_!1YIF.OR.=<5YBYJ>J6N':)F M,K33%V__ ,U./X:/-,P[59FUNK8OLU4"2K/Q:?&OM76Q;Z@[64CJ])1NZEWO M2NHJ)*=*Z7LWN\W-FP9]JW;PFUNQX7AU1AS8;LQAAT8;&7;HHP\/"/#W*HPY ML-V8P\V#V#'2%Z $#/>A#?/Z-_IJ@%\ AWKE MS!NL9?V.S@+@ !"N_K!A?>&:_MHJ N@ $+$.[61?/*SZ(1 M4!= (6&=T<@>?%[T:C("Z 0>,^1;7UT^^D#J O M $%C'D*P^\7^%5P"] !-S+DA*O-M\\&*@&29NX[5WM0]BV@&2 M '^*-5U#'&FF]39IGFFFF,?TN5Y>Y]7Q!J.F*8QG M[VX#+\;O]Z7WP*O%CM=J?9J[LMY;[7NU=V7KL.C+P (& M>]"&^?T;_35 +X !#O7+F#=8R_L=G 7 "%=_6#"^\,U_; M14!= (6(=VLB^>5GT0BH"Z 0L,[HY \^+WHU&0%T M @\9\BVOKI]]('4!> (+&/(5A]XO\*K@%Z ";F7)"5 M>;;YX,5 ,DS=QVKO:A[%M ,D USU;YO0:_Q-W&[+!:[4^S5W9;JWVO=J[LO7 M8=&7@ 0,]Z$-\_HW^FJ 7P "'>N7,&ZQE_8[. M N $*[^L&%]X9K^VBH"Z 0L0[M9%\\K/HA%0%T M A89W1R!Y\7O1J,@+H !!XSY%M?73[Z0.H"\ 06,>0K M#[Q?X57 +T $W,N2$J\VWSP8J 9)F[CM7>U#V+: 9( !XS>V'5J M7MJT@XE5W[A(ADW4BT&EJ6R;>7'"S#FP[XUH[AME:'1W5ERO3K9MI;A=E*TW M*#FG\R*JKMO3M/JG_P#&OYV-^.GB/-CRPHG',S[5W9>NPZ,O M @9[T(;Y_1O\ 35 +X !#O7+F#=8R_L=G 7 "%=_6# M"^\,U_;14!= (6(=VLB^>5GT0BH"Z 0L,[HY \^+WHU& M0%T @\9\BVOKI]]('4!> (+&/(5A]XO\*K@%Z M";F7)"5>;;YX,5 ,DS=QVKO:A[%M ,D \7O:WOY1[?9Y659?C=_O2^^!5XDM=J?9J[L MO=OM>[5W9>NPZ,O @9[T(;Y_1O]-4 O@ $.] MC49 70 "#QGR+:^NGWT@=0%X M @L8\A6'WB_PJN 7H )N9DUNO3*-K:C MKO2&-LMUOFI2M13.,>(LSHMBQE-,BFK6,U2(C;55/DB/O>9$EQ[KGS1)4+WG+6@YL+,B;5C>2+8!C MQ\>V;EM3=H?>N=^EVY8=#[-M.FFITRA#;VG0%%OY3BK4[T7=4U.:+<4S&[8I M\/KYI\ZHWZ-S6Z=).GN*"(CW:VKE;]H^]-MINTI0?+?#67IS-O,W[^9O7+56]3O MUS,1/F?*-"LQ?MYB]>OW:[56]3O5S,1/F;AUKMK6OXZ[?Z19&\99E^-W^]+[ MX%7B2UVI]FKNRDM]KW:N[+UV'1EX $#/>A#?/Z-_IJ@% M\ AWKES!NL9?V.S@+@ !"N_K!A?>&:_MHJ N@ M$+$.[61?/*SZ(14!= (6&=T<@>?%[T:C("Z 0>,^1;7U MT^^D#J O $%C'D*P^\7^%5P"] !-S+DA*O-M\\&*@&29NX M[5WM0]BV@&2 '^>:<.E[+_M,M0TH>U-YR;=.T(B.+( BN;>HXVYR1&5VF%] M,4^^_P")=BW"UN5I6FS92M-FP<;S=R=1XXSE^[,U49.U1:MQS4S5&-?VRYAF M:YSW%F:NW)QIRMNFW1'JS5MJZVQHW39@ RS+\;O]Z7WP*O$EKM3[-7=E);[ M7NU=V7KL.C+P (&>]"&^?T;_ $U0"^ 0[URY M@W6,O['9P%P A7?U@POO#-?VT5 70 "%B'=K(OGE9]$(J M N@ $+#.Z.0//B]Z-1D!= (/&?(MKZZ??2!U 7@ M ""QCR%8?>+_"JX!>@ FYER0E7FV^>#%0#),W<=J[VH>Q;0#) #_ M #8:8EQ9?E#6IE:A-ALC:G9*;?UI0M36XBD+&R$H4N]*4I"IJ4W"EV]&NVNZ M.(Z'7]3G]3U#YV>J_P"B-W^QR?2:O'SFH9SGNYRK_IC=;ABR-X #+,OQN_W MI?? J\26NU/LU=V4EOM>[5W9>NPZ,O#XN7"6B'NW3DMV[93'N7+AJ$(0A:5, M8YSFK0I2E+3;6M=RE &-9GUDD2/MC'WAJ?6_IUY/UA3DKL.2M2UK2AR5W*TZ- "W>LWM]6S= MMW:$/6V>MLY3[RX7W1#;VM=ZM7#W+=N[;/]&HR N@ M $'C/D6U]=/OI Z@+P !!8QY"L/O%_A5< O0 3)+7:GV:N[*2WVO=J[LO78=&7 MAI3[0C&V1\M:6)S!<5.C8CF#J[0J_89G:8K8 DGC2UR]FF9P5.CJ17)"QRVZ,-]SL7TUQ8I1$,6UTRMNZ8)?(>H)G MPVXYGA>B]OU'8VQ9,](\=622YDNWEAI4LF35N3&J).TYAE3F.-94T5N;J_M*V=R69&CDZ M84=*N5(3I=#E#=7#F+F32AKXQ- MB/#KA-$V-3S:53I+?G>-Y,P66>=VE$O>WM2TO;ZFE2A.NZDK9 ML*>E6_S/S-P);-F.&75+KHU-8[RRY3B[#-/NE6$R'%;7&IW*X2V1V;34[V\. M,ZZ7$7MCO.TG;KC7:MIKBPJI/:LTJ7>[N] :NZ46E7[0N11B/ZG9!DEW:L5Z M$L9N\42-,ZDL&I7($MG628JXYB67(:]LZAVERMGQVWW4=Y5<5)K6_N&K;H>Z M:E0^M+;4N]H&^0J&:FWK)CLQXIT/0Y\C9&^=R>%5>)W)Y=,(U?RZZ7H<[LBA MWDQ&J.I#(;MZ[=L6C%J/UTP8(\_*+B:T>BE;>1,BZ*=1. M%I+D(^2,^Z8,KO>;^-$VD\U29$E-=,B_-J&;.S)(WEY96UY89PRDZ0=O3V;= MM)?-8V&+6FT,G:;E>D:$:%,_XE>,D+,EZB,09,KG&_(YY*)G8GCLIPOV<#.WLN,S0>19-=L@:K'% MS8M12R0SZ22M-D^Q-L42/(:A^?6-]?%["VWHE(4]N\CN-EE)U.DMTM;PU*;T M!_H, ==1NX>VD3*%JDY:7%--EA(DMWE*BYMK[DA#&K^ M(!D>/C3P9+^9,K\4 ''QIX,E_,F5^* #CXT\&2_F3*_% !Q\:>#)?S)E?B@ MX^-/!DOYDROQ0 (28E\];J=JWM;-@S72]?*7>5W]2%-0FYOME*TVA7\?&G@R7\R97XH M./C3P9+^9,K\4 ''QIX,E_,F5^* #CXT\&2_F3*_% !Q\:>#)?S)E?B@ X^- M/!DOYDROQ0 D5WYB%,6WM+OJTWU-H67'QIX,E_,F5^* #CXT\&2_F3*_% ! MQ\:>#)?S)E?B@ X^-/!DOYDROQ0 7#M\H-15++-\E+40DMX]LE(M&[&]4$M-9CIKU36* MUWERA3[RI3;-Z:E:A9#)?S)E?B@ X^-/!DOYDROQ0 #)?S)E?B@ X^-/!DOYDROQ0 WT[7FVEKLK2M M*!:#)?S)E?B@ X^-/!DOYDROQ0 _:3MIK6E.UDOW:TIR)E?X=S\#16H")QW M,FQ'#&1/=;Y1<.0BW:=-$9*JL5WSFM-3>*$[7FKLKMI7=I6@"UX M^-/!DOYDROQ0 @UR^O_P#B97XH :)ZN_:0Z=-.\<=8LYKWZ;Y4?DUQC9L1 M1%KN&G*FZ])U".PO4HG:K:F;VRQ<-2I[EVX4U:;=X4]:5H*IQ!QCI'#\1;NU M3?S]54139MS%5R<>F,8PCSSYE=UGB?3-%B*+D^+G)F(BU;F)KG'R8[(\LM;D MGMUK0OX! M7I_F'F9C"G2<]O MK8MU_";>&V?B'G\\\1SLIT>?S=K<[*=+JWO+=IB.O!K3HX;IU! MX'.KF5H(]PB4S3+4ZGAHXF2JY)90(I.Z'<$]DCLU)KJ=32WTRI=M:$/79MJ4 MO0&EX7S>7RUR)9FYR6/HW!AR>#LL79F"[8>+1'"ZMMIJK%*TE M+EVX?H /X0[V:V-4[;E.QFC*66]2;UE+$"7 JF4Y6=&"V]17%*,]%!(]%C0] MAC:1"N4N=A,L4N1[=Q>H5I+5P]W:6NT.!'M ;OC1@RO,6;.^7\T:B7K!#G@_ M$&4,MR-A;GW%D;HWKJ,K;&7B)15MHW&,^J+2Y>XW$ZEP67K!3&N;ZE*T#FY! M]GU]:-(9,56?LPXIS%7![5@[,D^Q8YQ^VX9@B!$B]*6!_KU51RZ>=, MYIBIW&S2Z:I;I:FW _I/?9LXX=4\'+AK*>6],R^(86LZ>%SOAYS8+2^78@2T M-<11M_XUL4B3E<&Y:H4*4SHF)9<+*A5>/2[M/N G'LV<EMF8,;QXU4K/:6.JE:KM-5LMBES93;4/[8<]FQCG%LN MBSW(^H8W;9V%I>'569@/1L3JW-4 ML4ID!"VK1R[-H#DX.]G)!<+Y$QU,U&8,R9+C>#D]&HR N@ $'C/D6U]=/O MI Z@+P !!8QY"L/O%_A5< O0 !YL>UPR%.L8:#,P2W',L?81* MK3EC=H2R2-K[S8](4,BR3%&)W(A<$YB7TEQ6U.%ZU4Y*T-0IZ[*BE?S"S>:R M/"F9S&3N5VK^];B*J9PF(JN4TSA,;&)F&@4!TT8W$WYC;75^*N9GEQJG;MZ(V*YD= M)R.0_'8HQO3RUU;:YQY<9G;M;'-YC=KV_P#.K\01?AK_ %6T-PV>+E[:_CK_ M $U!\-M?QU_IJ ;:_CK_ $U -M?QU_IJ ;:_CK_34 VU_'7^FH#+,M:]5W]V MO)+7:GV:N[*2WVO=J[LO74=&7@ 0,]Z$-\_ MHW^FJ 7P "'>N7,&ZQE_8[. N $*[^L&%]X9K^VBH"Z M 0L0[M9%\\K/HA%0%T A89W1R!Y\7O1J,@+H !! MXSY%M?73[Z0.H"\ 06,>0K#[Q?X57 +T >37MLW)N1^SVRF MA5KT:9:ZRK$-AK1WU-FRJ<;Z?+$-67[*&Q<.6ZKNV$E@]TY;=#5+;)4U=RE: MCG_\S;E%/"%^BJ8BJJY:PC';/_=HG9'/LVJ7Q_713PQ>IJF(JJKMX1T_]RF= MG3L==/G)5V\VEO@BX,.GLQYH8\9DV_N>W]8(NQ;0]#E@ RS+\;O M]Z7WP*O$EKM3[-7=E);[7NU=V7KL.C+P (&>]"&^?T;_ M $U0"^ 0[URY@W6,O['9P%P A7?U@POO#-?VT5 70 M "%B'=K(OGE9]$(J N@ $+#.Z.0//B]Z-1D!= (/& M?(MKZZ??2!U 7@ ""QCR%8?>+_"JX!>@ (;)TX;L9XYG60G:]8 ML-T*B;])E5Q36I;%2,[:I7%MW*TJ6NR]S5&1R5W.7)B*+ M5NJJ8HRF5N9JO91;HFJ?LC%_FWQ+"95J^O1?5KJOD#AD)YDA5$CQ M9B1QLU2XWQ,Q*5:FVV$1Q4UY2E7OUQ';*8ZF\:Y6M#UWU3T-3><4R&6S'$55 M'$.OUS>N5XU6K4[+=JF9V84\DSASS][E&2R]_7)HUK6JYNW*OQ6[<[*+<3.S M"GDFK#G;MR+A#?/Z-_IJ@%\ AWKES!NL9?V.S@+@ !"N_K!A? M>&:_MHJ N@ $+$.[61?/*SZ(14!= (6&=T<@>?%[T:C(" MZ 0>,^1;7UT^^D#J O $%C'D*P^\7^%5P"] !^&,4A M3'.:A2%I4QC&K0I2E+3:8QC5V4I2E*;M0Y-L\@\+O:6:U(!EF S#1/IS<'#+ M66'Y 4P1-1RB^/X6L=;'&R\_P M)<(W)'2C;;KTFW8/]7R1.')AUN=\6:_EL[EJ^']*F M;V=NS%->YMIHHF?Q8U1V[ 4"9(YS?W/;^L$78MH!RP 99E^-W^]+[X%7B2UVI]FK MNRDM]KW:N[+UV'1EX $#/>A#?/Z-_IJ@%\ A MWKES!NL9?V.S@+@ !"N_K!A?>&:_MHJ N@ $+$.[61?/*S MZ(14!= (6&=T<@>?%[T:C("Z 0>,^1;7UT^^D#J O M $%C'D*P^\7^%5P"] =<9/R_B["L<-+\M3V+X\C!;Y4W;N6.Z5H;ZJ# M%J>E@EY4&]?4M=G^HDJA&F8:4 M/7W.V]^=T>ANBFYK^9'#MJ9MY*;V;OF(I^]5\QQUH=%7AY2;N9N M\T6Z*IB?>PP^]ICE+,^KO79?O1E>T2O1QIH-0MM[8>K4MY(+ MG2XDPW2'J6X6P>IKE*E-0]3%J45G4-3XAXKGP*J;FFZ)^M3C'C7?),QV:>G# MK:#.:AK?$4^#537D-)YZ<8\:YY)F.S3YG:>,,2XZPS&4T2QK%6V,,ZX:M*FKMI2@SLCI^3TVQ&7R5N*+<='+/EF> M699>4R65R%J+.4HBBB.CEGRS/+,NQAFLIAI'R>?^\CMV H E]\"KQ):[4^S5W926^U[M7=EZ[#HR\ M "!GO0AOG]&_TU0"^ 0[URY@W6,O['9P%P A7?U@ MPOO#-?VT5 70 "%B'=K(OGE9]$(J N@ $+#.Z.0//B]Z-1 MD!= (/&?(MKZZ??2!U 7@ ""QCR%8?>+_ JN 7H#_.YJ M2DC9K9UQ.,86ITDET]:.+*ADNMJVS;7QV89V=RT(]]5);Q;J)PM1=%O4Y[9Z M'M'H4IZ;NT<:UN_1Q/Q3-BJ(KT?38FG"=M-=^>UC').[&SHY)[1K_$,V M:HBO3,ALPG;35>GEQZ=V-F'(V!9&%BC**C;&V1GCS<6M*E;V)L1-"$M:4V4J M5*WV$]BE:4K_ -D;>U9M6*=RQ1311T4Q$1U1@V5NW;M4[EJFFFCHB(B.J&6$ MCV ##2/D\_]Y';L!0 YS?W/;^L$78MH!RP 99E^-W^]+[X%7B2UVI M]FKNRDM]KW:N[+UV'1EX $#/>A#?/Z-_IJ@%\ M AWKES!NL9?V.S@+@ !"N_K!A?>&:_MHJ N@ $+$.[61? M/*SZ(14!= (6&=T<@>?%[T:C("Z 0>,^1;7UT^^D#J O M 'C-,_:4L>7E+7+EMM0V1>"Q=R6JUBE%=7. MZR]?4N:&ENX4UREDMJ[6FVA>AM'/]7XZG*:C>TC2LG>S6?LSA7.RFBF9C&,9 MG;,>;"5,U/BZ_D74E M'=/L>==]XJU#;FLW3EK57ZEFG\4>_.W%;84PS%\ M%0DD*BZMW=B7G5R?GJ12)01;(I(_/"@RIQ>'M<0A**EBBZ>N[LV%+N4W!DZ7 MIEC2LK]+8FJK&J:JJJMM554[9FJ>>4VGY"SIV7^GLS55MF9JJVU53.V9F>>7 M;@V+- 8:1\GG_ +R.W8"@!SF_N>W]8(NQ;0#E@ RS+\;O\ >E]\ M"KQ):[4^S5W926^U[M7=EZ[#HR\ "!GO0AOG]&_TU0"^ M 0[URY@W6,O['9P%P A7?U@POO#-?VT5 70 " M%B'=K(OGE9]$(J N@ $+#.Z.0//B]Z-1D!= (/&?(MKZZ M??2!U 7@ #_,W@T]#ZP]>-2&HI*[XI;I6Y16I#5IM+2X6 MGX.B.,V9_P#Z[6?_ +Z.[#EUN<>)=4P^;1W6[ WC:@ PTCY//\ WD=N MP% #G-_<]OZP1=BV@'+ !EF7XW?[TOO@5>)+7:GV:N[*2WVO=J[LO7 M8=&7@ 0,]Z$-\_HW^FJ 7P "'>N7,&ZQE_8[. M N $*[^L&%]X9K^VBH"Z 0L0[M9%\\K/HA%0%T M A89W1R!Y\7O1J,@+H !!XSY%M?73[Z0.H"\ !IOJ8UYZ M7]*-7!HR]E1BC2O;@[O!;=B_5M3$LLK6X]35=%MHMFV:[6V6F M^WU:T)2IJ5O6^+-"T#>M:AF**,UXIHS&Y-44[9F>CDB>6=CQJT*QI?:P\X98D5DY9CJ"FDERV_P!V]4U5=$;X MZK:QMN6;_;6EYI:S=*Z-=I=FZ.;<,6KLY"K4[5W9>NPZ,O M @9[T(;Y_1O]-4 O@ $.]C49 70 "#QGR+:^NGWT@=0%X #_/9DJRW3;VJ6IE6X M($+G:QAB'";"VW5J5,MM6%,E9*NB\B;IEL]LMZT<]2W*&VG+7KKB*HL9>S3&,1.&]3C.#F&[5W M9>NPZ,O"#R9DZ X;@[_DC)TI:(9"8PDHL>I ]JB)$*2V>X2Q8M;\]=]>5*U- MTEJQ9)0UR]=.4A"U,:E &O>GW7EI7U-PB<9 Q9E1HOQ_&=M8JR$64VE$-=86 MU(ZN%>WTD:)';;US2P*K+4HN6%ETA;%VW9/6AMI34H%%BW6AI7S2W3-VQGG3 M'DH;\>-IGN:*$L@2)RQU@+OZED+B5:9,>S'[U+=>EK=G4Q]GYIZU $-56GC4C>D:;!^6H=D=7$C):R%%'72TI6MJ9>=1:;W&\C-TM3 M5J<;B2Z5.J*2MB\:V:A35J6H#^.:]66G'3FY1UFS;F"%8Z=Y7;.H8FN1.]E* MX+4%E05(H=NHR[]199DRH]+=Q7<*5.0]=[4]*@.'ES6%IBP2FAJS+.;(!"TV M04-'>'7'-]2F[?L6\27#R)"5,:^:Y'+5M=9,=?LHE+2Z7:?=H _"F MR(/&5\V0"&MT^1T=(L33#FZ9ON/L49NQ_.9A'+"Q6Y,;" M_)%BJJ)NO]3.#@@J4U+3JWH%'YEZ\F-=MVS;AJT ?N+M8FF'-<\?<98JS; ) MS.H[1>9PCK ^I5JVY;:E-Q$[7FRI#=*>+#4LM&M*3I372V+A:T/6E:5 ;* ( M&>]"&^?T;_35 +X !#O7+F#=8R_L=G 7 "%=_6#"^\,U_ M;14!= (6(=VLB^>5GT0BH"Z 0L,[HY \^+WHU&0%T M @\9\BVOKI]]('4!> .$XN3X*;*-$EL6 MBU/6JODG[-G-C"E: MAQE9FY.3T&W.;SD;)JC9:H]JODG[/-BUS2(Y_(TNGY3.6\Q>U#4+E->=S$Q-6[&%,81LB.=W5".2K/^ MK6>$EHW;:JH &&D?)Y_P"\CMV H [5W9>NPZ,O#17VC+/BJ0:8'IER]E);A5A7 M3W%5(WE%*UIGA+#LD)L@L"W&[J]H%Z92V7H\28IDA5U%72DYDYC4-TI:O\%SLF"9W/F6,0J8K-26-&!.>X[8XOZK7EG=6+4*BL7U?4B4 MCN@5NY&Q/?HB[2*CEH7>[ZX8+G58XY,A;'GS%,CRMC74TW2'1;C/);KE:.X[ MQ]#I+B7%[;DY@0O&/'E;!26T[EB:0HO^,:["NUU3;MDJ:MXUO= =H^TZ7Q:1 M2_)ZS RV)N=I#[-]?612RZJ6BITUIGI$[+M?16[AZ5[ M7D45M;VE=\ WDMRS&!_:18 DF/Y-"BQ6/:!YPY9'?HXX(:15J@II/&5N-ED%WM UM-JW9<[Z"JN\2A4W33D_U?YP"9>I+CU+[0'6J]9&?8<2+2+03!7.# MNG6'(6AS]F;$+N+ZRTZ9$6_B.Q.9_>E*=FJ\& M)=NM*=DO)^V-+536CV36Z[*6ZEH VHTWO*NQ['M'"HR\M=C(3UILSL\XNB*= M;:0RE;$;#U."Q]R^ M;M/SBP.V34^C'-M$EC'U2KG1/%2Z1G-KD%E01GJINH$I\HT1V345F+2KS;WM M=]?*>@#.S=T9'S"/LK&O CI%E^04FGW,UR^CAU27'E-!4VGZXBFMB^WM]VXY M-B.LHWMFYU:7I)' IR'IT[;2@=I8L=L<.+'[#=JQ2YPFY+$"B27KR*/4LU=4 M<,0X1E";+%JXB0GHY(TG&4W2EU;U*6:.5:5NTWU0'^@L!USD@ZJVEB9T5BRI M5EG4;JG3J%!TEB]P2M-OYU+5RM/Q ,CVQG_ )*QKG@N^B0! MVQG_ )*QKG@N^B0!VQG_ )*QKG@N^B0!VQG_ )*QKG@N^B0!VQG_ )*QKG@N M^B0!VQG_ )*QKG@N^B0!VQG_ )*QKG@N^B0"0=ETUK,8<:[&X^125%*NIK)) M4L/:O%,G:>G5NWJQPN]I0A]_MKMJ79MJ%?VQG_ )*QKG@N^B0!VQG_ M )*QKG@N^B0!VQG_ )*QKG@N^B0!VQG_ )*QKG@N^B0!VQG_ )*QKG@N^B0! MVQG_ )*QKG@N^B0!VQG_ )*QKG@N^B0"-Y&X^545DE]$]@LJ6&L MW;9KD;ZH/=OUC!3V3VJE)O2TMGH??5VU+LW0LNV,_P#)6-<\%WT2 .V,_P#) M6-<\%WT2 .V,_P#)6-<\%WT2 .V,_P#)6-<\%WT2 .V,_P#)6-<\%WT2 .V, M_P#)6-<\%WT2 .V,_P#)6-<\%WT2 1L7734KM/*IXW'[MP\LLF5$N2I9:+84 M<5HV6EJR>D8NU46JV"VS;^M+==\:I=[^;OJA9=L9_P"2L:YX+OHD =L9_P"2 ML:YX+OHD =L9_P"2L:YX+OHD =L9_P"2L:YX+OHD =L9_P"2L:YX+OHD =L9 M_P"2L:YX+OHD =L9_P"2L:YX+OHD CHHNFI5\YJFCD?NF/,;QE);LJ66:65' M%^/%K:LF+&+M;]JEDI#;^M+==\:M-[N;:A8]L9_Y*QKG@N^B0!VQG_DK&N>" M[Z) ';&?^2L:YX+OHD =L9_Y*QKG@N^B0!VQG_DK&N>"[Z) ';&?^2L:YX+O MHD _:.,^VTVQ6-;-M-O_ ,8+NA^'_P )5 16/ETU)$FTJ.-Q]0GHH>=[=ORI M8GNF-5]"[Z) ';&?^2L:YX+OHD _SXZM'R8:UM7V0L)/RYSII MYTXLS*RS2"1R=N#3&9OE5TN%<%C9*%B!H3K' C.@.2M$YR$WI-VAJ&'&N(KE M7$W$M[2KERY_!,E13%=%-4Q37>G;,58Z??7+AMTU:UKM&TRV5R^4M18RM%-%J.2(C"/\ ;RMA8L6 &/G(I\0@'5DMX 8^ &/G(I\0@,2_* MY29B>RWF)EMVJL[G2[<)(5%PY+=45^ASDMU9+=+AREVUH6IBTK7WO3&+1B-0M:EW:TVUV?CJ Y75DMX 8^ &/G(I\0@'5DMX 8^ &/G(I\0@,JS+)=U7?V1]CK_[J?.C)55-SM,OV_P#\#7H4$EKM3[-7=E); M[7NU=V7LV.C+PE)Q!8;DR)OL$R#&&.9PV3(+S7((S(VU*[,KN@OTV74RY LM MW4]^W792M-I=I34I6FRM*5 =%X,T;:;M.D#E.-\68IB3%%IRI=[\U1F:$:NY M+;3Q?6GN()%?46KEUW;D:-<9(GLWJGMV4I2VRTI2@#/XTTIZ;<-M4M8\7X1Q MO"6F>I^HYH@8XNVI[$G0](.EHWO13V;E5[<1-<,0J<]:V2EK6E"TH _IB[2S MIRPHSRE@Q1A7'4#99NGMHY>VQ^--Z1+)$-I.H2V6]XMUM7.K6ZPF5W;9$Y]M MDA#FH4M*5 12+11ISB.+\MXMQ%B^$X<:\SQ-VB$P<(-%FE*K4M[JU+&:ACVK M]FY844;D:ZY1+:/2MFP:NTA:; &2DFC733/HCC*'90Q!",GH<2QQJC,-5S9B M1O*YN;VM"E14(2_?+4_2EE$A3WK-:UL'/T2= !1Y6TLZ<\YHXPW9>PMCO(2& M&)3H8JEDL;0+[+"WW;-A/=;&XE;9:6&N[836R&3?[ Q2%I4E=E #*6EC3CFQ MOBC5EC"F.9ZW05.='#DDAC#YOM$(A68PQ-),1Q&*(&QM2,3>RR9Q:52R]0]FP556S80 MM14MI'2M$A2&W^]WY:5 Z:IZEJ:NT!^8XTL:<<03.19#Q?A7'4% MG$LMJ[,AE$;C3>VN[E87K#N*U/<56;5#64RQ?<->NV[>\)]++3HKHNE MEO'W3TK4!W\ @9[T(;Y_1O\ 35 +X !#O7+F#=8R_L=G 7 M "%=_6#"^\,U_;14!= (6(=VLB^>5GT0BH"Z 0L,[HY M \^+WHU&0%T @\9\BVOKI]]('4!> #0K7IK,LZ4X&QL\+9RSC4# MEEP/%<,8]M5WYE[S=H4BF2/12[:I8S'"7:7K]PVPMP^]M4K3?5K2I<6\31P_ ME*;66I\76,Q.[9M],\]57133RST\BM\2:]&C9:FWEZ?$U._.[:HZ9]:?^6GE MGIY'F-=;O:+S!-:NSC7.HC:E8FMF7H\9X^:H_5OOWJ=4*$Z)33;;K5,HKTLE MRE*;;5-@HLT<9YF,DI3H M%W!DZ5I=&EVZXWZ[N8NU[]RY7VJZIYY3:?I]&GVZHWZKE^Y5O5UU=JJJ>>7= MPVC8/HGNR^^+^6@"3A')5G_5K/"2T!5 PTCY//_>1V[ 4 . M ! SWH0WS^C?Z:H!? (=ZY]&HR N@ $'C/D6U]=/OI Z@+P ?YV9%9+-/:OSO5V*+5%O']2FJF)G#HQG'%RZ]$7^+L[-J #Z)[LOOB_EH DX1R59_U:SPDM 50 ,-(^3S_WD=NP% #G- M_<]OZP1=BV@'+ !EF7XW?[TOO@5>)+7:GV:N[*2WVO=J[LO78=&7@ M 0,]Z$-\_HW^FJ 7P "'>N7,&ZQE_8[. N M $*[^L&%]X9K^VBH"Z 0L0[M9%\\K/HA%0%T A89 MW1R!Y\7O1J,@+H !!XSY%M?73[Z0.H#(3>>0O&D9GEJJF(B/ME#F,SE\I9F_F:Z;=FGEJJG"(^V7G;D7VO.BR(T6-D#F[WGN;V M/]6F@F%HL]RIZ4*#EKU/TQ7<1H6FRC/)?N]++MKO:[-E:;G?YB<,Y>) MHREVO-YKFHLTU53CY\(C#RXRJV:XWT"QC1EKE69S'J6J9JGKPB,/+C+0#2W% MYVLKEK/67656Q98U#9%=)H^-#E<)>:6*W0AJ%K2E2 M[RM:4KN4I^A6,W5.8U;4:9IS^)+7:GV:N[* M2WVO=J[LO78=&7@ 0,]Z$-\_HW^FJ 7P "'>N M7,&ZQE_8[. N $*[^L&%]X9K^VBH"Z 0L0[M9%\\K/HA M%0%T A89W1R!Y\7O1J,@+H !!XSY%M?73[Z0.H#Q>]H_- MJZDM2.*M%3,>BO'^-C-F=-11B5I<1K*V#W;4"@:ZE-I*W%ASF5WD]S\V^FO4 M_"03IR7Z%I3_2$ M]G*Y;+QNY>W11$)+7:GV:N[*2WVO=J[LO78=&7@ M 0,]Z$-\_HW^FJ 7P "'>N7,&ZQE_8[. N $*[^L&%] MX9K^VBH"Z 0L0[M9%\\K/HA%0%T A89W1R!Y\7O1J,@+ MH !Y!ZG=<[MBE@8=-^FY"AG>JF;V7^Y835/;4QW#\<42%VL7I]/;Q M-_:3]2TVF1HCUI=4W"TVTH7HT3BOBNO3ZXT718B[KUV//39I]>OS[5W9>NPZ,O M@9[T(;Y_1O\ 35 +X !#O7+F#=8R_L=G 7 "%=_6#"^\, MU_;14!= (6(=VLB^>5GT0BH"Z 0L,[HY \^+WHU&0%T M #&/2RC>SNR\U34*A;%ZRM2&WIJ43);MZM2FKN%-2A-ROX!'=JW+55? M13,]4/%RK=MU5=$3+_,EH CS5_#$S/-# MDG#ENFK*W,Y,8W[U^Y,U3MJF-[9$S.W8WT%L6( 'T3W9??%_+0!)PCD MJS_JUGA): J@ 8:1\GG_O([=@* '.;^Y[?U@B[%M .6 #+,O MQN_WI?? J\26NU/LU=V4EOM>[5W9>NPZ,O @9[T(;Y_ M1O\ 35 +X !#O7+F#=8R_L=G 7 "%=_6#"^\,U_;14!= M (6(=VLB^>5GT0BH"Z 0L,[HY \^+WHU&0%T #Q MCU/Z]LXN^9,NZ6M+&(87-E4$94+#D;)T\EM]DCT;OZ1H]BW[5W9>NPZ,O @9[T(;Y_ M1O\ 35 +X !#O7+F#=8R_L=G 7 "%=_6#"^\,U_;14!= M (6(=VLB^>5GT0BH"Z 0L,[HY \^+WHU&0%T .LL MSY1C^$\3Y$RW*+UFRQ8]B+W*5M+UXJGWM0OS$6K-NJJ<=F.$;(\\SA$>66)G\Y:T_)7<[>_9VJ)J MG[(V1]L[(\[P$T4,#Y7%2[+JG!S/0+=SZ.<[ MF/\ $YJY-VJ>?\4_AQ\T-DX5R9;OUKKX:<18V[5( /HGNR^^+^6@"3 MA')5G_5K/"2T!5 PTCY//_>1V[ 4 . ! SWH0 MWS^C?Z:H!? (=ZY]&HR N@ '7. M4\NXSPE$'&>Y8FT?@<2:[9[BIYD"^VCL5,0AKE;"6U7?*5ZLQ"UJ6S8)XLKHRF4MUV]"HKWJZZOPS>PY*:8]7';./+LZ&TB-,F16 M4J-'8MIDB2U83)4UDM"6K">P4MJS9MEI2E"DMVRTI3_,-Y33333%-,84Q&$1 MY(;:(BF(IIC"F(3<*Y,MWZUU\-.(]/JI !]$]V7WQ?RT 2<(Y*L_ZM M9X26@*H &&D?)Y_P"\CMV H [5W9>NPZ,O @9[T(;Y_1O M]-4 O@ $.]C49 70 #P9]I0S, MF2]>NC#&DJ;4LCB+1C/,^07>/.=+MQK.]ME&RS%U]Y&8Y4JVZE5D/6E*E-4O MX=RM:#DW&]JSGN+-,R68B*\O38O7)IGDWHPW9PY)VN<<66[>;XCR&4O1%=BF MS=KFF>3&,-V<.?:[6M6K2>S:3I[-I.GL6RVK"=/:MV$]BT2FPEJS9M%):M6R MTZ!2TI2@SHB(C=IC"F&7$1$81LB']B>[+[XOY:#Z)2%[+[XOY: ).$)+7:GV:N[*2WVO=J[LO78=&7AT#J M:U ,6F;$+WE9\8'N5U1NL9C+#%X]U$1UD\/)+CI5ABJ>QE5IR(BO MRYWA3>U8ZDL9WZ%R8L7E+F^8XE"TK7''2/+(-() V*'A<\W"(KC;=NV5:=4;> MG+2FTU _FR>TDAC2DRJ7/F',KZ=I#C##MK/Q(U-K,8>UDSQ8I66FVTXQ9=#Y M ]MEZ1I'98D1K&A1>L+$BE;:*0,+9*T_P"2U9K%,=5R[DQ'CPT41)T?A]\\&2X&P[E34BYRO"+=J->F_'MJ,-=R$XB=+ MYTB!R>U$N?V1*KE+BN2J["9F1G4+;UU#?I2E-[2I@^Y3[1N(J$F.S8(PYE34 M8ZSO#-O4&L9X':B[-?AV)SW%*R>ZN47TYRE+[F MM0VMQ[J%QGDO C+J2CSJJMXO>H2JGI7%S0WT#@WLS:G5W7>PY-UZE+Z5R:;Z M"_8OV:[=[>M&+2M:;*U#4C%WM)X1,I##TF1,1Y0P7#,M8^E>5<'Y%R(2+W([ MDN#0QIL2)Z6T31M_>GB+NYHLHHZIT+BGLWKZ I[E-VE"U#DXF]HW$I_(88GF MV&\IX5@V78?+9[@_)&0J1.K!DJ+PILH_/=TB&/2)Y>8R[UCU:."=$OL6E%]+ M6ABTV[@#DX.]H?'LPSC%T>=\)9:Q5$-0::3K-.F2)S9B]&#*UB)I%SFOM=KF M5_W)W9.FNK$E*&)3;6A0'HH @9[T(;Y_1O\ 35 +X M !#O7+F#=8R_L=G 7 "%=_6#"^\,U_;14!= (6(=VLB^ M>5GT0BH"Z 0L,[HY \^+WHU&0%T \#]32OC#[5E.W[>F?5SI M-2N-2[3&ZFXY2Y0AH:M+GYMKIW4^S;;W3;/SMPJP_L=R#8LU]$]V7WQ?RT 2D*Y,MWZUU\-.("I M !]$]V7WQ?RT 2<(Y*L_ZM9X26@*H &&D?)Y_P"\CMV H [5W9>NPZ,O#2WV M@=Z+VM+4\X^8%=]1^/;JZ+6L@8WCMI0IDEJ&GDC;V]FD=2(=ZYJWN!)*5=DQ M$9R+*7$E#634N%H \;_9VYER%AJ%ZD)7@2.ZD=1VE/&,4,]QS'_ZI.2A2M0Q>U=*L;[%PK6E MOVZ6[%=]6E '<.K&Y)/:+*LL3'3WC_+%V/XMT7+FFZJD<2?H0OE.2Y'D[&F1 MZ8J9&V2(&Y8\25M8\=K;2HUNE4]E<>S0MRM:TJ V8B6H..9JU6QK5I%X7E9N MPEI4T7Y&)D^0RJ!R*).])7+U3))5$$9XX_H$"V1R"-LL.O7%W2#U36;]PA*7 M#;IJ!@L@9L9<*:J*]7&C;'M,-O,0@TCEIG*81M YDMX\=V9@1 M.!V26/2=[LW4QE1K:3M"^/&=E- M$HF_Y!4H\IPV99*FCOB!Q3QQ"NNH),=!D-)904OEMIM_:N6:7*4)M ?.F6\_ M>SQ?(%-,^8_R^5IS!H?BS*WF8(:_S@\:RC$I3*Y2JQ(_VHXCUTVG2S; V@N5-,JBVHO.VES/AJV;:.Y>LWD="WSG+3 XQ?<<)F9SE#HC3-;Y>F,B76NH;*"XI*H17-\:I2[=@?Z"0'7&2 M4Q%J2*)+EQ1:(HG4>\H\: '$5NX;FO/>4>- #B*W<-S7GO*/&@!Q%;N&YKS MWE'C0 XBMW#3E-OZ[^A*EH?93?;=E %AQ%;N&YKSWE'C0 XBMW#>\H\: '$5NX;FO/>4>- #B*W<-S7GO* M/&@!Q%;N&YKSWE'C0!&N<.0$G$234=I:8BADEUPUP\PD9U%NMB[&Z%I84F<: MW[%L_3J[\I#%+>\H\: '$5NX;FO/>4>- #B*W<-S7GO*/&@!Q%;N&YKSWE'C0 XBMW#TXE,IO;Z]4N_N5,? M>%*7;O2TI0++B*W<-S7GO*/&@!Q%;N&YKSWE'C0 XBMW#>\H\: '$5NX;FO/>4>- #B*W<-S7GO*/&@"-BD.0*%\X M*9VEMNB:8WDY*V)?([!KA:1^/7NF*#6G$IE-_;>K3IAZF/O*%+MV%I2@67$5 MNX;FO/>4>- #B*W<-S7GO*/&@!Q%;N&YKSWE'C0 XBMW#M0_&.,-Q=G;OJ6;=']N'^YL!Q61<)R?G2^? M/1N&R?18JBWQ?_>,X2(ACW7*E26)&\6+5- MX[+[=-[:M*RVRUK0FTVRGYQJUK7=K4!2<5D7"@'%9%PG)^=+Y\] .*R+A.3\Z7SYZ ^BQ5% MOB_^\Y/[JG_BE]_'UZ F(?'$:B--5XSA(;9CVU6TEB1O">S3>KU9*;RS:5DM MDVT+MKLI3;7;7HU 4O%9%PG)^=+Y\] .*R+A.3\Z7SYZ <5D7"@,2_1E':8GN[1QDAJVFAS MN4+=DKU=M&J1%?-0MRT=88ERW6M-E2FI6AJ;E=P!S$,71&0H35@,JS15#5 M7?VNXE*&Q.\QR1MBMF?&A7TSJ5S:E]DR=:@54 MM'MG.F5)SF)<+0U-\0U:5W*@.>V-C>RMK>SM*2PWM;2A2-K:@2DI:3(D"&Q; M2HTB>V7T4A"TZ!:4H YP D;T#AZF<(]"&^?T;_35 M+X !#O7+F#=8R_L=G 7 "%=_6#"^\,U_;14!= M (6(=VLB^>5GT0BH"Z 0L,[HY \^+WHU&0%T #0#6WKAII:4X] MQ[ \>J\PYXRV=SXBX^2.5AJ1IFUJH0JN32MRN5J=KCEM2?I732E-4UPIJ;FP M5#BCBK^ U6:GFQ5KB#B'^#S:RN6M3?U*]CN41 M.&R.6JJ>:GRO-' <"R\DG>>LXYUXHI,B9^ES')U,9AJA6M:X6@:&<[62.D<% M-*E7T)6A#4N$,??5+6M:[:[!1M)RFHTYO-ZKJOAQG,W[5 MW9>NPZ,O @9[T(;Y_1O]-4 O@ $.]C49 70 Z"U':F,1:5LKM-B-@C#,0U%3JYJ[E:%I0E-Y;I7?7#$)2M1J-:US3M R4YW4:]VW&RF( MVU5U8:33[-F8LG M:S,S1]PC4HR/TF-XC@[T:AE^-,0-U*$;6ZY8IL(A=WZA"WEN]*2MXVPYRT/6 MHY7IL9S5-2O\2ZG1-%^]^&S1/+;LQR1Y)JY9Z>6=KGF1C,ZAGKVO9^F:+UW\ M-JB>6W:CDCR3/++;06%N0!]$]V7WQ?RT 2D*Y,MWZUU\-.("I !]$] MV7WQ?RT 2<(Y*L_ZM9X26@*H &&D?)Y_[R.W8"@!SF_N>W]8(NQ;0# ME@ RS+\;O]Z7WP*O$EKM3[-7=E);[7NU=V7KL.C+P M (&>]"&^?T;_35 +X !#O7+F#=8R_L=G 7 "%=_6#" M^\,U_;14!= (6(=VLB^>5GT0BH"Z 0L,[HY \^+WHU&0 M%T ZOS5EV(8%Q3/,Q3R\KL1''D<7R5\,@3&5KCI$-O?=(1I25H:^I47*E(0N MVE-IMW<&!JFHY?2=/NZEF\?I[-$U581C.$=$=,L//YZQIN2N9[,S,6+5$U3A MMG".A_G\@K+/]5>4+>L/4HWTLJ%-DW\/N'E-XRUAQ5"512G0/UU,C, MZSG/XYJT853^QM3MBW1S3[54;<6X]:UKNUW19&\ !]$]V7WQ?RT 2D*Y,MW MZUU\-.("I !]$]V7WQ?RT 2<(Y*L_ZM9X26@*H &&D?)Y_[R M.W8"@!SF_N>W]8(NQ;0#E@ RS+\;O]Z7WP*O$EKM3[-7=E);[7NU=V M7KL.C+P (&>]"&^?T;_35 +X !#O7+F#=8R_L M=G 7 "%=_6#"^\,U_;14!= (6(=VLB^>5GT0BH"Z M 0L-[HY \^+_ *-1D!YP3KVONFV+3*90.+P[-^5)#!9,\0][+C_&SHYM M9I R*SHUR- \7SIF];;WUHQB72'WAR4VTKNT% S?\QM$R^9NY2Q;S68O6JYH MJ\.W,QO4SA,1,X1/G4W,<<:59OW,M9MYB]%BLZ>ZCM'ITS>E MK;-6FTM16>(^+LWK^CW]*R.F9ZB;].[OW*:8IB)F,9V3/,T&M\29G6=,O:=E M,AFZ)NT[N]7$4QACYYGD=ZP=KN,D*AS+>LG3WF>*QUJNV+E:&N6+K>T(TERR M[+[XOY: )2%[+[XOY: ).$)+7:GV:N[*2WVO=J[LO78=&7@ 0,]Z$-\_HW^FJ M7P "'>N7,&ZQE_8[. N $*[^L&%]X9K^VBH"Z M 0L0[M9%\\K/HA%0%T #"OTV[VE:UV"*[?L6(WK]=%%,\]4Q'Z4=R[:M1C=JIIB>F8C] M+S^S5KYTSZ>(OG-6^9IQYQ\1DDT@B$/2/J=Z=Y ZV82T48$%A(S=7F)5V>$Y M;!*W:VR;:UK4U"T-6E:USB[0](REV:\U9^LIM5311%453-6$[L84XX8SA&W! MHM6XETC31*5.WJV^YS=9=?:E7'K6ICJ4ME66U6M:[=A!S[A?+5Y;1;4W?VUW&Y5 M//,USO;?+&."E\/Y>O+Z5;\3;=N8W*IGEQKG';YN1MIMK^.O](L+$E MH"J !AI'R>?^\CMV H E]\" MKQ):[4^S5W926^U[M7=EZ[#HR\ "!GO0AOG]&_TU0"^ M 0[URY@W6,O['9P%P A7?U@POO#-?VT5 70 "% MB'=K(OGE9]$(J N@ !AWF11^.6"*I"^L["FN5,6VH>7-$UV#F)2ACE)> M77[%LU2%K2M:4KN4J(KM^S8C>O5TT4SZTQ'Z7BY=MVHQNU4TQY9B/TO##VMT MMQKFB0Z+<)LDPB\NMRO4$<\R:XW*4J]2CC"6,*[URZMHRKKA[2=5?WMNE#UI M6M:[@Y7_ ##S&2U.]IFF6KM%SQ,W^.*:HG"G=GEW9YY<[XVOY7/W,AI]NNBY MOYG\44U1.%,4SRX3SNO<6Z9,"01=+JQ[%T6*H))KEHB]U06GMRMV",[96VG( MO M>8QGKELV0A+9"V[9"6[9"T(2W;(6W;(0M-A2$(2E"D*6E-E*4I2E*#;1$1&$ MA#?/Z-_IJ@%\ AWKES!NL9?V.S@+@ !"N_K!A?>&: M_MHJ N@ $+$.[61?/*SZ(14!= #3+4QK\TQ:2WMHBF89NO13%^:Z MO+1$(S%Y',) J;JW[J:VJO(HXVN':U/?OV3E(=2:R4^]KLK45K6^+M#X?NTY M?4;LQF:J=Z**::JZL.3'"F)P^W!H=6XETC1;E-G/7)B_5&,4TTU558=.%,3A M]N#3%Q]L(B>S'3XAT=:GYM_U/5+D\K.J[!;Q/SOB^X6 MN[N[@K%?\QZ+N,:=IN>O=%4TQ33US./W-#5QS3*RQ67L;M/ILG:*%LG2J+SHS.!FBEXYJ&+<)>M6 M[F[786FRE:ZO^/<>Y^:KMKZ/)V)J_#373-=<1S;8G#SXPU_\8XQSE4W+<97* MV9G935$UUX:XMC]E:E<+@+7=6J3*5 M[DL;VY;8ONBV]2M+13'V5I:)2E:UV# O:+G=8S,9CB?,?5TT4X4VXB:+<8SM MF8B=L\S#O:5FM3O1>U^_]3%-.%-$1-%$8\LS$3MEV% ](^FG&#TV2. 8;B$7 M?690=4U.K?; M$EH"J !AI'R>?^\CMV H E] M\"KQ):[4^S5W926^U[M7=EZ[#HR\ "!GO0AOG]&_TU0" M^ 0[URY@W6,O['9P%P A7?U@POO#-?VT5 70 M#6Z59TP]@JY.GS,&1XGCQL7S>U807Y,ZV$%Q?=+#XKOBH4M:F6+.E[/SJV[9 MJ%_#L&OU#5M-TFW%W4KUNS15R;TX8^:.6?LAA9W4]9IMXW+E<5X15,[(IPPQV>1+7LZ>U7=-[6].],$: MZ1MWM&>*R!SZLWW1ZH[9WZ])Z7LW-YT=M=HQJM6X^NM#.H\8 MU_\ ERE&'135./7*;P]AV9L4YR/F[-\T19/SIE)6BH]2=,U$;FN/QQK2VDK7 M$HPB.>]5$UI"V_SJDWG3J%)OZ5,7;6#3M-S5K-WM4U2[%_5;\QO51&$4TQ&$ M4TQS1'V8[$.1R.8MYF[J&H7(O:C>F,:L,(BF.2FF.:&R.VM.A793\5-RG]%- ME!NFT?@ )B/?'Y?YTWO S, IP ?1/=E]\7\M $I"N3+=^M=?#3B MJ0 ?1/=E]\7\M $G".2K/^K6>$EH"J !AI'R>?\ O([=@* ' M.;^Y[?U@B[%M .6 #+,OQN_P!Z7WP*O$EKM3[-7=E);[7NU=V7KL.C M+P (&>]"&^?T;_35 +X !#O7+F#=8R_L=G 7 M "%=_6#"^\,U_;14!= .C=2>>XAICPED'-TWW]YE@K)=<+;8G MNVK2Y^=[YR(V2/MQKM=[U:\NJBU8)796A-_4]:;TM1JM;U;+Z'I=[5,UMM6J M<<.>J>2FF/+,X1][7:MJ5C2-/NZAF/V=NG'#GF>2*8\LSA#R[1>U7U N*-(X M)/9X9@.E7)K"Q,5I*H8) M2]59K:&[1&TQ&B7;1J=KZRI3%O[VIM]2E/JFK;TQ3.R/L8EK0M.A6X5)9M=,K3\&^V[!OK5FS8IW M;-%-%/1$1'Z&XMVK5J-VU3333Y(B/T,R)7L $Q'OC\O\Z;W@9F 4X M /HGNR^^+^6@"4A7)EN_6NOAIQ 5( /HGNR^^+^6@"3A')5G_5 MK/"2T!5 PTCY//_>1V[ 4 . ! SWH0WS^C?Z: MH!? (=ZY9=&6HY+!E M)B.+ZV(S%3DH:I[]2J%-LU+1:$KM-T-P0W,WE;6R[T?0DUVW*=3&$V=1:J8ID2C(L9.X5,39OBVV].X7EMPQ=]3 M;0MNNS;NC4W^*>',MCX^>RM,QS>)3CU1.+6WN(-#R_[;-Y>F>C?IQZL<7CWJ M@U%0GVAV><88LLY7#;,\TX^1LW2A2TH4I:% M*4M"D*6FPI2EI0I2EI^ I2TV4_R#=MH_0$Q'^Z4R\Y;?H^R *< !, M1[X_+_.F]X&9@%. #Z)[LOOB_EH E(5R9;OUKKX:<0%2 #Z) M[LOOB_EH DX1R59_U:SPDM 50 ,-(^3S_WD=NP% #G-_<]OZP1=BV@ M'+ !EF7XW?[TOO@5>)+7:GV:N[*2WVO=J[LO78=&7@ ! M%9)4S%%CN>+,=HTSC/TD-DZF#MZVMJB-=+[#*MNQM&JK?N6K-$ZEX+9(??F* M7>FKMK2FZ _S;Z%=2F0F;+^?9+D35UF99E>%X^D4NRAI(U*0NTU'E+['<2-K M^Y..**I4[(AB+-&IY:4I$94-]25R9JDNULFK6E\P;=8*RMJUU+G-DG>-WB(Q5FBV.GV001\R'!;V*[T=C[>_-R%E*@M-BNVY*%M%1-M MXUPAJ[:![A@-=M368L8X&@3+D[+\Q:H' V"?13MM(WCJHR1,=4H46$UDME"G M5K5-]1=-0I+=JTKBWEJ.6J<<(ZHF6ICG[9;V:S;9)>_BBBB[?W:6NE(6";&NDVD,;IAZ*8 MTE)2W3>[-PU:[:TW!5Y_F+P;_P"/.TUST4T7)GNJ]^>.%I[&;IJGHBFN?_BP MG_G8>S6_F.:.;LH\4#S_ %&X2_S%7[NY_=?/SQPW\^?@K_NG_G8>S6_F.:.; MLH\4!_4;A+_,5?N[G]T_/'#?SY^"O^Z^3>VQ]FL4IC?Q&-)MZ6M=Z6.R??&V M4V[*;6FE-M?\M:!_4;A+_,5?N[G]T_/'#?SY^"O^ZD*^W>]FS2M:?7*OKLK6 MFVD96[*[/PT_UO0J/']1N&^G,?N:_0\?GC0NF_\ NJ_0?^>][-G[97#FRM^% M#^HW#?3F/W-?H/SQH73?_=5^@_\ />]FS]LKAS96_"A_4;AOIS'[FOT'YXT+ MIO\ [JOT.N9)[>CV7QA;9R3)G!(U(G\JI0AC%FI*'<[+<1,0I5;PDNFKM M3&WWYNRFYNCS/\QM _4MYVN.FFQ7,'YWT;]2C-51TQ9KF&5_]0;[-WR[FW-5 M!](QY_J/H?R,_P#Z>L_.^D_+SG[FL_\ 4&^S=\NYMS50?2,/ZCZ'\C/_ .GK M/SOI/R\Y^YK8IU__ "(/9OM=JU<+*LCN733F)TMNB3(:Y;V4I7?W.K)?SQI_P#E-1_T]7I/_4=^SAX3R[S0BOT_#^HF MF?Y'5O\ 2U^D_/&G_P"4U'_3U>E\G_\ R,/9^JR5*PURDYJB5*:Y86,\+9;9 M;5:[*GHI53NX0YJ5_P#TTIM'FK^8>1F/^UD-5JJ\N6JI_3)^=LI5LM9/4:JO M+8F/TR_A_P"HCT5/=/$[QS5 M"@MUW3WD\W?Y'=D*F\W]24Z%1@WK7'.IU3W/X MI^UAW*.+L_5->;S,Y>F?U+%$X1[]4;SK=1A[1)+;E5V:]8EK/CTDW-T857!MK,5;^IU9W-W>FY77]V[@Q M*N%K5_\ %J%6:S-SIKKK^[#!S$.!O9=-Y:EM37"M^E;E+M:N&I1&Y&WQ:%I0 MN^6S^^:EJM"[I/"-'IY,I=^VJY/Z9?:.$M*HY,M7/GFY/Z9=I, M++[.&-T+VK=M(E;I*;"*G&;8J=EI=S97>K7)Z4J:5-3HUWVVHS[7#.FV>QD: M,?+;QGKF)9EO0,A:[&4HQZ9HQG[X=W-6>-+;"BM-K'F_3RS-]BF]LH6O*&-4 M"2T7\1+"5]M6RTW?Q#9V\G79IBBU9JIHCFBC"/NAL*,M7;IW;=N::>B*9B/T M,E_$CIR_F$P7^]['WTB$GT^8^77\,O?@WO4KZI]!_$CIR_F$P7^]['WTB#Z? M,?+K^&3P;WJ5]4^A-,.HW3L1QEYCZ@,'$+=D5NY:,?+>/RENV^T+,3IEJM9# M2EPF_)4NVFVF^I6G1H'T^8^77\,G@WO4JZI]"E_B1TY?S"8+_>]C[Z1!]/F/ MEU_#)X-[U*^J?0?Q(ZQ]](@^GS'RZ_AD\&]ZE?5/H/XD=.7\PF" M_P![V/OI$'T^8^77\,G@WO4KZI]!_$CIR_F$P7^]['WTB#Z?,?+K^&3P;WJ5 M]4^@_B1TY?S"8+_>]C[Z1!]/F/EU_#)X-[U*^J?0?Q(ZQ]](@^G MS'RZ_AD\&]ZE?5/H/XD=.7\PF"_WO8^^D0?3YCY=?PR>#>]2OJGT)MAU&:=[ M:Z65N9_P?;+=DUVY:,?+>/RTNVZM#.6ERW4TAI0]O?EK3;3;3;2M/P!]/F/E MU_#)X-[U*NJ?0I/XD=.7\PF"_P![V/OI$'T^8^77\,G@WO4KZI]!_$CIR_F$ MP7^]['WTB#Z?,?+K^&3P;WJ5]4^@_B1TY?S"8+_>]C[Z1!]/F/EU_#)X-[U* M^J?0?Q(ZQ]](@^GS'RZ_AD\&]ZE?5/H/XD=.7\PF"_WO8^^D0?3 MYCY=?PR>#>]2OJGT'\2.G+^83!?[WL??2(/I\Q\NOX9/!O>I7U3Z'T34CIRW MQ?\ ZA,%^ZI_\WL>_CI_U$'T^8^77\,G@WO4KZI]"7AVHS3O9CC?;O9_P?9N M%NNE36[N6X!;.6AGAP.6M2'D-#4H8AJ5I^.E:5#Z?,?+K^&3P;WJ5=4^A3?Q M(ZQ]](@^GS'RZ_AD\&]ZE?5/H/XD=.7\PF"_P![V/OI$'T^8^77 M\,G@WO4KZI]!_$CIR_F$P7^]['WTB#Z?,?+K^&3P;WJ5]4^@_B1TY?S"8+_> M]C[Z1!]/F/EU_#)X-[U*^J?0?Q(ZQ]](@^GS'RZ_AD\&]ZE?5/H M/XD=.7\PF"_WO8^^D0?3YCY=?PR>#>]2OJGT/HFI'3EOR_\ U"8+]T7_ .;V M/?QT_P"H@^GS'RZ_AD\&]ZE?5/H2T,U&:=[,8:;5[/\ @^U<);5[ZW=RW += MPNUP6&IOB'D%#%VEK2M-M.A4/ S'RZ_AD\&]ZE75/H4_\2.G+^83!?[WL??2 M(/I\Q\NOX9/!O>I7U3Z#^)'3E_,)@O\ >]C[Z1!]/F/EU_#)X-[U*^J?0?Q( MZQ]](@^GS'RZ_AD\&]ZE?5/H/XD=.7\PF"_WO8^^D0?3YCY=?PR M>#>]2OJGT'\2.G+^83!?[WL??2(/I\Q\NOX9/!O>I7U3Z#^)'3E_,)@O][V/ MOI$'T^8^77\,G@WO4KZI]##R#4=IUN,#[;MZ@<&G.=F="$(3+F/S'.#>]2KJGT.5_$CIR_F$P7^]['WT MB#Z?,?+K^&3P;WJ5]4^@_B1TY?S"8+_>]C[Z1!]/F/EU_#)X-[U*^J?0?Q(Z MQ]](@^GS'RZ_AD\&]ZE?5/H/XD=.7\PF"_WO8^^D0?3YCY=?PR> M#>]2OJGT'\2.G+^83!?[WL??2(/I\Q\NOX9/!O>I7U3Z#^)'3E_,)@O][V/O MI$'T^8^77\,G@WO4KZI]#*,^I/3@15?J?4-@DM*M;V6E39?QX6E3'9UQ"%I6 MLBI3?'.:E*4Z-:UV"2U8OQ5.-NOLU?JSZLO=NS>WNQ5V:N:>B?(]WQT%= M $E/HPIFT&F4.1R)YB"N5Q=^CB65QVZ2P_1I2]-:INL/S+>N4J2V MZ-%U1118J:FREVV7;N /$;$OLW]4LXSNLDFLO)V/9K"<>7;98S)H2S+D,\R^ M[+,&M&([4DEKBNM%JW)6]BM&ZM1TWQ5+N0]XM.E5+4!L#@?0]J4C$]TUILXY MIQW,<,:.4LL+AAIAT;>6^>3-S=F)?#(JZY27N=LC2D/#X8Y7$Y+374Q%5\I; MA]FZ ]90&+=V1ED"3M>_-#6]H.G6E'43N@2.23I]BM36;_4RRU>L].LFKM*; M>[XM>A4>*[=%RGOI['J4=4>@^JO&'V<0/FA'O%P?2Y;Y=OX8]!]/8]2CJCT'U5 MXP^SB!\SX]XN#Z7+?+M_#'H/I['J4=4>A_/ZIL5_9IC_ )FQSQ:/7@V?4IZH M??"M>K3U0?5-BO[-,?\ ,V.>+1]\&SZE/5!X5KU:>J#ZIL5_9IC_ )FQSQ:' M@V?4IZH/"M>K3U0^#8BQ0:NTV,,>&K^,T+C=:_TU;1]BW13LIIB(\SU%%$;( MB(^Q^?5!B;[+\=\R8UXL'K=IZ(?=VGH@^J#$WV7X[YDQKQ8&[3T0;M/1#YKA M[$AO=8MQR;9^.$1FOY6P?8_#V=C[&SDV/GZG,0_97C?F/&/%8^[U73+[O5=, MGU.8A^RO&_,>,>*PWJNF3>JZ9*X;Q#7HXJQO7_/!HQXK#>JZ9,9Z9?GU-8@^ MRG&W,:+^*PWJNF3&7R;"^'3TV&Q/C0U/Q&@D7K3^BK54,9Z3&7Q]2>&OLDQC MS"BOBH?'S&3ZD\-?9)C'F%%?%0&,GU)X:^R3&/,**^*@,9/J3PU]DF,>845\ M5 8R?4GAK[),8\PHKXJ QD^I/#7V28QYA17Q4!C)]2>&OLDQCS"BOBH#&7[] M2F&OLDQES"BOBH#&7Y]2>&OLDQCS"BOBH#&3ZD\-?9)C'F%%?%0&,GU)X:^R M3&/,**^*@,9/J3PU]DF,>845\5 8R?4GAK[),8\PHKXJ QD^I/#7V28QYA17 MQ4!C)]2>&OLDQCS"BOBH#&7[]2F&OLDQES"BOBH#&7Y]2>&OLDQCS"BOBH#& M3ZD\-?9)C'F%%?%0&,GU)X:^R3&/,**^*@,9/J3PU]DF,>845\5 8R?4GAK[ M),8\PHKXJ QD^I/#7V28QYA17Q4!C)]2>&OLDQCS"BOBH#&7[]2F&OLDQES" MBOBH#&7Y]2>&OLDQCS"BOBH#&3ZD\-?9)C'F%%?%0&,GU)X:^R3&/,**^*@, M9/J3PU]DF,>845\5 8R?4GAK[),8\PHKXJ QD^I/#7V28QYA17Q4!C)]2>&O MLDQCS"BOBH#&7[]2F&OLDQES"BOBH#&7Y]2>&OLDQCS"BOBH#&3ZD\-?9)C' MF%%?%0&,GU)X:^R3&/,**^*@,9/J3PU]DF,>845\5 8R?4GAK[),8\PHKXJ MQD^I/#7V28QYA17Q4!C+]^I3#7V28RYA17Q4!C)]2F&OLDQES"BOBH#&7Y]2 M>&OLDQCS"BOBH#&3ZD\-?9)C'F%%?%0&,GU)X:^R3&/,**^*@,9/J3PU]DF, M>845\5 8R?4GAK[),8\PHKXJ QD^I/#7V28QYA17Q4!C)]2>&?LDQCS"BOBH M#%V< //+67KB=],TPQ% (GB"6S]UR)/H)'I+,E#:XMF,H!' M9B\K&>TI=);2P=.NE2N^B/U(V)Z7#U+2I[QK1*EJ8.W,H:B':#ZA<=8A:H_9 M=V!1BW)^9.],^*VN$-&)EN<7RI*_KTJWI*F_;2) M+=A.6X?9OZT('],O^U!MP[2'BW4;CS!\ZGDFRFRMKG6,V6YPI$,;T3R5CBLT M59&F]E+U&TM\?>'4Z9*4A#JG"\4O2[5+?3#D#N_4QJ$U*8]L,:S#>+,3JHFB MQ@NRAD/*^];M)K)*E,\2YU+%W"%UR;#T$ENQ=SN=/4LZF\>\F5)[:OI*?J]O.I3'N)%/ M2[?5*4]N[O2[_90.^@ !Y_176TZ3C6R32ZS8>F[#!44)R@[*IREJ>H<&2:X'2,N M>K%T1XMEN2HC@27PS%T%9\6Q]TD\XR)DYWCE7&4LQDMO>-K6U1A[-1(J6W;E MNPE(0]RZ:E:4+4,*R:XY:Z>SRC6KI?!&9IR?.6VVSQ?&EEQ6N3/7)TDR*LQI M"HE?<^ITJU1:52,R6RINEMDV&,>I?S:4J @\DZT]7&+Z2'+$JTYX[C>G"(YC M8,0*:2S($D8,XS9.\3%I@M'WX>>,WX^J>W*MYO1WW*BM:@MUOTV%KN!@ MYK[1+-[/E#^6I77DU84U&Z>M M-,1B5Z>3'*TYC[3D9TLW5-MAQ#$I,BD-R-+Y$N2IU%JU(Y@MCR@K8AN&MGNV M4]RZ;82I*F#T, &/=G-,RM3F\+"J#I&EO6N:HJ-+?6JS)D":XJO ME2HDI+JE6HK:M5H2U;*:Y<-L*6E:UI0!HCHYUI/VJB:ZE&UYQ!)L.1?#;M ; M4,3Y 3*F6?R>,S%C?W8DID\556RUBEI=1FI<1I3W#WZ)S4->I;/6I"AKE./: M&:<(7F5!@:231YRA-EJR)W&1K>+..XE@URS&D@,(R%D:8W[-4S6XR&-.B M-59;[/3%-]3?_-MEM%,8!M_J>U-2G"3M@N-0B!7LC2S*S[)%*N,-U%=]YK"X M#$E$NF-Y@1HR7+RI\N)BVK*,IR]+-MGM5W: +[3GKC=<_:B,_8KOX@EN,X)B"&QJ4 MQJ1Y!0+8[+9VD=UKDD6/]J*++1;K3%[G:\U4)[YBJ5!/SSV[=*EVATUH\]H7 MD/5GDEM;&BFD%OA"Y]R(2]$VC4([/FHY#$(>^/[ T2)5BVW#+3?9NNZAN2*; MUHSA0J=&KIA: --HOKFD;Q[/JY MK#?(&VQZ;*V-UN-.-+KBI4V>-O&=1%F**J5I+1+]Y==<*$MW^E%K3?T/0E:T MI2M0_O)M<$OCFJC3SI;KAB4WK\\=[L9RSEYP9W=CQ>S2ZSB-^R+Q6QF[KTY: MSIQZY6]7>T#^F=]7.;HQFJ8X;T\X31YI?(G&\5(U]%+D MZLK;'I[E9YD%Q,HF3XWMCR5EA46A34FZH/5;:MD+M-2H#IQT]HKEW& M4?U!PG*V'\?OFHS#DRPQCR)Q[%&07)UQKD:69_O]18^2W9%)(ZS2"*E0+3EJ M[6[R"]>3V*5.0AJUH6H=VXVU?90CKSGS'6J3%K2S9.P9!XGE*PGT_*I3E)IR M7 II?>6UI/#6I?'6*5W).ED#%?07D-Q)2ACU)<*?>5-4H=5,GM,E:;2'EW4[ MD7$2V"OT+S?+<*1+$CT[V6Y_72-%+B16*M,O<=O\ M;4(&>0L,SBYK5.F&,F,C5$H8UJY^;LJ&_@ M T6U_8QGN5,7XO9,=QE=*79EU&X:E[LB074-FZBC,=>E:EZ=[QEZM':,F M;K!Z&.4IC7*TK^:6M0&5PKCB;J-6&JG.<\CJMD;G--CG#^(J.%RS<.L@\-;5 MKU*)$WELJE-+39*Y.]6-E#4M7#';OSB;A:@-6\BXAS\F:?:>I(? 'U0Y:ELB MXMB&-W!+?:O^/AED/M+6H=#: MV(UJ=,@Z!\<8]AMV7I\#/\!CSCJ DS8AL=38YE+I()*SNS/B MUNZF*1V1)K=JZZ7?S37:VMI0'9\@;,X8.SXAU4XUT>Y FL9S!I'CN$[F$X6L MA;?,\(RW';FK=(4PO5E4]HHU9A;BB6U1W[Z&[>ZB/9MF+;.6E2U"@5Z2\L0? MV2UW36WQRU)BXFL'3-*\5$LO,8BZ*..LWBF8V"W:.Q\8FF M8O[:Q7XJNLFWEE>D_P"+;E9:W-AZ4H [R]G]BW)F&-)6),=Y:M&;Y@R-[S=K M&3/5R2'@L?=9$[.L4@!Y#>_UCS\7N,>82)[ZRPINN+[ M985?2-Z2MK?6J[\Y-M-H<71GBJ:P'3&HKD)F6M&7HK4N^9$C.HH MSXRW<8,&+,GR1HE4F4S2AG)-*$,QB=6TZ6B!.B4VU)CE,2]LH ],M0>+YE(< MZZ#GV(QM8ZQ3$V7IT\39Q2W4A$T7CZW >18BTN"TBI7:47;*E\=4J0M+);UR MA[I:FI0M#&H'G;GKV\""RI3(42=:L,XK+"1-9 M5N![-E,=31&5P]W?D];SE:.D00I7(K: MI6:]2V;I5LU;9;E:; 'H[+V2M"$9RCIMDN$8_H7BTC536:R9 MU85L6GL]I$D..(\AQ+897=:YKV2\B27W$ZM?;35M6;Y+72CGI4P#C3[)V>Z^U<&56E2K>VG4J6JJWU3MMVZ&M' MK0AJU >>N/<)Y=R9.]%L03:!V71U)-,^6'[(65LOPY-#&;%M^/M;;)61PA.' MU3&XK9M)6C+C@])5MRTN*D(GLIS545N'*6@#_0" #Q?QAIPS6K MP1H=P1+\?NK&S1S4/(8YXT.2B+QU8\1[&F;YO)IZYIKJ.VGC3&Y8.R-&4#FN(H M4V+]VRI?7=,E+2R2Z>A[U*U+0NTU T@FY-;>),#ZH,RX,P=)Y/J?U)ZH'NTA M8#UBMUXQ]AI@7'QY!IO:1.[\E9G!8W8QC2-4F1G4&*94KH8Y-PQ0'3D=TY9) M>](LFBV/-*N:83F/'&=\1:EGM[U&2N%NV0-5TXA$I32J35722,/+K83N"Q(F MN(VY-?JF0HJ&MVK5"$WU3!O5I<8LKY3U59OU99*PC*<"L;GB_&V$<:Q/(:UF MO9 >&^,N&H,HGE#8QF<;5U?8;D4[CI[MJR:_0 MIJ&.4MTI:5-L#N;1=BN7K-6F5-1"'3 \:/\ %+K@F$XKLXTD%F*LKQ-)TV/* M5W4RN[&80N[:CH&VR3C-9AI6Q?5 MX27;DH4.-&E.R6;JAJMI[R^^X5Z40A#UJHUN;DMO%(C2VUA$YSEH8]#=+)4U:;*5J PS#J"P[*, M/.N?8[.V5YQ RMU\Y;[IK[*1J@BIU12A=:O%)M4)VU2R*2U,2E:'Z7M+M MI6FT.EGOVA6C6-SAJQP_YZA;1,G:D>*5G6WEA*MBF5ITBJ.() M(D.WQYQ>$ MZ^R:S867;-PU+I=M*;Z@"GGFMK2MC+*S=A*=YKAL5]E/=;&10^F)6B0BJ]9->Z):;-E0';TVS!C3'3_ **S28LK!),H2&L M6@+&M5D*Z2=\*WK72XC;$1-]?O4M(6^[U>OUM6+9:UKO2&-^*@#63&FO M_1QF+(#%BK&N?83*\BR:RO4,$00G=++TZIVQ$H<%ZA(E6MR6I["5&EN'.?;0 ME*%V;=NR@#L=TU08'8H+D')C[DA@9('BZ9OF/IM*':^9"UM,PCCQ;8'=B+?O M$+U:M2/5RB:I;-+E37=M*;=E0%7-,SXUQZV0=WE\I0LR#)$EC<1A=^_2[6CX M^RRI.TB1.4A#&*51;/TP]PU"DM6Z5,>M"TK4!T[BW71I,S3D-1BK&.;X=+)W M:(XW4K(@OJ[=7JTS;ZCQ=CJU4E3H)!;:JEKT^J2[>I;INUW-T!S\::UM+68< MF.F'L:YHA\MR*TE=CW8XVJE%;RTK!=+8?JLRJ\GM(7NC+>/0JKJ2[>Z36OYV MYN@.UT&9<7NF5WG!S;-6)?EB.Q%-.W^#I%9;[VS118XV6E&\.=BW0Q4=A6O4 M%);*>M#FV[:4V;H#^BS,&-$&56;!ZJ8LMO+#_$76>-4%ZIH9^40]E7)6QPD% M4A:5K:;K*]9;M4.:M-\>M:%V[*@.R0 !U/F/.>)]/T5M3?,[F[4!U;C'6_I1S,DR MQ M=F^&3.QBMEN2'(?:I0LI,G=YNF5QF_+[:AL:[A2K:6"1].:^@BFU#G.?*;C^H,D2(XFTKK+8J=E2JI*V;-J MXY7RI[)*UZ9?O5WELIC;@",@6N#2EDN!9!R;$LVPU7"L4I"K\D/"]4H9>):& MY8OJ4ZU_1/"=$O1)5EA-<-8/6U4M_>5H3?5W %C@K5!@;4JT/CWA/)+#.D<8 M6VT$CM(3*4C@Q*;UCJI,5U;').C7HK:M+6EVS=X=N29(K<";;!NU%:5I=,2IB4K3D3W4IU2VT4M M2'-6N_I6E-FZ V9 &NN:]6FG73FYLC/FO*3#C]SD:)0X,B1WLNM MVXO1);U$]]1:JWMZPA26[U=[^=4M=H#&,&LO3++<0WL\Q/+L7D^)K,EL0ZLS M8[JE:V790I=TK%:8TV]3EOJ'"KJLMV:D(2M:&K7;T*@.U;>7L:W\IW,))YBR M*,J6(??GJJ$IUEN^^(HE8'A1'%UI8 M:RF)=/;LGH8^]H X2G7#I12X82Z@[V;H67$BU\K%DB6E-T!VACW/>',JXS+F. Y$C,AQETE??43!.X6T[2 MW]JMO;6RZW5M$QVM4V5ILOVE!;=RU7HTW:;0FW?5/I^8,*-NHIZRC&FS##TD M1+&6=JE%TK6\6W(Y[;9;:B%M'5N"IQN6S4L6;5L]R[L_-+6@#/X1U 8=U&Q& MY.<*SUDGL;3.:ID<%;1=N44-+TAJ7JQH>&Y5;3N#4Y)]_2IK-^U;/LK2M*5I MN@.X@ !Y435@1ZH?:2LN.I B1KL1:(8! M&LN.,?4(=J&0ZB,IW%O$IQ<=I:I'*W!(,AZK36KI3]*5N%+M*T-0H#^>!,-8 M\U?,NL+).5FYQE6/=0.=2,#4UV'E\C::1XMP!O8Q"[-YPCCFVN:AD='2VNJJ M3%OELJ2EJ0]#%K6E0U2QXCM7O9KX2TUPY(1MKGW5G/L&-K,V[;%A+C=NU,9+ ME&1F^Q;*;?6V]/B6%N::E-NRE#E+6NVM &3U$R7#68,BY8]G[IE)BW&[%(L@ ML,GUX9WEKZT-[E3VRL*ESK%T\VN9H?D#.AD%Q%QG>[#A#X4UX.5IJ7>DJGJXM4)BT: M;B:WN7J'Z5L-M ;=:F,%0ECS#[.G.KPP&59V?\]XK@DGF"]S?U5Y,TMF!(6MXYZDIL#JWVECSC.;8+UCM6#,LXVQG M)\9R6*N^KR!26"W$$HS:K:R1AZB432R]V4)')K*^-B*VF1.C6@H#VEQ ^6Y/B7%TELLBF,V9#CJ$OEJ-K+]Y2KC]MVC38O(R*E*@EM0H4M) M5%+!SW"E._M*I;K8]IQE%*6ZG8[V3,"-[9EO+LPC\JE\HNLZ1>F:G-ZMK7 Y$]]79O&34,?I>]J:H#:":VXU MEW4MIAQU++R&]CS3UIJEF?LE=67E%A#:72V(),71I"Z*[!K-49[+0]N#I:,6 MX2X6B6IR]#;0--XG(8MK-=8A(].-Z#XKTQ:1\>9IC^D>*I7QB)E3.62KF-97 MCQ,\,,=5JUTFCF.&!+6_U+T\O;!T4[%%\E:%_,#&8O?X*^XC]B$P05VC;GD5 MFR0W7GIOBM2*WIF:F.$O2#,97Q(UGOK&>Q9>^EV7,RVA"=5TI2Y7?[@#:;'F M(H!IJ]HSFE7AR!K5#M(M&,HR;(D)7AW?)+D.=*9 X."R\K4G,5* MG+ORV4UC>V[9"D+2@#1'2S*\F,_M&<'Y-S9IRU*)-1.Z@+>4WV2,T6)&V MEF7R+&EN&L4#2IIHH(BQ)A^/MUE$H47+-EP4*UE%)[-P]\]"!_I] M '4N>=E"_4"\(;KMU.J3);5^ MK)C7&%XQ+%L]-ZFM6;E:UIOC5 ; ZF-.>'H!K#T$9CC<3*FR5*-1">"KY,I= MWQ>9%"XOINRNB:8K'FENV4*:QU0HI6Y=J6%=I?C^[2:N[;'V].J3G>)*3+;Z=+83;:V MSW+7^LIO25K0-./N>4LO:.&9TP?%))'IL7%&E^"YJ9 M7I$NS0X,:M=;=)8\G=*K'0I=XC;DA:)]]EB!0L?'3(>15[ WK9/$W!)>0NAH5?M[*EO$5=07[5"&*3HA MKC$L?XJ@^@WVEV)KIW/\!33%LB[S,4&,XS?DK"VVE_:)&HN.*Y( MF+>V7;EV[4A:7#7+QM[OJ@.]=)TDR1B#5XPZ6K6IZFJ[$KUI7:LD)%[A'<=M MS[BA;&'*.1F/U1N.-6]L1<3)XSK]\A2K[)[I.I25M*+M*'J8/8H M :$>TAR9*\=Z:5[)C=1;096SC-X/IXQJ\&1U67&)_P LO)&1S?[12;V[;NQ^ M(6W-=;.4Q=Y=3E-MW '1TWPE!,?2?V>VA;&;:@;H;"Y??SI+4=I-TZZL:<'M M75B)RD!Z6:U77YQ.7PQKU]36IU"FU6IJFK0!]0W".(=/WM,+[_!([5C63_23 MFW(N3)&Y/C[('J4/E#L#8"@VL3,<&39$U&ZB<_P"8,HZ6H@H<[#?(GYXR6I+&8!;;UKJN1LC MT-V'6AAM.;JMI6TUHZ[:5H8]*'#KB*8X^J?-&A+).:\@XLEY:6/8DMD:R&DPW'+F2S-3EDMS:&1\CT'?%$'=[ M$)6G:9,:D>OR"[TI8D9C+=]8LK+U#U*T/2AJ;*! MZE #4/&?WDM6GJ ^+XMY$^NCD F]?/^ MZX"_Y5O0%!HZ^[1C'U0=SI!ZB_5)RMD')/\ LW];_MW3P&KN*^Z&CS[F7K?U M1>K[_8?&LF^H;^\GRR_T^V8#QGU"_>PS%_@,^O%[]:'KWY1D]97]Y_\ 6?[6 M WEU,??ZTS?X8/<7$WKC^\'\8)R _P!QY+_Z6P!ZI:B^4NFKU(>OMK]K_P!Q_P KZM >5>N?[^V)_P#"_P"C!/O'_>-^.D[F?Z' O^]V /?$ MGN"^Y]R7W'N.A3W/^C^+_( ^@ '$7_$5O^P^**?C7Q;_8G^,?[C_M M_P"CM >9]K_#BGGW->YV3NY/W1_6<_\ *;^P\/\ _..J0&S>I7[JTZ]1_(IF M]='J*^.,W*C_ *:_JW^\Z2 Z43F"3[XCGZD?N_%_V'WB.737\<_NE_\ [7I0#D2[[UN% M_4OZJ,Q1#C]X' MU+?[2QZR/^F/^^_R[ '7DH[L:%_N\=VC=U?=^I9[^[;_ &__ +G_ )#TP!;9 MY]8VECU)^NI?ZU.6/JPGOJ+_ +R?^]_Y)U< \X]4_P!RG+W^&_\ ?!EWWA/N MZ?]K_ -H# M<_V0GJ8R)]QWUAU^Y%R?[@-/K!_ZF_J_]@Z4 []C?JEUD_=2]:V;OB/JY]R7 M[Q__ %SY3?\ L :C>QX[A9D_P]NZ4:^XU_M?B[ARY_Y7P3_N^F /:D M :FZJ_=:>/4']Y""^OCO#+_5%_?)P5_9>JP'.O_?/1>IK[MQOC'K]]8ZS MXA_=7_V_^9[X!'YI]M]6'(Z"?=?_Z8_P"\_P"7]1 (J'?X:F7/\(SUK-G(_P"ZA[HG*3^\ MO^J /6/0#]SG&WW:>Y,@^ZSZB>ZCCW$_W_"/]IZ8 UTS'_A=H?N$S)^Z9$ONO=WY1]T+U/=T?\ ]C_J;A'_ 'NP!Z! #/__9 end GRAPHIC 25 tpg51a.jpg GRAPHIC begin 644 tpg51a.jpg M_]C_X 02D9)1@ ! @ 9 !D #_[ 11'5C:WD 0 $ 9 _^X #D%D M;V)E &3 ?_; (0 0$! 0$! 0$! 0$! 0$! 0$! 0$! 0$! 0$! 0$! M 0$! 0$! 0$! 0$! 0(" @(" @(" @(" P,# P,# P,# P$! 0$! 0$" 0$" M @(! @(# P,# P,# P,# P,# P,# P,# P,# P,# P,# P,# P,# P,# P,# M P,# P,# P,#_\ $0@ SP& P$1 (1 0,1 ?_$ .@ $$ P$! 0$ M <%!@@) @,$ 0H "P$ @(# 0$! 0 P0! @ %!@<("0H0 M & @$# @0#! 8$!0P)%0$" P0%!A$'" A$C$302(4"5$5%F%Q,A>!D4(C M)"6A4B88L<%B,S71DD-C-$149-1%-@I3M%6%U59V)QGPX?&"HL*#=)1E=96E MM49FAI8W1R@1 $# @,$!P4$" 0$!@$% $1 @, !"$2!3%!41-A<8&1T2(& MH;'!,A3P4A4'X4)B12#RNEO\NX#FTS>D#PJ0>FDM[L&[E.""=SMI1'LF5U+#2YW<3=[E<,> B #99SYLAXF'N^S@O_'T>.WB+VN=&P1[\ M*U\SU(#2<*[#7*[%*!2W*VY'!0']2S8CC]O^/]1#K:M98!!RX_X:#F?^JYP/ M178A=+M@I1N-M[>O^TLT/K^]\(=^F&V^GO&81QI^ZGL2HS2_?=[/"G,TN5T4 M "#<+6&"E HC9)L SCN _P".[ '3\%I99<@BCS?N ^TB@<^4;'$#HIR-;A=4 MBD\K=:A-D0-FQS0^@Y+C_&@(Y_IZ9;9VC2HBB_@;X4-7<360VB\^9ER6ZV#Y M@[OI;93M[(W)FW6 MLXJ&\SF-8IKY0P(B4 %[W,8?Z.G8-.LY&J^*(.!^XWPH#I)G_,]Q3II9<6:X M?3G$+;:LE13QFPS7K\2C_C@' "'11I]N'((82>5A1CW \*R4 MGKF/R?JVT%,7Y$@_4,SE81P 'Q]<. [=QZEVG6#?^5$O_P#&S_\ ;6?6SNPD MD<&]%?B6.YI%*4]MM)P 3 ;QLKQ65CB##"N[^6SPJS;IS2H MD?\ ;LK\>RW),XB-NM/?Q[?J*9$OB/\ ".0>X$1#X=$^ALO]"'_RV>%7DN)" MF>1];4[/XCFPS0% H_L%Z !CJ?H;+_ $8?_+9X54R2AN82/1.- M*K.Q7-4AS?J^T> E-G_:"9$P'+Y"';ZP0'N']76&QLD/\F'_ ,MGA2CI)W%3 M)(O[Q/OIQ1MBMJB!BGMMG$2B42B-AF"@("4,Y_Q8!D/PZ0DLK-C5$,.W_39X M5G.G+@Z:UN;-;V:0J+7*TJK@)@0_VAF"X#/R]P>!Y%^.<>O;I5MG:-*\ MF$];&^%%@N)HR6UM6@AT,('[C?"G&S% '2NP&PFG"%AL\2W PVVT&5,!3"'ZC MF1, X_#ZT>V?CT,6=JQ6\J+']AOA5^;F!+'N &U*;WZCNSE91=6VVC!A$2@- MAF1$"^0^/_?O81SU0V5HF$42_N-\*CGM3%SB:U*SUO$0 MOM6>^0_4DY+:W3*^*+L8WPHC+@[(W$&D\U@N78#6ZU"&,@'ZCF0P/[?\ '>G0 M_H[0?\J/^$'WBBF>7]5Y3H-<9K-<0$?]J[3ZX[6.:$?Z@?=5^DMPX)%%E_<; MX5'/EWDGKK0K9[GV$ENM0#_: ;'-!@,=A !>_CTN;.R)=FC8JX8"KLG/ZQ3O MKC/9;F " 6^S@;X?[1S0AV[B(?XSU'I2>RLFQN>&-$F[#OJXF *@E17&>QW0 M0[W"UX$>_A9)KO\ '(X>CVZU'+B^ZWN%,"ZG(4/*5J/8KF)<%N%O'Y>W^TDW M@!#TQ_CO0?Z ZSEQ?=;W"B,N'$_S22.-)*]EN8#DUPM@ =\V6:#OD0]/K!_ MKZ@P0.Q!@]2C9ISMCO_P"'_LZPQ1NV@=PJ6DYAUTCFMUV/D1NEL-V[?[3SN?P^ M+['^GJ7;7"M;[XF4/]LK8/EDN LTX(AV]1 '_H'2KF1+ MY0$ZJE:X#W.\ '_II;\^F2V>=#O^X7XX#J,K$1!W"CL>S(6O)Q-)JMUO/H%U MN)3ACM^J)T 'OW_[_#X=##HLR !5X5+7.B./R'W5S!>+YY>(7:XB8.V/U3._ M\KT!1'];W(IB@ 8"TSH (^7J/\ C_7OUJ)8 MV AW$U4KNVUR?KZ^_P#QWN/_ /=,[_\ "'498.G[=E#67@*Q->[Z8,_K>Y#X MY$?]JIT,!_\ K#]G0W-8#Y=E7:7)YMM: O=['&+M[U@AR#:)PQ3%-,-0,0Q3/A Q1#U#X]"<]5"!*@29 MB0*=?* X$Y*\B1$![[YW#_7_ #$L8CZB'X];N)2UJ;4'NK5!CII$"#IH&*G! M,HJ@ "8H#@>V!#&1S^P0#H[72,P(Q-6:W*[(JN6OIHT?_P"KTZOO_$3C5RWW M=]SG1_%R&Y+U +-4JUM*I!' 1PFHX*]A&4W(6N.:S+MD@B"BHI$*(%. X#I% M^IR"4L:PN8."=OV--MMXB%DRY@.G#KJH7FYQNUYQ"Y S.DM7\C:'RLI\/7JM M.-]S:S12+4I9[8(\[Q[#(?2R$PW*[@EB^RO_ 'Y@\N_;K9VTS;B+F .8 ,I;)D*UF1 M_"E*-(9P(8]WV"(F77%)NH)3X2325.N("5=6IJ46L>=GH 7@ MHP\Q^:HJE)%K"U^<4@!7OZATOJ.KR6G+Y8!8Y[6X;E]^&/7A3EI9MF#^:#F# M20.S"JL8YR4X"4I%%5A*98P)IJK&(F4QO)10J13^VD !_$. P'72V\G\MLEQ M(UH<%VH>HCWUJ9HRV7(U3@*>4:X2=^V0#"*ZAL)%2(*QU #.?92(!A5_H #YU!Z:7!0.F?P)YJ*'3$WMHE,N<4B>I_;3 Q@(7/< M<8#X],LE$*9\ \X$E!AUXIU4-LD3B0'MS#=O7@$J3O"WC>;F'RLT/QF0L(U1 M+<5Z8U:0LR30CY:#BP0#,"< AW88]-7TW3F7=V+=ID$CL2NPCX<*/OW-M%YN=FM]O1 M4K:'=6O%FA-"GJ+HTQ,DHVH7\8OMZ3'(OAES%Y M?%V2UIC3B"2*_,]>OJTY?2-Q6E$ <&;EEOK4"PBK,XBDRENE1\3\I [?C5>@I>Z8YBD5,5-$IU/; M3,H"&!\P,L9,IB(DP.BM%D+/F)QX_"O051 ONB M(&3QD3$#R 0 0S\YJ2S10DMD(#QN7&G(W!S,K 2X#L-.>N0S^>GXF MM1B(FE+)+Q$'&-5RF;^[(3KQ!A&$4,J4!326=."E$X_* #GT#H4EY#';NN"I M8UI)1-@I>*VNG2BX%:4ROPP()X@^%<[HYC&3;*(B84P,!%SI*MC/D0P)#$*J1,5&V/B7("/ M4;21O 6FXVY A/O^-3%X \::MRJY@\?^.]VFIFMUCKIE\C@D4"@/H'1=,O(KS3V7DC@WF-W[5W]B[*'=0NM9S;Q@N1=G10(. M4A/<\OE!+)52K%,D8@^.1 Y3@!D_ ![^6.G&L$W_ &YSGHH; H60%A(4 C&K M-/M@<#=?\Z[#REA]A6ZYT@NB.-%HWA6SU=M'>[.3$&9R#2-E"R[=7,,O[("< MZ.#CZ ;KEM:U>33'Q-8!SY9A&5*!H15PQ]E;6PTXW D?*'"-D>8)Q^R=]5OZ M]IBVP[Q0:,1\$6I>KG5Z@G)F1^H+&J66:90P2!VX&**Z;07GN"F!@$P%QD,] M;"9\D-D;K#F +AL3MI.-@;.V-?*:^CBW_P#JX="@=O&XW,/NAPUM-=PS4>&GAL/YK%-6$+[94Q244_P"<*L41QZ=.7WJ%MJV+Z9KI M)I=R#:BT.TT039WRO"->1OXTQ.1GVK=)ZFN?&:BZ=^X;I'DY+!P[Q1Q8?8OU*PY.[PXL;/\ N1:>U%L'5=[U_1Z='7"G M+-9K;B^P*K'6!D[KL&:PD50%J^D2L 3*9;W5@SD,AUK9=:N76K+N.%8'+BC< M$VKC[J;&D1F"=6^AM]PO[..J. ^O]@23W[@^H]H;PH+NK-W/' M&.JRU?V(_0L[QHD+KV'$T]6;$81CKZT?[HP'1(/<,AT?3M3GO3RS%Y2%!1J' MMVT*^TTVA\DC7$!2#M X\$[>RHI_;$^VJ\^Y;N/9&I4MQ1&D$M<:M>;2DK;, MUIQ9F"T\:*M47\<+0B"#D5SK&.)2D3'M\>KZAJ0LH@[(LCW($3;TK4 M:9$^X<0PM#1UT4.;GVL>-W%30LWN/6WW->/?*"U0]CK<$VU#KIK'H6>3;SD@ M9B_E4#-K-)K%;P9"BLM_RGY8^4%)O#_FP<>T<4@/Z F*_@" ''\/+/5C\QX+0"<%%-]PUR?P33.N MN8@F!%)-58P$ >YC$2*=3P ![CC'5"]H*+5V-<4*4BF2((%.0"'%7^[2(F4R MAE%,F ")IE*8YCAC'B "/KVZJ^1J88E:8D4CR\:2E4_)0Z.#%.4^#$,42*$' MU\3IG IR#^\ ZA[0X9FU(=Y5?A2>LV)@WR'SD!$?AC]@ /Q'H!:6X&H0M;AB M:25VH 83^!A+@ _I$,AGQ[]NE&Q3"7,E:FDPR!2B94 $O?' MC^_U$?7HL[D9EW$^ZB9G%KL$:F% _+D3#ZB8?4.^?Z^D)&9A58G%WEX M5P"F81[F+GL';(>OIZ%QTH004.VBUI$!P(8[X'J*RM!?(@AV$HACU#^KU ' MK*P41M3?_P"4];?_ "[JW_[Y:=306'*7GIHH,Y6O.& P[*7;Y2XC:?9CMH'G:JKI'*7'D)3B !D?E]LW<1^'KT M9X_7X5+@&D.!5U?T*$K'IFK?9:^T5_.7[7EO^YTR/K.43A:K4(^2?KZI=%!T M9U8'I(Z/?^VC8$_%N7W *43)#WR'7-S-=#(K22[,HV?&FV8,S*BC';CW55/] MO>:L[O[YR5$TU]L]#1F@^0].:P^V.&FYJ>T48ZUT@2O^S/[>%Y9(CQ@#1LJW M4=M'1"I_5F6,W 1$P8:+Y'V#GN)SEPZ%[L,:#&2^9P.,>[:1CP6I,?>&XD2% M0NOVM?M[?;NTEJ%#BIN':2UCH&[9%&!N<0G#MIDQL! < ,=]6"[#I>NN0V@/NL<0 MMY[1X\[TMW&GC?9;*GK[1G"130M&XJ[&IT0N[BD->;C>)'=\M>KH&0O#JM#4H),C&%DR,R$0<.Y1Z=V[67(N=T( 4W;J\;I9X);G,_^ M5*6[]V'M*E-E2V.W>X-<&H1XT-K?;-3\@J1]^W@(YXL<=M>:)X)ZRM$YH)2A M4%C$7*.L[-I+S+FU2M@,51TM-J6!M]2FJD9,4B&%'!B=NF6LGC?;R@O)E2CXV-"-\0*%]JY"[GX6_;S^R_L3BCP#U%OZY;GTC5*IL_8\OH\ M-@S2;-R>(6-2P)EKL#A98\H\$_RM_'./(.A1-CNKBX%Q/)#D=@ 2A[ M]@PW<:PAS6-(C:X)T+W)4RZYQ^T[Q]^Z1]RXNF*3!ZU)M;[01]L[&UA6D6[2 M'I6R[(2QIS+%I&-"E:QAI1-JFX.BF4A!4,)RE #=,-N5TR$.^9MR$<>&;#W> MVJF(),6I3,D$A IA4)\A1$#Y)/+//J MF5KO-L.)3 7@8%-G;5./WK=&[WU'S6_,]ZR&D)]_M+6%2 MO5.LO'ZBDUM1K'4C)J1;:6=4T/)Q&65\[;'5>'5.H*QC@)3>( =[Z/NX;G3 M^7%S26GS%Y)*C<.@==Z)U7J'8?W%-'1+OE+JU6J,C.]962':C-(6>@,R B%!LTD M]659NEDTRG630P8/(##UHB);[1KQ\\CWPVST8JHX*@7<4[>^G0QL&IPN8UI< MZ-I<1AE7:!Q]E?.3]XCA<,V#74CG*C;M;SDI?6ML@ M'"'\"QS,0%PW\OX7*!!#K@-6TB+6_56IVSUS6B7V@^;VM*7R%UZRB_#V:])RT>V M+;V"+=+*:+%27-+9K0Y%._A@FS %,>% M%NK>&'3I?IP!%-*'*N/4G2M1UG[;;_M[:W^V+I+A7PBUCO\ U3R>UW0+!O/: M,]JI38LSLRQ7%S#-[-"NK.V:NT8)PU82*SHAWAA021(4A2@4ANGF,@U6YU"7 M6+E\T!QLXAJ9K+0.G]S5[5UMKT98:E2K[,U^QV28IK5!RDNO&1!)E!%PHV04 M2PF<$^Q0 5-YJ%^-.;)*]O,.0NVER9AF/%0 <>CA5^1#!\OJ*SLH_6\:A0)6JV59Y57A%JVF M! 4&(09D=Q?O**"Q=!YIC\.GK+3Q^+7VE.FF=&VWP<7NVXXG'>:7N+B865O? MQ-8W-*,%'RICBG8:F/RZVE?[[]]+AYQ?N>E]?R&B(N;I^PH[8,IJU)W/6F>E M-86A%]79F[R#5>,GX./6$12CC^0HG(4<=@ZU.G6<5OZ4GO?J3]3&XM#&N/$X MA"C?VB,3APIR1&W=C0J=JU:G)UF1AZJS=1]NGMILF9B+7-Q(+O#.4&*!2"FZ%+P$"I]M\ M^R@TGT^-8N'SNFN&M >1BN*;>*BM2R^NKJ^?9P-A2%Y!.4(5W_HJ4W)BEZ9 MY@?;HW#9K_M+7N\[%I/E+JBJ16\J9Q@+QF0U_&SM]A:MBHJ\9-'ZCY?2$Q0*UOK7?+NUTRK;/V)J= MWO2+TA37;IG*.+BSU8Q27=R;Z;=NE4OJ03'VR)AD? IPZ:O[J[+;"UC5L!C( MVD*@._#MH%O:Q2W%Q8 MW\>&TE8M&T3D$%1@ G=;6;]%V*-CF3QI-33=9,R:!EA53(*9Q\&YU2PT M:[+9!R0YJ'/BU2 G$T2Y@T^YN80]OG(. _6(W5(7B[R=Y&[SW#]SO6NV>%E# MT-0]+Z%W74=;;&JNK75%F6D&T;S4=$4:5LIVS=A<6-ABVJ"IU;0,>]<:^*;CI73 M)[VT&84@ 2[DU@<0Q\P!^M(8X=-7^XVAXSB=GKHUEVC#UR%:(**)0DG5 MT5TT%7 H**"FY]PO\(]>,N^J=H@,C_\ XPW)5H&+4=M[U/57:!]L^\;#E!ON M6<%P.5$'=[:JO^UOM"S;HW1R6XZOM_VJ\[FB9W:W%^%8NBO+I(I,5H] MYK>/8BFL[#\G,V33* E,8P-Q,/KUM-8CCAN+9EI(QH;B'%P*$MP4' =1I6QD MD-I+*]H;+G/D53M/15>^T6FJ+5RL^WA,Z?\ M47C[=4=!5/+"0G8PTI!H<.KFM,Q29@3-*Q"$TR7DHQ-0< FI(L" M'2\Q'Y1/GK1^J[*>!L B*M,@Q3>3P[JV6@F)_-RN +6K41-X;)^T5RDE='Z3 MXW<$+!Q(M%QY)ZPB;YN"3N363:HZRD+,,7=(8$R/5Q;*RQ'9!*N)0!+Q$1'I MFWL];AB=))+S&9<&EJ8)T4>2ZLY9&Q.;B3Q3'J3'KKZVMO<.MO2 MVE8GAW :"<,"<6:SPFN,O?*HGEG%R87@@(J@G#MHL3&9,P0TDU79?VK=._=[Y0WZNT]M4C7'BE7I2%N M;SC!;K%KKB[R**_=M+W>9[3TI7BNJS%6!FXCGI'!VH,@$3I@H3W1-T4PW9C# MFJ2IP5,,4QX[*POC!3(-U4M??\T1OVA\C]+[3W+;..VR*[O'2L;-:IV)QTU8 MCIV&N=?A'!"/9NW4DODY0M;]202647,=1(R2A2)^(%\ -ITW-C.)1I.TK]DI M:^\CVM "."X=%4(NXH QXY$0#N'8!$/CCTSC/3IC)*DTLV4@8XTW7#0Q3" H MF'/;&1$OB >GR]@$>@';3+2 0XA12*ZCS>OB8 P)C%#]@ (>G8.JN:'!#1FS M(JA6G=PI'4:9S\HB'X9[E_\ MOW_ +.E)(\@!5:DRLC1X3S'8NRN,4$P\RB! MCB0F3!W#]V,#D]2T#!.F#PRZP)*J M$21.? E*(AJYK2V=(3)\R]%%YUP&Y6 (BXU7Z]^\]]Q^QWK:^U'7)%VEL3> M6LXS3NQ[['4^FL;5+:P@TY%*+JT?--(=-W M2'FG!S*,3(JJ+' YC"8I1 K+ M2!T(8#_*54Z?MPJ&OE85).?>M#"E_<.YCT+1- XR4_>$PQU)K78[#;6LZZK' MP[^8UQL.'EOSQG:ZG:WS->S0"K>4744,DDX*@?WE2'*)5# )GVD)'E&5W$<. M%4GGF>U3M78*L-A?NS?=LY?35]U$VY,L'BUKT7LQELB+;TG7M0A[=08&HNYF M]J3IXNN)*2EH?5QFHDD\.870Y\"'(!AZR*VM(I6/:U7!P3928?/FV^3M6H@O M/N)\N)6U<5[I+;A =^MU'IUH^.2(G+&]V9VQ2:&Z^EB*@.)'<*<4=SZY<15BY2W"'V\Y:VW MFE#2$+R.D"P-?5/LF/DFSI%PV605CS)0PN47:A?)F")A X]^BG3K=S(VQN_F M0N5I'=CV4(7M=Z)Y7V4'M:/=&+UE49)RL/D99(Z*93_.; Y'JM[H6FW+'7UX%8!B6 MJ,!U>ZCB^OW>2% ZB5J;E9]T[C'N;F=L&N;!L,1MB%<-9WF,:_P50M+AV\;6 M5M4XN1G8VQQ[IL^,TF)-))H+(/:! Y3D 4\#TU+IFBWT$31&>02 WS'RD;MG M#=0G7=S;SOD8F<-5V&)^R5%/;>[.1/,[:Y-CC6SNY&169E.2"IU M<2.Z6+&P\0V28P=9A6YS*&*BD1),#"81]1ZZ'3]-LM(&1CV!J_+O_P =^.)K M47=R^YDYD@-Y9(Z M3&=5AGQ)5E7["JDV$%D\(.@ I?=)Z=7NM#T?64DNHFE[5"G XG:NW8G=0AJE M[9-R6X.0[BN[A3#6Y;[P'LJSL6W=U6F:GI68ES-8EG-V-TU=3,N]=&:H@V9^^ MDS.8 (0" ; 9ZV3!;6-JR'RB"%H:WB@V TFZ2XN[LR/\LKSP*46Z?:.5_) M37^I^ M6F'MWHL1[<6\ W>FY*/'=WUTS\-"%'G:N V$@;BB!:Z&_+;E M]K[0%MX0'VQ/16BQ_4E3L^J)&)B724>DK,'6GX1.0?,U9=BT)+M3"":2Q2)C MGQ 'H)]/:'>WS=>A'_4DAS7!$[J:N-2OVQ'3'2-Y /#'!-_93TX_P#W*.>7 M%[6'\F]*0M=.2JJG^-1!KFHVT?*@D>&T)*'R8Y(5!IR";Q6VIM0O*:+5 MC-\R,VW93\IL=HH9V"OYC)RS9TZ:'$'RI ,W,D)2'\0P '6P/IJTD$&6W;E MMRL1S@ =*8?8T!^JWG+D!+RZ1J.Z1M]^-(4]NO=MFTCK+C!-WU9UIG4=D4LF MM*:1A'-!K=D=GN#?JYFY7 M _K#@FWBE*NUBY?9MLGM=RXSY=N!7%>ZIF3OW-^>UK#4)['OU25D=#S*5AUM M,/:O51FV$^TA7-<+)2GII!M_<,NG79PD<2XC8%-%O>_/;FWR#IM^U-LG<*LSK;8IXH]NID M94:M P+E2'=IOV1X]K#Q3/\ *%Q>I%7640$JBRI0,EM-LKAEU$P M\V-44EVW [:8F]0W>7EG9MI]5G[H'W**G0Z;KF#Y-VMO7:"M%FKBCB(@7DZ5 MI"E($7%RU@=QZDI-1+8I"E]AP:&$(T#!.T"@0Z[< M0RNE8Y7O(+E*JE)^YN2_++?NVJ=O;9^XK-*[1UP=H;7-AB465<+0@9N"ND$Z MG'0;=FQAT@+*F^D MW;3*8.C_ -\F4P^ ER/2$7H[1HG QPL #PY$7$=)Q[-E&?ZEOY&ECY"6'<35 M=4#5Y.KS,'8H(?H)RN2D=.P[\B*:AV,K$NT7T>Z*14ITU1;NT"G I@$!QW 0 MZW;M/CD88W_Y9")T<*U\>H&.42L^<=-27EN4_+2;Y+1?,%]MN6_WC8=BSBV& MQ6L3$M')8QC&*PS>/7C&[-.*=L_RU8R1TU$3$.&!, B #UJ'^F-*;8.L.7_T M9=FRJ<#T'=6S;J\YNFWKG+TW M\53JD1*TVIDR_+4)E9D>).T9NCM<@I[!"%4,(F, F$1Z2N/3.E7 :V6)A#0F MS$IL4\>FIBU:X@DSPN0DJW^??.SD .O/YP;PD;B755^B=H4/WZS6X_\ M@O<"!@AYP@,8Q 72C'S-XIJ^:0^0Y#JL7IG2K8/Y,+&ES4P&*8[*>?K-_,&F M20D @HI0]!H#;#VGNW:^^2*<[6[,2\#%1C1 M=XVKR0V?8MR;HL9KGL:UEC4YVQJQS&-4?$B62<='%%G&MV[) K=DB4@>!"]@ M[]^JVVG16<+;>W01-V"HGN9;EYDF*O)QK]H[D>^HI2&OP."H@GXK"J*P*%\TC@N8_O>X0Y/$2*E5')1*( M"!L#T*2+.PQD'(<,.%&9(6N$K-NT5.>5^Z-]R;^2RV@E>35G/0%ZVI2UWJL' M7E[XK3E&WT:M95V M&'LZL2HT,*1B&7$PD$0SUHG>G;5LIN6EV<%0-U;9NH3 M%JNRJ1C4>N+G.CFIP>A[%6^-NY).EU"S/2RLO39:#@[E43S1 I9UG7[.PDF M,9-"!"B9PV*FH;*4UB.#07XA@0'.?B'?T_'OT.16MZ:EIS"FN]B5$Q-Y%\P\@[XR)1 M ,]P]!_ZG03&"1E#&*0HAV$1\3#\/E_$1$>W3NU#0G_YC:OYU5R@X\PW&_C=' MV[:O':/BJ/PDW+HS;,,QI=F<\UXJTV^=V2\BJQJ6XL(LK.&BY?\ /HX7"IG9 M6WT*KM)4!]S'2,L;7RYG!4!'3N3[=5;-A B!.X+3U@=W\,Z/3-&5N,V%Q[VE M-:^V7I"8UE)[>359D2J26K++$;-+=F%2U:U0U2I&VUXS(BV4-/>3UL@]7!0H M&R,QW#$,8\A.%*.GM2_S'S41ZWNS@77+9M5S6MF:\N>PI7;%6NVR;?LA>"JU M?V=K8=<1C.7U17):#TS*--@5RNVUN];.2,8ROO)GZA-WY>10$K+67P<,X5BX MX"HD?$UJM!5:2-6\AN/-7IOYAK_:VA=0Z+<<1]W4"6XXOZ(O)[M+R)MT+;FB M4UN>@(W=#;W&M&%CVI]?4)9S7+&47#-ZE M( \BDP9+R)W:*A5P]KMMI;:Z)6L:=EAH\\86/42=>TV2$$CF$ , M'5HM/NLK72$M>243?C5'R1D%SEPI X;;[B:9QIH&N;9MFE4QCJ_F]J?-VQW/ZIWT\UZ;G.M_,Y[D&/#?AU;#6J-RR&3GN M* >^CC1]ZZ(VUHS>*FZ[N[J/(*6@-<:0<6A*#6G7&YM,Q&[Z];H.[O"^!T'- M]U?5(M1DX*ZP$E'E;^7D=,P#1VF:BR:%MI$EO&,)6;%5(8=%*76;0UQ!LX MMBZG$')S,6C%=*-.L**ASD[ R-)U&:Y=-/%*7/<#@Y-G$)4?B&GMMVP*CFA- MB;UZZ"U/V#J)&FUZ(UILS2&K=ZM-=Z&8V;:&P:*WF*9+QE:6MAMN5&.,O69A M%M99F3>-':Q_I"GE&8%0(L3&.M@=.U=DA$=O-RW;,=GMQI%]Y;$^2:(<0X*> MSA[:*1=]\;$+)1JCK=A08?1-LL?*,-P0TGKB.7D',)9(\2ZZ(H]=1SJ9AX=W M/)F>P[=JL4\>54A1$OC@-A^!:TRUG>YK^:T1D!40[=V*<:4=J,4EQ;1@-,3R M_,1@" J'K"46-=WSC-1(+5+)6_U>QFHUMU5+4RRN691ML/#_ * M<1L9.1AX MBGPZ=2*C*OV[51JH\D57O@5?:JTW3-UWRYAHV% MOS9W$KG+5VG8N_=4OWECXB["OEPO-E:MHF"NC#7_ "58P$W%)2]IC=_ZU9.Z M[<-.SD@Q8(-WD%N5,B$B MHZLLJ.L]=&;$,=5J\"8*S,P#Z842A\O1_P "UV6>2 AX\Q(*G ;@O$5=NHZ0 M3E '%&0+^BG)KZ#H\O'&95$]#A=%Q7&GI"NF M:BPDO<;C%RI9,H(!XM2H^?6KN8;MT7TV9[[UMRUH*XA 00M;!@LYYR]C1RA; M$]H.V@YR,E] 7S5*U=U;&TE_"2DIKQUKF.9/C)V_6$9"Q14[,S5@D*9#C#!* M.0,@^([E9 7BH%7((B CUNM(TZ]BNP;D.&!WG;NK37MS:-MB^W3F#A4$7=4( MS13BF*92E 2E3 /$ $1/@2AWR(YR(]^NK^GDZ*YQU[(XJXX]0KG;4#VR!E M( ,/S"; B81-W$T57Z8WM MJ#@IO <#C\1_L@/2,C2X4UEFWN")]MUO]';I2:*:1Q1R, MX?IHR5Z6B@ F(*(8'.< (B(A^\.@OA8UA^\!11&YHY@ZZ]-0DO@@(8# 9 0, M;U'/8,9Z51U6;+(7 'CPI/7I1DC]D1],&$/B X[#D![9Q\.I(W&G0YS"HI-< M4L0SEN(>@8#]H#CU#\.E)&M;@T%:-!,)FG:HIMOZ2)Q$!1$)@,F;U M$," CD1_'.0Q@.JEJA",*8"+CLH=2E/ @G(* AD,AV'^SW_#X]+RQ@ ;*.W M/^JF3VT.)2J>11$$1#R[AV' #D?+ #VS_3UJ;^-K&,R[Z;CER8'Y:&\A7# MIF5(9(WB _$0[@(9R B&^>WITL0$0[*)TTR MY"'#(AXC_"8<"8,_TX+\<=+OR#!N!IEC@6IPIG/8A0HF$"Y$H8*/F.1P/;.> M^1 ?V=#PYF&OKZCVZJYI:5=C45(WD:U2#D=R%4,(!G>VWA$ M!P!P$-#2=F4>ZD#\QZZ#\8W2E)N'8+$,+5[+QS!4"'\!*V=O MD&BZX=L H8BH@G^ AG\.C.G0C*USAO0>WJ'&J9^7*UXX&K='O'?0L+)OH\NI M8%=&/6.S(\<3-C,NX(@8" JN?\T( KK8R80 \AZ]'L?1ME+;,GEF?G> [RH MF(4;:YUVM20OM@W MT1I1:"9IU_X:7?K,I<2&!*<#+1FCFP^__*:L?58\CG&7L'C\X"(=PE/E $? M3TZ(WT1I;'!XEN,-Z-2J?C,WW!2ZUTEI-=0HI:MKJ)B&!0#&EK$!LG$,@!OS M;YD3"/8!].FW>C]'<$,TZ=3:@:U-,U"N7IQ]E/-MI[3!,>UJ>L%$OKXR\[@! M] 'O*CC..K0^D=(A<2V:X"C'!M5?J+W-(]P3VTOM=4:?2)\NKJP4V/FQ*SP@ M/C\/^D_Q'TZ>'I/2B%,]P>L-H#KR0_* .O&G(VU9J(P"!M8UC @(9&4G,>GQ MS)Y W3#/3FGL:&B>XRCG(?3EH@(GF#-V ^%4=<2%24I:2UGJ;Q!0-750@E*(!F4G,B(A@Q M?'\SQ@/00QTR?3EI([_N+C-U-I/G,Z>ZE%#76KT1*HEK*J".? 0"6FB% ,9R M(!)^@#_IZ=_I^RRY/J+A.H4&:Y>P+$TN'53@0UYK%4?+^6=4$1#(B$I- (" MA_\ G, _HZ:AT6R8U#1 #U',ECN X_HZD:=:' 7(!0*H438_P"_ M);&"X'Y3_F(Y[A\>I?I42>2[<#4"=O\ I24X4&-,3P4*%4L9#("XEC#W'^(! M&1#(AU3\))^6\?U"I?=1-"F IU4I WIWCXA0ZH(]@ WORV2AVP4 &1$,=8=) M'_JY&]>'NJ'7D+2A@X>HX_,NX?Z.FV660(+U M]#$MN]2V!W=7Y>(J3DB8&H-1#'Q!U*9P(8P(!) 7']?07:<729S>.(5>NL)A M.(B>U.C;3L"USRM42UX*1S44@BFE4@M%F"MHHD4%?V09&EO8,W*J83BCGV@. M(#XYZ79Z>L897WN8#,F/3L!'318]1E(=&^,J6D$#:AI"19U*+1(T;T"I!Z$ MR;F3-CR 0#!_S(,#T9NG6K_EN9&G@1C[* 7P1^9T+R.G&OR32J$ WG0ZKYF' MYO)W+^7IC&/S$0 .J?A(W79!Z*N9K>3S&$M'$BND$ZJ!?$M%J8 '_CR MH^KC:]JPN&/#;UTL>Y5Q2]HU%J7AXB42?4RG@ (XQ_F.>P?'I9VBVSPANW4 MP^[MWXE/A17WMLPH^ M%#TUEBL]BC1:J #V[NY?/8Z*2M@HU<#8-1J MH #D?(74IW'X_P#G(1#H9]/6)&=UU*!MX'L6BFY86@MB?LK$Y*MW-^B:F8Q< M>KJ5#/?^SB2#TZK^"VF7+'<3D 8X-V5+;C$?RGC'[=U:%"U@Y#%&B5(?+&?\ M7*Y[>G<9'I"?0K4-'_43[=X\*9Y@?_F;.BN%1O5!-_>42I".1[?62@^/_P"T M1Z5_!+3_ -1<=S:S,QBF)OS?7RPB)LY'R#\U#&>A_P!/66WZB?N" M]FZBF=N7#YJ:KVL4$_F!M4K6RABF=(4/6)Q.'\KZQV$PAXR4T(!GM_[K"'FLQEN;AS?W6TPV]E& M+FCJ_33,D=9:H5 YCZLJV>^0_-)SOZ_$);L.>EG^D]()S.FG[FT%VI2M*.:% MIEN]7:?$H@IJRLCVP C*SP%#OZ_]*^N>AN]&Z,XXS3]S:<9J+F#RA>A/C31> MZ>TJ>Z3T M:(#G4=>'M\W^C--_YCG,;NR)\:+'KD["?*G4:;J^BM"B M ".HJ^/?U";LF/(STR MQ;/$\E@)Q<0"IPW;JV6FZF^ZD\XP&_HWU50XCQ'L81R. -\H^A0R #\ [A^/ MKUY_LPKI*ZD7?,>N MA[3FJ 3T N) DV90(!V9(QB&#,@B F*8I@,&"_M^/7N>GM='I=OP_[-WZJX^7"1SN@[/A65N++RX ;,K)Y$?_ '0=^GI_[-VZ MR,%[D)-967YS,AZ2\J'[0D7H#V_;[^>C%37AYJ<-W_.9C]Y91Z7\ M/^W]$+W, #I'>SPJ.BLQFYT<_P"?3@9# @$L_P 8_=[_ $K)+,XH'N05E;OU M#/)D$2STYV$H8&7D!R&,?^$?B'0\\^Z1_?6(#A4@Z3I"[7#4+O=\MO+6NL:2 M%NL-'B"[+V)/0SS1Y@A:#VT1W/#?<;>X:VUM_/33;G9^SWM%:PVN&N MT;&:U0Z6P8!.TP1\P/)4X?8TA/;0Q/R%@6AR>S3_REW,8TK'&U?MTUY^I[ (" STZ _ 23,B7 M\/C]3GK,UYN<[O%51YVL:?MUUN+8K*!0$+%8?/X"$[)AX_M##KTQU=LUZPJ' M'O%6:"XI(T9:R):+0"F#6>PY ,AF;E!_I ?JLAZ=&YUV]B%Y:Y?MLJ^2,;&@ M&MHV:RYS^IK&/_O]+ '_ +;ZP37<;2DA<[[<:CEPG]05[^IK+\++9 _=/RX= M_P <_69ZI]3?<3WBIY<8P#0!67ZIL_B)?U/90[8#$_+=OW?XOJ?JK_C[J@QL M1&@!:EI:YB:0X7:??DG9HLBXW)L)!P]"6D0=K-DH]L9))1T#CWU$"&-V()A M![@'6UFFE%BR3F.0%.VM1 (_KG&(YG<#OXU$<;19RCY'M-C$F1 _/I8! QA M[#D'7ID>M<^YNT\KB75M&-QQ8T!/MO-; M-H#TL]E_>,_+"(C^(Y=^O0_JK_ M (GO%7Y4.S(U*]_55H_^,]D']GY_*AG^GZH1ZSZJ_P"/NK.7#N8VM1[9:? < MV:R%SD _S^5-GXA_WU\ZSKR@V39LW#W[8TYK>%3L%JCZC%&;+1SA=I&*@9,%W2'NF^4O? MK57_ *CEAFY$CR"=H"[#6R9I[)HN8UF&Q5V'MKJL_%W>U<7H5<0W%1[1M39" M>O%JSI&J;+LTEM0Y=G1S67K97T4K'-H=F"<8\37>'%Z)6J8B8PX*.%FZS"]I M>.[%PP'VPK&8XS[=:/GL15N0>J-ES<) [$G;9"Z^W'+ M3K^HDU=7G%GMK*6(NV9)NS)Q[51-LY9BX9.')!3*KGOT0ZVV(!X$K5WDJ*QN MGL=AF5W0GN.-/21X-ACU#&94YD@>G##OX]E'9I@X->$:TX#["FP?C5R#BK3MRK7V M^0NKCZ-O56H&QI_8>Q)J,K,5,78\N2J2+&3CTI0TO79XL.8[9X@0Z2J2R1@[ M&[8[7B^ RMD):BH%7C42Z>^%S0Y4;MV;J;_(74>Q^,UR"@6O>C MM9;%L-G"KJJMF3]HTGUG32+2;.I"/?I+H@G[H&3-W$![=.Z9JLUQ")(WG*XC MN[:7NK<,.0KG14H$_JJT" #^I[$'_OY*?^5=;=\L[PA>Y.RD>5+P]U8?J:SA M_P#Q/8Q[_&=E?_*^@N=< >5[B>RLY,G#VU@:T64H@)K/8_P /SR5$/\ VT(] M#SWGWC[*GDOX5^&R64X!_M+8<=A_Z;D\^@_BZ'MWZ']1< _.5K.4_A[J7J?. MV-2Y4],UAGU"*VF 34(>9D3E.4\LS*)#%,Y$#%, B @/KU:":83!7D@NWU') M>FSW41.2LS.,=^;8:MIJ8;-T+>^32;(RCY)!$@)H8(D@FN5-(O?T #IBZF> M"C3E!.ZBPLE6A[WEHD?E3H\*8IS4:* MO^R[O4==U"3DW5HN]@CJQ -7$^]:(.9:67*W9(K.UG(I-TSJCW,;L = NKF: MR87ESC$T*=BT6&)DI+0N<42]8Z'VOM>,V9/M=@4BD5G45AA:G<[%M#:1*1!M MK%87TNPAXEB]>F6_,W;QQ!N1 J88 B>1'N'2,VN?3O:R5QS/ (3I"C=1X;?F MN/)*N''96;CC?OE.]4G7\?(,9Q_LC7DSMBG6&$O 2%'EM>5U"=7G[-^J"K$9 M-V,,%==%<>?B=,Y2@)&;W4]K%PZWO7;A$ZZ M6V!J>P;)DQ7!;7M:W$TF;G"%:TUS?7*MAAT2D-%)-ZXV%0YCG'"IBD]1Z##J MUK,XMC+@0<5'N(V^RI-F\*-KQ404YN34*7PEI,WD'D _7O!+@0QV\ENP]NML M7ES W=2(<"2T;17OYG*B'B$I)!GN'^/=9]/7NM^'6,>6%1PJ:DS")*/>*.UU M%E5G1SQ:Q14<***J"4MFA1\1.H838*'IUR'KAP/IYS3\W-;70:'\[NJJWW\: M!1,!B9*(>(8 .WH/8Q1''<>O*3%(9'$# G#NKJHB>8!]ME*>MV _S/UX0I1# MQO%7'/RCZ3#4@N4 I\PIRCYR"B 4Y)<@%< !_YW[;'RS@I"?S L)A\A M'U <_NQUMX93RVM:W]4>ZM>?F/73-J,*B_L< O[1&\6VL$+[BA" G]8X_-&A M2]@ -CX ';MGJS&N+RYRC*"X=F*4/.6JHQQ3IJU;DHV,I2-BG$@D32>X#OX M@/\ F21 [9Q\?PZ]SL7%VF1..PQ ]XKC+EQ+G%%4FJQ P/H("'[#%]/W9S MT--U:_8,*V@)0]/Z?F#HG*?P-#SR?=K+R#\0_P"N#HD3'->I&%6:YY/F""O, MA^(?UATYE-$K(#%^(AW_ &AD/3N 9Z6N&/)" U%>_+@/F+GRQC(>F,YS^&>E MPT8YBA%96!A*(" "7N(>I@^'0N8P%"<:RI:5[EG=M?<54N/.NGIH"0E=K7N[ MW"4=P53G8N8K=LI4)5F<2U-/14F^BY!HI'K'45;BB(D5+@WD';5WMBZ6^EU! MH4R,RAH&(/13;;UD$2%I7#9T5--_]P74[S8W'7:"]HY$N6NF)72;]SJ)>I:H M2I4>KK2CMZ=,2%9MB(A;'SU0Z1W;%-\)DC'4\%0\0#K40Z5>PLZ!L8$0' ;_ $B)]M$(Y@1E/?A6MNI!+*9!LJ,XE\AR M40$! /[1?7'@B B _T]1S6<:&+@KB, M*V^1 P'F0,]@#S+G^K/[.IYL?&C@)1[9#N. P8/4>P=5,A/^6%%9S8^(K Y2B4 M2>1<@/;)P["';OWZ6L'"J!A^?(E+56=:,=32)J%14=?6U5K>8GSV"W-.PZKI9F MTHXKAQH[[V*ZD:YF#F ]JU':J[0XAZ7G+%;-.1F_[#+7/7&[:$[:;")1H^/I MD?M&CR-=A81D>$6<.;.I"RK\%'$DH+7W&Z8 5#S,(@PZPN9(Q%*X-B!48$X] ME!:^&&3FD.+T3#91.G/N-7"R\A&MVF9*W.-#14(Z9PFIFJ=;C%T9<=%NM3Q\ MI*N(UDU_/W$9)O%'**CU9PHBW.8""!AZK)H[C;F)A)ES Y@",."&B-U!K)@0 MN48I^BB')\]-62DOQMMKFS;\>DT:WT #[3"U6U:GKIR[U#66M;EWL5;T?&ZJ MFDO:4<-2+F$@'4\3E H=@1:1/'$Z+$EV]*-/J0E(1I;&-P(.]< ,*CQ<.8,+ ML;B%<=&W.H2VV5^U,A):6U]/6BPUFD7=J?#U_9:BXL:C6-?@) MO\O$$%.R1!ZO#HTUL\.C< "S*X(2N"*NZARWS)(71([,2JG=T4 N2>T8?>.] MMB;8@HYW#1-R=0;EG%RJ[=21:!%5>&@%2N3M1%$QE%XHRA?'MX'#/?/6[LHF M6D;8207 A<*UMU-S7B0E"!LXI09()0* "4(2O MQ5$S"8 ,7)1P.3D#XB';(]_3JIDV8! 3$]!P/D0<9^/[^HYDO MW*RO!4(0H9, ^@=A 1]/W_LZ7,4A*Y364[*(('O%)#(9-;JU@/,"B&9AG^WN M(?AU>*.3FMP.VLHGF0 ?:*7*BCW5/;4G)+B_I>%Y!5&A;BWE'MMWV^CWHEUE>/>L+<\@W=8L%OD']74I MMILU'5FN]1TWMM^SC*ZC#V'B; MTP&<8-^S';MZ=>:C8M=3&'AV9H5*ZM>Q@%V9KTY2AXEO%8$?A@OYNV#X ^6 M0V_D (8C?^=6V%WCCR I@0_7\^'@7T$ ,(#D? M7MTY;?J]7PK7GYC7/18$LG.5U,K<$XQI/PQ4A X$ YR2+02B<O=-,:W\+AC.):P!>H 5QT[@TD<5I)@N.^OY1)-_%ZN9S,>N M(@B^BH!])L%5$_E4]AZR2<-CG*?L8 ,(E'L/?IP0V@^>6)KN!VBD3FW-<1T" MGDVXPTHWB*FDRF'R# GJ,QGL'Q+],&.B+99LO.B6H_F?.L_F?V M##COWZMETP %LL64[*Q9MG+=2FCQ!U =$E M4=]0PH0^E-#AII,! Q] U\X>/72Y7> M5\*]@]Z4F]ET2K&. X5N+PRT,'; MXU01WN]KDZZ6FO"O092 X<<=JVH00^4!J4@ A@, &/;'(CG_ $=4<--;AS8E M[#[B:GE7?!R5^'A;H-4X&#CC6DR?+W_1TB(#WSY"(I]_VAU?EZ?ES MY5]E-LANLH\AV?;=3J7XL:@5J\73)#2L"-4AY)Y,1%>=5I\G%,Y20(5-_(-D M5"$\73I( !00$( JH8*NZ^4!#L7(CW$F.H?:0M"O9AT4O MGD.&8XTOI\).-R12%'CQ3CB4.X_IIS@1_:&!Z6+;(A,A[<:;CYC"I<52M:_" M3COCR2X\TP! !P UAT(Y$0QW\@#H+Q&X^5H HN=RJI6M;7A7QU,804X\5$#A MV$/TF\$H]P[@8,A\/QZID9P%3S'\32@?A-QS$H@''2G@;\0JK[X_#&<8$>IR M,X"H,DHV'VTGCPGXZAY%_P!W:J^YY"!!"IO/$?3 B @ ]">R ?,T8]%8#(\H MZM?^Y1Q\$!#_ '=ZD..X_P"R#_(?#U <=#R6>\,!Z:.(90<" :TEX4&#'$?&J"YMR%SC&M5 MDXL:>LDK*6";TW6I:/79P*4[ARKXAYJG*0 $?CHV$+W$0$*Q(%$0#.,9(8,]"=8M>U#0B JB9OMIINN+6NA$P$TQ'Y*! M@ Q*M* ';T_A3P @/5'1.C()A/LJ6L:7(90<=G&FLOQBHZ/F">G$! >Y1+5) M00#'Q ?8]>WX] ? Q[BXQ/S'I2CNBABQ+V@TVG7'&JDSC3X@4!SVJLKV 'T MP@/80[]4=;^1&Q/[<:NUL3@HD:E,W85%:5'3NUH2/KIZXU"J(.B1IX]S'A_? M62*$ZY$'14CB4XE]0# XZX+UP7'3&Y@A4UO=%;DD<%W55;(1 8[$R)2]P,7' MRYR';\<]>7MV#JKJ(7'.!NK&BQIQV-01+@"A<:Y\I0^8!"5; /[\!\>I(!!! MV)3M22W771>[UWD+=84C&WIM-5P'M^0*$"^SQ02-V$0 "@(XQ@<]'MVEL07@ M/=6O.T]=>5F';.)J$C&0H)G:6"%448X%O]27\Q:JE2*K@/'S$,B(=AQ@>W1' ML:2R0A7!X H+R \$[ M3HY2HJ#K#;YC)^!T@5_O2Y3,!_P U;@*9 [_P%# C M\<=>XZ=:L7C4I.62'.*X<3NZJW6FD/M0YX!-6I(;3U(O>5M9H M;'U>OLANG[R^ODK15E+HDGX>YY*UPKLTL42I]Q#VO( [B&.DN1?H739N6!OI MW/'P"\4IRV>PU6CUV?N%PDH"N52K13R#AHY(R[^4DGJR8)M631 M$!,H0L=?.5ZS03 ZJ[8?,I<=2YKVX.!!H,A82K .BBD9) < M"#9J ]\E!J@ !C'_ &OX]0'/.'56,8'8FO 01/V^E;"';.&J(_P# GU!D ME0^=QPXT7* U!PIIW2\Z\UK#&L&QK=2*! $6*@,Y=9J"K$6*PX $$GTPX:(+ M*_-_ 41-^SJ(/K9\(1;F_A692<<=RT;E22./5T5+&M>4>%%+!6Z A\S=#N';#=' M/;XX\/X?V]6YDWWW]]%Y$'W&UC[27J+=#O\ $6Z/?';_ %/AU=L\[< ]U9R( M/N-KT$TP*.&Z'B; "/TZ7P^&?#]O4.FG=M>[OK.1!]QM)K*:K\J]EXR+DJ]) M2=>=(L)YA&NHYZ_@GKA KE!G+M&ZBJ\8Y7;&!0B:Q2&,0?( $._6-FG9L>ZA MEK0_*,&TIJG01244729HHI)G55571132312()U%55#@!2)ID*(F,. R/5_ MJ9S^L:L]C6BN*'F8.P1C2;@7T%.PL@D96/EX5Q'RD8^2*K=' >@9 M')._;I_5@=>N?E47.;>O>YSG"1@"\$V5Q'K "*(.B&4 MG:F\4!P\0 !)' ?BBF/^D2B/7L7*;TUY[S'=%),U8*[58U28L\Q 5V(2422 M5EK#(Q\-&(*JB)4DU'\BLV:IG5,&"@)P$P]@ZI(8FE7E**P32J8PJ;:U5^UU M>W,E)*I6:L6N.25]E9]69J(GF:*PAD$E7$4Y=I)*"'H4P@(]5889,&$FLBYOW<5 M4XQZNB@]L4FP8+2CQC$(&#R>.FL:@=Q\?$-VJ_@*+A62='18IMUO,O@H8X%-Y!@1R M'2-%;<97!KDQZ*747K?)0%-N.!+DPHIB)>X@ Y$/7^CI&6V)7:O73K' H[=MI M81=HE[@5MV'U!!,0$1_8!?PZ1=:N.!![Z,;V$.RD%I';2DB^0'L";4QC8R'L M)8 /B'\';/2LEJX#>G6:(VXC<,P.%=Z2K=0!_N6I?7L"*0_N'^'TSTNZ(MP4 MKUTU#*PMZ%JOGDU*IL]H((D!-(AJW''4!,B90\A47[B % .^/W]?2'Y3Z>VX M]*OE> 7"Y>,<>%>6>K;IS-1$,;B&EWPH+,[ G+DQ1#M@133'T],9 #_@Z[ MJXTAH4Y6H5P2M)#=2_KE6A*=32>(41[% .V1$B>!_P"$0'MUJ9M)8[]0!.BG M6W[7^4$H..SLISM; F8"@(I )>^2IIY'/XY)^ ]:J;26-.8-!!HK+AKSC3A; M3:1A ?)N(!CU22$<@/H >'_V>M5-IL+ABT4P+C*$%.9G)(J 'F1 P?#"* Y# MU]1+D._6LFT]C#Y&H:=9_+^.T%9XBLJ\<.26X/S:&+,A.Z3UBA=* M]'F%VLU"+E'YI%D9M+ */F*/B(>V8!SWZT4XD#D38NT%.^MA;+."7(@/%#0- MK'W7>/\ :J/LRTM-4;VB[/K;:-5T@&I)S7K)CLVY[>N;)5_"4.I0A))=LYEB M,T3+/#+K(D9HAYJ" =:\73$*[>HTY):N;E,9"N:2,04 **F[$;#1HI/.W3EC MT_O/:=QJ]VTW*<;#*--UZLV; L(O8=.EUHY.4KD8FR8N'S":&ZHKHDB5&BIR M.U50(7YLAUC;F,[>S T,P3AH?(_,P_8U*^B3Y[I2*A<']1?TUU:ZW#6):I6) MJQ_/ZX,RQ2?$AYLK4%6R6_F3;1BTB<&@!SB%W[376 M^G'#,YIVU\R4K#E*? #CP(&?41$1$1# CW' ?T]^O(A&T-RXI79PN(=E&PTD MTI@1/8]#^41SBK>)PY4U Z@?(E[]N_;JY*D-X'-V"@2.:XA.!J5?+Q 4-7; MC\@-[*9%P3\.^3FF&J8>X/80$ ' ?B/7MVG8Z?$[<6@CJ("5R-Q_EN'[0KZ5 M/L#F#_Z+_3(^1TR?J_; >9! #I@-N>![A3&[ =/^(!'L AUYYJI34R1M7XUN M=,_[+MJN35C>K?;>WE0U]EZ9XO\ ,B)VMN/D59- \Q]061C-.!^&^AEQB>4Q MPWTWK3]POF%R/XL;>-?J4M-:9Y%\*.2%NF02U5$T"(TFO"U5V]K9JA=/US.2 M^TZVN;_+91R[CVBJ+T2G "%'PZ>CLK6(\UF$HJ14FPH M#4FO*%)5BW5*T&NMML.&A=83L MC.S$LENBW0T'.+H5^R7R,G)HC:*T_8]!:BD*;PVW5R!V#9I:@RFP*[>;1H3<<]KAQ(ZO\ M.7CQ2HVSV<,59NHL98K,BAC)F4$ ZR6RL6-24'*[ )N/$]'5C5#<7.3."N/1 M3?N7W0^?.J=2P&X+Q.Z"L:7(G[?MTY=ZBJE;H$I%M]/6BA6&E1QJU/2;^9/^._$>@[VA1M3/JKI4S>ZAHCS9Y0?FO)_ M9'&+4NMZD^M>Z>-DSNB[477$5?=K1M,NG%**V9(68]!EK571V[-1$RZ^D$Z* MQ%V4203 F8?FZ/\ 1V2HF/;6?5E4N.QJ(WX=;3H^O:W M1MF16A'$[3>0%UOE)GT[37+J[+&4/I;A@SY*V#]=T4R]3V.]FKG> M6R=-UU N;'%M*S1H1*NB$O((JNG2;MUD"AZ=!EM((FAQ:7$N ZEWGHJ.9-*, ML9#7<:ZQ^Y_SUWE1MR[:TJ^TAIZM:'X0::Y?V&F7C7\K<)&X3-A-8D+73(69 M&6C#1E3LWZ?4=,)!1)19!!1("@;R$W4MLK2W<%:3G*=6!/P3CCPJ8KJ[SX?" MOHYU+=C[)U1K'8Z[(LSUZ/F%F:"@X,HBW4=B4AAR(E M .M-<-C;*YL>+%^PK9L>^0+)B:((+' #R] QZ!_U.DA&[F9D\N:KXT(-N*& M.G ^0Y !?#_3A'UP =>N?E@$=?G'D(US?D4W3.30=_X5=BND(@H13)!+Z]NM-K& M;DHW:2/>%K86#S&7%H4;ZBKRILFG.&/(:B[,XCT^J)W6$U9O>V10$0!\CVR G*@)W8IP0 M>ZMID;/YWIAA2A7>:]B(>JJLQ!VEEPI[9A +R7-P7%S/*WH*^_&DI8FN=U<*"-U MY?[71V139?;]8=V"V\0][;3>1[16LQ=*M=J8/.)EEO#*+LU4KL[:8N$EVK@Y MD5!;.CB9M@QB$. AT/GAS%S>8BL99EWRN&'?3TD>?G,.OZQ=WI&I,K&G;-+Q M6QZ_9+9J8NO*;0;E+VJH1<1 L5F]SF)/8M!G(^R*(DD!30 4+ M-NYE1<#UT1D C#B]V ;LX5*7GW6+PM]MO;M2WQ9Z[>;-.GH$7<)FHP#BHP+F M+L6TZFU-&1<6J]D'+,8*2&0 M!?\ F YFXP%@ P^81"N>M5(T2QU!W&MK]1)$\SQ@\O,4([-B\% M'?4R)CG%MG6S+6:^M95*Z:RUT]XNZ5V#CC@OPPJK9PX*] :>&O^;7*&"@N/ MV]MTWO2Y=*[NN.\J+,U>(H$I&RNN(W7,=?)>O;!7LZN[.?/++BMLR[Z9MUWT]OR62H^D7%/O&OM?JQ[RM6;<>SW=*< M2EWIS*TNVCUM"QS,QXQDF\;%D#*)>XH3(Y5ACCF9F.8$[0?MA3Y Z*=#3FES MMF-@470D(SK-5G[UNY+7T!N[<>G@JBDC5'6J9N\S'UFIH2YR0LK?3Y6**"7^ M+2;R#5PF(E* &$:3VL+8R\9LNU 2=VXJ/;A4C# 5>9!/GS6*C&TT_0E)EO', M49:2;M 9-I*22:HIOW[=C[BOT2+MT4ZA4?(WM%,!)[XP&/<N,^60'MUKI=/4[,:(9$X>'<1$ ^'<#" F >M/)IA>%P Z1C3;+E^3 M* "ZG8PL@ !2^8@!1#(&-C B'H(AWZTESI3V [">*'C33+AV;S )0FY0\GXW MC!QYVCN]^H9=U3JZX_2\210_N6*\RH_EE-@&J(&RX<2<^Z1)XAW\0,/7+ZY" MVSL7RO:"_*0 0,3N Z^&VMWIQEEN&,8GF<,5P VDGLJ)&C.":KGAMJVEW*]V M6BFR+ .F)YY5Y/205'8OLIV;5@+EX:%B7R] Z:B3$3% M\>M,^UR -;\C7("@Q/"MC%,V6',\@.QPX#C5V?&KE>'(%ULRIVS65NTAN;3< MW#P^S]3W-]$S+Z%+9HTTQ6)V)L,$=2(GJ[88\AS-W"(A@Z9BF !#IF!^<$-: M0 B4-\S;<- 0M*X]M57_ ':6Y'UQMR@%SG1D*&!QC);>D/;!@$P_#KSK\R$; M:0,=\V;JW(8J:;A-?:FQA$ +Y)X&YS(& 1* _, _MR ]4A),35"8#W5K M'_,>NFA7ZBYA9Z#=QZ9SLRSL/Y)^!#';@,@B98ZN>ZJ10'L//Z:@?"COS#^G4T[NU4/$HE%82@8,";_.6G]Y^ 'KW^/7MVG>72[?,F$30 M>M!A7+S-+FN:-J^ZOHJ^P2'N_:^TV7Q\BGN&V"FP7R(8HV]V D-C)1 Q#=P' MU >O.-7E8-1!O#C3VTY'=FK>-FL*5M:54E5E M[E"P0E?-5YT533CB&:.%EXV!<3(K'^J.S11,OY#Y"(".5G75P CI#EZ\>]:: M=;M!1Z+U5U0G!/AY5Y?8,W \:]5Q4KM>!G*OL!TTK_@G8:U:5!4LL$HS%864 M;%6!01,\19I($7,.3 (]9]9JMI;/RP_BX1LE'K"M)I\V13W.S^N5%?TUGTHV MG(GMK8\XR:EBJC3(+7>NM>5"7T]6+Q"\?WSFLDF8;4CV]0[^+EG41"+*D37B MI('Q@?-#&\7:)C)B( ;K!>/Y@ED>'.'2 HX&JOMV92B+587$[[4]WU1R'V#=[['%A).^;+=V.4D2L2,XDZHM8:+!-@DX M7.< ].MA<:I#]$8\JN=N7"J0VP8[,=O55H&^^*_'7E'"Q<#R"TU2]J,8%RH[ MKR]ECCC+5YRL4"KJP4XR5:3,4+DH "@(KD*H ?, ]:J"26W"Q2(T_;CV49\$ M+>H'>L*)(/):GU,M72:M:_)R?B$M(LG[11"7% MW, 4 >G.X.+L _O?+HWUEPPX2G-TE?C5G11 *& N^VZBW&<<=#PCELO"ZAH< M,JRU2OHMF,7 MHY%MIQRZ.^2AA,(Y$>J.NI)/\ MR14Z?TU<,C#PPJQT#J^96C MW$K0XQ$50]BNOW$6V.JAGYC(%'/;J67O3]U'^;FUZLB2+IQE"F5 $/J:XQ3'EPAWT%9>.>M).+D9.N33UN$4Z9JKRM2K2%- MKCX'C%VV>IJ1-1;DC4P*H!19E]LP&#K/K9MO,;[/&K&WM1B6!>NL4."/#AM< M:_L%IQGU4TMM3BXZ&KDJUKA4$8>/AX]2*ARM(E)4L,#J*C5CHMG!FYG")##X MG 1SU)O9W?-+AT%/C55^-$=;@!N0$>TB8& C&$) M"1+$@I,HN(BVJ;..CVB>!]MJR:(D3(7O@I0#H.=AVN"]=73+@A[C2D*9@_ ? MW9[?U@'5MRC'MJ5Z^Z@_MDH^U"?*./)YWQV#'L^H_#MUZI^6F9IG)P7VGQKA MO5W^6*"WB/\ ]0=>M\WHK@6#,4H?[-U1K?=%2<4/:]+A+_3G3YA)N*[86YW$ M>I(1:PN(U[X)JHJ%<,E_G3.4P"4W?H;VB4^; 4ZR.6/8'4WM9\>M%Z:C)R'U M9J.B4>-LZ!VMF;PT U]RQM%$C(G9SSQV5T]EF0I',7V5U#I B'CWZ']/& @ M\PZ:B2>2-IB<"AQWTR8CAGQ6@82V5N)T10FD'>FK5C:H\&#E9*181[\)2-8- MSN':RT.QBY( 7:I,S-R-U@ Z8%, #UG)B(.;:/MLH'U+T3'VTYJKQEX_4ARR M>U34-+AWD=)GFVKU*-,Y>?G"M?5=.WJSEP_D7-:>*L55ES*'5;G$IA$. MJ""':&A:D74@V9AWT@U_A[Q>JB-G;5W1M"C&US0;,[&U2CUUFSY@RE4)UI%H M-G+M9*+B6\RV3=%:M01;@L0#>';K.1$=HV=0^%6==.D:&N!V[<<:,]SI-4V) M6WU/O5?CK55Y,\>I(P4RW^JCGIXIZVDHXSA$3%\Q9OV:2Q._8Z8#\.F A&7* M"G5\:*U[HRH:74ARFI-8S;Z]RJOM+=Y5PQ^WC5S++(/UFCAC0]?\3.-*G)51S*LY.2I5FC5Y+\RD(])C:<ON.N@=:$KQ*%J>HUI2IV1[ MTY?JGIAT"O,_6+\U^W*00P@;<>P=%1Z*H X IOF$.P@'H(!ZB'7IY:X;17,E MJ' @MXUL(JJ0>YQ-D/\ 5' ?TY'JI8#NJ&N(*-./72DE('3* >1LA\,CV^'P M'/0'6S7;1[*(R9S';5/72FVF3 '<_B( >(B?(X^(#G 9QTK+8@[E'53T-RY MF3#C&,"&0#']?6KFL"F ]E.,G4*7 'KH4[KTI1^0J M^JD]AR,\K ZJV1$;39U./=()0%LLE>(88$EP;J(+*/XJ+=*>^F@0Q %4,CGK ME=6],1:ERQ*#DCD#T_::5%;"RU62Q#^2]@+VH50D@\#NJ4 6!5PW=)H/%&CQ M=!THR M7L"[UZHFHDH0[8S4WL>/@ '+7?IACH>6,$=F![]G#KK?MU-D4W,CNC9QGT-#Z!_7T\XO=ZVYM#;$U'3NS=L[%=,%[3:W,&Q_+*^P^FB6K.*B(. MCS&3:M6R14R>9C#D3#UKF:)'9JH5YZ-R)5I=1-R 6H,OW24Q[_?4#ON5E_,; M+:UU!_@TO%)_-\V0"U(#Z8 P4>W7A_YKP-A;%BF5:[OT:YSV%V*8]^%?/B_ MA%9B0%JD4"H$*/U"H%R":8"(X 1R'N'^'7ASI#\P4"N^+7\#3MI$&W:W6D)I MH%!%"UP!"$%/Y2_YHW[^7Q$>XB(_'H#I&F-RH,*<;$_*$!"T6MGNGU;WUN;S M(JZ8.-N;(57:>F --[Q&W'1[N@FK3OMGP7 B^CB>0-JXGV4W;023P\YC\H&ZAY<.8 MNW(*Q;)8ZUV+RWY&4#2D])UG<6Z]'Z=D;1J^ESL!D;)',95Q+,WEQQKW^[*55!RLFNR>M713-UVZ@%42<$,F(>08Z3DU?2 M;1^5UC$ FT8[>A*ED#WCYT/VZ:*1.-G*=-0R?^]NX.=(Q$UDA;NQ5(JIW33. MD#CW4U3@&0*8 $?@ ]#/J#1Y&$,LHG#?@1\*D6\Q*&1O8"OOKI)QVY.^:Y/] M[%90S4P%=$*F[$[0P@ E*[ CD1:Y_P"V>(B'4-UO3&#RZ?$ >G]%79:7#RG, M8G45]^VACNFF\D=,:\E-@N-Y[)V(C$2]>AW-6U15'MON:JMAEV<01RVA47R! MA:18O <.S&.44FI#'P..C1:OI\I(^@B0[3U]E5=;2M<6F1N'6._&BZWX^W+ MEJ=CNO9C8M)IM.NX[%?U)\WU=;H^Y)*N&D=3K4#U1.7F8I!,#R" D)].4P9' MUZ--J^GQ $64)).SA[*&V.0E \ ].RBVGQ]Y** FNERF55;N!$R"R+9TJ@L! M3"7Q15(X4(K@0$!\3#C'0/QRQ(7\/C0?;[M&9:3OVRL3J/C6TG'SDJN*/L/7M'+_P#'GU]<](?U!I__ *"+O_15CILSBK9, M.H^-9I2CI41$!$09/QR';."@?& _?CJGX[IF;/^'Q9N*_HJ!IM^ MWY'M!Z24^-=A./G(D3=^23P #N)3,GP!CU[8/G/57:UHAQEL6!_1CX45FG7Q M\SYW,=^R2![ZW#Q\Y##V+R1=?O%H_P !^\ 5'MU7\9]/?^A]WC5OPRZV_52K MW^\UVI<=^0GF!S.1 K%^;U].PG'("&>J_U)HC?(VQ8 /XO[V8<*T7J)AMXXQ*FPU(X&ZE[B&]M(^;)>/10,6MWD#X MT1MPR4AC&92NWA32TQNJM;VL4U4]?\@I)6XUYBG+RVOK=3K70+RTB%%00+-E MK-OC8N3>0YEA @N$"J)$.( 82B(=8(KQ\AC,^9X*+@/=1W/C8\,#05&VI*GH M&RPP'\R'29Q !()FJH]_PQV,(8_#HXM=3)5LZ-&W8??4&6(;6@=U#6[OK)0K M?J6AV#:$LC8=TV::J5*%G$.%6?YK 5I];'XRZX*$^B;?E$>I[9_$_DK@N SG MHWPO5-<+"2LD M,:Q7=H,452L&":SUR*CERF7Q3(8>^?3I)\NH0C/-+F9T@($WX<*V#"R0AK&* MXD )B3NI%V7?:AJ'1'^\WL#DS'0ND30E\IQLC)-WL9;C-"UQ2.9,2+/ MGSB4,]3\$4R"H YR >(X$Z_N6-S$A.WQK&ECG!K6*31W@-6WRS0<-8X;;IW< M+/Q,9-Q3W\K>$*YC)=H@_CW(D.8#I?4-'!#^)@ P9P(=#?J%SEP<,WVZ:H1; MO*N:>Q/"G 30NS5,".W12+Y>.1CW6##V[ )E #(?@'2KM4O6[U/VZ:/';VA< M-R]5=8\=MGF$@?S>%(P]P,I'/,G+Z>11%3(]_@'2QUN[Q3%.FG?I;3I[Q6TO M'#:IA$IMQF3$! '\L>@.3!DN/G >X=#_J"Z7!2.NH-I;D)'MZ<:Q'C)N(50 M*GNT2GR ^V,6][@/]DP"H)OW="/J*\#T_Y(+9#'4_U'G2\ 6<:+T^%=:>H)1?Y0MK(H" >L>H/KW#)@. B/;I5[/6$:I MJ$BCK\:;7TT<'6;?A[JZ0T/.*?,E=&&,^(_X!0WM#WI70GQXL2I@$+_'I".,?Y8M@,^@CA40ST&74/68.9M_+] MNVB1P:$7)'9Q##>?T5N#C3+6RE.[;;;) ,!_YL0^UO\ 31-Z8)$NPQGT_M9]0^/0QJ.ODD/NY,O1_C51 M;:5)@+.-B="^\5Q*<3N1(B8$N2JC?\2DB'P8_'L"@"'?JC[K5Y"KKJ4]J>XI M1/I+$ ".)K&[\N"FJVN9&M-@4.0N=8NUY'8LZ_U@P>M9@S=5O])'JV9J0C 2 M*F,;Q1.0Q_+T[]>2_FA<3MM(1,]TCRXXGW5U/IJ*)KWQQM/&JN?TVVBFQ6Z1 M/,YOF<+&P)U5?+(B(8$,%SV_ .O%OJBB%4KO&0M 1X!-)-;C@6OE/*F($*G; MH$QA \!Q(MNV![=N_[^AOG#FEJ;114P1N%%?=<*DXW-N$X )CCM+8(AGP[" M-NEL@'EW .@1W,Q8$#+,YK.%CL6!@PZQC7%W/SOZS5_'V"T 06QOMOZ- ML/#';G#OD[L+:6N+SMM;5-ATKJQ]?M9\DX>_6J:LE7L![Q&G_*:U+/OS@C69 M)+"F9N!!,.2]NKCE37#;ITS7A%0*GNVT9G\JV>T@.D3?L3QJ-G$7[9>W(O;^ MJZ1R'J5T:L:WP[VGN*+@X.V6B(TM0.3E_P!_V#8= HLN[K\BQAY^7UJG)MU0 M:'$Z(G3./B8A0 ;B[C< 8 '29@%(4 ;^U-FZDF.+),Y^1*B_ 0[W54S]O=&5 MT!R^K?.D.948WY0;'V!:+8VU=R#MZ3*[2Y(B&L3JQO*E=8ZUO$$%(DTZ5_-RF$(F V])X5 <0[,W;2.OK_ )>68-E6O7^@MO:QEMG\ M1.6,!MZBT;5^Z:G^2[;779RM#ILO=KU<+ XVW=F;WR5CIJ.09H"(BFB)BCX@ M-\EB3D!!<,$P]E#RS%^=V !W+[:DEOWB!NK3 [#JG&Z@\@VU;VAPQX8V^^I, M9R_V@TYR+@^0E!6O4DH^D9%Z[9WE"H [5ED$#)!](0_F0$P$.EC/ 1RG$!V8 MC##!2G:B40 DUR04$Z=;5@(A:V^XN2OQL>*";4ABF*;WSDP?E,=$UJ@M:2JE,,=PIAL3V_ M*1C49YKB-N[=.I>9D#&:%VA(4J1X@:IV=K^EU_5VXM0UAWR-JFS&9;BPKE2O M]SL$[<[[#4==ZT7=KF3++@4%00,8I#]0)+1@SL>UK?O'W8+09 X.5V)J3%ZT MWNB8#<+WC-I;E;5.*+[4'!0UCU9.?E*Z-5E-90LD9*GS5@=O))U3E[M[A3F*L=J=:U]M%6526JU96;O9B215KT,8DG86RC*P M28'CD#"_GF2J+<[*9=B/FY1%,GM+"8OB&,=_P#CO$/V?W("(X#'7K_Y6 L%T-K'N#NG M (ET74G*KMXYNZ=_2,4""=4Q4Q\2AGK4ZKE;#F<%"A.O,*V5J" ]^!V8&HM M\HMT3W)39E0VQP3A;!>[KQ?USONXS&Y0ILY#5J0/:*0K"UC4%>D+%&QBU]FI M::,64^C1(NW:G9%$WSG !3D,K) (H1Y6@>RF(W-"\W%RX$<*CO2.0.SJ[4+M M:8O8=EOM&>::J3': *=9]1<*I4$;DH;F12GS$IT)3=B]@\B%[DW;T&6?[8E-/;VV3(\ M?'S9Y>+]6DWD[Q"LLN5E7+G>XMA/6JOC:P-],LZ\D#.Q%%(PE$"]!D,DGF() M=W=A2KQX2^M-[6-*8=:-@7.V&T=L#9FQ=CQ&S9? M8-*CFUM:1]FU_!0NK;=$KO9%L^A&ZIDE&IOE1%-+S&Y-[)$&C!ZIN\OC4L\FBR+PK?W738Y M5E@!$J7M-T/D* $+V:?:&2(,<5>005P!^W11&W#!(8V@Y$6JY]PZNVC,U'?W M"2P5:?=Z%X.:[W9OZB6)=HZ>1FRX_8=:?+<<:&P(5(_YF[U8\GY<542^1DS, M6^"Y .M.;=A)'3@E/B_\B]F1UIH"VO+#>:'<]33 M_$?7I:7,WK8CB7NE6E*S1V]TG*QIF'KJE&+J^382RJ;R4E71UOJ4C&(9$Q0+ MTHYN1_)()Z4PXU9DC7A111U[:=VZHH'%/DY);2Y/;-M>R-A\CZQMG6KF0<+M.8J5?K=/>/U$O^R'=-N.Q]Y7+4;!YN2L MQ6S[#$SMTJS)%CN2L:TEG97\9#(*-VOMBJ5 #IERL;>0E2Q2#T5=LLA< N"T MX-EO4(B M-8Q23R4$V<*A9L;D=J_2KO7C;9=J1K [-N36ATL[EJZ70DK0]3]UNP6>5O74+],Y>.)Z3CT07>$.+9)0K!H@!@+ M[ZPD3$Y@+G(]:J^^AMKN&REX=C>/K@#XR ?'I.32VH3F).8B@PW[2TN((>"A2G,TGC>(&/_ M =O$P83 ?$ITI+:!TT_9N6T^]K:54CG,8S.ZFD$&R\@\04/%_5" MH3TPJ4J93/Y5R0ZZF"@ "?&.W348.57;30T?G4GRU4E]PINFIL6RJ>WY M*CIF+3SGN) M"1L? /7KR'\U<;2,[VX^TUV/I0#FRN_6052O-(AE1,G\8E/Y M?,(^(@(CXAW$0$0#O^ =>%B9J8JM=RXM/RA*;%5CR+W2H@D0!43M4&?L(X5 M9%#( !W\1+VZ@S!"BK55HE[@,F&YMO=P[[2V!D,_P#\W2^?CV 0ZHV5^4#H MI>=KBWKU9L[P]I"?,/?0BTMV[Q2 MAS/:BEJ3=_BX5Q-U\[^*FOH>^P>N M1E]K;43LZ1UTV=HW \,@B']\L5K:7RYD4O7*BP)>)?VCUQ.K@/U$L=BT'XUM M-,_[(GI-!7BEI+='W*-'V#F7L+F_R:U%>]A77:Z&E*1HJ_)TG5O'Z!HEIF:W M5XF8J*+-1I>)E)2'!S,FE!,*A5!*'B'?IJ6XM[2=D%O"QK'$]:4(R.<"'<0E M5YP/,+E[S"V+P,8;!T#:-YIT36G+&96943>3/3M2Y![/T19QHZF\7;)@\CBH M,Z6$85<8UV*C>0<.5!1() $.F6LA9"4(8]SVA2, , G;\:ETKW-(RYD:2@Z* M:G K;F@N-NO^,>XMC\>YZX\RM@1NXMG:SF=WP NW&=7?%MMS:]U>F'T[43SMHH]R4D',L"I7=AI MDE!+*1AVA5RR"GMF( %[]:Q^EPQ!LP>CR\;>GA3[KYKUSL/*+>.*T&-3?=KL MM!T36X;6W&O?')%GJ/B71N46SMAWO;E++&_+&Y2P;.-2+NWW=IKZ3*TB ZJEO#:+.J;2GXE29JE5?I@5)W9'\5(BV0[%(LOX@. 'J=/M MPRX=93$ $DA1P"XT>Z>UEO&-YQ-,?2W(1_Q%TEN_D/+Z]^YG?*!2[-0$MIMN M<4O$,[10M<.7#E"P;5U3$>:X6"-J)5R*335-5-RHD!13\A+CHSK42S"&%\;5 M'ZH0KUT*+*UO,/&B>C]V*XW-OQV4T]PXV+LZ0YA.MR.N-\<>_P!6K#NVZ[U0 M$>9KM"VJ2P>S3*K<4'9W"22IU739 A14()E * I-.$3W,?)YFG'HWT7ZP1LS M!JM/9T4U97[U5 C(&L563TX\IO)U]L39NK[IHO:NSJG0*YK&PZD:1S^UO+'M MA^#J 7A9%M,LPB#-D5%7ZC@ \" 4PA8:4Y%#R*QE^U"6[]H_36N,^]"YV0PH MJ/'3B9L#=5MM.B]E;OG*TEL.J51I1F6E[FZI>R8-].R@J,)7Z-RT,M%NF0'3 MDR*I^ % XB&/TQ@0SRG;@O'A5'W\CO+&Q3OQIUJV55UQ=XG;#W54[5+U6[GL^ROM50D MW8!87'3T.09^@!>V-?7_ "0[A545#F3*J"9C@'4_A1^_37UB8@+[*FUP'YK* M\X==SNQ@UY :_C6+F$&&;0FV:GL]V\8ST>:12;V=C7P;2=&M$1@&[Z.D$"'3 M<>0$,<"B/2-U;&V<&DJM'MY^>"K2UPW'A4[NEJ8KW/0S$TE3MJ$H1;<_YJ!, M.1'_ !GJ(C_J!_\ >]>L_ED '3M&Q*X?U=BP'J%!3KU^N$B^;LH2[JW+1]$T M@]XO:E+R2-D22!5W4RT.)1A0U&"4^XIJ2L1H1]AUGO&M[*0V)7]8+:$/06BFVFE MJND'*6*F*HP4;*K1+^#MC&'6!L_;.5$"JD$JHD\3829>P%&;)".\5?D2'A1D MW]O-MI?C9;=Q?I52*LDE 13"I46;81S*8D=HWY9K7Z74IUFW.JT7EC6*423= ME%14H%34'R$ STQ*YK8P6+F-9$XM?EW+C4:-#@5B'*F5T\NK":39-440(F"[93R,4 -A6"\')$ MDR$N.' I@GM'MINXA#G!S?\ *7#BE,.OU=F7NT,(*[6,8U\_C58BRMVJ#+\R3J:3MF;D):_7N'USI:(W9#WZK,]?Q,O5]D6G7@T MU*3=0=I6=#)HOJA+6=NQ132*1LY=JJ@JP]GR<\QH^BFE1@9#9]DCZNT;R$[:D"M+"O534B.9N MT3#(GD/8$ZI4@RH/CT-]TUOE:CG)M7"B2VSVN1H.5-NZDB.^X3IB=L&LJW3- M?[>OM^V:SM96U1KNO6Y[51C:_M%)\@%2$4CB*8D @%*?O\ WB( 4 ()LCW M $<]-NM6H,$:=WP-0U\\;\$R$TS]BT]ML:AS=$;6JUZW_-005;V[6$@VJUO@ MWS=ZC((OHF21:*I%.=R@'OIJIJ).4Q,10IBB/6ODTR-2YC?-UFG6W#0A/S"F M'H;CU#Z:L]MV),;&V!NC:=YA8BJS>P]G.(09)O2Z^X=/(BHP4)6HF&KD'"I/ MGBKA8J#8JCIAX<*7D)4Q@P40$?41 M\A]?B =L=*26B.Q[JJ]Q>5=MJNSE5.ZJ?N:VLR;HLG&C7SYJ\4C9N\[+9 MKRC-JLN2NR"^KIH:Y/+.$R&*P5C;"DW524,)<*% '/;K=^KM&&JS6MF6G)B MDWHA8LKPT.'4,>-1-AE=N[0MNE.1&VJ3/M;IK_>FM]'P$ 6 M/<*OORG6,!:E=D79H0Z0$;-]BW9),Z+@_B0R1$P$P@(=X MH*I[ TOLZ0LM=JEBVI=+]4]J,K!$&UK#.'EGB&4'![&3DG8H"RBBE8&:B8JP MF2+Y]7:^=FJ&5O/-M*TY@&NP>=F[ H*%(;5C&1YV\D.Q !W[]IJR'A/>-O/ MFFT8WD8_L!.0D=98-:Y0SDITZ!'5E6!:)TYQJ\4 &)6BGS$ASRATS&7_ #;W M@4 "@3K8^F;:^N+-S-3SNO&O*DC+O.5,/N]&)6E+V:U^H'TJ\DM]H/A23]SP MTO8N-U)CX6/DIAP3DWQUD%V<4Q=OW23./O[)P\>&1:IK*%:M$R"=13'B0O<1 M .D/5FF2_31F)A=()6[/WA3^@WD++N9I>U/IG_;V4;.3G*#2.F=IT)MR"TK+ M3]'G8.P##[V7URWV=4Z=+BY2]RF23!G&S,Y#.I] A507! J"@% N1'..&[#OZ*%'VX(B+9S/-?: M5?H,AK+BEN?;,;:M04*U5L\"R=0L)4DF=^O;:AR+?S@:U;)9$ZR+4Z!!5(GY M>WW#K6Z7IDBRW,D>6)_R [43LVGNK9ZG=A((XGM?.QJ..T;?>FV@'MF9V/<* M:XYJL_USJ76%PV;5=)5AWJVN';;$T/P00FGX7[95-@(Z/4- MFHO&4+[7B'J'6BOK"5@%R1(V,/3R@G#%=BICOHUE<1O7.YHD3'OJ=7VV]B3] M@'D1%US8.T]M\7JW>ZXSXU[3W*245N]@8N:\#C8,2WF)YC&SUFJ,#80(1@_= M(E4,)SD 1*4.CZ?;FX!)S9 ?U@0=FXG;C5[N]$):(G DCKIH\^WJ:MYLJPGP M)--1HF$PCD/]IDLCGXB'E\.O&?S@:Z"UC Z>ZNY]%2NE$KG[52J8)4Y#"1_+_ %E#]OW!U\_C9CPKOFY$QXC\P M?X]N. Q^T>IIAD<3_E7"E/<+Y/\ G/MTHJ>*A=J[#*/RX#(V^9*&1$>_51L% M+';2369'$O#%.H&0EHTH>.0\BB^;X'M\1Q^[MU8;1^\/>*7FVCJ-%CE'7YN] MT+;=4K#,LA/S:SEI&,Q63;@NL2716$@JJB!$\)IB.3" =?1FGG+91$;0/@*X M2Z^=_6:N.^T1R0T[Q3X*:RTOO*TFINR:U9;_ "DK DCWU3EF$WZM>5\9."?2VOSVOW#B]"*72*H M90QB@41SU@L]2(&?EEW2 ??6)!L)-2?IK?[;NOKEQ\M6M[I+4ACQHTCLG0NM MJ=#QL@-;&G[4!F:S24T9PS4D)*RJN&GO@[%4#*N%3G4 PFZ$^QU=[2 6H2J# MB.VJ\^VB\Y<>XT")'0OVY6^N="4JD\AMJ:[M_'.LW>CT#<$!#P\KMM;UIU/.F4O&*)Q*9$K6HK85O<6,!DA I M,$[#T>:PU .SNR @J$&*HG6=N^A&2T<2X8..W#]%5=*"^2R 5SE;P_PJ*]_XVZ.@>2_$=GQZW[O76G'W7TMRDOJ5KI$V@PDN+]D MV;$P:M=INL"2<:Y45UY,S3=P)(=RD[:HE,8GRE\<-Q6.I.MY/)&_'@"O630' M75FW")4[?\:D;_NI?;N9TNFLJ_OW<4-NNFWB_;&5Y..$F%HVY;KAM-!NSV$[ MNY;37)6KS\?8&C- A&AV94F8H)F1\1+TNW3];>X@( N "8=&W"J_56^_$<$V MT>-?4C@[0K56KJSW9LBP66N<9[MQ@-*V-!%RYGJEL.>4L=CM,U]#"L$%;>>1 M6-[*B9"()(@4@$$"AU#])U$%2647?X M[7.KF*-=;P&JE]D%=_FTC69TM0-:I%U".'ZJL,60=N4XXXAX ( =$=IFMN" M!K0.(_QJHFL&X19@>G9[J+O%&J\/N)ULVUL:+WI?]H[0W8E4&5]O=]AXB.>2 M,50VCEE6&24+38" @B.D$G1SNGQD#/'JIO)4X](7.BZU(C9&@ICT^^G8+^RA M<27$@C%] "';,6_#O^'_ #0]+_TSK3L0UH'3_C3#=4MG M.P!+%W&M1.8?'4P_^G9Q^7/RP\AC/IV$4@ <#_7U;^EM= S&,$= _307ZU:, M<0CT!X'PH>W_ ).Z4L8Q*,1;Q=&;FY>N':CAPX7GI;FV<]H)4.&[8!U42+ZH^9K6J.G]-1EO/"/BRM;I&T MZ4V.[T$24@*DL\B:I"OI]HIM36=Q1M^J]K*EGGKL5I.K*@X8.&BF4GL>Y,GD M@@ ]*S_12M^=S>6!D[,!T4NR/'V)V0]WU8M_K]0S5\BJ)N,%.42%'J[F0-!+)LI7V<-G& MF"9ONBF5K/B9"Z?"&ONK>3\=4MYP-OOY:6]OP%0YUR!Y&M+OMTT'*APZ,1@:!/#=2LS-:,J8I_C4X V_KWMB=*.?3#5? M(_N[=.#4K5VPG#I%4%A?N;\XR$;.CA68;@U^7(!8 +D<&RT< (!\![D[>O6# M4;54QJ/PV\:0Y6^VMR6Y*$0!']0AZ_*(M7 _#X !>I-]:G;LZQ16070=YVJ. M(K<&]=;(B)5;,5,P@ ?(UX@0Z$GH M&1(]8$A&C,5E"JH_WZ!U3*E ARY' '#OUZWZ$]:>F=!T Q:C=,8]UR[ !4V8 M'@:X[U'Z>U.\F:Z,-]_?C0<%\T)@#N&Y1-G&%!QD.X]Q*&/3KLW?FAZ(4CZL M. V^7#WUSO\ 1^N$*&A.PKV+6L9-B'S&=(@&?'R$PXR&!QY"4!#'4C\T/1;B M VY.(P1O#A1!Z/U@!4.=.!\:W!()I !BNVH%$PF#Q4-@QA_MCXE^8PA_:]1Z ML/S)]%NP^H+3Q+*&_P!*^I"P-8HQWC]->A96!!*0[]L7PR!2B)SX 1^8"_*. M.X=#/Y@^C"_/]7C^[61^D?50\S<1U?IKO1OT(B(@:6;D\?E 1!7OVP8H82'I M&7U]Z,=Y7W0/_":;9Z3]3-.8#S<4_378GM.J)%%-:8;^ CDZ2B2BJ9_ V0$2 MF2.4<#^(=:JZ]=>C9/Y;KA01]Q:;B]/ZX&%CG8]R4H#O:AMQ$7-E;% 2@!O) M)T;R( >/@(>UXB4I>P /;'2$GK#T@Z/*VY( !_5P]U7B]/:X'$+MV;/&NUER M2U/@"0-_:]CQ#N4 \?V=:V7U9Z3%,C0M>B*DJ#AL3XTMH\J--LTR)&N;1NDF0"E3)&NB)HE^!4TDT2$3+W[ ! MUJG^I/2Y.?(!(80$! ,B(B(Y_=U\_#8.JO3!LK"J2"'ZVI MXG+XYM4%XE WBHKF11 1 HB(AC/<1QUE931W782EWGN9,QQR3;&QR" /827 M.:\<&[]PZ@;*UYAD+\R&F_7+$H,U"$*H8"C,193>N0S((8[C@N,?LZPN:PM+ MBBN ]HH,T4BC#<:D)RNGY*,UMM^0B7[J+DFQUSM7[!=1LZ;'_.&P"=!PF8%$ MSB41#(>H#CKZ-L #:1-W%H/>!7 7CN5,<^PD]U?0']D#7&OMF?;@U-;]C4JL M7RVR5NV<@^LUKB&DW-NV[&UN$&:+B1?)J.5$VJ)0(0HC@I0P'7+:M>3-O2R- MR)@E;6RA:Z(.W$+LZ:MK+QWT2!16+I76P$(($$X5&* I3F_A^;V.QNW;N'6M M&H79:'AYRN.!ILQ1 Y20IZ*["Z+TL4,AJ/7@!Z9_2\9^P,9%+.,=5=J-P,'/ MJIM+5,6X5^-I#3(AXFU10/#_ %/TS&>/;\/[G(=^H%_.[%KJQMI:$>5M;4=( MZ=SXI:LH8"(^)4R5J/ 39] +XHY'_CZ@W]Z"D94FCB&T:$,:]5;B:5U"4QBE MU=1 /D \/TZP\A'\ 4LY#/[^J'5M1:7@)!K+ 3^7I@0]K(F#^L.BLU75G!><M8RPLP,&K78GIO5*@"FEK"F*"7N0B-;8& O;O MV!$PCW'\.L9JE^\Y6DDITU?Z*T^X*Q-IC4R @"VKJ6@)P\@*-=8IG, _V@*9 M$,A^WJ&:I?R%&N)(PW_&H%C:!2&;>/PK6.GM48 ?YSVUAM;+9D\W5[JS#4&IO 2CK:F9^ _I^/_ !SW_NOAU)U;5FE# M,U:J;*T?@&U[_*35 " AK:DY Z/<1ZH=5U:' RYEZ*N+*U8P,:P8;^/77474NI>PCK&B^G8?TZ MP,./W"GCJKM9U,C-]1< C<"$ZDX4065N?GC)9P7:*$6VM;ZYC4X \50JE'', MH^\S-81D@*@ 5'^/P3P< SVSUZ?^6DDU\ZY?=NSD G:A.P8\17(^K(8+>)C MH&Y&KLH('I%-4')ZI7Q'_P#1;4/CG_4_'KUOZ.V 3**XWZH=%>_HFGXQ^EX( M0[=ORUL/IZ?V/AU!L[0;6!*SZMO16T]'J90 JM4@\8*8@*1;8, /T)4 858W*!2!6LM4IR)P;A7JZ110#*E0,Q9>\H4H@!U"(B7W#D*(AY M& ! !'N/6?26BX-"U(N3NV5U)TZHB)C#4H 2AXBE3:-C/D)'51HYFO_ ,QQ;2FC4:(D M<@!3*X(>(#Y#%,PR&?40!+T#I'Z9Q;Y24INWD:]J*I6EE*IT,1#RI5:^'8T0 MS$HY[>GAGL ])26A9B">NMC"]K6H2A6EAO3-?CX^5+K0X$ #_*&GB ^@8 $P M'M^_I.2W=^J31A(PE 5-+2=#UX82YI=:' @(_P"4,\#_ $"GD0[=)R-GRIF* M;J/'E!Q*4J%HNN1]:-5C (8 0AF7E@/V>V'X=:_EWC7$EY3AMIGFLW&NPFN= M8JAD^O:@;L._S')V42&1N;;NKM+J_5RI2_\ S?U' ML."E-!L!$O[ _NA]?W]!,UXW_F.IL$.'$5!;D1"U*N[%)&1EGNKR[U3JU MU8:Q'RB$;L]]!YJ2M*^)5(2+.4>PY9(8*.!QD1*(AWZ[J?TKI_S?3PJ-GE!^ M%:0:S>/;8'/;!/(@X+VZUDFA6P"9.\4P-2G+ MLN?&EE"LT0X^1ZC6C&[" _E;0<&]>X@GV_IZU\FAVS/U,.JB?7W8_7*4M)5# M7B@@ TNK&P;(A^4-![X^)O;'/KT@_1H!B6)V4T-1GWOIM['=\>-142R[-VG' M:^IM!IT8I,6>SS,6T1813$IB)E45$B*BJRBRJI2)I$*914Y@*0HB..M;-86M MN.8X 8X4_8W=WLJKN'92-+@J3>AB"4A;]#OI.PV]> M<9A(QS.NTZ/BG-FE7RT>/OF13:B=-+YC@4.DYX[6$?S X[-N."\.%-&>60. M;%(,PP*K63/:7"*2T%(SK!#*-%T)%&)6@W$$=F6;1LY M)EH YJ[1!<$7;=)PB*[9= JS=?VE0\DS@!B#DH@ AT<6=JX*&BFHY;M MK0'2'-T535]QV"KM(M]H95.#B:Q'*:U(D,NHDB4I3*G(4 M $WQ .O)_P T(1%8,#0C-W>5KLO21<^67FN4H,:HIF+ =$2JIJ#D0,53VS@! M1.40Q\H?VO$>_P"(]>"UZ)NKEH$NX>;!IY2F'M:8,ZAQ$PXS(MP I3CW$P]8 M=E5D^0]5-/>,D-R5A=$+LRB75NYCMU;V_(TP&/DST&^23) M)LY,(F2;L5L" 9R:"PB?I;H)&EL^4H=VT>]<$Z:$Z9SG@MV @]. *_X= JW- MYSVW5;]O[[;Z(X[5"^\8.)=L4J'(/=-JVB:K6T[B(IA;]<)/5M':Q,@E88ZJ MUY=,WD[61,^5.!4>W?I*/3K6!C6W!&]/J6B>9MAET-'VYAN4)VY1E5:4BR7J">;&JJ4.DC'3UGAX5-9%-DLN MW1(H8JQBJ% !,=/MG2.9;/+RP8Y>GK2L=%O@M%1_+#/"R9)H[TIW/M@)<='?IT)?F>S%Q M[#5#=@)\V-1LU-S!Y<32B>O([7C%7B*3[3;/>1ZK*;\L+S;4;1W;6P-G>R"[ M./71MKW;J[UF:+!,ZX%30*5V4_N?+U+;:&*0#*%!I-]UARV49F)F):7' )V^X&CLN90,S$/76VW?>1V:HPW;MK3O% MROWOC3QW0XYV;9=_L6S%JQ>5Z+R&J]-7I813AN^M58&P?XE)5R_>&!,X%4<$2 R8CGJNF0/@ED8XL!R M[=H"U28M>T.*EQ&'?08K_-&K0=SV%:(Z!^X5N*WVPE; MK.O8B*1E+6ZM-8_F992P\Z\=HL8V-9)@7ZD%%E? G<;"T?4Q*M MTF3KE&FK)9I"^2,>=S#NG#%JS*R4(=(J&%! HF\" MY#!R>!\Y[")<=NW6CC:6R(=J5L&O#B@K#IBB5D!A*'81#]PB'0I&%Y4)45N* MHQC"/H/IT/DNZ*,) :$&X%/,D" &$?F?#Z]L^*/[NO6_RI9RV7 MQ=BLK/\ ]-<-ZQ>UT0 W'PH']>Q5YW4?N56^(;C)QXVKO&:5;%+2*PY5A&KI M0$TY.VRIR0]3C,B B8KN>>H>8 B"13CZ /2MU(&1D* 4VG=]MG;3EG VP=L[33-[2H!GJSII#Q$[NRH.*MK:Y[#JFI]G6V#U[/Z^ODE%CL^]1O'>7V?8X(:HP3-%76- MCF+AM'((.5%"%?KBH4OFD "8W9<_*YQQ:O0E#?$T* M;==_<3N^QJ;2&L!K M#5\_O/;FQF] USKBN[1F@BJ\8E15NED=[G7GZO$V>AOZ9&H'2<- 8KG?+A_A M1,4!'JS;UQ5K2"$5<-P4[OA0! XE,*5AY[;K<;#KO'J#XZUA]R2-L2Z:XOM8 M?;/49ZZJPU:E1&P(V[QEO"%4?2]7L%9E/,K<6J;Y% B!@' G]!,(@/;&, '2$ED[' M9:H^8$>10:66TJ/?S.&,9#N'J ]\]_P'I&6V:J !:M'/E&).:EE&1(8O90,Y M_' 9P'P^(=(RVIS;!3<=S(1Y"4JN?EA*G3VN@4!\0-5XC'KWR=V&![B.!#_@ MZ^FOR9M&.])O4*?JG_"O)/6TSAJC02PBY M=&>V#+CL2%?L#/W4IKFIUM>S6E&#/Y =E,(Q3199)0OD(BGXX[];OUE>W^E/ MMFV#6D/D\Q/W1M (WT/2#:W3GRR!V9T9#3@H.Y=N'56O;?,NX1_(SC%K73+B M$D-=7*7I4IN.P/&A))?]/[49R+G7,#"N .!(^6D&,8N_6.&3E0*4,?-UJ-3U M.>;5+.VL@'0//F=N^4X=A"^RFK&SC=8/FEYG/O3ER.VF]=SK)U/U"MR2,78K#5V7B9[+Q\ LX(JZ*!$UR M-S J!#%[]%FO;.3REA=)DS!J!4!+2Y-B!%/15^3.Q@?=1Z:6$AL![I0'.1R/KZ9 H_ACI M&XTQZ$EF'36,E+@H)JF#G1-[\Y?\JJ?Q(T73*);];<:TJ7OOD!&[3LTI6Z#= M[;*+.'.KJ)8%X9N[E9&'CSM1?*M$TS)KJ8%00*3OYSK-M>7M^;&P 6, N7 ; MD1 3[*Z2PFBLM/-Y,HEJ>W8K.8:;B$2S$VT_ZE^,VH[UZ:I^I=EO:MR0NS M:X4+7W)F8WON2 T]29F:@]U\YK^S2F*3HC4FOXM!>5L-2T766P3$N)R>*DJ= M(Z_B8N.DG6W*E$F&0A$X'B.E/TTVQ[7L$@^4BK^-&MG"S.P%@1 MM4$\8&^J>ONO.S)W2T D< ^D(80SWQFWI9^(#D0Z\D_-1I=I\;=ZGWFNV]( M2!SY7-Z-M?.5+3"[AQ].A\W@(E _\/9T<9-V*/;I"'_,%+/\ Y3P6\*;]5DSC/0 ?.9R M(R @'?,BU[A^ %_''34C&R!@.T2-/8M"=)(]XV9<5J;_ "H5$^M=MCYY3,JJ M4WQ$/\W;>(X_#(^O7T=9O#[**(A V-HZ\*X'4-KT^;,>[?7TZ_889@_^UEJE M@+IRU*_LFXV!G3)7Z=XV(]M3]L=RQ7P847J!51,DH ")#@!L=NN,U9LD=\7. M0.\-E;#3<+0)O"^^IG5C[>O$^K\9)?B:UU9%2FJ9^N6VN3CVPH,I?8@H"J2@%$O\/20O;P3MD#O*#4NB:YV8JM#>'^UI MQGK=P@;O6IG>E;X_:.INO-R\*KCQY)L>;HFFN M1TE:[?0=D[CG+)KS4NG)ZHV5A.P.HZ7-+&9QC!_-2J*8M$?<6(W#P(8J9<"1 MFJR1@F1HQ"8 !!4NC:[$K1IKWV:.%U74*DS-NZ6BHVH[8UY3Z_8]Q6.;KNO= M?;HC7D5>*50HAX4[2N02Z+]51L5(OF@L8#>0^( #?W))LJ7IV\1&N=NV6F1&Z];Z_9IQU6K>YV M,28B-V(QC4P;'7/[3A9L(I',)!QTV[49A$ YWG7;OJ.0SIHM3?V\.,4W3N1U M &K34/3N4S;5S/:4#7YY:*9MV.G(6)@*''4Y-% 0K+*.BH1LFH1/S]WQ$1_B M'H!U.8HKE )VCC4NC2,L9MZ:-FV>.NLMV/\ 1$I>FN]JZIN#VB;*IY+&S!A9(R*LC--QYPU@9@! M';59)1)3Q P !@ 0O:74MNQT<#CE)7'X59T4,@&8D&@W3X5GT< .BMUQ^V]Q^O]LUW8+?.;LL=I&INY9B(+E"+6"W#'*Q M4J?IC',83F[',(G-^PPF$1QVZ3F/W=>K? MEB$==\9) X]G"N)]6M+V CO5P 8XA1LH4;2TO0]RJ:\#8#-[+Q^M M-@1.S(.#*\%*"DK5 MW2,*K9HP4U$)Z.C%'9ETFRO]V#@I3B B4.EY[=DX1X M6BPSLS7IO85':+N*[7KM4B(0 IUIG,UG8#)LTL,)8$8=! ML,HR]UBW=M?(0.T>MTUDS 8O0G6-ODRM:.W&C?5GH[J9NO\ @WIVC7!:^R5D MW!M*U*ZQLVF DMO['D[T1'5]J(@G(T]%D]11:$8ID0 "*>/O&$1%0YQP(".G MQD@Y0"UH&&!VK]NBI%RYPP2LZEP4X]T;7&JM656-N$'6=,2U[GZ*\CKE*MK0 MUG=C0DI7[),O[*F(2;V2_+98Y&JWD4[84TA(/R!U(T^%C4:T%Q"%:N^[<3B M''V^%-=A]N_0K6/GUGL]N*>V'.V:KV]/>,ULB1<;IK\]28IU!U1S7+J@V;*1 MZ43#/EFPIBBH5TDJ8%_<$>T?A\?ZH ^V^JNN2 %&/O\ "B+KKASI;65BI=TA M4[A,7JFV"]6U2\VRU/;!:[G:MC0C*N6>P7R6=D!6PO30T:@W:E$$TF::8%3( M =$%E%G#\H!'"L^M9]P]]2FZ>I1_F\PV5^ZRI;($\U;2JG+C!L>.,?' !^ > MG?H;HP5XFBQSEI(&\UWIR!@+X@(% 1],?N[^7J'2KK4'S';UT83O)\R)2FWD MA#)1' 9#!P#L/;/[NP]NEI+4$**;BG"^3;2PA)8#/83?$_6NE MLU=34;@YRGYT[*6V\JFS43Y$0)68LN0#.<*.<8Q^.>OHO\ *2+E>F9 =]RX]P%>6>L)LVK*3B8P MS9L3%:@=LG49-B733%F=RJ#=AJRT6FIZ5'J,\4ST/*!P(P*A*T]E=-L8C%$I):B\.FHUT#@JRUY M5*_78K8DFY?0N_6^X#65\R,YER5V#A)FNT:B1RZK@PM6]*A9,B3141$@&2$? M ''7.Z=Z.;I]HRVYO,='OZ;(-?>EJ(^>H%&V-2SHK>4M$3 MTN4SY,BA 5;KJJ% PD$H!L]*]+,TAC[:V2/%O=L#J+9-YJ,-2-IU^^TG]=:]OD;6#K#6)Q6/0>L'\99H M%-J^E+SZ]VH:;*(R\ .!"[-XQ'^%;^RUZ/Z46EU$7M M:[ JA'BM$[CQH*V: UONA2+V@%\Y);SFYR_73<5I@RL89[LE]#?D]=<)5F/5 M-]#5*J@FF5NT(H)S%)W-WZ2M_2TEE;/:Y^>=[G.S$<=R#ANZ*+/J\=Q.U[@6 MPL"-:-G'O.\TUEN&MBJNN^.*^A=GQ%1W_P G9C0=3O8W:]-=A[4W!LVP[AVI:XJ$)7*X\N%C19,U&= M8KY55S14%&1\>B@D"ASK*B45%!$PCTM:Z)+;1J]5*U-SJ<)?RXQ_+15VXU6E M]U^6%2SVQ0AQ%'_ )O0"&TC:?F"_&O3?0KE M#PWY2%[:^?0"E:IB93 N%0 3CGY2 @(!CU]![C\1Z\#DC#F9MX%>EOHNP ^CB?O,;?=7!W;HS*]3B'&KFOM@'YX?[G- _ MW,T-;J\?OU#=PJW\PE8TEH_-?SU;]2 ](]$'/L!)>7LY' D[AUJ-1ET]M\T7 M(*@8D%%6B64MPT?RCY".CC5AZ;C[PQ?$#L]##@>Y07@Q_>(9/D.E0S0LV;*_ M^,TT6Z@=C@!TI7<1U]W@P "C+10CD,C]1"&P'Q#QR ?NZLF@[F.['D55XU)K M5#F+7>D?[M(E$19Z1 PC\%H/&,_@"@B'02/3;,)7O83_ ,?M.SJI=PU*0APR MH.(45U /W71 /)II7X"( XA,"/\ 2<1#J,_I;_7D'4$^-4Y6J;LHZFI68&^Z MT!@'Z#29BY^8HN(4,A^P04R ]3G]+?Z[^UJ_&LY6J_L]WOXTND.X <#>(ER/KZ]8+CT@/*7.S#?EV]QJ.5J?$=U:4E?N?=_>9 M:<#U[)K17RAD?B.1QC]G5W3>EG!#,?X1XUCH]6 \N4]86ND#_C\_P!% M?>?W#QI-@UZ1P;FS$[D2N8H_BGE5 M?W#QIKD^ISBRW);^\/"NENG]R RI/>:ZF!$,^X)58HQA$/0"AD, /0S/Z)!Q MDLG4F6X-^&YB@"! M*'")N6PJ*&5:47PR )%*HT$X?ZQCF\A# _#KN\VH;RQ.K]-ZDV-I'936)5(E*FIUG@9Q2,45 ?:))-V;H7; M$51 ?#W"%*?'81ZAD]P_ N8UW!*AS7-/F&-$90W*G >VUH^<#V,JU[CV[!\P M]'6[&UP/5^FH]E=**/*HZ63(T8B@"/8%F8AGM@/XOV=!,UX#NR]0V5("E!MI MI#=.0(;!1U6>6UW_ # <5%:^(5CS0!\I3V\H2%6G?=\!; U)**%1$HG _D/I MCH9NKAI4'RK1.3(2B8T24HKE,H'E])2<" !D'#00 P!W]!^(]5=?2M*8 ]M8 M8)6E'#&O!@N6:A\I,J&9,2@(>X\:!XE /F+@! ?+R'(?#OU0:KRCYQF-$99. MF;CY2M*2=9Y4'()A:T<#?*/@5VR[9]0[F[XZDZ[$-K/?1&V!;AB>ZN@M2Y7' M ?%C1P$/$0,+UF("7/?MY=\ATN[U"T*,GO\ &F_PR+)F+4*;:S&DEW^HXF#%OOHD=FTC*W%.JNIO0.8 %/[C/7XJ"4 M?;*1^R @CD1#R$1'X?AT,>J+?*KFIV&BMTZ1^#,.M*R+0.9XF$4VFO2B >@2 M#0P#W^(A@0Z4E]46A>4@R.83> M/<2@<0_TCT/^IK0E,A7IIGZ&1C4:"3TI4>]ITS=H6=+]?MZR-@-$M0*6.=HE M;_1B=86X?W0@7W '.1'KT[T=K_JL66C/NFM MOVD72X(XC]!XT,0U_M!P<1195_VQ'Y2GDDP$ '^R(AW 1'KJ)/57KII5\,0[ MJU1TKT](4'-4?MUV%UEMI0OR,:X!LCV&3)@< AGR']O2:UAJ'=JG_ '.PK F[A@TLWR #WP'? #_1U/\ 7GK6-OFBAR\$ M'@M'ET#0F1 _S"U=SRM8K:8Y%& 3,XRGF, ]O.:;E[?V?3TR/J ]+2_F%ZP! M4B)HX!@/MJ\&@:&YBCF +O?C7K72O*L0,8(^B^><$*$NTR&!R B;(Y_T=:^7 MUYZF /0W^K?43E<)8EX9!3 ]/:.1B)0[]\^RL3:Y^X,7 -XK5)1 ?7\S9CD1#_ M )1Q#OZ9Z6?ZK]2HCGPD$;F"I_ ]&AQ<)"O[1PK2I3?N2)J&]F&U !.P )I* M. 1QZY$51SW#I7^H=?>W*YT?:P?"CQZ7H_RM:J<22:J^YU1^\(PU\'D(VK*- MS_E5&C&I555!>.""&TM ;&7.@)B&<@X\L]\XQUY%^9EY=7UJQMT0H!V "NU] M-0Q1.=R<&U2')2944UE#FR"1#";OZ!W_ ?+O\ AUXXV%N5%W5WH)(I&HPK#C)NM;+;M:QP!. HHN(W-+"1GV" MF1R%>D)R%WSV$!_G;MH@'?KC=?'-O 0%^PIW2P/H\Q 4&BO;/NS:)A[Y=JI0]2&:.4B+ MIG48J^+E(Q2*8.4Q5.%2YR8N.%9]P # <@F.!C%3(H45 M#)E-@YRIY YB$$?FP ^/H/1 U,0,>JKMD0D#H-,79NSM?:9H\_LK:EMAJ M/0ZM]&-CM$TX\(V&_,7S6,9%?"@599([E^]22*7Q\O)0.V._4Y'O< U5X)MJ M_P!41@25ZZ>Z1TUFZ+I)9$[=PD@L@J"R0$526%S<*PRI@7%> MNA]?]LZ[U>:CDV#XK5]$&5=> 6?8,Z18\34V)FY5O*5?D;'$I3^! M0 H^1@ZAL$C3BI[*$+A[0 2>^DK5>W8_:ZFR$V%4V%3_ .6.Q9O6\LKL*MK5 M9O8'T$5N=>RTY=TN=.>IKWZ@ ;/RB4BIBB& ZN]CXR \$$[,*M',V4*T[]]% MH3*)^8B90./Q#H;&/N9 M>4W!RU+IG1L#B2G747.+_/>HOYV#6( MR6CDHBR*2KY-[(RS5^1=JD4F%42F, X#IB>QEMFM>]ZJ=@J&7&?#-[:G44#G M 3)&!5,?,?<34(HF()Y]P14(8R?]WCYN_P OQQT( DHF-%:_'RG'KK]@3)@< M% .!P Y1(/R^@> MH>G@E0XL(4 [:@!"HVT%]RK>XG7B^. 7PYSV]$ [_M[=>O?E2UF6]*# M,)6@=28IT5Q?K%S\C6DDA =O30'SU[-E;P%>?YG<35>WW*UX1MI'4SBRJQ*$ M CRZXS*2[B>,S)"(,"7]$SA25/(?X$C$"?QBK\@!Z]NM3J;S$UKVA4(P[0OL MK961:87K\V8==10Y:;9UK1.0=+V]PDA*+?=OZ1ESWL&SF+;&,9\":*XD\2"8>DIQ-'('1,<2UHQ/$C]-&^8JX! M5IGQ7*'FVK692V4VWJ[ BJ_IFM\A;6A:3Z->3BS"OV2'?7.LT>%UA,2K]*EW M&EN)!%J:1(#Y@\9I_P!X)CF "-?=82M #1M'$UC6M<4: 32K9>=>]M@V*@V/ M64].PO'ODOMB_0^F;=5H[7;"T--?ZCJ,80Q(::VFYCZBC-;,N3EZX*H^.=4C M%@*;8@F,(@0O>YBNQ<13O)8R-'- >!P"@T*W_*OD)5[8.Z+*:KAM"/XRS^O6 M&Q1_3MDK\50WW*>&J#7=EQCZ4_?UD[NK0KDSB5:-%_HBNFYA$2I".%BXM=YP M0":4:?,#1>W;S!Y Z+D[CJRH.5/ M)NB;;=\;M=\J:_N9E+;*XUQT?R*&BT:2?T4FXI^Q0MKUI,L:OBES4L6+C$Y: M*,4"N4$C%*MY%[BL(7&/,1YEV46*1@:C0"%IS!O;F-K<-L7.=Y.!L.!XU?W,:QQQ=I,9-9JI-SN^X>R:GL;G M2493]?0%!@[N>.&G124TIN5U?Z.O -'CXDFV%&0(=4!3(GX",.MXB'._73[+ MQK&/.8!Q\OLK=N/:?,5UQ]BHBY\LI6?3Y._;KVGO^5-7M94JLN=?6K7E?JDZ MO$4)^P0^O&O6R(L:C9\JX.=ZV4)[[=1,?E#6_3\Q[@@&5V!&). .(3#:F^G1 ME16[Q5X_$9^['C=ID\CMA3=;UQKVJNS;#5)7B*29'<%'K$CS&JN(A8T&!_I1 M5[KJ"GY+"*@FZ"VVF*7^/'E\OD!L9[^F0Z$^W M'!>RFHI P>?%W32FV?\ N&^<1Q@?4>PCCT#OTI) 6C#;3<;XWA<%JNWE1-'; M[3;I$'P*-9C!'XB414C7.F+@&E*Y[G-SJU 0=U.QG8P.(&$Q M<")?ZP^ X$/C^SK23Z2X*@3M-,LNW ^8*.DTZ&UC#MA?!@] #T_''I^/[>M1 M+ILC%SA6TRV\:2C 1[*K:^XU]Q&^<4X2$KFB:U7[MM04(F];!)8DW+JNZYU$ MK9(ZL&GYI)HX;J#+6>X- * !5**-I';T5;)!V4749%NUS@"[V,C7JQ"9 I57 MC)NX5*GD!$"E54' ?ACIKZ*9[0\ (:2\4CN_;5LRGT-7@4R^::@,$G)P\E=6.@0[(_BJC?_ M (\*)*UI'G*5;)26=K8TVK1]_EXVPWEG7H=O9?F-&!8M?L)4#OKLO27GDD#R4 ]]?,?(.W;P[GV%RM6Z0G3((I JJH< MA@!7W"F$/%/(X .O'&!&[5KT.N&D-)0VQ]?G5%%TBVN=>43(!A((B,JW ?@. M 'UQCUZK(UN0X#96!K55 M-GD6L#L&?0 ZX: MCB1P=CB*']9=#^HZX'XV"%$1^ #^9M1'^@>K,(#FYOESM[UJTC@X@C@:M)Y' MB;]#[,(!@,(N%!$ [F ?S%'Q].W?KZ:L2MG"1_IM]U>=:B4D>.L]]?6+]@U$ M'/VN=3-16.V^KM6X68.4A'W&HNK.]; Y)X_,)VXG\PQ\0ZXC4G)>E=@\:>TS M_L3V_&@9PRY,V+[:VF'G"W>7%+E#;=NZXVML5?7,II+5:3R0KE^OTA9(" MY1.P(T0K\%-.&4N!),DLJBHW.B(F$0P $O(H+T\Z.5K,VT$X]HV>VICFFBC+ M8P/;2^:>1O\P% M>JG#$<7=UPC2'Y,HPO(]IR28?=_NE96FXR;V X2C>+<_8Y%I-+P5"4@1P.85FU MOK_DQ7-:T_A#IL_"ZKWRP[&)H8Y6^92E!Z3M'-7?54TY&<<=7\KJ#L74 MOVNKUINZ3%YJUEU^I,;LB;#04KM7JA*SRI6)R6KL:_;7^?U)%+IN$G+9DH()O\&5 1 P]29&N8&QN9 MS4Q*JO#I0&HR2 (0[+U4NZ$XK;@WAM3BEKG=].Y/1O#"2N7..4UO2K[;;Y7K MG6] /(NIJZ3J6Z9^,E6\TQ!U.D=KPS&2<_6D;E(F?T$.LFGA8W,Q,QP.[MZJ MJUD@*M#E[:FOJFD;Q=_8EV]K"[US9<]MQGI3DQ0J]5;@QF)38LI%1]LMD9KZ M)5;/BGFY=RZK2+4K,Q_-5=#P$,Y#I%\C&WK'M(R C$;,=M/1L'TQ+V^%W,75OVTE)71O*?F!M#;5AT!I&*DM&;#LL<[94NJD-5)#:%/SS82.@Y3=?'I79VEHW1?(/7D>M1JXC*#M.=U]4+Y?GF MV[9$/S*LB6Z.AW;-20^G$6PFR;)LM@N9RNGW.&Q?B$I4Q71:"]V_8JU I0((=):DUF9KF =)%;"T! 0X'&K;.M73M?NLK*] #\ /Z M@Z4>UV8H#MJ*$.VA$4H(![@ O>_Q#(HCG\/V?NZ]6_+ /$UQM& ^W97#^K\6 MM/ )[:"O7M-< 01M%1-YH[$K^O=+HDE=65G=MBO]^I6L=9:NN+9FXJ]FV7<9 M/Z*MJ6 7K=TFUA80"+/72Q2&5(B@8$_F$!Z0OWAC$3$[Z?LDR/[*8^F:-O#C M:,]);=FN'<#H)O4YFR7U;5&KW^G3TF;C4DU0\E59"0BK;5_I16(LY? DY#P+ MXE'S\>EXFEC,\[G&-, ?\? TQ('@*T[ME)FMN2_V\JI6]HW>@.M;:SA8Q"%D M=HN/Y7O]>RC^$N$F$+!6)_$R%(I+,SG4'.!-WJVYMD(!7' ML^WV6E?YF.U#2*[Y>?;DM=9C=43!,#; U8PG=?Q3^'DGFA9!!IKF0;4FKO59/Z-35=ALR=>+4H)"7ECA[;%R MX*BZ5.4_<3 (PV>V>[(S$^U>ZB.M[HCRO /70= M4VE:8YQJ6=K6N[F&E7A[KL*JQTTA7&U:MMI"L,UC?3D6 M*3TXRKM?V/6SKUQ@UG$F_160VKB(RAE3<=O$X"C3 M1N+5:TYNVI@L);3EBNVPM7-8ZJ2]QK;FH[#V37@A$UR(RUB [NFV6=<&;&8O M+ Z2B 6;J&4.Z3(B0_8O@/5FQ0$$1)PXD<1T;*#SW1L+6JWMI>1U)ILMNF=@ MAJO7(7RQM'D?/6[]'0862992#GDIK$'S M'%ZXE/!*,Z0D*XX414)8Y>QO(N"A\0, B';T,(?CTC+9A%&)ZJ- X(N89>"T MO(2Q0+@!R =P-GX#C\#?CUKI+,$YJ(^X:SR$@CKJN?E8^,KM1(Q#" #5HKU[ M"/BHYR(8QD _IZ^F/R<@$?I1PNJMRGRF)O?O[:CFA(F+V PC MX@(>7RYSZ?* ?#MVZ]4DMP<2$KEHYWL^9,-B84LMI@<_Q'$P"&"CXYP&.^>W M;I*6R!& "'?3<5VI.?WTX6T^('(P&$,9]0 >M1Z9S6D_*N..ZOG-Y4L.7E(XY-:]%-&Z*0I MD7#E1I@-".UWJ! 6<@NE=I M^K.L(?IF1MDR D$[,-_:HK26]Q8QRO;,720B1S6H%<2NQW##8*A1RABM<[.Y MU<8JQ]P22KK33,1QNF9JGME)V7JNG;#R45FT6]N9N9U9VR4:J-(4A3QR+EPB MJJE@!,/W )L."JO6G4E3>7+G1 MV\\JLNGM*C8@7RD]*4+K'9(NAKUS?/&V"UMH+0M8U@C%U2)3"O(39.P[+R/U1L3:%3Y H:#N]8KU9Y$TF%90,)L9I::X$X M_@I)E#.7E?4L](<_W#U5@H9N8%2=@-GHMK'S0XMRF+!"HPP5,*B5PB 7$FJW MOO//0_6%R7.HJ5HGH6O 2WF>Z) /@)1R'; CCN'7EGYEL>VV@8%(S'WU MV/I$N.>0A&'IX5\O;E=V0PF:.'*B2X^XBL8IBY4*'=NK_9,=0/3]H=>-.>QH M3];A^FN[+W@8D@4NT*:?NMAT"/%,Y'Y[K7!$_C[0$;!*-Q.*@%$? ?0,_'H+ MY%80F"4XQS3E"C,::7)!8/\ >+Y CV$"[OVR7(F, @/Z^L&>Q0SCKB:(=M#R MN.O*PUS #C\]A/0 #UDF@ /KGX]6#8T^VLWU:_OY!R_JFQ&3%NN[=N MEE?8;MDU%5UU"/T#X(F4!,82E 1[=L=?3=B$LX1_X;?=7 :EB7.=CYD\.ZOJ M(^QUN346MOMQZHI^P]G46BVN.N&SG#VMVNR1T)-M&[VUN'#-=>.?+).4TG2) M@,F82X.7N'7'WUG<2W3I&M\N-'L+J&*V$;CYR:MQ+RCXYXP7D!JD"CD0 MZA M@#OW'!0= 9^/27T5RBAAI[,WB.^OP8?P-GURG]5X MCG'?J/HKG;D-9G;Q'?6S_>;X[#@?Y]:M$?'QS^N(<1\/@0/\5GQQ\/3K/HKG M[AJ,[-A(7KK;_O-U:_#R4X^*8\]Z:P$1-Y !KM$"'D(AD0'ZH0\A$H9$.C"UOLF3*=E3GB7 M,HR5N-R3T$H'@;>>L3]P'/ZXB#=@#M@/JA] '^CI4V-X#B)5Z-E3S[7[P]M9 M$Y):&]P#AO/6IE *)"'_ %K%BHA^WJSK"\+<&$&KRW=L&+G%8J M)_/=&N!(H8 4\KA%8,;^R8^7/#O_19U M!QN76H'$WEVN$2)A'.1$!%QD1'^OHGX7?EJ\L@'9577EL&GSMV5N'?VDSG*H M;<>O3*%#!3C;HPQB_L+_ (C)>X?#H/X3J2JA]M)_66WWQ61M\Z45,8Q]PZ\. M8P%^8]MBS&$ $1#^)P)@QGJ[-)U '%I([:89/Z1]_ =1^'ZAOA>!5G7]HT+S&]]?AWQH\0 P;?Z;NZI%]:'$2-[Z_!O72(X_^=[7(_'M:XH1_J!QGJ#I]ZF$;EZJ@W]F M 3S&X=-"[9NX]32!(@&&RZ.\!(78*BWLD8H!?,$A+D??#&E_EU!/;/E M$X+23OP6N)]3W<%QE9"Y30D#9^MS#XA?:@(_#%@C/_*.O75&_P!XKD7@.&T5 M'[DQ5]<\@=;-JQ%;EJU$O=0N55V?JZ\$D8V33JNQ:.__ #*OR#Z,,Z3"2AG( MF4:O4/(IE&JY_$0, #TE=L;(""A*88BB6[Q"'!V*I49=CP?)'E!0+MJ+>NU. M)&KZ)8*=73L0Q;2M4UK*193O8W_%JNT53)"< M#/2V1V0,+E: B+N^W;3'U+.FASM'COM#DQ+FOF[MK<8JI;JS3:'K2DUW6LU+ MR%7EJ]"[4J>PKG8;E(SC9!Z9Q)MJL1O$Q2:1V[ RAA,H.1'H$=K$U0U$7C4& MX91RVSHJ(V*YYVJ16V-4QRO+*"TK"5)9Y)I^[7SZSBVK!\>S*(D$YF[APAYM M@0$_C@!' ]"^D:&O*@NS ]S4PHGUGERA4[*A-JBC[2W3J;DIHJ,V'QQ@M![. MY>;7-=;9-.I3^;<#$0=]AW-SX:[&O]C:/;3O/3L^YKVQ=FVACLRP;1OL MO9[/5+C2+?3J?51U^X7(=AX M;_A3!U"V3RE31GV=I[2T)0=-/-T;AU/%:ETOPKV1QLV6N20\7#N6N,+3F,1- M5A-N@8P-V,S6?>0(8 7,Y.D)0\A'K)+4LD,D9\Y39PP7W52*]#G(XX=E/O[; MIB5;CG&["W'?X"2W7O1\WOUZE)%XUCI8T)&QC:IZSC)!BNM]2Q784*&:**-S MX%-PX4$0 1'IRQBDB:3,/,?;]L*0N7ME>FI^FV+KL _].ZH8<]@+-LLB M8?0 PKZ];)L@4- /LI=C2W>$K,-E4)$>]XJQ0 W%SK!@$P!DLVP[ .3"(F!O\X/>ZH ]@\1L$>(Y'T[ MVZU[X(VX)C34=T6,0DJO12BEN#71#!Y M7ZHE 0P('GH\HX#OC/OXSTFZT8OE%-PR1S_-\W74+>0]VJ!D$ @ M&"'O,Y1HX(!R*+B9/S35$,D 0R'7NGY::AING: ^TNYHXY1.YR.< 4*8UP_J MRRGFOFOB"M_10&"P5X@F-^=10 ;U_P >VQVSG'][^WKT9VOZ.6JZZ@0?M"N9 M=IMZ!F+"G4:P3LU<(<1)88@3F] _,6@CC/?Y?=Z&?46A$(;N!!^V*%]%=IC& M[NKH+;X(IAS/0Y0+Z_YBV 1_?E; =1^.:"['ZNW_ (Q5X[*])\K' ]5<,M8= M>V".7A;,[IL[#NA2%U$3BT/)QCL&ZQ%VYG#%X9=LL9!=,JA!,4?$Y0$.X=(W MFH>FKN/E7%S;N8H*9QM&-.166L1OYMO'-F1%:#P2N^0V2DT28I59]#S"QU4F MPM&CQ-T9),Q"IM?939JB8HF5$$R /J/8.OS2_P!QG^[SUS_:WH/I:^_*AFEW MFH:UJ-Q%,VYC,P#(HF%@8UCF$*YRDJ=B)C7WK_8K_:UZ-_N(UWU%#^8L^IVF MF:78POA-L[E$REQ,A>]P* ,'<37;L#7FR+:R;TS;/'F/L\4];RDNWK=_IJ4K M'N$Z_'FDI=Z@E,@HV3@5:G)-G+O/F_[O7]S#(R&Z;Z5:U0K192@8] N$3LKTB;_ M &M/[?7))<:AZI=)L\UVT]&/\K;[ZR'8L8>B)ZQ6USK=QK=.)2@2T1]!-W52 M"$ 1%&/_ "-8ZD>+(AAR4OA@#=\YZ6?_ +M?]Q\C>6[2_298Y?\ _%*BC;AS MZB/_ &MO[?&'F1W_ *E;Y259=-!PW?Y6W>E.[7-[E]<4)\SU9JO7]+UM47C$ MCZ.IL$C U^&?V!18K,563%9LF9W**MCY/XG,?Q^8>F;3_=2_N@ETV34K+2/3 M+=.BD:R246"X* ";N7Q[8^/7$Z]_NA?W$:^UK+RU]/-=&Y!DM9 #OV&5W5MZ*ZO3O] MM+\@].+H8;O7B1AC8!Z#USO\ ]C7Y],8";70' X_]L[#H_P RMN[_ &[/R3C3^=KA!W_4 M@CM_E4NT?[8>A(BYUN41M6S%GJ-EAW8*.)6).!U$'Z*A2*#^5 843'*&0#X= M7MO]QK\];FYC@EM-!$+WAI2W>J$@%/YAQI:__P!O7\E;+3YKV&?6.9'$YX6Y M!"@*,.6,.T5\]7)4?#D3R!$H _SPVR/IV$1V!/YR'QSU^NE?CD=M"^#?I-Y M6'>.#^R@TF(ITN.5'C<%W\BFN0CC!RD6*,:/MK 4V#%'T'MU[/;>M]&AMHX MB[%K , X[!Q3&N6N](GF>XQKE/1@IVA>BN^M<-'O6'(IPZ*44M@:A'Q -MZV,(!W#\P> M>H]Q#/Y7VR/0&^N-":5&S]UR=R4;\+N&X/85I01O>H@[AMC7(^1@ ?\ ,7AA M#TR ?Y6& [],1^NM =@[YOW'>%#=IMROE9A2LE>=5&,(?S5UT';Y1_,'H8^& M%"GTF=WF(( '!:7&UVU?D/#:6NA^4.QI!Z)A[=A MP,;T3^L-"Z/X7>%+?A4P^]W4KH7+62F,;+U]V$ ,(2#O "/IC_+AQT,^M= : M[AJF'\# MO"KG2Y@U/YAZ5-/:(>T)5,' [$H!B" '0 LBY .X]A'+#(^G13ZXT6'SAX.[ M_+/A27T$\;$+G +M(^-.U"8I:115-L&@%3#)C&&3B,GWB@R6,C@H>YSN&WV4GJ6:A/SB">QZ")4CF1( R#G'N% HGP(1_S M& !P.YO8GQKI3EZ2 )IEV)1 .J > !(.BN]9Z.HY;E;O2,U3Z63_5=3JCU*L8,A?:$*@AV$'[C&!#_\0R&, M^O4CUKHRHH7I:1\,*!/;2 #^8X_"E])6K$*4!O=#$X?Q 647\1-W_P#$.XCT M3^L-+W93U GW4O\ 32)_FOKK;N*VKD O%#+@WC_TDX*8!-WSD8_OZ]2WU?I* M^<$-_<)^%#-A_P"(^N_PJADQ,>\40OB/<1E%1[YR B'T 8'IN+U?I('D!(7> MPBEYK9L01[GD=:4EKJU(SA-(E^H1P,4#=I-4P_,(@!0\6 B(Y#HG]8:9]W_\ M#X4HU@"H][1WUL.6L('(!KQ1TUJM/$C MI!'("[@TCWBEN0I7.PXU1S8&'*7-7KKL2BH](P&2N%-\3B!3#^:+8]1QG#3!0R'J M(]5E]2:;$;WTH)UA !R-HIN2]^\HIW_ & -![]%'J/3W!< MDJ']EU2?IVC,) ON\:PC:/$QZ2J47+T1@1P[F3)+AORNI5US;-*R/!!WCPI2-6$0 W^U5,'VQ B M@%E3>1#]OE-XM1'.!Z+^/:?_ .+_ &J/N['8R0]:?!:X%ZJS63+]=/TI8'" MGLI-7<@#E-29CH*L3IB(&* @(A\O[^F8-=T\#.!*7_N.%8V>!WR/S>^L M'D&BQ-[*EHIHN5S!Y@22,90IC>( 0!%F!0]0P =PZ8_';1^+ $Z35N9 =L@% M:"5QLW2.Y6M-)7(+GZ80)**_4-G1BF,1$I0:!E3 ?N_$<=$&K,/ZN'';1V.8 M @8O[I& M/2:(UT+5Q3KI3DX=G$I%:C;*8DX5 ,E+*G$P9 ] :9 >L9K36DYVN(ZZ&XQ M_J'MW4@_D+( %8]LIPG]?^DE SX]P]6GPZR36+8^9[7#J!/L%'8(I/(Z3M3" MDY>+8Y,*EKI7D.>_YFI@!QGM_A,=!_&+/_Q/X'4:!D46)E:<:0W#&+* &-5MZ\1@'"[M5DT:S22ZBBY#M4?!,Q$Q\<9R8.OR<_P!T_6=.N-/_ "^F MF#X;>+5KE\CBUP;DRQ*]I.!RH<&DKV5^G?\ MIVC_K_75CIG_47DVB-9RWO M69^=KVD?%);7@F?) M;"#*# 6X%LPDE08$DT,SW[BR=>O_ )@TI[Z.+(-OT2SC*!(,WFMXTM-WUR4_J?\C'LL72MLY!&YKK41V4C'6(;$ MYI;J)R-^L'.RR.+"\H'(<0!Z$WT=_W4WBY$@.D%K MG&Q/TH,;2_(CDWX5N9[2XY1,I%_5Q6M;),N[+KECL>>;:U51JTY!MV,ZG?)* MCP+ELD: 9.B*LDU?!-%558@J)D+UDGKG\FK2Y;RK;2Y[J?4K<7TSK*3DOB8V M3FS6<;FK'&7Y5:0)'*"&HM(M_+?\]]1M9[B6XURSL[6QO9--A_$@ZYAGDFC= M;PWTC7)._(7H[S!,.BNJL[GTXO4)1BE):UI5MLC&EA-DF]7NI>CK+5&[V-?Q M4K3!DNW))J4MTW3(Y!,PG4'YA ^3 71?S*_+2?0+BVN;C3K+4[V"SYL;M-=) M;A]K/*Y0UC4SNBW%"JK0/4/Y4_FW;^HXY1;:SJN@V)NVVSHM4$%ZP7-O M!E//<3_);.USG1_K#R@BDM[L'B%^FIA*OU*/;%F0.J8Y1%0_C[?79^B8_0OK%MQ=6&GV$.D6^H7O-D=8!);0 ML)MF1R(!$Y@!+G2.8JC$H ?/?S%_K;\N+&TTO4=4UR7U%=:18F*)NJ'GP:BY M[?K'/M$<^YB>I9"V(G(T$N&"BL>'%/\ 5T<*0E]C]3M@0\39(*0R8>UX#_J> MWC'[,#U\.VH:=58(<&B8$=6<5^CNHOZ9J_F(.V@AY"D!C ) $2&P(X.!?ER F+^P?@/68' A1P MK*MNC>+NN-H:/TS8H2N(:P*UJWU5HB2U_P!WD%NNVLZP^F7?\H)N6MQJ5L.O MV55'S(B9K'N(0R8('!0P@!BB5[0&QG*P;ALZZBN5C]NZM*60YGF["DUM'QLF M[G;NSCZVZ7AIZ.M#:*5U^Y9>VZEX90;GZARW(<4BN$S 4PI_-U0OE+LV=U M97FM^"^L=B+T]9CM&\,Z]9]?FV.UL[Z'J*<+86[QV1LAK^HJM91Z]>['J2"O MU$ZV40 B2:2@)!V*(E;+BF/J#4NN:UR>KU#L=7MFZ*DK 7G MZ06M:2>M9R7CUYJ)KMZCJ MZM8Y[R[E!Q##PJ5A+JGEY/?VO(F5GKW+QY8+6;(KRBLBM).1;EUW533 M,@H_CM@.6[ IFC.2=@B158DYT_P!]U&$,T^/-(3#&FO4>#\!8%$K# M,W:WZ^U^$,O(2[JXQ%33N%9FV-M[OH$\$D#Q'F4N'?UT3*]QPT#9*;2K-!3*J$Q+LDV3^2L1XQ&CP,+,: MJF;/!SEV9LIT9-G=E99F!CJHJE9@Y3%,J6 \36#[A,Q<1^Y7]G?Z]H#BY,HH(N-81TZM&/7S=Q(K61==&++7Y=DR!U'))YY$?]]WL\*2;;.?AG<>O M$>P41Y_B7KJS6*-I];L]KCFPWF;I32,A(^MR^QB1KR]2L)$WV](O; UC'-/B M8R/3$JS$A%EB.TC>(Y\ANQ\K @>Y/MT51]DAQ>0>C _&D2O<+]=UBFHS-NN= MDEK.>HV&0BZE!.*R<@V"#?5B0)+*.#.TS2E9<[24@X!H:9GU)*#CX)S2W\FW74=+LRB;0UG5MY(62E4Y6*B))O^?3=+A)$XGC6S@!6 M5*)\"!!+U?FN49L6\*UYAM\S@QQ4X=%%V&XQP=Z,TD[),DU'(STDZ=S41#)0 M[RAZ^,VFVL0O03/GT\YER7U\V5%^U9G$Z)4A\#']3%*VX9&X/@8&2#8:6?IV M<(9&)UUG"<4Z1:*T2TU7:LP9I(+59Q&-I]E7XQ9C'3Q5V1TI-P,D#-].FFD@ M219-C@L"2A5# )* F)5RCD3% #&@U"^(4E&](390G:/;2/Y;95EX+^BN6%TU M7:?L;;%/(P3VOMF+RY;'S \JBTO#I @N)P7-,S(PYJ])2GS:^-U!0L8M'=J.QL4 MTZL/L,^Z>L[M)N9GZ=)BX6.FFH@K\PB!2]7CU M.[(5P>1Q&RAR:9"$1Z.)WD>[=7=!\.6DO:(V(:;$.Y@79E6SJ<:L(55U%SGY M[%L$*8]9A*^R>W)1\D)UDB',F"J1L&\,B#+-6N6A"V1!4#1XWX/E"=8J/^TJ MNWU98HB&BI6543EZTRL*D+8V[!G9:TX0.5F#E$"'^9LN M03 YZW=C(+R(/D!)3%?97,ZK;QVDV5KLP5%I)C; DZ1$0'YBY172$2@& #( MX[#Z@'RCV[];)D;(PC @K2N<7%33QK\^9LL**IE#$4P)?(/0HCXE,?/8GE^T MY>SPJ*X9"PH1! MUGBC@7+E4HD:IF*50&*&2@8WCG 8.;U]1QCJ[3(T('N]GA6+39CY,A"+NWLR MFQ6%=99N*I077;+>7F#L2Y'VSJ!V AO4H]L=-1P,<%E:"ZK.<75J_.G^N8,8<+!W[]P*.,X#H[&11_(UH-7;(Y0W=3_6FVE5 MC,9(+E3Y2 F8!$ZHCGYLY\S%'XY[CT4,>0KL8_A1Z'I)11PNL\>G$ZRILDR< M1 I1SD 1-@<]$;';.*-:%J5W5ZO*)E 1 WQ$1P'H _$P_@/^GH9C+<4 '11 MH/G[*07,H!R /D; B(@ .,X$?(0$##U6FZ'D_8"I$4 J@E,8 QW 1,<1' M %*&1[_ .@\B(XD>;CO%-C93=CD1(0[]V7W'2Y?(A3]A13,(" A_SAL?T9 MZUUP7M=E:YP 7AX4_!(6#H*5Q2)A3+C/8H?,H/?Y2D]1'TZ7+I M"$+W?;LIR&[;Q'A3L4KGN1VRAW(.Q 3$#& SZ!G " #Z=QR.>D'VLSSF+W]X\*VUM(YL: M!$6ES7FZ;EJ)[-2%,5C4'4VT;LG@24>5Z0Z358RZ94RF.F*1@4,(B.>X=NO M_P \_P"W?\N?S_M=/T_\Q&WTL.ER/="V*X?&%D".4*6CL&.RO;?R7_N _,;\ MCK^\N_0[K)LM\QC'F>!DB",D@-*!QVG:[IHA'YL[Y* B=W3RJG$QFY5:X@F5 M-$N?)5=07.0 PAXE#U'UZ^='_P"W!_;2R/RVVLA/_?OX]0]B5]%__83_ ')* M2VYTD-=N^C:@ZL<.U:;+[[@.\6[)8Y5JF5VFK[!$S5Q$2J' /F/D')!,4H=_ M7I,_[<']M1*\C6%/_O7X=X\:QO\ N$?W'@A9]*0''_I&8]Y('8E-TOW"^0*2 M0%5E:2F\6,)@*:HE(F3MDI#JB[^<3 .,]*WO^W/_ &W1QM+8=9SMP7ZUV/7Y M=W0E,M_W!O[BGN*3Z3EX&T8PM/OHCO[_O[B@!DN-+ZOI6)W;* M04/N2\EA7#W9BC((9\4P1J*7DY.( 4 3(#L.WEZF]<]9_P#7I_;@?GMM6=UW MC_=^GLJ'?W^?W$.&-SI1=N)LXR1U$C?6Q'[G'*QLG)-&MBK18M0"?7M4*PL@ MFZ$IPPG(,T9%-%=/RS@3@;'KTY%_8)_;] R6&"/6F6TT88YC;Z8-('$!V/4Y M1T4&7^^7\]+ET5QP@A; MN1%&(7'9A1Y?[\O[AKB%UK/&;A M3?4?_P"H,^0=96)7=^F;2 1@@9K\QU/R,"W6MX\P5-[_ .4!^H\$/[V?/Z? MB;U[]96)7.2M6 R1C$,P*@#PX* 6YU?Z87OC_>^10L7M"[\?XA$//'J/4C;6 M%4I7CJY: 39%9@V,4R[@(\S2Y5KVP< 0?JOH10L0 "_M?\Z*?S"7^+MTU&QC M7*URE*2>9'.4J*4V-=MIEVH,0; ]\O\ ! RN-:([$N1\A:&;V$%P#'EGP'\? MV].9(OO4#*,ZKYDI895^RBA_=@Q^F^N*3!;?6 1_- _A$?&P>U^9"'H;_G?V M]4:/.%V4.4/7![[H*V'Q%Z*>// MR^?Q]>C.R$$8"A.#\,RKN6G-"5B=[BV5XZ)HW ?2>X89 MX4S,O_8_+^[_ -7K:,(R-ZAQJ$=7Z<871"-]J.9'<-EQP98ED@S1B.1R(")) ML6I! ,^8X_9U28G+@JKTT*4/R^7:NXTY=-O.3-:EIU/4C.>-$.*BK,#IN#!$@NC*%^C^CLD#]8"PER'TPH37U *>(_P!D>P?L MZD."]O T@^+ D'VCQI\Q<;: 14]QN3V?JSE6S8X+V@?@7U5_SCVQ?>.>YO[S M&>C!P5-W4:3B @'U7 MN^,R9O;K86[F9@GR]1\*R[C>6X'S]8X]=2&H;C:L!:(N4I3!5[/ M(MUS-FZ:M;GEQ2.U4!V5:*=/'Z*Z0(F/GR2,!0R/;UZW1=;&,"3+E3A^BM=& MVX;(#'_F@[B"??6F\1FPIR[2TE;3/(_9KE1JX?I2LS"15A]\S-$T>F2+"2:. M62?Y?[8()II)E*AX^ >..BM;I^4;-G$U28WSIG&0.YY:G AG4NSIIKQR-R07 M*B]C?J'!G E!8)V&%P5Z4P9$!_-_=%V)A]0'S'IN)T#6M$?^7NP)'NI)TG'_3N<27)V'PJ&PS-Q4G_B'C3<+&V4CY7WT$A= ?_$BO88(ZXG$? M(WU'O2YE,]\?-W^'3D$D#8O^G'E7<"?<*UFH1 N:7)S,?UF^Y:=$1'S@NS'2 M2;$.;LL4DY '* >A!5*$J)BACT''3>=O3_"[PK6.B(.!:1^\WQHF)1TP4A1* M1B8Z8%,GB;@1\C"8H"4"C*#YFR("'X"'3T1MS"WF*N.XC?T"J*1).&$YSB&"E[2/D4 $?F'X='CEW$.3]UWA4&-W[/\ $WQH;D:3 M(/P7[L].0NB^9Q*\,KO"HY M;OV?XF^-);R-E?<;XTAO6DT5,W@V:&,!1\0)-0(B(X_;*".<=5,L2[U_==X5 ML&,PQR][?&F2UAG[EV=W)&B6_MJ>+=HO8:ZFLJIZD.9-26\L .,!COTI(]A+ MF^;+QRN\*-D=T=[?&EES%2OMK"?\N\0+Y%#\^KWT>-,-W%3&%"D+&^)@'S-^H*S@""/S9'\W^7N =4:]F MUR_PN\*V-J'DJX %.(\:8S^$DP$_B,4)@*4#8LM8^;/ICRF0] ZH^1BX+_"[ MPK;P@Y$Z>(\:;"D%(&$%'0P^$1,)4_U352F7,8,>)2C-%'P .YA^ =:B1T9) M#CCU'PIF$'F#8O6/&D^9KR:S$X.U(4IA*585!M=50<@H)/E2(D>;#"92X H= MP^/2A>S>J=1\*?RO^QH3*P4F3#]0D IXK"1LP<6VJ ?QQ@% 3-.@*A\=^WX] M)2F,%6DE>@X>RCM!RA=M>OH0[YHJ:1+!M .F8O@YM-10.FIZ^1!5G"@)?3T^ M'2=PZ/+Y]G2#X5M),+4G+&@Z0M7RR=/?7XU;9NFC, 4K[ GRAPHIC 26 tpg51b.jpg GRAPHIC begin 644 tpg51b.jpg M_]C_X 02D9)1@ ! @ 9 !D #_[ 11'5C:WD 0 $ 9 _^X #D%D M;V)E &3 ?_; (0 0$! 0$! 0$! 0$! 0$! 0$! 0$! 0$! 0$! 0$! M 0$! 0$! 0$! 0$! 0(" @(" @(" @(" P,# P,# P,# P$! 0$! 0$" 0$" M @(! @(# P,# P,# P,# P,# P,# P,# P,# P,# P,# P,# P,# P,# P,# M P,# P,# P,#_\ $0@!+P)9 P$1 (1 0,1 ?_$ /8 0 !! ,! 0$ M '!08("0$"! ,*"P$! (" P$! <( 0(#!08)!! M 8" (#"@8+"0P##P + 0(#! 4& <1""$2%S$3%-05%E:65PE!42*5U1AA M<9'1TI1UM38WEX&A,M.T->6V=['!0E)BLB,D)29V&3,G"O#Q$B=!46H;%28B-3-38W&/"!,D)R,W.S8R1D@J+" M0X.C)45U_]H # ,! (1 Q$ /P#]M&L=94B>K*LO,0II&3?6*T+NWCJ3EE%E ME!GGQ.DPOODD*0@ 4H<"E . 8$A=C>MO1E'\?EO'\!V-ZV]&4?Q^6\?P'8 MWK;T91_'Y;Q_ =C>MO1E'\?EO'\!V-ZV]&4?Q^6\?P'8WK;T91_'Y;Q_ =C> MMO1E'\?EO'\!V-ZV]&4?Q^6\?P'8WK;T91_'Y;Q_ =C>MO1E'\?EO'\!V-ZV M]&4?Q^6\?P'8WK;T91_'Y;Q_ =C>MO1E'\?EO'\!V-ZV]&4?Q^6\?P'8WK;T M91_'Y;Q_ =C>MO1E'\?EO'\!V-ZV]&4?Q^6\?P'8WK;T91_'Y;Q_ =C>MO1E M'\?EO'\!V-ZV]&4?Q^6\?P'8WK;T91_'Y;Q_ =C>MO1E'\?EO'\!V-ZV]&4? MQ^6\?P'8WK;T91_'Y;Q_ =C>MO1E'\?EO'\!V-ZV]&4?Q^6\?P'8WK;T91_' MY;Q_ =C>MO1E'\?EO'\!V-ZV]&4?Q^6\?P'8WK;T91_'Y;Q_ =C>MO1E'\?E MO'\!V-ZV]&4?Q^6\?P'8WK;T91_'Y;Q_ =C>MO1E'\?EO'\!V-ZV]&4?Q^6\ M?P'8WK;T91_'Y;Q_ =C>MO1E'\?EO'\!V-ZV]&4?Q^6\?P'8WK;T91_'Y;Q_ M =C>MO1E'\?EO'\!V-ZV]&4?Q^6\?P'8WK;T91_'Y;Q_ =C>MO1E'\?EO'\! MV-ZV]&4?Q^6\?P'8WK;T91_'Y;Q_ =C>MO1E'\?EO'\!V-ZV]&4?Q^6\?P'8 MWK;T91_'Y;Q_ =C>MO1E'\?EO'\!V-ZV]&4?Q^6\?P'8WK;T91_'Y;Q_ =C> MMO1E'\?EO'\!V-ZV]&4?Q^6\?P'8WK;T91_'Y;Q_ =C>MO1E'\?EO'\!V-ZV M]&4?Q^6\?P'8WK;T91_'Y;Q_ =C>MO1E'\?EO'\!V-ZV]&4?Q^6\?P'8WK;T M91_'Y;Q_ =C>MO1E'\?EO'\!V-ZV]&4?Q^6\?P'8WK;T91_'Y;Q_ =C>MO1E M'\?EO'\!V-ZV]&4?Q^6\?P'8WK;T91_'Y;Q_ =C>MO1E'\?EO'\!V-ZV]&4? MQ^6\?P'8WK;T91_'Y;Q_ =C>MO1E'\?EO'\!V-ZV]&4?Q^6\?P'8WK;T91_' MY;Q_ =C>MO1E'\?EO'\#NGI[7"2B:J=:1*HDH15,WA\J/5.F8#D-P%\(#U3% M >GHP)+P(KTU^@Z/Y![.6I@433*/A ,O"$O"Q0 >J*X-NOWX4>MT=;J]7C\.!RF M\:++N&J+ILJY:=[\*;IKI*+MN^E$R7A")3"HCWTH<2]8 ZP=S ]. P&!XV\C M'NT5G+1\S=-VZBR3A=NZ06105;\0<)K*IG,1)1 0^6!A 2_#PP*?7;/6K?%I M3E3L,':(5=5P@A,5V683<6LLT6.W=(I2$:XK(LTWQCJ !DRE:'6!<3'*(" =7B M(#T8'UD)>)B2IGE9..C"+&,5(\@];,BJF* "8J9G*J8',4!XB <>&!\4YZ#5 M:IODIF)49+.2,TGBCA@>52VU5%15): MS5])5$YDUDU)F.(HDH01*D M<)':"@ "85@MUN'# ^C=PW=H).6JZ+ELN0%$7#=4BR"R9OX)TE M4S&34(/P" B&!]L!@,!@,!@,!@,!@,!@,!@,!@,!@,!@,!@,!@,!@,!@,!@, M"*]-?H.C^7+/_6"1P)4P& P& P& P& P& P& P& P& P& P/BY\-H=CYN=@>^ M+@>9.8:[4T=[P*GZNU9RUM7=P"(MG(E4&9-\:V/R:3W9<%96M@#5DE),9.TP#J8B%FK\TW76$B^B6ZQU"F<'1+WP" M%$!* !>TW[TKWA_+FM[W/1O,%(9W2^S=;T>Q5NGRS*WI]8] M5ME1E9EZX=G:PIL=8;,O7"KT+FWLTHK4M@7NKK] M[(^9@045%RJ F02AT!F)[I!,A?>P^_V,4A0,/,SIH!,!0 1 =7(J" CW1#KG M$?MC@:H?>@5#FI7]]IS2\S_*7<[>;<'N^>3_ ):N9J#U(RE)9:M[>H2,Y*0> MW->O*\V6.W>*2U-=.5DT2)=9PL0 _A]40"Z.5#WL-#KFU/?_ 'O0=5%E]IZX MA=-H21"KJ-84D'>'(M9A1J4G5*W4, \> X&PV MD<_/O+>7K?GNS8[G L_+'N34WO-7KNOMZSI:AV6G6W0%K=4%G?8,D'.O;'.( M[+JR+6110>.7"""O6 QBB4!()PP>0]\E[V8W)U:_>$JGY12Z*TESI6'EVMFL M0I=Q/L#:E-:;9\QW,T2<"?3BZ;(5UHY12;$;E6,^$#+JB7@"1@_2<]]X3J=C MS"TGEB=:UYCUK[?6-2<1]MA]$7R:TQ'#' 1$<# [EQY_P#FUU7[GKD\V]RH\O6OM/:XN_,'OB YEMA: M+T!;]UP'*_KF!NEB(TV!$:!AK&G/VD9Z01 9)SX2JDVX";O?74+@5+FXYG^= MW>O,7[A^V\J7/QI6WU3F/M&[H&*V!1]9W2NZQO=\I];36LDWL_6JUM!_(1+> M(ZC(*\NHBK$RR:YA-\HO5"6>9OWQ'/FZYH.<'0G*W&1Y)/D:C*76!K43R?;H MYAGO,[N9S7V\O:8>7L6OI,L7H6D2+LXH1*ZXKNC];KF.)2B.!E)M[WD'/UM? M=_NW^4#ETH6M.5;F"YNN6JTQM; 6!3EN\2#D8U@\("$>"8-J3/+MT MVDN^?.I@545E3&*J=-@][ MQ[RG4G+ES^2M[C]$;%W#[L#G#U34]XVBCT>5'8 M.K[CH6TQ[Y\V@[?7KG+6]1AOS6Z$2D45G3(X+).%DSB/5*8#!KOY-?>#^\>Y M3/\ L_\ \[L]MO7?,!+S6XZE2=00VRJ_9']M8,Y_>4_3[HWV-?7$ZL>R)2B MH@6-4102-&M@ HBIU0 SD#G/]]L?GOG?=U'O_(HGL;8'+ WYMZAN)'6VQ35 MK4]39/O)$OKUK5%)\[N\RSJ;<(-T'[Y4A"-^NX,01ZJ0!9;CW^W,B'NO.5#> MJNOJ&QYK.93FSN')\YG(6G7*^Z\K,CKBU3$%;=H1.M:ZY+;[5(O(N**O'0#= M;BN[5$G6ZA>&!XFY'E*J=%O/+GS-7OEBV5RUTW> M+"R3C"*LE4G-1[!?GE&-FJRJIP$S1?O*B!@4'B.!).LN?SWH4+SE1_O&>4;:>Y]*OM84>Y-OJZ7FF:_2N,0TM+B*=0TH:(FF1BO(J0\">'!)PD(*)'X M&*/$ P,3JM[MWD]J/)P7D0C=2Q+GEX'6LGJQS"RG>Y"S2% 65RZ>ZLY2^5W8T5M?6,9L56\P_++6N49K,6 M_9%AM9C:5J+]=_ 0[A*35,FO+L#N!3*^'_3 @4I X%*&!9L1[FWD=A-,Z'T+ M'U.^DUWRXRJW^H+"* $$"_! M@3-8_=QT&[JZ;& M/WUYGZ^WFVYBM8:L6W_L)75&K]H)V4UL?2E$H@R 0\2RFY@W6>-U"KE43 "% M$@<>(; M(K,,$%%K0<0[ M,+2 ;D8!P.F@ %.;I'N !]H#DVT97.;'9_.E'PLR?>>X-3532EXD7L^^>5E M_0::]-(0L>VJJPFBVCH'!Q[\N4O76*(@;H$>(8O:)]S1[OCET8\W$#K?2I4: M;SNIF:[\U_.V"6G:-,Q9U9]QY&KM==K>"U6*2<65T=))H)!1,).]F)WI/JA0 M>63W*_)#RK[7H.YJ@I.M:-)O/=]]V_7M%0LPD=J_::CKMMDG473 MSJQZ@M2K)$.N1MP3*<"@' +@+[GGDE+RC7?DB\U;V.A-A;BD=ZV2([1K"%C6 MV#*V]O>';QI:"JEDV<:,\V(8&I3=[!+B3I 1' V;1$4SA(B,@V!#$CXB-913 M)-0YE3D9L&R;1L110XB=0Q4$B@)AZ1'I' TYZF]Q%R/Z.VXIN+5\]S2U*5<[ M+L6V9*E1?-!M5KJF9N%K>/'T^XF]:MY=&KRS&25>F*J@NBYTY5*GR_:RY;-7W'FA$Q.GB%,O_N1^0"]\O7+IRU-:'>MW8.IQZ,7".=HA77H-[;86S! J9I-0 MA'YPXB943"(X%S\S?NG.4?FP8:#-LQMMR(NG+3$'KVI]OZYW+?*%N>)K[IDB MREH.3V9"2B=FG8Z=(@!WI72RAEUA,<3 8QA$)7Y*_=]\LGN_8#9=6Y8ZK/5* M VQ>>T:WQ\Y<+#<>_P!K/%MHIR_9O+(]D)!L#Y-MWY0I[5E$P;HXM*Z@K!RB MQ%0;=7KG,!^@0# Q&M/N&N0ZUZCY7=-+J\Q$' ]F$!"6Y+W1'*=9.7:C\L5YEM_; M*UUKS>];YBZU)[+WQ?;U?T-C5-\60A/";U8W[Z==5MJX+Q\FF4\'X"/ 'IP M,C=P\DFA-ZL\8XB95% MG)-#%5IUFTCUBSD[)'+(+IQ[-BB1GU3%, MU%,IDQ P=; IW+][IOE[Y<9!)>F[8YP;+ QFO;7J^J479/-1M6[T2C4^X19X M:19U"N24L1"->Q\8?O4:[4,NYC0*46YTQ* @%7Y;O=4\KG+5MR7WS%2&[-Q; M@D=:CIR/O_,9N6W[HL-4U8=8RSBBU-Y:7!QAX1X8W!<0 [AG-0I=GIEL=72*#6,2N].A18MQ. M.Q,\;M. .DBD(H(E(7@&;H;Q-7+RR M4THP-6>OY-4ES/D2CX:(=^ZH<,#' GN:.1 O*,WY*E*#;EM.1.V9[>=3D!V% M9F^S*%MFP6)Y:'-WHNR&+MI9:S,LY5^J+!HD, MXX?Z43X$U2'N_N6^3WIRI*0K,A"+N>)RGXGZ1P+4Y3O=H AW0^V&!S@,!@,!@,!@,!@,!@,!@,!@,!@, M!@,!@,!@,!@,!@,!@,!@,!@,!@,!@,!@,!@,!@,!@,!@,!@,!@,!@,"*]-?H M.C^7+/\ U@D<"5,!@,!@,!@,!@,!@,!@,!@,!@4>PS\35(&:L\^\)'P=>BW\ MU,/U2G,FRC(QLJ\?.E"IE.<2(-D3&'@ CP# QST-SG\M_,U:+I4=(['8WJ5H MC:)>3*\:PE$X9VSEV;5VD[KLZY9HQ-F:L_#4D72C%9^U[8[QRQD(F)I6S8BG2T)/L:A)2\@@$FJA;K_#HQ;$KRSV6D3]BM4E6I!23*HG\I\H1X!>_E(F!NK@91 M[ FWU;I-HG8SO/E"+AGKMD+@@JH%&!'T)5-ER< M-$R2VWGY59",8O52IU2 *F51TV27.4@"41 A3*< X\1X!@5/S&V/[7Y+U5K_ M .!@/,;8_M?DO56O_@8#S&V/[7Y+U5K_ .!@/,;8_M?DO56O_@8#S&V/[7Y+ MU5K_ .!@/,;8_M?DO56O_@8#S&V/[7Y+U5K_ .!@/,;8_M?DO56O_@8'E?4[ M9+1D\=%V](F,V:N'!2FJL!U3&11.H4#<"@/5$2]/V,"V-?Q>T;A3H*R/-LNV MSJ6;*+K(-:I! W2,5RLB!4@4*8_#@E\(X%X^8VQ_:_)>JM?_ ,!YC;']K\E MZJU_\# >8VQ_:_)>JM?_ ,!YC;']K\EZJU_\# >8VQ_:_)>JM?_ ,!YC;' M]K\EZJU_\# >8VQ_:_)>JM?_ ,!YC;']K\EZJU_\# >8VQ_:_)>JM?_ ," MP]?M-I7&.FWCS:[ELI%VJ=@4BM:G!E(HVBG(()+*=\ P]^4#I-PZ..!?GF-L M?VOR7JK7_P # >8VQ_:_)>JM?_ P'F-L?VOR7JK7_P # >8VQ_:_)>JM?_ P M'F-L?VOR7JK7_P # >8VQ_:_)>JM?_ P'F-L?VOR7JK7_P # >8VQ_:_)>JM M?_ P'F-L?VOR7JK7_P # L9NRVDKL:0I8[7<@Q:51I/D=!5(/PLSEQ(G9F1, M/#O7>2D* AP#CQP+Y\QMC^U^2]5:_P#@8#S&V/[7Y+U5K_X& \QMC^U^2]5: M_P#@8#S&V/[7Y+U5K_X& \QMC^U^2]5:_P#@8#S&V/[7Y+U5K_X& \QMC^U^ M2]5:_P#@8#S&V/[7Y+U5K_X& \QMC^U^2]5:_P#@8%B3#3:,9>Z=4T]K.5&= MD83[ITY4JD'X4@I$HHJH W$H GU%14X&ZP"/1T8%]^8VQ_:_)>JM?_ P'F-L M?VOR7JK7_P # >8VQ_:_)>JM?_ P'F-L?VOR7JK7_P # >8VQ_:_)>JM?_ P M'F-L?VOR7JK7_P # >8VQ_:_)>JM?_ P'F-L?VOR7JK7_P # >8VQ_:_)>JM M?_ P+9F1V'1IZB*NM@*66/L%K;5^1BW]=BV9#-GK9P?OZ#EB*:Z3A Z0"7NE M'X0P,A,!@17IK]!T?RY9_P"L$C@2I@,!@,!@,!@,!@,!@,!@,!@,"PMJ,Y>1 MUAL=A7Y.,A9Y]0[>TA)B;*T/#14LYK\@C'24N60(HP-%L7AR*N 6*9(4BFZX M"7C@:5_RKUV:)W37%^F*56JW2+!,:TYF&&[JRSGT73J0GTX&DLM=T5M MJ^#F9A19XDW:F=M%!/U"',! -@;YU]K_6]37AJEMFI+T#6-85=$K=-(GL*NUYA+ M-&I3%_UL@+O5!3+WPQ0[H?H&P& P(XV]^K&\?\//_P#,# N:H_HK6OR!#_F] MO@7#@,!@,!@,!@,"FS/\SROY-??R57 CO1_ZJZ=^3U_S@[P)6P& P& P& P& M P(5T=_,=N_M&N/YP# FK 8# 8# 8# 8# AIE^OF;_LVC/SZI@3+@,!@,!@, M!@,!@0M;/USZL_)%S_DC7 FG 8# 8# 8# 8# AC;?\Y:I_M)B?Y(]P)GP&!% M>FOT'1_+EG_K!(X$J8# 8# 8# 8# 8# 8# 8# 8# UP>]0M^NJ+RJ.;'L^LT MFY5I'9&OH\E5V##5^2K,_+2\LI'1<:[D[7,0=:IYE'2X&+,/G!6[/J#U@'KA M@:X?<5[HKVS+?OAG'4_EZJAU:U6+# &T77MF!15HHFZ2.8A\#==S):6RJNS*,73UBX;S==?) M."=103I"(D.!3%P+QW /5U?>C'$!^$,"N]LT'Z+[$]2Y3[V M[9H/T7V)ZERGWL!VS0?HOL3U+E/O8#MF@_1?8GJ7*?>P';-!^B^Q/4N4^]@. MV:#]%]B>I;&PB] M:/>AQ-3)0I0XME>Z(AP# L/3NVX5CK.I-CUN_+&38+ *C>H22R)A%\Z-Q(J0 M!*<.!O@P)+[9H/T7V)ZERGWL!VS0?HOL3U+E/O8#MF@_1?8GJ7*?>P';-!^B M^Q/4N4^]@.V:#]%]B>I:^Q.D>'Z%RGWL")-.[7A6,+:"FKM\6%:_P!K< +>HR2Q M2E6>@IP';-!^B^Q/4N4^]@.V:#]%] MB>IP';-!^B^Q/4N4^]@.V:#]%]B>IP';-!^B^Q/4N4^]@.V:#]%]B>IP(YN^PXR MSV+5,:UA;;'K#L..6!>:KCZ+9\$6CL3%,Z< "8*' WR2]T1P,I,!@17IK]!T M?RY9_P"L$C@2I@,!@,!@,!@,!@,!@,!@,!@,"A62KUFY1#FOV^NP5J@7O4\, MA+)$1\Y$.^]F Z?A,;)MW3)?O9P 2]<@\!#B&!0Z?K#6NO#OE*!KRC4924!( M),]/J4!63R(-P$$ ?&A8]D9V"(#\COG6ZOP<,"/^8C2\IO>A&HR M#89]W#5ZGV8L_73F!&:KKV.N<)-L$2R# ZA472)4W+1<2JD,(EZHA [7D"UZ MWG+$[5V=N&3JI] BX,D2E'T^3?5=:W0KUV_3+)NG)9( MRKI^0AE!,F0B90GK2&@J]I$EM>M+):[Q;;X]@GEPO%U=1CBPSI:K M:O5FCD ML+%PL2DV@:\R2;)=[;%4. "94QSB)L"\-O?JQO'_ \^_P P,"YJD/&JUH1Z M1\@0_P";V^!<. P& P& P& P*;,#PB)40Z!"-?" A\'^JJX$=Z0X]E=.XB(_ M[/7[HB/_ ,P>?".!*V P& P& P& P&!"^D#&-!V[K&,;_K&N/=$1_P#F ?'@ M31@,!@,!@,!@,!@0TR$>WF;Z1X=FT9T<>C^?5/@P)EP,0>28D?)"V,W,IP*FU>K7\IJW639MV>?'-J MYO#$\,3ARPCK>1M+J>S&E6(\)*LB'Q^ M;K?^,R:HW0;%SQ6\QYV4/=K6U?ZRQXE+CZ_/,*'=DJQ^[76_VO\ UGQYGL>V M-_5YGSM7R,]K6U?ZRQXE('/US!\>F3JX!T\1\W6X\.'=_P#2? ..Q[8W]5F? M.U?(=K6U?ZRQXE+@>?GF$#I&2K ?9&O-P_\ XF.Q[8W]7F?.U?(=K6U?ZRQX ME+CZ_?,'_P#5*OZO-OXS,]CVQOZK,^S>I31-VB_S8FF,(PPB>*.ZR^R.4A( M7M9C!N;5H (@ P]S 0 1 !#P1IT#\>!-& P& P& P& P&!#.VQ'REJH./0.R M8CB'Q\&CWNX$S8# BO37Z#H_ERS_ -8)' E3 8# 8# 8# 8# 8# 8# 8# 8# M 8# 8# CC;WZL;Q_P\__ ,P,"YJC^BM:_($/^;V^!<. P& P& P& P*;,_S/ M*_DU]_)5<".]'_JKIWY/7_.#O E; 8# 8# 8# 8# A71W\QV[^T:X_G ,":L M!@,!@,!@,!@,"&F7Z^9O^S:,_/JF!,N!KD]Y.<":JIGV;JEP^+H9'Z,F_<53 M-6OYS#U9"V^ZJ:-G\K,3A_S4?B:8.^#_ )7WD4(#P$.)1$.(#@1WM[]6-X_P"'G_\ F!@7-4?T5K7Y M A_S>WP+AP& P& P& P&!39G^9Y7\FOOY*K@1WH_]5=._)Z_YP=X$K8# 8# M8# 8# 8$*Z._F.W?VC7'\X!@35@,!@,!@,!@,!@0TR_7S-_V;1GY]4P)EP-; M7O,C]34]+'X[LF'#X_\ 43]S[.3KN$IFO:+.1'JOQH+W\UQ1LYE,>.$A_C'^Z;[^#K*CPD/\8_W3??P=94>$A_C'^Z M;[^#K*CPD/\ &/\ =-]_!UE3==[LP_7U-=QX\1\^U1^SP&)8\..5,W\<&U>6 M[^2IZ=2UNXJJ:ME\QCW,Y5T*6R7(13:A:V?KGU9^2+G_ "1K@33@19NC9J>G M]<6'82L0K.IP";90T6B[39*.0#H-IMYJ]5J;U-N8QIB8IF>=.'',3Q8L" M_P#F71GLDD_6IA]&Y+G89?\ :-'FI\I%G;58]GW/.4^2?\R^,]DDGZU,/HW' M89?]HT>:GRCMJL>H7/.4^2?\R^,]DDGZU,/BX_\ TW'8;?\ :-'FI\H[:LOZ MA7YR/)/^9?&>R23]:F'T;CL,O^T:/-3Y1VU6/4+GG*?)/^9?&>R23]:F'T;C ML,O^T;?FI\H[:LOZA<\Y'DLD.6_FI:\PLQ:8EO2W=6&LQL=(&<.9AM)%>!(. M5VX)$30:MS)"D*/$1$1X\>&>'VWW?W=C+.7O5YJG,1F*JHPBB:>;S?AF<7L] MB]NJ-L+^8LTY:JQU$4SC-<5<[G?!$8,M\CM[]#&V_P"X$SX# MBO37Z#H_ERS_ -8)' E3 8# 8# 8# 8# 8# 8# 8# 8# 8&O_P!XC5'=EU72 MW#"*VK97M?V+$R;&GZ[IBVP:[V*JVL59=N:"^D9-(3NTW C&N MR(NQ*/>L"&9NI[3GMNK)V#4N]:..P>2Z9U[L>PZWG3V[7U.O;^'3*PBJ&K+7 M%D#FRP#=11-N\38('<.RE*JN/'KX&2?(W![*JVKI6JWNIOJ["UV?)&4*4L<$ ME4KU;X%O%L47=@NM0:V&ULH265E$E"E.F_5\,3#OYB)&,)<#(K<(";5U[* ] M435N1*4P=(D,9+@!P >@1((\0^U@6?5Z#=#UFNG+MVSD*:#BC%*$/7^!0%B@ M(%#BT$>!0'ATB(]&!7>SZZ^U^T?,]>\3P'9]=?:_:/F>O>)X#L^NOM?M'S/7 MO$\!V?77VOVCYGKWB> [/KK[7[1\SU[Q/ =GUU]K]H^9Z]XG@.SZZ^U^T?,] M>\3P'9]=?:_:/F>O>)X'@E:!="1/<: /[^!8> MG:-<76M*DNCM>R-$CL%A(W2B8(R:0 ]=!U2F5;**&#B''B(_#@27V?77VOVC MYGKWB> [/KK[7[1\SU[Q/ =GUU]K]H^9Z]XG@.SZZ^U^T?,]>\3P'9]=?:_: M/F>O>)X#L^NOM?M'S/7O$\!V?77VOVCYGKWB> [/KK[7[1\SU[Q/ !KZZ^U^ MT?,]>\3P(DT]2+O>)X#L^NOM?M'S/7O$\!V?77VOVCYGKWB> [/KK[7[1\S MU[Q/ =GUU]K]H^9Z]XG@.SZZ^U^T?,]>\3P'9]=?:_:/F>O>)X#L^NOM?M'S M/7O$\!V?77VOVCYGKWB>!$[.CW =US+7M6L@+EU_'+"[")@^^G2&843!N)/! MN]=0A_E\>KUN(X$L=GUU]K]H^9Z]XG@:]/>,5RP0.K:>XEKU+V=%6YI))LI% MA%M4DE!9J"#@AV*"*IE"AT/ MTOXFG3PE3HZ?M_W^'3EL<%5N?+J*YQ[HC\']WCP_[OAS+1W\)/\ XQOW/^_\ M6:31$S%7=AF:ID\(./\ AB !]CI'[@YM@35,Q@>$F[G6$<8,\^<,&XKWL B !T8$M=GUU]K]H^9Z]XG@8 MS\W]2M,/R]WZ0D-D3TZT;MHX5HIY&0R#9V!I1H0"*+-6Z:Y *8W6XE'NADC; MJ*)KV[R5,?G]"4>;TZN;L/G*N]1TX:.A6$P\1*(C\'RNY]KH^/+E51-,\V>- M3NG,1A]+'G KF[@F-T@/=$.Y\/P]S,<#;TBCONO?QX_PA[H_"''CP^5\/^+A MCTBCONP+F^ P]'V0Z.YP^'XL'I%'?=!/T#W>Y\/#A^[T]S' SZ11WVP_W>43 M,6"V;-1B+7(U8[:OU]19:-:,79GA#R#PI$U0?)K$("(E$0ZH (];IR ]_5'_ M ,?IU4<SZZ^U^T?,]>\3RMBQR.+Q5;)#6+5+ MN4V!-V1KVAQJ8QC^.B&SC_P!5=._)Z_YP M=X$K8# 8# 8# 8# 8$*Z._F.W?VC7'\X!@35@,!@,!@,!@,!@0TR_7S-_P!F MT9^?5,"9<#6'[THX$U!1Q'X;VB'VA\!5'CE@O=Z_>/._5/C5Z]X>J:=G MM_$T7^%!W.^CQ_=^]EMU3<9/"?\ V@_<'[V#&3PK_P!H/W!^]@QD\)_]H/W! M^]@QD\* /_2C^_\ >P8RWH>ZT4[YI^]CW0"_J!Q^$?\ 9#+C^_E0/>"_>K*_ M4XZ=2WON^_NKFOKM70I;/,@5/2%K9^N?5GY(N?\ )&N!-.!B-STG[WRP;*/Q MX<&L5T__ 'AD'P9)>Z*)G;[)1'']/H5(UWNSAL%G9_P=.E^=L'O$> &#['0< M/[^79ZJOD4JY]/*"\X#P,8/L_P +N?#T\1#'55\GXCGT\KOX6'Q_8^$>GNC\ M/^+CJJ^0ZRGE?+PT 'B!^CIZ! W<$>(<>'Q!T8ZFOD_$=93RNWAH?"8!#X> M&'H^Z..JKY&.LIY6T3W7:_?;MMSAW K%9$/B_G20#N=T!RO?O QS=.TV)_77 M(\%,8_CA83<#5-6H:E'FOT'1_+EG_K!(X$J8# 8# 8# 8# 8# 8# 8# 8# 8# 8# 8$<;>_5C>/^'G M_P#F!@7-4?T5K7Y A_S>WP+AP& P& P& P&!39G^9Y7\FOOY*K@1WH_]5=._ M)Z_YP=X$K8# 8# 8# 8# 8$*Z._F.W?VC7'\X!@35@,!@,!@,!@,!@0TR_7S M-_V;1GY]4P)EP-6OO6%!)IVB@'PWU'I^+@Q5^_E@O=Z_>+._5/CE7CWBOW=R M7UOXFASO@@/'I#[/'IRV^*ID 'B M ]/3W/BQPN*)KFK&,9X7/?1X\ ,8>@!_A#\/'[?Q8Q;3>JB<)CA.^#W1XCP^ M$1S#CJKJF<6^+W4Y^OIN^FX\0[05 #]R'8_WQRH7O!?O5E?J4=.I9F=D M$%_R_P![[^.K[[/7SR'A!?\ +^Z'W\=7WSKYY#P@O^7] MT/OXZOOG7SR'A!?\O[H??QU??.OGD;4_=6J]>\[AZ1X!5JN( /=Z920[O#[6 M5R]XFF(TS2XCUB]T;:Q'N\7.=J>J1_P+/2N-UF576H0QMO\ G+5/]I,3_)'N M!,^ P(KTU^@Z/Y!E $ I%NYLZS0;79:Q;Z/>(I&L:7<;H4L2:$&_@IV.9BBD]K%:693*S MB2L3=XX(@ '(BV45. $5, \0"\-'(A>^X!ZNK[T;@(]6N2)NJ4 M.)C=5+K=4@='6.;AP /A' LZK;9;I5FNI^8FRC=2"B2]8E45.0W58H%ZQ3 Y MX&*/#B _%@5WM<;^@6S/5);QG =KC?T"V9ZI+>,X#M<;^@6S/5);QG =KC?T M"V9ZI+>,X#M<;^@6S/5);QG =KC?T"V9ZI+>,X#M<;^@6S/5);QG =KC?T"V M9ZI+>,X'@E=M-U(N3(%"V6'6CWH<1J:H '%LKTB/A/0 8%A:J2WC. [7&_H%LSU26 M\9P':XW] MF>J2WC. [7&_H%LSU26\9P':XW] MF>J2WC. [7&_H%LSU26\9 MP':XW] MF>J2WC. [7&_H%LSU26\9P.0VXW$0 *%LSB(\/T36^'_ /N<"(]/ M;/;L8:TD&D;$7[[?[6N!F]756(3OKX#=Z.8'!0!9/N&+\ X$M]KC?T"V9ZI+ M>,X'(;;0'N4#9H_:J*P_W'.8F8IC&>"&<)GA[CGM92]G^S_5!?QG->LM\L,8 M2=K*7L_V?ZH+^,XZRWRP82=K*7L_V?ZH+^,XZRWRP82=K*7L_P!G^J"_C..L MM\L&$G:RE[/]G^J"_C..LM\L&$N!VXW > T'9H"'P#4E@'^4YN..UQOZ!;,] M4EO&<")F>T$ W9,O?,C8@E-KZ.;]X+6%1=%$)@ZO?3H>$ 8J)N/ #<>[@2SV MN-_0+9GJDMXS@:S?>@7I.QZBI#9*MVZ%,A>D5Q<3\*I%ME2@Q5***2QE5 .L M/= OQ98/W>:9G:'.S'#_ ,I\:O'O%?NYDOK?Q-'@O!Z #I#HXCPZ?N?#EM%0 MJ*N;5BY*[$.GCT]/^#^YW?LAC%M5=JJG&.!R#L3= B "/QAW/CZ>C#6FN:9Q M =B'P]'1P^3]O#-=45<,1A+GPS[/_DX:-X?NO[RE7-07INI6[=-&6OQE>_P$ M*I)MDP&'9E!-54JJ8$6#J<1+\0AE0O>"_>K*_4HZ=2Y'N[\.R.:[V>G^OZ%+ M9?VN-_0+9GJDMXSD"I^1)9MGMUMMZU=^9.Q" VB+?Q0/6%2N%>^-FQ0,BEX0 M(J%((<3<.X X$M]KC?T"V9ZI+>,X&)?/'LA&:Y8]DQQ*C>HLSAM$E!]+UY1C M'(=689'ZSET9GOV^G#\]AG M/ W6*8"\.Z(AT''I$_6#X! >CH[O[HYG%S57* M8C&,))A#XOAX_<[F,88IN15&,X1\,N!>'$/DCP^,>/'[7[V&,)IJQ MFK@=!=&'NAQ$?AZO[_'NYC^L_O8\^,,6SWW8=O)7;GMM=2%L,YX16*TGU*]& M&DU6X)R;X>LY2(=,42'Z_ H_")1RN'O%\Z--TJ<,8G,7NA;6/]W*(JU;5IQX M/1[/3N-QG:XW] MF>J2WC.566N1Q>;ZE8[%JB/)5KG$".Q8U3PR=@5(Y@'>V MCL13%P990 5/UODAPZ> X&4> P(KTU^@Z/Y M8C>A.F*3,X%:.(9Q/&G2+-TW)'II 5".4RF . =7 F#2VA*EI!"T*PLQ;;99 M+J]AWMMNM[ET)JU3_FW"M:W6FK]ZS813,6E?@&:31L4C(Q+PS9-RJD\$A%%2E_AG(4>' M'XLL!NHY:U?KHNTQ$UTXX1,<4YM!JFC:CD[60S%VS37 M:JF8IJPC&)XYCX&OP>9/>'P;4N?'[,LKP_[N&3%]P]EIX)R&6CX*$2??S:CU MV[XSCZR>\./3M6Y<.GN2ZO[F/N)LOZAEO$/OYM1Z[=\9S]9+=_M4N@_:EE1Q M]Q-E_4,MXA]_-J/7;OC'UD]W^U2Y_.ZN/N)LOZAEO$/OYM1Z[=\8'F2W@ "/ M:I=.X/=EEN'<'NX^XFR_J&6\1C[^;4>NW?&;N^4JR3EMT-29ZQRKV:EWJ3\7 M4C(+"N[7%-^N0G?53=)NJ0 /L95'>%D,MINUV;R>3HIMY:FJGFTTQA$8TQ/ MXUH]@9L./1V;1G1_] M]4P)DP-3OO3._4_\ Q*[>\;5S M=F\E]<^)^?<' #PXB(?WN'PAZ>C8RGW1A6 M']SAE0O>!_>K*_4HZ=2Y'N\?NEF?KM70I;8<@5/R%[6(AN;5G 1#C$7/CT__ M ,HUP)HP,*?>&G$G*-MYTCI)]GI'C]CAP'#,U35QGAPA\(G_>X <9>1_?RNWO&?LG2>3K[_0MK*>[?A]IZK'_ $]GIW&]K*HK9(9V MV(^4M5=/=V3$K9CS=7R,?:>F^L6/. M4?*Y\]:=Z65KY]B_&L?9NI>K9CS=7R'VIIGK%CSE/RGGK3O2RM?/T5XWC[.U M+U;,>;J^1F-1TZ>+,69_[=/RNQ+E4%#D23M-<445.5---._$1^95\C/VCI\3$=?9QGB^G3P_A7)GXW[%-F?Y MGE?R:^_DJN!'>C_U5T[\GK_G!W@2M@8)[QYVXW2NQ)&@.J*^G%H]E'O!D4)= MLT(J$@W*N! 050.8O>@-P$>(\D5Y6J[5133/.BN(QYT8\6'<1'_ ,S*$]ELK\_,_%<])V$9 MOU^WXD_*\YVXY;U"OSD?(?\ ,RA/9;*_/S,?[C7'81F_7[?B3\IVX9;U"OQX M^0_YF4)[+97Y^9!_=;!FL;BLU-4T^GV\8_X<_*=N.6]0K\>/D/\ F90GLME? MGYE_>;#FW81F_7[?B3\IVX9;U"OQX^1U-[S.%*41[+)7H_\ \\SZ>G_^ES2G M<;F)G#T^CN_^7/RLT[\,K-41.1KPQ_+CY&RRKS9;+7(.P$0,U+-13&3*V.<% M#(%>MR+@D8Y0*!Q3 _#CPZ>&0;GLK5DL[=R=4Q55:N548\O-G#'^M.&3S-.< MREO-T1,4W**:HB>YC&."O9^5^E"NCOYCMW]HUQ_. 8$U8&F'WH;D4+IJ\ '@ M)J[+#TCTIJ[R _27 R(]' ![@<>/5[OP\.CN8ZFOO'I+L$B< Z!ZOP M_P (/WP QU-?>/27'E _'CQ+Q^/B'''4U=[\)Z2#)J!QZQN([ MTXZFOO'I+]%W(TJ"W+-KQ0!X]9&3'C\?^TG.4>ICN54]&%V]U4S5 ML)D*IXYHJZ=3+C([2&AIE^OF;_LVC/SZI@3+@:U/><:]?;$U)2XMA)-(Q1G= MTGAU7B:JI#D*R4*)"@B F W3W1Z,DS=AMUD]@]5S&?SMBY?MWK',B*)IB8G' M'AYTQ&'X47[TM@L[M]I67R&1OVK%RS?Y\S2X^K!8_2R%_%W_P![ M'\Q&SGL_.>&WY1_+CM-[1R7@N>2?5@L?I9"_B[_[V/YB-G/9^<\-ORC^7':; MVCDO!<\D^K!8_2R%_%W_ -['\Q&SGL_.>&WY1_+CM-[1R7@N>2?5@L?I9"_B M[_[V/YB-G/9^<\-ORC^7':;VCDO!<\ENX]V-K]]KO4EXBW\DTDU'E\4>D5:) MJID(0T0R3[V8%@ZPFXEX\<@_>9MKD=N-9M:ED+-VQ:MY>+5.^[#8C/;":)=TO/WK5^]:YC57-41.'P*%6ZXJHB9F, M787R?^"7 +;"W@4I@$"U"I"/ >/ 1EY(/W\KM[QL3&D:3CZQ?Z-M9#W;9B=7U?#U> MQT[C?=E4%N$,;;_G+5/]I,3_ "1[@3/@,"*]-?H.C^7+/_6"1P)4P& P& P& M P& P& P& P& P& P& P*>I+124BE#JR3!.679K2",8=VW+(*L&ZA4EWR;,R M@.#-$53@4R@%ZA3" "/' ]+=TV=I]]:.$'276,3OK=9-9/K%'@8O73,8O6*/ M=#CQ# C_ &]^K&\?\//_ /,# N:H_HK6OR!#_F]O@7#F)F(C&>(?F5W[(]3> MNX"]80[WL2S !05, CU'QA'@'$/AR]VR.2IJV5TZJ:*9QR5F?#1$J*[5:E=M M[3ZC1$U33&Z)OBZ,]%Z#1^12Z'[5N?G M^$-)E#AUC#W. <7!@Z ^#I,&9]!H_(I/M6[^?X7A+MM"U.[7K>3I M^EPYFW'#/!PU0_4J'<#[090..)?+B4Z9_F>5_)K[^2JYD1WH_P#573OR>O\ MG!W@2M@?GRY_7O>.9>SIB80#R%61Z!#NC&EZ!X]S+G[G)A-\7#@'V^./0OZ8L>D.BL MH7O1OE& >CN\!X?*#XLS&3X)_P ,]WO23F8IPJGBB8G\,/U/ZG-UM94$W'CU MJC &X_'QC6X\<^>NO1AK>;CDS%?2E]!M!X=%RL_]/;Z,)!SJ7;H5T=_,=N_M M&N/YP# FK T@>]<= WO6J0^3\JLRXCQ'X/*(_'=-_P![,N2)QC&'/E(/ MB)]T<&+L$D3AQ^0(_%UN&8F7!5-^EKD(4[]RM:U4X\1,WE./VPDW(#_ ',HCO>_B#G_ /%3T*5]=T7\ M/]/_ ,%73J9C9&B24-,OU\S?]FT9^?5,"9<#"#GI/U->U;IX"-I* #]D6A^[ M]C UCB8I?W>''[HX&T;D5,!M=VH0'C_ +VGXC]GR"8QC"G M:K9HS&1N1]*BN,::L.&,8[T\+2".M=9F$ &AU8>'0 C%DX!^[U^YGK.T[;[V MIFO&>2IW8;OJ8PC2,GA_@^=V[--9EZ HE5XU,SXQV8[OO9&2\3YW7LUUF41 *'5OLB$6GP'_R MN&.T[;[VIFO&.S'=_P"R,GXGSM@_N]ZO5J_;MEJUZNQ,(JYKT FY5C6I6QG" M:<@\,F17J\>L4AC"(?;SI-:VJVBVBHMV]'PX<+N=% MV3VPINM-HMBW7E[_ M M.F;!566 MWV"SUQ(K,MB69LK(.P2\+>G1?& SEQWDI$^_*=TW5 X_!GT2V,HIG8_2_\ M\^Q_MTOG;MEF\-K]4HC#]H7X_P#<>5N/P@/ MQ?\ <..92TJSOG<#X(3X MOR;GS@HB8IB)X\'T@GAG%X9/6UE3C)(YMN7LY2Q[T1*(0O 0!LKT=$=QS9A8 M>GM>6-YK.I+I[5N[,AX]42MT AN]) #UT'5)UV!S\.(?"(]W DKLSL_M?OGW M(3Z-P-!'/LDX@.9.S1CZ93_5O=-1G?;)F8_NS9L]%AH,JGT"!B_!T<>@0'X^GHX!]S)7^ M!%/655?Y?#RNOE4H]'3QX] $Z!_=ZP\.&,6G6W(JYL\>+GRH4G0;X0$0 1XC M\7P= =..!R57::9PF>%V"3 .[P#H+_#$ ^W\/\(/AQC!UU'++SJRQ2E,(\1X M?&8HEZ1#X0$>YQSDM<-V,.7XI:U7*9IF(F<7ZC-6:]L3W6E!=([6O#5->I0* MQ&Z(0W>T2JQS(B/ ,^;>T'[C"HWO'US] MM:;3W.HK_&U4>4D_A6('P\2CP'XOC[@Y897'&''E%,1Z' ?'TG^[T"/ ?L8X M3&' R*?P. _\<0_N#CA,8=O*28_^F3#ATB)3"!A_=$W3C"3&' R20 (@X+T M/\(W1W!X\>G$<9C#])/(C39R?Y7=;2;+9%LA&[A"4,2.C/)0LFX!)N"B1$7# M-=82B)>/RC=T1RB>][^(.?\ \5/0A?W=#..[S3IY;=4_]^IE[V9V?VOWS[D) M]&Y&B2D4M-?6$=U3#,-IW8JQ=>QJPO "'[^<@S"B?>#?[/[WWL#?*#@4!XCW M<"5NS.S^U^^?$$! MHU;J=]* <.D1#@.!K;\(-\90^/NA\70/$>X.!V!Q\?5[OP?%PZ.Z/QX ''3T M]7A]CN_W<#CP@?\ (_?_ L!X0/^1^_^%@;(N3*KR]DH-E<,+Q8ZPFA:11,U MA08>#K'\GMC"LIX8U<'[Z(&X#P$ X &!F#V9V?VOWS[D)]&X$462@6!+;.MF MI]IW515:(MXI.S%A^_("1LW$Y4^JP G55 0 W6 W0'1@2OV9V?VOWS[D)]&X M$$\RM*G(+3-PDWNQ[;.MVZ+ 5(J3+%BQ=@>0;$ B_@S)%;JE$W6#JF#I ,#4 M_P"&!_DA]CJFZ/L8'/AA>'PC[!A_N#@9H\E\-(6>PWQ".M4W5CM8:&447A 9]=V5 M1ZZ*5-QX:W5IN4Y"Q$Q-VB)B8MTXQ,35C$QR2^>6 MV6C:S=VNU.[:RF:JMU9^_,3%JN8F)N53$Q,4X3$]Y"GD>U\?T;LP?%_L63#] M[P8,])]LZ/ZYE?/6_*>;^P]>]3SGFKGDN?)%M]'+1\S2G[_^K\,Q]LZ/ZYE/ M/6_*/L+7?4LWYJYY)Y(MH_\ XY9Q^U#2GBX]./MG1_7,IYZWY1]AZ]ZGG/-7 M/)/)%M /T:LW3T],)*"(\.CB(@W >CAF?MC1_7,IYZWY1.A:[/'DLWYFYY*] M-:15K+LO7!U*[8R))WRI'5.I#R::9$RSK$3G4,=#J@0I0$1$1X &=;K>K:-7 MH>=IISF5FY.5NX1%VW,S]">"(BKC=IH&C:Y;V@R-5>3S46HS=K&9M7(B(Y\< M,S-.$0_8@'<#[09\ZWT>GC4Z9_F>5_)K[^2JX81WH_\ 573OR>O^<'>!*V!^ M<#WBE'N\[S2VN0A*W(24<> JR:;IN9N4AE$XL@*E#OJZ9OD#T#T9<#=+M;LQ MI6PV6R.IY_+6,Y3X=GW!_@_P#Z5\7=R2?O]L3[5R7G(1AV M>[=1_P#59WS/2LYXGSN.RW9_H9,&[ MO=49!T_N.A[N/O\ ;$^U=/!'Z.>5^M_3Z*[?56 MNT'*9D7"-,KJ2Z1^'636)&-RJ$-PZ.)3@(90?6KUK,:QFK]BJ*K->8KFF8XI MB:IPF.]+Z!Z)9O9;1\K8S%,TWZ,O;BJ)XXF*8QB>_"1\ZQVB%='?S';O[1KC M^< P)JP-6OO 8.NRMLU^I-P\;)J)04B")W[5%R9(@O3"8J8JE-U0$>D>&=[I M&T^T.@T56M&SE[+6JYQJBB<,9Y9X'1:QLQL[K]=%S6LG8S-VW$Q1-<8S3$\< M-?GF?0?1.O?-;+XN/_J_BSN.T;;GVIF_'^9TW9QL+[*R?B?.X&G44. EJ53\3YPM1H_']%*[P#CQ L8V[O#_P M,=HVW'M3-^/\QV<;"^RLGXGSN/-"BF$?]U*YW.@ C&H\!Z Z>)./#':-MS[4 MS?C_ #'9QL+[*R?B?.!3Z-T_[I5L>@P?S6U_='_H_@QVC;<^U,WX_P QV<;" M^R\GXGSMWG*0R8,-"TIK&-&[%FFG("DU:I%102ZS]U M#/:IFJ\]J5VN_G+DXU5U<-4_#+U>1R&1TO*T9'3;5%C)6XPIHIC"FF.]#)// MR/UH:9?KYF_[-HS\^J8$RX& _O U11UI4S!W1MI ^#N>!GX]W[&!J4\.^,PC M]L"??P O0#A\H>G[!/CX=/V 8&VSW?:P+:SMX\>/5N:@#^[&,Q^U@9[X$+6S]<^K/R1<_ MY(UP)IP,9^;\_4Y?;X8.Z"$;P^V,HT /[N!I \+'CTB'#X>'#C@=3/.'1Q#N M=/V_AX<,#D'A>G@(]WXP_<[OQC@<"\#X1 .[PX#\/'X?L8'?PLO#CQ'J\.D> MCB'Q?#@;!O=[+%5MNR^J(B 5^ [OY0>_9'IP-J&!#&V_YRU3_:3$_P D>X$S MX# BO37Z#H_ERS_U@D<"5,!@,!@,!@,!@,!@,!@,!@,!@,!@,!@,".-O?JQO M'_#S_P#S P+FJ/Z*UK\@0_YO;X%PX&A3< #T='V>[F8F8X(F<"8B>&8A&OEOXUE?_WIA_>#B..=5RRQS:>2/!#N6>X! MP!50?MG-Q_\ *X8YU7+)A')'@!GN("'?3](X&.=5RR81R1X'4)S@/ M'ORG'N_*5,)>YPZ> XYU7+/A,*>2/ N*G3AE;E4"&.(=:T0)>!5#CU@&3;!P M'N_#PQC5RSX99X,,.#"7Z$0[@?!T=SXLP*=,_P SROY-??R57 CO1_ZJZ=^3 MU_S@[P)6P-,O.+) AO:P(@;JB6)@#"'6 ./%@7IZ>'3F)B)X9B,6)C%BYY5' M_'#_ ,?_ +V,*>2/ VYU4<$3)Y6$/\,/W#__ *L/ M$!#AT\.'[^8YM/)'@.=5RSX7Z#MD$P )H.2Z!X](>&&^$.'=' UZA*DX_P (!^P MG 1Z.'='H[F!SY6+PX=8.'Q";HX=SAT<.(8#RN <0 >[W1 X=(_'TCQP 2A0 MZ0.0!^V;C^\.!P,LF''B(='6XCUAX=/='[0\,#>-RB+@YT%2%@X<#I2'#AW. M /UPZ.YT=&!DM@0TR_7S-_V;1GY]4P)EP->?O&%>\ZOIQNYQN)"<>(APZS,X M<1X=W TZ"]$1Z!$ ^(0$?[X=.!V!\'#I W'X^(@'W.G X!]\8B/3]D.CXL#D M7P#W.L'W1^]@< ^^,1'I^#B'1P[GP_#@;B?=S+"MJZYF$>/"[&+W>/(]/'X0X_NAUX$SX# BO37Z#H_ERS_P!8)' E3 8# 8# 8# 8# 8# 8# M8# 8# 8# Q1YBN9D=&6[3U):T\\U);BR77*W @/<$!P+/VZ''6-YZ2EX5R1,(G,!2\"(B<0XCT=80 M+T!\(]&!8=7W3 HUJO)>:6TS][A(I/KDUI:S$/U&*!>N0Q6!BG(;AQ 0$0$. MG KO;; >B&U?V9VSZ/P-+&UM;[OLNT-B6. T]M)W!SMQFY6'=#4WC87,<[=& M4;+BW7X+(B/3I;:)P^S6E^ _# M\?'H' K]3U5OF-M=6DG^F-GMV$=9(1^_5"K.U>]LVLBW7=+=[(83J&21((]4 MH<3?!TX&\8-W0'H?M7]F=L^C\#PRFZH%6,D4_-':9>NP>%ZQM:6L"EZS90!, M818 %*'2/$0# L/3^X8./UK4VAZKLUP9%@J45FFNK.Y;'$7KH_%%PBR.DJ4 M.MPXE$0XX$E=MT#Z(;5_9G;/H_ U0\U-5VILG8$>[I3:'P?\ XXZ'N]W_ _@ MP.BFF>80Q# &E-H"(_!YN. >D/AX\>Y@;OZ)MN.AJ758F2I>U4)&-@(MD^0 M[-;2?O+MNS22<)]=-B=,_45*(<0$0'NX%V=MT#Z'[5_9G;/H_ B;4&W8..A[ M.F:K[,<=_OEK= 9KKFSKD(5=\!BI*F29'!-P0/X9!X&*/0.!+/;= ^B&U?V9 MVSZ/P-='.TQO6X+)29#7.KMHS36(B'[2254I$S&=X76=]]2('AR2!U0.F/'Y M(" 8&$78?S!>Q39OJZ\^_@.P_F!]BFSO5UX'_G#T8#L/Y@O8ILWU=>??P'8? MS!>Q39OJZ\^_@.P_F!Z>.D]FB @(@<">^VZ!]$-J_LSMGT?@12 MTV_!EW3,2/FOLP2GU_&M?!@UU9Q>%,$PHKWT[7P+OQ6XEZ 4ZO5$W1QXX$K= MMT#Z(;5_9G;/H_ PPYV9"Q;BU_6X/7>N-HS,K'68DB[;*4&>CRILP;'3,J"S M]NV3,8#\ H"(].!K/[!.8#X-+;,X='_ .,.OW?\+ !H/?W^%I398C\?FPZZ M?_+^ ,#GL$W][%MF^K#G\+ X'0G,!_@Z7V9^[6'7]XX8 -"29_8=.:_L\'L37&T8:5DK6>39MTZ#/R *L1CFB +"JP;N4B" M*R9@ZIA W1Q[F!F=VW0/HAM7]F=L^C\")[+MV#7VSK9\%7V80K2*MQ3(*:YL MY7*O?6K4I3-VYF0*KE((#UQ*40('2.!+';= ^B&U?V9VSZ/P,?>:.Y.=E:/N MM-IM"VI)6.708$CF0Z[L;0JQT9%LNH!G+MHBW2 J*9AXF-T\.&!J#[ ]^_#I M79@_;K#K\/ =@>_NG_J6V;T__P#,.?PN.!QV![_^#2VS?L\:R[_<_P /X\ & M@]_]/'2VS/L?[L.^@?A[I_@'N8'4=!\P'']2^RP+Q[@5AV \/W#X&@<#8] MVW0/HAM7]F=L^C\"/KCL6+MMDU7%LX*[1:X;!CW)7-DITW7XTQ6[-X8Z02$F MV0;>$F WR$^/6./MBU^G,GRHW"E5&?1BJUL^O.4^#JJ7AFJQ= M+.XI9PFD<#MU&[@@%,4IPZXB 3#5J33Z0T68TZKP-8:NCH*O$H.*91OAR[9J MBQ0=2!VB*2C]V1HW(GWY83JB0H )AP*Z_8,Y1FYCI%LD\8O$C(.FJY .BNB< M.!TU"#T&(8.Z&!]D$$FR*+9!,J2#=)-%%(@<")I)% B:9 ^ I"% #X@P/K@ M,#Q24E'0[!U*2SYG&1K%$[E[(2#E%FR:-TPXG66!,X (P3I@)B@MU.(!Q# J4=)1TPQ:R<2_9R<:] M2*NS?Q[E%XR=(G_@JMW+W 8'10A%2'24*!TU"&(6-C6$0Q;QL8U18L&A!3;-&Y>HBB03&.)4R!_!+US"/[N![< M!@=3G(D0ZBARIIIE,=10Y@(0A" )C'.8P@4I2E#B(CT &!9Y-BT!2'-8D[O4 M3P!) 8D\T6Q1!HHDH58&YHX\@#OP4KX%A HI"?K\?@P*X6>@CR/D@DU$FE@C M@F!BRR+,TB$2)RI!*>! L+GR<*A@+W_J]ZZP@'6XX'UBIB)G62 @(8%1P& P/!'Q<=$I MKHQK-!DDY=N'[@B! (55X[/UW+DX!_"56/TF'X1P/?@,!@6L2\TI09X"6ZLG M&J_I,!9V,,->#J IQF@!UQBPZ@\>*W4# ]+:V55Z,*5G98!T:R)++UTK>8CU MCSR#9,RKE:&*FX,:33;I%$RAD0.!"@(CP ,#O$6BM6!Q)M(&PPDTZA'7@4RV MBI1C(.(IV("(-I%%HNJHR7$"CP*H!1'@/Q#@5W 8# \!8N.))J3)6:!959F1 M@J_ @>$G9)JBL1L93NBD54>L ?'@>_ 8# M\ULJQ)P]8/9((ED39&DCP!Y9@ M69)'D 3'?&C#+@\!H0H<3*=3J@'2(\,#RMKU27K!O*L[A5G46\E @VDBWGXI M9@ZFC* D6(;.TW9FZ\F=0P%*@4PJB(AP+TA@>UK:*V]FGU;9V"%=6&,13<2, M$WDV2TNQ05$ 36=QR:QG;=(XB 8Q #B(?'@5W 8# \"T5'.)!E*KLT%9&.3 MF+Q[B93#]S \I+M3%"S9R6VLG)6E"HV(Y9V+$D" MJ8 $J@%A)T]'= <"I+3T&W/$I+S,2@I/J"C!)K2+-,\TJ#]@)NX'' JN P&!3WT5'29F1Y!F@[/'/$W[$RY .+5 MZD4Q4W*/'^"L0IQ !^#C@5# 8$5Z:_0='\N6?^L$C@2I@,!@,!@,!@,!@,!@ M,!@,!@,!@,!@,!@,!@,!@0_OTEZ4T]?4]9:ZJ6V+\I"B2JZ_O.8CQ MEBVES(SU=TI1(NGVW97*YM"%:*[%B42;H6T?/2+F[P-FBV<&4E>?W6/>D,DY M?F=MSF0*1R42X&TZE5;>PB(28D;OL:Z#6(%^>4B*BQO%UFK1'55 ME(BBW2=EA60'+5%=RZZR8.0,).KU^(35[OS5&QM(Z!6UOLG7->UC(1N MU-R3\!7*M;(VVPB-3O6S[5=ZZ5HZC(R*;QYFD9/IH*-02X)*)CU3"40P,W\! M@,!@,!@,#3)PQAJE6TZ'=(*.A4X&6(W2X$2ZQ@S^P& P& P& P-5O,;RW;JWIS SLJUU=4:G3JEK2W0N MIMO0=XAV%KF[SL"KA"V=[L6&1@R6%:NLHQ#R6Q9HO#ICX4HY5X@0J>!%]IY3 M=V2%+?3$)RY:YC9V2W5RW6^!U"RV37&4!KAOI7P4+1LF'L85OR8:T7)J06H( M-FR;CO*"??51XCP#)J"T=M%]ST1O,,ZH\?4:;&:MN%)DW$C;*U/*23RROJM) M$6JD578.*F(IVY>P?&15E7+TBI4B]Y!,1Z0V$8# 8# 8# 8&OWF=T]LS;^^- M$(L]05B8U#0K% [)L&T6=T@J]LYA?*K*+J5"&CVDA".I :;#J.1D7P-G2:S\ MY"M@ A1,<0Q2C>2O=;6O;$1EM/Z[FCM="[0TXVJ:=XBTHC?=KOVV$+[!;2LC MAW"*(P#NILV@CU)(CMT*[I0J)BD#I"07O*=S,VC:/))MF23U?'M=!*4]E-T6 MQ3$Q,RFN(IK1)RK;!=TJ=@F[:$L\S<5EF8 HX03%%)%,I1*4% ,&V[ 8# 8# M 8$5Z:_0='\N6?\ K!(X$J8# 8# 8# 8# 8# 8# 8# 8# 8# 8# 8'!C%*43 M&$"E* F,8P@!2E .(B(CT !@4'SKJWI+ ?/$=XS@/.NK>DD!\\1WC. \ZZM MZ20'SQ'>,X#SKJWI) ?/$=XS@/.NK>DD!\\1WC. \ZZMZ20'SQ'>,X#SKJWI M) ?/$=XS@/.NK>DD!\\1WC. \ZZMZ20'SQ'>,X#SKJWI+ ?/$=XS@/.NK]SS MD@.(= _[8CNC_P")P'G75O22 ^>([QG >==6])(#YXCO&([QG >==6])(#YXCO&([QG M>==6])(#YXCO&([Q MG >==6])(#YXCO&([QG >==6])(#YXCO&< M!YUU;TD@/GB.\9P'G75O22 ^>([QG >==6])(#YXCO&==6])(#YXCO&([QG >==6])(#YXCO&([QG >==6] M)(#YXCO&([QG >==7])(#YXCO&,!YUU;TD M@/GB.\9P'G75O22 ^>([QG >==6])(#YXCO&([QG >==6])(#YXCO&([QG >==6])(#Y MXCO&<#TM)^"?KE;,9J)>N3@8Q&[229N%S%('$YBI(K'4,!0Z1$ Z P*M@,"* M]-?H.C^7+/\ U@D<"5,!@,!@,!@,!@,!@,!@,!@,!@,!@,!@,".=NF,765X$ MACD-YNR =8AC$, &2ZIN!BB!@XE'AT#@4NJZRUXK6*ZHI2JT912"B3G.:):& M,M5[BDE$5=J"'!1P\G)%JS<+M8]FV*=4XE+Q$"<. M)>/6 -9COFZZWV@S\9&(M9:)&9H%LE*J^?13\[1NJI'R*D;W],BA>^(@?O9Q$Q!' GGLN MUSZ$5GYH9_Q6 [+M<^A%9^:&?\5@4^6UAKLD5)G+2:T!BQSTQ1"(9@("#940 M$!!(! 0'N"'2&!8&F-;T%YK&HN75/KSEPJP6,JNO&-E5E# ^=% RBBA#'./5 M* =(_!@2?V7:Y]"*S\T,_P"*P'9=KGT(K/S0S_BL#S/-840C-T=A1*DN^*V7 M,R1K[5"Z=H![W'1@9)=EVN?0BL_-#/^*P'9=KGT(K/S M0S_BL!V7:Y]"*S\SL_XK A_3.NZ&]A;4=U3Z\N=+8%M;IG6C&ZIB((OP*DD4 MRA#"5)(O04H= !@3!V7:Y]"*S\T,_P"*P'9=KGT(K/S0S_BL!V7:Y]"*S\T, M_P"*P-<%^WX[H.V[-JQ;E]U-94W,[JVCTFY5Z1V@D2.4IU"'$+DJFY#SLUH:*?\O6L6S>_[@VCI79LDRES. M0JUFU_'3;^.DJ2AQ,J===L=D)A3$%3%$V!*.G)TM[W=N[5EGTK MK1.M:O9U)Q%;&I8N):"?3=C5FS2>OI<\C#LT"7.J1K!FZ>E;*J$3)()D.1,X M?*#*KLNUSZ$5GYH9_P 5@.R[7/H16?FAG_%8#LNUSZ$5GYH9_P 5@1$SUS0C M;PF68T^OBT)KR.<$;#&-N\%7--*)F6*CU.] J9/H$W#B(8$N]EVN?0BL_-#/ M^*P'9=KGT(K/S0S_ (K =EVN?0BL_-#/^*P,#^8/;[30NT&L$;1&N+Q0#T"\ MW:=<5U9;SVI#"J0Z*T1/6YDI#*0T=6K79G:44W,98JW?.LH0%>H9, LR4WI8 MZVTDXJ=Y;=/N;E4MG\O]>NI(>>>&KC;7^_EDD(F=KSI6LG=RUI@7(*)+L5 0 M14*4BQ5@ X$ )F?WF&@N;FME=KF.QCW1W;-!OWXX&*)@(&7O9=KGT(K/S0S_BL!V7:Y]"*S\T, M_P"*P'9=KGT(K/S0S_BL"(+/KNAH[>UFS3J%?*U=1%O%PW+&-BHK&1:MC)'5 M2*0"*&2$P]43 /#C@2_V7:Y]"*S\T,_XK =EVN?0BL_-#/\ BL!V7:Y]"*S\ MT,_XK Q6YBYY/3HJ[W2&JLK72@X2V(Z;OW1AF9:HP[.(=,'+& MI0:2C]ZLZ531*F7J&,GQ XAC7&\S+R6:SY8[EKU2]E9C1VQM_:I9A83H1[RI M:SV(QHL!1-PX]&!2E8O;")^]*;-J9#AP^0K4DB*\!_@B8GE4.'6^UG'5=M43A7 M53$]^8AO%J[53SJ::IIY8B9C\$/MY#W#U@)VBU?KB43@3S.#K"0! !,!?*G$ M2@)@#CW.G.1H[>0-R>T.L^IG]*8'4L'N$X=8FQ:N0-R>T.L^IG]*8#R!N3VAUGU,_I3 >0-R>T.L^IG]*8#R!N3VAUGU,_I M3 >0-R>T.L^IG]*8#R!N3VAUGU,_I3 >0-R>T.L^IG]*8#R!N3VAUGU,_I3 MZ^0]P@'$=BU?@!NJ(^9P< -QX=7CY4_AZ*)8]8;4FJ7==?6]D2 M.L]5DJI(M6$TQ(Y0>%:.UHFPQT@5'PEL0P@FL3K=7JCQ*(@(1>YY):6^:TYB M_K^LY!IK\BJ-02D*M8'XQ+)5ZA)'B5%WEM7<3$"$BU27)'OSNF*:R93E2 2A M@=)#DAI4M.;'LTG ZXD+!MU.#3V3+O*[9UW5I&L//*%:74[Y<11AWU=?"*K% MQ'E:+M3"/>SE 1# F2D:EN>MJS&TVA6"D56K1!5RQT+%TE4K9 SIPJ[=KG4< M3"[IV[>.USK++K**++*G, &$K180 1"3$0*(AT]' MZNU(XBUC@W)4#JD2 )!X7JE45D2*'X]7CQ$/AP)<\@;D]H=9]3/Z4P'D#\BI-F:HK(E=Q\@W4:/6QEFTPBX2!=L ML8@F3.0Y>/$I@'@.!C)&>[]U7"TJ-UQ$T[6+&BPLD67A:XE 6]1O"OP9*QJR MD.]7O"LI%-W\>X41=MT%TVSU,Y@<)J<1P+W'E&A^T>"V\FTUZVV56**KK&N6 MQE6)Y@Y@]>+$035I\9&L;6V@FL*8&J0]0K7K@9,A@,!BE$ KFGN6Q?E^K+NF M:7( MC@2QY W)[0ZSZF?TI@/(&Y/:'6?4S^E,#D(#'^T^[ M@0AHF/V](0%P42O56:@ALRZM!(G45%2JF;R!"F<&%20()#K"/$2A\D/@P)N\ M@;D]H=9]3/Z4P'D#T.L^IG])X&,C+D3U]&IWY)C6];M MTMI2SBP[!3" MBI++8G4@E*KV-8%[JJ$;8C2*":I7S+P9TF)"@10I0ZN!5'G M)94I NL".X?7IRZ6D7\QJL$8"T,_,N7E#*'DY5AX#<6WA\E('74%9=[X4HH* MAN(_*'B%?U3RK-=&NK&]U'YCT1Q;Y22F[-Y+@+&[0F)F8D%965E5V:*@JG*>=63\'[R+_O)4RF#K<0-UAX MX$W>0-R>T.L^IG]*8#R!N3VAUGU,_I3 >0-R>T.L^IG]*8$"/>3ROR6Q[3MZ M0CM>/=EW>(;5^XVMQ6K$HO9H-E'+Q+.)F8H;;Y >L6L\AVNY&D--;OZWKEU1F-LC+VU@%(2X%*6WPA4B0DZM*)W%2N1J*A5&P-VC03@FF60%)0%R MF H]8>)>'$,";O(&Y/:'6?4S^E,!Y W)[0ZSZF?TI@/(&Y/:'6?4S^E,"%+O MRI,MD[%J6V[T%(L.RZ'%N(2G7%6"LT?*5^(=R"4J\CV241;X^/.W>2"!%%>^ MHJ&4 O4,(I\28%N!R1TD(J^09:]K).(VT.L^IG]*8#R!N3 MVAUGU,_I3 >0-R>T.L^IG]*8$0[.;[/B+'I@\S:ZW-Q[K:L*U=,R5I>.6!-1 MF^'OK9T@_4$JZ?5'@!@$@\>D!P,NL!@17IK]!T?RY9_ZP2.!3-Y_HI"?\=TW M\[I8&%W,;RM;]V5N]6]T:P5]C4CDJQ09OYV49.^M$J)&D!%HW0.W_P!(4@]7 MI^5\.4WWK;EM[&UN\W[T[+ZAE;&SN.6GJKEZ[35^BF.MCF4Q-.%6'!R]UU[#,_I*;-JNG&[$]7/.JJBKZ/=Y.XBK=>A.9R8YSY? M<551MR^MJV_Y4T(B.@K O%R,R$0O?R7I2O/36%O&,*I%R3Z-/;&+EB<\O%B) M$#"J4HEN-3$Q3$5?VL.'X5.;E457*JJ>"F9F8\*W?(O/]=*9*/\ 9-@W579" M(VWJ>7E:MIJ/A:[9BM26B5CMA!1K',/',;:M:&B%FS@L>HFDHDFAWWKJ"<4@ MV:+P8P/O Z^QV.I6'5B.G3M3OUM90-@0J8HWG8,MN>U$G9BTR;(32$I9D=1D M:. ,&;3P]0@B/6,8H!T4C_ 'ATMKIJ:+NEX83<37[#-0"RM(JD989";/L. M(:5RL7=E8'KL988FDKO%EEDA;$D.J4PBF8@%,'%L/[QB)EF53A)2R'J,3MG8 M$= ;'5K,+:+9)5]G.5AS1I"[P4.\BVDC1W\ [E4SJ #=?OQ$@4 H)E$X<;@I M_/G9-:[K08VK:JNY8O%TSF+/6BNR*&= M*G*Y*_@JB4GKLE*8]9@]\I1]M9N@/Y&\E)\ M 1!(>J83'X!;D':_>%W)]1*A(UJ^T-%HM5:WM:[+0M$(FX4?;TET;+9*0N$D M_*Z:,=-@V,5SFZQ4C*E$,"1N7J YID]VZ_G]Y2FZEXY_IO8M6EF:+ZK MIZM:V"L[4FV--GK?#QQO"&EYLNN!9.DG;4#).%>L)RHB(IX$9PNJN9S4VY8R M6K5>N>V-4O=S/Y%G'7&=-&/8=_,2$?%SE_FF3&95(O"15<>O!B#*B[4E"?F8INDM'K-(A:.5L+PT>[ ';5L+]")>GA?&:\5L.!L[5PBPCWD_58PK6TRL>F9A&(UQ=XS7;&$ZX 8 4P+(? M0'.IK+7.D;%"[$V-<[Z_JEXL]OUW,Q[R;D*ZRL0K2J3>5?$:EAWKV@5]XW9H MM71QE[<3UBPK.UX*)2ID9"R]"MMNV"GV%OMFHN#RG#QS46;F.C!85>-45\%:($*LF1)(H]^ M5,8QL#+W 8# Q]C@'ZS=D'@/#LDANGX/TB5^]@9!8# 8&NCGTNU_J"VIUM42 MNPG%[3N=9=C2*(QN#N2M57-9XUC/M80D?79&@.Y]5DX.04;&^9,@9@H_G5 I@$0SCY.=C;FLD]LZF[SJUU9WJKA6W,C8Y5,R%+4 M3>QQ4F=?JJ!(]HQ%PU;H>$O7""SLKETNH;K)E B8!GE@,!@8]74IAYA=," " M(!7=@\1 !X!_J;'NC\&!D+@,!@84\]MBWO$:7D(S0U?O[N;GFT\2=M^L$XA] M>J5$Q,$\E4%JO$2JZ(/9RPR+=-BW53*L+45!4%,_R0P,38[86[;/O76=%'8& M\]?R6R/=WO9.;:6.A6!]2J!O-G*49ZRL$B^8U<\-'[$MF8M@.CWU58P!M(P& P,?-Z!_M?27V-NP8__ 26!D'@,"*] M-?H.C^7+/_6"1P+=YB&'E2A,HX'S^-%[=*>AX?&+%;R#7K3*(BJT7.FJ5%;@ M' #=41 !P*5+05"A)(T5,[PM,1*?Z(?)LAL9FS>@#@>#?_57!4U_],/\#Y/R MO@SL"<)XW8\<8O0&HTAZ0V%LX0'I 0MBG3_P#"X'!M2($*8QMA[-*4H"8QC6TX M%*4 XB8PBU #I' \S/6$;(H%=1^SMB/FQS'*1PSN@.D#&3,)%"E600.F8 MQ#@(" #T#T#@?5753-#O??\ 9&R4>_*E01[[MBGBN [(DO:%L[UL4\5P'9$E[0MG>MBG MBN!\RZH:G451)L?91UD0(*R1;>8RB0*@)DA5(#83)@H!1$O$ X@'1@?3LB2] MH6SO6Q3Q7 =D27M"V=ZV*>*X#LB2]H6SO6Q3Q7 ^9]3M4NH"FQMEI]\."2?7 MMQB=\4-QZJ9.LV#K*&X= !TC@?3LB2]H6SO6Q3Q7 =D27M"V=ZV*>*X#LB2] MH6SO6Q3Q7 =D27M"V=ZV*>*X#LB2]H6SO6Q3Q7 BO>.J$D=/['/Y_P"RS_[J MR70>TG-P$" 8.@6O#@(AP'XPP+MI.I4E*73S=H&S"_[KP/02U*%#^:VH]P&O M !Z<#VQM&K4RYFV<3MV\2;JLR'DFQ-F%[1=+P4IX(W?^3Y9)%(YX]YX"[25[ MVJ!3][4*;AP' ]CC6T0T9#(NMI; ;1X%(87[B[$19 50P%3-X4HB5#JJ&, % M'K 8'8=9Q97B# VT-A%?N4#NVS(;J4'B[9$Q04O E'8M$GH7U#P91\=441:IN@3[T=T98HDZ@&$XF#APXX M'T+KB&/('BB[4OYY5-/OZD:6\)FD"(CP_P!,=F"(N"I]/\(2\,#L;6<41PNT M-M#817;5L#QRV-=2 X;M!ZP Z71%#OB381*/RS !>@>G ^!=>P)DH]T12DEC )BI1Z@)=1XH8"B(%3$PB 8"'' BOEVU0DOI37Q_/\ V83C$N!X$M)R!TR;[HX UX!PP)23 MH->6FW5;1VU>U;"Q8-I5Y!IWI(\NTC'BRS=I(.8XJ0NT&;E=NE36<4BV7>J[0V$DS:F4(Y=J74A&S \1' ]!=;QZSQ M2+)M/8BD@T13<+1Y+L4[UL@J(E175:E0%=%%00$"F,4 -\ X'C\PJ\7R@7M= MO!1B@[Y*AY^MP&- /\.0_P!'Q9E#CW5.J&!Z3:VBA49$/M/80K2A3*1Q#7/T-A-7,@J9%@W<74J*[U M8A>N=)HDH@51RJ0G2)2 80#IP/,?7]?31>.%-M7E-O'.? Y!<]\0*BP><2!X M*\5,F!&KGBH7Y!Q*;Y0='2&!52:E1XD.786S#AQ*Q0Q3!T"'_Z+P$HA M@0'R\ZH25K=W_P!_]EEX;7O@?)M)BB/5D2!Q'@UZ1,(](_#@3*]H->C9*)AI M#;5[92\\=TG"1CJ\I(2$N=BAX2]+&LU$2N'HM&_RU.]E-U"](\ P/NSUS"R) M'"D?M6_/TVBADG9V=Y2=$:JD 3&3<&01.5%0I0XB!N @&!\F>OZ_().%V&VK MR^1:<1=+,[X@Y2; 7CUA<*(IG(CU>J/'K"'#A@>HFLXPSDK$FT-AF>*-BO2, MR74HN5&8FZI796X(=],V$_0"@!U>/PX'P"@P:\D>*+MN^*RZ91!2-"^(GDDR M@3O@@=F"0NB !!ZP\2AT=.!Y5J95DR]\<;EN292N58\#K;#:$*#QOP[\QZQR M@ .4.L'62_AEX](!@>]QK2*9D;*.]H[!:IO5D6S,[B[$0([<..E!!L95 I5U MEP_@%+Q,;X ' Z=G$-UWR?:I?^^1A2FDB>?"?7CRG(*A#/B]YZS0ITPZP"IU M>(=/

UT$%$C\!^(1P(.CM4I# MS+V1/S^V4'#4<* &"T& X\)]4H]8_@O$?C^W@3&G0ZZK-.ZVEMN]*6%A'MY9 M]!DO:)I9G%NU54&LBYCP2%V@R\-71XI)+ALS8PHKF M*5!8+EQ26,<>!"I*>#]10QQ[@ (\<#JYUC&,CM4WFS]AM%'JX-62;FZ%0.[< MB43@W:E50(9PN)"B/4)Q-P#CPP.A=>PY2275VQ?P)%")9?A>D^K&B"??A+(_ MZ+@R$$1ZW^DZOR>GN8'J#6#15LF\#9FR%&8( X3=!B/UY!2PK%BML7N3,W$"N"Q]Z1>B@81,4 6!LDH*0B8HA\KAT@.! MPIKV!21=N%=LWM-NP<>"/EU+VB1%D[$2 #5VJ9("-W'%0OR#B!OE!T=(8'H' M6465VC'FV?L,K]P@=TW9#=2@[7;)"4JCE%L*'?E4$S& #'*42@(AQ' @^Y:K M1)S :82\_=E"(U[8 B8;0<3=#1F8.!A:\2\>MP'[ 8$TS6O(.N1,C/3^U;_" MPD0T7?RDM*78C&.CF38@J.';UXY030;-T2 (F. !@=D-;1#EGY2:[3V XCP X^'H7,T3/'K+S\1\):MP #F=.FW>N^(( M4P")S% O >[@?9/6,8LS+(H[/V&K'F1%R5^G="G9F;@43"N5T5 4!1 H<>OU MNKP^' X3UG%K-4'R6T-A*LG0)"U>)W4IVKD%N (B@X*@*2P*B/R>J(];X,#N MCJ^.<+N6R&S-BK.68IE>-TKF"B[0RQ.^)%7* MR]\1-U.D./2 X&9N P(KTU^@ MZ/Y8?D.LN[MUGVO'[485ED9.K$" M7K!Y)4!KRB9UA\/"1;A_K8$X!\CY/V]E-F-DXV9O:?5>J_2_I(NQ3_ M )DSA]'FS_9QY>%!>V&Z#/;3[63M+9U&,O;F;4Q;ZN9_R\/[T51_:PY.!C]S M>\H?,W;MFC&R$*ZN?7-?+,SX4YTQ,4Q$\<0D"8H?/NM,WQI7)2Y0D MZ>-O4<:W&NM.<:SF:ZL=FGJUIJRG.'3J1J5YK\>8 D'SYJ@DY72<&.=4%$N& MK*9$-4G MWMBUU;6-FL&U8X-:S $U3(0=H;Q^JE9M['52?CKLFW<"1% &B9U#';*G( C@ M>AGJ3GWA[7HU!39-]>0+6EZ]F[K-%F*Y973;9YT3*;?@KNVDK178][4YM4R+ M>+,P921(])-55$I%3!Q#ZM-)\]T8Y86-OM+8\C.(!HF;6@Y6^UMQ5CV9;:$B MANU!S' B":]>::H.@FBR ?!CJAWU$HN^)L#BC:LY^I9Q86>PMBWF)+.W^K-[ M6$!*5B,B0KC:>LIK/8]73HVB?FX2/EJ\>/;> >!1ID2D!5),''7' D;0&G>8 M:KPQ2G+0XUU*S3G:#:1I[2WU_9DP]B5[#0T)))L_M,U2%V9@F M&[543J)J L8JAND,>'FAO>!0=ZW'OZAM*U%;%YA:UL.LR<(>Z)+R>LXVORK- M[I,P$?+K4V7F(^$9O8Y)RU(!FY9,IEA,*8B4)KCZQS;$L\:K#0.Z8JM):Q,U MU0UMVU*9-'HFQA+,%L;SF",E9'R^QTI995F:(,V-(H,TBJ 8B1A)U0M>J1'/ MM5AK5D9UW94O48RWUU:U:SN>R=>SFS)]PXUU=XZ]3<=9CS2M:2H;F^/X1TPB MQ>(+-@:K'32(02IB'QIFH.?F8:5)]LF\6]O*O)VDU2Y0[+8$"C!HZUE]%S$? MLN4!.(ZISVA+:ZS0S=Z@;PQN9+OK7@F)Q$+D1T5OU;EAY/ZA%P=W:[%U%NRK M6N\);!V>QM5G1B:U$;!9+S+ZW#,OT;,T\#U]4G\]1;'9-DW%LRU=*JU*[WFL':S\W8HJ1KFY6\6_<%18PY*KX8VEHIJ M84V)W+02I_PQ 0\C757O &6Q]DMK!MR\NZNQJ]CB:#::2QI+Y.S0CG6T6PKY M'43:+E%-(/8\7LLC^2%V6-3*LBHDW,[!$.)0HFR];VBY4E[#-P-AFG[5[:KA0'0.D54"R ,5A.V%;+ML\Y?,>86(:DV'K4=(6*HPQM::OYWFNP6U\,%MVW?[ MU3I6V[$&^Q$I3K'%1+F/+3FBLF^>4Z)C'2:Z*LM03[[ MK^L)"54_?:?#)B1%04%C >&;EZJ2P&(**IN/ IN(=4>GB&!J%UIR]+M5QG8<]YD==5HJ+M9(H]5RZTM*77F'>6C2=\D*]ONY19]=5DSBCI2C2/K&OI@TZSM3:H6!76]1K MRKH$F,>^ ZUU UZ!KNF'%B+L;U>[2>S/:,:Y7)Y>JC'1+744(X M&U+$>P42\1(L5K,MFC1DHU A55"FP()DN4KF%<\KZVK$-4VE2WRO,5;MEU5Z MM.ZO:N(FLRU_@+.FTV LSM)"41N_(P,/4I*_6121 A4R H=(P;S97P@U:DA= MD2([&#>>$D;F.H@5P+!3OQ$#J%(H=(JO$"B8 $0X<0 <"+>7 !#2.O@$! ?) M"_0(-IB M?K#(ZKN*F69F;%8I3(]0QA(<*EREZZVIH+3MFY=MGZ)5MKN=L_,1 ML. 1KUP->:<^@?+R$Y48>[W2XK1SME9=E3$BL#%(Z:J:!$3"X% "@ A"-WY& M>9)CIG55:HD9KN8>1EX8[SOU&&[6>FM$=Y639,58IV4AEVJ;^+=52B5$BC2* MC!620(X*H8O?"G(7 E3E_J?,KR\[!V7:=ATFSWN+L$K9UYV28-->S$UL&Z6O M8"2E24UH_B'C2V-:K'5AP'AY+,+9-H1GQ2 #" &"V6^G]^ZO0Y@X^@VI_4;"XV_:L]L09&+DHJWP\PF5]JBOQ$@[?O$+$L$H(D;MVI>@ MQ2A&S#E$WK$IT6/::UMKAJA5=!C6+?9-AUY.4T9-:PVM.WG;I'$/$663,FPN MT0Y31AVL*>1(JV!-FZ,FFG@3=8:9S-7SF7JW,-1:/9V=?M=.UXWKD%LQ*A,: M_KV$8NYM2[0U[B'[EWL*L6F41<%[Z<5%DR+CU4S@ 8I4#E@YJ=CJL>D:>UI356MC9*5:EP$ =M;G["4LJ8Q,>BR_VT^BWTE& MKOC]YZQN\+JI%X]4IA P+1Y= $*W>.("'_6S?\ N@(?_,T_CP,2=]:NV$YY MS:!L+6.J[=:)64J,- V^W6\]0?:2A*-!R,J:9/6WZTPG?J%N$C6PJE8F8-A9 M2PB0KOBDB)TPZ\I51V7RYL'.MIG5VP'6I[':Z]2*$6QL-=2NT&1G$=./;-;- MD3&NI$U><:^8MFR2*+]Z<\NHY6ZBA3%,40"'-F\E&[[7IWF:+1:E1:A9=_SM MR;RVK0M\E7V+S657JS=9T^QIYH=3V%Z_CD+:]WM MMBM&B9F0L)X1ZX\$4UU5D3PPI.N_M%G<@*Z1A*B!@"(8'E;W9=>7-?15PU0P MC(:RW^KU2-E;H?73>^:XU0X@XLVU;.\?ZUD"13^PRH1R\=!NVBBDHFNY3<.? MDDX@'/.=IS=._G.K$M&:OO$;":='8FNV3Z5DJU%^75&@U*.C4I")MEB8*L=> MSP01T?.:/(>R,2IF58E+UQ[X'N=9.8O7+?L/641,ZJ;ZKK9]7;"U ML]<;5\F3\'9I6[JOY>VBX//2TXU%"+2FFJ"9(IN?PH067$F!G5RA0&VZQJ0\ M+M^"B*Y(L[A9RTR*9-*VQG4=^K\KKA M@7!' /UF[(/ >'9)#=/ >'38E0[O<[H8&%L;J78$;S4\Q,W":.MDYK6_U&WG MV%,;%7HX/+?*R-=81\!5M#W&-L*5F3@)L6AB/H^>!!E''^4BJB81 P6 PTWN M9KRDOP?T"OUZ8,I)S)IT]W+$3[1]"K BB@19 MTN()B!B%$0$0\W.1J[?_ #1W6@676^I[O"UNHOIBJN0FI:KQ"MG=P.RH!ZF\ MEVR\5&&?L9^O'-87 D%LJD1L;JJ!Q-\NVS-D;+WWL>QG=7]][ZP2= \LNU=H-N5N&W;K6HQ2%"M5EV%?;1&EK,9 M.-X2B6R0?Z+UFJTI[MNU:3CXTDTEYE>*$8L%HU5OTE7X"%^:ZU3-:FM^\MKK M:N?UB];[O;?4&OH*@ILI-M3-=5U*>1JEWLRS*23A&K:6EG#ZP/7!RE=MRNTF MI@,<6(TYJ.DZ,F->/MBT=\SF]C>>=LD;3S2I+RM ML1CY0L!4YA--JD\6;R[IT":0I B03@%ZU?E4Y@8'FLTQ>(:C6U+6U0C=&P\D MI833!@*82A7=@\3 B ?ZFQ[H]P,",N>ZB.M@:1+$Q]*V=?9)I;ZY)1E?U&E*FXH>U]V+U9:)DJM56VN-8S-9?:CT0R;61W;2QMC,L@*L(HR5CE7YE ME2.N'>^(3,KK3:;OF<>[UI.IKVC#;6JL,MMN)V6OJI>&1KD7KY:$;UO7IFTP MM?*YL!\8R*"K9P-U:XKE5AX.NWG<5DV$U MUUL&Y-*9:[=$JPT4O6Z])/M4NINDU>"B;7&IF.W:*)%E&B?^LE(<1$X9"[VI M.U-Q:[UHT@-2['+MWE\GF\1%+)EULOK&>N*5%BHV5DY)OLI^W7M&M2.WQTB/ MV:"<@"J"AD0 Q0$0\G93OBD[?W?L"OZ-?[+BK]1+)-W^H6J;U:P@[_L1.OUV M/@*EIZT^4 M\%5YB2CE!=)6/J-$&Y>) X@ A6M)0-]TIRV+:E5Y8MAWF^W* M.W)M:5UQ)3]':4&+MTO/H3[/6J-I2M4I!UJIR\M,':PB0K+F39L%3K 41 I@ MQK>\G/-+):*UC!U6E1\2: V:MN2PZDO&QU(-6"VU8-HQEFE9&H/*E)6JMGUG M2*V9TC78=1ZF9$PG,H4>N5,H9+\IF@-T4/;T78M@U%>!EJS6-FPFS=J#:(R6 M:\P4W;;\XL59EF,4SDW]/YWTET#^MV#X M] ]'^HR(=/Q8&0> P(KTU^@Z/YYAX]*6H3*+<+/&Z#^YT]LLM M'NE&3TB9YE$3"W=I?Z5NH/5X=8O3P' L*SCH"H3YJU9+]8XJ=#P0QHY:W6HR MH>'B ->E-11/_3"/1\K \$Q*\LU>V"TU7.;:B:BKZ!'4]>I"%:J2R,"1S+; M.>QR!YQP/!"&*L[E44QE%A_@-^/?3? 7 ^D1KW5\ZU2>Q=HLKIJNJ_1;K%O4 MX4K@T6JHB_.V[X]*+A%L=(W64)UB< X\>'3@5$-3Z],BU<%L5D%N]$A62X7Z M7%%V93CWLK54)#J.!4ZH]4""/'AT8'(:GUZ*358+%911?+ V9*A?I?O3QP(G M*"#53RAU7"PF3,'5((FXE'HZ,"FSFO\ 4]8C9:9LEUE8"(@6I7LY)S.RI",C MX=F<_>R.Y1V]E$4ZGR0.J8A1'H >.!0+[#Z)U;54KSL38[^G4Y:0@HI&S M3VQY9C"J2%GD&L57VI)!1_X.8\M(/4DD1 W5.)P'CPZ<"\C:DH!%R-CS]F*Y M4:F?$;FOLP5<[(@\#O")#( H9J01Z5 #J!\>!T1U3KMP9F1"R6-8TBFHM'E1 MV!+*&?(H_P#3*LP)(F%RFE_A&)U@+\.!]U-/T1),RRLW:DTBIBJ952]31$RI M%$2F4,"LU#3ESC23%5O,Q/1BLS-5U)[';#EUT%9VN MR;R&G8E(X/P[Z_BI6/7063+Q,11(P#W,"XU]14)JW.\(X'K[+M;"F14+1/BDHV*](IVARG>S MLSF*0CLA_*75,V.56@JVU>[.>M7$_--FZ[ MIQ$0R*TJ123DT&S90YT$0.J4I!$2]&!J?K]4W$. CQ# \Y=>:J,G$*!0 M(CL>2*,TT9M@>O',24TF!I!!HS,"JID0.":8]8W .G \D'4M-V1"46KFP7\X MWB"]:9/$;.?2!(TG4,KUI'P255\$)WM,Q@%3JAP 1^# I",7R_KL3R:.UT5( MY)ZUC57Q=NJ>"I2#X!%DR57\M=[2=.RE$4R&$#' !$ $ ' N='76KSSBE;0N M$V>R(-"OU8)+8TF:929'X 5X>-+)"\(W-U@X'$G5Z0Z>D,#P*TS3J4M*0:U^ M?IS<*Q4E)J*4V:^+(Q,*Q\$^[5G/@DT^0,4B[2*7\K][D'")SE Q$A.)1,''NA@7-.:5J) M(29,$A%QG2]V3 M?? 1T0O1]@ P+W\V-+FLTS21V#(A:ZW"-[+/5X^R9,DG"P#LZR;>7DFII$#L MF"IVY_\ 2*=4H '$> " B'M;TC4CRN&M;2]2CNIIIG6-86VRY!Q!$324[TJH M:31E#LB@DJ/5-Q/\DW0/3@4UK7=&/6\8[9[,.Z:S,@>)B7"&UUU49*43 3*1 MS%0DP)7+X@=U(@BH B <.(A@5R+UYJ^7?RT5#7"L0DT M89;A&&.'\$%NIQ$. =(8'W)2=/F>03%.^2!GUF;"]K;4FSGIG$\T*0%?"H9( MLJ)Y)#O?R@.B!RB'2 ] X'L=Z[U(D(;N#\0\ \C&CZ?DV4Q)1M\?OX^O*N$9]^SV>\ X$%D<"4):GZ>@;#7Z?,WF8C+/;1>>;=?>;$ET)6;\FMS. M7IF#$\@"ZY6R "8Q@#@ !W>.![H;7^JY]K(/*_=)B99QR[AG*.(G9$E((,7+ M7B+EL^4:2:I&RR(%$3$.)1 .GAPZ<"V0C^7P6+N3#;"/D]BY19O7H[=4!LT= MN3'*W;.%1F0(BNX,F8"$,(&.(#P >&!<@4'5196,A2W.9":F&8R$3%!L:3\I M2+ $P5%ZS9!)>$KM>]#UN^%*)1#X<#AUK[5+&6"!>W.7:3@L%Y7R0YV/)(R0 M1C8HG<2)V2DF5P1DD0HB942@0 1X] X%O*1F@$8QM-*[5(E#/'*S-I+*;97 M3C7+ML!!<-T'QY@&RBR *%$Y0,(E 0X\..!79BD:C@_)!IV]2<5Y?.1"!\I; M+D&8S)SE3,FG% XE"#("8BQ! $NOT&#XPP/-YHZ7\)G67:$[\+JZ1UK*W[4' MG?:^DF8"**31/*W&+*0X@!A7ZG 1X#TX%8A=7ZWL<L+:1B[] M,/F*X$'JF%%TVD%$5 *8. \!'@.!#4=INJ#S+6-'RAOX]>VSA)&*8)RQL M8J)P1D'[8TD"[-BJ*9@*JH4J9NJ/ >@<"B-ZMI)WY"\&V,X7\Z%5D:T">TG9 MAL"S2(X=F('=[V4V!YXVA:EF$9AQ$W:4DF]?7<-IY=CLJ0=(PKAH M0RKI&551E#D8';IE$QP5$O5* B/0&!W=4/5$9 DM+R[RS*LKMT7"=@<;*D$8 M5=LY #-UDI0\H#)9%P @)#%.('#N<<#YA0]2#*MH,+Q)C,O8T9AG%!LM^,@[ MB2E YI)LT"4[^NQ @];OI2B3J]/'A@>B!UOJ^TLSR-:MLY8&";E=FH]A=B2D MFU3=M3BDY;*+LY)9,CA!0.!B"(&#XL"'[EIZJDW]IIN$A<^H:O7\?TRG.@2M M&9@Z1<&/W3#QX"'$,"6K70M5T&N3%PN-OL%8K$ Q7D9J>F;]-,8V-8H%$RSA MTZ6?%(FF4O[H]P $<#Y$I&HC.H!H2\2HO;2T3D*RT#9$EX7.LE$/"DGL2V\I M=_?-CM_E@HF4Q>KT\<#NK1=2)SRE85O$J2S)M#R*\"?94B$RBQ*F*YWJ\<,G MX6DV!$!.*AB 7J?*X\.G \(5728P@64-C.!KHOQBPG0VFZ&(&2!8&XL/*(2W M@GA@+"!13Z_7 ?@P+@D]7ZZBHXTQ,6BQ1L2D1$QY22V%*LHY)-P2)(-8I( ,I) M.6AI(%V[$A1XBJ<"D .GCPP/7!ZUUK9XU.3KEKL$]$JJ*$2?P^PI:18G51.* M:I2N&DBJB)TS@("''B&!21I^F \DB.PG7"??+QD&8-I.A),2+4QTW+&,.$L) M7SQNHF8ATTQ,S]-[1M1-AZNMT>^V?/R5KJMK;Z_L\I)/I>X591-HVB[U.0DLHDK(,SKJ+* M]4BIS(D*4 N9;D7:G2V6X9;ZI$#,S^I.S?6LE R*[0=;CVQ6;9CM"%;K2J[& M*A9V#F$()Z9J@5T9DFVZ(D[)7K$WC&Q;M8IR(JM MLL6P8>VN9VI+J/H%S"M$X>.59-T&Z*(L>_F! Q2&. AQ;>1-64G"A"[[J#77 MA-I[ ML;K1K<92K0U4KEMFZK.PR]6D(M24?1EP@%H)P@!T/!FXH/%.H8ACJ= M8*CL/D0KEUI&U:\&U=5/9G:=%W15K"_M2CB<861]?+?$VBA*VQHXF%?*,92@ MB^] 0@%,EWPXM^]]8P"$V;_YO*/KFB4RP-+75Z29@LWE[C M(4Y*F0:4.E,.%&*-(@(Z0D5$FZR/A15A;'(5BRFV%6K8YV%RYUF):R^N)@&E)>6%K):?2H:0HRE8T0=U(D81=;OX ME[]+)O4B@HJLKUB*!U.J%J5_DRO#J2H4;L;F%U/8*!KYS58Q*&CY.Q _O%1A M=Y2VVY9MY>^5^+TAM37^P7EZTE: MC5O6>Q]ERQ2[5P80(FB4&_53 " M$<0?(Y%L&#TLIN;7$A,-++9K-39%%Z]:%JC^SCB00H%LY(+?86=H;!S2U9PTC-LP4IJJNN)QRSKY= Q"]EF"Z9 MV&D9Q+I2:B5BMSA0D@@W.*K9BR34((D$P![9WD=++,;)54MKZE=T6T:$AM73 M\9L">E=J3%DM%4)'.:C)O9>SK).82"CY%B9-Z5D8#2;0Y>^)$53 XA7I/D@J M5LER66VWC3*1D"\EB5MA&V+41J%6:M#LG$XF 5JIV@2RR355/O0J M$*<" N4IP"TX[D;L:5A/+SO,S 61P35C>G15A<7J;CYB F3ZI9ZZDHY*/:+F M+.TA5^V/)(HNWP+IN7)UN K%*? OKZE]5B+IJ*T5NXZ,=1NJ]_5;<,=7K01: M1;QS-MJ!?6MQ5K;HTFY6B[A,3"A)=)SP[TJY3 RX&4$3X&S_ ,]*=Z5UOY\C M/&,X$3[UN50/IW8Y26JN&'S5D^@LU'&$?]& =!2N1$1$1^ M# NVDW.G^8]2#SJK8CYJP0=49V.((CY):AU1'PGK$'CT<>Z&!J4@=?;OHU7Y MD8;56HM0+5FTS1VVOM?;IVEJZPR"UBL5LD7UNV)&W2,@S*.*7%Q4LH[BH6<* MZ=C(!U>_D2$P8%7O.G[9/:#T+R\:UB7E2KG+)8M46:78O-TZ^0<[48Q4':V$ MIK^+L[V'EJXHYA'\LPEU'3N,/''40\'2(51,IBA[ZMR\U^7J M[/\ 6$62OVXIWIXR7J-:?5YVSLD936\6JC5I62LLD= SYX+9J*H)B0"]YZI M"?\ 2%>8:=L]QM,]4*&\O7,WLR3&WHTF?J;:HZRU;389Y&T&(G791:-)@Z$, MF8%#H-BJ/7D@)#@/>^L(8TW_ )>K@72]PKL+K?0-TO\ S);AF)?=AV>P*/66 M.I]6(HNXBN,=5K3D"^92-A:U-D@T0,HDF#1[).E^L8I2%P/4WTU7YVU<$9NEGK*853,5\X=^2U",4 MC]0IQX@%X6+4%BL6WMN6R*A8R#U[O&AV)ON&NRVZ]DM?%/:J MX4P1"_$IIN-*8!\I/N@2BY 0' PC)4-@U/F,YA[UK77.OWM(M=7M\Q,0NS=I MZWF(7=]_DH&,95B.I]HE, 8%S\M:%DU%K! MWK.P:=I"MNV$7;>V+XDCL^@2&IX[8DH=C)P%/:(,V+1O'URT2RYV;--)HH9D MV8BNZZYE0XAC?>.1=8^O:37:1-:_0V?=&G5W3L!.V4QA1(.6L.TXW:MNG8&D MNF[B3:33:19BU9/(51JJ+#=0K"!C:C2U(H%I&2+-&D'PO?^C6*01((62]IVXO. MOF?VJQY?>7A2^V:%9:^TE5W6Z*"37DM4&EK%Z6U;"9)5KOSRZ++N5)I7PE-P M1,$4V:)RF.HH(4=_R_6IG5N4>M4NM4ZM*:0L]^3CD74%0!/QXA$LA MRV;>VUK+F;835=T-HFW;ZD>\SU)9;-@;-K*V4&N5^>K].H2YZ3'UV6B'$@LX M0D)N2.515TN?O1 !$IB&#:CR_."T/1VH:-?;7KKSSI^N:=5[&6I3C76XU E:N_6M5<+QVQ?C S<: B M49(G W 7(#P'AT#@8P[HI]C?GJ:^D&J]QAM@*DGUPAY:+=(-P,J%,D?+MY9".0[Z=95OU0$F!\(?2.[%=Z;#R(K/UFU4^\-5%AFTY-2&4;JJ M FW^6.!5XGE^V#:>7V2T#>WNJDJ5:]L1\0T0M5JU];;GKKEQ\EQ!KG%.K-7H M2 C;-=+TV^JM,;<=:WLNIZ)%DQ5 0"Q5^7RQ M*3?,-#&8PRNJ-N,[78[U6!W5KXLELS:$_8H2=0G-93 0!974\064C57:S2:< M2R!B"FB5(O PX&:O*@>WT75B\#N:Z4GAQX\,#&SGIJE@V!-:BLVCH*O63;5?4M4)5]@2VQ*&EK?7A M9UM'NU7&V->6EO)C>Z-(KPZ??218(2Z2Z29$%D^^B.!6%*VG2]Z7GF:F:GKZ MX6&O5BGZLT_6]>3%293NS,AAUY&66*FLW-G-H>H;+INI+90:CL]]LZ7N3?;&M8W M:U!K%:LS.1UEJHTG&U5@SLQVABK/YN5BB,!=I$2:HD*?KJ"%Q[=U#8^8G8VO M=L0\3'ZMD;#:M92VQUKOLNA3AJW6-';!F9NN-:S$-DG$W SUWC![XHI'N4T# MD>)%>%$4!XA0T.6_:EFM'-3+-[!JO6=:WDGK^,)7+7>:[;GT[7ZL-N-.4E:3 MUZTK;.!UU-%FFZ9$3MW,KWH[E-9RH0Y ('-8U/=RK+%>XZNV:MN:ZC&WEK(#9JI5ZW*I"X!VBFFNY5)WD0.@("%-I M/++LBA2')M!(/]>VU+ELK@-+[>[%LBG&@=F-WE:GTI2,95DD8%U:7)F\DT8V M,?NI(T,DT*U'*\P,U?WM*J\1L_8,/:Z= *WVHVJX139" MODCYEG8YRI,*[45XEN^(4D,DU9)N4&91*Z464$#8$VW2X5(W,'IE0+371(6N M[!XF\M1PE#BT9 '$0<< $P@/#X^&!8/.U%PNS-.MXJNPH[*LL5<:U-UV+JFS MJ-3)6(F&KLR32PJN+FVF*M+P\:=?B^9/&JQ%6AE!*7KE*(!AA5=5Z4QNG7DH$[#(:[3DWZ8JJNV MQ%E $"!U@\TURZ;\6F>91DA:=8S\=NNOW\ED>V?959=4J]-[+0H> @JE!UUO M#-+U1I*%DFIDBOUY9PQ,U2#BAQ4'@%TZ#U[O+6>I+WH!*9K=9L&TWEDL+3=$ MI=ZA:)*F1*#"GPR4/L1S4O-:*EK1:FZ4FSB'$ S;^3&#=!9SUW(=90(Q> MUV'+Q5M$Q[?1H2L/OV*( MP[^.7"0$@G5,'7*8,S^72DV?66_-L3OE*LT_2%K:S$HE 3FQ:+=[!,[%E;4: M2/8Z[(P<-#2U:J1H8RA5(V2A-6^8HWQ? =F^OO0FK?,4;XO@.S?7WH35OF*- M\7P'9OK[T)JWS%&^+X#LWU]Z$U;YBC?%\!V;Z^]":M\Q1OB^ [-]?>A-6^8H MWQ? =F^OO0FK?,4;XO@.S?7WH35OF*-\7P'9OK[T)JWS%&^+X#LWU]Z$U;YB MC?%\!V;Z^]":M\Q1OB^ [-]?>A-6^8HWQ? =F^OO0FK?,4;XO@.S?7WH35OF M*-\7P'9OK[T)JWS%&^+X#LWU]Z$U;YBC?%\!V;Z^]":M\Q1OB^!P.M=>F*)3 M4>J'*8.!B'@8PY# /=*8IFPE,4?B$.& #6VO0 "D54 ""C0 #H & MW ,#GLWU_Z%5;YCCO%\!V;Z_\ 0JK?,<=T?:_U?HP'9OK[T)JWS%&^+X'/ M9QK_ ("'F55^ \.(>0X[@/#N<0\'Z>&!QV;Z^]":M\Q1OB^!R&M]?AW*55@^ MU!QWB^!QV;Z_]"JM\Q1OB^ [-]?>A-6^8HWQ? =FVOAZ!I-5$!Z! 8*-$! > M@0$!;\! 0P."ZUUX4H%)1ZF0I0X%(2 BR$*''CP*4C8"@'$?@# Y[-]?^A56 M^8HWQ? =F^O^YYE5;AQX_P QQW=[G'_W?NX#LWU]Z$U;YBC?%\!V;Z_]"JM\ M7\QQW<'NA_[O\. [-]?>A-6^8HWQ? =F^OP[E*JWS''>+X#LWU_Z%5;YBC?% M\!V;Z^]":M\Q1OB^ [-]?^A56^8HWQ? ZEUIKPG'J4:ID 1$1 D!%D 3#TB8 M0*V !,8>Z/=' [=F^O\ T*JWS%&^+X'/9QK\.(!2JN #W0\AQW3]O_5\#CLW MU]Z$U;YBC?%\#D-;Z_#I"E5A-6^8HWQ? ZCK37@F*<:-4Q.4! IQK\6)R /\("'%MUB@;X M0 >G [=F^O\ T*JWS%&^+X#LWU^'2%*JX#\80<< A]H0;\0P'9OK_P!"JM\Q M1OB^ [-]?>A-6^8HWQ? =F^O_0JK='1_,<=XO@.S?7WH35OF*-\7P'9OK_T* MJW#XO(<=P^YX/@.S?7WH35OF*-\7P'9OK[T)JWS%&^+X'K8T6EQCM%_'5.N, MGS<1,W=MH:/1'1@75@,"*]-?H.C^7+/_6"1P)4 MP& P& P& P& P& P& P& P& P& P& P& P& P& P& P& P& P& P& P& P& MP& P& P& P& P& P& P& P& P& P& P& P& P& P& P& P& P& P(KTU^@Z/ MYY)BIQSQQJIBB[:0K'RDP3DS+BDF5- M95=)TYX$.J!A[TFFK%=K?5HV-J@NK MD_@Z5)1L1-WA-C+-("PLXQE)2B:"S$[121*J4W>TUB@)@#VG]Y13XN=LZ5TU M3LC7]2J-XW133V>:9PLNGMT1%,!*!Q4 M^2 2FXY^-(QEY0UU86EUKUI3A EK!&OX%%=S4'B\"\M$=7K(UC)!^[:3,E7V M1G"8)IJMTQ.1)55-4X$P*76/>%:8L$A'MI&L[4I<6],Q,O9KE3BQ->BFD[5' MEVJ;Z3>IR3M5!O:JW'.%FX%3.H@=+O;DJ!S$ P>.']XSHVR0"4Q5X'9EFD'U ME2KD)6H*JHOIB=*Y@'=I:34>L$H2%)$+P+!9<3+.TEDC$[THF14Q2B$HZ)YJ M83?NQ=NTNLT.X1==UD63 B+!-VV RR0&7#OA>(4)KSW:7 ;JPL M#*[U*TZUJFP+AL*FSM>3"?J,9K>.J?_ %K6(O8SZ'H>SK:XHE-V%9XY-E!L(N,O$KK*"862T4^M34K) MH-O+32(E$%@47(DV.43@10RA#$P+QN'-O%T6)T79;51[#7H+;=#NVP)YM(': M.K)0HVF45A=G,<[B8=611FI51)[W@4VJQ_ED^2)N(!@49AS\:,%B#JTI777S MHS*2?%B;G7/ )$Z3*#CK.P13(S>OVYWT_6Y9!XS0[YWTZ9^J<"* )0"W4_>/ M\N[A2[)L!NLD%+AW/13 I MU0.9%,R@!57_ #S5R&L5]B9K46U4(>H(:F1A+/$-ZM98Z^V'<21!K%9K24)8 MW2@/DW2G>EG"YB,B]4Q^_=[ #"%,2]XSH4E=F+'-1VPJFBQCH=["L+764(20 MN#J6L+ZH&B*V1S)^#JR,9:8U=FX\)4;(AWOOQ#G0$%!"NQ7/QI>=?5%I#P^Q MWS>RQ-?EY27)45$(>D)6F>=52!;VMZ[>-P1K=;AYMM/UU>8<*R;6774162?JM M33-'""94Q(GQ$#?*XY-F[#=GI&W&EW\[J&9KLW;69BW$4S1&,?[4Z;*NN+3$VB&2?-:FVM,^PCTY:H4VXWJ M+?S%0I$A+D<(/'TS/L8U04U&K59HB82%752%0H#U;M%ZZZYUM*;#0DS"\F*( MZ:1M%FHICL=BA5E[-#;.A9&=H4C!"J[]H'$CI,4AZZ10$HF#&' M5GO0*I88[:L_LNGIT^MZ[)3TVTA$23UZ]?S]_N4W3*C2G,;/Q< FG-3#Z(!1 M)\BX5BC$.;KK)=[$1"Z)+WE%36L;B(JVHMF2M9:TS5EP?[)<-(1O68$VR]K2 M.IPA9Z+6FVUB3<0T]%*E.X:(NVRPB!DC'2#KF"^[#[Q+1E7CHJ5FHK8+!I9+ M1;Z]4 =UULU=W"/UX9)._6ZO,5Y4CIY6JNX6!,YS%(Z>' ?!$5P#C@=)/WB. MF6<_-04=4-PV).'L%PK))R&HAC0DK*ZYBX>?V(6-GUV=;OG"BR2) M5TA,1OWU4@IX',O[R+EDB9'9#7RW9)6-UA79Z>G9Z"KKF7CG:]8A(RQSL#%M MVBAI5289PTTU5)WYN@W<"H)$E3G*8H!<-5YU(*Z[5HFJ*]J;:"LM975QC;B[ MD&M=C>R>4J<979TC2ZL5IT[A0DY!6AF[;J,!=@5-8H' #]8I0I5XYY:70^:R M#Y>)IG#MJNZ@3MK%LQQ:F*7F[M)]$OK;6]:K54$3R:KF7HD.[E3O>N5!%(A" M" F4#@%W0_.)4IX=<-HS6NW59G;4A)J4" 6K,:UE)JDPZ+%U([,6*XG4VD33 MD&&!2:YSX:/LLO%QS0EP;,;6\;(:ZL3ROB6#V2T4N M)Z \E*HX1=K.?!(NV)';+$>I-'(D+WXB1TA XA]I;GFT[&3[" 1B]@2QE',N M6>E8RK&5AJ=%0ER2H,A/61\L\0!"-2M#A-#JH%7;KOMOJ*W5="J;'M6O&5:MTE I.+(-5V,XUVO8HQ_#/91 D0_>M%%4@6*DJ7 MJB02]'6$/,T]X+HU1]*MI!AL&(81U@M%7:V%]4ERPD_+T*[1&O-@F@C)NE)% MQ%TRSSK4CQVLW10%NKW],QTRF$ [K>\*Y=BW:#H[.2LDN]FY-:/2DH>"/)QJ M+962>1,!.IE9N%I*5K]K>1ZO@#IBW\0TI;G44"M:VK4H:2C*Q.+6>XTP(> B(._U=S<=:\VL+)*':I2)YUF]8(N!373G??.N<",A!7KEZG1\&0WOQWEZANKV-C M:73XF3?M?5L]J^8KRV5IRU=SGT33$ MXTX81]/@[K%P_/K9(?E5E>8*5ID4]E6NV*WK9O$D">9QJ"%DG8:&+,O$VL?* MS3A*/+)F5.FV04.H!.!0S7<7O+S^];8N=IM2R].6S,9N[9YE,5Q&%'-PG"OZ M7#CPSQ)WJ+\:KBT'YTW?2^VM>1:E%>S/4#BZ!KU"J 8P@0IC8%UR?O'N72$G[S7)9>VMY'7+6THVU-I M!$EQB[91&4/(7>AKDB7SU1&S5MO/M.L*@)L7:BO4:N%C (8'(>\8T+&FN2MX MCMB:TBM?N[S"V^=O-4"-B(BVZ[K#*\6BHBY9R$@=W+M*7)MY(IT2'9F15ZG? M@6*9,H>/_F1Z%-!J3"4/LIXK&L[K+V>+CZJD_ M,AK8Q= HP71C:]JM-02%GJRD_,-D7,76+6YZC@CGP558O5,D!B' X!(W,3S8R/+Q9 MJ6$_J^P/]<3C3OMBO*)S"C"/7#.54;19101<1J3YL]8MTUP=.$4S$> HF<2( MJB 9#:EOS?9= K]O3=UUR[D6H!+H5>8).Q45,)\/#H8LD0I._.XPY@26 2E$ M% 'ATBU&Y5N6J-D@6$E7)U)-&6BA M3,U0?)HKI.4BK&9';K?(71*8! P#Q# B&5Y3]!2]F)<5:$E'V%RUC4;N;7U,WG7884M?L+MI.6%@PGXLC!>+(G-0;&5;PDFX3CG)T2KK M-SK@3@'7^27@'0.6[1_>VJ*FNX1=!FI *H-G)GSEL!ZO N:Q ]];KNU$5R1\ M$\4;%**J\L.D:9'PL5!4Y0D?6Y1U,5YK)6.TS:<&]>Q3F$ M<>2AF9I\=DU/%/%$00(((%*;Y) $ $ ]U6Y<=-4A_99&I4U. <7"FQE!LI8V M8GT&LO689FM'139RS"4%H5^PCES-TGQ"%>E1X$!7J@ %I37)IRQ3L;#1;O3 MM69HUZNIU6#=019"M2\7#(/$I)LDTG*^^C9@CUI*(@Z1=BN+M)T)E2J H2SUY2';U2P5(*39$7MRO#IC98(C55FD:QQZ]C48S52Q50E,F]6DD(874VZ?K+6V\EGYX;(T8Q\\UM%J2 MLJ=FM$;*L(MJ@LUD';AL9)JB3J=5,@ $DO\ EGT7)QKR'?Z[AW,9(-KHS=LS MKR8(JMMAPR-?N20 1^44PG(=N1 XEZHD*4!3$ANG ]#OETTW(UNC5*4IJ,K! M:VK4M4*6VE):=D7$-79R%0KLM'!(NY-61>E>PK5-N=1PJJKU"!P, ].!2;-R MJ\OUQ&,&S:SAI<8>Z478,>+AS+%%"W:UCB1%+E#=YD$N_EB(Q,J MU.NU 8'S-RK:/ M^2:U20BV>S3O%+E&PUPN<-$R"DD\+(2BC.)C)]K'0AY5 MX J.O 4V_A G/U^L!S<0^$5RD8L9(QO$ZU=* M/:048GRN,:N^@'"IA3=J)'=' >JHH;Y4>7ZPQ:T1*ZXC%VBT<6+(=) M_-M'K)J2Q+VM,8R2:2:$A%ND[ Y4<%7;J)KE$XE _4$2X%;)RZZ=!#O*]/3? MF-&5B&5=2DQ/2D@YCJ;-#8:T@[D'\HX>.S14R/?R'4.90QN@QC%Z,"ZM;:LH MFH8)W6-=P85RO/)V9L9H=%_)O6#64GWJDE+'C4))Z\+%LW3]8ZO@S?O;9,YS M"0A>L.!(6 P/$YC8YZ8#O&#-V-*ZKV4251O5)AK,WFZ-/:U MEFLDFLHT?4:S 3==6:)K)MQ9/N "(@4%"& #$,40 M]51B85BM0=3B([RS9C0:<36(1Q7*VH\@3S1H>4F8&%= MJH-)%R@M(-P.)B+ ?@8,,I5J6DM5T5V\?56F1<2Z?U.ET9VL0SMR9:JZ\C7L M13(C@]Q)VQBDF]923=X5U%V)/PIFY[YX0T4,8$CD*_JH*B;JF IS M(5&:Y8M(3K&EL'E)(W3UY)S4O3'$3.6.$D8%Y8W NI\&LI$2[*0.TF%QZSAN MHJ=!3@'$G P/8/+=I$5W[DU BS+RDWL"R/U1=2O7=3FTXEG![ D5!\/_P"G MLT5'HHK\. % @"F!!XB(6Y]43EY!.[-B:\;I1FQX3S>NT$A.69"O6"-%BPC3 M [@49DD21ZHRBVZ9W22)')@2#B<1Z<"X_JX:8+6>Y7^7^T&LBM@U M34Y=Y;K:PO5CE'K)1::E+5%@W3CY9::%;RJF=HU;$;D236(@#7BCU.]&,00M M9GR9\O,>A64&-/F6HTNP.[+4W*.PMBDD*Z]?@@5ZQB9+SK\/:5UV1JF52**I MY-,4@ *'# \Z'))RPM6MM8MM7M&S2YH*-9)!O8+8@G%MUIT+.JE302G2C0B* M6(/#1\B> ?ZR(G[HCQ"OU[E+Y>ZM GK4+KA@A$+0[N"<(N):PR#AW&/[$E;7 MR+V0D)=U(/%7=C1*[4545,L94.DW 1# N**Y>-.PM8M]*CJ8V1J5ZM3NZV2N MFDIE>)KM%]M=$BA)$JJ(W!ZW(JLOQP*6ER;&K\K&BJE*HNK!IRLR]+'M1KTRY:E;)\&Y$U1ZI $"B 5W7/+[J+4DJ2 M8UQ4$:HZ)3H&A=ZCI2;&./6*R*HP3-6*;>IIKHQQPJ MB)C'X) M7".ZQ710QY3= Q-GB;E#4).#LT,_F)!G*PL] M9HI=09RQO+:_CY C&910E8,+'(N'2$>Y*JR:G7.""293&*/(T=&7*1R\QYEQ M;:X8]5:0=R9$EY>Q.D&3A]826MPG%(.9=5&)8FL28.BMFQ4FY%/X) *(A@?> M5Y4M!S,IL*5D*"@HIM;OQ]AQZ,U8FD#:G;E1BL[E)*NM)="$\LO%8QN99XF@ M1RJ9(HG.(A@>N=Y7- V<\P>Q:R@)H+!:K?=II*1%^Y;25IOM0;4*W2[IJH\% MN=>:J3-)FH7J@F4A ,0I5 Z^!XD.5#0J4*%?<4U5ORA+3;Q_P"3I4T*UXAWSK)]Y#O8EZ>(5LG+CIE-KLZ/"EH&B]R(1#;9 M,0I+3RD19V\)$-H!DBO%GE#,61%(9HFW<@U(AX8F7@OWSB(X%JV;DZY;;5(D MF'NKHB)F$FM?9H2U/?SE%DFZ%6[Z6"!N]ILI!+HJLD%C("H4045;<$5#&2*4 M@!\)#DUY5WR3JD6.80,'6$!"XYWE1Y?K+ A6IC7$:YAR,%8YN@G(3;1=F MW5MJ%\ZS!\TDT'S%VC;VR;])=)0BR2Y $ABAT8$@6W4NO[VC$-KC7TK&T@XF M9A8YG*NW[IFDSL$5Y#E%56QW0I.9%:),= KM0#N4B*J=[4**AQ$/9KG6E'U- M64:?KZ ;URO(.W;\K%!=XZ,J^?'!1X\NG3@Q0ZRBBAC#P#IZ,"^\! M@,!@,!@,!@,#$"B;RB:G"NZ^XUWNV97C+%9D%9.KZAN5D@'9AG'RG?(R;B8] MU'R+?@< ZZ9Q # (#P$,"\_K)P?LGYC/V#;$^A\!]9.#]D_,9^P;8GT/@/K) MP?LGYC/V#;$^A\!]9.#]D_,9^P;8GT/@/K)P?LGYC/V#;$^A\!]9.#]D_,9^ MP;8GT/@/K)P?LGYC/V#;$^A\!]9.#]D_,9^P;8GT/@/K)P?LGYC/V#;$^A\! M]9.#]D_,9^P;8GT/@/K)P?LGYC/V#;$^A\!]9.#]D_,9^P;8GT/@/K)P?LGY MC/V#;$^A\!]9.#]D_,9^P;8GT/@/K)P?LGYC/V#;$^A\!]9.#]D_,9^P;8GT M/@/K)P?LGYC/V#;$^A\!]9.#]D_,9^P;8GT/@/K)P?LGYC/V#;$^A\!]9.#] MD_,9^P;8GT/@/K)P?LGYC/V#;$^A\!]9.#]D_,9^P;8GT/@/K)P?LGYC/V#; M$^A\!]9.#]D_,9^P;8GT/@/K)P?LGYC/V#;$^A\!]9.#]D_,9^P;8GT/@/K) MP?LGYC/V#;$^A\!]9.#]D_,9^P;8GT/@/K)P?LGYC/V#;$^A\!]9.#]D_,9^ MP;8GT/@/K)P?LGYC/V#;$^A\!]9.#]D_,9^P;8GT/@/K)P?LGYC/V#;$^A\! M]9.#]D_,9^P;8GT/@/K)P?LGYC/V#;$^A\!]9.#]D_,9^P;8GT/@/K)P?LGY MC/V#;$^A\!]9.#]D_,9^P;8GT/@/K)P?LGYC/V#;$^A\!]9.#]D_,9^P;8GT M/@/K)P?LGYC/V#;$^A\!]9.#]D_,9^P;8GT/@/K)P?LGYC/V#;$^A\!]9.#] MD_,9^P;8GT/@/K)P?LGYC/V#;$^A\!]9.#]D_,9^P;8GT/@/K)P?LGYC/V#; M$^A\!]9.#]D_,9^P;8GT/@/K)P?LGYC/V#;$^A\!]9.#]D_,9^P;8GT/@/K) MP?LGYC/V#;$^A\!]9.#]D_,9^P;8GT/@/K)P?LGYC/V#;$^A\!]9.#]D_,9^ MP;8GT/@/K)P?LGYC/V#;$^A\!]9.#]D_,9^P;8GT/@/K)P?LGYC/V#;$^A\! M]9.#]D_,9^P;8GT/@/K)P?LGYC/V#;$^A\!]9.#]D_,9^P;8GT/@/K)P?LGY MC/V#;$^A\!]9.#]D_,9^P;8GT/@/K)P?LGYC/V#;$^A\!]9.#]D_,9^P;8GT M/@/K)P?LGYC/V#;$^A\!]9.#]D_,9^P;8GT/@/K)P?LGYC/V#;$^A\!]9.#] MD_,9^P;8GT/@/K)P?LGYC/V#;$^A\!]9.#]D_,9^P;8GT/@/K)P?LGYC/V#; M$^A\!]9.#]D_,9^P;8GT/@/K)P?LGYC/V#;$^A\#ZH GRAPHIC 27 tpg53.jpg GRAPHIC begin 644 tpg53.jpg M_]C_X 02D9)1@ ! @ 9 !D #_[ 11'5C:WD 0 $ 9 _^X #D%D M;V)E &3 ?_; (0 0$! 0$! 0$! 0$! 0$! 0$! 0$! 0$! 0$! 0$! M 0$! 0$! 0$! 0$! 0(" @(" @(" @(" P,# P,# P,# P$! 0$! 0$" 0$" M @(! @(# P,# P,# P,# P,# P,# P,# P,# P,# P,# P,# P,# P,# P,# M P,# P,# P,#_\ $0@!F@(] P$1 (1 0,1 ?_$ 1D $#!0$! 0 M , @0!!0<("08*"P$ @,! ,! 0 $" P0%!@<("0H0 M $"!0(# P4'"0L0$!,'!0$" Q$$!08' "$Q$@A!41-A<2(4"8&1H;$R%1;P MP=%"4B,D%QARDC,TM'4F-CB8"N'Q8M*3TT14E-0U5M8WEUBBLD-3@[-D)665 M=I8G=T@9@L)C<\-TA*3$156%M4:V1UAT4)2M,^D MKJ\ZG_)'/>4H>7;Z4ZN;$QHI2JSOD<_-7!GK:ZTN*NKKJ=W@1_P\Y1V [=KI MAJ;8V%P! SW)"1S01O4M/6WUH&!_*[ZG28[#\?&4/[J-6/BB!TM +NI1#W9U M4UOK9ZTE;JZN>IR!$0!G?)^_O7/PAJ;;5E.T '=03=(YSJJX(ZU.LL#?JWZF ME'M/X]LH'_\ -&DRWC>VI \P42YV\J>SUH]9<(GJUZF>:/;G;)Y@#M_;1#4_ M58MWN!1XN%:FGE4H=:G63V]6O4P?_P!]:N<2C(ZT^LLP4KJTZE8$@_P!_/)T2/L_K&'RNK+J54?+G+)L/+ ?2;4?5[;\&U)T\[A340WL7_ !L.I0=G]_+)OO?MFTN# M!2FANGJ4VS/:* ^E53UH=8Q(AU8=2IW&WX\LF_"?I-HX%O\ @VI\>3?Z??4E M'69UB0BOJOZE(QB!^//)NWO7/OHX%OL8VJ#/*1@:(WY:'6)_C7]27^'#)G]T MVC@6^UC:J'%G_".3QUG=8IX]5_4D/_WPR9'_ -IM' M_P;4<6?\ ".3_ ,L[ MK#_QKNI+_#ADS^Z;1P(,M#:(XL_QW)?EG=87^-=U)?X<,F?W3:DVVMCBY@TH MXUQ^$(\O'3=!;U[C3Y$A) M(.ZX@IRNLWK$YX#JLZD3$?\ QOR4!V\/V2B$!\.K/5+8MJQ@)1Q)!DX@IWY9 MO6(1 =5G4D%$G>XI?EE]8?^-=U(?X;\F0CV;&YN$-'J5K\0(,TQ[SW$)#K*ZPX M;]5W4B3_ ,=^2X;=_P"R7M[='J5K\0(,TQP<]Q"7Y976%O\ _-=U)"(X#-^2 M]CMN/V2]NCU.V^($N++D''3N2'65UA?;=5W4CV<,WY+[!#?]DW;H]3M?B!/C M3['NHJ?EE]8G+#\J[J1)CQ&;\EQ\YC/TE XG47VMJ MWX JF))1B'$%-5UF]8:H#\J[J1@!&/X[\EQ/88PN7[HPTA;PZ"X-:/(CB2 X M.-4P=976)V]5O4D.V/X\,ED$G?B+FAO#4!!;$XL:GQ)ABU[@3[JI^6;UA"'_ M ,UW4EN(_P!_#)G [?VS>35@MK,X:0CC7'QW*GY9O6%_C7=27^'#)G]TVI^I M6OQ EQ[CX[DORS>L+_&NZDO\.&3/[IM'J5K\0(X]Q\=R7Y9W6%_C7=27^'#) MG]TVHFULP:%HJCC7'QW*GY9W6'_C7=27^'#)G]TVH"U@/=C;1/C3_A')'K.Z MP_\ &OZDAYLX9+_NFTC!!D6-P1Q9_P (Y"/6?UBC_E7=27G&<,F?W3:7 M_B M-1Q9_P (Y-/6AUB$0_*OZDH'_P#7#)@^$7,#HX$ R8U'%G_".05=9G6)!7+U M8=2I)X#\>>3=O-^R?1P+?\&U3$\H%"22@'K/ZQH#_P";#J5$ /\ WYY-WB?] MT\8Z.!;_ (-J./)]E??5!UG]8T3#JOZE(@1_OY9,V'^^?RZ#! N0&H< M053\M'K$_P ;#J3_ ,.63?[IM+U>V_!M3XLQQ+W$C)!7UF]8YB4]674K'[G\ M>63(>Y^R;3X%M^#:IB>4#$U*CGK2ZQP2#U9=2T1_^N63/[IM' MOP;4_6)/L MK[Z7Y:?6/_C9=2O^'+)G]TVC@0#)C0>I+CR;_3[Z7Y:?6.?^5EU*_P"'/)H^ M*YM/A1?%;Y@D9GN%"5&LM) 3U:=2V\2(9SR='CV_LG[!I<&$9,;YE 22 MCNN<$,]:_641 ]6G4OW_ -_3)P__ #/J)MX20X- /5FK&W%PVHUD@IOY:O63 M_C:=3'^'7)_]T^I&&$BA8WS(X[TW\M3K)[.K7J8'_P"^N3O[I]5>J0[AY@GQ MY-B@O=:768#S#JUZF0.X9VRAMY?VT<(Z/5(AL]P*\R2'%SB2H;G6KUF$>CU; M]305W#.^4!$?[Z.S2]7A!T[>H>\C6[>5;GNMOK128#JXZFX$?_'?*$8^7]E& MHOMV-Q:!3R*397 %N]0E=;O6B#$=774[#_CXRCM__E&J=#-P\R YP-:E0G>M MSK12>8=7?4] \?\ AYRC '_?1HT,W!#G%SM1S4!SK>ZTT&(ZONJ""B3#\?>4 M]C_OI\NHNB8X4H IMF>T44-WKBZUP8_E?=4/+P'_ ^93'?MM=6J_5XUZUC;U>6>KWJ@ M+C=D;T4\E"S=,4I=4PV5 ;**$QX#670.,&]?I"LJ=!^4/M MKR74RGGZE^H@=GX]\P1A_P 8EQ_'K; "&8K'/W_(L/M("CN#R@?QA'5JI4]( M,?>CYM6"K!B,\D*8TU'TH[0^U^$>>&KHVBFMV*1W*ZLM@)!AV;>0=D/!^QH0 MBH;4I,1!/<>T]AWXPAH0I($ !W #WM"%NAT!]#>7/:(=3-E]-&'UR-+JEP-3 MEFA*I>0S*RJ%)Z@%: ;2X_:,=<6M(;9WU>JA+AE4[@XY5V8X+KW5M:9+.;#$4+7G$-KMU-Q:<\"" M 5S&8L>^)FJL4&6LB\IBNSJS-T^](F%/;0Y*P)DFS[[I_1/BWJ,G[>O.W,?RUUW;27W*I+R](=,#F[9&@?2!;XI_SHTW-&7Y>?LU.P-X MVV)YB6\;B/Q!![.HZ*D8:M-*@4ZE"_CMQHY'[ L(8\NP5<*&HPKB,QACU*W2%/GJG.2M-I4A.U6ISK MJ6)*G4R3F:C4)U]?R69.2DVGIF9=5V)0A1U(5<-0R^S9FHD@&AHKC7;=N*UJ M@JD73;U>MBK(:0\JE7)1JE0JDEES]#>,C59:4FO"7V*Y8'OT,+'UTN!IN(.. M[!!J#0@@TKB*8;\5U\]CWTV^SZZP\S5&9JK)JCLY27TM&79<1X90"(DD.XAE=;<2THV2*-[Y2[( M@%NG3TXX])4X.!Q3ZQJ+7N8QH'QG$U)Z,O=71F3]G+[$3*W6?>WLYK-RUUL8 M5ZEK?OBYL86O>%ZLV1=>,+LORW6'W%TR37+2?K:A-)ERN61,B2$S H#J%\H/ M'L)N8\RY7^D[708^&]Y:[ @,)#C3"M*5P-:+IWEO8V-Z+*?6)"YK26["X @$ MFN8/G7M>A[V8G1K)W[U_=!'5GT^3V0NJSH]QYDK+E/ZB:1D*Y*+9-V63.4*5 MG,7II%F4ZH23DE/,R\\U.O>LAT!:BTOFY=Z>81#-;QR,>,''B MC7C\D4% <Q,33L.WE0>.O(3*XM!(H2 MGV>6; M^A%_!,ME.J6S=MK-?T/;I2Z]>ULV;T]X3IDU/?/\ D:H4 MJR&F;DN*Z&Y"0$PAEQ7A7^K_ M #':_L[UWSF+IOI,]2YRPZC2J#=5SS4NS-TF2F*W*2[JJ2*Y,T"EUQQYB2F9 MME#CK*!$J^4<_*9;PV6OF@#91+( 2 *L#B&$D85(&S,4-%IY@VV];T61!86- M- :T.D:@!G0'#';7$K3*7H5=FZG,465H5;F:U*+>1-4:7H]2?J\JN7,'T3-+ M:E5S["F#\L+;'+VPUU0YFG4"-.\9>=8#@[0:AV[:IQL^\$M55]5H76EBA)EU MUQY5M5M+-%3-D"556'3(!%+$R5#P_'+?/$0C'1K9HXFH:*TK44KN!VGH&*GP MY*TTFM*Y;-_5TJCUH7?+.R#$S:-URSU4F425+9F+:K;#M3G'1S-RE.;=D4+G MYIQ.Z6V@M9&X$-&MI=H!!?N&)\PQZ]VU(M<&AY!T';L^SD5RH25F M:1.-R"I9)R&(@=-SFM(#B 20 - MM3D*;S11:"[%H)%*^3>KG*XZR)/RE*J$CCZ^YV0KKBVJ'/REFW)-25:<;:6\ MXBD3;%,FWJU;ZB490S/?E$M#"-2P[4K;I5FTMI5#K-3KK]_S-8:F:BA: MGJS?D-;8R!06%A<""X+FU##5N7T@!;6H.=0,LR%P@ZV>AK+715U/96Z9KGDY M^_:AC:HR!EKOM*WZO.4FX+:KU-8KMLUQ;,K+S?S5,3]'FD+>EG5DLNI6F*DB M)V\NYE%?VOK$H$3FOJU25HR7 MRVEI3@2X!S0&NM"ZV$[6W!I!4%U,]&T]6.?2N9*)7PNX!(E.#33X>-!CF:C+ MPG9QB:G*;3;RI;%S M^IO4X2_KCQ:]3,Z5AA11KAV?KS)IO7-'!XHX="#0$5(VFE0=.K&BZER+1T<' MJ@/&,7;P()H2 2#A7?IPWKG ;*O8S(IWT,O#YP]6]<^;_HO7!/&2#A;$WZGZ MCZT90.^CXG)R0I"@OYFEY)RI!*D$&): (WT]1IKKV0;MBI6_7:7<#DU+2BJ)5*+5)"KL.33K;32IFES, MFW/M-_? HGPX!,3JZ%SKAX9%I.I^FM< [<2, HR!T8)(((%<01A]@V+$ I,%'6>&[AN;B>W9@ZWE#'$T&HD5JW>-BV364\%M!=+!4C7R0O;_ %>ZG16KI MBZ'_ &(76M2O;'^2++P3DO,./VMZI(8,_+)6A0948*!"H57S^9VUC+=L,1,(:YP.8:1 M]LD:5173MTZOY.5>KI42UPK4$:7:3T$Y#KZ%1=IW;+5*7I+UJW2Q5IQ"WI.E M/6[66JI.,-\Q==E*U%FLT4RT+9N-^]VL#VG\QTO>S(^>;9PWDJM4NE8RJ.9Z9?-#D+?J#%I?/5T MNU-NN4=^]9"W/7I.8^;DSTN)MU!2"($'6#EC;U]G,^_+>-$Z5V8Q8TC2 1AJ M .(&.]=+F3;9MY'':->E^=M:D)/(05 :=I= MQW=HR\;5L<@J*Y^7=DHWUC)8W;[-Q#I&4J1EB <-^:QDJR+V1.-T]5E7BFH/ M,.33-/5:M?3//2K*DH>FF9-5/$R[+,K6$K<2DH22 2"1K2US7 N:00,^C//S M'S+(YCV@%P(!-!AF=P5HJ5)JU%F?4JU2:I1IWPT.^IU>G3E+F_"WAY="%320FJ2% ^8^[Y-]"M8_85;G490B >,.()[?-'402ZH<,$U:G6^0PCL8P[X=_NZSR-#'!W2F%#6B,4D M;'XH['X-0-7DD!-6]UL;H/G!'P'4$* I/RD*AVCW>\1[M!5D;J.Q/94!:3$I M/9]0]_25YP>#DS:KK*?M:KX[?GVT![OS?>YAJ.EM:T%5=APR=E1Z"L[=2R(= M2?4.D1).=\P$[=^0[B[/(-2;W1U+ XDN-5B)*=@D0'U1.IAH+2:XJ*EM(!4D M=T([1COY. U9&TO.)P"1P5T893#;9(/#M)UIPH6BB2N#3?-QX#CI,;I;I47. MIEB5<4)"1PAW>0:DJI'@]D)^FJE40CN8#OA'X-"$]M,5_P!OU0T(5="%];'\$>K5KL]2O6-::IB3E*@#'M1R-:>D!P'E(6O ME#V1^(+=\U#%PW4ZP]A=YVU\B^6#)%'K-MW]DFAW7+3)CJ=API;*W,&,;XHPT4WM%!3>-V:+] MCX;Z9MR>V)7:C6NTU-=HIMW+[%_:=9>OSI2]C#[$ZLRE93:755CVKXZR'CQ^ ML2E/J]-(%>APWK:3V ML/M,\R=&G4][..5P39V):7DG/&),,5K->5;BQY0;@NF[+)N*\J32YG&M(>F) M9";2H$[/5.H3TT[3_!F5OO- *"6DC5/+N7PS^++SE+"YE@VY;&6@T+B7/:PD MYG0UO9&W&JG?7LL'A.SYK1KN8/MG2!Q�&L0U)B9+. #LK 30;A4G!1\2RF:"&60C6Z*+^G:/+@ /(M> M6<\92P=_"<\IR&-K@EZ')9JZT:7A[),K-46CUIBX\=W-6: ]5Z&INKR;-N8J< M=MO; &E:!T<0=3K'H6VMI9GR+B?^%696QM8E6D:/9&>\F6K8N5*$Y0:+49:Y M+7I&%I&YZ=3VUS\C,.4ER7KDFAXO2I:=5 @J()U7X59%<\DO(9QJ:R2\D&)P M>QQT'R G#++' 71L'=C;Q1'HZ>]J+L#JR5_,;R2P M\20V]L&@NETR$U)>_A&36=W=#0W+2M'_ &5_3YBG O19[3_K8MW(>+,$9GLW MJ&R3T^XESYE*RZG?M"Z9++MVXZ5317:/0J/2Z[4V:O657,$-3+,JI;:I>7"B M&DNO5ZS*++SADZ=,33R53+R [ZJQX<7 N+DMYOTE:W=G$Z& M*ICG;4:7#0\AP .+FD-)\IVJ,4K#9W5O'\AEO6\A9;\MX?JDL;V:GYAKG.U[#MV;1M"\BYLVU M_2[W7Q)N6O8XAN6#6Z?VS27.TN M,+&9PHQH+&CXK6NAH*[3F2>DK OL)JWD M:R>D+V@MV8YQ/86/Z_,4B0I-+]H3E'(=O8ZL_I\G'J.Y*,4)=3J=#K]RS4Q) MSL^U44L4676M]]UIM^!4T1T^>N<.4VK!-P Z4&N-91J9@T 5=W7,H33M':*' M'RACASBYDX3K@"(X"E(Z:ZDU- ,0\FE>RMJO:J9DR%B[V;OLMNN&V\\XOS[U M;6/DJ_+9E>L6S[(D7Z=D.4%O7G39MIV3N^VY%=QTYCYL;EU>NR7A.34NM]I( M\3F,H6QQ^*!!:Q.M[2YM=,D9PU-)AJ[,T))+FFM15: QT_(9))Y6ROM[MA8] MN327.:6DD D4P(R) W+W'MV?:5=9G3O-=$5NX%+>%+M0CRB&N=%9VTG.N8P2:N!;W+3&- M1!;I<2,=M2 #7-3DFE/A^SF;@^=A#C3O5C:2/=.6*G^T/]I?UC8W]CG[,W.] MI9&H7:S,XZL2HR5R20MJJ#PI2ASM!?I%!5RIAS2++"H:KN;"W MF\1OY6X'U-]CJ(!(.HF(&A&..IPITJJPO9F]8,Z[,O9*]D;[/CV:-@="5=D<-W1U(6/4,TYSSA;5O4%V^,E78F@V?< I] M3N"I2$^\:1\XW8Z3*)4&A*R[3*4A 5'I7+GS>*)N72U%A90-T1GNGM%E2-M MVIVU?GDL]D2/#T7,B*WUV\ZI-HP#M+3L[U!N#3AFLZ]0V5*W+V][$7VIU@4^ MSL4=5W5K<=GX-ZA:E;-IVXFFY1M&[JE19"YZC4[?G*:Y(&I3OS,,W;CN_<2V5 M0:=4ZE3)6CUBDWO=5FON5B_KA>D*2^N]U)EZI+(E9*:6TF55365-N *<2KQC ME-E^DK"3M&,Q7ITD"H :6$]DX:G$$ZME'IKBX:))H[HQQ@UTM.J1K74S=H8"&@G M$FIR7L?:J^TBR#TI,^S6ZD<)8PPO;_5)U7X+QM=69,TU;'5"N&O5"Q4M6=5* MCCB@"IR[K5"IMNHEDM,MNA*=3Y?8Q'Q=<'M8XXB.C6N=AMUN('10TS7'?^$QVI:M" M]IA.U&V[=I%N*OO N*[QN=BC2C,BU5+CJ;%7EIRKS+4NAM#L_,RLHTAUXCG= M* I1*B3ISNG_6R6]3NP@#R+HO[ M)KK>Z@^JOV9G7=TATJ\Z/+]1/3G@E=Q].U;19UHKJ4[AB3MQ5)K-BO2JZ5X5 M7>E54IZ23,N(7.?Z[H5S\R$ZEXM@9/R]O-2-1XP;J!V9;(*U%#4'M:2 R=Z \E,3>1 MJ_F^U,?Y)ZG<;4FPZ'5[ZGNF6HWM1G\9X#I$A(4Y-9^>YZT:>0HHY:C-+:Y% M+/,2=P@M+[Q?K(+[2R;&7%OPKEK"[6[9IBP<0,QGM6;C3VOA5\DE6SW;I T' M#3"3H !.V0FE*[+./\JFW$>,3\>*RN673> M/QBXMN&.U. =6H%.R]E*@-J"<-H7>A=;.GM3:$0<#2'0N #7Z<:FO:8_(EU' M 4W%?F\7K+5"1OF]Z97Z:NB7')7A<\M7Z#,.(Q70D>U?Z$"$@'\>+'_LC=6MT7U-U_89O0%B?WXO[1#_ $K%W1ZP^I#V0/1] M[5K//4C>>+NL?-/61BO+:KH;LURJ6/0L!RV3)6A2":95J3.)?%Q;?^$.H*JW18^8K1MJC%=&M0U:X+;I5B4:P9 MRAKMNER[$]K<2*+IE[5SKHO[H*]L;TQ9 M?M*:HTC:-Y].6$:!G>B/6U09V4NW&M0ORISURR243=/=-+F6?$5,-S$J6G4E MH)"N7;7/\.P1S\SYER^2GJSKE@IN?PM+' YC37+(UQ5_.Y9F!MG$K=2;I7,_-3F6OPUA[G,ZJ76A'/X9URX'&RY5S2&X /-!>10LQK61U M1"X#JEOXJP9E_*E\T>FM^TOR-=MH8DM+&#%.EZ)(T/'=$ITA:U9N>KSM MI4A'@L2U)E?#G'9P"97XD">M?V,/+N765MQ'1@W#I'@U>ZCY#LJX>JVT;#I:Z3F"C3-*H5*G*@Y1;LM^6%4DWT389:9Y/1Y8G6"PL8+KFUU;2ZN#%?,:P M [,* '?4^53YC=O@Y/:7$8^FEMY'.\@&0]*W7ZNUV[[,R0Z'NG_IH]H#T\>S M]Q]9N,;8R#?ECWQA^]+QN3J=JKE3E6;DN._KAMBSZ_+5VAUQJ5F&'&'Y@.H> MF%$ (2U"\73;SGMUZ[$9K5C]#86T^C;VJD@GOD=TC:*YFBRNM'6WA^W%N\QW M,@U.F=4ZB T@5'P6GO-V@@;*KYD?;;W+T<9!ZW*KE;HGKEO5G&V4[%MN\+O% MHVU7;4M65R8^N44F,=6\EM[BU;/;S! MPA;-6(.()#"T8894=6@PPHGS.2WG$%Q$YAF=%2336FII(!\H\]*G-=9/8\7+ MC&S_ &%?M3+ES+C&:S-C.DY4ITS=N,9*\JECZ:N^G?1.PFTTUF\:3*SM1H*A M,K0YXS32U0;*8;Z7BDM%KRH$$O-T\-H:4=Q<#TTW' I^'@3RCHDIAN\<&!J9E"=E+DPE;%(: M9J5Z4R^;^0F4FZE+7G*RTRZT],&-7$VE#B 5E SW;9[;F-_S.\DXO+H^71:W MTH*-<2&:827\H:W54@N:.WKP(! KJ.66Q9=OO M,%]^R7]AST,7ST9HH>/,U]95YU:N9HSPS;="KUU 4J6JU7%L2\_6*?/2[4J\ MF38DF6UA2&I:5?2A(+JU:U9_$,7+3A816HDTT^L);&['\H20:X 9*KED; M8^13\R;_ %UUQHU5[O:E:2#LH8\QF75W*[>U+ZC[UIOLK_9%]:6/;3LS"VDS/NMN-*967_ )/*!JN. M..T\<06,!(LO4G,#*UT,D="7,J<<-1H=(-,B=ZO'MGNHO-6&.OWV3V<,/U:GT;,EY]*^-Z?-U:7M*W:H*S-97N^F4 MR[I=J@3E-F*4N:KC56=;1R,\[/B#PN6 UJ\/V-K+XMYARZ4']'F]CC+:D?1A MQJ*[!0"IZ,5FYS6<0?PHW(N#U'%<7DC14U#];17 Y4&1P75Y_P#^ M'YO;2QX/DMK5CMVFCSYR3GM7+SJE]N%U\80]HUEF6_&%;M:Q1@?JKOZW96T' M\4X]0W5,;TZ]E2-]462RS< MU;REEDZEM)(^204'T0:T<1Q.!.INEE#3'53ND+X0NM7K$RSUTY_NK/\ F*?I M\W7ZQS4:WI.F42E4&3M^QZ=/S[]K6ZW*4B5E&'S29"<#9?<2IYTB*U$ZZ'+> M7LY?;\,$NF?1TCC\)] ":;,A@-RYW,KL7ER7L ; *AC1\%M20*[<\RM3]=%< M]-4D*$#Q@8'NCVZ$*(I)3L1VGTH'?S'NT(32(=WN&.A"IH0A.)Y@2=X\=OAT ME?&ZHQ.*MKB.6*3O]<:B^NDTS5JM[S0B8I&X]'L]R/88Z6G6P!V=$*U+0>Z' M<3VP,.,-]9G!T9IL4LU%<1S)X;CAY^[4*&E=B%;'4^> MT^_J:J<0!K;@XHVFJ570A. *B(@GLV@-A\&A"F [MI(6>NF_J)S#TE9GL7/^!KOFK)R?CVIJJ-"K##:)F3FF)AHRU5H->IC MWX-6;;KT@M$2' /A>W2]IR.8[^E.I3J&]CWCJ^^K5"F*Q7[OM[+MM^J4V1GGEH>G)Z*YN;>; M"E$)"$)GR^S;8:Y:\2]DJ72. U%WP/(PX@;\ZU*KOKN2\C; .Q;-([ R R=3 MIFUR6IM"DI_+=X3::U8]& MI4\W:=D*F)>BR/S=3;8NAZ6J[#O(^MJ,E$#W!\K@2<,Z.:_P"W:P M;,]9LGUV+]EUAS\?LK)OS2[O.8+S-8?O=3$G292^E3/S*)%-3D;4EETQ#7JI M;+#JE;*AJ%E836<S6Q)3LOY/IC+(J2<@K-71=/7'5JS:4S='S2NFW-?=O7759-V:D[AO)Y]UZHM MN2RI9U1;Y0VMEIQ.AO+8W\K;RNZ<9&12%T3JD&($#L#.K:M!S!!R0+\Q\P', M+9C8YG1ALE,1(074D9U6MG51[0K%>1,#S?2CT<](%C]&?3[=%[T MO(V4I*G736. M6[E,@@<3&T"C07-TEW2XC"M$"Z@BAE;;P,;//I#WDU.D'5I&X:J'R84QJ;V: M7M#L3^SWN-W)%;Z*L?\ 41FVC7<+HQCEZYK\N"T[BQC)NVX];M0H=#E*9(U" MFSJE,*+) YLYY3(EC=%./.F/*=:O2YKWRUD6TKYN"[ZUEN MHW'*RC83<+%9DY*2D?F^<87,(5+H',IPB &N?8H4VK8#V:7M9,=^SGQW?EN2/1#CW, M61LG4ZXK2OO+];R-<=L7!<>,Z_ZN?Q]QTRF8WJ IM%DIJD4V[%2 MF2GV]:S%U4+IRF*<*N_:_3Y:EST)^VVE4"SJFU-,UV^:)29V9,O6GYA MMQ4T^9A38&O#P&_@VT:QA':P!(.-%=;-F\<,XRE*[T7XJJ_5MC'I^?Z7J' MU,U>X*C4)*FXBJTG(TBZ6J'CQ^473Y&Y;CHDFMDS#CK@DWIAQQD\I\+5MYRV M*ZO;B4$LLKN1KIF#%SPUVK2'_!!-02,=)IL"IMKYUM;6\([4MI7@N.326ANH MM% XT:,#48=)K9>HKVTF!>H;I2MKI*J?LQ,06_8F+;3N*A8!?:RY>-31A&NU MZDS%,;NVV9%VD2ZZA/TYV]I;BUX#76^K46DFCGXU<3GB7$T!VK%6*O:R6+9Q'A\Q: "[-KZ4':;Y!EAAEB:Y+28VUJ[E[NW8.-=.1 M;\EV.\]..:N-\^V6=ROU-X&RQE'I(Q3FKI#IMQU^W;$QK4*>J MC+MF^';CDF'JA6KQH+E"ERAU;")'")5&SMI;6>;F#I7/YM, .+@-(!J M0UIJ #B/+N =S)!<016#(PSE41)X=3VB10$N!!PSZZG:5A?VF'M&K ]HKD& MU\N-](5AX*RK+U83>3+\MZ]Z_=58RU1Y.GTNF4*W:^BH4^FR=.D:)*4]26ER M[?B*\8Q.VLW+>6'E\[GMD)MG5/#([.LN!,E"*A@! :!2F!-:]%%LMG_P!L?@O._2?C#H^F/9L8EM?%V'*[0*YC:2DLK7C. MR]IJE:Y+U*\9>F2BZ3+/I%]4Q<](3*W9APLM3[BD14E)%KK%\O-(^9S2%TD9 MTTI2L5*&.HR!TL%=;!I..!Q"UQ]J)[3JT?:65>Q+U>Z2K)P9E6TVFZ-6L MET"^*W=MJ:U.I"V[;3?$A3:) 62L '0X$$.ZQ3[62Y;*MN([EI(?&ZH^V/*, M%DG*GM)+IS#[36V/:*7;9"4BSLL8YO:VL32%:#VN).#00 "=FQ7C3]'$T1AH&- QP<>BKR"20,"6I=Y7Q3+=F P],K6VU-NH2M0! Y>7'RF M>VM'V5I-IAF:>)45HYQJXQU/9U'S;%NFOK:>[;=2PEQB<"RKJ&@% 'TIJILZ M^I:-YR]HI8>;.@'&G23/=+-@47-EK91K63+WZI9-%*;NR]JG7*[<%>K$V69: MD,5=FJW*]7@S4/'G'I8L2S8;0F">79+8ZN8074+C':P0B,1@U!#8PP5)SRUU MSU=&"A'??^!N(9VZ[J>74'X"G:U8X9CN "@TYXXJP>SCZ\\3=!%Z3.4[GZ-[ M!ZD$10NX9HX.-*ES74[)W ;*;\5DAE;$_5(T/;4$#<000?. IWM&^O[ M$/7M<361;;Z+,>]..9*W>E1O'*>5K5OJX;NN#*9G:.S2I>F5V6JU/D)&19D7 M&$/I6P@$J2! ").#E_+7T\M#V:L[D"ZV.D6R,Z93O5$S1:?DZOWW7+3K=K MV%4Z;+2=;L23E)"FU.1FJ75YR6$RXZI*70L\H, -:[^W-]9NL2[3 \$/'QVF MA .W"F%",UCM'^JWC;T@.E90LK\ T();L[0-#U+7^J=473A4>LN1ZCV>A?&E M.P?+>!-3O2*Q?%SKL6JUENDO2SU8F+N4S\^HF9FNN"IJ2&_#\= 3#ETN7Q7- MA"Z,RF23'AN.<>+=%,<= ;05P-34*SF$T=]/'*UG#8W3K ->)2NJN&&HFIIN M'2MFO:?^U0L;VEM)M*>J?1C8.&,MVHNBT=K,=$R!7KKN2:QU0Y.JLRN._F^= MIE+IK%'5.U(3!=Y5/!;0 ,"=8[7E7JUVZZ;([M$EPIWG4HUQ.PMILP6V3F?% MM&VKXV?1MTL/Q!6I#=]3\:N"]/GCVTV6,Z>S/QE[/6IV%+TRHVA3[/M:],V" MX%3-7R!8%@SDS.6S:LS1_4&WI)M*DR0F5*FG&W#)@A *U:MO>7,O.;LYFXZ8 MVD/,8R=(&:=1.P#$@;SFJ+*\-CRM_+HP7.B>1L^J- MTK@>U(8W:P ?@-)I4"N&"U^OQBV?:")IMB'!C3B&5865/QW .)!PQ7H.HOVZ M,CGG#TVTST:8QM?J[N7IUE>EB[^J5ZX)^O3#.)$K:=JLI95E3LH*?0:W6G&U MGUMQQUV4#SB6E\O*!&YY2V:XF=#+)%9W$S)9& U<7QFK*.PH =H +J"H3@YD M8[>W;,P23VT;XXR3V6MD #R6T[3B ,\&DFBLU.]L]BC-. ,0X;]HMT'6)UJW M1T\TR4H>).[U!5IQ^+_O8G!V(HJK6\,5F.6S@OL&FK!7M-H*#M'H M[-*J MN9VSAC(6-BABCT,:,@,34[R222?)E0+L%AKVY/3IA;IHNSI1MKV4^%#B+*,A M11FBW4YAO>7IV5;AI5)I5,FKEN%I='F9J6GJHJCM.K1+OH0E0@-M9[VQ=S&5 MKY9#HBDUQM.49K7L]1WY[:J^VO1:L(8P:WQACS\84(/GJ>G%2L'>W.Z9.EU= M_5/IF]D;@'"MUY$LFK6'7+OMC*MV35;50JI+/-JDT3=9MZHS#4FB8<2ZMEE; M27B@!1V!%=]RJYO[&6PFN'"&5A:<*C$$5IAE4TZ4[:\MK6Z9>1P,XT;@0<Q_2$MO* &\QMHPULGQFL92K@ M:"M!CC0@"H)I2BWNS:LFAT VL[W.RAZ9 M)RXJQTHVW?G3'6K@NG,.+<+Y7LY=JV7:,W)JM&TK7Q+2).=>G;G:HM.F)-E+ M3: \4-K<5&"M<.>7@^*(.:1NED8Z ,,CVG49W<-SBX?%U,=CD!1=%O&DY!-: M2B-D[9@]K&N!'"8)&BAWEKFDUQK7:N6]7_A!E4N+$'3S+W=T2X#O?JRZ9+5H MUF8EZJ+P0*[/V93J2Q(4Y5PVY9LY2UR\A=LQ2Y!);<#,UIH7L+M3XPZM6AV(KB0"0*8$8H;IK.6Q\OF:)6PDF/50M M::4#BTYD"E,:8"NU1,N^W2PKG#JPQAUB9(]F-A^Y,OXUIR6D5RH9=O)4_6Z] M0W*&[CZXIB9EZ)+RLM-8_=IVHD,B]<^ _:!8SZ,, M78;SGBJ[ZAUS *=IYJ9*_&J!7"A&"NON8^O1,$C!ZU&^,MDK4Z M(P0V.F0;4UWK920SMB[VX/4#;G1!BW&&(_9PXXS1DR^>I_-.0)ZJ)R'>^8,W M2UO%KU>6J%:=M^5EE3@<<7)TJ6=8:6X77.4J@@PM^6&VA]:DD+X[*%[8(VB@ M'$<*Z]KJ$UVT;@,D7',S=7.G0.-=RLXKW&I^C91NG"C<&@89G$YK+?M-^H"^ MN@GV5N*_8]7#FZS,LYOG;XNM.0:OCZJM5-%E],5OWG/UG&UFW/,2TS-ID;BO M-\2LPN06X5RL@UX:@4E*CBN7M\05S8:=YL)HYSB*=DN<"T98$TV+Y,'&PH1 ](0A#M'Q<-=Y<%1 M2"./GT(5--"&XCG ,('0A1BDH4 =M]C"(AWPWCH0FP[>S0A4T)@D&HS49UH M*[QW'ZQTEH8[4%;7$Q21 Q[.S?LX]AU%SM-.E35J?3MY(F/GX1\G#0X-)^'CK*7=C0D ('B/+W^[J%*9H5M=1RGM@J/\41TDP2 M#49JZRC ^C5P'>'S[9YA_P";[YV\VE]GH6W#A:J]O_85G?J7$>I/J%VV&=,N MQA_Q@W%\>AG='4L;W%SJE8?9:) 5P .VY&T#P/&,=:XHZ=HYJ!*NS2"D1/$P M_B>[OJ>DEU79 X)*XLM<##TCVGL!X0[1$:L59HZHVA3.&PTE022:G-5 CV@; M1W^+SZ:21),>R/$#8;>0:$*8V $I/:0/E#>/ M8?LC4M(<[LY(1-10G>C QCS=G"'9Q[="$9IN(BJ/? _)/T(1(:D&.<*A%4APU-H+HR!O2VIVKA@*))_(2!N 5'T0>T=IU4XD@AN0S33T MC[X %?)CL=A&!V2!$0AJ#6Z@-/>":.A) /,>8GW8"/ $]FKQ6F.:BGZDA/0@ MK,!YSYOLZ$*0EE(,3Z7GX?Q="$7XM"$M"%0Q[-"1KL2WAV1T>A':ITJN\?)H M1C7H22E2H\HC PT) DU3_!=C#;A&/9YN''1@EV^A.#"X[E,/)&/Q:,$=OH3O M5]X\WP:>"*.K7"J7@&(]+;>/?Y(:6"8U5QR52QW*^#1@F=6Q+P/Y+?S:,$=J MF.:86'([%,.R,8_%HP4>WT)I:=WV!A#AVQ[MM&".WT)O*L1YAPA[D>'Q:,%( M:MJ;O#LCHP1VJ=*6_;#1@D-5<:45=]"8KM2T)JA .Q /G$="$$L#>!/D!X>_ MH0HY!!(/$&&A"I"/'?0A!+93S%),5GS0))@8C> CJLL[0<$ZH,(HAZ.Z@!W@ M[;QAQ[_)JLD!YKFA,(A#RQ^ P/PZDV04QS11-*0H$$ @@@@[@@[$$=Q&K-(K MJVI("9:70H*0RTE0X*2A((]T#5.GX/POM)X(I'?J#FEN::$I$-QP^(?7TD)A M (@1$:$(*2]+OM3$NZ[+O,N)=EWY9Q;$PRZB!0XP\TI#C3R3N%)4"._3!+A6]]$#$=O'R':'OZ3A5I&VBT U%5;7F@0=MMH@0AQX^Z= M51%P)8=BD5;'D!)V.ZO(-MQV<($:A,TZM9R0%"<2#%)[OK<1YM0D<'.J,DPK M:XB(4@\1P\_9[^JT*X2@/T9N 0W^?[/$/+\WWP(:-J%GCJ50?RDNH78G_ATR MZ3 1X9"N+R>33A:'T!RI]I2>TM..:Q.RV" (>B.P^4QAV<(ZUOIIX8S(P5?2 MKDTCF._ 0C];XM3:*- .=%!Y%*;2KBE/*/+]4!IJ@DTTG8G::BJ@1X=X$.TQ M[AVZ$([* 8J(!@8 $<"-_KZ$*1H0EH0I+*(>D>WA]G20CZ:%40[3#;NCOW:$ M(S;84(F._P#(^4_)5&'9OMH0I(VV' :$(J$PW/'XM"$33;3:A5W[=74<[!^2 M2KJPD 5.224;",8QVT]+ MG4KW4D8)"08=VWD [!Y-7@4P&22Z$S-D]'V*L-]/-U97QOFR^KRS+8-;O2H3 MEEY.I-K42G&EW=5;:;E&J;/V]4'$\[<@E94'(1)UIN60P/$;0XNX+'UKM<*[ ML@H,XA!>::.,]@%,:,IMZ:K6RR^G?,N6:97[PQ3B:][HLNEU*HLHGI"3$ZVP MW+!V<%,;FUECY\JDE3P"\F40XOT22D1AJCA3-MQ<2 EA&8%*[Z#.@VG*BD)8 M)+@PPN&H'(G+<"<@3L&]0L;8(S)F!57;Q?C:Z+S%ON-R]:91@ M(PU&!D]P)'M%8V3/;T ->YH'E \JTSNBC:Y MC)$QAZ7Q=>;F3Y1MQ^9LCYH=37691IE,PY/K86I+0IR6%A?K'/X)200K4HF/ MF#C&"0T]K[GKW*AT@C K723FJ7C@3,]@7?0;"N[&EVT6\KK$N;8MYZF+F9^X MDS3I88-$3(JF6JF%O@H/A+5RJ$%0THVOEE,#0>*-E,=IKU4!-2/J MB?$"G5)21L#';4&Q2/:'@=@@T.S#/RXY* EC:=->UAAMQKCU8'%4;P=F-[)# MV'V\:7>K*$N7#,60:0\BN,,LL^LNSC[*^5IJG-RY\0S*EACD(// C486/N*\ M$$Z:UV4IG6N6[',J^7Z$!SR*. I3&M=V_I1:M@C-%#O9[&]5QC=\K?C-&?N+ MZ+_-;CU4?H$M+JFWZS((84XU4J7AK35E-6&5:4 MKYP.M)Y# PN(^DKIZ:5KZ"O,7YCV^,75\VKD2UJO9UR)I].JJZ'6Y<2U2:I] M6EQ-4Z8>EPM:F?6I=04$J@L<" =M(@A[HR.VUU".GR(.#&R? >*CJ6X&$>C6 M_:M;F5+\S#B>^*#8="P#?-_69<500]0Y-=U2$G*3-KS+R ZF=.Y6I&++PJ&/6).9J"[IEJ6I4@NG2*_#GZG+-%8G9NF23FSLPTTM MEOM5J$K'P1\65I$=/-4T%=U=FQ.%PG=IC()H?<%33?13['Z9NH')=JF^+ Q' M>=UVG^'>#7:53T.24Z:9S?.*:;XCS;]27)>&H.)80X4E)'$0TY(I(H^+(TB. ME:]!R/5]I09-&\EK3B#3RJ_57&%KT_I)M;+0D9MN_:GU!7;CRJ3;TU,!A-N4 M:S:?5Y:0^;%D,,3;%3F%E;D/$/R3PU94$FOF7G>F:QK=R?U"X5]TB@W!+2LT[(S+],G"[X[3$ MXP0]+K7R#TD^D.S3MHFRR:'5II<<,ZAI(]T)33-CB+]HI[K@#[A4_,'3=F?$ M0J=RW=BF]+2L&8NBK4FWZ]6JA"FO6$MJ>&XB M3K*&S,#&SM+9GM!IUBM-N/16M5KE$8ED$)U0L<<<^S6@)]]1;EZ8^H6SK*!M*@S/31GQG'3N5G<17E+X\12173= MB MN4YU,E+6).*4%2;TRXA?+L8';4S$^2YGC@%88W# ]YH(J->RI.0&84&T9;QS M2'%]:4^%B14#.@ICN6#\A8VOS$]Q3%I9(M6L6;*CJQ63Y/I+ZEZA; M,S>,EA'(4S;,I2&*^NKM452I9ZC3,BW4VJE(I#GC5&4%/=2\M3"7.1!BJ!VU M8^.2)I?(-+1F3A3KW>A5MUL&TKS^-NGG.&8*94JUC'%]W7I2:3,&3G MJC1J=XDHB?#9>-.EWGW6$SM2#22HR[/B.@?:ZB(Y#'Q@TF/?[V_R($K"_AUH M_P!&S'=Y5<*#CJD3&(\JUNLVAE,Y%M*];,M:C3M/D9!FQ*!,5J9F96H4*^VY MY3=9E;AJ+S/)(MMHASI(5#?2)8]L/!JYTDI:3AI(TF@:=KJY]"FVHED$QI&R M'613M#&E3]SY,T>M]*G4E;UJU>][@PAD"DVI0%*^>*U4*,J7EI!M#Z992*_=91@OP&F@Q=1H+ZC[DU'D5<NJPKE'I^S3A27I$WE;&]RV/*5YZ8EJ/-UN681*S\U*-I=FI1E^6F)AOU MR5;6"XTHA:([C5+NR[2[!U*TWBNFH\JM:'.9K .C?UY#KZ%AM2 OC$;0,.T< M0.![=(XBB2CK2@+"0#L-X")CL=QV[:S.86C%20R-U0^2(G<0AQ]'?MU)CZ8' M)(A4U>DJ=AU400QU=Z:;JE-#6F&X][0A#(!$#N#H0HKB0@\!RJ[N( X@>_H0 MAGE@(1CVQX>8;:$)NA"BNHY3$#T3\![O)I(0=-"6A"C+0$QVVBG?A =R?+WZ M$(&A"6A"&ZCG&_"$/-#M''25K9*"A5L=1RDIWAV&$(@CZVJY6D@$;%Z$.(AOL-MO5/I4)Y)("N M[8^Z=5Y)JX2C8^CEP*VA\^V@80^V$A?&_P .E]GH3V+/'4FF/4GU#';;.N74 MQB8[Y N#;NAOJ^VH(0XTIO2>27%8G;20 D")^/MU>TDXD**N;38 APA#FWXG M4E!Y &.>Q'T+,EIH3V_EC:.X]S?C[FA"FZ$):$(K2>97D$#Y/,?/H0I>A"6A M",D>(H[1$08[B CP@"=R-"%* $!L!H0B)3VGSC0A%U)M,SL0JPCOJP,#^TD MJZM) S23P%)XI._&/R8#>)(WVUF<7.[6Q21F@3OMRQ,.$3Q[8<-]7Z0:%)'& MW\34DE7E*@8=B22>P0&BH&)R0NG>1.IS)F,.F?I%L3&%\4*2I5;PI>C5[4AN MBV;0+CDO5IY^JTRJ5.A3#U*=!2TE;"N50< B0K6F_>^2[33,'%K@_KWL*C9EJN-*1*JN"8EG[=OZQZM(UZVOIC: M].?:<82^\MSU4#G2DYH;33;4IGDTX>1;\Y40_EZ;Z]L2X=NNWOQHW/U 6%?4E36;OHU!7DW&] M#MU5/J=(MVX)FH2E,J_S367D3+DF)F"QZ8!Y3IQ1&?EC!$VLD=]<:V[2''L/ MZ0W&NS%72R4O7!^;[&$--!0$ :F?**DJLNT;ZOG%.,[_ +T:R)F; _2+4*;< MULVCEBGVHO*5_?2IV>HN'9S*B)Q,M/?1VUYQL3B&9E2W QX*%[;;9I8Y9;FZ MCI*ZD#*'!KR&Z7R89AM//BLK!2&WM7UC87RN)STMK5C#7:?72 MG;52G,4XDO9&$^IZQK8I=M9&;O2WL3Y+NQUIJR)2M7E4:W7)FEUEPNJ0N9?F M>1F9>/(4@;53"::>>*)XX[^6-8TCX5)"2T'82 0*YG#:M+7-C@MI+AI,#.8. M+AN;PVC41T$A:6Y,QM?.'>A^YK,RS=%M3&0Z_P!2MJ76W:4GD.C7K*HF ;!RCDGH4S#:6*9M+59G^H6R'JM(KO*E64BJT M67M&>+DHJ>J]3I4M4$-39;=5+APJ(1S\I"=67,9E4O-3B6YQR6+/B*2(:LN'-NFWKHF"2 M0S6[B"=/$#&!CWMIGV@#C@<:J%J#;>JMC"BL=KW MW=UEYCPE(W;;^*L(U#%W3UU'2EDT&VLLHO\ N>V6IR@3E4HTM=M;J]9JXITT MY65*529)4TZY#F"4@%(-5Q*X17ET.S<^H!N&\2-TC#-P!\FQ711M+[6!S (3 M>$T.VL1U'H:2/*5QOLVZ43>5K*O'(U1G[AE!?]K5R\:A6WYBKS<_36+BD9ZL MNSJYI;K\XE0D'23U$@FOE5=WKDM92>T M\QG#S5 W;L%V'KEAW[2_Y+ MFY':<%JB?'<7]O+"0(&M?2HI@8] ;3+4",E[65O&=J;F#LRX8QGA2[[7MW E MN6@YDJ\\\5.R9+&[E,M1ZA7K:%Z8[-PR=.EH33K[B&4T][YQ+J5^DLQUT;RH MNKN5K6BWN&X.!#M49: UNDY.%*4&%5DM=#K>V:QI,D3ZTR(<'U))&.DUJ3G3 M!>-Z1,>V?9[/2ODVBT^SKQDZA7)JX\BY2O\ SN+9M;!E0^E-1E%V99F-V:_2 M2NO/LJ;<;7LDD8T"X-P>P!1K&AXH2=M6]JJU9N&W)G*V"+:Q39<_1JA>MZ=?N5Y.B4HU M642OU>LV_*RTE6)QIE;K\M0BJ),WX99@DD$PUR8(Y)[7EC6XN;92ZNBCM1KN MPQ72N]$5Y?<2@_\ $LI3I%!3?BL#]+,K*X\ZSL-R-RUJA2LM:&99"F5JO"IL M)MQI5+G9N2F9UNKS/@2_S;ZPWZ+Z^1)3 [1UIY9(7S-D:=),;Z$["6. ]TA9 M+VWT1OB>>T"/<0J)D*L5V ML/9*EZNO([4A2*M6/F^EVM:X<4)ISPE$+#:>$-5Q0,;8V_+I3IF?=0N=CW6- M!#WD["XG#?C7)3>YW'N+JW^I$$P%!@Y[J%C -M*&N& R6P=SV/:F([ ZLZ-2 M*3:$E9-7Z=Z]0K/S%=6?FK]R=G>;C09UB^XX["VA&\U46-^FB,;M7&FFA+! M5@&X"H*Q7=EGS>3\)5NX>H6W;.LBHV9T_P G*65U#XKSO3'Z3?+=OT259L[' M]UXQ:K:8E676G4E2P(:GS$:FW%X[LW);&RT:)J/NKO#B6DDL6# M30U:P4>-A#<0>DT5%NX#E]@:EL[8ILQ44+S5I!RU4PVX8+1+K8L"Q<>Y&I%, MLBHU(&I8\HE8N:RJI?F&*FS36DI6A/.I3(7RJ,=8 M=.B_DC:XR1!S"'',D@$@[:M/9J=V"W,%;>.5S=$K@ZK=U"0*;@1C1=*:E9F6 M)3/G23G*?O\ I%FX'Q=@G#=8K]7K&2Z-3I>D4>GV M$VRB37ZZ7(Q(&W6D/!YG=SW1' +2!4U)K'I:T US<I#%& )GIINJ@6_*XWR=DZHWW;;]]4;'\[8]5N'(,Q-#ZU:M:EST"H2-;ZE>F%R3G9: M;DI,77-4%#DC=-STF3<<:F)ZFS%4EW7G)A""@)5SJ(!CJBVT%]I+$W3;?I9S MP,@UA:2"=PQ&X)SMDXUVV0ZI?T4UM?C.#LAORZT2N9)^>.M?K#754%4=9YB_\ 1O-7 M/)UES@"34D^L"E/)ET9+62#S*Q:VE UM?_+X^[[J\C,LY5FI+V=F9<3W!8,^ MJR<=6]:2)N]\@T&2M^2R93:Y=4T[;MY4^HUABH4MV;ICG@^M.MH2GQ4??$Q& MNS>//Z:?<1 .;);-+0< X,A:Q[:C)SCY34KEP-!Y;ID5&. MRBQYUI8VM.D8PM*_Y^U$84RW<>1JY*UC"U)S++Y8M*JT9VGF>FLEV_*HJM8F M[3EYJIJ$N$.O%+R2.38#7(N6,CF@,9=4QN#F$U,6(TBNYXQILHNHQSI&RF4C M4"VA& ?6M>S]S04.VJYF$%.Q$#J2K38#W>^ CI$50@06E2AR\X))$ -B22(^ M_K.YA!H*E2J@D0WY8 <8$D ]QCVZDQ],#DD4WCJTT>*#))-U2X5(:10)JA'9 MJ#A0T30E)AOV:2$P@$>7??8P]_0A1EIY2G9(A""HF'$\0=-H!-#DA#7QC & M,('8P.Y$>S2P0F$ @@\#QT(4):2DD$>;S:2$S30J$1!&QB#L>&A"AJ'+$%," M>&_ 1[._0A,T(2TDP:&JB/H)'E&X[8CA\&A7M([QPJK8\F(YON>WR=WOZJ[L MA<<&T5FQ6AYL@D_:GRG@=H$G>.E,W#6,TPH2TC<<4\/@C#6=P R-4U<91O\ M8[7T;?V>M ]L.7U"]]N^,-1W>7[2>P^3[:SUU'ICU(=0BCV9SR[#RQR! M8ZMMR- C(PHD\:7D#$ Y[UB5A,5%4-@-O/\ QM:U674.6"N"1 0^J.FL[B2> MBJKH456!V$#$\!#CYM"%,;1R)WXGC]CW-"$_0A5 *B .)TD*WLT(1=2 M:,-1R"$H:DUNHUR"21<"1SHC'D7 CG3'L.VGZ M"$L:4!3FT**TEOF1!)1SH*D02?E)YD$'E(XCMTR2<3FD,#0=U2FV$-I@ #Q@ M( #A #L$-!).:;1I\J(E"4S3DK-%%%(26 M0N>1NJ^E3[F'E46N;$92T5,H:'?R22/3CY%C?PTT=3L2$#4T4& 58$A2=^512I2=^5: MD?)4I/R5*3V$[C2P2(<<36J13$$$$I)!*3$I*@" HI^25 &$81T&ASWID.<: MFM5Z>S;ON/']RTR\+0J+E&N2C^L_-E58;:7,22IN3F)!Y;/C-N(2X9696E*H M103$0(!U,.TM_CH1 M0:=(R3%-I4A:#'E=Y@LCY1YQ!2H[Q48\=2U$TQR41V,L:K).3\HW)ERM4*NW M8U3$3UNV5:=A4\4R4]49-$LRF(I-'4^VIQPNSWJJ!XKD?35N .&E(723ON'F MKWFIW>0(B.B)D [D8(&_$DXG;CET+'12#S=G.DH7 DB-AV@;1$=2KOW)4(%&X**6DH 0I"8)(('*.4$'8@< M..A&RCC5-4A*O14D%)B2D[I)/$E/ DPX\=%,#U^E!)U #)/Y1'FXJ@$\Q)4K ME3P3$DGE'8. TJ!25%I"Q ^X>XZ:2B+04&![>&A"8=]CP.A"C*01 $I$()"N MT@F![=@ =4AM#I(KTIH922K8Q!X$\3R^CL//PTF.TDBF%4)FKJ XI*D(ZKFA+0A!>3%/-W<>^'9\)T(4?X=)6,(^%D%;76^4[<%;CZ^H/;K%%Z'=W]O:="$YM/,K?@!$\?)#0A3-"$M"%*9 M1MS'B>'FT 5-$(^@BAHA5' B&_?OMOPAPT!"DM(Y1$CTOK?6TW#2:(1TB)\D M1'20C =@TP*FB%74FM<:@'!).U>.RW'8$)R>7E*E F!A")'$'N[=9W/+CT)H MZ&@0DJW$"0"3'>'+PAP&K6ASA5V22/JQ)%;:*H$[)^$_8WTT*4 !P&A"KH M0J;>[H2PK7:BMLJ(!48#C#M^HZ9HH-#J89*6$A(@! :2LP"1,-%%$NHEN?-W M:$4)ZE6'<-&:"0T)T!#MCVZ=%$OW)T3"&G0*)$CF(WV W3Y1ML8GMT4WI:@.[@EZ$%9*N M!X=T"4[:=$%Q.:JDI)^1&(X D0A&.Y([(:*!&MR=Z'-N-N6( YB8QWCHH$:W M)A@1$>CZ8&\21$': T4"-;DXI;@%'F',-H[Q5W>B.S2Q3JW:,4,A(B!N8\(' MNC'?NT8HJWIR:0.SX?K:5%+6FD<"1 ]GU= MNEBI4:<=J:8CM^#3P2.H8U508Z5%(.!%5124J$%"/U=^A,@'-1ELE)BG=('D MB/BT)4Q!0M":6A":I(4($1T(45:"@]X[#]G0A"4D*$#PT(48I2%P428<81W[ M0=N VV[=4.:YH..":"81, =B8]H CMOY-#'TP*"$M6.#CW2A4U%S26T)Q"$ MPB(AJA-!.VQ&_P!7N:$(*T)YN8[#AL"3'C& B. T(4>"8'97;#<0'=';3+: M'>A-T-;J0HKR8$* VX=G'S:BA TT*A 4('<'0A17$A)V(_,[\.^)T(0S#:$> M&\>_R>30A4T(ZU%>;*A ;D&^JC&<,1D3Z M$ZX'K'VUGSJ-3'J.Z@U=V?Z?W!]8ZMMOJA]FP*+G#7IVK$H$!"$._5Z MRN<7'%. CV@;1W^+SZ:BE':&W&,>WW^[0A3&_D)C",!P[NSX-"$_0A/;3SJ M[.WZO+I(4T" ' "'O:$(B$JW5V!*C';B!V=QCIH3VD&)YAMV@GO$1$0(.A" ME;D^70A&2.4:$)T-6M8*T=F4D[5K6AN22SZMM%$B\##:JZEDJ\7'I5>4\>,.,.[16J9:1B4\).Q"28[ MP'&'9YHPTJ%2#FC*J>4P4! 0AS'MA&( B=SN/?TU FIJG>D0J"8QX \!#90A MO$E6_ET))%*RE(&Q!B(\ !" )XQ&A"?RF)( !( *@3';R0^OH0ER#;_)#L5^ M:X_0A/ ),!OY!PAPT(3>2'-VQ)4.R!/E )[="$ MTI5]RD[P !@$CL(/+L0="$TI4/M8PXJ^V5'N,([?%H0D%>BH\FR>,?MH?:PA M ?!H0DKF, GFYN0P&VT#'AMQTJ!3UN3"W#OX'CQB.(^N/)HQ15G2AP[>SC MHJC2:5V)L >(TU#)4Y2>&_P:B0KFNJ*;4,I[M.J18*89I ]G;I$(:ZN!S3M" MFHSC4(J3OWCN\VA!-!51X\/+HHEJ&'2JZ$U120H0/#0A0EIY%$>]Y1H0F$ P M/=]4/-I$ BAR0HT#%0"=O2W$ %%.R1#X^_5$C0VE$PAZFAK$1'MT@"309H0M(X8(44I*5*B-C$B V/ M+N"1P@-"$Q0V"BF /:.!\P[--NFO:R0AJ2%"!$1]6XT.I7LY(4$CE)!XC44* MFFA"=25)$!$Q]V$#\&A"C'L(X;@& $8=\.)WT(3="$Q8VCMM\/V=)6,[79.2 MMKJ?24( \!V0U"1ISM ^(Z 6O;39DI9*7* ?1 MNO\ &/SY:/;_ +'WL/BUDH.)IV5]Y2V'R?;6P'46$CJ-S^HI*D#.F6E+2D\J ME)&0;@BE*B"$J('&!U?:_4@;E">G:T]VN"Q7XM.V_ IS?L]=0(=V_@'L\FM" MR(@=I8_H*;]V=1_6VA"(AVFDQ3(S<>$?74@#W?58<-"$<.2 4/P.:*=X_AJ/ M,-O5NT:2$0.TP0C)S1@($>N)W\L?5^S0A'2Y(#=,A- '_5R =O(98G4V %U# MDA/2[($^E)3@3Y)YLJXCL,LF&VHG T0I7C4WA\WS6X!@)T$GN.\L-O-H0C(< MIZ082,R-XP,V@Q]WP1H0I"'*= $R4US0[)Q(AYOP?>&I. :*'O(3R[3P ?4Y MO=2$P]=1Q4I*=CZM'MU9$!5N]S@/.HO<&M+CD!7_ &+J[*>S_P 9S,G)S"KP MO))F9.4F5)'S60E4Q+MO%()EN"2N&OM"+^&[PJ^)DAO[X.?_P!U_P!;:L_TU^$SG?WQ\D?O)#V_ M>*A_^"L//(J_\WYC.$/IG>D(QA"E\?ZFTO\ 33X/_/;WYL:/W_>*OS*P\\B< M/9_8T$?V97D8\8BE'R?TMMMJ7^FOPF,&W]\!\F-(^WWQ6X:39V.G=61/_( Q MH.%Y7E[J:5\'X-I?Z:_">9O[[5OTQU0/;[XJ IZE8>>15'0'C9,.6\[SY1P! M32O>,)8:?^FOPF<'7]\1\F-1_?UXI_,['SR)PZ!<<0(^F5XF/>FE[>00EQI? MZ:O"0[M_?#J;&I'V^^*B*>IV%.N1+\@7&_\ ;C>/YVF?SC3_ --GA3]87_S8 M_>4?W]>*?S.Q\\B<.@;&PW^F-Y QX@4L;=NWJQW(T?Z;/"GZPO\ S1^\C]_7 MBG\SL?/(G#H)QR(QO.\B"-O1I??W^K]VC_39X4_6%]YH_>1^_KQ3^9V/GD1/ MR#,;P_;?>,80$?FSW_TMJ(_AK\*C!M]? =47\Q+]_7BG\SL?/(E^07C;^W"\ MO>I?];Z?^FSPH<'7]\1U1^\G^_KQ3^9V/GD3AT&XW @+PO+C&,*7'S?I;AIG M^&WPJ:?^/OJ#HC][[:7[^O%'YG8^>1./0CCCLNZ[_>I@_P#!SJ3?X;O"@_\ MQUZ3TMCPZD_W]>*/S.Q\\B7Y"..?[;;N]ZF?UOI_Z:/WDOW]>*?S M.Q\\B<.A/':>%WW>/,*8/_!M'^G#PKMOKT];8T?OZ\4?F=CYY%7\A3'<8_2^ M[X^:F=O_ '-H_P!.'A;\_OO-'[R/W]>*/S.Q\\BI^0GCL\;ON\[0X4S@#$?T M-WZ/].'A;\_OO-'[R/W]>*/S.Q\\BK^0KCS^W"\/>ID/U-H_TX>%*87MY7?I MCJC]_7BC\SL?/(G*Z%L>*A^RZ[A#[D4T>_\ @^@?PW^%MM_?$?)C]Y'[^O%' MYG8^>1+\A;'D8_2^[_-"FP_4\='^G#PI^>WE-VF-'[^O%'YG8^>1+\A;'F_[ M+KNW,>%-V\WX/H_TW^%=E_>@=#8_>1^_KQ1^9V/GD5/R%L>0A]+[O\\*9'S? MI?AH_P!.'A2O]=O*;M,=$?OZ\4?F5AYY%CO+?2196/L<75>5,N2Y)Z?H4G+S M$O*SHD?57E.SDM*E+GA,I< Y7B=CQUXEX]]AWA[PMX0O/$-C=74ES;!I#'!@ M::FAK3' 8BB\H\&^V#GOB/Q):\DO+:UC@F>0YS"\N #2<*X5J*+G^01'8[&' M#M[O/KY=(H:+Z'2!A'RZ28-,-ZIH22\O;]F'V-"$+PS'9:H$@D&!),>,=N[0 MA4*%:@"6&AR3])69J,\V=U)W[51[!Y.W0D:[%'W\D=&".U3I58[PT(J*TVIJDA8 M@?&#(XJ>Q3)1O]CE?$3_ M &?M!4>872,;>(,]I]T)U[)\GVUGOJ1@GJ*Z@B3 #.&6U*CL!"_ MK@C[@AIP:1"T--0 J)P6R%IS"NUT=*G4W9.+:1G"\.G[,%LX:K\M2YRB93K5 MAU^1L*J2=<0EVC3ULY<6Z216H MQI3T;]B3(998C/$TNB:*DC$ 95PV YG9M6OY=:"2LN-A C%96D)'+\J*HP'+ MV]VK54LO9)PCEW";%BOY=QS=>.$9.M&3O_'_ -+J8[1UW;950>7+R%RT=F9* M77Z5..MJ\)PI3SB! @0=0$L;I7P-<#-&0'MKBTD5 .X[QLR.*FV.1T#;D-/ M?72XB@=3 TKF%C$N-B,5H$.,5)$(0C'?:$=6*"=,.2/&(/ M ]^A.AI78IH>9@(.MP('*?$3 B,! QWWT"M4D3F;!4A:DA0',0%)*DIA&)'- MLF';I)@$BHR61,78LR3FJ[Z?86'[#NO)][U27G9FEVC8U'G;CN&HRU,85-5" M9DZ73T.S3[,C+I+CI2DA"1$[:F"6L$2I)) M2E25%$ H!0)3^: W!U6F2 M(]^K2(UZT]LE?W8GYV84%%+$M*L)6Z\X4I)V&P$3MK\]F1O>[0W%U%]PX 5 MV5HO?K=':MFJ.3],DIE"W9::G&$,E33$XTDE MH[^($GEC Z0:YP):"0#0T&1&8.XJ6DU VG+W^KIR7G)7'=^3MK5.]Y.S+GF; M0HLRN2J]S,T:=&R8;1](@D[B'$\/ATJ*8=A0H7* M>SA[WGT5WI::]W)-(CQ[-- )!32./=V'ZO)J.2LP<$P1'FT\U$$L-#DG<=)6 M9XKV..[)-^7G2K>,PJ5E9I3DQ/O-@>*U(RC9=F/ CZ/C.)3RI)B 3'LUPO$G M.F\AY1)?Z=4H[+!LU'*O0,RO72ETUS(WOBWA&J1 ML?W;\&M)J!6JWHG>GK%\U2ETUFB*DGO"Y6:JS-/FH-O 'E?6ZM2D/'FW4DI@ M>&VO1MO[0?$D5ZVZFGUP XQD M(VT&SHQP7Z_P#-OX)?X?N8^'722']JAM:L5ZCS2@Z]0YN=E7%I]$/>JE M12L")Y?$0 8=D=?0G+KIG,K*&\AP;-&UPK]U3/RK\1/&OA6]\$^,>9>#^8$. MO.6WLMN]P% _AN(U-^4 ".M=K)C!G05@;,'3QT19PP?D/)62LT69A*;R[U-V M_E2IVY6<6WSU$TJD52T&,2XZEZ>]:]W=I:2\)EO+)"QQ;J#Y8^\7C8PN[-0:T[17C9?%8\OM[V];Q7RQ-F>T&FB)Y MP##M>&]K&H)H.A81K?LALT4^7NQ4OF; 4K6F9[J)8Q;8%=NZ?D,EY;D>FJMW M'3;^GJ#;S-'F9.E>#(6V]-,F=F6FGB/"0HKUEBYQ"+.*YF823!%-(&THQDE* MU/7A@MGJ#G7;[>)[2/67PL+@1J>W$8=.?D6:\B>S7M[)=T7+CGIYL.C6W"EE M25Q36)GMGG=.\F&*]OVU.%8K;00VNPL#@3B)%EB1IS_ *WS!UL^&"H:8+QA#S("PMX- ?A>L F* ME,B=+JUI0#&BJ]3>YS0PAS7.D!(^"8M/$J#B::FTIG7"JC=/'05/V][2RV.B MWJ8LI=[/2C-UU"HVG:5S5"@,9!EV,45W(%B"A7,VQ)U6ET^ZU,22@I;3,PRA MU2'$)4E0&NWN(KSE=]>0MK/:V\QTD]V:)X802#0TQ.&!P2FM'VO,+2UN#]#< MS1@. /:CDJ0X BHJ-ZVNSIT)]--JX;R7?4EBN>P;FR7Z3DY(N3IWK^:6LKC M%]_CXMRPK?N:;NV0*9F7IM\6A47IKYLJA>>D4)*^!&N69I?676L$PE@=<631 M(X4+72B3C0D_"TT;V@*XTQ(5MQ##PV3/C,UC@6C$4U#.A( M((4[*PDE?;OD ?#)!\$O:YP()H#@TG"H!!!V*VK]F_8MX](O3%^*:^.G MFO9:R16<]Y+S)GV>R'?,K1;'PQAB>52JC5OFR=HLK0Y&P:*TII4ZZ)9VJS%1 MF9=IA)"U0=UN MC8*T[+(];@*[ *N>3@ 13%:X/>RFS&P,F7).YCZ=*9B#'6++#S9+YSJ%_3LO MCN_L<9+J%8HMG5*PEFC*K=8K%1N"B/4]5,7+-3C,WZ"DP!(T&XT6IN)6.$K9 M^"8\-9D+!(T-V$&,ZJ^3,+,+;5,UC' PF!TI?\$,:_AN)W:7]D@X[1FLC5/V M,V4[QT,MR57R5<#\[BZ6R[3Y2=QJYB-P!U>Z*#/')6_C?H:Z1[E MIR,IXQS7TB]$V&NLK(R,K7+6<>XMQU8=[*KM[6-*80SL>ZA$KXX/H])S;&V2@> .TF5\UV]BRD26#;"EGK;O&S;T-;/YS'/"'\0<2>V$AI4,-)!-(TY &C30=EI((73>WE18^0&, MF.WGT#X].%PHR-KL7T<>T0"TK*]8ZI?9Q]3W4#>5QWY,>STN"Z;,QGT*V_%P[TQKLGYTZK;>QFIMY^GC,]CUF8-,I;3"&YN4E&)=AKG*%'74NK40 MW%T6ND=:21*-A##&1IE]V7<%252).FS2I521/SDS--E;R2E.J+QU\9[R:(.#HHK M5L0;72][F6QG>!MTGB-H, 6O)J24X'6/%M;9P CEN)^*\T.F-O&,0KA0.);B M:U&@# 8[+TV^O8^9OO:@4.HTCV0SVUU*ZS=-)#%<7D;0" M.W"V-AA=5P[SGN=I>/BT:%7%-#+;0Q2,C:Y\%J][MK9.,1* 0:-B U,)QU$ MN*]+?63O8L65E"UW[4Q_[/.Z);+>=\&V?EM50I-'N&B8SQU7L&W3+9=NRSWJ M3+TRC4-$C>U+D9=Z:EF1),3DP76V>=:5C(Z*[D+[8\7@/;>N#JFH+(8WVS0< MP'2ES17$T(% N@PV#&^L$Q&9C;8:2&T-9WME)&(J(M)=2N%"2L 8\/LFY9[H MDD9__F]_R/98V]^-=^YY>L/=8J^HII^^A4DY%FG&7C,X,NMN9 ->H0GU8-[GU#:<8G#7Q-8HZM32E%A<+9EO\ 0ACF7['JF L3XGD.C?*M#D?.8)&R.$L# M.$PDZB28B]C75U&C@XX98TK1.Z9:F_Y4^$L#HYGF1PI082!CG#(8$#'$[:(_ M2OF3V5/4!TQ]2>2LOXYQ/0LOWC>M_25SV'U(9HG;SR=96)93%#%.Q<_B+*^3 MY>M7M5$4B]FW9QEBD.)J!J"TLO1EH:LYA;3V]I#%;N<]FA[G%C:.XQD!:'!O M:+1&-(I@=M#5%A-;3WTLMTUK07L: YU6F,,(S(>Z'\ M)HZ.:+T__2NF57#YM&Y[$K]%E\S35O3.-W9;+%#RA:TE3FKJGYEJ]I<3,U.U MY\N-SBPF4^\J@)%G,3SALDE1#Q9@X-Q88Z PFF32/.<0['%3C_1[>4O91IN! M''I)-7:]1#\:5-6^;-?-CP*-B?OK7 D']%1W=FN^T$/C!-?I&^E<"?ZEWR2O MI9IO]C*7^ME._43&OU6M_P"KQ_BV_>A?G#+]<_Y;O25-U(&^OSZ9'5Q<-)H*T) MTAPW5&WH7VZ\]EK:&A(%0*TZ3T#>NG+TY9=7R;:EW,Y7L2U)/#6+LN6W*+ZV)^ISC[C[J#,+E&E$'T92%S9;B\;H= M(]XT-KAJT .);D6-&#:XN=F<%8YW%9#;OJT-#M1 K4!Y+:'.K\W8T;44"\11 MK[HS]-M3(E4R;9LA;%G8@S=9&2\:R==A.7!D*\)^\%(8H=K-H\&XZ9>53KDI M-L3X"FF&I:*U)+:=9912VETEQ;+:1QQC:Q[6M::CX(!!=7>:JZ&21]Q&Z4@2 M,NI)'G)KFN+B*';4$-IT +F*EL!M*5 1Y4A4/N@-S'B3'MTS1W:RZ%!U-6&2 M8IHG@1#FYN6$!V B(C#8=VHD$9J*$4'GY0(1X;Q'"/& [M,$4I1"' QAW<=* MA0FD1$#Y.!WV,>.DA#*2%@@ @"([ #V[P,28Z$(8"^17,# ;B,08D[F/'L]W M0G4H:DD0CL2(P[>/;PTLE(T=B,]R9Y]QW::0)!3"/X^HY*S!P3>&W9IYJ(): M:')>MLB[9RQ[FIERR+29AR1<6EZ54KE1-2CZ"U,RY6 >0K;/HGL4!KC\\Y/! MSWELG+K@EH=B'?%<,C3;TC:O:OL:]J',_8][0[#Q]RJ-L[K5Q;+"30302#3+ M'JJ UQ;BUVQP!6XD]U162S2534C3JS,5937WJF/RZ&FD3!3Z(?FPLMEE"^)2 M(D;_\ N&>R.W\./ON2V7-+CQ&Z M(Z+9\;6-;)IJ.)-KTEK7;6 UITK1&N5.9N&J52KU'E7-5>;F9N:Y1!!7,K4I M:$@_:)"N4>0:]XV=M'8VL=I!A%$P-;U 4_VK\?O$_B+F'BWQ)?>*>;&O,^87 M4D\I&6N1Q<0.@5H.@+I_:'M,*-()P[D/)G27B?,?5-T\6A;]E8?ZA[HN6\I MM4^QY1MFM[?N U'9!U-8^G>:TX@888 M98+%=*]HGE2G7!A*[JS:MNW9#2_#2%[$ZR#E%LV.:&,EL,UM'#I&36Q9$=)V[%H;?S"6*9 MU'2Q7C[BIQJYXH6] W;EDNW/:OY/MRY*MXZ)I;Q[CMK>!@< M,-C- +=N)& 5;;ES989J5=!':M&X^JN>YI/2[60=@H,"O.]/_M.;WP;8UD8D MFL942ZL8T'&>3,5752Z=>MYV!=MV4'(V2&$GTW6K*TBU4I#;#=-Y4!*50)/$?RBUDC=!-5\'JDEN 20=,CVOUEPQ<\%H%3 M@X8%=3])3AH,?8F%U%/J!PK&US= ;2@8X.-0,MF:U=QU[1.;QBQ85F4? ]DU M/"5H6CU#8NK.)Z[<]TSS=ZXCZBJ_)UZO695+M2ZS7:?4;7?ITL:=59=0F?&8 M2XX%1(.N6V;=/=)>$OD?:Q0D@!IK#(Z2-XS (<144Q I7%5"[$6@6S!&(YWR MMQU4XD0BJ<[.D**B/"2@"&IF)TKN-^5YWJ5FZGCFT:0>INO=/M>N%,A/U=Y%M/]/4K3):@L48ODF::N(4M)FR_ M$M\Q\/@-0MK2.UEAECQ$-])= '(ND+B6G;0:L#G@%*2Z>]KF- :UUE';'Y,8 M: [Y1T@[AL6K_45FJL=1N<JR M+\X3-.LH1+ \RSS$DZ=C:1V]SR/.XHO+I]Y,)I [0QN'W# MP><"IZ5@]])B%=@$#[Y^SK2LJCZ$*BA%)'>"/?&A"B*$!" 3#![/?T(35"(/OZ%-A =4JWOH@8]^Q\X_B#47-U-HKVDG$BBG2B/V/5 M[N^?+25Q[1(WJ/C.LQ?V@WH+?0IZ12N&?OK-?4C^Z+Z@/^/#+7_M_<&KH0&P M, ^*%1/W_(L,>\CB2-6JE&892CT@E*>) 2 ./$F':="$,03$C3%:H3@E(4I02D* M5\H@ %7#B1N=6M-9">A)/'RD;P^^-D\.'B)[^S5H^L9^,;Z55-]2[Y)7TN4U MM9IE+]!7]BZ;]J?Z18\FOU5MP[U>/ _5M^]"_-B:Y8)WC[MWI*F>$O[A?YT_ M8U;1VXJOUIB7A+^X7^=/V-%';BCUIB7A+^X7^=/V-%';BCUIB7A+^X7^=/V- M%';BCUIB7A+^X7^=/V-%';BCUIB7A+^X7^=/V-%';BCUIB7A+^X7^=/V-%'; MBCUIB7A.?<+_ #I^QIZ7;BCUIB7AK^X5^=.C2_<4_66[BEX2_N%_G3]C2((S M!1ZRW.GCN1ZP-Q6#NI5)&#,A^O8/LK?K\>V) QU.'^XY<8E-)@1SH4.$(C M?R&)AK\^"YNPBB^Y #08(90E( /((F"1%.\?,8#42]H*>EVXIOH1CZ',-H[1 M\T>,-!TG-&EVXJG,C[I/YX?9TBUNS-2T/W'S)_H+F4P(JEI=N*IS)X1$>Z(T@YI- 15&EP%2#1"4@CF4%*,0J(V/' MS]GPZ:2HOTDA05L(#<")),(B'GX:$P:8A"6CE/U;_8TE*@(J$/LA]4=,A)KB M#T)A'>-1R5A <%0=W=]?^/H.]#<.SN2,""F/$>[OVZ-M-JE4* H*3$'B-&U1 M-0WI2T*5?.FJ2% @_4>_0A0E"!([CH0A+1S$$=FQ'>/(=H'4'M+A0)A1U!7I M/" [>_5!JP]*>:'K10.%"HUQZ4TC5,C0*43":H1'E$8:K30-" M%&4F*R 3L.;CY> W &QT\-.6*$(CE)'&'=H;0'M9(0W!S(4/JV,?K:2%!T(2 MT(4=U)])4=CR@@PWX<-"$#L&_?MW?6WT(5-"%&>3Z*@!'M'P'26BIU #*BF2 M@_8W7OU]M(_]X7KK-PSQ1Y3[H5U>S]G2LT=1RU-]1V?7$F"D9QRPH$@* (R! M?OK$_SK.DP"V3OM^"2N_N>#J:I4M%2G4I@7&H^2 M6EP/@:&DA.^=)S[MO^8,?SO0A&;J4ZK;F9@.TRLNK?N_0P="$85"<[5L$?\ M:DO_ "FFA'359OM4R(;C\#E3$^7[T-,$M-1FA245*=@"5LB,#M*R_#N_0M)" M,BHS9CZ;0A_J:7/'_0]-KBW)"(*C. @A;(([I66'_8MMM3:7%Q(S21/G2=^[ M;_J>7_G6IM:X.U.W(3Q49Q?%QI() !]78W,8[#P^PZ3WN:X4V4/E&28R/2"/ M(<#[B]TWEW+/*$)R7>R$( 0E*:[-A"$H 2E"1S0"4I @.P:\H'C3QF: \TO@ MT"@I*[)>.GPCX4)J>6V=?Q349.7LM)C#)M[;]]=FC_TVI?MGXO\ UI?_ )9R M7[(^%/U;9?DFJ4G+.62 59,O:/Z^S8A[RM'[9^+_ -:7_P"5-/& -?TI?_ )5R M#X2\*AO]VV5?Q349.5WQMXR/_ .J7WY5RI/A/ MPL13]'67Y)JE-Y3RBKCD:\X#_9N:W]WFXZM_;7QC^M+[\JY5?L=X5_5]K^3" ME-Y1R>5GKE%?#(;4P5F;3 ^XL1!XZOB\5^*'-U.Y MC>$_C7+)^S'AW\QMOF!&1?M_Q(^G-VG:,!79Y(VX_P":'*'"HYA=_ ME"G^S'AW\QMOF!347Y?O!5\7:3Q_LY.D#SQ7J]OB;Q*#4YS?W>?R:F?%?B?+](7?Y0JAWA[D <1ZE:TK^ M#"D-WY?BC^W6ZH)!)/SW.G?S%S?AMK3%XE\3$5?S"[H?E'++/R'P^>RVRM@0?B!2DWM?"0 M ;RN8@ #:LSL8^W6K\85G_9[D7YG;_,".F\KV6(_3*Y@ M.R%:G2?=BY".M#?$GB%@HV]NJ?C"C]GN1?F=O\P+(F+JM6;FOZUZ#=F)ZG3[(8>=2U-RCSBF74)<;2H CB!KRCPAS#F/.O$5KR[F\\E MSRV22CXI'%S'@-)HYIP(J ?(O&O%ME9^CCJR2,!KVFH%6N&( MPPZEOA^*G&0X6!:0\U%E-_\ (:^AOV)\(?JVS_)M7H_]KO%!H?TA=U'_ 'A2 M_%5C+;]@%I;AH_8GPA^K;/\FU3_ &P\5?K"[_*%+\56,CO] +2C MW_,LI'_*:/V)\(?JVS_)M1^V'BK]87?Y0IIQ/C B'XO[2[MJ+*#_ *31^Q7A M']6V?Y-JK=XL\5.%'4_E.&C]BO!WZKL?R34SXN\5'_\ 4;S\H4OQ2XP_ MM!M7_:>5_E-'[%>#OU58?DFJ0\7^*@*?I"[_ "A6%NH?&V/Z+A>_*K2+-MRF MU*3I\HY*STG2Y9B9EUJJ4HVI;3J$!25%M1$>XZ]<>UOPMX:L/9[S"\L+"UAN MXV-TO9&&N%7 8$+S?V:^)/$-]XZY?:WE[2T]DYC)?M\^D%)PR.TJA MW'E[-!";7;"LJ82QLG*^2*%9S\TY(T^:]8GJO-,@>L-TNG->/-HEN:*1,/B# M:"0>4JC#;7G'LY\)L\:^++;D4SG,M'5?(YO>$;!5P&P%V0)R7B7CSQ,[PAX: MGYW$P/NFZ61M)H"]YTM)WAN=-O4NJD_THX,J%"70F;.8ICAERRQ792:F16I= M_EY43BIM;JA,+"_24E:2E7"&OLR\]BWLZN>7'E\%@V&311LS2>*'4-'DDT)K MGA0KY.MO:[X[L[WU^XO7RQ&2KHG4T%I-2T4 IAD1DN.%_P!K35E73=%K33HF M)JVJI/TQ;Z F8$HXL-/!,8)\1N"B.R,-?"'/^4S>'^<7?)ISJFM9I(R=Y82 M :=-*T7V?R3F<7/.4VW-(AIBN(624W:FUIY,EW\O_P!GE@.9Z;K6>E\,R>(; MKO+IKZ4KQPAU%U+/+LRYFKJ-S;4;5I-PXNJ&'*G-SKYH4:\_,"W+< MZBM) UX]SGB0\\GL; _21[J/D:H3N&IRBIMH4J\+DN*8L]MCYP1,(:ITVXVP..[M M&/,'_B""0/IA#$V1P8!B-.HFOPJ$9!.6U%I.^UN7--SHAP%1PW33&-I=\H#% MN.D$'/!8/Q/[+W+N3J[B>VJ[D?'.+[GS#CZHY(MVTKDIM_W'>,C0)>_9_'E) M-9MFQK5K]1DEU^K4Q^9:=<"&&9!LO.K2" =S;ILA>R'Z29K82 " TF9G$:TO M. <&YUR) Q59MI(VM?<@QL=),W*KJ0NT.<&YD%V IL%319DN/V25RRN.,+VC M;>0+-JO6#D#J]S#TOUO% K]2!]6(WO:XN&9IH+32H)H1@5HNN72V,4 M\=SI]=BNXX6-!^L,C&N8T'(..K5B1A@<<%J!U7]"&2>C>[\14Z_Z[0KRM#,2 M%SMH7=;-.NN@2E69H=UM6K=U+F:'>M&M^YJ7.4FIFKIRZ;,*XK8JU?E?E;(M*Q&[QOJOY8Q[- M5>IMX\HDE3U.S+KSDFAX>$EMI)4N!P6-\7B6YNW\-L)F+F@5;H9(YC3K&!<: M# &N];Y;5H9%%;QF26=L(:ZNEP>^-KW=@T.G$C++%SUO7&MA7#EBW,Q MX>S!BRC8^/IVY42-RVK/Y1_%"_)TN0N"B4RH,U>GW<%!Q#R4MKET% MQ"C$#79;,[B".6-['NFBB =3$S,,D;L/@Z0:[CO67U4/A$]N]LD?"E>2-G!+ M6O'R@7"@VA;F]-?LM+6N^YK6Q5GRI6_;,U6,WVS;=5S%0L7-9C:N(8X,ECBO2YI&K6^V< MQE6TQ#6DDD9N;CA17V=F)8A*\%S'R6FDY:67&L$$;7$MH-QICBM-3[.')U28 MMFY[.R)C"\<475C[/V2Y?+M(GJXW95%HG3M4GZ?>M(K[]0I$I49*Y'RJ3,G+ M*8!F/7V(0YC"N2\$-NZ2=A8]EO#*!@3()G!@T4PJ'G+#/'$*'J+I)Q';O:]K MKF6'Y!B;Q'%YV-T$8XU.Q9QZ,.F['%[]%.7<_5+IDLKJ-ONT-2EQR2:2\\M @E!CK1S:4VUC9R1ES!,V2V46LA5NIJ\Y6[HGY$2R M*,RAT22U#[ZMM*UC-)TS,XWNO+4LR]C&@U1$G:3@K%7NN9>$NIF2+GJ"PHOJ2 =6FXD+FLCB< MYTD[X6'XTL>+VBAR Q#MN2SFQ,;'NGYVQT(4: VWV/';<=^T="$W0A,<$1QXQ'P:2NC(#22I,HG]CM>3'_P ? M6DF/_<-ZB,-0/U@^2?2%=4:"=F'VUF'J44E'43U!J5LE&;LN*)_D4W]<)/P# M1"0]C=.X#W J[D4GV/2W#O%SA0&A MZ%X;!/LX>I_J#Q!G7+5CXYOA\X8I5KU&D6,SCZ\:G=^7YBOY >QS5J=C:2D* M6ZFKO6/7).8%84GF$FIA;:^58(%-S?Q6T<4H&MLLD;<,PR5CGMEZ6:6X';56 MV_+YYYI;9[7,FBBD=B,W1.8QT5/CU>#3.BUV'31U'*LZKY#& /XM;N^CE'N]JJ-4-VV*C532?592NMUQ]$D99:@Z)M:68>(H).QDDKEIWUH:;Z'K=1>^1T3]7LG<3=JUOIAS[; ME5;:H<_5Q6L07]*IMZ@W N:,A<]<2*"MZ1H'JE/FGR^I/*IJ3>Y8J;4 12V\ MCA](WA:PPNK@UQR!Z<1ATU5,S9X8C)PWN=PR\-I0EHK4^2AKN-!M7M&ZE.T^Y\R8RQAD:H8Q>;IY'*0HYK>]AN(F2'Z-SY7QAI()U,D='GE0EN'2:9K5):2MDX<8 M+R(VN- >SJ8)*'I#37JQ64\E>RUZI,+4O+3V5J-*6C7<8XSP=E2FVB:/>=:J M>3Z+GFO25O6U2; G:5;3U)F[BH52GFV*G+3+S'@SD99!6^"C5HN8GN='#5]P MR\]6+!WM7#,FO'#11I (K4@JPV+VPLN)'!L$EH^X:X[F$ L-*T?B*@X-!%<3 M1:[_ )'O5J+WF\9IZ8,_JR+3Z32Z]/V(WB2]W+LD:%6ICU2D5J:H2*,:@S2* MC-_>F9E2 RMT%'-S C5C9(GL,D;@8FNTD[ XAS@T[B0TFA68PR@M&EW:;J&& M;:M;7J!<*[EY"P\,WO>V;[)Z>W*;,6?DB]GORR:G313:I/)$TV6O&;2E7HD[:T6<0OG-$+VZ'-)#LQV02PJZDL9VME*^VLQ8$R38^*;&S)<%9N;&%8N M.X&)B_,%W#0;*$&AVKJ'EDC+L6DKFMD'&$E?^&Z& 3Z7?+C-0S5RW11Z>EM=1J=#I"J,)RHR-.2 M\CUAQM)2SSIYR.9,>J)X"Y\8>W4SO8Y#?Y3@.G!<]T4K USFN#7Y89]'6 :G M<,O.T<<8MRG3L07XQ<]M7# M1;IMJZ:E26ZLB;J]"GZ6P[3K0,D@:'LL@](WL^[KZL M\49IS:C.6#L#XSP35TYJJ=T4Z08IZK9H%><*7OFIQ"E. MI0$K([(D.]N191Q2O[7&<]K6@8DL;J/1B*TZE*UMI;R62.(@"*,/<3DUI?HJ M?Y6[%:X.=-^>$U^?H--Q!DNXGI-VW3*S5!L.ZI^6JU.O:;FI;'M>I?+2@^_1 MYKA4TVNE[:Z0]I.;"[LURU8+(=H=%/5==N6;*PNGIXS;1+XOA=!FY*E MUG%%]2\Y3K3KM=E* ;]J5.^9/7F;.I4S-\\S.\@:;2A0*@1JVW=;W$W!$L;0 M'-#G$C2TN%6U/2JKH2VL7$=&]Q+"X #%P&=.H8E3\H=%^<;(ZH\S])MAV?=. M>LD82NFX+:N!.(+.N2Z#4&;;4PW4;@E:5(24W4I2C!V82D./I3Z1 XF&L5E? M,O.7-YEI++=U<3D '$ D[*TP&:NNKN2MVS-TV]J9)TQ^9IU1ID]0E MA]12EL*5R#TP1JUUU%'<74#R!':<+6^O8/%B$K:'Y+MFXJ)MY)+:WN& E]QQ M0&4.H&*0QNJ/E#R+QF%>C+/N8[@Q7*C']Z6!CW+%^R6.:+FV\[ OIO%=/N*> MFIJ10Q/5VE4"?=FG4U&4IX-RXY9 MC-V)LVCW^UC.]F+-NFJSM4F*5;YMVKSE$EVY]-U/,!5/0 '7PXE(3SGET6]Y M!<-BQ#)Y6-<&$]H:FAVGI(!Q5DT$D/$+JNABEB7%:LY==QSS\A+2U&H8KDC)(J4ZIZIRX4EHJ M\,/)*H ZUP.CN9O5X'QNFI4C4,!6E3N .WH7-FCEMXN-,Q[8SD2#B=PWD_;6 MP>4NA3(V.&9ABUKGH&;KGI^9I/I\JEI8?IU>NRIIRTW83=\W1:]%5*2*S%#(V/B&N37EQ+:[! MTA:9[%]OJ:]P,['QL=NQFB8(S%6'K#J:J M+?+5,QM=\ZY9M80TI]RE7.ABDK51*@VP@N*:F A:4#F( WUK;/"UK)];.$_N MDD4=LPWXX=:P207'&, C>9V@:FT-6AW=)&P$8CH7OK(Z0\W7.9Z8N2QKOQC1 M4XBR/F2WKBO^S;EH-#O2WL:V^FXZK)VK4)VGR\M5)R=DEH\%3:E-@+"B>4@Z MURW=O%:R3E[#-"^)KF5[0XL@C!TYT#B*JMD$TCV-:TAKP^A.56,+R.N@*Q%C MW&V0\J5I%KXOL*\J/T>L>VZM=%:]1E^3UB=53:-*SDTF58*TA;A2$ M)) C$C6J5T<(<^5P;"VE23DL#N)/*(8VESR< ,SA5>B9PIF29MVX;TE<1Y-> ML^S:RNW;PNIBQ+F7;]K7"S,-R;U#N"KIIIDJ35V9QU+*Y=Y:'4.J"% *(&KV M75H&QM;(SZ2FBI%7:JT(WAU#0[5#U:Z[7T4G8KJ[)[-,Z[J;=R]J.F;J0:N% M%G+Z>\W(N]VVU7DBUSBZ]/I Y:+:N1=T)I/S-ZX: AP%)FN3P@L;;5T5] M9]N3BQZ8S1V(P.X].WJQ4A;71,8$4E9!5O9.(WCHKAUX+P\I8%^38:,/O?KI#,?$]'70$D=0T.!<2 MT4!!-7-+F#K>ICL';C@5GBWNB[JFN*7R M \W@S)M&=QKBV;S)<4A\ BE0S MO4KF1\7-6NZ>E_,-N5.\V;?LJ[,EV[8$A3ZE=E_6%95YU2S*'+3UO4FY7S5: MK,4&4^:C2I"LL^LF92T$?+!+92L[(>:6HCU7#VQ?2.8 \@$ELACJW$U:YPHT M[S0T(49.7W;32-CI*,:XZ02*.8).NH807"FPD$KV&)>D3+N0+FL:BW/;UQ8; MH.4PS3L;9)RC9=UT#&MTW96I1]ZQ;91=K],:ILB;\GV1*2,ZM:I<.N(4K[V2 MH:+B^@A;*(R);N%I<8FD:W!N+PT;7,&);GLS61MI)<<)SPZ.SDH%9M:OURUKCILU2+BMNK5*@5VD3:>2;IE9I$X[(5*0F4;\ MKTI-RZT*AVB(VUOM+F"YLXKN ZK>5C7M/0X5'N''I6*ZMI;.Y?:SM+9HWEI! MW@T4-N/( 1 CXM:U0LKX2_OJ66?]E3^I9C7FWL\:/VNLG;1*?O7+POQ]_A>\ M_$__ !!=/=?7*^91D$M--+0A+0A+0A+0A+0A+0A8*ZF1'!&1!WTV2XF _LK) M=IUZP]LO^6G,_D,^_"]@>RO_ #!Y;^,=]X5R5Q=C>J96O>CV)2:S;E J%:>\ M"6J-U5/YJI0>)2AF7#X:?=?G)MU:4,LMH4MQ9@.TZ_/R*(RNT@XT)\VSK7VX MYP;WLOLS63I3ILJU2H59J-.R/C*;K%M!N:NNU55N?E:E:]#=K_T;-=KM1F*: MBB2DJQ/J07F0^J8::<2HH[-#8M362,Q MV$C X@;2&FA-,Z5RWC$8+%&5<<5C$F0*[C^N5&D5>H4$R27JE0)AV9HLZU4: M=*U.5?I\T^RPX\PY+3B"%%"8GLU47#B/C H8WN:>MIH?="DYFEC'U!$C&O'4 MX5'EHL=\I4" (0)! X'OY>)/#?04FG9O0CL="1%#1>[QE?\ 5,7WQ0[UI#3< MR_2G7!,R3Y*69^0FD*8G9-:QNVIYA1Y5?:K .O)?!_B>\\'>(K?Q!9M#WPN[ M3"2!(QPH]A(Q%1D=^:X/BGPY:>+.03\BNG%@E%6O J6/::L< <#0YC=DNC%0 MZ[,=,4%4Y2K=N28N13!]7I,VW+,R3$V4>CZS4$N+"Y9MSB4(YE)' 1U]477\ M1_A=O+#-96ET[FQ9A&[2&!YWO!Q:,\,2OF^V]@_B5W,&PWUS:MY9J[3VEQ>6 M]#:4#CEB:#:N7URUNH796ZY<-6=#E2K\_.5&><0()\>=6M:PVDD\K;85RI'8 M -?'O-.87/-^87',KTZKNYD>]YWN>23Z<%]4\ML+;E5E#86;=-M!&UC1T-%! M7IIGTK/UZ]5-XWEF3 N9*C;U#EZM@"UL"VK;-"EYJIN46KRN &*2Q;\Y5$O/ MJ>8FZ^FD(,]X'( 5J\.&VL[I#+?S\R=037%PZ4C8TNI@,S3"ON56B5IDL(>6 MDTCBBX8.]NHNU'IQ/F7K_P N7)LNSG55$H5O4&JYRZG\>]54[6Z>_5$S]H7Q MCBOW)<5&I%O1?"'*+,3ERNI=4_S/>&VD [JU@LK46$=C#&=<=@YY;7#7Q&"- MS74R[(_[5HNIS>7%U,10W(8"1\$LD+?3+5);GW MV(&J(>7LMH=%N2)1=NG#B 1B"P,+>ZX,8:,J,* UJM5Q>ON9@^3%GJHA(%0: M9NULRG5ACN[45.[4RMF53)TA M*T?)F-W: FHID+FLV[*+*^JI>FSZ]))<4MEQ*X*%%GRB"P9%# 7F!MM+!*"< M98IG/>02"=!:]VII;D6C"E0I7U^^^?++(UC97SPS,TY120,8QKF@]XD,&K54 M&I.:U5ZINJFE=0]U6+7[8PW3<24ZQGJA4&Z8G)F3\K5"M5.J5QFOS3D_<.3; MAKE1DZ5)OLAB1D90,L2TOZ/I*]+5]I:&RN/6"_4UK6-:* 4#,1J-*N)VDGJH ML]W<^N6PMBS2"Z1SS6NHR4!TC$- I@ !TU6T%:]J10:CG:;ZE:9T588HN8+L M:J5&RO7DY&S+6J7E"Q[EM%=DWK9U3M6K7([0;?E;GH:@#-T]IJ8E'D!;*AN# ME;R^%L4EF"X6$H?J90$5>XOKJ-7"CSJPQV$D*Y][))+%(YGI;JV"#,LII;FP!Q W]XXHCEM(+6**!A:0;EKVU)U,G+"27$]YQ;LII TY+&TQ[7 M+*;V59')\OA7$=)EI/.=DYJ%C4IVYV;8;8LO##N"V,?2*GJB]49.VIZRWUE3 MP=5-LS$%(7 :S/L&3 &ZK+1MV"2:5%X09"2,:BG9IY59)S*30(K=HCC'JVFF M)9ZJ7Z,R00=9K7'#)1IGK@L:TO9YYVZ;<9/3%#N#J7Z@S>_XK):DUFH4?ISQ M5+MMN7/:UOY1N2=FJU=9RI/TZFF;92E(0S( O*4M6JI;66X]2MY#Q(;76YSR M USOP4>D$C3&:O!VN<4X;QD)OKF&L+I44^+XHA&&MTI M,SH"[#U<2 =/$+2:]6D 4Z2L4,CH89X6T(G=&3T<.M .LG%9_P D=?N0\F8> MK.&:K8EFR%$J]+Z8J8_5I)ZL*JDNUTM4:L4:TW6D/S"Y4NW(Q6%KJ$4P2M \ M+E$=9V6S&\W9SC4>.R^?=:=A0;RK>>:U.V'9LH_G[-&#,W7"U+3%7+5"KV!WE/V_1Z/XKY6Y M2:XI4)Q3W,ZD?H9&M,#G6WJP90MMKR2X;O)D[S3T#81CO4+J?UD7#:4]8LX[ M<]#8R"UPZ3I%0<,Z+5S/66*QGK,V4\W7#2Z91*]EB^[@ORLTBC*F5TJF5"XI MQ<],2--7.+,DM:-N:A/*9YG3.[SJ>X /M+ M$.M*J5%#F20?L<#'0A0U;%6PW*A#B4P.A"9H0FK^2?<^/0IQ]\*XRH/S!7CV M?/-I?!(7J/KZK/U@^2?2%H#A0]8'I66NI<$]1?4(E'*%'-V6PDJ$4@F_;@ * MAVB/'4+4%L+7$8X%42.(G>?A:CY,,_(OH3P%[:CI( M\G]/N09"C9QN+'5P6S@*8QA5)>>R+,].-V-4SZ;4V5OIKQF96ES;R)648<\* M(3MJJ^M6WO-1.T:;8/E(D)/%T20NB;&ZF#@"[42ZN "E;O,7+G6TCCQC'%V6 M@<(R,F;*9!7%M0T 4K4E9DM[VX70G95COX,Q[:?79CK&+=.KRY+(UGW?CZD MYC^=ZYU/3G4G69-B>DYN7E*9;MS34^]1YA"%%YN2<*5>)%1//M^67+&V[G.: M76L=HUK7=UXM8WQALF&+7Z@7#+ T7:N^:V]RZX?*)#+A>K9_A'73U.V]6Z_>?3UE:]KQ/44E[ MPH3TG6KD#](I;:W:95J?-RRJX?64N)0!!Q\L?$+;2ZDD+6L<\#%K"'AXC9D: M%XT$D%HJ>A97W\;SVK7M+)-\WKDK$M"GJ3-&H4?']8H]V(D M)*69<(=4E\N\C;O)J[EUA);263;CAFUM;MCY&@?6L9%H&K8YVL--#@ -BJO M;N.9]Y)"7^L75F^-A/=A>^342S:T:-37$8DD$;5T9OSVY'3%3<)CJ#MBH9J? MR/DG+_6W/VMTN6[>UO4NARR-U\N!'T]I.#)CICXUX^:K=O&:UV%,.E;X.80EQYB\/8V*]MW-8, M'2F&T;$0=G"A:TVM[?'"-I9$G,SJQIG_(5X7;A7HOL.Z['OJZZ!4+$ MMF\NF6^Y.M7=5;$F)B8F9R4IUZT=@SS+BV?&^?.5QU,(JUVAR]G$GC:ZD$MX M^8/I](UK[9\) .PMP]QE;(TFN=0"UY.P M-HK#D#V[&,J;0JM9N$I'JK,D7W1GLZ5.JUGJDI&?[P:NJX*3 M-B88M.FVU*S%OTIEB8<<4T[!80THIU.R@,,D1N6M,<=W:2.8W!DD=M',PZ_C MO>7@XX4%#55W]WQX9F6KG":6.ZHYV)8ZXT:0SL/JKZ.+JZW.G M+KUPS)9 J]XWOU")ZJ^I.T*E4Y0SEG2U RW2)ZT,3TJ3#+%&8O!NS[65-3DT MT^]*NNSS/IB"H1\/PSW.N#)&>NJNZ<\TN_;SZ>,I8[R?C MW!6&;3:M"Q3CRGY%RA:5Y3E0N)ZWF:?+3US3UO6V92L6I++ 07+ PYE\\ M'"#WYU+36I^+0!;Y9'_A"O2/>]$9Q11<:=5MC8]JMB9@Q_,94LZX;0H&=,54 M/(=0LNN4+\5]?%5J$[,S5*F[97*5&9G9P350:<#I5$E I=RNZEN"^5[0[3&: MMPXABF,HUBG=>UVDM&T"JT.YC#&UK8FES YQHW6P M+)]+,G@.6LWJ%G*K:U8JM"E:E="L>W94-,G*'<=I]1=JBB8-LVL4]=2<084(A] M7=$(]U=='4RS)7M\U?PAO%M\VC=:L=VAGJS+VN_$>4Z%0V9!NP[?D<-Y,R!B M^BV'+5:T+RI,W]+*Q2Y2H49$QXT9-;,LVTE#)<3S"^3E\A$L#<89'QT=4@E@ MNA-(& ' M:RJJH[TM;';N%L RE MU6;?G4=E?'M=QG=LW*VS=%*M7%]IINBDUNU[OE[AE9HU*M5NW:VTR'V9:'B) M6J*-HN\LY^8V-C;71#N&YQN*8:Q)$6D,IE1_EIY5;:7D'+[R\NH 0Y\89 1C MH+9@]KG X'LUP.S95=,+ ]M?TFV/2<278C#/4%-9ADJ)T&V_EU*:U9/T!53. MBJI51YENQ&%+9J0F[LEJP\X%S/*VVOD1RI"238VSF@O[B6!S3;327$@)KJ#I M;3U9H-,*#2TDYYJ$5T/488;DEUS#;M@%.[I%UZPX^6I%,E>,7>WGQ(_BVA8Z MSO1NJ^?N.39FJC7,S8\OVARN5*M,T+JS1NP;I/0:9+5K&7M5<*2?41[2^\[RH'49C7'/7Q=MMWC;M M^]/EV4"U^H7$[MEW:Y=%-H$M6WW6ZD!U1LU*\7;&EKT[+MR7?T^YDOS)LK;=PU=QUE MJJX[RA(78[.6(O<*.)?;20@:<0 'N!#@1V !2JT7W-Q M?,F#F.:V2XCD#!32-$\7R#'@SV_"QQX; MWW@F,I'P@(P!OI4#U^ZO\0#JBZ& :F;J7T^6Y=R+]LG&( MM[(S-W2CYR=)//RMQW'E!+[ZWU++LS3I=MEI2@E"4#/X;M'P7MP+YCO5WV\; M"\MTO:.&8S"!7'0.WK% YQ(IM6CQ!*Q]G'ZG*TR,N)'M;6H)+@_B;QJ/9T'N M@;%K[AWKXZ9>EV_[_I&/Y2^LF8MR1E;+F39&[9FVY"2N['=!SWAU=I3]OF@7 M#-R[%0IW;K>IWTXM)IC1T[Z8+CQ)2, M$V58V4+7H==I%S6PY4;J307)#';5_878P].S4Y7S5JW=%Z-4N?6JJ3L\_P"$ MXY*-H99ETE ![4G++JZN9'7+V\.1S:D"A %Q'.>R,*Z6Z1B:NI7!Z4^I3-]<8E\FWIC+YMF[4P?>DC M*TNHW"PFBWA1ZE+73W7* MXH[D,_2#IVO>WX)C!=]&7;#0BM :D$ [5SR;2RYG(^ N=9B!T;';>(0WZ0#= M@: ]!*VIR7[3?"V1;_M?,3%+ZA;2N#%F6KUO*V,-4&N6W*8?RU0KQRI)Y*5- M9=:EYAKP[A ;7+SR692;:G'&)5:5(#:AK)R_D5Q9,;')PGL?"V-[J$NBT\1N MJ&NW2\.::@AXKL70YASV#F <:/8X3OD:/PFH1X3'(8L(V]EV"L]M==W3Q0*[ MD"G(R/UT5"U[^OK'N83?LW=5M)R?;5SV!DFN9!&)J+&M.2J<8W)\]E$Z_P"L M(6JHL-S/JZDCDUJAY3>MM+=S([5T]H[LM<,)FF(Q5F-#4@T:03!\LC'-DX=S&VE"--Q,R4.<:5J MVC@,W'T):-/>.FAP43X@CDN'F0S"&2YO'5![;([F-C(PW'-A82X95."O3OM,[=MRR*=6Y2].EZS, T557I,I.(D:RY0*Y0)BHK;?2 MXDR;@2W]])&MY\-NNH^%*8=/JKXVN<*Z7R7YN];=P#"&U&-0=BH=XA9 R$PL MF+(Y(G/ (!+K+S7TA7K3L"3]9ZD915@V'E.QLGW?:> M*JPK)%P=0]P6!BJ@2";\D*&S/(3@QRX*O:TM1V*-46I>7IGK;LP$*4V2KFR1/YDR]DW+54D&*74?XLLOQI^]*\+\??X8O/Q/\ \073O7UNOF49!+332T(2T(2T(2T(2T(2T(6# M.I;^\7D+];9+_P!*26O6/ME_RTYG\AGWX7G_ ++/\P.6_C'_ 'A7)+'-RRME MY"L>\IZ6?G).U;JHEP34I*E"9J9EZ7/,S;K$N72&@\ZALA)5L"=?GY!*(9!* M14BM.NA'VU]N21\6,QUH#[X*S[>.6\+SN&KBLFQ9+(]L7G>];J%T9"J$U*6U M-4Z]:H]6'Y^CT*>JK5Y^GJ6B'VBA'?59[4TLWX29[^H.<7 M4\E5"FB**$&HCB8RO2UH;YL%B-0("Q'@.:([R=C_ -%#?N[-"2&I!"03MMW@ MF/?M';2R4^\,=B%Y._3*331#5OYXZB,%-W:&"0,=!3::BJ$\F*>8#Y M.T(E.J)10X;DPAD0,##W-QJUI#A@A-[_ (-0-14';DA-(B(:IQ!IM30-"%&6 MA?,HIX*&^Z>!X[$\-"$$@B!)C'X(;0/EVT(0UCF20.)&T=)"@Z:$M"%&>!YA MP@8P';V1CMVZ$(&A"6A-ITFH5SE1^QZN[B/SU:@]WU&\]^'#59^L'4?2%>!V M"[I!]*RWU(MK=ZD<_M-CF6O..6$I3L.91OZO@#?81.G'A$T;FA4R?6.&T.\Z MQ/RFM^Z! M\3OTD*7\UU#^E5_GV?YYIH3TTN=B3ZJXF*2"H*;BH@'^3!AY-,N)%"<$*0W3 M)T)VE7!'>$4'M(!V4>[44(Z*9/1_2RQMVE([1WJTR",T(PID^K82RR>/%'\M MJ082"4(@I-1A^E5_GF_Y?5[.X$BG"E3PXRSL?,@@0[(P/9X9YT6. (/JLF(. M(/E"EIQY?H 'T-N/8 ?V+?WAMW:&>(N1.J77< I]VWW,4_W%^V?_ .V.=?\ ME9$08XO]7"S;BW$?[&3$8';[C3;XEY"'_P!;A%#@=3??0?85[9S_ /QCG7_E M9$].-[^!256;<4!O_8Q_N/>GOU+]H_#Y/];AK\IOOI'V$^VT_;3_<7[9_\ [8YU_P"5D3OQ=7X-_HA< M'^U[W\KH_:'D!P%W!7I=?^5D3QCR^Q_ZH7!$]U.?][Y. MC]HN09>MP5Z7MIZ4S["?;.?_ .,<[ZA:2?:JO-N4NH(<*%RKJ%MN+;<0H)"D M+0KE6E0*HA25"!'9KL!P< YN+3M7JN>WEMIGV]PTLGC>6N:10AS20YI&P@BA M&]&;I\X#Z4NL0'!)3O")/-!6^VK6$"M50IJ:?-;K@)5\B(;VX?*1Q_/> M76K4W>%7PW[BBIDGH EH54R0O. ::=2*B4>YA%"8 M1WBM$/\ +:UB:("A>#Y5#@R_%*N+32D1B$[[1#B.'=#FU)L\.H$O;GO54EM* M\=UV'0I*&U*5Q3"(VYVX@>;GB8G6WUJV_",\ZR^JW/Q'>93/1!">9H1 A%UH M>8?+XZ8O+<8"1OG0;:X J6.IU(Z0GAXC6W:IUL1]TJ$=;O6K>G?;YU5+!,8R M UQ/4I+?*(??FN/,4I<0>$1\H+X&.I">W+@TO:*]*Q^JW/Q'>92FR@F/B-)@ M00HN-\8G;E*A'6L7MDP:#*RHZ4C;S9%CO,I2%,;\JV028J(6V(GM)(.^K/7+ M*L>TCH*CP)OB.\RR5B6JTVD9&M.HU2?DY" MGRE2+LS-S3[;3$NWZM,)YUN*,$CF4!'7E_@;F-C9>*K.YO)V16K)"7.<:- T MG$KP_P 8\NO[OPW=V\$4CYG1T ))[0R70D96QD3M?UJGS5:7/G^VU]1_MEX M/I_>EI\Y?.W[+^)VX&PN/F.]Y5_&IC/^WVUO]M6/LZ/VR\'_ *SM/G(_9CQ/ M^87/S5493QH3 7W:Y\U5E_LZ/VR\(?K.S^,(_V5E_LG3_:[PG^ MLK3YR7[.>)/S*?YCO>2&5,:'87W;!_\ .K&C]K?"9-!S*UK\I'[.>)/S*?YC MO>51E+&QW%]6P1WBJ,$>_J7[5^%?UC:_.1^SGB3\RG^8[WDOQHXW_MYMK_;- MGZVC]J_"OZQM?G(_9SQ'F;*?YKO>6*,Y79;%XXGO*V;2K]+N.XJM)2K-,HM( MFD3E2GWFZA*O+;E95L<[RTM-J40.P'7@?M0YGRWGW@6^Y3R2XCN^9S-:&11] MI[J.!-!F<-R\Q]GEC?\ )_&5ES/F\3[;E\3W%\CP6L;5I U.( %3[RYC?BAR MG_\ #V[?]IIK^4U\8?L)XTI3]%7U?Q97UK^U_A+]96OSD%S#N4U>DG'MVQ'^ MPLUO_D..C]@_&IRY5?$_BBE^V'A&NG])6M?E(!P[E8?^[N[O]IIK^4T?L'XT M_55]^3*?[7^$OUE:?/"&YAS*O*?^#J[HGM^99OB.'!!TOV$\:#']%7U/Q91^ MU_A+]96GSPO U>D5*@3[U*K5.G*74Y4I3,R$\VMB9ERM <0'6E@*3S(4" 8; M'7CM[8WG+KE]G?Q/ANV4U,>*.;45%1TC%=JSO+6^A;=64C9;5^3FFK33-6D_ M!K*%I<,:C)-5P'U?5QU$J;,D,;'CIYA(=EU*X)VDK% 4GE4H<-S#S;PT540V ME>E4T*0P"8XGF21")&X\_#Z^A"A:$*,] *$21&!(CL=P-QV0 XZSR][R)A#6 M " (<.SM'9$>;W].(C$'.J"AG4WBI&-"A4U0X4=0IH"MB=)" Z-N;80"@=^4 MF/#?M\VA"CJ'HCE)*>TGAS>0>;0A,T(4)8"3R@QAQ,(;Z9(( HA,TD(#R1$& M,#RGW8$0'GWT(0"8\>/P =P'9OH0FZ$*\2H'T>KVW_CRTO?]0O4_6U _6#Y) M](6D%O"/4/05E3J4!/4=U PXG-^6>X?^OMP>8:(_JVC;I"H?WR3G58C' 1XP MU-12T(1V4DQ)^3P&_;Q.T>[0$*0$"(@-^S?[)AID4-$(Q1Z92!WD $?#'RZ2 M%*2( 1$!#91^SWZ$(R4@@$Q)\I/\?3))S0G@ 'S[<3VZFQ_P3B"DGZOR;0) M)^\ .4DF!BDQ5"&_#@.[5&I]*U\B>".M("(A/*>9&P/\FF/#;AJ4_P!2_P"2 M?05?:$B\AH*_3,]QX/VEVDD5*]1D-S^D9/\ 4S6OD&9C.,_ =]VSI*_J'L'/ M]0MZG'@1_>-4GF5WG5>AFX>9:M3MZ7,KO/OZ7#9N">MV\IX(UN MWI\Z.&S<$:W;RJA2H\3[^@-:TAS0*U'I4XGO$@()J" MN2%9!-;K, J!K56!(/$_.$Q'<\#Y]?7_ "ZOJ$!.9A9]Z%_,!XT-?&'-ANYI M=_T[U!2UZ0B"0!V\#QX=VMB\91O"1"/*--I-<$R,*HR&4D@A, 8A1["(B(\D M1J;G&N!P24KPT?_M[-"1 <*')'0A,"8';#<*. MY[=61/$;BZF)4'L%,*!2?"3"/((0C[G QAPWUJC>'NJ 1@J5(1+M022(DC@3 MM[VK57PH]P4@M-D0*$D0A B(]XQUHA8US3JQQ6*I::C U3D2K )9:X;#PT[ M=W9W:T@ 9 >8(+G.S)\Z(&&4_):; X[-I^QK1&(W"A KY$AY?.C-,,KYHM(X M<0A,1OV;:LX; <&CS+)(]X>0":=:D"78 V9;W$-T)B1Y01L=:(6M%%\4>91\_G*G(EVD@?>VR-S^AI[3 M$0VX0T".-IJ&BO4L)DDJ:.-.M$\%G?[VV(#_ #M.Y[!L-M:(F-/> \R0DD^, M?.BLM(.WAHY0(#[VF$?/#5W#C^*/,GQ'G"I\ZR_@UMM&6;*4E"4J34W(%*0D MB,E,CB('7G?LV/#\:6190$.=]Z5X7X\-?"MVTUII;U'$+J 5K))*E1._RC]G M7UUQ)?C/^%'\45ZOMI96>+](W/K5 M/,2=Q"FRIC$D:_/7VRBGM)YI^-9_11G[97W#[*P![/\ EM/B2??E:]+![1R[ M \0>S?AWG7J_(KV(.TVFY"[#M'8P\^F4FFAJA*X:B%8\"E=J<-"8R49]/!0C MN"#W"$(>_H0B$\L 3S<.W813YX:$(>A"BO_+'YD?&="$'0A-7S0]$1 MWWW ,.\1VCH0H9B3PA'@ #YMM"$W0A7N5_:Y7?U[M/\ 4%YZ@?K!U'TA3'U9 MZQZ"LH=2R_#ZBNH5V!);S9EQSE YBKEORX"1N=N&E&=,;-6. K]G4HR'M.<= M^/H7T18P]FS[/]J^>CGH)R7:>=;AZL>M#I+DNHZ2ZGK9O:5D<;XLN:\;1N:\ M+'M:GXX^:YABZ;2ILSKDTE;;C@/H\!EYM)Q7%EX MXR%6,I95POE#)-W]#T_U)8BQC:5_7%:5Y8T35JM9]-M+(M_23]"G*=/T!VIW M N11*.O,LS*FW'0X$(CJJ>\D=%HM6UE9<63'O^ TW3V 1FOPG-?JW@"HS5=M M;Q2/;*XDV[X+MS6GLN/J['D/!R(#F4(VDTPH5EFWO8"5/#US7/;N<4=6$O.@14+(;Z*1YJUS6.MWRQ MN)&B1LHO: -0=()HXW@$$L,D3IF$@;V-J0#45RW;,RO ML%[ PI.85H&?,Z65>N6;D]H%CSIMK&,[;N&X;7H.2<8WU;-OW%2Y*UZZFW9^ MHVW>LU2JY\Z3#SOB(8IS92D%V --OS-LUPR/02#;WO$ /ULAT]56L7)4LD65T[7IFZ>PS9N6:Y54TIBDU:ELUIMHOR[2DSRY]K8FRO 8R66!UPR,_=/8TD4J <-A6>_MHX9Y3%A&'2 M&-M:E\<4HB>X';1Q\JTNZ\/9VW;T)2>(:S5,U8ESK:V8)C*-&I%TXE=KJJ72 M+MPW=@LR_P"UZBFOR,C,.S5'KBBUXS:2TI:%I'R033;UU)Y(G ?!?'I)!\CAY<%SR[M=,-(()VE84[R M1 \_#5TA(&"01TA4&X$"(CS=Y.X3#R#W]0BTU^Z049SY!WANG_+IV]W4I_J7 M_)/H*U6']>A_&M]*[/R/Z1D?^T9/]3-:^0IOKG_+=Z2OZ@['^HP?B(_O&J5J MM:DM"$M"$M"$M"%4<=(_;'I4X^^%R1K:E)JM;*2(BM5E0!XJ(J$Q #;?7U[R M[^[H/Q+/O1CY,U_,!XT_QCS??^D[OS\>2GG*Z<3/2EA=%%I%=5Z]2,>4*[L% M2%1S),Y$HD[;V2Z!DE4LU=ZFZ6QS/V/-V\\MXH+@):0RL.CF$==J2")DWTM( MXA<3, <<'LCC>]KZ[-1:!3I7C#-3K=V@ZYA"R2H'<@H) !)R"DAOE MB$DI)2(F$0#'>&KEAD<'/+ADB 0 '< /JXZOM^^>KWE!%;1S$*B(!7#M,('A MW;ZV(4P;" ^J/GTECF:&NPVJNV\1&/#>$#W^76K226D9 *I2VS%,8CCV"$.& MVK$++.#_ .^O9?ZYN?J.9UYO[./\9V?RG?>KP_Q]_A*\IWM+:?."Z=Z^N5\Q M):$):$):$+BYU4HCG6^5#8B:IY([% 4V5,#K\]O;,:>TGFI_[UG]#&ON#V5 M'P#RP;VR?TBS=)])$I.XFQQ4*9.4RNY'R-)6=>U;9;O2D2L]CG'-TW&Q0).H M)L+E-6KR2B:;?FYM3C;;"5I"$*',K7KV2TTWK+2O8:]HD=N<\5#*;,QCF3AD MO/8Y#P'S$?2%KRQOW+#1S@=NTD;*+'^9L;XDE+)O2X<8T>Z+?G,49E;P_<'T MAK2:TU>+,S3*P_*70RV)66^8JAZ[;TQXLHGG;#3J(&(,;?52:"1$$'@1#W]"%"(^2(Q/"'8#&'ET(5#L5 \8GAPC'?3&FAKFA17_M M?^B^MJ*%'TT*A$>!@08@_9':-"%$](>CM$))\HVW'D,!H0AZ$*]RO[7*[^O= MI_J"\]0/U@ZCZ0ICZL]8]!65>I!/-U'=0()]'\>&6HIXQC?EP QV, 1MHC^K M;7/2$G_6N^-JQ6[U@>V"ZX\:X)HV!+:O:S#3+3L&NXIL#)U5QU:U5SCCC&-S M-/2]:L2Q\J3ZZ!)E:&R4.GB- M;@UKZ4U ##?3-:K*^GY>&BWI1CBYFH:N&YU*N97(X5&RJ\98WM+NHJW,BT2] M+L>MF_*(CIXQSTA7K:$_0I*F2][],./*O1JA+XVFJI)-^NTVJ524HR9=VM-1 MGASE428QTQ1V\VM 9+?3PB/BANEN P-,5ED?,ZWC@B<6/AM MIH(W8DM9<:N+F<2[4[',5737K;]O[=V_BHR3(4Z4G,(VU*4*B4JE,631)FF-3+$]-I>J3CR$DE)YBKF6-A=6UX9W MS58X,U@#&5[)631O>=A8]@%!2H<<]G4GO[::WX0A:'-<3'4DB%KHG0OC;4XB M1KSB:D$#RZ365[9[KQL2XKIN2E7O8TW,7ODK*.6+NIU6QO;D]1Z_=N8[1I5D MW[Z](K:"?FBIT&BRR42B%(;:<;*D_*5'6ZR@$#+0M^ACB?&T?L'K/$-0 M=@P7/BGDAF?/%A)),R1W2YD/ '4.'V2!G6JN=0]M-UXUJO3]PUR[L<5JL3&6 M<59QI<[/XIM)WZ'Y+PW2*9;]FUVSF1*I;M\*H=&EY6=9:@W.,HY5B!.JV\NM M&'6UI$O$G?JJ=1-PTLE!->ZX'+?17&_N"U[.R(WQ11Z=(T@0FL9 RU-R!QP0 M:+[9WKXM^RJ!9-)R':$L+>KU(JDI>"L%H2TA0 M:?2'I&NYPO%R_,AS$Q,R:$NSK-3N1U3K+:XIED>@CT=1CMH&2LE [;+6*W!V M\*$.X8ZQJ))VE5NGE=&^(GZ-]S).1_WDHH\^48+6X:Z#*T^YV*A."8@DF 3 MGWX:C*:4ZT!&;2%DK^H:Q_J$'XB/[QJ ME:K6I+0A+0A+0A+0A5''2/VQZ5./OATHIDF[*@Y+3"V^>:4H(0?0"3OKHNE+Y0^0!U&:0#W<10FG MQB,RO&&QZ8S'&2W&I(-"3TG=T9="M.0\GW)DZ8H7SS*4"DTNUZ<[2+;MNU:- M*T&WJ'(34X[49UN0ILJ"E*YZ?>6\\XLJ6XXK<\-5.!,ID?C(6AM=S6Y = JI M5[(8,& DT&TFE2>DT'F7A0 !MV;:E3LUVI)VKDE-;2$H'EW)@1'W]^&A"?H0 MJ@1,-"$8" AY^/GT(35<4^?ZXT(1 E2C >_W::SR&32=0&E34CE &M,8(&*S M%264GFYH;0A'5BB74PVE36T\RP-X=L.SM^/4FZ<=5/U>4ZFL#G%SM1S1D(YX]A$-^SW=:8&N!U_!(21&D*"MP0022 MKL(V@!WC6E0DTZ.UDI.I, <[2;EVUZWEN)97A[B X%A- .T8S5FHYFF'F"\^8WAM+& MY4DQ3W; MIN94DA)JM<7)@H\54 .91"05*)I<=9;6@8S5I: UNHU=0#XQQ*NK(&G4:DT MJ=IH*"O4, L'D; ^?ZVD4V9>5#A CW=&Q%*/"<=]CP.DIJWJ$%0.V^PT)&F% M4M":"\(I![0?C_C:$*+H0HJD .#TB(DJ/?$G@(<(ZH(>T'<4T(JYB3WZFP@M MH-B"F]^CLU=3-"8>!\QUG30=,@M-"A175 J4D[>GS$]GR(T';W>.DA1--"6A"A*AS*^43'8GX8@@'0A,T(5[E?VN5W]>[ M3_4%YZ@?K!U'TA3'U9ZQZ"LN=1@!ZCNH +4&T*SCE>+I!7RI^GU?!)0D\RN4 M;PT1_5-IEI"B[O$[:K$W@T__ ,I?]Y3'\;4TD\2L@8_ZY@0[Y1_?S;Z2%,2S M3X#_ %SV@/Z#?C'W]2%-IHA.#$CQ^<.;?^E'@"//S C20CI3)))5ZZHE8WY9 M1\B'OG0[]VBAI78A%#-$(XEY M#_RB1YY1W;WE0U9'F1L2*<):G[QJ)AVD2CVW=MS :98'.SQ0CH9IPW%0,4IA M^DWMQ$0X*XG3:S2PL&!((KU@JR!S M63LD?72QP=YL:>7(=-%O'+]6EI-R\LR+8N)19EV&5*A* %3+2&RH??HP/+'7 MHB3V9\W=(YW&AQ<3MVE?L/9_^X;[-FV\4 Y)S@Z(VM)K$!5K0#M.&"F#JPM4 MPA;%P&(B(&3^N]"$-0/LSYL!4S0T\JZ4?_N"^S9^ Y-S>IZ8A]O'W$4=5-LF M$+9KHB8;JE!\!=B=5GV;\SH:3PU\OO+=%_'O[/),?T-S6GRHO?4A/5%;*N%M MUWO)YI6 ]WGAQU4/9US4=^: >?WEH;_'9X"?BSD_,]/RHJ^E2$]35MJ_]7:X M/=EO@]/>&H?N]YK^&@_WO>6IG\[[RVQ?QD^#7$%O*N8?.C/VPL5)Z<;FK"G*PQ7:,ABKO/55EM:)CQ&FJBZ MN;0TL\@'.E#P"H;1&VO.8?:=RJTA9:/MYR^)H82-.):*';T+X\OO_;\]H_B> M^G\2VG.N3Q6O,9GW3&/$^IK+AQE:UVEA&IK7@.H:5&&"CS_3=<].D)VH/UVC M%F0E)F=>"$316IJ596^M*!R_+*&S#LCK5;^U#E-Q.RW;!.'/>UH)I0%Q W]* MX7.__;U]I7(>27O/+CG?)GV]E:2SO#1<5+8F.>0*L J:4'2<5@1I$D4H4)PG MF0%?I1XD!7I0/*3KVB6M:ZAW4A0 MG!21DLR84/PX^7\$<)AVP',=X:E45IM0C@29/Z<5#L_!'Q[Y)AH0B^#*?TX? MZG7_ "VA"(EF3$#ZZ=QO^#.^CY_2/;H0B>'(]L\KA_2KL(Q[#'<0T(552\DH MH*9U1$=XRSD=X0A!1WT(14M2B#M-N[C<&4= ]S??35$K7N=V$N"_IO;[=N^KX[F%HJ6NJ>I4R1N=A4 C>GHFI-<2'GMNPRKOQZN]=A& M%'*(MI'8-=$3,2:N#K MQ_[F6![_ #:W>OPTRW(UM]?9\5WN*KU>8YZ/=3A/2L=UN0_ZRL'W 8:DR^:.V&. MPZE0;"2M201T*HGI/_/'QN>#"CMV<%;;:TLOVN%7,/1DCU)^X^XI9J,F#NXY M#C^@.?'PU/UZ/XKEG=;RAQ +:=-5["P+VIEG7A0[GF&9F=8I$TJ81^$O$=MR3G\'-9XWNAA)) I4U%,%P/$?(;KG/*)^70/8 MV68 FM!0@XK;+\L"TH?M2N/R'Q)*!]WGXZ]X-]MW(W"IM+H'<=/OKU-^Y_G M67K5MJZG4\_^Q$'5Y:A_]4[B!'$%R3^/F U+]]G(MEI<^=H]]5?NFYJ.]=V] M>@./O*@ZN[7) %HW#O\ ]7D/YYV:D/;5R9V5G<'^4U#O9-S8-JVYMR?Y7O(G MY6UL?VIU_M_HB0_GFG^^CD_YE6OV1<(7%F15T9VH MM4I-+H%2DIRKMT>H^LFJMLT.3\"8:6IAM,/9GS7QL^^ M]I5E/!#RN9AF$3ZF4"-C6D&@TXZ:^5>T/"_C_EOA06/L]NH9I.8QR",RMIPC MQ"7 XG5AD<%H:-W%13 $;DD@P@-A#;^)KYH!J-Q7OTBAI]G2@*AO#AS&'FCM MI;5+X"83Z)'U<1H*;#L0SMOI!2=0&NU5T*0Q%5!=_1#^:T!1=F.M-T*28X 4 M*CV GW0-M"%"T(0%P\1/H^D1L8F$>S8'AJIXJX#84PHZOE*X^[#ZVVE&*$A! M3=#@VIQQ0J:J((-"FH^AU*X&J%&=/I/O:2$-<8B( V$(;@"'"/ M:= I7')""X 4*CV D><#;0:5PR0H.A"6A"B*(!*>0>7=1C#AN=X#0A,4('@ M#P ,?KG0A7F5_:Y7?U[M/]07GJ!^L'4?2%,?5GK'H*RSU'1_*,Z@AV?CPRSV M;1^GM?[8Z47U+/DA)_?(V@K#/.@\P"AZ'RO)JRA]RJ-+JZ:&J(B"B@[$$CS$ M1T;*["D6N;W@0K@$+*%K2VX6V^0..);6IIHN$I;#C@26VRXH02"1S'AH((%3 ME_LKZ,>I !.02Y@D MSAIG# YI;:*2CCYO+Y^SMT5.6Q"+V'4V@:"=J%4:N8!I"2(D>BK?M$1S0 &V M\.W?51=I>2C8I#7R3O'N[^7[6/DAPU\[?%];63:NQ;=SRJ[(^0G\RGXAJMX!:0< NS#FWR*2G8HW$ 1N.'$?!K"10 MD#%>26O<\@5U9 ,8G: .Q@#OM'W=5OTT[5%VK=U&CI5Q;3S%)CNDDD1B(?6) M^'678NW:@ T!J%<&_DGS_8UGG TD[5W+//SJ6@$-+/W2'(?G%#X]9%WK7(]: MZ2VU^UZA_K33_P!2M:^?;G^LR?C'>DK]N?#/^&^7?V&W_HF)MT_M8N3]8:Q_ MZ.F=7\M_O*W_ !\?WX7+]HG^7/B'_HEY_0/7+&53!AL][;>W=! &OKYP)*_F M)M_ZO'\AOH"D CO'9\/ ^8PTXZ$X9JXM6$80\^QT) M4!QVJ4D#E0>4$\J=X"/ =NFH2.+109E/AW[QT*+(\-3\2=Z8E/+'@(DG;;:. MWP:%2\@/[&70C)0( E4(\NQ$.)()X[@0U?$#2M<%45+0F A 0C'O^MOPCJY" M?K3;@&I.85,N85-7M<22"* >ZJDM20BI3%/9Y"./NZNA +Z$;%AE $A R5$< M>'P1[^WLUL5:(>/N:T0@%I!WIA(]FI1DU<-E4)PAVF''LC]<:FL$GUAZT5H1 M*AMP[1$<1V:T6_>/4H*0! GC#:&\0..P'8!K6A//;J48!?0Y+ \ .H#4*6T/ M0$?E &/> 22!WB.M0 &2BB?8/Q::A)W"N@^//W,52_W(WC_E)[7TOR;_ ">F M_L,_VU\_\QQ]JMN=GK<"XXF(6.TA6-! HX89IG?YCIG)19WD(\-(*;A@D. \VA,9!19@16-X>B M/C.@).%=M$$=T8Z$QAA7%47\A7YE7Q'0FH.A" X"7$0(!@3$^?L':=52.IUI MA 4#'B> AV:46U!3(:FY@)KM0J'CJF3OIA1SL2.XZ@A =!)$"!Y3 M=^W-[O#0A 4(!,597]KE=_7NT_U!>>H'ZP=1](4Q]6>L>@K*O4JL(ZA M>H=8B"C-F75DGA%-]W"8CWN&HQUX#*8G2!Y\$R*S/W@D]=!5?;?BOIZZ)JMT M[^SCR;D>WK!HEQ^S0P%@WJJ:J[C,9VHRZIY*P)1@!" ME:XMC+);'5Q&2Z7!V)>PWQ@<0[,'2309@BN2Z,]M#<7\A?5UN^&,M1.'P%\(W=-2,O]#I&]5N2=(0Z^%K?F&UJ""HI&MG,KN=O*;;F4 M;6OX-[S/A-Q!>V.!L6M],VQN!ET[6MIFL=C#9OOS9/>6.GM[-TC\VL$K]18P M$5U$ BIPJX8T%5C'$_LB>@3#-*Z&DW;=R8IN^8GK89M&D,8GKDU)RK[1J#M1J;DC,MS+3/BI(W1W$QYL>7PNC= M'P9X]6R0"T,C9F5H27O#@UHP&H',+-+;P1\I-]*7!Y>V3#_A@7(C,3__ )>+ MJY8G)5S#T+=(57QO==3S;B3->.,2]/%7]I?F>4P;0KDL*ULH,JQSEW%$E2:4 MQ>;-L(?F[:NV3NA^\XDC-=*Y9%$V>-P++074[W88GAV['@L.QCS72.Z >A.F?8:= M!EL6AU69.FZ)U%W_ &3B"Z+V>I=(MZ_1*WK;]&IF$+$R=CVTK7I-*M*K'*D_ M=-P78](U2H LHI+$N%J28+AFN^87EI:.+@SU@/N& ['/CN70-K7NL#6EY=D= MZKM+.SN[MH&H0N9;O+0<6LD@XKB".\_51H;N-5\<+ZFEOS*Y=EV6EU3#ZI>6 M?6''Y9@O++,L^X D./L-00M4!%0)@.&O((P1%0D$T&(R/2.M<5U-9I@*E,'# M6AG="BGCEY5")!, >T Q!V&T3MK._OE,*2W#D '9L?S0X^??5T=0W%(HFK$ MD=D>@..Y/=OV;=NLA!!Q78MNYY5=D#T$CMY1[FPU6\5:0N[;AM 3G@CI@.2/ M '?S1$=82*$A>06G<\@^VKLR I*@(\$\(#:(/;YM524IB*KLP-U ?9M5R9)V M$8QYH^2$(>_'69=Z !KJ#*BGM_)/G^QJBO[2Z2VU^UVA_K33_ -2M:^?;G^L2?+=Z2OVY\,_X;Y=_8+?^ MB8FW3^UBY/UAK'_HZ9U?RW^\K?\ 'Q_?AGE3+(E9(RQ@)D3+_ "H+?!85 \=?84>KC M#2<,' M9&N]?S#Q?U1NSZ-N.[ +K=5YBY+#N#&])RWC6ZKNRI2+5RA4;AJV-,6VS^Q1 M=T4NC-6Q9-ORDS3F:%=DQ8" J9G'RA]N3?G/"0I?(HZU.JV9[(07/%N(W/Q[ M3N+J+FM.3 *QAP[V:FUK2&<4=@3ND#,Z-X>AM3OKVJ="T2ZF+D+ VFH)R>/9[OU<="$;0 MA+0A36Q!"8=H!]\1T(3]"516FU'0@$P5#T03MQ5O Q\@.VA)QTMJI''W--4M MK([5L!5=X&$//VC?LT*4KJ"@.*HE*EX^77TOR;_)Z M;^Q3_;7S_P QP]JEON];A*Y(6G/46EW=:E4N2FKK-O4VXZ%/5VCM[.56CRE3 ME9BITYM40GGG)-M;8!(!C Z^"K5[&7#7RC5&#B-Z^S[ECWL>V-VEYK0[L5OI MUHR]KC'N/:F]5Y*I7I<-\WC7+:IQQU+8UN.U\.37OTE4#0=*&K[;W=1VJP]U4'#04--0@3$/1,-XPCH3-, M*J-V\/=T;$?"R5=":@'B?.?CT(0'.7G23'F /*!"!,>&JI&U%=R84=02# <8 MGF'8.Z'D.E%M04PZD\D$4WH5#QU5)WTPHYXGSGX]00H[W+L3&/ 0[AQC[^A" M >6 Y2=^P]G'CL 8Z$)I$01W@CW]"% .Q(\NDA4TT**[R@F&ZB=X]D.[8<=" M$(\=Q#AM"'9]?0A7J5_:Y7?U[M/]07GJ!^L'4?2%,?5GK'H*RSU'J"NHSJ!2 M>S-V601 $&-_7!O[NE%]2SY(2=5LCF[05CM=VW:XT^RNZ[F6S-4ZG4>:977Z MLIF9I%(>$Q2*3,-&;+;],I+X"Y674"U+K$6TI.^ID!W>Q.O7UORU'[JGPLT! MS@-()#=);09:3FVGQ3M;DK\C*N4_59^G?C.R+\WUB<5.U>1^G%S^J56<=EA( MN3=2E_G3PI^91+\FKFN5%4FS5# M.$O>L)0'?%]/FYM]1#&"02@#B-%&FF+1N;N&S#9@GQ'Z#&23&XU(.1/2-JDU M+(^1ZXY./5[(-\5J8J#4U+U!ZJW=<%174)>>$NF>8G%3=0=,RQ/)E&@\A<4N M^$CF!Y4P-# -( #<,*88$D>8DD;B:IOEDD[[B<-IZ*>Z,#O&&2WMPG[5_KCP M#B(87QQE2GR]M2"KP5:]P7%:5%NG(-C'($A\UWB+/O:LM3-7I@KDA]Z5XA?+ M*?T+D@(47=I!>-#)AV>&6&A+:L)+BTTI6KB22<3M*LMKJXM':K=U/I1)0X@/ M: T$ X"C0 !D !@N=BEK<6XXXM3CKKBW77%GF6XZZLN..+4=U+<6HDGM)ULC M#0SAM%!0 ;@ J'N<]YD>:N))/23B4M:&B@ 4$1*CR$!,3&$8" &WPDZI) D. MI/8I#7R!M#<@^<<3[NK@0X5"2)J2%(:_0T^[_ECK*YSB<5V+;N*Z(^2G\RGX MAJI]-)KDNS#FWR*0F/H$"._#OW&Q\^L)I4TR7DEKW/(%=V 2%<(P&T2#L0>( MU6]P:,=J[$.3>O[:N+(ARF'8L$^ZF$?>UE7D$/?\BGM_)/G^QK/.T:=6U=FS MS\ZEH,6EC<^@X(;<2A4(>Z=8UWK7(]?VETEMK]KU#_6FG_J5K7S]<_UF3\8[ MTE?MUX9:[]F^78'^H6_]$Q-NG]K%R?K#6/\ T=,ZOY;_ 'E;_CV??!.D +Y2.8#>.K(WN J'&N5:XTW=2LJ-ZMKTU-3KSLW.S$Q-SDPXIV9 MFIMYR8F9EY9BMY]]U:W7G%D[J423H R3!$[:'O\="C)W"BZ:3 MUK-0W*NY!,(P @>$!'R<8Z%F>0YQ(R1V!Z)CON('RCM\FF%!2=:FZJ=K-)5 MCL-20JJX)\Q_BZTV^15,N838$CS1/9Y-:54DF,8#MT*+FM=WMB,B.\>$=OAC MJ^#OGJ^VLDWUA5$B'#@4@GX>&M:J3SJV)I+M6P)A-UI0GIXIAWCAQX]D=M)8 M)/K#UJ0W^B*X\/MN/$<=:+?O'J4$?6M"<(0,8Q[.[RQTEBF:UKJ-RHI38 2- MN4GB(Q^K;6X9#J5:)]@_%H4).X5T(Q[^YCJ7']J-XQCW\D]\&OI?DW^3TW]A MG^VOG[F;2_VHP$9>MPCW%QR*N4HVB1!281B%#@>P0&O@+$&J^UG8DCR>;!&G MJC/U1]R;J4[.U&<6&TO3=0FGYR96EI/ALME^8<<<4AI">5()V &D:G$YE38 M<:;%;-.A5:8KMU&AJKCW4U)T$),)."$^-D^<_%I*1%5%$>TZ,$AJVY*NA24 M\3YS\>A" X2%I(!.Q!@/+PWU!_=*84=0A]J1Y3Q5Y]R-5Q;4%-U:0#B=B2:= M9WD.=4*2CGB?.?CU%" ]P3$1W/?W0XCRG0A1R3!((A"._?'?0A-T(4 \3YS\ M>DA4TT**[\KO/?W#?;RPAQT(0U1CN(<.\]@[?+H0KS*_M[I1?4L^2$G M_6NKWM6*Q3ZW*C<4QCS%^8(A[JCOJ:BGHFY52O[%L$\=GYA,(=QY_K:$*0)J M6V_UL:XC^BIC[.FA$,S*0 -/:AQ$)F8,([PV7$:2%+;F98)]*G-;D\9B9CY_ ME::$=$U+ F%-9([07Y@>:'IZ$(J9N6W_ -;& /\ K[Y[._GCJQO<E#LBO&'8UJC%%1-L;?ZW M,B.R'R@1#N[-6@@BHR21O6)97R:>T"/2CXSYV&YV*]-"3,TU$CU!F' M=XS^V\8QYB!'5<@!;JVK9#<.:-.%3T*>B;02 F38V(@"X^80X;!7=AN).Z:4"G-31*0KU5DQX>FYZ)X$#?4.$SI74BNI=& MSS*:B97#F3+LPX$%3A$?SV^L9:'C2Y=JWYA.PX:=75_M4U,P8$> SZ0Y5 *< MX$;P]+B1JET#=)TUU=:[47,+K!K2T5Z%EJ0S5D"4E&)27G*8EB5:;EV4&005 M(:90&VP51BH\J>)UXB_PAR9SRYX?J))/6(!' [ZHD\+\MLVF\MZ\6(%[:[V]H5\H7?L?XB/:5XLFC\+\WGMW\HYF]EK. M&PQM>8;APBD#'!M6N+'$!PQ!Q694].^.6@E"&*N$H "0:FX=@("/H;ZX3?:7 MXHI5SH-1S["]UG^ C^'R/L1V_- P9?\ C'Y;/@I_Y/N._P"EZI_M@X?Y4:FW MVG>*6B@?!3Y"7^@OV ?@.:?^<=_,3AT_X]3LEBJ ?KB]QT_WG^*OCP?,4'?P M#_P_/-76_-:_VQW\Q8NRYC6U+&MN3JM&E9IR;F*S+2*O6YUYUL,.L3+BX)V@ MH%H;QUYCX'\9\Y\0?PP^RKV,>S2U\4^"H MKQG-YN:QV[C-.91PG1R.( (%#J:#YUKR'V#PDF_<>>'QJU[;7YN(Z9I@0!I[ M7G+SI/\ EM"$_P!:EO\ R>Q_-'OY?0A']8;@.618 AV//$$=D/2T(14S+,#S M2+,8]CCL(0'\E'0A'1,-*"H237G\9X;]GVVX T*$G<*,W,,@$+DFC#@?%>/N M'TM-1:YKF4V 8I_K,N>,DWW#[Z[L/SVVA4?1ZC6NE.4^AM$6Y5D=GZ*ZKFVA M]U".VI-<6FHS47::]G)2$/@1C*L';@5O$Q[!NJ U:Q[G.H5 A.]9@/TG*G_1 M']_)QX:N0DI]*@!ZHR.!V<=!&VXV4=61R%A^Y4'-U#I2#Z0#"59)X[K=,8\1 M&/DUI=(:MTY$K.00:)OK !YO5&23V>([ 0[A'B=6H3O6NZ39'^B.?RVI->6& MKVISJN>J^,"(B7:_P"B4Y\$%:N: M2TU&:$XO(A 2C48;$N.PCWPCVZTMD:!*U@& M'&!)UMB<7,J[-",'ARF,LU'L'.OR:FLT^C;WT5MY( BRB._H^(L)''RP,=6M MD>2&BE5F1P[_ *G1N!Q<7W? =]]:!6F.:"*BA69;,RK>;5/I6-VWY%%J5:8% M$G)82R3-F0K,SX,\E$XH\Z'5(F%O;>^V=+_3_[//B77Y3_ &('MK\=G#B6X_D55/R,<(?TE<7^WCO\ZT?Z?_9Y M\2Z_*)_OI\=?AK?\FAGHLP>8GU.Y-_\ 9UW^=:/]/_L\^)=?E$OWU>.QCQ;< M_P#RUH/U.8SM;%60)*W;1;G6J:_;TE47$S\VJ<=,T\],(<4EQ24E*.5 $/)K MYE]K_A'D_@SQ4WE7)!(+-ULQ_;=J.HUKU?;7T)[+/%'-O%GAM_,><&,W3;E[ M!I%.R*4KO6MKXV3Y]>K%[((!4;0FEH0H!XGSGX]"$%9(4G> A$C???N''4'] MPIA15B!AS1@2 .$._P!&)@/CU3'IKCGL3*IJ]Q P.U133K.\!KJ!24<\3YS\ M>HH0'N"1& )W^#XM"$!8X>ES ;#R0\D3 =VDA,TT*"KY1\YTD)NFA1W=C&/$ M0$# PWB"-XQT(0201MMO\GZY/:8Z$*\RO[7*[^O=I_J"\]0/U@ZCZ0ICZL]8 M]!66.I!0'47U!DD )S=EDJ)4> OVX"5$'8 :46$#/DA)^#W YU7IZ9TC]3=9 MNFV[(I6#\@SUW7AB)W/MJV^Q15JJ5?PLS3INKO9+IK1< F+4:IDB\\J8!V0V M3#2EEC@%P9G!HM:<:O\ P]5-.K=6HIOJK66UQ((2QCB+@N$>'?+7%KM.^C@0 M5KDS,RZH+2\TM '.I274D)0-RI1!V \NK1B-0((ZPJM#\Z'S++V1,.Y,Q-0, M57/D6TYZU*%F^QDY*Q54*DY*^%>=C+JL[1&[DIB6'W7!(.52GO-)\0(42B($ M('2K].^V.$\>G4TX%NMHCWU($U+!!47VTI2GFBIQ&R M=]X\VXV.D,&6G,2!NLLZPPAQI\'% M2]G7/C:\[HQU?E%G+5OFRJY4+9N MNUZJ&V:K0J]2GU2M0I<\PAQP(FI5]!2H D1&QTK::&[@%Q;N#H7"K2,CU5S3 MFC?;RF&8%LHS&T5Q&70O,!YH@P<0KE!)"5!1 &Q, 2=CK8W(-^%N51(!(.86 MS&8^D#J=Z>;&L'(^;\'W_C"R,IAM6/[BNZDFF2-SJ< M"HZ%XVE8-S%5L.5_J!I>-;OGL(VI=4A8URY2EJ2\Y9U&O&J,LS$E;T]5OT-J MHS#4PV0F!"?$2"05 '4][;7A1W!T/EU: ?A::UIOI0^;!19&^4/=&*MC%7D9 M-&]V[RK%J'V051>;V!2H7:2"MYY]U82A*02I1@-(M,E(X^T]QH -IW#>IQX'4<&@ M5/0.GGXLL37?+V!DR^%4AU%O61>TS-^H,6M<$ZLI$G653I\ M(M0)2L@*@2-4/NK?@0SZV\*Y^J->_A7L[3@NW:L=ZS)!3Z6+%X^* :8_9TY+ M$K4RP(_?F8=Y=3#R0WA'6;)==IQ!!7M;.M6Z+ZJ$S1;+MZL795I.DU:X)JFV M](3%6G9>A4*3=J-;K#\O)H=<:IE(D&5/3#R@&VFDE2B -)SVMC=,3]$P5<=C M14"IW"I QVKK1O8UK6DC6YU -I.X;S38H+)BT% @I7!25 @@@@$$0["-8PNO M$!6OPE,1O[_Q"&C8NW#WA]FQ3&."N$2>\Q]WLUD=&3J<=BZ]OD5?Z%#YUI4> M'SM(?JN7U@O/ZG-^*=]Z5YUX*-/$W+#_ /N%M_3,72%7'7S_ +!U+]KY,'D; M0530HI:$+7_J._:52O\ =+)_J.=X^37LGV6?XD=_9G^D+X'_ /<4_P D[#_K M\/\ 0S+5>S[,NN_:RFWK,H%1N2M+E9F=^;:8R'I@24F@.3@5IZ5^*I<&TKM- O9T[!V7JO4;GI%*QW=%1J5F\@N>4 MDY S#E'</DA$ZO23H\=SVZU $:: 4HFEJQ1?W#U%.TESU5(!4 > ["81\@\IUNA^K"% M/&K"L\[!37M3T %0!X;_ D?#J3*APIB5E&:DH45#?C $D<#'Z_?K8*TQS3 M7I;0_;9;/Z_4K]6LZ['A^GZM1^DKE<]J.279&?JS_0NOZOE'7VR[O%? M(K"2QM<#14TE)+0A+0A4X+W.XC6UGPW' ;3Y-W3DKG,8HR7*6+ M+Y-F;'N-C'TVXVW+W*0RMP%(43MHD:Z+3 MQ 6Z@*5Z<1U5&5:54V]LD-Q(%3U#/KIT+'^DA0#Q/G/QZ$("R XB(CL8>0QX MZ@]P:.E-1E0B81C'?N]PG)\Y^/0A4TT*(Z#S*,01'OX>2'' M0A,($ 1P\O$]Y/$"&A"O,K^URN_KW:?Z@O/4#]8.H^D*8^K/6/05E7J3;4KJ M(ZA@! N9LRVA))^ZORX0-NZ)U%@K P?JYV>M6X[1H_P RTYB151IFSJ@[6DS7S@9E M*$,HB8'AR.>17!DYTRW!E;SAUL(]/_##- ?Q <@W2>L+OV\ M0R5(FJTW4.ENYF,P5_*M3I5(EYZ];)MO/9I;-<8F$AI"64^@Z.=9U2QSOEN; MB !MZ7X<71"WL7R@?6&5LI$ M[0[,T9I+AM%2:K<"3ZT_917)3K(HF:,G=#>9NH''/3_C2P*Y7V;3DK*Z;IBS M*?DC(-3R?CK%DK5\>7%3K/<>D*K*S+C%/D6)^<8\,RLPVN.L5U%+.V9\#)&P MR2#6':C*[_PC(PX8U+63MK+(1Q7(;>/A+0QV@L T-)N"YP(RU.C MTC41B*KG/9'69[+QK)?2/TLW1C_I2E^D6]NEJ[)+J+S93\72DUD^P\V-W1>3 MUC4^IW_/45-=EV*+0*'3FPMMAW,VK7"RV?;AITB1 M\<43Y<-ID>WAN;4C#>75A+);QF"& -,,L\[)234MB>Y[(Z&G9T!P<'9@4(I3 M'*&5^O?V1MO3=YY$Z=L.=+T[6+BZ2N/?V/W!<5A5:HKZD[*MYQ%*F1 M)WU:,JME5&91!-+<6IS1@F]8>0T@?!,1!8W'M:7;*JV7SU1^S;;0ZS'36JECZ2E,C5[-=:ZF:2OI:M&1RA,TV7JUMRMT695YA)G&Y:XY.^BI6N>2U75WR\\:?6 M )+F[%2.[%P/H"!GC-@#A09*1[?'!.',6V/TSTNC8ZQ#CS $QU7(M+,=\V+C M2U+!S):5$I\I14.8RL61D;8HM7O.P\>6P*G,HN'QIU-5G7F?%4HI0I3Y)*7^ M(811,?I)&XB,MJUC6AHP;7$DK/S%H9X?E%NU@O*1M+:$Z1P MVX-=F_4ZI^S2M/H+M7V5%QY>JR9+*G2/?ESY/S9(LTQ> [?ZILA/M9. MI:KE?>D/INJ^K"KMM2%!8F)9!DD,.EL\Q@I/4YQ;7/,;F2>VH(['U=MN#@9& MQ.J_01@!(9'AVK8"LO*KB&SBBCN"2;OBF>FDZ!(-+0_+",,:6M P)QQQ6PLC MGSV5@L35H8]O.TKEQS3Z);WT"ITWM4QKIK3#:E7NICV/5A8?RM.XCK?2ID M2[Z)DK(ESUFO7ACNVK)NJMW[*7=:UQXMO7%MF4NP*B]6J)1)2FN2,A*4R>I= M)4A#[DPP?%3"%AZ]:7%A,&NBMXW1' N+F$3/$Q<"=3=4;L"XD 4&"TDVER; MJ.3A.,@?5N 86F%NAH(SI(*$C$NJ"<5J!6.MS!]E>W/S!UP#->#+CL"G8#R9 M?.&KOQ]0YBE6[<5W5'%<])X_L"\)5FG,3%1RQ.U>95*569=2%/.% 6[Z.H\N MX_+>0W]GPG.NG.(:VO9=]/&[5'N!CK_*U.VE:+BG,+JP(GV=Q]=C/5MD_IQZI*SCVOOO422OWJ0RY MU(X\JN5\%N5167>F, M5+K?3=2/F&_0Z2-M,R &[:*;KBY]6N+]SN%?WMD_BNIBV1@@9''T&4APU#+4 M3UY,ZY:YTQ='=IJ%$J., MV;2HSDO;V-,2NO2-(GG@6*H)5V8+BG"I*^;8S.EM1#(X>LF>R-1\*W/&%S*Z MA.E[SPW%F &.%,NH&OT4M@_0!<:AB U_#:;=C7&I5\[3-)'PY#(\4PP#74:X4PH\=H#,# XU6 M$T?7^M]G5^Q=N'O#[-BF,?;>Y]?6:\(U60 W[IM@[ M>77.O/ZG-^*?]Z5YWX*_Q-RO_J%M_3,72-7'ZN_7S_L'4OVO?BXG;5-T**6A M"U_ZCOVE4K_=+)_J.=^'7LGV6?XD=_9G^D+X'_\ <4_R3L/^OP_T,RQ9TYW# M.VY>E:=D9O%TNNKV97+?F)?+\U4I&T*E)5-(Y(P6"-X;J#MH#P[#I%*K\4)-0>R1E=3=5,-[2WT%;?+N#"L_ M5Z-2L:Y2MG&% QCGBC93KAF:O<3-+K]/^C%M"X)K'\U--/U6X&J/7Z3.RE-E M)A0>7+32#$H).G"YL5S'=ZBZVAX[6L/?+'/#FU&TN;5IPRWI:7.CDMP-,THA M<37L!S6Z7 $Y4P=3?5<]K\K5/N2^;SN*DRRI.E5ZZ[AK--E%H2TN7D:G5IN= ME&EM(@AM:6'DQ2G9)VUB@C?# R)[M3FL KU!:I7-=,]S>Z7FG3CFO.L$D*'8 M(0]V,?BU:H(^A1<"10&A2C#<;'0F,!134J"@"(< 2(\-N!TU0]I:[6,<:I_' M25@+9&[*IBMN7\T.R.\#Y=M.JSNC<#05(508=@X]NI5&FE,56I#13\H1![1& M"=SQ)\QUH8[4*I*2E7,">XD<8QAV^[J:5 %75HE=V0W9[JHD !K54UL:214B MA4$M-*HKIVIW8-;(.YY5AD:6NH34IR/E>YMJY01-:(22#4IA+5RB_N'J*=I+ MGI @.M::]-9_[;+9_7ZD_JYG78\/_ -^6?]JC])7*YY_OXUO5_&=/;K65)2MY21D*IW/1JC M7\5-6\)1GZ"S=MOR_P X7#0I_P!84U)S'B)+[R%I01S:](/="^SCC5>=,N.BS%&I[2:I;ZF13Y6C4T4=RJIGPJ#CDSZ/WPJU7 M>.<]D]2'.N)XI&@&ND-TEP=N+:%HV'8K(0R)\+F5^@CD8["A=J+@"-X>*$[J MKFOP$3V#?W!JA24$[DGRZ$(#D>=, "8'CY^,>S5\-2! S%4*0WS;\XALDC;B=]S M_):BA&2!S"(';#;O!TZ&E=B%($4D*22E22"E224J2I.Z5)4F"DJ2>!&X.IMK M2H.(2(!%#D5ZFY+XO>]33C>EZWA>)HTHFGT?Z6717+D^:)! 2$25+%:GYT4^ M42$@!MKD3 #;3BCBXAE#0)CF:8E3=)(6M87$L:* 5R"\XVD88<0\Q,2[KC$PP\VH+;>8?:4AUEYM:04K20I)$0=0=5H+@2' '$8$>5= M>V:'N+7 %II49BG2O4W'>-XWM4&JI>MVW3>538E6Y)BHW;<%9N6?8DFA]YE& M)RM3D\^Q+-_:MI4$#L&NS^/K).X$@ C:NK;D4*OM#(%6I/-$'YVD"-CVS M; XP@-<^\(]3F_%.^]*\[\%D?M-RP5']X6W],Q=(E%()BI/;VCO\^O0-#0=2 M_:^1S2\D$4J=HWIO,G[I/YX?9U&H4"YHP)'G"7,G[I/YX?9U( G+%,%IR(\Z MU_ZCUH%DTLE28?264'$'/9V]X]W0 MA3AN(B)'F/P]VA"K ]QT(3D*4@\-CL1#CYO+H2P."EA0.X/G!$/@.FJ'M&M+'-IA@H M(Z5J44ICRI&T1QV[XQ[M6#'+%5%SM0 K1'4N"DI!&\([$[<.(X'6MC6!@=3M M45;P:D[%4D#>(A]7=J]M7"M"%"HWJOQ'AY=.AW)=BNK"JKV?5Y=70ZM5,=*R M3TUUV43DJ ,8B';]7GUK56RNQ/"HDQ(A& ^'5\. -5![J,)!QHG=NVKQCDHZ MP8L2*Z4Z![C[VBA6*H502F,!\H$<.P]QUIAJ!4GL[D5 S(4MH^CN3'MYMH'; M8<-M:"JIR-%-J*-^&_FWT D&HS6.J.THQ5S';WQ]G3J-A'G4P]IP!%5R4ZY5)&7:9$C]J%-[8_T3-=VOB#^(HC]NXQ7'U*/ MTE?7WL'!_8Z7^V/] 6DSRPI8X;& ,.P;\=>AA0Y+W0ZHHFP$8P$>_MT*5!FJ M+^0K\RKXCH0H.A" O]%3Z4-H0A\'NZIE%<:IA 7'F)( \@(/?Q@3OI0[4%,. M_N:D[M&@V(3=4$DFIS30#OOH0HSY.P^UXQ\N_P!;0A"5P2(\$\($0COV\8Z$ M(2_D*_,J^(Z$*#H0EH0H;GRSY=QO';0A,(@8>;M![.\:$*]2O[7*[^O=I_J" M\]0/U@ZCZ0ICZL]8]!65^HXE'4AU K!*%HSEEA2'!Q"DW_7SL-QMH9W&]02D M^N?\K[06*A49\;BO/F'#Y&W^0TR*&B%(34IXK*?7IDB'W2!N/+R]FHH4A%1 MGTJ'+.3''M4D\=ON(:E4TT[$(_SE4?Z=?_\ L_Y32&!J,T)XJ=1_IQ[WT?RF MKXP<7',I%.%5J(!_#7AW?(]V,4=VAY>TX$4*$5-3J)*09Y_T@(0"-B1N#%&I MBM,.T(GDW]SDAHH[57X*%*3/SZDQ$], *W/R!N-NQ/DU)"=Z M]/IA^'3/G!1_*1T@T"M-JD97M%*NIUI>OSZA#UZ:AQ^4@?$C43&TFI&*&SR_ M!4HZ)N>^5Z].#O^^)@=H1^3OMI\-E,!BM\,TVEO;?YSO4E$W.DG\,F(]_ M/ P/ ;)X#6=S0TT(%>I=>.6X)[$CP:;RIKEN0(G8"&^LSV1 M-%2T>9=:":;1WWY_&*F-S4X8 S3W#CS?6 XZR?"Z%V899M0[;_G'9\PK_:9OYZF-5"JE/, M:M58[0C4IP[;1/Z-VQUD-G9G_@Q?- ^TNO!XF\2EP;^DN84_M,W\]9APT5U* M[@Q4W7*G+&E3S@E:DM4_+I=0ME*'4LS9>;#J 3!4(B/'7BOB]K;3EHEM (I. M*T59V33&HJ*8'=DOIG^&"23Q+[1);#Q(YW,;!O+I7"*Z)N(P\.;1X9-K:'#$ M!U*BIWK,.8:=3I''M=F9*GR$I,H]2")B6D95EY'-.,I5R.(9"T\R3 P.N3X MO+R;Q3;QRRR.CH\T+C0]DYBN/E7N'^,GPOX8Y=_#MSV\Y?RSET%XQ]MIDCMH M&/;69H.ES6!S21A4$8+1Q,_/1AZV^(]O/V]F\-?2*_"1$$[/=LY,$_\ 7-OB MT(1?G*H?TX][Z?Y70A514)TF!G'T@\(*3\/HC0A2/6Y_^GIGR^DGW/M="$45 M"?$/PMX]YBG?_(Z%#20ZK:"N:7SC/?TV[_D/CY="FE\X3QXS3I\Y3Q[_ ).A M1G.R:F/YI'_I>W0 0:U=4=)47,C&%,3D MH7SA/E1'K5:=O?3HXDGQ MCYTJ@;&^8*B9R<62?79B /*"'(1X0VY8=NM0+@:@NKUE0=1PH0VG4$03G8"$U,<8;N1[_(-/B25[ MSO.54UK#(YNEM*;@I")F;@#ZU,I/=SC8^:!VU)AE>=(U7/ GW@-M:&L-*O)/E M*"V)C=1:*=2)ZY.$1];?[=O$/9#^1XF/?JT%PP!-.LK(7 DT I7<%(3,SB2E M:)Z;0I)"DK0Z4+2H<%(6@)4A0/ C<'4V/>'@ASJU&TJMS62#2]K2WJ"N2:]< M(!/TBN F!W56JD>WC^F0-=G](\B"X+AV_ M9%7S'_9FH[;C_5'$C2]?YA^W7*ZI4#7:X>W:KU M'L[XS7#6IM_?8.$\_P"4=[Z4EG9:#2"&OR&^\M^.E^GT^NV+59JO4^0KTVU< M3[#2(.T.'9QUG?VL1L303")A#W M"2/?.^K6 !M1F4%,[]5G5J=0H5#MOJI-1]"%%>'I1CL81&^QA[W#0A#5".W8 M /.1Q(\AT(07OD'SC20H>FA(F&YT(4)8 4>4@CLA';R;]NA"9H0KW*_MR WT1_5MKG MI"3^^ZG=K@M\;+]E?DF\O9E7Y[1UF^:3(LVK7*S4*#A%RF*RO4Y;%=E')E4M[/%]XKPE?MRV15++D:S9F/JS MEG+MV8XJU(N2^[?N:9DY:F6A2;754$OLIF7*@\I3#:$D".6?F$++E[(2'VK+ MF.+7E77:FX) .UI:6TVU!1;PN>--PTLGX$DFG.@;.R%M>CMZB>BBX2=06%+V MZ:Q\QM([N%KAK&+3F' T+>D@BG2KN86;N7WC[21P(8<'"H#FD5# MJ'$5!K0T(W+HOU+^R)S=T[]-_1[G64K(R9>/5'4K5M:OX6M6@O.WCB*_IH?EVU,2JPXDI"5)@O5TDP'/7-'C@#'JQ/03CF]=+ 6ES=H9)JX3]]'Z33"F(Q7CIGV.GM*)*X;G MMB9Z6[K:JMEVI)WKSC MAVJ8X+S"/95^T)7;>-+L1TNW^:)EM:&[(F%&C(F)QQ^WJE=D@*Q(*J8G;835 M[;H\S.2*JBB6$XRT2T51 -ANH8WR N%8HW2.W!K "_'(EH(+FYBN*K;;3/8U M[1V7/#!TEQ+6T&="00#E@EB7V6'7]G.GT&K8LZ;KLNJEW-9UJ9 HM19JELR, MG.6=?,[6:;:-=#M1K,J&I:OU&@3;$NE4'%.M!/+%28Z)KB*V=(QY^F9IU#/% MT8E:.LQN#J;BJXHI)PQT8JR346G>&/,;CU!X+2=ZVGE?8E]0EM4+$-R9BG:C M9=/R_@SJ#RG*4RW+8;O"Y;-O3!7KDHY+3-=D:.Y-/U-DKE:>S MZ*PIX%&L=_?M@%QP2)&P6\,H=B X2OC!Q(PTB0#I)PJK8;6:0V_$:6<:>6)V M]AC:]P/2'Z#3H6 *C[(3VDE$^@IK'2M>U/;R!/S%/MU]VIVNJ32[)6R[>$Q- M5R<16U2UL4INUV7)[URH*EI=4NVI?- :O;=6\<[H7NH]C'$FAIV7!IHI,^_-6[4WIABFU=IZC3]0EC)SZI9:F5%8+C<%@%"DDZ(+J"YE? M#":R,<&N%"*.=DW';T#)0E@EA:U\@HU[2X9&H&T$8$;J%;3ROLFO:'S1QLU3 MNF:ZJJ@4!B[*LU,3+,2 M$DI4!)\\,E[V+O6?F_JH8Z>,DXFO7$5O6I=5IT/-^1IEB@5&G8UIUZVY- M71;<[)./5J6IEV3U9I$NEYB6D'WW"TYXA2$C5(O[4V4EZUXTM$H:#@721-U. MC(S% 02:4H1O4O4[AURRV#22XQDD9".1VD/K@*5! WD$+P/3KT 8YR'CK/G4 M)U&=2DGTV=-6#,R2^"&;X38%6R1>-_9,J$[413J%;=F4:?6] MRLMQ"4F$=1%V#RVSN@'&ZOVZHVBFD -:Y[GG8&Z@.O!6269;S*\L6&MM92%K MG[361S&"F]VG?M6(:YT(YVJ-9G)G"UJ5S->**M;F3LD8LRI0Y!BCR>3\.8GN MR5LZYLE4N@5&?-5ITE*5R?EY=<6Z@0#W:' 9KLV5O)+5TKY)=1G2OT9< *9G5@VCQ8R)AC'=)G:7=-SW9F MRM";R,QIRK:7:Y##R_$;GBI1YVT@$ M\^28.O3#:C7$;IT(<>SW;9EPYU#NJX4W8A;+#F&L%]T-&B R&G:(K<&W8!2M M0[LFNPFAHM<*;[(+VD%6N^O6+2^EV\)^X[9+9@HI!#<1-B=.\Z8VOT"05:=A <6$UW:NSUKGS5J/5;>JM6MZNR$S2Z[0*I4:'6Z7.ME MJ=IE8I,X](5*GS;2O2:F9*<86VM)X*2=9VW$=RQLT+@Z%P!:1D0XKDT3X>\-MA M#NVX^76/:NU!WQU+-6##&\X?U*I6LDVQ=#_WN&A':U?&@+-(X.=J"E-D!)&Q(.X2( MGL[H\WGUM5:)S F';",.[AQ[COH0JZ8)!J,U6\ BNY4UO826@G.BSD5%#D4X M'@?*/KZEM6>-NF5S6[E+YDJ20"DD)B8\.':/)\&KH/K/(J9-6OMYIK,?2.T( MPV.T=N">&MB@C=OO_7UK:X.;@H2_5E$0H[ /;J2PJ5SI)@#': M,1N!YSJ3.\.M">-= JB? ]*EOMOYS&/ Z%1*X/?49(^A1>PL-#FJH)"Q M#O\ ?'EUM;W1U*)(:*G)=&.DO^]]6?\ =1,_J.6.OIKV/?X6D_M;_0%\\^U MU\1L.^V;Z7+*.=/[RV4NS]AE6W[OO:=]>0^TK_+SG7]@?]\UL5%R2E 9J<$NW$AMO MTEF VXZ_-UN@GZ1VAE"2<\A7 ;2<@-I7WRXN8WLMU/K@/+M.P+;&F9?"?XNW,ASMZU"PJA)W4S+KNXV/3:5*V.JIJ=G9JN5Q*ERCHFDM.2J M%.$CEAJPPF,.XSJ$<,##$NE#G-%-E&M)=N%"AKQ)I,%'@AY.P:8RUKB#MJ7 M!:^9CQC,8CO9^U%5R1N>GS%&H5S6[<=.9>EI:NVU.J2V6.1\,S=,C'%IVC#:#N5Q#"QDL9)C>VHJ*;2*=8(Q6(C$J M3MOR[Q,#$F)"3V$';R:S%I))&0*2%&.^P\VPUH9W0DJ$:J>QQ).Q%4-7#C#Z M^QVU4FA:$*(LGEB8'F7S@QX[0W$-"$*,2?/V?5MI(0'CZ($>/9#C"';V0T(4 M730EH0H!A'8Q'?"'P:$*FA"O;)-C6?C_I]I&!,??D8VGTE5/I_H_U414K;EY>: F4R5#P#\$.:0-F6*S3(?PANG6Y6+"NZS^C*AT>^F[ MKP3.1Q]3N/6M0!(<77;&-D=JSP+!094&%%7!=FWMX(XZ\:WBMV1DT+6MM MI'/8"W;74:G:5YI'M\J;:2;3H>&>D*GV+8V.;6Z;[,L*W:UEFMW7.4ZA]/&> MZ]F^5-8K4Y2FYVK3EV+KSL@\I2AX!'B@K'H:@;%TCV27#M0;=1S$-&G".U=: M!@V=QP=6M=0Q4.-&ULC( 6Z[>2(5-:&2=DY>3GWFD4 - <%HGU/]2'0SDF>P MKD3#W3-7+:ONK]0&3\\=3]#N>\JS67ZI0JY?B:9TCS6CV3L?'-&!4EA>U]"\8X52?>5,K80V.V= UC&Z<6. MC+71N)^$ YM2VM,32BQM7_:S]+MP61F[#+_0-66\'9KR'2NH&HVLGJ=R FZZ M;U(T^8N&9=O1J[TROK1LB837PU\QH2E"!+A87SK41F9RZ6.UABCEI-9N=ZN2 MW4&M>P-<'@T#C@*4IM4_7X7WTUY-&:75..&G3KP,-YZ8M^ MNJ=G9E/K!=?:$$A),-+[03,FM9:?H^8W+W-IVN-=1MCD=J_!@-!#-FQ9F7/# M#)F@^N11P1L=4Z1'!(Z1@+G)2W.D?+=>RC2*'4:S-4QF:J2[V-;]4FW7(AA2"X$J!"0-M)I.: M#F=Q+KN>.)#44!I:.M W#<"'"M,&[U)MQ!'8OLK=A8Q]J^'$UIQ+D7+G=9=4 M>7)#JWMM*;6:M:5\S?2Y+)R=:%J=8^-9.X6,GU1-%FL;=6U;N:Z7:1,4!=*6 MP:Y8]QW*IU$Z"#-LLALA 48632KI. M8MGOA>O8X.9=2RLQ& EB=&X=--51NHML>C;VXF)YKJ#RY6NI6S%XSQ]EJ]:= ME*7G79^O9"LU->M?IFE^G.GXKO\ MVGTB;JLYC.[I$.U">>E9=Q;#P0UX"T$ MJU$6+C9/:S2Z?7%E"VV$%O$\M[P M]6CJ3V?W475Z_>_3K3K[R3G^^\FV76KYRQ?,K6 MJ3:-KX_LC'E-H",:X>I,VBCK1CJ>KC0:EFYVGLSDO)RB8%//JGE5O>6EY%.0 MTVK)))'AP'$E<][2-;@36FDD$4P-#BI\PELKFR4D*1D7U:BVZ_DC L[A*;59U' MI-LTMNC4FDJG555MMQ;TS,/E0=>BKF%EWRN2Z=.>(*3,>T5%7 .N8;D5/PB# M"&?)<:5*C%S 0Q11QLH^/02:]DN9#-%EGCQ=1Z0*4"M^,_;YR-KU"U*C?_2) M(Y =Q?7, 7YB@2^7:];3EOY+PC@IG DN93#M,+>RX4[)HJ+6^DMX8[8MFWV@&/<=XQSYT]=3'37(=2?3GG/+4MG867 M*WU5<>798.5:>_/F3KUJW?2V)AQ,K.4R>,E.,N-0=9$1 DC4O4Z6%E:L<1[F%Y>2#Z&^<72,!VZBYND["RN!6V5F^V6Q? M8V%D8NL_H@H]O56WL>YUPIC2X*;F:ZFI7'N&,WW_ $W(L];$G(.R+\Q5*[3* MO3&F_G1UX/E".9OD43K/=6EU,0Z>4.<^.V;*X"AD]4D,D-/B^YT[5JM9[>.< M21Q 1-=,8P373QX^')6I[5:5&Y9"RM[=.T\P,UN@77TBBJ6U>73M?V";]K]5 MRHI[,%U&Z:_;-T6K5*GD6EVQ27:M2\>UFUF/4VIYB8G)AEUQ+KY*B3FDY<9' M32!^B5SH7Q$#!LD,CI ][ 0TUJ 0,#3)=:&Y;%PFT<6M$K'5-?HYHA$]L9.+ M<*TJ<*X+U="_A!4W0:TFY)#I/H2:_E=ZVT]7$V[D^Y'I7+/K20!!!U"XY:V[BGL9C_\ 3I3OVYA:QU,.'"'!H+W-LV5F;8H5/Z*+6? MQ-9[?3%2*%CBZ?C73CQC<2REPV.?;"V;I&S0UM:FM:Y+7!RIL!,F)[)LS/U6L2?39>M[7? M)TBK3=/M^E24+M%XB7=+3"&91,L.1M0( H@ADAN!<'2]W&?)395]HVU-<\M. MOK73?R036AMFOT-8RS>L7)GI36^M.LKQR> \P^+5JZ$(;F.]12F=PJ/VI$/)&,=43=Q M=.'N!7)@^BH0/?'LW@(>?;6/:NU!WPLU8+_;LH=GS//GW068:\-\;_W4/QK? M_B7UC_"-_F?-_P!+F^^8LX9K_O;7!_W!^KF-<#V=_P"*[?J?]ZOH'^-;_P#Y MMY]\NU_IVK2:S[@5:5W6K=:95,ZJV+DH=Q)DE.%I,XJBU.6J*953H"BTF8,O MR%0!*08PU].PR&&9DPQ+'5ZU^ 4T0FB=$<-0I]GF6P,OU"T2ET#(0H]GW(S> M>1:1>ENU2AW\8 M:FJT[0A+0A/2XI/ Q\AW&A",EX&'-!/?L3'S0X:$(P4E0B#M]7?H0JZ$):$) MI6E.Y(^/XHZ$(*GMH#C]UO#S@'?0A102KF)X\Q][0JI6N!CH4'D!M#M2/&'8=NV M,>V)&PVUNB<'-H,P%G51M"'9PU8E@,49!V7'Y2O(22#'FA#8$ZN@^L\BQ2N# MGU;DG-'TX=FYWXC^+K8JU)VUHA[IZU5()"-+15I3DPYAS<([^;W-6K,\-;0# M/;UH[8B5+B>Z!A'AQ,-2;WQUJ"D".N@J)61UU.)Q3AL?(#H61%220(\=/2:: MMBLE8&.H*THJ@$J@.,=;&]T=2@NC725$8]K )B1<\S$]_P"!RVOIKV/?X6D_ MM;_0%\\>U'_$C?[,WTN64,Z?WELI?[BZO_I:=>0>TK'V>\Z S-@_TM7%\ @G MQSRFGYXWT%<+[.J5 HUSVY5[JMPWA;=,JDE/5NU14G:.+AI\LL.O4E=39;=> MDFIPI"5K2DJY(@0C'7YO1O#'->YFL#86J]D#'W#/*CF]FF[I0UIC>4!XCBB0 (#6>0RS2232=^20NIL%<@.@# 5QWJP=EC8\VL;3KQJ2>D MDU*Q$L $1._+$$1W5$1CQXQCJEHJ[24T/6C3V=.Q133JE^H8?!3"&YV#ZOJW MU4F@J,$J/" ,//#;0A1#'E28B'RA#B51WCQX>]IH3#ON>)T(45_Y0'9R_&3] MC20@::%11(!(A'LCP^,:$*$0 2(C:._>>[0A-T(5[E?VN5W]>[3_ %!>>H'Z MP=1](4Q]6>L>@K*?4DDKZC\_H3 %6<,KI])02DDW_< !)40$CSZ(OJF5STA) M^#W#8"L7"0> +DI$#^G)7^>ZDHIPITPH12J6([Q-RQ'P.Z:%);ILPCB[)P/ M9Z[+;'S>)QT(1_F]Z /B2F_#\,E=X;?Y[ID#36N*$7YM=!$%RQ$(*C-ROOC[ M]M'X-)".)%T #Q);W9R6)_TTZ$(R)%_[N6.P.TW+;1C#_->W0A%$@^?MY80[ MYN6'_9=3 =7$;$(OS9,G[:6_JR5_GNK=;2,2 4J(@IC_*(N2Z5#ARS MYXPW.H -'PT(Z9!\1BY+;F(YIR6'8-A]^[(:L8 &X&H04=NGS((4E4L03Q$W M+$$<#P=@8:FDI0D7C'[Y*B'?.2PCY1]]W&A"8[3WBB >"G(94$[K95 J7LUBF2ZT5Q T:7 M%3&S $)6T>!/WU'"(X)YAOMK'PW_ !2NM#>0 AU37=194Q1<%'MJZC4JU/-R M4B:7.,>*27/OSI:+:2AH*5$\I[->+^+.7WE_RYL%HPNEX@-,L #B/.OH_P#A MN\<>%_!OCZ3F_B.Y%MR]W+Y8P]P<1K<6EK>R"<:'9L69+]N^W[[M6I6O:<^F MKUZI&5$C3FD+:/>%;"[\/\\BYIS9G!Y?&':WD@ M@5%!@*YKZ#_B%\;>&?;1[).8^SCV9W+>:^-.8/@]7MHPYKG\.4/?VI QH#6@ MG$[%IS-4J5P7+>Y-R_FW^^#; M0A.]1?\ NI?^JI<_]ET(2]1?^ZE_ZJEM_P#[70A5]0?A'FEN/#UN6C_INA"7 MJ+_W4N(_ZKEM_)L[H0J^J37^>,_U9+_S[0A+U*95L7&('OG):'^G:$*@D'S] MM+#SS7/%1/K;)B8=HY^&VM$#FM)U&BKTNW%&2PN&ZF!'L]98/P\^M M)W]$[-70.;JK7"BR<-^XJJ&2E<2XR1 MOOZPQ'?R>)K7Q&;PCAOW%20W$_HC$>P>.R8[1[%GAJV.=CVF8JLCXG#*KD]#:D&/.SY1XS?#M^VAPTP]NPBJKX; M]Q4E*2K@6_<>:('NA>MD4HII=LVJJ6,N[)P(1/")C!30@80+S8\W%0C'5O$9 ML<%GX!UZ:X;Z(J4;#TVOYJWW_FM3QRV)/B>#05=@GAHE0]-KO_16X=_'FUI9 M("W'!0+'@5(-%NMT[92L.R+.J=+NBX96ESS]>?G&F%H>>*Y9S7QEX5>EO:!X7YYS?G;+KEL M!D@X#6UJ!B"<,UDO(V5[ ORP+RLJT;AEZS<]TV_/T:@4EEI]MZHU.;0$2\JT MMYMMH+<4( J(&O(_%OB_D/B3PQ?\@Y'.+CG%Y:NBAB#7 O>XBC02*# '-<3P MQX:YYX>\1V7.^;P&+EEI.))9"X$,8 0308G,9+FB.ECJ 2 /Q;U2(2 ?PJG_ M "A 0_37#7R8/8[[2_U5+\]GOKZ:/M4\!?K&+YK_ .:HQZ4^H.(_X-ZJHG[F M9IZC[OX5H_<[[2SERJ7YS/?2_>IX"R_2,7S7_P U:^U.3F*;.3=.GFU2\](3 M+TG-2ZB%%F9E75-/-+"24DH<003&&VO6=U'-:SR6EPW3/&\M<*Y.&!'D."\^ MMYHKF!ES":PR-#FG>#D?*K0:2$/30@NJ@1!4" 3#B#P@"-"%&[X[\>WM[]"%30A7J5)^CM M>'^S=I_#3[T^N-0/?'R3Z0KA']&37T@:28!.2F^&@0 M]!.W#8;1T))XY =T(.W#E&ZNQ1\NF 3D@ G 9J0R4D%/*D'CL!O'[&A"D( ! MX#WAH0C0'&A"< -6L8TXFA2)58;C8'?@>!\\8:4C W$9("DH$5$EM(W(* MMH\! <>.I1GX-$%2-7)*4A+:T@E"20 #$".VVA"+ =P]X:$)I*0"2G80[!VD M#Z^A(&NQ%2VE7*>1)$3S'E $#"![(G;RZ8R6N$C312DA/,/1$-^P=QUD<03A M@%UE,;Y8P*4E)VX#WQJIU2*--"NO;M:6ZB,1[RG;)$ !!/9#;;6)Y=JHXUHN MM;:2104R4QOE("H<0=MH]W'42NY"V@K7-2V($*!$>V,!#W^_54I(&&];H@* M[5+1 @1 [NP[0X;<-9UU8FASJ'*BEL)$28;@=W?MJJ0N#3IS74A:VFK:KDS# MTB0(P^5M'S=_'6(N<[O%=FW:T.;3:LEXH'[/[>V'Z9>[/]3N'W-<#Q/_ ')< M?('I7T)_#=_G+R?Y MA? _MK_SB\4_]?OO_42*P03W#WAKLKUBE =P]X:$)0'&A"X>\-"$H#N'O#X]"$H M)[A\&A"H (?) [X@:$)IY?N4D?\ 0PC[HT(05D13!*0"J!@D M&A5R$AO9[RH$@\0/>&ILIJ .2S:26E^Y.V][6H4V*M$$# ",-XC<[=FF*5Q MR21 .X>Y#5A)>=+:Z=VY9G ZL<2J0$8P'O :UQM+&Z4DH#N&_D&IH4] 0G MT0G;@ .WMB._5T);JH1VMZY[G%SL4DE1*H@C> [B 3N!QUL45,0E(&X3S@=@ MC 'O.XCMIM[PZT(H0D#8 1.^WU=VM6JKRWOL MI?*0 HGLD^*C?[8?'I@D!Q&>DI'O-^4%\Y.1-K\O,P/[;J\?/"HO\/)MK\M/ M$O\ B*__ +9-]^5^BO(O[DM/[-']Z%XQ7RB8$1,8'B#V_#KF,;I'6NH4TZBY MQ:[/!":3VZJ<:FJ: =]])" XOBD4&!C#A 'A#20 MF*/*">[0A0--"6A"COG<"'#>/UAH0H^A"6A"NDJ1]'ZZ=_[-VH?)#U*\_=U6 M?K!U'TA:A]41MH/05E'J74I/4-U"K!]).;,NJ!.\"+]N(CCQA#5<32R(;S3[ M2IE;25QV%U5],5]^RFZ6+_P1T XKPS:&%L<9]ZLL!8GR/<.8:_U!WO<.:*%< M,WCR[<@W?5D],)5\U5#&]R-6@N1;JC$PWZI-3.S82WOSN=W\G+N;WL,1)LK- MLD@#0':FQP<4L>XXQDG!IQJ.M=;EUI;R\MM99FZKF\D;$'.):&.?<")KXP#] M*&CO@TITTQTKP=[$)63MR3KJX.JG)-AY'RS1.C+K!R;@["=!H5]-S5)9P=D66QG3.H"=O5A4C;4NI- MPT^8;E:%,J=?4B8#BDJY##AW:,@N MQRWE ;SAD-V0ZV,MS$&@U$IACJR;]C;:/6A[/SJ"SOD6Q[TJN M4N:M7?=4HQ/R;-1IE[7FTBVY,O-3;7K#:P M$)*@XGK>);G]$V4;K>GKFET[@3G"US6A@'QG />!0.I0U 7&Y+;-O;V2.YKZ MJ'LA:1^$(8@/A=G D9>9;+&Q+6RW5\P"$VMYH8<:NA^C#R=FF0 M@TKC3 '%8SNCV#EN6O9]2OBT>NG%&6ZG1K$RCE"CX[D\89*M5[(%!Z>,FR.. MLXT^6N&J-HEJ-*42LS2966F%@O3BU*6RCPTAPR;S/MQ2&!SK=QM'N-:4AO) MR)V>;C6H&31547'+ R.2-LNB<>L,;49R6T1E>W(THT#/ UHLGYZ]A7:E4O?, M5RV/GO%N"F5U[/TAA3IU1;V3+W=N%WIMQ7;V1[ZDI+(%3=>7(R,U2)]Q]+]2 MY5(?=0T@+!]'GMYJ^"V,D@,LC&SR/R;2..\?:BAI3,-IA4C'>M$/+F74XC'T M;.);PU%2#)-:LN*X[ZNJ,A2@V+YF6G ZVVX! +0E<.T[JA=6'O\ D4ILD*3 PB0#YHZBNI#W/*K@@@*WX;^YY?+KGN[QZUV8.\W[ M-BR?B@_L^M[CO,.\/++N=_9K@>)_[DN/D#TKZ#_AO_SEY/\ *E_HRL6WW^WB M\H?VRUC]5N?'KV9X>)'A^S(S]5C^]"^!_;7_ )Q>*:?K^^_]0];17?8F,YK M-/N;&$ACZXJ]:]HV-5\KU>3O>ZU9$M*L5ZH.4V>7.6?/2[%KO49VJNLRBE2R MW76%+2H@1CKN73>%+JCQMA(&@C;V:T=7*I!RKEN7K&W+96%CR1_4 :BJ$[30EH0EH0G!1!CQ[-"$[G':/KZ$)E_Z=KR MGP7_ (NY;_:F^AR\>\6?X:OO[,[S5"Z_J^4K\T?CU]E+Y2&2(S^BH_-#X],= MUWR2D[O-^4%\Y.11^SF]""!&ZJ]"/9_KG,0AYCOK\M?$C2[Q'?M&?KDWWY7Z M*K$LS2;8%T/47P:.N00OD6\ L&&]#F0-^FPX8;*[2TU%&1ZFM+CB M'DXENZJZ$0E<.$<7$QC4>\"Y^ESJ##0 <"=M,,5K#F6A8WJF-L;Y=QW8LQC- MFZKGO^S*K:'S]4[CIQ MG@R@CZ> 24V U(-#G0T%*].)6G3021X%\ .A"%H0J*, ="G'WPKC*J'T?KH[16;3^& M1O0_6U6?K!\D^D*X,-#\H'TK*_4F KJ)Z@4D1"LW9;21WA5_7"#\!TV8Q@?< MA0G[ZRK2NNSJGHV7^GW/-/RE-R^4NEVPK:Q=A*Z$T.@\]GX^M*6J$XAY^4Z@Y4KTSJ[4'5S>)YUF6DK+ MLFBTZ0=P;>\_D;%+-/IE(H4G)2$I9UWU-Z989;0EM85X;@6@ :=M$VT=&^&N MN*;BM))<0_A&&M37_AG33).[GDOH76]U1T+F.:10#LND;*0*4^&T.ZU=*I[7 M?VA5;Q3?N%ZMG^9J%A9.;R-*7K*35FV4[6:I1\L5.9K5^6W+7(JA&N4BV:S6 MIUZ;$A*OM2[$PXI;:4F$,K^6V4EO':O96"-K0!4XAAJS5\;2>[7(89+9#S>_ MM[E]Y"_3YY-,B]NE^D' :AWJ9D56&+8Z[^K.TOR96K5S+<=MRG1TU-HZ> M:;0DRE(I%D"H5QRXJFY.4JGLRTC=C]4J[ZG)ERJHFUO)44*)22-:^&PW;[YP MU74D/"<78]@-+: '+ YBFS534E3 M@X).6"U-H0$'EUF/+[0\.K*B+1I_^6W0PG>6MP!.--JU/OKIYE)=A-KU#"GT MG? !J&AQ.J@^%BL+,>T?ZS9>28I[69YY$I*VCERPY9D6];1\.U,[WI+Y!RO2 M0LTHJY+JN^51.*<,7&%)Y&BA!AK1'#%&P1M'8$=O'3>RU=KA!^0['IKN4);J M:9SGRD$NEGD.'P[AG#E=UN9AT9C%>IK/M1.NBY*M)7!6JLC.98J$I-+ MMRU4>!.9SLZ1L'*KH;:I"$'Z56G36918((8".=KD62HY_P!'VFE[= H^-[#T ML?-ZPYO49>UT9#!60WUU X.B=0B:*4?+ABX,9ZA'V2-N9Q6A#0"4A"0 E( 2 M.X 0 \P UM60DN-3F48:L9VL#L44[5PK3M9I)[825!)B#Q"N:&_8!MQU0YG: MTM4D=DP!&\2HPB./9L>T[:M821BD4:,-QL=6)*"#P(/F,=9%UE+08@CNU!=BW[BG(, M6QO':'"'#L]S6*1Y<^AV%=F#X/4%-:/H)\@AJ)76@S*FL'=0AV1C];5$W='6 MNC'D/LVJ2W\KW-4+JP]_R*4CY2?S0^/42NI%W%./U>YK'+KU=KR+M6_>;]FQ M90Q08W[;A[YEP^_+N:\<\3_W)0)B3< MU:!!XP]=='GAKV7X>(_0%FW_ /+1_>A? _MK_P XO%/_ %^^_P#4/7M:QG'( MM;L9&.9JHTB4M93-(EJ@Q1K9H%%J5?EJ >:BR]R5JFR$M4ZXS35P6VF8<4/$ M 6J*@#KKR R%ID)HTB@&5:4J1U+UC&&QL+& 8[=M":D5W':%B9*BDQ''5B$9 M#V\%=IX]WN>?0A'!!X$'S&.A"KH0EH0EH0EH0EH0EH0EH0EH0H[_ -I_T7UM M(D#$H3P\DP$#$D"'G,..FA44X>(PAN:+VZM#BYPKL6 M0BE1M5=:5%/0=X1]SO\ L:!F%7(TN&")_C;1&Q[==)4)VA"DR\(J[X_4;'N/9J8 MQ('2A&95$=D8GF[".._\EK4T%II\#8J+CNCK1]265$:6E)WAY##<1X[]@UTA MDDYH>-)R4P:%A>& T955AN/.-:8G$BAV*(61\3$?C-L./$W/2X?S:)UY7X+_ M ,7/>+?\-7W1;./NA=@%?*5^:/QZ^RE\I#)$9_14?FA\>F.Z[Y) M2=WF_*"^<;(H!OV]DF)!NJOQ&X&]2F >![1K\N?$#3^T7,'.S]=F^_*_1/D> M/)+0;/5H_O0LF/\ 4[F=='MVBT^Y9"W6+:J% JTG/6K;5O6U6I^HVLD)MZ:K M]8H].E9ZNKI21!L3*EI,25!1)USI)YWR-D!;4$FE 210DBE#488[%TA&UK2 MT5&H $[: U&/7CUA>0R?F3(&7YNE3-\5.0F&J$Q-L4>E42B4JVZ%3C49DSE4 MF96C465DY!N>JLX?%F7^0N/.;J/ :Q2.<^0O?WJ #< ,@!L W*W90=9WD[7' M>3M*Q2LQ.HH07#!/&!.P,8;^?LX:$*-L 25$JA @Q28D><\T.W0A,TRTMS0H MCQ]*'5#;Y\M)/'L]0O41U _6#Y)](6C'0=^'VUF#J M.Y/RCL^\_-X9SEE@.% !4E'T_N&*DI44A1 [(C3CQC:1D6A4S]]8I**000)F M?&X.THQV"$-YH\>.IJE2$?-9 'K$^HPX^JL"/E)]:AH0G\M+_P ^G_ZGE_ZZ MT(1$)I0@KUF?"N[U5@_")K20C1IO],3W]1M?%ZU]?0A&":61$/5"'?ZHQ#RQ MC-B&^FA&:--!Y?&GR.P"5ER8[=TWH0I0%.&_B5$?]R,?#^%G;3&FAKGL0CA- M.C^CSH$./JC/O'\+B#J3"!6J"G!--C^F)WE[?P5F/N?A1&IM>UII\%*B*D4M M*OT>>@81C+,=G;^F>S4W,#C6I0BI%)3 >//DQ)'X&U$DQC#\*X :K'#::U*, M48"F'_-IZ!X?@K$?>,T-6ZAATI([9IB8CQY[?OEF=C[DSOJ2$]7S:I)3XT[O MV^K-;0W'^;]XT(3$?-Y 2'9PD#>++ X;?Y^.W3!5T''U@:Q+K1/+VU.=5<&S([_?)L;]K#)^*8TJ+K6\E:-;DI:#(H!'B3>\/ M\Q9@(<8?A&L$C7-=4[5VH)#3J4MIR22"$JFU'FV^\M".P["^#I+K0R' X8J: M@RX@H*F >XM-'W#![R:K+@26[:+IQ..6P*6A4MWS$"-R6VH>X/&CK*,5TH9' M4UX54I!ECVS![H-MC?W73'2*ZT+S73L4I"V%#E!>B!P*&^'",?$AK!(US78[ M5UX)#WL*A>JM2XV[7KU-KJ95^=^;EK7ZL5-LH=BTMN'B@N%!'-'@=9 M6+[(.##( *FIIYE[.]F/C4^ /&=GXNDMO6A:ZR(P_1JU-+>]1U,>A97. G;S M=7>*+H;IXNAQRNBGKI:GS)BIJ,T)93Z9I'C%GQ(RN9_P&7?M1YC/[2H_$T5E'X@E=S 6YLW2& 79,W", M@E >8]>DO#0'4K05HG_DPOQWO)B'DH[H/ZM.K?WNQ?F#_P H/YJP_P#]:-[_ M /=\/_D7?\Y5_)@=C^W)N'EHZX_JR&D/:Y"#_47_ )0?S4__ .M*]_\ N^'_ M ,B__GJOY,+G]N+?^U"_Z[T_WO1?F#_R@_FH_P#ZT;S_ .[X?_(O_P">L=Y& MQ*C'-.IM0F+@74TU&>7)H:EZ>&"TIM@O=LYHWF-Y)!H;;NA+-$8DU5,CZ MURI@L4!RG@"+DZ3WEAC^N->='5L7R(G>+3ONYW^8,?UQIBM,+3ONYW^8 M,?UQH0EXU.^[G?Y@Q_7&EJ%*[$)>-3ONYW^8,?UQI:VH2\:G?=SO\P8_KC3! M!R0EXM/^[G?Y@Q_7&D==<,D(2U2"N#T\!VCP6/@A,:=*C%"$XF26 _.CE,1 M&79,(]OZ8CH) S0J?@(/RYT0(@? 9]\??^ TM;4)JWI%&_//$IC\F7:)WWC^ MC\-]&L*+6!N22)V0(B#.GC#F:9!_TX:DV0 BF:K="#4BM4_UR1V$9N)X_>6M MN[_-]XZNXQW?[>K_ &K.(W$D#,)Z)J3)_HN._%EL"'")/C^75C9H\W ]2BYI M!H4\/RF\#-&//K4+HN& QW[/?57"&\HB'Y*$#ZX#'AX+480[/OW?I M^L/W!5Z'[D5,S(@Q!G1W'P6H'S??=]:8YFZA3O*M[*C2[:B(?DX\\9H\>+30 M,8\1]^&M/K#CD*?9L668(!!/H-C_LICK<+HD5 J/-Z4G0"G9J2IHGI; MN?\ SK?\\T_6''X-/=626WH1K./0B(F9=5Z>U;FE[8N:@7&F5?G#0ZI+5(2A4VSZR997,&?%BOP^?A&!AKM\EYN[D M_-K;FN@2&WE#]-::J BE=F>:YW-^4CFG+)^7!^@SQEFJE=-:&M-M*9+;\=:( M6HG\7CVY)(^?6Q $]YD]>YQ[+!V^8 #HBK_\01D] M9[:#S?B^>'*8[UYH[#MVDCJUOMPJ*LY;L(QFWBGQ%4[V0UH6\P&H&OU1IY]7 MVEBY_H2?O5YZ\?QEL4\76\[<(D%6XZ^9(5=9GA*%X5! >+ >Y>: YH1@->$O M_AVGYPX\X/-61F[)FT<$NT\0EVG5J%:5I6@7EL7MUCY2PN]_P#B6J?]+\U:_IIE-WJ[OYZL_P!0L7ZJ M=^7'\Q-_YNJ9WAEB4]VV)@'X*@H:7^E^4XCG+!_\@X_[Z/\ 4+'^JG?EQ_,3 M/^;GF?\ XL2G^]B8_K_1_I=F./Z:CIN]7=7[]'^H6/\ 53ORX_F(2O9R3BB# M^-J3$.$+8F??WGSH_P!+LQQ'.HQUV[OYZ/\ 4+'^JG?EQ_,3#[.&:/'+4G&) M)/T8F8G_ +_T?Z7IAB>=1GJMW?ST?ZA8_P!5._+C^8J*]F_-$$#+/[%IG_\0T?Z7I79 M(!RAP2SZV>:!C K*(P[(Z^5YF".5T8Q#7$>8T7T<'! M[0]N +0?.% [.V)/'LAV^['4$U30A >, KN A[\/LZ2O;V2 ,BIE7IQF1G7I%AQ#4Q.LR!&DUS78M(-#3R[NL;4B"#0X'W\O/L3T-/.\Y:9>=#3:G M72TTXZ&64D!3SQ;2H-,I*@"M4$@D1.I4)!.P(:TN-&BI0]"2G,&B8;:+A9F&E-+A'D<24F"@0)/+7.[-#V0?( M"'#800?,5&1SI(4!QV'E[Q\&HI*Y-R\RZP]--2TP[*RQ:$S--L.N2TLI]2DR MZ9E]*"RPJ84@A 605D$",#H(( )R)('20*D>08IT19=E^9=;EY=EZ9F75A#4 MO+M.3$P\L[A#3+25NN+/8$@G10G+<3Y "2?( 2@ DT&95""(@@@@D$$0((," M"#N"#J0(?&-.)S\BC7;L1F&)B:>;EY67?FIEY8:9EI9ER8F'G%;);9892MUU MQ1X)2"3JYKP6ZC@/LQZMYV;4;0-I('E)H!Y2G,LS#[J9=AIY^96M+3,NTTMU M]UU:@VEEME"5.K<43 ) ))X".JB-+JC$4JBN&*,E*T>@M)2M!*%H6DH6VM!Y M5-K00"E2% @@P((U9&X/%12B""#0YJ4F6F5,.3:):95*L.M,O326'52S+[P4 MIEEV82@LM//!"BA*E!2@DD P.K!CET^YGYD4**A84F)VAQCI%P:*E1) S5"V MZP^4OLORZEH\1"9AAUA2VU&*7$)>0@K;4!LH1!U+;04J.E3TN-,#C]I26Y:8 M=9=F&Y=]QF64WZS,--.K:E@\KD9]8=2DM,>,X"$\OVE*!@081@8P[-9IG4%,,5V[?(J0A M7.$J0>;FARG:)),!"&W'6?8NM%DTG *]S,I.2#[LG4).!U6"QPU-((QQ!!RS&&[:%U8LZ[" 1T@Y$ M=",/DI_,I^+68G4:Y+H1=Q2$*X^0#XSJJ1VENI=F'ZP(Z"KF] [P]^&Y \NL MLS@XBFY=6#NGK4Q!!2HD;E"B-R($@[>6.JEV(NZ.I=#[&_:;:WZQ4W]3(UZ' MYM_>EQ^.=Z5^S'LT_P NN1?])MOZ)J]5KGKS=+0A+0A:U=3?[6K9_7V9_4)& MO:WLF_O:Y_$-^^7YO_\ N2_X \-_]7G_ /3A:9?QO.3L .\DZ][.?0Y+\?Z) M_(Y%8\-PEL$N -K); ,"7 $GPP#VF&I!P(KL 06D.#3WCDFZ>H(((S2TM34D MMM%6H2T]34*D=1+P,D):1+B.A-+2=2F=4*A($(F$3 >4ZB35"B3*UZ/DT4-*[$(2#%*>_E'Q:M!;Y4D5,"1& @8DDD;;;;:DE0(A=!("8@$P MYC]C>,=-990=9.Q2([:N:\-9TJI.!(X$CS:O24QM04@SFJ)< MPG:Z#:Z17.BK2TTB*BBD),1'O^#L^MJ^W)U$;*+ ]NAQ:E$WCS;1]R&K8Y-/9.2$8:T+-<=X=2E,D\I$01V#M''CMVZNA:"=9-*+. MC:V @BHR0I32U*48\ G8>\./'051<=P=:*OY*OS)^(ZOA)I2F"RC-=H[*_:; M:O\ N?I/ZB9U]ST_LT?WJ^0>:_WG<_VB3[XKTVNBL"6A"6A"6A"6A"6 MA"6A"&_^EIS_ +2G/U*]K/=?U67\4_[TJ+?ZW!^-;]\U?+O6BHUBKI*H@5:I M=@$/PU_7Y47>%S*?^\=]\5^D\/U3/D-] 4 ,O*,$M.K] N (:<7]Z&Y=@E)( M:A]MPU2<*UV"IZ%:6.:*G)#Y53O_9RTO-O(7J?K:PU M'$!V5/I"NV+,O4OS_E#=0WA0+GX[,O>'^;^GMQ<@X]IAJ^)NF%M#6M,O)7[: MJN #+THL[7ZS,EK%/ MO"8S)-.E'.^8NK>"6C%!AP(#<6D$XB.EQN9WQU[7K$K^8OB? T8:2V+M@UPJ M-X*Z;6,NIH2]@D:8H8G =DPQ1V+'MG+JDFLF&.&PA>.K?LYND?IZM*XZ]ABW M:YB*VLP= .;K=ONCWQE&>5E^ZJU3JST_N5%BY[5N!FKVVS;$R]7Y]4M6+:GC M+SJEH;0&_"B>[;RR7MY/RRY<#RU_,+$<,; +J1A+B>VU[6 @X$=K(JJVB9% M8P\R8US+UL$X<305)M7.[(!TN&K'"A;D:H]E>QZ]E[F?(EVV]B_#-UVZ]A// M'4K@R:IUS]1=P5?'F29C%E@V3=-KWUDRZZ9)&MXYLZ'"\\TTRI MUQ2S#%%<7/ BN9'X7$#W::8LT7OJY#,#JE=%5[0: ^2JS:+62:2$,(=;W$3" M0>]Q+3C]H5H&-?1AVC$[:+E;,8$Q!@7VNO4CBCINP9=-C5W"O3CEZX>C''N; M')ZYZWD'J)MO&2:W8>0J13KMED_/,Q67E5&KVA(N)<:FWI*56@*6H(T6_,+P M^';V\+G,NPX,):.W#!QPR=P _P"((#K)%2TN('=%-%Q:VD/.K"V8UIB>:FKO MHY9C&]T J1,5!)E@!KHZ ]_8UNJ*@C,K%:-GN96^N!U1QWG7G)(;HM M+#\*K6U=04)KA@"O2L>RAZ7)/"N*:G;6'ZSD"X,L739%NVM=E\Y;OVR+PMV9 MJ>9[RMJ^*]GNT[ILN3,S7)Z= 0A:G&R,AN;D74<,VE MG98Z0M&IFGU7C.::T_\ $OF#@V%M!P]-,:UTNM;9D4LF<9D>QH>=+@XW 8TL MI7Z)D;@72/J0<\*4\3U6=$-A8XPIE_#72?8EP-W?U 4;HPN-G$$Z[76[B;OR MFY1SQ2*TBA4?(E3F;ZHE)GJ';S=05+U9UMYAG[\XEI"TH3#UF:2*,2.K;P7< MLI.!TQOL6O)<10=@[,2"=)-42VL$-9(FEL\\7!(J2'/;=%C"WY8IB*5 K2BP M=[(GIUL:KL8SS\WA:I9ZR91.K6B2#B!< MOTKN"8?E95=0<^:H4Y; "WG4ZVWD[H[9PC?P[6?E=V\REM:NX9;'"T;'/#JX MBHV5HL=G UUPXO ?=P7ENUL52W ZG22U^Y+=((-*D5S6RS?LOND*ZK)ZJCIXR7A/ MV M92JDYE7I\K=WVS7NB;DJO<5/4F4IUR3* MVY5,NN5?!?=2A.7](SMCO8=0CLG67,&\5S003ZK2.W%,"Y_$=1S16H%,6K0Z MQMZ03MT/N>-;GA5+: 7#@^7''L!K30FF-3FN9'LL^GJQ;WNM_.:<+57J-R;9 M?73C2QT6G(9#0DXDQUO<1C]$&C 85=VL@MT[R]F1T?WDWC&=LJD7!>EZ9(O^RKVJ.3Z MC6[YH&(\B.WS5KZK66L;U>\*0B?MRFSUM/2:9.C4NV91VX539,C4 MP-*8ZN!;RP&21_P!-,:A]1ICD M-R8W,>:48SAXU=5VK$8$ 7ZX^B_I0L6J'"$KC_*%3PWE*_ND[*E[XAM--?G, MGT>O/8>ZC/G61IUN5BMN9/EK9D[AHW"H#JDDZ2%3=1P6X:Z)KV\=D&H$&KPVXN& MGAAQP+F,#L2-0V"H7%;K2Z3;[Z=.I%QFPK!HE$L6K9&MVV<0OV_7:O=5IU*] MFK=L^ZW+98=R,Q)W2BK4AZY9+YTIU98YZ9,OF3F%K4A4=')KB>>01EP]?URE MM=)!C9(Z,N:1V7 :2&OPU8X8%5\UACAB>\-TVC!$'U#N\^,2 &N(+@:EN.G? M2B[ Y]M>P;NZ<,17WUOXTS?=5_X6QEUA7]<.-5#F\*REH-VO M<&,Z:RB6Z69>K5J<:I4BN4]?;>3-I8<(*2CFS2,MKN1UCITOM8VAPJ2UQN'A MSIL:&0!VMH% 6M <-.>^R$DMK%:W1.IMT]SFY!S&V^L"$C*,EH:\FO:.=:K M&5, X]PE[-[J&JN.\/S$I;&1L/\ 0W?7.+JGN%US$>%3;I:,2<2*G)>XQ?[./ ^1<;8 M@8FL$U7']3N;'G29?-J9WO\ SC7*'9G49D+*U7?.5L-4RW6:7-/4N5I%ERLS M4)9RBLS%28F)#PR3ZPV$[>8RBTYU-; Z&P7;XQ#34YT M>+Q0!0ET;W-[%>T M#3 J=EC9,F))$MOK,F6B4S\)C,<*/QJ[8.W2@5HZLNE?H;Z56;TOQ.&;HNN: MFK7Z/9JR\<5O)-WV+2K$NS+E8R]+9(J=R4BL/53(+U&EJ;C>5F)6F5!]N:E7 M9L>LJ2A7A:S.X]1F. MHDBPN"6L&+I!,88W-=34.R0^@&- 6X%9(ZINE;I+N/*'7)FVX\5C"]%Z4[FN MR\[QQW;M[3\K2LV6!EK',I2NEBZ,S2ODG&Z8/5C34*4@"!CPXGW M5MRD7(+CU$+N1C2VE:J2CCQAY._^-JN1NIM*T77A^L"D-D)()[">'N;^76!P MH:+JP=TJ4DQ3MW'L('#L!AMH78B[HZET1L7>R[5._P#8"F<>/Z61QUZ(YO\ MWIE?LQ[-/\ +OD7_2;;^B:O5ZYR\W2T(2T(6M'4ZH)MFVB?_+DR?/"1 M.P[(Z]J>RC^];JF? ;]\OS?_ /JR;O74,_257ZD9VYF+4G*Y(65A#<^0KS:C4Y;$(;*DP"8[Q)^H\--O>"% M(U'N:N8T4U')4%%U>DI#;@"0DF !) MX$Q!CMM'MT T-1FJ9!7%$"XA2B()!V/&/EA"(UT&8L!.= JDX$*$08C4D*0C MY/UH^_\ #J^W[YZEAF^L/V;$Q'$^;ZXUK5:E-J(4 .T[]AW\O<-3CIJ[62%+ M&M75DLUQWAU(S)]*$3N#MYM61GM4V$K.I6MP H,D*0R4)!)(CQ.QV'"$>V. M@JBX[@ZT=?R5?F3\1U?"[X*RC-=H[*_:=:O^Y^D_J)G7W-R?^Y[3^S1_>KY! MYK_>ER/_ ,Q)]\5Z;716!+0A+0A+0A+0A+0A+0A#?_2TY_VE.?J5[6>Z_JLO MXI_WI46_UN#\:W[YJ^7RHS#DK<$_-MH;4Y*UV=F6@^VAYI;C%2==0'FG 6WV MBM "D*!2I.QVU^5-RXLO'RM[S97$ Y'$YC:OTGA%8F#9H;Z NS5@O9KOO(UB M9,MJKKI]GT3IYP[=V:%V#:MGS%SWM-2+U:%+QE;5 :D&V3,W86DRTRPA#4JS M*A3TQ$( /3GK!S&\DC&NVCMZVYJFVC;]K=,=6QWGVI]0E ?DZ :';&1G:E< M[XH=TS;C?SA)W90)PTIBB)0I+D!^#I@5:Y,\;!8.CDJ;06$9B=OE&D$C:7%U M2=NG-=&(L]8BERN3=/U#8&9C5O&C&HP+L,"N))45)!4>SWA_&UFD[FG;174: M''3W:JX2BOV/5XQV^?;2,=^'J%Z_6U66###'0?/@C8>L?;6;>HU7-U%]0/9' M..6_?&0+A'Q#4X"WA -P "KF:*$[5B=JHU)B2>IK%3J;%,F7DS$S3&*C.LTV M9F$"")B8I[;Z9-]],-EJ05#OU80'$%V)!PKLZMRHU.I0&@.=,*]>].-3J1EY MJ4-2J1E9Y;3D_+&HSJI:?<8AZNY/2Y?+,XY+P]!3@44=D-! ( .PU'7OZZXU MSKBDTN;4-) (I@3ENZNC=@I1JM6FO"];JU7F2Q+B5ES,52??#$ES!8E&/%F5 M^%*>(.;PDP;B 81&G0:M1S-*].G $[R-ZD'N +1W3LV>;+_9@L_].W5?U!=* M-TW!>&!LC3]F5>[K,R5I=:0H*VTWTDA-N\ P$@Z:8 MKI<-Q%<"$M;^+Q@2),<:YU%#7?@*8JT9 M4ZE,\9LS,]U"Y-RE==RYJ7/4&H2N0Q/?--?H\Q:S+$O:R+==HJ*>U;LK;4O* MMMR#,FAEN50@! ';3!!%; B$4#G.<:XZG.[Q-:U)VU5DT\L^D2D$- % , M0 !D!L6-IBYKCJ58J-R3EP5MZX:O,U*;JM;^=I]NJU":K#SLQ5GIN>9?;F'5 M5-]Y;CX*H.K62H$DZFQD<U;.USKGZJ[DQ U@JM9:J,UCE%JVW8_P!:3,MLN *2E?,$J$1OJ3NWWL1[@ZAL4&DM-6X M$YD9GK*E,U:K-L2DLU5JJU+4^95.T^6:JD^U+R$ZLQ7.2+")A+4G-J(!+K02 MLGMTM(K6@U 4K3&AS%=QVA.III^"36F\[^OI14U>L)5-K36:RERH!*9]Q-7J M*7)]"'/&0B><3-!R;0A[TP'"H!>XWWU,:0S0 * U H*5WTW]*>M^K54ZJ9[> MJJ9+3T_)>L&2J%0D3-L^K39D9^;DC-2_.'/ F3*O-&89\1(5RKBGF$81UH(# MFT=B%$.+35IHY&:JU7::E)5JK5=N5D9I4](RK54GVY>2GUJYUSTDPF82U*SR MU[EYL)<)W)CJN3LD$4J!0= V@=!VI#NEGP":D;">D=>/6BBJU5,Z)Y-4JWKH MF$O^O_.<^)U,QS**7Q-B8]8\9*EJ(7S][QK]!MVUZY<];JUO6C-5^>MJDU"??FI2C3UU3K-1N2=DPZI3B M9RMSTLV[,NJ4IQQ3:8F U88V<7C@4ET!E1@=+22T8; 7./6XG:F7.=%P'$F M'674.(U$ $]-0UHQV ;EY^:JM6JDPM^IU:JU)]#+GGDR;40U)I=F MGW7!)MP'*U'PQW:1C;0AK6@DXX9])WE,22 @AQ[.6.70.C>%*]=GG)%BGN3\ M^Y3V X6*>N=FER+!?5SO%B34\99@NK',KE2(JW.^J#VN]B=YSPRQZ-FY=B D MM)WYTR\WV57OKLR;?F0IBW)R\+GJ58F+/MJW+.MGF>,JU1+>M*013+>DZ?+R MA998=I\BVE'K 2'UPBI9.^J7N8;E\[JFXE<7.=M)TM:>JH:!088+K6^K0R!U M.$QND"F%*EV.\@DD$U(V+S+TW.3;CKTY.SDXZ^OQ'W9R3=Q4'U>27,UVNVY)+DK=-5KKDNNO3M*H++BE2<@N9,E+O+4X MAH+)5JE])2Q[R=49<6XTHYPHYW2XC#4<:8!=&VBB8]TC0-4C QWR:]T#X(.9 MI2I7FK@NFY+RK,Y<5X7!6;HKT^B51.UJOU&:JU5FD2,LQ(R+;T].N/3"VI.2 MEVV6DYQ(U5-W"-J[,'?!Z$<O1'-P?TI< M?CG>E?LO[-/\N^1?])M?Z)J]7 ZYM1EM7F]"EIT* "BTD*OB<-MA':)WB8QCQ!CH0J\-,4KCDA4"R.$.[@#W]X\N@TKADA4C'?20J:9).)0J%03Q[> [S MW#RZ2$!Q94F"00.))AP!@1Q/;H0HXU)O>"%.#B(BDA?/P&W-",8'8 @[=YUK&.2BBQVA MV1C[VW'CIT.XJB7,) GS@1)$8;?4==!@.@=0550IB D ;0';"/P;:E0J+I& MM(!VHS?'W-7P ZCU*B<-':&95 >4\>Z,-_8_$=61=[R+.,UVCLK]IUJ_[GJ3^HFM?=7) MP3R:SI^;1_>KY"YL">;W?]H?Z5Z;71H=RP:7;BEHTG<4JTS2T:7;BE4):-)W M%%0EHH=REI=N*6BAW%!!&)R2T:7;BHU"&_\ I:<_[2G/U*]K/=@^JR_BG_>E M#?ZU!^-;]\U?+I6#_KQ5]_\ QM4X?U<_K\I[K^LR_C'??%?I-%]4SY#?0%%; MF9IF'@SW$[)CL. [-4U-2ZIU',UQ/7O4U&=G9I,L_*"< MG!*S*PZ_*B;F/5IE]'R'YB7\4,ONHCLM84H=ATG#4T,-= R&P=6Y::]L##)6 M-XP2(=IA[VYU2?K6TRHI[%.E%?L=KXY3_9VT!Q_U!>^\(PAMJP_6#J/VD#(^ M3[:S9U%.0I!2KE/; C55M]5]FX(>*U!R6+ MO7>ZG4O^93/P_A.KUC*(F?2(NG]H\?Z)U89'$:=B*(XG1P%.I9@/Z7F M#P[3^%GAJ"$1N?B0GU"F"/#[S,@" )X":CI(4D3@$/P&F[?]1F?@C-:M9)I% M#W4B%)$ZC8_-]._F+_O?IG4 2TU&::=ZZG_R?3?YB_\ USJP/?35A0)8)>N) M[:?3OYB__7.K!5S>UD4(Z9Y!2I*:;3BD;E/AS'$]H_"-S ;:6MK>SN11$1.I M20/FZF@1W!;?)$1& 'K(AHXC443Q-(2HD2%.]+<_>7^._#\)VXZEVM7W*2*B M;)B$2=/!X_H3HC_]OI%@<:G-7MN9F&K'$(R9MY.XDZ>#_P!:=/N1+\8:CP(? MBA6"^NP:AYJI GW !^#20.Q5!EW?O_S?2=!$X4$O)1[_ 7"?].U7ZE:_$"L;SWFSI6WQ K6^)>I6WQ K6^*^?M%!)Y,!"3@!M^#*^'[_OJ#N6V3\2P><^^I#QCXB8:"Y=IZA[R>*U/CAZG M#N]5/UWCJ'Z+L?P?NN]]7M\:^)F#L73@=^EOO)YK4^8\IE$Q$"!+=G:-W/+J M3>66 (/#J1O+O?3_ &]\7,P]<=I/W+/YJ]M*9ERG(2DM(25VKE)*28;EI27; MIE-4EF792$-M!3DLMPA"1 $J)[SKA3>!/"EQ*Z>:T:Z5[B2=3\2<_A+W%R[^ M+[^(?E/+X.5V'B%[+&VA9%&WU>V.EC &M%3$2: 9DU4I.<!_2AB-(>S_P '_F;?G/\ YR9_C,_B4;B/$D@ZK>U_Y*K^.S+T>4WJL&$= MZ32.']1^31^[_P (?F;?G/\ YR7^L_\ B4_^Y9?_ "]K_P E79Q[,.2K6GZY M5%?26@6X_P"L(\>0EI=Q;Y0433E.;DD2SDZ)9G=V!(2.&\84VSO!?A'FHL+7 MAV]_<-TN[3B !B ^I(;J^#M*[//1_%-_$;[,[CQMXA?<\V\#\BE,K=4<,3WN M(+97VS&1M?.(F"LNFH#2--34+%'K^R3\W4STH!/WM\<=MQZSV?!KSDBB^12" M#0YIPGAS;A'U&G'LV9>,3W"$SN="$ MWUZ/"G4SA'Y#Y&_:0)B!\FA":9WB!3Z:F';R/[1VWC,0)WVT(0_65*B#)4Y0 M'86WC Q_[9X[=NA"IX_9\WTV.W!IZ.YA&'K/#0A,5,IW2JGTV';RM/\ Q^LZ M55,,-<QV2H:@[_G$B-^QAWAV"!F2-'$<@ M1L8*"M%45)Z/,&)*,8C\'<@/<\?4VW$K.Z:*OU:%V./G2^?\ MIC4O7+GXY3]5@VBO6J+K$RWP:D228P]648>^^8#3]A)\"#^#J$8\=_&V&I-OKIO=>57^CK/X@3_ )^J*4P2F2)'",J3MW;O'4OT ME>?'1^CK3X@0S7JJ?M9(;D[2_?\ Z)P&C](WGQT?HZS.;![OVJ()N2I]GJB> M.PEMO],VAI'F5_3LOQZF^\C]&V7Q/==[ZHFYJP@Q"Y+R1DP8>^['3;S;FC!V M9 /(WWE!W*N7OS9[KO?0U7;7"5>G)^B(D)EDP''N7QVU$\]YL#3C'S#WDOT/ MR_XG^\[WU7Z9UT0Y7),&&Q$JG;CV<_?IMYWS=V4Q\P]Y+]#\M_!CSNQZ\53Z M:W%_G\E_4*/YYIGG?-VXF8^8>\C]#Y80]:E1'_42#L?]$U8 M[Q%SH&AF/F;[R3N2)L$/,W-B8T- $4. H/\ AKP^7V3^ MS^:5TTO+F.E>XN)UR8DXG)X1ORO>I3_XFJ_WNV__ /AFK?WV>T_]:/\ R4'_ M "U#]T7LZ_5L?Y27^>H;G5WU)K4I0RI-M@ @):H=M!)*>$ NDJ5Z7GT?OM]I M_P"M'_DH?^6G^Z/V=_JYOY6;_F()ZNNI0&'XUJ@?-0[8(_\ 0^C]]OM/_6C_ M ,E!_P M'[H_9Y^KF_E9_P#F)IZN^I:(AE6H>4FAVQM[GS-OH_?9[3_UH_\ M)0?\M'[H_9Y^KF_E9_\ F*.>L'J6)C^-6HB$=A0K8A[L:-OI?OL]I_ZT=^2A M_P"6I-]D7LWIVN6LK\N7^>AJZONI<\,LU,?^8[8/P?,VC]]OM/\ UH[\E!_R MU+]T7LVVU43VP-#M=.W?_ &&T?OM]J'ZT=^2A_P"6 MF/9)[-MO+01^-G_YB]-9/47U?Y'N>FV9:60ZO6*U67%2S4JU0K8\)MA8Y9F: MG7_F;DE9&7:42XZH@)3Y8#77Y'[2O;)XKYE'R'D]_+->W%100Q4:VG:<]PC[ M+0,S7J7+YOX!]D_AOE\O.N9\OCALX:'49Y:EV;6@:ZO<:8"A6NF1;&NW'-WU MBUKWISE.N"3F7'9E) 5+SB9A:G4U"0?2E+4U)3145(<1Z)X;$$:]7^(.1W:0O "D@0B-]R!$;"&_=H0C-*2 D1/,8@CLXD@\-"$?0A+20IC:@I(': M ?L^[H0BZD00*G(H54P!B21#A#B?=TD*8A7,/+ 1]W0A%08&'?H0C ZFQVG MY(*7#4@XM./=*2=YB?"H!1 43P ,/)WZ"*)-=JZTGM)BUYFM M2WTRJ10(DI<,)5X'B_;N*^2F,-X:Y/.9N;16+F\DB, MM^X$#$ -KMQS\B]I>R'E7LQYMXPB?[6^9RI[ MCC:66N=7RVN$3S)[1KVOX0;XDM+4V'/H<&#L2!X<:5[KAG@,B!UK\U/XFW_P M_>(.=_MK[%N8/;=7ZWEBC:YU3Q[9SQI <[ZV+ DO:2<#BA12%$\QB M0GT?+ ;Q AL('7F:^5"",TS8"!7Q60YW_;;C;@8:$DA#E;B2G.T>T#RZ6* M=&;RJ!:@(1[8Z=$@Z@I@FZ$JE+A"/;I54@TG/)-YCO#A];2K56!H:AE7=IT4 M2\;,TH1XZ5:9(TZL79JBW$-@%Q:$ [ K4$@GN!)&DIH*IA"A]Z6E<8CF20I( MAQ ()$=.B*BM-JA.3+"5%+C[2%[$I6XA*M^!@H@P.BA2J#ABBB$! Q'8>,1Y M]"8R3''F6H>*ZVW'AXBTHCYN8B.A" I]+@!:6%(BH!B G@FZJ305&)CH0A+7R[ 14> /#SD[:8!(J,D*+Z$81V(!X>D.](/ M")[])";YM,.HA =64^B(;C?O'PZBA1=-"6A" H)<<;07$M\RPA2UD^&VE2@" MXOD25%(!B81,!PCI@ D D ';NZ?)G3:D3I&JA=38,">@$X"N\KJIT[YEZ0\! M6MZM*W=4ZI>=58:5=%TKLVLAV8<"0HTVF\\OXDK2999(2G8N$:#L-VMC:< "<=J^8O:!X.]J_C;F?K$MHQ MG*(R>#")XW,8 >^ZM 7N&).RN")U YMZ/L]VL:;4;PJE,NNEM/.6M=#=FUHS M-/F5)*A)SA#'-,T>:< #K1/HQYDP4-Y>TCQQ[&/:#R@VUS>21">:<>*T9)RB4@31&9A:1D7,&(#QO/4N32E92'6PXE+@0Z!S * 4 =]?(Q%"14$ FAWBN!\N:^ MHXR)&"H+2<:;1T$C TZ,%9G%02>\C;OB>WW#JE_:=PSE17DAHJ5:'U D0,=C M\>B5P:S3MH@8XJY2D?HY7^[Y]M$?_=][_7UG+'8'H)]"EL/D^VLV=1ZQ^4?U M!I)X9SRY#N_O@7#$><'3@J ''N4^TF^@>0,158G87L!VIW CV1X_#K8-ZH<# MW0,"IO'?0J"*&B<"1PAOMP!^/323^92"DE($$PA ;@?#QT(4H&(C CR'C\!. MA"KH0GH5R*![.!\WNZ2%-TT)P(Y2(;F&_D[O)H0GMK"3P,(0(![>^![=-H!. M)H$*6""(CAI(14*CL>/QZ$(FGJPH4*HU M57'L/>>V/=H0C:$):$*@/:-CY-!2::BJ.VZ4^BJ)'W7:/)Y="0J#38I0(/#0 MI @Y*A$?)HJHEM53<=YT\%'M [U6/?L=+J4JBG:S6;LQ+QCX&F\?^V/Q:.1\OCYB^U9;QN@CDLD89IUIN6G4+?K,S5:%=-4D::VI\,+F63/*;6U M,,/,(0S,L/2ZRI!Y 01O'6'PUXSNN;1WEM?PLCYC:Q.>:5TG3@0X9@@[-R\E M]O'\)G)/9G?^%^9^"^;3..8 MPMN^7\M9-!4BK2ZA(S #G'+W%[8\8_PE?PD^SSQ ?#GC7Q]S'E_.&,8\PSNM MFN#).X3IMB2'4WAR\186':3? M;4RS+(:*8GD*E+, !KM^(/&]YRUUMRJTM1+SNYC:2QQJV,NPTT!Q-0:8Y47J M/V(_PJ^%O:!9<]]H/B_GPB.(-+02&5>\T: M,$Z_L0T*GV@S?]@UV8KUNI4CUUN;\-;[+2W0QZPRZTTP2EEXA+J%H"TQC'4O M#WBZ]GYN?#_B"V;:\R-=.G $@5TN%30D5H1FK/;A_"UX.\.^RV#VV>Q3GR-G8:[LR1O:'-..16OO-Y!KV%1?#FOH"]%]$KM-IB M_3:UPBQ55I%M-WFNCU!%JO7$N6=G4T&6KZV$TR9JWJ;*W3+MN*<2A)) &D"T MN+ >TW/H3U'2'4[)RZ5YZ*CQ2?>.GAO2U]"6_P!S\&C!!=44HJ05W'X=/!1J M53?AOH14[U0F&Q^(Z*A/2[!3EL%?6&]N8@X@_!8"-C0:N.USJ;%LY1;.F>[F M$W]7[D;3MQQ>0=KB*-!R KM7.;VH?L[\7Y>]NO@3HGPA:%IX,Q]E#'6,YRY6 M,?T"G4*1I%$EC=E:OFX)"ER;34D[7WZ#2%-LK4DA3WAE<0#JKPY<<1MW->ES MXH'%]*XD-BC[ .P.<[S:MJO\0L;'%:1VS0V>:K*@9%SR \Y5TBOF"[*]261? M8A^R)O;!'1G?'1Y:=RS>1Z72IRMW4_BZTCCEPU>9 MJU49=<=1)^*MMM*G$MH0$HUBM7\P\07TD,;]!;085:P.(JU@ICEMQIA4U*UW M$<'([)EPYA?Q"3L+G!N#GFN&!V85QH%R*]OU['3%&$;JZ>,[]$=I2EK6KU-9 M*H6'ZMB^BO/N6?3LA7HEF9L>YK/EWENKH]'N5I3Z9N30OU=IQI+C*4!90)\B MN+QW-_T+=N);('.:XYQF.G$:3F13M"M2""*T4.:Q6[^4GFUJWM,TZP, YLG< M7$PN^927_ #!ME:59 22V MFQK<-;SG4U&&0K0#!%GR]ME9&ZN?I+B@K7XSLF-&6%,\S0DG&BUE]JK[+[H@ MZQ_9YCVE7L_;#M_&MQT:P&\N)IMB4%JU+?R=CV45X=UT2XK*DPBET2]+499? M=;F)9MI7B2;K+OBI6A2*U #Z:9&G,YBH&8.PC'1:Q M67.;)TEHT-GTN4P&^\0=> M625#5XX,<4,E23 H!.\#N=B8P]SAJD5<=)."EDAF/$\3N=O?UH #1T*.:;'4 M.(*E.BIJESBXU305*CL.';Y=)"&H\H)@3#L''0A1E*B8J1 Q@=SOY.[3%-)Q MQ0AF' B$=SQ/G' 0TA2N.2$Q1"02> T&@.&2%6GTZI5NITZCTF1FZG5ZQ4) M.E4FF2+#DS/5&IU&9;DZ?3Y*6:2IV9G)R:>0TTVD%2UJ $2=(X DY!-K2XZ6 MXN*-7J!7;5KE5MBZ:)5[:N6A3CU.K=O7!39VC5RD3\LLMOR=2I519EYZ2F&E MI(*7$).DUS7"K2"$W,/Z0Q21-TNJ2SLDTF:G MTS"$+DG53LK-)W845)Y0#MQU[$]GO(/ _B&\N;?QIS*3ED4<;71/!C#7DDAS M3K:[$8$ $=*\&\=IA="-&?J-+EE.)DWGOFYA:DJF.5M0008J@#' M7MWG?L2\ P>";SQ?R3F]W=6<%O(^-U8N$][,FU# 2"<,#7I7J?E_M:\:-KF_2E[6/--5"\C*I%13!:P=+?3<_G^X*FJKSL_0;&MZ62:S M6Y!#'K;M3F41D*53ESC;DJ9A1BMTJ2H(;'>1KU[[(_95)[1YI[SF$DEMR"V% M#)& 'OE)&EK-0+*!IJ_##)>PO:5[1&^ [2$6,<4_.IW59&\F@8WO/>&D.I7! MIW]"N.5.F5NW^H:AX+Q]4JE5EUV2HTRQ4;A$KX\H)]IYZ?FIKYO88:]4D6&2 ML )YC"$=]5<[]ESHO:A^[WP]*^1I##Q9J$AIC$CWN#0&]D&@ !PJI<@]H[[ MWV?2>-^?QLCDC>\<.*M'%I :!J)-75QJ<-RV3G^8KS^)I;,UP#,DM0TU MA<@MJEKDQS(2I+BZ2F42OU7<*\,37K"6CS'7MIWL&]GMW>3^%^5\[G=XQ@@X MCFG1HU$858U@<&UH2 ZK6KUHWVS>.H;&+Q1=V:C,4Z:+7-X+Y:)+4U+E0"S+S3)2M$=X'7RSS M+E5UR7F=QRB^ ]^;[VU"O: KACYL M%+9]G2LS]2*R.I+J%^3 9TRY#O .0+A!BGCJZV , :?^U1=WBL2I5 A0[.&K M6.#JT%*)*Z-J!'G (\QU8J9&[0.M$T*E.!($08;\([Q@=X:$(S15$@G8B._$ MQ[1Y-"%(T(2T(4EE<8I)_,_7TD(^FA/"E) @J ,=@1$><=FA"*AV*H$;*.W; M"/9YM"%)&V^A",E4?/VC0A/U:UP(H<"$DO=U8" *$@E"K$CRB,>4[CWM0D83 MV@@(_,LD*@.4A).V\.;Y(/:8\-4XM.XIHB'(_*$#$^YW4P[_/Y=",#EFI* M'0=E0! XD['O\VA/(8HH(.X(/F,=" 0 >-/&3.0QFPLC7F[V^2,')SN MD_!&(&97VC_"G_"W=^U^^9XT\8M=#[,+.8[P^^E9BZ&&@)$8TALL@Q<1PVXD MD>ZRK<-UU6Z;+I=(LFK2%M6_7I!FVY6I23E.;K]4EB@,--%U*1+R_@,\C0)! M"(J.N+X1L>56G*+V]NKV*3F=Q XS%A#S$PYUWFIJ:9FE,5[@_B)\=^TSQ-[5 M/"/)O#7A/F5KX'Y)SJ%G*8;FW=:MYC=PZ= 8YV$>'TT>FJD7/7*G5)9$RDO-D(1+%Y^62'DO1(;+:R4PCPWUX9S3EU MAR#E[;ODO.3/>./%OMH\:7WA'VM^R]O*N1FS M?Q;J\C9+5X(:V(R/C!>'U.@PO+F4J"!0JRIHLI,X?R%:-GI5.*HU8K].9DV% M!Q]7@U)$^E@0/,X52JN5$8E?+#2 MM5X1+X2LN<_PF^,?9C[+6^LSX1W@N1$W3B\F%U&9EP;I -% MYBARY4FZF)*2G&U,S"349IAF2!8="5H<>6DK"2 >41UUKR M2+FWM.M9+!XD9$6ZG U'8:[50BM1TKP'D/*^9>SG_P!OKG%KXXMY;*]YE'<- M@@F;HE#KN=G !C=VFN.ATFD@. QI3%8\Z5\GX3P_FJU+[ZA>GV2ZF\84=\KK M>*9Z\:M9,O4EEQM34^9^EH6*FN0"21(34).:)Y7?1U[BE:]["V-Q8X[1_M7Y M2P<*-X,K=;1LR]]?3Q[3/VK'LMNIOH-Z?+;P[@.A7LS8F79/UKI0J]?N;ITK MF)V$V56I?Z423.-I-VE7'0DO.F30_*/.RZW'>=SD<(&N)9VE[%I6 MOGS^TNI=7-G+;A@;J%?AA\QJ*VWX+_ 'W*AZDNB7_^ MFK01Q'[KS/']9]FCA7?X8?,:BMM^"_WW(9ZC^B([GV:U!)[SU>YX/_@>CA7G MX;_<:C7;UKPVU^4ZGFJJ'J/Z).SV:M"/E'5[GC^L]/@W7X8?,:D9HQE$TCY3 MO?2'4?T1]OLU*'^^]SQ_6>EPKO\ ##YC4"2%Q[45#T.<$CU'=$O9[-2@^6/5 M]GG^LCVZ7"N_PP^8U2U6_P"#/SW(?Y1O10/_ /FK;_[[W//]9:?#N_PW^XU( M&V_!_P"^[[::>HWHF3N?9J6Z(=OY7F>!OY#ZEQTN%=?AO]QJEKMOB.^=_L6$ MA5R.8YH#&Z:'.I)]U="?85=!%N=?_730;4R M',2SF*,+4!K-.2*$ZISUF\:?1:]3:;0+182@79R2Q[:G05TY8\OJWK+M>DWBI5UW#>]Y6FW1GKPJMHR],9 MDI9J00$TZGL!XB4DVUK "GE#7AG+YH(H;V:]JZ^G8&1[0UNL.)K\9Y ))R%! MLJO*KQDSC;6UF&MLXG![SD7'26AM-C6 F@VFIPR7&;VU%FY^Z(_:5X)]LI)T M*U+EZ?<5?BGQ+7[>:N)+%]UY^M-7C2[GIDA1W9+U>60_0:@Z9:94_P HF$)" MDA))U=R&\MK>>;E]V#6\$E*"I#1&P:AT@M!IM&"S<^@?-:V]Q;TXEJYKC7 $ M\0T;U$$@G8:'8MB+OS3["+VT&6<(7'7+8R+G3J)H\G)TFBXUMBS,PT.\I"B& M?^<7Z1E)=ML25F-VK;LXZY,O34Y542[*"LH>4%!!NMK+F'*KR2>U+*4#BXD< M/L]UU'?"ID*$X4HE/?V7,+..WNM502 RA+QJ[P&FO9)SQIU569O;2YVQ-B7) MOLG>GF%NX\QWSVS*5&::>=*F*<:S7I648=<)YE,K M@24$ZJ\/F2]\5B:KG7,=M&J!CK%R9S&\Z=Q #JMA0_)?VAY 1Y*[EIYB'NY16, MFK;@5 VU:=/NC#I6Z?LR&7L;?P<&>JV2&54VDS'3IU)W*T*HOD0Y;5>5>ZJ( MXE,T4);8GT/H+*=@0M/+Q&M_CS0^40PU;(+:V9EB'D,%:=#B#7RK'X+HT<1X M)C]8E=E6K16I&\8'W5^<(P2EA@P"FR&B4'8\@*5EF.Y3%.T>R.N]5Y;I()*X M1I6H6^LKU(=$S,K*LS/LV:#.3+,K+LS,XKJYSO+F^FGJ7Z&1P]F-;L8 C_YQ,^PW[-I,P.C1<' R8?):CB1 M_@V^=WOH)ZE>AHF)]F);G#LZQ<_ >?\ 2/'2$'VK_ +*?JXEJ]8&$ M>F.E]0N:ZFHY/O;53:;IB@8ME0 M@K6.SM;N-PU$MBK6G^Q:[JZM7M(:-3R,Z?;7R1T"A52[*[1K;I+1FJI6ZE)T MJ190F)5,SCR&4+4D P;1S74K8V]!<:5.X M5).P!>.W_,;;D]A-S2\<6VT$;G./4#0=9. 73?J\J].PQA7&_37:TPW+O5.4 MD7[B<:5!3DA*/MJF9F<@8GYUK:UNJB1%#<.&OIOVY)N9>TGF8,CVND;&"?A$8@5K@V.C6 MT&!."S_:EE6I0+(Q#CC&>6\?4NFTNX:'7_->?\ B7E5]+?7,#XH'<-PBMF$T#B2T5%,*[*D[4"\ M[?HMN=9>.LBU&[*#XUU4N9LJ7M0O-IK=/G$T6<=DZE--J=*FY2>5%MH\@BO8 M$ZY,W++/E7MRAYS)>6SY^9VSX6P!PXL;F0LIQ!L$E.SOZ5HL+^[YG[';OD<% MK/ILKF.8ST/#>"\5##2A+,W8GIHL44K%.0VO:%U2\7J%5C:A1-7"BY5,/?,Z MZ7-4%NF,2*)\CP%3*)Z+18CS@ICRPWUXMX8\(^);3^(?F'.9X)F\F^GE$Q:= M#F3,TL:TY.=JP+:X4*\GYOXKY!/["+;E<,[/TAICB,0[P?&_6\TW4[0=MR6@ M'6S7*;6^I+(SU+=;>8DYNGTM]UE25-KGJ?(,L3@BD06IMT/LKLY[+V?\LAN 0\P%V/Q7NUZW&G02::E[ VJYRC@^CM?W'+\^6BF/E,A>\=^$-M5;O+]I2V'R?; M69.I5V'4EU#'A'.F780AM_PA7"#QXQ2-66[B &DX4^TG)I+JM%%B=ES8 GCN M/L:T$:.VWN[>E5JY,+^U)WV*?C/DVU8#45WA1<"<-FU3P8B.A9W"A.Y+344\ M1CL2?1]*&T!VC?MAH0I#2RH&.\#QVCY(COT(1="%4$@Q!@="%+;7SC?B./V= M"$311"<3N3&/E A\'9H0I+3D0 H^E$PV.X[X\-"$8$CAH0C),1'0A.TVBOD0 MJQUH:ZII0I)P.XC$@$;1[ >&AS [K0G)@><' PCJ]CJC'-)&U-)/2XI/ [1X?5PTT*6E:5\.R$1OM'0A.T(2 MT(I1+0A52I2#Z)AWCB".[151T[L$8/P^4G\[_%CHI5,F@JLF6SEN^K4I+-%H M%9:DZ8R],/M2ZY"3?*79ESQ'E>(^TIP\Z^R,!KQGFOA'D?.+PWU_$7W+F@$A MSA@,!@%[[\ ?Q/>VGV9^%X?!W@OFL=IX>@D>]D1MXI"'2'4\E[P7&KB3]I2: MMF'(=;--54:ZEQ=(J+55ISC4A),N2T\RA;:'DJ0R.;T'""DQ!!U"R\'>'^7M ME;;0$">,QOJ]V+#L\^U;O$W\5?MU\7NY?+SSG(?<Y[/^49^07(+KC$N'$%M][34!SR6UWTV]62\IYS_&S_$/SKD[N3R\WB@:]A:Z6&!D< MQ!%#21N+"?C,H0<0O#VG?EU63/3$_;U5=E79R!GFG4IF9:>(45!RM^.NYS?D'*>>PM@YC"UP;W7"@!.8R6U MQ=FMPQX$T,YK75+&\4<^N4@+78G$J9>>2KQOWP47%5/&E9=?BLR,JRF5DTO0 M*?&4RW^BNA)@%*)(CMJKDWACDG( X\MBI*X4+G&KJ;JTP&"Z7M5]O_M8]L[H M6>/.9\:P@=J9;Q1MA@#]LA8WO/Z7$YX+P?I=^N]@O3-'[U2!XQ$>$8=FC!%' M;U7?O&C!%'[TH'O^#1@BC]Z6_?MHP11VTX)0'=HJ4]+=RKH3RR2T(3%.(3Q/ MO;_%H2)H%'+ZC'E &W;N?L:$JU!0HD@1)/GT)C$ G-+0FLKXASQFSI^KM2NC M!>6+_P 07)6:5\Q5:NX[N:HVO5:E1?6FIWYJG9RFNLNS$AZXPAWPU$IYT@\= M1>T2,X;\8R0:;*C(H:-#Q(S!XK0]>:ZU^SD]M/U ]-/5;:.6^K'/75)GS"E' MMR[Z;6\:,7X]="ZG5ZS25R=!J/S-===I5%F$TJ=4'27'TK1"*(G5+[6U-K- MV-@DD8 '4[I#@:USRJ,-ZT,N9V2L?K=I#ZN&]M#AYZ'R+R/MF?:KSOM'LUJJ MV)*_G&S.G-%FV?)MX4R'6)*4H@R!;RJRJ:O$6O;],IPP>3OI\VL[N^YA*Z!]+%TE6EQ)I45-&=!) MK3+2_-;BA;2@:*AH&X>^:FN*^KKIJ_A)G2# MFKIRM_ 7M6>GFKY!J]NR%(EJE=5$Q_0LIV'D2:MU#;5(N6J6=4Y^4J=LW4M;:VTK+0Y_,+&.6[%_P N^CDU:M->X[:6.^+7('++$+997W L M_4KLE[-&@FE=;:?"&5>GRYK3GVNO\(-M3JVP0YT9]%>,+@Q)T]5&7I=&O:Z+ MGIU*MJNW-:- 7+.TFQ+1LVA34W)VC:9>DV3,EYU3[S3264M-(Y^?"SE-S=W; M;KF#ZN8_6!755X^$\[0*U#:YXG(+0>8PVUN;:Q9H:6Z_0A1=)"IIH07%P! M2"0>'#8]X&W9H0KY:%WW#8=Q4V[+6GOFVO4AU3U/GC+L37J[JT*;4L,S3;K* MEJ?.U=F964DES"6&I5E$M)->$P MTS+,)2RRD")4$@142>W3Y_X@YOXGYM+SOG;H%;G[3KM(N6AN-2=:H<_+U2E MS9EV7A+SLHL.,/%MU"FW A8C!0@=9>3\TO\ P_S:'G?*'-CYE XN8[2#0D4K M0@@X;"*+;?6,'-K*;E]\"^TF86/;4BK78$5!!'6%>K_RK?.2;R;OZZZV9R[) M=F08EZS(RS%*?833%%?'Q-S.?_ZT=!XK M (W5C #"-.D @ ##/:LG)?#/)>070AO*B75C<2]O;IJ';))!IM\BS+- M=='4HY;BK;5?+:6C+*DU5=ND2*+@6UX99*OG%*()F"C_ #8(#D=^:.^O.KGV MY>T^^Y<;"7F#1&YI:7MB#92""#VP<'$'%P -<?FYEYV8F9EUQ^8F'W%.OOOO+*W7GG5DK<==6H ME2B223$Z]/O>'R&1]7$YDFI)WDG,[R5[1:UK&AC &L H !0 ;@!@!T!6YU7* MF/:3#?R\3JKJR4E<)0CZ-5\=OSY:)]SU"]QI;O+]I/8?)]M9EZEC#J2ZAAWY MUR[_ /[ N+?W=)O='4@YK$3"]@G<$23'8]A\FMK2U[-.Q0R5U;7&"AV$ M0\A'QZBU]'%AWT"=%7 M8::$X$"/ ]T1&._9W:$*2VKF3Y1 'MCMQ]W0A%!@8Z$(R5 ^?NT(3XZN$HIV MLTJ)#4V.+A4[T%5B1N.Z'D(/?I/9J'2A/"@ D! *@>P0.W#L,2=4.:6YIIX= M*50(48[<3Q[(([(G4PYS0/BI*0A7.F/#C$1B1O#?5X((J,DD[30CH>(V5N._ MM_BZ$*0"#P(/F.A"KH0EOH2-=B6A/&O0J0@-M'6E2@HU/"UI(@3 =D3#WM", M:]">'UB,0#[L-O>.G@HDN&.Q/#X@"4^??@._AOI*0.%2G!]LD")$>\0'OZ*) M:P43G1]TGWQH4DN='W2?SP^SH0ESH^Z3^>'V="%3Q$?=#C#B/JAH2J/,F>.W MWGWM%$M8*H7Q'9,1WQA\$-"DA%YPG8 #NX_#MIX*';6R_1AB"V.H3JSZ=L&W MS-5F4L[+&6K1L:YIJ@3;,E6Y>CUV>$M..TJ;F9:;6UA(8^#-%(]YR=&(R*D[,6U- 304Z5WN86<%MRVXNXV MR"6%S VI!#R\8- SSPJ:8[U:O:*>P\ZJ?JDH^Y3*)3J1*SC(G6FY>86ZRT^RF+A3&+Y=S*2\YUZF M]K?4YH7R04/:=H)U M;YXO28H^;:F+KP'4;"N.S\*7#8-4K]/M>S,FV0W+/71,R+#U.99K=0;9==84 MAYU2)=OD.J[OFUY"R'0&,UV\$FJ0$->9 QSZ$8-H'$"N%12M<$[3E\%P7EP> M'-FE;H::N:&.<&8;:AM=AQR6!/8_^RCZ6.N#I-OC.6=:;U/W#=])ZD+>P;2: M1TYS]ONFETBYZ=;?)>-9HU9H%3*Z-;,Y6G9JIS7C!+,DT5>&8&/:YK-):BS9 M;EH=X+G6,;)F7,DS7.X&CL-[QU%K2T#:1JU=0*S? MDKV.7L[O9_6M>.6NOC+^>LJ8XO#J=J/3I@.BX*70*+6Y.ERC_A/WSD.?\&:9 MFZM1EM3 FI664TRWZL(-.K<*&^;%S*2\%ERV.C>97<;I#(?JVM:Z@+1M!JUU M3OH,EKDY>V".[OWDNL[9S6A@P>7.%2T]6-#T5VJYY*_@_G3UAJA]5=1N'*63 MKT8QUEOI0D<)5BEU*BT1,[B?J(NJW:/447M3C09A,[=M(EJC-M-3+"I=@J;: M>\$749/J[.7"YA.W M55S7!^\ BHWC.A6<\Z?P;+ISP1?W4G?]=NS-M],%1RQ8U;HMSVV[?-! MRI9E90B];(NB;Q?Q1[/'&76I8-;ZZ%.]3-/O6@]/,I<=1L:?$ED*V96>$J6-,1NY(1,TD=GA_1N(-/A:)!397-8;""P MN^6OYD0\0Q2<)PKCQ#K:"-FG4PUZ,D;V?OL@NC_/?LY6.L'*2.J7.%_UNM7S M2;EM#I1J5BSE5P'+6L*FW39RX[#J[4Q<=UOSZ)%N9F$,I>>$M,)+4N4I*S=S MZ\FL88V6VEA=;&42/J6:MC#\488G959N46T=^Y[I"3ID#= H':3\(5...0VT MP5J]GO[#W%G5C[/O)_4!?]UWU:W41?:\V3/1[9;%4EJ33;GI.&*;(AL;GT%*&@JW( M[3DKN4V4%[=2QW)>VW$QA8< >(&N-2-P( (R%#M7F>G3V+^)NKOI&Z"\Y8)K MF5IB^>E,8IILQ4V[DJ5ITZ3H3#U EJ7+T8.MN3RYHD3[ M16?1 .N:X;'S2!CW!W)Y[)T[79.JUH=IKOKJ:0-P.U8&6\CN5SN__5X;ID99 MLTN=0N W4+7U.PD+;FD>Q']G1D>=L6KXLO3J"J%CW)[2"N=&,Q4IF_[:G?G& MT;,MJJFXZ]2)IFRV4MU*:NVD/)8?4E:!+)AR1,1R;:]NYGV6L 1W=A=7 PQ MC$AAPZ0P$[ZKI365O%'>-%3+:W=K!6N%9#'Q?OR!N(VJ]9=_@R5J6)*=4[%$ MO2_9QL9+Z?+>Z-KWG:Y1W[?FK;RE=%/MB_Y/)\A*T=MRO5VP9QY\!4JN2#R MTKEBH@0M>933/L[>4M;/)>%DN&<.DO:]@V/+00:]G4.E6SP0%QTY:]#9-)'R' G< ML2^V.]DQTD] 73Y;%T83H'5W;D%TCM+"'M(TU<:.U#,#<1M/0OF4)2>8P@21R@)T(5--":M81"/:?=AOO#MT(4+YJKOO+79!2V*TO+/,1 M$B AOL(=ON&&B233V6]Y "A+.^^T!V[;<=]9G-+30YJ2M[KD228 )X;_ %_* M=10ITHL_1NX%[_V?L\PCV>H7P>6/=HVH6;>I9P*ZD^H90A$9VR^# =V0KB'; MY-. ANDNRI]I63$.=V5AIM9!![08GN[8'WM3:X"2OP:JK8KJPYP) @J$=^'E M\@UI(:0'G(8I="N3;G*?(>/\33:]KNZHN;7K5Q0KF \P(\VIJIXPU'O$H@VW M'$:%4G Q!$3%1X >4$D[:$(C:E)/+L4Q)C \.\=IT(4G0A+0A$0LI(W/*.S2 M0I8(4(@Q&A"=$0A <8Q[?-YM2=I^"A5BH0,3W#?[G[&DA2FW.<;[*'$?7&A" M*##<:$(R5 ^?MT(3M2:X4TGNH5>&K*AA ^"4LU75A <.@I*H4>9)B!R@B)B> M_<@;D[ZHC"/D(X=IX\"?=T!P:*CO(1@OE"0J"B3RQ!\T(]I M.K!(VG:S2HBQCJQ)5"BG@2--",EXCY0CPA#Z\="$<*20""-]"$[0A+0A+0A+ M0@UIAFJ;[?#H42"2$HCAVZ*)EPK3:J",=^[3.2BVNK'R5= MX^30I8UZ%2)CY!IT4=1KT!5[H:2E4X4R2,>S0@UV*O#0F!046<>F7-DQTV]0 MV%\_2ENLW=,X>R);E_LVN_4%TEFO+M^;$T*8[4VV)ITL]RM51<0F>,,! (>QV/W#PZGEI1?1 _\ PE.E2UXTJOVYT!6E M2Z&O-M9ZD+SHU6SE=%SU&Y\TS5#F*-0[IIE1J]NO25I2=&7,^L*DY.62RXXV MCD2WZ95XZ.4/8UC&2U$,4C(R6]SBUUG.KJ@D .(H#MH NY/S-LA-(M1>Z/62 M:5;$06@9@$$#&AR6"JU_"%LL9RQ#>6'^N#IOQ7U:V]6,S6GE2T*=5A3L?6]: MM)M>L,U9NR:I1[>MY\W6Q,)0N7,Z^M$PIE]?/SDC3')K:/U5\1>+N NU/..K M4TL-,>R:.)PPK3>?: MDFT.M>BEIM#+8(,CRV:>:26YEU5MW0L)%74<6U+SF[ 4&(.\J+;R-D7!CCT, M,K9'4.!+,@P9-KF:X9Y56(\5^W8QW@G&.3Y7#'0-96/^H+*EC7A8UUY=I>7K MP%I7,J\IFI3,Y>EX8J9E):V[@O66#1\/55[RB:\L1RX3N M9:F)C".]32P,.G5W:@;, 3EM3L^8BVN!=NA:^8/S+MT%BK6[3Z=1Y%$Q M,,5N3HBF'74SS(\&96DH4 -=+F5J.8^J!YTQVQ-6C*1KJ]EVX8U.!K3>J+.X M]5]8)!+YP*$9L(-:C[,BLR])7M=K3Q?TWRG2EUG=*%N=;V(;.RN_F_%+UV7Q M6+;O*SL.H<#J"D)A?6S)I;:[@ A MOK2,LC>.[I^""T?%WXU &ZJA;3F)DUK<:Y;*Y=JD!-27;34["?-C2E5F"\/X M0?EW)4AU*RV0L$VQ59C/66<"7[;;=&O";H](Q99W3_7Z#6K9QY3:>JC33U;; MJ**(I+\^MUE7C33C@:@$I&:WM!#ZD]SRZ:TOG7+G''B.?2K:; -( ))-,\5J MDO>)ZVW2!%<6(MFM'_# *ZY6SEA?]*V9SA)2IT.?Q-!&%:'NFO9!(H5J@YP;;F@YC&PDOH0=Q?+6_*=+%R73<+&2V[G=GYF]57,JI M*5*O6VNER[=%]4^5R\L;5S9+GC!QP((<\Z:8_A#CN&Q;B>S]]L;BGH!Q90)6S.A M6TZ_U+6G;=XV[(=0TAER[[0;O5%USE1FI9_*M@4F6-"O15OM3R&)8S(=<0S+ MH#2V515K/S6UEO&&&)P9;OC#'-/:&'PF@U#7$;=_0GR^:WM'B29FM['ES2,# MCF'':%L%:'\)GZDL85KIPH>(\,6%8.!,/4!=-R=AWGI-?G,R5FJ3E0J5SW!* MWU/6TU5\?+K%2J3CZ6)1#Z4+)\13@)&J1R^&2:5UT7/@="(V,& :<M+C7M MTH"6D4SIBI"\GBMXX[A8;Z0/;Q7MT85?KI5BW M M-8L_J[O>X,F6%9/T[F6J=@"^[ADJM(S=5I$P:$X;CDRF?8<4R&Y,K7)M^D M$[:JN.6FX\/P1IG"/5U5>K*:O.>OZ:HLY>-5K-.K$E M.VJ_3TT"H)II<>K*GC/%U\E20"UN3K9/ Q]U;315;':V4MLUN]L@<-1-<*!Y MH*;!TK!!-(RVN89:&2YO(KASJG QEKM(&VI:,:[3T!94EOX1%U(2>"\Z88E[ M!D%OWWU$+S]A.\9Z[IR>GL%(4 MCE RML&L;8%KCQ[/2'NI]:QNH!IQP.EQ;7< MK^9=N\T1#@73" W5]6XAM7- MPQJ6ZJ;R=ZR-E7^$'XYOW'.:J=1/9\67;N5.J1BSI;J9K\QE^[*GC#(B;9JM M,J57F)/&#LF:/39Z[Y6G&5G9D(1,/M+'K#DP4 FL\J96*W8\CED5P)Q'2IU! MVK2UV&D5QW#$C%#+YKA)<2MIS!\!AUC(M+=.HC(D##?2@R%%K9U<^V1L3-/1 M77>B+ISZ,;?Z6<87Y?%"OR^Y>7RY=V2J7+3]"F9:H,4C'-OW"TW(V)1)J?DF MG'&)3PI="4\K;*.91+-A-+=PW$\I=';NF28 .Q[- :]EHR)(%?+7&BX3E15".P' #@/-KK-TU[62YR8I02(GAI( M4)2BHD]Y,/(-)";IH5%*"1$\-"%%6M2_,#L!Q[81$8\-"$+0A+0A"<6!'> & MQ^KCH5S&G2:Y%6Q:XQ4HPCQ^K?4'%H[)VX*T"@IN5KF'"-P8XHF$=R1#S#<:S.U.[9&"ET*$^L\([JX^;AYM00K:\O[0>[\8'=#2 M)#14Y(5TE%#Z-W G_9ZSQ&(XFGWR8?!J.H4U;*>\M8B;P2['9Z"LR]2R^7J4 MZAR.!SME^/E'XP[C[?)IM[HZEE=F>M8@2J'#SN@.R.K-)8[4T5K[B2N#+ACRD]GH]_FU8D0# MFIX(4/CT+.YI:>A.C#AMIJ"<"2I,"HPA#@2/( 3"&A".A202 8CE!XDI3"/, M!'>&A"-H0EH0BMN4\!$D;GW!P,.V.HND &&:=$ GF28J,()YAQ$"H;[\%>0:K- M7.H[ (35*/,"#N-H\0-H;1[QQ\ND(R338G5-[AW:O#0%%4U%SMC<4U2.JA)A M0BJ=%34$(:E'@/?';H0AZ$(2E@Q"3 0W5V1/ >[IC-"!$<(F,(&/R8#> [>. MG6A-0A,C'COJ*$Q2@D1,8>320HBUE9CV=@[OXNA"9IH2.VYX#0A1'%\Y$.&\ M!]D<(Z$(<3&/ CNVX>:&A"IH0J*/*(Z2FP5=78K:ZOF)@20/A/?I$D"HS6E6 M]]PP(ALD$F/:0(^]HPI5R5030*U+<*X1/#R[>]P$!K/(XR&C<@I#!1%KV)/ M=W=\&J]78T)JVNK,"HDD\ >X]FW"$=00H"UD)*XQ5& CW_Q!I'' JZ)@<=1V M*XRBC]&K@,=_GZT#[HD+X[.';HZ-BOU"OW.7E69^I=<.I7J(23M^/?,$(]G_ M AW'M\&H1.ULJL\P ?@L0,K^T,-HD'W>'EXZM!(-1FJE,2KLX>6.Y/\714U MKM0K@PX.4 F!![3Q\W#WM:V.U,I7M442KHA7,D;[PW\^AKBWLN\Z%<&G8]W, M.([QWC5BK?CV3@-ZE@Q$=-4$$9JH,#'8^?<:$DX\J5;'GAV\!'X8C0A%:7V* MX$['[4'CRQT(4C0A+0A$0X4;<1&)';PAQT4KDA2P0H1'#ZOAT(3QMW;[':,( M]H'>-,@ U0EM PC$*X[\._R;Z2$9MW>"SYB?KZ$*0-^&\>$-]"$\+(V(X>_ MH0B@]W#3!IU(3H^YJYKP13))+X=.I:T4Q0JZEV788%)(;&(AV>?8QV/9J)CQ MJTT3JB8)0"($@)[C PWC]R3#W=-KCF M3E[J$;Q!S!/'F[N $.P_;".K@]I%30))WB))(WV,"8;#SGAIZF[PDGZDA+0A M5!*=P8'0A.\1?W1T(3O&7Y/>T(50\H<0"/>^SH0G>/\ R'^2_B:$)>/_ "'^ M2_B:$)A>7V0 \VA"7C+\GO:$)A6L[%1AH0FG?<\3H0EH0J$@<2!V[GL[]"$P MN)@8;F) 'W1'=WZCJ;O"$-3BBF(2?2&T-X'L,8<2>S02"TT.Q-,, 4H(AP/, MH\-N8PB!")U37"IQ)V;D)O.(J@GWOU%K"30U"=4SR=D8P[-]7 MA@IVL2DEJ51Y$E3W=1.8-:!-4)U2]V/9_P"U"H2!Q.H4-*[$T$J*M"$PD)W) M \^T?-WZ$(/BQ4(1A'L$2=N[3 !%:XH01RCFWWX)VX\>R.Q^+3(I0@U*$W12 MM=1H4)BEI3Q/'W_>[M10HBU724FM+CT*"^Y$E/FB?A T$@"IR6D # *"ZOE$$GTC\ AH M35H>]0O?3VJ>@<(C;48]-#BLS]39"NI7J*(.PSQF >7^^)<7V=40.H- M*HF:3V]BPVTY&'8I/DV@-H[QUH6=7%M?,(CY281V[>_NWAH11;S=(-G6%D"E M9(M"I6+1KFRU<)I%.Q35+[HM[5'&Z"BF7!-W#;4Y6;,FY467>]8\*5>I54J" M7I%I,LXAQ* LK'0BB,EB[AZ6S:W'4ZHJT-J0T]T%F9![PP"H+M%PTO),5 *# M$ EV!<,Z'N@C(XE9.F^A25E[?N!^0OJYYJZ["MR5JEZ4V9LES=+G/8&?2- M;B3&X.P(VA2CE#I&!X: YC78&K:/ANV)&:M>D5_)EVR%T7 M*JHU!%O26/?7)V7M^T\.6QF"]0AAZJ2\W-70U+7$*=3:(X6T C5\ MEL(99&5DD$#)7/#0"2(Y!&-(SQ<:D[&@U5,DD MA"D>C[&LYB].4E9;O&D2-;F:U/V99]:QTXU?M6MRUZC19"O2TY;-J<3X[F72RF MFA:"<.VUH<:C,M-:-IFHW3/9.!6,>Y%OG.$I0YVWWFXYEB: MH-S5>LRUGR]KO-LTJ]9DBF\CU17ZE*06'.:,"X(S-;11@ W5S)*UE#B=(8UF MD]T#B/ =7X(*@X".:24U-M"UKG X8%QJ'#,.# 2!Y\%DVJ] >.*#=[MK5#/- M1J!I%0MZT+G9MFRVZK4Y3)%SWQ3+)HMMR*9NHT^2-/GIN>F'!,.NA;2)%PN( M'.@&R&VBFE$;9:M+FM!TXN)$ILUQ#74.*K,DE'O:P%K8S(<<--6T M .TG6 .FJETKH*MY#$TFEWFY=4I5K9=I'TJK-M3%-HE#O.:R%1+7=E[?D)6L MLU\W3;=/$X\Y)U&62B824*92ZVZAQ-8AT,&NI8]D3M0Q=31+))I ^YB=0$5P M.XJS*?2S2Z.KQCEJJQC 2-FJ1M7## KR['1-83LB_6'*[B3*&'8' C84F'B3MB8#PR6-+LNTZ26,EHVM'#U _%.*]C MT^=-6-LC]--$G*Q1[.\9WDP).:9MYC&5( MN!$^*VN8:>=6I;3:0E2T*%[K-DMO!"QS67#FLY[N)6N!AB>&AHJ7$ M!0:[2Z5[\8FE].G2Q@HS[ILCVN=7 -!5I:Z"+,GJY4Y>AYCKET6VXFI46WZQ M;-B.5&99N^@VC5[ON-%X*BWYU8 MUN>L^VIFVL,T:Q[/M.D5ZWKRNF@&_IU>YU@)$ ?1NM)IM/TKKES64J0 .*2 >@-;2NRE5.E;F*V&38&N>=I-(Q4C. MCG.)H.E7^U>C#']=M9VO.5V[JI4L@V-;!LQZD6XQ3[2M+*U]7W0;>;MZ98FJ MT+E9D;)=J#TK/,U"70[X $PUXH4WS6NLV,<+:-VNXP",,D+FXX$$-:T'I+VD&M,%+IW1'C'YFJM.%X7[.7->#6** M!C^H7'9B+6EK>N*^;YNBE3%1IQ^-1M%:28W%SQV6QOJ#\<2B)IJ,-.JH]U8 M13TQ6IPZ2:G2':FMW;3I[E M\46DXOOZF4"8J]Y)KRYF7FKIM6R9ZI/,S*Z6F;G&_#2XXT&R5#0RTB;(8IGD M,%T8W..&EKNU&3A@'!P:PY #M;U#7Q@R6)M6R6X>&C-SFC3(&X_!<*N!QQ-- MR<[[/>4F+BG+2IU_W)+5NJL5BMV-.5:TZ>]:TU:=O56UZ3-U:Y[CHU:G).1F MKF!>6:&T[THH7D##3B$G@-( M<2QS31V0U!NHG'*,]P$XAQH5Y^V.D^Q+OM=^VZ#4:/:]E2U>>I<](UJ[KWIP:>F.5;+,7%K2E)09PVO'$=-0C<\X@= MJCGB-O$V-#"'.)V@$5K15O=(QDCHP'N:!GE4-=([13$ZF@-!QQ(61*;T98UF M9FG630ZO5:O=ZJ7EENK73=%(FI>UW69/*[&*K.JU'EZ-6P\FNTR;IT_,-2T' M$32T!"TJYD#48HX9X YNK08(WN\ 8@,;'')VC\ M:LF@[-8HI1-=)*&$49Q&,)VU>^2.K1M;V-0/Q<\2%@?#5OV'F">QGB=FRD4* MZ)NXF:E?.5W[AFT2,M8%'F*Q7+JGIVF/*%/IDM(6OX:%OD#D,J%1BLZMMA;O M+)2T,CBB#Y-3L':0:BNS6XM%!B-BC)5C70MHZ61Q:PTHX5(I0"H[+0YWI6RU M^]+6'ZWDBLW?0[G79F$+HHF.*Q9#6-3)Y0DI6X+UO1G&E5M&4KLU4:;+33%M MW,DS#[REEP,.A(255MZLRM?G;>I-$ MG3LZ[S M8]L/770K(KUN5AKYUF<:Y/O)FS9ZVA>)NOI*P_9_K-4J^>*N];#]TV-9-)GZ59362E*7 M1Q"; T!JT9G2_2=)RRJ['"@H<5[BE=",BQ*SEE7=>5/H-VVQ=!FXMT5J!I+I,?Y365%KBG%("5>I/-M\R0%F8MW M\(3//T>)):1DQ[VRD5V,#6NQ^.$FR1REPAJ784!!S>UAC%RG](W6+[N)B0=R75<68_J-'L\5J5G*K)T"LW))7+?JT3[*;6MB=IU*2/ M$07EI4XI4"AM1UGB#I;%EP[L3/CED /=#8FAY!/QGMP:,R4:CQW0C22Q[&'. MI+R14=#2.T5EJ6Q_A5OJ*HMJL6_0461;/3&]=U8-V4:L?,\U=DGC?Z3N71M79C X,=2P.^"*1D5 QJ:G/:5$L> M(;.I+GRD:BVE75+QMP^#4TV*30^C.U\H4JR;JIF5[/M>M98J:JW;]J4*@5EN MTY2QQ=-2ME^8HOSB_-5QFH-(I#LTAB=4E YTL*7XIAJ!LWMT![B"&M=(-H:Z M-\H+32E0 UI\NXI<3B!SHRS1J+6'87!V@AVT9D^3I6,9/&6'L5]0U,MRXZK- MY9QO-V3-UZ0JJ[%'KU0ILRS2IB\[:MI^4J5=MZV:ZT#44TZ8Y'6""E9 M(4C4+70YTT;\7M:S2372"^A!(&.(.FN0)KDISA\;622@AE3J#2 :-);@3O.. M&)&"RQ?G2QC6GR+4Y<]1JF/:[2Y/.UZ7T[85 G+DL8V]C^6M>J6[2K-EZ[5I M>KRYM *N. ME[65 W=K5T +.V77+PFT!+6$./=&H.-'=/9IUD*!7.G7'M3QY;U9L">R4Y<2 M+)S5>M11Z2HTSEHK@:_D.V9)W= M2+,KF7:Q2:PNUKUO^Y&YNT&).7HEFV3ZE*3?@S4U4AZS<,_5JBA"9=3:6Y>7 M:=<=5$!.M$EJR&:1A>7,C8'.H.U5[RQ@&\5!+CL%-JK8Z0V[)I!IXKJ-KO:T MO=AU8#I(V+%&6NE^@8^Q/#]"K3%,HC=)I=&H4S5YFF6Y69 M]NL3,I7W/I RTAQEZ7E7Y(.*+2G$J3OC?J:(2.[(0"3EJ.KL@9X:<3EBK._Q M3D6-U #,C 5.S"H)_P!JR/DCI1L6ERM?J35VU"@7";%K%UVO:=&MAV;MB8;L M;&=FWI<"JO6ZG77JI(O587 L(#;;P#X)]!LA(LOXO53KQ1T]8VR9TUVPZ*3:R,AW+29 M(2U6DA<[F0Z+6[@R\FS:7?%70F<1;,SBFCTI#LM4$I97,M33C!)0%A6M,UOQ M'1Q0D-U,@J1\$N#G.,E:T#PW2PC#60$VR1-U/?4@"4@&G:TEK6AF_07:GUQT M@J'+] ]KU6Y:_2*)F*?J-!D;?FQ(W.U;T@W+RE^2BKF:5:%::F)YAR:?FTVR MX^Q\W)F5(96?&4VIM0.?@F2&2=CB&L(+<*:FZ"]P/W3:::X!3H\2LB(%7.TN MZ#K#*_)-:C;@K;2\5XPD>H"^J+4;1MY-M6QTRV;?@812D-S-!K PW##'>JR= M(M ZM7M.NE!J(8\UQZMBK8_2UC2ZTVMD6LU:OSMO7)6[ME+PM*QK;-(D;"=% M#NN?M.GL4VY*TQ>;*)YVAH=EU+:>EW4DM%WG2I.D+=K6ZY 7!T,KA3/B,9KT M#>0,>D99*YH,DC864J+B-I.56.<&ZBLW[9]0:13ZR^EI,Q)TX.*E9E:9A84F+:4JU8;1L;9 MFMUN MWD'_O&:*^3M4ZBG"Z*:XB;DQTXK\AVMM.@APR-"L*YIZ8*!AZW\;5= M.1Y:[KAN*I6>S=MJMTMV4%*E;NI--N&G/2$^TIQEU@24[ZNZ'5(=4\"IL%&X MKDCABY@VTC!>WB:*GX3FD:B/N37#;3%9S(Y]L^=O9HS53:*UH.L4QKM67,G= M/%E9"R7=]N8N1:M$IN/\B6#CN;I^.+2O-V:93?=;K=-?F;K5 XVRVM;R8*@A6I\*@D>"]S(=6H 5<:-:X:0/E;=Q2#QQ.#4"0Y5 MR #M))5ZRWTK8\F*!=5TX^G[CI,]9F&L:7;3\?S-NR5)N"N2=3W&IJ: M&H*=L1.VW!-#) 7 D=\B22N6UK6B@PJVAWKS=E=$]*N7&./\@UN_ZU:\QIE4FJ=;%5M:\+II5?HC,E6/&F$SDM:2PVW.F6<>2Z%A"4IB;+NU% ML 9'?1M8XNIB:AK7;L,#UX)0%T[7<.A>",/N=>@UZ:T/4O:V'TBXTI%41=%: MK=UW[:ER6GTC%K0QP;VCEKJZH&P9J=NYLT\.@$PNEC:0<"=9>30;6T M9F-X6 \5SUCJZ>L@UBL8V-[6IMU5ENYC5W)*_INO-U&8G/4;@E* M>[/4]$BV)1092E 3Z25ZDQK'LMF.'?ET.(VC2'5ZS6G4,%4PO#YB<1'$74.P MU#:=6->M;&5_HHQ-=M^WS6+9R?/V1CFVJC>C%Q2E3M=B7>MZJT"X[8MYFF6T MW\ZSAJ5OHF;G0MX M:W>\HU6*M-UVIMKM^6]1M?Q'%(83%)2E+(6%$PN8V1,XC2-;C& -F,#97$^5 MWG&Y:+<<48CZ-NLDUQPE>P#W!Y%[&F=*F++V7C)<]=%>QR+IL3 ]'91;MLHN MD5B_F4>M4O)V09BF7X];U* MQ^Y+XTEIR;35+@M^Y*PNH7PS)UQQFWK=IS]LN)6^TMY?A.I5 %*AH;$S6&.) M$H:Y_06-8V0$GXQ#M.&VBMBBIB=4"$EO$#6U<, M>AO'T[+8VN^^[GOMREW-6WI.L6,Y;M/I=RN4.NVQ>=5LVL2TO*5F8G*4Y-+M MM+BY:<+4PJ,$M\FYIGMGP6?$D!$IMY":8Z9&QB08Y:2#@,>E2:3(UTL8'!$K M "<*L<_1B,ZUS. V+S3O1G:EQTVRJG*W#7[=7?%L6]3[.EZ192T5S"&$OA#V@T#VM->\2][FAU/BM#<3]M58Z'L9NW-(6XO-5PR[DA7Y>U+O MF)ZRZ?3Y--S5:PY&]J#2[8J3U:UN>0:0ZN^N"CQ07:< 0&$TJ:!Y/NBAKNSR7FL&=.]G78UG[&-SR M\[3LD4O(5HXVM>M5JWV*H[:;+U7KCM MI>'R;TOX_P >8IGLM*R)>RZ?6D6XWCBUZU8+-&NBHS]>:K"WF;V8Y[QI@8 M!7?J+BT ;*$@^19(E.E+&5Y6]CBKO7'7+#G;AQQBF1D9&@VZW<+-QW_>5NWS M<,S6:W-5"KR1I4@MJUDMN!A+A/."A @8Z[RWBCNY!&[2W60&[ UD43W]->TX MC%98WZH8S2KW-!)WZI7,'FICT=*E6]T"VQ/M2M=K^:6Z-9E:M-.1K9J[=#EE M3U=QX):A2,S7FY5Z=+JJDWHEL.0 ZN0J33HIDO'4GH6M&?EB_4=-F*)*4-B@R"4JJWT=K;4G49BXJ M14)FCMCQ9I72=0G# *"MKR^"0=XQ,([=WQZBA0G5P>6.D0VNHYIM;CJ=B=BNLHL?1RX!$0%=L\1WXFGWS]<:R\1_& KV,?2%;7L M$;:C[:S#U,KY>I?J)/8<\9@B.\?C#N/5L'<\JJ<6D\,K#B50@I)X\/L'5ZS/ M86&A4]IP@!23Q B.SRC0D'$ @9%9$M7).0['I]=I=EWU=UI4NZ99,I%C,RUVUMIJT!,,+E7Q;R$3@33 M [*N*:(; ^]$H^3MJX7$CGE\CG%VDBM<:' X_9D-P4 QC6<-K6B,N#J4PJ,C MY/MG>D[E+)$_79"YYS(5[3ER4NK&NTVX)NZ*T_6J;6W&Y>7E*@-=0J"*8[ANW>1>L3 MGC-BDU@?C?R6I%Q51BMUX"];@3\[UB4]7$O4IXHGDEZ<8$FR$K.X#2!]JF!' M(=.EKG:03FEH: 0T $MI48&FP5W!>.77*M-R*J=,56I3%-:=KO?=4%,=^&&*]K595.TED ^16ZJ M9)R'69Z?J=6OR[ZG4JM-3<_59Z=N*JS$S/SM0IJ*-.S4T\Y-*6\_-T9 E'5' MY4L T?0'+J %&EHK1P(/2'$$^<@$J1))!V@ #H R ZMBCTN];OI(E$4F[+EI M@DJ:Y1Y+U"MU*2,G27*BBKNTJ6$O,MB7ISE60F:+*((,RGQ(VWJ],6[?]Z4*8NE2EW._2+EJ]/>N-:R\5KKKDK-MKJRE&84NUD]K4#Y16E-U* MGSE -&",=T CR&E1U&@\R3^7\KU*:JL_/9-O^>D;#L3KB'8:@V@Z!N'0K]2LRY>H= M,D:'1J2E)><0S*B268MA 2>S5G&FV MN<2=^.P#T #J"AHC#2T-:&D4I3837TU.&TE,G,NY8J,K/RD_DV_9V5J5>EKG MJ,K,796G&)VX9(M*E*Y,-FAV)J M.G$X]*D0#6N-6Z3U;NK >93?QWYA76%W YE7(@KSC4ZPNM(O"O(J:FJFU)LU M)OUQ$\E]")YJGRZ70DCG##>\*4Z*"G MHP4).3,CIEI*33?]YHE:;..5"GRZ+EJZ&Y*?=JJ*ZY.RR4S8\*:77&TSI6/2 M,T/%^7Z6ACW1ECF8.8T-:1F , !U##JP3@\P3*ED?( M-:J$U5:Q?-WU6ISTU-3TY/SUQ568FYF=G::*-.3;S[DTI:WYNC#U1Q7%X-+?@G,;]OI M*0P((S&71L]&"NLM=MU2=+8HE*+*S*)R5I$M5IYBF2TVW.,U%N:8DFG MTR[4PW4)=M]*DI!#R L>D(Z9D>7!Q)JW+HSRW9GSE1+&$$%HH[/#/KWJXVSD M._K+KG\K?4XY"PTC) <*'[/0:FS)6[Z570$SJ!J52J3U9J$^Y<=65.3M8F9!RE3%5F9@S?B/5%ZENJE5/$E9EU%N/(8:@& -T M G3CA4_"[WSMN_:F"6UIA6GN9>:N"CT"^+TM24K=/M>[+CMRGW+)&G7%)4.L MU"ERM-35W7O3!TZ=.&GNT^#U;LSYU?:;DG(='MZ7M2EW]>%+M MB4JC=;E;=IUQ563I$K6&'VYIBIRU/8FFY=F<:FVDNI6D I=2%CTA'3XCQ0$G M4TDMQR)VCT;J5"B6,<'5:.T*'#96OGZPO=$KZDF[S&4[0TA*\.+@:%V=-O\ V;-RD\:P _$-%!7' M[.E1)G)&09^2J=+GK]O"=IE8G:G4JO(S=PU28E:G4:RTABKS\^R[-+1-OU1A MM*)A:XEY( 7$ :?$!=CW0/MZO3CUXHJ1B,_>P'F& Z%JRV9LNRDZU497*=_RU0;JM4KB)YFZZRB::K-98$K5JHA\ M3?B)G:K+H2B86#%U 5& U".1S &@G2&D>1Q+B/*XU/3BI/[8H['$'R@:0>L M 4KNKO5M:R9D5JX92[6\@WFF[:4LSYEZHJ;5.($\IQ1 M>'-!WF/-&.I-FEC=KC<0: >09#[-N*3@'L#).TUIJ*XXX8]> \F"K6LH9(N: MBKMVY,A7I7Z"[47:L[1:S<=5J5+\)N!FKMN::'JDU(CQZW4G2).>D MV*;/29*YDGU2=I\JTPZW\EQEM"% I2 +WOEE)<75#C4UV]K7C_+[7R@#F D* M,P9V0-V'P='N-P&X*)(7;==),J:3<]?IADJ;.4>3,A5Y^3]4I-1=]8J-+EO5 MWT>#3YZ8'B.M)@AQ?I$QIJT?R3B-QR2TLPP%&DD89$BCC M_*&!W[5[1W.N;7YF=G'\O9*)X-.F%B>!

,OT M#M]\5'Y2HL-=VBYSM3G5.)Q-*8^1.N5-F71MP\N/6O-4K(-^T*N?2:B7O=M( MN3U!NE?2"F7#59*M?-;+#4LS3?G.7FFYSU!J6EVVTL\_AI0A( @!JP$MK0GM M9]/7O2-'4U '3ET=6Y7N9S1F&<-+](>6/$'I#G5#Y1C#5ID#@2'T(!&YPH[SC ]&"=3IT[*@^48CS'$=*H[F M;+\PJC*?RGD%Y5N3#DW;_BW=7%BBS;K3S#DS3$JG"F4F%L3"VRM "BVLHCRF M&I<5[B>T[6&EM:_!/P>K *):"=5,:UZSO/2K)5\@W[<-*H]!K][776Z';SA= MH%'JM?J<_3:*Z5<_B4R2F9EQB3<"CZ)0D%/ 0&JA&2\2O),C!V34U&61\@\P M4L-!CH-#CCT_9]L[T6AY*R+;$]6ZI;5_7G;]4N5LM7%4J-MUR53EGJ;,,5"6N"J,SC+]%:=9H[J)A$T'4KI3+[B)&D)^2 -(R.=YZ5*@ M%"W @4%,*#<-PZ% .4,EFB4NVOQA7M]'*'S_ #-01<]831Z5XC,Q++%/IR9L M2LJ%2TVZWZ"1!MU:1Z*B"W22/<'/<20*8[LO1AU8)-:UC=+!0='77TXJE.RC MDJB4^ITJDY#O6E4NM209K%3EI. M9IDI49^6ILZ_*SDW(,3;S4E.S=.*U2$S,2R%I9?F)!3JRRM22IHJ/*1$Z*D9 M$X&HZ#2F&Y.I)+MI%#TBM:'?CO7I*-E#)5 J8K=$R)>E(K+;M1>;JM.N:KRT M^'JP&Q6'A,MS27%/53P&_'43%TMI*HE(A(RR%ACU$,(H0,,*UIU5QZTG .H7 M 5#M0.VH%*UWTPZE9*K=]VUQAM.1>EY->I M^%=MS-?-QIII_AURI(]0-&9>EJ/ZGRS(]6^:I>9<;EN2'@H<4E$ 3IESB:DX MX^ZT-/G: T[P*(!H !D*TZ*N+L/Y1KUKU=-SME>A6+5LRXO;@X[=V=:;JDU.\KSE*RID^AU"1JU&R-?%+JE,,P:=4)&Z*S+ MS1-A3(FI&189< V6TPVD[(3"?&DK6NPCKKB:[ZG'KQ2HW:!Y MMV2G*S1F%;%(E5Y5R&N6M^HBL4)A=X5U35'JP=?>35*>A4Z1+3Z79EPAU/IC MQ%0,%'4 ]XTXDZ0:5-:5&D^<8'>$]1J3O=4])K7W#B-QQ4-&6,HLM5]IO)%] M-,W3)-TZYFF[JK2&J]3F?%\*1JJ$S@3.2C27W$I0H%(0M2?DJ(TB7&,Q5/#+ M@2*[0* ^2@\P4Q(\/#_A $#H!S'E)J>G%1J7EC)]NU%=7M_(]\4:K..I>>J- M.NBL2LX^Z)%%.0Z\^U-I6\M-.0F7!5$AE(0/1 &ILDD8TM8X@&M?Y7>\^W>J MM+=PK[V7FJ?.5YMB[KKE9N:GY6Y[@EIZ>J:F6 MY@/3%3E)QQ3K3ZU%U#BBH$$Z@PF,M,9(TFHZ"<#3K&!WC-2>3+];VJYUQJIE MRW_?5Z3$[-7A>5T73,U&:EIV?>N"N5&K+G)R3EU2DI-3'KLP\')B5E5J;;41 M%"%%(@"=(XFIQS]W,]> \P3#W@U!.0ZL,1[I/G49J]+Q8:DV6;NN9EFG"2%/ M;;KM20W("FLS$M3O4T"9"9;YOEYQYMGDAX2'5I3 *(([M$EV)-:^4!I\X '4 MD#0X4'_;4>[CUXHU)R9D*V*A1JM;M]7?0ZI;DA,TFWIZE7%5).:HE*G'GIF< MIM+=9F4JD:;-S,PMQQAN#:W%E1228Z>IQK4GM-#3CL&0_D_!W;%=PVE@8\ T M<3U$FI(Z]N_:I3V;\RNHI*9C+.1WDT"K/5^B!Z\J^Z:56WR\IZJR!;[XK[HQ7%=J:RKJM%!CD*4H/)4'H-%9I;I+:"A-3TD9'R'$=*L%5R M[E.ITRGT>HY(OJ>I-)-0^::9-W367Y"F_.R'6JH).5?^)J+GN=0.5C6%P)&Q6UUPI$8Q4>'; MPAQ]S4%%05JY4\W:>';OON?>T*Z./5VCDH2E;1)C'OXG54G:^C'>5GUOR%#= M7 0'%7;PV[=1D< W1MHK,A17"4<3]'+@3'_Q]9X/YKYOOB ^/674=0;\&A/H M"EI&G5\*M/2MUNI#]T7U _N9/[^.6_T[^G/[X%Q?IO\ U7_GG\G'6JW^K^%G ML6>?O[,EB9O]#3^Y;^V^/5P_E)2Y-RR4R7^W_/_)@X'AQXCCJR;OGO*H9?!4MCY7_)AX'5T7<^ M$D?Y*NK/ _N8N/UM1=]:.]DH1=TY9JSZ/G(\RU:/. MEYDA_P#35J3>\,T>9._>UZO.7PDO,F_O:M9O.GYD[][7K5\Y+S)?O:]'SD>9 M+][7H^9+][7H^9+][7H^9+][ M7H^9+][7H^9+][7H^9+][7I_.1YE0_P#TU:SO[Q[R?F5/WM6H^='F3%<1^YJ[?K:D MSO?"3^:F#C_R:/=X:B[,]Y/9\%4_>TZ7SD?-0'?_ *:^/;PX=FK(\CWLDOFH M(XG]S/P[>'9P\NJ_G)_-33Q/[FGW.'N:/G(^:EV?\FG5@^K/>S1M^"J'@?W- M7NSZ7SDO,E^]GT?.1YDOWL^CYR/,A/?(_Y,_$:!_*1YD%SY M1__1%?N7.SCYAIC^4JA_)4-[[7]RYV_F?<\N@_REKA[FQ1#_ /2U MP[?/JEWUP[V7E2B[FS-0G?E*_W/R9+_V0$! end GRAPHIC 28 tpg54.jpg GRAPHIC begin 644 tpg54.jpg M_]C_X 02D9)1@ ! @ 9 !D #_[ 11'5C:WD 0 $ 9 _^X #D%D M;V)E &3 ?_; (0 0$! 0$! 0$! 0$! 0$! 0$! 0$! 0$! 0$! 0$! M 0$! 0$! 0$! 0$! 0(" @(" @(" @(" P,# P,# P,# P$! 0$! 0$" 0$" M @(! @(# P,# P,# P,# P,# P,# P,# P,# P,# P,# P,# P,# P,# P,# M P,# P,# P,#_\ $0@ ]0&[ P$1 (1 0,1 ?_$ . 0 " @,! 0$ M ("@<) P0&!0(! 0$ 04! 0$ " (#! 8' 04)$ M!0,! @4,"PP'!0@# 0 " P0%!@ !!P@1%A(3%!4)(=.4U'65M59V%UQ0E+",Y,T@9%BTB-35185H<%#)&/P@D2$)>'_V@ , P$ A$#$0 _ -_^ MN7I(Y?@OI#<*8FCV3T<7PQCGS6MVI"(;K(^:!E M BD1EC5B+E(%H W">':"FR6#:-]+;/*F%ZP.DS M8ESII#CO2(3;5#,R([#1N$ABF#&QP:M,RUU:1L*EN9R<@J)TR.H#$R=)=8%G M/#;A XP(L:>7-LE^TV58QFS(@X4)/MTD^HA_"^6)-ES6PR3'- M>H327#G5VD^*M,3[/E<'R'&5[K.5>FR&XVC3ZDD"&4FK070$OZ43M8:8H(2@ M7$98>;M5D=EM>&R#BR S7@<#C(&PP2/9K*8- ^ZL+FHZ; MXFR=-<9Q@W(F0=*FFLM2J9V'*6/(.RO;)$)YE69%@C"DPM$@$BV\89R8S;>_ MDSFVMQ9.N UVJV>RYNXV'"36S-9"V-^(&>%VO<02 8WLTD!5,8)HKJ,/+'R7 M)M[=YQ4L':<-.&*M M,&0&>+Z>L+P7-4\EB7/$#!E1]RKE5KF3;AV:FV#9-8Z@CHPQY2]X(+3=:P"-Q-&YFT!*H@D=>P,9 !G.S? M:7$'RRXND:6Q@X.U&K+I!I(!%0LSX0S7J6S'TB.ZG%N!,9Y4@;='T4& MB6G@&!&F-/N!8ED$Q@RT[R= #-1+L].S]7@W^C-JFL86XES,?.TTJ2KFU"&.MF6M]P-0& MNIP:*FG O*ZL>DBE^(>DZPUAUCR4A8L$P)RQ'CW4!!CXQ=QWME6I=5(&Z//U MYD6RK2HR'$8"H^L/3C7(QJBWD=N+-V!V-C4O;N6.2CHY)'V\0T$2QP:_/7#, M'N_H4X'IM)HMK-CVN+;EC&W#J8YXG3-@U=-(HTOFK@2 RAI6N"\:](OJJ(SY M&,#91E]R+90Z2]\B6#9@FC[!8N;ZU\37QGAH^-XD8XUK5]*90OAZ7ND:U:R7(NFK"& M9)L=:5Y0U&YIE<2E*6/1TM'F32TD9,YLS?'U%TT>2HVZ48>R?!4J-=R3BE)J M8U",8S+&&W&!U]@^5O\ 3N[?8-S-*T_W?9HIK6X;72UV9X(IE#FD$4P5;PR. MY?$X Q/VU;P1FNAK;A\5U"[N5:&2-4\B96LX ML>3\3:K,EZE5(&Z*)AS-JPMB)]E)2U662VIPLG,3VV@L*Z'D@+J+A+-VV%P: MN;8N+>SOKQ]L ZUBV,R=C<<97^SAA^UY;Y" #@:FFC#$,%U<.BC@JTNVOJ7F ME0V(.GS@^@UK2:>5@*:<8DX%Z3W4Q/=,68#7_,1+IFU@U#Z,9RP/B2#(& ]D MP5JIRS#&5WQ*8R/D6;B'&^/3^=(^>Z6(-,."<6:6H$9;C+7I(-5/LVV\Y[=I MNL[EPT2D6\DS9*:6->< !2FJ..)K=CD@>=H2@_TW;.?(9KR&-V0!SRU[Z.#0=+B M-"S+.)LL5VXAI?%8SR-S$AH>R-SFEQ&@ @$DX#AP6FD[6AK.?\.+AP'+^H^1 MQQ=TDD'TS8[E2S%.!(KJ_D,338MD[IF/'CQCR0-3;C=DDC!D1L"2VGO"!I4C M1%7&9;@WMPD9EDEV?K@T-N(;^4"(YM9#%00/=7S7M<'B0-(P&(!P7R+J62)U MV(JM;;NM&D2 APEE?21@ Q+7,4>,V?<-Z?$#?D=GD D2<*]*%,W&W#> MX+&UF/C9=7;MF0EK;HWMF&/C)+?9I&?^P\APP,9A>7DZ'2M:* M R79K.%FT M'AS[)MO=Y\P'X[#GA&!!(>V1K1H_#<34E>JP%F+6#)]0^L!)+,NZGY) M-L^ MS1!6)\:H7IL2Z=3S,>859W) V3ES.94N91315*':[D79M(YNX8DY8S+%<8"O MG;3F,75R[VO&#%/DO7LS: (YY61B+3FR-:VN>M2TUKP_49;1#;-AL]P+XWBR M$N6N)DAC?*7=P/<3YFC, **-FGWI+=6\WB6.L;Y,G1S/G:)Z"]6N=YRN11N- MV;\IM(\48_R-I8SNT!W?+1$&$$O#F@7(DH"DG.[1[,V !H%@;(8Z;:6SH+H9K:ZOQ0Z!);O#O( M)%*.C>TL?2AT'A4C*42#H;LVZI7=:E9XDMY5F*.L.+5 M$2R,>0>S'W3V3N+VX6+3! !O.&,8!$BN"U@^]86266V-J1VH(L;>>Q8RF(;K M[R5C@":DYXF@5)-!1PQ-5C[*<9MA[-GN?UTLEP):G$B*V8ZA P ;(<: ::=Y M2STQ3;40BT59XRMDZ6:F3G.9E M4.6ORGC"PO?&+PF)[@&6$'WU_;K66%F]L&031Z\XDF1N5Q:UD@\VK57AT "G"M3<1UF=(21H]S!G9LR7J.? MX27HFQOD<&7)N[D9QZ]O5I2A!2 MCLJO;:B-K.ZTMQD!VG;11DG^LYCWD3-[.>^>2 M-UQEK[)=NE J8FNC83 YLFDNS @M%00 >&BD)GW4'JAP?B72Z9, M>,PI\G+7S#>F6;ZETN/H/@MZF"!/$H1C"*RJ *X>G?&3EYJ@1(W,I)92(ZX0 M%AM;$NY(H+YK2]HMQL^YF(;C1[)8F,UA- T$U((;1S2XXU%,)GE ="T.EDO M+>(-<KMOZ%[&NI=TG2UFSY-'O$G-L\@4 M=@CO*Y#CO(&:V>/Q=W(BIA3W B\AR[%[JE&I0EAY*0[*!%VL5<-PA^AM&W$> MV=G;.#9&/GF@9.Q@JYKW1.=*R/-I >,#7S=!T+.V4(KRRVC<14?'%;7#X'2> M2:,>!&Y^7 .#<".[I%5\.>ZE=3V)28@SDY>U%%V>=$G2$YK6I]2F-,00[+[? M-\2!@Q>,W%ZCT'C">.)4<5NL5'MH"K#+7)U=A*K&WX(0X5XUXV5M.2 L%U#: MV3HG--4C3C8V>R8RVC;L$QELLSS44DMQ&R5K@1@*#/&=%'@UP MH5X.(](AK7E.CV!-N,3,R!3&DZE.D3*!+VP)@#;6,N*Z=\<%[87$D?\ _-,=XV=K27.?[(X- M,HI4M.YA#M7=.%N^(GZGM#F@--<,HDS1%YKAC6H68( M#KXSIJT6XUA&(\^JL3Q'5'KKS5 HYEI5#XBHG6-\.XLP1#+ MR*Y2I8M:Q*G5(O4)A$*." VX06M1'&R2ZAMFOS1"RNYR]H'];5W0AAH2<&B- MP>Z@J0*&F*L273[DD)@"QS2Q)K2)[/UB'A(Q& MDHQ$IU9MKFW3!.'P;6I9=;LN^? T-OA)LZ"$C$:RY;\ UP9*V%VT+$0$>RRP7['C3FFM&NI)W6A[=7,UHX) #YI7S(7%M MI?&4YKACK.1G=C99(JFI(;6M<5LLZ5#4O)--FF()N/L@)L795S% MDB X6QQD$]BWLW#5(X1MIW2W M,9 .')C48'77&-7&I+5XTZ+18SU3.>G15+]'.I')>5Y.VPC';ZRK,UZ=9=!H M.Y*YRTSJ,J3&F(&.YR]4N1I!MAP4BD-@F%; BMF;2E%M/M"]A92W@V=:W<41 M-6G7NE+H\P\IP\G5AP)-17$Z?GPRC-9V$Q+I);Z>WD>W!](F M\C9$.PSJ&'#VQ> M@--?F&/ C1\O(LY&+S$B5S+L*_$\'9GMM63W[-GMJS)?QR2<)%E):B\(<>$Q MF.6V<0UKA4$D.%1:%P!:&]>26NM)V"@.7VJ&X-LTM-#^()(I@RI! < :561L M@:BM>4@Q$OED)R#EYYQ_C?6MK6@.-'.10S3"&,].#)%795DM9*RYC/LWH,GHKRN(L MDL*C-[GML;Y2J;^+5!*"$19?"^W;P.BVE?-O8A&RWO2UK'DE@8;2.9D>9M'. M+BZK785J*FF"^>;D7%M;Q6TA)EMB[.!26K9WQEV5PRT &4X=\#A7@-)&M35A MDG73"\6BR]E69H)#J%UG,^1L?Y!QAC6,X/;-/.%Y?((W&'K"V1D3%'IE+9_% M7\;,A<$I2MTN I0==2678-C!6+"-DMI%(\%T;MDLGE&, M-+0RFBF5Q'[:Z5^0:-],IHN!,V,,V2 2I[&YY"@; P#B[7'7 ME2-U$,I.2QF7(&:FXA0?>UC#3!F!L.U#P)+:2S#+ MY0F)4K2F]&DY2IM;A6O<5[7M5 M';/\ _P 9T36%G=C9K"UO=R-SR$"M!4]P M4O/DD?.RY>:SLD+VNH*A[@QKG>D6L8"3P =TUQ:]]%IT?DN9X"UNFG&)+F;' ML0*@T2)12*<(2#(!9[4R9)#'\]JE:4@323?-UM1A.)"T&8N?H_)C96TS;([,E5/D6:$3!'UR^)M, MP1PQPNULK:0F++/;C"N**#80;[*IM7OL\_LQ+<[I7.X:NFS:T^57%^8U.G&N ME4SM;]DP_ZZ<5U"]&.F J M\"&'$$=N=B_-$BU#P!4:J?#EL7S-+53FMDTY;EQSL-9RY\5O"@Q2G,&-$8(= MMI/W .#1%6'5:LD:B!T,?\,3O.8/X3IQKCB%Z]SI!(UYJ)GM>_\ B>RF5Q[[ M:"E.##02OTSZ,],3 HPJL:,01U&MTZO\XE&%5H5+V:MQ^]Y).%!BA.J$H3\,=A!+#< +AN1R/B?K(S1_LWL]:"IAH!JSW6T 5E\3) M]K\6ON?:".#78_U.\<3HP[RQ(CZ+W04@69(7(M.$22FY98)3%9J22\S0" ^- M3EX)?YHQQULM)N;8*V2QU3A-<26(IM LMM ;818A!O;B:((601811OB)(@2:DM8\!S6DEH/ K[Y'OF,[B3*0_'E&:MYH,,SF8%U,W<-5DG,&AW2IGI M6K7Y8PZQRM8NQ\P8K5*>=I0Q'&P"*RY'/(S'+F1I]9A 3L,N;RER0X.Q2G-# M>P#+ $(-Z9(VRR.EDJ7OG9,XUTRQMD:QY_B:V5[:]QV-:"GD;W16[;6.@@8Q MS *#!C\N9O=RG(W#145&-5VV_1=IH;<&KM-I6- +,*N;^FD[A"GN6SN1@5OJ M.1MLM2+CW^02=SE)ETTA9TRD!=UW$A$58-@<7>X;Y FE%Q!= _U[:1KXSAY# MV$EKAWP37&JH8W5B81U;[0QS9*'SFO;E<#WBW#"B\SDCH_-'^6E$\53W"[6[ M'Y-R-%3X5&E4/C<[MNM*&7FR2HHVL,2&*4?)QJP7M=1QHPA M%;'8QL<;(V8-C?*YO\)GIK:'2 ^@J!A6I J2DC6S2.EE =(YC&DG&K8JZL'@ M\BIR\([N 7V$.AO2J@18$06Q"UN!6F"6N\ZP.>_/\QDKECR6/IBDUT>F]XD, MB:9HI(<9RM@P_%T$AP]AU?I^QTZ7$Z*E$>PRZ 0E+<>BLM<5 M)3RP&@;2K6"O"J,!]WP!AXPSAY5Q-+=2W$]PXOEN@-:3_P"2E:9O!7]U!H 5 M#/Z8B:S 0/+X^ZUQ%"0=./\ _JQA >C7T.XO9,H1R"Z>XLQ,N9(,MQAD%"%X MF+B%UQPXGK52V!M1SM)%ZF(Q Y4XG&@D7/M8_4 . /<#_/H- S?6PQX5[_ !#HLTTX M)A>0L>8NQR='X7E1JLQ3MA73C(DL2O3/9G7Q_FXLV8RV0*V9)S.YGDW\K _Q^=4Z36G"53"! ]LD/DO92E.#*:B@T8<"] MC(=-.#95@&VER08];'' 886R8\#C@:Y[):P0V.%("61C X)G,A^ 2W%M:>P# M+*['_BK7N.]]M[T7M=HS^TWI+Y]8U]2:'.PU:["F((7ELT6<>JMO(CRN;0?9 M<"'#'@()'[5CK&^A'2GB8R(G0;%04)T"F;UD*'GO,UR+,3F&7R*&JL?/;LB. MF_6.;Y>LC>,3@Z($1D8T&4.(%*:<:K[B31GIE083;M.23$[,3A! MGEJ.L;1&/0UZ%*@FA85Q",HX*(D5N+ 38G\77K)' MLEMIFN.MM,FJ.DLU;,\AX= Y+E;PG.#C3*Y+:1D**! WN*,BR. M3DLZ8)QO!Y278JW%&%[1;;3V-?#+ X?TIVL;(/M"-^LC!]&09AW]*!SFR1R@ M^7"YSF'[+GL+'$=\M)"QM*]!VD6;OS?)Y3@^+NKZVPC&^-R7$:N0)CE$&Q#+ M6F=8WC3H!&\IB7INBDJ8DBLBRP)XQW("6:(PK:7?)%Q,+Q^T X^VON6W#G\) MF:US6R=S,&O<,!PZ*@4M/8R6W%K(*V[8G1@=QCZ9F]VAH/\ KW2O8/>DW3O( MLLWSF\XO9E>5A/V/I09,++GU,L/D6*VR3LV/GA2B1NJ=I4KXPTS)R3$#,3BN M(E3:O]6YRZTZ<;)!J'SA921%/:@U<)2CCY9D";J2+2.>-C MU+VV9.3"D.7MYQ(VXXPK;KC]E994'LL<@>UM, YHH"/! M]..E8DGW1QZ*\FM9#/,\%L[@E33C).1B%""3SR.NY4NS"X$ORAN;O'* ,. +@?NC:T3R*71"=+,&-S=)H'%X'"HFLBLQR/"$; M3$\8FC.@8ZBLACGA,D; M1H=%);-G#Q(1E>&9<)'!57=)K1C(Z-NF,F:QPJ U\C'Y)'@4J8WEKFD'RA5C ML U8)R_IWU2R_28R82@>+'V'I&[-LYRO&(J+)V*9&N@F/YN;FXO'6&1-+KDM M!'' &-E[I'SW$X#N(F.)UQ2Q@-6KF@HFUW:4DMS-;S1/.O@@:W,&MRR2-$9! M=FQU;6%\1>&F1TL;?(,3W2!:F-D4^=N5LS\&@-+F-!:'. KES2%IDR$Y"UY# MB'>2)29KQ+K&FL^9U4)S-/('"D$/Q!&SV;'V7H4WM@C[0+-7G?<3%L:YAUK;VX8][;HR7;X&B@9^GMS:-+:4#3=> MT%[3AE:UKJ1NRNM6X,<=NV4 G50-EQ)\K6OUQ!PQU.0 @#$D@9Q41=5:9]8# MU)"YE-H9'9!*E\GQQ(W%R:Y?B5O*Y5',BXGE+^M6HT[FV)%RLTXAW6@$,LXP MXM 84(7W24LSZM\;!FVGR;+!;LWV:]8PD5!,UOM6&$%KC6O_ +5OG-,,Q*5)RFP+G5J!2L$N [F <%Z9CQ?TDR94.)I)O)X8 MREQ+'T86NT>R1A%% 6R%I;8#;4C-AR,D(U#I$\JPY.US@;^XK$@6QG M^2,3\_.L439#E0,=+WQY9^(0N3PIQW9J$I.X #1G7%1X7 GN'@69(R..XE9 7.M1*[5EWG%A-17Z.\*+///#3\J-W9 MJ;KM5*E.>&GY4;NS4W7:(G/#3\J-W9J;KM$3GAI^5&[LU-UVB)SPT_*C=V:F MZ[1$YX:?E1N[-3==HB<\-/RHW=FINNT1.>&GY4;NS4W7:(G/#3\J-W9J;KM$ M3GAI^5&[LU-UVB)SPT_*C=V:FZ[1$YX:?E1N[-3==HB<\-/RHW=FINNT1.>& MGY4;NS4W7:(G/#3\J-W9J;KM$3GAI^5&[LU-UVB)SPT_*C=V:FZ[1$YX:?E1 MN[-3==HB<\-/RHW=FINNT1.>&GY4;NS4W7:(G/#3\J-W9J;KM$3GAI^5&[LU M-UVB)SPT_*C=V:FZ[1$YX:?E1N[-3==HB<\-/RHW=FINNT1.>&GY4;NS4W7: M(G/#3\J-W9J;KM$3GAI^5&[LU-UVB)SPT_*C=V:FZ[1$YX:?E1N[-3==HB<\ M-/RHW=FINNT1.>&GY4;NS4W7:(G/#3\J-W9J;KM$3GAI^5&[LU-UVB)SPT_* MC=V:FZ[1$YX:?E1N[-3==HB<\-/RHW=FINNT1.>&GY4;NS4W7:(G/#3\J-W9 MJ;KM$3GAI^5&[LU-UVB)SPT_*C=V:FZ[1$YX:?E1N[-3==HB<\-/RHW=FINN MT1.>&GY4;NS4W7:(G/#3\J-W9J;KM$3GAI^5&[LU-UVB)SPT_*C=V:FZ[1$Y MX:?E1N[-3==HB<\-/RHW=FINNT1%S@BX/%,XGCMO&;. M*X[[GA>QPNI[-$7S544BZY0:L6QQB6*U K#/5*FA H4'""&P+"-.-3C,,%8 M;6VWO?J6I4HNON3#?%.-=XVSM6B)N3#?%.-=XVSM6B)N3#?%.-=XVSM6B]!( MT)N3#?%.-=XVSM6B\3+Y#RKEW(N!Q'!Y)RW\=Q?WG&_=;.%U:(ONT1*(E$2B)1$HB41* M(E$2B)1$HB41*(E$2B)1$HB41*(E$2B)1$HB41*(E$2B)1$HB41*(E$2B)1$ MHB41*(E$2B)1$HB41*(E$2B)1$HB41*(E$2B)1$HB41*(E$2B)1$HB41*(E$ M2B)1$HB41*(E$2B)1$HB41*(E$2B)1$HB41*(E$2B)1$HB41*(E$2B)1$HB4 M1*(E$2B)1$HB41*(E$2B)1$HBZIBY$4.Y9JQ*68'[X!B@D P[;;;;0B':]MM MKU6(I'"K6N(\!5#I8VFCG-![Y"_'.3=_?T791'7*JU,WV'?N*IU\'VV_O"W]X7:+,+ M-!8PHP!H!?>C+$$8!;+[+[!!O>U]E[5006FCA0JX""*@U"_=>+U*(E$2B)1$ MHB41*(E$2B)1$HB41*(E$2B)1$HB41*(E$2B)1$HB41*(E$2B)1$HB41*(E$ M2B)1$HB41*(E$2B)1$HB41*(E$2B)1$HB415Q-:JI67J!+*WKE? MMJX-$C:"IIYC3HJHL\MK>=7%]AGJM\2T[72_:=^\^-.6N/]]6] MFJ>O4U<7V&>JWQ)KI?M._>?&G+7'^^K>S5/7J:N+[#/5;XDUTOVG?O/C3EKC M_?5O9JGKU-7%]AGJM\2:Z7[3OWGQK^IJXOL,]5OB372_:=^\ M^-6,]#XC!Z7<4C,&88(3:];1F&",&+9*'NUN$,8A"%LM;9U;U"_>-)Q4KZT1;NE$2B+Q61L@1? M%,$E>1YJN,;HK#&1:_/:HA*H7JK)$1=Q\0A;T99JMQ<5AMPDIDY(!&GGF +! M:XA6M5J65L+0X@ESGM8UH%7.>]P8QC1PN>]S6M'=(5;&%Y.@-:USG$Z&M8TN M>X]QK6@N<> E1Q'+",HARG'5,A(E,%< MHHM/2@:WJ+E1)R4+1'J0)0ID@C"SC+&$\9F26\L=Q!;CRG7$>=I;BW5_6>X_ M5:QWD.J*YZ, +BT&AE71RO?Y&IP(=@233(&Z'!S:&F4YB0 XB7JT7_ ,P9'^^%_P#UCM_Q7_ZBIRGJCU5_QME^4SQ*&?\ M/67W^[_ #7>-//_ M )S],&1_UL=NV*?ZCU5_QME^4SQ)_M/67W^[_-=XT\_^<_3!D?\ 6QV[8I_J M/57_ !ME^4SQ)_M/67W^[_-=XT\_^<_3!D?];';MBG^H]5?\;9?E,\2?[3UE M]_N_S7>-//\ YS],&1_UL=NV*?ZCU5_QME^4SQ)_M/67W^[_ #7>-=QNSYG$ M;DV@'E[(PP#]KV]NUZMS=4NJP@>1LZRJ& M._\ $S[)[RN1=:.LCIF W]W0O;_Y7=T=]6?"K[2R[WZM[@!>]_\ ];5!=WG' MPJ9S?-'@5<#6MZT&5NZ++]7&FII;LNPNS_0?SCU$3>)VTOO39S;5%JM[6E)1 M$HB41*(K&^AWU6<3=S7OZTOE0QWI]O=HQI+2"UP%"""0JV. MRAS2*QR1OC<*D9F2,='(VHQ&9CG-)&(K@H)S/H_H]D''2: 2^29Y?S2IB_9+ M/DKNR:>'92KR;/2,H-65YT9'G*.*HN4Y9$B^5US9Q $MDK$6B0J&L"940(XW M)FE,PR8-C$.I%/.$3@TO8'GRZOE:)B^N=K_):X1^0O;::6VJYIK.9!)FT'.Q MS3$&:9>XS!;1"O>][U[/,^XF?/)36/<7'PDU/_4K'BC;# M$V%ECZ4]E1CY M_HB;V/GH^E/948^?Z(F]CYZ/I3V5&/G^B)O8^>CZ4]E1CY_HB;V/GH^E/948 M^?Z(F]CYZ/I3V5&/G^B)O8^>CZ4]E1CY_HB;V/GH^E/948^?Z(F]CYZ/I3V5 M&/G^B)O8^>CZ4]E1CY_HB;V/GH^E/948^?Z(F]CYZ/I3V5&/G^B)O8^>CZ4] ME1CY_HB;V/GH^E/948^?Z(F]CYZ/I3V5&/G^B)O8^>CZ4]E1CY_HB;V/GH^E M/948^?Z(F]CYZ/I3V5&/G^B)O8^>CZ4]E1CY_HB;V/GH^E/948^?Z(F]CYZ/ MI3V5&/G^B)O8^>CZ4]E1CY_HB;V/GH^E/948^?Z(F]CYZ/I3V5&/G^B)O8^> MCZ4]E1CY_HB;V/GH^E/948^?Z(F]CYZ/I3V5&/G^B)O8^>CZ4]E1CY_HB;V/ MGH^E/948^?Z(F]CYZ/I3V5&/G^B)O8^>CZ4]E1CY_HB;V/GH^E/948^?Z(F] MCYZ/I3V5&/G^B+Y3[*7L;(\@% ).7832Y6N,2F,\$-N1']6^Q^O?9;_9:]ZR M+/"[BY5O&"Q[O]++R;N*55F]L7X0_A7K]!U!9*\1*(E$2B+NMM]CFUWM:XKV M;Z M4WV !_XJ,?\ #;_UZU?GN[SCX5.MOFCP*O;K'4G*]2N4%"A"I;3C'!GN-$K$ MF&H(X,?:PVL8)(>I3WX=K<*W!&+J7M[=31W8]A-G^@_G'J(F\7#KI?>FWFVJ M,U;XM*2B)1$HB416#=%\A=4.F7%B9-#9 Z$E-SU8"Y&H80)E%KR=Z%<105;P MF4V"&XKAOPP!OM#?VMEZACO2[>[0]-G-,4N-VW8FQ]!_.O4H=['ST?2GLJ,? M/]<_6\IO8^>CZ4]E1CY_HB[V\+KQ/&[G/_#YOY;Q''L/&KHB41*(E$2B)1$HB41*(E$2B)1$HB41*(E$2B)1$H MB41*(E$2B)1$HB41*(E$2B)1$HBC5JVR=+,080D4ZA*A$ED+S2UMVQ\8!&G ]XK4=_$.U,_+D1_4]#U^I M#?)WJ/\ VKC\YWB7"/FOUR_NP?E-\:?Q#M3/RY$?U/0]?I\G>H_]JX_.=XD^ M:_7+^[!^4WQI_$.U,_+D1_4]#U^GR=ZC_P!JX_.=XD^:_7+^[!^4WQI_$.U, M_+D1_4]#U^GR=ZC_ -JX_.=XD^:_7+^[!^4WQI_$.U,_+D1_4]#U^GR=ZC_V MKC\YWB3YK]=&^0J%9*".)6]4(UN:5 M"Q+<"HHT0R[!/+M>]K6^ZMU*TSK_ +M^JW5[JM/M79DQY(;&&FK6DC$'NK;%(?T ^=QW/XD?4?K/\ M61:_THU=U&WX\1 M5J?\"3DW<4J[!^/'Z;>,%;5*_)%_FP?!M7Y\.\X^%3J;YH\"K@ZUO6@RMW19 M?JXTU-'=EV%V?Z#^<>HB[Q.VE]Z;.;:HM5O:TI*(E$2B)1%8WT.^JSB;N:]_ M6E\J&.]/M[M#E&48H)96EQ=CB";AL:<4VHSEAA15QWL"QA@";V#>_4VWZM9%I M;NN[N*T:0'2R-8"= +B!4^"JL74[;6UDNG EL<;G$#20T$T'[EK3!THV.!@ M.V,)U:PPA%:UU\>VVX5K7V7_ +9[6VNW'<1MD&GM]IZLGB7'1OJV017V*Z_? M'XU^_P"*)CCT8SKL^/\ ;E>?(G;/O]IZLGB7OSJV1[E=?OC\:?Q1,<>C&==G MQ_MRGR)VS[_:>K)XD^=6R/Y77[X_&G\43''HQG79\?[DQQ MZ]/+.RDXUFQ)SPZMS44<:N8+E$FN*PE&6:98*NXKEEC.L(6SJ[+=2K%UN0VQ M:VTERZ^M2V.-SR V2I#0308<-%>M]\FR;BXCMQ9W(=(]K0264&8@5./!5;+: MXBNQ+5QF#I#WS&&3YOCY/B]K=R(D^&M!3F=)E20U:$H@@[CQI@-)X"17N=LX M-AB]CV:[OUR_R4GY(_G7R?G7>? MX^/\T_R)_%*D7H=9OUO6?,E/D/9?Y*3\D?SI\Z[S_'Q_FG^1/XI4B]#K-^MZ MSYDI\A[+_)2?DC^=/G7>?X^/\T_R)_%*D7H=9OUO6?,E/D/9?Y*3\D?SI\Z[ MS_'Q_FG^1/XI4B]#K-^MZSYDI\A[+_)2?DC^=/G7>?X^/\T_R+9[A7(9^6,5 MPG(JEK*93Y8SA=#6HE4)84B%=2H(XD"H9) S@["-NVX ^S[%<+ZS[';U?V_= M;&9(966\F4.(H78 UI4TT]U=FZN;6=MW8=MM=[!&Z>/,6@U Q(I6@KH[BUJ] M)-.)K%)QC%/%I?)XTG5Q5[.5D,+ZYM!*HXMW3@+-4%H%) #C O>UA"M>]K= M2NV[E-E[,VALJ^??VT$[VW# #)&UY R' %P- N/[X-I;1L=I63+*XFA8Z!Y( M8]S02'#$AI%5K:\\>7?2GD7]=)%\X5VO_6^KON%E^3'_ "KD'_/[=]]N_P U M_P#,GGCR[Z4\B_KI(OG"G^M]7?<++\F/^5/^?V[[[=_FO_F3SQY=]*>1?UTD M7SA3_6^KON%E^3'_ "I_S^W??;O\U_\ ,GGCR[Z4\B_KI(OG"G^M]7?<++\F M/^5/^?V[[[=_FO\ YD\\>7?2GD7]=)%\X4_UOJ[[A9?DQ_RI_P _MWWV[_-? M_,MMW1J2V52R)Y7/E4F?Y*[FI"3&,9AA28:\\\1!9AEN$((; MVM>_5J/6^W9]AL^_V>VP@A@:ZWD)$;&L!(?0$Y0*GPKNVYZ^OKZQOG7LTLSF MSL +WN=0%F@9B:?L67.D%]6"8=VH;]9VVM=W/]NK;DIN:Q<_*P\XU5 M[JF HJ)1$HB41*(IE:!?6AA/UV$NN4AYP+H6Z[MI;,%*>[_22\F[Z"JF'MB_"'\*]?H,5!;QI7B)1 M$HB41=YK_2C5W4;?CQ%6I_P).3=Q2KL'X\?IMXP5M4K\D7^;!\&U?GP[SCX5 M.IOFCP*N#K6]:#*W=%E^KC34T=V7879_H/YQZB+O$[:7WILYMJBU6]K2DHB4 M1*(E$5C?0[ZK.)NYKW]:7RH8[T^WNT.49S3%+C=MV)L?0?SKU+"N?K>4HB41 M*(E$2B)1$HB41*(E$2B+QF1_]/)[Y&2CP&NKZ>Q?C-ITF+CM7SMK_";KH\G$ MO M/;#:/23]#5'FMP6J)1$HB41*(K*.CGU8\-^28/"*^H4;R.W.TND?=:I?[ONQ MFS^0^\Y:\^E%^GN*?)!^\,IJ[%N)^$7_ $EG$*Y3OJ^*6/(/XX6KJNZKBR41 M*(E$2B+CRQ<_*P\XU5[JF HJ)1$HB41*(IE:!?6AA/:_THU=U&WX\15J?\"3DW<4J M[!^/'Z;>,%;5*_)%_FP?!M7Y\.\X^%3J;YH\"K@ZUO6@RMW19?JXTU-'=EV% MV?Z#^<>HB[Q.VE]Z;.;:HM5O:TI*(E$2B)1%8WT.^JSB;N:]_6E\J&.]/M[M M#E&Z5BS[4NG3TS8__ %@1_P#-7WO]"ZY_ MXR\_+*^)_NO5/_(6OY@3[4NG3TS8_P#U@1_\U/\ 0NN?^,O/RRG^Z]4_\A:_ MF!/M2Z=/3-C_ /6!'_S4_P!"ZY_XR\_+*?[KU3_R%K^8$^U+IT],V/\ ]8$? M_-3_ $+KG_C+S\LI_NO5/_(6OY@3[4NG3TS8_P#U@1_\U/\ 0NN?^,O/RRG^ MZ]4_\A:_F!>GB.<<03YY#'H7D:)R9\&F4+ -;.[)UBT25+P.4J+$EBN*Y1/& M!X5_:VVK!VCU5ZQ[(MO;-IV5Q!:AP&=["&U.@5[I6;8=9-@;4N/9-G7<$UR6 MDY6.!-!I-.X%Z+(_^GD]\C)1X#75A[%^,VG28N.U96U_A-UT>3B.549/^0(_ M,E_ #4_7^>?"5!YOFCP+EJE>I1$HB41>L@7T[@_EC%_#B&L#:WPJZZ-+Q'+- MV;\2MND1\<*UW4 %.15GM67K)YF\M%7Q)#4WMWW8G9G11QG*'/7GMAM'I)^A MJCS6X+5$HB41*(E$5E'1SZL>&_),'A%?4*-Y';G:72/NM4O]WW8S9_(?> M?2B_3W%/D@_>&4U=BW$_"+_I+.(5RG?5\4L>0?QPM75=U7%DHB41*(E$6Y7H MM/H=F#ROCO@ =1MW\_$=F]'DYP*0>Y3]!M#I$?$6?.D%]6"8=VH;]9VVM1W/ M]NK;DIN:Y$O\ J^KKF^]K ML)=-*\1*(E$2B+O-?Z4:NZC;\>(JU/^!)R;N*5=@_'C]-O& M"MJE?DB_S8/@VK\^'>!5P=:WK096[HLOU<::FCNR["[/]!_./41 M=XG;2^]-G-M46JWM:4E$2B)1$HBL;Z'?59Q-W->_K2^5#'>GV]VARC.:8I<; MMNQ-CZ#^=>I85S];RE$2B+!6IO)K]AK &6,HQA B<'^%0YR>FP#H2I4,Z)05 M8LF[V^)T9A"L]ACI1PEZX!1A9@DB8RP1AO>PK8UU(]C8VL(:9;B"+,<0P331 MQ.D() I&'EYJ6MHWRG 5(N1M:1(]PKJX)9 T5J\Q1/D;&* G-(YHC;0$U<," MM865^D;\W0:?Y!B@IC#(O('O&8\70*;S-I3ZBI/#(2\R2 M2-$/FL?@:Y$SA2+5*!PD_!()585F[1R0.LS"US8YFQF4GRA&2X LK04? M,TM=$'AM&29S5C 7>VENZXU[&R-<\9A%AYSL@=B&DDMA<2V4L#C5H:6M<_"6 M'2&+2G32ZG!V(H<:G1P M>!:&=EO]2I1-EOQ#^E0_>72]TO;%O1I?NK>7D?_3R>^1DH\!KJBQL M7XS:=)BX[5)7:_PFZZ/)Q'*J,G_($?F2_@!J?K_//A*@\WS1X%RU2O4HB41* M(O60+Z=P?RQB_AQ#6!M;X5==&EXCEF[-^)6W2(^.%:[J "G(JSVK+UD\S>6B MKXDAJ;V[[L3LSHHXSE#GKSVPVCTD_0U1YK<%JB41*(E$2B*RCHY]6/#?DF#P MBOJ%&\CMSM+I'W6J7^[[L9L_D/O.6O/I1?I[BGR0?O#*:NQ;B?A%_P!)9Q"N M4[ZOBECR#^.%JZKNJXLE$2B)1$HBW*]%I]#LP>5\=\ #J-N_GXCLWH\G.!2# MW*?H-H=(CXBSYT@OJP3#NU#?K.VUJ.Y_MU;ZI@** MB41*(E$2B*96@7UH83W(E_U?5US?>UV$NN4AYP+H6Z[MI;V+\(?PKU^@Q4%O&E>(E$2B)1%WFO M]*-7=1M^/$5:G_ DY-W%*NP?CQ^FWC!6U2OR1?YL'P;5^?#O./A4ZF^:/ JX M.M;UH,K=T67ZN--31W9=A=G^@_G'J(N\3MI?>FSFVJ+5;VM*2B)1$HB416-] M#OJLXF[FO?UI?*ACO3[>[0Y1G-,4N-VW8FQ]!_.O4L*Y^MY2B)1%XYVCKXYG M+; ERM*W+ "*$TB8X\N2!3F$V).3#NN;SS%!)UN%PK&7%:]A7M['4KQS0X%K M@"TBA!X5Z"6D.::."\L@Q:%J0V;&MY0-K:%I2, 6YO@L&1H;,2"ZFZ%ELD3L M9:>S2CNL.N4FX/$EW-'P0VX0MM3B7N+GXN<14GAR@!M>[E %= P7C (P! M'Y(%:4PIF-74[E3B>Z<2H@=(0SOB'3P>E1?25HQJ6JB\E$2B)1$HBFS MT?R1:MU%(B$#H>SJ;PN5BLM3ID:LRP A;N$5Q*XD\C@CVVVWX/"MLZEZY7OE M[$/Z5#]Y=,W2]L6]&E^ZMT^08_)RX#.!FSUS/+!#Y,(9(F.. ":"S(NN(NXP M-P1AL*W4VVO:]O:J+&Q?C-ITJ+G&J2NU_A-UT:7B.57HC\@3[7XHOJ>Y]Q:I M^O\ //A*@ZWS1X%RU2O4HB41*(O4P8(AS>%@ 9U]G5K VM\*NNC2\1RS=F_$K;I$?'"M#7CDJVWV9!=+6]JW M,,:OL_W\VU !3D5GU$Y?)4JS%Z@N8J@FK#2B"#% ^1HK\8,E, H@N^ MR^S8$-K=3V*F[N^PZD[,KI]E'&>V&T>DGZ L!5N*U1*(E$2B)1%8ETD MLXK7O;9U*[#N)^$;0Z3'Q"N4;ZOBECT=_'"UI5W9<62B)1$HB41;=^ MC-;'=PB.61-DC5L02Y9'PFEIF]K6V4"NQ&7L8,3BE4"!<-NIL#>UO]]1LW\_ M$MF]&DYP*0>Y3X?M#I$?$*SGKQ9WY%IJEQ[A+E[NG"\Q"PD1[4R)"S+BDC>$ M-Q'(D1*@/%BO85M@K6O>VR_4K4MT%?\ >[;DIN:<:M"M3 45 M$HB41*(E$4O-"R96LU*PTA"Y'-*D35++@7$)TJHPNP6%4(8+$K2CDXK& MWN&][6OU.K7-M[?82ZY2'G NA;KNVEMRW^Z]JB%9_JXN59Q@I3W?Z66O]MW%*JR^V+\(?PKU^@Y4% MDKQ$HB41*(NZVVO=S:[6O<-[N;=:PK6M>X;W6D6L*UK]2]PWZO5JU/\ @2 MW6.0I3:E\?:Q!N(E(64G!P WL&W!#;;:VV_5J M:.['L)L^OV'\X]1$WB]M+[TV\VU1EK?%I241*(E$2B*P;HO9) KTRXL4(IDX M-:8QN>KE(26AB4E)[6D[T&X0'*T1J@RPA6N+:(5[[1;/8M:H8[TNWNT/39S3 M%+C=MV)L?0?SCU*+=R5^D)T[PQKYMKGZWE-W)7Z0G3O#&OFVB+O+WQ M7\;R#DO'\TL?"Y9R_E7.7 Y#Q?']6X M_P NXA_7K*ZSN7[:CHDWT-7+][O9 ]*B^DK094M5%Y*(E$2B)1%.KHZ?650> M0\N_H;:Y7OE[$/Z5#]Y=+W2]L6]&E^ZMY61_]/)[Y&2CP&NJ+&Q?C-ITF+CM M4E=K_";KH\G$O/;#:/23]#5'FMP6J)1$HB41*(K*.CGU8\-^28/"*^H4;R.W. MTND?=:I?[ONQFS^0^\Y:\^E%^GN*?)!^\,IJ[%N)^$7_ $EG$*Y3OJ^*6/(/ MXX6KJNZKBR41*(E$2B+CRQ<_*P\XU5[JF HJ)1$HB41*( MIE:!?6AA/:_THU=U&WX\ M15J?\"3DW<4J[!^/'Z;>,%;5*_)%_FP?!M7Y\.\X^%3J;YH\"K@ZUO6@RMW1 M9?JXTU-'=EV%V?Z#^<>HB[Q.VE]Z;.;:HM5O:TI*(E$2B)1%8WT.^JSB;N:] M_6E\J&.]/M[M#E&0\N_H;: MY7OE[$/Z5#]Y=+W2]L6]&E^ZMY61_P#3R>^1DH\!KJBQL7XS:=)BX[5)7:_P MFZZ/)Q'*J,G_ "!'YDOX :GZ_P \^$J#S?-'@7+5*]2B)1$HB]9 OIW!_+&+ M^'$-8&UOA5UT:7B.6;LWXE;=(CXX5KNH *O/;#:/23]#5'FMP6J)1$HB41*(K*.CGU8\-^28/"*^H4;R.W.TND M?=:I?[ONQFS^0^\Y:\^E%^GN*?)!^\,IJ[%N)^$7_26<0KE.^KXI8\@_CA:N MJ[JN+)1$HB41*(MRO1:?0[,'E?'? ZC;OY^([-Z/)S@4@]RGZ#:'2(^(L^= M(+ZL$P[M0WZSMM:CN?[=6W)3<"Z%NN[:6W)R\0JP+(?T ^=QW/XD?40K/]9%R MC>,%*>[_ $DO)N^@JIA[8OPA_"O7Z#%06\:5XB41*(E$7>:_THU=U&WX\15J M?\"3DW<4J[!^/'Z;>,%;5*_)%_FP?!M7Y\.\X^%3J;YH\"K@ZUO6@RMW19?J MXTU-'=EV%V?Z#^<>HB[Q.VE]Z;.;:HM5O:TI*(E$2B)1%8WT.^JSB;N:]_6E M\J&.]/M[M#E&0\N_H;:Y7O ME[$/Z5#]Y=+W2]L6]&E^ZMY61_\ 3R>^1DH\!KJBQL7XS:=)BX[5)7:_PFZZ M/)Q'*J,G_($?F2_@!J?K_//A*@\WS1X%RU2O4HB41*(O60+Z=P?RQB_AQ#6! MM;X5==&EXCEF[-^)6W2(^.%:[J "G(JSVK+UD\S>6BKXDAJ;V[[L3LSHHXSE M#GKSVPVCTD_0U1YK<%JB41*(E$2B*RCHY]6/#?DF#PBOJ%&\CMSM+I'W6J7^ M[[L9L_D/O.6O/I1?I[BGR0?O#*:NQ;B?A%_TEG$*Y3OJ^*6/(/XX6KJNZKBR M41*(E$2B+CRQ<_*P\XU5[JF HJ)1$HB41*(IE:!?6AA/< MB7_5]77-][782ZY2'G NA;KNVEMR:_P!*-7=1M^/$5:G_ ). M3=Q2KL'X\?IMXP5M4K\D7^;!\&U?GP[SCX5.IOFCP*N#K6]:#*W=%E^KC34T M=V7879_H/YQZB+O$[:7WILYMJBU6]K2DHB41*(E$5C?0[ZK.)NYKW]:7RH8[ MT^WNT.49S3%+C=MV)L?0?SKU+"N?K>4HB41?R][6M>][VM:UKWO>]]EK6MU; MWO>_4M:UJ$@"IT(!7 :5UKKT(4Y*L2Q+9*HN19.INH)LG/NI$$*:Q)UQ\6;= M0(=K X-[\.][;-NVG"&_6.@=U!B*C0%!7I'O5N/\NXA_7K*ZSN7[:CHDWT-7 M+][O9 ]*B^DK094M5%Y*(E$2B)1%.KHZ?650>0\N_H;:Y7OE[$/Z5#]Y=+W2 M]L6]&E^ZMY61_P#3R>^1DH\!KJBQL7XS:=)BX[5)7:_PFZZ/)Q'*J,G_ "!' MYDOX :GZ_P \^$J#S?-'@7+5*]2B)1$HB]9 OIW!_+&+^'$-8&UOA5UT:7B. M6;LWXE;=(CXX5KNH *O/;#:/23 M]#5'FMP6J)1$HB41*(K*.CGU8\-^28/"*^H4;R.W.TND?=:I?[ONQFS^0^\Y M:\^E%^GN*?)!^\,IJ[%N)^$7_26<0KE.^KXI8\@_CA:NJ[JN+)1$HB41*(MR MO1:?0[,'E?'? ZC;OY^([-Z/)S@4@]RGZ#:'2(^(L^=(+ZL$P[M0WZSMM:C MN?[=6W)3<"Z%NN[:6W)R\0JP+(?T ^=QW/XD?40K/]9%RC>,%*>[_ $DO)N^@ MJIA[8OPA_"O7Z#%06\:5XB41*(E$7>:_THU=U&WX\15J?\"3DW<4J[!^/'Z; M>,%;5*_)%_FP?!M7Y\.\X^%3J;YH\"K@ZUO6@RMW19?JXTU-'=EV%V?Z#^<> MHB[Q.VE]Z;.;:HM5O:TI*(E$2B)1%8WT.^JSB;N:]_6E\J&.]/M[M#E&R.3#'^D]S9!3'R<, M5JHG>"\N+]))V 6_3%C"0HY#F%_F45C2C,V*5)>F/'>4)ODE4[MN,FIZ6H(F M?D?#,#6)BHZ),L3M*)V? F(C;$M=PG?2O)FW%S:&L@=;L8QTS"W6$,I,,CWC M."7AELY[AG$;'N;5I:TT02/AM[J2#)'/,#EC+08R[R(\TC6G*0X9[C**AS\K M7T)[FTFZ6F]N2N1!ZM-)8$4-&<^(WIU*Y.6<6:%VPX^ MPA6,'M'MOMVUU?=#+K^OSYO)J^"X=Y(RMQ(/DM^JWN#@&"Y1O588^I#8Z.&6 M> 8FIPJ,2,">Z>'2M&=2N48THB41*(E$4X>CT6)$.H]"H7*DR,BT)E@;GJSR MDY-A""W<$/&'# #A"V=2VW;?97*]\O8A_2H?O+I>Z7MBWHTOW5NXR))8X;C^ M=%EO[(88.&R< =4 AC$)D76"$(;'WN(5[^Q:U18V+\9M.E1<=JDKM?X3== M'DXCE5A(_($_FB_@6J?K_//A*@\WS1X%RU2O4HB41*(O500003F$C&(( E\ M9&,8KV"$ 0O:&XA"%>]K!"&UMM[WZEK5@;6^%771I>(Y9NS?B5MTB/CA6H-Z M(SXQ,7?=O[8J "G(JVVJP\E3J.S$>G.*4$&S)4,HX@P!I1@>1HK<(LPNX@## MMM[-KU-[=]V)V9T4<9RASUY[8;1Z2?H:H_5N"U1*(E$2B)1%8ZTA/[$CTTX> M3JWMH2J"HH )A"AR1DG%BYP7WX(RC#@C!?\ V7M4*-Y!!Z\[3Z1]UJF!N^[& M;/Y#[SEK]Z3EQ;W&=8L,;UR->67$GT)@T2HA4$L5WA/>P1B(,'8%[VMU-OLU MV'<3\(VATEG$*Y1OJ^*6/(/XX6L>N[+BR41*(E$2B+<-T8+JUML/RX%Q&M8H$]0ZX2$K@D4'"L&2MPA7"44<,8N"&U[WV6ZEK;:U M+<_V[MN2FYIRVC>KV+N.5AYQJT!5,!142B)1$HB413"T'*DJ+4W"U"Q2G2)P M-,ML,]4<4G)#<3 K"&PC3A !:XA7V6MMZMZYOO;["77*0\X%T+==VTMN3EXA M6_)_DT;&Q/802!C$(30Y6L$+L@O>]^1']2UK*-MZB%9_JXN5;Q@I3W?Z67DW M<4JJ7[8OPA_"O7Z#%062O$2B)1$HB[K9>UG1KO>]K6LZ-U[WO?9:UK+2+WO> M]^I:UK5:G_ DY-W%*NP?CQ^FWC!6NBY1&K%EVO(F+;P ?^;M_P#PV_ZBOSW= MYQ\*G6WS1X%77UG*$ZO4UE-0E/)4IS'!FXL].:6>2/@QYJ"+@&E"$ 7!%:]K M[+]2]JFCNQ["[/\ 0?SCU$3>(*==+ZOVVX16OLO:W4O:]0QWI]O=H> MFSFF*7&[;L38^@_G7J5.]$9\8F+ONW]L5S];RF]$9\8F+ONW]L41<_/S'P., MYZ:>+Y/ROC.<4? Y)RCDO*N%QW!Y/RK\7P_O>,^YV[>I1$4,#$K.,4*F5I4J M#;V$:>H;D9QQE[!L&US#3"1#'>P0VMU;^Q:B+AW8C7B\Q]Z4':]$4%.D396= M!IS//0M+8B/WYB(..2($JQ#^E0_>72]TO;%O1I?NK=SD2-QTO'\Z,+864 P M0V3B ,#6A"((@LBZ]A!%8BU[7M?VZBQL7XS:=*BX[5)7:_PFZZ/)Q'*K 1^0 M)_-%_ M4_7^>?"5!YOFCP+EJE>I1$HB41>J@@0CG,) ,(1@'+XR$8!6L((PB M>T-A!$&]KV$$5K[+VOU+VK VM\*NNC2\1RS=F_$K;I$?'"M0[L1OQ>8^]*#M M>H *W?= MB=F=%'&>V&T>DGZ&J/U;@M42B)1$HB416.](3"QJ]-.'E"IE:5*@V* M$8>H;D9QQ@N<%]N$,TPD0QWV6]F]ZA1O([<[2Z1]UJF!N^[&;/Y#[SEK]Z3E MO0-TZQ86WH4:$LR)/HC (TI"4(Q6>$]K"&$@ +"O:U^IM]BNP[B?A&T.DLXA M7*-]7Q2QY!_'"UC5W9<62B)1$HB41;ANC!:FMQA^7!.#:@7B*EL>"6)8C3JA M%ANPF7N$%SRQW &]^KLMU-M1LW\_$=F]'DYP*0>Y3X?M#I$?$*SQK[9&9#IE MEZA$T-:,\+U#K!/2MZ1.<&PI,W!%8)I1(!AX0;WM?9?JVOLK4MS_ &[MN2FY MIRVC>KV+N.5AYQJT U,!142B)1$HB413#T&I4RS4W"TZQ,G5IQM,MN,A226H M)%<+ K$&XBC0C!>X16VVOLZEZYMO;["77*0\X%T+==VTMN3EXA6_)_C4< Q/ M8@Q]D"(+0Y7M>S4@M>U[(CME[7Y/40[/]7%RK>,%*>[_ $LO)NXI54KVQ?A# M^%>OT&*@LE>(E$2B)1%W6RUKNC7:]K7M=T;K7M?JVO:ZTBU[7M[=KVJU/^!) MR;N*5=A_'9Z;>,%:[+C,;N67>\>8]MP _P#*4'_#;_IZ_/=WG'PJ=;?-'@5= M;6.M0K\ HL(0!VBOMOLMU;]6IH[L>PN MS_0?SCU$3>)CUTOO3;S;5&"M\6E)1$HB41*(K$6B9B8UFE_%*A6S-*I08VO5 MS#U#+S'WI0=KUS];RF[$:\7F/O2@[7HBY^8F/@<7S,U<7R?DG%\W(^!R M7E'*N3<'B>#R?E7XS@?>\9]ULV]6B+ZM$2B*!?2/>KR!Z5%])6@RI:J+R41*(E$2B*=71T^LJ@\AY=_0VURO?+V(?TJ'[ MRZ7NE[8MZ-+]U;RLC_Z>3WR,E'@-=46-B_&;3I,7':I*[7^$W71Y.(Y51D_Y M C\R7\ -3]?YY\)4'F^:/ N6J5ZE$2B)1%ZR!?3N#^6,7\.(:P-K?"KKHTO$ MU9>LGF;RT5?$D-3>W?=B=F=%'&>V&T>D MGZ&J/-;@M42B)1$HB4164='/JQX;\DP>$5]0HWD=N=I=(^ZU2_W?=C-G\A]Y MRUY]*+]/<4^2#]X935V+<3\(O^DLXA7*=]7Q2QY!_'"U=5W5<62B)1$HB41; ME>BT^AV8/*^.^ !U&W?S\1V;T>3G I![E/T&T.D1\19\Z07U8)AW:AOUG;:U M'<_VZMN2FYIRVC>KV+GY6'G&JO=4P%%1*(E$2B)1%,K0+ZT,)[D2_P"KZNN; M[VNPEURD/.!="W7=M+;DY>(58%D/Z ?.X[G\2/J(5G^LBY1O&"E/=_I)>3=] M!53#VQ?A#^%>OT&*@MXTKQ$HB41*(N\U_I1J[J-OQXBK4_X$G)NXI5V#\>/T MV\8*VJ5^2+_-@^#:OSX=YQ\*G4WS1X%7!UK>M!E;NBR_5QIJ:.[+L+L_T'\X M]1%WB=M+[TVUI241*(E$2B*QOH=]5G$WK[;W[5+51>3;;W;>_:B)MM[MO?M1$VV]VWOVHB;;>[;W[ M413JZ.F]OM*H/(B7?!;:Y5OE(_TE_2H?O+IFZ4$]<6G@%M+]U;R\C_Z>3SR, ME'@-=46=B_&;3I47':I*;8(&R;HG1[-+Q'*J*1>UB";7O:U^*+]O_N!J?K_/ M/A4'F^:/ N7;;W;>_:J5ZFVWNV]^U$3;;W;>_:B)MM[MO?M1%ZR WM>>0?9> MU_\ .,7\.(*P-K?";KHTO$=MO=M[]JW!:HFVWNV]^U$3; M;W;>_:B)MM[MO?M1$VV]VWOT164='/JQX;\DP>$5]0GWCD'KSM(C1[0>*U3 MW?@CJ9L\'3J/O.6O/I1OI[BF_P#[1?O#*:NQ[B?A%^>#VEG$*Y1OJ(_Y6Q'# M[._CA:NMMO=M[]J[JN+)MM[MO?M1$VV]VWOVHB;;>[;W[41-MO=M[]J(MRW1 M:?0[,'E?'? ZC9OY/\ _2V:.'V:3G%(/W;;W;>_:I?J*B;;>[;W[41-MO=M[]J M(FVWNV]^U$3;;W;>_:B*96@2]OM0PGJV_1$O]O\ ]OJZYMO;('46ZK_G]N7B%6!I#^@'SN.Y_$CZB'9"MY$!IUK>,%*>\-+24__&[BE5+[ MWMM%U;??C]O_ +UZ_0906\:;;>[;W[5XB;;>[;W[41-MO=M[]J(FVWNV]^U$ M7>:[VNZM6R]OTHV^W_UQ%6I_T\G)NXI5Z $SQ@:=8WC!6UBNJ45^;!\&U?GN M[SCX5.IOFCP*N#K6ZFI_*M[]3:XLWL^3C54TMV7879_H/YQZB'O#(/72_I_< M9S;5%G;;W;>_:M[6EIMM[MO?M1$VV]VWOVHB;;>[;W[41-MO=M[]J(K'&AWU M6<3]S7OZTOE0PWI$'K[M"G]QG-,4N-VV'4JQ!^P_G7J6%: MY2B)1$HB410* MZ1_U;C_+N(?URVNM;ENV1Z'+]+%RO?#V1'3(OH>M M2T48DHB41*(E$4[NCG M]9-!Y%2[X#;7*-\_8IW2H?ISOR-E'@-?47-A M_&[/I47.-4C=M_!KOHTO-N54$'Y,O\V7\ -3\=YQ4(6^:/ OU5*]2B)1$HB] M?C[Z>P?RQB_AUOKY^U_A%YT2;FW+Z6Q_C%ITJ+CM5L"H J;ZK+ZM/65S/Y:* M_BB*IN[ONQ6S>C-^ERASUY[8;1Z2>*U1XK<5JB41*(E$7]M[-O\ MM_31%97 MT<^K'AOR3#X17U"/>%VVVETEW_93$ZB=C]G]&;_W6O+I2/IWBOR1??#*:NT[ MB/@E_P!+;S:Y#OI^,671G<:I>G2HJI7B)1$HB413,T!>M#">Y,M\ JJYEO>["W'+0\X%T;=7VRAY* M7BJP3(_H\^]QG3XB?42=G_KH.59Q@I07WZ*7DG\4JI8+[\S\X9\,5?H(H-'2 M?"OS7B\2B)1$HB^@T?I9J[J-OQTBK5Q^EFY&3B%9-G^KBY1O&"MM$?D"?S1? MP+5^>YTJZ'/5;Q3W->_K2^5"W>?V\VARC>;C4NMW/8RQY-W./4LJT-; MNE$2B+PF3\CQG$6/I=DR8G*R8U#&56]NEFY(8X.:DM.&P2&YJ;RKA,7NSHK, M+3)2+7M6U<+R^H/=YO.L=J\5H(@U M*LL1N68J0RYXRH@D##:3 8"2L>1Z"NCBN.3.BHE0E3AY$)6:>G*-RI83"]@< M6F-]N)\P\UL1^H!:UDDC(WU'DO< <,4B#I7.C (F$@C#<*O>1F:UF-'% M[07-QIE!)H00O+=(&]-DDTJ-\B950%S._2> O+2N+L,):UL="E"Y K+"8$!E MBU*4\ [6%:PK6%U;6O75]S3'1]=G1O%'MM9@?""T+E&]U[9>IK)6>8ZZA(\! M#B%H9J6*C*E$2B)1$HBG=T<_K)H/(J7? ;:Y1OG[%.Z5#]+EU#='VM__ %I/ MI:MYV1_]/9WY&RCP&OJ+FP_C=GTJ+G&J1NV_@UWT:7FW*J"#\F7^;+^ &I^. M\XJ$+?-'@7ZJE>I1$HB41>OQ]]/8/Y8Q?PZWU\_:_P (O.B3O/;#:/23Q6J/%;BM M42B)1$HB_MO9M_VV_IHBLKZ.?5CPWY)A\(KZA'O"[;;2Z2[_ +*8G43L?L_H MS?\ NM>72D?3O%?DB^^&4U=IW$?!+_I;>;7(=]/QBRZ,[CE:M*[FN,I1$HB4 M1*(MS?19?0W+_E?'O )E1JW\_%MG=$=SA4A-RGPZ_P"D,YM9^Z07U8)AW:AO MUG;:UC<[VYAY"?FW+9MZW8V?E(^,J\U2].E152O$2B)1$HBF9H"]:&$]R9;X M!55S+>]V%N.6AYP+HVZOME#R4O%5@F1_1Y][C.GQ$^HD[/\ UT'*LXP4H+[] M%+R3^*54L%]^9^<,^&*OT$4&CI/A7YKQ>)1$HB41?0:/TLU=U&WXZ15JX_2S ML]E/N@S?5UKJ:F[/L M)L_DW\X]1!W@]M-H M;0Y1O-QJ76[GL98\F[G'J65:&MW2B)1%J_U695U1ROSLX&:NC5RYFC$KVA'' M$>4XAJ9TTX]%(T2QO1+0R&-M,RG+?*XTYL+P/^RC6)0& 5(PFV (%P[;UIH00:4((7M1E>QP#HY(WL<#HH@3$UG1RZXPG ?9/*SY8FUQ:#T\J6RW(1&26W*\H4G 6OS*^$VO M#D0Z)?*,50L:N*!9A+M6FDHQ$A:(J1R-(@MO5WW&^]>+Q)\E=L>_6OJ/\:Z"O"723HE# M8D4=&U-@GNZLU"@ '53I:%8U22A5N1@!"M,=A=@HT)H]M^I]SL]FGSUZO>XW MWKQ>)/DKMCWZV]1_C7?\P'29?RUYI^]9I9_;&GSUZN^XWWKQ>)/DKMCWZU]1 M_C3S =)E_+7FG[UFEG]L:?/7J[[C?>O%XD^2NV/?K7U'^-2#TR-/20X%RD1D M!UZ+W(;ZD)8'EHLA;=5^D\"GCG3DE@'7Y7.$Q5RBPIKVO;AVOM%:]MNS96E] M?=Y^R.MFP#LBRM;F*8S,?F>YA: RM11HK4U6W=2MW.T.JVVO^3N;F"6+5.91 MK7!WE4Q%33@4_9/JRZ0%_C<@8B^B/R^08],;LTEGCU9Z/^ 2-Q;U",!H]F2! MBX!8CMM]EKWV6]B]]M5FEG9>X0VM>]O\X^Q M?94E3OUZNDU]AOO7B\2C^-RFV *>W6OJ/\:_?F Z3+^6O-/WK-+/[8UY\]>K MON-]Z\7B7OR5VQ[]:^H_QKI..#^DI:D"QR6]&U-2D:!,O%XD^2NV/?K;U'^-=RV >DRO:U_X:TTMMMM MZNJS2QMZON_YQO3YZ]7?<;[UXO$GR5VQ[];>H_QK^^8#I,OY:\T_>LTL_MC3 MYZ]7?<;[UXO$GR5VQ[]:^H_QK[,;PKTE[%(H^]F]&A-U!+,^-#J<05JNTK!- M.*;7%,M,**$.8V!8PT)%PAN+J;;]6L2_WW;"NK">UBLKP22PO8"714!>PM!- M!6@)K@LJQW.;7M+V&Z=>VQ;%*Q],CZ^2X.H,=)I3'!;@_MD:_OY168?WL]'W M_P!EU&I2 6JW,F/.DHR?E*%<-Z MP;I]J[9VW=;5BO+=D=Q,7AI:^H! %#0T)%-(6-?,!TF7\M>:?O6:6?VQK[OS MUZN^XWWKQ>)?'^2NV/?K7U'^-?SS =)G_+6FG[UNEG]L:?/7J[[C?>O%XD^2 MNV/?K7U'^-=)!A'I*',DP]'T;4U,**5K$0Q"U5:607LI0*C4:LO9OE>_XI02 M(.WV]E/GKU>]QOO7B\2?)7;'OUMZC_&N]Y@.DR_EKS3]ZS2S^V-/GKU=]QOO M7B\2?)7;'OUKZC_&GF!Z3.W5_AK33J?_ .K=+/[8T^>O5[W&^]>+Q)\E=L>_ M6OJ/\:VDX2U#](1BG%,'QVMZ)C++FKBC*!L4+TFK+2'9*J-LI4'B-(L=D4@[ MB[\=U.$ -_Z:CYUGVK#MSK!=[7MVO9#<3%X:ZA< 0,"1@NW]7-ES;%V';;*G M>V26",,+F@AIH3B <=%%&O5JY=(WJ/D$/>6?HL\DQXN-,SBUJ"G35AI,&)0- M:N)5EF$V1SM7:P06+O87"O:]]MMEO;K?MW.\/9O4RPN;.^MYYC-,UX,;F"E& MY2"'#]HHM+Z^=0KWK=>P75I<0PMAB+3G:XDDNKA3"@_ZJ)7F Z3+^6O-/WK- M+/[8UT7YZ]7?<;[UXO$M$^2NV/?K7U'^-/,!TF7\M>:?O6:6?VQI\]>KON-] MZ\7B3Y*[8]^M?4?XUT081Z2@QQ4-0>C:FW+DJ-*X'%7U5:6;!"E6G*TZ8RP] M\=@KC-0FVV>S;@T^>O5[W&^]>+Q)\E=L>_6WJ/\ &N]Y@.DR_EKS3]ZS2S^V M-/GKU=]QOO7B\2?)7;'OUKZC_&GF Z3+^6O-/WK-+/[8T^>O5WW&^]>+Q)\E M=L>_6OJ/\:G#I(FO2*Z;F.:-+OT5F3I$;*7IM=2#FO5AI)"6F*0MUT0BCK+) M^D'Q@QWX5MEA6V>Y[?)MX_76QZZWMK%S#K'-)<2[,",H &A=,ZA M=4+OJA:W%O=313.GD:X%@<*4;EHN.P)^LVPG[)MI&12O>QV9X);1K@2"!CB,% MK8\P'29?RUII^];I9_;&NY?/7J][C?>O%XEQ[Y*[8]^M?4?XT\P'29?RUYI^ M]9I9_;&GSUZN^XWWKQ>)/DKMCWZU]1_C71681Z2A -"6IZ-J:@&Y+0MZ.UM5 M6ED7&*QIU"H)=[[XVL"UR$H[[;]3J4^>O5WW&^]>+Q)\E=L>_6WJ/\:[WF Z M3+^6O-/WK-+/[8T^>O5WW&^]>+Q)\E=L>_6OJ/\ &GF Z3+^6O-/WK-+/[8T M^>O5WW&^]>+Q)\E=L>_6OJ/\:SCISC721X0RRQ9&<^C R"]I&A"])1-[=JOT MH@5&#=&XU$6,-U4W3D\ H1G"%:X[7O;V*U'KSO4V1UIZNR[&LK6YBGD?&[,] MS"T!C@XX-%<="VCJ?NSVCU:V['M:YNH)8F,>TM:UP/E"E02:8:5L>6(E22POM::/K6#=0G,)M>]_.2+9:UQ^SLOL]R]<3MY=1.R;3D> MUW[B#_V77+F,RV\D3*9G,O%XD^2NV/?K7U'^-=99@OI*T"14N5=&S- )D28]6H';57I9%^SVZ?/7J[[C?>O%XD^2NV/?K;U'^-?LC _27*2"5!/1L3 M012@DH\H7VK-+-KB+. $P%[VWQZE[A%;J>U3YZ]7?<;[UXO$GR5VQ[];>H_Q MKF\P'29?RUYI^]9I9_;&GSUZN^XWWKQ>)/DKMCWZU]1_C781X(Z3)*L1JK]& MI-1A2K$JD0+:K=+%A#"G4%G""&]YC:UA""#9;;U-M6YM^>P'P21LL;W.Z-S1 M5\5*N:1CAHQ5R'VM;V?.5;;['N6J,9TJ0HT8Z5K#SS#.DFS!EB79%;NC$G[.BDBA <2 MWK]5^E(:M/R-K1(#.-$FFIQ/XPU,(0;6$+8&]K7O>]=\ZH;W-D=7NKMML6\M M+F2: .&9CF!KJN"&N:\D4:&XD& MF-*X+$/F Z3+^6O-/WK-+/[8ULGSUZN^XWWKQ>)?"^2NV/?K7U'^-/,!TF7\ MM>:?O6:6?VQI\]>KON-]Z\7B3Y*[8]^M?4?XUT$&$^DGH_QKO\ MF Z3+^6O-/WK-+/[8T^>O5WW&^]>+Q)\E=L>_6OJ/\:>8#I,OY:\T_>LTL_M MC3YZ]7?<;[UXO$GR5VQ[]:^H_P :V=X#SYTA.'<20['"_HF\L.RV,I%R=2X( MM66D.R12-6[N#C81%C\B)SK!"!98-^$"U]MK^U7 NMVVH>L76.ZVU;L='!.\ M%K7$%P :UN-,*^3P+M?5?8\NP-A6^R9GMDEA807-J 27.=@#C3'A68?MD:_O MY168?WL]'W_V56N+[Z?;(U_?RBLP_O9Z/O\ [*HBRE]I75_N[SK_ ZYGF9YSWUYKYY\WW^<.>>,YEY'_ &#CNYQT-8QC7.>]Q#6M!)*NPP2S MNR0C,^FCA.( [I)( Q)( 4=E^O71Z!0NXS++4ZJ(^P1^7(C&F*3.0"=T\M M318#.C@9S5&5UIM+5*3(C+8]G9+K7=*4\IN4)RPGAVWYXI;42FX8]FIF,3ZM M-6O&>N%/-:8I0YXJQIBDJX9#2Q&]LH:Z/%KF.=7@&4!Q:X_5?E!XVR*AE'IC M:IDT'NC:F5FN+46YI[JR";F6M35OHX@5:W20012I <",',+@6AXJTG '0J62 MLD:U[3Y+N\002"0UP.+74!.5U'4!-*!2(JA7$HB41*(NJN6I6U$L<5QUDZ) ME4+5AX@C$$E*E*&>H-$$L(QBL647>^P-KWOLZEJI4F05(PR&"9 97- \F'11$F+FS(_Q-"N@C*] M*I\PDH7!]*0-S@8^( )SC!*R;#O10RS%@C:3K&N+>_E,@-S$ M 2S'\W)QI+TS[8<= *)M+'D%4G9C'-TLC;!."M.4!0*Z@GAVXJS/ACB!+IX M6RLP(#HW_ANJ!4C"I(:""]PJU MC2'.(!JI3VOMHO0:I1$HB41*(HOS+65IUQ_(YG$I=.'%HD<&2)5;FTB@>0U: MI[$J>8[' H(!9#%%(,FO">02YJ1*$4=NZ*DRIP(+-+ (=K51K&4KW74IP_6Q MIIH QY+M #7&M KABD:_(001'G)X V@-2[S0<11I.8U%!BOZ7J]TRI(W-9.D MR2T[M0'$$;U#R]Q;(_*%21NQ'/"Y N89Z4!O8#ANZ1VW:<1&%(@J%I)B8=CR MBQWM:Y\C(R]KCC'*R)U,:/DRY!AIS9FD$5;0UKI7@BD+F,RG.]KW <-(R6R MC@\-B@"MM=4*1R;U9=AV+5(5RV1@>WS7 $> XKO52JDHB41*(L-9 M(U 8HQ')85%,A215'G3("\ELCRD<9E3A'BU:IP1,Z"TCEC4R+HO#27-Y0T&I#30:*^2.$3! M(_S2\-'":DM&@8@9G-!<< 7 $K'D-UCZ89V**.$6R(D6*,@3PS$T7-41.8M" MUZER2(+\C(&FX7:-(529K=H02:\-2]38ILUPQ2"%L[FD1O+@#_ !--'M/<>PD!S3BTZ0KK MP8YG0/PE: 2-.!T$$8$&AH1A@5F"J%XE$2B)1%XG(>0XOBV)N,TF![L2QMAB M$@T+#&I),'M4KX2&/(!H2& MN(&"RDQ:D,.23(,?Q>T2E4=+Y;#B9[$R%,6E[:R2J-&-30_&GQN6.3"DBCXY M(&-_0K%:!,M-7HTRHLPXD 1;;5NC>U\T3A26!^5[<*M-0#AP@%P!<*@$@5JK M1F8&Q/QR3#R#0D'!S@":4!(:X@.()#30&BSE5"NI1$HB41<9QQ:X[,0W*:.+B O'AS&2/<#EB=E=APT< MXT^T&M8]SB*@!CR3Y)7M7'5KIOC\5WN=\HL#%&2LWI]-!"MS1/36([.)\O*@ M*3&K>V*VHAQ6O1TH,LF+N02-,(JUSPFX.@37$@%T]A#V50)&.CUC/*_JB, 8N+B[* &#RB,V!=3*#I*JR.U@BI MB6DU^J*-ST<[S6N+ 7AI():"0" OF_;*TO-[*Y/Q62&\MK1XM:L[+S$47EQA MYF/9-*%$-;Y"!$ECHUB]W63%*-M-;"P&/)*X/%')@#N&U_7N#()+K%UO&^%A M21PP5,TD MUMMR528DX-O9#;;:KTT3H)70O+2]IHI1$HB41*(E$2B)1$HBC_J?Q+/\ .>%)?BO&V85N"G^8 ;VQ9D-MBQ4N/+?D7"S,QXA:T\1QEF,]'C-OELALRGS(]9),>/;? MC$@A'&SEA)K86XJ]CD>/DHDU]TLCH70YGEQ<^CG>40R62XEE:=%2YUP\-=]5 MK6-H9Z.!K6O>UK<: @%Q#0%L4KQ7DHB41*(NHX%*ST"TEO5EH%Y MR104A7&I;+2D2P9(PIE9B.YJ>RL"8^X1W*XP'&6#P>%;;MM1(U[XW,C=D>6D M!U :&F!H<#330X'A7K2T.!<*M!T=U:F8KT8\S3 CBO(>IT<]E"F5.#OFB9D8 M?11Z09M95N5L=YK*2O!Q\^D),8DJ*;8R;4*= DS6S8>X* MOMGN?;O%!AE)&L::ZS*VI;C6FYC-S8RV)HE$2B)1"M;V4M#V4LGYOG.:%VI!K)5C'CA7@9I7X63NQN M!%>-)*Q3%&W('"V1D"281F:R=K-524DY$B<7/:D++7)RF]."U%L)+6&5L;WZ M^64N+C2F0QOB$66GFADCB""#K'.D-:@"XYT3YF.E8#;LA+,H)!S%S7F4.^T7 MLCS @@L8&"E7$_'1Z LAQ]BR#$HEJ,:F^,S'2$Q:4VPI[PJG>WQC&W*Y4XN^ M3%SLDR.QHWMT>W+(#X;S86C0I$]CTH0C%9,+CV4M86Q'*0;<,-/,9;,R,9WZ M@-+G'$D=]4L<&N8]PJYLEQ([N/DN9&R2.(X '-\EN@ D+8#C*,/4*QW"(=(G M]'*GR*Q5BCKG)&]CO&4;XI9FU.W"="(^)U?.9P++)[#Y/98HL7>][6'>U95U M*R>YDG8TM:]Y=0FM*FI%:#"NC#1@K43-5&V,&N4 5\ HO<585:41*(E$4/-3 M>F>;:B)9APXC+S?%,58\D"^2SK$3IC@,M:\K.QBHY$M M=H+EK',[?')ZPN@5"ED(PWC,_$>,,=E)F^?-2:/K6Z(N*PYS>PA5'.+FHXXM M,E)+"FK+U]PY\3@!7$R-TI:?9W@%@R$GR7EY%G.;9&R*\Y$D6 M2;X[+Q](GM<[%)TB9'(4J672EL6$1MF0I&IJ+1 ;D:%J0D$ 3\((S3*6D,MX M[9@:V.,'1@"YQS22$?;D>2YYX:@"@:%<+&^U37+<-<_-ETAH RM:TG'*UH:T M#N@N-2XJ5E4JM*(E$2B+"FHG'&0HJA M5J2 O9S*V*'AAL2[+V;CTJ=86K*/;S3[*2;\:4"K$\ G#6/H8<[2]I +9&@U M=&[^!X\E],2TD BM5?MI_9Y=;E:YX!RUQ <1@ZAP<6GR@' M) S!PJ#!)-T: MSTV)7A-'LY,L92J,=2QAC+"S8:)*BL0R/.\+1'3W)YT@;E&1#WA?&;8QAB:R M&/GN-QD/!YZPYQ4@&%.#/N+N:7,[3, \,+O*R-FN/:IP *5SSDN9B&QL.K#2 M ",6V:Z".-A()!87T%!(8FR,B)J201'(0\U.=P#L"2%EO%NBR30_,V$LQSC, M35-77!>#C,)QLEAQ6G@KD[LZ]AC;.[IGYYWUDY:F)G.4:+>$S:6D+5D.IHKC M<#DQ9*8%;KH&YO+B-N47E,P]%X>TG#%S3G:W0,LC@0X@.5!AK!! 7'+;OS-/ M#^&Z,M[F5U0YU03F8RA J#/VL17DHB41*(N,T(Q%&!*&$LT0!6+,&#C ,N& M_ &(OA XP(1;+W#PK;;=3;:J7!Q:0TT=3 Z:'@-.\O12OE"K>$=T=S]JU,MO M1J9!7!6KR7!H.;6.D+ZD MAS7A@#1&U)*2MGUGE23!S03H9$^)\!CH/.#8GTC)H6O!>!:[\Q:*QU+ETS7%^/E1LKEA6XGR1?1\2Y++'.'9'T[,L[99-+9)E>V:I;.I4C6Y!0MCDR/TX4J]D?*2IP)49X %K M.-) ??Q['9'1,-(M78Q,J*EL%A"Z&)A((S.+7DND&4Y@TTTUMMSAL;B]_M#' M7CBZHQ=>O8^2@I1K&ZMC&,.;R 0XFM5-/3KAVV <+P3$-I2X32\-;UR8R1N2 M0#<)<>YO+D^*"6YI+5+BV./-A[F)*UMX3S[-[:00FL:98KABR'O+\N+B&1QL M!<:N(C8UF9Q +G9YU!H&9Q=1HX&BM&C@ 6:JH1*(E M$2B)1%"V?ZQ&[&&7Y%CF90AP2-2-''4T$6H%YRV59=E4B41I"4PX_8S&E)%% M0FYVE!"):!8_HUR(=K*3TP$)A:F]F*82%\=#KFNP:*%Q8-,A%11@\KRAFH6E MK@UQ:"D#HLKWT;;EI.0XX8#+&YYX0T$D845O6QAFL>X- +P:Z6N8X-+32N.9P:"*M).!I MBN%IUYXC>W*(-+9%,MK5T[CJF9Q=.BA ' UPA(SUR*.2\PIN=U9J!CFCDUJ$ MS<)18HX!I6U86D ,L8JFMD)(+:%K6DUX,X N>*Y(\PV -+6NDDIBO/+ MO(FLQZAK/*&8Q;'S8RBBP$;RZ/B9D2E D W,QR-"*Z0*:]S@W((M:7M<0UP? ME;C4.=F8UHKP%V>HP( :D%ABVTN+*Q7EEH,8QB2,ZB2,"!N(<5J+&#YE*2G/"$IV/>6%IAS-'U M5BBZ<^RNW%C;[*PFE<(6R$O8P#.P9C6N4,K W.2 :#-<1MRTSYB:MHUQ%ACR M_0UU,!_]Q,@IW_PRBUV+I*3"9P!T;;H4S? M,+MQ+LJ94)XSAB<>2M:Q*IN< -B;DK2;6%>'-[A+202*$^->"[5.IK0UI MUP?+*'&<%<"I^!"PQ.71R(11"$QL@L>52ICN<^.H6@#8QL[;!R[H1\/BPF)4 MMB[; E"#EP17$UP;:V#C/>IUH$CX96%NB>,':4Q!QRLD$U;2I[E*\"RE#M0.E7),9 M)7M3S$3TDZ"Q*75@=8XK2.JYS1I[)&= _L3BRD+SW9L+C=B4P#B;CXI(4(G: M7Q0KY\:,<:::!8%NX7< U(,1S659-:)"D9"S8!I:\1M<2V-KR&UQ:&9V$UDVWFE(HUTT#'#1G,X\@G@H!&RM?X3P+V)V MLNO96U#VLE=6I&74EQ>,,:U+J4X:CA7@!,WL,CF3(6 -F*9&Q5Q<^% MK0:@9IWQQQBE*-KG!)-/)%<:MK8$L0SO J]C)7&FFD33*ZAX<"XT!P=F!H0: M9>F&LZ)Q"2.C$/&F47QO8EV4V]\E3.FA 6)K.PY'$LKFPCRG>;M3X<40RKR3 M$PBD9EE(S."'9<(MF++,(('7,@I$V,NTC'+(Z,C3AY0&F@HX'159KHRVXCM0 M09I',%!7 R1"5HT8G([&E<<.XO'F=(5BM$KAB1VA&1T9DUAJ><("V[S?RU:2 MS.1TS)9 D,\-GL@?)&I<[P5= @8.\TU%"L:&43-CVMK,A!V/\ &TZ0 MPN:NA^4K2);'XNV..-E:])&XB$DZ32U[DMI^''C8PM*=8EX5Q/-U0U*LE*$F MZH0B@UMB+IVP5 #@"7'S6U$N >6J!QK0T:2.V@Z0O QLZ7P5[#(XF:DES MM$29*_"BFZIZAE=IHPJUZUR:I4YGQD@YY@JLI,F=R4#BK+-(/)3#(&(P%3?* MMC&D@&_)"^.1\=,PC+02-!SNA:* T=0:] MAJ0&D!Q:747I(QK6Q].SXTD@$&RC-5L@0@D"E$QL3'=1'H5S!!) =-7>RZ2H MRU#263D5N( F0B6.:E18^Q"8T)-QW\D<(L[G ZJ-I+G $@$.>T-H*N4VN!!IWJBK33NM+FG@)"5\MS.%KB#^SO'$?M69ZI7J41*(E$2B)1$HB41 M*(E$2B)1$HB41*(E$2B)1$HB41*(E$2B)1$HB41*(E$2B)1$HB41*(E$2B)1 M$HB41*(E$2B+4OJW+T>FO&H@$R5Y$0Y'O!WR\P5-K?)G5B <'%#.*4!QXAF# MFS8>-S&=@^Q8$XB% '4L@01D6&K"$ L>/V;*ZN349VZROV=?'GKPAFMU6M+: MNI3"E5=^M'GIK*>17[>2;5YN_DUV3-Y-*UP66T?\I/J\OMNL&;+YOXL M/F?P:S4^;AYBQK.GLD'LV;4T;D[OF/IF[],WG?6[]%@^+_PXN?Y;NEYT-YN7 MY)W\YI\__.^Y?-*'?[>WB?Q_F2Y+R+ASQZK]+[./1R MT9DUG!K*9N]K9D_5^UC)HKK.^0 M]Z-[.>.2R;GKFGSU?)GI]O^KGI_%^)2F.6E,*+%@R>R0:FGL>LBR_9\Z'5Y_X*ZKSO)_ZKUFG[ M[".V!^:7GOG/>ECW=YON^<>7[U\+E7W'N_<\FJ]![7D M\C/DR\/'\;54[U*X56.E_P## M'_S3S7PMX^3Y.Y;N+YU=_>.^U6V[[[L7E]HUDNBF76:NVUNC#-D MU%:_6T>5G69A@TP[O$&*5+EYB/LEQ@!"-6B=^8;8FWM+$T*53B>OO-[N=Q\6 M$X@]+85BMHC3;CX8+?5=K_9YM=E_66?<\[([4TH,I9]HDBF ((Q7SK#]8/9, M^L]GNJUK7+4Z_-7RLU,U.'3H-%CU!]@?G:=;O[\;I;C33SA;L^>#S%[@\\Y/ MY9SCS9_\?;#2M=97,S4:NOE:RNKU> M7RLN2F%%FMR9FY-5H=6E*9;='P][.9^;]1? M/&_GG6\XG*MV@>?W?W>;_.F].[7%<+G'^U\1Q/(^IQ=4WVJ]E?[1^!JCYNG+ MKVURY<:Z_+HQS=Y46WXKIRY>#)E7D2_L/\FAG//G0 MWWW?BVX&\_GP\_>[&W*O,&ZG#_\ D[FCFW>3C^2?<=YCLV>GUJ5T_6I3&BLP:C*,F3V?,W+GRY/J98IFYTWVW1W_RWSAP/._YVM[>3C\_OG"Y-_G[FSFK@;T\Z?V#D_)^.^[Y/ M5[R\]K3)J?9VZK1JM3K6TK]6FORZ<=;HX5??KLQUF?7ZQE/MY]4<;YVAM=73Z_X>?)C7)7@5LY,K=&JK_]N@9<_P## MIR9L*ZRG"LYXU^QEN-B;*V?VGCZQ'ZKVCRJZS(:Z0/,;O9QWG%7^=#SA[]^<3?_F&/[-\?.1_FSEV MZ?-G)^4?^#XK_P#+A5FOSZB+S=1Y>6E*9LYUM:?7S^?W^]1>/SZXZW-K,C*5 M_MT_IY:_4I7+WJJ5E642B)1$HB41*(E$2B)1$HB41*(E$2B)1$HB41*(E$2B E)1$HB41*(E$2B)1$HB41*(E$2B)1$HB41*(E$2B)1$HB41?_V0$! end GRAPHIC 29 tpg55.jpg GRAPHIC begin 644 tpg55.jpg M_]C_X 02D9)1@ ! @ 9 !D #_[ 11'5C:WD 0 $ 9 _^X #D%D M;V)E &3 ?_; (0 0$! 0$! 0$! 0$! 0$! 0$! 0$! 0$! 0$! 0$! M 0$! 0$! 0$! 0$! 0(" @(" @(" @(" P,# P,# P,# P$! 0$! 0$" 0$" M @(! @(# P,# P,# P,# P,# P,# P,# P,# P,# P,# P,# P,# P,# P,# M P,# P,# P,#_\ $0@!: *: P$1 (1 0,1 ?_$ /0 0 !! (# 0 M (!@<)"@,$ @4+ 0$! $$ P$! @%!@<) 0(#! H0 M & @ " PD&#PP'! D% 0 ! P0%!@('$0@A$A32$]-4E!55%@DQT2*3E79! M49(S7. IA,G*R([/5EM886!HDU"4U-E89<9%#=8%"4E-C1$4G MAV*B=":V2!$ 0,# 4"#PL(" 0& P$ $" Q$$!2$Q$@8'$PA!47&QT2(R M/88R09I&9EWP^.6?0 +A3_,]O>F;FU] 7*D4V*HVRKMZE MUFMMI)=]L%ZS3;]\7O"6"&>3!%U#+IX@"N>;KFZ_N]+42L5* 3N MM]N-K@(YY#XKE@G6JM)2";-W9)8\3XH(XGGU42/]_D1@"RMBYYM@P]DM=X0J M-=<: H=Z+7-C=DZ<>N"DSYO[4K)M,2R-KBS2<%U.J>/273Q %4Z(YO-FWV]Z M^3O=5K,5K[>32QO-6N89RY6FF)5YUF@:%@);(TE.>)GET@ M"VZ_M -C56#1VU=Z56$]-[!BK0MJE2-?.?6$I:%>Y,8MI85(>$ #SE'>/LO*D/" !YRCO'V7E2'A \Y1WC M[+RI#P@ >5(>$ #SE'>/LO*D/" M!YRCO'V7E2'A \Y1WC[+RI#P@ >5(>$ #SE'>/LO*D/" !YRCO'V7E2'A \Y1WC[+RI#P@ >5(>$ #SE'>/LO*D/" !YRCO'V7E2'A \Y1WC[+R MI#P@ >5(>$ #SE'>/LO*D/" !YR MCO'V7E2'A \Y1WC[+RI#P@ >5( M>$ #SE'>/LO*D/" !YRCO'V7E2'A \Y1WC[+RI#P@ >5(>$ #SE'>/LO*D/" !YRCO'V7E2'A \Y1WC[+RI#P M@ >5(>$ #SE'>/LO*D/" !YRCO' MV7E2'A \Y1WC[+RI#P@ >5(>$ M#SE'>/LO*D/" !YRCO'V7E2'A !^E(QYF1$_9&9GP(B=(&9F?N$1=?W0!W ! MTW4@P9'B3QZT:GGQZA.7"*!Y\/=ZO?<\>MP_<'S7%[9VE$NY8HE=JVWM;6FN MFTJ5/6*WN)Z\A'))37LM5U.K1%.KY_@_3$7Y>T\,/F\\X?[7;?2Q_G'MYOR' MV>?Z-_8'G^#],1?E[3PP>>?Z-_8.\V=M7B??6CE!TEU MCQ[XW636P+(O=Q/-/++'K%]$O='V07%OR2.M*M8N_57U4 MO, 6KY):.1MM>LT6F]=U;./7064G:@[XXJ-)!VF@6/$NG'/I( =2@]@VV]V91M@PZ<;G#5%M8H%V\L]8J\;$FWC8*!=K+&V9*NG2.&2RF.)99F?2 M .YLOD.PYG:M#;"V8[DZ;OB06KF<_)PDJ_8QY15?E,73:,R8-E<<,0CNQYMTY7/,\%&3A7X M9]8C/B ..J7^MM(DTI+MUA>FXQ]9%U,R2=&VP MS/ NJ6/P0![6RW[]9':K^\P<1K+;LE4;QNRHJ1>2DRI9X9NEF^CH-UCEW MA%B^=)X]?K$? L>@P!3J/L^;[/LG&M;YL>(D-+TR(M3744-'162,W&2<^[R? M1SV=<9GDBYQA5\N&!8XD>1 "\&G>6_?%0F9^\7C8E5FKM-,JK1R..AE48=#6 M]8:&Q)M@@IGDIYZ?(D6>:G'@2G3[@ M)E[/:X6-=:AW?8,6]TI4O6Z0U=$L( MW-&R1TY:5,U<'4P[RRR171C,\O@%B1&9 "07+=RZ[*H-VGMC[CN$);;1G7(B MC5?&!CLV+2-JL&D2#4W/?,L\U7[I/#$U#(R+C] 3: 'IE*[!JYYJJQ3%13/ M(\L\\VZ>66661\3,S,N)F9@#P]6:_P"AX_R9/W@ ]6:_Z'C_ "9/W@ ]6:_Z M'C_)D_> #U9K_H>/\F3]X /5FO\ H>/\F3]X /5FO^AX_P F3]X /5FO^AX_ MR9/W@ ]6:_Z'C_)D_> #U9K_ *'C_)D_> #U9K_H>/\ )D_> #U9K_H>/\F3 M]X /5FO^AX_R9/W@ ]6:_P"AX_R9/W@ ]6:_Z'C_ "9/W@ ]6:_Z'C_)D_> M#U9K_H>/\F3]X /5FO\ H>/\F3]X /5FO^AX_P F3]X /5FO^AX_R9/W@ ]6 M:_Z'C_)D_> #U9K_ *'C_)D_> #U9K_H>/\ )D_> #U9K_H>/\F3]X /5FO^ MAX_R9/W@ ]6:_P"AX_R9/W@ ]6:_Z'C_ "9/W@ ]6:_Z'C_)D_> #U9K_H>/ M\F3]X /5FO\ H>/\F3]X /5FO^AX_P F3]X /5FO^AX_R9/W@ ]6:_Z'C_)D M_> #U9K_ *'C_)D_> #U9K_H>/\ )D_> #U9K_H>/\F3]X /5FO^AX_R9/W@ M ]6:_P"AX_R9/W@ ]6:_Z'C_ "9/W@ ]6:_Z'C_)D_> #U9K_H>/\F3]X /5 MFO\ H>/\F3]X /5FO^AX_P F3]X /5FO^AX_R9/W@ ]6:_Z'C_)D_> #U9K_ M *'C_)D_> #U9K_H>/\ )D_> #U9K_H>/\F3]X /5FO^AX_R9/W@ ]6:_P"A MX_R9/W@ ]6:_Z'C_ "9/W@ ]6:_Z'C_)D_> #U9K_H>/\F3]X ?I5J (R,HA M@1D99$9-TR,C(^)&1\/=(R 'NP!B:]I4_?,Y;5V+-Z[:$HTFS4[*X50[YPS3 M(NOWO+$LN'[HU3_S'K[(6>;W5\1N)H-J"YKL/5M>V;KHNDGYS+;.SNK#.+=1 M12TDAIMM1U-"ZJF,#SW-^F97Y0<^$&M?SSG_ -X7GTKNR3A\S8C[+;?1M[ \ M]S?IF5\O<^$#SSG_ -X7GTKNR/,V(^RVWT;>P9J_9UN7+O1TFH[Q M)1RLHMGU2)MPQ+)3++(L2X]!#<[_ "_[NZN^!CI+N2265,O==L]RN7NDZ*Z: M>X:R^=_;V]MQ6:RVC9&SS9;Z&M1J*M'::)T3%/2_::\QDS[11SRWQ=SK=KQ= M\W_,%IF:TZ^US*PK.H:'U1KG&TPNR8?:BAH0LM;O/69)NH[%1RNHB?#O.!%U MRFUAUN+_ '?FR3*OAM\7=75Q(YO)NAD8]8X$:Q5K+&]^RQ5:E-.TBD8]Y([+ M#WMM:+*K+^Z?CF6T.PKFW'C';72/D31"L4*.D8KNZILHBU/=: Y[.9.[]-F7D[C1-2*M65Z"K6E*]&A3MZ$DPLN\;;=S.7Q M-CD)H4HKHU=;M_1;;M:I5>V1%K[Q*IE;><%[[0JIZ%_O'QB>II[EV3YF7406 MN8C*>P41V%'4]6AH3'7ZI0:S)UFIWX\>T%GPZ1]UG9-MTOG7?Z:*QNVP4JJ* M_:1SMI5]RB)HUB[26ZPMCE;56P^.JK%;155CV0QRJY%55T*KE;3H(5'S*;,Y MN[1SH2O+ERY[MTXHY;5NM;!;-RSNHYW;<99G6*DJ[J25@C<"5154/L[1 M;#+K'EQ,7)'86]W96F2L&2IBLUEH;:R<_MI62W&+9D8K5Z-1$5-A7J^;0C7( MC5326K+=K9XN]R-Y(Q6XB.]Y=4:K.62SO?%7R1QKM.1R]TD=5JS3U+FVWVKF MOJ[=MD[ 5IQGWMZDYQN3\HQMCWS MO2IEDH?$B%MX&2?+6=R^W@F=EY(;!8;:1JLD:Z[NKJ"/3TI66_+JY4V6PJUR M56I6+F%$WFQ^[;I&0M>^]66YKM6ZLM[*WNUJY*]PV9(VM2CEFVF+306=9>U0 MVCJC9O,!*HYGWME5'O9\D MY%VY35)BLVSQ+ _=/TQ+%?AY+5)(KO,S[T7T$;T=LI!;VUG;2OAD54IVCMN2 M-=;TE;J1=%'?.Q^?EO9976N!MMVK.Y=$]$5TT\]W/&UT*)I=*YNPR2.J(Q(G MKI5--^R]K>VL&O\ 41\*=3G-$(X.+P^D+)--6 MK.0I[I$^,9)MTLDWAJHD6!=<^KXWE]8VC8KJ1^QC9,++E=MZ;+FV<$J0RUCJ MKN6:]>UBT*]J;2+0NBTQ,L\MW;2RP-N[/,VN+>C7;4:W=W!XQ"C9:(W82-4Y M1U%1BU;I5JEI.9CVL=IL.E[8GRH:5VK8+Q'SK ZKT MD]C)@G2%HL$4ZA9)5ZV2(L$6K/)3CEQ(AZ9BQOH+RU;#-'#B79S&6WC#OBYV MW,UO(^)NA5:CX)&L>[7&^5J=%%*(EU [=N3*M7;NY<=EGMCC[9\+K!DL7+.1 M:5:L[5?#\I'&YW05":_*_P [N&\MT7O0"566;N],5VN1=KN]FGXR!L=TMRE7 MKDR_GZKK=RW;3,OKR3PFN+>>:9*LLW."B1E@9$0J=PMK=3Y&ZM6K!!#DKB&. M%=+VMBE>RDFFL:Z.U1R=LW2BJ?-;>,VECBH+J1L]Y=8NWN7R)VK7)+$BHYG0 M>KG([;:W2Q=::C(B/A*@ M M 0UYJ.6"5YAGE23KMF6&1=4\3+J M%AU?_2(=\Z/FQY/G 7V(O<;E(L>N,CE:Y)(G2;?**BHJ45$2E-)(W@3QRL>$ M%OD(+RPDO%O7,5%:]&HW814TUZ*U(F_]-"S_ )3HSY(6[H13_P!M[>K_ %-: M?JS_ ,XS[^-;#_N6?Z5H_P"FA9_RG1GR0MW0?[;V]7^IK3]6?^DD6*/>\S,^MAWOI/]T3QY MM_!F\X&\/5W+OKUE]<+>S3K(QBL;2145$1%TU3HD5>-G$VUXK[X-WFM+5UI& MEI%#L.0G2TJE$JU]DYKX9&.[I MKZMH]47MFJK52BEKM8>RNK&NM7W#1,AS0I"\!K-NG<# MN3?*ER$528R?PS;/<\D,.VNG>)-CZO#B19%YN7E9+"YND26^QV0M;N.5W=ND MM/BVOI1JL=1.41$174TK72?)G'KG'9/E%6&'*P7$4S&+VJ)<_&*S:JK51=+: M+1%5=&E29S7ELH[/F(@^95.1L1WF T;EH%G'YOTCKBE.RM+:W&]<1_9B5SG? M.33''OQ*EAWKB74X](^I;V567;:-_P#6W+9GZ-3FM5J(WI(M55:U75I.J+3& MVN+_ .1:/\6/,'S Z.M!:I<:1N#'3 M=DKL+%;!UB\L2]E>5NQ%-5F5POF$W)Y.,Y19PLJHMACGD1Y%Q%5O,M?7F[L^[2/Y&TFRS<@CX MDV)(I601VS8X7)W$20QHU&HFISDK1:'.$OYL#D;7)VB,?=6K943E6I(DBSO< M^5TK751[GN7U*I'+_-7NI%P[G-KFVSC56CC#(\U$\E#/,=)'4AABLD;;OAR M,UYML1-I\MQ$V&='UJBMD8Q-%$V5ILJE$/K2KW2)/E[ M,RV\W0:3SBS,JI6X&%6=QK9MA@RR;MFY)%C\(LS%'RN'L\HL^UM1LN,5-8.1 MJU_13.1SG)M5H]%1*+JUZ-)]]KD+BVLVV+MF2%F8M\BW:1*I-;,>R-JJB)M1 MJCW*Y%JY572XC)>_8WZ*N#:&BX;<',#KF 7UU :JVK"4.Y142WWE2:A9)&UT MR+V*Z6@'3_+*LRTNY[RK'J,E%4%LDEC4P,R.MK/))D6WL])+9DME,R!R5A9< M6+8V1SM9\I(V&/E46K7.:CD:BE)L(/-F'3$63MA&LOXTEHBRI%DG/=<1*Y45 M'-3;V6M_=?>S^IE*YJFO-A,;8VKL*U5G7S[5^L:C;G%2]4]7 M4N53B<).%K2L)6(FR/F;K.'P4Q3DGSS!%3/,TRQX]':&:.);VZ?$R3+WZJDM MPZO*.C659N3HBHQ41ZZ'*U7HU$8CD;H$MNDEG9XQKE9B;&1LD4*4V4E9#R"/ MVEJ]$Y.M6(Y&*Y5RQPQJM$5[FM15Z57*B5]P][>VN;I_)VL;Y)*5HUJN6G3HB+H/6^M M%:_YA@_E9A_K ^+S_@OMMI]-'^1GP+''$ MES/+(S^@0)G\$YZ1MO;19'+1$2:-555U(B;6DX7$Y5K53?^:>[ M]T58IX &./GP]HG4>19[KUG:*+-W(]@HRRK/*'>(M>PE$FF2I+DLDKU^^]\Z M.' 8QX@\3RY:KVFBNCI](B)QZX+9+@/OJSSS-VK;:'W_BEQS9'SM4#5N(H7L^/G22D?Y:/'+X!Y$9$?$A\UM=6]YCV96VU>HK515Z6I:*6(O'/IIBA7"O5F8PFT7RIT.&V*U6@%-=NW-NALIIG.)67*9P:YU]DCB:3AQVVJ:DTDO&5LJTDWBG[L<-7K3?Z^ULM;HU@F(J-N;V/@?;<6SX+R>R14DFMW*C]C2B46E5Z2:-:T/@AF2:SBO51602TV5=HJJ] M"NI5]Q#W3*_4:2G7-7CKE5I"RLV6;U%HFXP M/#)3+ L<\C7Q/2.1%21VI%2BKT=" M:UT:>H=FL7*HW9DZD:;:*_:X]E(.XEX^KDQ'S3-K*,,R3>QKAS'.'**+YFH? M552R,L\#Z#(AW5KD8R147DY&[35IHBBZE3W4.JJB2/A71-&ZCF]%J])R: MT7W%*D'4Y M Q^^T M7<.&^FX3-LX7;9^M[(CS;JYI9GCWE3CB>6!D? Q K^8/<7,'"*Q=;2R1.7+Q MU5CE:JZ%UT);7N>[&F_SCE? MMEU]*_LFR[S=COL]O]&WL#SK*^E93R]SW8><;L=]GM_HV]@JB MC2DH=XI992DEECE:H/'+')\YRQ/$WZ/6(R[YP,C+H%V\/J>8[G4U?OVAY9)*>Y:>^YEAQ97/AQ(SX\%&O'AP(S]P1)Y MR[FI=8M%5*[$OO50VV_RSVN?B-Z48E52>V\!QK>^<6/C*?\ W9]P(M;;.F;. M.1EZ7]:=D%(,CZ.TX=/[F?<#G;9TQR,O2_K3LFWY[ =5-7DSLIIY%D7X:KN7 M$B,BX]6/^F1?0$X.;HB_=[I^VS]=#2=_,4:YG'F)'U1?,=GX"EBI;2G.;9,^ M<'D[B^5"7853F"YYK1NQES.7FT4-UIN+TY.V.E3CF7B8*/GGM[6V&U:5Y8F# M-6-23)[U,\E<2+B,^0Q,RK-W77KDMH<'<07$B.[:25UI<.FCCC1M47EE5&N< MKF[#-I=*K1(,[SSLDAR<&/5TSLI@/$6JQ=A(GRVRP2K(JT6D>TJILUVU1M-2 MUMGN7E#YLZUN!_>]:\O^RM@;.+FBN_7W/2+/;H M^:@UG\W3+I5H]8[*>^=< MM?;.32VY:BHB+14='5CM9Z[[2RY+'/@QMTUS+;&XMMLC&;+GW=KCDM9$G8M& MOMD5-E4TI?:->LM;AJIN? M7;JSPLIL>J8NF<]'7..=T_O3GM"2Z:!/$#(T\\LN@_GQ-A+9X3"Q;:,3'[WS M3R0+IK9NN))8KC1VKT6%S&R,7MDD14V50](T6VD\HCG>N@Z=O#E?D9;7$9+=9[EOM-MS$CEY%DC45TBQ(Y]*GU M19""?>"/>&RMH\=C;7*PW"6=4>Z5(XFQ22M5G+NC=H:DFSK0]#4_9] M;TBF%(=7GD^]9KCM3V9E.T7/3K2S5&1?Z9WW1+1/VE2/MT\_GFTBZQ?M)9LV M92D9DY,U6V6*AXX<#% S++FXQUS@K%522&7%7#+M/T:W'B_B\5Q&B)VS)$9& MY=/:N15HJU/F7)MN&MSMY;N\[75]F^4BJCN1CON5DMG5TMY7Z7JRNZ^9V^DS"2]I1 MN49(Q+JJS&!LX9BY9S!S&.:N67#(9%Q67Q;=\K2_=%%#CL;F6*1 M'21\HFA=EZ+/XPVKWJO)+VJ%]ZK[/+8547JNR5M%6'#8MCW9SER.\K#4;^UC MMCV74NU6-DCJXQC)A>PXQZ*]@CLF?FUOAU4X]UU%#Q2R+/(8EP$&1M,7#BLO MRJXQ-TKRVDCCU38KT%O;?#)WE]O&Z_P 1*R2" M+>C&W43GLHBVMMC712U30Y&+H: MI7=@N(G1T-=V-+:[EE=7L(:+:QTKN9YK^>L-9L=XR=I*)*RN"V#A^FF2BN!9 MGQ.\I73+C+1MY-!+?-:Y%2%KF1,B142%.37XN16HJR,:KFHNI=9;[VM7-7-Q M:LD2PE9&]5E5%>EP]TCIV-"WOWGW8;(S=Z_NK-LJHKTBD$J<0H[5?*1L#'-XQGF\7ZI+.L MF[;#!,UU2Q+K9<.)\!5+*PLL;"L%A%'# KE=LL1&I5=:T3HKT2TWL972*J; M*^<'HRV97Y17.1'-_)JE2DV7M6.72PU^D2E$K>X+Y8+G<=GT!77\#KF83O=5 MMVF4^OLJ$M4!(XLW$<]KA]!8D>9.CRQ[R>?6(?5-^AN.1TO@\SQY19&]LQ+. M:5(8WZ.VVUD[58J;;532AUE2.W>D$[V,O77RVC8U5-I\[8N6QI!GCS=WRQ:LU8I*UN7B,V&S*NOBQEZ#?VDB@W>4:T MMI;+L9M7V">9..&/N&1CUMX'76=_A^W5KLB[%-R#%JFQ+;.6C71OU.>Y4HV/ MNU5%1$JE#YKJ[BLL0_,W2/9:17_BL^$:T,C5D4$SQX(9X%P6/ MW!1+W-6&/W?;O+<._P"V*KDJB*J[39N05M$Z/*:/<*U+B;ZWS\F[=PUKUYT\;9I*9XK]=NICP4QQ%S7F+N,?9SWEULL9:7JV ML[55$=%.C.4V5;K5%8J*UR51:TUH4:VN8;[Q:2R7E8+R!9H'MHY)(T=L*J(E M5147\E4K32283WOI-:FQ^PT]M:YSH8*=ZR:-)@W_ &%P M[Q4^":6.9Y\?H"G2JD#F,E5&OD;M,1="N2J)5O32JHE4JB'U1M=*CW1IM)$[ M9>J:=EW2=TE6BTKK(+;C]KIR;:TJ&PI:F[#A=SWB@;>@-"9ZLH\_ QUFG]N6 M1I'2,;58B1M3Z%KN:7FV1)91_DZ["GU,\#4[X75'O';74T^&ABC<]F;E5L#F MZ=EK9)(Y))6]TQ&+$[M51'N16JU%1R*>RP.;;7UU*Y&QX^S\9EJNE8UV-G91 M.Z5VVVG0UU7036:[[U]FEYID9^OQFS&NOTMA36H6F,9*]ZQ(M7-C1]%1%IL MK)LT:CJ45:.HIQCK:>_GL[9Z)!->O8UFVJ4J]R-UIH6BKIV:ZEI4M;HGG&HV M\H1"SH5RQ4*LJZV8[-7L%W<0<=%,8=W,S4,LS?.D9-;%J[CU(7-5;+,L4"24 MQX9F?$BJEW:K8-D?=N8SDX[5[JJFJ[MV7#$KJJUK]AW_ !HJ)5-)1\7D?.]M M:W%M%(BW4EVQ&JG;-6TG6!]:5[M4VFTU-UT4O&>^M)8T>/V6>VM=%KV5?(1D M;=?7""]6'TDY7[*A'M9DGW85WJKCX!)8YGGUOH#S=%(R>*U>U4N9Z;GC;QZ>3 MM]W;=CER%RRX=U/!9X>XS,KJP09Z@ M M !CW]H[^)F$^>#+^9S$!?YAGLAL/2\?64EWS-/:5=>CW]=#"@-- M1LU JBB_P#'-*^=<%]WHB[.'GM%P?I.W^M0MO?'U2RGH^?ZMQM&)_6\/X&/ M\4A^F"/XMO43K&C1W=+U3S'^?;G6MF12* MJIW+Z(FE22VQ>5O8O)1?^6&\RWW%L-XRRYBJM3V&&\K)S4[@V=A191KDAH.^;@?M9S5 MZ%/?N"QD9.ZT]ZV3-U-,\<"4=8YY8GU#(Q\$.+;C/&;7'3RI>6>$L5LKK6C< MI%D77L.N9;95WW\HV?5B M9CU(*^-Y\E8RG71%=)91"%7L[%-)=1%?(E6ZO$U"(SX"F;S8QUYN*W$XB'9O MIWR3/A5R*D,EQ>)TS$U.BI;NY%O<6FZMQ99!+>VWCN- MW9;&!RHY+>SGD?'(LD;(DVF5V',1S*N3:34E5*=US[/C:VU-D0&S]D\KL1J+ M3MOYV*MOAQRN35RKL\TUI7Z1K!E3L;?-L*V_<4Y26L-A:9.BBHO-5N29XYJX MFIUA3<';6UAG+*[S$GC3+7%9I(G*VK;2>[?!XK!%HK(E622NZO,OC&6^'@2T_P '+W M:K*)5$*U?+;18K>&W@>LT^8P$4<2(VG)SQ3VR+ Y5IL[4<4CVN;VM'4545:% M/Q7(AS-GNMC0"Y:FL')T_G V+S*/.?3\),$NKL/6TW6;3'U_7*%>3?Y7M*<- MG/LH0XQVAA!MVD<2I=/5,6]!;9%-SVV#W+'?VF!R-I)$E')?RW,LCXXE<@U>IM(O.0@GB*J+E8\&3E<\4ELCPZQ"O7%YXOOFS/7$4EW@[=^( M5;=NS698,6^TF6CM")!<.9(M>[2.K4551"SH+)]YP[QFZCKA;++029U73-15 M6+QO)175NFTFER7,+'1O5-,22+T4*'V3R2\V,W2-A[IUIRA3VJ]KW3F23VKR MZZ"A;YJN?HFEIEK2BJ,A;^86D34WAK:W5+8'?%/.$9!JJ+L,,$UT"[^7$^V' M6ZP+K2S;*V^O);B]DEN)EQ519(W0I$LC)XD16*[8315#K[-F[XY5HAM7:TW5*#<6FA7"K7[86<'@IAF;6 @8>KR#E$\ MS(\6Z6)<>(JN-FM9-_;-D:R-QZRWDJS+M*V-D=O*K>5?H5O*N[:=30UK5710R[%T$1?2(A M2-9XM2B(G20_0.0 M ,>_M M'?Q,PGSP9?S.8@+_ ##/9#8>EX^LI+OF:>TJZ]'OZZ&% ::C9J !5%%_XYI7 MSK@ON]$79P\]HN#])V_UJ%M[X^J64]'S_5N-HQ/ZWA_ Q_BD/TP1_%MZB=8T M:.[I>J>8[G!QYK(I<.^JII\?.''A]+K&7$=FM<[N45>H<*J)K./M;7QE MO\' M6PRQS+C]+CB9EQ'545JT5**$5%U'"FS9HN'#Q)JW2=NR2Q=.DT4\'#G%N66* M&+A;'$E%L4,/K M*2[YFGM*NO1[^NAA0&FHV:@ 511?^.:5\ZX+[O1%V^/JE ME/1\_P!6XVC$_K>'\#'^*0_3!'\6WJ)UC1H[NEZIYCN<&M!^T!;#O]%G.7#" MDW2RU+"19W(W^-?EG<83PTC<]F4P[[WOB?#C[G$3JYGN$PV6Q^:=E;2W MN7,EB1JR,1^RBM6M*ZJD?.-V0OK&>Q\3FEB1S7UV7*VOO&NG_>!WS^6;9/\ M6R6_U@3+_@?;+==F-J,;M*CJK1.B MO14E'P:NKF\W3=+=2/DE2ZE2KE55HE*)5>@A&RV[DYMH6 YMN;*N\ULE ER] M>T"M.HV.F;E 0#_5=ZTW"6&DP6&L6Y*IXRL9:Y%"?7-C(L\^UF]-/$R/$SX1 MBL98<3_#C+UBW<&;N;>WE15H^-;R=T#9F.33_P"GIRJM6K7M1=JB(JF9=X+: M."#+NM^49)C\$E]'R=%59(K=9WQN1VA6SJW8Z;55-G678P]I!=M8;&L-6*FO MV%&L7-3<:-8]W;VLTEEJ/7SA-*"SBM;H3T(W6.ERUE4?GA!X218,.^<4U,BR MR(>.[LD>9OH<*Q7O)*]J46145:(JE=V#GNYPM0:\YI M-CWG4^K=FE2^8:LZ:Y?Z93K2M R5G7NMACX2(:6F;D,,XN/09I2*:V3K+I4( MSX%PX&*7B+YTN Q3KQ57.9'/3V"KH2-C6W#XFN5.ZJS95JHFNFFBGWR8^TDW MDS4+)N3P6*P$6071M/?6U;.Y&]+E%6J;6AM=&@C1O?F=YN&O,'6*/4(Q\AO" M+YB.66$M.O$=IN8_2DD=]U^29'Q(?;AU M9=[Z-ML3M75O;0YQDC).U;5N.BF9.Y*=LENY4?&W6CE54*!OM;I8;K8V^GE= M!<7KL9.Q(6JKT:N3G@\7D*VW M9RRQQ9"?(1P5:[:;R4T+)XI4]WDY&JYBK5JJJ+2A#U_[1;G:VG;=BS5-I6M8 MO12WL]]?4O:H[(J\;:K?7-)(V[EGY9[- MH33F]]AV6\(I[:E[EMJ H+G.>ID#ACV"3C:BIL"-\X]LSP[M%0LV+(-3= MF*_L4?->PX6UOIFR+L?'N1%MF.77+'"J3NE=^BT_L LI;E M=9*Z?M-OYAM9ZIDZM>FTKLB\WW1;>4=L$_599--O'QFP-0-?)F9,+/DXX&M71#;726LL]2#< MB-OED19I9'AD0K*I:R6<%W9RMGBD91TC%K$LB4VT8NM-E5HYK^W:NO6A1%DE M9DKFQG8Z)T3^U8_1+L*KFM<]-2M?LJZ-[*L>W5J4G$/$^@ ##!SX[GW MEK;F5U''*;/M^E-)R*\5YLNM>JC[#JM]8*\M$9=IF+-+ML$LE9E\H9GBT9Y99' MWE+#@75X<>D 1QY\>:G;.H]RPM0HEAL\9%,*C%60FU.J3>TH+R[R!O3>?O.IEU2QZ. NQR[;YWE)7G1]@OUX2M-6YDV%O>M:CYC:1 MZ%%6@GN6$7^_U MFEN=:XPC5RUM["2-!.7>/I+/$WR3_%1P1H][,BQ(@!9^9YO.837FNJWS$R]U M:V.L;KB;:W@-?KU]L@TH4JVD.>0 F1RV[!VW% M;!O.L]GWC/92+36]1VE!V!U$,XF08E98W%](0*V##'!%9HS64+%'(RZ_5+I M$-Y[G$WWKFI0.^Y2X-K'7]O2%[KT#KMS!M6\12WL$NJC!OV#Y''%\ZZ,"[^2 MIF61@"7_ "T[)VTPVW(ZCVE>5-C^?->0&SH6;7A6D2XACFD$UGD%_H.&"*S) MNHKU43RXY]4NDP!D& %/K6JO(*9HK2S1-5/(\<\,LLNMCEB9D9&75Z#(R '' MZWUGTRS^JS[@ /6^L^F6?U6?< !ZWUGTRS^JS[@ /6^L^F6?U6?< !ZWUGTR MS^JS[@ /6^L^F6?U6?< !ZWUGTRS^JS[@ /6^L^F6?U6?< !ZWUGTRS^JS[@ M /6^L^F6?U6?< !ZWUGTRS^JS[@ /6^L^F6?U6?< !ZWUGTRS^JS[@ /6^L^ MF6?U6?< !ZWUGTRS^JS[@ /6^L^F6?U6?< !ZWUGTRS^JS[@ /6^L^F6?U6? M< !ZWUGTRS^JS[@ /6^L^F6?U6?< !ZWUGTRS^JS[@ /6^L^F6?U6?< !ZWU MGTRS^JS[@ /6^L^F6?U6?< !ZWUGTRS^JS[@ /6^L^F6?U6?< !ZWUGTRS^J MS[@ /6^L^F6?U6?< !ZWUGTRS^JS[@ /6^L^F6?U6?< !ZWUGTRS^JS[@ /6 M^L^F6?U6?< !ZWUGTRS^JS[@ /6^L^F6?U6?< !ZWUGTRS^JS[@ /6^L^F6? MU6?< !ZWUGTRS^JS[@ /6^L^F6?U6?< !ZWUGTRS^JS[@ /6^L^F6?U6?< ! MZWUGTRS^JS[@ /6^L^F6?U6?< !ZWUGTRS^JS[@ /6^L^F6?U6?< !ZWUGTR MS^JS[@ /6^L^F6?U6?< !ZWUGTRS^JS[@ /6^L^F6?U6?< " _M#IJ*D]-PN M#!\@ZS*WLC/%(S,RQ)'/B9\<2Z"XB O\PW1PAL*_O>/P5)=\S3VDW2]!,>^O MN:4,,@TU&S4 "IZ1GBG=J:IF?5P3M,)GGD?'HQQ?HGD?1Q/H(77P]T<1,&O0 M\YV_UJ%N;X^J64]'S_5N-FQ*V5PR2P*79GGEBF6./6RXF>6)=4OWONGQ'Z8F M(J,:BZZ)UC1F[NEZI4A=/3],=C@PK>UG]G[NKG;E-./-32=4CD:$VL24P5D= M*M\E.,NZ_"VTR4&\,=P]]W)&K.2:BZ&HJ+6M*& M(>)^X^7WPEM78MT;4A1VUM+2M>D8>_\ H(&GR&0^ WLG9."6]2K19+9/\ M]E,_WLK^4?9?)GR\3>K-IOH%_89#8]EM:"U>7S<,BC9?%H3;#-3/B9+XFB?6 M(0[YP'$3"<3M^&[Q8%LK+)+*&*DB4=M,147^C3H,X\.=V;_=3 NQF1=&&.)VQVB21Q)LL;(C:;:(FNNOHU.ULKV8G*MM:TQ^R4X^Q;#D]G7>G0>U;I"4+8UGEY)E*O?P@4]C))PUIBLGLS M9N*>*_V7>,VT-O(Y$1KG001A6ZEUJE=)5LQ[/;EIG+ULB^2$% M;5'6U9W6-IME83OMH0H9VC4+IJ[I5CAJ8D_QA(.9:YLDL'"S9),W:>!8J]8A MZ6\45M86^.C:BP6N7?DXE72YEU(Y7R.1VO8>]RO=&O:JY:ZSP;*K)KF=J-22 M\QGB$^CXVUV$C2-WNM8B-:].V:W0BGK]Z^SAY6N8F5MUAV'6K6G9[C9*5<7E MKJ5^M5.LL1;==QA1%,LE8EX&1:.J],03(N"*S8\3ZQ]8R,QXV5JS'73[VQ5\ M=U+),][D9B_\$D*(QS?[O;B^M8;&YV76L%LRW8E$T11S+<,: MNC325SG5UZ52M*%$W+V47)W=-,:VT4;V>>5V1@[4\]FY7S-^>7'/W"'U7BNOKMEU.Y:-M&VRQM[6)\#$ M1&1R1IVKVL5-INUJ^KY$E2O;->ZKFZ%V:(J=J MB)J0]ZS]F'RCQ;35\?"5.V0,?J?1V7+A!,(78-KCVL]IO$\U&=-O:2,CPNK2 M*=+*+M%'_?56ZZN>>.1'D8\+NVAOKFZNKI-IUY';LD;^16U]EG MR@6';%;VZ]JEP0DH!6AOI"D1VP[6PU1>YS63%"-HMGV5K5N_QJ]ZLM>:,V^* M+Q^@JJ?9DCR/+O>/"KVV3N+3+W&>:9'N3:Y":X39FEMD71 ]Z*J*Z M.BT5::U/F3'VR8B#!JBKCK>SBM6M55576\+MN.)ZZWM1VG3UBZN'(SR[H0E= M@F-;G(QO4KALB_5I]&6VP,9B%M^USDLKC.,)5![B[1>.%)5;-N99<&F9XFD6 M)XD+>LL5:8YC&6:/C2/&RV#:.5%2VFF9<2,1:UJLK&NVJ[2(E*T*IE+F3,7K M\AD$;)M7R.1J)M2/HFV]=+ME*ZCXUBV[IU[*Y\ERL4<2.'S'J <51-8 Y!CYYIN19QS(WB%L2&Y[K2*NZ M)DRV)166+.2@K5%,,TU$B8)/TEC@Y%;O.."JR)XGECT^Z )#/=!PR-RIU]@9 M61CY;7FMI;7U6C"[SG']Y>,S09OGBJA9+Y.&BF.)ET]4^'2 (WS')-<+R;>S M67>MKK-[LU9;5';KJL1D([C[]7V+[-TS8*82;93*)521R[T:S;J9'B9@ U]G M3KZ/GNRQU_NS/3[B6;626TM@;'.M2UE:L28XRSB4S3.73[ZG\/-+'(DSS^@ M/&"Y%GVN\W\S2MOW*5D*O"3\;HZOV!.,*#U M75P+@1 #V,LZ<+)'(1 MS=PXPZZB2&6..?5+B0 ]>S]G?2LW4K&6795YM6N$HFR1= UO(E'(PNN\[.OD MZ=OHEXV3P?/W+)R?6;]H/(D_< %?:LY0W^N7#!JWQ9XQ^30^HHL6)+9\./'B *%1]GE17,M)-K-L"YV;6B*5DR MH^L'N,>A#4.0M1Y9R*?T" %WM!\KJ.F+#/6^ M>1Y9-6^61])F:*9F?_:9X@#Q[ Q\4;?$I]R '8&/BC;XE/N0 [ Q\4;?$I]R M '8&/BC;XE/N0 [ Q\4;?$I]R '8&/BC;XE/N0 [ Q\4;?$I]R '8&/BC;XE M/N0 [ Q\4;?$I]R '8&/BC;XE/N0 [ Q\4;?$I]R '8&/BC;XE/N0 [ Q\4; M?$I]R '8&/BC;XE/N0 [ Q\4;?$I]R '8&/BC;XE/N0 [ Q\4;?$I]R '8&/ MBC;XE/N0 [ Q\4;?$I]R '8&/BC;XE/N0 [ Q\4;?$I]R '8&/BC;XE/N0 [ M Q\4;?$I]R '8&/BC;XE/N0 [ Q\4;?$I]R '8&/BC;XE/N0 [ Q\4;?$I]R M '8&/BC;XE/N0 [ Q\4;?$I]R '8&/BC;XE/N0 [ Q\4;?$I]R '8&/BC;XE M/N0 [ Q\4;?$I]R '8&/BC;XE/N0 [ Q\4;?$I]R '8&/BC;XE/N0 [ Q\4; M?$I]R '8&/BC;XE/N0 [ Q\4;?$I]R '8&/BC;XE/N0 [ Q\4;?$I]R '8&/ MBC;XE/N0 [ Q\4;?$I]R '8&/BC;XE/N0 [ Q\4;?$I]R '8&/BC;XE/N0 [ M Q\4;?$I]R '8&/BC;XE/N0!C]]HRW02TS"&DBDF?K>RZ<,,$-@G0\[Q_UM5.LJDNN9HB?>3=^[CWU]]#"J--1LV JBC?\<4LOH' M:H,C+Z!D;]'B1_N&+KX>Z>(F$1=2Y*W^M0MO?'U2RGH^?ZMQM!ILVG53R[*W MZQ88<,N\I\2X8EPX'U?H#],3%JQ%771#1H[NEZIW!V. #\/H(S^D.KW; M#%>NI$5?>!K%[:YC]L-=5\RNZ%[IOILO9/:B_P!W!U :524M6P<-,:Q>Q,!# M5?5M16<)M&4Q.%*+*/LVQI+.3/'+,^.)#U6PN+"XW)Q$\TUWC\SCMU$>W>U[QW%S!3]9L7,OV*C[ M3U_RH4$O/E&7V-5:A_(NMENX5!9J38L\U>L:6:V1\3'IXY#?9%EDK(F,QN[$ M%_DI8UK65URMNK6,I17O56;:MHQBJJIH/EN;ID*-Y)KVW&2SCK"PC=H8B,MN M5?)(Y4VDC:J+L5[9]-D]F7M/-VV6O4Z\6_3%=KW+YS1L=]5S1TC5+RKGN"LO M=45J7E8^>O*&&7F]!.ZXQ2_>D6)$YA5,<>TF8MK*7<<6Z[[B:3:RD^'AR4"1 MU2-6.=$LENZ74CHHY&.2?XN=55C&HJ%X-Q7BN9OHX)89;+#97S==JJHKG3KM ML1\+/RVRCFHM="T0[8:1SMR\WG+QC79&TP3[B)4U-DY6!K7ITUV7KH MU:2!MUY^]WK+1OYS:(]W1-C/J>W M;/;/"TEE5"E44S+&9<-WF.)F>/5,?3AMO)X&W9<2QKFGY^^LTE1JHUUK:VL% MSMR-30LR/D=!5E&T1%=VR*>=^VUQ]S-D7.D3&LQ,4ZV[45[VW#KAUNE7K\5# M,U.41[T5&N16)7::I)%/VAG.1:X/E[HU,Y7:S6-^[?F-\0]MW">3)GD>+QOBOUE,C)+/C3K_*6EJK+E&N9;^89LH^ M)RHLC&P3)"ZU>J:&2/5=MKU[5&*W:UE5;C[&&VO9+BZ5[;7/6F,CE2-6QW*W M=LZX6>%%7:='!18W4TO>UVRG2L% ^VWVOMF0K#'1G*_(V^;J>JJ%M/=-(;'+ M3]AFLK=LBR:RE:=JEW#X)QZ3NOOJB_DL9"2Z[1TT)/#$BS,S%S7V*=C=X9\= M,O*8^&>R@VFT1S5OH([A)GN6K4AMF2MY6B5>B.5NBA1X58F,C;D)$@S:P7\[ MZ-5\.S8*J1PQ.14Y::^7M6-:M8'*U)-9>:!]J?O!QN28Z9%Q<9JY=\PR+' ^-(RNSNUA< M?E,^JYB)16*G;:%0]K>TR=_XW)90(RUL M/$5F=*]&OI>NBBV49T'P2S,1R*J[2*NSJ(EV/VD?,;!;GUES;;8H+&OZ-_N6 M\S6X=?:FU[LQ>0!MV6+O-/HRQR(?-/ M%D\)G+C#9!&OSLECCHXHF5=#RN1N848^M-IBQ\HV-RZW)M(E=9]3;JWS>XEK MD[-B189F\-P^25VREWR5E97&W&K*;2POD(M'' M+#7E-CVG9>B*AK2U2;NPU#3URB-Y0Z+UICQ)P3@N]K MGDGT"YMW<5;WJ9.]N6I-B&;L8_(,HJI+;37%YXO*RJ*C)%:].3[9-C97:1-K M25++QSXRU\6D8KS3L]U70; 7'+Z>/[W_P#=]/\ M@BU='N__ )_;_4>7Z3W-7_\ 78_K/,#N M M &/?VCOXF83YX,OYG,0%_F&>R&P]+Q]927?,T]I5UZ/?UT,* TU M&S4 "J*+_P B+LX>>T7!^D[?ZU"V]\?5+*>CY_JW&T8G];P_@8_ MQ2'Z8(_BV]1.L:-'=TO5/,=S@ >Z UD#Z#R)T.K7?<X>ZO)6EZU8TM8VZDCBB?)&E:U1ZJE%/+,QIF[FX\;1OFZY@ ML&OA1*-6:P5',GT:5DD>UCY%5=+FHFHE'8M/:\M>Q:1M>>@$W][UTQGXVH36 M;IW@<4RL[4V4XAV1)?!FZQ?-3/ ^^X9]4OAL3.C6)7HJ::["TZ71UF/ MB[>RET/!([DO'+7!16M]Z;)@K[&56Q7N5O.P=7ZNE-H9%A?;#0]3NK0C6:?* M6)MFIBOG$I,\E3RZN1]0SQ.C97#/O]WG[K6D[[7&3M@@EN73.C[N-%\GK'6TB43S$Q=EBMETA>\71UKARGU$V7.>Q*.G/ M;N_%B?#K88W.7UODK_\ QMK*V6-S.T5'L8L:.[6E5V7+6O=*M5/CPZNP M=C<8['JJ6=U#)%*UW;HZ.1Z/SV'8+2YNUR>;G=JNE_Y53K;M\6==.8JJZ\B2*9 M7=LLD:.1S8UK^0UR(K43N5U%E-S^R2TON1SROU2;MFS[DN%@:J7,N7M[Y957:5 MJP12L1L=456.57M5'-5-E&JB:R]=@]F9RB3E:U!4VGO-5;* MOVLEGM4K3Y.3A:_=,Z98(?*]Q;*1QS7).6[5UE%UCRXFKGUJJ^XD?E)\N^BW M=RZ-9$HB,+/VVN&A.7&^I;F9<&K*3"Z:^Z)R PK$K;UD57 M^:2F3R$P)'-J9=D,NGO?$^(ZW\K\G!C+:^I)#A[-UK:(J)^B@>DK7Q_\2.;- M(B[5>ZZA]R7=PEM>6FTO(7Z0\NG1?R$D4L2UUHK7PQNJBI6BHNA5+!4+V2/( M=KFZVV]P.G'#V2N-&ONLGT-9[Q=[73HC7NS9;S]=:;5*9/S[^MU2OS,QQD+D?"JSJO*JZ)R(L;E415VT5M'+I6I<'5?L[.6/4,(Q MKM=A]@SL1$7RJ[(K[38.W-D[$*LVBE(YMJPI6L[A99;.#BXI#+J8,FYX-L6W212419$2\CY*XVGK5SUDC[6KU54JJI15J?!> MV-M?VDEA<-K8RN@&B)JV)&H[1KU+5-!W[![/;E5L4K4)YQ09& M,GJ+S 6[F>K$W7KE;J_+1^X[]ABC=9_M\5,M7"\=:&V/>GL:IEE'K)? -'JG MP'C!=7-K+%-;O_M'?Q,PGSP9?S.8@+_,,]D-AZ7CZRDN^ M9I[2KKT>_KH84!IJ-FH %447_CFE?.N"^[T1=G#SVBX/TG;_ %J%M[X^J64] M'S_5N-HQ/ZWA_ Q_BD/TP1_%MZB=8T:.[I>J>8[G !^&.%U"E34Z!W3K.2K1%JQR]2;*8HP.T:[)+. M6*[@RP3=MN\D9Y*\!QCD21-UMWGN>[-W&6QUVLFS1+S'RWJ1WEFO1?);HFU1 MNN!7*M*5/GW^6ZPEODLK8(]<8W=N5K^3;5UI=NLW2072JNAK))*,15K^F5J> MX9%K1[1WF)K5AMMO@=<:XD.7O3/,'J/E+NK6PV5=ON>WWJ_J5N F-A0[1%7& M*BH:M3UC;Y-XU=)1W,MB441R3X$.C[J&]:Z_8JQ6]_?Y.UMDC8K^0EM9960N MD74^.16*LFS3D&=L]:%53%+9L7'/N(),A8;OV.4N55Z(U\5S;MG6)E:*V9&5 M1$=7;D[5$TH1;UI[2?G@H=-B:1L%YKK<&X>8+GNYN-$Z;M$14IG*#UQ3-"K2 M4XHRL-6@EFLC9\S9L?-S!)%1)RD>77745,A7LQ:K;18"T6%L>1N-TK;)S.8J MN;.BQ(JHS2J)-,[6O M5?-<1[4D"/1-CE+9%H]J*BN7MF+0\YY+FTQY5*,5:[&IR$@/9D2UH0UOO76EGLTY3F7BF;B1*IQTEBPRRR,S3-$L.)]7B.,9DFYS<_#9M&11*ZUDM=AM:_\ M;YGV2225TJ^5L22._M'?Q,PGSP9?S.8@+_,,]D-AZ7CZRDN^9I[2KKT> M_KH84!IJ-FH %447_CFE?.N"^[T1=G#SVBX/TG;_ %J%M[X^J64]'S_5N-HQ M/ZWA_ Q_BD/TP1_%MZB=8T:.[I>J>8[G $3KER-]:W/3-9L M-)V5N)/?]S@9#.34;S&X4I:*G$[WW[%_@Z93.$G"-E"-NHDF7>^KU>J>1'WB MD?#<8^[CHEUBG;5H^B;4#NVTL7H=TJ+T%1:*>\US+<174$Z[<%[9^*SM5$5L MD&SL\FY%UHB:NBBHBII0IF;]G=R>V/F!C^9^9T['/-Q1[^"F<9DYZTHUY]8: MNQ..K5HF:$A-IT::M, TX$TDG445M-JJHI\MY''D+6*SNVM=#%''&FA$3 M1-"1]RW\E$/NN;ZYO+B6YN';4D\4+)$HB-3/L[ M^5:;F-+621HNBR_\3W.'NV6YMI)[JPYVU;)V-M:X6R4;)LEI6U[+M,A:9C%HR245Q91,>J^)LT1Z^?>T$L2XCTVK M=ME:65K!%;PVUK'$J1HJ-DD:W]+.J+6CYY%=+)31MN6A]%U<75_D[G*7SD?< MSR)1:45L,;4C@BK^4D436L1?<)/#R.@ M M 8]_:._B9A/G@R_FEX^LI+OF:>TJZ]'OZZ&% ::C9J !5%%_XYI7SK@ON]$79 MP\]HN#])V_UJ%M[X^J64]'S_ %;C:,3^MX?P,?XI#],$?Q;>HG6-&CNZ7JGF M.YP M M 8]_:._B9A/G@R_FV14N8C6MQ ME+U?V&D:_E#YO<]/6UFQLFNYGM*!KS-NIZJA9S\')8*EB>61'CBGD? 2[C[ M;MU7G2UHW<[+:S&E+IIF0FZQ46+#LBBCI!-',K#.KY%Q6EWG$8J*TWIC6[M)J_E[/E(8')6>U8EUC=5QNV/JJFMP M2QQ+@72 (DO-S[_C*[>N86=V786]VUGM9#6>6LDG;?&EOXY"+R[4FM"X%Q=/ MUW1&IWW@9]'1T "\'+1L?9Z-ZY=[E/;0M-TPYD(R[/+E5YI^@Y@ZXXAWRA1J ML"Q3+_923-+$DL\2X$9^[T@#K[MV7M*.N6_-S1.SK-'*Z&V54:=5-8Q[Q!*M MS\,^-MA(H2L2?'SBZE3<'GBH?'+'@75 %D+!OK>.M]55'F+CMIVNPV/>43=& MLE+9LHR5KL5TG$YU]OT9'PZ@[QX9XQ[IRH>22)_O,2Z.@@!!VR\PN[-;T M2L\P4?LFT6"P;DD]B5N5ITBZ1=UFIIQ#E5*)E(.'(C*.5B4^'6R]S+A\( 3= MY7)N[U#=Y45,TT3Z M,"X$0 R1@"EUK8R0541RCI[+)//+ \DH=VJF9XGP,\,\,3QRQ_=( <7KBP]& MV'Y#?># #UQ8>C;#\AOO!@!ZXL/1MA^0WW@P ]<6'HVP_(;[P8 >N+#T;8?D M-]X, /7%AZ-L/R&^\& 'KBP]&V'Y#?># #UQ8>C;#\AOO!@!ZXL/1MA^0WW@ MP ]<6'HVP_(;[P8 >N+#T;8?D-]X, /7%AZ-L/R&^\& 'KBP]&V'Y#?># #U MQ8>C;#\AOO!@!ZXL/1MA^0WW@P ]<6'HVP_(;[P8 >N+#T;8?D-]X, /7%AZ M-L/R&^\& 'KBP]&V'Y#?># #UQ8>C;#\AOO!@!ZXL/1MA^0WW@P ]<6'HVP_ M(;[P8 >N+#T;8?D-]X, /7%AZ-L/R&^\& 'KBP]&V'Y#?># #UQ8>C;#\AOO M!@!ZXL/1MA^0WW@P ]<6'HVP_(;[P8 >N+#T;8?D-]X, /7%AZ-L/R&^\& ' MKBP]&V'Y#?># #UQ8>C;#\AOO!@!ZXL/1MA^0WW@P ]<6'HVP_(;[P8 >N+# MT;8?D-]X, /7%AZ-L/R&^\& 'KBP]&V'Y#?># #UQ8>C;#\AOO!@!ZXL/1MA M^0WW@P ]<6'HVP_(;[P8 >N+#T;8?D-]X, /7%AZ-L/R&^\& 'KBP]&V'Y#? M># #UQ8>C;#\AOO!@!ZXL/1MA^0WW@P ]<6'HVP_(;[P8 >N+#T;8?D-]X, M/7%AZ-L/R&^\& (%>T+G6TGIV%21:2B&16YGEUGL@ MOHB O\PSV0V'I>/K*2[YFFGB5=>YCW]=##4--1LU J:DYDG=:EDK?ZU"V]\?5+*>CY_JW&S&E;V M)DCAYNGR/+%(N)PSSJ%URQX&>?4ZI$7'I,?IB8E&(GN)UC1H[NEZI5I'Q(CZ M>DB/I]WI^G^Z.QP?H (0[CPZ.D 114] MG3JJPS=,OEZM.PI;9].@R@&MPA[=*0ZF<<3W)Z38D4LS/J=<^J>1GULL>@P! M?'B?#B .2#Y#^7V#LMJL2<'+R"=IC+!$95^3FG;RNP;.T9Y*SA5Z+5/)"+5 M=K9'D629$>!^X /<:XY,M0ZQ:OTX!2VN'\E+Q$H\FI.ROWLPJC X&E$PQOE, MN^^96:!]3%OQZG5Z !ZV(Y&-!Q-QLMO.%E9'UD9SC/U=DY=R\K,-C8\CSFEH M.(4,V\>X>YY&9YX%Q( 5UHWE>UAR_NK#)4I*<>2UD[.B^EK',NIM^E&LBZC" M)9K.\LLFT>S3(L<$\>C@1 "18 M #'Q[1PC_ Q"?/ M!C_,*>\(#?S#$7[H+%WY*9>.OP5)=\S3VE77HY_70PG\#&F;;;TS9I4<##;; MTQ4JFB\?7FE?.N#_ .[MZ(NSA](QO$+"2*O:)D[?ZU"W=[VJ_=/*(W2OF^?Z MMQM%I=*:9_\ Z,/XI#],]3K&C1R4/07AVCA5-+-HDKD6:RF/74/KYG[HU!\?N=UQKW"XQYW<_=N[M M(\'8W#&1-? QSD18VN6KE2JZ54V-<(N;MPPWMX;XK>/-6T[\I=0N=(YLSVHJ MH]4T(BT30A9O^_?S%_\ ,,-\@L>X&'_QT97QVXB\:)-X&[^3P3)8+; MI#R<38Z%&YG#./$.W3AEB6[2;E-N1SZ["ILTKJUD_1/ M,B48^O:-_B7A?G@Q^YUA C^8;[&K3TM%X+B77,U]I5SZ.?X2&% :7#9H !5% M&_XYI?SJ@_N]$77N'Z\8?TG;_6-*%O3ZKY+R"?ZM3:(1^M)?8\/XI#]-<7Q3 M>]3K&C&3XQW57KG(/0Z M M :ZW-O\ K';2_P#.&OW @/SU<[#_ .Q>]/ED?U+# M<7S??8U@O)G?6.(Z"/1F, #*E[,OZ_MO^%7/YIR-HW\M;XW>SOK3P7D#N>Y\ M5N_U+CKM,L0VJ$ C'U[1O\2\+\\&/W.L($?S#?8U:>EHO!<2ZYFOM*N?1S_" M0PH#2X;- *HHW_'-+^=4']WHBZ]P_7C#^D[?ZQI0MZ?5?)>03_5J;1"/UI+ M['A_%(?IKB^*;WJ=8T8R?&.ZJ]B*C7OT[2=!C7+_50PW>H%J\6B/ZT5G^EAJ5 M^X7C/_IV^]^+_J&Q;^/=TOM3OH)_^F/4"U>+1']:*S_2P?<+QG_T[?>_%_U! M_'NZ7VIWT$__ $RI:51+.C=*>KFVBNHE9X53/J6:MJ9%C@^2RRZJ>$KEGF? MO<(C,Q6>G\T>W:U M<[9L1A9XJ;:)2S2)I21&9]4ND:C./O-_W;WIXP MYS>"\STUK=75PQSHFVJR(Q4C:E$?MI70E=1N,YOFZW%.^X,X*[P6-QLV*?;O MY-\EVL;W(DCJ[3-A:+7W2+_][7E _P">-J?H\2_I,8@_##NE_J6X_4E_/,Q_ MP9QI_=&(_7E_Z8_O:\H'_/&U/T>)?TF'X8=TO]2W'ZDOYX_@SC3^Z,1^O+_T MS,)[)W;NG=HN-T%JJ=MOCB?6]SJB< MG,OX78CAR_/NQ>3DR/C3K?:VH>1V-AKJ4[9VU6ON4H0.Y[N%WVQ$6[W\7V=I M:H]+CDN0GY;:HK=K:[5NS3H=,S+"=Q $P<^WP443Y0ZODDJJCE^%.#+KHJYI M9\.R.^CK)Y8Y6.?"ART_]]_OJ M.1@^3C^"WL%Q=..'7X9=0\7CTR_"93>)&[<&1EYY;=!D:G R,5;=^69<]95> M]4\:CZ*_WD+9WWB@_@?-?HXZ^:KG\EOR:^X?1S;?:S?[ E_-XC9ZSN4ZA^8B M;XUW?+USG'8\P M M (Y\WC]]%\KF_Y&,>NXV19:GNKED_8KJ-7C-RC!N\T7#9RCE@J@LEF1'C MEB9&1^X+7WVEDAW0R4T+E9*VRE5'(M%148M%14U*ADW@O;V]WQ:WQMT#/=>UC,TDS,SOEDXF?5+I/_: MUR,WCWAV4K?WE:?+/[)^BN7AWP\Y1W_8=Z_EJVK_7RR?T M@.W\1;P?;[SZ9_9//[N^'G[AP_ZI#^8<2^^=[$F7_P!ZMK?76Y=%]LA=!N4B M,O\ >'N&1A_$6\*JB>/WG=)_SG]/JGI'P[X>;7[!P_O'6MZ>X=.W2N:[ERNK!LLU5UUE,LE%5E_ 63WJKGK:QJJKI55V$TJI^;[B5##;\005HL@T,?:B?K]\Q_P Z(W[RLAKNXO\ M(RGSK? 0_0WS2__ *Z; ML>2R?6N($C&Y(D #94_9W_MOFA^S4'[D?B57-EUY?OH>LXU:_P R[XG=+O;O MPF&S@)7FJ4P:>WUSPPY0:N>>6.)?A4@^G(R+_P"3=_3& ><4J)N5%7[6WK*3 M]_EUM<[C3=HU%5?-$OA--0+OR7_O,/JB$(ZH;JN3DZ2COR7_ +S#ZH@J@Y.3 MI*7%TVJD>Y=0$2F'$]FTW_UB],MA5]WW)Y_LM/\ [J/PD+9WWC?_ -F]"_L MFY^J4^CXV^UF_P!@2_F\1M!9W*=0_,%-\:[OEZYSCL>8 M M $>.;:+?SG+'OF'BD"M&1QLD17.O3TB$+> G&E&HG\+YCZ!3>Z_ MG6-/\ I?,?0*=?Q5&^D7L'7=L= MY>UTCE1R>XJ+5"\(J): MBZC1V]I5J';$]ST.,.RQRS;ND$,DE<2R( MRXD?#B-?W%7"9VZXAY2XM[*\F@69-ES(7N:[1T%1**B)1#?]S7-[]R\?S?\ M=FRO,OC+>[99.VXY+F)CVN65U4,@M1CC_6*&>1/;"1;/B6[+VM)/ MOY)=8NMU>/#B)0\W#&9&P;E77]M<6ZO?%L\K&YE4H[5770UC?S'-X,%FG;K) M@[^SO8V1W6UXO*R5&*LB(FVK%79JB:$5:JFI#9&$H#5^88O;@W]WKKE8K,VS MK%-M:BFRHEKE'7>'SFHK''-HYR[^FUP<-CQA4HN=XQ<1N"EHW>CAEDI<7G9'I"Z6-$55C= MI5JHJ+H6FG4:JO\ >IGOR+P/]PCG>_ZNNO@M[!7>J>9^=?;9 MU4Q/3O+^UQ>[%J+3)RRH;E)XWQ7F&R9K-%3E3Q2<)EEQPR,CX'] 4O-\Q+FP MXC#7F6L,"]E_:6LDT;N670]C55BZN@Y$4[V_/VYV69O(\-D-[;I^-NU2*5FR MU-N-Z[+VU1*Z4T'T!FQF;= S(B,T4C,B]PC/#$S(OW"$ %1&JK4U(9"JKNV7 M6IS#@ >GG;# UB.6F+)-14!$MSPQ7 MDIF0:QC!')3(L$\5';Q5%##+/(^!$>7$S 'F<["8MV+O*9BL6LIU/-CG*0:$ MA(]]Q+)/L*QK$F[[YB9'CWL\N)'T #LG(Q^+S&.R?,RD,TS6P8FZ0)YDD7NJ MXMCS[_DF7_M%CP !"1CW+APT;/F;ATT/$G39!RBJX;'ETXDX13SR41/(OJ_9I/W.&2C=BHZ0P=KX8?O\ -%MEF2RN&'T3QQ,B 'XG)1RS MARS1?LE7;(BR>-4W2&;AH61<<32T<^9OT<%,T M^9ODTE,D5.>&1X9XGYB=]..6)EEB M9?3(9 X4HB\2L'5$5/.4.O5W72+:WQU9K_ +C>P0135K7X3NRL*49Y9&>61GYB:=.61F9F9_3,:1- M\O6O)>6S>&IL PVG$6OS#/!0O@+9*D:+'M--O[:K_/?S%Q$!LRZPD0PM$8BR MBXR??-6+3#*$:9Y8H-TU233QRR/B9$7NC;/P/W9W9O.$^%N+K'V:^UW/TCNR/P\[R_+!L3^L\CX4/X/W2 M_=F/^@C_ #1Y[S7VNY^D=V38Z_9]K[>KL[YF3N=RL=K*/5HA,"GI1Q(DR)9L M_-8FW?\ ++O7?3Q+K>-AL1B?,2XNUM[99&3;7)1M9M45M*[*)6E5H2 M!X'WM[>-R'CJD7E3.LIIX#9013 N+IO\L%G\^SPCZ3;;[6;_8$OYO$:0Y/C'=\O7-@":D.<=#D M #$Y[66D97O4]18LYZEN)6*EI&70U9?)IQ!0VSV2*+7%] M&M7Z"J&*C@ ,;+6RR6W)-@=2HU7C=7Z/T_6I1.A[(OLRT M=5Z092Q-Y[+7DDT=X8S#[%= \$7'64QZI8XET& *X;6C"=UW>^8QM*3$9O\ MA]SLJW2DG=C?YV-C5?,9DW@\(4W.)+L54"ZW6- ^M^^X@"_W*LI!5N^*2=8(.F4NDIF>?!+,E.'$S $ M?K-**TS2U!W+0IY]CO?:T'L5GN15E:'SN5>11S6364;I7&/RA&_P,,R3 M3-+'W# &0OE58T[5^Y-DU#6TLW;TY_IC6]N=1B=A5E8U&^2T)VAXX16=NW1) MR$XHL[ING7&TMF\\YF MVJ-TD6J2KF0S[\Y=$V>R!YY9*%UL>DSZ !E5 %(.'MUQ74Q;0L,J@69DDHI) MJIYYX/R6;,\CQ\"+(_$CN!\G??1H9L_VXN.?VW#?"?V1_F N7C\EFS/(\? A M^)'<#Y.^^C0?[<7'/[;AOA/[)=K1/MGM/\PFW*7IFEZWN[*T7I^M'Q+J;2)M M%HK(-U'6>3M;%'BG@::1\#^F*YNWQPW/WIS4."QT=VEW.JHU7L1&HJ)73_06 M5Q&YCW%KAAN5>[][P76+?A[!K72)&YVVJ.U:JZ:*J:C+/VZ^^@H,_W?.J MW@AF,AJE::=9&WG&>7'/E1YB<7L-$(HGJ&[]=1&255SQP.$*?>BZV6.! MF9=)<3(9!X3^TO!5[GSG#7X79+:WR]5N\%1T4[Y.NA]%+ MER>73#E_TJ3:%AE,/P84SISDE4SZI0;0L#ZO>CX'EAP,_P!TQI#WR];,EY=- MX:FP##4\S6O3Y!G@H7IQ?7OK8]>"A"QXEUC*55XD7T3+^1/W!;"JJ(JIK*D: M'WM/$&$ M7\OQ9>N0BXC+_P#[7(?/)_4U.R0-&72R@ -DS]GF7G477,]YE8LGO64HAK]L M=9MBPR)N_P"]E@>.&?6ZV/$S_P"P00YZSE1=WVIJ6.;KDB^ W7$^/1P$M>9Q7[R+NNKS>^AACCCZJ1>5-ZRFH<-E)%0 "X6GS4+<6H32 M+')0MF4PT\N; &] MRG4*X+B9%QZ#X%Q+Z1\.D=3D_0 !9?> M7+WJ#F0I^5%W)2XRY5\G&#MLB^QS3=1[M/+'(G,>]0R398]'$ 4NMRBA.6+0%=MELO,+JBH,+3>63Z/M4LG'%FI+LI M/CYQ;+(*YJ-4DG_'^5))/#K_ $0!X4SE?T#KR*<0E,U;6(",=3[>T.&[)!QU MEIQGF:C1]FNJX4<9&U,_Y/#K][P+H+'@ .Q#\M.AH&Z6;8<3JVIL[C<6CEC9 M)K"/ZZLFU>D?;45&ZN:C-+%YQ/OO>T\#SX]( ]QJW1&H=)I3".JZ# TO&P/# M?S.<0@IBM(.3/(RR777576/##K'U<"R+#$O<(@!=H M :Q/MWMX;3U3MW1D?K^UK5YI M+4F<M5\\,L<"X=!D0FQS7>&/#S?O=W)7F^6'L,E= M0W;&1OGC1[F-5E51JKJ15UF%.*7$;?\ W+OK:TW0S&0QUM.Q5>RWF?$U[DU. M?(L!_1H?ARX%?Z5PWT#1]_'&K_ %3F_P!;F_/)N>S>YG][73G? MT#5K/?G,K R]CD$I%AG%0R&+A).*& MF4S> W=Q=IEX8V\G-%"C9&5=IV7)JKT2ZMR>,7%3/[RVV'SV\&5O,1.JI)!- M6S>&IL!PW['M?F&>"A?$6 MR5(T%?:E?K_\RWSMBOO"S&X#@+[(\)Y-_:0CXC>NN0^>3P4(!#+Q9( &S+^S MG_;7-)]FH'W+(B"//6_R_P#-S^$PD7P&[G(]]'UE-H(0/)#F"?\ : _U/JM^ M=2%^XG8EMS.?:/=>CW]"XJ."]8+/Y]GA'TFVWVLW^P)?S>(TAR?&.[Y>N; $U($7SPT]=['OUZQOVC4(380C'SI?JF&6UOG MZJY#R23P3YUS?[70^PI?Q,1N?=W2]4@DFHYAU.3K._K&7V5M]U(#TC[I>]=X M*G'13ODZZ'T?^6?]7O2OYL*5]XF@TA[Y>M>2\MF\-38#AOV/:_,,\%"^(MDJ M1H*^U*_7_P"9;YVQ?WB9C$\E_M(1\1O77(?/)X*$ AEXLD #9E_9S M_MKFD^S:_P#N61$$>>M_E_YN?PF$B^ WJD7E3.LIIX#9013 N+IO\CYO!<5'!>L%G\^SPCZ3;;[6;_8$OYO$:0Y/C'=\O7-@":D.<=#D M M -3/\ :(/QUJN7\N9]6A&+CM^V6S>&IL!PW['M?F&>"A?$6 MR5(T%?:E?K_\RWSMB_O$S&X#@-[(\)Y+_:0CXC>NN0^>3P4(!#+Q9( &S+^S MG_;7-)]FU_\ CW]"XJ."]8+/Y]GA'TFVWVLW^P)?S>(TAR?&.[Y>N; $U($7SPT]=['OUZQOVC4(380C'SI?JF&6UOGZ MJY#R23P3YUS?[70^PI?Q,1N?=W2]4@DFHYAU.3K._K&7V5M]U(#TC[I>]=X* MG'13ODZZ'T?^6?\ 5[TK^;"E?>)H-(>^7K7DO+9O#4V X;]CVOS#/!0OB+9* MD:"OM2OU_P#F6^=L7]XF8W "A (9>+) V9?V< M_P"VN:3[-K_[ED1!'GK?Y?\ FY_"82+X#=SD>^CZRFT$('DAS!/^T!_J?5;\ MZD+]Q.A+;F<^T>Z]'OZYAGCAZJ1>5,ZRFG@-E!%, "XNF_QS:>_.?2OOVU% MWI]5\IZ/F\%Q4<%ZP6?S[/"/I-MOM9O]@2_F\1I#D^,=WR]O"P[X;1HY<]3CPZ_>$ MIQ^AUNIP'K;Q?6-26)C MZNPY6UY1NFBTKI/5_YBO+_#,Y_KHV_U8>WX M*W?OYGT#SQ^_S_XR3Z1I^?YBO+_#,Y_KFV_U<=F\RI56BY]B)\P\??Y_\9)] M(TS$>SYYU?[\VHIO:7J(I0/,]L>5CS0K)X2F2YM$$UC=DXPPP+$L^^<.KP^@ M(T\8>&/W4[RQ[O>.-O=NW;+MHQ64VE7M:+T4H9;W)WL3?#$KDTA6"DBL5JN1 MVE.H3S&)B\34S_:(/QUJN7\N9]6A&+CM^V&GKO8]^O6-^T:A";"$8^=+] M4SF+_,_>OO$[&0>%'M*P?I*#PRVM\_57(>22>"?.N;_:Z'V%+^)B-S[NZ7JD M$DU',.IR=9W]8R^RMONI >D?=+WKO!4XZ*=\G70^C_RS_J]Z5_-A2OO$T&D/ M?+UKR7ELWAJ; <-^Q[7YAG@H7Q%LE2-!7VI7Z_\ S+?.V+^\3,;@. WLCPGD MO]I"/B-ZZY#YY/!0@$,O%D@ ;,O[.?\ ;7-)]FU_]RR(@CSUO\O_ #<_A,)% M\!NYR/?1]93:"$#R0Y@G_: _U/JM^=2%^XG0EMS.?:/=>CW]"XJ."]8+/Y]GA'TFVWVLW M^P)?S>(TAR?&.[Y>N; $U($AX77^%E^;=UE/FN;!_&!??GK:OO MZ^&\?&?LNT\EB^K:0 R'^-E^<=X2E(C[#XP -PK]G[_5'N?YU9;[A;#6;SO? M:3#Y SKJ2NX(^JDGE3O!:9W1%,S(:F?[1!^.KE[^85A^^JXV)$7SPT]=[' MOUZQOVC4(380C'SI?JF&6UOGZJY#R23P3YUS? M[70^PI?Q,1N?=W2]4@DFHYAU.3K._K&7V5M]U(#TC[I>]=X*G'13ODZZ'T?^ M6?\ 5[TK^;"E?>)H-(>^7K7DO+9O#4V X;]CVOS#/!0OB+9*D:"OM2OU_P#F M6^=L7]XF8W "A (9>+) V9?V<_P"VN:3[-K_[ MED1!'GK?Y?\ FY_"82+X#=SD>^CZRFT$('DAS!/^T!_J?5;\ZD+]Q.A+;F<^ MT>Z]'OZYAGCAZJ1>5,ZRFG@-E!%, "XNF_QS:>_.?2OOVU% WI]5\IZ/F\%Q M4<%ZP6?S[/"/I-MOM9O]@2_F\1I#D^,=WR]VW?5]KDJ;;&5CK+9K-Q66&+M%NZ= M9X.4L3SQRQZJN'0?0,\]_XC_J1<\_\ B0O7QS;P(?OF2ST,=T/<4Y9 MQ!WTVVHM_*K5AT4Z)OH:ND'LMK37LK(N,W!-F!EU*UJ=)J/^SA?*M9%B M:JKTU5J*5)/?[CF?_*I'[C6'SV'^/@^>9X2'>Z_PLOS;NLI\US8/XP+[\];5 M]_7PWCXS]EVGDL7U;2 &0_QLOSCO"4I$?8?& !N%?L_?ZH]S_.K+?<+8:S>= M[[28?(&==25W!'U4D\J=X+3.Z(IF9#4S_:(/QUJN7\N9 M]6A&+CM^VN]CWZ]8W[1J$)L(1CYTOU3.8O\ ,_>OO$[&0>%'M*P?I*#PRVM\_57(>22> M"?.N;_:Z'V%+^)B-S[NZ7JD$DU',.IR=9W]8R^RMONI >D?=+WKO!4XZ*=\G M70^C_P L_P"KWI7\V%*^\30:0]\O6O)>6S>&IL!PW['M?F&>"A?$6R5(T%?: ME?K_ /,M\[8O[Q,QN X#>R/">2_VD(^(WKKD/GD\%" 0R\62 !LR_LY_VUS2 M?9M?_$?2;;?:S?[ E_-XC2')\8[OEZYL 34ASCH<@ M !^&98D>61ECCB1GED9D1$1%Q,S,^@B M(@!%&G\[G+3>=B775\!L=EG::"P>2D^3YF]CH@V$:>923J-F7:"4?)I1^6!D ML:.>75,N'2 +IZHWMJG=S26>:RM["S)P3OL4NDA@X;.F*N76-+)9J\107)NX MQQ/))0L3P4QZ2,P!Z2(YF=%SMOL]%C-C0*]CI[1V^GVN:RB#=JVC^/G!1*07 M338N^P<#[\22F9X'[H ]WJO>VJ=UHRZVL[A'6?S$[-G*I-L7"#AHIQ,L%,V[ MM%!7)LMPXIJXD>&9=)& +N Z[MTW8M7+UXM@W:,T% MG3I=0^JF@W03R5664R_]7!-/ \C/Z!$/2**2>5L,**Z5[D:U$UJJK1$3W570 M=7.:QJO>M&HFE2*2O/AR=HJJH*\Q6L$UD%5$5D\K$@62:J61X*)Y%U>C+#(C M(Q?_ -TW$I6H[S+?T5*I^C4MU=\-UD6BW]K5/_,0\/[^G)O_ (C-7?UB0[D/ MNFXE?N6_^C4?QCNM]OM?I&GX?/KR;8D>67,;JTB(C,S.QH$1$729F?5]PARG M"3B6Y=EN$R"JO_EJ/XQW6_>%K](TDM4K=6KW7(JW4Z:86*LSK7%[#S46OBX8 M2+3+++'%PU7Q^"HEEEB9QR4M!Q[Y1-P]:]\<9&NX1R4R+/+Z!GT"?_ )X(<.-]>'%MGMX+-TN5DE>USD> MY$5&JM-"*1RXC<0]Y]W]Z'XW&2L;:MC:J-5J='7IZICT_P"LCS__ )68[^JT M1X 9A_#)P?\ W>[Z1W9+&^][?;Y6+X(_ZR//_P#E9COZK1'@ _#)P?\ W>[Z M1W9'WO;[?*Q?!,K_ +'[GZYG^:;F%OM$W3=VEEK4)KE&P1S-"&81V:4GG*=F M-8UFJ6&>>/>BX=4SX".W.4X1;A\/MT+')[KVBPWTUXK'N5[G=JB*M$15H9+X M5[\[Q[T9JXL\O(QUO'#M(C6TTUIK-D40H,]F(WVVOZAUW^=-2^[5!)/FH^U^ MU\FFZQBWC#ZDS]\WKFD27N#:60^34?H')YI?7VO_ /+:?=*0\Y_B)/FW>"IR MWNV]^WPD/I.Z=_%)J_\ -[3/_P#.QPT>[P_M^^\LF^L<;"++_!0_,L\%"L9[ M_<$I2(^P^, #<*_9^_U1[G^=66^X6PUF\[WVDP^0,ZZD MKN"/JI)Y4[P6F=T13,R&IG^T0?CJY>_F%8?OJN-B7,R]5,OYRU_7_ .6_YS2?WH_7K&_:- M0A-A",?.E^J9S%_F?O7WB=C(/"CVE8/TE!X9;6^?JKD/))/!/G7-_M=#["E_ M$Q&Y]W=+U2"2:CF'4Y.L[^L9?96WW4@/2/NE[UW@J<=%.^3KH?1_Y9_U>]*_ MFPI7WB:#2'OEZUY+RV;PU-@.&_8]K\PSP4+XBV2I&@K[4K]?_F6^=L7]XF8W M "A (9>+) V9?V<_[:YI/LVO_ +ED1!'GK?Y? M^;G\)A(O@-W.1[Z/K*;00@>2',$_[0'^I]5OSJ0OW$Z$MN9S[1[KT>_KF&>. M'JI%Y4SK*:> V4$4P +BZ;_'-I[\Y]*^_;44#>GU7RGH^;P7%1P7K!9_/L\( M^DVV^UF_V!+^;Q&D.3XQW?+US8 FI#G'0Y M #JONED\+LYN^+5Q_HN.18Y.?Y+/_ $?'(^!8FM^](_H<0!JW M1F%IEMC\QFG.7R+V"\B92!L4Q<=7[(I:2TUK%2/EW M>03QRHJBTPL>:"2$R MI'.7^774OZ(GW]J ]2.I'.7^774OZ(GW]J ]2.MF=:'GBC(-56BN6)9V<\#RQ36,R( MR,N/NCZ;.Y?97<5Y%3E89&O;755CDU47^E%0P7/OV<. M=?/WS]3FQ8XJR#UR^5QQU&P+#%5VMFNH6!>?#X8%EF9%^X);1<\KB%%&V-+/ M'T:QK>Y7H)0PN_@5NK)(Z1TUU5SE76W6NE>ATSJ_Y;J;_P 63/\ 1)'_ --C MO^,[B%]BQ_P5.OW#[J?+7/OM[!X*?LV\TIAG@?-FSX9XGB?_ -I(_P!PRX'_ M /6QV;ST.(C'(]++'U1:]RH^X?=3HS75.JWL&9;1/+/S5: U%0].57F UD^K MVOX-*!B7DCJ%;%^NT1555QS==FLJ:)JGDJ?$R+I$7=[-Y+O>_>*[WEOV,9>W MDO*/1OS7H>YT#+N(QL.'QL.+MUW9/<5XYIH"%GI2.CHU9A :F03CL$8U+O*.>.+B?S5 M-3/']\9GQ,Q(KA[SDM[^'.[4>Z^)MK.6QB>YS72-57U=I6JI[NKI)H,9[S<+ M<'O3E79:]EN&3N:B*C539HB>ZG3TD-;+J1-1HBQ2=]MQ5;&UL*2J:YJ]!GQ_> MC&?%#CYO1Q6P\.%SEO:0V]O-RC5B:J.VJ4TJNM/[=)=6Z7#G$;G7S[['23/D MDCV%1ZI2E:U2ADK]2.&.>1_"/AQ,A?7#O?W)\-MY8]Z,/'%+ M?QQN8B255E'=U5$UK35TM90-YMW;/>G%.Q%ZY[('.155M-K0M::=1BG_ ,N- M9O\ %XE^BEG_ $Z)#_C,X@_8L?\ !4QE]Q6Z_P O=>^G8'^7&LW^+Q+]%+/^ MG0_&9Q!^Q8_X*C[BMU_E[KWT[!Y8?LX]FQS3S_O>)_R:J2I<-4L^DTE,5,2/ M_;ON&>(ZOYY7$%[',6RQ]'-5.Y7HI0Y;P,W7:Y')/=51476G06O2,Y-]434BOTI_6=W-1[%8 MNI45/?,&DU^SLVR?W%;K_+W7OIV!_EQK-_ MB\2_12S_ *=#\9G$'[%C_@J/N*W7^7NO?3L&2[DYY!N8SDLUO)ZRUWS'T2=A MI2Q.;*L[L>H\LGR;QVBFBJEADSL:6!H%BD7 C+B1\?IC G$WB7F.*6>9O!FH MH8KID#8J1HJ-HU5IH7HZ3(VZFZMANCC5QF/=(^%7JZKUJM5_L);>I'.7^774 MOZ(GW]J!CDN8QW,1K.I<,$'#=\XR^G8'^7&LW^+Q+]%+/^G0_&9Q!^Q8_X*C[BMU_E[KWT[!>/ ME]]AALCETW)1]U5/FMAY2Q41^XD(MA,:F;YQKA9PU5:98NL4I[%0\235,RX& M1\1:V^W.@WSWZW6NMT\G:V4=A=HU'N8BH]-E:I1>KKZ96K2+MGJ)R;MLRFF:K%RLU[]9LTNT8(JF>!Y$9%ETBM;N9NX MW:SUIO!:-:ZZL[ADK$=J5S%JB+[E=9\&3L(-6*J:T1R46GNTU M&%+#]G#LJ>&&!^G8//_+C6;_%XE^BEG_3HX_&9Q!^Q8_X*G/W%;K_+W7OIV#QS_9P[ M+GCU3YO$^'63R/AJEEQ/O:F"A%_OWZ)X O/-XAHB[%ECMI45.Y7HI0?<7NPF ME+BZ14]UO8,WM'T[S>T2FU:EQN^M5+Q]4@(JO,EU]0NL5UFD0R18MU5R2LV* M??\9FMH&6MO';1 MU6.-B-2NNC4I5?=T:2J?4CG*_+KJ4_\ \1OO[4"GGL8?^8/V&.R>8O<=XW5; M>:V'B[%?)!O(2;"'U,WPC&RK9FBSPQ:8+3V2I8FFB1GUC,S,Q)K$6[^?RTV7NYKAL\[JJC52B="B:"S M?^7&LW^+Q+]%+/\ IT7/^,SB#]BQ_P %2D_<5NO\O=>^G8'^7&LW^+Q+]%+/ M^G0_&9Q!^Q8_X*C[BMU_E[KWT[!._DG]F)OCD9RV#EK;F9I]@_"*I"J2WK/J M7KFTRA$ETFW8\F=A2R(E,7!]OJ1SE_EUU+^B)]_:@8>+ MV(F\XO(5S&7 N)]'TADGA?Q.S7"K/29_!Q037,D"Q*V5%5NR[6J4Z/24M?>S=2QWOQS<; MD'R,A;(CZL5*U3H:3&;_ )<:S'__ ->)?HI9?TZ,\?C,X@_8L?\ !4QW]Q6Z M_P O=>^G8'^7&LW^+Q+]%+/^G0_&9Q!^Q8_X*C[BMU_E[KWT[![VK?L\=OJE MIK-L9.&2A8D6>6.)F9XXY9<3(N)\"' /, M 'JVT'#,Y!]+-(J/;2DIBG MC(R"#-!)X^Q1+@EB[*"2:..6>73EGD2>.)99Y?1,^DP!S@ .C)R3"&CG\O M*.D6,9%LW,A(/7&9)H-&3-'-PYT&TQ;K=5X,H3 M84#4K_/Y5;7.U+#5'<;KV[V$LU,$HV*EU3[X@;WO.?9E%TTTU^'P3/B +UZV MYGM-[>VEL[4&O+1A9;=I_",]?"9-ESBXMU*YK)H,$9//#%L^=HYH9$J21Y8I MF7 SX@"0( (?[DYSM>:EOB^KV-5V'M+8$5 HVNT5K6=97L#FHUA?CDC+3 M[GKH,VN3A+$\TFY9Y.%<"XXX "CY[VB6@(ZKTRW0&%ZO,5;ZL^O"Q5*GRC]S M4ZC$N^P3.>&+N/?HX.&RQ8*%CG@>2>9<2,B,CZ !4( "V.W]P4+1=#EMC['F M/,U:B#;HYJ)MUGKU\_>JDWCXJ+8-L%'+^2D'&18(I8$>661_2XF (T5?G\U% M*YVB.N%;V7J^T5RJ9WEO4+Q3G[.PVBIDKB@G*55HT)WC,*Y+J889MD\N_I'G MCU\2X@"[V@^9>@\PB=M;5=G9*_9*))M8NW5"WQ"L+88-:0:XOXQ5RTSR4P-" M099DI@>.1F7N&1&0 D. _,LBQ(\LC+''$CRRRR,B+$B+B9F9]!$1 " UF] MHKI*M3UA2."V/,Z\IEA.IW7QEIO6Q[:@X>5W7%!B,YVU/ MXUF?5=RJK;'--!A&H9?![\MGAB>707$ 4&SY^^6_\"]VWC8+/)4VLZVE%:_? M(:TPO9K* M05LA8Z?B%'"62"ZD=*-DW;3-5'+X26>:*I&>)])>X8 J@ !2=ZO%6UK4+#> M[K+MH*JU:,9,R)5-LKBFNI MAD1XXF *PTUSG:KW1>RUS%1EWJMHD*^XM]5:7:L/H#"Y5)JYS:+6"OJN"/!= MI@O@?''/J*=7X7#@ )< @WLOGYU)KRZW*FL:WLC8GX+>\9[?L6OJF[GZ M]K%-=#%V96%]ADF3AVU9Y=^70:DLJBGTY$0 Y;K[0+0%*=5Y55U:IZJ3<)6; M&^V!7ZU(2%*K<+<54V];>34T6&"2>/55;N$\5D5,>)$?5S3S(R_[0!V %D=[;_P!?\O57CK)> MEY-PXL$TUK-1K%>CEYFT7"ROBRR:0E?B6Q&L[=9XX'EGD?!-),CRS,B( 6_U M-SA:NV?^$2.D&MFUC;]30N%EV'2MDQ"E?G:[6E6JKQ"PY'GDHR?PRC='+^70 M5SQQS+JGP, 7&Y?]^:XYF=80NX-3R;F9HEA=2K:&E'+-9AF^*'D%XQRX3;KD M2I(9N&V74R,BZV/ P!>@ !PN7"#-NN[=+)MVK5%5PY<+9XIHH((89*K+*J9 M&6.":2>)Y9&?01$ (#0_M&]'2\_#X'";&B]9V.W>H5JI8-55.!%GTD +\P/-)IBT[_LW+-7+1C,[8IE73MELA MV+5=5E QR[A%NBV>RG5)IYSSR7QR-##++/#$R/+AQX "0P (I[JYNJ#IR MY1VLT*]=]F[/D(7.SYT'6\%G.S<75TE#24GYG,U$&<:RR4+JI$HH2BQ]&&)@ M"@GWM"=$>J-+M%8;WJ\O+JG9%T*E5:C)O;5 (4K+/"Z96J,4P1\PJ5K-//%9 M-;(L\\L3+ L@!+;7>P*KM6C5?8U(D2EZE<8AK.0,B22B!NH]WB9IYYH+8XJH MJ8Y$>.6.1<<Q3QR3<(]+?%3+OG#B8 RLZVUL[JG-[NFT1E-2@*98-6:Z9L9I MA&-H^-FI]I(2B\L1YMDTB1'F?6Z3 $QP 8A]Q7S>')OO[F% MVK5.6;8',A!;SA**_H^&L$&SN59VBI1B\5(U6SY+$:L4R=8+=^:KY?R'09&9 M& ,>J%TYC#TEKW42G+1O^CU#?]ZV;L?FDFJA1%)"YT&O3=GPMTL2Q5(S,^OQ %<@ (5\]NM[]?]004GK6N(W6U:PV53=H-Z.L MHBEG<&56=K*2,&RS<_Z+YS5:N93F WCS95/8;?D; MW73:[H2B7]S3%[M$HLE]P24\C"8R=;9*][-&&6BD6BJB&+D^HZ6Q(TS/B )0 M^SSI4]%;-YH=AQ>O=I:^U5M.S5RS0C3=9J^O\C>\F"N-U60P>992"%49JY)( M,DU.&&/4/J?! &5( !T)1EYRC)&.)7)$W[!VR); S+-+M3=1#ON)ETEDGWS MB7[I #7DV-L?F6Y8>7;8_)[%!=7B $7R=\\=9YB>5[;\):-<; I"ULKJKN0L%/E6]W MUCKIC3F[/.L9JKH_[/:J$66)88GC_I/3D0 V*@ 8ON9/#:6@N:6-YK:OI M^T[QIDEIYYK26KU!;(O[G7)QI(+RL2Z;L%>*JL1,*J$DMFD1G@? \BX "/G+ MQALOF4U[SS;%VSRRVS3=VV.UR;UK3E^@V[Q[F<76W;:&GVKO)#..?3$JXS(^ M^)?RB9D1&9 #+)R^P\I7M(:J@YN/7BI>)HU>82,:ZQZCAB[;1Z*2S5;'_P!5 M1'/'JF7[@ O C+SB:OM.XN7+9=#I"3)U;9*(1>5^.DE>\1\M)P[YM*-XE MXL?P4T)(VG>3/+X/'(N/1Q &'G;_ ##[RW3LKEHH,YR-[RI=*TK8(JZV*[R- M9QDH^4M]5KN;7\'< W8IJ%BSFWZ1)8/3/LN:)XD9] D-[/^>OFW=YW;=W,9 MIC=-#WE+0LE 5:/M]46AM::HU@SD4397,NONS9%EO\ K29ULU9.(R7@KM!FPE(ZXOUC M/*/F*T[P+'O:Q=5=OD18'T<# L+>]=[%NO)5I[EL7Y>=Y2%LPA:=X *H 0&YW*OL)I./+ULR6M%KH$$2*EHEJQ9JRZK3^3J[9R>*+R8@#7)QBD1]\SP+(L.)@#%?.Q MO-Q[03F V9.UG4=MY.4H6A052B,]UUIXXA][T*-MNX.1B]@0A1Y9N;&SGF34E.#?^7:JYY99EP(S &6YCK!_$\Z]8OD) M3\&E4<:"EHF!@"< M,4.^;%N'E5YH=GQ,=RM[\UO,@X6K5S2^LX&DU>6:L7'W0!YT/GFT=L/:TC MJF%7L[5PW2GLX6Z3%>=QFOK>K5>'K,VJMI<'BQEEH0LB-8L/<+C]( 5GJSFU MT9N.D[+V11K@WD*%JB=L,!;+6NGDSATG=7;&ZF5V;EQU"=,VV!&1*%T9Y%P+ MB *ST+O37_,AJZN;AU>_=2E(M1/7NH-;;;F5FFLY68:5ZOUJFP+VRVBQ3C[KFWCHF(889 MKN%3P3/+(^C''$N)@",L[[2OE^@Z;6[9YKV=+O)I2P>>:5"425DKQ1&E2O($;J"8P+G,L%LU.CC[@ O7)MNG?8V:TBYQ_DF[EWG\)-(_AG@99>X8 OL /!53!%-197(L$ MDL,U%,\NC'###$\L\C_UH_M .7RW:^V?LB8D++K6#U M%%I6"X-ME5U]5)=*MO6JCN&L,=&O<>T247/))F3/-,C[]F98D7$ 578.=30= M4Y<*YS3V6SKPNI[:G7\JZ^?,54I666M,FE%0;)I$G_I2KU\Y5(R3(NMC@1Y' MT$8 E%&2"$M&Q\HUZ_99)DU?MN^8GAGWAX@FX1Z^!]..7>U"XE] P!W@!$O? M_.3J_EWL455[5"[!LDL]B\K#*X46G2=F;52L)N<6JUCM#MGAWB*BT5X?^)A@9]3Z)@#ATGS+ZFYA)G;<+JV=4L"FEKTIKJZ/<&V:<:G9 MT&F+MRUC'AF:4BBWQ/JYJ)F>)9EP %_@!0&T=EU?3]#L6Q;DN[1KU99=L>E' MLEY&1<'FI@@W:1[!MCDN\>NG"N.":>)<OO('(NULGL8Z5(G)9D1)%[I@"I;)S?:\K M^]4^7MI6MBVF\)-X-W-.JK4GW5M3S"-XC4V]B>4U?93VHR3?5B5R8,\GSJL9W%7'%AYS3;X M'T%Q(\O@\>( ]EJ7GFTAMZ=MT)%J6NK)U6$?VI&;O-;>UB"M%0BW"C60M-5D MGQ$E,0S59(RR53Z. ]9GS_KL Y?SEFLF#[. M/Q;PD1UDW#M%5=,^IGT$>/3[@ DUK#8+3:-+B;JQK]IJ[67Q6R2AKG#+P%@; M8I*Y)]9Y&.#-5#%7J]; ^)EEB9&0 N (XOV=: MJ.NZN_MEED\8AH3^8>XQ[#$\D6$6R/OBJN9EB1= LE9/:1.B*IYWBP1 M]QAH>P2TK6ZA(R[#6\1.R10T<[V0LW(RJQ*2W6;Y8K=.&>!\?< %^\N9W366 M]8SER:6MM([4D::_OJD''XY.4XVML<$5>V2;M/BBTS=(K%FE@9];/'I %)Z/ MYO-?\P-JGJW0JOL(1M/),'1$XLB,A-9 MX-TL4BZV6>9='2 *A2]H;RXM-$V_?UOF9_7M;H4\I4[;6;Q7WD%>X>U]9/%I M7E*NX+MZDC)X+89M\<2X*)GUBZ" %3;%YTM9:[LVO*;E7=BW&T;)J<;=X>&H MU2=6%W'UF5620:24W@W4Q./3RS5+B1\3X$?T@!+ENL3AN@X+!5(ET4EB36P- M-9,E<,YEB7$S/$C(SX #AJW/AHNX;JRTK#*6Q M1TM,2%8AM@+5IZEK"Q6Z)88R86Y>=ZMR_VDJ/>96.:*N$5K=F3?!& KY8\#F7[AXZ3;IXI=&:V1 M8E], 7%T!S!U7F&K4I8:W7[M4UX.64A9FNW^MNZQ8(]YBE@ND>;%UUB5;.&Z MA98*8998GQX>Z +\@"U.Z=QT_0^OY38MV\[*P\OW[I0L,,,2]TP!%-Y[1[2#*AM+9G6MKJ6AS:)&I*Z@1H,JKMIC* M1#(Y255>T[ C?(1[&*Q-SFL?P.]EQ( 7&><\O+DS+E\0.ZX+2W,Y(1T?J: 1 M:+93DL;\\L,W3^/X=^BFK!; TE\UNKU%2/'I,C 'Y&\ZNI)C>F>B8J/O,C*8 MS;^J>O+*JO'6M_7&*;]IDJKG:TYG7*?"KU^?F+/K*$CG+;<-\4R+!@A'PNC$ MB(#U^CM1[A6VGHC2]BTY:*S5N72^[=N]EV/+$W.D6F NBRAUJ"KBV.1J2:TB MVJN6B#I6]8ZJ0]IBK%:O- MT/4(Y>+C(Z!6FWBT:D31?]X6:6998%CT$F9$ )W "$//QL[>>K-+)3'+MIF9 MW!LR5L<=7V&4''M)1]KV-E"S;RVP&[!T7%X[@V>1F@E@9&HJ9%E\'B1@8T:I M1]BZ180.UJ#RY;_V$6S-([,U%=6%M;1Z>S7&WK;-IRJM^N<=DIWEG6K(XRRX MJX'U&Z>!$9= F#%\MMXI\/[/EH5.9R%NU2[>,]B6=BV:.'-;07I3QNV)U)9 MX=I7C6DLXP2ZF.74R/#W. M=R^)"^;/0K,B MQNLN[E[,J]A*N]>J?Z/B<.TRPP;X8\$L$,2(BX@#,X .N[S[TUHGEEWC''+X.62W#JD1]!F8 UWI.KWW#8RWTB(E,7\PC&9=];+1!/G.*3-?(N*G M[XN'0 +!;@Y*^:J_M2VTGJ;7,A'M-(["KSR522NS^SDX3M3$F)]E* M9CH[$B;=\(R13RRZO S &;C5;&U1FM:''7A6/6M[&I0+2QJ12*B$<!]/$@!7P Q$^T*N>\Y38=&TE3]%;?F]'7&.;R&[-L:@AXR M3M$Q#M7Y=75;19SE@O&,)C'AD\<<>.*)GCAP,SX@61G]1[79O9OESH_+]>HV MH[5W-J?:]6O'!HA5Z%1*VLR>3,5:7^2AK,+)#XMN\X(EQR5RR,R/Z8$S[7R^ M[#?;3YCVFI>QZC4V+I&O5BM;/:PZ&31&UY.3QE'ZR#;'%9[)8M^)9*9<5,>/ M$CX@"V_LV^7?F'Y=KAS,UW;#37[:B2-JJ"M"?4N(D(W*SKL*PV9RUB6S>GUU MRJW.Z;_!PYNJEKAJFW54L$ MV:R2;0LL')&F:;++/O\ EP^$9)\,>!F1@##;KBK;A;1% YI+!H3?MKW73]NK MW;>( O;5^6S9+[ ME3L4E8M4X([+O7,,AMB J;YJR?V.E5N:N<3(*(YJY89%&R",8UR4XI)RU-@:.??E%<<\3+@?$#.DCBIBBEBMF2BN*>&*JF)=4LU"Q(L\RQ^@66 M7$^ Y !@D[)J>T2 M]P3:*0&Q;!,2F1IXU=,NN,VQ;Y9XF;0L\3+#X1<# $X>02 ME;*HG+['PVR&UFB1R-JV/B6"61FH?3CCP A+(:JV+K*/N-0U-RV;:F*?S/Z7U7 M1ZCG,$R.7U_9*S*+E:'6WEE%#RBG3E)UE(&X+K8J+9'CCT@#(A+Z3G(;F#T7 M8X.F,W:$#HS8%4N5P;((M1FF1F9 "'/) MEI6V5'F7B9?7.AMJ\MU'KEPN6S%=9O"I M8K%DB:DFMABB76(\>.?3T #7-A*CS*\S=8OVY-O\MVYJES(UV8UY<*W0YB,C MX>@T[5&N+\WF3TMJIXDMWN4L$TU:$^8>QBQ*MXB8E'6)YHF1DKCC@1F8 MM)S:Z)GYFQ5%PRY8=Q6;=#[1FNZ9J7>6N+O)1S"B72)5:9.8^X1+=\V95]K! MN<#<*NL\5,'*)&F>/$^) 9PZ,RL$;2ZG'6M\4G9V-'![,MX]NE). MN)=&1K.\<\N/T>/$ 54 ,+_.Y9=U7WF2JVAWG+UN=_RG)HU&W[*ONI(9@]?; MELS2536B-OKIING^6.9*N.KU,3+$ 4EK35.Z6VP=1:XD&LRM"0L<\PR-PYL3PY\F:K/AQ3)#(\CX&0 ]M MS$\H^P+UJ_G7J57UV_915CWAJ[8U6KU76;5EW>ZQ4_,+^T-JR[:=Z3:2[Q)J MXQ2S,BRS7(BX\3( 24]G52+74H3;[TZ3LS66I;'>&[_55 V_*+RUWB&B48DC M8'RZKQP[?LHJ2E2RR;MUE,SQ+$S(^!@#)& (KVTF2 M\8WJ-'9H-W6:4B\=XMRLJC=S\%9*MX9FZ/##@IF>!$1]( Q0:UK6U-7IZ>YH M2T/S#[&NT?/[4:;\;VJ)C66SK/;=A0.;>.M$%6TE.\X4J-D5.PH))<.SM"+( M_H@"3-?Y<+[%:0Y.LY+6B&>S:UO6D72Y8)H,GDU0JL\L;^G>5;.(^*-JS81,8EW^6L$[)K8M(: BD/_%?RCW/%/#CT%QXGT$ (GZRY MX+;G>DZ7S,Z+E>6Y*Q5:4NU"L,Y9HZPP\Q!0N**TLSFEX]'#S#.Q[5Q@HH@I MQZ#X%[@ E);>8_1U$AY&>MNRZS"1<57H:U/5W;O+KX0%APZ\'()-TDU'+G&5 MQZ4,$\,U,R]S$ 6^LW/'RGU#7M?VE8-X4F/I-K9/W]9EE'RV64VE%Y]ZD$V+ M'!OD_P G+18RP53R3QS3R,NL1 "A]3>T2Y7-JTK65S3V-#U=/;SU\THL1/JK MH24IBUD58U!PMB34DX]"063(TTHYMK3LU7?FFJ!K2)HU*=8Z"@:;=<9:.O2E@EX?.UPMYL2 MF/\ L25QAX]1NV/%'))7%7K&1'Q(P.[<^4[G2ON4CL6?U33(WSK;Z%"(ZCK] M\AUYV)UAKFI.(BH*,KC*P[J,;2*$PN2CM,FW6-,N.)D9<0!V=!^SCW/4]<6@ M]F4B@3]\B]$[*B=>12WEL/0E%G7=M@:ZGM>[6ZQ6.WV6/30>RL@@^>$42R= MSF21/':+-BCB6.!Y=7$S/H $T > !__9 end GRAPHIC 30 tpg57.jpg GRAPHIC begin 644 tpg57.jpg M_]C_X 02D9)1@ ! @ 9 !D #_[ 11'5C:WD 0 $ 9 _^X #D%D M;V)E &3 ?_; (0 0$! 0$! 0$! 0$! 0$! 0$! 0$! 0$! 0$! 0$! M 0$! 0$! 0$! 0$! 0(" @(" @(" @(" P,# P,# P,# P$! 0$! 0$" 0$" M @(! @(# P,# P,# P,# P,# P,# P,# P,# P,# P,# P,# P,# P,# P,# M P,# P,# P,#_\ $0@!;@'Q P$1 (1 0,1 ?_$ 0 $#!0$! 0 M #!@@! @0%!PD*"P$! $% 0$! $" P0%!@<("1 M 8 ! ,#! <0"PP%" @' 0(#! 4& !$2!R$3"#$B%$%1,A61(Q876 D987&! ML=$S4R34-765U3:6E\%"4G+"LS14)8768K)#8W.3TW2TM2:VH41E=C?P9)1% M=QAX"N&#PU569J8YTJ5&ACAH*1$ 0," @4)! <%!@,%!08' 0 " Q$$$@4A M,5$3!D%A<9$R4A05!Z&QT2*!P9(S4Q8(0F)R(S3PX8+28R2BLD/Q<],U%\*3 MPT0EXH.S5)089+34528V"?_: P# 0 "$0,1 #\ ^_8!#%D3L)TG1]*!M.E4 M$N?9V8OM<"*A5 TUI(29Y &?E\V*PZBN!U$ID.*5;Q-1D."8FHR'!,349#@F M)J,AP3$U&0X)B:C(<$Q-1D."8FHR'!,349#@F)J,AP3$U&0X)B:C(<$Q-1D. M"8FHR'!,349#@F)J,AP3$U&0X)B:C(<$Q-1D."8FHR'!,349#@F)J,AP3$U& M0X)B:C(<$Q-1D."8FHR'!,349#@F)J,AP3$U&0X)B:C(<$Q-1D."8FHR'!,3 M49#@F)J,AP3$U&0X)B:C(<$Q-1D."8FHR'!,349#@F)J,AP3$U&0X)B:C(<$ MQ-1D."8FHR'!,349#@F)J,AP3$U&0X)B:C(<$Q-1D."8FHR'!,349#@F)J,A MP3$U&0X)B:C(<$Q-1D."8FHR'!,349#@F)J,AP3$U&D?-A4*:A8*CA0AVQ2H MZ^?#&DBBEX:SEH>E<_^4+Z&<_\ _+OIT_6]2ORMC.&5WSAHAD(_A*P3 MF#*T+P/\1^"K\H5T,_"\Z=/UO4K\KXCRR^_!D^R4\:SO#K/P1\H5T,_"\Z=/ MUO4K\KX>67WX,GV2GC6=X=9^"/E"NAGX7G3I^MZE?E?#RR^_!D^R4\:SO#K/ MP1\H5T,_"\Z=/UO4K\KX>67WX,GV2GC6=X=9^"/E"NAGX7G3I^MZE?E?#RR^ M_!D^R4\:SO#K/P1\H5T,_"\Z=/UO4K\KX>67WX,GV2GC6=X=9^"/E"NAGX7G M3I^MZE?E?#RR^_!D^R4\:SO#K/P1\H5T,_"\Z=/UO4K\KX>67WX,GV2GC6=X M=9^"/E"NAGX7G3I^MZE?E?#RR^_!D^R4\:SO#K/P1\H5T,_"\Z=/UO4K\KX> M67WX,GV2GC6=X=9^"/E"NAGX7G3I^MZE?E?#RR^_!D^R4\:SO#K/P1\H5T,_ M"\Z=/UO4K\KX>67WX,GV2GC6=X=9^"/E"NAGX7G3I^MZE?E?#RR^_!D^R4\: MSO#K/P1\H5T,_"\Z=/UO4K\KX>67WX,GV2GC6=X=9^"/E"NAGX7G3I^MZE?E M?#RR^_!D^R4\:SO#K/P1\H5T,_"\Z=/UO4K\KX>67WX,GV2GC6=X=9^"/E"N MAGX7G3I^MZE?E?#RR^_!D^R4\:SO#K/P1\H5T,_"\Z=/UO4K\KX>67WX,GV2 MGC6=X=9^"/E"NAGX7G3I^MZE?E?#RR^_!D^R4\:SO#K/P1\H5T,_"\Z=/UO4 MK\KX>67WX,GV2GC6=X=9^"/E"NAGX7G3I^MZE?E?#RR^_!D^R4\:SO#K/P1\ MH5T,_"\Z=/UO4K\KX>67WX,GV2GC6=X=9^"/E"NAGX7G3I^MZE?E?#RR^_!D M^R4\:SO#K/P1\H5T,_"\Z=/UO4K\KX>67WX,GV2GC6=X=9^"/E"NAGX7G3I^ MMZE?E?#RR^_!D^R4\:SO#K/P1\H5T,_"\Z=/UO4K\KX>67WX,GV2GC6=X=9^ M"/E"NAGX7G3I^MZE?E?#RR^_!D^R4\:SO#K/P1\H5T,_"\Z=/UO4K\KX>67W MX,GV2GC6=X=9^"/E"NAGX7G3I^MZE?E?#RR^_!D^R4\:SO#K/P1\H5T,_"\Z M=/UO4K\KX>67WX,GV2GC6=X=9^"/E"NAGX7G3I^MZE?E?#RR^_!D^R4\:SO# MK/P1\H5T,_"\Z=/UO4K\KX>67WX,GV2GC6=X=9^"/E"NAGX7G3I^MZE?E?#R MR^_!D^R4\:SO#K/P1\H5T,_"\Z=/UO4K\KX>67WX,GV2GC6=X=9^"/E"NAGX M7G3I^MZE?E?#RR^_!D^R4\:SO#K/P1\H5T,_"\Z=/UO4K\KX>67WX,GV2GC6 M=X=9^"/E"NAGX7G3I^MZE?E?#RR^_!D^R4\:SO#K/P1\H5T,_"\Z=/UO4K\K MX>67WX,GV2GC6=X=9^"/E"NAGX7G3I^MZE?E?#RR^_!D^R4\:SO#K/P1\H5T M,_"\Z=/UO4K\KX>67WX,GV2GC6=X=9^"/E"NAGX7G3I^MZE?E?#RR^_!D^R4 M\:SO#K/P1\H5T,_"\Z=/UO4K\KX>67WX,GV2GC6=X=9^"/E"NAGX7G3I^MZE M?E?#RR^_!D^R4\:SO#K/P1\H5T,_"\Z=/UO4K\KX>67WX,GV2GC6=X=9^"/E M"NAGX7G3I^MZE?E?#RR^_!D^R4\:SO#K/P1\H5T,_"\Z=/UO4K\KX>67WX,G MV2GC6=X=9^"/E"NAGX7G3I^MZE?E?#RR^_!D^R4\:SO#K/P1\H5T,_"\Z=/U MO4K\KX>67WX,GV2GC6=X=9^"/E"NAGX7G3I^MZE?E?#RR^_!D^R4\:SO#K/P M1\H5T,_"\Z=/UO4K\KX>67WX,GV2GC6=X=9^"/E"NAGX7G3I^MZE?E?#RR^_ M!D^R4\:SO#K/P1\H5T,_"\Z=/UO4K\KX>67WX,GV2GC6=X=9^"/E"NAGX7G3 MI^MZE?E?#RR^_!D^R4\:SO#K/P1\H5T,_"\Z=/UO4K\KX>67WX,GV2GC6=X= M9^"/E"NAGX7G3I^MZE?E?#RR^_!D^R4\:SO#K/P1\H5T,_"\Z=/UO4K\KX>6 M7WX,GV2GC6=X=9^"/E"NAGX7G3I^MZE?E?#RR^_!D^R4\:SO#K/P5!^,+Z&> M !U>].6HP@5,I]X:40#G'T2 (RP\3?.' 99>UTPR4_A*GQK.^.L_!7M?C!.B M=^X9L6'5;T_OY&0.V18LF>Z]1S%?E5 MYBH8I,.W"=E?[:52+YNCYA7IYZ4^M2:]VD%_]]5_\=M?J8Q?"O[K_LE;+>C: M.M;D5T3K*M3:CJ*HG=:0 0*":9@1R*8-)@,)L6&0M:,;0!IHM@6_*"=0"^%' M_P"8;03/\8-&+^$5(DXZ<-J%P21P#6&=;OBLO? M'G5>0@':S;!\T5W@!\T,Q4RS##R2#]SK/Q3?'G1R6_\ -&O_ *0[_P!)B?(H M=C>MWQ4;[I0"" CD#-L(\,P!=X(AGV9@"G#/+AY\/(H=C>MWQ4[X\Z!1;AQ% MHV !'(!%=V 9_N10[&];OBF^Z4\X?/]LX8>10[& M];OBF^/.J68#D(9\SM ?)VX>1P[&=;OBF^/.CE-NWPK3+ MS^(=Y>;B/,X<2WSR\&VS[\SR\X!S,Q##R.'8SK=\4 MWQYT"BW#M9MBY]FI=V7/YV:@9X>1P[&=;OBHWW2CDM^WP;;(.T>>\R]GF998 MCR.#8SK/Q4[X\Z.2W'B#1J(=N8.'8AEY\P4RRQ)R*$:PVG2[XIOCSHY#?^9M ML@[1Y[S(/GCS,@P\BA.H-ZW?%-\>=4Y+?^:-?H.'8_\ VF(\DMQH."O2?BF^ M/.CDM_YHU_\ 2'?_ $^V<,3Y%#L;3I=\5&^TTY57DM^SP;;/S<]YG] .9F.' MD<.QG6[XJ=\>=5\.CP^TF_>'(OMSSO#YB]_O"'S,/(X=C.MWQ4;[I5.2W$,P M:-1*'$3 X=Z0#LS$>9D ".(\CAV,ZW?%-]THY"'#[3;<>SV]YQ^=[9Q^AB?( MX=C.MWQ4[X\Z.0@':S;!\]=X'TSX>11;&_\ $HWW2CD(<<^S+ MVSCGY//AY%#L;UN4[X\ZH*38,Q%HU "CD81<.P H^8V:G='Y^'D<.QG6[XIO M3SJO);_S-L'S!7=@/L"IAY'#L9UN^*;X\Z.2W_FC;+MSY[O++SY\S++#R.'8 MSK=\5&^Z4MWQ4[X\Z.2W\C-L.7 11;&];DWQ.JJIRFP#D+1J YB M&0N'8#F'$0RYG: =H>3#R*'8WK=\4WQYU7D(9@ ,VPB;T0!=YF;][[9WOH8> M11;&];DWQYT BW'L9MARX#DN\'(?,.2@Y#AY'#RAG6[XH9B-=4'D<.QG6[XIOCSJG);AGFT:@ =HBX=Y%_?#S.'TMR;X\Z MKR$/YFV[!'Z^\[ #,3>GZ(!Y>S#R.'8SK=\5&_Z47@ MVV?FY[S/CV<.9GQQ/D<.QG6[XJ=\>=4Y3;,0\*TS#M#Q#O,/GAS,PQ'D<.QG M6[XIOCSJHHMP$ %FV 1[ %=X C\X!4S'Z&)\CAV,ZW?%-\>=');^5HU#Y[AV M'TU,/(HMC?\ B3?'G0"+<1R!HU$ (>7B J9APP.10C6&];OBF^/.CD(?S-M_GW?\ I,1Y'!L9UN^*;X\_4CD( M?S-M_GW?^DP\C@V,ZW?%-\>?J1R$/YFV_P ^[_TF'D<&QG6[XIOCS]2.0A_, MVW^?=_Z3#R.#8SK=\4WQY^I'(0_F;;_/N_\ 28>1P;&=;OBF^//U(Y"'\S;? MY]W_ *3#R.#8SK=\4WQY^I'(0_F;;_/N_P#28>1P;&=;OBF^//U(Y"'\S;?Y M]W_I,/(X-C.MWQ3?'GZD1P;&=;OBF^//U(Y"'\S;?Y]W_I,/ M(X-C.MWQ3?'GZD==(VG;J1VZM!9MWC!F^C]TMK'29%!= M+@=F\OE:050*)DEB'U$5/P^;BQ9*AZ2GSP_O0Q8@[/TJ\[LCH7PH?\ S$__ .X6 MR_\ AWVP_P"8-P,>P\#_ /EQ_P"^=]2Y[,OO/\(7A*'TN/L?L8[X:USLO:'2 MD5!<*F1 AHM\VF ]9Q#*(CS.G"+M#,7 F3;.%S 8K=KJ'N@.,2\?1M.17UDD M>-9(QFQ7YDX\Y2^)D'\4Y2:MYA',LFQ*LJHFESB.1$IRZM0"7B&-/#/27^Y8 M[XRZNU6D%0&ZCA"!A1:J.(APD1X!AT%61$ZB8*DS-GF B&0=N.LM[QK+ M88!$0'(>WCAYHW;["E"DUG"X*KJJ)^KCQI1+*.7,2Y41GG9NZS*RAM23 ME,5'1B 4PG5TYY^3$',V.&$GV%5,:2X!+JE12*@DGR6D6Z0\8F^5BEB(,[ X M*59^U55%0B::R+U0Y3%$2F 2CGQQ8\8/[!9>Y6'R&YCM(ML1)VDZ=JM0Y,>J MR%ZDW:GD_&HRJAE6QD@63$F@"F$3$'CYGC!_8)N5DI'0*,VB6 MD8O'RI(>' AW2J,BJJL5^9-LJ ART@S'L[<7[:YWDP:.7F5FXBPPN(V))11T M+-=552+4$I]3-G+MO6,ORL_VK4%T'!C 4?(3%=Z_14K50ZPD5Y:%62CWSAVN MS:K#ZIE#JM58QIXA'(Y6P0#G[: XG< 'BA4$A\P [@YZ^TG#9-/N6W@YN9# MDJ;4%"@5E7&^6HAG\HTFGLE&+)B];*$EV2DL1%U#.(8ZZ;4'!A H/' Y_P @'R#V8OY3 M,)K(D:\*LX-V**CA\V3B@<.6L=63%$7!Y.040>M7950UE*DB4S,6Q\@S%03F M <^SACB,U<&7V+EQCWK77)+QI5Q@8&;,7B"\;R'YA34.1\UG1?Z2J&#PK=F= M,[+29(#"!A/D!1^AUC+P1Y3BY]BQ\O@<;O%S*]J+E=$[PCIJNDEW0E21BQFS M8H<="BQ5S)D, #V"8,:GS5O*?^$K=2L%/FYTBX>+ + &,HT++$=%4@5I4G-A M'ZYBG,NG'(F60(R.50P@6#738K=NS^9HV*B MIVI&:\P9L[$J9^7 N8NV,'*!R]_(R48W:*+B "0G= _T<9QN-R*_4L["=232 M7:OG+9DW;C:=Q R' MY2?^$_%,)29#*N3NE".2*/HA=XW:ND'J3=K&.H0 5(HYCQ$ZKWDG$!$Q#IY9 M9XQYN(H[AN[!U?ND*]"PN=0ZE4AV$DR]8>)1GF*QQ]T0L8I:,*H_3S(54S)9 M5VI*%3*02B8H]X?-C%\T;M]A61N0E_%M%RI(.5FSB;>>V%(5/P!W;'R+I1RQ MU'+=(0*H&D1-EI'CB?-6;?8FY"I'KME#.FSI-ISFRQ$$(]Q.L828J@FU1A5 MRH*E9CI Y_61".$A !U\0* 8S8LU9"*@^PK,L>P%7[41<*ODF\NXK[94S)^9 MO/MV"[=XD84U3/'ZC-5%XJ0^8F4 A .("/#/%_SUA.&O_"5CGEPQ0'MP\[B/+_ ,)2P8[%543 @@^68)B!F3X8)RO$SC1V52?211?N MEW\8U2,NR:#'N2 "BAM(F#3GGPQ;DNFWI#FZ2WFHKV;@@Q5U?]J47?IQCAB\ M?+0SE$@E&0<1<"M..T 2"<%Q8NCG P9&SS .(#B_%/N3I65:5W8Z%C\Y-=( MZ:9?& R5%6U0I(-VN_?-G!N:Q5++$4,@B4J#AL(D,D<29:1XAB\Z]:\<_0K5 M]V"LXBP)3K5@*HO6YH]XIZ@:."Q4@R@W;I2J"*,+%BLZ%47;( M4CJ392*D(43I'2*(\?*&,3S,;?85E>7/V>T+*$R/A)X627C4DWJ(J69I9&$' M,N2ZF_=(R<(N'J_S@$>T0P\T;M]B>72?V(28';JNRK*O3D*FS0,V7 ?'/T71 M4B\HDZBB)5G"RQ@S2S!+, /D ^2]'?->*_45D16IC;1WO2:1VKMT0Q%H]\[' M6::6"#7@%6R293&*=1=ZX7!0X$*F(=F8B&6*_&#^P5S2=PYT"Z5P*0I#)'5 1 ,Q#17><, M$AT\O=*M!I*QDE$7Z1U$7C*71\-)Q;U)A!.6(Q;.2634CA<:W+D&Y5&C?,-8 M%#(.&,[+LX9M]A3":K+.LL[,+URV5;.G8%47!4^L5#)E!N10HZ""!121*&7' MB&,ZZG%Q)O!J5QN@*W&.JD8(C!$8(C!$8(C!$8(C!$8(C!$8(C!$8(J_4_8Q M7;_>?XE"O3^NI?Y0O[.-O+]V5"Z%M!_XM[2?^U3;?_G>$QP.=_=R?P%2.V.D M>\+]4S'A"[A(!Z2GSP_O0Q;@[/TJX[LCH7PH?_,3_P#[A;+_ .'?;#_F#<#' ML/ __EQ_[YWU+GLR^\_PA>$@8[WE7.3&AKS_ %+V5^(QVXI>X?6NE6[W68&P M13BM6"7:0DG'-'S*'4>5JPL56C4'*!Q631(V!)KR2TL'SQ M&DK<-.7]H>_4KUM260-/*IW_ !CW19%[&=$5EK%?V\BS7FX]-:!N)>+&\:,%01;D+R(QAXGQK>Q=&Z<.GSI)W>IVTU.G%:/-4NL[E02&GL5-#AI0D4U_,#I.E;%^7M M;%B ^:FQ/KK2W1VLF*?\6&VCNEC8*L'ZRMTMAKY>'<#3:^S<5Y*&MU!L#NMQ M:C>NMS2<=.%L*K5=9P)%2I% Q0U".-58RW437,WLC@TN:*DG9IT[*:!JTE:^ M1N-V+"!73H"M2Z>]A:A\:/UF;F3VWE*>4/8;92BSE;V^EH9@K3E;)+4K:J8! M=Y&':K,A,4LDY*54R1U"@<0#@(XO&_O9+<,!.-Q+2X'2-8Q4U5^*I$0#JD:! MR)2%VAV W?ZP?BU.I)GMC0ZVGU3T'<1QN/M;'-"2>WK=Q [?76?9.X=A(- : MBY,].0 -X9$2[&ZATTT&AT",JT5=LV M;B&H5$R )\AX8R(HZ] T+., .VHIT:5S_K)Z+*14/B M9]L9=C4X13<+:B(BKK>[/$1C6*GGR=BN7J5F+R98(-9-- Q9QNGRP.5,2AGE MF(YQ#G%R+^5DY_VQIN^3D%0#R\NM'0-P M[7*H ?&7U.CU_I%^+#EJ?6JU!6 M6:V*,^FABHIE'2\O8;/5-M18^/G&35.6FA3? IF#I0X'UCJ =0XZ')2<9'(4Y\TR]WB.6VXAN9HV,CA.%TC\)=KP"A.* MAT'533M7.V^''5VD#33;S*97Q>&_%$ZPNJ#J6W\L'3+L0U0V\Z<2*DVU;>S8V2X;70TBIY=72OGS^-?O%QLV]55A+KTH5+I M61JR,O%UEA56PL'%_K(&L)6T\=-%JT*V4=.7*R>E(P$ KMFW:QH1F*+JN-7T-8&[A2-.I(CI67;%U-T^WCIY3B5TOG)#WED3"TL M U..G%IUFFCK7.QR!S=#0YQ-"=/R[*[:?HGVVZIMP7VX5OKMJ:6JHPCV6:5MO9KXR6L\6[/%O M'"01OJQNF< .D &6#MR <699WOG8=XYI;IP@G3IUG3JY%JY8B&FC==--$4I_ M1NG/XJ';_>+9KIFV#W^D91A9:WON\MT6D^GZA,338(Z*-"+J5Z352=QCZ;;* M*I"HW3*B747,PY8SK(R7>8,&_DBW5'4!T.TFH.G2#2A&I4VD6[<[Y0:BFG^W M]NA>0_Q6]8K^X7Q@^R$7:ZO79"-F)AG*R5:>1C-]64@EIJ"G3M4OCQ'%2G(DOC'MH]C-UMD.L%HGL!2=GY'I968O MMO=S*I!1U:&\V!5U9$I&*EV<0V8LGR+XU::E-S"K"(.#<./'&RZ]NA<_.7%C MFDBI*OMMP'EH'9T5VILS'1ALINCU9_%C"M08AE7(7I']^&^PE5A(Z'B+E(Q3 MZMQC@UH91A8]L^1Y\X;4HJ10YA ,^T<;!]_=X9\#CB:1AYJM'7]*R-PT821H MY>?25RCH^ZEMI>M7XP5_5FW2OL55(NF;=6IK3H2!JT-(M[5'QL5OW1N.ZL? [G='%2Z3D()K;HN )48./:,KLS2>QJ#&Q^L"L6+TX)- MFZ:@(:>2J#KO@.DN.CX?$\V-KWND(%:[:]&A:;.686-(%!5>JVS/4?M[-?%! M;V[T2/2=L$M;=E9ECM'&NDZY%MI"P-YI*I+#:)*=;U].7:2[0UP4 B:1S)F! MN3,W>-EI\T=<6F8.?O9 PMKAJ:;* PF_P!TA2ERLF\,?#M(:6KE@K&WM2?1*[A[%MF:DJ^EW4\J9PJZ.903 M(YYF$3#C5#-;PRAT3SAQ"K1IJ*@'2=.I7;C 6%K]5#IYZ:/;K4?>ERI/-J_B M]7%NV2Z0]M^J+<4N]>YM8FZG;:A!"E7*[79OQYCT"O[P)-#H.JG05'#[<0F%*BH]RVW17TJ;<]5 M'Q;^SMX4VWI+#<$V^NWEEG15H%32DV#%A8]O9&:HVI&,.*T(JR352,H<>:4C MA00 ! ,[!S25L^ N. MT:30$5J:Z]2KOK>O)I!^G2NA5>C[1;0]3?QG%J:=/ MVU]O;[([5[:VZB;:V&J0DQ'.I0^W\9(3I6SB2C'CF+1/+*B!!0R$I#Y !>S% M%Q?SOC8UDCA5[?F!-?[%,OAH_2%XW?&\]/VU=6M>T/4[LO7V=)VVZBZ@$Q:H M")2+'C W ZM@;"S2B&QABT&"@QK1,%R'!8=8AIR ,^^X-DGN;>9O=KF&VBVU M=H_?[H6..+5Y1./-(.46!*ZT;HIJ+H$(AV % ,:23,[V>1TUK*6.BT-:-(D MK2I-=E3U*F[+ PM< 0=>O1T46%T,] ^T&Z73-UW].@PU=D'D'O-N-0:+?7T' M&N;XP;0K=!*N-D[$NV5F6Q'#Q8"J)DC6KW#S&NADK3M*0FXO2?LOMYU@?%MT5?:G;-VG#[/S-7G$@JL(P96*>B M5JJU<2=DB646G&V1\"S-4!,^(L83*',(ZA'/GFW\KX[AY<\ GO'0* MT\NO MD71;J.HT#J41NM3I[V=ZDZWLKO37=GJ3M9?JQU.5/;)2G4^,1A(.\1PV.CGL M3B8C(]HS:91D!8UW!=*!P.9("GR+F.,J&ZE@88G/<_"VM2=--FO3]*@QQG30 M+4?&S=-6V-!ZNN@)QM]2*C U&\;AJ[=S@1];AXR'5GH&R4V ;-[$@P9%0D22 M*AG!A.N58Z8 8"AWC!C-RG-Y'0D3FDE:Z3R.J6T^A8=U ,0+=5%)#K5V9V-W M>VIZQ(::Z::KMD3ICMVST-4MS:?#LZZ&Y/K$=G9=XNJ6*)&I*H%6MSELH0"B M51-L.H!S$,4669W4#8][(7MD>X83^QVC6HTG532>7H5IT+75H*$#K3-EME=@ MU?C6-BZM.4+:9C 3G2E"2M>KIZG7V$/8;)-H MVVS[KIHV-O;%GMQ46AAJEYDFE[J3BJSDFS6CHU"2*]JKHICJK('.D=04R9DX MXR67ERRR8QLAD+GT+]1 =4UH-&C0 L6>(&0FE-&I6;H4':/J,F_BO>K1AL=1 M=M;#NO:VE':H,V+-NA/$?&F10/XQL F)EGV8YV6>Y@ M8&.? MXE"O3^NI?Y0O[.-O+]V5"Z%M!_XM[2?^U3;?_G>$QP.=_=R?P%2.V.D>\+]4 MS'A"[A(!Z1_GA_>ABB $-T[5<=V!T+X4/_F)P'Y0ME_\.^V'_,&X&/7N"'L& M7D$@'>NY>A@,E:IUC M[RNX99# M##*&'51CJ"GT+J[*6#"#)(RHVN'Q3-ZX^I'IJZL>CCKCV^I;NKU.T[6V>KLX M%P]OM0!S;IB+0V_2]:51N9Z5:=9!!.%$.:S!8@"DP[E-=FKZUO'RV?AR=[%B([PU]>Q0OZI-P:!)USXB8D;>J5(*4Q]M6:Y)L+7 M /#T\K=SM09R-J(VD535P&P-E>9XWD:.6?5EI-ET%G8S5EQ1O'\YU*M=JT:M M&KG"YYS[?1\[-6T?%2V<;X[-3GQHO6GM-/;L4:/HW41LMMQ38.YI62&>U,MA M2VZVI#Q*EE:O5H,J3(L,Y04 5@$BP"41 P"&,/P5P+-MQNI"8Y'/+<#L3A5P MH!3GKI"JQVV+#CCT_O#XK$A]S=F]G.I3XK?I6:[U;?R:/2UMUNY'7'W%V_/:)#JOL.SS5K)7:M,7_ M +F(&YW2JQMG4;O)5-8M>6CV"*R;T0!J=%0IRG$@@..?CMK^*6L<$P8X:?D= MKZNE9N_M2-+XZ_Q#XKJ^_O5%TH]0M9ZLNA('=,CG=)V-JYR[@!?J@QIEJ0A# M5*QM(JO3+M]ZKFY5&;;ES1:KK* "8AHS 1Q#;?-"6N?'.ZCB=+';*;$W]IWH M_M#XKS#ZM]CHSJ"^+IZ'KQ2NHG9>$G.F;IA]86K;9_>:N6WV.27H=.<,(!". M-/HNTYELYJZR/*,D*A5%@ 2Y\,=)P\+UN;Q&:.8,KK+7 ]NTTI#Q,O:%BMX)C9SSU2.9S&3L:Y^ZD#J $DBA;04Z:_0N1MB*T)UZ%-#XN2 M@4CXO/JWZC(FV=06S^Y(,^FA"UQEV@[=7TZ[./&/OBN4*BBJK,JIR$TDI'E, M9!)053>*3 "YF#/SZ[AO):889BPEI[#MO0MO;%C)"USFU /**:CRUIT*;?OG M;97GXPWI&ZJFF^.VHPUNZ;[I%3=8D;_58Z%HDFC.[7$ SM!W+MQBY-QX)4Y$ M5C@JH '$I1 HY8%_;7[/1N"!=TMTNJ#:F2Z?=P]H["-SZ=)RVP0VM6PQ4*LH,BV@E9Y-6K]PXA M62-(Y3(IW8H$!19,NK,P%'F8[+,;G$'1R-JW"*L=MQ;/5>6F=R:5%,I"LL9Z+>HNHM5Y.-4 MGC%9LD<"JIZDS=@#GPQE2P38H+AT4H80XD8'DBH&@T"L2OMG T?'I_>'Q32Z M>*K?G?Q9.W73WLAUP;2]-6Y-8W?W@A[Y;Y'PBAP.&$M%22"-&*M*:]"R636YK+U2Z="CC9*QNH:QQ$JQI\Y-SE%GE#V9U'N'+>OK(F@%2F!X9$0 M$K^_M12CX_M#XJ/71CTS;?\ 1!U^NWC? MJTV;M=:OM#OAJ>Z97FKBQK2[VK7A*.4EK $OZH:/DW9R#H.=,QQT@4O?+G5/ M;2SVA>V.4-#FU_EOKH()T4J@FM@>W']H?%>47QJM(W8K&\,+)[H=44'U2>Z) M"V25;EZY<:_9H^@1*[V,71JXI0[QVJB*B#A%,@F-D(,Q$,PQW_!5M&]TSI&E MK,.C$TMUGMWJ M[*0VVNR6VD,R5BYIRXEDP@%R24J0J23@B2AS-S &H2CEQ=K87HFQF*8,!J?D M?J'T*[>JB_P!*:%PG?BSXG9#9_K:VTZ>=YJ7N_N3[J[=, MWZK1[RY5PUKW'.HQ!)S+-UUFTJG)-5B+![6SH%ZB9.C7EM M[KJ^$J9.ZL=O:I"VMU%A(D>HPL7)OC.571DN0BF@J3XT>A);][74<-U-O=NZ73 M=S'&X=0;1BI7E"9(O#1,DM+@TD? ND"E4Y)CZ#%R-D.+ILYV0QN?!*1\O[#M M&C72E="ILG6X>2Y[!K_:&WI7B_\ '#;W[8V>T[5=,NU+Q&]4/ILJS:FVF\LY M>-?-K'9$W,U)>,AW;02-9:/3/--C:M# M@00/E%--*ZN1:[B1\3G0[MS7:.0@TUZZ*4^T-1VRZ]_BQ=J]B6_4GMILON?L MK?;)*/4]RI-I!^/@"KL4D&[,)5[%^+YZ,7PY9C9@("'#''\30W;,QEDBCE>R M5K:%K2:%M== ==5:M)(]R!B:'"NL@*8/2X^V2W2HO0YU V3J$VX@K#T+3VY, M->*]*V.)BI6VHMC;KPK!6#BW[U)^]:.T+:T53,D54IP*.D1RX;6.V]',JKB5N'>-TRW69[ MX];I/K1M&VMQ69JXUMPIX&NNG;>:D&WA&JFLR*)BE* B.08ZZ[M)+DLWD3RZ MAUM=LT\G*L?*+H6['@NI4[0/>I&43J[?Q9VZ%UW#H24Y.&W9G;2N]NU M<1&GDE[[(R4FU;50.P?3R;<2ZRAF5@BH"MV>Y>XF MQDCG,=*2]A.CRIBB8XBPXZ":=.BM52 MW,&DZ7C[04A.J#J2Z>^K79[93=C;YS3JO([6=>D/&RE5M5ZJ;29E*]'[@SZ- MMMK=@ZD&+U*'<*Q2:Z#H2\A5%8#E,=W]K'-"CXR]U<(W.M M.\/BO0RR=4G3Q3NNK8RFVO=*@V&_;@=)TGLM>]W*M8856KLKY+SE4FVLM,6- M%V\B4RA&P)P,LHY A#&T"8#<,;NQM+YN5.G,<@9','"/"[$YH%"T:.5VGZ%8 MEEM7/IBCK37B'Q41MP+=M%TYG^*UZ-HK>"G[C26U%[3E]P[^WML [K+0BR46 MW2T.7Z5)?JXZU-L]WNCOXRC:0=P:0O,;?5VYPU661M]?5=7=*V>Z M5\T+5BEDCC8P:IL$T\F0+:14* \3!GFY7EMPR[CD,;PU\>GY7:* :]"I,MN0 M1B9K[P^*^* B"+1))D@)CE:$Y1CB'IF.85Q$#9 !@R5RS#RACTRQCW< ;2BU M-U)%O?EF'MJ7^4+^SC:R/88R M17I3&S:.M="V@_\ %O:3_P!JFV__ #O"8X7.F/=%(6@D8'#+NDCEQ/\\/[T,5AP(%%$I&"B^%#_YBD?\ _H8R#_\ UXVP_P"8=P<> MD<'1;RWK_J.^I-]?W1[@O"4./\ Y?,QZW;V8$&,;-JXZ2V.\YJI,Z9% M TJ$(H4,LBG*4Q0R',,@, AP'&-BIM69N@K#-T#"(F01,(ET")DB"(E[-(B) M>)9I2 M2+S<^;DF4.9GGGS,@[^>?EPQ]*G=-V!7$003 #\E'2GF!4N631WAU".G3I[? MF88^E-T-B6742D4P2522!(@@8";$XU&Z"QA01$=0HHB; M1R]0ID$= 3/3GH [.S#'TJ=TW8$>'1$A4Q11Y9!U$)RR:"&\Y2ZK//5JTZM6?EQ&/I3=-V!*'(50NE0I#E_\(9^7#'TINAL5R:*2.?)222S[>6F0F?S])0SQ& M,':FZ;L"M%L@8_,,@B93//F"DF)\_/J$NK/#'TINPJ@@B&O)%(.8&2F29 UA MP'(_=[P9AY<,?2FZ;L"M,T;& H&;-S 4-)0,BF(%*'8!0$O Q./I3=-V!4< M1[%=,ACMFQU X=Y%,Q@ H"!0XESR Q&/I4;H+-3<)>$4:"@AFJ*9A-RR" M;-,Y3@.8ES'T,,?2FZ"0.0JA=*A2G*/#2;3EEEAB'.FZ;L"L!N@&C)!$.6.:>21 T#PXDR+W1X>3#'TINF[ MJ@BD4#E*DD4JHYJ "9 !0?.< +DI!$W,'4?-(@ZS!GQ/F7O#Q\N)Q]* M;H*AVK900$[= X@ G13,( '8 ")1R ,L1CZ4W0V!7SLPQ]*;INP*T6K8Q2D,W0$A<])!13$I<^W242Y!GACZ4W3= M@2I2%(4"D*4A2AD4I2@4I0\P !AB";H*Q1!%40%5%)40[!43(<0^<)BCA MCIJJFZ"R45$F'H(HF$0],4B"8,^.0#EF !B^CACZ4W3=@5QDDS$ M ADTS$+D)2&(42 (<0R*(9!D.&/I3=!4%!$QM9DDA/IT:A3()M !D!-0ESTY M!V=F&/I3=-V!6^&0#3D@B&@! GM2?= 1$1 O=[H"(CV8G'TINF[ J^'0T"GR M$>6)M0I\HF@3=NH2Z=(FS\N&/I3=-V!7)-VZ/MI440 O=!,$R 0XER !SRQ.--T-BQ@01 2""*0"E] M;$$R *?[SN]SZ&(Q#G4[H);CAB";H(XX8@F["..&()NPCCAB";L(XX8@F[". M.&()NPCCAB";L(XX8@F["..&()NPCCAB";L(XX8@F["..&()NPCCAB";L(XX M8@F["..&()NPCCAB";L*XF?,2_RA<,03=A=!VBS]]S:3_P!J6W'_ #O!XL7+ MAX67_NW_ /*54R,8V_Q#WK]4W'S2O35JGKWPC=VOEK!OH$0[PB.H4R]@?OL3 M"P T.U8SWZZ+Y!OCO^B3J=ZB.MQ&];-;=&O%>1V2V]A%56DQ Q2C1RQF;FNH M*XS\Q%IK\SQH 4$=0ER[V68"/;\.YI%80AKB <1)K7ZEK[F$R/J-(I]07D$' MQ5?7[QSZ?I+],=O/[78]!9QA9MMRPO96FQZU[[$N=6A]BL^2LZ^O@_R/Z8[> M?VNQSQXGB[S>IRGP#^Z?8CY*SKZ^#_(_ICMY_:[$?F>+O-ZG)X!_=/L1\E9U M]?!_D?TQV\_M=A^9XN\WJIR> ?W M3[%:;XJGKZ,(#[P$D&099!<=N\A__5V'YGB[S>IR> ?L/L5!^*IZ^ARRV DB M]G9IR> M ?W3[$?)6=?7P?Y'],=O/[78?F>+O-ZG)X!_=/L1\E9U]?!_D?TQV\_M=A^9 MXN\WJIR> ?W3[$?)6=?7P?Y'],= MO/[78?F>+O-ZG)X!_=/L1\E9U]?!_D?TQV\_M=A^9XN\WJIR> ?W3[$?)6=?7P?Y'],=O/[78?F>+O-ZG)X!_=/ ML1\E9U]?!_D?TQV\_M=A^9XN\WJ MIR> ?W3[$G\E1U]\P5/>"E.( &GW9;=Z0RR[/^+<\/S/%WF]3D\ _NGV*_Y* MKKYS W_N_P CF'_YQV\\V7_XN\V'YGB[S>IR> ?W3[%7Y*SKZ^#_ "/Z8[>? MVNP_,\7>;U.3P#^Z?8CY*SKZ^#_(_ICMY_:[#\SQ=YO4Y/ /[I]B/DK.OKX/ M\C^F.WG]KL/S/%WF]3D\ _NGV(^2LZ^O@_R/Z8[>?VNP_,\7>;U.3P#^Z?8C MY*SKZ^#_ "/Z8[>?VNP_,\7>;U.3P#^Z?8CY*SKZ^#_(_ICMY_:[#\SQ=YO4 MY/ /[I]B/DK.OKX/\C^F.WG]KL/S/%WF]3D\ _NGV(^2LZ^O@_R/Z8[>?VNP M_,\7>;U.3P#^Z?8CY*SKZ^#_ "/Z8[>?VNP_,\7>;U.3P#^Z?8CY*SKZ^#_( M_ICMY_:[#\SQ=YO4Y/ /[I]B/DK.OKX/\C^F.WG]KL/S/%WF]3D\ _NGV(^2 MLZ^O@_R/Z8[>?VNP_,\7>;U.3P#^Z?8CY*SKZ^#_ "/Z8[>?VNP_,\7>;U.3 MP#^Z?8K ^*IZ^@[=@)(W;VW+;OR_.MP8?F>+O-ZG)X!_=/L50^*JZ^@$1]X" M2', #(;EMWD&6?\ ^;OFX?F>+O-ZG)X!_=/L5WR5G7U\'^1_3';S^UV'YGB[ MS>IR> ?W3[$?)6=?7P?Y'],=O/[78?F>+O-ZG)X!_=/L1\E9U]?!_D?TQV\_ MM=A^9XN\WJIR> ?W3[$?)6=?7P? MY'],=O/[78?F>+O-ZG)X!_=/L5IOBJ>OHP@/O 209!ED%QV[R'_]78?F>+O- MZG)X!^P^Q4'XJGKZX9; 21%RV[XY#GY;<.'YGB[S>IR> ?W3[%?\E9U] M?!_D?TQV\_M=A^9XN\WJIR> ?W3 M[$?)6=?7P?Y'],=O/[78?F>+O-ZG)X!_=/L1\E9U]?!_D?TQV\_M=A^9XN\W MJIR> ?W3[$?)6=?7P?Y'],=O/[7 M8?F>+O-ZG)X!_=/L1\E9U]?!_D?TQV\_M=A^9XN\WJIR> ?W3[$?)6=?7P?Y'],=O/[78?F>+O-ZG)X!_=/L1\E M9U]?!_D?TQV\_M=A^9XN\WJIR> M?W3[$?)6=?7P?Y'],=O/[78?F>+O-ZG)X!_=/L1\E9U]?!_D?TQV\_M=A^9X MN\WJIR> ?W3[$?)6=?7P?Y'],=O M/[78?F>+O-ZG)X!_=/L1\E9U]?!_D?TQV\_M=A^9XN\WJIR> ?W3[$!\5=U\E5;B?8)^0@KI@)8GQ/;B;I:1J=R@JH6#@X&AUC8OT M.?74K_\ A67_ /2H7\IX\K728CW3[%E AS5E%%"#X=9N8BJ*H=WF@L4"B8IN MP1(7/CBM[F-!H02%C!CSR&BB'OJ91&YMVZ1N61&"CB 8A!4.;VUX&D^1BB % M .'SQQH+O,;R$G="2G,3\%>$0&@KBW.<9_RE;_T<_P#I,:+S_.-\(Z7&$GO. M^"N.CA:TO=A#1K)5066,(E*Y4$Q?2 &YA$/GAS,PQLWYM>1_>;UO2XA565K) MF6G+F&A/@IZ9\AR#M'%IN>2N-&O M<3_&5Q21?QM+?> K075$5 !TH(HFTJ@"!LTC9 ;2I[;W!TB \?) MC+%]F;FXVLG+=M74]RQ&-CD%6$.'-I5157 J)A<*@5QD"!A;F %A-ED"0BID MIGF&66?;BWYG??ZOVG?!5[H*IE'!14 RZQ11 !5 S8X"D Y" J *G< 0,';E MVX>9WVR7[3O@HW8YE:HX4265;JNSIKH%3.NB= Q542+'Y:)E4S*@9,JJ@:2B M(!F/ ,/,[[9+]IRG=!7E.Y,+8I5ES&>K';LRE;'$73A,_+.@W %,UE2*=T2E MS$!X8>9WVR7[14;LP0P\SOO] M7[14[L*SQ1M;I+QAN:R$"O$^2.MH8PF H.2\W-$3"0V6K+L'S8>9WVR7[101 M5- -/0E5#N4E.4JLLFKR@7Y9VQR'Y Z*-VD:$H55D! ML<3-$TRF.HHY %,T2)D((B)L@ 'S8>;W6V3[14-BQ]D5Z KBF='3,L19ZVR?:*J= YNES2!T)!=V+ M4!%R]%N *\@172%( 6R*/*$3JA[9D<.';Q#$C-KQVAN\)_B*MX6$X=&)+ZG6 ME W.7TN3"5L;PQ\ES%$"F*B/,R4,!C @&?$<5>9WW^K]IWP4[L)!P[%H05' M3T6R8* D*BZ(I$!4>()B8ZH !QSX!VX>9WVR7[13=A7JKJHF3*LZ42,J3F)% M4;F(91/+/60#* )B9>4.&);F.8.-&B8GI=\%:FDMK9H=]!5U3% M$Y7*AB!VG!N82A\\>;D&+PNLW.D1W'_%\$BDMY],+V/',0?13,LP(8 5X&>HD$R0?X0H")9WVR7[13 M=A(IO.,),P ..'F=]LE^T4W80NNJV*B M=RZ.@5P82-S+(&3!6'F=]_J_:'%0"MEA37(;2?(?#S.^_U?M%1NPE"&S/# MS.^_U?M%3NPK3NC)DV]XP#PR##S.^_P!7[3DW82AE M'!0()EUB@J&:8BV.', !$!$F:G>#,![,/,[[_5^T[X)NP@JC@QE"E76,9$AE M52@V.)DDR )C** "F9"%* B(CP P\SOO]7[3DW85GB%>Z'BE,S>B'(-WOWO MMO'#S.^V2_:=\$W85166+GJ9WVR7[13=A6&> M:.1K?"7Q2ZS9MJ2$/$.6YRIKMT,U?;5D%#@4Y2YB41 !P\SOMDOVBF[&SV)5 M15=(Y$U7"J:BAM*:9VYRG.8"B;20IE $PZ2B.0>0,/,[[_5^T5.["H55Q4!=4PB!7*@B E*( @81 QS 4@" *\!,8<@\XX>;7>V3[13<'9[%07 M"@& @NCZS+BV O(-J%R!A(* !SG5O?M%1N@KM;D M#'**ZP&2!45 \,?-,&X:EQ.',[H(AQ-GZ/EP\SOMDOVG?!1NPDBNS&%N4KT1 M,\$P-"@B(BY$HF*8$ !7-42F*(#ISRR'#S.^V2_:*;L(%T8"F.+PP$)IU'Y( MZ2ZS:":C9WVR7[3O@F["4%95,#J&.*YT$3.DVRK<0,L) 2 MF0QS"<*ET'BF&WT?.*:?[DS+ M/>JG0X]K)6>>;LR/U!)F)1[!$"CV)@/EQT,>5#-?D-"2.6OU+S[B#U*;Z.$Q MXI6%M!_*$;M9I_U2-JT<'NIMIL;342Y[ M@;@G\! PK!F^=+)@)A.=P]CH\I1T&*;6H9R =N>8XU+LZ\(_P)+JN.'12GMT MKUR'(W6=J9#A^85T$_7T*-E*Z^NEV\W"%V\A[Z_C;M/*HMZQ3K? RL7 JKK* MD113;3;1@L^,855"ES,KYOFXN+4J8#PZ24VC$MV1K!9RG*,T4FZ\RUL;1$ MKB08R;EP7G!&QS<$52F!8P9B;+CVPBS&BB:B\FQ\0W30+!,YUI)>)*"< )V9 M''K ZFO-(KP7 *@;(V8%SP1)++JN ]8N&8%9.# NUC&JY$Y:VNC%!@+"-."R M>D6I"^,.;FHAH2-WA]$2*UL\;KG!#Q,8X2JZI$) 6RY3/861D#8BKT'WH5IG4:B_/4Y!VFA-B'K4&2SPAGUD:GR,5E&+ MTU2;JUGI6Y,# VJ&;0$[2 MWT3'W1W))2ULCB14:HR25B%T2("S%X8(Y^7(IP. =F(%B>;VK/O?NU$@_P 8 METCQ,1NW*RF^1PC-DG2$A=I9:G/G#FKA85V5:B&:+-2NJ$D4926<)M3*G(H9 M$JPJ 8HD P5MMC"<6A<\S^K--GQ3LG>K78:HU&@[E2\VK#U?<:O5>X4R?A$+ M!-GGF-HBV-IT;L$G5RZ%S^$ZB-C)N7;Q]5W M.J[Z3=FR+'*)SX%$YA 1+D,2)D1XYC7FB^HK?77I>W((B]D<3 M&MV&2O\ Q!=:L$K'0L6^F9Q\T<-()G/W)E(Q +$9:*[$*S=IK\@"R318[6-K MT:9<@'(;,RW;YO0(\R&9Q@Z3TT^I<9>6KL1@%-BYIMWU ;1[V[2$ZA:+>X5; M:RPIV#UM82 *!:L6DO!AYD'+[1+)J'8O"IP+Y5F<3CMS'3[.$1TR=DJJJ?@(F,%1-N1DVCC>!2 M>3@O542CK;G+RN8/,SR 2+EVX&ZE*VEC&REOD$U9*=O<)2/#QJI':\1-V*7B MX6&8.FXJ%0AV;R4DB(K&:@&E,1'R!@BZBW:KIBW!8C,ZJCE:".X6=E7BXD'Z MIEC/45E%3B860M-&H0$W>'//CB47)*#N[MIN'/W.$IMS*^D-F+;)[>[C(/\ M6@VD+Q%03*T.))?FIZ7K<8:<9I@( /%/T>&8PBZBI)P2;,MDD)9JU;2L8ZFD M9]J<"UJ+*T23<HVM3+ZLSMD:.G35[&Q2DC%' M?O723QFY3,23;$9E,B?0;0"8B1=YWKZBMEMAINA1.\%H7@5MS+FRKU 38@H< MSBZI*1RY8YZ5(2I,U>[)/WZI%%3= MUI4*TSD&5$CRD25;+,EE6K8IS$1<,C' @&$><;MXX(J67K_Z6ZO5]M[XMN^= MQ4MR6B,Y3ED:I(+VJTHUQ!A+2HO8)6!\$4 :2C<3Y@'UT?-B45IOC .EES0K M;NV&ZI6E7I<]'(WX!@W[-Y'J2,69[$UQW'(19'J7K2-52>:&Q!3'2 B.KAB$ M6SH/79TR[BO;%$U/=%N6U5:OV&\KP36'G4"R5?A(9]+V=T0MGB&:2[B(@(AP MY$I.( F&68X(I+5&^1&X%3A+GMY))VB!G(B,G8M:3:),!\-,L49!(Y1112,7 M,BP>7!%'K>_K)V,V+N#_ &WMMV,K>HV,2G).D5F-?SAV]?54!,99:0!DH+1< MKD#DY(+E'00#:>]F)%TC:7>[:C?7;IMN-MK:8E]3BN$VZSJ=//0\C%R(>23( M+5,%&B"A1%4-2A1*4> ^4BZFNLP23;K^LE"0[@N:L1'^#X\+3H"0FR[*UM9=-L: M-,ZSD$8 M1=:/*]E)>161@[3DUQ!$!]S!UCO5I==8!(&EYD4-1,LM1L2B0<2<%$-Y"5>/ MF<,T1?>#<$DG8*+&(-N291SR7DJ0@KE NE-,N92B4,BXUTG;.U9C.R% MDZFRCQS LEF;>4KK=)[)5 SHBDU4XR4.9B=]+*@HJ#L9-,%$&P%7+:K6*!H8TLI55AU23>/++N:N1T0)QI4C))K$LO.\074]48K)K"4%Q/K4RT MYYY$2+IP@"A2OWC1FT>$3C'%A0'?NUVR*:@JK-S"451 M#F!I#+9L/RA8+NT5KYVQQD;"V24.Y;/(VKLY*U6:MQSL%;.Q9&05=@:? ZJ: M;09)-BH0B;=P8FI,X"!0RSE0DV%LA5(R*N824?3HU]%)/*[49P0-*R":QDR' M6:& K\"HULD#2G#XZ3D#*%;D,<3 "Q!',"IB/9 MCTKA*:.W,;>TYK/VAWB%QCI#IEGA][47[G; MY[#(([=6QNNZI8O+'3Q'+/'?9]F5G+8EL;C7#W3LZ%P? MZ0.&90RQ6*J=0(DJX14=/6#U* M]U!8CP%$@(!8]D9+F*AH#VHIN\7M#Y0SJUGESV*5@& 2UUC85^K.97$4F5M: MVN(,V'G7G#N=NU<)F^]*4C.=7O3!U@Q=8W=VSIDAL?L(5BUW'CHZWVVMP5M%-N^T?4GN%U#]2FXN MWO5A7[[;F-,VPB=QH2%W!VZK=>M,A";6L]CZ(_C'MNDD;;MXTCI.18,47J[I MZY5<$Y2913+"+6]0V]V_=5N=-F]K[U<896ZTFAP_QC$)1VLI:@V6K$K9WT>U MM6VQ:X#@4[),2+L[:QY!)FC85('+I-!N JX(NM]0\M=:G>''3+M/N/:I^$^, M;VJV^VSZ>=T'%G:/DZ+6J13H^FR-QEW[9%!I'O)\;2P?$6<'9D-H.( 8.)9 MJ:;437IV]_4-NM";D3L1(V(;=T>[9-]F+U&0"KAO(0N^#VT(/I&VP9S>)$&B MFR]T;&*LF5=,KD3&%40 4@A%N:E9Z%3)+HMMW35OG<][=XC6BEUS>S:Z0N\5 MN WL\=N++5&-W.N.^$56V#1X-EJ[-!PY823DS)O&N%72JR:I!$I9K04VJ]!] MZ%R".M%3>=+=\O=QZH-P(OK1KE^OMMJFW\I8T$]Q6"L9O),U* I-#V759)[D MVEB[HCU-\1K'$657;)B](/ABCE%%EOT.78).T4O<3=WJ)-UF[\RO3[8HND"W MV9AY>]0M<:6VIOSS[6(O\?&328.8?=F;'J3.04G/!-&TZM*MF9%A.W; MZ5!/J*&6,6\_IW="G+OZQG]N4+S_ '.Y49TQM-PIWIMZPMDYZD2&YE6<3?3' MO6T):-WH=]8;C5H">A: 9C=*@XB():.7%0$#PSPP*'<&$X@?(C+^R%LLP[*D MK0-V-N=HNN[J/L._3A+8HV[&W6P4YM/N]NJ^;U/;>+K-=87ARZI=,LEC2AH1 MQ(U]G8&")&:+]1PV I"G3$1#&RG["U=I]X$EU-[V4S=ZCQ-SZ5I&%N]@9;QQ MM;?VZR6-DLB!^9D0Q<:K+G!N85.JBV> M9_\ EYZ4AN[L1OON(I?>HW>2ZR_D'GAVM<@4&Z<3RK77_".E4,S+"9-;6KF( '9AOH]OL6PO M=,::$\DX7WRZU_$1S5G$2'2O('D8X\0Y:Y9RF7TJ;&P?3WL MI4:1$K+/IYQ'&FKK;'8IGG[)8K&\7L4P26>)D3*Y0C'TB+-N73F1JU2()C"4 M3"1:#K-B9:;V1E6T$UD5WRUIIZG@X5@ZD%S)(2HG4,1DS36<&(!1[Q@ 0*'$ MYF\LA\"YH.$NTEL@Y M 5YR[$T'<.+WAK\D]JE[BV2:Z8GD%*=8BI9 *7>$XL"AQR\^/&> N'LU@>W> ML:/\;?BO3O6/B+*,RWCK*0O%.Z1]2]?.H$4G6T&^!VI]"BFUNX/,2\ X:+R# MY]3Y=H^?.6JWM_CY9J)6[@1 !.B4"Y!VX^R.%X)(80)!3Z5\5W+VB]+CJQE> M(NRO0?<9&H;%5[;6VJ4#I WWI=/LG4]3F5??R[N(EZ?!Q#!VTV]1C7;8M.:W M16Q2CJ;2)7<:A7E*TT:N1;*@DH# MT>9S=(@F&N7,K?VCK- M%[YQMY>\=AW>J"^Y%8<7N&LMINK>5G:LUGW>]K>,BR/+( MYAV(+.6IP38 B[ YS <.[@BZC.V_=>#W2?\ Q9K:PWI6?O.]$ANE$;@HB\5? M1O23;I:NN+;.IU) MCM=;-N-Q]N-B)64NMKNMLA;=.0NT\?OU*+;<.:O[EYG<.Y34+6*[+/$HQ)5% MR^YA 7*G[6;, &$7-(G>QEO[TP;1=.&VHJYT_>6.AJ_0;@TCS6UFM6'[ BK680**S,7:?>"3KT:D73=U:IO%2.M MO:BG=.MAHT'*4GHA=U^PQ]TK;VQ,9%HSW9!5FM53QU@KR19=^N+95R_*9R@ M'71$A3CF2$4)VD3NQN?MGU9[L;EO40ZFBVC8S;??+9;:A@Y@8939+9V^RTVG M/PE5<.[+,6F4MD;8IQ%U(LEW#5R1JGH2#0.HB]7J1U?]$*^WVWL31]RZ/'*2 MYJ_M]%;*T\J$IN72[$K#.'#N6?[91BSBZ)/BKPK@5UC,$2\QR(CIUE 91>8F MZ[C>CK"W@WKW,H/27);^;+5^ @=D.GG:0K=FBUY M1Z^E7%F:,';A([4B[5@5$IRG()@A%ZN]#^\0[U].51D[J^%EN77)NT;"[Q5M MN8\V$?N3297I_V&@]W MJ+OU9:WLGO; ;@S\3NK9MUIJ+J,[N.+PZ4[7R1(V08=239A67D:4C=(SI15= MJ($, B!"PB4W>W1GKUU,=#>YO2Y'1<^R9UKK"AVEAL,G8[J+W2 MF)_?[?VSU9K$[-[*]1D]MS4ZM%K,[1(N]R=D;727Y+B\5GI?UQ!P3(Y'3!HD MT:*I.BJ&%0X' I2+KFT'_O,O]A^F,-G)#;./H)MI=MFUS?[GU>1F%W8I4ZOI M.RQ+=&U5E1DL=0JV0'(OEPX#EQ(N+]-V\&SNP&_?6_![UR<'LK>;+O%%W."L M-TF(VIQ=MH;W;K;RK^(JTA/"Q:R4'[IF;HCB-077<-DTU7:A@1 P@1-[J!WC MVDW/WOZ:JLWW2+M-T9W0=YV&YNYT$FK2=GKGN-M6:B$;Q\EN)-"I1YK:BUOY MQR0K]-R+&RQZASL'>@IE,$42=R+1N&AMQU&[;]/N^>Z[S:%7=RCUK9_=F%M2 M,C$,JY)5N&E;.A6+E'QP5XS9*PF?HMN4G MME39W.[;>-MH-VI8DC[)(0KC9J,)706K_C'T,R(ZR49UNIN=N4RKU>V3Z89ARWA+6QK\*VLMIZ;J':) M>VR$5*1D@XD+BM-.ESJ.4SD %'*^:>9^[KI.V5F1]@)D=/E0W K&Q'Q?G4G[ MZ6ZMTWXW&0O!]S)*R7>.D6^\2ZT),QE?B[JR2C&[Y:#J+XQ)-DFJN7P[THJB M<0[H45UZ-:K7-:!=MWKU9LGUW/1.IR'ZPKLU=SL[U0[5.W,Y"%W-L2=1HSFC MAX"RK;:JQB"2!HP'',,T323!Y^S_ !C?4ZP;GQ3;=&L3ECOR*FV9W1I;?<8 MY@"]RMU(<).W4,BD6/7!^Z=:4U#* 0E2I2.Z^Y\;N#*[2;83-BCZV\@^G6N6 M0-[]VMU:AL^D^;/H*OR2D53:MN&,++R%@0?RA2$5;N'('3;JY)<7FZ3LA8[!+[1;@25FFGYE)-\[DI/;:Q-$73^93 6SY=1<"^VE "FX M98(O]C9+_^)5)+"9P00T'8O3NFK5%XR032*E'JB<'_ #SI MBD()FR(/8;@&-\DD8)Z5 (!->E7;.^NG0NCN X;*N*Y[6MB-AJ5*,;#4]C-F*A/1C:'%83$3+J #B(ABQ4G6J%DS^RNS] MNGAM-RV>VHLUU(FU;/+F_I58-:P8(-T4RRL)<1A#6,EHCA02;-Q*ND86G,'F MERT&A$[1J=9%6V'?U2I C/,6\%),8"KP44>WP"ZQD5!L\]&Q[*4DI 4G*OBR M+BN"J( 4YSE,(!*+$)1*(Y8L"J5*O,D:Y!R%.AR$I]>&4J=?(#5E#&V[5\,5 M5DHVCHY,!,BHS,)B)\1'(0A%O649$1CVXR4#4:77WEQ%!W9%HNMPD::XK%8, MH,']G*RC42R$P2.9IIB"W.S11)F?AD!$PJ?LGL]1)\EKJNU]!86-%JX9R#Z# MI=@5-*PU>8%<2M56VYY(DUV*W+#\PIGW,!RDMW82[NON) 79ER%T*:@/J .(=N M%DQT8 >*%9]Z]DC:,(*=UOVZVUW,00C]T-M*CN?$L95S886,W+KL/S%R)TI-' M@@=*TC(WBYQD?+36M0]HU(?QL+#2%-K_ *IBWU9E(ELS;HF]P;N&2.$2E32 MV1*@C$D/H."8M@**2? >&F^LM.@#.3@ O"LR. #28K#+PN@G<1%/))$-1D"E M$_=#VP3=O:)%>4$.URB==,O?*FF8Q#SSF-L%X6 MB-KJBK6NT]#NA#GV;Y /$9/%)+,_Y2&/%LAM142Q8O\ NV#W+.MN+,[OVTOHI(P=8,CS M[U1<47B3Q%\P(^B7+1Q"+L7H\]X]CGB*C995R*H*&6,9)T;48QQ$0+VXV$\= MM VEL6NZ ![E;NIB\8V&K^E8<>SCX"$1@*W&#$U^.9C%-8UHJHV,#90I"BJF MW1$J;Q @(AJ04'E*9AJ#@&-9$Z9TAQ@AJU-O/=RR%L['-8-1))3,L6TFUTW5 MXFE3NW5 O];K28NH9K8Z/6 NL_?*^+0]1MHU[&28I@\55-S\\PS$>(!C(6 M8KO>GVW855#;V.IM/B=M <2J/\ #$$B M ."&"3*8Q7!2AP&4670]M=M]NE))>H[6;;T)O/R;=S(PU"K\/&14HT:10Q#8 M+"SCXB+:N06;))JJ-E$UD4E@ I=0$*;$(FK"=/VR5:E'EFA=HMJ&=C0E!SE( M[;>FP,PX1='327>QLQ%0J4B!T2&,<#@R":_O?LGSAZ"Q*Y-I,6*\F)2DS=,4Q,14>^$U-*K+5N#F560I%D%6C5LK)J()&=**"F02D75!KD$#Y:35@8R1L;8B18ZXN"E:6 M T:J5,ZT>+I!([ABR1D5#*#&)*BR4$G.,',$<$5&U4@&,],6F+K-0B=R)E@W M:VC<)K',<[2RK@NGI4C,?5Y6:!Y[QJZ*3(A?#IF4R*( 81P1&\JY)&&;M' M+CW40L@4CIFU%- #@03)G1#2/ !P1.EG3*;'%KKMC0ZNDM66+LH$;&]3GC#2 M;=!*QIU)I'-"MQ6ED&9"% /#@<2$ 1 .PBVBT#%.!2.=NWL:Z!3.88EP;(BU MC&ZA]9VSHRA9+G2K=502(&.4Y@0 0 Y0[N"(>1C%1 [19H2:CYALNC,DE!YC M@Q5DCD4BQ34\07U.[ >4J74!124/W![#$5K=JDBQ8,T(EE'1S!--FQK; "HP MDP3[=/;NC7E=D[=NV_NAV]J M-G49%7CW$:,>K)34-HY1,PF$A,R")Q'3F(YD62]VFVNDJ37]O)[:/;"7I M5/.[-7**XK$%*[?5Z/1!L# L12'L.-8E5XY%H0&S!=H1JL)03,)2".)!H:HL MB,VJVVA87WOH:CU!A3XR.6L[9-A6X:#K[FPFE2 DP9TJ,9)UIB\19R*P@5), MH%*F80'$(D[QMAMANPI6&.YNV=&OE;@7S]\E"7FE5JU,4%A;MQ-R$IV.D4V: M3LJ!4TTTP A3!P ,$6_K=;$PF;KM3M5=;(V,2Q*6:U[7T::.:3 3H M+$"1DX9ZZ(\=1Z (D:![0T4.#M(07$1P19MAVGVHO[9A'V[:?;R;91RKE*O1 MMVK,)-;VQ\.B8+,A*$\,NHJ0S;2X(F194PZLN!L$2D-6JW5G*LM M!U:M,I8YD6ZR2-;A7362 2%E-P^Q\M9I.ZR>T6VP[@$LE<214B%*"9@ >'$B=4;1Z3764$6 HU0ATJ8R4CZDSA(F.BDHI MB^1.P6;L(Y@P;M(])!LJ8>6D $*'9VXH,D8T$A$YD$Q3$H**J*JJ"B?,!$44 M^YF9/B8 Q1-EV>3#>1[0BS:]]\8#\/H_3)B6RQXAI&M%Z68W%0BQU?16^>3 M^#B).R4.I0UWV_/O^IH[^,=XU\RA<;'&I?VD5,0B,$50[<5,[0Z45N-@I1@B M,$1@B,$1@B,$1@B,$1@B,$1@B,$1@B,$1@B,$1@B,$1@B,$1@B,$1@B,$1@B M,$1@B,$1@B,$1@B,$1@B,$1@B,$1@B,$1@B,$1@B,$1@B,$1@B,$1@B,$1@B M,$1@B,$5V-<[M%0@OII_OP_9Q"+*KWWP@/P^C],F);VATCWJ5Z5XZ12D%?16 M^>3^#BJ3LE0=2AKOM^??]31W\8[QKYE"XV.-2_M(J8A$8(D'3DK)H[?'0<.B M,6CEZ=HT3,L\=E9H*.3-6B)>\L[J.8X)1M>V;DCY>GP:"^,*K6X5;H9MLMO)VZWV\K7MZG4:THXFO!P6V-SEMNKI(-'; M9F=22CVEMC033<[GE@BFEM-N57=YMM:9N]2W#9W2[W2HJ[-#*NRD M?P#>6>/6#:-DVY2*>V Z9Z3'.7#!$_&ZVH!565AA1RS 4)@BV7T00+ MG@B%%>=F5BHQ$P#J,!GI1R)Y1#N=GS<$297( &M12/ A0[_](%#B \>.CA@B MKSCYY/%4@ZCCXXH !!X AHR#B \<$ M5$U53D,J!X\29"!,GY.)P\GH<<$5P+9E .9'ZQ[,WY0\OFT8(J"L<>/$P^@ /B@/G[ )^Y#!$"\1$>852/%$F0*? MT@7/5YL]&89X(KC/FPAI(9@4Y\N4)I$HY]@"&0IAGQP1)F=E*0>_'B8ADP4' MU@7( .YV\,$5RBJ@D5%)2/S*W6.01?$$ 4*F84\\R9#F8/HX( MEDU-2\:V$S$RKAL95?)^7O& >TH GW0R$,$6,BX.9,JRBL4!#!$LH94Q % [ 3)\5A\<4W#M M[-&0"),RRA"@F)X\5SAK* /B_6S<2CI G M'NB&"*\%3"3F\R/TD],/'E'(*A>)P!\7@';V:.';@B52,=11,P*1PI"!M0 _+F)@#,,AT<,L\$6 M.@X.=%X0YX\')#"#/(.90]+,-'S<$05P(>FI']S,%/M\@<0[<^YF7!%=S\Q MU I'\I0/:1\>7(1$0RR-H[W;@BIJ<9E^M>?+1\T,$1SC"&LJ ML=I+P/\ ;Q>WRAZ 9=N"*X%ARTF.P Y^*6;XO9\[1QX#@BIS%2$'F'C]91R, M(/B!EP >S1@B$U3GXE4CS%+Q, /B"(@';ED3M$ P14,\15'-L=@!2#DJ R!3 M<@4 S'_P"KR'+!%0KH@^UB=@*P#F.F0+Z/[W0/ M ,PP14!VF0W,548"@' 0]8%*;5V=NCSB&"*Y183E!5 \>5,(DX<<$5@*JZ1S/'@93^3B+XH ;+B;_ M ?', '!%45%0 $]<>*I>*F3XO [>&CA@BJ+HAN^FI'BGV9^L"CWNS+/E^? M!%5,RP![>*)A6XMRLU2NEQS'AD@ $$Y0S#4.?#!%0ZB@.$VA2*E6-D(\]+D] MT?F#JR'B&"+-5(*:ATS99D'(^^$! M^'T?IDQ+>T.D>]2O2O'2*4@KZ*WSR?P<52=DJ#J4-=]OS[_J:._C'>-?,H7& MQQJ7]I F5N!N+2=JZR_N.X%A:5JM1A3F>2KI)VY3)H @B1%"/;NW;Q8>84 ( MBFHI4<-M_B_]]-AZ_M+9-F[QMW-[J4CWVV#QCN.G9F^W\7![R;H3N[$\G75 M:C&(V9PK%S$HDW;%?".D?;WI_@**^2*YL]XJFWD1MW(W M TK.(22Y8]]+/1-7*XF[9TDT*9:<4#6]8@\ @G_;%3R(O0)E-/86JL7\.X<@ M=TN9HV.\CX-0JKI(PIG1 H-#B!BJAEF( &"+.I%]M\S-J,'KEBH8T>Z4033B MHHNI9LFLX5S$&)>\F@D)O,(!Y\3535:%SN?;#M51;OFIC&5 2Y1$,&;8XCDI MWH\ R$G'SX)5.>TWJU12D DULP"-2!0AAB8KND7$R;4X@##B"JQ=.7'+RX52J;,;N7;EE8E)5VUY M:DNW1D##$P^23)<53 8P%8<0%, 'NYCBB21D3<1?M#$]4PXF$K8Z9"AQ8"0.)LL7MZRE:Z%:\RLSHQBO0?@ MK:=?;7.V6$BW+EKR72K@KLOJN(#NIL';@HB(,0'TTR]@XKB)G=@BTNV*['=0 MS.P1N!=]*:1=S+@7UF47K4$".5%43^J(;+PH&S%0 ]7YY 0H]H9_,Q=DAFB^ M\;19S+>=X^1M0G-9[G;(Q.LK-7C4PR#47B@!$PW%N I@*W%AP !4#@&0\<4Q MQOE($8J59G!MA6?Y0/[MVVO[WZ3 M 81$ SSRRQD36-W!'O98RV/;H^*P8,QLKF7N\8-U7S0 MI5G14E3#$0P]SF%+GPCQ\GFQB+-JM[;]P+5$6=_$1KMH=HW!L=(P1,0 &349 MH*JG#F,-60*G,''CPPJIJEG=^LQ*D:;;O&AU.>W(!PBHD Y9C>WB)18 &12" M'DPJHJK*A>[/,W./CW+IH+9TT*W0*,7$!S72J::Y4BB5B!BB9,AA[0#AA5*I ML.]T;EJ=D;.VADDGH@%@[L> M(]T3>3Z&%4JMU:+[<(J56C4G#5)= C?FH#%0QA(=TV3>(9F,Q,7VQLJ!^ ^7 MCQX850E9;>^V92KK2IG;05"G%$%!BHGBJ()Y%T@QR 1$_FRXX52J2J%[LTW; M$(UV[:>'70:MD2^JHCVU^NDB8$2B##4!C"4XYB(%X=N"539?;HW-!U)I(N6H MMV[DJ22@1,-D!163(;@9CF(@ CVAA5*IV6>]6:+BZZ^9O&AC/B)&=91,3Q$Q M$##GK8=WTQ]'"J514KW9I5Q8#R3QHFUBHX'IS&B8G)),RK1N50>6P$X@*S@" MY<>WLRPJE4UVNZ-P%Z1LN[: F#Y1%0WJJ&X)E,0!STL,^ 9]F%4JM_=;Y;(: M7:,XUTT,/*:'>I!%1&:7C6B3MN)C*,./-14 P9".0#QR'"J562SOMF5K+F3. M[::\%'Q)O5,1Q 0;B/ 6.0>F/ M8&%4JL^I7JP3$L^2=O&G(:,.?D,5% '_ %?,V96(&X&4$,L*I5,E+="YF64( M5TU,FI(D(B;U3#<6W,3!0X!X .!4LQX\<@\^%4J4Y[E?+-#2,4@T=M-(-D7D M@ 142.ALNF@H14V;$>!R'SR+QPJE5D1M\LSN'F'RSMJ0S:2\.U,,5$#J1\&U M5 <@8CD&M0>T,\*I5::L[C6Z0L<-'.G;46;Z68-%C#$PQ0Y+EVFBH/<8 ;+0 M\V="L0 M4H@]:>)?/ED#_P!$1&9BMDVJRI?E%7;0SMFDF=F7U5$ (B9VV2'+2Q GH*&[<1515:V$W' MMC^<:L5WC0K9RMX0N<1#]]WF!.2&3#5JUG*&?9Q[<*I5)6+<>XLI&69-'+84 MT'"#5OE%0V8K"CFLF&MCGW5"F[?-PPJE4X9F^6!I7:[+-WK,5'BYVS@0B8KO M+ID(=5,0,PR 2)* / ,L*I58U4OMIEYR1;.'30S5!L91/^BH@,C <2*8HF$/Z/ ,BAJ[>/#&.RZMWO,3' OV: M5;CD9*[=QFKJIQ6:]V9@YJ)47461)ZV82CXSN-9E0!BXY*I'1Q:,>>&I,#B4 MI?-Q#&?X:/'&%//%;&D[@T_P!MBP)B+?[[Y4P4@,"9 ,0Z M9M(:DU! QR#Y2F$HF*(A\P1QA$AWS-T@J 0X5&I*%]-/]^'[."E95>^^$!^' MT?IDQ+>T.D>]2O2O'2*4@KZ*WSR?P<52=DJ#J4-=]OS[_J:._C'>-?,H7&AR M\O9Y?G8U$FM H0=;\9',*?MQO*]XU#;K<:3CJ90=S7TY#1]>80 MLX%D4)$/):$DE"OH$AR**>NR-^005M #G6'*AUK@FP>ZM]ZMNJ2B[T;HTG9G M:J=V>H=K3C*S,W^GV7J!M,;N >O2C8K>($8BXQ[2N)5HB3MG(:K(I&5:F;D*) M.(AS0S+QXY2E:X]WJA*_&V=I<( D#*K*C'O?63/3(J&66&1 @^)#,8^034;F M#O:3$$!R'A@B=Q5#&,U(I8(L M*J_FK>/P="?[P6P1-F,^NI_Z]%_[.IAX?Q0W.WFK[%6P,)I(0&\^I;_<#\Z[ M%V_78_+A_=,\4C+&P'Y@/LT5\Y?:SG08R.@'ZUG2'_A_%!_V],_[0ABYN8W: M*M5)R.W;\PP4_A'Q5VV8@6]0@CV =YGGD ?>EYB[%&;=^]8--.16);:WL_Y@ MP \U F!_U:0[?Y$MY/\ %JXTF8WUT\DC>=96VR[,+1_RET8T]X+HES_DU&_[ MK*A\[O,!QJK;,KZ-U?YH^DCZEM+FULKR/M1$GH/UK"J7WBOOS8F"X?UXGCJ( M\WN+V/P\H?AUZ7$CW+F9LDMK!_B8=WB(I\K0#UUYTSVOWSCO]<#^-+B5:3JN MOY[27^HH?[(C@B4-_P"%P_Y;^ 3!$IMQ^?\ 4_PBR_W4MB1K4C6F,3T'7^2# M^/4Q"A/RY?>FE_@Q3^\:8(BF?>R__P#=**_YG:8D"(8?F%8/]=1_OF>"+"H'_ (@4_P#"41_?I8J; MVATHF]*?RQS_ *R^_P!X.,4HGC:?S,JW_P!1_>-L$1M_]]9W\"F_C&6")BM/ M29_ZP;Z6")X;C??D_P#W5BO]W-,$65%?FI*_A0/]@:8(M%3_ ,Z*U^'8K_;T M<$6KL'W]LG^OF_\ L\$3KF/S)J'X6G/]WQV"+)VX^_N,$6XG?S$JO_>&0_P!@:8(E-O/OY+_ZD?\ O0P1,U/+ MQ)_-S7'S@[JF,."P,SUV.JTI);7WJRWYW4]S)!T2M+-G=8;QLC7D8=HC*1TVK QS M4\FV%XB8R#DQ5$S%.4HAG6&LHN3;1Q]NWAZE-MMSEJSM;0XZK56R&8*53Q"T MO=8ZX+U]^/KQP]BBJHDB48LA&8)*Y)E<'RT\,;Z2N[1>BDLT9.X28:3P&BXJ M3;R#&661 M-*H[$G-3-S02 1,.4I7+*FKMAMW![#RF\NZ*#WI1E*KOC,V.Y.[%?6$?MWN; M<]Z9:U46I>+B$&\V]G6%/?.42-U@58F(B<3',8I!$B]7^B62ZDB[;;+1&\=; MJ[.NR.T\0\<6>:D9IMO3;;J5U-*2BS.HL&9MO6L$VAD6:R@@Y06*ESA*F)@( M!B+T^C5:X-!@1?/5U01M,@!! I29 $@MV:#$S[ [<$6RH*M+]TC%1@,@+PS. M:[Y-)VP_T7(@J"ACKZRGY("( !&(4)]6UU2#K5Q1?U\*AF::(B"+0,T@+Z(AXL #T0XAQP1)PJE(2BK MR@W+.%9E91)5@,FV%4H%?+]W9%6U &WX+!I4YMJ2=B%X-[+2[M=1![09,>'H;\5RE_DV87!W0OH&NT[3\"N6ERG-,O>3C9A&P'ZVIT6=Y2 M1"O&51GUVB$$]39G*BU#)--PT)I,(.RB(DTY9CGV8Z./(K"5HI+:LV+.IM5(F'\84Z343Y>N2\H4LW1@SYF6?$ RQ9O M,KALX]Y$ ---9/O6VMLWEOCNGEQ&O2 /''!$I25*6%VB!CPFP=(S+%-H"Z;;D%SB5 MQTJ&*Z.<2_0$<2I30(>@ BX P6 % 0#6()-?2YRG#+QGGQ"A/.UKT?U95A6+ M.\HD(X,B)4VV8' C+(Q\W8=@]@<<\2B*ZK2$T;\DU"+TZ!A\2F ^3AY?)B%":A%-OM":YB6#Q"IQ6.H"37BH?(3 MF OC *&?FRRP1.:XK4P;$Y4?$G 6%O5\N4FVY?*"O->6/>=E$3BGEJX9 .>7 M#!$HR6HX42=TA-B07B6L13;:@'6TTZ0\7D.8]N)18=.5I!+16U6A9P7Y96"* MU,JFV!+4<2YE.!79LR"8 S'(1R[, :&J+0R:M$'+,M@\4<\@=42I-! Q_6#L M1 "B\RR#+A\P,0B<\XXI)Z?5P<>O]&3<2B"+0##W6^K, > &08*5ETY6C)S$ MIX8DYI-!G%;6FVXASF@:BY.Q[W9PX!B5"8[%:@Z&PF+8-7.4TFY33@.GNCI\ M9EGGB$3FNRU*/,G\8$YK]S$;D5-)KI$@1S04\Q%V4=0E]+R /9PQ*+/16HR= M;DRH%GBI^.()O:FIAU^$;9\?%]F@,$6IJ*E#]=0ATB3HN2RS 4!.FV G.!VF M*>K)V(Z->6>0#B$6&^-M^>5L@NTY\RWBQ$1Y;8H ?-(#9 5X&9?-@B<,J>BE MK=7YI9X8\CJ8.F4$FH'%?P#3F"(@\ST:0+EQ[?)@BK2G-%-).7$>6>( UV5* MY Z34;Y^")GN3;>IH$,D2?*JB\*W2-RVIM"2BA .7(7@ M@81!4W$>/'!$[+PM21?L2O G.*;B&D0=]NK+Z&(1:*)5HA+%#BV">!4+-W"G M2:\O7XIH!-0@[$VD1#B(!@B5FUJ$>8F 7+/"L5TZ<" )-0*#@BQB$,'VX&92 ME..6?:&"+9O%J.K3JJ"Y9X[;QSA<,DFH&%P=!)-0+EL;E9!OJ,U!%H41<*R8 M-]?=>D'+PZF66>7T<9-].RWMA(*UHLV)[;X^' ^8:-/]RV&\=SVBHL)%V6[/ M92 C$*>T29 J"(BB@@R.+0#YNS'.L #QS$0$0[1QY]<\5.CN1&2_D_98LQG! M,EX#<,W9 -#I?K;KY$S)NXUO<-&/N%&ESV" Y8\\'E!I)2HV5/OHL544S*'%%0%4A M-W%"]AR^0P=G <816.,(FUY*"@"F0Y=0E 0[-_)]VK3S@-':U-!F59L$2^24%4 M'JCCE,53 ?040+5256DDS>VNDQ*1+EFXCDJZL97U>HD!C,8.PQ MB*)&B5?FFJ+R-3:M]*0-P;%.@"153)@J@ CF1'(HZAXX(MSK!!)2/;2DHX5E MI(TL24 W*@6A]+8JN!Q9SN7A5TTD]/J M>3](IBG$3YY\?-BSO&5I72I/RZTS$2$,UCPYLCWD6?:]0 .)2]HBED 8HFGB MMXS+*:1C65/S<7H&FYB,\.F("M=6A7\XL;G(8]YFK=VS:"'?\M5D5AN88+<,%CR1 M1Y$24%%':!4/Y>J.@'!T01$X9^CJS#,/.&-!=\39+8S>'NIBV;1HPN.LTY!M M6#DDC.(G8:X13;*F. M5JB5,ZKA0Q-IB+DPPAM=6-G^=8.9<= M>F]G.;$ONWM#1\X! )/)A,5=&W451#HSW:I3UE*;([A,"S1#J*Q;)OS&;X5@ M05!4K=RO(H(I'\.)^)@XAF'EQF9SDG&D&78+&WADNPZH!>VG_./>M-!Q9Z2V MA=>\1W=W;Y6_Y26QOD=4FHH&0N/L37)OMU/;,+:MV8*P3\.R?E1?O1< H?VM M4A5!%(IG*@AD/[D>&--E'$N>9$\.SQD,5#4X07?\KBN_M^!N'_4*QWO CY[J M$M^7&YL1-=6B1C#[%-*I]9.V.[+ZKUR*?O8R<6AG#<\$L*B'(<.%VJB8"Y69 MI-Q\00-8Y#W<\AXX]TX8]2\LS$-AAF:Z70*;N0>TKYM]0_2W->$I7.SF)T(Q M?BQN_P"6JE+7T.96;N*!Y0X(1D.DL!':)BE5)+I+&* E1TJ "9P',,PQZ[90 MYKFE!'&PQFM-(!T"O*5XD;C*HW4@D<7\X.VFQ<^CS?;D8X55DRMQ?%( B[1S MS%4 XI\G6&7S0Q3>6\MAHNAAIS@^ZJV<%I/<#WIX78"%OTLF"TB)0 M8-Q+]NMQ#(6+8V89)>7/&M9?6LC\#'5=T%69XWVPQ3"@Z_ M1UA#.?1>(ER+H99YB*/G$,$5U1 G)W%YBTCQ8L>UXB(_78WMR2'!$SD 3\0Y MR5D(YM/\5@BLVY GNZ@N8N_ PSD1H$SI(W:@ID @5+LRQ(U MHF@^X#*#SI(4S/A \8@ ?RE/CIY6>6(1/NZ%(2LU3&5D1'P:7$7:&8B!([+_!8(F)G[<@3G20E*!3M$O_P#33;L$4@\F)16L]!*'/ 961 1>(#EXQ$?V M[/S)XA%B48O_ !I4C"M(%3&9@>)GB(E 143$#"4$\QX8E$WI#(97,R\AX?7) M 4?&(99B^><=()9\39^3$(G=9@2]Q56Y:TB.7)SR=HA^T;9!Q1#!%D[?E($K M.BLM(\841+]N(#W>8S\R0Y<<$7.FI1,HP$BTD!?$& 0\:AD.? > I>;!$]MQ MRD)-GTJR'YK178\0\L:T\Z08(LF**0]3F#&6D1$)0H!F\0X?:+3L]JXA@BT- M.,3W55DG/DLC6")*8 >(Y9>/1 ?\%V98(L:PF(6PV4B2TCD+P<\G:(9^@&0Y MHAY\$3JG"@%+JH**R)4Q>>:(#@B8BYM*XIJKR602:6>;U P?740'_!<,$3ZW-T%L+(I5I'2-5K M60 \1 .,<&68(9A]O->/UKY MN+?B(MOL5YK'.U)LULH&LL&(K2 _\3E#B\0_G;/+/)+MXXNL<).QI0QN;K5; M20&UDG%3K2'(,N\T 5\W.8*R*"8, M#J&<*O$"- *!0$3&=F2!N7(!\IL4XV\_4LH9=>$5#13^(?%1RLV_6T=1/+E? MVUF9Q&Q*BBH)33!T)W9)3F)DTMR*"8=(E[,>3<2^J7!SWORMET[QK/E+=U+H M/3AIRKT+@GT,]4A=G.[K+XQDSI*AXN("<.$?L[PN]B@P\?7'K@W!=K+R\JRV MTK+)LF*JZXN&3I(QG!2-RLBE(L7TT_P!^'[.*5=657OOA ?A] M'Z9,2WM#I'O4KTKQTBE(*^BM\\G\'%4G9*@ZE#7?;\^_ZFCOXQWC7S*%QOR_ M1QJ)-:KC[8Z5&S?C>'WOI.CUQU6DG\?N?*W=O9G#LH!%0GN3I;BS.TW:ADE" MHM)UDQ!DF&D %57LS'&=8:UL':U'+I_WPW*6W+H<;)[84>IT#?%*Y-*@>GJ% M<.$J9ML_AHFN^OB! Q1&[@D194^7DHMJ[_>X<=])]TM5TIE<* )NW(,^&.;.V>[? M5G:.GOJ;D)^Z5-SNEMUN]U U2FN24R 9-&C&GQ[,8(K!PW8@KN!H<'$2DD$T MP6X ;ZX;+*Y*+8+!O6[O4/?MPNGW8NA[K1VU^Y5\V#D-Z+QNBSVCI=I;:V5.TJL2UD0E <"]27YX"W#VL>:82M:+O/2%U5U3??;O:>6LYZW$ M[F;G;8PFY5IJZ-QD/!/)66D)B,45\)X1$E<=IG@^:5@V1% QP*34 '$0J80' M ZJ*] S>2M9M7HVPK;B1V_ABM4$FQAM4@&:AA+EG(N.(ET&QDM_FFFNJV$]F MV(4U$V 09\&C;/(YM0 "89B'M/I8MRPL8PEK&RO[A H?>M3 MY2PYCD%G)?9I'4LA87!SSKH"T$C4-070[/1Y>12K23-2/:BDW**JRIM(E I% M,Q,((FRSS\^-'-DS8G',+Z\DL[=OS%FIA&JG:&CZ%MLE-UGKQ/Q&^2WS-^GP MDA+Z.[@#^;3V5%[>??/;WIUJ5S&VV1O87,@$4@T@(ERF*J;U60%)%R< 61.( M*+&*&67[3'$<1^M'IWE=O)E#/);G,HVD-+GLWKRX81_TR:@Z1IUKV')O07-N M++JSOFS7V2Y9++622"$!D;64=0D/8"UW9-=%.109VSV:W8ZTKPG;+\X=5':* M(D(QW&HBJY;K.8KEF$IS%*1NDJ?D%#M4'//MQ\\9)P;Z@>H/&45],W-8N$'D MXF-WDEH:N;2K'/$9^6M*MU57T1QKQ3PGZ3\"S<,Q'":M; M)&USQI-=$HTL'T3PLU?VIZBMC8$$BA'_\ #1CZU^;OJ5ZV\2B-Y\RO)]&IU[.?>XJ,ZO7E M4G<8K7%*7-!#-Y-^JWE4T %-VBJL&EV4W. N2R90/D B'''L0X#L+:WI5N@? MA,"^4KG]2N>Y3>8I+47%#^W=R_Y2MU5NMW9.!EHR4>Q5F.BP55.X3C4B+/LE M6JZ >&2&11 QP.L CWBY!F.-'#P7E\ERX#"YX;4#=LTZ:>XKL+#4ZM:6:]2^Q]K3>I/5P5BI9^*ATKPW9N%T$UCD MU:A>N7XAD4>/''+\6>B67WD;GVXQ5&IMM&?K7><'_K^X=R_-6'AO,,LDL0[0 MZ',I6L Y-#&4IS)O[Y],]/W,A8C%WF>TAD86?N8,5-5*:E^A7IE^J3@7U)R[RK. M;G)KZ_GH&5D9,^,NJ2"7LJZIU$Z1J"?_ $8]0I[S#V_;6X/&\)N(V,FP00?' M(1*7,WY*[A4G, JA^6@0Y@[@\2XP^ O4O,K;/39WPR]O&EOE\SP1[IF607CG*:SD MJZ.@XCW3' P9>T '8<,?2.6W47$-'X@:[#B]ZX"TNTC9)/+ZUV]W&3>7ZEZ'F%QD?E;+6T%N,R;AQ86M#Z:*U(%=M4O1JG+1UUC%U?" FC. M,#&TG$1 !AU^P.4 "(9^?&R"YP:TRPILR?Q9\V?>3 W$YO*J?_$]F(4)\W2E MS/J2I\67"$:S-B4FDYLA$IXXXYYI! MEP <2B:32DS0KN/Y&/?@^TYLOKB_^)[<0B<=SIDP:V','@LA;L>TQOVL:W#R M)#YL2I60RI,S[W;G^1_?0!^N#YVG'ZSVXA0L6D5&6:W6$M*7,E%H.;/@N<>)S?N? M\E@B=MZJ,N[FCB'@\O)'X */;PP18\M1IE67LC MC[2$#/!,&9QX9BG_ (H<$3AEZA,K52KM_M,1(XF,\SF#@,>U ,O:?F8E%91* M9,LWCP/M,-5F@Q A_P#!<0S]G&NDDK,Z/E"LR1@'&5DQ-.FC MTZ=0R9@)T4P#OFXY/&PY?6OF8S[6Q,NG3IYEB/O-WJ/M3>AJ9+MK##'-X, ) M90,/>'/NNF@CE[4'$ #&ZBLHX]9'4K1O)I?E:#7I*4L-#DW4W*N$E68N#JOC M&3,H.DI?$]T1+RQRS+D/9CD?#7F5YD^_O72BP+JC'41T&S213Z%U#WVF9V++ M*R9&;X"CL !?7GH*U65-PY4*95V3RRUQJX*+L3MG+HB92E\/Q-Q1$>8D!1,' M#M ..,[-O5O@;+;9S'S969RR@!D:#4-=F(C:1B 82!I MY?GY=2\RNIW?M"KD2VJVRM#FRWBP.!8.4(Y7FHI%= "1@*HBNHJ4I%' !P3# M'Q_ZD<8\3<0R./!S+F5KL5/"RR4&P#!3Z%]N>F'#'#>24;QF;:W9&6T-U''\ MX.DDA]=0IMUK8[8?%U5]:HA-[I+.E[3+Q"#M['B]=B*:JTPEI*)#J)".:.7[ M7RX[OA/TTDN[&WOU<'$5_;V+C(B"=UUFI+/1*!77C6;83()F.")C M&!110V8B YYZB7V92$U+JFNB9Y6WW+;K-9E MTDX6*J7P]8*(% $=%;9%,.0>01#Z..N&7V,3/F5 M,@ * !0$I0[ 'M ,^^$!^'T? MIDQ+>T.D>]2O2O'2*4@KZ*WSR?P<52=DJ#J4-=]OS[_J:._C'>-?,H7&_+C4 M2ZU7'VQTJ#O7I9U2T3;/916$J2K_ '_MDE7R3NX82'O=,HJ$CVL[))V"5K\C M&R$:N+%HMZNTND!5D3)$/S""*1LZPUK8OUJ+?2IL)M_T5=2L!MC3H7969BMW M:I9+&_NNWTA>I2VU9[!*Q!46SHEELTI%,O'FL"AD 09@!N0.O/(,;Z3[OZ%J MKGM'H*];B$Y*4PS00790Q8]94JA_OR_<+N")>* @ZB:\E1RR3*&1>S'.7']2 M.E8+>VWI^I1CJ'21MI2:WNC"0;^ZL1WZE;%.7!%)VS4!>D7!0D&D%,2#B8 MD8IF^9-4%#L5W[LISE4$QM90R$ #+!%(BET6E4&$IM-HT*VAZU0*LUJ,$@T9 MI%29Q4>=XLQC47"R)W1VZ3IX8P:CB?,XYCB'5+2!K61:/#+AKCJ!7;7I2EVW MJPF749N%;0^%J)L_3\HXV-@!08EDYIF3*T;73SA8VU[H@65JF!E M3(@A.IB'='O8O9GF45G">C:/K6ELVF[DYO[US9[9 MJ] L&X2\\6,;I,D%G[F;=E1?MF2:0&QC-0*L,<N(JY[9HW5&D$XC'RFNK6O/_ M %P_5EP+F=C+D/HU_P#0FQU+3'=VNX4BOL[N#<%SA=-@QV[16@:YS(#IHXIV=R-\]OIIXW'3O()1HIS1-4W24&F,-LHEDWJD.T0),S+' ME$:Z@4;H*H(I")U#G4$ID_FAC7WO'$[FD-=+2FUB^C>$_P!.'!]XULO$MIET M[C0G>;YO3^VU-FH[0;6*6=D#FAPCA-4[@54P06$5!!BX. B'/RX'* _0QHK7 MB^];?,?&Z4.->[LZ%ZEF_P"D3]-7$N0RV&<\.9%>,#6NP&28FN-HK1L]=17, MI7I\V9LATD7%+:13MXU=*&?(D>$,*P(B5RR^=$3BO>K)BC7] M]'IO$B&08IO3) 403+S"F2\,4H@90,^/;C5<4Y9D^?0N:YD6(]XU]Q7B7"WZ M7?7ZUS89[Z?\6VN36;7A[6"WN"X-')4PO%5$O<'ITWGI0/=TT5GKU:HK-5"/ MX@2#*',Z)'+R+]4_TOY3ZR\&H[1\D5OB4V20&-D M!0SSX8[?TXS['S>.R^,R?T<9)):2IEGAW;1XFCX0RKTZ;H$^0D18AR*JH9'!8I@XE#'T+> M2P75MX=A:ZC>0@C3IY#S]:]$]'O7;)N),F.69W%.+T1@8IY(6?,0TUI5IK0D M'1K71!42;T572L[\<5]' D=)3F,RI'5 %BZPU!F8@9!WL>>)]FX4:QA!IKTU%1LY4IMPJJM?8<%5%#@,\Q 0,H?(0 M]2N!XAGEBA9"9P&.7Q@%44 3#+VP_#VY3^ZP1/JY**>J*8',4R-%*E,',/Q M*)&>8>EY<$5*>=0\=?SF44,<:Q&.!,*A\^<:P,VPJ>EP,* 7YV)'*I3-*JJ M1ZD4JJH%466!0 4/W@:"GX8![W^!Y@Y?/XXA0GE?\T[Q*ID,]P M0&.H8/7L0&0J'$,N2J&66K(>&)&M2-:9[U54HS!2JJ@4SP0$.8?(0!R3(.W$ M*$];8)D:]5U$SJ$.*: B8%%,_K2 ^4PX(J5(QE$-P53G4,HG6V[@AA4/F5;U MI#M^8'>RUM^,< M+4X3 Z@$\)5!T@H< _-MH/[KSX(J,3'-0[ )E%!^W4.U13]VS_NL$6'0SG/> MZ@B=10R7K.&'0*AQ*(E42TY][CEGBIO:'2I3>DSJ \7R44#0X?E+[8?@ R#G M@'>^;BE0GA9Q,6F5;2=0/K'8H?\ <-O[K!%?05532TX)E51RA#@'MA^'MK/^ MZQ*)AM3'$S3-13BN8/KA^P0X_MO+B$3OW"$R4R;EG4)_PM%#P4/V^KFGG,." M++CCG6JTH9110Y@DBE 14/P*#)H8 ]+SC@BTM/66]TE<3YJN@\W&%,7F'R$I MGR(& >/8(#@BULXZ55BTS*''O>D::F3PIN%D5.2EI6*H;4G] MNM+4 M.1NF8'#81-K*"'$.WM\F.0S;C*.SDP%SAIIVF#WE>BY/P?+=0.F#6FC2>R^N M@5Y!K4/^H'JK;4:\3M+H$6>W7L%W:3YBW4679M_&*E-M!B <6N M$C7GK("CE&]-_4=O-#1=MWG/!P?;,RMYO74Q/9 M+$*D'1H=)R'3J4Q.FWI0VRVWL$B^GB*6F73;"JQ?R?,7.%. V8:@!Q8ZG(.P M"NZ) )GIW!U%SK#S415544!0R*1CJ)$,4!*F $,0HAD4.S'617[-\XVC',@K M\H%#0>U>'>4WVKKLU!5 M5.&K3J.;B.0!CH?,[IL5&&0:.9=)9

&:-&FO(J[D(IISBATD^68S6K M:AS,(B/N98B(]X1[1QS.9YUF#'4:Z6G1_Y\8>[M$+7/#0XAO9JK"^FG^_#]G%Q4K*KWWP@/P^C],F);VATCWJ5Z5X MZ12D%?16^>3^#BJ3LE0=2AKOM^??]31W\8[QKYE"XWY<:B3254PAK@3J"A=U MBV%,:;6=EHG9V(WTM>^5W*EMM0KD\3CZM4350L7:+;+O[X[@[&G5W=4J\2XE MFJ0, &0<()M=:/-YQ,FUE9"?GJLMT\9/+U+C^R5=1Z?^H*!V[W$VXVR?2NZ] M1M5GQQW=M5F7\FBA'>&$#/%CE(0N8AC(;,QVJJV;K.=FNG6F](?&) M;$1]%J5I9Q6\T[,V9Y,L_>^AMM9.P;RU]M"2\C#S,G;MO$7_ *]K<+'RC 43 MN%A%,HJHYY"H 8OM8YVI6'1N9K4R:)QFG;I!-$K4RAE!563+Q$X83,=!&97]ANM6GXL/R=ODJG M[>+_ %2@;=04G;)%HDJSEG4J=KS4E%?#JN#N$P!,YRB*@)G#,N7 >&.)S;U3 MX2X9879FZX%.Y%B_]H+>Y+Z8\:\8RAF3MM2XT/SRAF@_X2O..5^,0!A:&[2@ M0<>^=)&ERE>)J)^LB%5B'J*94(Y)N=50YQZ[<%9^\VF4/ MNC,=6.#"-FO$5ZUEWZ=/4?(81DV33YGZ0OMH_5:W8X6AO(A-:!]#7>!Q#2,0;KY M*J2L=T"0U>C(Q:6M[AK/OT29%CS\U("Y"'%T1XF(#D0/)CZLX9C'IL/"^GM6 M6.K_ '!WCL.O6:::@+X!]4^".//U,W/GOZBFV-QQ&7!Y.7N;;1[RF'LL:X4P MDZ$ZX;H0IKME9GSV_P!B=>!9,BO(]998[=3FN%B$R,>0,4P&-P$-/ ,=G<9] M;<2-WO%QQ8J-RM6JDF4K?Q0+K$(9);,A"''@F(B.K@.-;/F4$4)L40W_ >( M&YF[Y29J.;@K74>6H'T)K*2+@QV"'.04!DQ7%VL)2^B*)LQ3-J'6/='S8Q+J M-C?Z#_B7:9/=YC?M%UQF6',A^ *-J=>@)[77U>+>HB5NW<%+&B^6<%=$!8R1 M>2 Y-P3,.LHJ@ !JXY9XP&2YZT@'7@VW#K[46)T'>L!=AYJG M6M57BE=UB\H**E.W72CG"3517F"HU5?((F(9(1RS'08!#(=(<<6),N M=86NZ-SH-"0T:Q730\@*UUIFOJ6;QN9\,.LAQ,""XR ;O=M-9*#O8,=.>@7D M)U/;$J;:6=+=>EQ148F7>BI:XI,GBT%6QSD5<'*1-,A$S&+S.T@\1QX1Q5+/ MZ8UGX@PMB:TN_E_S32E?W>1?4/"5KZ0^MN2OR[C\9I)Q7B$;O#%T$.(5;)0M M)%,0%#34G=4]B:+NE7$KEL?:)*%?F9E?N(5!Z9 T8X1$$722R#9PF*/,[]((K$ M6$7^F7 MJ)Q3PCQ9<<&>IKK<7UM%\PM(@]H=\PT/:145;L7HWM6ND[ND"^0.!V"S]M)) M/LP\&HW1C5&JA2.,Q3,N"Q\M #GD ^;'GMYE-W8G#<8:\QJOJ3+.,=GUL/+_CE!QH_%PXL.FJZ9DC)&A[=13WN@E+#TTQCD*!(I M8PYF !R*1GG]'CBZ96 5Y%@7F:V=@ ;@N )Y!7ZU;4#II,-P4C*I:B5R,9FR M.42\XLXR>#Q_<X(153XST/EDC_ (0N?\I)Y,\4EI&M5S6\D%-Y32GM;U4C5VK%!5// ME(?MR_8FX>?%*L*E.52%#0CGP+R2#Q\_#!$R"G M3%Z+@%4N4J\66((G*!N6H("43!GP'(.(8(GM?U4O=0Y5YJ6GPE4_;ES_ #:: M=@9X(ADJB2ASX&62S%ZAV*%']NS#SX(L2A&3+>J@N*J6CUI"DX*%$V9U$M/ M!SRX8D&AJB;LF=,7BWMJ7MB\@8O?+Q L@ZS\O#T<0B=UF71/3*KI53X\GM.7 MR$;?-P1*4$Z99:<**J68PAQR Y1X JS[>.,J*SGG9O(Z8>E9D-C<3Q[V.F#I M3"9K(B+0>-URS>1]GG5TY)?CD9]K^Y:*G*)C:*T(*$$/7T4 F P"4/M]'B(^0 Q4^ M!\?:HL>3+KF+MAO6M=/B4T]90*@8Q9*;5$I%2&-I&.89< 'M[O9C.993OMQ=- W)Y]/4L9US$P5- M:="KMVY;I2S+-P'V081SNI]16="1/] MWRI[[A+:IF)230=+&1J=7:J&10.HF11&-(D<3'+P @&#M\H8YW.;&?()GS9@ M &-)KA.+LZ]BYR+B3+,QSY_"ULY_FT;@T@MHRI) ^:NT;%Q:Z=1FS>U%5GH^ MYWF"829FR0IQ@/V*CPYC/&X@F#8[I)43\,\LNS'FV>^JG"ME:N$CKD%HT_RB M>6G>7T%P-Z#'!Z;Q#UVH[9)>*<++*F309E*0!'T0* 98]9X0]%\HL((LWNV2#.G?- M(6SDLQ#8W#2B\HXL]2.*+K>95;.@.2,%(ZQ#'A.G2ZND\ZG5(+-EJ)5P,V!8 MX2;AMFFN"H%4;MV[@P%:@3(Y=!@XYAE]#'T)E.99UD\ MK,QB(#E&([-:^4^ M*LFRB_F-SF(DWU0?E-!KV)"G&%:>D5W"R#1 K42)#]X =*:"P "IP*=-0 -P42."B1_FD.7@8 MOS<:5X#7D-U KK[;&;=ADICPZ::JI,OII_OP_9Q2KRRJ]]\(#\/H_3)B6]H= M(]ZE>E>.D4I!7T5OGD_@XJD[)4'4H:[[?GW_ %-'?QCO&OF4+C8]N-2_M(H2 M=<"U5L=*H&UTSMI)[I2MXN;QQ4X.(FWU4:Q(&(W4,J0ZJ.(Y%/)SKAO3O-;:(;V1C*0J%R@]_'E7LAI^A[QO&:MT MID>U/&%@W4 G79N7J9JS84U3J,C(.%'ID4">-*132 E"]/E91LZ,L+5JI)2+ M6#4!>*D4\F?/*X]K(G6(V ;*1Y54VA1.ZR$P@ Z;L M.L?0MW/JZE@4CI5ZBMGK]6.J5&!CK1N;(AN;4+/L^!FZW@6&Y%^D;XPG%3J\ MEBHBG'M6X* 1X\-<<7G#+@7!@H!VG/'_*5(K8'I^VAI4^T]S]2ACNT&3M1 MV^G6AG2JK\C!QF=$5?$%Y(I@4.P..?#'.V?HG9V$WB2R4TVLA^H57:YOZX7F M;61LFR1,)II:^:NL:/F)',NHJ7Z58HM&!T:]'LR/I9%HW811"-QT&;E2*;2P M#(F8@ ^7+'=6646N51B!A.,;0 ?8%Y9=9G>9M?-N7M^2I)H7$:>DU3XM]XE" M&K0E]SW>1((B+$1_:G\[/AC8K*1"W*2/%7U4WJ 3MVT9RQ!F< ]L>JD-J*5H M!3=WLS 44.@0YJ\4AG\44QO CW0\.KQ_D>>>"+=76Z2#*TV$C8: M^J0BC "@+(QQ#,S3,,SM!$>(^4<2I6=)7626I\:[4/7DW!IN43%(&1O0361* M0VGP8E#,!XY=N"*M)O,JZN,6P5) ^&7%P510C(2'*!8YRH42G*T*8.\0.P>S M ($SAW"FBJ.VP$KHH^K5PYW@!XE%%<,\_!ZN 8A0GK9KI(LFE96;*5]PH>L+ M"9/P)C<=;+AD9F !EB46-6+R^<0MG>/30+6Q$!*"DR5,XZ09Y&S*; M+B XV&6SBWE=(2-#3[BL#,,SFRIC)X:%SI&M-21H<0#JIR%,B4M+>U)RM2G M@G,+-MU6;9RK%@8B*JQ#)%,4PL8>S'D7&/#;N/9'VS0]U26_(&D[/V M]"]-BS%N2SV]SE!#WNB#C2K?F<&D]G#73RZUY70%TG^BKJ2E:5&#GI@0(X=-_'.10(54! Q@Y3C]S^UQNE2<5Q,W+S!#PH M*$2 3F "E4\(IJ#+RZAQR#\N=([2T@]/>(X=QE6864EPX4PL;(# M4C5IC&K7K3PMEJG&T77'2CBOJ$33J34;7J4YZXZJ\'M MD(&7@. !K6#^9X@69V'V+2W/%.>Q_<6,) YR/6KO>;&+XLX<.CVK,%E?%F$1NIKUCXI"F7 M.1=W"';*#!:%Y:)3,"3(Q%1 S<_ A@:%TFX=N8#B&W)Q#2*?2K=+^W)4$94/\ A[,'>09,1S ?$)A0#5I)]Y M*=UHN\H6!K1O^'P$Q40$?!".?M;?+@+,0#MQDK9*VF7>44/=#'"OB*;9 Y,F M1@R-RF!>.30 ,&0]@YA@H30+>Y7)O^;V0@'_ %#M'+R_:?EQ")UW>X2+6;<) M)^H-/)K2G>9F..I:OMU3<3M##EJ..0>0,2454KO*#2)LPA7LRO$'A,AP4K&J5SDW-DK#93U"!%I2"2,*;,Q#Z3B0!T&*T*)3<> YA@-:A:!_>) M4KHA0]SV132! 'P(YY%?/2AGFSXCD&(1.F?NTF6GU@__ ^!A! !'P0CF $; M91?,6FNCE_O2S&[2CFMRZZIJ\DH61*D4G@1 IB T:'U9 MS]+,$ 2B!1'B'$,9;,P,FNGM638OS,FMPQS1SDGZRL>5O M\RVE[(U13KJB/BQ+S/ "(@4.7^V%IGF&*Q_,&G:NKMFQ&AET4^E;R5N3UK7* MVY06@%G)C2FM#P1A(4A6*!B"!19\!$PCG\[&/;OS$WXBP'P (HZIVZ=%::J< MBR;CA-]Q& ZB#71]%%QK<' MJ(A=N(UY+7R:K[(K1856T>T8B*RQB"720A08 (ZQ_NO)CY0]4/5R7AN1[I<,^F&?\<@>66]R[%JW6[&O^)P4 ]P>N?>'?*;<5_8ZOJ0S M%5LS9(SCV)*4JFA,R"BI3J).A @"(&#NAP\F/*+7U.XAXIL&-=!&3(-.%\II M7^)R^M>'/07@'@[AR'->(K^:WXKBKC@EA@)^4"F)[8W.-37]LIS[5]#Z$\U< M;D[Z6QK;K*U.5\6,.DL++4HJF@5%P4D ,PSR437+)PT M\@P$?\1*^??47U/S+(KA]OPRR*4M[+@^6-VS06%E%/3;OU72%XBOUR(J$3&> MOO#^(1BRF=KYS_ "G*-.9S1M%-.,./N!6E@;T[4>/@<2X-RE3'+QJ%51'/ MCD)M) 'ACHK6US!W9B)/T?%:^X]4_2L$17N9V,;VU_Z;S_\ "*YW8NHF#J#A M\66LE2TH1Z0.A.W;*ND,Y)/TS,V9VVK3D/<$0X\>.-N>'B8]Z\.#W#8U>89E M^H3A5ERZ"UN,O?;,=1II,*BFS"-NQ-V[=;FT[>3KQHZW14@)&<&L\2!B)T"- MRFU.CZA8@)=*>? !\F-='/(42D5_NRE$A! !^<&,!QJX]*W#I63.,L5#&[2*:JE>.D4I!7T5OGD_@XJD[)4'4 MH:[[?GW_ %-'?QCO&OF4+C8_-XAY0#AG\S/&I?VD7-]SJE1;#!PTG?ZR$W%T M%P,E#1TVD1&1H:I3%.:2CEGC8PWYN =X[B/2;II%U"8?:S#B$7*JS7>FG>/< M*K[U55;;VU;A[8-9:'876)OM1/(0*=C7CW+R/D*PGXF9=.'B\"F*K."O M0??-Z4A*23.%@[+9YB01C8LDE8F*$^L^1AFC5Q4DBO%@D5'@B14[H'10:@)R M"@DLBDU?>-*J"X>#?NJ[RFBFM4VK8WW3&RTW==- M=2>#Y(JU(JJJ?CE-5B>-S&7,8=3=-ZHFDB.:89I$3 /( 8T63YG=6@&^$F MH:R1[PIS[*K64'<&,:>0 ^XK,VV67=6QN1SS%$TV4RF0JAQ.0 3B)!4H 40\ MA@S#S#CI)N)-Y'@:#7^,?!><"Z_N3B'#2'DQOUI%6LI'7@=Q%!(H @A$ETB?M 'ZG'T< M_+@B9C<#BZ:H"BKI4D8HHCJX?R=4/*7!$X[XB9M;+'H(I]=C_1-Q[6?]S@BS M9) SBB1:W*4!;U_+DU";OY NAEQTYY &"*_;@RQ;O#H*)*JF.+L *0 P1,@=?.=I\QP']&KAX8%,B9\E0.9+A^4%PJ*Z0*BG/4:.=-V.5<+O8YF8B_)*[()4]8B35S $,BZ< ML\AQD<*VT&6W7B+T-P%Y/S?*-)KK*V?IA+/>&1^?EV".5S6[_5A#B!3%3Y: M4YJ+E75WLZANI$7:L'2\1*((M7\2HH!#*(^'CV"XD;B;T $Q#=GE$M>I>G''3;_BMW#%W_P"5BXP4=(-T M06@U#2*4T[5'7HHWK/8*3([%6D[EM::9*QM>A6[M4Y5C 188XCAL58A=(MS- M@, ESRQZUZ/\;C+.&X.%+AW^]@%75E#74H!IC(Q#LG6O1/7_ (>R7)[(7%M: MP39:]V[ 8P8-! !!%0:5U+JFX'2]![_V* >%>.*E9(MV^CF\G'@1!^"[%9T@ M=VFJ($4YJQT!$1#MU8]YR_.O&.%#I_B!7YB^I'HQ>\6/=ZGTA MS5'139SJ6@8=L]K-\GY%)/05NQ=2QQ$6Y%0*1!1/Q)39!QS#(.W&Y!C+:Z*+ MYXM_37CWT_NO%MNLPG8UQ=1L$T?MJY;Y_OAU4T5O$-[O0V4M -&W@_'KLW,B MN05"I"705)8XE*RCQ9J5_8EX[VU!RIHBW93*)HF!1% M%P.D-6C,0R'++,>&'@^;V+T7+/U.^GCZ>*RBRY\5Y!]<:D2TW.IN[<@QGZ7: MXEXBBD#9RP(D5HZ5!-+05RH51T)U!("8$]#RXU&>68E#"QN$#8%U.1^L'!?$ M@,660V4,C'U);MA]:AJ4*!RH#_),AU: */' MYN.=\N?L/V2O5,HS?);U@HZWU?B,/UI+;0.;>X+6JN()SL04!,(Y' $%0S[. MPV6>*FY<^NH_9*RLU&5-A+H]QCIR%OQ39D'B*7K8A#I)F!]_UD,RJ_;28:$Q M$Q U!V^7ABY';F#M:SS47(-\/C=N"RE=.$CZD[K@J=6NUCF-UTR"1+VUEFG_ M (-OYB*>3YN+JN)>@(G<%O!N6L72R0R QLC#I)' B.GM$.W!$Q@Y@*MT^4K MY U:N''S]WL#!$^MQT%$)U<^E01%I4\@ X".8UIKV !<$5(I/*@3W/24.;QB M/>,;,WUQF =I0'MP18M (H6[5''$(GG9D#)4RK"!5!^L_M_.1M_/$,8-Q$]\E6UI38KD-C:7,F.;=XZN=I M\TJ+ 1.*AW(E[QLP-J$I0 P:0S+QXXK;8ODV]1786^7Y9!%B(A]@^M/#<51 M$DF#?0X;O0JT6 BU*8J8CZM:9 82D,&D/GXRQD[GC5R=TKD\[SK*LO:6N= " M"?VVCWK/3;+GIDF!R+BY]8%,55JU6<""?A6O%8Z6K2?/R#D.0XJ=PU)(W&UI M^P2LSA[BC@^;+A+>OL-[JH^:+%6NO24WJ4L SU98GDDVZJT[%(F\1%N .(*/ M42"!E#+D F>?$1X!C'.326_:!T;6D*[>9WPY+_1NM"/W9&'W%63CHJ4Y93H- MWRJ;1V*:@H"8C!4-PTPF1@>"!KH373JU([K,AP\;2^-F,(WOSF,@DC5@I04KVE!S>; MJ^;;6R3RLT&/&TWN88'B!JYE&T:XY?;Y8Z]="0X#=OE\S"5>B/(V*A&D%!)LZU (F1C7K'0LHFQ BKQ0[<0(9=T M^Y@H-9TDW M9Y4WV%NJ\-.5^4LS//')YI-FC3 M_LA.*5I@#OHU!2L M*C585!7#P^1E5L^]F("(XYB^O(IA5E!]-?[5799+^G6."5M+N'00#6V=KY?^ MIHZ%VZ3K<#12EJE0@"PE>22KYTXZ);>$CR*.8)LX74*@DER]:ZZICG']L8PC MY<-!D+6UPD!>Y<->BEF;<2"ZMV@5T&'E::5[?+2O,L5P&E90N1PR-ED?T MPX!Z7 ..->10T5Z:V%G*ZU:01&<-1H!IS)(OII_OP_9Q"M+*KWWP@/P^C],F M);VATCWJ5Z5XZ12D%?16^>3^#BJ3LE0=2AKOM^??]31W\8[QKYE"XV/;C4OT MOISHN-[V7^Q;?;;OIZ IMENDA8TE&4?!1D9%61A!**B5 '0R-B?)/@1("FL6 MND6ZFD2F*)3FSN^'?S*5Y@;)]-+"_P"YR5X>P^^0[\E%S/LWL?5*?M%MM$-$ M5DG+AHXJ&V-MCJS;G',.D NI.)5<#H,.KVQ3-X=_,B]DC&>LR1;*VAZOLS2, M)SID$TV[<$P$S>>'AY.95Q.#) XZ@5!OXQB"E)KI MZ9S32^5R"1VXNNUFX"L589RW71;&2]A>- =[/BO(?;&9<5LVTNYW6 U+M?TR[GUC=U:,; M/KI=Y"CU[<%7=*0"E1-?="'K4')@%VE^?V.;6W<=3AG]DR.UC#1)8YS +MDVI M3J+R)5A3.M[4.DH'S8[JWQC?!QCY:?\ :%BRB4L_DD"3D)7J.Q)!>]]5"SKJ M5#_B=Z&<>W04S'QZNKTW+?(/-C"S-EC<:+-KFC]XGXE6H?&C[][2>8#X!5HK M&AGM#TP\HH*^[ZT]+6PHR;BO(/I"TF%-BFX R35N M?4D)> &U21N9$"$\(VYXJE71YXF)ZR$@%$V6GO<>/9B4652&]!5N<2>+>6@7X>)\.# MQHV2;B?U]E@%(3(!GMB*3QX9_ECERB/@6?+U"DL M&8?TN&89CYL0H3TLK6E';U-*8D;09LO6%A0!JT;'.!=;$?; -(I 40S\@CB= M"+'KC:BIQ%M2C7UI&/3BXK%PR9X:(7!I#@37E%14=54W4B[>\YH5NZM:;T'0 @86C8J1A X:>:<)0 M3$S'+/(!Q=S\^/LQ!EI,EP[..,K M*?*XR4&P+8D6LV1D1H, %2!6B])MB[1MON&2@6B M#?6@S]=@8YG ,V@1ZLOFW1,_-\09%9FU(F0#*9"0H%ES@7(2=@!EC=91Q989O*ZUMVS-E8[" M2YK0*\WS'1]"PKNUL)HV2<0Q&Y@D;6C7.::;#A+?>MW9&%+\'#C+*R[AI(-N MM*F58QR,B]<&K4*5<6[IZE'D M! ".LE%@<* (@82AHXYY\,7WY_;?]-CB.?1]:\WOOT[^B4[2+3)GL-.6ZNC[ MYBN9J=/73./VL%?DE5W"JQ164KT200*D)0.4-$B.D._PRQ+<^L_VF/\ HI\5 MP&9?I>X"N"3963&:>6XN#H^EQTJ->]?2H^VPN9+!L9.23=6+*T+-UY<3,V H M/XU.4369"@HZ,L8"J)@8#E( &$P!F ([*S9%GH+;706:\9IU4KM7EW%OIE_ MZ2R1W60-CCBG/S87/E)%#R2 @:AJ*UU+ZVI>&I*M3W0I4\BFVE004DHZ-8N# M' @M"B8#JN&AAS,4>/ <9OY7N-58J?Q'X+567ZBLOX0PQYPR_D+=>ZMXG8R2*Z>L2>M1*(#RA'///CB1PQ< Z MXOM'X+9R?K1X)N*1LMLZQ#;:P,9D! MI5P$#YED##S!$@AEEEC4YCPM>$MW;HJ_Q'X*;/\ 6QZ;<./+,[L\^D=,:LW5 MK":#]ZMPW8=JZ(CUT;$SL;%QMR8;DUX(HA2K"T@8@Z!Q(5(N21S6! YB^U^4 M QK?RKF/>A^T?\J[C*?UH^E>[&T M+-(HI(A(,FJ I 5)H \T$Y5;(VM >''#\J9CWX>L_P"5>I95Z[<'9P ;:&_: M#WXXQ[I2KIS>KIAK3<@RM^G.:0Z*:;A!JV40<**G!, ;F&3(8V@1#5F4N0"' M;C*@X*S6X!,;[< ;7._RKL;7C_([N(RQB8-'># ?^=4D.I7I>L4^X,YW"F&O MVM"B0JC5 "\J/B6S$>]ZP$04..0@'9Q[<7G':(=N,9W!F:L<& M%\%3^\?\JV]GQ'EE]3=.(KM+/\Q6MA;QLK&6*K96R;*N#V* #C47^37673-@G+"]W=)(]P6LSOCG)<@OX\NO!*^:1M0 M8PQS1JUDO&W9M6R<'VR=I)G8S%GDA!T\;&=1[5HJUYJIW+T# HI*)'%(I%,A M'3GGY,:TQ/"V.6\2Y=F@Q6V,#]X-'N<4[9N/I?N3JQ5GUI@@1O,V&[/'; CIX88V,C7*6EHD98P:E9U PY\H?)C?VE@'. IS\J\8 MXA_4?P[DN*TG;?.E%1\L4)&CID"CKNAUB3^XEE41V-I=@F8QS5(H$I&5CF+9 M0I31C,"&S3,HMPY*JO'D;LGNI46Z 9YNV9A(&@I>!1RX9X[7+N'6268Q/A$ MQ%0TO<#3J7 \09!ZPY7"(7'@&=<4Y;:2ELC9JUY&M/O^_6+;MR)%U5]O'B$+ME&NQ-$R"QQ:O#OP5^V M0<>';N#AFV31X0W5E%D#SH9+HDUU.J)_(1^TOH M[B;U7] _0._N^ ?4'*LYNO4"V8/Y]E_,MJU+10ONH2:.:ZM8M1"9NQD;N@>? MG+/0Z<^O5L>M3(A8W;)I)Q\&MJ2TOT0DP6(;DBF' 4^97GG".41!EC;W+'#_ M !:?\4A7R5FO!WK]ZB3.FXAS7*IXGDZ,+8S0_P#=VK4_3]%DK'G*6X[Q7,95 MVT;2)DX:8DYADBW?)\]NB1Y*/VKK4F0V0DT 0F61>&,B]XUMK@4CWPZ6M_S+ M/M?TL\V<*"Y,H90JC=1Q**',003',1$HYCC3WG$K)YG.MFNBA)T-[ M5-&TFI^E?0_#OH/Z6Y%EL5BW+78XFT%+BX(]LB[T_;T1I2:RV2>6-E$MW[EE M'I-(N/.H8Q&Z)U/%)'?D3T FIW1S,.KS8YV\S+,)VEL4@'2UOP7HV6\)<'92 M0+&S>U@VRR'3]+RDJ='44TG()Q\;0))!41$=0\,@Q MS$\?$$A)9/&!_"/\J[BSSB"Q8&V\- /WG'WE-\R&VRKH%?%VOFI"N5,H1<>F MF!]*F8@!), *74(]@8SXA?AH$SVEW+0#X+ O<_X@E>X6L[6Q<@+6_P"4K=6Q M"H%) %EG,\H9>EU\[/PS5L?[5*U6,@9\4-10'RCC,Q2Z,3M31R M!<4(R=&(CR*T)0.0FKE&KK(4L^! MN^*8AGQX#GQ'%Q[HW'$ =0]RR;?./4"UHRWO(&Q#DP,.DZ3KCVDIF*"<5#"H M;6<1S.<0R$QO*.0< SQJGTQ&FI9N\FE_F7!#IW:7$:*GZ**POII_OP_9Q2H6 M57OOA ?A]'Z9,2WM#I'O4KTKQTBE(*^BM\\G\'%4G9*@ZE#7?;\^_P"IH[^, M=XU\RA<;\N-4?O!TIR+FFY;FFM:;..K:Q3-%*-E 8,U)-@PUG[H !3/!R 1. M(8V"E>:NQE03G^I_;NV[=;>OXVFUVK;B)[AR!;=7G#=TO(O:VK7U3 D3!%ZU,Q&-<2!N6#=HNP(JU.H8K[B1\@8" =J(E$!$@X(L:2K\ M3;VTG$V=1C/1$E(>Z\(*>8.DXU&3;*B_2CD1.+4!U*I%( :Q'++C@BM>N(V: M03?/21D*G%)(OHR)F*M-3,) 2$$0L%'141$1H)R2JX?3^:H6IH)F\K)S::2@ &95Q09E;F#45 M0,R*'S[,><^IG"L?%.0[J3'_ +>LHPEHTM <*X@=%1III7>^GG'$_ V?-NX' M,'B2V(XFO<*..$]@@UH[ET+SWZ/[W(]/>_=?V.OSGP%-D7+6<-YH(8[/$\5#7N?0/H-(<1J_=UKZ6] M4_36RXJX/?Q3E9GDOBUNC%&UFEM3H(*$% M4XE,'S\?:W$V1A]K!F&38I&&/$XN(;2M=0(:?>OC#(GG)[F>RSG^6]LA ^: MM-I;B"?5T^]-+_!I_P"\9XHBGADRN&$G_=M'S"F@:N74>M:H7LMSG-PQH;X, M=@\IUZ]/U!6TS[V7_P#[I17_ #.TQ9'*MDF7_P!?;_Y=]]-'$*$]]P5 2OYXH@4,]8#5(\=)N ]T+#1#_ &]<&6J<$Z$97,5W@%*GMY(X"ZNR#^Z!R\\*U5(KD$%PK\2I$0H&&>AW"216"XD()VZH@F0_-$ MABD!3(#9B @&*F<27I<,38\-=CO\RYNU]-^ FATL5Q>.E - < !Z?Y*;SNO0 MIG[PP0T$X3;.A*0IVRC<.\XTCD*JY0.(ZLL@XXW64Y_-*'B<,!!T4#N;G*W& M=\#<'V,<;,OFN'N>-.,,T='\H;.=."];4T.0BX(92EP1?6!""=0@$#/61$<^ M*YO(?/&X\Z936.HKS3-_3#+,S8=R9C78Z,:^EBXJ;H]V >]JY76.C;9QB#)! MPC)3QEIANDN1_HT-B(N$!**(^"1SYHG'/B;L#LQAW.?SQD" ,(YP?B%I(OT+ M>GO$T;KCCJ]S^SNV&D;;>YML+AM/^VET_2%T?S#__ )Z>@S7XQG'%(.SQ-M3_ M /DERI/H2I:=?G)%C>K)X0'B7< R.DN:C;A][0[-6+K,\G=V@SJ/Q6%;?H0] M";1^G..)Z<]Q;GW6:(+H;HD]*MV#RX6HSA1>&-&*)&1*4HIIF*H4QSQ9R$UG M,4(_2D7N89!KEEN[BW#VNY0! MA@)%<6IIU#2F2MT];Z[;N5:WMY>%%HU&PKG04DE$M>0,3J@0Q@7:%[0R'@'# M%W\S7P)HR'J/^95R>@OKG9M_V^4PGINK?_QPMC.P'6T$,WBIB:C$HJ8R3:+L MCD,*95 *3,@A,KAP*J&7##\S7P_8AZC_ )EQ.<>D'ZCFUW&2VA VW4'_ /4A M9=H<-U99^9"T1VUU;[LMJ: M&IWVF@'[6W0MO0>G+9&E$C%K/(5B;="4Y5'$C,1BF@13TZU"IN2"8 ,(B(!Q M$,X^ 7JV4_H+OXI?$V,>8R8=/S7=GR_X I+6Z][%U M,QXRO7.GQGAZQ'IG0BETC..Y'MBZ$]"RV0!EPX#CR_./U*Y79O(9/;']K3!< M:CIV\B^EO3_]-/J1E$;),ARX2P@A@,EQ;=IN@@C&WE&O4=87$[5UX[642'D( MFO&F;=-BZY@(MTEU4Q5%N@0I"\J- /VN?I8^;^,_U 9YG.>OGREEE):EH )9 M,TZ]CI ?8OH#)O2#.67[#QW ZTEH,8BDA>!IY,.\Y.E1R;;\]46]LFP)1*:K M647K]LVCS2+1P0AU7*Y$VPJ J[:B)-66?H\!Q8ROCSB;-WAMS%; 'NXOKD*^ MF,LX/_3CD>7;W-\VS2.\:W2-T"- TZ19D>U)L>B[8CZR5\^^IOJ#P-D()8B!OF8WX);7G"T[/3:T@DQ-,VD'6^/_ M "ILF> 7V@9!RJ'K-(!\8029AS4>T!21'+%*[#*N&K.R #C(/I:?9:3)F#W+UWBD.9,_5Y<\A QN/T<2J[AC&3.9'7"#32L>-_,N>_R"?\ MS7! M65HJW^"*^S??R4_#X_P!ZXP1;B=_,2J_]X9#_ &!I@B4V\^_D MO_J1_P"]#!$RD_Y0?_+./I*8(G?N!VT[_P!GU<_V)7$E24ONC]^S_P"IU/\ MY8CL0=2A,I3ZX;Y^-<[M%0K"^FG^_#]G$(LJO??" _#Z/TR8EO:'2/>I7I7C MI%*05]%;YY/X.*I.R5!U*&N^WY]_U-'?QCO&OF4+C?E^KP#Z(^0,:H_>#I3D M7(]TX?;27JZ4IN^6+JU6183!@FT9E2R5951.-7.GJ?ODXU%%0BVG(0((E-EE MQQL%*B)2Z+2(3J.Z;Y_:6PUAEM_9MFMQ'DHS]^2,2T,6
N.9HNY^W-+M"\;4P.X5JVC<*,RV0CN3E)R/<.HQ'N.ACFXPYU!$J29 M=*)^[VX(I[-8F2E:'4RM5&Y!&SON*N0=L@J.?HCYL$6=M]3IZ/M+=R[%NJGX M::R5;#D! 4AY!(I#Z"%[PG,'S\\2I3*)2; FR;'\)Z+5J)@U*#K " />$2<< M\0H3ZN%-L+A2MF\*.H6I""83GU:=)LBCD3/3P_Z,$5L+39QE"7YF9N G5:Q9 MD $YN(%?*',0@:,P!,H=@8(FLPHEA#2X\..23R,4$.8H&8 V5X:=&0X(MY765B@;48#%TG9 (%'EYA MY\$257JDXVA+:V%F74O$1'$3&$ZFF8U\,T\QTE+QP1:)O2YUN[CW'@BF'Q)# MZ1U"'%0HY" IY8(MW=*3/N[)+2!&A2 LJT.0A3&#E"2/:HCH*5/(HB!1XAEV MX(KS4VSNJIT-P6"*4^"7Z0KX]WMVY) M&J #>VU^';MI-LJL)%Q>MA,=5,^1 .)C 'E#'MOH/ZFY??91+E7$\D+;IM&M M%Q*7NT4K0/&CH"\@_4=P5.7#,?E+S_+(^[. MOL\G4%YK9VL5KD=O', ,T _F5 $G^(ZS]*R*S3IQHCN"D+< UQ[%!,@F-WBD M7CW IE 29"0I\SY99 /'MQNE:31;4FP*KJF%IF('AS$U&/W/$'5YPE'1P%72 M&KSY<<0B=%SH]@=6U50$05 4&!SJ"H8C#;32Q8=>"NGIH1M565,G'6WSAL9FGJ]: (CGI$6@ M?N/+EC)\+8TKBCIT!:H\)W\LF"2[N,=*TH:_\ZQJ93)N,NL$XU'U!;.WX9N;1N\DNIB&@Z"#_F3:?4" M=51DG"C4ALWHF2*8YLQ-X@ANZ IB "!1SX>3&+<0L9_2T+>4MY.FBRKCBO+> M"Z19JV"[=**@SNH6C]VH?LYM:>-HJ4W(0580!N0YT"HE,.LPB0>6@ !GHS+E ME_T8QBRY;V@\ ZM:AO'&6YL VVMK:(/U%C@>JC0BGU*=E&8WP#HKB>)KSHPUZA\P3+"B6,6Q M'344&XZR*GR.(G,L#ZEGV-YFEXP8\J+F&IQ4KRZM+>2M$@C *PM%=) MKNXB%1[RJY)9R50ZFCEB8YBN$AS$-.8?.QQU]QMEEDVLCX0.>2GU+/CR7-;^ M3=6N4O?+L;'4^Y1)G^JC:;:*:KKR5GU[ J@\,@Z:U=@VD03.59$"$<%*[1!, MX@003X#P >9U^H?*^&[YMFV"TN&G3B-P6TUB(N#J!%3M] MU59Y$5#(@G',H9^3')YNW/ M_6J_'%&3^)M+;#NL%N72QU%!4NK'I^751=5%PIZ1^DA&19MQ'E=]?_> SLB9 M*:Z:!I=(?VM&E=/2^+3OLBS!L\W1L#54A#&=&D(;FG2*)?;=)UI<3!D4!\V- MWE?H7GTK@+J]O1ITUB)]\BIG]>/3C*HS'E465W3QHIC8VM.ACD_'7Q8=9BI0 MKR1L+FTJ!5XL3*$34AUU3ECF@',*K1ZNIWC<<\^/;CT:P_3G!>M#KF_D)U?- M;-=]&F3Z%Y9GOZI.(+,F+ACA1D\8<2-QT<>CY-Z$<'Y;:BVN76 M\EQKQOM(J]!)<5Q8]9>*^+K3Q6=6-CJEK3]%%UZJ[=3S*5@# M(UZ+B6C.5CE@.W?J)"BFBZ2-S$TBLTRF%,I,:NA>5YWD_%.=3F=V<9E'!I):'R.:1L(W@%*Y1EO!L]FX29G?37#3I_FMJ/^)[N M1;Z7K4V]JU8:&9)B)74JJ8#"(CJ!@T%-47GY,0KRT,/2)]G8X4QVX:26%#6=\HKJ$YM0& B0&4 W+$0%0J>D1\H8(EZ?2+"TG9+ M2V'^1&U9'/Q'2'EY89A@B9:5*L"AUS@URS4<9<3AEW3APR)PRP1.6X5.:=-: MPHD5,GAJ# -U%5C"($6;LE05)WBB B(XE2M'N:5PE..D'1B&$K:K$U)@ &[M M:8 .0@ =GDXX@J"F4( ' !$0#@ F$1,(?-$1$1'&N=VBH07TT_WX?LXA%E5[ M[X0'X?1^F3$M[0Z1[U*]*\=(I2"OHK?/)_!Q5)V2H.I0UWV_/O\ J:._C'>- M?,H7&^.?#M\G8''R99\,\:IQH^O.B8^X;R0JE&NMHGII]6GT#'6-JI; 9Q-E MF4')( ZJ'.@XIC-1BK=<[HJ8"DQ$PB8>.8<,Z%PG.C1TJ5YM](W4?OW?]WZ[ M7=\(@FWT(ZVSGR;*NH^#8RC_ *AZXHWAB2=CL:\,TF&6W!H=,[#D-'7N=='" M3."J)S(CRJJ*0-V\5%BD,PK*LR4BLBL!RQB;OVI+-0!,?413 M9VOV>J&RU)AJ;0J^C'PM-BHVDQ::P1ZWNPCH]UXGUS(/SF4FVDFW&0.X%(BS M9$13*'*$#& Q%(1T7DT.J@1=P0?=0_#-,Q2\/6"F0\0\H?,P1);9F>A;T$$Y M1]H.VG#B4YDC%S"%D!#M((\! ,2I3'2=RAF;6U;"?BEW@!/,@F+^+UAFEQ+X=7,H>U"'9@B< M%]U]F"+-D5Y0:+&.!F'WB!GI@->:66DKA " MA];[0SQ*)3;9U+.+S"$7F'JA1,[ 0'D]@13PWV+SA@%(3&\;)9OE0EG_ "08 M+%TZD=>7*6#['EY<0H3^MZSU%G4"I2C\IW%77$HZDP<$389R,B,C')*RD@9/Q92B4#(^CS2 MYAQ3\N")PWEU)A<)=NWEWR: D:N$B"*7<(5BU Q39)CF<3E$>'#C@BJLO(J; M=/702SX!AA MFE?2%X;MYQL61155%KS767.6782$46$E&[LP'\0NX13>%7)H !(J;<2B ][ M,?-C09IE'G#2V^+9+4U^4U^C534%E/FEM7!^4N-O,/VM?+IUUUG2O(W>"IV? MI?W$=;NT1:4&I6J8\;+1$9H%5H5RYY"@CS"\DJ29%"CEF/ !Q\?\4\%<5\,Y M^W-L@S"&VRUKW.?$UCBYP-0 "YCA[5];<#9YP_G^2.RKBJT?>WK@T,DD$%O)7MVZ97)VJV5Z#YM"(IR""RB JD7=MVQUDQ332SU%41, C MV ./I;@3U,R?BO+8\A;:30YO;L:7SR.9A?04=0!U=)U?*%\[^HW ^9\+9ODV[<*)S3TJ_K,.\84Q[1:!D&26,BVS"_N?D!D:.2:EVK_ (B7>GYLY$$)J,CRQ'PZF0G 4P$0 MX8Z&VR[,)1O/$L:!MU_1H267.KBH=>-:SE! K39J33E7THVD'L>XF7I"J/!, MBN&A5/4*X )=**1SD[A>TP &.IRWAJ[$3W3WMLX'DK189CX<)P\;V+LZE=]T M8R1NQKH<+F<^W6GS;!DD(&!%C*.U52)IG5,5=JES# FCQ %@((#GGVY8PLS; M#E[:SW$#@W51[1[RMW999PW=@-R'*9K5P%&U#S39RN3$2W0IM/\ ='[L=PFC M1S(-TN0V%P115 Q$VH#S>2BH41R0'L'RX\_O/4+)LL+@\@D#DEB^MRZF+T_] M0[YC#E5]N&8OE!AD.$Z=/W147+;UG;44N,=OFMU=S[]@1<6<5&)+G57< 3AW MCLBI% Q@* :C!CS+B;UPRVWE9%:6]U*"*5C="\#IH2O3N$_1+C/,29.,Y8.1CW#EJ=;P ML=ATL]2F[$8[GKYN>K'Q;%8B3E@BHJFNN504@,!3$;F1 /;LAS$.S&!<\ \> M\0L_D9I%'&>1T;_JC6UB]0?1OAU^]'#LSKD#M-F;SCEF4@-E>B?:.(MU;:6. M,-:G;F0CS**R;MV9'Q)U2&14 K== 1+WQUYAQX98].X&]$N$;?+WL]2+.#.L MV+_DEK+'A;I^6@='R8>0ZM:\YXL]>,OGD?'PQ93V$9:0T-.J<"[;UV!([< M\GVPL,M\ MF: '<3X2>;^Y64 B%=I/UE/?<-W*%D!;K3,B[$*M%B/.\,F01-& MM,Q'PR")LQ$>.,3?\7Q&EMF 8VM>R/I_8*W^4YA%EQ&\:YPYJ?6LB-,4:E)G M*0P."28%(<5W(ET^":GXYJB.>HV)CGXMI_/S#$[^$?Y J\SS"UO)M];1NC?3 M021\2F_4A.YLM>!XLN8_KN+!(45U@*4WC40+K*<^1B@.7#&;#=9ZW[VZ+A78 M/\JYBZFXGE)%M?;N(BE,(U:NZ>18LV^D$9NQIDE9 $P>B42ZD?\ %^C[7V<, M9+;FX)K,XNZE;;)Q2_1=7P>P:AA'^4)TS+ER6GU1PC(R)55'LR@)A,CGF2/9 M" \"999G^?BA[R\\RKCM)#+O;EP>?[="KMZM(+23])65?&.E6990ILTM(9.F M79[7GGWL4+I;>\L86AKX2:<_]Z8AGLFL= @R\@"3EQXHI=2.92)*B(D-[7Z1 M@0'LX<<%8NY&EGR3=:I5EP5(3):BF6C"G,)LDQ M 1'/CB5@4:-#!1JK%NI,M+GCEEWX+ @F)3YHY /C6H9_6_-B$6@K[J55LL(" MDP^,!K07/,4N/VVS[?:^/;@BNL;J83L,T)9E]R3R#AF0F:0&*99114#<$M.@ M 3RR[>."+;R[B41H56$LN^YWK5=L!@%( U(HMUCF'VO/28A\@^;@B5HKF5^^$! M^'T?IDQ+>T.D>]2O2O'2*4@KZ*WSR?P<52=DJ#J4-=]OS[_J:._C'>-?,H7& MQ]GY@<,^'G\F-1)K0+@'4+N!3=I]L)F0?;D[?[1O[-3[#5H!S<;'#5J*:281 MK]4S2T;G23Z.8JV5PF] K.06234C'"C=P!#BD4ILZPUZ>;WHO*3XOC>"/N/4 M-4J'4MR*D(0&UDZWMZ;;K1K.XTG>+$LW@DW\D6HLHUD[W9$CM!8?729P+(BO MS0 O/ ,;Z3[KZ$7NURBI0R9E156*@U7*9JW;F9N_YA5 M'T^FIK4#@) '6!@[0QDJ5$:,^,SZ>+M3(?<:M,.I([FVS5JK$C2*IMI=4-ZF MM?VOL\KMW9Y9S3F+=6T>YAI9*T1)XZ,B5!!THDF<=9BYU.:6&CM:*9U+N%5W M-A(S<>FR3>3HFX.B[[<.F3A-1-*+E0(U4;VDR0F(SF2H,C^UKZ5.8) RS$,0 MB[=("'N$JG'+_BA]V\/^OJ8A$GMB(>[9KQ#^1SOE_P"Q)'$J4P$#!X<.(?R- M#RA]B-B%"Z->A#UA \0^\:7E#]RE@BPJJ(>Y6\CF&7JZ$\O_ &@M@B;$:(7_MQ/!$SFHAZSCN(?RP/*'V4N")U740]VTEQ#^0H>4/YH MC@B5$2^]=9UB0)#78E-N#![X%4X@.4@Q_W4MC96C= MXP ZR%BW( YKEMQP;.+RW#6F5P!Q$/]FB MB]_RJ\MN/X#87.)S86XAA!CU\^FJGKT][^;?[OQ-X;-9M%2W-V+%)[$$6(=1 M-4IX\XD,F4P& >/[G'><)\;3'3<.;0#DCYZ;5YSQEZ;QQO8RV:ZCW$&LNQI. MSF3Z2*^9/Q-D]U !O)"&8!EG56 AV?,#&^9?\."/%.ZXWQK MJ#J:]'L7)W6<\6\)2!UF;9K)S0X@UU::^44TM6,"T;%[;.'4@8)7MCO3 X.IV:-U_25&27ZJ-FMMYV( M4/8VDW*$L<<0D:W<(\U%R5%UFV,4IUS%,BZ'$.P,>.9KQRZVE_EN&[!T MUCKHZU[KE/H!'Q':&9D+G7I8<'^X#6XM%*_*111)ENM?=*X/' ;0;1O7(/7! MT%I)^V752,D*P\HS4QHH@R#T7]'/3.0?GUF:Q"X:'-W$SY:GEK@9H[)6;,4GKDOS:+EIFP*4:. M7 JB21A6;E(4X)F+GJ=LP[I1\V-5EV0>NN?.P<3QY1A)T[IT;>FE"5N,QXE] M"-6]9*[HU@)\[7=!4'9V\G/;OW.5FIHI5#E;&>YA^I#.\D.'AJ:(1C5O;8N][ M@NB5;I"V!KRZ2S>G(KKG:W#O:C&U9"/DQZ+D/Z>^#^ M%(G1L"T;6V!H9@FUJH 5@700"^YMJ8 42IAEWL>B9?Z?Y=;$'#)HI_U.;H7F M]YZA9A<,P.>QQ))TQ[3777JV!;-FNV/0YX$'3I8CI M$NHI<\O+V]N,//(XH[I@AKAIR_0K^43RSPDRTJ#R?2M!*"'C'/$/Y4_\O_:# MC&A6V3QM(A[C*MQ#_ >4/W#;!$;?B'K6=XA]Y3>4/LC+!$Q6@AJ9\0_E!O*' MFP1/#<80]"+*BA#W*2O$/OH'E#^8-,$6BIXA[J*UQ#[^Q7 ME_\ /T<$6KL)B^O;)Q#^7F\H?W&")US A[B*AQ#[[3GE_P"SX[!%E;<"'KN5 MXA^:DOY?_.F&"+G:9B\R,#4&?)6\H?NW6")_[B"'K2%XA^952\O_ &2G@B3C M3![BY[B'UA/RA_/FN"+15H0]TL'Q#\Z \O\ YVSP17V<0]>RG$/O^/E_N7&" M+<3HA[@ZKQ#\X9#R_P#9[/!$IMX(>O)?B'\B/Y0_3^#BJ3LE0=2 MAKOM^??]31W\8[QKYE"XT.-1)K0+D6]]&:W7:R[U0[:!(^GZU(MQ"U0D1-0J MSF0;JL0:OS23&35AXMZ&23I\R(1\@@PZJ1BKR*?AP@&2L< )R+-=61*J87B)>X=^==8@',7+,, MLLZUK;74IUM6<;N2EYJ$C M%MUCKHN"""Z*A0.0Q3 XRE*BW;^EWQ0IL$691[L\D[.U0&,;)@"$T(BDU;)GR M3AY!0.^1,I@ 1+QX]F)1-'WP71XA@W"*9 W$(G ME;+X^(>LB>,:B)FQ0$PM&HCI IPR$>5Q+P#A@BI#W9VM&7Q8(MJ!4&D44A"M M6Q2AK?K%-F0B8$-P[,\\2B;3>^NS\I (QF4ZKV+( @S:@(9MU SS!//,,0BW M%SO#V/M5A*$6T,!%6&6ILW4[3,QXBHF81RSQ*+-DKP^<56,D!C&A4_7"A.BU;@O$+:^8FBF9 MC)1R0"JV8@1(O 6;7+6"I\CB'*$!-W0X]N,I]S M'+\KL*Q&MGB%6 ]:=UUM"LI#U9J\@&DDW5>;U[Z*U+Y M,2-\VEFW%"GVIA5=)LUW#%NJ< D4>P,>,Y[P7?9KG)F2:P5F@/$7B3

WE> 3^V1[G+KKW*^#L](N+F_ M; ::FL%/:U;&8W>Z[T)!E"3U3F_7)T@/ZWE8.DHLU3%2T$ IXU%18ZX$, % MQ-($*/'@ 8MLSKCMCZ>!D(.V5W^=8(R'TDR>.N:9U"!)V=Y"UVGF_EG85K4M MA^LC=VLG?;I;AH5>O'EBCR6!4FAREUM39"#")1#,,\NW&7:6W%F82X[BWG8# MR8R?>Y9EQQAZ;VMH+3*+FPF(&APBPN]D84D=B>CG9VNV&N+S\8]W%F6]DBES M/E7+L4B.>6X,HNHFH_:%4 R@YB D'M[,=WE/!M_4<2<07 M,L4DV52O:T-)!C>]M.>E0I>N9]A7$G4;"5FOQT0W*FV91J4)$D=-%0=AFLJY M*T%=03$R+Q5/CTOA?+>(^&&.&292W,&N=5YD#!@T 4T$:- ZUY1Q+#:W[F'B M_-[NPD'W8+WOQCFJ74Y=FI/6RW=^P@JVX4CVJI5"(B*9VS.I_,N>VQ<_,LHM[<$Z>;HI5$:@!3"BPS @ ED7@8<63QYPU'47]Q;P. TBCM'4U7SP7Q"UH-G# M/.UYH"2W2=?>&Q-DFX3H4&Z?JQF8PAVBS:".?#R\KM'RXK@XJR7-VF3(;F.Z MB;H<6XAA.S2 J9.&\YRFC,_MGVLKNR'834;=!K846@D M[V[]K:A&--932 9^$:ZAR?O 1-RM1AX>7&0K*<\W>7R=.JICQC4?K&>IJV' MT2-A#@*>6)19M1O;M:2ES%BVA02A3\2M&IWSZLR2X1C-,$9 J>DK1H0!'PC4XY@1( SR-Y<0BTM0W"=F MG8-GZJ9YN)B.;B;P;3445':2>93@EK*8-7: @.)18[[<1XRF+(S-$L3_ &X8 MNH[)F<>U,<]1T1-V?-Q")QS%V>-*Q6'H1C,X&7F/:Q:MA(&4>T$# 44M &[W MFQ/)12DJ/?'DF_=*!&-$>77I41T-6I-6EVSX&$B09A\P<0H30=[CNRIF9EB6 M0#ZQ33*<&3(#%(*J0"4IN3J* YCV>?!$ZKS?'L;,,VHQC4X#6Z^OJ.U;'$H+ M,0,)0$Z0B %\@=@!V8E2LB,N[P*K,2 1C32@DF?1X1J)#9NFY.)!2T" ZL^( M8A0F]#WUX^L<,7U4T*![,!1T-&J?=,Z:A^T2*(9O3MM,R[88MH84Y MW(!,T:F'2)7 AF8Z8FX8(L]W=GA*;6G9HMJ;.?D$1*9JV,72#!H)>X9,2 .H M_;EGB4652KV\5FY?3%M"Y-%!X-&I1S HY#P2#LQ")D1]]>H@\UQC014.Y NI MHU,(9E/GEFEF Y!@B=5HN[ABRKA#1K9075"KRXF4:MCF(==DL)@()TS"4I<^ M %R ,2I3;W1,5U/.GJN:91;58^DHB4,C5EB.0 40 \V(4)E@8A@ R>8D'B4 M1',Q(KK,?7%:4>6W.(KD6%5/4!012 #=@B.7;GC6N?O)<>K2B3;.S,UR+IN$6CY-S&B\ M?)"$R+B%:+BHB@PC6!O%2*A$Q4TF1$X&$P9!Y\U2DR@F[C1318)*-9-\^B2/D=$--J%23&/&. HN5#$,"(Z@X#J^8.")_KJ)>X&J@U2>B;W3O_\ U>\# M_P!8*99YD#!%3:Q==*W)"N@ZR%O.@'VDY+D7U)(B'$29<1X8E2$P4CK%3:K\ MMR)#-FH@GX!T&G,@<,](AB%"?UT<*J&K.2#DGM!>(L70AZ)^S(GDP175Q91. MO[AYHNCB*$4.8,71>V0/PXD[ P1,UJ=RHL@JFFZS*_BC GX%UF8?#K=AA)VY M8(G%>5EAMEC\0BZ3]N8<18NA\K++B! #!%FRBZYJ-%(HH.S)!/2X@L#%T!1, M9PCJ#+1GPP1+;<*\J[PX"#@SC-WHU,7)0U>K'?E$N7HYX(F$+@H.WA!(Y!?U MW M!$Y+HZ ;W*!RW/,\"W 2^ =9\&3< XZ?*&"*[4\-MXV$4792>L$>]X!UD/>1 MRX 3AQQ4T@:Q569HG2M !I0I;;E=5.]0^M-R(!/1X#]I.BY?T,N B.9,L67L M+C4&BF*,Q]HUTIA\U857I^4Z #$S*46#H<@YJG#/1D.+0@D!KC5[Y=@70KFZ M.,+2Q%*02!.+65,*#5PF-/'DF1!V*:TA?IY0MU+Q%GY9AANYV:.\G-=]7NO1!,DF1 M%LP03 @M7!C\U9L@N"H&!$ *82Y9<<\9_EO"U-.6P5VT"P([Z_DJW-)GW3 M*U:''0W;3V]:R6AQ4VW83S)&A]ZZ0:2:;QB0\O#)Z6;-P@EGX8X:E2BFIJ#AF(9AB_&;") MX,=NUH!Y-"T-S;\6S'#%G$[+0'/HR$/H!BQ+<7[2/+IWV[#V@W]KI5S+\OS&0._-=T/NS(#_ "QL%2>? MK3UMKE=2NU@ADG6GEHA_('7V-MV=WYN)8_>Z,Q_W#?WEFOM'1?\ EKA;']T* MVD*" 78%FSE72U1,418N. \N/ .T@\26TI!^:H'S#8:A8% MQ^?' -M,^N8FM-6@5^4\VE,@AE@.W4!-R4O;RP8.@SSR']SY<6;FQX5@W(@#Y<61%"-;05DF*:M=X4FU<+DH<\7DNQ^W$,A\"Z#/-1I_ M<8K#+?\ #"M&WNN28K&HRJH7.H*F2=:?7$!J+X%T \3IYYFTY<,L2< (W;0T M;%D0LD8VDCB\[4W9!94)7GBDZ,37)#RO .O*^=AZ6C(<4JZG;972BE,JH%;N M2A[3Q%DZ$.!6W#@3!%DT%94DC.IF1=G$\.8^OP+KNY'9ETB&CMP1<[;'<*>K MTRD= (.A, ^ =CF(:1R ='S,$3UW%47)-'YZ+H ]RT5F(L7.?"-:>8N7 <$6 M1&KJ#5)<42N1+ZT*!P\ Z](&34>(Z/G8(M'35CEM-:'DNLPL$2(#X%T&0^/1 MR$0$@]@X(L:PN%%)^S #=V)A>F[_ (%SEVI<>!,\$3GFSN$Z95C*E=&0\3," M)_ .L@_HYGW!S*(YER#!$CMTJLNY?@R2=J9UR7 :CGEW/*.")\[H.Q5FV29D7)%@J]; ?M%R.1?5Q0+V$ MX8(LF$,[)1;$0R#LZ1D$LS^!<@!0\:S$ $!((CQ ,$3:@55"62$R2=!_Q.3_ M *BZSXO&F?87YF"(GE'![#,J"1R.<]Q*+!UY"N.(Y$P1;N2<*&V^KB8(.P,- MDD,E/ NL@TL6(Y^AGQRP17[?K+)S!=#GD"H\,B\,\\$3PO2AET*B.E1(I=O*T BLW62()Q8JY%YAP M*0I@'R".>)1+[BD,24<"Z1S0!I5LS%4*(9>YACQ#+5EGB$3+ 4A !1#)(0 4 MP[0,:YW:*A5+Z:?[\/V<0BRJ]]\(#\/H_3)B6]H=(]ZE>E>.D4I!7T5 MOGD_@XJD[)4'4H:[[?GW_4T=_&.\:^90N-^7_P @_P"G&I?VD";,[5(2P)^# MFZO4[20?4===)T0&TBXSU)AEI$,@R M2Y%S 0#B&66*F=H(H$_&/[F;@4'IWC(S;F3J;"5OF[^Q>S)V*\L[K"ZRNZ%V M;TX>;>H6)=6>D#JD O$+OK<=L-F=WIJU;8;,T^B[ ME'N\]3NH#==LB]WJIFX)ZW73EWO:O8'<>905K@OA-'.3E:&,'$AN2F(0B]-^ MAK>K=BY[+]/"FX]+NSZ6LVP];L\AN6:BUXL7)RLA)V2-<@X<^+2/8'"S&.2R M?.R>)*90% [Y"CB:HO4%JC$#1*GZS=SS0@V=\&8)%SX2"O:/CBZA#_IQ"+/H M;&G#9TSQTU..%_#S UNC:<)JT!YRP!DB33I)GF72IQ-G(!I'/$HJPT;40A M;X".")K,8VFYD%.=L&L'T7H MR3#+6#=7+_UCPQ"+=72-J)K18?6$W/)J"JPU@0NM,HZF>61C/R"8!#SA@BSI M*-J0TZ.(WG)_P/KR3T& @:A5YR// P>L,B@ Y9<<$5]'C:42Y1AVLU.*R)/$ MBW37+I3,?U$10!\8L:=L(/?5BX9"D7@/(6$ '. M2\XCY,$3OL$?4G3:M)RSQQ*).N1=-1A[.@S MFYXS(T1$\\QB@!B?TOFGH#U@(&$R@ @(AD&"E:1O&4OQ<;_ $[8OY67L2_Q MA>P/6.(4+?VV'HPW"057FITCT8](5"IEUD#[62 @E,:1*/H &?#@."+%18U7 MW"M$S3EA\/ZP3'5R@S$0%'(/OCV .")>D1U2+=(XS68G5G 3C 44EBZ$E#^J M%NZ(<#Z]L.6J#',$PRRUKY_\ K'!$X[?' M4\;6?G3D\544&694RZB:0CD-(@8S\HB(DRSX_L *'T,\2BK38VG@>Z G-SQBBV0YHG+EI)RH_B0 ?F YM> M09<.&(1,\L;2LFW].V'@!<_:PX?0]8]N")V7B.J)IQP+B9FTU>16>ZD J$%, M*^V!(PF,^(.HR>0F#+@8Y8/$-9A+D8!YC0 I?6 @.8Y M>7!%C5".J(66L"WFIY5P$I""BFJ42)**9ET%4.5^82D,/ 1 !P&L*1K3?D8R MF>))KG+ !LY$3 "? #>.>"(%,,B&90'A\W$*$YIZ-I_N.K &FYX"!R!((%S. M;NMP',OC^Z >8D$'YM1]0=G#$HF M UCJ8'@Q+.V'45940#E!P'2(AG_2/GQ")UW5A5%YH_CYN>*(UB-X$*!@Y81S M04S:A?DXB3B/D <2BW#2)HR=9EBMIN?Y)I HF'3W^=X1KF&GUB(:= !QS[?) MB$35J\=3R6"$,E-SQU2S,<9(BA=)3* ]3T@8P2!C%*(AV@ Y8(E)&'IAY.QJ MGG9\#^+$3>U@.0^U@.0C(AF #Y<$6ZDV-06K5906G)\&'B9@-0)@)A4]7M-9 M1 9 I2@7CGG@BMID;4&;QT$1.3YBC7I7F>UAP(+IGJ,'](& 1 >P.S!$TU MX:@'2,NM.V('GK%(P>U .1@50'@'K+R#@B=E[B:6I*-%GLU.D=C7X0I2ID 0 M,V(R#PQQ$9 @ZS$',P9#D/EQ**^)95<*E-)A-V 6XI$YHF3#/+Q;80R_I >. MK_HP1:"'C:<%AAA3FY\RGNE 4RJ$TD$X.VN@#F"0,)2B;MX8A$K,QM-&;EA/ M.6 #C.=X"DS*!Q(OJ HC( (E >P<@S#!%LW\=4?<172C-3H-PGWXD. 9K"L+ M)F!RF3\?I*F!,LASS$1$,L$2U'C:>69EQ3G)XQA;&#(Y=/=$HZA#*0,(F#S8 ME$RFT92]*W].V'TW/8F ]A5<_P#UCB$3IML/3W+*M)O9N3;Z:)!&;\\1Y"B* M;)06RJH^,S*NIY2@ AGY<2I*;.Y)"I3SI%!<7;+P]7 -1A',I:RQ HYB)N @ M&?;@43/,!2B($#(H<"@'D#R!C6N[15*H7TT_WX?LXA%E5[[X0'X?1^F3$M[0 MZ1[U*]*\=(I2"OHK?/)_!Q5)V2H.I0UWV_/O^IH[^,=XU\RA<;'&I?VD1B$5 M.SCY<$5<\AUY9B7CQ^9QRSQ4SM!$W+568RXU]]!VF&9O82?.4QBF!%04E.(I M+$U'5Y:Z(JZB' ,4P9@(#C8*4QU=E=I)"MQ%#5IS5.*@3K.D70)(%,HJNLN MX.)U=&HPB=X83"(<<$72V;8J";$(R(9M8:':#&QS74DBD8FDZ:2)2E53(FD8 M5P#( * 9B/#!%#K=GKFA]F]Y?>DM^U]]M='K, TM+C<" 59V2J4R6?M&4BLV M1H->0?[CJO6:SE0GC0068:D!-J$ITQ$BZ+9NK;;';+9*;W[K-Q:[A5Q@+>+1 MCZP]06MZ,Y,O&C%E#OY@R8P57L;I>432.>2300)'J% Q2G'F8(H[[>];.YIVVS;Z[ 7=HI=&AV39Y#&@]O;7*6%PM7I"8:E9/4T M 8:E1.*BI S*1=.W%^,GZ8JAN7=MM+9:-Q9K,ID&G6I M\)))%DU"0CBRLZ>MC [?,C*N"E.YL(LVXE P WRE2L%WM<71]U=J-OX MN&A46L6[D[:D?E&K.%B% P*$4$Z>)18FTW7'67-&W;W)W! MK-DZ=[+T_/X@-XJ?. 3>Y_#L)B(BAAR(2FQ:%IAYV-DVUACW9V<>JY?).%@Y MF@$EB%A%I*7\8WTP;GV:CUJC2>X%IE+ZZ$K^4F=BM[Z5"LU/MVQ$&:Y&JL M&W4EN&I58ZWR"T.\2,L:-<22;54QDEBIJ=P"+&O_ %YVG:G;_86RN.GS=R9E M^H9W9&\7M%.73;J0M-3B:?7U;7+R-CG(==M6[)ZKC&:[I@TC%3.Q=HE 2*@8 MJ9I12%V>ZF-DM[XMM+T+<&3<+,()Q.7>HW!!Q$;QP4@R2256+$[!%^<-)RDT& 1(I9[K]=FP6R,E4*A?[A>FTE? M4)RP;65^.VXW!N3"PL&S9FZ>R=7VTW&JRKV:?5U-PLE!TNS5>)NS9RF+ MQ0.ZL;0[>[0;C35:EWAUI?E0].N-79(RJ34"+R";2^3,V2@^,.U8 M.?:SNP4*(9"7/(,0B9>P_57:[EO#!;'[J=/%XV2NMBB+-:-OH1[NEM)N'"6F MNUI!J]EWMP][F:L1V$E7VCEL=-)1PQ44.NH!$SB40(1<]L/QKO22D[W!D6C>@Q.I1$ MI1\4_1 H!F.0" X(N>;8==L[>-B-UNH;WG+)0W6R\M=WL7"+WS;VT$O<;M]. M2<%*)U*Q5:5D*]71>/&R9DUY9PLIW:?>5R MJV\1M3?SIU9A(O7"B!UW3>Z3K:/I=P?DCCBHHG#R2YCHI:2$U]I%S[=OK=W2 MA-UK%L]LWTZS6^J=%A/6DM-L]SMK*A4*^_*D<3-:_3KI9H"]^L$EFQP!\8'$ M>84RF*(E$!$B%E[E/HV*.M*T7*)> MKZA!V1\X*G(Q3@NLB!DS@ "4PE$!$BW>U_6UL+O1N=%;9[;/;K:I"<6?6Q_9 M;5MAN7MZ^9,85+ULP.U?WNI5>*?',9HKK10(JJ.0 !0$QZ)I^K2AS85FY2, 8HZ3 M%$2+N6['7&ELUT+U=U&2-;VZD%%II(!DJ.T!WN!8WR M)(A$W/C".&R8B4Q^ZFKD1=26ZK-I(K::R;ZUW\S^_G3O:(YA/OTG4C#QSNMTVV.;7+1[R,(@_+X)L84'*H%5.44U4P M(N^;G_&"]..TNY)]D=P[7?G&XM.J]3E&];@-I-U;T0\-,*2+6')Z[I%'FX$A MBJ12@&,9P !VCD&"+!J/7;LD]V49[Z1H[D([?3UCLM1911*'=9"?(_BIR;:2 MAP8,*HJ^J;<\K KB+Z7028IZ@(8X&43S(F5L)USN-]][Y?;UGLM-,*H.V]:N M)]S(F_[>VBN(@[EK$5VRN:];F)/UP]5;1!2G;1O*<"*Q0 N9BX(KJ%\8'M[< MK'(U?>2M[B;+O4;+NC5J%9+?(0\CMM:*M0;<>LN'[&VP;%U T6'>I)M%4F%@ MD&LD1)0"&+K17TD3[Z@>J^V[0!3:%M7LZ;?[ MKKS(S^YEFC(.3C64;"J*$;M7@NA=H9Y&(($$B;FQO6OY$/ME3- MAY;<':Q]:'KJP(3KQFL%MBW)::G3W*4%F1H=R5^*:J/?S(IB>A%W;97JMV7W MZ)$HU:Z+P5X%)ZXO.V^XK=U79"O'CFJ[U9C%5N6CH.?L2I/#E*1Q'^,;B81' M4($/E"*(UQ^,AW'DE]R+Q3NDZ\739[9R:NU E]TU]V]G(%XW/4Y!U$R[GW.3 MUEB['$0+$(4QD$W<>5=5+@F8XD.."*2M\Z[]A-EZCMU,[C6ZZ1$/OJ]9AM]! M0U*N%IB[-8"0+IX[A("+K%5F9I&79H03M=9VN;P"R;94J0B=1+!$;4]=.S.[ MK[=60HLK;EVFQ]7JM^OJ\YM5NA1F*CE%:>D1:1]0NM4A+D]?">O* "J":J.H MQ<^ #@BX6]^,;AKGN=4Z;MGM)N3N!'WV627DY]CN-M@E<*HW>$,X65DJ*Z<- M;BQCQ55S;$5C05\.)!$39ZC$75=T>NBM[5[N36WFX&W^X=0VHARP:9-S:C#O M[BS&=DI46,$6Y5:JQEFM@HJS9FJ:CI!FW:L$S^)='3;)*J%D G0$3[W;ZN:G MLMM3,[YU52K[D33H48VD,JU9H0Q):YNFSM0K1S;%98*A!2)Y-IH,W?KMU4CZ MBG*42' T(N-;9=7UVF=T]O-J]W>F?<#997=B6<-]KW8[P;*7U.Y2R->D;&_ MB;@PH,]9'\9')L(E\\3%8L>!C()%!0PF*52$63=?C->EJO3.Y%;?V:VVNP[) MV"U5J89U797>A.9AKC45%$):NMK:[I+BE+0%:>-"E*)3J@Z(8>0LIV@12]VW MW+@]Y*32-T%C/YZ O#0YX\99!=E)1BR*BS=$CELN@Q73,FFT,&1D@RSP1/5, M%RID!T8#N *'.,&60G\HAD(\,:YW:*A7E]-/]^'[.(195>^^$!^'T?IDQ+>T M.D>]2O2O'2*4@KZ*WSR?P<52=DJ#J4-=]OS[_J:._C'>-?,H7&QQJ7]I%3$( MC!%7A^V#,/*&>68>4,_)F&)::&J)!-NF0RQ3"LHU-F#9L90O9C(\1S>U2ECD2.V*WT&#(^HR@*#J,7CW.S, X^?#Q'-[42:J)%%DS)$5Y M"0 9-AS3'147)WDA.&0%.45 #,HE',.&);/4@4]J57E/U>[XQNSN^<=5G^Z6 MQO1G.R<$G*/NI#J):5BOUFV1\BVC7A:22/LJL2SGHQLDZ*@4AWYDU$T0]J* MZ0R:$F@UHFOL9N=MZ\Z7^H2\$Z>*7N!7:9NRT@)^0V=J,$CM3U*/I6O5-0NY M,?2(""-5RIQ"4RFDFJ!I ?%1 * J4^7+A$IL'$56.W2VXM]>Z3]RI>'MSA)! MA.;KOY>V16WK:*78",CM]4;!7WD=4'EE)( 90[!=N8IF:/>4Y9-)$SMT.K5: MC;\;ZE@.ICHZZ8K#6IJ&CW].W$DZ-8MPM]TG-2BGB>FOS9JZ_KKF.:')&@4A MI+65L"F9=?+*1=*W6ZI8UIT<[(S-EJ&VFPE+WRIC!A:IKS?3/N#/39: _G*_=MJ$'VUEOKC& M.C*Z9E23;CU:)FEMXC22E.45G[9+^YE!TY?51&3.!W*Z;]3P<;I$Q"<"$7. MMF^LU=_N%MS0FO4KTR=8T=D::_W*V9K!EF8+766+6GLQ*S='B& M2IW3F45(R2(UCG"@@!2FRFAI7D1!1A%WCVVU-GF'$K+Q.X&Y=J8)[<=/+M=DK#.CMYJ8KC2/G5+!%H @@ M<0BQ57>D2XY )B);I,WSVZW,ZFG2S25Z?>HB]RU/<.9+JAV(IU)JMWCV()L! M5J[P]1+,2=N;9*@GK7ED04%IF*8:Q I%P^>3H-BA;ON'MWT4[R6LK&V)LT-E MHVS6*L[23,NA;&*#JUSNU\;5I*J.97+6\YBK110QBE,*F>1@(I*=5?41[@KW MLVPD[ML3TJ6B)H2*;:K65@@E+;>Q25H"%-%@W38)H)&2?M^8( M@')+I ,$6%M3UE2=HV'ZI=UD*;MSU*1FR2\/*2NY&U2\2EM[U NPAF:)SV^S M0<-,L*XTBB/C)F34];E$&@9Z>PLT)U6*8Z5:(O4+)*\>YAJI?FS&*E&PC%)I@J5TUXK?6^&0PB8/3SN]787I!ZN*;4Z)M1OWMELE7 M'4Y#VS9AO 1>T.[I[FS>V>RQ-JD*W#2D'5X=G+J&;E:F+)HHI%T@4 )IP1,2 M'ZJJGNIN;MR%GWDZ*NKZ=4M<B@[LWEEO3N5=^BJA]0.P^Y-K]P&P M!F&W%(WXLC&"LLQ!1+AYNR@Q1O<>M.Q*+=Z)0C7&CQ!"9G H'-=\+^][$7H+ MU1;]H4*R;5SLQ/[4]*,QN#0P?,>HC?!*"K-(I&H9HBE%8R\ZG&M+ P=D1,4P M>*:%5]9B44LA'6\+^][$37Z8-TZ18:1U96MKM=M;OFSH3&ERMVW?Z?:M6FFU M?5PX>05J?!&+5JK1+JNSC2&!FLT74+U.FH'55N##0O4/TF](4]6JE4G3:U;SR5,DKGN4P>.[& M1G1F])L(UY:.7K?@S%*L1\Z,L>0RY2>@-9$X3=82T;T4UK=%W4:)MM%WJV7* MFV:Z%E8^H;,5V 3M%K3D]W+S8V\,VA9"B6>6A$W*S=TD5HF[DT4A64,0ISSI M.@:T7$N@O8*0HK9(QLG+(/;&Q*]@Y[SUG][FI]3KFO=*-Z@VU3V11M<>[=/I26NV]ZT?5 MK?(OZ%9;"M6V\K(.(,[8C5HNN9^8IY)0Q42"(E4(H[T+KC=LI:G1+#J-Z8.H MIK;9J.8QG1[M0G3'^_M&5=,U7+]9(\0ZDK+85*VY261>ZF+44CG,!A#1Q(G' MU_;H;:VK=*7V/W@W/Z0-A:54*ZTEZA;NHUMM_8=Q+3+6YU)P2KBAU.ZI1CFM M)Z(I 6\JRD55':IA3T%Y "8B<$?OBRD^A/:K<.P4JCM(6F;KGK=2OT[:6C#; M*@--KG%HIT-O\XL2\$I&(-)J/CBR7*R2(T+("D5TH!>8G_?^A[L=3FV[ MQQ9>EKJRO)[J L5*Z0]ZK4_HMBW!CIK;^LV*Q46B;[34?*2J(3=\H<)7I M*"FD;$Z8JJ%!XA(=Q\L&HP',)R+MO4/OVE3JMTU-K+$;.=,S]&#+;*]>=\HV MN/H3IPF4B6&O^KHUG9XZ(:M4W<8"H@NDM'#S) Q= YB)B*[IHZO9OY6 MVGH+VRYOZ:C'DC2"]9)&5*0ILDL@3Q"*7O4_U(>]QOU8-M";W;']'RCJ$1F9 M>X=32U=4F]U&$P=['2L%%U"X.(CEM$8YLIK,1ZX*L54Q3$ $1(C;G<':8.A M2\VAWT\;0W?;X+[?0>UK:6OUBR4:WIUR=L31+?F&81M9;P]:E;0CKEBMT$5Q M;GD#$!XIHYIR+9=/%>84'=S;IW6NEC> TE97SEB.Y&Y'-/W0W M!J0-KW$%0Q!*5A*+^^$ M!^'T?IDQ+>T.D>]2O2O'2*4@KZ*WSR?P<52=DJ#J4-=]OS[_ *FCOXQWC7S* M%QL<:E_:14Q"(P1&"(P1&"*H 41R/IY8\%-0F N@>!]0I^V 73GGI[V79QQ4 MSMCI1;J0VGI6YM$B968V^IEPD5YQW"H+O&$=,.VC)F[69(J'1NIUDDDN2@40 M$A.P ^9C8T-*JI..E;1)5IHQ>1B\1!JUMI"YG0<&;OI".%\BV,_ M(H8@ *)!(!"EX9AB%"PUMM9Z.:))I14A*C',X-DW19/JJV+%D:%43?.6N;QH M G(4"F#TL]'9B5*Q+YT\UNX2$4^6VYITDLU;IFDY*8A*&ZF7CGE JF8[Y1(Z MQE$DLB9Z_)EB%"S$-KO=+4YFOSU(C_4'@6"=4BI]G1I.&BFJ#A0[MLE&**/4 MAPD*VD%8])Z-8:4N#20@00,$M$ MR*C11DY>&EG'+5(H(JJHE2$I#I@(E-"+6S?373XVT3=UAMH=JSRJ2S9&,6>1 M<*YE46SE5!N*B;PRJA@436 M5(#)-9 -3=1V],H5NY*B&DNH H99!B42%?VM7<6)HVLE:6E<[B^F]E5I%64K6UNW[&08,5 MBA.&CJG#"\G3)+%"R-7-:492@,$U]"HM3:43%()10$#&*(:$6^O?3C"V16JO MD]KMMK!-%49K6V6EHNL2+=^W5;; ME4K,IFT18QTW1G*K7S5^ 1,$I!H-:O#-I47 @JV2=1-<&.A9(4D%0#VU,X=W MB.>")J,^G.+CYA_,1VU%!AY-FW%PPD8:*I\397;[-8?$QZ\>HV8)+&*!0 51 M('#C@H6YN&QD-<6];FYV@UR2DT&#D+4GN7#4*7G'#5(&A53-9&'3>*&5*!! M@&6XE$,PS#"BFB=$1L\VE(JP5JU5I%M A&QY8%D!ZHVKB+F,EFDS'>':QC@C MM,H/VQ!',H>7!%K'5"OKMR\DI)F_/+K.(UPK[D9&KD;E!=14TPD4LX\+[2L& M0"&7$ P4+46OIOJ4E=F5@:;5U5I'Z&_/78PNWBMF7= Q*9<3KO@59%!1X4QS MF P&$X!D.6>:BE;29V83N5(62O.W=7M#MG)%1B8VY-ZK)6I.* S802CS-W"E M?0*)1/D!CE !SP1);?;1,J[,Q4*SVXKT3!L7*+>PZ25U@FXC);[=0:.HF)>( MP4B$8W*5 W,05S$O:;,1%3:H358=.T1"6L]BA=H:2ZEP77>IVZ7B:/#J,P5! M1(OJ7W)J1JZDBF'$?%IG2T#P[V"+HLUM\]($.:/;O%I&50EG]JEG#BM9">*\ M(=LSUIK Y$B@NE@2 $<@',<\%*0-M,\G:S=J_9*TUEV$S$-VT:TE"TQX@FX M))1CLZK=-94X)J';(J (CY##YPK6H0 MLP)0(H!/;HYPV%P3VP>ZL)P+F.D S'._$XM;H44*6O'3M4W%B4E";5[12QI? MU"HU>1T/%*[@H&91"3606B?CT'K9@H9D@F!$@1)D!3'#CF& M+$I+B"4 *HZVQFF0*)-8EU(I,H]R#.):.ZLV0;+N)A5R"J1O%MLU$FK@0#OC M]'%JB).W;#P%NA*Z=YM]5YJ6*@@:4DK/#T.3FC J5'E-S/5B+J"=N'.JY;N$#@5<.4 MHBJD85M0IZ@ P31*)NP&QR%1FZBA9272-VBVP=N6<6W=R0SD;#2,F\ M?BW;J2!BN%%W!S+.'@'$1U@(CQP1.EMM@Z"/E#N(5NTE(%V52C@S=09VC4BC M5N:0.R*Y=JF:E58.'*.G(I"E:6O[?2BLPQ*R[.+ MJ$:+Y9XNX4:&JTBS49SR1&K=V4CSQATS&636%/442"+6BW%KV#C[;6*\>7VU MVOM5MULW$Q+NXV%E:^KJ51,/JAQ8CK69$J)BF,F1700HB @ ")L.1%L('9B, M !P'!$_9W;"1; M.R&A:X1%FLE5W,RC77U<3=2,BV07-.+*JR;\H*"ZN\PKG682.U9U*NC(1@Z3$CGJ51",9R113;*$$BW,*.L0'@( MX(M4KTY5U6TK2[':/;AAJ\6_9RJ<+46$TJHJL55F5DXB^2!'#9NIH RV0CIS M$1'B)%L[-LFA>8"NN[#1X>0LK!9RE)%W3C*!.K+1B: '639/8HL@Z3(5(R@I M@94HB?MX#Q4TUU!>OF:H.Q03;-0I\A74_#^#$I6XE+-/"D*!X]$ M"#^^'!%I[9T]UJQRD#9%-K:8=PSA8R1L#V8@J!(V9[)J)BM+E%18'EY8B7&N=VCT MJ$D7TT_WX?LXA%E5[[X0'X?1^F3$M[0Z1[U*]*\=(I2"OHK?/)_!Q5)V2H.I M0UWV_/O^IH[^,=XU\RA<;'&I?VD5,0B,$1@B,$1@B/\ Z<5Q]L(J" #Q$ $? M./'&>I5-(>8/8#!$:2^8/8#!$:2^8/8#!$9!Y@]@,$1I+^Y#V P1&D/,'L!@ MB-(>8/8#!%8H4N@W=#L\P8(L'07]R7V ^I@BS4BEY9>Z'E\@?NAP1*:2_N0] M@,$1I#S![ 8(C27S![ 8(C27S![ 8(C27S![ 8(C27S![ 8(C27S![ 8(C27 M]R'L!@B-)?W(>P&"(TE\P>P&"(TE_8/8# M!$:2^8/8#!%727R@'L!]3%J20,Z5"-)?,'L!]3%O?]":4:2^8/8#ZF&_14$A M>'=#V ^IB]&X/%4"-)?,'L!BM2C27S![ 8(C27S![ 8(C27S![ 8(C27S![ M8(C(/,'L!@B-(>8/8#!$:2^8/8#!$:2^8/8#!$:0\P>P&"(TAY@]@,$1I+^Y M#V P1&DO[D/8#!$:2^8/8#!$:2^8/8#!$:2^8/8#!$:0\P>P&"(TAY@]@,$1 MD'F#V P15#AVAFJZO'AN6DT:@4ATA555$"$U'*41$, MQ#&NG=N=6E+9YGG;"= *\<)3XV%/;7?C?>E[Q[,38=/6R6X%6VTL'4YM:16Q M4*EVNV4>+N[!AN@:?DXB4B1(S>*I'&-CWH H0F68"(A7;_S]>CH6;=VXMNR2 M>E>G&T6^VR^_T.ZF]E]Q8#<.)9.5X]2>@5')X)U(-44G#@C!9TV:OC(E1<)F M#FHIG[W$ QFR6C6-Q!Q*TXO'8J4"ZH7+E!K6;@Y*KH41*8XAI#/T!$@")N'E MRQJ7S.:\L % LYAQ-Q%78I\0[8$1AXAVP(N)]1V\3/I^V.W'WE?13B<0H<*V MD2P[73SY-W(347 Q[-,3+-BASI"62 PZRY%S'/R8Q+S,'VT.]:T$U&U;'*[% MF87.X>XM%*U K[UX?0_QO_5W)6&TU22Z*:Q4YK8>09.^JU:RW"51B-KJ6_>* MMV\Y7W4;*22TR\.2'E!!)*;5;G"N$W41:Z["V2,<):^4LQG(UK*-3DY@%/I,@[ M*(9AV8T^8R&QFW;!B%::5F60\5%O':#2NA.H"@/LXOQ#>0B4ZRL0SD7!AH* M:U;E@\814+*;I*056*5%HB0ZR%,(E-F #FF(B0?WHF !$/H8Q)'8-2BJO , M8WB7; A-$?5Q/B'; JVC$:%8RSH6YRF&-E7B!LR$"/2;JN%5B:0.1(BSA),0 MU& S$,\1XEVP++CM6OUDA>*P?&&](KBT447-LV M)-= MJ]*NECJ&@NIK8F@[ULX>2JA+Q6D[2E79,B/CDX\[,'8>%!!T^36.( 8,A5RS M#MQ?? &G05AJ0J*J;A%)PD!P273(LF"@ 50$U2%4("A0$0*<"F#, $0 <84C MRS4H5X!F.+'B'; KL; _6KL@\O9Y[AN;M+MAMY6[U,RN[-G9UN.>2L*BQ91:JKR-;.U'ZR,J<2'13D , M4"E4 1#CD&,J&W%XS&XEI&Q69&!IH%Z]N2G;B(9E6*BFX4=J)")DT>4L"92Y MB #F)39CF';G@^P8TTQ%6U3M#/&%)%@U$HJ]OT SQ>@T1$["K#YBV81T%"J@ M74.0&(01X =41!(@CPUJB4IC@D3M,( (Y .0".+3KIS32@UK96]N)@220O)/ M=_XSR4VPZ@K/MK$].]^W!V;VH781^^._-3:LGE;HK]^_?QZ#I!)S88]\O"KJ M1+HZ2JK,JADT1$29\,;&S8+H@.T5V*Q<-$!(&FFU2,Z.^LR!ZP'F^\E2VT"Z MH&V%XJ55IUL@GSYU[K6L]26=DEUY))X4A64C S2RT>HFD&C6@;B(\19@SP

^'75=PE;!&]95Q/D%*"!8DE'?/> M%@SK( %I ,0;%(WQ>$.]]08R!0/UHWSHD=(WF?7"W\[HE4:I\U2^;XED> RG M\?\ .];:TW\]J+@865P]K$W:ZO=Y-INA-FI:VZIJNP3<]@8.)5;#;:Y03RB XPAN:PY4<&>;HL9OA_P"TV\+X?+_G;;:KXO+^E.GB MZE_&\7TJ[Q?R^0#_ .Z;T# W5(_62ZU80MHVI2/VN@K"AL]F9+AS8ME]'4\F M)(BW9TC25.&&CVH)%E>LE(0*>:1>H6M@1G:+>971(T2I"DF]NI25M0-[97JX M3."4\BQGGBU]GZG!KH@7D4I1>2\WE!5S7&9U"'-H8_&YXEY4C>6KGE#%WUXX M49LVTL)Q6"9OTT%)0NDV-XMD5K; BOCQ1PC%.Y&MCM3 M9%1R(YJHJ*B*BHO M5%1?2BHJ>A45,#S@,"O=@CMW"X9J3PH?7*Y@I^X(>.TD.T>;TU6K/%/J9M;: M0Y;6DD6 V&$>.QD9%ZMD8'+K*%URS/I1F/2K& MAIQVB<@!THRC8?7E6+3P: MN#]7'21!AA4YY1X2(]W7RB.P)[@,#B.<,4!I,@C1 )YC%>O1HQ#:KWOGTO'*, MY L*X+%ZC1<"?:W=+>U()I8SX,X;S0K6O>R4QT"V@E=&L(K/78L&4:*V0-71 MSN"-),9PS,3P$:JAG<#5KCZDOMGXYIM]VCF[D>H)9PIEM:E#/T&JI*YBV$SJ MT7K6D$9#@Q0L:QOF%VA+?CZ-$))C MPXM::QGRS:*V.-00:P(G.5S6M8%$7IT7 R*\;S$]4Z\Y\K)Z^Y&0.MOQ^GKK MU 24C(G70_\ 27+%"\G1GB7RVJ[\"*N!3^]3]YT.RWG7JWD[=;()](XVL*^P MO&:C+LZ&PV'E,VIVLVG-&U2%&::13&1J))%)&P@VO:U%Z^(+I_97B_A3TI@=2MX;FU- M= JH',?, 8%9"B5T(+K72CN%#@QQQHPW'DZ(:0=S B:BO(]Y'JG5SE557 [O M[*[C[:.7_P#I^B>X&!3&MR-WV'8Z;1I?*.\QHD+;.=XAKJ"FH!V"TA:?=ZC$ MUR'92BZD>$\-;'OCM10QPD+T8I'/5OI"VXW'/ MCF@27B&=D>:(6B.?%.\!6O1CT:Y6.1>G14P.G)XF2\\@).;^5YKJVU#/$.-? M:,UX+.EE-5$,D32&/?ZG*]\CGY)WC6J[78 M6ABK:O57:K#A-?YZJJA.UXXF(=T5><^5DDL\CQ1UM^/_/;ZRAEC M>(/U#\Q/6$C$5G5/Q_+=TZ^%>@8UW&,6GESBOYOY'K)]F6'+LGDMN.8DJ<9X MQU-?(EJ31&$,\@H+8XG._G()&-Z^'H@=^)QY(L%E) YWY3FK!E%@S4B7/'TE M8DX'A\Z'*0.B/]7E!\2>(;^CV]4ZI@5S<_3%+/Y+UM>0MGW?79G FRWP6[$? M6IK8EO&FW-0XC4<-.B-\I#"DB* M"6$;WO2MT&*9I4:1$:6X*U43QP.JA=HI<4[WC#)CF(,A0D8(PR/&8'E^>)[6 M.5S2!\UOC:OI;XDZ_A3 HXMA7\7\F"C^O0@ZARU;/&^"Z7%837N4'B"JR0Q% M(P[*O>XSA-/X6N:*X:)R_C6"K@7S@,!@?GC_ (G'_=VT/_QB=B?_ )P>%\#) M-^9>&=(XO/3\?@\'(=5TM-2,:)(KYV#YS:.HM3EYE[;ZB4*-(D4Y=IKK"-"+#CEA.GV=K.&* M P(J>$]$*@P^!YRN>Q3MO' M:FY/XJGZ+5\IZL'D,=-77#-DEUD*[C315U0.GI9H:1?.$ M-XW,#>8YPQ@ED2"C WF,8KVC$(0VJ\A"/R7625A3!F8^#.KSJ"0PK)45Q"0Y45ZO1[9$)RN4;V_CB55Z*W B>KD-13 M)&E3GE(. ))FL3BL=TG:\1RM97D,*N@5S+'7SHZ-ZN%2/2 V,5ZJ\C^@3K C MVRW)J:N\4&.R;=3RMKJ* 1)*AE6LGJR*LU\./*DQ:J,[\K,D-&](\9CR*B^' MHH:>:SW@\*ZIJ\5+:#R/4WDB.^_V&MMM"E.V="6HDE5^Q;5] Q/HF)];!N!Z MH=[VLTV6KRN/OI/0[!3@OKTCX,)ZS M/HRZC5M<1"R(4^6\:,2$8BLU()Q8[H4UKSPK2 ]LAKH-K!, M^)816^MQH<@L9LD3E 9PAI)CN&9B> C54,Y@:ZIJJ65872@*DN*T<1K6/22J8$$D=\?"WT MO04]3%WZ_-L /A M(X,KQMW <<P<RU6TI!1)%PV7"H;T)"TGBN;&J^CV M1K$GK?D0JU$>_P#H%1 VP145$5%145.J*GI147\"HO\ E1<#\U7)R1&IX%'?%U%+.H!%D M@K:BGO9#QUZ .DELAK#HGFHQS/"'T854+5_@?1=JB4WUCE5C0WT;.@O MFDKFS(KK ,<(4DD5'J=DIC6^V7T:\VHEW6-I*7Z>NR:SH]E&IWPQ"2)K(Z]TFW*12,*\_4) M/"QRA :[:.]@$&AKF;7VKW^T61W1IL69.NQOCNCV8I,X=?#J;:(6ZLX]$0J> M4Q8XV.:-7NZ,>XX;U_2U7YT6/])5_GS2$#"!ZY'\Z64,?ULHHH_,\<@@HOY5 MS6(JM'^,OH].!H+,Y8USBCDW7)^R1[,T6YY"[JX;30!P_*A"JY&E;!82I))T MV"PI&P*HB B 4TZ894''"1W5$"KG[;V8[%L^Q7&X5]#&V?7: M>XV$.JP[LEO?M>2O2U/2UL ,:O\ 4R%>R20;&M?^3GVMASSK M-U<2I#[D-??WTNZGNV*LF/17;3ILFSJ9\:57IY[S0Y+D>XI'G(]4FJT)YLB= MC^Z[?;;5;5G.M7L5U$TF362X(=TJ?KK]#.BUE6+6*>$5Y+(D(^L&;-\^,()E ME2C-<1A7E:$TK>?>W3CKASD#BC00;XG,$@6@3N:XUX9Y/YH@[Y]/005\+BHKY\"J6U:9[N M-&VAFQZZ$8ET6-'B"8BRDC>JO,]PFD4@3M&&OTF7V1CN+&!<1MEJ66D2LBL!:B-,AQD9$1&QB1S,\ MO+ 1\8.R:N[);"P79))^?ASE++L[C461[9:S5YDK;;W=EB[#15<"1K8;0]_L MTB0QSR29$E@V,>4C6JC@V\@=QW'_ #1M_$]1J<;9HDZ!R26T*+8*=E6A*V-J M?(52*:!R39*'%..U2":SJ1H?"XS1*]C7!J38#-W)_P!;H==I@ZZLFV5%&=:V313*V/(!",(0FCE'C>%!O;'" M@^@<=\G8S(A:)7V=1S_9.URGEU=%-,_=H]TE(V]M=]9@8^RU3L^T7<=\U"MO*JRJ=IE1=:DBV^-=[B MER<@=@J(K]QABU]%<1K'2!%,%B)XW*N!LYQTFK1]2G5FG4]_KM'3]KVZUT;7 M]LF5$W::Q [9L7XUZ2DFSZ]LFRRVM?&J]1U(K&[UO1Y%50&<-IQT%?'&P MFP[I-"Y48^#JT R$8U_XLB>6-&_"=%0*5MOJCF%MY $U\:Y,",O[".#W4T^F':1=%W^H)=ZE= MPM!+-K2'N((9):>PGW$-PID:U8Q'1K*"$CDCCCNZL1"J5%3PA45+V&]MFOCV M459JET-NV:F;2K=#[=L"5\B\DPI%C-\ )8F-FO2N ,16HCHXA-:+P M>%JH$^L>U'A.RJ:*I?KE#%LX4D,@<@$,Y M0.,B^8\!B,5?"Y4P.?7N&=!X4UJKUSCZJ-6U-ER5JEW,#+EDLRELD)5U?K3I M,^T@'\20:L V_E#^!HT1@'HB,P(QS7S]QWIV[57'.[NV&-1)0KN6UV=?JEIL M- :L#8OKP:_:RH-3<0VPVE"X]L$J"**,2+T562%\(:OHLNY"3(F[;0.N;>&/D6#;:_:#]2C18"6]I"KO4XL"/-Z%_*%D( M*#X!/4!BQ?'$\7I(Q[A$9T(QSAN:Y0U@NA]TUUOE]O>@P.(9^F>5"J^-* M?D(>RP;FNKS18<;8=DD2*Z".36R[&T;((P34D-FU8X[4(%SG8&*A/[["O&6Y M3MPJ7FKZP$D"UVS2H$F6%D4EKY7_ &C9/8X_K!P@1Q3"8P7CX!:X*M#H]P MF!-=+'SGIW(>X7W)8]7GZ)L=J,$&7J(!1W5$(=E*KJ.VV***K^E;&Z)728$> M7*>5(4.OA/(1R>6U'! @M),;KM>=6FL"L:JABM>[\/1%#5NIK>^?6J^MJ8%7VY63.DR1L=\5-K#<[ M!1$%)@5\9@6 M+P1,Y&JM1J-(YC%';R!2UPFNN(18QJO:X FL&2S@OA0J^!%DQ9:/&6"(?6)' M]73ROI&?^2\;FJ[R_P =?Q>O3TK_ M "X$3VZ!W+T^U;):\>EXVV?5YA8;->UO;HSZB;3 =74,.2P%S21XIBQAV/KT MPK)/K)##$ (WAZJ[ CP3=VKM0"ZRH..IF^QMGL#F]4/$A:X[6K'6[ E3'ICS M"6<])U!LPHK)3Y PN.%_Y-7HU54+PXQC[XFLI^T\5=]:6W5P=HJUU<:KAUSY M9?H@%4Z%"AO9%C5[VC;YZ/E=4=YA']>N!0/.#6MW';4:B-3]GW#J]$1$3J[G MKQ.7HG^5SE55_E7 D_*G:?QURSMLO=KB[WV@V">+5(TV5J&RI1>L1=/+=/K M.>*"66UKA[!*:[PE1&J]'L1K^KG!%HG8YPU&+M7GV/(EG$WO6+W6=VA6>[VA MF[0V^CUD(US:2 )&DONH<""4,4S'-2,R6;RFLZIT"0\>=H/$W%=A46^EI?0[ M>AM9=I3V5A+KK61 2S+=K<1!>LU:-(.SB[)-"\I?,D-85OA(BB%X0SNB=M&D M<>[7"V^FO=UFSZ]+(42)>6E395H(MG JJTT0(G40I,=@XM#!:P@S,D=(R(XC MFD,TH0K0!C+RQ%:1C"-3=>YMR->U'M1R;'QRB.1'(J>)$4?%& [Q\?;FY_B"-WB=]7YS^KNK M5\2^,35]/^5J+_D3 B?&0 DY Y9<0(B.4'%S5<\;'.5K=$$C6JYR*JHU#O1$ M_P GC=_*N!B^X.E[A9U/KS>W.ST&FLH\VV+M =TK!3!6,%]5)93!JD?"D@#+ MC7IF2'J11MD4SV'C1W@P(FO;R ML-K7-&QKFM)Q_OZO1'(B*B/5B*O\JHG\F!CN$*JKL>*-56PK8$Y4^L;$69#C MR51A=CN!%8BG&]?"034:Y/P*U.B^C M6]BSB4=R*C% ;!_B"DOP>8O155G7 I+C).?Y>SK)Y6K-:K=?'32A1(U!/J;!S[5UKZ MT MB]:H4_P#(U[PB!ZN88D($SRL2/P">U>K7 MB;X?"-S5]**G147 UJY&C@#O?)) A"(DGMMV8TEXQL8^09MG/"TIW-:BE(@1 M-8CG=5\+43\")@?*CP/K\8# 8# 8# 8# 8# 8# 8# 8# 8# 8# 8# 8%-77% ME_-WJWWNDY/V+7)MM35-$V /7]*N8E56U;Y!W1:@]UK\RPB LYTETF4U2O0I MFL7T-&QK0Y/J%R7]NNS_ *E<;>Z^ ^H7)?VZ[/\ J5QM[KX#ZA[SE'8M@G4%=%T8# _/'_$X_[NVA_P#C$[$__.#PO@;LS]4GEN;" MZJ-FF4,BTC5\::.+3Z[+\Y*R)=1XKW29U6>:3P&M6&1KRO8UT9K6HUA#(\/5 MVN;6OB\/(=NWKYGA5*'555OB;5HQ4ZU'1?*6%(5.OX?7']?Z,7@#V37=I0C7 M+R!:JQ"L>H_H+5T:X;9UA)<%7)4^-&DB2@QEH^GE(C$#R74;:;+A% MM-QLY\.#:BMQ5[J;61"<>)9BL( G'2G?):*((:@1S',,YCE=XT(B/0,52:!= MT47U6/R!<2E++).L)DS7M,]>MIDB59&DRK,\2@B,D2CQI,6,I$8UR!@"1/2I M%<':33-@:A',WN:.20;O%+;J^FH992UD>$V8[_J7PO,R@6HXX@,W$K4"$C!N9J.DL1ICQ+)LJ2P3:)!#)*M)[9I$:U&N,+IT\ M!"-<'$_C0IH>R0R[A=-%M%A0RK$,2KU2)#=$J)$5]E7.@,H'1I0]MKXZP+,I MT(0]J>6CO,E*Y57RA(T,[Q]Q'/XVUZ'J]%R-LTNIA3I,P?TM2Z, M2:1DRTM;&1%D2ZS5ZKUI'!GAC^>5CY;V1&D(8AB%(\)++T_9)U?)KIN_V,R/ M,KY%?+'*UG3Y )3)5**L,Z3%+2NC'&28TDMPG-43W&<)6J%&L0.H'CNPC6=1 M9!WF^*ZEIX5-"#856IST",-M(G6,R/(?0#EQ)UW6D%7R7">QBQ8H5:QI6N(\ M,FFL[<@D8O)%PI$CM$IOJ_J2.4R5DF&LGP)3^6CW3RLF>'IX/,$@^GE.J5/B1",F1VKT7J MB0V*GI(57AT7Z/:R[*ALK3=[>:2@GCG \NFU:$:%!-+/(%'67 M*UETJ4R.I_+:0BJ]R-3Q*KNJJ&571>1T>T:\\;(A'M>Y@UTSC1'O:/PH]S6K MK'B_U"Y+^W79_U*XV]U\!]0N2_MUV?]2N-O=? P,_@^1= MMVB3M7)>SWEML-#KFOQ+=:K3ZIU +6=E-M=7*A0Z^@#"F2G796.(DIAAO&-& M(U.KE4,]]0N2_MUV?]2N-O=C ?4+DO[==G_4KC;W7P'U"Y+^W79_U*XV]U\! M]0N2_MUV?]2N-O=? P47@Z?6I4SZGD[:8&T0+G>[F;LGT-IDHEN3D&;6S[B- M(JI.O/JXD>,:HC)'4 QO:T:^-S_$N!G?J%R7]NNS_J5QM[KX#ZAZ^ ^H7)?VZ[/^I7&WNO@8RZXJWK8:>UH+?G#:SU5W73:FS +4..(Y35]C M')$FA%(9JRO 0L8SFH]$ZL5>J>E,#(S>++D.QW.PZCR5L6G_ %@B44>TK8U) MJ%U$*;7J]:J%+"6]HILT#R06L:1B$5BN9XD1JJO4/;ZAZ^ ^ MH7)?VZ[/^I7&WNO@/J%R7]NNS_J5QM[KX'B-QELDB]UFWVGE/8]JB:K<$OH% M/(U[2JB*:T6GM:4)I4JFH(E@X4>+Z6\GBC8]9BI8U.LT\2!6BB6MJ51!U^HKG'DR))$17% X2^*VB>WL!\R_;C]X#A+XK:)[>P'S+]N/W@.$OBMHGM[ ?,O MVX_> X2^*VB>WL!\R_;C]X#A+XK:)[>P'S+]N/W@.$OBMHGM[ ?,OVX_> X2 M^*VB>WL!\R_;C]X#A+XK:)[>P'S+]N/W@.$OBMHGM[ ?,OVX_> X2^*VB>WL M!\R_;C]X#A+XK:)[>P'S+]N/W@.$OBMHGM[ ?,OVX_> X2^*VB>WL!\R_;C] MX#A+XK:)[>P'S+]N/W@.$OBMHGM[ ?,OVX_> X2^*VB>WL!\R_;C]X#A+XK: M)[>P-6N9:SM0YCV.;M9.\Z/QS=V=3JFOV4OB_N-T;5'2Z#4Y.Y38]2Y63Y3Q M!M)>YE)+>QS2D6+'\+F>6OBC73PVMEN-MYM9VMDUDGQ/'[WU7=[=)I9.)9+C MF>77G^=)>RCHW;UVB0VVAXO^(GR2*ZMK*58'V9.[C25OQ),JQ5$J-&FJ3P!9 M*B1@^:1&>:]\<3O%XA#5E26:327C.U^?+&<^V9Y?-VO=F?RNUG:2>V+;,>^+ MX\Y_&2)5L/$O:;?7ES?Q?\0/>=5EWT'7H-E&U'NXU6G@&37]1J=/]:0#I\HO MTC;PZ4$B9*<1TLLI%>A6^)4S;S=\=-M]]L=I=^>)VFMYD]>N9F)UXFLZW737 M7/>S7CGUMG%OTQ6-7A7M-=(DS/\ ^P[D0$TXPM%,A=W^M1Y,)\7USU(DBJGB\71J(N;M=I<9N?;GK]L3X]^6ZWQUFEYDQUZ\3'7YY^; MZ<.<'"'96>GO:#:>]N\WNIV0&G LXNW]V%!:/8S2=KH]PKOHN:Z\98U*S[*A M&.8\!FE. CV(]O7JB\XQQM-YO+.LVUU_9K,>T_TNV/[36W..QJK\PF1!;= M5[*2_5[98X;$\8)$20CY#&&0C59X5V[>5_;=NO[+QCCQS=K9/;\L3^OC.J== M9I=+,V:]<\^7&LF?IF^N;T73Q'1]KW$&XU^XP.^VXW0L2%9Q)E'R-W1:?MVO M7)[.)'BOL;"MG6*,;.C+'0@G 4*,(J]$\+G-7==K//I9M_SS+<>F[X$//O"A"DTO:6#&SE317/>]U'/1K6M2^ZJJK@?*;^D*__ /4( M'_38O_Q<#[ > P& P& P& P& P& P& P& P& P& P& P& P& P& P& P/RY_ MQG/_ /.+N%__ ^B?\1M3P/X)A/Z,G_N._S5P/T;P/_9 end GRAPHIC 33 tsig.jpg GRAPHIC begin 644 tsig.jpg M_]C_X 02D9)1@ ! @ 9 !D #_[ 11'5C:WD 0 $ 9 _^X #D%D M;V)E &3 ?_; (0 0$! 0$! 0$! 0$! 0$! 0$! 0$! 0$! 0$! 0$! M 0$! 0$! 0$! 0$! 0(" @(" @(" @(" P,# P,# P,# P$! 0$! 0$" 0$" M @(! @(# P,# P,# P,# P,# P,# P,# P,# P,# P,# P,# P,# P,# P,# M P,# P,# P,#_\ $0@ ' "% P$1 (1 0,1 ?_$ &T 0 " @,! M ("08' @,%"@$! ! 8" 0(% P0" P M @,$!08' 0@ $1(3%!<8"2$5%C%A(B0R)I$C)Q$! M /_: P# 0 "$0,1 #\ ^_C@.!B$_G\,JR&2.P[#D;9$85$FPYWD,A># M_ 0-R$G(0=PLA",Y0I4GF )3IR0&*%*@P!)(!FC 05E_';8=B;C6/?._DM* MG4'J:5.KKK;J131DT97L/BV(LR36.R2 M7,T;:D 6%G>Y6WM;@I="%+Z>UFC-6J2@><6>,+N$/OX&Q;&MRJ*>9PR*V[.K MVK8^(SP@OMC32-PAG$;G]"PN=D^!B+RH;7IG5+&U>3W@R'O*-&'KC..O R/@=&5*;"D*/*@C" MP9 U($N32\*1IBS"RC% 2.[Q1$%FFA"(>,=N!"QC.>N<<#OX#@. X#@. X#@ M.!4I>EDN_P D4"MS576&*8>*+FC?+*@O'<*9JY?%*VB^1#RR2F/Z^-4:=HC/ MKSLQA/\ &!]Q0+V>&M2XCL/=EQY1[6((C:S?'[I1HU/C*$VNU:UVLARNV3E( M*>W?L"DJT=&^['7)1B>/T=:2$^(%P>AKF9V@&$C&ULB=KBTX3)\J$!8'H2UO MX&U4N@FDMC_)TI9&[4+6='7>I&J;:^.S W4C6R%@?[IVOG[TC9%LA:4L>+0/ MJ^O*OH1=E$%44:!(&8&& P$8PBP&.6'K;9,,^5ZN8AHW7M=:OUN_Z!RYIOJZ M873#,TL<%9U>Q,:=(VW5PS-L91UC)[WDYS&O(;@OGFTC$U^<K1TP2DO1 MJ;*H+:L<\'$Y-\(:P>0Y.R%%%06O\@QWR/4[>4AL&HMJ=@4CMO\ :1V5JD@- M>]7T-21^HI!$+.3DQEX4&V:Q29@F$=8(E+6!\?&9 XNZ:2I2%+@6F F\$)&? M+C;V^=P59K=#$FH&U>MM,D[8TT[;=SZ&3N%SE5Z*-;T!2\-B-WU#M6;;!-D' M4G]3'9R9F5&X%8)3@P(L)A@1!AFME%V)1++J!MEJ[J[L+?"Z![$;C4M+UHI0 M\5S=VR.LDB;;.C&MUJW*U[-S6O"3&HJ1LL8/!:]& M]O\ =JO9%,6K9_X];%<6IQ=FMZJB3Z:2V#7['&Z%N<=:!+8=:QDYEU/3=/:, M7E1:\*M4UQP7(1A> A(+:BR<=V,F'EXZ=0E;U^O3Z_3_ (^O[\"G MB'MV_=%;4[LV4/5X>R+-L!:4#6U'+&K:J'0R(02A*RK".Q.$5QZ>3QJ Y1*4 M$S57*GUV.;B%:5R6/W=D_/A!P$,UD=F[\5EMO:4R6ZMVW>] S.C*%8*3@U-6 MOKFBCU>V:S'6,_7JMLTNW)_5+X5(WITD;*VH'-ORZ-IS4S!%@LDXP8.!K_;1 MV^0M7>-729D@>R*?4Y)5D(E#U7NDDMU6]?RMA 2!:Z3")W>[;$N34W/E0-<; M+1(D!4$7!-Q7Y @2%,X(46($.CHAB0*"%I+ M@=EU32'%JYJ\QO1B;\%GXS(<* #/*Z%9"+(@A8 'M[0]G;V=N.SMZ=O;T_CV M]/IV]/TZ<#2NQ_H+Z%6E[H/P;V__ (BY>JGJ3Y3\,_%N@/,?=O.?Q\7S/A>4 M\'^WYWP?+?V/"X%./P;?:_O>^7;[O?-^L55>GOO>Z>NWM@])T/M[^Y?_@7]9_J=/+=/X^%P)/\!P' XB[>X'=UZ]V>S]?\ 4NP77KT^G^'7]>!RX#@. X#@?_]D! end

G=6)V1VEW1W@GXV3EH':G;ZW;BS49")H+S4 MC%4Z">S[]C$H.G+-JM).FS$Q$"J+))F4$ ,(=L M"O(P\0[8$22@JE.F0$#I)*-GBQ7[G26/YC4$O:A.F8ZX9"IW^YP\F> N'%U* M!2SYG82H*=7/7]L[TFNZ_5I1\G?]SK[JIW:N-%N72-;]L: M;7IVZPD??DEFS]@JK6V9UXP)81L;TC99^XT$6!(AP(!NYF.,H6S2*U6DO+EU MLXM: :;5ZW%$AB$,19%]QM\]^&.\>YVUTYM MA7D80QT&6TKR$;W"Q,%#6MB\72CD)<5# <"AD4.[Q$,9D8Q^Q8\K=V:#2IQ] M(W4O!=6&R,#O/&P4I0O6,_8JK*T:W)I-+=%3U4GIFMS;8S-B[E6(I(RL&L4@ MBY$1)I$0 1R#)%LTBM2L,W)&H!2;R4#@LD=%4/32/EK3-Y2FR$0S#Y^-+(,, MA:.0K(&D552^FG^_#]G%"E95>^^$!^'T?IDQ+>T.D>]2O2O'2*4@KZ*WSR?P M<52=DJ#J4-=]OS[_ *FCOXQWC7S*%QL<:E_:14Q"(P1&"(P1&"*AS@F0Z@@4 MP$(8XE.0RA# 0!,)3ID$#J$$ XE 0$0X!QQ:F^[/0KT'W@7A/\;I9XV_6K:7 MI'CJ!TWN[-N_"36Z*6]/4C88&"KM$7VU& 8141%J3MRHZ!)%PE=1\$H9V8K% M-H)%B*&, A=RIO[514$"G2LUW;7&/B8Z+3MAM[]SM@'.WG3_ &K=>=V\2W(4 MWOV N=5D*PC A8TH0T(\;1MKNJD;,%<1IU/#K/B+'1.54$M!RF'K/^G]"T]Q MRKZ.?%MA;*/4Y1-]%K,V40\1F8I_FV5S&@ MO:54Y?\ UK%\]-^ZD=[*WU.=7=$Z9670YLY'1M_V_0OY^JR6B4[!>Y];::M. MH^P5SQ&[VUH-62<&J5J#A1!VD0_<$^HP%Q?L/K6VS13L^+&O]=W9VRW0G(_: M7;;;*^5W>BZU'<=YM?,QX,+)QP=+D%2(7:^]V.%Z* M&.T=7W&BIZS;"]/N[>VJ6^]Z0<2T :.3W!M9-S[K#[GJLEFAC*L8>!:NLC*A MD45TQ+Z/PTYSK#YCJ: /H7'\5 >-('>*^XVJNVC^GTA]',R1L4\HM*=0\4FR M<1X0T*O6(I6'A#M'62R:T/&G2;'$0*!C)"(%* Y!R>?_ -5_C6URG^F'\*W@ M>7Y_[(XS+;^D;TK6._KCT?%6_4PF[/6M@W6D%$"J+I)'=^YKGHB2W,#XI4SCWB'#AC)RC[YW0J M[[[@+HOQ?.XJLGU#P>Q>Z.V?32ONML!L$L?8K>[IGL3I5/JA^SBI78]:1(F^#)O"MSQ; MOQGCUGDNY1GH1X3F JN4Z44#,T6#@ ')%=;F$SR',0'$!;6#7UKY'-RVWQ:F M]^Z.X-NJWQ>.[\_9]O[E/1RS"CTZQL8PMX;B\6F%;)%K[=23QJWGB%>/T2** M(F<(+D6(O[]MU:IZ,KD@C46+I=>$7*NC/,+"Z41CIY-FH:4C4F0JJIE((K 7 M@8P8(H6R/QEI](VZ5>96F^0L>2Y[@5>PEB*O.IR\&$W)UQ^I5( M-FS;2J:R)><=58BP)% AA$HXW66_='I6--K"]N%^5&E,PB1,I"/%7I))XOF4 M%WSET=P1DV4,5)-5CX)1+@H0=1R9'*.M(!%4F1@'6D 814+VEX#QRX8UTG:^E=!9= MDKQ7W&ZSME>G#K*WZBJITQ[IW3?V^0]-87QS2V+]X7=:K5V7MZE/<65)C3Y, M[9TZ@RGMM^A8=_P!H]"Z!\5[;-H;?_P"]DZV5Z;W7 M356D=Z*XZEJK)M%F<_.VN>I1)NT3,T@M&Q*H'2L+MVFW$6Z8&;B40$X#K-&> M?U8_A6OL_NS_ !+U7*4VHO=-Z0>0?/C3+*69@B2, ZP'(2X=&20;%(L<"*!E6,FDD^1$ =MU3 WT"J?4WC@WMJN+[Q>97QE74WLMMPOMQT_P#4/LA=^HR+WB8FK#"I@U>-9*392[]6*8&E:O7D5C!ZF*0"E2.?,X!VB M&-I'V:KD,U^\*][TQ.*:8G<+NC&33/SG)@.N8IR 8H*B!29&*40 0R 0RR'& MANOOW+,M?Z=O0KL8ZOHP1)KNGSHHL%C&F(Q))YS*\[(8S&L!$NO,,\^&$>A_P!*V7[ 7SLQ74-T043J9W,M6S7Q<5V?[_[1VZS&E;SM M+5IZ.LSF_P!G?N6END70YYXV+.RM4[6>E3X!1)8I54%5%T3AJ375^N*E']N?NE[P MC\P,<[-]Z[I6P;V0JE]-/]^'[.+:E95>^^$!^'T?IDQ+>T.D>]2O2O'2*4@K MZ*WSR?P<52=DJ#J4-=]OS[_J:._C'>-?,H7&QQJ7]I%3$(C!$8(C!$8(J&*4 MY#E,50Q3$,4Q4<^<8I@$#%1R$H\TP#D7(0XY<<6IONG="O0_>!?/M\T)=1/3W6Z M-(-Y!Z:P(LCU&9M$/585XQET@;:@:E75 $!(;RY!UW_2^A:>XY5]#A2NVR!& MQF011VB# R\9)B9^VD&I ,)W8)/BJ$3!1,HB(E+PS[<:&]4Y?_6L7R:_&"#M MQU(=7V]C*^;V]$O2VML'.5"F-97?FO[=Q+KJ"=V/;^"N+91*7E:9(/7X0#21 M&/*.I82>K](9:<@O6&D:%MLT7L!\4#=V-OZ9'\5&06R\?'[:[F67;-G9]AWK M.0H^Z"%=A*RY)N6HY85NL-C35A"4Y:P BK[4V3]M-V%VT_87*#M]2]4DOKRG MS_V0QS,WWI^E;J+[OZ%E8MJ$8(HZ]6]_7VMZ:]XMP&U,A-PUZU4PCXO+<.UFO;07NQ41$[;M)6FJO)")3,S&$8;>F33E&XN1 %Q M2(L!T0$! 2ACT?AG^@^A7&*:3#V=9 M-O6D>V?AX*0?HMU_!* XU(H@F1)NF)4DP A2ACD\_P#ZH?Q+:93_ $W^%.,/ M+\_]D<9EM_2-Z5K7?UQZ/BK?J83=GK6P;K5H*)IN46R( DY>H?77!"JF$04$ M \"X4UJ,0$"9>U:>.8^4<:F;E6TAUKY^OCG9B&M]TVNZ>[Q9^FK92"M<1,O7 MV_\ U$UNES+*G(Q#5@J*I;W;ZO-2T4Z<$6$444U2%6.3(1#+/&3E'WSNA5WW MW Z4V_B<+#";>[K7OIIJE@Z:-YJ1)45U^# M='VI'/\ IR9W\E&0B"',UZQ3)0X%[ QJ;A.56!VCC#63#J*N]GZ';]#LXXA7UYM?&E[XRVU? M3FG&1<5M/.H;OW"/J,K;+$E%V"K41M&L5K E(R->EJ\_@@.@\K26LQB%'F*9 MB(CVD7F7LCUQ[S/][]DJ+N#UD=&W6A6;]/DC4H.CMZ%4I#9YL@LP!U+/$J=2 M042402=@H@)SDY9V8B4Q1S'&ZRW[H]*QINTOI3(BFQ 7(HHQ[=*4:-618V2< M6^-58+-'"HW=!M+D:MBJM3$*D50"YE!V( 8,\AR)>TK'*E//QSX]OG^;]'&I MG^I.5 >7YV)@^Y=TK!E_JF]'P5Q1$HZB^D7O%[XIAJ+W@S4* F3#,/2#B':& M-=)VOI70679*^K#I$Z!GU-J!C+;D[V5#;.TS5Z*B>= M*9BRLM]IKZ444=>$'O%7$V:X#VCCH,I[3?H6)?\ :(YE/?XL#J+LW4;0=WYV MW(T*=G*O?8*!>;O;PZM9!S[LVZ<%#P\>N5J! :%,0J@%*3(!#LQ& M>?U0_A6ML_NSTKTZQIEEHP15\F,UO],L$_U?T+DV_FXDIM#L5O/NO"1B$W,[ M9[67N^Q,,Z;I.VLM(U*MR,XRC7#5=%R@Y0>N&14S)G34*<#9"40'+&K=VA]* MZ2T^Z7S (]=&^&UFT24M#=8O1)-TP+&POANAMA1MI2W1-&T38)2U4KB0I R\^,'-_ZYW1\5BVGW 3BQK%DHP1(KINE&DDW M;+OV!'Y$$'*SBIQ4C&O4M"Q!0C)MXL+MN](!Q!3E$**9A#(1X#@WMJN+[U>+ M?QHG4/=]O]Q=AMNJ99MC^GEFHT7N@[W=0Z$#;Y:G6Q(UEKX2]7+?:U8$XM=Q M!%Y UN[_4! MTX]6U;2I1UH_J-VJAZ7&R44N#"+'@<>'GV4?9^ET=#= M??N69:_<-Z%?BPKZ,$6&^65;&?/5F;Z0\# >,8&0$\4W1*G(AFP<23$_B'"2 MXZA,!RCP/ED(!B6=OZ5L_P!@+Y<;OUN[HN-_=_K'6.M'H?\ B_WM_G2W2=T)&BU+;^T.;;=(V>7H[T3P[YK'6RS,&MQBHQ"(A([3?FK- M&9$Q4DP4%\)M1L]1M@WLK4NUE3C(*0E***:Z*(A[6DZ;D:N4R^0JS8ACD04 M>TH&$ \^.=F^]=TK8-[(5Y?33_?A^SBVI657OOA ?A]'Z9,2WM#I'O4KTKQT MBE(*^BM\\G\'%4G9*@ZE#7?;\^_ZFCOXQWC7S*%QL<:E_:14Q"(P1&"(P1&" M*H%(<="B95DS]U1$YM!%B&X&1.?43014HZ1',,@'/,.W$8!)\AU%5-<6.Q!> M+_QBK'J(WGZ@>G/I7VK:;9,XFZUSO/$$&T M0_"RB02G5*J8C<,E,P,(Y=O;,MB"PDTVJ\;AY-:!G=I";CP]:CV8;6W[=)?*0X=KSE@0A5*7)L6YDW+\ZH/6ZH\ M":2ALO%R8<-!18KV"3M+WE:J)5\CQ4HJN'+-"OG%VU,07;Y!<7/C&*IW(';% M2,1("@(%*(:AS'S8H2B[);PU MSHUMU0CJKL+>*C:&-UNT+:MO(&WR-L9SJ,K7:_*3,$>R+-&XIKBD#?NF3.DTTU61<3ON>V .A33^*?WVG.H3;7>BYOJ]9:C5VW4CN' [?4^V0 MJ$),4RBL8&G.8:LBFVCHQN^;1R[U<2N2E5Y@G,',-IR"^^Z>\4("U_A(ZUJ: MKU.1S\6X+EW"ZA*;RCD(9?,QK9HQIDTU64WY&X1J67C%4(P11RZN[W>]L>FG M>&^[8QK*6OM;K"#JM1\DR7D6"[MU.P\:Y.[8MC$<.DFT:]75T$'4(IAEGV#8 MN+=ES'NWDAM>19MC>R6$V_B#2ZE--:>Q?.G:'^__ $J[6-.HF_[1;;;S([[P M^W%DVNZD]EJ/;(RU5.UVV97;R]:O%2MKMRNI'QQ7C(2*MH5++GJB940*&C>6 M&;SY=#N(6L+>>M?80M9F$#,REWTQ(=IU<_35?4=M_(RTOM[MY+SRKM>:EMOJ M/*2BKTS(S@SV1JT2\R;R2@-:Z/[ MZK(MG&VCW;-(I32G9GEBZRY?'&(P!0*P86F;?5.)&#KE[A0@*\#17$=J,V,D M*@G%L\53;*M1 IF[A Y4M8JZ0\00P"'[4Q>S&,X8ED-N7M-0 O&#XP>$Z@-X MM^]K.E/IW9[3QD+8:9<[L_;[CU^Q2M8LR])B&4L6FR3QF_;/FXVOBS(8CE " MBH(BD$CARH$HD"BIDT YVH$@;@*9 M>6(\W^X<5N)7 MZ[7Y"QQT1<(5T\F8R)74,[K3(5P$' G7>"8I )P+DP7+X*X0#7:HFNGS@!X MIL7LQ\6GN5<-W.B3:7M62#0B;6., MZ443'EE-KU:A$,@"])>R%Q%&D#E%=*QEZ *D*FHHF0VHA%#D(;]T4IA*4P?/ M ,8KY7/UT16!PQ:5QCRS4C/YF%%7OW; O-+XTSFB[(U.-VF2KB$AN-N3' MUQ>^6^$>V6!KJ:L'(>V.X6M?TNB4!8E2$XI99*9YYB X44;YVP+S/@)_?WHX MZ@]G=B+/LQ4H&[WK:E?2H];N!>( )_&33>PQ+8)540\*K!.8M MVX0Z9SM)HJ5D#F&8<.WR=GT/F8QGQA^M$9_ M2RP8P,:6#459="UT@D)-0KB%,H M_MK=RZ;JD5<"1!4A3'$P#C'O[A]S-C> #3D5B.(1#"VM%ZS8PE<1@BKY,L71 M,X,W=!16MRW>;VIK1<0ZF;Y:-K.G#?WI1RK-612?V2KU M&6F85FI'H 99\1S(,TR"B0!,H Z0XCC'+ 359T=R^)N$ 47S.W@O4GTU;3V+ MJ&MVRNVG4"RW@K-V] L$W)#+R4U4XJ252TX78AK7CK M\9,._P#NSOKL=TP;66/:6(C-QH)>XJ/]S*3=Y7DV&+&PLR55S*PPMF+:MR$7 M$ KD)B+^,5 >:!!TXO,N',U +*\9)APT%/I7*^AC=G<^I]:H=-L_L@3I8EZ7 MM4N[W?D*S#C(;-WI^C#V,2.Z?S5K58V O7,8L [>CD"B>8!D;/);F$K1H#? M:M;<6[+EV)Y(/,O>M071C =X54JJA"*IBLHV4,HS5("C%7G65/R@%18S( MH)G;'22]L SGUD!0,&D0Y6?=SXXRHX&4#JFJR/$.H!0:%\RDR\ZE=S-S^IKJ M]M>TFR.\FV^R.^%XVPM6S[RBW=GN4O3:+/O$WNXU-D#2D9 JST?&F5^*MW-N>_?1W2]Q-PF\R$E(W;=!6NTZ\L& MT;:8^I0VX]OA:^W'C(ALV;MQ$@&% I!.)C9F&^+AX% L8V[#RE> MBZ:AE4R*'\1K.4!-XOEBYS'R+BD4B8J!Y<@ ,:>0XGEW*2KPT"B4+Z:?[\/V M<4HLJO??" _#Z/TR8EO:'2/>I7I7CI%*05]%;YY/X.*I.R5!U*&N^WY]_P!3 M1W\8[QKYE"XV.-2_M(J8A$8(C!$8(C!%7,"YF,B5R4H")FQS\HC@ 1%N942 MG!,JP=T39#I <\A[,51]L(M9ZG@%Y--RK%-&RT*Q<2<(52.2E5(A!YR74["1 M,X<$3$5D714M)$R%$XHAW1T\-@I521<<:196)6(8%L4A&&KDA-FY:LF,2B[6 ME42N%C) NDF"^10*)LL\$6T C10/!MDC DFX2\>9T84"/FK,^8I)*G 0'G)B M8"B&?;P <$6C9L6L7.+SC,B)KFNIX:X]-E58 M1&.4$47#JI@Z4CVVKQ!,G(E+ERL_VF"+:-VQ&:*;8C!I& D72+-B[*]:$-VG M5;JD10(FDX,(G!("Y(@.C,=.>")7!$8(@@D2%1$ 4<'>F ^2H#X5N8 *4 $Y MM1"%]KS\G;@BU;N)C'4JS?R=8KX6-JBM'05N9(-7+^)5?D!LFKX@C;&6I6R+S=(23DTB[&360$H+-#JK'$^O4450+GQ MP1947%Q<*B+>N1[.+0@XY" &*(@FUB7""!E2^)BTBE*W.&3@P,PR'(. >3AV=@=F"*N"*N"+2R=O,0,3(PEJ<%>+M)5HA8!@7C#[ M33=)U]PD!&ZRQ& '*;401!;/CGQ(DG\!$S Q R]:AIJ/@G23N+F9 &X2Z2J* MB2Q@90*K=96&RY)! Q%C!A)^V HAQ PE[/FX(M8BP M8-Y=6S,6+$[L[9&!1.I#I,+$T3;BHE6WJL]FH]D4H1PN=41$I +Q',NK!%=& MQ,?'"\<-2MS/Y5R+J9=)1"<8N\>HAR"+O'!5%#RJG*#(JQLAT9!V8PY^VH6R MQ91&"(P16*)MEDSHO"E.S5(9-T0[0'Y#MSAI6*=B8Q2O"BF(YI"( ?LSXX(M M&I!1;JO.:^L@RD*LX$?&M$H%*M-3IIN@=I).*:FHY0F=*R93NQIT]'%#]IG\W!$I@B,$2#M(%T MQ2 IH\? 20C,,U!4>F4TI.!\5S'OEU5G*:2NXC29%)N9YD@+0H$76_;J:>;GE@B62*Y(3E.DT4E$3J() M)MW0/$@:(G%-D)5P(F'>:%((DR]K'N\/%V!V M2-I%JF5(Y#)R)S*"4QS=PH&QL&=@*1J6FB(IM"B[:Q@QT>E8I M6>)<5F-609K6%[9>4VG'KYPDN!UV$KWN<<^HAR".H1Q4B4AH9"/3=P,+#0=: MEN2O$P$W'E;,XF-BW+HLBY.)TDD4$E5W28&-W@$3&'RX(MRH?F',?47YV+4WW90HQA*$8(C!$8(C!$8(C!$8(J^ M0<7X.TG*K<9:E&"*H>7%BX[(1&,10C!$8(C!$8(C!$8(C!$#Y,9=OV2I5,7T M1@B,$1@B,$5?(&,.?MJ$8LHC!$8(C!$8(C!$8(C!$8(C!$8(C!$8(C!$#VXV M$?8"D*F*D1@BNQKG=HJ$%]-/]^'[.(195>^^$!^'T?IDQ+>T.D>]2O2O'2*4 M@KZ*WSR?P<52=DJ#J4-=]OS[_J:._C'>-?,H7&_+_P"0?]/DQJG:7TYTY$S[ MO87M6IMNLC>/PJ+GA*RXEHV)5DHPBJ(O9&1;@D'M>8\P MH 41RSRMQ'SJ5!3I]ZF]P[15I3=;=714G8X>J-'$,SLL%&KV%F>5F4LG+4#I"34/841!N(^ M=$_]^.L+:'IX8W63O2ED<^]\MMXQEH2 K,U-2LX_W/F)6!JR<06,9/%B^)DH MA0H 1)<5-0 &7E;B/G1)HV_4^]FHU@_EHPNR6YD6QI8R+= MN[9-+%;G%77B&\L^9.".4&2Q6[A9J852%%,AC8>'CY^M%MH_XP'8F5W;>[2Q M37<.1D$5K1!%LJVWMMB:(%JI]?5%&/,SJ W0$ MZI@+B#$U@Q-K4(NL[Q;PNJOTY;F[RU-PA7'5(HK6X%<;EP3RLIL$BPRLA('D M:[8%8=\L1%8"]S6F)0#(>W%KQ$G,BC9M-U36U#==WM]N+O#L3NY%K;3$W:5L M&WR43MR2CMTY!=HM4YQL_N%M--2CMNQ,HU6*=KXA=VBV32,KEK;^3F1;BC_& M2[ WJ-M%@]S/4+2648W7FX.N[A=.6[=-M5DI<8DY?3ESI<59*S$R>X$#"Q2: M;E\O&-UD6*2J1EE"E73$;C9),8:ZFD ]:BJ?T9UQ[%V688Q%:F)!ZU7N\/ML MXMS6)?R=*6NE@HC_ '/B8NO65JW]26@$Z9&K>L3,W)PBI5)6/<:72*A R%*5 MB.NKIPM$-3+15+;+3%?O(;HJ)*%JTP@]J+':"DI;@6>0LK,Z)W#=S)PJW)8, M5BMEW#LG*2%10P$"=%.=$V:!\81L5?&=P6=Q>Y6VXTB@3^YSQSN1MY<*HC9Z M''+L#QEIIB5CA84;(VD(N3;KJHLC.3-CN")',)LLZ7-#A0ZD6NJGQC73]9*E MN9='+#=VK--K$(]_)5FZ[-[A4VYVR-GY.+K,"]H]9L,&PG+,U<6*82 %6#=T MFJ1-0H#W#&"UN(^=%O.G;JZ;]0&Z5ZK]>@K"A7Z708*Q256OM-G]GKM&2,HQ M?N#.ER7AHU>O&*ZC!3DI%:%$P%R PYX;B/G1<_\ _?B=T;>'J(H>\\&RJ].I M@Q!]C[=%G+*O]RY1_5*_(KT2#K#%,\G:K,A*2+QP?P9U5$V#%8YD033.XS&Q$/0=K:_-;DRI'U/B(V7MDA*,*=$2CR MGQD0QDR+H^-1 K[0HFD?4F80;B/G1=%M/7]T_4]EM[,/9&_R]:W*:%7B;A%[ M4W4]3AE3F2(X;3E@18.HAH[A7)S-7B2RZ*B#I,Z:@$.4Q0;AG.BU$E\8ST^- M=[+SL7#--TK1+[:;F([77N]H[5WB)VSJ]BDHV!=1;:7N[B%=55B=1>Q-0 %7 MQ!5,L0A>)RYWH;2)[J&M.E%UC:'JPVHWLW#W-VRH3JZRDGMY8I>D.[I*;9VV ML;7)V:L24A W%<-Q95H2GO6MZ_[D3S0 MW%GW/4(?:A*-;FAF>T!K_(F:_P!(KH2!;E[FBJIR[81;*L%VPE4*0"]T3AWA MRP\OM_WNO^Y$O5;W.V'>3=7;S2@I#TVE[=6&->MHIP92/6IH7W8PK./?2,]!RCQBP;6O;Y5*8 M1!&79D-'&%%?)P=QFI/;K;BXVN!HRLG.J1"Z-I<5V%F&L8_0*B*QX M]RLV.PTI\3BF!!'#<1\Z)H]1/QANVNU 6V MJUUG?I"X0U>KDTA:8?:*\;@[>Q V-6NO8U&9G*['C"^*>PVIWEGOQ?;'NK.5. MM;;[87'<)O([/T^^'K]5L,TA4XZ1&H.IR EHMRH=Z8.49DK:0 A ,9JH1-9,I@,(9"&+$K M&L(#:J%?BTB,$1BMDCF"@1'T/IXKW[^9$?0^GAOW\R(^A]/#?OYD1]#Z>&_? MS(CZ'T\-^_F1&+;G%YJ=:(Q2B,$1@B,$1@B,$1@B,$1@B,$1@B,$1@B,$5<7 M1,\"@I1%3Z'T\3OW\R(^A]/#?OYD1BR34U15+Z:?[\/V<$657OOA ?A]'Z9, M2WM#I'O4KTKQTBE(*^BM\\G\'%4G9*@ZE#7?;\^_ZFCOXQWC7S*%QORXU1^\ M'2G(M!)MGTLSGVC$RM?Y>^+^3L*FW5SH4P2D[9T>A0%MG[RVCDIRV3 MKRGIP#JS-&K^-,I'@_05Y2+A0"$2 YBB1/&4Z,[/<&E@-NCOC(70[C;>,VXJ M#J-V_IU;EZDS@[3$6J,5+'P*4:PFT4GD.!14=J'4,"G'/(,$6BD^AJX7UU-V M/>'J$EKU+S+[8B;19I;?4^#13>;&6J7MT:@]+#IL@$9!W*:/1. Y#G@BZW)] M.EUC]S+EN)M?O9,T$FXR=2=6^OOJ)4;I%FGZA4XRF1<[',[4$BT:+H0; R(M MTB(H'YICF 3@ X(N9T?H@<4>V.%6^Z\U+P86ZQ7Z*3DJG7_"1+R>AVT7$UEH MD*BR96=8E(U.0!QD"RHJB0X"4I0Q1)V"A4E]S]II_=O96Z;462^)K36XU2EZ M3.V60K,$[CD63MOX KP8U9L=H9,R0:P#E!PQ@*%$TW0#%V646G;CN&YD!:51 ME7%ZY';6T+;]J_!E)$5BY9I9*66/G9R0B7Q47?J]YI9*)M\S"(B)<$3L3Z,[ MU-2C&5MG4C89ZUTK;^R[54"WR=+J[=*,IFX$,G7;Q(!#-]44A,3$7'-3&CRI MF9HJ) 1,Y2"(XN15W@1,E3XN:!B-B-Q-A]OMP%Z?47\W%V#:5HG'(.G^UDL* MC=Y=9^,L#DRTY/3URL+J5> +U8P,&LJHS;G(V233QG*4Y8#XO_;JLV_=VP0= MHGV5>W3VL+0S5LL#%$3@+>F%B]T&XD,V*^%NS(4\)N]O=*[A'A]DW&Q]#?(TBK5<*?191I7TC(B%=*Q]T,T=.ML MS/"/@5*@X3,1-4Q!$QB+;6'H\N.X3R=L&X>_DM;+C[FJK3J+:W6V-$JRM+B* M)9F=YB0"O5Q)&"L0.)%LHW*H^(HH8R_>'(IX%'W6W/WHN^\;GUC-L>8VXH]1C*\RVW1LA92-E$JRU!)0UA&QIE2)R52B#8^H2\,R)Q,. MF[;QS<+9:)]JG=_7US9;C5(MWBV42MM3;&%4)2G+BJ'BCOQ>I2$>=T($6%(F MAX8=(& ,$7$=Q.B=M:7\)/0^Y4_7)*OS%J=-0B(*+4,=GN(R80SCD L].K:RIX.&DI3U7SY([5)H95\Y4.8RAC"H)$_[!T/-K1MOO12G.Z,[ M'N]Z>I>I=3*=G8UF%BYMA*TI7:QRRK5NBH]=".?-'SC:M,ITSG]SZ%O,2%N=AV^WLCAC&=XPDS1WC,Z;)+?/V(.EO%N2[ [OH; MCS^Z-)ZBIZK24O1:7!+1RVW=)=$D9^EJ3;R$]:M'"3AJZ@%)"5'QJ9P.4S<3 M *2@#H'%NWUC&GE0:%J"=+^[-9=VEMM)U,6';JG7M%G8Y>KGHE1GBUK=H46I M9VW5YQ,IO5EX6:=JR2_J\YD62 O2E30 $D].N4KOFW]9W98IW]+<&ZPUL0>V M&3B: "ZBK!:!V_EF+*,\>]!E')!,6)J1P\6%HY%9J(E3#FY&-I*%QJG=(=!K M]#EZ\J\>SDW#N]V8Z*NUAIU;CK?-UW=&SFGIJN,&[!9TWAZV^48MRG5;+D6, M1%(VC/@&1;]HIRK33?2A:TIFQDVWWRGZ1#7^ 3B=P49"C5.T%FGX"FDO/,7M MA]8.XMTX@FR,9X5L*+AR5AJG-;847?>S53:Z][<0NUM MLIY-NZ7822=;K4.]@Y-21M$XJO8X)U:8Z85*AX)7-,P&$IB"4HX(M;N-T.W* MP53<2DT'?^:V]K.X\72FTS!-]OJ=9FY7=(95B%CW[>PSY5IU%PM#5TJ9T2&* MD'-,/$2@(D6P;=+,O,=7JV[2Z)83:&LP8Q$E5%V+@I2% $R9$4L62:C1DFS7E7DHJH* M+LNN#AXEHQ13:HL 9JN8X2N9&4%1J*IU%RF.*:@9G'+(,6XUA$MC'4(P1&"( MP1&"(P1&"(P1&"(P1&"(P1&"(P1&"(P1&"(P1&"(P1&"(P1&"(P1&"(P1&"* MI?33_?A^S@BRJ]]\(#\/H_3)B6]H=(]ZE>E>.D4I!7T5OGD_@XJD[)4'4H:[ M[?GW_4T=_&.\:^90N-^7&J=V_I3D5N-@I1@B,$1@B,$50[<42=@H48P%",$5 M<7(NV$5N,Y2C!$8(C!$8(C!$8(C!%4,6Y786U0JO#S8Q]\>=0CAYL-\>=$8I M=(7"A14Q;1&"(\F,BWUE%3&4I1@B,$1@B,$5?)]'&-<$AV'K2J/>$O?V2!_&"_W%B#9P$4(-.E0CWA; MW]D@OQ@O]PXM^76G=/641[PM[^R07XP7^X$O?V2!_&#C[BQ<\)#L/6IJCWA+W]D@?Q@X^XL/"0[#UI5'O M"7O[) _C!Q]Q8>$AV'K2J/>$O?V2!_&#C[BP\)#L/6E4>\)>_LD#^,''W%AX M2'8>M*H]X2]_9('\8./N+#PD.P]:51[PE[^R0/XP$O?V2"_&"_P!PX#+;0?LGK*BJ M/>%O?V2"_&"_W#B?+K3NGK*(]X6]_9(+\8+_ '#AY=:=T]91'O"WO[) _C!? M[AQ4VQMF=D'K1'O"7O[) _C!Q]Q8K\)#L/6IJCWA+W]D@?Q@X^XL/"0[#UI5 M'O"7O[) _C!Q]Q8>$AV'K2J/>$O?V2!_&#C[BP\)#L/6E4>\)>_LD#^,''W% MAX2'8>M*H]X6^?9('\8+_<.*'6-L_M ]:A'O"WO[)!?C!?[AQ3Y=:=T]91'O M"WO[)!?C!?[AP\NM.Z>LHCWA;W]D@OQ@O]PX>76G=/641[PM[^R07XP7^XLHCWA;W M]D@OQ@O]PX>76G=/641[PM[^R07XP7^X\+>_LD%^,%_N'#RZT[IZRB/>%O?V2"_&"_W#AY=:=T]91'O"WO[)!? MC!?[AP\NM.Z>LHCWA;W]D@OQ@O\ <.'EUIW3UE$>\+>_LD%^,%_N'#RZT[IZ MRB/>%O?V2"_&"_W#AY=:=T]91'O"WO[)!?C!?[AP\NM.Z>LHCWA;W]D@OQ@O M]PX>76G=/641[PM[^R07XP7^X\ M+>_LD%^,%_N'#RZT[IZRB/>%O?V2"_&"_P!PX>76G=/641[PM[^R07XP7^X< M/+K3NGK*(]X6]_9(+\8+_<.'EUIW3UE$>\+>_LD%^,%_N'#RZT[IZRB/>%O? MV2"_&"_W#AY=:=T]91'O"WO[)!?C!?[AP\NM.Z>LHCWA;W]D@OQ@O]PX>76G M=/641[PU\+W@-!','H!ZQ7+D;R".;'CEYL/+K38>LHL^-V-N+%_$+')"G0:O M"NU@+)N-0*$ 39A]H\0X &6 RZU&FAZRBE1KF_YNR_\ 23_Z#&5NV*:K8E$_ MB%-09 !?:NSB&09CP$?VWGQ<4)-0QS$(*I$TS9F[IQ.8.P.([Y MT/8PX M^K@B.[YT/8PX^K@B.[YT/8PX^K@B.[YT/8PX^K@B.[YT/8PX^K@B.[YT/8PX^K@B.[YT/8PX^K@B.[YT/8PX^K@B.[YT/8< M?5P1'=\Z'L./JX(CN^=#V''U<$1W?.A[#CZN"([OG0]AQ]7!$=WSH>PX^K@B M.[YT/8S@BO5$=:@."I@F >T"',U&'AGKT&'AJ^8&"+4:A^QM/9=_Z3!%_]D! end GRAPHIC 31 tpg61a.jpg GRAPHIC begin 644 tpg61a.jpg M_]C_X 02D9)1@ ! @ 9 !D #_[ 11'5C:WD 0 $ 9 _^X #D%D M;V)E &3 ?_; (0 0$! 0$! 0$! 0$! 0$! 0$! 0$! 0$! 0$! 0$! M 0$! 0$! 0$! 0$! 0(" @(" @(" @(" P,# P,# P,# P$! 0$! 0$" 0$" M @(! @(# P,# P,# P,# P,# P,# P,# P,# P,# P,# P,# P,# P,# P,# M P,# P,# P,#_\ $0@!2@*> P$1 (1 0,1 ?_$ /D 0 !P$! 0 M ! @,$!08'" D* 0$ @, P$! @,!! 4&!P@)"A M 0(% P$$ @H+"0T%!@(+ 0(# !$$!08A$@1$ 0," P,%"0L(!P<#! $% 0 " Q$$(1(%,4$&46$B$P=Q M@9'1,M,4E BAL<%26[\MWQ MCSK6E95EJ@O_ .JLG3(I$_E!==B23,3/KDSH.HG[,8DL[%QJ(8=GU;/$JQ// M]9)\]WC4S>6Y4I*";ZV7Y[O&J:LORXO,GY59/H MW4:_']SD-6)3)K/$!,S[W0]O9$?0K(2M @AH:_\ +;R=Q3,\[87-ZR3=^6[E M[JJ?+#+OG7DW\?W;\KB7H-C]1#\QOB4,\WULOSW>-/EAEWSKR;^/[M^5P]!L M?J(?F-\29YOK9?GN\:?+#+OG7DW\?W;\KAZ#8_40_,;XDSS?6R_/=XU 9?EH MZ95DP_\ Z_=ORR,^@V7U,/S&^)9=+.XUZR7Y[O&H_+#+OG7DW\?W;\KC'H-C M]1#\QOB6,\WULOSW>-#E^7$2.5Y-_']V_*X>@V/U,/S&^)9$DX->LE^>[QI\ ML,N^=>3?Q_=ORN'H-C]3#\QOB6,\YQZV7Y[O&J+>798EVI4,IR8%3J-Q^/+P MG=)AK73?Q_=ORN)^@V/U$/S&^)8SS?6R_/=XU3=S7,6T_!Y/E#JU>BA";_=M3 M*ZIRC)&W2I1\ M-&0W524H,BD$BK]\!UA%96A962"$.K]6W9X%&665SZ1RR&.FW.[;X55^6&7? M.O)OX_NWY7%GH-C]1#\QOB5>>;ZV7Y[O&GRPR[K\J\G,@3(7Z[$F0G(#UP:F M4#96(%>HA^8WQ('S5^EE^>[QK3+7EV97&ZN551F.3D-!;G@?']V$Y.H+:0#7 M32A"I$C4$C6.1:V-I/4[O[UN?RPR[YUY- M_']V_*X['H-C]1#\QOB7'SS?6R_/=XT^6&7?.O)OX_NWY7&/0;'ZB'YC?$F> M;ZV7Y[O&K=G.[QK'77)\NJ:"H1\K,E2MM!?;5\H+HF2F05RW*K E 6D M$$]@,47.G63X'4ABS#'R&;N\MFTN)HI@XR2T(IY3N]O7/OEGEWH__5F3S40$ MCY17B94KHD?[;J3'$]'M1_R8?LV^)=?TJY^LD^>[QJ S/+3TRS)CI/\ G%>. MDR)_CO28E&!!:$5$,-/\-OB63=7 -.L>?[;O&IOEEE_SKR?Z0WC\MC/H]K]3 M#]FSQ+'I=S]9)\YWC3Y99?\ .O)_I#>/RV'H]K]3#]FSQ)Z7<_62?.=XT^66 M7_.O)_I#>/RV'H]K]3#]FSQ)Z7<_62?.=XT^667_ #KR?Z0WC\MAZ/:_4P_9 ML\2>EW/UDGSG>-/EEE_SKR?Z0WC\MAZ/:_4P_9L\2>EW/UDGSG>-/EEE_P Z M\G^D-X_+8>CVOU,/V;/$GI=S]9)\YWC3Y99?\Z\G^D-X_+8>CVOU,/V;/$GI M=S]9)\YWC3Y99=K_ /5>4=-)9#>.O9.=;TAZ/:_4P_9L\2>EW/UDGSG>-!F. M7DR&5Y/.1/\ .&\=@F?_ #O<(>CVOU,/V;/$GI=S]9)\YWC4JLQS CT M-5?EGEF[;\K-3?+#+OG7DW\?W;\KAZ#8_40_,;XEC/-];+\]WC3Y89=\Z\F_C^[?E;ZV7Y[O&GRPR[YUY-_']V_*X>@V/U$/S&^),\WULOSW>-/EA MEWSKR;^/[M^5P]!L?J(?F-\29YOK9?GN\:?+#+_G7DW\?W;\KC/H-E]1#\QO MB3/-];+\]WC3Y89=\Z\F_C^[?ED8]!L?J(?F-\29YOK9?GN\:?+#+OG7DW\? MW;\LAZ#8_40_,;XDSS?6R_/=XU*O+,K=0IMS*LF4VL%*Q\H+N)@^RFL"@1[! MB+]/L7M+##$ >1C:^\I,FGC<'B20D++JL@N M9/J_B%+*=[=8?$DA/OE>D9Z@&*[>RL71 B*)S:FA+&5I7"O15\\\PD(#Y!@* MC.[;3&F.SW%87O+LN52*4*21\&/]KFA0 F"->R*;JQLC3]3 M#A_49O[RML9YHWTZR6AV])WC6C_+++_G7D_TAO'Y;')]'M?J8?LV>)=+TNX^ MLD^<[QJ/RRR_YUY/](;Q^6P]'M?J8?LV>)/2[GZR3YSO&GRRR_YUY/\ 2&\? MEL/1[7ZF'[-GB3TNY^LD^<[QI\LLO^=>3_2&\?EL/1[7ZF'[-GB3TNY^LD^< M[QI\LLO^=>3_ $AO'Y;#T>U^IA^S9XD]+N?K)/G.\:?+++_G7D_TAO'Y;#T> MU^IA^S9XD]+N?K)/G.\:?+++_G7D_P!(;Q^6P]'M?J8?LV>)/2[GZR3YSO&G MRRR_YUY/](;Q^6P]'M?J8?LV>)/2[GZR3YSO&GRRR_YUY/\ 2&\?EL/1[7ZF M'[-GB3TNY^LD^<[QI\LLO^=>3_2&\?EL/1[7ZF'[-GB3TNY^LD^<[QI\LLO^ M=>3_ $AO'Y;#T>U^IA^S9XD]+N?K)/G.\:?+++_G7D_TAO'Y;#T>U^IA^S9X MD]+N?K)/G.\:?+++_G7D_P!(;Q^6P]'M?J8?LV>)/2[GZR3YSO&GRRR_YUY/ M](;Q^6P]'M?J8?LV>)/2[GZR3YSO&GRRR_YUY/\ 2&\?EL/1[7ZF'[-GB3TN MY^LD^<[QI\LLO^=>3_2&\?EL/1[7ZF'[-GB3TNY^LD^<[QI\LLO^=>3_ $AO M'Y;#T>U^IA^S9XD]+N?K)/G.\:?+++_G7D_TAO'Y;#T>U^IA^S9XD]+N?K)/ MG.\:?+++_G7D_P!(;Q^6P]'M?J8?LV>)/2[GZR3YSO&GRRR_YUY/](;Q^6P] M'M?J8?LV>)/2[GZR3YSO&GRRR_YUY/\ 2&\?EL/1[7ZF'[-GB3TNY^LD^<[Q MI\LLO^=>3_2&\?EL/1[7ZF'[-GB3TNY^LD^<[QI\LLO^=>3_ $AO'Y;#T>U^ MIA^S9XD]+N?K)/G.\:?+++_G7D_TAO'Y;#T>U^IA^S9XD]+N?K)/G.\:?+++ M_G7D_P!(;Q^6P]'M?J8?LV>)/2[GZR3YSO&GRRR_YUY/](;Q^6P]'M?J8?LV M>)/2[GZR3YSO&GRRR_YUY/\ 2&\?EL/1[7ZF'[-GB3TNY^LD^<[QI\LLO^=> M3_2&\?EL/1[7ZF'[-GB3TNY^LD^<[QI\LLO^=>3_ $AO'Y;#T>U^IA^S9XD] M+N?K)/G.\:?+++_G7D_TAO'Y;#T>U^IA^S9XD]+N?K)/G.\:?+++_G7D_P!( M;Q^6P]'M?J8?LV>)/2[GZR3YSO&LQ:-#\J<6$Q M_MNAD3$76]K5OZF'ROJVH'+LJ3(F>3Y!M*=1 M/XWK?1($R"1_V1Y';2#J(Q^3U;/S0N!,/US_ );OSBL(J026T+\33:2ZZSBMKAF=SO_ .%JP-WR?^)RJI5N*@04[52D""2DB:5&4]N[N,CI M$FNJ2.194VO;*?;(2'V!,RB:PD839L2"RI%N(:07'%!"$@E2E&0D!,^V9=@U MC#G!HJ=BRUI<:!8NVTJ6%*>#9;];#[R4*:DMMI3K?A-+=)"P0C7;MEKWB-.V M91V>E,P+N\317S3"3HU%6]'#E'PK+ZR,I RT)&X ]Y$Q.-U:ZM7_ %LNM>K^ M$EL;R\7!N)T!;V)!!T4-9GIWQ3()2YO5&G*>12:(W B38ID4Z$) 22%E2%O. M)T74*02J;JNLB3T$M-(SU+-HP=A6F\K+GDX'$# ]3QK!$%*E(4)*0HI6DZ*2I)D4J'4*!ZB-,@@EI!!!6T10 X4(JH06$@B0 M1((D$55L-$+#A6%$ -;9! 65"9=)!.P)GTUG*)-#34';N6%3(*3(@I5(*D=# M)0!!^R#&""TT.U94(PBWRPDJM;1[GJA DDIT0Y[),S,]1H8[=C_EAW3[ZYMS M],>X%E]J09@ $S,P!/4S/NF-N@V[U14TIN43(*V3&Z4P)B9 E,@3U G&*BN7 M>B1E$@B010(FH*[0%#3H0HSE[0T]R,$5(/(BC&42"*1Q?AMK-H"-\L ^37%2LIV,LIW)7)M,UHF4N*.JG 3JK>3.9U, MX1MR1@5!PKALQ0OSN)I3$CP*5Q:4A*7DI4%D@^CN GINDI*N@^S%4CCY+@%) MH-<%S5Q.Q:DS!D9Z$'0ZRT)&DXX3FEIHY=88J2,+*01((D$2")!$@B01((D$ M2")!$@B01((D$2")!$@B01((D$2")!$@B01((D$2")!%F;3^*Y-^CB/Z58K$ M';6_*^ J;=CNY\(77,R4E689:M?B( RF^[ TO9("ZUTD@S41*6GL1VXZ"&.G MU3/S0N1+]*_Y;OSBM:2H@=-/?!*IJT/02F!T$HO#W,%#M5>U5/1&^00E1! 2 MI2RMM8T5L2@@(5K/68E,1!U*X&J"JMJ8^"5TY:"DD*+%0=WP83,N4QF2 HJ7 M-!D)I$NR,-<&G$&ON*TM#FU!&'A*NE(="4*1L6"EM2Y%7H!:U)DX=NT+2$SE MVQ<'NJ*C JE0BU%24/A6E2^X?$_#GU+&GB3FB?=([OL1 X2,)V8^\L.Q80-M M1[A56)K*A!%&"*1MQ#J0MM6Y)) 4 0"4J*5=0#HH$1AK@X5;L67-:2.NLX@P#,_ MY?\ PA2=FHRHH,O_ !.5-NJ4MQIM5,ZTZM3H>0I:9M-MH)0Z5)"@XTZ2 GIK M/NBH/->FO7KT]R-A4J,$2"*1:$+ MV[TA6Q06B>NU8Z*'<1$7-#A0H#104)OMJ.I##PW;093=8]'Q"9IG*>V1G*<] M(Q7]=_8I[JR& 1YAMSU]RE5.?8)![)2]PS!T/;$UA1_N_NU@B010,Y';*?9N MG*<^V6HT@:TZ-*\ZQ6F)KWE IW(VKD9B2MLQK.IF3K%C6M9@W!1(!P.(6!OEL55I14TS6^I;FE:4F2GFU'0(25);+B5&9 M)U(T[HT;ZV=+EDC +Q6O*>2F[NU6U;7'5YHI/((%#R4V\_*MT]) "++F1KS0 @_ L1M+<36I6') M !),@.I) ^R=(T^YM5S6EQYEOEIHZBC8:2XI 2X@K=9+:DK;=4HJ'I!YQ!4 M$D)5(2,ATCO6L4D+,KJ4.[>#[RY]S)'(ZC-H.WE'OJ_JD52T)%(\VPX'$E2G M4;TJ:D=Z>AD3I%LO6Y/U-,]=ZHC,8=60$MYE49WJ0%.LAETJ65(W!@E/4"6A,]?:C %" M3RHHQE$@BI/M>.RZSN*?%0I 4-)$])]?1)Z^Q$9&YXW,Y0IQNR/#B*A4*.H6 M\T@.M>"Z$ $(D6'-AV+4P9[PV%: +"5#N[8K@DSMR.:0X4',>=8DC$?'&A[BKN-%R0"]FAUV)403*125 [2)?WXD^(/VDA&N+34+0KE0/4CPW!UQ M+J?$#JT@%2NK@.U2I[)ZGI'$E@D8\ U-=BZ44@D&&T+&Q0K4@B01((D$2")! M$@B01((D$2")!$@B01((D$2")!$@B01((D$2")!$@B01((D$2"+,VG\5R;]' M$?TJQ6(.VM^5\!4V['=SX0NJ9@I2LLRX A38RC(2I?HZ*-YJ4_!S/4Z R[!* M.O;XV\=?JV?FA*R-)^'4R&Y8.GJ^H2 4&7>H@CL[8'Z5@.S'WEAV$9.^K? M?56)K*014W/%V_ EH+GU>2M2-LCI)"DF#XB%MJTFDA94'$G770B(,](K^M+2WFVK(ZK+T,P/(?&JQ,NP MG4#03(GVD?>CM/8(M11@B@9D$ [3+0RW2]F4Q/W8(J:22[43G+>W*:0-/ :Z M$$E0GVF1[.@B#-K_ )?_ M3$@5W-^$^,**BD* !DM8*1).Z82%*3O(!(0DS MEJ!.,G+6IP<12N]9Z1%/R0H [4J:0I)<0V#L)VB9!V%0$R$J(.NL :"E:N"P MIYRU(2-$B8]\I1]$SG(2GTC()I4C%.8*WIZRGJE.)8*U>&2E2RVM+94F4PE9 M$B1.*XYXY20RN'*INAFBQE /.KJ+5!45?AV=)_!O@':X2!-I1 4#X:9D?=" M9EIVQ!WTC>X5:WZ%W="K=Q&H(!'7M$^AD1$U4D$4#H)S U,Q/3W1*!(&)V( MHP1((D$2"*1:B"E"9>(NI.Y:R$A3BR %.+V@#>N6O9W:1EC<@H%ASLW<"GB2PD$5)YABH1X M=0RV\B:5!+B=P"DF:2.A!!,1?&R04D%0I,>Z,YF;5J5=8'VE%="DOLGHR5SJ M&P$C2:R/&"E3E*1 ZSZQR9K&1AK#TF2=ZRDH=;><&X%OPUIT2H&?4QT;.T)=ULX MZ V#EYRM>YN2QO4Q8/(Q/P+;NNIZF.JN=U": M@T[PJJH4% *29@]#_P!H([% Z$=ABP$$ C854,U.EM4>V,TK@A- 2K*D4YOK M&EH4$,5!"75AU)?4^!4+4@+W(\) <"04J,R#HG01JVY.9[",&N./]-PW=]6R MEI#'#:YNSN>-7L;*K5I6L^/3/- +*UH*$%!DH%1 )F=-NGI3ZB*+AF>,@"K] MQWA6P2=6\./D\FXK1:BVUE.I84RI00DK4X@30 )3F>].[64Y?8CC/MY&[ 2* M+H==&3@14JPBA6)&42")!$@B01((D$2")!$@B01((D$2")!$@B01((D$2")! M$@B01((D$2")!$@BS-I_%7IW99E#"Y$ M#);^AM;QVMH_]8JMVU"0H@!9F#W1V+8.ZB,;^K9^:%R9J=:_Y;OSBM=\-9:4 MI&\ +EXH!("T])DZ&U;J05;3KJ E:B) )!!,AWC01 M(-J5"2AK*1'V/:,6C8BG29$&0,NQ6H^R)B<"*B@133 M9!1Z6NPE#M65;N>C4,(*AN+3Z]H6J9!#! MU0 4$IGJ204SD.IB8<'3M W5]Y1?]$>ZWWU5BU92")!$@B012E,R@[E)VJW2 M3+TM);53"@4QBAS5KAR(IHRBLV6PJJJGU-.(6ASP4%1"4.(-.Q-Q*4+(YP(+7X> *3S0-R4H6U.'.1\"N_[NI'_9V1>0#B566@D$[0K; M94A]:TN(4TKPAX2V]I; /PBT.C5R:>SI.* V<2DM+>K)WC=W5-QCH*AV;F.' M?Y K@K2DH!(!6K:@??*D52&AUVI)^Q&QA6F\H 2"1L"(;;;2$-H2VA,R$H&@ M[5'2:B3]DQ@ -&5HH$V*'"4R L-&5QJ/Z8-7VI<+AI&P5)\2T"."NFXU)*A/:0K;O 4DE, ME&:=PW:(DHD)UD.O2)-\H5Q%5EK0[::+H%-9Z"F7XH;\9WJEU\)5L&_Q$%MH M)#;:D:2,M^FICN,M(64)%74W^%8UW2V\+@P4#SL][:K!%/*"]H+F#:?=5RK?-O:!JH>(%SF ME$E;@G;,%@3M&W#FY.ZJ<]7%TF/ M)N\/*I5E5(4%#X\-;K3;3+Y6X=RT[-JJA16XE)*=P,B=TYF1@\/B-6NP=L#L M<>[N'PJ0#9JEPHUNW+XM_<5:F0&V]A*/&W*<> 6I:E+4H@NG=Z4E;1IT3T&@ MB<5 *&FAU]P';MFI24I]":-?2T)C0?9V\<9;6 MCSLJ?@6VRYF)&%6]SX5I[B4H<6A*TNI2HI2X@*"7 .BDA02J1CEN%'$X24$B:IZS,;56@C**FBJ4)&>DSW2]CNBWP"8']\F"*104"A>H2@RW="#,D@=Y'^&-9X.8FAHLJBZ]*HI2XE1#Q>0 M @K3XCSB0X@%I*")%*%;=0$@=NZ(L<&RM)YQWZ8#W"I9,S''DH:P5VM M&P@;D*) 4=AGM)GZ"I:!:?NAK(Z1M-.854-BDC*)!$@B01((G_Z/8Z$'L]J" M*BV).5)D!-ULS""G=_L[(GN)^$[IR$NG9$&>4_Y?_"U1&[Y/_$Y5HFI)W?W> MYW:P12%.H5JI2-ZD R$E*2$D),@!N"93/29B.7IYCWN99!(! V':IHDL* 4D MDI!!*9;DS!(F)B8[)B%16F]%1<:)=8<45*VO'PQX8(;2MA:')'>F041[Z2B) MRE%+V$O:YQJW/@.0'^,Y3C#XW-^1)#0FH$*3.&D!M-F->?Q*IT[_LDD^Z9F)+"IO.EEO?X3KOIA)2 MRD+4 3+?MW))$NX&(O<6BH!.*RT G$T50&8!U$Q.1T(]L=AB2PG^#0^V.H@B MC!$@B018Z[--O6VK#IDEMHOI7- V.->D@A3GH)W^\GIHJ-:\8'V[B=HQ5MN2 M)@1L."YY'"742&&_$++3E<'=\0,5;C+(*MZVF/#:<0VM4Y^ MB5G:#T3(:QU=,?(Z%S9#4-D('*!08=S'#N+1O0.MS 4! /=)K[U,5EZJM9HP MDO!T[YA ;:4YN( ,M")3C;FF;#0N!H>1:T<3Y31FU4::H4XV]4K65'WJ*9*A M\'VI0Y,)2'UK5(]W2(QR?JW2$UY!W/&K#&,S8R,IWGNJJS45#VBZ-5,3J"X\ MAU.T>^F6AN"^X2D>^)-DD(Z3"#W:J$C&-/0=F'\%?B3$T=H M! ,B#KTUZ3$2D#W-'5^4/=5;2UI)?4MHIU-MJ6E:D(4M"BI"BD%25$$323,I M,CV1(,:,:#,LYC2@)RE3Q,FIJ=JB!04&Q(PLI[1D>P]9'LT/6,C:L$T%1BK6 MD4?#6TI+B5T[KC:O$)WNIW;DU29]6G]TQ*82?1[)11;NF]Q#Z;EM^D=7T&-& M6M5F*=+J&6TO+0ZZE"4K=0G;OV]"2=2==>DSK*-J./(T XNIM6L]S7.)8,K" M:T5:)J"ETW2D>FIUVR'?V1BM#3=3:BQC5>JX.%JVM/.A#@0_5+0&Z>F2H*DX MZI6XF>TR3HI4M(TVW/7N_4UI6AYELB#)C*0#2M%>N4K+TO6&VJDB7X1I!3,? M>)(4I,_;)C9,32?U@#CRT5 >YODD@=U:?7VEU+M0]1H#M(E:M6]2A>F]E*/? M*\-9VZ3CDW,!S%T0!C&TCWN\M^.9A :X_K#N\?=6$(()!!!&A!$B#W$'4&-, M@C:MA0@B01((D$2")!$@B01((D$2")!$@B01((D$2")!%&,(!78I$+0M.Y"D MK3,CJ0)"1D >P&.S"W+!&/ M_IL_-"Y,WTS_ );OSBM;0K>E.V:)S4L !2R?O0 )I D9S,XN;7-@:*I7,G& MP%[2CTR LS"@I(.Y$CTT6)SUZ1L8D@@X+"I'77OB2*($^PD=2!W#J?L0J$4) M E4DDIVK5U D$@>^/0S!EIWQ7(ZE.1 NFCAK+7N$JKS"43]H>P&T\LT7$-T9 MIKBXC)K/E]=B%1F]GK7K6MA(:LEUM%#5(I:CQ3XE31O-E "03SW7$$EYZ#B) M^J,HY*!V0T/*"=A"W&6THL_3NCU'6]4>6I&85'(:;0:K8,;\NO*61>77DGS2 M6^DLM1Q#Q9GV(<:Y'6.7-3.1#(JEN%;>.5;U<[-B5GQ MRA##HN57*QUM4^E2VO"I*5QR9D$G;-]&RZBLG5,\S7N%*8".F8NY!TFBO*5J MLM7R6TEW5HAB+ :G:7D@ ^,N$K?R5Q!YC^2T M\BV;'K_Y?<5P;-F>/+C9+S4U_(>-93GMHP"\U=GR.E3\1V2KQ6YY#0+]6K%> M-<$U!# /A.$<^YO9(+ZUM!'FBN'/:7U'1!3:F'&A.;8"WDVE<#_O=>[OEV3&L= BAHM1)2)/:J4]2>@D/:D(PBC!8 M5%L2Y1(D_Y?_"U8K@/D_P#$Y5?^S_#I MI$UE1A4+.W ;4@B1DBFW>HAP. (JH2UZ:F(T -=ZEBI*@K<\$D*<+;S12D-A MTI2"9[$33M.O43([C$)" [D<%D#."T;VE86[*;>0XP6:O&Z2$ MERFW(+NUS12>J>L^R-.=PF<0 :@5..P5P\)6Y QS!4D9*\F_NJ*D5%?:5-MU M#"@IEM <2'4[BRH>(AS>"H$H3KIH=->L3 DFMZA[=G(<*XH$QP7 :*YJ[ M^4\BT_<:9\+;<2XII86EQLJVE2=?1*DI5+[$R^+CF?,YF6E ,K6NK7?7,M7XYXWI>0:#DJNJ>1 MN../U<=<>7//J:BY!OU39*WD.HMMPMU C ^/&J>WUXO>>7(7 O4U&X6$+98< M47!MC8N;HVSHFB.23K90RK!4,K7IOQP:*;>4A5V]N)VR.,D;.K9FHXT+OZK< M,7;Z?XGZVJG5\&EP(=):,TB8)TI+B*>W ME]'.8W4K@X4J#W*A;+89(9XVS@,S@.;4C%IK0]^BY>S9&:BF*J:O;J7_# MW)0VE.TD)!*%365I).DR(UFV,;QT7UDIL&/N;5M.NBVH[4?!1:M\#EC/,??6TR[@)ZRT'4]H[B8ZF M',N:#B0#B-O^U2!H;$[P%S(7-0F"L&>Y,YRDH:=T0# 15V*SG -*X]U9_&<; MON99)CV'XO;GKQDF5WRTXWCUHIBTFINM]OE>Q:[1;:=3SC3"7ZVOJFVD%:DI M!5J0-82RQP0OGF-(F-+B:5H!MV*4<;Y9&Q1BLCC0#E)V!6MXM5QL-WNUAO%* MY0WBQ72XV6[T+JD+=H;K::U^WW*B<4VI;:G*2MIUMDI44S3H2)1($.:'#R2 M1W#B%$X$@[0:'NC:%CHRL @[$@A(&)V)&2"#0[4!!V*!W:;0/?#=,D23(S(D MDS5.7=$2'$X; L[JK'U#S:*QOQ@VVFF;]84Z5 /+;*'F]B&P-SR XH"6LE=F MHC6E=20/?3*!4$5J1R9,KA2H..SG4\9420-J@0"%),Y*!2=I*52/M%OP0+@K9U+3:E@: +)420!I,@S M,<*]-)S\7=W5T[:IA'*/>W+:ZX+;EEMUG M0;EW$UVG<*+?; '6S[G.P%CFC(3TW9MX&\#>5S.-E:X!.Q()LVI&*BM-Z4-* M[EU6EXA=>M.0',LDQ"[YM;ET]L\ MNV866R M/ARH\4%#^U&PSF-8,JT)R%6)\@9F#?*Y=NM_P 3\:X3?<_R,&J13U*O7%6' M':@4S>R3KY0@E(5N"ZNH[.+KI:Y,S6X;:N<&CW2EK;276O*N:<3RGDVJS7C/AKAC"+G9L?RCF+FC(;CCF',Y9D5'4W&R8/C ME!8;)D^89QFU=;*-VK5;;/;*UZFHT%^H++12M5-W?QVDK;?(^6Z>"0Q@!-!@ M7.J6M:VN ).)P&Q6VEB^ZC,Y?'%;-(!>\T%3B&MVEQIB0!@.ZH\R>7"\<2XW MC?(%GY/X;YOXLRV[UV.6;DCAC,*F\6ZFRBVTB;A6XME>(Y3:,3Y&PF_(MRQ4 MM(N=G8IZMB:Z=YT)5+%GJ#;M[H7QRPW#14MD;0D;*@BK2.X5FYL'P,ZYDD4M MN33,QU<><$ COA>=8Z"T4@E"D8J$((VI&4 )V)&$H=F]>@/+)PK1>8'E2JXY MK\AK,8IZ;B?G;DD76BH6+B\NHX=X:S?E.CM*J:H=9;33WZJQ)%&Z[NW,MOJ< M2%*2 =+4+TV, E8T/>98V4)(H'O:TG#D!J%O:?:BZG,4E0P12.YZL87CPTH5 MYZIW/&89>(VEUIMPI!G+Q$)5*?;*<;QVK1 )V*M X-S'R1OW(!7 ;5MN'X'F M&?OY'38;8:N_OXCA.4\CY,W2+IFS9\&PFB1<68.,0J6M+B.0#:>\M1ZZCIU^Q%IPVJ MFAV4-5E+)=TX_>K/?U6>QY"FR7.BNRK!D]$[<\:O@M[Z*GXIR&W,55$]<++7 M^'X=2RAYI3K2E)"TSG$7MSL+ 2*BE0:$%[._: M&5MMO'F&L&2VO#\&P%O,?+1Y3,UKL4XUQ:WX5@]LO66>7O KU>OD_C%K H[5 M25-RJW'2@%:U*45+6M1*CRM"#VZ>6O>Y[FSS-S.)+B&R%HJ3MV+K:XX/O&R- M:UH=#&ZC10 N8":#<,5X=CL+CI!$@B01((D$69M/XKDWZ.(_I5BL0=M;\KX" MIMV.[GPA=;R<>N97E"6G0GQ,FR':XJ2A(7:N4%R02 T"/249!/;'9MW!UK&3 MB[JV8_V0N7/&6SO:?CN_.*P2GUE2G&A34JJ62!3,-.%I*1Z*W$+J'"XXXZ)J MT](DSD(L"J<:JF%).T[U+6I&]96)'>N?B)!WKW%)&IG/6+XMA[J@5&+44R5* M024D@J2I!EVI6)*!]L1@@$U.T(B2KT0'5M)#B%J"-LUE!FF>Y"DD)5K(Z1"1 MI(J-R!>X?+A5(S?RR^?KA9QE+M2GC?C7S/8R@N./O&]>7[D6CMV6O(4L+*G# MQOR;=77"D)*FZ?:=.GCNHL$6K6%R, Y[X''_ !6ES>]G8%W+!XDTB]M3B]K6 M3M_]-P#J<^1Q7K+B*D:HL5\O'D6=6A"O-'Y+?,'EM\MZO06GG;S#UO\ 6CY= MG*AM4DIKJ:W\ 82U3D^D$W/3;N7/B7IZ<_$%<(;V)C?\*']5*>YFE?W:49889J+@NK\9;:=*"\EU&V;?S:I';W,C07Z&GH;^A^ MEQ+*DMU%$A]JFIKD^]4--(?"%I[FF.AUFR@UAS6MO7P%H<,1&ZI#BRN'E"M= MXPV8+DWS)-+NY=+S.=:LG#G-.&:F+0ZE#Y)V;CSK+>8GRU4?UO+#Q/Y?+>^Y M@?F2K>*YBQORT^7KAO&6.1,@L7)7(5KQE] MS*.6N7[EB"ZW,D<>)M>,OWYR@H:RWBY7.^4E&V\Q2H<"N4=1OA':Z?/=,M[V M6 SS2NR-+&EP#8XPZC&AP8] MKZ@$-=Y+FD4-"01NJM0\C_$V-L?RCE2MXNQMEBI:QRV5C3C_ *XJI=;?:I7&U2UNZ?!< M0PR3.M=/DE?UD[0*M(C!8S,00P/=@7EII3;BH:/;,GAFE9"+F^C8WJX23TZO M<'.RBA?D&.4$$\A6-PP\=\Z^;ORS\=W_ ,MN(\'"]\U\;\;CKT(6HAUM%.H2.Q4O/L+XVXSPL72NQ!//'(',GK^0\/L9M>;*AJ[6 M3"K9QI;*B^Y&W;7*:MJUM-T=,^P'RZB@:O=ZI;V5O9$0W-Y"Z1[P,W5,CH'Y M <"YSB&MK4-VFIHK#IEOITMY-=@RP6DHC8TFG6/?BS,1L:&])U*5V!:IC--P M_P"9QAN:91 MFIH\KMV#BINMCO-OJZ9;[M Y2UC3WBH>1=*ZZT*X@?)/)QS79B"!BUS2-X(W MJ>LI_+MP7Y7/)_S#4\#67E[FOF2P\Y.W>CY*O62+X;9M^#\S7G&+7D]XQ/&; M_8KWD^8)M3;5OIJ7UVALU-3,&H>9JZEP>'*,ZEJ&JWMCZ08=/ADC ZL 2G-& M'%H<00&U-:T+J[P,%,G3['3;2[]';-?2QO/3),8RR. <6@@EU,*5#:;B<5<9 MYQ7Y=N0\L_9];F^.,ZRK :W,K MA?KOC.-9%C%31UX:K:FM;LU4I]Q*UL)2VG69=:M!9:C:M<;J]LBWJBYHSO:] MF=H<&Y+4NM+BPCMW5RQ/:7@BIVU)6N., M.K;#P'YQN<\=XMS[A2XY-=;XCC3DK$>5<,QGF#CZQ98XNER:X<>9)B>96Z[6 M)^H?5=:.FKW*9Q]URG2^OFW%S>V<&H6D[A)J-K$7L> !F:YA=&XMQ -6N#AL MJ*THMV&WL+F:RN8FEEC<2!CF5)RN:X->T';3$%M<16A*W7%>.>#_ #$>91?D MHX'X>M>%<88!R=RC7Y'S^[29;E7F?R[CGA&@S+(^1Z]NAJ+]68I2"^63'JAG M'<;H[02PZFA;?J:A[UAUW!X(8]K9"]I )#GN/1-: .J!OI1<%MV,<5^5/R_\ M/\I\E\-8=SWSMYDT9YD>$8CR;7Y.YQ'Q1P]@68W#C=637/&<0O6+7/-.1L[S MFPW5-$BKN";;;+70AQ5.\^^"WU727FKZE/:03R6^F6SF!Q93K))',#\N8@AK M&M)+J.YE,[A904>X .RYYL'9:-) M&X@##:-YE>R0RZ%;OAC;#_[F6K6DEM+--2"I*2.AJEU/;SV;(74;-=!C\!BWJY'4QV8M&(Q6GI]O#/!=OE%716Q>WF M=UC!7GP)&.&*ZWCEM\O'$WD\X,YYR;A*DY;YHSCFCS%8/0VK+[_?Z'B.JQ_ MK9P_66N[9[8\9?B_!;UF5)Q_1 M56(?(UBBY:X_1=57-BTZ5]GJ$T38K>>5\=RZ^7KFM+J<+X*S'DF^<^7%AQZC9=XFX%IKSE6 M<5]+64ZT.TK6:X[8&J:W/MJ&YR[TY;45*1/?O=7KHS;ZQ%9KEC!#7X\M&LYB M6$YB#A1IJM.TTRNK&RO#2.!SG2_(CQ<.;.!E!P\H;%V;%>'Z7CSA+ /,-:O) MMA-?"\OI=/DO6VMM:AC'N#V,EEE+0XD%P(:QN-: M-Z3MA %#M1V;K6PBU!MF;J>Y+W-:0]T448=0 Y:9GG<2[ #82:C?;3Y6>'WLIL-N6_7U=8+%7OU89JO##7A:LNKZE;VM[!:RQWR"T7>@8LE+S5@M:]C5OK%N7;$LFL>79QD5# MR)C]\I@AE%]HWJ6M !=:JW-Z0GM:9"9!Z59ZA)=6CVD&IC> X['-+6M+"/B& MHYL%S-1D=#_[>XL(K:[:X4^D;4#:' DYZ[G @[UZ,_:((>6[&[3Y7. M#,5NV3>1'R^WRR9U9+CS.]E7'C%</X@S>N5+IC539[=ZNXTRN[4%QK% M-U+A<>6O8I'+X=T^<2W$TEW5<]\S=]\J/DVYFM6$8;Y-^/\ E^W7#BSR^9OR MC69O+^!,7\J^/^8G!*#*<Z7.[W2F55/H9IUBC M%5H-4U33V7TMTZ&8QDM;&UN4N;45?F!+JD5+108T"Q>?N[3KMUJRV;+'GH7/ M<>G&:S&^1N7^%_)"[>[G3X#AJ+F]R3S$ MWD^:VW&>#, J:_&[7<[G9J>[5%Y:J\DNE)3%ZGM5MK"P&WW6E(VH-;N#:64D M+XK>ZO6"KWTR1AK2Z1P#B,1EZ )(J0#54S:3 );KK&R36MH[HQM\MY)HQA(! MH#7I$8T&%*K<:OB1?/?$WF"K\C\CJ_*AG7"/%-UYPP/.N/< YNPW!,FQS"KS M8Z3..,N1J#E&[Y/:ZZXU&*WAVXV>\T]327#UR@6U4"H0_P#!]..^-A?V\;+\ M7EM]KW-<6R1Y V@)&5S2",0:KF&V=?V<[Y++T26WBZQKF->&N:T MM!8X.+JFAJ'"A-"M7'$^7>4^9/*GQERAGJ^:[SF5WXH ML]RO5ZS*VU=PQ7"L6RO&KC<,KRE%F0NOJJZN3;[>VTVW0T27%.5$9LHM0U.X MNQ-\R$ MEH)J.B 0:FF\T&X+J^ 63A[C?S]^0'D/!N%,6=X]\SMJ\L7*UKXJRR_9U=;# MQ'FF9\I_(_+7,'N]NRFT9)<:/%\OPRJK; W>*JO::I:M#-6W5>'N-5V^^O.' M[^VN)W">U,\;I&!H,K6BK:@M(;5I =E J144K170"SMM>LIH(6F"Y$;PQQ=2 M-Q=0Y2'!QH149B=N*U#'4\&>9GSU5G'F6<$\1<5VBV9IYD:JFQ_!\WY$P]KS M#\F69O*KGQGQMF^:\CG/LVL[%$:JV&U!2J]QA"D+=84U;,+[2-!]) MAN)97EL/2>UCA#&:!\@:QK2[*TC F@I7'?7"+/4M<,,T,<;:>I=>Q.VR' .1,JRJW7Y"ZE3*Z:],*8?'A+"UU =W(ZNEP_P#CSV3+6[:X>2'MZ-#4%KJU-?R@=RXGQ-?<#QS,Z.Y\A M<75/,MI31UM/:>/&'4=]RNJ2VSCJ;Y<,8I7\GN5A8K%%53;;<[15E>-K M:*IG4G=OHKB:W++:80.J"YY:'4;OI4@ G9<]\D5#Y03F M\MY\[7->YKW1N:W,UP;,\7X;F]]O-= M8LV'Y=?]]TM]CR^MO=7;V7+F+F[9+;<5+"JJHIFG2U.35;06%M M#*R6^DN3&97L .7*XYR,1F: "2(Q6D=MG$;7N(S9F#* M#@6=4R7EM M-#H4%U*99<\DLLN4N9&TAM(VY0T/D<0&EV8-%<#@MB3J+F&36);>+JXRV..* M/,&OD(KTS4NR1M%7 4+C3$8JV8M7$?G$XFYWJ<2X+X]\O'F"X XNN7.5B'#5 M3EU#Q;RSQ5B-YLM)R;B^38/F.29>Y9L]Q&SWAN\6JY6VNIVJVEI*JGJ:=3GA MO"^9EUI%U!%)/)-97,HB_64+XY' EC@YH8"QQ!:X%M14%IPHJ87VVJ6L[Q!' M%=6\1EI&2&O8V@<*.K1XJ"#6AQ!%:%=*R/$^.^!^". >1L+\F?''F:X0Y XE MQ'(^8?,7EESY4OU:SS#=WJ]/(?%*/TZ6TU".9S8X6E@ 8#1CPU[29NLQ)(.& P5US%%86T,C; M..ZLY(0Z25P<27$=-N9C@(LAP RXXG8M5\M?'&+WSR^\N\T\7^7#&?-5S)C7 M+U%9JSAO*:O+,Y9X:X K,8J;Y2\HL<:X/?<7RWE#XTR5%^ALJ*(./4 MZ7:M#B-O4[P_O2+3[BZ=:V!@S"1N5AEF#J%AD&;75VX+7L;5O[OEO M+>U]*O&S93&^KA'%3,'Y6Y2\DT:3L:!LQ7A[E/,,-S;+JB_8;Q;CO"]"[0T- M)=<#Q?(24:5TUZK[*G-;C=LCL-#<:I((MC]95^I.!2$NJ!"4]^T9+ M%!EGFZ\U-'D-!+2< <@#21R@"JX]R]DLN:*(0B@JT%Q%:8D9JD \A)HO9V-V M_P O/$ODOX*\P62\*VKEWF?..=R5]FV6^DJ[=1NJJG':]=2&F6#QC-?WFL7-A%<=3910Q.JP-ZRK\ MP(:X@@ TJXD$[A3:NHR*TM='M[^2 2WDDLK:/+@RC2VA< 0214@4(&-35;WR M9=?*IAW"WEV\W-B\L>%U?(?/K/*6(7'@FZ9!F3OE?P7*>$LIMMCR?D6U6!O+ M&N0[X_G-MRBUFDQZIO:;/:*IFJ=4JI#C+#6G9MU">\NM'DO'BUMW,(E&7KGB M1I<&EY&4!M#5P:7.J!A0DWW7H-O:6VILM&&>X:YIC.;J6EAH7TKF<784:7!K M2"<:@#A?FGQ'B?Y,>53S"<=8!1\98QYB>/[O68SC&=\3KC;*I]Y"5N-)0@=+2)KLON]/GEZZ:VE#6 M2%HJ6/8'LSAM 7-K1Q%,U*BE5I:E%;-%M?1Q]7#/%5T8)H',>6NRD@D-=04! MK1>H?+GP[8?-QR1A'%=L_9CTN&^6[EBX+P2U^9/'!S36\H<8W*]TU908MR?5 MGN3'3,]T-1,NHQC,Z*C,C MP#BWJV@EAI6A+B:[5Y-I$3=2:(/0&Q63R6L?TR]M=C^L)H_&FQH%-B^=^$\5 MX54^2;S;8_GS*.*N.^6N<\JYYJ\^ MNV'X*[RSCM%G6(\0<7XC@F7X(U;*FP8'>;>]?+]6/UE?47.L4U2"F:IP7-2# MTO5W/NFW$EO:->YL38PVK@PY7/D+@[-5U:-% *&I-5LSMM-+ZNU=!'+=EC7 M2.>74!>,S6M +:4;M..)6X8QY9>!N0_,M^S@S?"\6N5L\LGG?Y6L.)99Q)?, MDNU^JN,LVQ+D^TX)S?Q71Y>P;;D=[PMMN]4-RL%:ZZFZ_%EQ2P^\M]A3RZI- M0O+?3KZ.1P=J%FVH?E #VN:'1NRX@$XA^ZHPP5XTZTFO[2:,'T&Z> 6DU+7 MT>VHH2T8%IVT..*\E^8O/N$W:BZ<.\'<%X?B.&\=YS=Z"T\T7I[*KIY@>4&+ M(_<[)5W//[E5Y(]AMHL^0U8]=I[+;+33HM;;;#/CO+2\Z[T[&&] %S>S.=(] MH)8 !&VM",HI7#94G&I- N3>S6E3;6L+6L8XC/4E[J5!J3A3F PH,2NIV+__ M %7W_P"1#_\ <"JT3_/?^E+_ /;N1> ML_\ +6]Y1O,=EV2\-45OY;=YUX4Y]QW%:O/\S\?YKB/,> VE^GR> MZ8'D5FQZW/TMVLWCW*RU5.Z335++RD)LO8;R"_\ WI8L;,3'U;XR^RGLOW?>N=%^LSL>!F <6AI#V[K;BV;7:OP#DOA_D.JKZ#CGGWA?+*//^)3/CK@_-+)YNLLYYQ3)\OQOA7RR5'*V/VO#K_\ MFI:TTE'4NO,,+J6V2*-4FNXG6 MT=D]K));C(R*+, #E-<[6[?[0KS M5IBN]\;W?RD^87A#S'9_R+Y4L2XCO7E*L?'/*F-V_P M62YWCAYEP_+>0;;Q M55\2\J7/D7*\]<80C(\JM%>K*[>AN]-T;58TEI;CS*F="Y9J5E>P007+Y&71 M.,/+WRIY7LMX.KJ:JX7K<^9Q7D+BOF3)+Y@%QL M>:V//HK?CUGXTR# L9X@LC= MF\)OQWW*VZ.5"7'TU:4%+29WK,DQDN[\V\3B,C6EC339CF#B_'?3*-E%&S<' MQAEM8B>4#I.=G=4C$T(+6LPY<>=>GZ7R8<*6;]J/AGEXS7%,JPW@GDCBACF: MLP6[W6IR',^*+/F_E@O7+K^**NM#7T-3E%VXIRUEYFB4Y4)-P10,IJ5*WNE6 MC^];I_#IOHG-=>,ER5%*/RR9":8TSBF["II3!=(Z7:C7!:2-(@>S/3&K08R\ M;]K2.6A6H^43EOC'D'S(T5FXL\O_ !_PKA^(>5[SUHLU]M=?EE]Y3SJRU'D_ MY;:HKES%EN09#76B^Y"I%*:M?Q9;;31TS]4ZTRT&$MI&QJ-M-#:!TT\DTKKF M"H(#6-/7,P8T8@#8*N<3RE:MC8 !>;,JX3 MQORQ^6+%LGYUP6Z7+S!^:+ K7F?!&%7E-]LE!P_P(FXK9/.^0L4SUN^/L^Y/ MK[2];\7L[ZG:6WVE#]RK65KJ:%L;<5W)J%^]MH\#3[=Y:]PH3)(1Y#:[&LVN M(Q)P!6I):MTZR!NF'TZ9H+!LR,.(<=Q+CL&P 8C>O5N?<&U/E&>QGAVS_L]Z MKS8YZSA6#Y7SMROR;Q[YA,EQ>IRW.,:M>9/<8<%N<67'$K3C.,X19;W34%7D M'B7"Z5]Y34K0MJF;;95S(+UNIM==RWOHS,SFQ,8Y@H 2,\F8$N)(\G UYJ7 '*S+0 'RC4UYEWCB3"^-_*KS9YL\<78W=+SP'E0QO+<#;K[109$:^V5U>[0LW MJH8HV76JBG6MP*T;N:34K>UE=,YLL>H")QCR9'.:2!(T$.()&-*Y<=FQ;%I% M%875Q"(@6.LS(,^;,&N /5FCA4 G;2N'=7D_RW8I@?.ED\SG,7'7E"XKY*YP MX^H^(6^*?)KCETY4NN"-X/=59+3\N\UVK JSD6OY5YBNV'*M-K;>LK%Y>9HQ M=EUSE,Y3L^&GK7\LMI+;VDMS)%:2!Y=.X-S9FTRQU#0Q@-222W&E 15:%C#% M?,GNH[=DMTS+DA&;+E-<[J%Q<\C#"N%:XT7AGFW-,4SK)V*JP<#XKY>;S:[< M[8\[PS";AG?R1V+*,GH[317#'^-N+N+:-JRLU+%*[C_$N"V7C_'*RH15U56XJ[5MGL33M M8M*DM+J%+*$(20D3MK:.TC,41<6E[WXTVO<7'9NJ<%&ZN773VO<*%K&M[S6A MH]P+F,;"U4@B01((D$2"+,VG\5R;]'$?TJQ6(.VM^5\!4V['=SX0M_KZU/RN MRVE4I^7RER'QMB4':RW?JYQ#;:E#1#BEZ]Q&O=&_IV%I%'R1CP4K\*U]18!/ M(]NPN/AK0J1OU=+CIJ25A9\8(")CQ4I)0F2%A +BM%%0( [(WES%2I=A#;8; M+ZEN+*6V MRH*&D*<6$@SV)4DJFH:@"?9&0XM-1M4@TN54%3@&Y3?B>@$MH6 ME6UMQ)6TDR FI*!)1[^IG%S)*FAVK#FEJ+V! 7/:E)0'22)^FJ0*4DB8';W1 M-SPW:HH0I)*5 @CJ#,$?8C(((J$7JKR3YOB.&>9;"Z?D?):+#N+^1\?Y!X/Y M4RFXMN_%6-\=\V8!DG'-^R>["F0MU5!BKM^8N2R$J4CU4+ W)3'!UZ&XEL7/ MM&E]Y#)'*QHVN=&\.#1SD5'.*A=71988K]K+EP9:RL?$]Q- !(QS:FG)6O-M M65YJ\PS%%YWJWG[B^L176'B/E3 '.)7J<+%/5X3P*<8Q3C_U-IWP%&CO&,81 M3N *2C>FJ5O2"I456NG/.B#3[GZ>2%V>NY\F9Q^:YWN+-SJ%-9-_!7)',W+3 M>R.C6^%K5UOSYR?S( MW^B+54W3NOOXQD69TMEK%EL$KM2D"80F-31;&:;2YAJ;'QW5T]P>T[0T,$0( M[H;G'=YUO:O>P0ZA =..2>8ODO,.>>!_/? MA^!\;-GOKEUY87K8[9Y+G,DF=&Z-SL2T-.+F@U +:U&*^76:.5#N79(:G-56JQ2:H;2&,G2;R2*65P\EKH:]8P_XXR=TM-:;_ "6SO[2/ M367,CP-3M621QM_*>V0@L7[DSRE77F^M\NE]OW)F M*\X\+\KU&3Y7B>#O\@6;&:_!4ZWMZO:2QZE'K$4#;B'JS%+'1KG!N8.:^-KJ9BTU!:"#3'&E%I:?.V3 M3WZ4ZU[FURAS:4)% <,*KG'/.%O(G;9SSQGP_R;CERLEPPFR7B MPYB6)Y/8GVV? I:]^@]<0XI3-0'&BA4KJ\]%<6R6TL]N^HVSD%5^YC_ &8^!\J\ MO81YB?--@?F^Q1W*^4\'R%CD%RQ<)7'.>,:?C;B3,^9::E9I>5017'77^F17$L<^HQW;=\U\IG%-PY MTY+S?-?.#Y=*7R]T_,>?W;-;Q:/^7BOLM/GE5R16)0[ M04B"39P\I-2JO]6!5'4&L7C;!D$%E<'4NJ:UK2!U5*>G> M1:[FTQ5+;53!W;!FEW&C1V%Q9M=.ZU@=%*QM,[VR%KW.C!(!X(A;=2MD8XURM=&"P-?3$, M%N4><^2.&\^X*X=XZX-SVDY8M>.6[E^V?)'D7ECD?-[R0- ME3@L0]5H;)Y9)8I;N6 QL;&[. U^#WN< *-\EM:D[J5*XISAFV'9!Y7?(IA MM@R*V7/)^-.4UV:4VE#+EXL#R*M@)4KW-(XMKW M1B%M.7WOBCD7RY^07B:]\L6'"7,5N7F:HN4[V_8;WF!XMI,VY1VGV<]O>W,,VF20.#&-?UAZS_EN:"*LRNH34M/,5S;D.R8MYX'..N$N>.->?,^I.(Z.Z5'#=AI\$PSE_CK,;_3*QS)K)D6 6 MJW)O%K#[=TMURIGEH9?8?:(Q;3SZ.1H(86R\Q10[MABK MM1TMYJ^,^-,&P6W6ZDNC],T[=%T]55-M(86RDR-A?W5AJ6H2QY;N[MRR*(4+ MLL<;A'F(-,[BYU6@T%0"25'TRSM+RPL8)+UQUEF><^8EF%7AU6Y2WUSB7FAO-L(O>385 M6H72N-93;\"F#7\HV3.+R4M4E3;ZJA%)1U M+JBY5EA!=B O+2=[)V7Q<*CT=N1M=IZSR"T'80:TW(+6ZC:9VZC%)9Y2: M]>\.=38.K\L$C:*4KA53(HL)\W7EL\NN'4'+7%?%?/WE@LV=<6UV)#,4YOPCEWD_&/-%S+GW)-'@ M3-U=Q?'*?)^+.*+#:$8MDETI: YW8!48X\PY>&*:GHW:]MYJG#S+2:AVW3Q= M3ZU<7\UO)# ^VB:POI4Y7RUJ!@TX^2233$TK10O3;1:3#9131RSLN)7/R5H, MS(Z4)\H8>4 !7#G7./*QG&(8;A_G1H,JR*V6&MS_ ,G&=8'A5-<75MNY-F5Q MY$XNNM#C=J"&W [=*JVV:J>0A12DH87K,2.SJMO-/FG(4HJ-(Y,"0GFUMYH]Z['J]EA042I M=*Y,"0GB"WF;KMS=.:?1W6\#0=Q(,I('<&WNK$\\3M(M[5KAU[9YG$;P"(@# MWR#3N+T_RYS_ ,87ORP7+ERR9U:KCYJ/,SQ9P[Y7N;,+IVZI.2XGBW U0++7VO.J*LIL M1LO*&!Y'?+C0O45X53(NEJ>IW*>H\1AQI4I[:+2]5N+R:U-SIUV6O+FQMDDB MD:,I!:>DYCFC,,ODFNY8CF.HZ;!9PW/H]Y; M#7/,;)&$DM(=4-#P200XXC9 MC1<(S'C!=SY&P[C7F?SM<:9"NY6*_P!559JC/>3.>.->,LE*5MV+$\FR^AMU MSH&1E3U.T*RY6)-UHK4TI*JHJV*2GIPW>6V=/I]C*&YATQDD'',Z5K3\4N&RI Q:2!A78O2%RO5WXI\HO//# M7F*\QG#_ #K:WS,V@92I!%"'# UW+DGGZS'#>4>>; MYDZV9AC59PIY;\<3<[2XMZB>O.*>6KB[$/;_ $66XC>7N)T6+(K,M]ZWW,V3B?CRRW-- M'4/-,+=7;KG;*AATR]%UE0UE./'M(M[JTTN.WF8YERP. !'.Z@[^'A79U*YM M;V^?/#(UT!<'$\U!7P4*]^9'YG.+*OSL_M'\68YBJ,.X?\XHQ^V8IYD>/ZO) MG6\!R_"KCC>9<7YI7MXNFCRFOX]K;[;*^T7]%$'*EJAN"ZE#;AI_#5JV.CWL M-C93/@$EW:4+H7AM3&]I#V@NZ(>V@^=[BW/[:^BDI+-@.!^:G+N:[KR M2Q6U=.U4%G&K&NX6^S62CHG%5+[F1_%H(;\(-*>4E!\FL;FQN+D,M[":*0 D MO=;MC#*#>XXUY"RN.]>/WEK=6T!EN+V-XW-;.Z0NKS# ?VJ=Q:QYK\XQ#-;+ MY/F,2R*V9 ]@ODNXDX_S%NW.K=5CF;6/(\_J[QC-S"VV_"NMNIKI3K=0G3)1G%^C0S0>F]>QS1)J$CVD['-(;1PYE#5+F")67'&;M@_F$S[,\AQVJIBALJ MO=)C=:4LKL<'1-#3W"10+9=>6[;_3K M@.!CMX8P^FXB0N<.ZT'%:OR[Y<<$J.+N0;5FU= MF]BK4U]^?OV&TO*%KQ6TUF2\,4F4TUU#"JN[T2C;:YE;=0R&QXPL@U>6+3VN M%G==9!'&V5KFACO) )CS$MEI3R6FI&S%1N-,CEOY&27-L()7N=&X.S@U<2 _ M+THZ[,SL =N"ZKGF27G ?)MRAPKYB/,)Q3Y@+Y5/"<'Y0MW/N1\.W M.T9&JMY$SBGY&MHN#/'/'E]P,N6DXZJX$W:MJF7DT3/J:G1JV\,<^N17VF6\ MUNP,?Z0YS#"V0$=!N4T#WYNE4-Z(&W&BV9Y7P:/)8W]Q%/)G:86MD$IC+3TW M!PKE:6G+0G$TP7*?(=FF.8E>O,!0,<@XAPWSEF_!%PQ/RUSVO(W$MIMM352\9@O!U&YK\$DS+=SHG3V$ M=P'31MH7.9D<&U949VM?E+F^X=BU=&FBC?/$)6PWTD-(GNP#79FYB'T(8XLJ M [GVC:NE66UX3PSY?O/-8.5_,_QUR1S_ ,T<3\?V/&\+P;+;CRW35:+-SO@& M5WA-ZYC0X]C%TS1VVVYVH:M5 _()IB "0 ML7F^/X9YV\$N:>,.=.0J3B9B[N\.65&'81RMQMF MF1TOR8RRQY%@=!0M7FV>L,W:UW"C64-/,O-D0MI[C0GRV<\,TEI+.^6.2)O6 M?2G,YCV5#FEKR0''HN!K442X9;ZVV.YMYHH[ED38Y&2NZO&,90YCB*.! K08 M@\JU?BQ[B[@^U^>S %\V8!GCN8>3OY"XID^*HR&FQ7,>2ZKEKB'(KKAN0 M6NVU^4"T4=DK2WDN#5(X\Q\'M*MVY%YJ#K"Z$#XPR\S.:2TN:SJW@.? M0D-J3Y.)&]:UJ;>T].M^N9)FM,H+:T+^L82UM0"105J0 =RU[R]Y;QUR!P%S M-Y.^3\XL/%(Y!Y P+F[AOE'+D7 8'9N6L$LF1X;<<*Y'N-JH[A<<7Q#D7"LH M<:;O:&'6;7=*"F54)]7<<6B6J6MPR_BU:&-TT3(GQ2L:1GR.(\;LV)>2;C+S MUU_YBXBY;Y[YSX=R'R^\>8'POFMOY3L/'^$\A5]J_K,Y/SWD*P436)V^YU6* M6I5IL5FIJBIKWG+@[55/@M,A+FJ1<:W>6OZJXCTZVF$KWS-$;G.8*-9&TU<0 M":O<UT>D6MPXR6\FH3Q&-K8G=8QK'TS/>X4%2 0UK<:XE9#R\8#G M?$&1X?RWY=O/MY>,#Q2XT^-UW(];DG)M=QU=;)2E-,YE^%\I>7?*[75W7E6W M4*/6*5%+14-]H;ZQM\ M^-M1#49(+^"2PU#3KA]W1P86L$@_JOCF:1DW&I+2 M"LV%O<6,D=[87\#8>B7U?U9IO:Z%P.8;L :CNK"W[ ...7><.8N9_*!SWQ5Y M?7T+\YS.X^6W)<:XQJ[JJOQ#)#EA1-KY&,$S7/#1F:YK1F!'QB.D:XA5/CAGNY;O2 MKED(ZYY:QS^J+69CD\^'(6,\AW[@[UG.,,YCYWQ+ANGQK MS+\X8$PTYC')W(K>6W^X8VZ,B:M=F9Y$R3#L#J:"UW;)T4X1>:QG<''RT7W) M*X_5NBL)+@NAB?Y3(Z;"TDE@+JN:TFH!V"JCKMRVZD@;UC9+ED($LC M-CW[B#09B&T:XT )&_:M.S[-<+N7D6\L7'-OO]IJ\ZQ#G[S1Y-D^*,K*KO8L M?S&T<,LXM>+@QX0;;HK]48_6BG4%**E4RY@2$]FULI&:W=W3XZ0/A@#33HN( MZPO YVDBO=6O;*X9IB],OQ+OC=#F^5\:5^(U5SI@T VSD5-:*IVG*5*W!A15(@1 M5;,;;ZO>S3,#;=[( TD"CLK7!U/DFE=G?5LPDN-)L[>-Y=)&Z;,*G %P+3_: MW=PKJN.%7SS)4.5"@O\ M9@EGU[Y08JA=8BD;6HUE*E3>A7*.4^/4'NU=FF1N;<7 9U3R0 :0Y.CSUP'= M"ZC)M/B;IC]2D#H8"\2- J1^M+AFYJ8G;6A7=L+I*+'O/_P[YH_-K^T*X,S# MCG&/,CBN=8S=<'Y'N?+%RNF,6K,V;IC5OLO$]FIZ&GX+P&SVUNG16)NS5G9L M-&PIMJEJ7D(:7P+QK1H\FGZ3:3MNG0%K@Z/J\KB "2YX/6$N^*23MJ%V+5X9 MJ<>HZA-<)+%=^SP_:!+:=2[2UWFL\GS MC+[)FAZEJZGS%N,OLJ($T.LNA23+4$1ORBFOV>;]EF_.C6M!D_=%UO9U\7YC MUNO*>,8;Y\?ZN>;<'YPX"XMYBH>).,>,?,1Q;S]R51\.>%E/$.(VOCFT\M<= M9/D5$]CV<8=G6%X[;JFNHZ=\WBTW-JH;53O-.,+-5O+-HP?:3PR26^=[XG1@ MOJU[BXL>!BUS2: G BF]9NHH]6='=PRPQS.C:V1LCPVCFC*'-)P+2!LV@K?< M+YUX+XT\RG[,/AO%>3++D'"'DUYIM><VN*\,M6.6ZUVJLJ:9FIN+-$]6%E"'FT)UIK.^N-/U&ZEC+;R[C 9$,2 MUL>#&G=G-22*FAPJKX[VR@O;&UB>#:VSP728Y7.<:N<-^04%#05VT7RDRVJI MZ[+LOKJ-Y%31UV6Y/6T=2T26JFDJ[Y7U%-4-$@$MOL.)6D]J2(\I:"&-!VAC M?>"\+<_X"YZ\GO*W)./\+U7(N;\8\Y\'\K9NU<_ MZM;5R[QA;,MQ:YX)R7<[+072Y8MC7)6$YBZS3WH4S]-;;G0,&I2&7%+3Q]09 M/;WL6JP1NE$<;XWL;B[(ZCL[1A5S7-Q:#BW978NG8207%E+I=P]L9<]LD;G8 M-SBK2'$5H'-- :4KMHND\<8=@WD>LO+G+V;\_D2X"NX-WJV&*'2H9;F66*2Z=$YD;&.S> M6,KB\C -)IC4G>*L,OV M.!QDXWD'%_,KC-UQ"X7$4V]NZ6B^&TU+3R4N4KC[:B$[\][YDXRYNY6Y]YLX>Y*NMCX6R*ISWC#A/'N%[9G%+\;5O(B:"@QJ_VKQE=(7EN%*DY6TJ*T- M2<-ZWKA\-II4ECUL<.'\B&/6=*&W ]:5;^7[.,0Q M?R_>?C&,BR*VV?(>2^#^(\=X_M%:ZM%9EM]L?F7XLRZ[VJSH2VM+U7;L8LM7 M7.A10!3TZS,D2*]AEEO;)\;26,DD+CN:#$0*]TX!+.:**RO(Y' 221QAHWDB M0.-.X,5<\(YWAV/>4OS\8/>\DM=JS#DNQ^5JGX_Q^K=6FXY948;S;79#E+=G M:2VI#ZK!9'$U50%*1M:,Q/I%=W;S2:K97#&DPQ]<''XN9@#:]TBG=4K.6-FG MW;'. E<(LHWNROJ:=P8E>I^6J"BY]X3\M=HX>\U? _"_EPX_X P7'.3><Y M 8&R.Z+ T8$'+3$T.U=2XSWEO"VUN(X[!L30 MYKGY2'XYJM'2<2=E*UP"W]KG#R[VC]H9Y=L]QKF&U7OAC ?)'A_%-3R;?+75 M8JU\IL?\GN9<;N6Z^6%QRY56/7JIR^H9I#1*=?4R]4(0I9.XC6997SM&E@DB M+;A]V7900ZC3,UP-10$9<:TKAL5KKVT_?$Q89B>06E M25-W>BRS+:^CMJJ1V'H\(<29H:Y31V5LC2X@[J $U MVAJ\D7.CI7.7N [K<4,NBU8GS+9;=3U&.4R$MT%JR>TT[3: M6F:UR4'VKM-NXKG3V$VSZ12QMV4'D2\IO'I3"Z2 M-[N4TS1]Q_Y(I0$84"]'[M18?F7%^6SIHF$]7*R+/F:23E=05#FUICMVU)JM^[DEU%XO+>Z:R9P'6,?)U>5 MP %6BM"UVW#9LH%QGRYY-C&+>8_G?CSD[S*8CF--R]Y6.>O+A8_,7>)WVVW&A=J*FXX1YE+(@ M<;T&<8S7-H:J;0_74+_AN!UFI<(4V-B340YF9UM/;I=;"[PWQCEG*]-0T5/S#G."L4EU>?O"%UPHZ*X M,4"JRH4R0W1H\+XY9Y(HW0Z>]S3&QV!!H<[@VIRM<:$##&IH%LZQ.'Q0Q3/; M+?M#@][<017H@NPS.;L)QPH*E>!,6L]+D648SCU=?K3BM#?\ALECK8XW2!KG%K2-.3\_X]L/(6)YH):=K2=QYQO4[B 6\KHFO;(UKB YNQU-XYCN7/8O5"01((D$2"+,VG\5 MR;]'$?TJQ6(.VM^5\!4V['=SX0MYR&@'RHRFJMU8551RC(0I+FU+"B;O63IG MVQ(HD>BB=.L=+3HFMM(GV[PYQB:=F!Z(J*[EJWV9I;'F=W?*.//W%:- ME]2I537JR@$*VH6'$/H!)4XVHB8"=I!![I](V09/^8W*ZJTWL:WR'9FJJ$J2 MI(964J+[JP2KPREJ1+LW2-FPMC43,^[649V+(Z6'Y*J(+XIUA.H<<:.QUQ*% MNDDK0MIE03-HJ)U.@!$HD"0:C:JB!6BH[7*A24,A;BUKV%KPS( I]#<3, N* MG+64HP22:K(R[U5:>< 6T"-R@0YN&\E32@C8%@DI29F9[0-(FQS@:#:5@TKA ML5>G:\9P!:U-)F77%I&]0;91NV-H""HJ40=3Z(&I&D'M<#5V]81MA)1Z3;J5 M5#86VXXX$I>#H\-*61X9*IN-E2EDA*4H('4Q!9&W%6SKSBJ=E3A.P!6Q &Y MDMQ#I29:J=7,G4Z=O8 67"AH%2?ID(6&JE*/12%@G4-%20MI25M+W3;,B4@C M=*1TF(P6YL%EIH:E5&G3^+NLK9J6R5/%:52>)"4A;3A2A"FE:*D!H52[(MBP MD+3M"/;05&Q7$;"K2"* 2)) [@ ![@C**FD#?4SD07432?$(EZNSU2X-@G M^XFGOUG%;/*?\O\ X6J.X?)_XG+J_!?(S/#?-G#W+C]HF<+R>V9$Y:6:UQI]NB=N"+>6DNJ;6ELKW%) E&MJ-J;^PGLJY3-$YE> M3,"*^ZMNQN!9WD5W3-U4C7TY7YQFN8-TBJ%&6YCE>5-T3CB M7W*!O);_ '&]HH5U"4H2^NC37!LK"4A93, 3E&Q"PQ0,B<:N8QK:\N4 5[]* MJF5_6ROEV9GN=3DJ2:=ZM%K,6*"@ $B20 .X >X((HP14*D T[TQN'AJ,MJ M5S*9*'H+*4J,QT) B$HK&ZNX5\!JI1YC(T-WFG>58 3) *M29 $^WWQ.M15 M1.VB@4(4%@@#>9J.T$E6W:%GO4D 2C&5H:0T 5!]U8!<"#6I!&WNK&T%7OT??;9%4O:!@7M!RHI^\=VA]@R!D>XR,21((D$2" M*! (D0"#U!$P?L06$ $@) = .@@LH !T $S,R $SWZ=L96*!)"4_ IA MP;#E&$KO*(VTYBKT "<@!,S,A+4]3[<;!)*K H*)UT.HC"( .@&@'M" M"*7PV]?01,F9.T:ZD]W>8 -&( !*RIX(DO:[1_=[$$4 !)( 'T>R"RA 4)$ CN(!'N&,K"C&%E8JYW)NA:*4D*J5I(0A)3N:W @ M/*!"@ DRT(UC6N9A&PBI#J845\$!E(X2*AV3SQ4 D--!L*#1ZS4V9DF?;'7M8.HB MSO-7'%^4^1.+>4><\XY0ON'UE M N[\2XSE5IQS$.++)B5LI*FCQ6HOF;W"X5-5=GW:U8;IF0@;7'%<&.RNGZB+ M^[=%2.-S&-8';'N#G.<7';A0 8;UV)+VU98FRLVR=-S7/+R#BT$ - V#&M3C MNYUX^4E*I;DI5(S&X R(Z$3Z&.LN4HP1((D$4$I2D22D)'620 )GJ9#O@B%( M4"% *!Z@@$'VP=(PB !( 2 D#H /: T$911@B01((H;4E044I*@)!4AN / M8#U @BC!$@B012J0AL_>REU@BF &@ T 'T((D$2")!$@B019FT_ MBN3?HXC^E6*Q!VUORO@*FW8[N?"%F\DN#U!F.7^&$E#F4W\N)4"9A-XK@ G6 M23KU G&Q:3F*!C13*8V?FA8O(VR3.#MSW?G%9BD=37-*?I4J4V$;G/>EQD%1 M3\/M)#941V]?:CK-D;*&O/DD+E21/B<6NVA6MR<52LH=:0E]MES=4-ZI*F?> M'PUD2W@'N(UGK**I2\ &.FW&O(LPM:YQ:XT-,.[SJJE]NJ2HH4\0E #)3M4 MI7PA\8RW*;0@^BH:3[=)1($'$;E&CFG*ZF*C.2F5(0I#@9*UD*,WPY,S3M( M0&M)=9=3K$MRB1C0*X24NNK5-/ANJ;><\-M+7A$**'&VDB80!T&GLD1-C2XU MW+#B=AW*X=4XVDAH*0FIWLMK7))3O4"N3RY!($P%*T$NL3D%&@#8L!5U++": MA;"*5SU=!0XXVI2TK!3ZNUX6\R7Z6X@ '4E0TBLY:KL()4H*DRC<2 .[MB(Y-RD2#C^4I5K*@VG4E92L $;1N1(J(& MB9) ]F"PH5!;*Z18:V_"I;;<(W:K;=#TU%0],BQ M:[R@"HX[B0B1M$@ $]@ EV:S[S&0 ! M1HH%E3018R[/N,494T5I4MQ#>]L36@&:B4R"BDD)E.1E.->YD,4>8$C$;%?; MM:Z2C@"**>V/NU-$TZZ=SNY:%J5U5L61N,M-TN[2)0. \)\RU6TL'19G)"@ H-R<4 #T3KW:Q6]H#''E!]Y2;Y M0[JJ#WHE]ZG34=@TD9D?9UBS<.X/>53-G?/OE)G70Z">A!F>T"9!T@IJ"5;@ M#(IF 2E6BDS ,E"9D=8P"'"HV(IO:]GME/V)G36,HH)F0"H;5$ E,PK:2-1, M:&4$48(I=1N)5Z/4#L2 ->W[,8) %3L11F%":3,$:*'L]HF(R#45"*,$6+NM MQ^+V$E"0I]Y12T%":4A(!6M0!UEN$AVQJW=P8(QE'3<<.;E*OMXNM?B1D&WG MY M.7<[@Y[ZK?[I)7L$NOW&V.0;B=QS%[JK>$40-2#(X!3<6C9&TU[RR;U+?D- M5:JID@*!IZ@J6H M$3"D@A*U),^PF-I\=ZU@#7YH]H(5+'VN<@,#2*BC@L8W=[DPI0-0M9 4@H?' MB!"IZJDJ2@M,M)Z>Q&OZ1<1]!SJCG63!$X4#0.XI57>Y*G_MC@G]Z&T^Y)'0 MQAUW<.%"\T4NJB^*U6#CBW5J<<45K69J6HS4H]Y/;%+G%YJ[:K!A@%DK+0BO MN+#*EH;:3N?>6M6T!ID;R.\J69) [28LMXC+*&C=BH3$LB+QW%N5P9=JDIIF ME!IMY9]949ZI<;VH0" H!+DYNGTN[01RKB)D+^K:ZKMZZ,,AE9G(IWU8EAU*5+ M4@I2G9/=))^$F4$)40I0(3U E%?5NRYMRLJJ4064@B01((D$2")!$@B01((D M$2")!$@B01((D$2")!$@B01((D$2")!%F;3^*Y-^CB/Z58K$';6_*^ J;=CN MY\(5YF?\\,L_2C(?Y9K81_0Q_P"&S\T*=Q]._P"6[\XK"TE:_1+*V52"I>(@ M^]< ! "O93/0]D7QS21^2>CR+7>QDC:I&6J MH,N@)W)#SC],EQ&],B4ID1'JJ;MFL^M,5CI\SXVX9I)&L)Y\H:ZG?-5[?@[# M;O%^HZC$R0XY8XW/ YBYSFU[H%%1O_$>062C4[9*1J_A(6FI\-U#-ST)=6IA MAVH73J2D2]!M6_V#'9T3M5T?4K@6FH1/LYW$!I<]ICJ< "^@R]\4YUPM=['M M;TR!UWIDS+V)N)8UCFRTWD-J0X#?0UY N-U3E0$-#U!Y"VDMH4WX])(J*R'% M.2=F%)4HCI/21Z2CV9UDAV,)&[I @C<1R@[0>1>IC&UKBUSP' T(RFH(V@\A M!P(Y5$*K2#MH'?@@NH4/6J7;X;34R2DKEZ()([3.49S34KU9\(6,C/CCP%&* MFJIVGEBB5X:O36#4TB70AMLI4$N%>]MM9<,Q,!6@,,\E">K-!SA2;$USLH>* M]PJU9JZEMQMDVZH4I*BAHI>I5)24 J3XA*R )&6O4Z1CK)-F0U[H0L:1F+QX M"JCCE5M4T;>\B2RMM9J:8CQ6%2"QL>&X)6"" ?2$Q&>MERY>K.WE"P&M!J'B MO<*F34U[ L(/="QU;/CCP%3^L5 M/^[W?X12_OD6YW_$/A"=7'\<> IZQ4_[O=_A%+^^0SO^(?"$ZN/XX\!4J7JL M*<)H'9**-O\ ME.O1+:$GT2L!O4=!,'KU,08Z0%Q+#BZNT<@'P+'5Q_'& IL M/*3\*F]8J?\ =[O\(I?WR)YW_$/A"SUDE2=:BD(U!'0KD>O0Z&(R.D+"UK#CAM"=7'4'.,#7842] M4I0E/J#DTH2F8?I )I2$S"4N!(G+H-!!CY*=-A![H3)&?RQX"H^L5/\ N]W^ M$TO[Y$\[_B'PA.KC^./ 4]8J?]WN_P (I?WR&=_Q#X0G5Q_''@*E35/KW[:% MPE"U-K'K-(2E:0DR4 X932H$>P8B)'$D!AP--H_IO63$P8EXQYBK>N76OTCK M#5N<+CJF4@FJIDI2D/-J<42%*4)(!Z F*KGKI(3'&PYR>48*A1@B012+0A:5)<2E:"/22H320-9D'NE$7,8\4> 0L5XIHRB01((D$5O4.(2VXA2@DEAYL@!/0#674R$$2")!%#28$Q,SD)ZF6ID.ID(5&RHJL5QIB MHP64C!( KN18&XWMNF*F*?:[4: *T4TVJ?I(4)@J< [!I.-*XO#&"V,5D)PY MEL16QD-9"!%3P^)8]-NNUY<0NJ4W3MI$D*>VM;0L@G:R %'21F9:=L:HBN;M MV:4D ;1[W.KV/M;=I8P5-=Q]]9+Y-6Y$DK?JWG$A25K0XTAE:]WHK: ;4KP MY=Y)/L1>W3V;'$]Y5&[=7H@4YUB+G9$T;)J*=Y2FT2WH>(W"9ZH<$@KVB 8H MN;00LZQAJWW5=#<"0AA%'JUH;Q4T* T EY@$D-N$@HF9GPUIU2">S415#=RP MMR-H6#&QUJTT-?#59LC:9%0),B .P2G+_&$]?9C=&8 M[5KKU3Y+[-Q5FGF,XHXMY?XBLW+.*\O<:52+EF.=X7<,2I,JR^V6FZ7_ M !^NP:\V=VKNPH*Q2&VJWQZ4$!103'$X@%Q'IDUW:S&&6&)[\&-=FRBH#LVZ MHKA0\ZZNBNA=J4-O/")8I96M-7.;EJ0"0&T!.._!=ON7E7XJY@O+.5-7+C3R M>X7F/-N3>5O@S%ZE/+W+K/)G)6%W6EI+K?,FR&ZW6^W7CG%J5656.BN%W?<> MI&:RM1X-&4-U"T\Z34#8,?#*R6^?%;B:5_ZN,QQNJ T- >[HEVXD"A.(6]Z M$;R9LK'LM&23NBC;TGM>]I;4DFI8.DT'$BM: 4*YCC'[.R[7M'&N+Y%S?AN" M<\33MD/*Y=SKD<;Y'Q0N-E$]@,@6LRD5+'.:03B!4M-/=I583RQ>6[C_ )R\H7G S:JH+N[SMQU>.+SP M0JBN56BGNM4UB_)_(/(>!OX\UNIKU=LKPC *Q5O407F:RA0AJ?C%)Q>WTUKJ MMNW,/07-)D']IK6FNX D5^!9L;&&YTN>0M/IK7 1G^R7.'.2&FB]$\H?LX,= MKKOP/A_$U;>[6]C7E+RGE7S8YO0V3*^7J^KY'P3FZ[<0Y4WQUQOBH5>;S6+S M.II,>H+71*IJNM$B+XHX>BUL!=*YHS=)KRQV4#G%!C2M35<_Y-_9^8%P]P-F.39US5E\PW$?&W'EB:XPS*DL6685R]Q2SR/B:K]0W-5% MM[] ZVXXZT]&Q%K<]Q>!D47_ +'J'R$YA4%CB' ?&&P C;6M,"J+C1X+:S_6 M2GTGKFL;@:$. ()%*MP=4@G"E-JU',_(3@G&M_Y7I>0O-[@-CPSA7EFB\N^= M\A6OB;DG)+4KS!W&NRI2>/L2LM(Y27O*+!CN+XF]=K]D244]';FUBG89K7MN M^4>MS311NBMG.DEC,C1G:/U0ITR2" 230-QKC4A5R:'%#(\37+6Q,<&%V1Q_ M6$GH U(H,74&Z@-0LCY6O*!A"_.7S;Y9O-J%4-NXAXNYZ.17O%&7SD M/XSQ7S-Y!YO+%QOE=W?1DM^M&"\2Y'1_7F]Y/Q77WELT M=._<*FAJ*1IA!#HW(]6FEU-[(LKM.;;EU, 7.;E+CG. : \ UP!!/*DFELCT MMKGDMOGW%#@31I!RC*,233,*8FM J-__ &9V0X]EV/T%UYDMN*<>7_RY9 M4\@8]>CEA<61.-PVX;%E#FD$N!(<'8"AWUV8[56_0G1OHZ2D?4F2KFD$!IHX M%N)J#LY>99?FCR14=1P+Y=>;>,&*6S\:WC@[#,8H^0ZG$\@M53YEO,KR%SYR M]B6 8A9K+4UU/J_* MJ6F1R?Q_4.X) M,>6BU^9BWM#JG6Z@ZP,>1[6M)J]N;$5-&X9VC87#?N7)N-. M;':"^:_.Q[G 96FG1-.D<0TGRJ'=L)7CB.LN2D$2")!$@B01((D$2")!$@B0 M1((D$69M/XKDWZ.(_I5BL0=M;\KX"IMV.[GPA7F9_P \,L_2C(?Y9K81_0Q_ MX;/S0IW'T[_EN_.*UJ)JE5&B0XV4K4V?$1\(A6Q2 5 %:5:2*1K&6YLP#"0X MD"HYRL$-H7T5X)XSO]138[8+.JCN>0YI54K8J*]LT[[2*YR=(W5/ M,(6'*2AI%%UQ4DS](]T?+';+QW^[C?ZMJDI=P]I4;Z-ITCDH"6TVOD>Q?MZX@N^(( M.#^.Y3=174ACAN7-#98YCY,4V7+G8\@MS%H>QY&8D'#T_P!N_LZ\-6O#4_'? M9Y$+:2TC$LULQQ=!+ !5TL.8N+7L!SY0XL>P'* 14_%CE_&Z:ANM)?:1OP6K MPM:*U#02&36TX#BJ@#0)75,*F1VK23*9,?JYV5:]<:GITNDW9+I;6A83B>K= M^3_8=AW#S+\>.V/AJVTS5(-:LF-CAO X/:-G6LW_ -IN)W57(E.K<#X60HOI M"5*T20GK!2)-FJJ:AI4E"9-*6BLD % D MD*42E9F$B>L0((=0\BP.DW*-JN%)06VY$[I$+600=Y42"5*)3[T] ![<6C M*&Y7X&JKYU2;=\0>@K@[)=GL:>YI&8_)62@(/0@^T09'N/<8D""*C8BC&44"9 &1.H'HB< MI_=']R.V"*,$5)N>^HF2?ADD3"Y *89D 5#;U2=$S ]N(,P>\';FKWB!XE-[ MFN:W+N;3O@FJBZZAAM;KA(0@340DJ/4 )2"223*,N>(QF->]M46LZPY,,>7 M8K8-,5K8==IMBER4E9V)J0-"E8>:.]!T!'I:15U;)AF\?5)RV,#X2E+E-5I.]-2AUPK=7[[95%17ZPRZH +"@3+I(@1$VS6MK#5L MHV$':?ZU:U&Y9%P\C)*&OC(I0C9W.0J9#U11R1.^C.5HW.^!3BJ?0@JJ*" MI1M60M; 35-)1N(#B2V0\M.W4C8".[2)&9S(\\K' C;E.8>/W%$Q@D"-[:D[ M\/AI[JP-;>G*A83:E>)3I0XW4/OH734J'5;DA*W'$!Y;J #)M"3,G6.?/>.G M<&VU70M&)I05.ZN!JM^"T:QI-Q1KR<-YP\(6J.U3BU[JPZR"4O S9D-$H E- M@)&@!DGN,QV4Y%IP2),NNW0_ M8C8MI1%,'GR?&J)HBYI:[RJ+H"'V%E(0^PLK]XE+K94K_%2%;C'<$L;C1K@: MKDEKAM!56)K"010^R1[7]W;!%1J4H53O)<2E2/#<40L';HA6LTA2Q(=J1/NB M$@'5N[A4F'I#NJLF6U,M!M3(:])"776)C8.X/>53,1WS[Y48*:014RVDJ"S/ M<#HJ>H&GH]VT@"(.9F-:E%4B:*W?IF:GPO%2267 ZVI*BA25"6FX:[52U';$ M'QL>6N/EM-0?@5DAKL#:4I^$?4KL#8,_;C6G>]H$40K*[EV ;R5="T9NLD-(F^$G<%1H M[=1VU(<=(??4=77$A2MVJE(IVP"LJT)F)K,HPV"*$#K#F<-^.U9DEEN'=$91 MR8>!7YJV"3)P*5XBVO#3N6Z'$%.]!; +@*-XG,: SB[KX\M6G-S#;AMPW*OJ M)!4TISFE/#O[RM5W.E:=\)\5%-W+J*=QMHJF1M#@"D'I.8)$HK]*B'E!S>Z- MJF+>0L#@6N)Y"L%=+SX[3E/2H"J=1#;KZTF:U3W!#0) 2F2=21.-.]GS-ZMH M!8=_.MFWM\E)7'I@[.9:S'-6TD$2"+(VRDJJNH**7P@I+3A<7T JIU;IIV[9;O3*B00D ^] !FHGO( C)) MJ*;%%;[Q;R'?.(N3./>5L79MM5DG&F:XSGE@IKS3O55HJ+SBEWI+W;6;I2T] M125%3;G*NC0EY#;S2U(F M)D8HN[9EY:R6DA(CE8YA(V@.%#3G5]K?L]Z%TM+]1;*5UQA2D+\3G7>BV]P7.$LT3 M7P"*7(1^LC::AKB6DBF.+9-B]\X9]CF4U/(O&>89KEG@3''+!Q7=+=C58CF#BKG*U98F@-;D]ASSAV@S"W8B[;':MYVT.VE MYC-ZWUZFJJ2H3520DD(WI7MW6GVMX_-.VK>I=$1N+'$'P@M%#M6C;ZC)KOTBW=5S'. M9*96R!PI5KF-#!EJ" ,HH10@J]FKW#:D&M;*[4V'\F*_/JR_U MZ[G8JARGN-/?JJ[TU4I?BA#:TIE)VF-=(R8RR=:V%T1/1 >UY).8!H%034$ M=]8.J.ZMT(BC$1E$C1C5KFT&!)K0@4(-:[5FK9YU\T7DW.5YY!XKX7YCQOG_ M )E^L)EW&?(MBRMS![)S&Q<\AN5MS'#SC&8XYE%I%&QE-=;WZ)VXU%'<;6]Z MO5H=V(6F#M(B$4<<$DL3HH>J#FY:EF%6N#FN!V;:5%<%ENKS];))*R.022]8 M0X&@?CBVA!&W$5H:8KG7UG^5ZGD[G3F&^5MFR7/?,5A?+&"\E72[VQ35.[:^ M9*-N@RFKL%!::JVT]EKK?1LH:MB4!5-1--I0&E)2 -A^GV[H(;9M6PP.86@; M\@( /*"#CO*I_>-P9Y;E]#-,UP<>3,:DCD(I@NO8O^T/\RF/9;:L[NMVQG/L MOM?,W$W-QOVN7S9A:U3=#A?F'R:S9=G M]QJKWE>;Y'D=^S/XZLC:Z6YU]54+2EQ:74.@(",LT>$2]?(^1\QF9)4T\I@R MC "A!Q'@47ZQ.YG5,9&R/JGQT /DO=F.))-:[UBJ#SRFKL57Q_ M@O!B>"L=Q2M:OKUGH*.@Y,N7,6*\HTE&+ZEBV;=E^Y[3K7S]+K7RF0D4!)5;)DF4Y1GM[MU!R,Y:>9Z_/,:NF) M9[1YOB=RY$K\9L-GS&TWVO764^-4UDVUE:Z^RIKT$(C^YX3:.L722FV( :"6 MU9E.9M"&@NH0/+S;%8-9G%T+QL<0GJ2ZF:C\P(<"TN( ()\D#:M.HO-G68UQ MARSQ?QQP9PMQ?1X?>W<_)SKZ^^5+ M-;/:O?;:M26:6W5E2XH);H?6[<[9U5+LY^&W1ON@J/W.TGLCX#[>.' M-4US@OB'0;)CGZL"Y[&8YI##)UN1O*7M'1 K6M!BOTE]G/BC2- X\X:XCOWM M9I#VM8Z0TRQB>,PYW'8,CCTB:4Q)P7Z(N%>1;!QU?,AJ,EL[]ZLF38TG'ZL4 M5';KI5,,HR"Q9 2U0W.JHJ"MI;FU9C2/!3R"AM\.H)* E7YLF=I>^1C'9K>6$.SQ->\&(S"5G0:.=,MQ^R8=R5DJJ5%GL] MPI\C9LMG=J552VUW\UK-EL;=0]-VM>935(;*S-2DME9T!C?[.M&N^*^TZPM- M%A+(SJ(N,H)=U-O'+UI'MF/V[['(9':KJ%X,WHXB:SFJYX=0<]!CS$K\".VRZA;I=AISB# MI4G78Z0VJ70IMQH;5M$E1+AW K;5T4U)7HJZ&7?TI:ZAJ<2LEN M\;%,EKP5!8V^&Z@.H"3-,_2*MP3Z2#OZCOU[8-IFVT6"2<3M51M)4=J?2)4 M-0=9#0GH#%[ .B:J*F*2E2DG4I*@9:^]G.4NHTB:*!$M#!$@B01((I'?P#_ M &_ NZ;4*G\&K[EPAM7M*,CVQ7-]"[^F]8'TK.Z?>*F'0>T.X=@[!H/L:1F/ MR5DJF6S,E"U(W&:@ DBDH)GJ53)'N1P+BYFE'2%:G^F"[4-O#$T!HI*!MK4J6DI7JE:*>G2I M:I=9^B G12W%=!IU/4P@B+WY68&FY1E?AUCL&[%7KJ>FIEFG:?74.H.U\E*$ MLSEZ2$)])2MJNTF42FCC8Z%.A04A"A.2D(4-P(5)20 M1N! (,CVB<3&P=P>\H8U-10U.'?4T$4._27^'3K[L$48(D$2"*WJ:A%*PM]< MR$#1(]\M9]ZVD=2I9T$5RO$<9<33D[JLBC,K\HV;^83_3O(BJK#MJ'[:ZREIE0>2'4J<"B?A5L-I634-[4 B8293D28CUL^$CHR M,H-:D"G*1RCDWK,C(1T8GDU.&&)YL,!59-"DJ2'$%)2X$K"TRDL*2"E4Q[Z: M3I[$;@<'-JTU:2E#S:'4I6E:4K$TA:?>JEWB<0>QDE M.L%0#58!>P?JC0K1[R^MZM6VE"T,M[0T@MEK>926[LD-V]4Y'701Q;EQDE.4 M4 Y/?75@PA .).-?@6'C65JFTVDS]*8VB6AZ[B3[$O[\$4-JB"H))"9;B 2$ MS,AN(T$SWQD D$C8%FAIFW*\HJ^IM[BW*924J<;+3FY 6%()"I2/22A%L,[H M35E,RK>QL@ROQ:K@WJY%6[UE0_<[&]HZ_<[)1(W=P37-[BB+> -+?_ '9GVHF;ZXRY:CP*/HT'(?"O2WE]P"TL.#U%@R#'\?K,LK*>ZY+R;C.'+#N.T];;1FD*6$I--Q MJ%[;]4\!O4.SYR2!4-878$[#4>'!7V]E!*V5I)ZT!F7"M,SPW9OP/>VK,Y%Y M<[Q17C!;:QEUDKFL_P _H>-<6KFTU%/9[I>47"XXSR!4O5OC*%-0X%E#--1O M**5JJ16-.H" =IA!K#;R5P#'MBCBS/J=U*MQV8C:=RE)I3K9C:/:Z5\N5IIA MMH:;Z [!O74?C6X9[D_+/*.$V*Y7 M'$_CIRIQ+!Z.GP'97W(O/^&G8H,*=6M"=.XU$L8]TH:[' !X(:QK&.(!_*>< M^S::+P$M_)8,FWG6M73RN8S>$X=;K$;OCKE?<[> M/YK?;?A-HPQQY=[/46FTWRZ9#9[=572X/X967'P"$/"B3 ML814U(+(N_>+G=-C!Z.7AH<3RM#JD#&AS4%*\ZJ&EAO1>_\ 7!M2T#^L10'9 M7"I[JQO&GEKH>2L/P3(7+L78JVOC2W4 MUIM]-7V5"JE]G?*G45!IQX%*LW&I/@E?"&!X:X[P#1K0YU-YJ#A7"HHI1V#; MB)KBX,!-,!4U)H*\U=ZSF-^3BON])1WR[*YSF'Q17$OC:JVU;B9J0EE4#JM<(XW.?FI39CB<3S@5' M.H#2G5Z4C0S+6O-_O]P*C:_*YCZ\GJ,?1GV M(W[%;H:-!HG&ZBG4\R%*BZ"3R+H..>2BS6_E2S8UEG(2\GL5F MY!X\P;.[)A^*5U?DC609=GM;B8M;[%OOJ_B3#[C2V:IJ&K\M[Q6V760JC2ZL M(C7?JQ?;%\32R5S'.:74 RM -TBGN%QIVP0W37&OIF@5;REJGK'F6TE9U60A $^WK':::M!Y0% MQ7"CB.0JUB2PD$2")!$@B01((D$2")!$@B01((D$2")!$@BS-I_%O!/M+]I'#>CQZ9H>I6M]I$;:1"X8V?KIDJF:S/LL^,':1+KMOQ^WAAFG86L)TH;-2_@W'$^BI][TB M/NY1[*[+NQ;3] :=.X,TTPMEQDN)2XES1BKJ,[S7)"QQ+0 YQ!I1>'^R[V/Z/[ M5':IJ=WQY)/!PGI%G'*;:WDR2R]9*Z*"(2=(MCP<^9[:.)RM!:MY\\/E,P#A M#'\7S[C5RXVZT7:^?)F[8W<[B[=0U6O4537T5QM=95E5=X2FZ)Q#[3BG DE" MDD3(CQKV//:7XT[8M4U'@SCYMO/JUG:-NH;N*-L.>/K6Q/BGC91@=F>TQO:U MH<"6D8 CRSVW/93X&[#])TSCGLZ?<6^AWUZ;.:SGF,W5R]4Z:.2"1XZPM+6/ M;(QSG93D((S%?-ROIWF&%I=;V%QH.)2XE"O0"@2I3;BD@"0GZ4N^/N^;")W* MOSP8 Z1M30 _ J[R"RZI*]JE#50F'0DE,Y%6H4I /7L,*AS:NV%8WTWA4ZE! M9;%8RZ*>H:92LMM(6_XC+GP88J@V@!*'3Z0&[Q$SGUC7V"HH" =N->;Q*^+* M3U;P2''PH,IQ(-Z&8[0J M3MH-BD$R:9QYX,H?;+J5!)^!;*EE,VT"'.)V8+"G*G$%U/HH*@4* 0DA,O1.W>%$$2Z@SG&F'C%M*?"K X=68]]:^!5HL5:E4H( M2I9G)(*C($F21,R F29#I&#E:"XIB8,ZN(Y6]Q6]39F7JUJJ<+CK0)"F$!*-JC((4=NW>PE VE.J MIF<^L52V;73"9Q):/R=G]**V.Y>R$Q-P>:=+:?Z'NK*,)I6IMTR&FIC>IM"" MVH@*+>]2%!*SZ22)D1MQ]3Y,5.\J'"4C.^M%;UMMIJMDM>$VTL >$XA 2IM0 MZ3D I2#T([1$)+:-XI0!W+19BG+3F!JU8EG&VTKG45)<;$P$-(\-2M-"5*W[ M9'LEK&FW3L:R.PY!XU>;PN'0%#S^)5*O':9RG4BE)9J0M"VJEY2W"T4*GZ'A M[-A/>-91F73(BRK31XI0D\ZG#?2LD!EQCQJ*K)%"6G' ;/Z;5$E\AS;QACOY_@51#K: MR0E0*@"2D@I6 %%&XH4 H)WI(G*1B0D8=A"SE(VJXT@?X(C&*1M V91[RE)]([Y1]]7,35:P-Q8<:KJ>X-4R MZD;2W4A(6XIH"20\VV@@A26U&77THT;AA9.)PW,VE'2^ZE6QQ*$+2$+T 0"KWZB3V1KOA#'9 X.?6E K6NSMS ' M+2N/)RK:6J!;%D73H8"ZVI.]]!*0LB8+:3N,CZN@=!]T3'0;;!EL64K*[FQ' M^Y:G6M])SUZ \!6FK0MM:D.(4A:3)2%"2DGN(,[O5>$M3M9?K[<6VW:RK6KQ'2RVD;4 MMI2,,!C;<*<@Y%*25TK61O^B8,!LYR>Z5>W+DWD.ZU;]PK,YS)R MX55!46BLN*LKR%=PKK/5?AK16USER755=K<))53K665*424DDF)RN$S!&]K. MK::@!HI6E*^ *J'- \R1N?UCA0G,:D5K3PDK#4679?;54Z[;E^66Y=(VVS2K MH,EO=&NE9:H#:FFJ95-7-J8:;M9]62E) 33_ 0] !,4F&(FI:VH-=G/7W\5 M=HHU[@.ZI*?*\LHW*QVDRS*J5VX4-3:Z]VFR2],.UULK*A^KJ[=6.M5R' M*J@JZNI===965-N.N+6I)4I1.711N(+FM):<,-F%,.\ $Z^;'INQ%#CNK6GA MQ5C3W>\TC3#%)>KS2,4KC#U(Q2W:X4S%([2U;EPI7*5EFH0W3N4M>\M]I2 D MMOJ+B9+)49%C#4D"IYN7 ^%1ZR3XQPY^3_;BKR@RC*+55T%?:LHR6UUUIIZN MDM-9;L@N]#56JDKW7WZ^DME12UC3MOI*]^J=-A[RR)YQ2C MW8 @8[ =H[^]7#>>9ZS4(JV<[S=FL;M#6/(K&])DHDS&T 1NR,))<&M((WT%/ M]ZU6/,0VN!-=E3AR;5/4(JP^M:ZEFH>*OA%O-O![9)HH"W$O.$J"%%($Y3&L MND1#IB.K&7+LV;.^I_J74<0XOY2=_.%T?B;EKD#A7+J?-,#OHM]U:IG*&JIW MZ1NIM5WMKR@I^W7>@=6I-72.J0VH *0MI: I"DF/ NTKLKX.[6^&3PGQO ^? M2^M$K'1NZN:&5H($D,@!RNHX@@@M<,'-(P7LKLI[7N..Q?BIO&' -PRWU3JC M%(V1G6PSPN.8Q31$@.;FHX$$/:15CA4K>^;/,/R;YA*NT5G(M9;/B[&W5N6/ M&;'0*MMGIJRL2ENIK32+JJBLJZI]E 0IUUUPH1Z* D$S\=[(NP/LX[$+*Y@X M)@N#>W@;U]SCVMK$8;>)SZ9WAKGR/?([* 7R/<0!1M 37SXZPPLEQUNG<6]Z"DN;E MJ1X:2VVVH+Z;6U2'4=D>W&Q0/&5X'=7I+KIOC%7-%)E+[C:W713LJ]74A=*A MX-);]6W+.]0<7XI)D 72-3J28B"X#(35K30=P;%AS6AV%!45/=*M:M+G@>&@ M!S>TT%!M6Y*4N.)?=942V4AP(;)T2H Z;A%CB'-RM ![M%B,T=6JGI:D$NTM M0CU53;"U*9:=7X[C:@$HIZDEQ6X,N#TB $JF![ @UQ.9I.RA\*/ ;E+=AJ/ MH[?@W'/5G70A*D,^&H#X7?OWN@Z!#=.A1DD"1D3I$A@:D*"N R%I"0ZHN)=V M):2TLR:"/&>?WCT4(:1J9Q(O)\G!**DXTAKPPCQ).)WS=ZJ6I2B4SF9J D3. M1UZ1:QX.!VK!P%=P4NQ6W?+T=VWJ)S"2HZ==$B9B?+S+ Q%1L4L-NQ92"*F] M(L/@C<%,N#;L+FZ:%"7AI*5+G/H""8A,POA_T" )O/G\'/ M;.;LC[XS[^V<1%LP^5LYDJHAEM.V7B>CXCLE\,]]PLN)G-S7TCKWC0Z1GJ&N-7EU1S[D0,($M7= )O/ M&4G/%_UFLUG7O&G32!A8=I?X45)QI WE;6_>LH2V5+(F= M9D)&D5F)K'M=4Y =YKC\'=5K'.R.;45.[94=W>>97<;*I!KB-B00BHH=BHO: MEH$%2%.;5I29*42/0^Z2%-"1+@,YCLZQ7(3@W\DG'^G)RC>IL#0#LK3"NS^G M(JH 2 E( 2D ) $@ !( : 18HJ,%A2K0EP;5I"P"E0"A.2DF:2.T$&,.:U MXHX5"RPF/Z/ JR<>;H"2XI:*--.MV:P5-M*:+:0TAXF:-R3HE4]RCH9Z100R MW+G5I%0NQ/<%%:QKILH<1UE0W XM5JLAK7$^&$*H5K4@@@;74C:I26P MH^]<6-5@ZR EK'-EO;AQH.B/=71]"A8,X)-%7M#=16U2GUOUH3X2DOOI7/Q M'% I#>Y6Y"4E&HTGIV0MXI9I.D7!O*JKB0,90 $G=W$N=IN24E3+ZZMD-E/P M@2ZZTV%)6ILI=F5M+\-)5(S,2N;69IS@YQ3:1B!79SK$%S%7*\$#D& .'N+% M4ET0VZEJMMM(X%I(*VF@C?*:E*0M) 0M(^Y('MZ1KP7/2'7L80-X!]Q;LD0= M&>H4@K"4JW( !TD)@2B!:XC9ER2 .D&T]U;9;JU-=3(>'HN)DAY':EP#K[2Y3$=:"031AQ\K^F* MYLK'1OR_D\OP*^B]5JFZV'0 5*0H$E#B"-Z%%*D;@""E4@HZ*!3/LB+HVOVU M#N48*3'=6, "WD.*II4XVE"'4..2D@O)\-96=P0AQ3;>THW@[E:;4:S,0#W- MZ,C3485&->?OJ>5LG280 <:'"G,BEOA!<+3:4I2%K0IT%Q*0%>(F:1X.Y)E( M[MLIS(@9'-&8MHWNJ R%_5@].E=BN!K/V#U[#I.8/:(L;4BI%%69(QO"2C(; M38L=;'RA8RJN3#;B:2G=;=N#KB6D,(!=4SN4 MY]"/>-L(FH@D3 C6DNF-D$ M,1!G)IRY>=W,%M1V[I&YW]&"FW97F'+57K#*:9EEAO5ME 0"H^D9:SD!+TE$ MD]T71L$4;8VUH!O5;W&1YD=Y3BJI$PH3/I!0F.S=/I[4XF<01R@J..T M5ADTSI0IVA+=*M;:C)X)9:4A\(42MK>ES"O+3?1634 MS=8-CL>Y4[%K1! M/%5S 3)7EP INP4ZK5;W'$U*/'IG X5)6RM3*O$5T5M=29&:M)2G%AMHY'=; M%F;)X/<074P9U;\I;R;?=5%NQ-AQ+QJ'G*D5"'U/+"25I022C;.0*C*:M3%7 MH(ZP2!QS@U5K;LM!;09"VBLZR^HI7W &W"\M(:9#[C:6D*)404H2G>M2P >L MS[$HJ?=F%SJ@]86X5. Y33E[ZS';YV@N\@.W#'N5Y%J[KKCSBG75%;BR5*49 M DGV@!'-6+(?,M69E18_EE@Q M1>&TEDK*IR_6^YUZ*Y%[?N%.TBF%L])I3"K>HJWZ$*$NV/2';3V[:-V(Q:;) MK&G75_\ O-TS6"&2*/)U(827=9M!SCR=A'.OHGL"]G?7>WV358]%U.QTTZ4R MW<_TB*23K!<&4-R=6001U1K4&M=U%ZL_Z6?(W]L''GT>RG[<>A_QY<&?RYJ? MK%LOHS_QU\JW7Z2?\ 2SY&_M@X\^CV4_;A^/+@S^7-3]8MD_\ '7QQ_-&B>JW7Z2?] M+/D;^V#CSZ/93]N'X\N#/YJW7Z2?]+/D;^V#CSZ/93]N'X\ MN#/YJW M7Z2?]+/D;^V#CSZ/93]N'X\N#/YJW7Z2?\ 2SY&_M@X\^CV4_;A^/+@ MS^7-3]8MD_\ '7QQ_-&B>JW7Z2?]+/D;^V#CSZ/93]N'X\N#/Y:E:>DVVSPK/\ XZN.*5_BC1*?_%NOTD'[ M+7D57O>8>.U2,C+'\I,CW&1T,/QY\&'9PYJ?K-MXT/\ ^NKCD"IXGT2G_P 6 MZ_24/^EMR),#^N+CN9!('Q!E.H'4C74"41_'KP3FR_P[J6;D])M?&I?^.CCO M^9M%]4N_&@_9:\B*EMYAX[5,;A*P929IG+<)'43[8R/;TX*.SAW4S_\ DVWC M4?\ QU<<#;Q1HGJMU^DO$?/G"-_\OW(3O'V17BT7^J%EM=^I;K96ZMBCJ:&Z M^L):!IJY":EA]IZD<2I)F" "#K'U#V4]INE=K?!\?&.CV\]I;/N)8712EKG, M?"0#TF$M<"' @BG(OD#MH[)=9[%>.)."-;NK:\NFVL-PV: /;&^.8$MZ+^DQ MP+2"TUY=ZXO'LA>J$@B019FT_BN3?HXC^E6*Q!VUORO@*FW8[N?"%>9G_/#+ M/THR'^6:V$?T,?\ AL_-"G\1U=.!R..XD+1O,'-&^BVMK>A#SB2XD>"M"BE *?#6)+*U$@(0 M.HU[HZ!Q(;2M5IDAH+CL"]58IY)_,-FV#M<@V#$:+XGKZ$7.S6NX7RFH,4W4S3 M1V[WVEO*#0QRS@X%CL'EC'M80:G KZIX7]B_VA.,. V=H.CZ1!^ZYX.N@@DN M8X[RXA(JV2* X4>W&-KWL>^HRM-0O*S],NE74,U:'Z6KIJA5,[1O,J:?9=:< M4W4(>2[M6VXPX@H4DB86)&4?239FS,;+ 0^%P#FN::M$MI"UDJ4H^D%.!N:D]A5I%#SE;2 MG25D8!=CL4Z&T;6T(9\)))0E.\K4&T["0XE*4DJ5,J*@!,DRZ1,-K0;,%AS@ MYQ(V5\"NEEI:WG3M#:9*VJ4LO.S2$%"7)%1W)GUD #KT@YF4;<5%8UU16OQD MLI\9*R[MU2'@H&=.H!2 /$2D %4PE0"I:1#*'.#OBX^,=]6,(\D["J[5P\5* MG$LKJ IH)0=FUL E*%>$DK:#KFTD*,ON3/60B5<^+:D=SW,4,>5U"6COX>Y5 M6;:G':A+;Z:AI+;3CS24*\(.)0ZED%Q33A6I9'5/O"D@^^Z W,2U]00*X8>' MG]Q2< V+,RA-:5../-LP]U3K82XA 0NOV200/'>7Z21-)<2XN>YP^_TF93/2 M#HF"E2_'G"A'*]M:M8?"JR64#PU!Q]10$;=U54$'9.6XAR9\0&2SU4.L9ZAF M7,"ZHV8J!>\OJ0W+7=54D#:4H+C^FQ,C5/**5-N%P)/I>FA6[4GWPD#II!I- M0TEP[BRX_$ [ZK!I(Z.5&@2!_M#I]ZX79F:M229'O3Z/2+NK_K/]SQ*O-)R, M]WQJE4-)-.\%NO[?!6"55;S:934X2MQ)4I GH3(G9ITB$D;>J=G+R,-]-XY/ M>4XWN;("X-W[-NSG5U*6FFFFAF/L'M'LQ[J-9R E/[, M8H:UK@BGC*)!%1?!+>@G)VG,MJ%]*AH^]<(3IW]1U&H$5S?1GO>^%)GE?TY% M6/4^V?\ MBT[55'Y [B1A35)U)):6D;O"="R@!$U!2%M$A2QZ);#F[21,I3U MBN0.-"T5H4#FM\K?L4R%I<$QH1+,HD$6(NC:5H2\^E"J:B'K*6Y K>JMP2TA1*3M:1U.OI3]B-*[#7 .?C$W&F MXG=[NY;%M])E;@78$\@_IO6GV]GXRN20\HD+6XI:O325! +KHZR!<5H%#H(Y ML+'7,P#CSGN;5U+EXMX2&#'=797^F*Z Q3M4P6ED;4+4D[=9)"&TMH2)DSVI M3UZF.W'&(Q0;%QGO+Z%VVBK$3"A,@%*@2-" 4F9!["!%ART.;90J(\H4Y0N4 M/B2FU@S"*@#64RES>T#[?I"/%Y&D.%,&AU*+OL!(>WF_H%LUII%UU'5,.@A@ M*0NF=5.3=3JE10![Y);/I#VNV-^V@,S'!V &PGE.U<^>3JG@[SM[BR-JMU3; MWZE3RI,E(VN)6DM.MI43-37OT.)&L^S4=L;5K%+#*[K/H@/"J)I&3!H;Y5?! MWUG6G$O-H=1N"5CA3:I>RA0"A&\'!PS-V+7=PP YAOPY2I&0 MM;DA Y7"I/=V#P*A4TY;]5#=17#Q*QEE4Z^H(V*2LD$*7T) &DB.L52V\;< MH:7@EP_*)P[G.I0R..9L@C)#2:Y:*\\;?RMJIZV;D97N>ZJ5(V6 V@)6CQ&'G2%J2M:R[4ETK6I24O. M*.^6[I+0ZQFWH#2FQA[N)5LH?(.L>:@/ _NTP5[_ '>R8V%36FU45OL(2I:W MFTH2HH4HK$DJ2HH4#W24F7MQ6Z6-N)(HK!&]QH :E:E<[E2ON(72>,TZG>%5 M;02TMYM312&EC1Q: J7OO>RTCE74\3GAT&#ZFI I6OOK?ABEC924@M-*"M:4 M]Y2VNV*N)-34N+4RE6W4J4X\H#H%JG)*>T]8S:VW7NZV4G*#LY5F:ZZK]4 " M2/ ML4::@IR2A+-.P$DA+<]LB-A( F5!1ZG41U"8K>/8 T;!2NU:#&RSR!K: MEQYUTKAC),1:S2YT>17/';;17CC7E&RT%VRVH118[19+><%O5#BXKJYVEK!; MW5WIUE+=1XI7@;!6$.>6R,=T=I <"<*\@[ZZ-A:TE)F+&UC> M.D<*EI QQW^#:NJ8TQY>:/&\3ILQJN/,FN=#5V9%^3;N1,AM%ZR#,V\VNU-D MEGK+BV$XS1<,)X\12U=%=DMLNOW':VJH3XCR6N'<7NK7$KG,+XXB20W(*!E! M0G&N<.K5HW+LVUGI4$;(\.N6-8J;C:K1AF3T-RKK_R)3T^176NK[!9\;O%+:V6JVEJJ^X#P MW_ #K2RHZLQOY8X:-Z3&YW G$NJ.B.?DW*Z&2SBDD$C@YCCE&'D@@U/74(8C+*ZC'NVT%6U>10 TPIB59';V$DH M9$ X,;RT#CD!J:D5-:[*+/WNB\MG&]^2Q;[)8L&SAFHY6L=_H*W,E72X*$5"TZZV+R?KKZNSXRK#J2T MJXXNOQ'GV09G>:SU6L#-JJ;+<[]@-/=:2\57(P<9K:.JI&ZBG*%/MO,T#R&2 M'+?_ .2+!(2_K.LQ;0 ;<:&OD[QA[Z@6Z5F+&Y!&(\'$DD\A(^-RKLG[*HDW MGFXJ!"C8>/RH&6X'XPR6X^Y'YRX%*A->X^Y##E M'A2H37N/N0PY1X4J$U[C[D,.4>%*A->X^Y##E'A2H37N/N0PY1X4J$U[C[D, M.4>%*A->X^Y##E'A2H37N/N0PY1X4J$U[C[D,.4>%*A->X^Y##E'A2H37N/N M0PY1X4J$U[C[D,.4>%*A->X^Y##E'A2H37N/N0PY1X4J$U[C[D,.4>%*A>A^ M*W<)'%?+U%F5XPBF=K;IQI762T7-#2V*;-<"$Y2XYH3ER9FAY M*]9<7-U]W%NE2Z'!J#PVUOF/DC)]$8^:W+;9T[2]K/XHW;,9PFDKU(QNGH7+ MNS6.>NVU%0IH550XF:>[Q1)P?<\16^I,N89M&C ,T,(;FRF68Q1PAL=NUXZI ML9E:\M='F+#(]V*\=X,CX[L>$+G11:2P<33%PAN;DR!F<00B::XZR:Z=&XSN ME;;NC!CF,8>(HV$+H65<@\,"NYPO]GN?&EYQF\T?'5\P[$!BELL50[F5EH>/ M:Z_6NTXTQCU;=J:W7-RV5E$W5LWMJBMRO7/'IJ@NI6ON:IQ#PJV;6KVT?I\M ME-Z-+;PMB8PF:,6KI&MBZI[VL.61C9.NR,+7A['U:X^,Z+PYQNZ#0-.O8=5@ MU:#TN"YN'3R2-ZB0W;(7RW'7LC>^//$]T1MC+,.JRRL#7!O*>4;_ ,/9MAV2 M7NW5:+)F;-=9KVU:6*FWJ=O5ZNEKQNAJ$.MV_'Z&FO"*.V-5"*QVG50T]%7L MNN):=%0DCQGB*]X4U;2[B^@>(M58]CFM!;61[VQAV#8FB0!H.=PZH1R-):"' M!>9\)V7&>A:W:6-VPSZ*Z.6)TA;)2&)DD[FFKI'F,N>6EC7B5SXI&@R,ZJJ_ M*_\ M*?^8ZF__MGAW_\ -Y!'Z1>Q60[L2!:01^^;W_\ I+\OO;XQ[>Z__P"C ML?>E7S_CZT7Q6D$2"+,VG\5R;]'$?TJQ6(.VM^5\!4V['=SX0KS,_P">&6?I M1D/\LUL(_H8_\-GYH4[CZ=_RW?G%:U$U2D$6\V!!3;]YF Z\XH#_ !0E$_[T M=JP!]''=*T+QX=-0;0T>\ME0V7$I;>>::0XVX@>.E2T);4VN;FQ((5MUD#V^ MQ&V9!&X$BM"#X#7W=_,M-[,["RI%014;17?WMJ^XO'/[0W@RDXML+V5KOMGS M/'\?M]KKPI MVR77:#=VW#HLKGA.\O))67TEQ&SJHIGN>>O@<1*969B,K&O:\XA]"OW&X&__ M &%]AUKV;6=SQ(;^UXTL;"*)^G16TC^MEAC;&/1IVCJ!$\MJ.L>QT8.4L)&/ MQ7S;)G,TS++,P>I&;>[E.27K(5T%/(LT2KO<'Z[U5L@ *2P'MLP!,B=V6O?7XM\6\12\7\5:GQ9/$R";4] M0N+HQ,\B,SRNDZMNS!F;+6@K2M M8F"9'4E)($]=)35[0CN$ [5X^K>J"/5J M@K (\)0](H"1,@3)<"FQM)G,@ZQ"4#JG'?3X0IQ!QE;E-#7X"KP;-QWS5UDJ M1")A) 4M(*5$3[CI[/2).&84"@%,X\A)VHV.)(4)!LLI3( MD[0)F-=\AZVC00BE1T$]3$"07 @$&JRI(O6%2?,J=\[MLFEG=O\/;)),_$D MK9+OD91"7Z)W>]]1'TK.Z?>*JB4AWR';/7V^W2+%)(PB01((D$5M5K0VSN6% M$%VG "634*F*AI.PD!3B&:3+LP)50OM JF5Z%< M_@G3[Q(6J4D&?HG3O[-8FZ6(.I7W"J&B4- #:CNA0+[0GJO3=/X)X^]1XAZ( MU]$_9.G6(];%RGP'Q*5)?B>Z$\=KO7V_Z)[L;\3[S[S^_IUTAUT7*? ?$GZW MXGNA4'JAIO\ V@*="@6VUR9>*5MN%M9#B2$)FEL:+)FC4>Q%@-G,K#%DC>^HA(4*="@"G:L>(Y-9"224 MS,MW;,Q5IK>FYU=P6UJ).1C?R:KNC',>@2.O\ M=VQ>XM )=@W>J "XAK<7'8%J=1D[BG5HM]&JH0DE)=6%;IC]P5($QW3/LRCD M.U(N<8[=HR@[>5=3]W!H!F=E=WE:#)+BDK#E*"2E0"2&VR@E)"5 %Z9 )GKU MB)O[C9E%>^K/0(#0L<=O,LKCJ:MQ-355R7"X\4EEUZ2E!LE6]IIR*9FU+2-M?\ =X%EM>ER9?\ ?X5%9W5#29";954J!V* M,E-M#:H%8FI14%)E(HEVQ)PSN##M;B?>4F!K8R_>@NG)FK10U5I(@=9CI& &LD&X%I'@Q4FU=$XD:3]0+7%C0*5I571V;:5D)-=WP+5ENN.>_65:E4N@ M*E&944C0J)U)[XY[I'&H!Z)6Z!14XK65MMEN=,S2FF>5X*F?$>\1:AM<"E [ M4#J7!/IVQT[*YC9$8WX$8]WF6E/;O?+UC=E*+%W2Z>NE+3(6U2MR*4&0*U2] M\M*=)#L&LHINKESW96&C .;:MB",1-K_ ,VNWF6&C25J2'=['V.Z")!%81(7CJ^L #\I8]AZ0:VM2= MB]A;K(WTR=8^F6EQ/Q7^T5_-^J_-M?,)]$^&N"](9H'"5G#8:+&YSFQ1URASS5[B7% MSG.<=I+I!$@BS-I_%ED6ZE/PJ4EE@LE24I"V]0XL M[I$^F.HTCO0O:V%K0#2BY,@K*X[ZK*I=;:<64)#GAMNR<(;2D-H2I6Y(<0L+ M5O[52,A(=8E(:T*B%C]VYLJ 2I1]/>%&1F)GV-5'7NBQN$=1R+&]3(2I0GM( M 225'WLTIW+ /:4_X1!C\V!VH@#(W*4HAYQ;;;:0DDK2HDNG<-$[4)F!T)C) MRM-=Y14WEE##X"BD+0 HS0C0+"AZ3DT2T[=(Q+C"[N?"K8/I1_3B" 5R/4;ICW)0 #10(HA*E$) ))( !,U'H .\ MQFJ*H%>&))W>(K>DJ"MH0D)'B _?DI5*7?&"X Y=Y169_&4]H]665#4ZVP1(BZ(NCPJW8JZ MJ+:E%/<9R($Q.70R,38:BG(L%3RUD=#T,])>WVQ-%5V(V*5XJ=X6$I;VKFL: M>F%2V!()[3,]T$5L]/P']I*3X+DE)4E*DG8J1"E^@D@]IT[XKFKU+J;:?"L- MIUS*[*GWBI T\-LZDDCP]WP3?I;4$+U&GPBB#,=)::1G([#IFM,08CW<51?<<06$O-I2/6&3ZPVM*V4*&P@D.!+B M2ZZHMI$B9&$XWM#K:IE2-TRA6FXE#@22DG4@:ZQ%DC VCSE>V@(/IRFA/C)FHN-@$D AU"' M6Y @:K2/3UP(V.!KWJ[>^K[\_J\IW4\/^Y;_ !VUR$@BQ5=EJ2' ',1WL%LP/FAB=.T%M M3E![^/N*N[74%&4L./-LE*1M:0E2MB>P;6TJV>T91;+=8JX9%;& IE2?7-^U)2G:6U[M=B0H%:UCN"8U+C4+=K0T])KCX M? MF*QE>X/+LA:KVTI66WW_4_4&JA;:V:911XR0EH-K6OPP A+NQ)2DS/4GK M%UHUSFO>^(,82* @5V8^' A8O' /;$'%[F@U=N-3A3N8K)*::4=RFFUKE(*4 MA*E2ZRW$$RG&V&M I0'O+5S.I0$@=U3D RG]R01*8&G3NT]B!:TBE,%$"@IB MIVT+=6AII"W''%!#;;:5+<6H]$H0D%2E'N&L8>]D49ED]F%2FGJ!'B-]QUPG:O$,E] Z7,*AI<\#'>YK2WW<%YE9QUUSJ<[0C:EHV6/5X)8):_EL< M3S.IE=W 2L!=W7$T+RI(8*9AM3CP"UE6]I90V@[5385-())UZ B-J[D<(:Y: M8X5V]T;12BU;8M+\"20=P]_D6B1Q=F"Z1)<:G:5",K"01((D$2"+8,4Q7(\Y MR6R8=A]FKIR"W*72.K4_9* M*Z5UDK;HI#(<734='=[8_3NK="/#=:(5+2>&RQO!+7# T/,=M/ 0CHI6$!S3 MB*CN;*^$$+#EMU.[.\ZQ1+RLBQ6\6M-/=;U97B]3%TIN..4EJK[Z@)I ME/J72VNBOM&Z[5)G2I15-GQ#N$5QSPR8,<,U :"!4COC; MX.78L=3XED=7C5RS!BTU2\=M-VLMBK+@4%$[ID+%WJK33TC"@'Z]+[%BJE*6 MRE:&O#&\C>MCS]5F'64K3F&]1$$IB,P!ZL$#P^^O77DMX-XZYMN'(M/R# M;[G<&<,^S M"#19>$IX(3>NN1+UD+):]6V,LIG\FA<:TVKZ^]DOL;QM!/.W3V6I MAZN=\-#,Z8/KD\JH8*5V;E[T^H=Y;OF[E'TVO?\ GQ\F_BM[:?VRR]3B\:^R MOP;=@_[!?>NSI]0[RW?-W*/IM>_\^'XK>VG]LLO4XO&GX-NP?]@OO79T^H=Y M;OF[E'TVO?\ GP_%;VT_MEEZG%XT_!MV#_L%]Z[.GU#O+=\WIQ>-/P;=@_P"P7WKLZ?4.\MWS=RCZ;7O_ #X?BM[: M?VRR]3B\:?@V[!_V"^]=G3ZAWEN^;N4?3:]_Y\/Q6]M/[99>IQ>-/P;=@_[! M?>NSI]0[RW?-W*/IM>_\^'XK>VG]LLO4XO&GX-NP?]@OO79T^H=Y;OF[E'TV MO?\ GP_%;VT_MEEZG%XT_!MV#_L%]Z[.GU#O+=\WIQ>-/P;=@_P"P7WKLZ?4.\MWS=RCZ;7O_ #X?BM[:?VRR]3B\ M:?@V[!_V"^]=G3ZAWEN^;N4?3:]_Y\/Q6]M/[99>IQ>-/P;=@_[!?>NSI]0[ MRW?-W*/IM>_\^'XK>VG]LLO4XO&GX-NP?]@OO79UM-'^S7X?N-@8RJW\:\AU MV.562T>&4MYI,GR&HH:K+;@R:BAQNF6TI2ZB\5; *FV$)*E#IKI&XSVG.WB2 MV;>1S6KK5TXA#A91$&4XB,4.+B,:+F3>R?[.5M=NL+FWNH[QENZ=S'7\P+86 MFAD=N#0=Y.&]9%[]F#Q93Y@WQ^_QKFS69NH#B; O/:I-2&_5W*M3CM3\8_%U M.TS3,K4ZIQY :V*"]I20+7>TMV^-O_W69[+T\BH9Z+;@D4KM+@T8;B1R;50W MV6/9L=I;M;;!>'26[9?2[K+MI@,F8U. HTUVC#%;*U^R/Q=ZGK:I/"O)2&;9 M?$XW="_F=;3N6F^*N7Q.+?=J=^X-U-M7\9?!>(\A#.A5OV JC='M">T66EX] M'R-?D-;.W&5^8MRN&>K>D"*NH,":TQ7//LV^RT'MC_7ESX>M;2]NB'LRA]6' M)1_1(P:2:D"E2 M O_[.7@_%GO5\BP?,+34&NNMN2Q5YQ=0ZY5V-]JENB6D- MU"U.L4M2\E'C)FRXJ>Q:I&7+N/:?[=+2017=Q9QO+G !UG#6K26NV$X BE=B M[MA[(WL]:I'UEC:7LD>5CJB]GI209F8D8$MH2TC,VHS %?(?S,<=XYQ5S1EF M$8DFN;Q^V,V*JM[-QJU5]53INUDH;D\PJK<2EU]#3]0H(*YJVZ$F4?>_8GQA MK''O9CIO%6O]6=6N.N;(8VY&N,4\D8=DS$ TYE^FT@B019FT_BN3?HXC^ ME6*Q!VUORO@*FW8[N?"%>9G_ #PRS]*,A_EFMA']#'_AL_-"GD!Z$NAG'5MY'F 5 M[G@P6E-8Z%<:T5 KK \VPI^F\+;4.A(IW0X?22E,E>*4;A,%<^LA+MEAADZ[* M:8@^\LN,8C+LK+5Z0*)*"?'2K:5)5,2G(@3$M9].1HD&PCOJ/0:2UVT% M3AMUJK<0\4R4PMQIE+:DJ:2MUA384Z=V_:A1G,B>X>CI$HXZ2$$UJT\U!48> M^I/>P0AK:U+AX:%5HO H*!5*,$4P4=P/OB"93&Z9/68,YDGO@B@I*D':M*DJ M !VJ$E24 I)(('ODF<$5)[\ _P#_ G.FR?O%=/$^#]W2(2_1'O>^H_\UG=/ MO%3]@]H?]D365&"RD$2")!%(M'B(6W,C>DIF"01/H9I(5H>X@P+0\%IV40/Z MLYQN4K"RXRVM4MQ20O:4D;T*4VN6U2P/30=)F72(1/ZR,/W_ A2>&AY#?)K M@JL344@B014%*F^TEM0W-[O&D24AI20H([[G=+K$/^8,NS\KX* M\_)S*9#NJQI_5K[M.;EYU6),C+730=_;+[)BP"IH30%5.)#20*D#9RK[[^6+ MRP^7^Y< 8+U=JQZON85Z];+=5.3?L[=H=!IDII M5-.)6T5$E9)C\0O:&]H'MFC[:-8LK;5M0TFTT;49(+:VA>Z*-D<3@&22,P;* M9@!(2\%KFNRTHOWT]F7V;^P^;L'T._O=&TW6M0US38KB[NYXF2ROEE:>LBB> M:F 0.)A A+'!T9<278KXC2 MAYZWO52U^)4/6>H<52K6?27X,S-1,?K1V,<0:YQ9V8Z'Q9Q+ 8==U#3(I9FM M:6C.ZO3RFA'6@"4MAQ"?@]Q4Y3@)*W?#D3XLO0!"O9!TUTCVAUA&U MK@.Y_M7J,%CC1KFDJ)=6$E2:9]9 F$?!(*CO*-LUNI2GI.9^Y]G2#GO;7*QQ M(\" ,<[)G:#7P+2'+G(M2YA]>@VI6$SUTZ1Q#= MS,JQ\1;<%QZ314[>7D779!#FS-DS6X J"V-(\:"I Y-RV*WV*CI6_$:"% MU(>414.!JH \)U20D)3Z(!VZ@G>GI,'6-^VLHHV!PIU@.VFVGO%:D]Y-(2T$ MB/D[H6:VU),R\UU!/P"M?@R%?ZL,K_ (_]T)@IV6*U]UEAI;;KKSC#2&T4Z]SKB_@R MA \8R4ZZH;>NWIK%R 2=5HT.8L;FRMRM%3)(:@$T%37HM&"^O>">!=/X8LXRR/ MKML=ES.SDT$48H2 '=$4Z3CM7L:S>5?F2_V]FZ)M%KLS;C7CT]-?;JU1 M7-Q#B!X:O4PW4+I5+0H^B\6U '4"/E?5_:([*M*U!VG,NY[ES#1SX('R1 C; M1YRAU-AR9L=B^O=(]E_M?UC3VZEZ';6K7MJV.XG;',0=E8P'%A.X2933;1<4 MY#XYR/$ZBIQG.[%ZFXZPXXVQ7,(J:&M8WJ2*NWUE.XMFI;2/1"V5;T*ZR.D> MV^"N.=,UVT;Q)P5?LDB:X N82U[';H]9I%"2R#M+:DJ/4Q]B\'\60<6:(Z:\R-U.%P;*!@*_DO;R-?CAN(( M&"^)^-N$)>$-<$5H9'Z1.W/$3M#:]*-W*YF&.TBA.*X<\VELI"7$.$IFOPU; MTI5N4)!6U,R4R/;UCLN86TK0UY%XQ4$X5ISJC$42")!$@B01;_Q9FXXUY%Q' M/?4JBXG%KB_<4T5)6_%U4^XY:[A0,FGKBT_ZH]3O5J74KVD@MZ2,B*;B+K[= M\-:9@![H/P*^UG-M.V8"M*^Z"%ZOH_.BTFU5#=1@;ELR>MX]Q:P7+*['56:H MI%?Q[G]-DM-3WNC(7 M5OHM5--QQ*$(1&737.)ZES&ASWDU:30/+:%M#@]E#E)Y5?'JC6-#7-<0&, H M<269JAQ/Y#ZC,-N"I4'F^4W8\LQJZ82_<;/E& \7\>411?BQ7\-THHP_2N^(:A3J<.TL.>UX>6N!))WDDUH[E V> MZL#5 (S&&U:0T4VAM!2K:["3C[BZC^SFO=CL=TY:^.[W9;*'[1AB&%7:YT%J M;J%-5M]\44WKU0P'?""AN"2K:")]8^/O;-T[4]5M>'&:9;7-RZ.2[S"**27+ M5D(&;JVN(!.PD!?=?L(:QI&DW'% U6[M;;K(['(9IHH0[*^XKEZQ[:D9@2&U M7U&^7F!_/G"_I78/SA'PI_"G%7W7J7JESYE?H=_%_"'WOI7KEMYU/EY@?SYP MOZ5V#\X0_A3BK[KU+U2Y\RG\7\(?>^E>N6WG4^7F!_/G"_I78/SA#^%.*ONO M4O5+GS*?Q?PA][Z5ZY;>=3Y>8'\^<+^E=@_.$/X4XJ^Z]2]4N?,I_%_"'WOI M7KEMYU/EY@?SYPOZ5V#\X0_A3BK[KU+U2Y\RG\7\(?>^E>N6WG4^7F!_/G"_ MI78/SA#^%.*ONO4O5+GS*?Q?PA][Z5ZY;>=3Y>8'\^<+^E=@_.$/X4XJ^Z]2 M]4N?,I_%_"'WOI7KEMYU/EY@?SYPOZ5V#\X0_A3BK[KU+U2Y\RG\7\(?>^E> MN6WG4^7F!_/G"_I78/SA#^%.*ONO4O5+GS*?Q?PA][Z5ZY;>=3Y>8'\^<+^E M=@_.$/X4XJ^Z]2]4N?,I_%_"'WOI7KEMYU/EY@?SYPOZ5V#\X0_A3BK[KU+U M2Y\RG\7\(?>^E>N6WG4^7F!_/G"_I78/SA#^%.*ONO4O5+GS*?Q?PA][Z5ZY M;>=3Y>8'\^<+^E=@_.$/X4XJ^Z]2]4N?,I_%_"'WOI7KEMYU/EY@?SYPOZ5V M#\X0_A3BK[KU+U2Y\RG\7\(?>^E>N6WG4^7F!_/G"_I78/SA#^%.*ONO4O5+ MGS*?Q?PA][Z5ZY;>=3Y>8'\^<+^E=@_.$/X4XJ^Z]2]4N?,I_%_"'WOI7KEM MYU/EY@?SYPOZ5V#\X0_A3BK[KU+U2Y\RG\7\(?>^E>N6WG4^7F!_/G"_I78/ MSA#^%.*ONO4O5+GS*?Q?PA][Z5ZY;>=7I'B?S57Z+!K^BV M$<3=#U>34(M0BNVN-O,(:PU#6%I@ST+7&IS^53=@O7_$PT+B/5)ICQ#H<.D3 M:1<6+FBXA,XZ\M<9&O\ 2 RC7M;1M,6U!-2%7R?S+>6_)N0[/FZJ:GL_Q,NQ MM!=ISSAIJLNZ+117)U=^R"RN8@O"KGDU1>ZFEWCU!%#46^D#3[2WG%/1B:RO M[C5HM3?H&LLZHQ^1;@.?D:>F]KK0Q.E+\M:MZLQM RYBXG%C=6UCH+YMPV$1YQA)U@D<7!V2C!;YCYOL'N]QS.]X;=\2PR_ M9AS8.6G[H[GV,W]7Q?0XY566RXK_,7G-?9;E07:@ M]5Q:E%=;:MBNHUU%'C5LIZIINJIEN,.JIWT%"]JB H$=D?I-[-VGW^E]BVCV M>IP2V]V/2'%DC2QX:^YF*^>D@B019FT_BN3?HXC^E6*Q!VU MORO@*FW8[N?"%>9G_/#+/THR'^6:V$?T,?\ AL_-"G5M4E17T4-R9 ZZQ<(W5QV+5JKA32DIWA)#LGSEXDP;B'F2@HN/$,6>V9)B360U>,-KJ*BCL-Q>N%52!%$EQ\KIJ&X)I \AI2E;) MJ""E!2!]*^QUVG<:=J'95)J_&KW7.IV-^^T9=N%#=1-CC>'.P <^)SS"]X\I MS:G%?*7MP=DW O9'VR,TC@!D=MI-_IT=Z^S8ZK;29[Y(W,8"YQ9'*U@F8RO1 M#J#"@'BDE\F2'&22%R^"<5([!L!DZ.CDRH]"--.L?5P?(3047Q[T*;ZJ1A54 MXRTM:Z7XK!.Q7C:H\/3_&UZ:0B,SV!SB 2.12D:QDA:*T!5<^ MLA,DNTTB%J,V7 00J:$J4IX3 ;&H'54C[$3I+RC#FV^)1_5;P3\"O:"U7N\5 M)8ME([75!1JVQ2/O*0"4AE3RP[L;0AL2))2"92ETCG:AJ=EI$7I6ISQ01'"K MG;>XW:>\%T-.TG4=8G]&TFWFN)^1C2:=T^2.^5LE;QKGS%*ZMRR+4VMMX? ( M9K'&PH205L,UCBU>&)[AM]+V(X,''/"=Y+Z+'J,.13]G MO&=FSTFXTR8QM%3DYM6GJ;J4*4A:FT.-J4A:%L.H6@I;VE"TEP M%*TO:D$>]TZZQY<,[@',>QT9%0X8@@\E#0CG!7AS@UKBU[7L>#0@X$$;B#B# MS$*1"G ZIM90H>$AQ*D IUGL6DI4M:M5B8T TF3$F%V8M?2M*BG@*B[J\HR MUS5H??5:)J*01((D$5BR\RV]6,J< 6FH0[M*7)I35(;#L,_ZP'V EPZ!SPB=$=CFA]WI#KH]Y]P^)8QW?!\*@I]G:H%1)VJ. MSPW=Z@'/!,DEN:AXA T!&L^FL8=+&06@U)'(?A"L8QU0\CHUY1\!*G:2IMII MM6W+X3R1EF,8]MN*N MR'LMXTUR#B7BO0-,O]?A9.+<=<<==<<===6MQU MUU:G'77'%%;CKKBRI;CCBR2I2B2HF9UCV.QC(V-CC:UL;6AH#0&M#6BC0&@ M !>K\SWN=)(YSY'N+G.<2YSG.-7.*N#UBT[2JFTRBFRBAIH9 D=" M0)CLT/4:1A249]O=K[D28"7!K=I4'TR'-Y-,5]%.%?V=^4\H\86KD"[Y]18= M4Y30JN^*V1VRKNI=ME4I;EMKKY6,5E,*)JXM2<0AE#KB&5)4KTB4CX&[3O;M MX9[/N/+C@O2=%GU2QT^*JR7JJ6]*UM55*H?"4]7MG4LU+*T.M;$E9; M6"0(^M+;M2X-O>%K#BVTN#)I^IVC+B!C0#*YCQ7I-V-+35KLQ'2:0*KXSO>R M/CO3N+]1X*O[9L.JZ5>/MKF1Q(@;)&<2Q^U[7"CV90>BYM:+;F.#%EH&JR1" M'MLRFGMRG&@O3T=[M0A92.^0GW1XA/VU0!Y%K8.,=<"^0 TY:-"\OA[#I^J! MN=28)MX9"2!WW/!]Q9#%N'+S;LOL]4P_2WJBI'7ZM:64K8JTJIJ9YYHFF_H5;("UCBTECO*H<>B3BOH'Y3\9M>1+<0Y,H,M9O615UIR*A:<78V&7:>EHJ>DIL:R6 M_5M^N*JNWU:;M34U;96*5RC:>I'TM52Z@+*6BF/C+@?A+1>*+.]].N)(M2A# MC&UI:T!C()9G2N#FD2-SQMB<0\%7^G'3;2.?29W- M$SG!SWE[[F"!L#,LC#$2R5\S97,E:YT8BR@OJOG/YLL>MU^X1R"[5:$MW#%S M;[Y::H':\RZY74M%54B'!)1:KJ>J*5(Z%24GJD1Y9[/&O7VE]I%KI]L]WH.I M1OBF97HNHQTD;Z'\ICFX;R'$%>,>TYPYINK]EMY?WC&&^TN2.:"2@SM)D;%( MQKMH;(U^+:Y26M)!("^"?.;*7<4I:]2E>M4EZITM.[SXFRK8?:?0%>^(6E(F M.V4?K)V37$L7$,ULP_J9;9V82B293EH D22D:"9'O0)]>IF8^A5\SJ$$2")!$@B01((D$2")!$@BIN):,O M%#9E/;X@2?;ENC+2X>2:'N@>^0L9&O\ * /=5/92?>TW^2U]J)YI?C?WQ^DG M41\C/<392?>TW^2U]J&:7XW]\?I)U$?(SW$V4GWM-_DM?:AFE^-_?'Z2=1'R M,]Q-E)][3?Y+7VH9I?C?WQ^DG41\C/<392?>TW^2U]J&:7XW]\?I)U$?(SW$ MV4GWM-_DM?:AFE^-_?'Z2=1'R,]Q-E)][3?Y+7VH9I?C?WQ^DG41\C/<392? M>TW^2U]J&:7XW]\?I)U$?(SW$V4GWM-_DM?:AFE^-_?'Z2=1'R,]Q-E)][3? MY+7VH9I?C?WQ^DG41\C/<392?>TW^2U]J&:7XW]\?I)U$?(SW$V4GWM-_DM? M:AFE^-_?'Z2=1'R,]Q-E)][3?Y+7VH9I?C?WQ^DG41\C/<392?>TW^2U]J&: M7XW]\?I)U$?(SW$V4GWM-_DM?:AFE^-_?'Z2=1'R,]Q-E)][3?Y+7VH9I?C? MWQ^DG41\C/<392?>TW^2U]J&:7XW]\?I)U$?(SW%,&:<]&F3[3:#_@C!?(/R MC\ZOO$J)AC&UH\'C"CX#'^I:_P##1]J'62?&=X2L=5'\5O@"> Q_J6O_ T? M:AUDGQG>$IU4?Q6^ )X#'^I:_P##1]J'62?&=X2G51_%;X G@,?ZEK_PT?:C M'62?&/A*SU2:%P3+#6]E8D/@DF2D*[RDJF#W:1U;&X+OU+J4 P6 MC=L-1*-Y *V'4+]@@R_[JM#[&X*C<:X!Q!VU6HJA.X)G,%$Y:^B0K;H$]$RD M3IU)]B,EG2#ARXI56RTJ\::%J2XJGJ0TK4TD%TI*9Z(TF?2/2*7 MYC)E;Y6Y2P#2YVSQJ[;3XBD)T3NE/N E,DSZ2'6-D -;0ZFV+IGF*]+:E%M=505]/4VZH>8WJ\):VRM$Y!0G M'@?'W9;V>]IMK#;<>Z3::G';$F(R@A\9=3-DD86R!I_*9FR':6UQ7L+L[[7> MTSLFNY[SLYUJ\TJ2Y:!*V(M=')EKE+XI&OCKH^I^INM\JW*VOJ0/0;WNJDVEMM"0E*&TI;0!M2 (\CX?T+0.%- M'AT#ANT@L=%MVY8X86Y(V#?0N MG9I9YWF21Y& J3L @!K1@ M>![C]D=A[O;CN,+7>2N(:C9M5&GUIV3NW M#PDJ*RM"YZ3*BX@!"O;$A$(B!$#NHK9J]:ZNVJSEIH'KW<[9:K:PI=76NM4Z MB6U*0@NK#9>(]+7U[\L'E>L^5V95UO#M7189;JM5"VU2$4]TRF[4Z M&_7:BHK5(4MBB9F$+4D;RKT$%(23'Y8>T7[16LZ!JYTC2^KFXJF8V5TC^E%: M0N+NK8R/$&0@5 /1#:.-2X+]>O9A]F31.)=%_?.M=9!PC;R&)K(^A->S-:#) M(^7=$UQ +@,Q=5HIE*]JW_RE<4OVMBG1BMXQ9VLI2]:[W2U=W;??0"6T5C(N MJWZ*Z4Z7!)12DI4=)@ZQ\NZ=[0O:YI5Y%>:K<-O+*0APAN(&1QR,WACV1L?0 MUZ+FEP!(P(P7USJ?LS]C.KV,NGZ3;.L[V(9#-;73Y)(Y*5!D8Z5["[$%S'M; M4;*%?&_S0<)5F!WJ\TU6AE5WL*6:SXQI6O!8R''JO\6N)09D/-"R1CZQ/6=?1M .KVGY2^.*L#*XEV?9_950BJUVKINJ] MLVW=!L'A[I.B9#D]TNJ>DCK$\LOQF^ ^-&N;7I,=3NA1E4Z^G3_=;?@W>GAC M;/X37X6<_P!SIUUAEE^,WP'QK+W-KT&NIW0HRJ.Q3$IG[AV$*W=#S1-45,_!M!+J 7$)>0$JFDK6I:6MKZMR2$DE/HF<5N:]CS<$M-&T( MIM'-S[ZGN*V'*_\ 54<"2:8@XE7@*B!N2I!(!*%RW() FA6U2D[D]#(D1>.4 MBA42 "0#4*,SW_W=/^R,[-BB0#M5O4 $T[BAO2R^EPZ.*4B:%MAQ*6YS+96) MS]$)F>R*WD9V%PJT$\],-JD'%C'!A#21W-X5Q_?]D:C[$3J#L-0L)!%3=Z-? M_P 0R.K8TFK_ %FG^3Z?=$'_ )/RPGY+ODE5#UBQ8&P*B^=K1.[;Z3?I>(&I M3<0/?D* GTE+7IVQ5+Y'?'OA2;M/I_]D6G:5!GD#N!(PI*1Q00VXL_ MXOJCY9_/Q* MT30M998Z5J%R9KBUD@?)()Y7ETGHKV/:W)(27D2 %CJXN"_ M5CV>?;RU#2^#M/[,^(- ?J&LZ;:]1;W<5PR*)]O$P-B]*8]CWAT;0V.L=0]M M,&E:;D.1W+-\LN5[K&5U%^RJ[FK]1H:9Q2WJNX.):I:2BI4;WW2$A#*!JLD M'6/+-)L-*X2X1P&6.,8O>XF@KBXTPJD*2U6JH6UT]*^ 9*0%.;3H=1'H?5?:BX L+_T73[74;ZV:2#* MP1QM)&%6!YS%O)4 GN+Z+T?V/^T?4=.;=ZE>:9IUX]H/42&65[:[GNB;D:>4 M NIOQ%%Q[+<"S#A?*+8G++<4,J>\:AN="YZS:;K3)FW4^J5DFY/,MKFXTXE# MJ)@E,B#'M#AWC3A?M/X=N7\/3%S@P-DBD;DEA?@YH>RIP)% YI+3C0@KU+Q) MP%Q=V0<5VT?$T :PN+HYHSGAF9Y+C&^@Z0!J6N <,*A;Q:.\KLG*V/,- MU#32!37ZWH6AIN]6*Y)"'@MW:0V[(I4A0'HNA*E3 (/A^I\/0]H/#EWV?ZX\ MPRN EMY*5=#/%BVHJ,S=Q;7R2ZE30+SO2^)+CLVXHL^TGA^-D]O4QW4(-&S6 M\PHX@XAKN0T)SANP$E>^<4\V?%E58J\VSE0XI1WNE;8R''KA]D7:YH4T^DVEE>R6#'/DT3KFON+@C*)S&:MCB'E=6UU'.<:9R!EP!K\C MN=N*2XMPCNVQ^AO9+HDL0N->G:6L M>P1Q$CRA6KW-YJ@"N^F"_,CMEU^*3T?AR)P,C'==+3<2*1M//3,X\Q"\Z1[H M7H=((D$6X\>XD,]SK$\(^-6+&O++W2V&GNU33KJJ:CK;@%M6_P 9AM;2W$55 M>6F-%#:70KLE%%Q-U$+IJ5#6UIWQ[U:J^VA](F$5:5W[?Z57?+SY3,OM=)B_ MA9)C[]YRU& TEMM58FJM;362Y3CV47S+,7JZY:*I2+EQT_C::.LV,N%]^L;V M)2 J-6/48GN>W*[H5YZM!&5XYGUJ!S+=?ICFY2'"CP*;J.(.9AYV$4/=6,M' ME7STW!5#F]98<%#UCYEK:-RYWVW@,77AF@R!=]IK\^I0M]FM7QOCK].Z^I]3 M[3>UWP=KK)5N'8DY2T$4!.&7,#&M$.ERC#80:&I QK04Y:[N7 M!2X_Y5.2+O:[=>[O>./\.M=SL61WYI>2Y8PS7TE/C^"7_D-MFYVVDIJAVA7= M[!CSRF5%2PUN!="""F,/U2W::,#W',!@#05(%:]TA89I.7EVS9+1U M35*L+==:<4$@N-.MHL_>%M2HS'&@Z)QK79RC X[N^H_NZ8/RG*!E)/2&%*;> M3:*#Q+5\3XFN%VY6N?%>65R\/N..*SY&55+5$UD#]I9C%)T0VI)VT M!/?P"W+*>"[%A&*4N=9)R3+%,OH[55<3UMIPVMKKAFJ;MB=+EI=OMJJ+S1'" MZ6S-W"FH:PJ>KG?7'IL(=90IPT17VN>IV .RX88DD&FP4VJY]G% M"T/E>>K=3*0-O1#L17"@(Y<=R] ?L_Z:FJ;GRIZU2TU1MM>(E*:EAFI#9-9? M=VSQ4*"29:D2G*/D/VN[B>WBT(6[WL#GW5JE):,MHFJ.CIS;[4!<4NYF200.E#2^0]8&4JT$. MZ)QWKC:MUS'O:UN1E&REK*F)V+0^,EQ+EUW)?);1XOEU9AURS M?'*2X5/&V7\E8B[COF943-#FQ]8'YR7'JVYHR&NQS5;3$T7#L^ M,-+OK)M_!I-NZ$7D=O*&>CO+'S=48^K:& SDMF:7L:6&.CZDY<=M-]=79\8HV5!MTW)W(:E25UE1_Z#9K90-5M/6)*EW"EKF% MI9;'B;-?4-!UNR@=?BAH*3-N/'J.BHZ5= M5B%S-0Y24S%.:CP+WM8+Q90@.EI#A"29R!D(^R/9+O+NYX3U9MS-)*QFHLRY MW%V7-"2[+4F@) -!A7$+X8]M&VM+;C31S:PQ0F32GEV1@9FRST;FR@5(!(J< M:8+P9_ACZO7QHD$2")!$@B01((D$69M/XKDWZ.(_I5BL0=M;\KX"IMV.[GPA M7F9_SPRS]*,A_EFMA']#'_AL_-"GT)"@)F-JT>R.7,\TW*JX9GAHVI<#6BWW:)[NL^G=K+4$=9@" M.V&@$GE7*!J*J,9651<"DN,U"B%4[14EYH-A2R%;%>(%#X;:VE&J$2WS'4@1 M0\.$G6TZ(!'>Y>ZIQTRF/#I$;>55M4E$QJI.X Z]B%;2.H,G!,'7K$V/C+1E M-0HD$&AVJ_2M*W$[WCN?6&U*$U> VHDU*D)49( :T2>I4=.D8D;3I#;5 K-Q M:%+)1HA.B4[=JD-D[DI((!41OE,]3$VNK@<'+"CZ;:2"$S4L(=9)&Z3:T.#= MH0$* [#/LB&,C.>J;U;4P7X*D[ HE545@[5J3_M+CA*%)D$D!/;Z03H=8S%Y M)^6[WRK)?*'R1[V'N+(-M*\.87M*U!P%MJD#HI, M@>R*V.>YF4 ;%*2FJW&-CE?X"6BMTFE\9BIIZ9"G%&6 MQ3[Z3[<>(\=VL]UPA?PP@F1L0=08DAKVN-.\*GF7F79W=PV7&VGW%P0(C*YE M=F+V.:VM>V7=A)DMNK?KJBY4[CJ93":ND MJT%*I2(21V&/PG]HO2[_ $_M2O+NZ:XV]['%-"XCHEG5M86M.-8Y?. M*>,<*MM\OU^O6+72]W.XOW&VU]#24=+=K/8J%FVJ=NM]OKE776]^UJ99-O\ M4K:*)#9]7#ZEJ/AG$O$&F:APKI6AVD]Q<7EG)*][GL>T 2,B;D)DDE+GM+,K M>I,< C#:1AY*\OX/X5U;2N.M899G=8!%# &,>V M0.=UXEN#*Y]971A@'PJ\^F16E_)+C3,O-..V#!#:KHI!!VW&XOUE134:U3D7 MV&ZQHE/W)6 =9Q]Z>Q;HNJPZ%:2R@]7>ZN;B$$&HAC:QKG_)>YCJ5VTYPOSS M]N_B'2)N([RVA+3)8Z(+><@CZ:1[WM8>4L:]@(%34D;5\+5A4G"-U.)C6HT2925M: M=)).QWL-<@JYG*'5\?@6!L?3:6T]^BJQ:@V*V?4M:5-,A?BA;(4 ML!&QH*6%%2BI6NUM).V4S,=\Q3(\YNK97/ACAAX>96L91P=)3JR#AC4^#G4W MB+;DEY*E3D \TV5(43( +;3N6VLF9.FP#[J!ER.RO!(.\?"HY,Q&0M',?@4J MZE ;<6@$J0A*T)6"CQ0YM#:D"2G"V5JVD[=#.,ND 87-IF V'! PEU#6F^F/ M]/"HM-*"O'?"?625ZH4LH:09H2VV"0F0:D"J0*C,F C!HZ4?K.[LYN>BP7U M$9_5CFV\YV^^N\<(-L_&.0OK*4.-VVE9;62$J0BHJ5>(I"S+:26DC2/3O;++ M(-,LH :0NF>YW]EH ]\KW=V'00OU34+@BL\=O&!S!SW9O<#?"OI9Y/[3;;CR MVJHJV6G%V+'+I<[:IW:HJN9?I*/QV@9E;U-3U;JMQ]Z3,>Q^=WM.ZG>Z?V=- MM;(N$-W?1Q2D;,@:^3*[D#GL;W:4V$K]+O9*TO3M0[4WWVH-:Z>RTV6:!I/_ M #"^.(O;_6:Q[Z$^3FKM 7WJQ7ARKR'"N%+_ &/B^_Y/?,UY!SC%*VE>N]VM MEARBEMMML59CU8;DQ2(3C]MI7*FO-0XRX2\U0.R6E25!/R;HG!#]1T70M1LM M,GN;^^U"Z@D:Z5\4DRSSV[HY01(80PN'6!P#@&O;G87 .RD%U"2%X3VQM M/%?LV'7>(76DNNQVMM(; M5UJ_J=0?,UN:E0X.J"';-@K0^$%?G2_C";0^&KUEZSK]-CMGN+2:.&09ADW5 M) P.'.%YXIN:L$=92MZIN=(Z4A1IWK8^XL*.A2'*;QF3KVS CV5/V7\5QS&) MC(7Q#\H2"A[Q /N+U;!VL\%S1!\DUQ$?BNB>2/F9F^ K4LFYTIPRY38G0OKJ M%A2!=+FA#35/,2#K%$%+6\XGJ/$*4SZ@](\DT'LFE$HGXAD9U ->JC).;F>Z M@H#O#=HWXKQ3B+MBM1$Z#AJ)[K@BG6R@ -Y'-94DD;LU #C0THO.=555-=4O MUE8\Y4U=2ZM^HJ'5%3KSKAW+6M1ZDG[ &@TCW9!!#;0,MK9@9;QBC6C8!S+T M/=W=Q?7#[N[>7W+S5SCM)5O%JUT@B017ULN5=9KG;+S:ZE='<[-JUBF= MI+T[;&%-TVT4]$4'U9#06L*TOW994 RD$-:*@D&C*Y1WJGNK<&HW3=AWN/?? M3-7NT'U5>06Y%-FMSRF\Y@Y18QC=!5Y-=,RM=]LE^K;O4 MTEL:6^\]:4'WUR\$ M$BCJUP%3F%#7EP-!R*G5>87F&L%.*G+RX*6[6J^,?^BV%.RZ6.^63)+74^A; M4S]5O6.T;VP^@OP=B@4*4DY;8VK:EK-H(.)V.!#AWP2%AU[N;-Q-9X"T)12EM&HU8M-RN>'O(A)- #0GI BIW%M*"E,"MJ340X-O: *D CR2TTYG5KCC4+F]UY\Y5O-IJK)79%2"WW*TOV:]BCQ['Z"JR1BHH MK%:U5N2U]);6JR_7MFTXS04C5=4K75-4U/L2L;W2O:;90,>'MS5!!%23EI7 M3!0J.<,V=RVS9^TWCK.;6]O,_CC(7 M,:L=8K,JK/JJ]NY+4Y7:ZFWJL]U14T%^?HFF5L%#%))") )VR%M&(W1#-U1I M05\FG(=O.HF[E,C9,,X!W5K6M:COJ#_/')U8U?*:Y7:R7BAOHMA5:[UAN(76 MT6!VR6%6+6:HPJTUEE=M^%/VK&U^HL&VMTX33A((*D(4F/H5N ,H<*BZODFNSNKZ4]FSM?X1[)Y]8DXJ%V6WS+<1=1#UN,3I"[-5[,OE"F MWW%['^O/P=][G/T6:_.\?-_X5^U3XVE>LGS:^I_QB=D/Q=8]4'GD^O/P=][G M/T6:_.\/PK]JGQM*]9/FT_&)V0_%UCU0>>3Z\_!WWN<_19K\[P_"OVJ?&TKU MD^;3\8G9#\76/5!YY/KS\'?>YS]%FOSO#\*_:I\;2O63YM/QB=D/Q=8]4'GD M^O/P=][G/T6:_.\/PK]JGQM*]9/FT_&)V0_%UCU0>>3Z\_!WWN<_19K\[P_" MOVJ?&TKUD^;3\8G9#\76/5!YY/KS\'?>YS]%FOSO#\*_:I\;2O63YM/QB=D/ MQ=8]4'GD^O/P=][G/T6:_.\/PK]JGQM*]9/FT_&)V0_%UCU0>>3Z\_!WWN<_ M19K\[P_"OVJ?&TKUD^;3\8G9#\76/5!YY/KS\'?>YS]%FOSO#\*_:I\;2O63 MYM/QB=D/Q=8]4'GD^O/P=][G/T6:_.\/PK]JGQM*]9/FT_&)V0_%UCU0>>3Z M\_!WWN<_19K\[P_"OVJ?&TKUD^;3\8G9#\76/5!YY/KS\'?>YS]%FOSO#\*_ M:I\;2O63YM/QB=D/Q=8]4'GET/C_ /:<U+970V"W7Y;]938MB*,$L.W@SCNF?M^*,IIA3VINHIZ1MY8IE4P6 MVZHEY#KCS@7O>=4O8N?9U[9+MK&3NT0B.'JFG/&"&5!I7J.4;>[RK1M/:9[" M;&266U9Q"U\\_7/Z,Q!D-0YU#<_E9L1LP'(%F6OVP=N99R2D1<*PVW*L8M>% M76S.<&<=.V-K$[/75EVH;!9;0NC-#C]M%ZKW:]U%&AGUBN4'W=[B4*3>/9^[ M:VB5C)-$$4T8CIHT9B78#$G%4'VD.P(F!_5<0":WF=*QX9,' M]:\!ID>[TFKWY0&5=_RQDV+2K!^U#PW%[)58Y8KOFE#9:O':S%W:+Y V>I2W M;;A57.KK*FE=JJQYVDOCZKS5-FX-J36"G>+0<#82E.E#[-W;';PFWADTAL1C M+*=?L!<7$C]7@XDFIVTPW!=*X]J7L-N[@75S#K+YVS"4'T:G2#6M -)L6 ,8 M0PX MKM)7S;\TO,^)U7AKM7XDL-5X9;=-M;2Q,+C.P1N<]TID)#0YV %!B<2O,$SH)F0G( M3T$Y3EW3E'O9?.ZA!%52RZH!00K:02%'T4F4Q+<=)DI,AU/9$NK?3-3!8JI= MGP8BAWI,M#'3!J*C8M-3(.X^&2!O 2%[4J*0"3(; MEMI3N,IJ)T$5RD@"B!8]4Z=;K_4!QPK2WZ2G9$EZH0H;BZ^LZ2"@E4M==8UJ M!NS8K*YO*VJ[:6VXUXC;@4/@S.9!25H)+101N\1LZ*[ 1*+XG9Q3:% @@X[5 M7;<;0M"U,AS8D_!K4K8M8F4;]I"M@5J0.L6EH/,5A4BI2B5K5N6LE2E&0)4H MDDR'34P:W**(I*;>H%M)F%5;@0"IJ15XKB!,HDD:J(D=0/?:Q!A 82=F=WYQ M6*DG'XK?S0K^H0RAY?B.^LJ3L'P*SX27 2MY*"M*@YMV)0%>]GJ-(QY?3VD; MEE6(*O3.QN:B%)2)I#?O=VV1&XJE+736)M;E'=13>@4J"BK<1( #T3J.JI@@ M2G&<:TI4*+CE&;>%2I6V_5VPM92 RF4@E1G*4E>$4MB7L3'=%;/H0=]%;(:R M$\ZO%O@.!3>[Q6VV2AU#P"@ZWM(?)ZSGJD=4F0GI%9+PEKVD$$;01B".<'%>R.$_,[>L%K6Z^GO0L%Z\)NGN*ZQL5&/9#2 MLF83=*;1M#X.H/HJ2HDMK$R(^2>UOV<]+XRM'P36OI>DYBZ(L<&W-J]QQZIQ MVM.RE""/*::+[.[%?:;UC@6\;>17HL=9+0V7.S/:731LZYE0 [GJT@GHNQHO M6M_\^V2OVAUEBYX'877FU(-UM(J;A1L?A%-EBBJ-TCVQL+F]\ E?57$?MX<13:2;>VN=#L9'-HZ M:#/+/0C$Q!TCPUQYFG*-F*^:O)W)M3G%2ZPP[6.4*ZQRNK:VO6IROO->M2E& MLJE+4I81O45!*B5%1W*[ /T&[/.S^'@^V$]PV(:AU36-;'A'!&/^6S#$X"I% M *4&TK\V>TKM)N..+IT4)F_=YF=(]\IK+<2''K).^20"22<32@7'Y_[1+3\7 M[F_]=VG\+V?XOV8]D_\ ._\ 3_XEZLH,E:]+-LYJ>-58FL)!$@B01((J;<_A M=9_#K^\[D]-DC+_&]+O[(A'L=\LK#OI!\@*I$UE((J+C:U*0XT4!UL*2-Y4$ MJ;7(K1,$["2D&<>4D>GM]$ ](K)E$KJ-!;@ :C 4J<-QS8'?17ED8B;5 MU'FI.&W&@QV$4Q"K2K%D&;+ 2"I*)%WQ%*!"6W]4[/".I*#)1T&G41.["K6T MQ[O,=XIMPVJLF)C3@7.-.]CX%6;;2VF0U.FY9)4M:@ "I:E$J43+M.@TBQK< MK0#B[E5=2>XJD3J5B@.)VJV>2E+C56I*3X =2M9!*VFG@G>\#,!*&RB:SJ0D MF7;%+P \2. +0#7O[#WM_N*YCCU9C::.)!\&Y7"5!:0XA04A20I*TD*0I) ( M4%"8*2#H8M!#AF&PJJE.BN@<79#3VC+FF:IU";?<&1;JM:E?!MU3JTNT1=W( M+9:0ZD;B%325">D>N>TS19=;X?<;09KJU=UC:8YL.FSGZ)S#G'*O979=KT&@ M<2,9=NRVU[&8G5P Q!8X_P!H4QW'D7N_!,SN_'>56G*['X?KEJ=4%TKVX4M= M1/)+59;ZD((5X%4P2F8U2J2AJ!'Q?QEPGIG&W#EQPWK <+>=H+7CRXI&XLE8 M#^4PUP.!!((Q7W#P'QKJ_9YQ7:\5Z,6FZMB0YCCT)8GX21/I7HO;O&(=E<,6 MA?2>P^;OBNXVQFHN-YO^-5J&PIVT5-%=:OU=Z7IHHZFV(?I7D$K5M5\&2"9@ M$F/AC5O9O[5--O/1-*CBOK',2:PORT&2"2U=*\.PJULD;7-E:",''+4 5:#@/(_F.\R)Y--%B&+,5S M&(HJ1<+O7W0ENXY%44H4*9+S*UN>JVNC/PB4+4IQQP)*@D) /T+V+]BDW9_> M'B+B6:.?B::-S&"-Q1TY7@Y2[8&[-J^9NW;MZM.TBQ'"O"D,EMP MK'*)'/> Q]P]AK'^K:?U<;3T@#1SG8N HOFQS7E+5OQNJH$+0FMR!1H:=ML> M&M- A:5UE2XD**Y*;2&YGJIX[Z&F4C,B6O9'B7%/'/"_!8@=Q+?_0G\VO.?P[]KGW4?M[?SJ?5AYR^9'_$&-_G6'^N?9;]Y_\ 0G\V MGX=^US[J/V]OYU/JP\Y?,C_B#&_SK#_7/LM^\_\ H3^;3\._:Y]U'[>W\ZGU M8>?\ T)_-I^'?M<^ZC]O;^=3ZL/.7S(_X@QO\ZP_U MS[+?O/\ Z$_FT_#OVN?=1^WM_.I]6'G+YD?\08W^=8?ZY]EOWG_T)_-I^'?M M<^ZC]O;^=3ZL/.7S(_X@QO\ .L/]<^RW[S_Z$_FT_#OVN?=1^WM_.I]6'G+Y MD?\ $&-_G6'^N?9;]Y_]"?S:?AW[7/NH_;V_G4^K#SE\R/\ B#&_SK#_ %S[ M+?O/_H3^;3\._:Y]U'[>W\ZGU8>?_ $)_-I^'?M<^ MZC]O;^=3ZL/.7S(_X@QO\ZP_US[+?O/_ *$_FT_#OVN?=1^WM_.I]6'G+YD? M\08W^=8?ZY]EOWG_ -"?S:?AW[7/NH_;V_G4^K#SE\R/^(,;_.L/]<^RW[S_ M .A/YM/P[]KGW4?M[?SJ?5AYR^9'_$&-_G6'^N?9;]Y_]"?S:?AW[7/NH_;V M_G4^K#SE\R/^(,;_ #K#_7/LM^\_^A/YM/P[]KGW4?M[?SJT'..,$I!$@B013!2DA20I02KWR02 K_& T,9J=E31%+&$59E MM#BMKCZ&!IZ;B75)[9_@D+5,:=FL9:&FM31*@;:]Y4CH2 9@$@$ @$ ]0#J M8BBA&42"+,VG\5R;]'$?TJQ6(.VM^5\!4V['=SX0KS,_YX99^E&0_P LUL(_ MH8_\-GYH4[CZ=_RW?G%:U$U2D$2"*[HZM=%4(?;2E91N!2HD!25)*5)F-1,' MK%D,O4OSTJL/9UK#%O)7167%O,M.K0IM2VT*+:U;BV%"83/M&ND=^-Q=&'.% M"1LY%R7M#7EHQH5.0#H=1_=TB1 (Q45(^"MI8#K(6VVI;39#@12:59!1; =8:25;UI6C> VZVD)<)2F:=KTM-Y)!Z&*\SV" ML>WN*9:UQRN\-<5?MJ#J2M&J4S2L:%3:I#>VX!,)<1ND1[,;0D:0#7$A54() M!&_^A4YDDH$TN3:"SL6)A2BXD(5HH)(V@D==8R'@NRC8BMDL.!LD5%.L+J*I M00VVI2$ ..);2ZZTZEMUY#AW+$I@&1]+6*6![ZAQPS.W4_**LD#6N&44Z#?S M0JGAU 0M27:0!.U"$%IW&%),^G4#J#/)SL.6,[>95T:[%U>\:( MI#Z5+'B4\_3"/@W2E)(26PJ3R=Y09A72?9*)-ZXC$@?V0L96[!6G=^'Z3\SM7/=+J) 2B0;,< X5[@6,D>\.(^4594@J32L%3E M*HJ903L9<#9.X&: EU "/#TE(>EKTTBJ%LO4M#G X8T'PJZ8,ZUV4&@.&/O\ MJN *E!W-K80H;]J@TY-)*P4&7BZR;F#WDS]B)&*@J#CW%7MP.Q5$*J$*2K?3 M )*U K941,24@*!= ,P)'O)T[C@F9K:Y@">8(&QUK0^$J4JJ%[E[Z?5*H==8"%*>I$( M4^ALEUET#:X0$)!2\1XDP=3)/3IVURO=$W,][0*T\FOO*R.%LAH,VSXQ5-3I M#A<%70 !M]HA3>J5I> 02OQ]X#:R$K3T*CI(Q*KJUSM\FGDCEJL4CR9:.K6M ME\,/P3RO3]@@:&,YG_';\T*.1IP =7Y1 M5;X?62J?ME\$Y_J@$S^%_P!=J?W.G76) 2$9@X4/]5,K/ZWSBGP_WS$O_A.3 M_!2_UW7Q]?\ $TZZPI+\8?-"96?UOG% 'Y":V)R$P&5]?#DJ1\;_ %VH_<:= M=84E^,/FA,C/ZWSBHR>F)K8EZ,Y,N?>$+E\/VNR*>Y.AF=84E^,/FA,K/ZWS MBJ#+Z1XX>?8+OK+@6$)#("O#2K:$*)43M&Z9*B1VF40C< '!Q&;.4]*E( MEZ6N]*21W@:0SMY44R'V7"-CS2R0@@)<020L%2) *F=X22.^1C(>VH .)6", M"=RQ[;[:ZJJ:16M> D@%M)DXU6K6ZEUAUQU2DN!:4$AM(3M ^S&J"'RN DZ MQP&PDX@G?R\RVBQT<37/:<^ Q-:BF! W?"KIEZF0A+32E.!MMJ:F&%K;D4MI M2=S+7A%2DD&29^B.X&5C)(F 1,!-!N"H?','%QIB=Y567^IX?\ 8I2^V"00Z-OB3FP_+X,@*D?#D9ST MEU[("5A%34=U2 .S>H+J64#53A],M^@P^L[@M"#HEH^B%.#7I*9GH8BZXB;R MGN!2$;W$ 4 YRJ/B)=FIT.AH@I%.673NVNALKJ &U!7PB04!)EM,R#V5F9CW M"N#.?X5,L+,!B5*30KW@N*4$K4TXT5500@^*H%E;*@&]BEJ][(@IE]S*,YH" MXMJ<#2E33N4V*66X(:6BE.85\*K)?I4B25MI2=2 DH!W.>#N(VC53@VSBQLD M+11A '<_V*J1CWG]8"7<^WF\"[GAG,S5NIV+7DY=JZ5A ;I[K3I+M6RRVL,) M;JV3(U26U@)"TGQ)=0KK'I?B_LQM]0G?J'#CV17#G$NB=4,B- M@HO=G!G:S/I]NS3.)VR301@-9.T O#0* /'Y=.4=+#&JZ^QR3@=0UXRX1AWU[ M?MN/.$+F/K6:A T/$^HNCM;3>"7^_P!SR6YO76[/^-4O20E*1M8IF$D^ M'34S&DZ38:)8MT[3F9+9IKRESCM>X[W'WL%\_:WKFH\ M0ZB_4]3?FN'X4 HUK0:AK1N:/=.)6%CI+D)!$@B01((D$2")!%WCA[BYS-+% MRCD=UL54[C]BP6LH>1+-D&09FY4VJVE7 M'F/UW'H2JJI:)HO)NC!#X1X;K^I%JJWN\96>S,-U-+6N4#EUJ7'!15"PFG35(]1GZJ/K&8T M (I1]:8&G([<3N-2K)-/897AN6@J00.A3-B*\K=A QJ,%A*_RH\:66]FGOV7 M\CVFVIN-%CS-NJ[=AM/E%QJ:_E['>*;5R!2-NU'Q>GC3*&<@-XMBPERH=IZ) MYL.N(*:@8_>5T^,NBCCZP G\H#!A<1T@:NKT>3'!1-C9MD#2XAA(&P$U+PVM M"<&T.;O+#V;RXX19J5B_7/+Z3(*:^8IDUWL%NK*>B\%2^/:NUV/DGU\,7"E? MMU1;4VLC3,E[,\Y6-(457#DA1 !5:\540#N )JKP2 H=0# MV]L?-GM2"D&BC^O<^]$OK3V012?B 9ILE8HV!3NJ2S4.5*6U3*@#VM L(M1U 6TT;I(S&\X$MH6L<6FHV]( M 4WUHO&.+-3FTC2?38)V0RB:(=)H=F#I&-4*2R A]-M= M42I2% 67&D3_ +FM;J"WD;=2=;G)J:AE"'4/DBA.',J[37X#Q!?V=Q:Z"WLJQ^9H,LW3!$9!-',--I(P7ATO$FKLLY7OO Z6WGJ]T?4Y9 M8W1R.$-JXQ973@AH+'C-4T!J:+BV/\%<*':F;)7(J'&7'K?4@\P:;I=U&/1 MSDGR$?E4S-(SG&M:'H@X8$FA(7=EUW6--N7^G-+K7K6D4+?)DSY&#"K2<#D= MTR]N6H#E\#/.[_\ *N-NA_\ 5UO_ M M?SYE\X^V#_DN'^>>[_,A7S\CZ_7Q$D$2")!$@B01((HF4])R]F4_[T$4((D$ M69M/XKDWZ.(_I5BL0=M;\KX"IMV.[GPA7F9_SPRS]*,A_EFMA']#'_AL_-"G MK*M]6QIAE.Y:CVD] MA"1JI2B$I'4QLWE[::?:OOKZ1D5HP5-5%M);*EEUQ"F6-P6 /1 M4H>W'JF^[7-(;*6:?:SSQ@^62U@-/B@U/A 7M_3^Q76)XL^H7EM;RTKE ,A' M=(+1AOI5:ODG$F46:DPY+VT8T MN<8@[.UHQS%CND13'HUPQ7,S3ND*4@$NH0A3H'1;040D*]+:R5+4 %D$CH9C M2/8.0TP\KD7K,.QJ<53*_1IMBU-^(XII:TEDK;=V.D(670I)6AQ.@ 4%:=1$ M0ZM,AH:[J8\V(*RUI!)+[$ MG,)-0:%148FB1D;5!Y(:2-JHT\O5V9&8\-,CO\2XK MI"2\D[:JZ3)(.\:*0=LTSGJ1Z)FG;J)3[(F2,0-J@IT.H;:?4$3>=^#:3U0T MA9.]9W!144H]$>W.*R'%HKMJBH1: *#8BHNF2J?TI3J$C5PHW?!NF4@#XG2 M>TR!E.>D0?BY@.PN^ I0ECJ;0U5=.X=G8.PS^SK&0(H@"8T'7N[SK[L,C M>0)4C$;518&UEH2E)M.FU2)==-BB5)]J<8B^A;W_ 'U@_2.&ZOP!5HFLI!$@ MBHM@!RH3V^(AS_2='&DB1O(L)(=P]P>WW=D,C>0(NN<1<"\G\\7FKM/&UFIJU=D8%9=[E= M*EJVV*W)J0XS0HKKB[HA]]X*+33:7'5A*CM"05#U-VL=LO9]V,:;;ZMQO=NA M=>00VUN'DY ^0AQ+I,KLK&-R-6JZ5%"FX MT=5152+C9[S2N.*;?K[5Z M](T]LO5RMV6">&N4/@D;@YH((((:YIPL:"N;>D865<4M)5UCH9HJ6HJWC M+X*F9R*/E<0T>[17V]I=7TG46<4DTOQ6-<\ M^!H)5Y66:\6U -X9:)D@MC= M4D JVN(6HEML+F#M*"H#0R,;]9'5DO+]Y6^1_,*Y>/D8;19K!CZVF+ID>0U%2U;FZ^I0IYBVTS=(S55UPKELCQ M%[4D-H(*U#T9V>]@D5I;\3-N[O6+UI?#:6K6.F,0.4S2.D8 M$-+G5>00T$@KZ,[!?9B[1_:)DO;GA!UG9Z%8N:R:\NW/9#USVYA#&V-KY)) MTASJ -:W:X$M!T[F;A;.N",O5AN=TM*BL=HV[E:KG;7U5=HO=K=<6TBNMU2M MMIPI0\VI#K;B4.M+$E#H3YMV5=K'!_;'PHSBW@V:1UIUKHI8I6ADUO*T F.5 MM2*T<'-!]L78SQEV(<8/X-XYAB;?F(30RQ.+X+F!Q+1+"\@$C, MTMIU2D!9 )$Q,RZF'P+-3E+* M] [0I@M84M8<B1TC!H=NY8S'EW44) _9E/[ E_P!D M9&&Q,SCB2<%.%K!*@XZ%%*T%0=FJYQ#*+]H'9IHO:,RV9K,]U#Z(7EG4E@J9,MS^S7M:X@[+GW MK]#M[2X-\(@_KQ(:=47D9H?ACX*_;]4^=#YI/Q;<>_=ND>"X\\GUTN2_FS M@G\$OOYZA^&/@K]OU3YT/FD_%MQ[]VZ1X+CSR?72Y+^;."?P2^_GJ'X8^"OV M_5/G0^:3\6W'OW;I'@N//)]=+DOYLX)_!+[^>H?ACX*_;]4^=#YI/Q;<>_=N MD>"X\\GUTN2_FS@G\$OOYZA^&/@K]OU3YT/FD_%MQ[]VZ1X+CSR?72Y+^;." M?P2^_GJ'X8^"OV_5/G0^:3\6W'OW;I'@N//)]=+DOYLX)_!+[^>H?ACX*_;] M4^=#YI/Q;<>_=ND>"X\\GUTN2_FS@G\$OOYZA^&/@K]OU3YT/FD_%MQ[]VZ1 MX+CSR?72Y+^;."?P2^_GJ'X8^"OV_5/G0^:3\6W'OW;I'@N//)]=/DP:C&L& M2>DTTU^29=TTWL::0_#'P5^W:I\Z'S2P?:UX\.!TW1R.Y<>>43YU.33UQO!S M[!8R @=>@^/)#J?=B0]F7@P&HO\ 5/##[W546?Q:\>5)_=ND5-*X7%32A%?U MVX@4[BA]=/DSK\F\(F&_"!\#()AJ13X0/QY,-;21M][+240_#'P4?^_U393R MH=G)]&L?BUX[V?NS1Z=RXV\OTVWGVJ/UU.39 #&\' 2%)2!37X!*5@A:4@7O M1*P3,#0SUB1]F3@L[;_5?G0^;0^UKQX<#IFC^"XW;/\ G;MW)M&*Y!RKS9E/ M+Z;(WD5!8[>S85UKM$S96*QI*WJ]+*'W:A=;65CBB&Z=*4A)2D:GK'L?L_[, M=![.1=.T>6YFFN\@>Z8L-&LJ6AN1K=[B<:[5ZM[2^UWB+M2%FW7(+2"*R,AC M; 'BKI*!SG%[WDX- ! PK2N*X]'L=>K$@B01((D$2")!$@B01((LS:?Q7)O MT<1_2K%8@[:WY7P%3;L=W/A"O,S_ )X99^E&0_RS6PC^AC_PV?FA3N/IW_+= M^<5K435*01((D$4R5*2I*DDI4E04E0E-*DF8(F")@B%2,1@4H#@<05]$O+G@ M+N1-8Q16I-.]DV=U%-3LNNG6EHW'"E/B2.]NG:0VNH=D 5 2[!'S-VW]HEAI MC+O4;Y[OW)I$)+FM\J20#$ '\HO(C&X$U7UGV!=F5_J\ECIFFL XBUJ<-:]W MDQQ$]$FFQHC#I7G;A3>ON?Q=Y2L-++>/X_QV[R7D;-"NLN=94VES(+B^TR6T M55.]8D?HD][;L:"YEM8U'51@ MT!E39@OV#TKL4[$NS30HAQ);Z?,]SFL?>7^5QEE(KE8'NR, M!RDMC8T&@.W%>?/,%Y:<:H<=N^88%:_D]=<<:?K+UCU.IP6ZMM](H_&+E-3/ MK6NAN- E*EE*"&UI2H;0H Q[5[%NWGB.ZXA@X.XXG-U;WDG517#V@313'!K) M' =-CG#+F<,S'8UHO4G;S[.W#-OPQ/QSV>P>AW=G$9IK>-QZF6"E7RQM/D/: MPYLC3D<-U5\4.7L4&/7^DN#=&_14614[M8AI=.IA"JEE:15&E\5"$J:?#B7 M1-(*CV1^MG95Q*->T26SFECEO+!XC+FN#B8R.B7T)HX&K<=H 7XP]KO"PX;U M^.\CAD@L[^,R-#FEK3_ M +3L74T#0=1XDU-NE:6T&>E7.=@QC:T+G.W >(;2O9N$>2S-,OM3-TM]@R6\ M4KJ"INXHQ?QGQ5I8U2SL-2O+=S21*UT%M"^AVQ=; M1[V\CMA7+.3_ "WY7Q\^]3NV^[4=;3MK?^)KS3):J:BD1/<_:JQH>JW)" .B M"2>^&..(V2,FMGV[WA@G@>71M=@ V5A_61$DCRA05QY5ZJ[3/9 MSXK[/97MG@O(KQC2\VUPT"0QXG/$]OZN44&&5Q)[N"\V=#(Z$:$'0@]""#J" M(]_A?.3FYAE5&G,V&C/=-"3NWAV>G7Q $A?MR$50_1-[BME&60CG5P5%2IJ4 M23(3)Z : #N $3 -1M4%,Z4%Q10I2DDS"E2W'03)D .L914X(J+I].G ,BJ MH #@05?!/';(@^+.4]@D3*<](@[RV?*^ K.8M8\C;E\2K1-841U'MCKTZP6 M%:T[C?AML[DI=0C:6530X-G7X)9+B1M((GU29](JB>PL:P$9Q7#?X%(L?F"N8NH1M6$C")!%329NO@$:"G'OEF1V+)FD@(3U^YZ]NL09Y;^Z/S0I M.<2Q@IL!_.*J1-12"+Z#>1'S2X%P?49WAG(J:NV6'):NT7RERNAH7KFFANU) M2/T+MKN=%1(=N!I'*/8XVXTASPW"0I,E;A\(>V5[/'&W;)/I7$_ BNM6TRW MDMY;625D761R2=8'P.D(89&&HD:YS*M+*$D$#]"_8=]IK@+L-MM8X4[13-:Z M/JMS%=17D<3YA%)''U)CG9&#)U;VT=&YC7Y7!]6@.JL#YYO,?B'/F3X;;^/A M5O8U@U)=T_*"X6XT3]\N%ZV5MO% UX9UCV]!TSW2.S920&AK:FB\0]MGV MBN#.WCB[2;?@6.:;AO1+>=K;J6-\+KB6X?&7EC'T>V%C8VAF8-)<7.(%5X-9 M]8)="Z@*"'2E)]40W-(:3+JH[_A%%6X:&4N^/K]@F)=G?B''8T;,%\1NR&CF M-(!&PN*V;%L=KI#8>5XE54&F0H4]&PW.H=("A-2C+:/OR!TCA\3: M[%PUI$FJ3NS/'18TM%'2'!H)&P;SS KR#A3AZ?BC78=(A&6-QS2/J>A&/*=C MM.P (X)STWLS%D%NUP!8'4/E$$$-9C0 M@N.)7ZJ=@_LMR\6Z.-3MW-TGA&N6.4-$D]RYI+7F,.P+ X$.>\TS !@-%WC+ MO)2EJU5=1A>85MUN:&5+^)LDH;>BGNA0@DT3%;2>&U1K?4?0\5M3 MF^%/:N<=29'Q1IT5M9%PK<6KGET0KY;F.Z3FMVNR$. !-#L7O#C#V.'< M'ZG)=WS&'+;W;&!LQIBULC*-:\[&B1I82:5&T?'_ )IMRZ:O M=MV0V0I-&FUW,.[=&&R/""7FRA: HI2LZ>BJ0_4CLIX\=Q'$W3+V?T@]3UEO M,-DT9 (J?RB&D$':6[15?D7VO=GG\,7#M5T^W]&A9.8;F @@PS EI(:?)!<" M'-V!VS!>G_)3YN<1X"LN2X+R!:[RYCEZOBLFMM]L=.BY5ENN3U&Q15U'7V]Q MYAZIHJAJD:4RMI9+2DJ!24J!'S[[6?LK\4=LNM6/&O ES:C6[:S]%FM[J0Q, MDC;(^2-\,M'-:]ID>US'4#FY7 Y@0?ICV-/:[X1["M!U#@7M!M;TZ!=7IO8+ MFTB$SXYG1LBDBFAS-I)ZF'JV=7'%&7-:7D-+B]] '..& "]0^US[0NF^T- MVA6FM:%:SVG"^EV1M;7K@!/-UDG62RR-:YP8"X-#&9B6M&)J2O)B%I<2%H,T MF8!D4F:24D$* (((CZ::[,.=?*Q%#16U56TU&@*J' DGWJ$^DXO_ !43!D._ MI%4UQ' *O.]3CADD\@8YECF?G8#NQ_P!BZ,<;HFY'4KS+&1KJQ((D$2")!$@B01((D$2")!$UT "E M$D)2E(*E*4H@)2E*05*4I1D -28PFW8JU13U%(^Y2UE-4T=4RLMO4M93O4M4 MPXG53;U-4(;>:< ZI4D&%0=A6HIVZYCUJB6^RZRBMI?%=8]9I%.)2FII_'86C>CA29S20(AS M22 02-JD6. !(-#LY^XNO\/<3L\J5&0L/7YZQ_$=/;7T*:MR+AZUZ^[5MJ2H M.55-X7A>K3!$YS]B/6G:-V@RT=]]'->&S]#$1PC#R[K"\4QL.\VO;_P"&&Q^^G_8-\XGU1J/Y^UGT;I_SK#\0\WW2SUAWFT_##8_?3_L& M^<3ZHU'\_:SZ-T_YUA^(>;[I9ZP[S:?AAL?OI_V#?.)]4:C^?M9]&Z?\ZP_$ M/-]TL]8=YM/PPV/WT_[!OG$^J-1_/VL^C=/^=8?B'F^Z6>L.\VGX8;'[Z?\ M8-\XGU1J/Y^UGT;I_P ZP_$/-]TL]8=YM/PPV/WT_P"P;YQ/JC4?S]K/HW3_ M )UA^(>;[I9ZP[S:?AAL?OI_V#?.)]4:C^?M9]&Z?\ZP_$/-]TL]8=YM/PPV M/WT_[!OG%'ZHM,4J6,ZKBVA2$+<&,LEM"W=Y;0M8NFQ"W VK:"05;3+H8?B( MF^Z68?\ ]P[S2?AAL:T_?3ZG_P"@WSBG^J T0VH9MXC4Y4QE3MW%'6V^E=HG MK.W1;V[A4"E2XT^W6U(WM.+!(*9%,]9QY?P+VOGC'B%F@RV(MB^*1X>)2_Z- MN8C*6-V[*[EX-VC=A\? W#+^(K?43=".:.-T;H@S"1U,P<'N(+2.3'8O-,>[ M5\^I!$@B01((D$2")!$@B01((D$2")!%F;3^*Y-^CB/Z58K$';6_*^ J;=CN MY\(5YF?\\,L_2C(?Y9K81_0Q_P"&S\T*=Q]._P"6[\XK6HFJ4@B01((DIZ=) MZ3&D8I7#G66FC@3N*^I'D\SFQXUE'$637-QAFU4*C9+G5.>\H#54578GJEX3 M*4HI7:A+BE=0CTH^"?:.X8U35M!XBT.U8YVI/_7QL;BZ0,D;,&MYC:#Q-PUQ'J$C6Z8QOH\CG;(B^-UN7.^0]S23\6IV+])G#>?VCCS M)JF\7M%XK[)<;6U;;K:K+0XO=6,ELYNMLNM58;HQE-/442;1>&[J/N[\3OL9(VLDB9%$\3,$K)'P2MG!#6/R92]E)&'%M M5^JW:1PGJ7&&B1V&CNM&:E%*989Y9+B,V\CHGQLN('6SFN=(SK"YK'UBD&#@ M-JXUEV18U;W:ZZW9RV8W8[Q?'*.AHJZI!H*=5ZK71;K&AZKGZPAIIP- KZH0 M5+D)F.18Z=JVN:E,>';6=\[!)/DAS.=%&TEQ.8=*D8P!\HD4Q*\@U'4])X?T MBW;Q-=0,MY##:F2;*QLTS@U@!'DYI7@N+?)%<:#%>,//\KCIGRXY(K,3:&[T M'K4..=YI$W8Y(:^F2V+-*51ZF:#QO6BCX'P)[_N8^HO8E/&W^NMD[AUUR-"+ M91JM"_J3;=6\@3D]'K#+EZG-5V>M,"5\C^WS%P#)[/&H?Q1Z*>(1)#^Z11AN M/2A)'7J !GZKJ,W79:,#*5Q#5^>VH,VR@$[G5(:20IQ)]-0!*5M@J00V"0>@ ME'[?28L#=Y('NK\"6 5).P GP+W[Y(N/++E^76"@N;#;E#OL3\ :/Q?Q98P:HT/MKF[EFG:?RXK-G6-A)VF-[O+&]H M*_1KQ1A5BSK*J'$KI=KCC=/54RVJ&OM5DI;E;K.S2-*=JKI?O'N=J9L^*8]; MF5U-8^@N*0RW)")D1^0_"FBVO$NMBPU*YF@,P>[K&QB4!P&9\L[G.!9#&*OE MD)+J;*E?M)QSQ'?\'<._OG2[.WN88"UIA=,8'$$AD4%JUD,@DN)7$,@BZ+2X M8X8KRQSYAMIS'C+*VJQ%.]5V"VW&_6&Z)2-]+5VEIRJ#M*ZL)<137&G94A:# M+>A8F)@2\P[$N++_ (3[1;!UF^EG?W++:=F.61DK@QKB*^4QQ#F.VA>']O7! M^G\8=F.I"_C'I^GVDEU;O-,\4D+"\BM/)XI;0 $MJK6$O.H2)R'PVX_9C]]^ -2EU/A2TN+@UF:QT9)QKU;BT$\Y M "_G)[0M,ATSC&[M[8!MO(YLK6C#+UC0XCN9J^\M!82KU6F<6=764+ W(62D MB045-^B9D=@ CRR'Z,#F7ADIS2%W*5.>O< >S4D3]L 1,&I(Y%!52@;5+2H M;04@ D!:MPF2E/:D=_M1E%3@BD<4$^""9%50D"2DIG\$\9>D#O'[D2/;V1!W MEL^7\!6#]&_Y*GB:RD$4JT)<$EC<-R5R)(])&J22""91AS6NK4"I[WO(PF,U M:?A]]4/5R@A3#SK9GZ27%+J6U#OV.KFE7LA0ZZSB&0M^C-!X??5G69L9!4^# MWE*$UP4I1>I5I$]C08<:+@VZ!3GB.^$K>>H"A(=)Q%HG%2YS=N&&WNXX=Y8= MU1% ' G?79W,,>^JDJJ1^&8!,Y?[,HI&BI:&H!,R4SU[#WZ3I-MS-[F7#WZH M#&!2AKRUV^]14VG'0\XAZG<1XBAX;K:_'IU!"#V:+IR=LR"F4^TGK6QTG6.# MFFA(Q&(/P[-U%)Y8YHHX8 XMEAUU"= M=5(0I2?>H<) (G[T^U$)2Z.)T@!):TGP*<>21X87"A/*H4K2&:=I"%%^4K0=@T[(A#$(F!HQ--O+7&JG*29#7EIX,%<1<-JJ5%D#:LC MHM^H7[UQ!_#+224N>E,E/422>HTBN/%I=^47.KX3\%%G'?S>Z*KN'"/A?'5\ MF0*@6='@3ZE!JV_&"9^R$3E'J/MB;*[2;(4)MO2CFY*Y#EKW,?"O<_8GU7[Z MOMGI/H;LZ5._EKO7Z0N'46=WC?C1NDJ!2V5S&<>;=JJ5E-2NE:6PRFZ5 M+5,%(%14L/EY?AE0*W!M)!,?@QVA-N9.T75H]9<^.HW1BCM-3:KHBNM^1WNEHJW+$53]0[497=;0AEZK M5,)F04 -J0!M]HKN$#<:=)P:^(V'[N#9&M86/:]LLK0;BI),\C '25W4_)( MXW9*WCZ&UU9G: )QJG[U+HW/D;)&6/@AKBZPX88O MV\X)VU7S 0M#B4N-KWMK3-"@" I)Z&2@% Z=L?H>"'"K=B_-!S2TT=M40H$E M/0C61[1WCO&NLNDX U.4 U6%@;G=44-1MIT!RHE_M"5:-'T &0L@;RM"=="- M#(STEH75T(7Y(L9=]?Z;5M0VW6,ZQYHRM!2E?]RU2LJG*VH74.A*5+"1M1/: MA*!()3,D@=OMF.;+,^8YGK=C:(V=6VN6M5;16I)!$@B01((D$2")!$@B01(( MD$6]\7Y(]AO)."993W:VV%_&\HM5Y9O5YL-5E%HMCM"^'455TQZA4BONU E0 MDZU3D5 22IHAQ*8HN8Q+;OB-2'-I0&A/-_OPY5=;R&*=D@H*'>*COCD]U>QL MJY \J]TM.;GHJ*AE 1'-ABU!CF"F6-K3@VC1@20'-!RYB* EN&\+LS2Z= MBYO2<=KB2<2!4MJ*AH-:-/?6ZVWG7RU8=D=.O$D87\4TV5>7;*[]4U/#PK:? M)3QMR%R,UF#=BH*C$+6U9KS78)?+)6.I31T-'5/4]2T'%O24]0;*]N(J3AU< MLK1TR:9P"W?6@(=SA70W=C"[H9,F9CB,HQRDU[^(WX]Y:3_6CY=*O%JJFRJG MQC-,QLF$NXW97*S$\BL^'U5&,VYDO%XM.*M4F)UE;B5PNWRLL5QMM2W36\LI MIG*==12R6AW8]&N\V=N9EN9,V!Q%0 "1OV.!!KM6N9[4-- IL7]ZKW##P)U IL7]ZKW##P)U IL7]ZKW##P)U IL7]ZKW##P)U IL M7]ZKW##P)U IL7]ZKW##P)U IL7]ZKW##P)U KWCQ3RYQ M%:?*#R-POE.3UMCS#,K[D3S;:<7O]S]6=O-UXJ%CNK0MM,[C=\L=OM6*7%VM MWB:T4- 31CZC'I5+G-RTZ!&+M@65XM\S3/'6(<1\;LIP0,+2XW@B&84!%6N%(PZ@#FY0T $!HRG<5\:/.H, M/&-HJV\$^6MM&(IK15IJ!8OCUGU%*A<";@&@@'PA4$U(9V^+\)OCSCL M7,3NTR%T'T)M[HC?0&/#;CS"J\%[=6W+.RJX-X +@SVN;"@+NLQIS\H'/3!? M*N/M-?!B01((D$2")!$@B01((D$2")!$@B019FT_BN3?HXC^E6*Q!VUORO@* MFW8[N?"%>9G_ #PRS]*,A_EFMA']#'_AL_-"G-^1%X;4/4=L1-H"[R7@8T<:X'D-*#?@O9?9_P =GA9[K&]8Z32)7YG '%CM MF=K=AP\H;P,,5]'>-_.-FV,V.FM6,\B6:X6:F:\.BMV2M4=>[;&Y32PP;@NG MN%,TU]RVI:D)E)(E'Q5QA[.'#6LZJ_4-^W+V,E./2/5AS"36I< M TG>OO+@7VIN+N']&9I^@:Y9W.EL R,N@R1T0PZ+3(YCVM%*!I):-RYMRCYI M*_*+@S79IERLOKF$NMVS'[2Y2,VVD<> 2"W3TH1;*$+*0%NN%3Q2)3,>S.S' ML-@X>=Z+PWIS=.LIOI9I 3(\'#RG]-Y&YN#:[0O5O:S[0=WQ0_TWB?53JE]& M#U,$3F]5&:[ V/\ 51CE=BZF^J\?91E.197<7[M?4O5A?(98:K+DNH8H*<*2 MAJCHVE^L!BG:1M3)($R-QF8^R]"T+3^&M/;IVE6[([5N+J9&F1],7OR-Z3CR MD&FXA?#O$/$.I\3:D[4]9N9IY\0P%SW-BCKT8X\Y.5HY 15:Z^NL2MHN,-!@ M.%2WJ93]2_3%"3M6EL,HW;]4GT2 "8[,AG#VES1U7*VI((YOZ8+A-$#\S03F MIL- "#SKU[Y5N7/D'EMLJ:1QA^LM-U5=:"F4]L1<:>H8]6O%G4>K3M12$E . MNXDR)$H^:O:1[-H>/^&IV.+A:W%OU,CV#&%\9SPS$;2 X!KMU-J^K/9<[4IN MS?BRVE:UINK:ZZZ-CST9HI&EEQ#6N#G-)+!O)/,OT1<0^:"V45)69!QKR918 MM4WVU&UW^AK*BR4=T-N+K=4_9[M;[ZP^A=-ZPRDJV)4T]L!FH"4?CI<<)=JW M9GJMS;6MI>Q2RLZITL$!N(+B(FH#7B.5CF..UIH:X."_;>+BOL6[8-*MKJ_N MK"XBMW]3?,UYB\4HL2R+&+ MS?::I;O]XH76GK79;94++ER*JNG'JK]RK6RIM#3,TMI429$)2?]W2=W@ M308[!5?@]Q;K;N(.(;K6F5#)7@,!W,:,K?"!F/.2M7IY%EI74J;1,DMDG32: MF0ELR_WV(L45-N4$E$DE"MI)(]($"8D93EM M.HTA7FSY7P%#] M&_Y*K18B01((D$2")!%1=0%JIYE:2BH2L>&M*)D-/:+FH*4V>T"9/=*<52C, M6#'R^7^JY6QFC'[/)Y*[Q\!*CX4M/%J.@&KRB='"YU[R3(]Z=.D9ZIG];PGQ MJNHY&^ *C5-*5252$//H6JF?"5>.$R4=SH)4[Z"1/T9JT"#(Z17+$T0OH3LY M3NQY59"6=:W, 17< JM.ZEZGIWDIVI=8:<2D_15'.)>X'<:+:,5R*HQ>]TEW83XJ6BMJJIYR%31O )J&9]$J*0%)/8I M(CA\3Z##Q'HLVF2DMD<,T;A^3(VN4]S&A&\%>0\*\13<+:Y%K$0S,;T9&?'C M=Y31S[QS@+ZK< >:I_"K4S:VV6\NPM]UQYJW(JA27NP5E0"Z\W2J<2XAMEQP M*4XP\@)W^DA8W&?YF]MOLXP\3:N;^9YTSBH#*Z0QET-RT#H.=0M)< *9VDFF M#@2%^J78%[4/86Q"GEB./!SF[6YG!N&(*^0?,/)'RGJ*BV4EP7=55->YRC@,\.6S=2OH6V[VPB*W@H 88P!0 MD?DFG1#=PK4U7Y%]KO:*.*)W:;93NN ^? MP T\$C1%05$"8V^L>FXN20G<%.H!)).V:>\Z^X\6._J'W]_N8]Y>E:B1M/RV M[>YN]W#EQ6(N5[;IO$8I9KJ$G:7-/":,IF1U#JTF6G0'K&I<7K8P8XL9:[>1 M7PVKB6R281[=V/=6FN.+=6MUQ16XLE2UJ,U*)[S''))-3B5O8;MBD@B01((D M$2")!$@B01((D$2")!$@B01((D$2"++6N_7RQ*?79+U=;,JI2VFI5:[A54"J MA+14II+YI76BZELK44A4Y3,NL=&O+JT,E,_4ROCS4K3-D(K2II7959C^L'._GOEGTBNWY7'*_@O M@_[KT_U>+]%=7^..-OO?5/69OTT_K!SOY[Y9](KM^5P_@O@_[KT_U>+]%/XX MXV^]]4]9F_33^L'._GOEGTBNWY7#^"^#_NO3_5XOT4_CCC;[WU3UF;]-/ZP< M[^>^6?2*[?E+]%/XXXV^]]4]9F_33^L'._GOEGTBNWY7#^"^#_NO3_5XOT4_CCC M;[WU3UF;]-/ZP<[^>^6?2*[?E+]%/XXXV^]]4]9F_33^L'._GOEGTBNWY7#^"^# M_NO3_5XOT4_CCC;[WU3UF;]-/ZP<[^>V6?2*[?E9G_ #PRS]*,A_EFMA']#'_AL_-"GE!LW+H=MJ4W"A;FI2W!)IV8] M,/)(5N (FO0@B.Y;/$T0K6N_NKERLZN0M&S=W%+<[B;M)J: *W9N=NKGPKTZ6H0MLTU0IPT]27) MS26:BG6EUM;:_P!UW12R:TNF.BE:T BA!&T' CO[U,1W5IEFC<]Q#J@C:"-A M&.%-RZM0&VT[&_CZA;J:I D)7!CP7G")]74N'O,>%7?9EP MS<3&:)CXP=K8WE@KS8. ^:O/;'M6XOM(A#+)#*UNPR1A[J4I0FK2?"L)?L^R M'(DJ8O:JU; ,VJ*D9";>VJ8(<2W0@(>4D3"2[Z0G';T3A70^'JR6%JX7;A0R M$&1Y'RMU=] *\BX6O<5\1<2=#4;K/9@U$32(XP>=F%2-U2:S'D+Y.@0&2[/B%>--C ()?'W,PKX K1+U044U.VU6, M.[T)?6EM, M #M/>Q'?5P6*I25I^,5HW)*0I-'3%:9B6Y)4?14.R+71R$$"0@D;*ZENK0EP.E2 'E;7@9;T=93EZ&D4LRAPBFK MG^,=CN_R\Q]Y8DJ09&"O*!M'^Q7?JS4CJ[KN!_VA_M6'#+X3T9J_O:=-(OZI MN^M.2N"AF-*;E$,-A07)14DK*=[CBP"OWQ"5J4D'L&GHC02$!&T.#AM!6#B" MW<56B:)!$@B01((D$5"H"BRI2!-QN3KBN MGO5=9R]Z>NWTO7'(N3JVD9:M==<:FL:35L6BE6FD:I[ M<92N-[N+A2BWTJYC:)I4J8U*B$QZ$[7.W_0^SRVEE?<10VT3LCIGATCGRFM8 M[>$#-*YH\HX@;31HJOHGL7]G'B3M+NXXH;::YO)0'-MV$1B.(D4EN9G=&(&M M0W N! !+L%Z]R?\ 9WY*C'WUT%FQ:Y5H:WF@M%_KZ>\)V>D12U%>TQ0U-4F7 MH)WR48^4--]N/1[F^]&N;F^BA+L)+BVB,)QP+A&72-'.0,HQ.Q?8NJ?_ *_M M>LM/=9J6JSU%%: M[0/)KV%4URM5Q:4H.6VZTY2CPZ@%)VJ 7(Z ]?M;@3C_3^-[/KHC&+O('@L M<'12QD?2Q.%L;DDAD;MBE8>D';P: M $B4IBN65L,9E?7(T8T%=]- M@YRK(HW32")M,SBL_>>)>0K-4/M)QRJR*C8Q>CS<7["C\L<9?PVO75-4N3L7 M^PIJZ#XH544%0RM;BFULOTSS;B4+:6!2+RVI4NR](BA!!J-H(.(Y>XK39W() M ;6@K4$$4.%:@TVX+%7+COD*S>J_'&!9K:?7DT2Z/XSQ>]T'K2;G7BUVTTXJ MJ)HO?&%S4*9C;/Q7U!"9J(!M;/;O%6R,(YC7WD=:7#/*:0.<$>_\"K4_&?)5 M6;8*7CS.:A5ZI[C66<,8I?'C=*.SK0W=ZR@\.B4*JDM:W4BH<1-#.X%9 (,8 M-Q 27MH.>OO54/1ISL:ZG:U6EM(,Y](]3=JW$6MZ RQ.C7#[=TQD#RT-).7JZ>4UU*5.Q>Z MNQGAG0^()=1;KELRXZEL(9F+AESEX=3*YNV@VUIN7HS^ISC'YGVW_P 6O_+( M]/\ ^H?&_P!Y3_-B\VO>G^F' /W9#\^7SB?U.<8_,^V_^+7_ )9#_4/C?[RG M^;%YM/\ 3#@'[LA^?+YQ/ZG.,?F?;?\ Q:_\LA_J'QO]Y3_-B\VG^F' /W9# M\^7SB?U.<8_,^V_^+7_ED/\ 4/C?[RG^;%YM/],. ?NR'Y\OG$_J;6#V8\ M:7'3(: ?'E\XNY9+Y#W\8OW%6-/8)Q_D-XYN=; M8XQ9P?D?',UILE>=R!.*MI%?C^25E';$+R$JI4KJELH+C+LB0TLIL=Q]QRW+ M74IB7[ !$=]*>1M6I'V?]G$D4LPTV,,A\NIG!&S<7U.!W56;J?V=F0L5.6T+ M'&F!W:XX=9*'**RTV/DO%;O>+]BM?14=R1E.$6BDRE=RS+'J.WU[3M55T33C M=,DJ"R%-N)38>.>/07#]XSU;S18\X'5U(41P'V:DQUTZ,"0D GKP X8Y7$OH M":8"JTKD7R84?%0J'K9=ZFOMBKH5V.NH*U;-SI+ M8TD,UKR2E%-5N(95Z:P(K=Q[QVQN=^H7 %:>3%YM70=G?9W/0QZ;#B":%TH. M'*#)7QKY]\TXW9<7S%NWV&A;MM [9J&K-(TMU;2*AQZK:<6WXRW%H2M+*21. M4YGMCWUV::UJ6N\-F\U69T]VVZD9F< #E:UA Z( WG&B^<.UG1-*X?XK_=^C M0M@LC:QR9&DD!SBX.(S$G'+7;SKD<>P5ZR2")!$@B01((D$2")!$@B01((D$ M2")!%F;3^*Y-^CB/Z58K$';6_*^ J;=CNY\(5YF?\\,L_2C(?Y9K81_0Q_X; M/S0IW'T[_EN_.*UJ)JE((D$2")!$@B01((LY8:Q;%:A@J7X53- 2GH'S^#KERN)RNW<^Y:US&'LS@#,W?OIO6>O3(-O?)!4H.H>2KWR@I3B0 MO4Z@&9)/LQMW,3NIH.4*FW=FEJ>1:0VLMN(< !*%I6 >A*2% 'V"1'+80UX+ MMQ6\14$;BNF,/HJ66JAO1#R L#[V?5/_ '53$>1,<'L#QL(7)D88WEAVA5T$ M),RD*TTF2$@S&I ]\)=D245,%!"T+5M4"0K:A0!$B)CH=JI>Q$7ORCG106A2 M0DK5N<4"I8GN4-TB"I4S,JG]@]8RTDM!**2,HJ;K2'FRVX)I)!!!*5(6DS0X MVM,E(<0=01J(P6M>,KQ@?E3P\Q5&G4XE;].ZM3I9+:VGE[ X[ M3NA6PN!$D^(AQ"DD@"<@9:Q5$YP66V7G!(%#3BP24@ I22 M"5+(2D ]YE$7DAA(VT4XP'2-:=A(46T);;;0B02A"4ID G0 ">U.B9G649 # M6AHV #WEAY)>2=I)4%MMN2\1M"Y!0&](5(*EN F#(*VB??*!:UV#@".=8#G- M\DD5Y%:U"Z=@I2IHA;WB)0XBF6ZE*W1):G"V)I22$E6H)TE[&O-U<8 <>0 M++&/.-21SE62[W04X0T0Z2E 20VT=J-J=HD5+F02-""=)&<0],@C:&.KF#1N M5HM9:DX8FNU69O5"ZT$NH(5I\.IWA:D^(D-J(FJ9UG(D1K^F0 MN #FX-& V]VOP*ST5[)"YA!S;=WX\P68#%)4(0ZSX8DOQ&:A@(W(=2WX(6DR M*24M^B001+0B-O)#*T=7E%#4$#9AXE0UTL>9IS&N!!.W%9JPTR*V_6FA=JFR MV]=*%E]!:;*DLO/,M[5I0H':3J9C4&4*E7BF0R;E?[[=/C%]#82XEF MTNB@H**TWK.H:AVD'3+ISO1+&TAZII/1S31B223;0 MESG4)I6C:!?T0^R9H6EV/99<>T%@XEX]S5S&*A=?9\GQFEM[8&64@39K>UCR*R_I>8H M*53]0NKI&EO R1O7ZSUWARRT[A/3M9%K>VVH7\ ^Z(_41?D*HP1 M((D$2")!$@B01((D$2")!$@B01;QQGF[W&G(6'\@,6FGOSV)7E%V39:NL?M] M-K5%(_1O5U*V]4T8=8JE2<0A:D*D9'H:9XA/"Z$FF8;>2A!'NA6P2]3*) M:5INY5W>T>:Z^X[BU?@^-8=08WBU/8[#:,(8M%^J57W#JBQT^;L/7%_([Q:K ML_DB\DK#7WGDG(!;ZVYWJKHJ.\ M9VK"+A8JVE#RU.)UU]*VW1X:B#$:5&(PUK@T@-& P(:'-(/ M,\.(/<"G^]75JYI=BYV)V%U"#_9(!'?6,OGFQS2]XPK'5VEJC76\6O\ &%\J MJ.\OTU!3%5OU%SH\K00XLRG' [-W>6N>7[(K!CU;E3E^O%NLZ*JDM+=* MJX5"*85"VGJU3J6=\@LM)<3NETF(]4]KNBZOJ[+#]U6TUP8W2YNK:79:AE*T MV5RFG.OMC]JU/ZRN/OGICG\9,_;A_!G%WW9>_9E/XZX+^];'[5J?UEF.?QDS]N'\&<7?=E[]F4_CK@O[U ML?M6I_65Q]\],<_C)G[K&W"&Z6LK5U+,W$IGM? MPIQ9G9(=)O<[ *?JS^3L7/=Q9P6Z"2W_ 'S9!LKWN<1(W-T]@!/)R[Q@NJ9G M^T;XWS9GERLNF$X*,XY8PG#>/*KE5/+V4_UC6_%L+M[#5.Q<[TBWM,Y37Y+= MZ.FK+[4K:HG+LFBIJ5S;3MK2[)_#/&+LQ&E7@D<*%V1U0.;#?O6HWB+@V/JF MQ:Y9"*(N.7,S(LCN%.EI-'?;E>'*A+E,V[X3=K>IJ=;.XM"DSQW%JVTC87L-6YFEY(!I0TJ-BX[ M'L9>KD@B01((D$2")!$@B01((D$2")!$@B019FT_BN3?HXC^E6*Q!VUORO@* MFW8[N?"%>9G_ #PRS]*,A_EFMA']#'_AL_-"GS(]D=2WNVSGJIJ!Q.!V#N+1FMBQN> M(U K4;^\K"[6FFIE+>:6IMIQ)\))$T-NH 4I"R-Q2AX3".P*T/6*+R#JQG/< M5UO*Z3 [E>X\\XJE6AS\"AXH842 0LI#BV@#Z1$CN'=K%VGR$LZL^2-BA> . M/6?EGP46Q?X=/=TCHK240)$$'WBDR(/0ST*9:F4$4R@E)"?2*@%;I;9!8)D M9ZC:(C4AU';#L12?W>W$D0C_ ?WQ."*U>967$U#"DI?0GPU!<_#?9W!9:60 M"I"@J90H [23,$$B*)8G.>)(ST]F.PCDY>YMVJ;'@-R.%6DU[^SP*W=K'"T6 M4T]0S7N>@VUM#C:$J.U=2FJ3_LZFV435(D*G(;=1$)9B08(P>O-!2A.!(KB, M-G.K&1-)S%S>J&WISK2G[W6.MAE*TA 4#XNR3KFU06DK!*D)U&H D1H8X[[VX>S(30[BT22\'@KJEY"2)GJ4J0$+2HCM!BMMQ,W:(H(!(VEE))*2VD2E.2IZZQ?%?2AXSG]7R>)8-M$8R M!Y8&!Y3SK)*R.F 7X;+A4E 4CQ%;0XO>$J;DB0M-0>\0OMGY._-I8[5:7[5>TONV"O?:J[I3 MTH\>Y8I?'&D,U52BC)"ZVS7%+25'P_2!2")GD<,:8[0]>SR<.W$G6.ZO MI36=P0&R.ZO:^"3*''+5P.S"H7T1OGFSXN8L*5/\AW?(:.A9+UOQNF^4-Q=0 MMIHH98H[97AN@H'?#]!));2A)E,"/D2#L.[9-2D9IEW9S0V32 '3W+>H8!A4 M 2NKE&P,;4C!HQ7VO==O_83I#)-8L+VVEO7M-66UJX7$E<KF6+72VEEX5 QO&J1U50U1U50C:VY=;B^LN/R M'52M -L?II[-_8ZS@/283B^WBT36[EK2UDL[6Q-B:[.+:UC.9L;G# R2.Z;^=QW4"\"Q];+XK2")!$@B01 M((D$2")!$@B01((D$2")!$@B01((DHPB2'6F]-@S$@#NKH3+:GJ1 ME%2?%4Y3I0Z9@A96@!1)D)J]GOCO1M#HFAVT-H5RG.#)2Z/96JT2I0J@K%MM M*6GU=XJ:W$F4I%M1'11VRU[8XDF:&8MC)&4A=,%LD8?O<,5MUON]/5MH#RVV M:DK#9:F0%J49(+4^H5/[!CK07C)65DZ,E:'GYPN?);N8XY 3&!M68TZ&@$@(CEQS+*MZEI;K:"TH)? M9=0\RI1V@J29.-*5M5M0^R5()EI.?9%AU$R4DR4A0(*2-8YMWYO5"(K*01((D$ M2")!$@B01((MUQ"KJ;>X_6458_1U94E#3E,\MEW:VC>O:MM05IOU!TE&Y!96 MMY"^WO8F2PN%?4[PQ4V!X:?G- =X3BN&5Z%-UU6E:0E7CN*(&Z1W**@L%1 M*B%@SF28G*P1O,;0 QN V <@Y M'K#(,Y<7%V))VD\IYU9Q6B01((D$2")! M$@B01((D$2")!$@B01((D$2")!$@B01((D$2")!$@B01((D$2")!$@B01((D M$2")!$@B01((D$2")!$@B01((LS:?Q7)OT<1_2K%8@[:WY7P%3;L=W/A"O,S M_GAEGZ49#_+-;"/Z&/\ PV?FA3N/IW_+=^<5K435*01((D$2")!$@B01((KN MBK'J%]+S2E"1]- 44I<1VH5*?7OEI%D4KHG!PQ W;E%S ]I!WA;I27>BJ6P2 MXFG65AOPG" =RM1L(T*5$]=([$-U'**GHFM%SW6TK3ATA2N"EO%N%8R%) 14 M, [#Z(WID!X2U&4@.H/9$;J 2BH%".2F*02Y'=(]$CP+1TJ)V@!.*PH]WL@'[X$$)EH!))ZQ%CG.W8(4EUU M!E/4=#([=/LQ($'8BLB/"N"5RDBL9\$[1HJJ8*W4% _!6GA5[]H^V#+0RTU!C8<*@A58 ]+956MMIQ:&U.K0DE+22 I9'W(GVQV'ES6DL%7TP"Y[0TN <:-6IY M&TD.4M5[Q3S8;6V2"0M"0KV#H%2[M(Y5_$YKFRD$!P[U5M6^0QR&H(P6I=0QAG6,P-<1\*L[_3%JL+P0H(?"5!4AL4I*0E>H&BYC4= MTHIO8NKE+P.@[WU9;.#H@!BX;5C*%3*:NG4^M3;*74J6I$YC;J-1Z0&X"_VQ$7-S"B*J29A+J5*"4%*4I5M(T) M1*4_NB#[,8>#EHU HEI3;*GG 4H2XEH*( 2ITI*MLR1T1,Z3E(1FK6[<$5L\ MTT^@MNIW()"I!2DE)29I4AQ"DK0M)Z$$&#FM>*.V*37.8:M5JEBN:)#%8EY M \)JL9WN C[@U+*VE*0KO4A2@>T](J#+AA.5PZL.'K_4+ M&(SZE:6$\T4>TRRQ1/>Q@YHSBVTR\U"WAEEJ!U,4 MLS&225. R,<75V BJ_1IF_DZ\M59Q)>,.>P#&K1;;3C-QJZ/.&F&FLHM3]#; M':E.4/9//UVI=0IGQW@XM3#J9IV;"!'X9<->TOVY.[2;3B.36M0N[NZU"-CK M%SBZUD;+(&FW;:D%C* EK2 )&N .>H-?Z">+_90]GF/LMO.&H="T^QL;+3I' MLU!K:7<;HHBYMR^[KUDE2,[@YQC>'$9:$4_+Z%:*2ES>@DIWIFE+R4**4.;> MY8&X3Z3C]R\Q)S 92=HY#O'>."_GN-*X$$;CR\_?VJJPZ&2XJ1W%EQM,ML@7 M $J*@09C9/[,2:\M).TD+%%1_NUT/N&(+*01((D$2")!$@B01((D$2")!$@B M01((D$2")!$@B01((D$2")!$@B01((D$2")!$@B01((D$2")!$@B01((D$2" M)!$@BS-I_%&6?I1D/\LUL(_H8_\ M#9^:%.X^G?\ +=^<5K435*01((D$2")!$@B01((D$2"+)6JJ:I*Q#KJ"H$%L M*!2/#\3T5+.Z4Y#_ Q?:RLAE#WBK=G,CE@+FXEIJ/]RT;0H.+#)6/&;!)0I/0J*-=RDCIVQ?;S&!^ M;'(=H^%1D8)6EIIGW$[ET!E]FH;0^RH.MDE2"01)2="% IW)4"/;[H[;BR5N M>,U:N20YCLC\'*X4TL34MRG4?15\&XR9E24J 2VA6[3=(Z"1ZZPC(<,I&Q8* M@5E2MQDHZSF.TS.HZ=L6HI>T'N!$NS7V/8@BAH)D"1/:-#,"4_;T@BBYN=;\ M-2SL DE))*4[AJ0F<@3VQ%S0[NHI&YA,C/T24S/:![WW1$8R2#7E0JVKUENA MJW!.:&%D;20J9$A(C4:GKV1&Y=E@<=N"M@%96]UV/'ZD MBA-:+J&EW*X5:5V"Y^8?G.\X,GC2Z\JYI78(FG12?)I^[+-$[1-@ M);M]2^E":^JMS:4@"G<>6R$@#;(2CUS9]D/9=I_%K^.[+0=-BXL?(9/26PC. M'N!S2-;4QLD<229&L:XDG%>U;_MO[7-4X.9P!J/$6JS\'QL#!:NG.0QM\F-S M@!*^)N&6-\CF"@%*8+C["$+>:0M:6T%: I2M$I3,;B?8 CV1&UKG4<:!>JG5 M --JOKJPS35;J*YL25M.O?/2)W# R6C<6[E&(N,=7;5CA M*4CH2H:]@3(S)D">IBE6*!$M#H>X^R)CW08(H01((D$2")!$@B01((D$2")! M$@B01((D$2")!$@B01((D$2")!$@B01((D$2")!$@B01((D$2")!$@B01((D M$2")!%F;3^*Y-^CB/Z58K$';6_*^ J;=CNY\(5YF?\\,L_2C(?Y9K81_0Q_X M;/S0IW'T[_EN_.*UJ)JE((D$2")!$@B01((D$2")!$@BOZ"X/4+FY/PC2M'& M%'T%I/70S 6._P"P=(V;>X,!WEI.Q52QB0?UJ;5L%Y::KZ%BYM M[64'X38G M>D*#'A)"3[YHCN[.Z-BY#9XQ,S $E:\),3S&034[5J$7-2W)3 2@%*1KH3'8S-PDB=5I7,+7-):\4<$;VN3)W)0E"U*< M"5*0E2=H2V5 2"E*4.W2)];S*-$BU$@B:$@2(D)E4Y@DF4I "0 C%3FI3!%) M,KV)Q'FWK*A&=F**NNH<<9985(H8+GAZ>D X0I2 M9]J=PF!V1-TCG@-=3#?O3 #"M2>7#P*A_=_=J(@BF)]ZJ:BHCJH B8!04^EN MF0F4CW012P1((D$2")!$@B01((D$2")!$@B01((D$2")!$@B01((D$2")!$@ MB01((D$2")!$@B01((D$2")!$@B01((D$2")!%F;3^*Y-^CB/Z58K$';6_*^ M J;=CNY\(5YF?\\,L_2C(?Y9K81_0Q_X;/S0IW'T[_EN_.*UJ)JE((D$2")! M$@B01((D$2")!$@B013EQPH2V5J+:"HH05$H25&:BE),@285- VIH/A085(V MG;WE)!$@BSUDKU,O"E=\1=.[[U"4E90X2-0!J$*!UETZ]\;EI*>M$;L6$%:\ M\ ?&Z1N#A0KJQV MN3<1ODM>TK=( 45*VHUF)S[3&P' BNQ84A!!(/4$@^V(DB=AU ]G33W8PZM, M#1%)M'B)5+4!1!^],TZ@^SNBN@$@IR)N5C=@M5MK CWWA G_ ! M)6)]GHQ" M[%;=P&VGPJV TE%=BYY' 742,HD$2")!$@B01((D$40"HA*05*/1(!),M3(# M4Z0 )V(MHIZ2UT#+#UR(4^^-Z6EH<7X4@"$^"D>SU4)&<=&)EO!$V24],U-" MM21\\LCA$*-;0;:5YU1>OU0'!ZLPU3LD (*F4E:D@R*_1V"0[ /=C#KMX=FA M:UD)WY:[-ZFVV8X4>7&4\^PK-TUWHW$(#M:V70/24MM=.)ZG0**QHG3WTIQM MQW4.6LCVEQ'Q:>XM5]K*QSL@-/E*[=I*.OIRHI8>:<*DAYHH*@X "2%H.[<) MCKH8L='!<-S JMCY(CC40^-=K;8+;@UT,W9H60.R8GWQI.T M\XFM1S8>^MUEVS&HIW?]BP552NTBPAP:*F4*E(+ T.AU2I)T(/0^[&@^-S'9 M36JO:[,W,-BMH@I*,S*79,$CL)$Y3';UC"*HX6U+!2 D$)W;$J W'56U*U$R M$Y#43E$G%I/1% BIR$R$DJZD:2,@)DE(*I2'74QA%"")!$@B01((D$2")!$@ MB01((D$2")!$@B01((D$2")!$@B01((D$2")!$@B01((D$2")!$@B01((D$2 M")!$@BS-I_%&6?I1D/\ +-;"/Z&/ M_#9^:%.X^G?\MWYQ6M1-4I!$@B01((D$2")!$@B01((D$2")!$@BC_=KJ/LC MM@BK4Y=\=HLD)>\1);/HI"5STU5Z*1[>D2C<6R!S31U4.+2""6TQ',NJU#=2 M@4REH2S-EM37P1:0XD 3<((W.DJ[3U[!*.XXAU*#I;UR#2IIL4$K0E0<#26T MMM@LMK(>*W9*2'9RD!XBU.2( W2$I1D N;DWK"H$DDDF9.I/>>^+UA1&V8W# MK MZUY%E2K0E86THA22"A129@A29$@^Q/W8N!#VD'DHL&HV;:KG%@@^V8X$L?5.RU&"Z[3F:'>>=E M[Y"0EM!]B8FN7V8W6Z6I)>/=]&UH\*NEV*V*20EA31E(*;=R(O=96Q%*4[_C*@VYE!J:$FK$%MU*'$J'5)25:#0I6)D$=A$=)S8I1E-">]5:C7 M21XBH"UNHQQ8]*FJ$% F5!\*2I( GHIL+2KW!'.?8%K>B:GG6RV[!\H8\RUM M2%H,EH6@]RTJ2=-.B@(YY:X&A!JML$'8JS#33F]3M0VR$2(2I#BU.=X3LT!E MWD3/NQ.,1UK(X#FQ6:..#14JWF09I)3K,2)$B)RE(Z$ F*S2N&Q$@BA!$@B0 M1((D$2")!$@B01((D$2")!$@B01((D$2")!$@B01((D$2")!$@B01((D$2") M"A. VINKN2,(@(4 4D$&&6?I1D/\LUL(_H8 M_P##9^:%.X^G?\MWYQ6M1-4I!$@B01((D$2")!$@B01((D$2")!$@B017MO? M:IJQAY]M#K2%C>AQ"742.@64*!2KPU2,B#,"+(7M8\%],F]0>'EA##1RZ745 MCE4ZNJ?=2\:A 5XR4-H0 $)"2VEO:VE&U("9#I[,=MM& /!!:1A1A0" 5@RZC2+VN#A4*"G2&BW)3K27BZ4>&5DJ2D(*MZB!M M2DD2':5&(ND#30HI#,I0-H[9=-RI%(]O0D1.N"*!;5N](I; 6&US$MI]Z5$# M4[9:]L5.;0YFK*P5[H$5+(?2F56T@J$M2ME$YI6 .X$H/=IVQJW<<L&$P MYL#W5LVTKF'JSC&:TQV$K1XY!%#1;Z01((D81;EC;2D4K[IEL?>'AR.I\%*D M+F.STE:>U'5T]A:USCL=\&"T+LU>&[P%L4=):JL+E4FEHGG4DAS:$-$)4J2U M&0)V@A(2)F9TG&O=/ZN$NW_"KK=C7R@/Q9O7/G'%ND*602$I3,) )"1[Y4O? M+5U).I,<)SG/-7;5TZ ;-BIQA$@B01((D$2"++VM^WT;B:JI55*=;5)#-.D! M.TB2E*45!*Y@RD=.^-NV?%!^N?4NK@!N5Q/_ "2>[A[HQ4X[9['YBZF&['W"M;9:34/^&EQJG2KQO6.RU YSL6X20*@$GF60J++6-#Q&0BI:V[RXTM.@"= MRB0HB:0!U$XN=:2AN88L&\;%4)XS@31W(=JJ''Z_9XB%4S@(2I(0Z05I6 04 ME2$ID >_VHL]!E+FX R M)'>)]L:CXWQFD@(*V 6D580X66FF-,:88G>K(2 MT3,<_P @.%<*X5QP"[AB57P+9N2>0+AE]:C(\%O"&TF/XQ='6[,WEN25 MUJM]\-OO[%H>HW\&Q%SXQI4I"WDU!92VE;K:VXT9?3GV[.H#FRMRYJ[Z 85% M=IVGD72@-K'.]TA#HG%U*;!6H!H:;*U 5=%-Y9493D9?KK@_BWR,QQRQ-4WR MYVM9**2I3EM+25KE.Q=+G?5U;5.Y0N5S%%9R'WT.(0&VRHY^H.B#J=,N=7 5 MIN)&P#G&/,H,98=822,E!3$TJ#TA7;7F.'.MG^5?EFR.OY+7E=NK+5\L.2:: MZ8G68_CU:W089Q_C53:Z6UV:C<#J[U0C*[575WK#;+3ZD*HJ MJ?'4M;&0:TQ)W]["A/.K3):O:\2C!TE06C8T# 88XG$@56GP2T7L MY(VMFXW5ZW5>4*O67F[4M106]3"C386S3FY.VJZW>D=< 70IJZ-A33KA\&H0 M&JQ-J(F,1%3E%/)RXU.+MF I0;S52$.FN@SUH37>:X8 9>0FM3N"Y5G+OE\& M 7*BX]13C,JRHQ.HHZ^\(SJIKK:Q0W7,*:^ML5U4EBS//7:V5EJJJNG51AEE MME3;#K[Z=R]F WSIZ3-K" [93;AEQYL1W\52X6+(28G?KJC>3AS/6D5%G7A]5CK]PM0RJ]KJ::BJ M?5G11 KJMHV-[H9;D6/H[FNZ\-&.8 XDT(-<2!MQQ4";?TLSM<&P?))IA3$4 MP%5M"\@\LU51MM/4V.TM*U8,=\6WT.)Y4F^K%%G'&5?=L?H;]\6_#Y,[8K1E M@5=*EQMNHHKI1TZG@M!0Q4V.]9(,F:M3B7"E,KZ$XT.)9@*["MGK;'JW!V4D MC<*D])NRFPTS8X+SURK58A6\@9#68'4L56+5*Z)VWKH[,BPT#+BJ)GURDM]N M3:[&I-#25$VVW7*.F=>"=ZTE1*U;]LU[80V0=,;<:UY\.7DW+F7)8Z8F.F3= M1:O:?Q7)OT<1_2K%8M=M;\KX"JV['=SX0KS,_P">&6?I1D/\LUL8C(ZF/_#9 M^:%.X^G?\MWYQ6M1.H5*0J$2%0B0J$2%0B0J$2%0B0J$2%0B0J$2%0B0J$4= M)>S,2[I:S^S"H10A4(D*A$A4(D*A%DZ.ZU=& VE8<8'^A<2% #J0VHZMZ^V) M]D;,-RZ,97'H#LV>XO*" M?5EM)(GXC_P;86D!M,SN!+@201+N,P=(N;92B0"1M8]]%$W,36%U:/W=WG6Y-,ML-I:91L; M0))2)F6LR23J229DQV6M:QH8P -"Y[G/>XO?4N.U3+4EM"W%J"4(2I:U&JYM="XTD$+54MM[7 IMQ*$I#WB%I12M(4 M1M$QV&.;=W#'Q%C3C48;ULV['-DJ>0K3XY=0MY(5")"H1(5"*,S(B>AE,2&L MM1J1,2,*A%"%0BF2E2U)0A)4M:@E*4B94I1D !VDF,C$T&TILQ.Q9 VBYI07 M#1O;4@%4MI4F9D 4!15.?L1>^VG8*EIHH"2(['!8X@@D$$$$@@@@@@R((.H( M,:ZFIFT%U:&TE(4M02"M6U *C(%2CT3,ZQEHS.#1M)60":GD%5E_B.N0^EM; M*:A$S,TE2PO>D F;2U*"5'[&L;3+24G95O,J>MCIB0#SK/*54TMF=#U*NF0U M3OT[1'J[M0XF:T*?=I5U */#W^GJ 4@D3UC9?,]EJYI!%!0>/N*FD4ETTDU: M34TYMW=V*_;=\.FI %I2TVRVPS,)2XM12D(U)27)GV)RZ1>V096EI&4##N+5 M<'%Y#L'5-53K'+:Z?!JJBF0ZD$@%;8=;"P?>EQ"@$GK+MTB4HMIV@2.;FIMY M%-C;EAK&'4]PK5+I;Z:D2R]2U276W@0$%25KFF?YS7_\+^%_^;5?X3_]9]][,:MM_EH_\QY V+K77^8?_E_* M6O\ ZNL7>L*CU=/U=8>L)ZNGZNL/6$]73]76'K">KI^KK#UA/5T_5UAZPGJZ M?JZP]83U=/U=8>L)ZNGZNL/6$]73]76'K">KI^KK#UA/5T_5UAZPGJZ?JZP] M83U=/U=8>L)ZNGZNL/6$]73]76'K">KI^KK#UA/5T_5UAZPGJZN*7\99_P"7 M_P!__P"4_"]G3V8'_P#+V_D[?]RJDV?]I_:70:;\&U_R_=1^'Z__ +7]UW^Q M':]>7(?M_P"V_L[/ZO+ _\ 14_ZOW_>Z_9]F-I_T?\ WNQ2^Q5HK\,C_E[_ J/ M?>\Z#I^[[OW4:3O+;_G._M[RP-G_ "5=C_\ #Y]GWOV?8C<_Y7_>[$/_ *"@ M/?N?\NW1/O/POW/OOW/=&I%]*?\ -[1LV]]!_P"BGZOT=#UU#_Z"?J_0]=3[ M!1_5^AZZL_8+&W'WK?\ ]@?PC/7\6_&Z;\:_KI^KK#UA/5T_5UAZPGJZ?JZP]8 M3U=1'4?\O'4?@_?]1[S]UW0.S_N>]M[RP=G_ &W?6_T'XG3_ /V#_!#\)^$[ M>OL=WL1TK7_+C_/[]O=7'G^D_P"WV#R=BU[(/QIO_EXZ.?AOQCWP_"_X(U;O MZ9O^9\D[=NY;5CL=]#NVK ?JZQ1ZPM_U=7BOP5%_]@O>KZ?_ !%_BW[GOB+M MG_=_V=O].5:QV_\ 9*W=_"G_ .P'W7XQ[_[KK^Y[_8@W9_WG]K;WN96Q_P#X MFW=L65O'_DO^7O\ !J_Q??(_!?N_\$HVKC8S_->2-OP]1_R\^]7[_WOOU?@OW/?^ZC/K"BW MRC_E>]M[ZV+'NM;_ ,OG1C\![[JY&[9[7?YO9^3WUIWVQO\ E]_P*[OOXLU_ M]A?QC_2>\_!K_"?NNZ)7GDM_S>W\KX%5:_2'_+;!Y7=WKI^KK#UA/5T_5UAZPGJZ?J MZP]83U=/U=8>L)ZNGZNL/6$]73]76'K">KI^KK#UA/5T_5UAZPGJZ?JZP]83 MU=/U=8>L)ZNGZNL/6$]73]76'K">KI^KK#UA/5T_5UAZPGJZ?JZP]83U=/U= M8>L)ZNGZNL/6$]73]76'K">KI^KK#UA/5T_5UAZPGJZ?JZP]83U=/U=8>L)Z MNGZNL/6$]73]76'K">KI^KK#UA/5T_5UAZPGJZ?JZP]83U=/U=8>L)ZNGZNL M/6$]73]76'K">KI^KK#UA/5UE[5^+9'_ ,O'\WD^]Z?SGQC\)^X_]Z41=M;_ 0 )CRO@*FWR7?Y?9\(7__V0$! end GRAPHIC 32 tpg61b.jpg GRAPHIC begin 644 tpg61b.jpg M_]C_X 02D9)1@ ! @ 9 !D #_[ 11'5C:WD 0 $ 9 _^X #D%D M;V)E &3 ?_; (0 0$! 0$! 0$! 0$! 0$! 0$! 0$! 0$! 0$! 0$! M 0$! 0$! 0$! 0$! 0(" @(" @(" @(" P,# P,# P,# P$! 0$! 0$" 0$" M @(! @(# P,# P,# P,# P,# P,# P,# P,# P,# P,# P,# P,# P,# P,# M P,# P,# P,#_\ $0@ F0)1 P$1 (1 0,1 ?_$ *T 0 " @(# 0$ M &!P4( P0! @L)"@$! 0$ (!$ !! (! @(& M! D'!P@'"0 # 0($!0 &!Q$($A,A%-76EQ@5%E=8,2(C5G:6%S>843(SE;4V M"4&R)'6V=[=A-)0E)CAXN(&A4G+35"=#4W0U565'&3D1 0$ @$# P0# 0 M !$0(A,4$246%QD:$B _!2$Z+_V@ , P$ A$#$0 _ /[^,!@,!@,! M@,!@,!@,!@,!@,!@,!@,"D.:==H-KE<0T&T4E3L=%/Y5%Z]2WM=$MJJ;ZKQY MR',C)+KYPCQ)* EQQE8CV.\)&-A.W+M]\LG_P!#N(_YC_\ ^.=1_P#97_\ M:,#)<$,8/A;BD0VM8,7'VIB$-J(C!B%20QB&QJ>AK!C:C6HGH1$Z8%KX# 8# M 8# 8# 8# 8# 8# 8# 8# 8# 8# 8# 8# 8# 8# 8# 8# 8# 8# 8# 8# 8# M 8# 8# 8# 8# 8# 8# 8# 8# 8# 8# 8# 8# 8%4=W&[<9!)=$DWH(:V-"I)VPU42PK*0NY3IA:(L M^MK6B<"-"$&3&A$B,5K7&4DL/.B\'[QOOF;5KO?-R?M>GCM]F@ B:ZE2L?J$ MM='KZ^SM22)4Q]GKSZ[H?P-CLE(5WB&WS"N,&P7$G#V[<:V=[.V7G+>.5*ZS MB2@PJC;HL$(:5S[%9D5\%T C([&PH2^JM1H&*\:(YRJY/2$MX,_#/W,\6_H%JW]CQ,"UO[M$KX6P@L"CJK05U6 M2*J]OM;LH%H")-@,EQ+?6[.HM0/6%8G$YK3(QXRN:Y%1<")?L7TO_P">Y)^- M/,OO[@:X=V^C1-#[?=]VK2MEY5HMEK3::RNM8',_+[Y<5MAONK5DY MD;O(% M_I%=,,)W5BKX'KTZ+Z<#9!>&-+557U[DGTKU]'-/,B)_Z$3?41,#U7A;2E14 M6=R3T5%1?_K5S*GH5.B^E-]Z_@P+"H**JUBCJ-JU] M?''%B 61+*>5(48!-17E>\CU3JYRJJK@9; 8# 8# 8# 8# 8# 8# 8# 8# 8 M# 8# 8# 8# 8# 8# 8# 8# 8# 8# 8# 8# 8# 8# 8# 8# 8# 8&MU#QMIN\ M[ES%:[75R;B=#Y&C540I[N^"R)6Q^.>/I(846-$LX\:/'9(F%)X6,:BO(YR] M5O>; ?*3V^_F$3];]Z]YL!\I/;[^81/UOWKWFP*DW;M7X)3DKB&F;IDT M=7;/WY]E"#NV_A!.=!UR.:&LIH=I9YWJI7*X:.ZHQR]4Z+Z<"Q?DN[:_L[D? MKUR-[W8#Y+NVO[.Y'Z]]V ^2[MK^SN1^O7(WO=@/DN[:_L[D?KUR-[W8% M1\9]G/;K>%Y)?;:)/G.KN5=LJH*FY Y+5(E=$%5>K00(FXH@HP/,=X&)T:WQ M+T3TK@6?\CO:_P#9M)_7_DSWRP'R.]K_ -FTG]?^3/?+ ?([VO\ V;2?U_Y, M]\L"K>:NS3MQHN,]EM*C0K"OL(ZTC02XW(?)PCB21L51&,@RLW-'L4H"N8O1 M456N5/\ +@3ZT[ NT>\@R:NZXC%;UDSRTEUUGNW(\Z!)0)Q2@^?#E;@6,7R) M(6$9U:O@(QKDZ*U%0.5>PKM3555>,IRJJJJJO)/*RJJKZ5557>.JJJX'CY"> MU+[,IOQ(Y6]^,!\A/:E]F4WXD_&!6;^R'MD3F2-0IQ[9_0[^,9ULZ!^TO ME?U9;$6UU\1DQ1_7GP+(2,9S/&J>+PKTZ]/1@69\A/:E]F4WXD_& ^0GM M2^S*;\2.5O?C ?(3VI?9E-^)'*WOQ@/D)[4OLRF_$CE;WXP*RXP[(>V2XB;J M^SX]LYCH')V^U,-Q^2^5WK'KJZ[+'A0Q*[>5\$>*%J-8U.C6HG1$3 LWY">U M+[,IOQ(Y6]^,!\A/:E]F4WXD_&!6>P=D';)%Y3XVIX_'MH*LM=>Y'E6,) MG)?*Z1Y?"1\1)YO+5?2WS%Z=.JX%F?(3VI?9E-^)'*WOQ@/D M)[4OLRF_$CE;WXP'R$]J7V93?B1RM[\8#Y">U+[,IOQ(Y6]^,"(\:=H7;ZMI MRQ6_4NW6#1\F+6U,9_)'*11P()./>/K1\:/YNZD<,+["R.;PHOA\97*B>E<" MU/DZ[=_S'L_B'R;[Y8#Y.NW?\Q[/XA\F^^6 ^3KMW_,>S^(?)OOE@0[D7M)X M#JN/M[LZ_3[>)/KM-V>="E!Y%Y.8:-+B4DZ1&D">W&M6Y6 MXSAT>KV42+=5/(3;2*7>.0)T6:D"%0&A*:+/VF5'<^,4SE&[P^)BN7HJ=5ZA M>'[ ^)OS47^OMF]LX#]@?$WYJ+_7VS>VVBX'C@1BBXLH8WFR3#A6>Y5\9TN7)G'9 M"KMWV.#!CNE3#'E%9%AQV#9XWN5&,1.OHP+BP& P& P& P& P& P,%L=]'UR MK)/,-9,@A!0JNM$>%'EW-O+=Y=?40'6$J'%?-G'Z-8UY6)^%55$15P*]C5Q^ M.93=EL[%LJ'LT@?[0YKI,P59"V [0AK]E@"O=D-%U_7P>#Z/+& PQGM)$4\>+/E':)#%*(B)^5Z($\P& P*=D5LW?I#=UJ9C8RZ^IEXUD-DRGUU@0C7# MM;JQ'3;,&!?TFP@:R/$&9 / )KR*B^8WPA8^O7L78JJ/9QFJ![G%C3X!#Q)$ MNGMH971;6EL'P9$N(VRJ9XB .T9'M0C%Z.5.BJ&;P&!'-GOOH&N80 FR[6QE M"JJ&N\V*(ME;RF%(&.))DR $J1XP"R3-0K7>K@(K>JHB8$&J:TG&LX!IM@LJ MFVZ<-VS64F3);&A;Y:.:-+82W6Q265%%LBN(;ZO5[(Q]RD0)Q8NZW=G"[9=>\EDM6^4%;6ID^9]$;%%AK:6LT<">@"@<\[V MO=,BR$1J-1JJ$QP&!U9TZ'60IEE8R0PJ^OBR)TZ9)(T4>)#B">>3).5ZHT80 M!&YSG+Z$:BK@5#]&7Q3-Y6;%L%OFA4(M780CB/T+Q-DNH4KQ[6FM'VDYVK,' M.5Z-1SVA5O1O7 MROL(-M!AVE7,C6%=81@S(,Z&9DB++BR&-*"1'.)SAE"4; MD5KD545%P.Y@,",;3>DIX08U>@3[%='2LUR 18[W2+ K5<282(>PK'S*VDBH M^;-:(S2^J )X.KU:BA#J>M'QI8Q8;YTW_ (7<8X%M8# 8$"Y5_=?R1^@6X?[/6.!G-1_NIK'Z/4O]FQL" M0X# 8%0[;^][A_\ U7R;_9VMX%O8# 8# 8# 8# 8# 8# 8# 8$1VNYEQ&0J. MD(#ZS; XX:IIFQY#8$2-Y*6>P2H!+.KDS*VG;*$A4 12>:<3>GX_5 CVN0H_ M'=E$U!#G^K%V\Y-6EV=B>;*#?N\ZPMJ&597%W,LK*;;M\^?%:(#!C&"0USNJ M,10L_ 8# 8# 8# 8# 8# @%"=-MN2[2TOFZ_5J>LU- G\4:R,O5EULBOA6LB M%81CD:R)#:>.,\58\A[55DE%0)S( &4 T:0Q"@D"($PU541XBM5CVJK51R>) MKE]**BI@0O5)A:R5(T>SD.+.IHWK%'*D&1\FYU5I6 A27+(M+.TF2Z5"BA39 M4E6/DR6H;HB&3 G6!@MCOHVMU1K*0Q9!5("'6UPSQ(\FXMYQF1:JF@DG'C1$ MG6DXK B\PC&>-Z*Y41%5 X=9II-1!*ZQE).NK.2ZRNI@UF-C%GF&,;A0(LV? M8OKZZ*(31A POEM1JN1$<]RJ''M51,LH4>54F]7O:26VTIBN=)\@LA@B@DP) MD>/85C)D2R@G*%1F*H6%<,RM5PF= []!=Q=AJ8MK$16-/YHI,5Y %/76,,Q( M=G52W12GC^NU=@ D]J%&[HY4Z*H9C @6T227<\6C5LA1FFQ1SMIDQI#A M2:G6#F+'\II(=O5VU?/V1T>1'A20>9Y*A*14_$1%"=L8P3&#&QHQC:U@V,1& ML8QB(UK&M3HC6M:G1$3\"8$!M'_5'8$V%YE9KFPFB5VPH>0Y(]1;O0<2EO&O MFVHXD*#-(C($@,:*I#29 #/5&L([ L# \*J(BJJHB(BJJJO1$1/2JJJ^A$1, M" ZT]^SVA-U>1RU'JQJ[3@L,Y02*HY1DF;&Y(MI*KYK;]8P70WD *3&BL5/1 MYY&X$RL8$:T@3*V8A'19T8T4_DF-&.@S,5CG@DQWCD1I ^OB&4;FD&]$^?:33/EV,Q&S)4X\@\Y[ZN,\BNOJ3'.Q'B*(HU[:]B;KTN&D'56PM@CFB1[FN1 Q&L]S'!%Y>2=C?RMJLZ1855W M*UJGK[1\\U=HVKP)MM=;+*B5UG:5\D4YM4>8LX01/;#+&C/ZD3HX)/>=R/;I M(CRM0.?#ECKKO7I\43U7Q$2.>.8;D16 ME&Y&A@M([L^";49:"9S'HMILE5ZD-S:^UBEGWE=8OF1Z.]!1PI=I90VW1ZV2 M%@"_EG2([^C5:\2O"WM"Y?XVY0F7\'C_ &VJVH^KK 'L'T25QQU,JQ];6- G M/5C4CV/EPW/>!W0K&.8YR(CVJH8O9_WS<3?HMRM_G:#@6[@,!@,"I>,_[Q]P_\ ZKY-_L[6\"WL!@,!@,!@,!@,!@,!@,!@=.QL8-1 FVMG+!!K MJZ*>=.FR2(*/%B11.-(D&([T,$(3%+97K8[8M89[ MT6CHHRE)75I0"MK6L^DWOD$-+D1E&AW/8QR*@6= S-_3"OZF75E,>,IVL?'E MQCRHTB',CD9(ARA&A28OC:]$"48# 8# 8# 8# 8 M%/TMPU9YZUXGP@@DMB5\F;&LJRSK%VR=&=6@FQ7 M.+#>1TA$_(X%'VG-G:QHD,882W5N9N;9N\5&L;GVX7&L:Y/?+%8;[ VZ)L5552B M#C_0D-E5#I1VLY)]7]$*VXCM- 6DCR[D M=M9!/+!-MQ4-$23K3%C;% A B699UI";(FM/'5X@&8QI&-?@;0T5S$V"IB6T M)?R,EI6$$KQD)%F13EAV$ [A.>)9-=/CE 7PNG T[WOECG2!R'< M[/JG!+N4.(-5A0*[2['7-R9 V2^VF0&V^N]]]# =8Q9]%1LAMJXPI$8$IHN;N1M>JI% MG(:IG,<"+!A,*$)[2UG''"J:B(^000$F6MB<<<7CP>=NH5LL$83W"5U7. M;#*5%U\7S9:-1[2?BG>PJA=>AEU_B>9M$CD?N=VWEBHVK3*"71ZS>5+TB5& MOV"[/9U]AKBZ[$D65I8[-7*X+.A'R2K$&T345PAH&SFF6KQHNJV)S$L*V#'G MU1Y@RQ9MMJLKP_1<\\&;*DVT>97>-($SUOP2"2H[BN:U"M1 UQY.X-V?=N0M M@B:?SMR-HX]XDU5UR;7T,B-(# TNNI:G7J36M=,:VA6&ER]BF4=@7UZO80CO M/E*]K'(%ZA&[/MFY!U?7-IO)G>+R]3R&K<;!:[2Z!5R15-:RL:.;(BT9'RJX M4B-#A,(BC"H&O$GEQVMZ,P/-?Q_=U-S W_H;4 M%M0U=P.? L S:V-+?8UR.'72'. UT@\5A#R7@CJ5'=&/*]PT_%YXXV:%J!^1>;K?A&+L%Z:[XTN:B;85H;/7-( VSO9UQ<5M@M9%H=E2;"D*: M0^NF!C-&(1AE*_H%-48.(:/5;K60]\\-EXW;9]I&VZ\F$":NF6FBT6GTC*0= MGM@*ZU75CS(D^G.(AX:2#E60*652&8!O'4NTI84L_P#B(\A2[&:2\@0]HJ:^ M$^(2EB7FK-L8IH@#EITLV1[.!'D2#M\H*3R/CA"CWNP-YN.;&OHJ_5(T&?9S M=,V^I@.U6TOXEC46"7L>"GK,*7#V2:*W&3:HD9\^$ <,(1( _IZ%$BAP\X<_ M\;\%5E/]>=KKMT M"/)^+@:[[YO_ &^;'2Z=+J.[G7='M=+)LUI7;%4[A"E0+?;;RLE%FVEW53;I MX[X,(89Y1UCSO:%I%8-1J(?A"J7FXMGW,&TE_P"(_:S00Z>7' #ZWZQ'C$G3 M9X(-A)65$G A&#)O(#?!"D6EA3U3-=HZ61K"!\Z.:5!2:[P2"$>\[VG(OC57!?G&/)FJ\MTFP M0H75GHKO\.[CQ\DNQQ)&\;)K\_1XU0>OL['9)>O#L PEAW+)HHT:N ML[+_ $KK(!**#PC4J*X+>L[GD[7-@NK*L["]+V633DW35:^VHR:UK]C;:./9 M+[7M6I8$F;1S6,C7>LA%8354B0F@G.!Y:/;T(&=UB'R+,U@\P/9CQEI]S'VZ MII[_ %RS-26 ]RUA-0ERY%Y3VH*J E,V#L(05S/7 V#E$1YE$B]6*$#WFQY( M==@V;4_\/ROG3X'J]5>*>[TZNLMJJ"VL05G61W)6#K'1H;H#YD.;+4AF((#A M('SB-:&X/;D^@M^/8>Z5O#E3PI=[DY+?9]6K*Z"%SIY6^;%D2+F!2T8-C<2! M(&Y9# JQA7$$CE<-RJ$@V?\ ?-Q-^BW*W^=H.!;N P& P*EXS_O%S;_O:;_P MNXQP+:P& P(%RK^Z_DC] MP_V>L<#.:C_=36/T>I?[-C8$AP& P*AVW][W#_ M /JODW^SM;P+>P& P& P& P& P& P& P&!H2,,:.T MB6T:S(^YK$V*#$ELIPA>IB-5LH\!\@?4I7 \L-[H$A)4&%*0\:4DF)&D)*AH MY(DE#!81#Q4<0SDC&\7B9U>Y?"J>E?PX';P& P& P& P&!5]'0\AU)K"3(MM M,GS+>W?86"#ZAJ (\9&BWKYBM>@&,[&UYI(QHL5(B@;$+Y4IWFF0J$"21(._P (,2&" M3I0X41D:,(25^P/(R& ]@-!M*6X>YY&UJ0FHYW7J5IG+U1S$:'E13ZU]%QFML?0?C9UZ>'UM4?T\M%8H8^96\A65=)KI\G1S M G0"0YHQP-D TJ2:RQ!+:,H;MDD WSR1U8YKT(P*$1'>8K'M#$!U/D$4S5)$ MC8]7M!:W4^4@I%/L40C[P]AZK)LD*#:"LEQA:>&24[OYCVM:$^75]X.?5".L=.K&ZS,KWC=5U6P=$ MK&U885S4QH9-@%"<*Q5"!"Z0TR1 N81K''$UV HM?Y(I8\[Q7&E3[&TGGM+. M>2IV80Y,XU=,C,\F$;9)S8$6,2/7#8$1$'Y 3+T0I4$4U/BTFC M33SM1UGBC6Y$MB1IDFEUJT@RI,(MK;3Y83&%9M4SB-+$>U7=423ZP]>J$8C0 MFBBY-\E>D[1/6/5WHBK5;!Y/K7T5&:-RM2X\?JZ7:&Z4K M8TFMUD$< 7,1J#.QRHGE*@T#@G\)0[405LM'X3F202)-J)QM,L'A9>3Z>O'8 M36M6R\?@DW=%7*J=?$L*&-BKXV#>T)4_2=F#K7U/J&:)2:_&&2/50JJMV.M2 MJ"*RKI5<^&M=>0R1R10ME.5!/&UQE%TZ#0C7AA-EXIMMNM@6VW1.+MX+54[8 M.NBVO2[";%IIY:F,MM8@@FOIL%IKG9(@RJ]@QR(\!B1VE:*42K+5KOZ M/Q,<'1'QA2BVB)Q2G%W ZTX]/3>$_P"P\A8X+F+6MFU*]H*O:M. MUFXM*H\:NV&)2[')=46:UM>Z).2(+9*X\J.*]'(<039('DAN8-"-(CB*%1\. MZ%S9IFY;L+<^2-6W>:4=,.J+*U;>JUS-3'>3"0BPY$[>;:E?-6I4PIH >4- MIX9#S^K2 Q1AL"@N3/*3K.T7S_)8CE2KV#RO6/HVV6TKZVJAV AUYY;%-<'-+LK*P-(+:6)' M%\H;0@ B=&-57.7 C&S_ +YN)OT6Y6_SM!P+=P& P&!4O&?]XN;?][3?^%W& M.!;6 P&! N5?W7\D?H%N'^SUC@9S4?[J:Q^CU+_9L; D. P&!4.V_O>X?_U7 MR;_9VMX%O8# 8# 8# 8# 8# 8# 8'1LQV):VP%428L.V)!ECJYDZ*2;"B6+X MY&PI,N&*1$++B@DJUQ!-*)Q&(K4>U5ZH%>TE%R)0TT:KB6&E$?' =[Y$B!M! MUDVZULVU0)%%L\;CZZUR M=*C.G5EA1V\P9XL2_9/CJX)K7R'38M?'"\;^B(V>-")T8B-0*>[?H.P'X[B; M)K&K4Q MC1C8F!,,!@,!@,!@,!@,!@,!@,!@,!@,!@,!@,!@,!@,!@,!@,!@,!@,"BVS M#+R8WD9XV-TXM&O&P)BCEH=)R73K=-D>50I7-U.49GJ@Y7FJCS>6J=6OP+TP M& P&!#-PKI"#@[/4QV%O=8<>0%B,&TUC2RD&V^HG2&5-O8)'F@ .0P48;2&F MPXZ>)&HN!*($V/90HEA$<]T:=&!+CJ4)8Y?)D#:4?FQSL&QW5 M'(BHJ8';P*BV?]\W$WZ+I?[-C8$AP& P*AVW][W#_^J^3?[.UO M M[ 8# 8# 8# 8# 8# 8# AO(1=Y#I.S%XTCTM\A'L0%V%G MT<5@# @#((]:5BR1(Y9$9RO\+E5C6=#!B(^]=_:QK%#\&<*LDQR6!(!/VBS' MK. :,"35 ;%:Y@1284B2^,=7R&,/ZJI&J-#-1@55VW;;WL2.V^-/9PYQ30[A M#WC:14^MR]TL9X+JAD\D\BCNYDR1C6B;X1C":WW M+W?]K>HR[M>U[CC9[6N-+ 6HH.3$)96$2(*4P5Y"KD\]7_21W >.O&8IQL:5 MKB=58J!L]PM?\V;%1V,_FW1=4X_M_7!LIZ?5]B/LOFUZL(1\JQF$$!D>0[QL M8@6MZM5KE5?2B-"YL!@,!@,!@,!@,!@,!@,!@,!@,!@,!@,!@,!@,!@,!@,! M@,!@0K:9LN9(B:C3G/&L;D3RV5C$(XI71R'MZ%K$BSY+UQ,":X# 8# @5,--7V&3K3!(.CO5FWNMH".C(]?.4GG[+2(*!3QX<.,^29+$ M)),HDB4:9):U$8!$P)[@5%L_[YN)OT6Y6_SM!P.URB#EE\?69/$L[7P6$2], M_8:[9H[25-K2$I+481%.-J6,9T:]6&1?57C*\2/;XDZ]4#7.RW/OY4LB13<. M<'H!?7QQ:VXW:R'(9Y4::2ODGLH%A)$7UJ2V.-XT SP(YZ^+HB*H=G>;;OH! M=65KQQJ_$5I1-K:UT/5=LM)%7,==U53.#;QHUO!))1U/M-[) 4)3.0T*+%5J MHYYE\ 1F_P"1/\0VLV*DJ*K@7A.\J;02NE;+$WBP' IY+(UA,D1;6'.M(%B M#42/'CGCCEK)DM=XQ@$7S !L)P4_92MY2+N(JF/M9>28Q-@C42R'4T:S?Q;Q MBZ1&K7RRFDEBQU5&->]WB)X5=T3KX4"^,!@,"!!=@Y(1KH):(T57)R=N*%1A-;IJ"G5R%1R/0<4;T? MU0KB&0A7A?\ @,!@,!@,!@,!@,!@,!@,!@,!@,!@,!@,!@,!@,!@,!@,!@,! M@8J[N(=#5S+:=YC@0Q*]H -827-D.5!Q:^O ]X_6K*QDO8".%%1QC$:QOID> M0[R4+ZV]'(\S<" NYO[HCV44$;M1-!A+3'LYA+#DBH.YIR^JR($"/(A5OE+8 M C><"2!6+_I?3RR*!OFE"P-(VGDWD&EL=PVKB"QXCVS4+Q8^OTMELL/8)6X: MT6JKY-NV4ZF@1T#%FEDF9%AJ0G2=#CF*K'(X3 ORHM(EW6P[6"]71IH4*QK_ M >+FW_>TW_A=QC@6U@,!@0+E7]U_)'Z!;A_L]8X&^'5!&3PJ[HOE2XDDW3\#O6_ OXHF8'/] ;GY_F?7Y_D^L^;ZO\ M5>G_ .;_ $R:=ZMYOC\?_P"4/;!\?\[HSSOZ15P.D77M\'#)TY'>LAD-6H?Z MH4KO%)932XBR% U_1?';$%-\M/1^2\E/Q'+@8'7*GDVXH*&WFV?"3T?S?H_P!'].3H'$[5>2%$]C>5?"50%&TO MU&H5\!GU=3$$?R_6$:[R;*'*E^'\#O7/*7\03%4.S]6N0?/\S]IG4'K32^K_ M %,I/^;)?'L'1/-\_P ?XU(1E?YG\Y/+\_\ I'*F!$]CI^5ZN!4M@\J,?,FW M-%3R)1..*Z/UQ'.\JNA3(OB_"[UWS/YP6(H>C-4Y-:K%=RP MPB-4"O:NA4;4(@UOO/:JMFHK?6$L(/X/YGT>O3_G#_"$7TSB?>]'UJ'K%7S' M;SHL(MS)9-O-8J[FS+)N[6+=2'GG3IA3E#'G$GM -7>$4>8P2?BQA]0ES=6Y M&0S7NY35XD.PC@_4BA3Q ;96=ZLX+E(KO+1[1B5' MA,5H-T\Y7IO[T#ZRI4!]5Z=>D=;:-,2-YGC\2]*L1(?C_G="^;_/:F!Q,UW> M&M8CN17OX7K#2 M*'ZKTR=0)9S)3H_F([Q(CJXXHOC_ )R>1YG\][L#WT^1=>L;'4WEPV\D4=A5 MP66"5]96.,AM;IITAY(U;82_"XTR40G0HHSFH_PM8X:,*\)M@,!@,!@,!@,! M@,!@,!@,!@,!@,!@,!@,!@,!@,"GKK8!S-R."TI=P6BTDHS '%TS9[&%L>P. MI'7K+"*:#73JZYJ:6(]@XSF>$K;QGELZE&-'!7/.FK2N7J^BJJ3>.5N,R4]E M8NE3==X^VJ6MB*YBNBP@QYL);/S(/- M8Y7Y7JB I-*-3R;S3-[V/<8D'7Z"[U"PFV1GOJ7SXM^RN604OY%PK5P7N1S3 M &X+-XJ8;CRDMXFP7._[U9VEO-O9-Y+XUWZ#.+Y\*KE+$)%DFO1*V(*_=!<9C!*0QYIED(BBDH_ M? 8$3WC?=%XRUFRW7DG=-3X^TVG2.MOMN[ M[%3ZIK-4DR4&%$6QOKZ9 JH*2IL@81^:5OC*1K&]7.1%#7OY].QK[YO:C_$1 MQ%[WX$"E]]W9!KFW"MX_>5VINIMO/#K;Q@^X7B)RQ-A&$<"EN'>#:SR2ML8X M0UY&M\L(4&,CE3\=<#$;'WT=DI>7>+I@^\3M9)$B:UR>*5*9W!<3.CQBR7:, ML8<@[=M407R$ _RTB] M3Y].QK[YO:C_$1Q%[WX#Y].QK[YO:C_ M !$<1>]^ ^?3L:^^;VH_Q$<1>]^ ^?3L:^^;VH_Q$<1>]^!5W'7?1V21;_F0 MDGO%[6 ,F\I)+AO-W!<3"9*B_LUXWB^LQG$VUK3@]9C$'XV>)OC&YO7JU40+ M1^?3L:^^;VH_Q$<1>]^ ^?3L:^^;VH_Q$<1>]^ ^?3L:^^;VH_Q$<1>]^!". M3>^SLAE\;\@Q8O>1VK2),G1]L!'C@[A.)3'.8M#/&((1#VYQ"E(]R-:UJ*YR MKT1.N!F=6[[^QX.L:X$O>5VJ#**AIQD&3N&XC8\;V5\=KV/8[;D^?3L:^^;VH_Q$<1>]^ ^?3L:^^;VH_P 1'$7O?@/GT[&OOF]J/\1' M$7O?@55M/?1V2FY6XGF"[Q.UDD6)6\CLE21]P7$SX\9TFOU]([9!F[:H@..H MW(Q'*BO5J].O1<"U?GT[&OOF]J/\1'$7O?@/GT[&OOF]J/\ $1Q%[WX#Y].Q MK[YO:C_$1Q%[WX#Y].QK[YO:C_$1Q%[WX$/U;OL['06>^/?WD=J TD[DAQN3 MN'X43SF)J6I@4KO5-AAE5R/ K>LA\DWXO]+Y?EC&$P^?3L:^^;VH_P 1'$7O M?@/GT[&OOF]J/\1'$7O?@/GT[&OOF]J/\1'$7O?@<,COR[&G1SM3O,[47*X) M41OS#\0+U56.3IT?N",7K_(OH7 CFC=]78]!TG3H1N\7M2AFAZKKT4L1>X'A M2,L4@*B&)\=8U9NAJV.H7,\/@CO>!G3HQ5:B+@2GY].QK[YO:C_$1Q%[WX#Y M].QK[YO:C_$1Q%[WX#Y].QK[YO:C_$1Q%[WX$/W+OG[()H->:'O#[4Y:Q]QU MB81&]P'"]^ ^?3L:^^;VH_Q$<1>]^ ^?3L:^^;VH_Q$<1>]^ ^?3L:^^;VH_P 1'$7O M?@1&3WU=CKM\I9J=XW:BHQ:CLL9TGYA.$U4;Y%SJA& \Y^U+9M\Y(SG>$;V@ M=X.I$5Z"5 EWSZ=C7WS>U'^(CB+WOP'SZ=C7WS>U'^(CB+WOP'SZ=C7WS>U' M^(CB+WOP'SZ=C7WS>U'^(CB+WOP(CK_??V/,V#>GO[S.U-&%NZIPE7N)X@Z. M:FK48W*WI>0EZ>8QR>D\STI_2,3\B,)=\^G8U]\WM1_B(XB][\ O?KV,HBJO M>=VHHB)U55[B.(41$3\*JOUP_!@2+YQ>T7[T_;C\<.,O>? V.P& P& P& P& M P& P& P& P& P& P& P& P& P*QL;2$WD:?4+> K[%>,9-HT#)BDGPX0[TD M5]XRH+7DB/!$.1J>UYVFFF$(9%:X 4"P8W!MUV\.N+39-YNB=T=+W M!T$>/44\"GH8FL-!IU@)BCM2VD_5YAHLVPL[6OE*QA!#='$BC;Z&X&U^ P/S ME_Q2*ZOM^VC3ZNV@0K2LL>[OL9AV%=8Q03H$Z)([ON&!'BS(E5P.E8]MW;U;5\ZK ML.#.(9$"QB'@S8[N.-08AXLD;A&$KQT["-\3'+Z6JCD7THJ+@4+#X9X;-RKQ MQK]OP[Q*6YU^BY/K[M[>-M& VU:UNC/IKY\.)4EC167->Y3M"CG*!SGC7\9J MI@;#?+]P+]B7$7PVTWV+@/E^X%^Q+B+X;:;[%P'R_<"_8EQ%\-M-]BX#Y?N! M?L2XB^&VF^Q<"K>.> ^#BW_,GG\*<3.&/E)!Q/'QMIW@;&;QMQQU0/\ U+T\ MM)7F]>G_ -IXNOIZX%I?+]P+]B7$7PVTWV+@/E^X%^Q+B+X;:;[%P'R_<"_8 MEQ%\-M-]BX$'Y.X"X+%QMR$6/PIQ*PX]'VQX'CXWTU'M*VAL%&K%2EZ^)'HG M3_EP,WJW '!3M8UQQN$N)%*M#3J17\;:;X_']'1_%XNM+U1W7 SOR_<"_8EQ M%\-M-]BX#Y?N!?L2XB^&VF^Q#766 M\H;A/BM6,V]&Q4/QK0HQH/JIJSE2)])4ZQUC>>YZ]872+YBO]'G>#9.EZA)E<+\4GE2 M-7H#R3R>.]8/)-(+51"&+(/8:Q63S'(1RJ]YXTKB4D8]BQAPD6)JEDYX"L7H]CT")R>AYAI^-@2_P"7[@7[$N(O MAMIOL7 ?+]P+]B7$7PVTWV+@/E^X%^Q+B+X;:;[%P'R_<"_8EQ%\-M-]BX$4 MD<"<')O%0!O"O%*1'ZKL1BB3C?7O572!6VL, \C6:ZZI]88,Q$8I2MD>%SO+ M:YGFJT)7\OW OV)<1?#;3?8N ^7[@7[$N(OAMIOL7 ?+]P+]B7$7PVTWV+@/ ME^X%^Q+B+X;:;[%P(C0=O_!:[!O2$X0XF0:7=5Y*OXRUEC',^JU%XE$^1"DQ MBM0GB15 ..Q'=4)!D' MI>TN8]G&^FM'='JJ:&29*>,;C2"^'HP,2' M'9^4ESYTA[ QP,ZD.;RRUV0588H7Q1ZPL5 M8W[$32WL\EU&>@

.]6WZ[E(^")JJDD?O)U">W"[AU)U:$Y2]PE>FYN.;N/@W,RTAW+GYD$ U=]4E9 Z1622@"4RH& 0P,3. M8/E[XR<3=R\$-9S&S-+OZQS-L\R[=;-D]MP,?6J+IMGK^TV*M;7CUF*QT9A*L3-:AI=Z2QRU>M+^KRHQ9TT%55F[!8Y M@Z)*" 9-:OVIK3=M!K&U-/7VH;/UK=(XLM4[W1+!&6BJ6&.%55N9S%3D.Y=Q M[PJ+I!1%4"G$R*Z9TS@4Y#% ,?N2GD!X2\.Y: KW*'E+I/1UCM+(TG7ZUL&^ M0D+992((X.T/-MZZ=R>:"!([2.D+XZ!6@*D,7U.XI@ ,D*!L&B;6I=:V/K&Y M5?8>O[E%-IVI7:E3L99JK989X F;2D'/0SEY&2;%;H( HBJ>&F>:&[>-_&VJ<<^0.M-/:.D+="FK=Z!WK!FSCVC8R)7 @H;U#AG7>]]RR&_>&-2UYM/BZKJSD-';IFY>, MMEREU]R;;A*EK.,N5'E^)S>N.%ZA=XV(7?A(VIP\.JBC7E45VAA.;J(4?;O* M!XZ:#LV]::NW-KC-5-HZRC)J5O\ 2I_;],BYFIH5MFI(V)K,INY5)!K,P+!$ MZ[R.[Q?MDDS'41*4IA ,8M@^6C4>@.>&^] \GMJZ!T;QSUMQCX[;CHNT+Q:! MK=EN%YW3<-G0CZLMEI.P&C;&P;PM%1=M&\9&B\3(99550Z0!Z8;4-9[/UQNB MA5?:6H[U4MF:WNL8G,U&]4:?C+15+'%JG41![#SD.Y=Q[Y$BZ)TC]B@BFJF= M,X%.4Q0#77L'RIZ,UYY0M7^-6=LVMHBS7O1TSL*0LLUL1@RGV>UY&X46#U5H M>/I8LN]:W["JUE>SS;U79%EF+4GH-S@8R@!?N7\CO B W\GQ8FN8/'B+Y#GF MF]8'4;[:=3;W!"UO.P&50=L%)($V5Q>F5(5"(6.226,7U3D[@ZAAAR@\I.O\ C]R4\>,$79/'Q/AYRYU]RWV-L/D?9+JS+6X"MZ)U ME2KGK^:HM_9VAK158JV3-J%LN9P1^+P!22:=BQOM!G]QYY0<=N6E#'9_&?=. MN=XT$DHY@W-HUM:8NSQT?-LTT5G4++#'KJ+P\P@W:/5R/YU^W:_ MPJJ31)8Z*("H<"D 38%-0/.SA?::':-I5GE1H2P:TI$MKB!N&P(7:-0DZ969 MG;Z=:5UA&3=E92JT/&O;R2XQ?RXBJQ3.!?H@7VG ,"CD?)9X_5])67DBCS'X M[J:&J%\>:NL&V"[1JXTEGL=BV:/EJ,A-?'_#R=J4CWZ#I!BU]=PY:K$71*=( MQ3B%7T[G=PRV#JJK[QI'*#2%HU#<]A5_4M22? M"G'W>8DW:*",6Y]%Z919,OI]3DZA>+\]6HOSQ_Z/7YRJ3^?3\W?YW/S1_>., M_.%^:_[P_=+[_P#W5^(^;_=/[S?X!\;Z7H?%?P?=W>S UA;X\T_$+3W+[A]Q M;C]O:0LC+D3=]^4O9>PS[<@VC32G\HK;^.6DBA%V:8]=/X.-T5RD\FN5NB='7"V-DW\%6-C[&KE;GG44JX,T2G'$6]>E> M1=>4=D,D60=D09"H0Y05ZD, !76U.77%K1L%3[3N+D/IK658V%7K%;:'9+KL M6K5Z N=9J=>:VNQ3U7F9&30C9V+BZV^0>G6;*J$%NNF8HF!0G4,>'OEN\8T; MJ^J[H?\ .[B^TUC=K-)4VK6U?;E439R]HA$V2\Y"(M#/_FB+V";2;59\"J"8 M,D';=582)KI&.%[ML\V^'VB(>O6#PB^385A:NM0]5^E(';*,TQ ZQ2%$!P+4 M\>_([P,Y7WB4UIQNY<:%W1L&(8.I5U3:%L6 F[&M$,5"I/IF*BD78.YV%9'4 M+ZKQD5PV3[RB8X 8O4*=G/*;XWJSF*O6ZV^W'2D9-Y8( M"W2M!E8EVB:5Z0SQM=H-Y% 5Z+?U7[55%/N.0P &5U;W%JJX;$V1J.K;"J,_ MM#3Z-0<;2U_%SC%W;J VV!%N9NCNK5!)+#(0[6V1+-9Q'JK$*FZ32.*8CV&Z M![:YVUK';S*T2.K;Y5=@1]*O=KUA;']2F64XSK^PZ+(?*;G3)-RP561;6*KR MG5L^;";U&RY13. '*( &HW7OD7WILFO\QW@RO$74+WC=Y:$N"M4F]VS5]JU- MN&H6C[3GQ*1WT?,2;M_R(MS;8+UE76Z(-8=W*@T340*05!,%^-"^0%&R;,\G M;+D++ZHT_IG@3OJLZXC]E2DJO58TE&EM*Z_V3(6+9,_:)]>#0D$)RWJ-D5&Q M6*)D@23](ZP]QPR(W9SSX9<;]?4':>^N3&GM24+:C-I(:TG[W MYQQ)>IWNAV&*M53L4:=11'XR'GH5T\C7Z*;A$Z1_34,*:J9B&Z'*8 #3CR%Y M?>26S>2Z\<#^$4=PAAH/7/$C6G)6P6_E17-\34I(NKULBY4%Q PZFI;M"LTT M&HU]NL0%V@&#N4ZJ'ZE @9A::VIRNT50[[??*;M+@I2:ZG9->5[75KX^DVU1 M:JU?V^85JP1%[?[QLTR"\U8[7+P[*%38'2!1991,X'.=+H&8-BV[J^I;#USJ M6SWZJ0.SMO-[D[U=0I6:8LK5?VNO(QC,WIQ4X5=4CV;2J43)-W$@9 AP;(K$ M,?H!@P,3&_E/\;KN]T'637G%QAY-:5T1-; 44"FP^S= M@5ZJRD^W1<$:.91G'R;U%V6"9.E"IN)!0A&+S#I1L M[*T71:K+H)IHE[0"].IN;='WYO\ J1M*M7Z7D.0DK9 MJ?N<=<3M^C6":Q:*''6MIL7L1*2"O;)-+4C\.?M3*< "N]"^1/@ERCO\WJKC MMRWT#N;8]?;/7TA2]>[+K-CL"D;&+ A)2T3'L7ZBU@AH]80*N\8?$M4A,'%R\CO C7F\VG&:\\PN.]3WX\DXZ#)JN>VI4XZV-I^8!(8>NR;)Q)$)# MV28^(3^#CG9T7KKU4_22/WDZAFG@8(RGE!\=4)NX.-\MS7XUL-X?>-.G*:Z< M;9J))MO'^9#',K@9\H7J$E8?7;.#B74_*N+T9)T#FI),X)DL],,@FWZM$ MS*EZIAW8$UT=S(XI\F+/>J9QZY"ZDW3:-9,ZS(7Z&UK=H2WNJHRN3)20K#J7 M&&=.TFZ,PV04](W<( HD=,W:H0Y0#)7 8# 8# 8# 8# 8# 8'R'\:>%TOS/X M[>5XVH+0VUWRVXZ>>_G5OKAYMY(Z2:]!WS1G>MW,7"S3H"J"I0=D,2J0%D8K M%6:KQSWU54%CMTBX&MN'W7L'F-Q4\Z^\K/IC8&O4Y#F]XY9OFQQ^9-I*2NM; MUKI5EJJL\R*0FPB!--2M:@U*#.J+D /6<5UJKZY/:J3 W;\HMU<0.2'.7PM1 M?CVO^CMJ[OU_R"EKY.37&V4J5G+K#@:EH^^PVW8B^R% .Y9T"@VN2D:_'QT7 M+"S(YDTBHMD?73,4 P^U!J[6L-X"O-1LN*I%4:;!MNQO, YL-X1A(S[UR9VE M\V;5&B*]A^'&5^$2KL,U;%0!4$O3+^Y^V;J&0&\^/&@FUN_# TM#4&M@JL5? M#MXV$^Z4$9@#>-X4R]^:>HC\'V/>M[KL?,*BKZGQ$FV3&N#4'Q,&MVD74K8*309N8V34IVJ.+SLN2U\+:QP](KKQP MUFK.\9@5RZBXU4BA^TYCE"G)S;\W9_)YX58R\;*E3]9T#J+GEKJ++0!28 ML6C&9U*3RJH22P%,JG%631%DE7KHA.AE3PZ( /4 P-(V[*U)[P\U1#6=53NTNV32. ME\).NEU2 0JIL#8GN_L->W',S9-Q<,Y+5B*Y[DSB(BE/BS3Z349 MECF<:11958O88 #[:)'7E7V]Q\?:HNS%.5I>S]-N=>VV-4 IDY&L72DGKDZR M.!P,0Q'<7)*D'J A]K ^$*F.]T[+TLKLRYMK&YV%^&%UGJ_7HA_AS1I.[8TO MS>?+[MD&!%3 6G40S,LT5$37&GAKY'N1T(\4X MOR*,_@:/QPGZY?=1\#9#T S8WE=-+\H?+51)?@'9->;AE*EXSN:]1YHWKC_*0%RJ$E6-@1%,;<3M M8W:[TA=_59.['V$SE)"'B5G2DD@P$ZQ4RMQ[L#7+>^:G%2?_ ^'C>XUU_>V MN+!R!;WCQW4&P:6A++&RFT:/8M0>3=4K3"0F)B>XM4S5>D; M)O)J,-$%4DI6&:4V+6>2B"9# I%-'7>4R8'# SMWSR!\?N\?+OX-%>*>P] [ M1V5"S/*H7EAT-,4RQMJYHV4X>[,/5JE:YBDJ.&D0W?6!@1S!0KQ1-PV39R"B M""1/7$P96>?%@@?B]QILU]B'<]QNJ_<5X"1FFYD5D_@FAE#E[$S" 6,VAM;C7R*\QWBUG>"UYU/MRT:NU MCRXE>6%\XZSU5N-9K'%*T:;;1&L:AMNU4%P^A#,;#NDT4XJT2\<&7:NFZKI) M%)-3O4#4M$ZUU;!?@\FE\AZ938ZTO9FN;4!LA$ D M@LS6$2)&HO 6]=*/(5H4P( ">!M&<\:*ES.\B/XB?BO*+B@;ASQ,+>X* M4P@80 ,O/-&ZK-1V5XL-Q[_;LE^$6G><)K+R=>V&-/+4*F3LQIV_UCCELS9K M<4'+".HM(W)+-#+R;\H1\:\=-E5C%^R8 U9618NG)VBRS!F=< MBS3TD Q9AG%5VMP,X':;C/*%P>9,&U]XH,N/W';C'X]BRW.[5._:1;Z;)HQ, M76H[EXI>:9L:JSL0[0O=A?0S,CB/4DEG G^-3*L&]?Q_6_6]=\S?G"UE+6.E M0.T[=L+AC=J30W\G"1=YM%)C.(-*9VBU5:NKJMYJJ%*EU4$,##+B5O3Q_:!XZ>6K5'D9MVE*=R D M>7G-*=Y64'>SZM,MG[OH5]L@S M336-T,&XOPPUG<=-\57 ^L;];6!AM.'X[4AK.1EK2=H6:'B!;KJTB$GFL@!9 M!E+0E$4C&B[=P!7#=1$4U2E.4P 'S/0U/J&P]7\.*9>H"%MM1G/Q;7)!"=K5 M@9-)6"FD&EHY,2C>/F8MZFLQDV"SQHB*C9S3*HN_@&KU4A MED$$DTR& J90 ,)_&;*[AY>\EN)?$C<[22=O_ ?KW2CN,=2EKF@_(PGBMY$: Y2>17@; MHB:5G^2-1YC\5MN<($=G\[7F^;=LB\#*RJ*CWE/1KKNW=5MD91G*46QQ]?[2 M :.!NHF$>M;[ C;(N_+?8.$F)(6[ER!5T5SHK.,"W%#W_ *9=:P_# MB;YN^JM)\,=(5GESR]HZZ#*><1G'",8H:GY!5"M7#7]TVB$<_::OW':2#,5K MYLH0ZA9%,$SK%!-Z-)V]!]P]W7V?7@ M80<6]>T&V^<*V6JSU*MV.Q4WPO\ #5M4I6:BF$J[KJ-JVALMM8U(4[U%?Y>O M+,HY!!99+M4,W$R0F]-0Y3!?7P)L8Z$XZG(CFG7;%MGD)R1JZ^K!LE>E]-:TL>Z-0T2+U)2HJ6-$ FP-* M&F)E/N=("J9)/ RY_#6R3.1\4&L@82?S-FQWQS!:-E/NP6BB@U4Y3;:D6B1J M 3M)0/6:/TW 0@%(6-*L"(% "A@4+PHT_J>X\^?Q"MEMVNZ5:I^4!7AS1Y!S4%E9%LY.6NR#^374IV!%W-/+6L7X%:NG,F+PR"@(&#>7QUUSK^V>=[D';;13ZU8[/2_%3PR MCJG+S<0PE'U<9V^_;91M!(8[Y%<8\\VVAFJ3@Z7:PYBF"RGC&J_.( MO#S:M3\?=SXFZN8T?R:^2"M3<+R-UGLR\5:+I3'D)-C3*YK2'U5?: 6L-HEP MJ\,LDL*R IK)@D1,0,)@JB]V&W:V\UG#1/DOL'0L!R'V/XD-\ZO@;;$(CKW6 M.Q.3K_D5JES7:OJ>.V'-RTZZG'?PWJL(H[Y[*F;D,!>\!Z"&BC3BB >'NY\> M.0GD:X0Z4,H.QM?\B^)EQX*'V5Y#XKDY+7Z<;2YVL6YY8UK8NT^23^^NDI.L MV9"OE]10&CE,R;=J<4@W>Z"O.F>,7E:Y-2?D3VG1JM;+MX_.!T'Q5W3RI/6= M7-KMK'7]%ND9RNA*[(7Z55@JW;G^Z':4S:JTE*.'Q =I*J LBF*V!8*DLN#N M[N;?@&)Q=T"M1^([?8?F,MVEJ-L*M@G6+3,U.KU.<3W=K.M3]@M9RZWL]]6= M6"J*G!F5$!2. ("CM4OJ*""U%3.2+7>ZUCW76VUOM!D*K1]H734KB$,V=N7#1 M:1B62[-%4X]R)PT'[PL'&;;?!?\ $03O&AK6E.-NQ/)7P*+7CU6."$J%F:V/ M8/%ACL6R5E%%!DW5J][N+J7DF#QL4&KYH^(Z;F,BLF<0WK\U8KCQQA\JWB_O MN]X#6&H.%]=T_P I*3JN?FH2NTO0>K^8\\CJM*ER=K>F;1U#IEHL.G*S)159 M?R0H#ZK4Z#50JA0 P0W7IBC>0;M]D:D49.]87SR M8<>;%>]T4B8H%O@07JUDO%;@X"M1-AD8E1+I#9LZ5,]T4?@R6G5YFG%]03^4*^2B#=',8""/I+%$!$/ M: ; S:8H?CRWE^&5H&^K/3:2>E57GE';IV+L67AH*O2'(S=7'F"M]N3F+785 MFT<,U=M[725+%$<+@LZ=KD31[E1 HA,>/>I-1V#@U^)RN4Y0*1.V:SQRT#$24L_B:!JEI*4^)>2;INJZ395"6D7#U@D!RE9/7"CA("+',<0WM>+] M^ZE?&GX^))V\4?O'_"/BN[7?.%C.%7BZ^C:,H=TLN8QCKJ+F-W&.(B)A'KUZ MC@?.EQ(W7XR]1^(7<^@?)%%Z[O'(R(Y I(MEC)!E#P[WEPZX\&R-\PNRH]+E/)TVN3-ZX$R6@-;1NDZO775Y=*LMB52B'83T-+Q40O*IM9 MH%FZY3KJ$[PUZ\0-8-;#(?AKZGM*A/%-63'*[RO;+X_ZZVM#*N)&$T.TI^SM ME<7CO(&S$N75BHM=JL5XYN3S'7%XVL[C&E'IFVA?Z4B*1*3-AL1RP% M940@ROXV*>/%44F\DX:)I'(N9# NAR(W5HEL/GYY,:NU#K[E%P2O[WQ[ZKDF M1;'8('BCM#E6SG_N[M_:M7J=[K7FJ4[%4W.P)6$,<##D=(1JCLC4X)%$H2ZD:@U.M^'8\QEL6UY2G5EMNYO)Y<;'8 M'5>BG4O+6FB;ROS*C3CN26;*.U)"IMJZQ^6G[^K0R!3)=IA$1#(#GKNNX^,F MX0D;!M*.F*H[ MD5>IF["73*(G#M* ;X/&_P 6G'#'A'QYX]3+L9:]U*C(S>WK$=87;BV;PV _ M?;!W3:G+XXF6?GGMG6>47344,<_H&3+UZ%# ^6[8JJ1M%>1?M43'M_%=:5(; MHH>\.F!1&]-9[98W.3 MW!4:NH^)L"K)<4]=1UGY(+.6DB@78$YQG8NXVRP]2E6Z\(N$7(.E^BI$@$,J M]\;7G93S,3O("K\X^'7&?7&^N 6@9C@WR#Y5Z2:[HU-LS5?S:WSFWZMI#8TQ MN[2%3H=N5L,U'R\S' ]=2G0NTW_&B'?;/VG'W;5-BMD69V>;BGB40[GAD M1;E./J*&#%WHW_8?(+7C2J>+W0%BCWW'G?NR=!3[]RMR#V; M&JM)^:UG.04G/1!$G('(UB]2EBM#:F5:N5@S]1FB?X5D0'+ MCL+WK'$.FX^7G&/D]YQ/#;$\<]YZQWH%$U?Y#)NW3>I[A!WZK0*>PM#4I:H1 M;VTUAY)P!+'+L*L^=C&@X%\W9I$7623270,H&JB*U;JUM^$.Y(7AE1J<2V3] MDY#[)E;:C"103[_8-8Y_6JN5BWJ3B;<) ;% 0E=8L63D%?6;MFJ:)# 0.W V MLZOVMQPX]^7CR4V;GM>=2ZME-S<>N&N+7 M?G+:#4+$;N/(O;/"MG!7#P[MNZ4052)WIAJ#U?7>/VT>$OCDJM)JUW% M1A(NW#1!%$XN7H]!(H)S%,&'O$7=3"CG\6)RE#!W1+ MM_ >+CDIH/E/Y%.!6AIU2S-7C#I&\(R-CUAXWM%:]L.[.8<;9AW*6R/X_:NU[_N,]NJ M&R:JZ;.9ZT6,E*2&((W,4CA-(43F#Z5:='0\[YV.21PCHF8-)>&7CY)-SBQ9 M/QD';[D'N72-F/&/\ AZ+'5M\Z M USIOCUO/:=:Y5;%VI0H[?NE^.7(Z4J-Y:<<)7E)JF,N]$-7' 2VO:14ZFK:.&'&BQ6*0KL'%1CZRS5BU57K;,S$Y(,&J+F9?2EDLC]\HLN= M0QW+Q93KW*&$0V;X# 8# 8# 8# 8# 8# D<'6*U6 E@K=>@Z\$_-O[+.A!Q+ M")":L,33ZE OK#)P=7KL-)6Y MZ22MDA$PD9'/K/(IH?"IO["[9MD7$T](V_@P5N14:K,.P.J8?4<"H?J81Z^T< M"?I4"B(UR8IZ-)J252L2DRK8*LE6X9.N3BMC67X3"(A%.*?4G:M97=5:N.5Z4J*U-6<0D8LK4EC1ZD0*M944:F/ JC M%*F:B9J*0_#F%/\ <")<#H>E4U1W:'ZE2K*CZ\,&L5=7IX&*.[M\8Q9.(UC' M6AR9H*U@8,XYXJW21=F63305.0H 4P@(434- :'U]%L8.A:3U'2(6,LZ-VC8 M>H:WIM:BX^YMV[EFA;F,?#0S)HTLZ#1XLD1^F0KLJ:IR@H!3& 0J=OK77+,D M4FTH%*:D@K)(7&#(WJL$@2&M\L+TTK:HHJ3 H1UDDS23@7#Y'L=+"X4[SCWF MZA@9I#A?N5ES9V1S;Y3[II&W;?':_L>@>+%+UYK5_KVKZ4T39-@??VQ.K">9 MMUO>W#<-X4BH-E+2R)F+0C2& C9 B;I1-,,M6?'RA-.2$YRE'YFXV=,Z<@]& MI"H:+1AHFCQ%OE;N\*R191;65>RE@G7S872S]X\(DC&MR-$VP&="Y#'_ ,@W M''DERPTPZT#HK?\ 3>/=)VO'VC7/(NRR^L7FPM@26F;O## 6B.T[(%MM>AJ5 M?',.Y>-49&0:2:*)7GJD3(J@0Q@RXUUK2DZIUG1]/4:!9PNNMMZXJ-933 M*JPBZ;4H)G6H*$!-4#%6:M(5@DAT, ]Y2^WKU' @==::T_J!*91U+JG6VKD; M&^"4L*6NJ-5Z2E/20>ITD9E.M1<824?!ZQ_X9<#J?:'V^T<"!=Z&T:_M%FO# M[3.J'MUND(M6KC;W>NZ@YM%LKCA--)> LU@6ASRT]"+I(D*=JZ650,4H )1 M P+J)ID2(1)(A$TTR%3333*!")D( %(0A"@!2D*4.@ 'L ,"ETJ'1FZ%M;(4 MRJ(MK\L\<7INE78A-"Z.)!B$6_7MJ1&8)V-9]&%!NL9X"QE4 ],PB3V8$=]U MZU]VPIOW=@ON@6&+7"U7Y2P^[9:\1F$<2!"#^'^5A#$CR@@#7TO0!$.SM[?9 M@4[KK4^K-/PJU;U+K2@:NKKEZK).(#75-KM)A5Y%< !=^M%5J.C&*KU8"AWJ MF3$YNGM' D;?0.B&L:M6(R1L,Q&UR!CY>VJLU[7*L8B/:2- MF6CF)8R/6L+Y!NFYFE6,:0K=$SDR@I( "9>A Z8%#4[0VC==JIKZ_P!,:HHJ MZ,_(6M):G:ZJ%952M$M'+Q$I9$U(2'9')/R42Z4:N'@"#A9NH9,YQ(82B%SW M;1J_:N6+YLW>LGK=9H\9NT4W#5VU<)F1<-G+=8ITEVZZ1Q*AT!R'J_N_M8%#;?HU_<4?9LGQO>ZJUOR(MT)%-('9>P->KW&O+24"N0( M@NP(FMS=/LUKB&$6LZ;-D@E$C,Q<=Z?4 ,F<+*\!^()N&.C9*BV"]_G:W!L_ M:FS>0O(G<(UYO4_SJ;XW+95[/>K4UK#1V_;UV": 9K$Q#$JZPM(>,:I&.^MJZL?U5H!"X&8# M848553[1FI7 (&-[1+UP.;YK37&TXAO7]GZ_I.QX!G)LYII!WRJ05OB&LS'B M<6$LWC;"PD62$FQ%4WHKE("J7L;C>J>)!J5T MM5"JMAMM6%)4SA,:Y8Y>)>3$(*:YA.7X99+H<1$/;[<"YV!1*6M=Q"]BCBM@ 3!%R3L#W=,#VV3I;3FY6T4SV_J;6>U6D"[-(0;79-#JUY;0S M\_I][V*0L\5*)1SLWHDZJ(@0X]H>WV!@1]RU5J_8M7:4?8.MZ%>Z6P6CG#&H M7*GUZSU=FXAR"E$KM*_-QSZ);K1:8]K8Q$0,@7V$$H8%33=?@;+"OZW8X2(G MZ[*LU(^4@9N-92L+)1ZI>Q5B_BWR*[%XS4('0R2B9B"'L$,"&9U.K1TTK9(^ MM5]C8EX9A7%YYG#1S::6KT6LLXC()641;$?*0T ML%6JY5T'S:LU^$KK:3EI*?DF\%%,(A"0G9AP+N7FGR4>@W3=RTJZ,*KERH!E MEU![CF,/MP*,MND],WZU5N]7O4>L;K=Z:)#5"Y6VA56QVJJ&27,Z3-6[#,13 MR7@Q3=&%0HM5DNB@B8/;[<"M86N5ZM)/T*Y PT A*2\E8)-&%BV,4E(STRY, M\F)M^FQ00(\EY5V<57+E0#++J")CF,;VX'G'U>LQ+ZP2<778*-DK8Z0>VF0C MXB/9OK*];,DHUL[L#MNW37F73>.0(W(HY,H(A7S4PY.]EYAVA'H-TG$I*/%#*N7!P%5=4PF.8QAZX$DM6L]<7N4J M,CI-, !.1 M8L+-&2;5H_3 [5DR%4#Z!P*A&G5$SZM2AJM7!DZ6T>Q].D1@XP7U382+-". MD&5:=BU^(@FC^/:I(+)M3)$513*0P"4H 1+&MUV,F)RQ1L!"Q]@L_RS[RSK M&*8M)BP_)6IV,-\\DT$$WLM\I9*&1;?$'4]!(PD)VE'I@:\N:_%+E5N+8-(V M?QKY#:MKC6%IDG0K]QHY5Z:?[]XK;,:.IU"PPFP%J?!W:@V&I;9J+Q-1!O+M M7;@KI@H#95,A""*@3'A/P&:\<:3O%3>ETK?)//I%_ZKK7& BK/7)5$BA52)24)-M'T8^2(J0# 55(P 8 'WA@*=2:9 MKNN1M.U_4:Q1:C#)&0B*M3H"*K%IR3.F)U* )5&DBC+#/HOVU=+'A$(/4IT?C2JE1 M!0KO^& ?4^U@=[UK37&T(^/B-F:_I.Q(F)EV=@BHR]52"ML?&3T<)ACYN/93 M["0;,Y=B)S"BY3*59(1'M,'7 F#:E4UE'V2)9U*LM(JXOIB4M\8V@8I"/M4E M8D0;V"1LC-)H5M./IUN4$WBSHJJCH@=J@F#V8$WBXN,@XR/A86.80\/$,6L9 M$Q,6T;Q\9&1K%!-JQCX]@T31:LF+-LD5-)),A4TR% I0 ,"@I+2NFYG8,7 MMN8U+K.6VK!H$:PNS9*AU9]L&':ID%--M%W-U%*V./0(F82@1)R0H /0 Z8' M%^TIIO:[VOR6T=2ZRV3(U-U\=57]^H=5N+VM/>\BGQE?=6**D5X9UZB93>HV M,F?J4!Z]0P*Q?5FMRDI 3DG7H.1FZJH_6J\P^B6#N4K:LHR&-DU8"0<-U'<. MI(QQA;KF;G3%9$>P_4OLP.C6J59C(6*795N 9RMP%F-MDVL/'-Y"T#',?E<> M-B>I-B.9L6,9_@Z/Q)E?20_@R]">S P$VOX]J9L[F'Q?Y"+EU\WU#Q\X_P#( MO0\MQZ?:WBI*J7.)WJZUPY;=C0ZZ=8C8*N_<,P*1ZD6Y3=?$%Z"GV#W!G5#Z M\H%=I:.MZ_1Z?!Z[;Q3B";T*'K,+&4M"#>%6([AD:LR9(0:44Z(X4!1N5 $3 M@%A+$-PAH>GZYI]9BXBVBT<,!M$9'PL. MR:,+$+%VJC\Z%4WPY"I]>P # HJR:&T;= RIQ(**!!*)AZ=.HX%PX2#A:U$1U?KD/% MU^!AVB,?$0D)'M(J(BV#8@)MV4=&L$4&;%H@F %(FD0I"@'0 ,"&2J]91L; MJX(UV"2MSZ);0+VTI1$>G8WD&S+G53;'5%$BIS&*4#" M(X$S?,64FR>1LDS:R$=(-7#%^P?-TG;)\R=I';NF;QJX(H@Y:N4%#$43.4Q# MD,(" @.!;BE:/TKK9O$--=:@U=06M?D)J6@6U*U_4ZLWA)6RM4F-CDXA&"B6 M"<;(3[) B+U9$"*.DB%(J)B@ 8$]#6^NPIZ^O0H5+"@N@=%=4<*M!_<]R5]( MJ2[TJ]9^!^2K \EECNE0,@/J.#"H;J<1-@0%]U%J?:K:$9;0UAKS9#.LR24Q M6VE]I5;N#:ORZ $!&5A$+#&2*43)(@D7M70!-4O:'0WL# F!=<:\(DR0+0Z8 M5&-MJ]^CD2U>#!*/O3E9TXPZ>U9/;2KY4"P.RIG7U2E+_"%:] ;%B+B^ MB%[%&E;@ >F"+DG9]'3 NE@6>:<>= L)ZYVECHW3S.S['9/8W8=C::SI;>>O MD=)^V2C[G+HPA)"T,I ?[^D^4735_L@' N RJ-3CID;''UBO,+":"8UH8B8@'40#K[QP,;.%7*NF\X>+&EN6&O:[9Z MG2]WU,;=7ZYKZBUQ*[3OC^P3"8$CZ_&1-6B_L&6.*KARNFFDF8/4,F%)\5^7E(Y9 M/^3S"EUFV5M3BQRKV;Q+N*EI3AR)6*ZZMB:A+S%CK Q,I)F/5GZ%R;E;"[!L M\[DS]Z) [1,&66 P& P,>^6/(NK<1.-.\>3]V@Y^RU'0^M+3LZQP%5+''L(=1 /;@6"L%9J&]MW;8Z+6;76&NC. M3^]>*]B0MI(@B\O4E$S5F8>_PC$5S(NA2_OJ*9O9@9:8# M8# 8# 8# QYY35N%M8MA55.D@@545%5"$*8P!D-@,!@,#$S9G+VD:NY<<7>'LQ6;9(7 MCE73M_72F6>-)$#4J\PX]1%,F+0TLZCJ3;S!'DRA=FY6 -&KD@G24]8R0=HF M#+/ Q"T3S'H^]^1/,3C)&56WU/8_#"VZMKU])9TXSK@61\>WE%T1Y();DG$Z:K>P:RKQMV2A2)-> M_1T/'(;"JTR[L[*E[=H Q4Q+&D=ERGRURN""R@,S]R91]@!?;A-R^I/. MC0S'D7K2KVVM:ZL%[VE4*8YN"<0D\N,1J[8=CUNXO40E#R9J[I:.% M4Y'"C4"G.F3N ,#+7 8# 8# QXY5\H-4<-=%6_D3NUY.L=$W]I)[.2>M++9MD5> E;!!/*V^E'6K=D6O5EE?(Q$CVR"$8K:J8]!H98RGV?8FK-E=J&^L<&QF'=-N#./>2#!I::PX>&92"2#A=%-V@H4BAR@!A"M\ M!@,!@,!@,!@,!@,!@4!M?9M/TIJW96Y=A/W$50=2T"X[-O$HU8/)5U&U"AUV M1M-E?MXN.1<2$BNSA8I90B""9UEC% A"B80# Q(2\A>HG^Q?'=K^%K-^D@\E M.N=D;1TK85(^'CV%6J^N=+5K>;C\XC%Y,DE8R3FZI:6Z#=!DD^]-Z4Y%C$( M'$,]L!@,!@,!@,!@8]\H>3FJ^(.GY/=^Y'TL?NW!N[%,O++M*^U MS6M+C&<:U$GMDK;:F:!UE5$D$"'%10Y2E$<#(3 8$CL\PO7JW89]K"RMD=0< M'+3#:NP*2*\Y/KQC!P]1A89%PLW;K2LJH@"#M%Y.Z+U-R(U@,R?7.Z:'7 M-D4=6PQ@PTTXJMLCD9:#=2,499P>/<.X]RFH*1CB8@' !Z#U O)@,!@,#'G MCIR?U3RFB=J3NI'DY(1.GM\;4XY6UY.03R ^RM,S2=(;O\ M=OH:-GQ M4:I.S)I%<'0.9,HI]ASA.R;H M&TZC,A+C.FV>W8(A-';"P!H$4H4X.!4$4P"]> P& P& P& P& P& P-"_F3I M;O:_(OQ :57V!L^@TS;O,G9%1V2;5.P;5K:?M5$+QHV?+V&E.K)3Y2(FVD1; M8Z.4C7:C9=%VBU=JF;*HK]BI PRO()Y3^#%LD=]/.&G'&G<2-GZ- MXWM>2N^8^@ZWVER1U3<7FP]APKIIL%*V/)]H\UXW7AD7\B\CHEP]>*H-BJ*E M,F%M?'=O+;^TK#^%OL>Q]H7BUSEXT)Y1H.YR,W:IIPKL VM*-#UFFN+H55^* M=RG(6"KR1TW+\'+H%2*..[U#*'$)OSDY2;IT)MK\2Q?=,[0L=(ZDU MBPL9Q_((:0)N2/FJ#LF_UB-5=JL*I/UBGW-6:.Y;)H*IN6Z#I0>J13 &S6$\ M=_#;@QO#CUL32_(W:.C[IL.M[6U;.ZLMN^+GLN.\@LW)ZNE)INXOL5M.UV?Y MOLND.(I:T(35>18/.H*HJ#\"8]3UA(Z8C];I6TFLT-/GHMG[)O? MVU[T\YM.^1&QM65S9>O=G5&R7&;I-TJ>QJ]L"0>QS%I&)'ABM$%&!T 1../B1H&E>:[S-7JLTV686?5EHX=NJ._6V-LZ5;Q3C?7&R:M>U%'<3,7*0AY M\+#/NU%FY9%N[)#D-Z,:#1 I4P":>4_C+IC=A5H'<'J?CO/;2H[=%&IVJ$2CCPMV>JO%G#8J*[]$?A7AW#,H( &OG7_ O2 M'(O6_P"(.Y![-E=PJ[&TQSZ\@$IH=S3]W;6UY":4O&NM04J^QVSZ16:+;Z]7 ME=BS%B59A(2,BV?'<,8IHT[2MRJD6"E[-NCD[SHV/XO] ['T7L;G%KJ<\+V@ M>;6P]#UWE5$\2H_=N^-D2D12;5M+:%L>SM:=;5A]?-V*)TJXBZ!-O*S_ ,ID?8#@X3C)=9-NHLBEW %)0$?XQ_)M'\K=G6 MB>9\3N8O#?;%3V+'.Y9\M6JOR7X4U:=W9092.0?NCQ<+-;9T2%@@F;1JD0TG M)PZ(?:6, '# "5I[V&X@>.S4W*4.9V_N5?D%VWOWG%LW@UQPV$AKUQR)L=^@ M@VG,:^W'M2W[#UV;46@.,E2M]>8N(EK8&3)\_8I("T7#J* 8GV)M?-/Z=_$* M\83Z2LG$K4L#XS-=[?K?$:6Y1..543JJXW6*W-#SMDC+*:4G8S7\KL"&A6+J M0K\<^>M" DW<%6,15(B8;J.%5EG%/+A,U!>PRYZ\W\*/!RP1U56F'QH1&3<; M4V1'R4XR@3N1CR/U4$FZ"SI-(%!(!"&-TZ!@:<;KR!Y!N]!;,TUJV6V=L" Y M7_B7>9/'FY-*3OM/3UNO>GXY2=N,3QXH6^K+)E;:DB-IRE8;QB2T>Y:*'CB. M&+(R9W?M#9%P"U7R%XS>1?7-*I_%9;@9QIV_HO;!]K<9=@>1#7O)T;I=:4YK MDE0]Z:2U.[O%DV)7IJ%7<.8.W/HL#1;UK*LUGB97#BM\C/,J[;X)PSG:P]FX2;1.L=K[5XW<.X_Q&UGF!-IM;E==SK:2VTGLS M;VLYO;FHH/:TQ?%TK.KOG=2+!VWL9)(?BR*M5%"J!M)\'G M_-"^.KZ/_P#%+5/]:!2_7P-&?$3QZ<:N16A/+UR(VILK;<'M'7'D:\G;S6&P MZAOO:&N&G$.7U[L&>M32ZT&!IUQ@:M#VMZ^]"?FI"0:NCR;(6S9?JS2!,P6? M0WQRS\B^T. >J=T\:M@'E>VKN3:UYGJ+8N06PW M2DY4W&T(6&BZTP+'02"WR^(D)U1R='HND7 YVAM;GKQFXA[YXRQ41;-5:^OW MDLX7<;=6Z=A^?&L-Q\F^-^B^1L XE]O\?Y+D^SL%B=Z':VFR5ELRI4Q;5 >0 M,'= [%U2-DU2AFQQ$TWR+XL>0SB9'ZQXO^1[/D M.C7-=.+74-@:PU%8]B66\2.W]7VUDV4FYB"35<*P$JO\P 4_X8H:OH'CI"UW M\/(GY4T-HBGUP]J3= M) MRMNIVN)^T5Z,%F7N,Z(^F8Y%+T@ZB<#=OTX&@;BAPDXO0O$'Q]>2B\/4_554&2I*8W/:7[1PF^=+E4%4H93:QUI%>0 MKGAX\:GRQV7LVX4N[_A^=%\@MEZIC]IWS7M9Y![0F-I5A.1F=D0U)LE=/9F< M1)V=2879@#AWY7.'\A*7W9W'O@5Y*?'Y%<29: MW[/V%99/6L5R)L7'=WMK136WK689JV5S59]@2D;&M9IU)NH9.5()%".6S95$ M-]'&B$C]6>:[D%H*ER$_%ZHUEXL^(,9KZ@R-OM%CCH6/B]S[H@_CD!M$U,24 MI)@P:-F[F2+C27$C;7*'A7H+A.IR9KG$E#G38='L[ILK;O(&[U^T;6V1L;:6P3WO< M];UR2/;QD1 *2R[*#=28K"D!%$B %OI>WJSK;)K$ M?LFVV^3J\S=QDDV4XJW72;RRD6T5,07"2ZJ@?3+@?+CY5=VRGCEYN<@N2=66 M/&2/.#Q.[2U5K1HS((N;1S:XV[)K\)H=JB"8%,ZF)2NG[ M/VA8#E(Q4\(,OJR1J3TK*/VGX-]D\,8(TN1.C*'P;NFP=I<>]=\F M(;B2SY+[;U.CKJIRR-UV8^E:\[M=2IDO/R=H>U2.?(#*.I1-T[(NU9F* ;"? M$%5N0^F>1_+_ $1;-7CQVXWL*EIK8FIN*5QYK:^Y>;(X[W2PFM,==6\+\EM= MEV'0=,[29,&\:NWX\^!O96Y+K=MUZQ\DU:V/NNWO+//KVZP\'*#I.A\^9EW,V/YB,Z M$%=]Y7%K1"K@X%,Z8*-N[KU*4*+Y452F,O-'F._I-KY53=7\D M6WN9\7Q.U=QI?Z586!JG7N)=!JFRTK1,ZPX]SU6529+)TQ$]H?M%TWSMP505 M0#**JT%7R"P]O6J@[3\$T1OC>5*K6U=A:T@MZWE2U:*64/M!#7U MCK3Z7C7%EMQI=PW(NB#AVT136%1MZB"@8.=LE2BX[;4^WC6LRXD?@1??$)& M!VD@X2#[8H70^K:]HU'C?$U]^VTZAKQYJI*LJ6VY/)(M%?PKBO.H@;L^L#F^ M'=J1+HZ82 R8R1##ZA7 *@!P#XJ.%.N(6H>-/QQZ)KZW:(F=;J:[W MM4X[85DMDS19B\*VQ_7I(6CEO'2QD"**(G=)>J 79\K*DCMKE'XM.#ERMMQI MG&#EQN#D*MR(&DV^P:[D=G$T3HQWL366A92]5:2AK!%UC9MJ646D63-XU9OEGT3QXV1M-CJ.O> /9NTJEJ64W-L>\07'N[S=F MVTV=Q>N1MEIG9:EH2:<&WGVR!7/KLG$HJ=L9)LJ@D0*WU)R"-X]+-XQ.9NX; M]: XO\R_#]KO5V\WEBLY(\6>-,1R+UI?':\Y(N$BW';.IV5L@" 3^& ME)"/0]03+G 3AB7=B\OTM7^*31E\H6VMV3WE=VAS0Y]\O]#5?DJXXW3.T9V1 MJE5VMJ;BVWW'9YJ+=4+6^NM=6U@,K4X]XQ-*DK*B")4OX7H&TGQ6T?D1H+G+ MNG22^AT^'W%&S\9:UM*$XB73G3K[EE>=?;FC-E'JJVS-851E<+'L776EMG5- MZNVD"*%-"#8X3J@=-1;T0"YW/VMI FYK5=H/B7:^-W)#DE<]M,[4J!!6IY9%X1J^2;O5 3.\3611*4H:? M>>@SO#;4/GBX1<=]D[.+QPU3PQXG\D-7UA_LV[6^5XK[,VOM*3KUQUG1+O/S MTO>8"HW:"J;2QMH=Q(J(L 76%J1-!=0I@W1^0*Z245S"\$T%%VV1C0NG*O9( MR\/'3[MF2VP$7Q*V,[<#)L6KM-.?B6$J[9*&]8JJ2:ZJ1O88Q1$,;O"QQ7HF MQ]F\M>;>SK7M_86\M8>2?R'Z?TZM9-R[/<4/5NIV^VK5$.:/7M7I6I+7KQC( M/K+(OSK/XUVY2<+(^@=(K1N! RSYLV&-='D(A.;B6[I&.G%HE4JKAH#E-8S8X'42[1[C8&O#D0^VQL7E7^(XU M=JSEC!<9K2GQK\9U4UYM?8VU7= UQJ>XW6H;%"0AS6Y:0*WU9);2:/&\*,FP M*G((.9=LY1*HY*B!@M5QLLS7@!ON=@I;AARP\?7)NX\.^54MJ[1#/DNKS$X* M\U[YH'70[;=VQG;)BT6B[0N[:JRAA61]=K$O7<7(+(NU55C$*N&#>OM=\PI_ M@;JWGY0.,>R:ES!M-*UMR()Y7ML^6G5-?I<[:[5*0=@E6NS-47'8$+K2$T!9 M3R2M9-KU[<(IBLFQ$J<@D980V\Z[XT4OF+YL/(),\C;'M)Y7>+% \:^YM8 M:LKV]-EU74U3W'9-9VN^O%.F3][Z[=;X@3%#6 MSKZDRW$-YJCE+S(I._[:FSY.5^Z.O.KP1YJ$W[K+>U>O>\W$#7*QR$T)8;6Y MC:5HBS!9F%1F(N'A9.-8@FFE'"5?N]4/I^\NFOJCLSQ@<^:[=8UQ*P[#B9O> MZ-FS:9G()1.QZ]UO8KS4GQGU>DHI^JC&V>OM'"C4ZIFCQ-(4'*2S=15(X?/( MWX9Z9N#W\+;QY;CL*F:QVEQVY1[(V8SI6U]F0%GMKNQ\(=+["OM:^_C:V??> MN5'84T!FLI'Q3]D@$0NNQ:E;(*=I0I'?^Q=H>-+7_G]X^\,[ML>DZOTG8_& M.AH>3V=/V-QQO1YL_#5'?DUK6];0F+$]HC%P@;XF.<.G9F5>DEB/">F5(<"^ MNH-!^1])5LL":(;8O-YM+9.O.(VN:EKO85ITZTY M&\Q>)_%W:6YJ1+&KEPU1IG=^V(FK[)MU;M92F^Z,NM!B,6E* )%&(R7J)'36 M!-0H8G7#C?K#QA>1+Q@P/"N4V!0*OS&V#O/1W(C0-)8[=X8Y5?M!JVT#Q-U?(>!#9'DHE-Z; MT+S7TY1>76YM.\BE.1.USS>C[7HS! M-N)QT*H*>HT*@&<&J-$TSR/^3S<#?F1([#D:REXS?'AN&3XI,MK['H&N)':. MSV6UW%IN4]4*5:ZT\E9#5[P#L&A%5#-FKF9!95,SI-HHD&+=4V-M6^QFI/&; M9-_;E#B4Y\YO*C@B[W(WVC:(W:MXXNZ(T8&Z]><9);>C:4;7IX6>V+(N:.ZD MFLBC,/HZ$^ 3<%Z*DP,L-L:PK7COYH;%XL\1K#?*OQ\Y(^*3FKNC9''MWL^^ MWFLZCV/I)M!Q%#WKKXUWLUELNNGM]):WL(_(Q=MX^0=,DU_3%TB"A0UJ[D\> M''=/P%\7.6]Q-N':G)#D EXO[1LG9FQN06]+,YECW_-?A##Z[HD ME;K-8H^"BXG8&[($'33[SS,O(R,C\!'M4'4DX57>N1(3XA90X]1#2A+3EWVS MQ$U_5V>[-M5IMM3\5Q?=.*["USLZT0-S9:GMVWMNUMW"TZXQ4L5[%18UER9. M/!!06S0XIKI$[TR" 9WL](T[@;Y,.3_&3C!)[%H?'[;GA9W'R4L^J9;;.S]A MUUGOBB;D+KF,VA6G&Q[=;)NNV>1J4XJ@_5:NDP>*E*NH K?;P,+>+V@-7;UY M&?ABM@[8B;)=;I;O&MN*V6BQR.QMDMW\W/Z,HNA[;K&3D?EEN9(+*0MAL[Y9 MV42 G-E7!*3*\12133"O[%M;;>IM5\H_ W ;#NK7D'L/R"5'C[QHNZEBF9:_ M0?CYYFK3G)>Q[-:3\H^7L$N31VG*WL.MNI!-Z[9\<[K"HPJ5ALD6[".IE)=/:\B-AAY>/L8&9N8)J8YP=@=P M"8E5$Y#G*8/EWXD:>J-CT1^'JX#.)B_ZXXM-NX^4_)JKU3:FS:P_Y)[;U M?H33\M7]7O[FSMJ-GK]"?#-.)Z3K4*\CXU\A&$*F@D1,XX&UWA?38SAKY<=_ M\!M 6.XK<1YO@IK/EHUU#:+W;]D0W'C=CW=MEU3(5_7\O=YJQS]3K&TZ5+A_P "=]35S9<1I+B9R#Y.R^MJU?+7 MK>%Y'[JH^P=<4.OT.[RU+F*[8[17M85"SO;'\D0?)MUUUB+NTEDD2E*&F#>U MXV/X]HS\0?K[B-NC;CN%UI:?$OJ#5LM9=TS]PG>,-,Y#*S,!L"J4;8VSINP) MT4*?%WIRTA9-\N8]=*Z8'<*J#'D, 9,:IXY\AN-'*WA=+ZHX1VC@;5MC[A3T M]R;=;F\K%$WE!^1==D$$+1"2M=*E-%38OD1(H MW6 B(9C?AW^.>G]/:XY[6C7E8DH29=>2GFCJ)5T\NE\LJ1]>Z@W-.QFO88K& MUV:;8$=PK.47(M)%2"4DC& SYRY.4IBA07D%MULB_(QY!HN.M5ICXB+_ T^ M^K;&Q$=9)N/BX^UMMU;30;VJ.CV;Y%I'VA!LB1).21(1ZFF0I2J@!0 P[;< M::SQ!OGKK78F^%>7._.2GC2U[O[;]LWSMVX+[FUIRBI+1OLO6=TI]DN4 MG15:,TCW:+6%9MXU 8ENR1](WJBJJH'V4X# 8# 8# 8# 8# 8%BMK<;=0;KO M^@]G;%KCF:N?&6_3&S--R:$].Q*5:N4]3INA2KV)V@#=^FY M;D,H"A2 H4I@"'IG&335 WKOGDC5JRZ8;>Y+0>JZYN&QJ6"?>MK)$:6A9^OZ M[;-8%Y(KP4 :&BK,\3.=@W;G=BJ!EQ4,0H@&)5B\0_!B?XXZ"XO(:[N53H'% M>9F+%QQLU#W!M2E;BTU.V&0EI&?DZ1N6O6UCL9BK-JSCDCM-6060<)&(4Z8^ MB@*85;I+Q;<'- 0V_P"OT/2Z3^(Y54JL4/D@TV+<+QM62S3:.PI496474,_DS+D]=4X(( F%,&8E^&]<$# M'3,%Q5_'!Q%<\,*GX_EMI="V +F[^ M77F$;.S>J^/ZY""BKWHF,00S9DXR-FHV0AIF/8RT1+,7<9*Q4FT0?QLG&OT% M&KZ/D&+I-5J]8O6JIDU4E"F343,)3 ("(8&KO5?AAX!:?V-0M@U?76PI1AJ" MV*WW1VH;YOK=NQ./>B;RHN[/5;1W;%&4[F)6QB MD$H9M:\XUZ?U9NGD'R"I-;=1>U.43G5[O=-@5GIV1;6=?3E.5H6OSM(20D7, M+7@AZNL9 X1Z#8'1A]1;U%/M8%MN67!?CYS15T]);IBKJC:M!7ASL+4%]UIL MJ]:HOU'L,G%F@YX(BVT"=@I<(JRPIOA)!HHH=!TB 8O4 $ G5.X8<>:%3>4 M-!K%->L*OS(V)MC:G()@I:K2\4N-WW;5XVF['E63UY+KO*LE-U^)01(WBU&C M=H8G>@1,YA,(60V3XJ^%^S=4\;M3R%%N=/0X@4N*U[QGV3JW;NT=7[QT]3XJ ML1E.""J^Z:1;(78BL;)UV&;-W[=Z_=H/Q1(JX(HJ4J@!?3BGPUX^<+:78:3H M*G/H)*[6Q_?MBV^U6RV;&V9L^]RB:2,A4VM66TM?5S854VE#P+V4G(8K.ZTP[WY))E>U M^2BWZB/PLFZ:N6QE1;O&;I5%8ATSF+@2#EAP1X[\S"ZP?[>A[I$W?24U,3^F M]L:AV9?=+;>U=(V2+2A+.6F;'UG/UNRQ<;9X=NFVD60K*,GB22?J)&,DF8H6 M#KGAQX!5:*W_ !<7JNW.%.56DSZ$Y'ST_NK]R]FF M]@J+SCA$+$=T$NFQ%-HFN1J@@BD%6<@/%AP\Y'V/5EWN=;V94-A:?UHWTK4] MD:4WIN+1FPW6F$%$ECZFM5RU5=*K/6RB.7"7JF:/UEC$64542.F=943@A?$] MP"K_ !FV%P\BN/D(UXZ[*V;([DF->IV*XD)!;,?_ ",R5QU_9"6 ELUQ.0RU M<:*1SB#?,56*I#F1,455>\*BXO>-OBYQ+V'8]R4"*V9>]W6BJMZ!(;LY [JV MKR%VNSUTSD0EFFNZ]=-O6RV2E6I*4H4K@\?&BU1(NT0GY:=?5JW9M3Y0[Y%LG(&(L!/7[2$ H80>V[IN6_4&^,+!MAO#--[UC7>[]RZKU?R+;5UB6-@D=_ZO MUW>*W2-K?+HY,K832C)8[MJ4K=T9= H)@&:.A-&ZUXS:8UIQ_P!.0CBM:LU# M4(BBT* =2\M/N8FLP3<&L8Q6FIY[(S,FH@B4 %9RNJL?WF,(X&N.S>#3QTVF MQ[#L+O7.TXIONK9MQVUOVFU;DER"JFN.0EKN]M>W>62W?KVO[(CZEL2 ;6"1 M7,SCWK4S5LT5%H4OP@%0 ,E>2_CIXJ\J":K>7RG66D7+1<:\@]+[1T'L6]\> M]J:MKQS-)(\.=16+[4RB5 #%*8 D]0\7_!FG\9= ME<1$M$0UGTCNJ:DK7NB+O\_;;[<=N7F7=,'[W8FP]GVN>E-CV3819"*:.< MK*?,(Y9H@9FJW]!'L"7<:O%]Q-XM[2+O"F1FVMB;A85-UK^I;)Y$;[W'R+M> MN* ^6(L]I6L7^XKG;R:_@7WIE3OF2K>'[[)BO?WBCP!*_ 2$-Z!>B( G M@9S?#-Q;?!G2(HU%#X8R"I0534;BGZ0I*D4[@4(9/V& W4!#WX&K>@^&3@#K M7:-.V75]:7DD9K382FW-3Z0E]W[DL'&/4>UE'[V5+L76/'&:N[[45-L[*4D7 M#ID=I%$;QCE456:3=0I#%" L7A4\?]KLVRY*I#CO$["8ZM4L$K**?''_P!SOA"ORD1=ZUUN?5.XJAO)BO48BJW>GW^&W5ZR> MDEWS)S).%7,>]9N%&SHZJIP+@;%1\7'"'_0\NW!,FG +QXV3+K6R_P 2:XW= MS>[GL5Q9XB[+;7M&UWEA<[)G]I*7& 8R0SKN46?>NS1)W^@D1$ H/97B#X:[ M8-IN5MB&^T-@:1U8GHZO[FJ7)_?M#W?;-. _4E7.MMI[9I5_@;KLVKOY-91P MJG+NW*Q555#)J)BHIW!5M-\4W!;7FLJ3INC:8^ZNL=<H]/A;I>6D56 MN1-5>H2$!:8XI;$*Y(*-Q1-?V=JNQU:TEK\ZBB0'4:X778*G*!Q1 M]0 . 4M3O&#P[!V'M" MUS\KLBR; 3D(IHX:3*LI\?&KM$#,U&XH)=@49H7Q+<-./&Z:1R/J4)N"Y;[U MU#6VK5+;>Z>1.\MV72,I5PATX)W1"R&S;Y943TN(CBG"-CA2^'8+.%UTP!=9 M10P9=%_&_F6WTV MTY%Z[1V AH+=5.Y!:O(I-3\)\BV=10>A 2CDT!)QAIN) K]0'46]%>->@!07 M14["] @N6'"3CKS3@:9$[UJ U?)D(5PDJ":?:'AQ/X.<<^%L;>TM(5:P%M6UYUC9]N M[6V1?;MMWLUULH0<:38M@5?I-"/EF[9) ZHHIE)@8?6'PJ>/ZTV?96&\R7':)V$QU:K/RDH?XU0/EWP@/BD< M%0*LF0Y0R;U3P/XSZ7O.CMD4&FS+"Y<+I/GK^@2RM8F4Z<\; MS4X^:S[M)[38[MDWY',F";?L]?M.<#!2EX\:W#O8^M.6VH[CK!W+T;F]L=#; MO(B-/=+HBYL^R6+.EM8BVP4FA/)OZ3(P2NNX9RS+$*,T$';$JH)B8RG>&4NG MM6P&D]84C4U6EKG.UV@P+2NP\OL.YV+8=V?L67<"*]DNUL?R=CLDD('Z&@ &!@7 ^'G@3 ZEWCH1/5UHE=*[XV,VVW,ZSG=M;1E*SK?8S2P3E MM;6_0)5[;\RT).HVJQ.I KJJ.(M<')P^WV$*0 NUQ8\=W&3B%;[CL[6L/L.W M[DOT%'5*V;PWQN#9W(#->@"Y(I@HU9JKD(JL M114A#E"Q7EGT7M'?.GM6U^F<3M= M*>GN3?%:'X>)Z*V)R/E.1'(S:M:F).WS&X=T;_W/%WW8*[2XV]C8F%?B$&EI ME';"(B$OX1IZ:*>!MHW3XXN'?(?BMK#A;N/4B-WXYZ<0U.WUY1I&RVQ%>!3T MI$-J_K__ ,9F,VUL[X[" ;F8NC.':II!HNNDY%4JR@&"X/*7AKQVYE:]@M:[ M]H9K%"TZSQ%XU[-URPV77U\UA>:^DLA!W/66P:'+5VY42RQ:#@Z2;F->MQ.B M\MU7QI6FZC6MQ M%@V=M2QVFTGKT @J8&D:W708(F,)P1]01.(3_E?PFX\FO#+P-T?L#4&UZ[2]JV[9G'^PDF](W? M;G(G>VW9W5<6A4K'26M!I!]A; GV<#K5O VET48-%$K)=P1LNN559HU.B&;/ M'_C5I[C! WZM:8K;JLP^S=Q[-WWG; :3VAM^PJVF_3R3B?D9)>/;R\T ML94C)N9-FU >Q%),GV<"WO+K@YQWYNUZC0V]:[9E9?5EK&]:HV+KG8%VU-M; M5MN49'C'<[0MD:ZG:[:X!Q(QB@MW21'!FSE,">JF8R:1B!937/B-X :QJ/(: MC0VBBV"MPE=) MS*KKX=7X@#,V@HA,^-GBWXE\7=E,-PTV/W!L'9EG)6J5ES'[AY(PNJ:]MZQJSTZ^:62)TI#ST#KILVK[Z1 M<0$$,+&69XFH=BV;G=BJ!EQ4,4H@&#,!X4?'W6;[&6Z(UUL="F0>RR[F@.." MF_=W..),#MT-FM[H]3 MV=1[EK:^PC2S4;855L-'N=@X&#^BO%[Q)X\J<8G%$@MDR;SAN[W"KQP?; W/M#83O6L;O*G1.O[U6 M(Y2UVB2+(5(E/A&S&+C7A7#6'33[F94CF,80NS)<'>+L[<^5MYLVJXNVRW-N MH:[H7)B/MC^8L57V34M5U2:I5*AW%5E7[F A48RNV!TD8\>W:JKJ'*LH8RR: M9RAC]H#Q%\*>.6TJ-N*I5O;-XN>HHV5A-%#O7D+N_?=?X_0LW'$AY2.TC5]M MWNVP.N_BH9,K+XED@#Y-F H$7*D8Q#!F[O'1NH^2FI[QHS>]!@-G:EV/#'@; MI1[,W4<1,W'"N@[1[C-U6[UB_CW[5%TS>-54'C)VBDX;JIK)D.4,3.,_C!XF M<5MFCNFC0^U+[MUG4W&OJKLCD'O?<7(BVZYUVZ637<4/6,EN*YW#\W]:*NGV/-O45R3W)&[(V=L7;FBT^1>PYW MC?L.WMM^7RU:@OVS-*4S8SO0^Q+3$T'[OB15U'KE,1H@B^354;B4H7MV3XI& MO)/RH2F[*[L>I:MF^+G&O7.C-U:2Y!W32.T6%LJL_M)3;U0:2FGKY6+XR MJ\S"S4220;22)HN1 B)D@,LW*=(,^Y3QG<();B=7^$:NAH!EQSJ,DSL=1J<1 M,VJ'L=4O4?,.[&SVA7=E1LZVV5%;73L<@X?GLR4L$VNZLJ!PE6C/& M+Q)T"PW/]VZWL.]7/D)1G6L-P;?W=N;:N[MUV_7#F.>11*&;:NS;99+A!5%D MT?J"C'QCEDV*OVKB0RY"* %9W;Q^<5]A\+8;Q_6K7SU_Q?K5!U[KBMTU.X6Y MI.U^ U.X@'NN'45?&TTG=&]AJ,E5H]TVD!?&=&7; 94Z@&.!@LALWQ!\,]MN MM03MM:[X;[ TUJ9EH:)V_3^3V_:!N6\:89O#2)M;;=VC2=@0%QVG6WLBJHX6 M"8=.7 K+*F(J053]P5E2_%=P:USK?6^H*)IK[J:UU%RUBN;NN*A"W*[M(FJ< MAX)X\>P]FCDRV$5?N_&JOE 2@CF/# 3H46P@ 8%];EQ"T+?MYRO(ZT5%X_VY M-\;;5Q*D;$G9K*R;+:)NEK;W6Q5,L$SE4(-%X]L34BQ9(C+MCH>W]G4^YT2LD9UV.E*;(VV%M#:^O*]TV&W[_DW]!=O8ZH55.GO20]:BWBGS?X>NSK!O*P<]&/X69C'A/5:2,5*-56,BP=)^SU&[QHN=,Y?I*80P M-8D+X:N",)QPA>*R%+V<[U31]H_GBT\M([[W.ZV+Q_O*,4PA(MUH'; W8FQ] M1Q$)&QY4VT=#R;=CT57%1)05UN\,C^)_!7CCPO0OKG2U:LRUVVS*14UMS;VT M-AWK<>Z-J2<"S5CJ^O?=J;,G[/<9QK7HY8Z$>S%T1BR(H?T$2&44,<,'O+1Q M]VONV:XX2T-PLAN:6G]>2UWF+;%:SWA(\8^;6F;V^CXMK2]C\:]VAM#5$,A M2#0CV.M<&K,,%Y! S10AE@1,D4+->+WQ;1VNH'R$S?(GBW4=-:KY]3FM8 O# M>T[(#D1-0>J=7Z]EJFZG-Y;57F+*WO&X-PVRVS-AFG"$M+*,W"Z(A(K."B=, M,U>/WB0X6<<-ITGM3Q,M7]&NM\\A-W[_B= P$['DB):*TE7MNWN MW0NNB/H9,K(SED@5\#(!;E7!$QR&"]_'O@OQ[XM[:Y!;ATE$W.I3?)RY/MC; M5J9]D7B:U>YV%-2;N:L]XK&M9NWRSY1>4=1C9L9V;M*8 3(0A0F&S M.$G'';VT-F;DOM*?2^P=O<4K'PHOLPC;;7&(R_'2V3TQ9IREHQ<9,-(R,?.I MB>=*EEFR24JD"@$(X*4I0 /&R\'.-EMU!QDT5.TA^[UGP^NFAM@Z"@R6ZVMG M%0M7&EBA':=D'DPVF4I>SIUIHV(55"36=HOQ#JZ*L(B.!EO@,!@,!@,!@,!@ M,!@,!@,!@,!@6GV/O/4NHK%J:I;(O$34K'O2^?FQU+%217IG%XOHP,O9PK,2 M+5HX2(_&!@7CGJN9%+L0$._N$I1"[& P& P&!:.I[XU!>=M;;T34KY#3FW=$ M,=>R6WJ(S^,^)DYW7;F9]9JDT].UQ$,Z7;>BJJ/8B;O[1Z (>DIO/4 ML+N>I<>)6\1++=-ZHMHV74M?*E>C-3E$IF!9O3'D+X7<@8&]6?5?(*E M3-?UAKNI;:V1+3Q)V@-*%K:](V9S5+C<3[#AZJ-;A9=K39-8JCL$121:&45 MA!(8P9?1M%TQ,FNV=-E2J)G M*(E,4P"'L' Q1I'/7B)LKD[>^&NO]WUNX\D]8Q9GXZHQ0M&CE,DD[AZ\]7(*XI)=J!@$X&$H"'746^-0[ MZ:[ >Z?O<-?&NJ]K7G1^PEH;XSLJNV-:OD8V]4>2^,:M1^<5I\X(FX],#H]Q M@[#F#VX%V\!@,!@,!@,!@,#S55302465,!$D4SJJG'KT(FF43G,/3J/0I0$< M"UFCMY:EY*:IIV\=%WB(V3J?8+%W)4V[P(/ B)]BPE'\(\<,@D&K)X!&\K&. M$#>HD0>](?9TZ#@6:4YZ\1"\LFW!A'=];D.5R\2>;7TY#QUFFYJ&CRU9W=R_ M>>9AX)]4ZD]<5%D>10:2D@S=.&@D433."B?>&7F P& P& P*1:7^C/[M,ZT8 MW&L/=B5V A[78*,TG(US;8*LV%W(L("?F:^BY/*QV"??HMD1,4$RG/U.8I0$P!53Z;VS;M%[/+#_ !G6F[;H2<6K<*+*_%M6O^[,"G--16]+ MU$>BQ>TYO;T"SN\N>O$/C;N'3_'W=.[JY3=U[ZD(J.U1K(L;9[);;2>H M78P& P& P+3:-WKJ/DMJVK[LT3>H;96JKI\[^ZUVK_Q?RB:^[EBEZE.?"?'M M6;O_ '-L<"\:*=Z9?X5 W3J'01"[. P& P& P& P& P& P& P& P/DVW;Y0M MB[@Y?\R-<->;W(G@UK?B5N%SQZU;7../CKNO,5WL_85/K<%+WS9F[[V30FY: MPC64K1.FC8^GQ+R DE(UJ#IRN0SANJ<+HV'R4,66V=L M#;>O.3-ZL.D[Q+\D[X[U4_F:S45N%_%W9NKKG*22>YE6;6>DE)N%=.:G$OTB MI(NE@ #ACU2?*1RK@N./FPB:CR5V=O,_"GC-J??G%+DEO_BBPXZ[I[]IU_9: MDC&7'5=DU?KJO7:NP4YK\JL+,K51D20;N% .5I.('/K0]OMT;=?)9H+FC'<'>.\T^K--AWFS)/F#9X M>0X0;==4R(@F=+[&VL+LM).FPQQFSDE,>&<$6$RHG#Z%GAKE0]+.CNK77;5L M&F:N7,YO&Q5VE)J5DN5=J9A6M=Z=5Z.!C4J[,3;,7DFHQ:>DP;**BBCVIE)@ M?(,X\I7(#7)^.6W:EY4+#S7V19N2>@-8\D-)ZJX,*D\>3.K[=VO7]=W&NZFY M4(:)J,A!C4#3XIURP/KK*.[ Y:D]5F(N11(&QA*S^2/F%S8\JNE=7\]U^*6H M>&.P-+Q>ED*5Q]TML.X2MDV-QGI>Q74'>)S8M=ET76KX2QF6>J-46X3C=;;:A^+.T^6_%3^.)[&;=)38'7\S=:.&O=\Q55>7.IU4$JI'WF.2B5F4DM%MV M4>_4;%=HM&@+BW3"2<]=<;_VMYN>#=-X];S)QQG'O ;EFM?-ML:)5=AW6O:V M2VUI,LLUUG WQI*4=O>9NQ*1;-)_*L))K'L%W:Y6JRQ$2X&/VYO*ER_X':Y\ MAG&W:^Q*[R%Y#\8]T\)-7<>^3)?D"WA!\S>-.HH+E1RM\@VG^0DG;:1N]QO? MQN;'XJ27'2VLZ?)6:F;8HU]CN/&GJ8KK.R62)&!D*]-K2+R.*];NF[U3L6*( M8WLN57ECFO&#OGRK?Z>\9&/>,^SN1!Z9QP;\;=+KZUVQK+2'(JUZ^EX;=5E/ M %OAK3.P\2X81[NMO8)&/9LFBITUWJSIV8,@^7OE$O5QYP["XM,.46]^#>I. M/^D]"7BS6OC3PLM7,/;FW-L\@J@OL6/@GLVTTAO:DZLUMKNGBP R3J(:RE@D M':P(.?AVZI4@PJY8;VY4SVCO,/QSXZM]FGXJ-M-QO+6I3 M>YM3/=$\KAT]OZ@IV.@SM38SBBJ]?:D)7WL\U=I.D%V(H((A>+R5;#Y)7'4O MGUXI6WD+)2U:XJ\!>$-L9W1'4FDXFY;/?6W6&WGFYFMX=PU$CB$9[@DZRU67 M*S%$*]VF+"@R(=0AP^ESB)2+[4^(6EJ=<-RV7:-V+J:% =N3U4H=LLHLL6':4ORWXXT.];GLYJ_16$F$QM:J6->)D8INLE M"1+585HMLTV':V[Z5O3E_N_F2?CAI6!NNM MM(T!WK2B0FB= ZP"'EM9_$SVSK6\6^>V-M,2$5#G*4I7"B11,%@N3'/'G9PA MU'Y9>.-QY ,=S;LXB<4M.\M^+/*Z1U=KNNWB6U_M:[2U#E*CN+7L% IZGDK; M1K15'*#619135*6CW@+K-D5R &!6&P[%Y8M30G32->D7=;JY(R^XO(GQ!Y)[G6Y(37"??FM:E1-ZS-'IVO;K(#7L M9"4QQ.TU>959C(,V+3XT@@8Z91 +5>47E#;M3<@=3ZQF_(Y5>"6F;%JJ9L MX5_1^GE.2G/+<>RRV@T:S95[5+[2N[(JH:+A8-MWFG6\4XD9":,HR#TTB&5( M&M>"\I?/2;\773W!C76\=T\<6NI[%L_4M^M6E5821WQQ] MEH&N+4:R2<5M,S&728,8)^+1 B[<&;E3U #9?I6\96I MN3?%/J=#BL&0?E$WYM#0[OQPIZRF(F')NKRD\5M#;$"5J=7M0RNL+]';*6M,/& M#9XF6&M2KU2$;"E*QWPTHT A@073 Y^X-6R6V/*%R-@O+WN&B>0 V@ZCX^.5 M7*V@Z"U[6N.>D+<%X;:.H5>V>RK&YK% M&*U12#*#CQY"^0%CY#>,"\[EG86*XR^4+QUL;O!5%I PC*&U/S6H=$KN^+@B MWNRC(EA+4=BZ,9$0,90#!@9?O+QRK2X_Z!V$ZVU+:FB?* M%S6Y*J<:-G0?&>1WI<.+_CVT/&."UF:J>C]?TNP6C;&W]LM(!M+,7LPPF6+% MM9A=.$09LR^F%YN,?D'YCN[[RFT-HJ[;T\AC-APEVCOSB[M_DKPJV!Q&MD!R M?H;CY5%<9]C2+[4.AM=;)@]A?.F$M"R#)E&/T/AG;!RJ8HI.4PI7QT\Y-][7 MY(Z6U!>_)K:'^X]@:_O#7E'PEYQ<0:]Q2WQKK9(4%Q*0LYPT2@]/U>!NB-)N MJ"X/H:7F+,W<5]JHY%0RP".!AWQRV7S/X5>+OEOMK1W*-U;-HV/S+6#1M,;; M1U/J8:5$3M@YVKZVVC;YAG5ZK%2SXF]B65-:<:E=$2A2HB6"^7B(G$-CS\GE M'JOD6@?',/DTDK13MZ\2K#RQFM^3'%S049N;3[S7&SH[6]JHFC8:'KJ>L6U? MO8['CE(;)GXW4>C&*]WL/(I/C!J."DVEXV^6E E'LH!A'#%*/E =.2&117]0 M+Z<2O(3O=MR&MVB(/D!R7YLZ1N'&#=.S8'?O(/@;>N+-[XZ;QU5#)3D74['/ MN]#:2U=L*@;/A'#QS&$-%GDHZ2B@;*JJHN$P,%A*/RG\J%*\?' KRK[*YSQN MPPV[L'B36=J\34N.VGJ[J*S:GWOM*L:D=O6MRAH1ML^+W(Y0L"$^ZE6TBVA4 M7ZBK1M%)LTB$4#,?@/J_:L9YV?-#99+D=%)6A M\CKIIDLKR0W/785&M4'55L+6+*PXY[/LV*E\JLZJ_E;!6FQZ\LR>"XC46 M:YG2*!'I"+8$!;?)CR#XN:O\Q^M=TS:>RN3_ !!V;!NN'*B=2KL0YVAKCFVA M&1'!> ) P49%QMODZGMV8<5>;:T/Q=A-*\EM]\>^)7'8=)ZMNFL-CJ\<+(K1I"TJ==N-PU$X(B?65WF M(!NV&8A/20^ D2*IBDB("D0(_2O([=7#70_+3EA0K42-T9J3\1[R_B^:=5<5 MZ"EV\[Q>VOMZOZNL]N0D7T4^GX.4U1;+1#SB:D/O( MG<'(;R/\TJK6[6DCQ X>4;4N@/D+6"K[EOL#EY=V)=Q;0L:=R^ 4LA$M1ZRG M*U J1:;I-E\=+.%%$U%2$,F&-_D3V?S=L/D'X.\(^*/)MGQ3NH+#Y"N2/%6#X8[ 8<7Z=)E5A;:F^=]3]? MT!MW7\%!6&]RJZ+*B5QS7'#>/2]515,%FRI@K+9_DG\@VPN'7C[W79X3D1Q, MUA?)SD#5?('R!XX<0IG:NV]83&HY,]5U#:JOI#<='M-CUQIS?CADO/.I5Y5Y MA]#-U$& >F(5U,=,EY.)F&C4"O%$G/I&#&G1?(GS"V_Q%(>7F2YKEV+9H+7C3<" MW$BO<<]'0-*L6HM$;L,SVZK,W@E7?W!>\["TK3;$^=C&EC4&CQTW19%0^%*H MH&P?D1Y1;6SWW:]@: LB5GXB\+_%[>_(?R/90\777H[IL6Y:B_F.(&G?O-(Q MDE,T<[ZHTV658H>E>4#'EOR5Y2[FMTUJ MBR[J\?\ &>*K=5'X]*Z\V-,0"=^HW'[=J/'F*N,1:=,5BP.'T99YNXS499C0 MYQ40,1VB0H;3:;F]3Q^CM7;.A]O[3U; M2:?/['O'(J:OD3*W!U0IZQW1.+81=6>UQVVC4#N \:^Y,\?M05W76P=:Z>K5+V;NO?6O./=!TYL?8DY1ZA V MR+BM1*[#19#%P[Z-CY&+9G4<$%\N9P4-H5[M'D"\<.V>#EPWKS?>L.'F\M>7+16G]5GUWLG>S"?3H&T= 3&JZ_7)F*I]=N,$5E(0-A6L*J\4Y!4 MCDK@AU@"-\9-]Y]\MM^-7/7FKQ5IW%^MZ-U8V1V-2M:W":A MZG/[!VM\M)<6$M3'9W(W=/%[FIXZI@UK2 M_P!#[DOLFY\0MS55S 02WW>WQL6MJV7BW>H^R!%&L[,;#;*K(5=VV%ZG&F&2 M:F%(S@2#@:G.1'EPY.TG6')[D-1[XPA-4;T\E]$\:W!*7<:6=;:C=25?6<58 MJ]R5Y:-*1KN#=;'Y!N9R]4NU_=^O@JZ*LXA&:23<43N"KA7_ LY^;P2YHZL MX]PO)'E'SUT3O776X7%MV3R%\?6P.*5IXO;:UK33WRIRA[TEQ_TGKBU:NV^Q MCY2+1BWC1>2B9AJT CQ1)SZ1@Q"HW,;RM1/B4T#YEKUSIC[8]0LNHAMO$IMQ MUTS"ZDV3JFT.VK/LY@)L\I#O8R*8J%*R;QQ2E.Y5#(X M\+OG5GEY\U>[*MR?N::NK/'YJ7;#"DN=;:>7@9DKO6W)M[JBHR'[QB7RFJN&_C)V9J*XAI:HZ,U5:+=NZH37&*H;AV)JZS;!LD<,S6JL0D M<^.Q>,BJ3(OIY4WQ146+1$ U>5GS"/,!A#ZY]V MPU*V\161,K&2RZ$=\* MH4Y!%!81 Q?LB&!J?XI4KR\;"H7#;FF_YOZ_V..^S:EVKR$X?6S3M H>@*3Q M\V_!LK7*UW1-\IU-FMVDVSJBNS;8L>[G9N1C[$_04!V+= Q<#7/S-\AV_*%* M\VK7">69PPWWQ^L.Y9;3/#GA!PP6Y6Z(JM/UE&R$Q4:3RQW _P"/EHE8?8%A M8Q(EO+LUL@(ZG'75.D7L:F 0S$)R*Y[\U>9G%+1NH.3;?B5IS<_B&TUSEW0] MHFKM9; OT-L"_P"R30HQNH)O9]=M07F-J;4_(?CML;9]5V7R"X7>4?@)QPE-^JZHH+-+=/'OE-:]47*M2=KH M#F$DJ-6=J)TBWO(J5>0;1DFW*T'R!U'Y#_ ,1=MRNN-?: 7M=AXEPEVU5;MS7VGTPETJU$X_0"9($ZD6NW^:0:! MWX-KGA:_[<\N/_P#V MLYO_ /T-U#@86VV@;QK?X@[E#LF#Y3W=J6F>**J[=:U536&EG4:YU\3>.X6D M-H!26=TES.HTJ%M\.%@"7162L;IVN9LN\4:)II %?W7G_P KXCP!<5.<$?LI MNAR9V8TX/*W/8(TND*H2I]RD MH4ARA6TA8/(9R_\ ))Y+.+6J.=C_ (E:)XF1?$24H3NC:$TSL;8ZUPWIH96V MN8=S-;+KTS'+:[:6""=2C?(MSEYP:1\2NB: M9M>L\>N0'->"YB6ODGR8J6NJI;).M:_X0; D]4SJNH=?7AI)T)A>]WV?X!07 M#UD\90"!G*B#,_\ D(%+UJ$\@O%_FIYHG]$N<9S2Y;UGQR<0K/QIL&I=@V/7)6-E2$2B&\2TL0,F8 U;*NE" %Y_%YS?O MVW.5M7U1)>2JP;X>2^JK7*[VX@\X>*L5P^Y?ZUV=&-HF3BI[0M;J6I]?0=PH MJ0C((3L4X?SORAHW*N@]<#ZHI!M&\HF[]@Z"XO&NNON2V@N()WVR]?U>ZV-\NF+4$*U7'J'P+Y914ZP]J/00T^<,/(7 MN5[S5V+QPK',;>?-#0UFX&;JY)4?:O)/AR3C+=J9MK4MOIE<.WU[,AI;1<+M MW6TS'7,%E^L$Z)'/4$TRNS%.=,P6=H_*KRHTWQV<%_*_LKG/&[!':5^XH5[: M7$Q'CMIVO:BM.IMX;;K&GGCM*Y0\(VV=&;C>MK"A/NI5K(M85N^459MHI-HD M4% V(UF\<[N?W*#G0.@>9 \/M.<'MZ)\7=842!TCJ_:0;CW)5=<4N_;#NF_9 M'8T1)6%371I6]MHIA$5=Y .U&"2CCXY-T!#B%POP\,?*1'A[XC1$XFU2G8AQ MR(BIU)B5.\&4P1@H<3'48EDD%01,81,*7:(B(X&ZC 8# 8# 8# 8 M# 8# 8# 8# 8&HC8?C?W_5=[[XW9P0YT2O#YKRJF8RY<@M96+C]2.1-$D=JQ M];CZ=9%<13F% MF8LL,UZ,$4C,B)(I!0SSPJV6VQ7D5<;9YO;$VOL'R4\+#J:E0[6D MS6NBW6-@;)K&H5::A8:"I+"LV\K%M6E3+KD.V,Z<2SIPX5/@9V;KX,1>Y9G@ M#,.=D24 ?@?N*O;=BD$*TTD V4Y@-16S4Q8.244EVGW91=-[49Z*Z17AB'1! M(""!N\H:E*KIW3?//SV-.6>IJ]LQ75O"+3:E5W[9K10KYKS66PN;5*L>U-9Z M;A(>)OEC-:;$M[IS/L"/&#$CJ(3;KF]43"'T";]TQ4>1VC-R&KK[J2X+P#[Y9.H5G8E7E*E.+0TCZ:P,I1&-EE#(*F(H4BH%$Q3!U*( M:3I[PP\FMD:&TCQIV_Y-+!8-.<7;3H6S:%JE#XJ:VUHFX5XZV>KR>O$=\/65 MWFG^UD8JMUXS%)O%JU-F,@=&4=^^FNP']B=\XKS MJ^[2E9<5YM'-M1CX^32E7:MD)+MH0KXZBJ+,43G]("G /4,&!-, M\+CO3/'?@I2>/G+*U:HY0>/VM;(I.I^3GYJJW:8:\Z_V[-.YC8NMMNZ/EK&2 M'M=&GU!9'112FFC^-?1Z3QH[25$X&#)O@[X^[SQ5WQROY+[;Y4VSE'N'F!%Z M)1V),V#7%7UK"UR1T?%WV$C&M"KU5DY!G!4I>'N2+=E%*"X79%8"JN]?.'2Z M^!*.87CNV7R!Y7Z-YG:.Y=67C#N?CYI_9>JJ:1EJJK[4I=F1V;8:U*S)=DUN MRSL,6S5$\;!J('BVZK!V#P[9\WD&RS,A5 M8S\-%"N.B.3].Y%;]V9N/DQR[ MV3K3=&T^7L#%0&J;W5=HZ%/%'XXRFE*E!?-X'6]:T,,*B$)&G6DSJE7=E=N5 MRNC@4+IZ3X-^1>^\EF&BXVS-]7:LUUI^!XLZ\F[%:H4:V^OV^ MHBA7:S%W796,(JH6.9N CH",>*&=MX\BP]0"D(WQ,5^.\7N\?&<&[YI:$W6[ MY NG6WC4:/)+5\=];BM.W7A$*>%D%E(A7'%G,Q3$S]'XHB0*CZ0F["A-=K>- M[:S'>1.3O"KE](<3MW6W3VNM);Z"?TI6=]:DWS6=2M7K+6EILVMYJUTA_ [, MHS.7>MF$PPF2A\O7^$5042[_ % DTKXGW%HXQT+16PN6VZ=L;"A^:NJ^UB_"!0C(J#@0)'0+0O>FBX6.L=8)[ MNCQ34W=US\G=HL>W;)',?)=QST[Q\L,1%5B-(OJ5MIVF[ JD9:X.4<2JQ;4Z ME7%Z^+4:.&S1-/X3TO4."O<0,V^*6K-MZ3T!KC5.[]TL.0>PZ+#J5^0VS':S MB]0H6:(8/7*5735H<+/V6,BWL-60:,5U4G9@>JMS.!(F*HIE#7)=_#I7KIQ+ MYK<55=^V"/8\R^>D_P YY&[)T"***@3M#.+:/">-V;R?X"C7&CQ MGLL-]:BB-3NE9.84E$'%9&L(1(/D@10=_%*'%(PIE#O$)KQZX=QV@>2O.+D: MTOK^SO.:VP=0WZ3J;F ;1;37JVIM/P6I$(V/EDI1ZO8DYQM!E>G540:"@<_I M 4X!ZA@QWW_X]-SV7F4\YP<3>7:/&7;-UT57^.VW(JY: J_(>GVVA5&UR]OJ M13XGI"X8G.F)SACU6/"(S@-0;9U/,\NMF[$< M;>\B>F_(U9-BW^AU-[>7FS-<26KYZVUF3/6W]6KCJ'OL[K4JC=1G'QR4$U=% M;(M5TVY!.&Q&\\/XZ[+\3UY"_2%#'BSS*TOR_8E M80#6>"ZR&G6MN:MZ$]%U)1WR1A/A:S&4?I_$*M_0 "HG[AZ!:[5'COB-6ZQ\ MC&M4-K2TTCY"=Z\C]WRTNO5&+);5;GD/K:NZZ=UR*9I3*Z=J;51*O@[2/ ^]KC0I[BY5=&PFK.2]4K;=O>(2D!3A?'D3XV*!M33?%B@Z2V' M:.+6S."SVK2/#S=-!AX*S2>I35BAFU[^MO,?GGNKD#?=X:$EN-T0&GXQ?BAJ[26OIMPM)25 MGU3K&EW.XHM]V.IP4787*4D)&5;D;IM&X(LO404"V^NO%KO^6VWQ5O',GGS, M\LZ3PDM)[YQ\IY..E"U!<']_:TV2H==N6[ML1%JMMCV1)UZORZYC(QZ%>:2L MB!'D@FY.0$\"A$?"U8PU_P B=&/.8$N_X_[:YRT?G7J^C.-(UHEHTQ>HOD0G MR(V)3U[XRN+-QL6MWN<:MV#51XS:+PR"7J%!R8YB"&Q&:X=QTSY Z'SU-?7Z M$K1N*%]XLI:S+ -E(V187K:=0V&>HRNM-UUV+Y$;#I6W+EY(=G>3?0^^Z96*ZPMO'+=M_*P:M8"/@9=S. M5[9-*90B3R,E&4H1%O.QT@JFJDBN2ETF-*V[ M1>OJC2=9,..V@-=0%X*7[S75WIBMWJXM-B;3E#M6Y0F)B24*S:D,W:H(E,4Q M IB6\4D#*^-?CAXYQW7,H0W'>5XT2C+:Q:0P/*6DW'#9U5V4Q1E\&;OK/R,[NYQ4#D,M&:\Y.T/5M;Y <<9?5D M%-EL]KT=3)VD:JN%0VT-@93U);P\;/JJ/HTL:\3D%>O>J4!3!$/3GUP#\V[7)T.^4/4] MKVGK6ZL)KAWJ5"0M<%"Q6R+90]GV*QW5NZC3R<8A'M4S)N1,L3H$[V)QXY8; M+\X_*J]<:^1UIXHRL3P'XM02-TFM%Q&[M,;(;OME[E/.5NPU6RR51;2-KJ1D M6;R,>1DZS=QIEUB+IN&KI5$P95Q/APH\+IOCOKM/>]\G=@:M\CE \G.[-X6R MM5^5N?)CD%6I:7EK8>SQ<6X@("D15L)(-F#,D:DHE"1<8U;I)+B4RA@I^_\ MB9W6RG.3M6XJ^0"\\6^,_,V^7?9F^M)QVD:)LBSU^\;;9IL=US_'/<$]/1$O MIASM1,AW#E-Q&V!&)DW"SV-(U5.!2A[17B5V;H+=UTVMP)YI2O&&#V[I[CUI MK;U4V#HFK,6OS:MU9;J!?+[H6\,)+75[G8Z8 MC&,A)K2]^>R#JR(,FYG2H]H1R0#W %-[^TMQE\$.VA[#*!',_C_ $3K';G] M,#!E'X:^']IX3>//0^J=GFD76^;5%/=S\CI><>GE+)*;RVVX"V71"R2ZBS@\ MM+U))TUKPN?4."B$.GVF$H .!?C8_#V.V'S@XSP?&[R JF]-\[G MX(Y00V]8??\ R]Y_WCDY.T+7]KU[JS6U M U3%<8M'P87'@G MPFK/"K@_J/A$YMBNY:GK&FVJD2%FL5;9P W6'MMFM%@DT)6LMI&99-6RC>T* M,SI X6*HD3J(_:$ #&7@1X=]$<(^,W([C#,6NQ\AJGR>?3L%L6;V(S!E-NM( M_FSC-+Z\T7Z[65D7"E2UCJJ,^51ZI5DC]7"ZJ::'>5,@6UHGBDY25ZN:DX]V M[RD[NM7"?2-AI#VH:BKNJZKK#D#9:/K&0:2&N]0;,Y:4NU-;18]?P98EBU>F MC8&%EIA@V!!P\ !,80N3?_&CNB&WKOK:G#7G-<>(-+Y=3T=<>3>KX_2U#VTE M)['0KI39<5I6#G()C>9J':P$M8$)FXV.VE<2$4S?239NZ;C8!0,8JQ_6 M%+U![1.)0#&NR^)S3NR(;R7T_;5SL=QHODHO])V#:H>)CVM5F]13&O\ 75%I ME4D*39"/9CYA8*]8=?L+ P>N&B1$'Z*9#MUDRF]0*+HOC*W];-N<=[_SGY\6 M;F+3.(MQ;;-T%K)MH.B:+8.=OP\"_K52W#O*>K%CL[W:U\I<5,.SQHM$:_') M2"QG9FQS'.F(9<\).'$=PPKG(.O1M^?[!)OSEYR%Y9.W4A7VU>-6'^_K6E:7 M=(:I-I.4"495E1/T4WQS(J.@'N,BG^YP)ESRX@5[G5Q=V+QOG;A,ZV?6I:J6 M*D;4K+0CVU:KV5KVW0=\U]L2LHF?19S2]8M5>;+%*1TV,LCZB7JD!01P,;;% MXG=,RWC]T!P2@+U>*"XXN+:KO6B^0E.+%M-GT/D1J=ZM88KD S:2:4I!O;/8 M[C)RC^99.2*MGZ%BH) U%GKYHEO M!C!FWI:%R$A-^HF-1C64T,W#_ &GHG8O&S6+;CQK&HS;*/T#>H*PTBK;KO\//FE=M-(&G1B\#&&:H M5YLU.LE(N6SYPU03(&T'27"&L:BWOSWW/)6U6^Q_/.Z:XM5LH,O6VK&(J#"@ MZ7AM,.JXF_))OE+.QLT7$BY7.J@T]+UA1 AP#O,& E;\07(VDZUB>(M'\H&[ MJ?X_8"79H5[3%AZWS0BK6QNL-KQH"81Z+Q.!^\2,* M,"2 (8&ZNX:_J-_U]:=67&&1L%#NM-F]?VJOR2SIRA-U&R0CJNSD,_<*+&>+ MHR4,]505.9053%.(B;N'K@:;->>(O=M>8:#T5L/R);2V7P6XOWK7UTU'QV+J M.FTC:$K&:.#@F B%%I> M%W=4+IK?_#FA^12[:]X+[ZL.]9^1U17>/6MU-ZPK'D%+V6R7J@FY(RD^^5FZ M(_GK.X*X%>L%GW,2J>/"423$JI QAE>%')VJ^5KBQJKCQR;MVE++QE\&] U. MSY%K: C=@:GVFYH'(EE0W=(V;KN9G&$ L:Q1":,^C'1UF8RL8^:(.$EE&Q54 ME0SN5\-=>EN/U@UO<>1MVO6\MKL9)ZO9(-H<,ZSPXFM3G@D48M.O0&SKCL9S;0M2?Z.6L9;6K/Y=.HR3EU8OO:C*B\6]9N MU^$.0$R>H ]P!K_JOA62U?QLX=ZZTSRJN.M^3?!2_P"_[QH+E4VUG6)PHQG) M2_7*W[6UEL;3(.[2$[S: MOW(;G9NK;&V.Z2M/L&A0HL_)JTJ%AQLK448 METK(F<.6CE:0>/\ YDX3*%8:D\:6^'7)3CGR4YL\X''+FP\/8S8+?CE$P?'* MBGQ4_ H(7/6ED>1D5=*S)0M MG=I*H%>Q[Q!44UF[I(Q! X8UT7Q=;B4Y7->9W(3G'9]Z;@<\8-Q<5)NOLM)4 M_6.HXG7^SI.LS\2?6-*@[/+2U0?UVQ02SR0<2LM8WL\9R1,SAHBU02*$^E?% M# 2GC.X]^-XV[)I"%T%(\;Y!GMDM(8'E;*/'?:M4V@R2<5$;(#.+"T+U8K-0 M2OU_A"+"H *B7L,'ILGQM[IC.0F\=X\,N<%KX@Q?+%U7)CD]KM+2M%W1$V"\ M5RM-*43;NF9&WS$..F=KRU-CFS)\\.VGHIZNV0>+QRJZ)>X,H?'QP[BN ?$' M47$B$V!-[2BM1EOB3*^V6+;1$_8$KMLVY['%689M'TB@:08GN M55P5$79D! M7$I#*"0H9FX# 8# 8# 8# 8# 8# 8# 8# 8# 8# 8# 8# 8# 8# 8# 8# 8# M 8# 8# 8# 8# 8# ZF.0G;WG*3N,!"]Q@+W'-^Y(7J(=3&^@/>.!VP& P.IC MD)T$YRD QBD*)C 7N.8>A2AU$.IC#[@]XX'81Z>T?8 >T1'Z,#J0Y%"E.F8I MR&#J4Y# 8I@^LIBB("& .[ $.10OAB MB(#[0P.V P.I3D/U$ARG IC$,)3 ;M.4>ABCT$>ABC[P]X8'; 8# 8# 8# 8 M# 8# 8# 8# 8# 8# 8# 8# 8# 8# 8# 8# 8# 8# 8# 8# 8# 8# 8# 8# 8 M# 8# 8# 8# 8# 8# 8# 8# 8# 8# 8# 8# 8&"M9YA2M@\CVU^"1Z+'MH;6_ M$G5?)=#8Y9URK)RLAL79]\U\O4EJV,81JU9Q:%-*Z([*\.=4ZXD%(H% PAI0 MY=+$H_IB&N1X]_BA-*ULA$5S5\[1)-Q,R;YN+=PTLKI9NFP=)',]P-AD1SC\ MF+W1%8V8KXYJ:]OO('85!CN.]&A=_P @\K6L]0WBHRERD-K\T]@)ZT79:G9T M&+:-DG[6!:SZCV2>%9MNAB^L<*GX7>13;6TN6.Z>$'*>C<PJU8620K1T@@<73-VFX)Z:0IF7 M"Q?G\ODG7^,O$"WZYB%]FV6L>4S@5+0M#JEEC(F3ODU'[1H)L4UWG5LB98%% $A1P+I:KYYU.RLJ'>-97"0L^N-:6>OWV!>V-D8SUHU48/&ZJAT13,0@'#%/B= MY#[4MQ8\97&7QW<1-<-]T\C.*:'$?5FE*ASC@=MNN.MBU;ON4VS<:%:=-T%+9LS MK3D#$2.MJ5!-;/(T@%5"O:Z\D8M&00,V*JX(/Q!0RA\FO-F:\??%62Y(P&IW M&[I*,VGI#7R6MF%@2K4M84]L[7JFN5TX*4<,GS,)]NE8Q48I. 3;+NBD(JJD M0QCE#&O5OD-Y34/EW5.+7D#XX:6T.ANG1&WN0FEMB:1WO/[B@H>"T4:NO=H: M]VVG9=8ZZ<,;76*Y:6SXTI%D<1#CL,FCWB;N3#$8GG#WR;2_^GL;C5Q[3\?O MJA9/N\;E?'CSV'0XS01OY_@T6%(_-QZ008_/ON9]Z/O ,7]@%1<]$A"X&AMV M\N;SYZ^2-3*76L_Q=;<+N/%F@R);JV(]^0:PM]@V_*TG9%'URO0BU!396QK: MT2:6)L9TS2;0K-JX3D'J@ U*&R#D#S%F- \R.#W':S:Y'3"31;XM)5-['=@$.!P$ UNTGSR5>V:% M\J>[%M,GCB\ [9*QVE80]E>G+REIUFMERU)Q_N40Z&O O",=R;OH,C H?"(R M94 AB"LH/IB%Z)'GSSJW%NG:7'WAAQ4T)=;GQ1JVJDN6UWWOONX:ZUHRWML M;7L5L5UQ[T8YINJ;Y-W6:KL)*(F>S\FE&1C)1RBDJEWB/4+/W7S:7V8T1PTO M/'SB,YN>]^4W*K:'"2W\=]A[084V2T1R1UA7]@-K/7;9=HNO3T/+U:J7FF$5 MD9)!!,ZE84,]10^*[6>!:72.Z_)C8_.4TUYR"HNBZ57&_C#K%JV+JO7_ "3V MK=J#2JW-<@[K&2&UJ'!2VJ(&#G-T3]NK[.'[CH^K"Z[D M*D>C5:WW%)DG'25C)-2:30[DI&K4Z:H!],'!WA#KV0DN8? -QN7652N_(:XPNMN.)O-]F*7?M@V^B05:M* MZ/QB;=U/2$D1DAZ8%<+.4 O-%>9FZT3CKRNFN0W&-K&Z[5M;7%M3G^,T2$C0[,TN&O-<3\%? MM?GB$EE%1;O8F4;O@59+E.W<)$"K_'OY"Z51*-X]]?TKBW!Z+XW2-\9NY2;;M^>M8NG%Z"WAQLX>\VO3'':'AM;7N)/::37;$P2=2EI=Q,2I*NRM@ M,1(AG6!K[\,7,JQZ6X9>"7B^I0PL2?-H.>4-9+=/V-^QL.M5=!V#;VTFR9(< M\8_"POIAX08QRFNZ:?!@03E%00[,#:G8/(=;H/DKY"=!PG':U[4=\)^.N@MV MU""U6^5GMG;TL.[HS8[IOKR$JKB.;,8AXT?T=%!%R#IR!B.CJG3*"7:8,9*W MY->9&J>2/$O3_-GCUQ*H,#S-V"&J:A ^C-@2-,L%U@(OTTLY"$FAEVCKV)D3.&.'%+Q-6U?F3N'9/(#@EPJX[\*=\\$FO&QSQ.T'. MQDXS@9JN;WB-E-@W">NZ\UK ;!MUU15=NW4Q%IG08H,&# 57)DC.3AD1R;\/ MVIZMJ7CWK?QZZ!U%I)G6/(WPOY6;@BH9VO5(^:I>@+Z::L\LF=Q\U&4L;" . M9-DU#TO7$PE[@'WA?_=O$/<=[\FE'Y4U]M6CZGK_ (Z>17&=^N\G@:V$-H;- MV=0;76$$H7X-05($\36W KO/5Z)*="]@]0' U ZBXV;X\>-I\3;:@V3C98O( M%KGQ_P"S.*NT.(FV]LV+65;Y!Z-A]C5O8\E,Z+WJTH%LJS+8NIK\+9XX8O(] MP:1AI!<0(B5#U#A82!X_\QO(Q3OQ(- .EH66W_O+:/ 374&766PY68X_UVQZ M7J-&N-CU)&[:E:S'N++8M24E1I'6%_\ *VQ7%D%<"MFZ9TR$#Z&>5_%7;6X. M=/BJY 4QO75==\1+URCL.XUY.<^ FFT?MGCE*:QIXUJ*^#7^?+*VAX4KDOJH M^@A_"?:]V!'>5OB[M7E]Q28:@TVA7W-R;H0&H]ANANO3 TET#PY\D]4:;K7 M#BO>+[Q(W>ZU!TQI5>\J&RJ9JVY.'FK8^;*#+86P.+-BTP_O-SY HT@@-7+9 M:R*0;Z9#XI5_Z0F*8-OU;XR7OBEO#A[ICCC?K@SV#%Z]M MNAYS0DMM.PP[^,U,%9<,;I6K::S1S!NVC'C/Y<"BAQ J3>)6\.6? M%6$0XJR5;@N7''W>VF^2W&.>MK_Y378[9FL[01O((3,F"#@S>-F==6&<9*$$ MHIKF7(F?H4PF*&M67\)FW(7=WBHBJ!8ZJAQBT=H7C]J[GQ".IHMIY'V.6'>A] M1;MH;?56UY"ZQL4RYEY2@7F'V!JB\1%:C7ZB;04) MF/=I+)I(*IB0QPL;JKQ/=I:[\D7(/R!\U;#7)"1K]/1MO M(RD;<0LD7J2,F6:DQ-PM;F[K&QC4'(-G#INU.Z.1'U/1(&6^P^.7**K^8RC\ MRM;:WI.RN/>U.$T3P[W#*/=FMJ3=]*/:SN>Y;>:;&CJI(0$DELJ(E4YYM'A' MM'31T13U53'(1,A5@PL+XO.5X?ATX'QHC':\_P!*2/A:JQ,W:\!.Z?)NIR!1&ASD'X,.YWT1]G7OP-_>]JC,[ TAN2A5PC4]AN^JMAU&" M(]@].F!I;X9^.GDCH[;'B+N% MZ9TE*%X9>-'8_%C=1XJUED73?:MG#2P1:%9;A'H_/X 1HC[U'@&2 G0GV![@ MP*'W)XH.1FUYOR6V^OV#75(V-LWG?Q%YT\(['8I*0G:L?8'%/76L6<1&[3GDWS_P#']R9Y&<;]$<9M M*<1R\FVUKIE6Y&FW?L*T7#<>BY'7[*]LGK'6].@&](3E!09QL:!QEB$*_DE'>':&F.3^R^8_&2PI3X2]1K6ZJYR\O'(K2KAU M/@P0^$;V2LS00DJ?T?\ !6\LY(/7M$<"(T2YI-HY:W3D)I; ME;R2L[Z?^55NV;MFN6M-Y,\B99"Q'CCJ22$8=%]&PZAVY#NF4GL)IJA +,IM P.&7IB!TW8!B7KCQK<_>.?&3Q!WZEU+3VYN5WC:V M-RVG=GZ1D]IGH-0W+5N5CW:,-97%'VLK4I:,KUJBXJU,I-FD_CR,RJ**I*'$ M42D6"-MOCU\I>_7?EWVU8YK37%K-DL*C6)MP^N5/EBL9.S1,L.3 M7$_=MXDIZ)U^[N%#96^1=;6OEV9UJ,I&KW.QY&6 MCX@S.IQZC5M&-C+N ,N! $-]6NGMXDM?461V=!0=7V5(4VL/=A5JLRZ]@K== MO#J$8KVR"KT\Y:,',W!Q,^HX;M'BB")W+=,BADR"82@%8X# 8# 8# 8# 8# M8# 8# 8# 8# 8# 8# 8# 8# 8# 8# 8# 8# 8# 8# 8# 8# 8# 8# 8# 8# M8# 8# 8# 8# 8# 8# 8# 8# 8# 8# 8# 8# 8# 8&//(SB7QCY=U:+I7)_0V MJ]\5B"DCS$!%;/ID);"5Z652*W7DZ\YDVJSV!?N6Q0255:*(G52#L.(E]F!6 MFFM(:9V.RKD9'VZ+0W++[(?V/83ZF. [ 2U.LS@$4FY"OB&]=PFU %S-@J MM]SHGQA'=K@M)I/ZXG';!L+/YQLI"OV):M:S'6Z=DI?;SKJM M.4G:6OFS62K,S,THRXJ/%HF0%JJI\.T<*-U"B$GIO.V;-7X5W:*A7I.:/5JC M=KB+"\Q\/$-XF6UYHB[ LPS6W.]")<'9J]" B+OO7:$.%[*)R MO<62L[,M5DURI7V-%U.7=$2T@[6A;)&R4TTGLR((U70-!U]*&LBCK6+DY6Q3 MO&_I.T>K@%"JD(%(N>:;F*E&,1+TFAN730:H\MIJ?N^%MZ2,5>;;!U&N-Z#Z M%4CE[[;&SB<3H1[5C:59C6JS=\W,DZ03;&(9!96C(ROZS;J6>1M#_6Y:K(W12'K:5G9V9*-&<<621H"-N:QY(Q4JAT%H1)R M0WNZSL)".D5W4*G M%H4EJVM*+9S.HNG"K<$E71X\&I!5 *PCN1FW9;6<+:8J*H$E<93EG-Z5)!L[ M-\33UZ[&72QUOX1O>FL,NLIZ+6(*J:0+%&M&9R9&!99%PLY,Z 5/EX-BG6( M%0/.<$G]\++1W>L)&"6JUP@J<_L;*PH2+-2Q,=E:PI5O8)M9RLPIE:\Z-?1" M.?H>LY<-DRJK-V)G#;J%>53EQ(S.I-I;,G-8I0K_ %WJBG;A95B/O3:<3L%: MOM&=72NL'$\K6X9*$G"_ +-79/AG39$P$4376*80(%M9[FY:/O59*"AK@E4E M*M=*I4):VN)PT[!(RS38VJ*]?V2;&2@:JNXA7,-?5B1,DDNM?TG4>H;_9DE"R=>?(RFR921V;VPL0D*+=XW15]5TW!N*J MP3?T*MT>3C)YCIM^Q;66P/Z_/2;N_P!CVA$3<=(=(*8"%B6+ M"GM5?BT4'CE%8#)^@H*Q?3#RU#S70V[LBIT>.U;.1,79(F$.YL;N;04-$6&7 MU/&[<,Q^ -%-F4M7T(F2*R(_;/CNEGA1-\"5J!G! LRIRUVS2KQ<[!<$9:4U MO7K!RS.2(7JU*BX:P5G04I;6$3 ZPLL1:G]OE=F$4A&BC]G,QS9NK%IRCU'J M1D B%>-.>3Q4L0B]U*TAY#[QUJ!LC29V4TBA.G;=E5'6\0[UVD_J:$E>GC5U M;".Y%BY;0KEDDD4@ J9RV,H$+/\ /!D4:1,PD; H0RE#@K]YZ MXVU8(*C+2<7'O7,!,Q=DU^V274^#=.%RNP(1KW@!3A2VY46>P9J6E(4C52F2+:,CX>KQU1TRM894')ZA'-)*URMCVT1P5 M@X58,46J)$@[U^ MQ3$3(.KU'.KBQ6JU6UY9I$L_0$(MJGK^NUFK??/9M&*YF'-O9V>69ZN?SNPHR;8S\$E6Q1IFS'KC7AT MRQ:YW9$VRZX%=%=-501"&M7(?=$+ONS03=TNAKV*W@WU@T6DZS24-?#%(Z(J M6S9.)6N'WI^_[?:<@]FG(PJ*D4,2^7*@T$XF.8<" )Y#B1S0S!YK-W(S:T/K M<*AVV4ZJ]TD[DE1T).1D2UZFRD378F#?W5$CE-LO(2:2XII*Q[<738#A>.>W MY9;?5N.SN!?,])-]ZKS_ ,XMEI1A+(:GKUZMR,TWJL0HZ=(UA[/6EW'J"ST<"#8'!B%2"W[_G#]S8L?CF-2VLSKM=:C+WFGV9*IJ7F>?5"ZVR)F:# MKV2;3[I[0G;6E'2?2P2IT6:RBZC=-TV9K*@'M*\X+16W$FRL^FZ_%O&L^-08 MG3W&S/$*V8)S2#$WS:8D*)%H0E:2AM[1[E5^8BJB;A@Z1^&%,6[E8)'-^1.+ M@):&BG.N6;]19*X1MB&%O:LB2+M=5C]O/DFL/(_N M&;])P6/$J:I<"867G'.5%X=I8-7*I6=L)8/[H0-M)8X)U-61;CT_J4@ZM"%, M;SK1HA#[O23>>E%J@F[0412(Z]1LJ(7 U/S&2V9LVG:\?:[5IA;G323L;)25 MK;2[I:Q(PJ\])UALRA(1W$A\'&,UUTS/9)A(N&J8."1_H'[RA1"?)ZPUV+L& MUK9L6E.&C2=W3 #QM0AV#*Y1@:RE[)&1AB6GYT>4BY1LUKZ$A87TJS-$-V#\ M5$2(E(@9R$2^YO3;,;&V)JZJ.W5(TP98ZDVBSV=3(^R+MHZ#DUYBSUY[$-)]M/ ML1E*G:[-4'KFOS9&L:-@K\J^J;MQ&O :MS.F9>\4DS%4(0,/)KEMM6L;5O\ M$R-,I$S1:!-[4:RC2,MKB.L:52I[[C,WBK$J#NOO2*V4J.X)!3Y7U;M'9 3_ M ,,1%,HK!<'6/,=+8\1N:>'64W!16KZ=-WJ(6>3")E[1#0KRX1YV$@T=1<A%,&[U,$P?*%NXP[Y K5@9N5-RY> M."MBA'4#EQ?-@W[25:-KJITZ,V.2 L$R+N_+V.0+3K[I>Y;,I PRB%6A&_WH M)(5%PC(,S%40(@0IT'"OJ']$)Y)F3D7;8IS_#-5 MRN"!%O>>J34DT4-?0)GAYZV0=):)[*6E',NM3-I6'64LC;XZMT*>FJ7,OAKR MLI',46LL9TR3<^HHW%FX$HES$.T?,W1+^R7LIY%/C_3 MN1\^R+7D:T9FHRB*+87B*2Y) RSR08D(5NFFX!5(+O27* A]9ZRV)6ZM$.D- MQ6N=B=?JVZ\(4FI/*I'Q5VM=>N\U<%J_,%AF-WI--+(1K<&3A0QY%NDKA94_:"$Q(7)XWUE)M2V]YKNJ61X7: MFZSZB:0Z,)1)&R5MZM64P)*'.Q>NC+MEB)* BJ(] LS;.>ML9ZVFI5GK&KU: MZO=1'VW5C6+:K$U4:U:3U)*[)AU9*:+:V;RB/H7Z)@HIIT/;.O=4S%CD6Q*F\F84Q9*RN7 M+2(BR3L@Z:D$A4%' IIE"K-0MD"RA)EE%VJ,HE/L@TF%C)63"!C)BS.+ ^?$(\.N M=.,A79$DQ/\ PZ(51>M_VFOZKUE8*G*4J[V&WT78-R^]D>QE8NA6&G9;86NH6P-G6:3.[<&;M%!,P+U1]0,JJI>=E M[JUG1KQ1"P^L9-U:)9M;X6V,SVPJD56IF>K4JRAW;,\0HF=_)1A'#9=P@W<$ M;CV.&R"_>D0+ Z0Y%["2UUK?9>Z7$K\LV[(LHN)<6%MJJF5"(%77^R-B'FJ[ M)5JS6*8>PSE&E)1Z:4Z$<\[W22@$,8%"8'G'\\W+]BPFAU,T:0-C3CHVIR3K M93-(J]JD8+3$V5*V":IE9U.E,R;E1*YF@7>J()1JZQF?8HEU"4U;F==Y&+?K M3=3K:A:[>BQL_-UF]0KM@LE/;^W+K2L5>!4D(-"&E(QM!ZI4%Y/.'L8!C+$4 M*BF(K>B'C$^1-*44I+ FG)1:*.79U>WM*B!2F,(!3*W(+>L/%V"?N]GUY5[] MJZPZ?I,[Q\91#-^_V7,76O:[D)][!S2L\M8$7-BF;F^85KY4L^O4&Q5DG4@[[V\VM: MGA3"8?X-4C5,@B*AL"TFV>1VWZ7O-[KZK5.@S\#%FICQJPD[:^K\[.Q\SJ/D M=>; $B\^[DXG!(,Y+4K,&:R#=YZHE.DH!"K&4;A/=*R J@D519)NFX0,8+%WC MFSLZR1, CJ:J4J"EI5_'6Q%S-7A"?$==_=;==A+!VEFQJ;@*1L-](Z?,B\C# M ]^&:.%BI._BD53-P]J/SON2<8WK-AU>O;+A$Q%2@Y"SA9FE7A+#LB9<:P8R M*)D#U(B4-4#O=GH"S>M"2#@Z#F2\GL:&UC*0:@8.+UM5&LS M:4:E8&%7!2XO7\@^2;I)O"1@-C@I\29L*)T@"J5N8K:/4EH">A:*UMS%QK&, M;(U';<+>(.1DMG[*D==MDX>0""@'TDYK*39&2?-#,T7)2+@D8I"B1=0+,UGR M&OURUBM.-?Q5MM,KKJIR2,M&6]U 1QQ$BF[IKN-KC!M-;A3-U9/ M9IPU39F(N@F=5,N!>7<6_P#9NM=V4VL(Q%-6JLKKF%57C9"U_(6:^S;K>V]6 MBQL%P?5.0/!T6O,F+D2.T&PNWSURBA\*8ZB9 ">ZVY23>T*9M"\U_5H&BM<5 M)C+-F"=V;OINWVA6FLKD\KT*W9UU2."&,V>%2CI;XI0LGWIK$;II* ; LM&\ M[IK:(LE%ME7V/9=6S;&5:0$P\AV^R:I3OO& MW5*S=JM6:16QDE#./53"?5KF\:S+E)%UN%9-9)G#VE=Y?-@UVFE@JW8*IJ5\ MRC*NF:)=-[Y9V4OL@!58G<,A,4B92N!4=M$1"H]=\LK4\T+=-A7R@1X736NI M-:['D8J!MJ"L5;Y5K):=;-55YY%]&BWC MWKMVBBN59NU],#G"M]%\PH[>,]0:U&T*0A):[ZXC-P'2<3S1^C$:REZ[#'C[ M,9PA'($?F=[%?/*ZFW+Z9Q/&+NA$I0]$ L;%<^[##PI6%CU]$6^VRUPM4!4U MJA;Q7C5VT/L[95-3+L)I%5>;D-K1N1*6/)JB8@"BJFN1(+[WKELE4 M:-K.ZH45$0OFJ;'N61B+3=XBK+P]6I\;49&>@(1^@PL$;<-A. N*!(V-14;M MGH(*G,\0(!1.%BXCF]?#_=N.?U_79CO=N3\3+V-:Z@DFPUC [COVO),UC@6T M0(T.]MVE?9BP:.G3I%^!71CJ(+(*(E#VK7D$=V]8ORK6P%EFD^PK"->)HL-/1+=NCN8AU^V,,F5A)/3% M@5&N1D^>_.(&Q)2P14Y RFTH=9I41=P$0UN,,=]JIW_A*BT8\$BY>QDHH@X3 M(%?U;E+/CKS?VQ+?%T0XZVV74*96H*IWLUHKKG[VZ_TU*1,;]^H:K+O9A_(6 M?8YR@#>%.Y RA&Z*"X@F=4)KQDY-V#D+9K**M7K]7JD=0*O.1S1*Q/):SA9C M[0W;K6VI.47$)#D5KI7VJRG9+&3;.2 ?HNB1104T0S*P& P& P& P& P()PE M'+KM!=ILEG+%R1TQ%P1!1=F[7;NF:;AH*H"HW$X<^$J8D:SKR7B7#"7K]+E()VV11=LI&)@W ML2Z9MY-1ZW2<-G+=5FNV0F5CJD*8HE*Z.)@Z'$1RW1W,=G9G:YL)[*GM.7V. MDZ2CH\,<=J,,,<,<<<->CLZ$Y-6DZPU2CY5-DZ=2$9*!&SL8V M5.1-=PJ\:+'1#N*O\0D(E5 YNC-Y+-9',UY/,T33F:)PJIQB<)YL:9F,8U3& M.B<8G3$P\O<^_MT;_P!U6=][IO1=W7F*-JW><-&,M,Y MOK=.[[-K,9O,6J+-^[;MVYQQVZ[MRBU;IIPQQVKE=%.,:(VHFJ8C&7B$=J^1 MGPD30E0H *= M!&E67OTTQ7-,X3$S\N$88S,:XC3&F8B)Y&MO>>0NW:K-%VG;HJIIG7%,U5X[ M---4X4UU?1F)IIF9B8PF(E'-*5KDP1[5C4J4(5.63D(MLT@8(0K4ZDS;HHO8 M]%%I_N-+)L")$*HF":P(@0 'M ,SFFJF(FJ)B)C&/E[#KHNVKE55-NJFJJB< M*HB8F:9PQPG#5.$Q.$\B:L"55J#8\82OMBO2##-#,"QR(.TV*SY<8IL9N!07 M(S75A#G ;WLKF+%V;%VBJ+L5S3AK M^E$X3$8:)F)T3ARN?);VW;O')T;PR=ZW7DZ[-%Z*LG4F*;L?D%5JL:T:E06C/D\'$,V[8I$T_AE6/P35--$I4B%[#)] M H!T]@!F,Q,3A.B8=]-5-=,5T3$T3&,3&F)B=4Q/,Y^XU)^,-(_<^K?,#P(U M8[_[OQ/QAZP("4:X9U\)ZYH$2F$/@Q-\/T']QD+(R.JU9AX]C$1-<@HN)C'! M'D;&1T1'L8^/=IB84W3%DV;I-FC@@G$0.F4I@$1Z#[<""&BT@7I9,:=51DB0 MP5PD@->B!>EKP*>L$"5W\'ZY88%OM_"@;T.[V]O7 ]STZHJ2S^?4JUWE)H\)&&EI)O$KHNHI!_)&:B\>(QCELFHW*HNGL$B@P:R$X>$C33#]M%N47D8W>R8MA>ND(YVV350(B9NPEW,:S7DV3"A%")I*0T4HDB_>2B29X]H8B4G(D>IR M$BF0R(E(_?)R3DJRP=%%2N% ,(@UVIM7K>:9V1JX<56$<,8%VJUL$>@\*8[?N,JGT.)TQ,0P7#3U[04D9)LE1Z M@FWF57Z\P@G6H4B,JM*D>I2:TDD5D!'RLBG)."KF5 XK%<* ?J!S=0]F5&I, M:I'*QU/JS!6(351B5&5?B6JD6BLJBNLE''0:$,R357;)G,5(2@8Z91'VE#H' M:/I-,B8\L3%5&L1D41.01)&1\!%,H\J4LY0>RJ1639HFV*G)O&J2S@H%Z+*I ME,?J8H" 35:&AW!)1-Q$QJZ7CCK-3F92 MB#1LFD1PD)52IIE*!@*4 (U.N5Y)1NLE!0R2K0@)-54XMB11LF!9 @)MSE0 M R) )+.@Z%$ Z.50_P"J'ZA;:!T-K"M[+D-M1,"NC='\4I"INEIB7=1L1&KM MXEJ[:P$(Y>JQ,&B[;0+-,Q&R*9"$0Z)E("BWJ!<%G4:I'NWS]A6*\Q?RDL6> MDWK.%C6SN1G2(J-R33YRBV(L[EBMUCI@Y4,98"&$O=T$0P(U>#A'2;I%S#Q; MA%\_;2CU)>/:+)O)-G\'\)(NB*(F*X?M?E[?TUC@*A/03[1#L+T"1+:[U^X" M9!>BTY<+%',HBP M6(10)V)C4DT8Z+F0.Q-\TCH]%(I$$%^])(I0 I0 P)A M)5&J3, 6JS%8KTK5R(-6Q*W)0L:^@"MF/I_ MRP[ILK'%09^B3TB GVI]H=H M!T# \UJ93G+QG(.*G6EW\=#+UR/?+046J\8UYTGZ+J!9N3M3+-H9RB/8HU(8 MJ!R^P2B&!*K9K.A7B*5A+158:5C'$K$3+ELJQ0(5T^A)F!G69G9DB)G=(*OZ MPP!PBH)DG:#8J*Q3I?8P(K\WM!%9@X&CT_XB+B$*_&+_ '9A?6CH%L!P;0C! M7X+O9Q#<%3=C9,2HD[AZ%#J.!'2%0J>I-TBAZ:)'2@$*7 MO' B#56KG=R4@>MP)W\T4"3#TT/'F=RQ 28H@22(8-X=[92RS%>.?N):1BTVCYX_69NCD M!P=05R]W4I@'VX$O8:GUC&0T%7V>OJ82&K(KG@&!ZS#+-XE=VB#=Z\8D69G^ M'?2"0='*Y>BKCJ(J&,(C@3YQ3JBZ&,(JJ("F=01^T(X'L%6K *1ZP5R"!6).Q5BE0B(_U(Q6+9O(Z, M4CS_ _CVAV=.@8$U/7*^H"@*04,H"Q'":H'BV1@ M53=Q[>)=)J 9 0.1S%-$FR@#U [=(B8]2% "BH/3&JJ[#RT#'4&K&BY^>?6 M>=;R$,QEC3<\^L,E:324NM)(.EI)PSFY9=9H*QC_ 8& B/80I2@$WG==5"? MKNFY&J;=R[2,D*;EP@FQ M0*0YP,8H(D ! "%Z!"2=7K,U(1DM,5V"EI2$%4T-)2<1'OY"(,NHW57&,>.F MZKA@*RK1(QO2,3N,D01]I0Z!!R%'I4LT382M/JTFP1&-%)E(5^)>M$AADED( M<4VSEHHB08I!PH1MT*'H$4,!.T##U#TD:93Y=@XBI:J5J4BW:3M!W&R,%%O6 M#E!^]0DWR+AFY:JMUDGLDU2<+%,40473*H;J8H" 0#_7% DS/E'M*JRR\G I MU60=_(HU)\[K*/8*->6?HMTWAX5'TR]C7O\ 1+T#H4.F!&RU(ID_+1L_.U&L M34["^G\GFI: BI*6B?27%RE\MDGC19XQ])R(J%](Y.T_V@]OMP),GJ;5:42_ M@4M9Z_3@I5VV?RD*G3*X2)DGS/K\(]?QQ8T&;QVU[A]-10ACDZ_9$,">3-1K ML_\ =_YI&(+C5I1.8@!3%1M\L>DC'\(IZ -CI%%JZA)5TS60,!D5FS@Z9RB4 M<#HG2:8C&?)4:C6$H;X)W&_*4X"*)&?+G[9NR?,/@"M :_!/6;1))5+L]-1) M(A3 )2@ !.(N*BX..9Q$+&L(>)CD$VL?%Q;-O'QS%JD':DV9LFB:+9J@F7V% M(0I2@'N# E[^J5:5AT:[*5J DJ^V.S.W@G\-'/(= \>J1PP.C&.&RC)([%=( MIT1*0!2.4!+T$ ' ZJ5&J*M%6"M8KRC%=L[9KLE(6-.T6:2#)"-?M56QFPHJ M-GLS0!H"#1C"QK1LB$>XHF$<"HQB(D7X2@QD<,F!NX)$6387X& M^',T[@>>E\0!OA3BEU[O[V(E]WLP(%W5:P_G(VT/JY O;+#H+-8BQ.X>/H"[>-EEFYW[%!<%3]Y$E"E-W#U >HX$LFJ!4;',$G9Z%;R\BE%MX9N=^ M===!K'MY^-M'I-6AU?A6YUYZ$8N%CE(!UCL6X'$Q42 3A>NU]U*!..8*&<3 M0,PCPF%XQDK* P*5Z4K$)!1 SL&92R3D 2[^P <*>S[9NH>#&IU6+EEYZ,K5 M?CIQU',XAU-,8:.:2SF)CB$3CXM>1;MDWBT;:FU M!FK(KLZI6VJTQ)K3CVH5>0:2#-Q!1@)2A50>G:M4V#M115206%TF_8@V?-GZ;B M5G0 # EC77&O&)(1-E0Z8S)6@= M%KA&M7@VY( KYTF^>A"%28D"*!X]2(LKZ'I^HJ4#FZF !P/9"@T5L^5E&U+J M3>37(Q37D4*Y#I/EDXQ)LC&D5=ILRN%"1R+-$B "801*D0"= *7H$RF*U7+$ MW>-+!7X2<:R++Y9(-IB*82;=]&^N5U\O>(O4%TW++XD@*>D<#)^H &Z=0ZX$ M8RBHR,(=.-CF$>FJ5N11-DS;M"*$9M$6#0ARH)IE.5JQ;)HI@/L(DF4A>A2@ M !!-:S6V(H"RK\&S%L#$&PM8E@W%N$6Q5BXT$/2;D]((Z,74;(=O3T4#F3)T M((A@0:E'I2RD6JM4*NJK!O D8512OQ)U(>0*Q0C"OXLYF@FCW@1K5)N"J0D/ MZ"94^O:4 )B6OP)&SAD2$B",W;1JP=-"QK(K9RQ8H_#LF3A $026:,V_P!A M),P"1,GV2@ >S @I.FU":;+LIFJ5N69NCKJ.6DG!Q;]LX48"B4(E776OEV<['KT6FK,+0N@ZLS M%6L0BC.Q.6RGK-G$ZV.Q%&77;J_:(=P50Q#>T! <":R-6K,PA$MI>NP4HV@7 MK.2@F\C$1[Y"%D8XHDCW\2DY;JIQSUB0>B*J($42#V%$,"!)1*.F:2.G3:H0 M\U),)F8.2NQ!32TQ%NOC8R5DC S 7\E'/?X9!=7O515^V0P&]N!UC*#185%) MO#4NI1+=%0JR*$97(=@BDL1R@\(JDDU9I$34*[:I*@8 043*;]T4! (H:?4 MAE8^>&K5P9R))))Q4R,)&#*QBC-D[-N4!8-<(R4>ZBJN/;-,9J"9$ M2O4%)O7FLI]1C)OF3A8:":=FSBD'5-X$P!>X@H?:^;\,;ZW=NW*7+&\)IJHK MN^#--4_LZHB+U.,1,?M=FW&.NGH]4[6CZ!ZVN N)N*=]9?>/#5-VW>M97][3 M=M4Q&:M5U59*]--=5,S[)TN9G9U7/:(C&G8TV2/Q+NA[>+L=:28:S$_R;\V0 M7>G?!!KT8@)CU[@^&[?;ZF>S'%.3C*;/M-/Q+PNFZ. MYCTNUL])AA[O^QPQ^UCR/@U75#ORK?/33NN[]U\>C]B]JR^S[)T?2>S[>UA_ MW+#/[>SKCHL/SE9:8TMO+5DG/S,Y2EMB2%I@T8^;/-VZI-VZDU9W9'FX[&W; M#(/$O6V*M#PPD;* 9%I\MZ&]4J@@')O??&Y=YV[=FQ>C+V[5>-.S17,[-$89 M>B9PC]UM7-,::MODP>UP3P1QYPGFLQG<_D:MY9G-V(HNS=S&7B)N7ZHJWC>B MG;JC'.3;RV%$XTV^APG;BK10)N,&[ONHRUXC08!O16L1'D5CT)2KH/W,XGHZ MO:2E>H(SA(A.NR#2O!)"@#;X@[AVJ1100 #'[8XDW-[5.?F_CZ&NFST^SL;YD M:,R@-NR>UFL-JQXTE6;2H?> \RJPES @=-P1%!0I/88F94<0[KZ";=[-79N] M!5;F8BY$7)JL4V9JO1-,SD[.SB$Y,(20EIUZY^,.C)-G:2IQ-W'(KT7 MS:WQ/NOIKMW,9FNNF[5=F8V:\9BY7%<435AM133$;,31-,QS3&AP9GJFXO\ M8SUTUQ1-F=C:IBW3LQA3%71S%$XQ-4 MSIB/S<9]SAK@+CCAV-ZVZR:H*$](6Q2E.#+_ GH^\&YJ8KIIS>9KQFJ8FYMU37-5-RG M8N_0C:LT[>--$8:=K5M_1\W\-N.;E=BNO<^[+$44VZ)IRT6+46:;=S+W(OY/ M]M/19VY[/%-R]5C&ST41$]!^UZH\6=CQ;2.4K.IX>N61C!TZ)-9XV8HK:3%Q M"U?9]6M4JBY;ND71'UN:[%(HJ?3\I*1VJZTSCTIA_. MPC%U*U1RZLQ'UNIEK0HNWGA)HA+CK>O)TU.,C622:)T6!T@'VM>UQ6SQ#NFB MQ3;N9FY-%47(C,9.S&6BQ9MTQ3--J:(_PL+F?^FX M6UUZAPD/:X>I5QVR:))(5RFQ:<3"P0"911S',FK63E&!(Y!RVZJ@:?3 MZ-8XW9MM4I)9"RW>?K+Z'FD*A=KRLY&/BZ%:6[Z+^1TE9(IOB4EA=KD*) 3 MRF!:6N\W=?RD,G)3\'9*>\:/IP\O'R<%8WQ75HW%P%PY'E;J:*TM$;Y>N)XE%G)5O!QPIQ +R"LHYE74.BB8 MR+H\,1HJZ9J"F\%Y\"N7L!)90RJ13A(;+R^UY%.5(Z$C++,OSV*M5N+=OX.6 MK]8GI.2MU*K=JBH:QO8]1!U/T5G=$W;YF9(AC&;+H$,*C=UZ >,;R_HDQ7FL MY$0]KE6PDH"#R=85.UJT@T_=WU(;!3HZT'@DP5M;="^,A2;NF[1-1V3B;!:).END&S3H[&+K1FZDC(NKJVND4$=9Z5)0$E2JD(%*5 MGE+'W.[W"OP%.G&=9H.HWFP[79K.UE(5W%V=I;;?4G6O7$&2*>*)2T(ZHDB= MZIZQ^\OIF:D<)B*@A3SWFYKM%@B:*JNP+++JR55B6[6*JLHUBIMW,WC6M&L@ MUJ;F6TGIN;.2P-X9$8N M =/DG$:XB+A8#7(%VYU$65/:0=!F'2[ET9NLBBSZF1#UFP+!X07/#CS9&]:7 MAIN??&M=T:4B*00K[A14TA(Q\=+QCY4Z:IVP,I**E4%T42*'D#$]4/A@.V^[%0A:_67$Y9YB>!&P M.!8MHZ-6<-%$?0K#Q0KPK@S Z28*D7,DF0\S*(MF@6Z,ITTG)NFBH$%)NBX( F7;+HIA=V\\A MM9CK!LIY#QU=4^4JJ1H25A?N(J#CWCH% 4%W(2;4R!@;IN :& M$AW0H)JI'.$AL'*G5%;N]ZUX]5LSBUT!K7#RD;&UF0?K2XPS^@)TMM"K.FMQC+=4_E7PRRY2N73@/1.8H%$X1LAS!JT5<(ZM2%& MV$V;N8F>F)I=Q59IG,4EO7*3)W1ZA:Z^\CT7(/'Z,8=%D# [U%QU!4% 2.F8 MX4XPYXZIF)!H:-83K6H?*R2,S?)IFJA7H1VTO\Y09^N.E(A.;%::B74 NZ*H MB92/7;]#%<=!ZX%7N>9VHV %2DHO9L9)-DY)_8H5_KBQ(3%,KL46DKNK=;F7 MH&&(K0QVPXIT1?JH^34.LQC$SF[3.13!G=9&XU68B8(:W$5%](R\[(3-B>5-F6#9-S MBN*'S]D9$RCP&9!1,1T43-#@X$*UH')'5>S)2 A:E)2[R6LC-2381[JORL<[ M2B$Z=4;L:9D4'K=%6.B1C+Q&MRKJ@4AI!8S4.JR2A2A:>T\W-?1*+/[M52^6 MIS*2KII$&^[SV"BYBO(05[D@V!$2DD@"5K -:9 M#F$CJ69NIQJX12=']!L*;95<3E;$]80HZ3YCZ@A22*\JTV-'M(Q$$%W3O6]K M;D5M2<1%S[[7;9NM'D?J[!BX:72<+QGH@< (L0ACJH+IIA+I#FGJ%J=.,*6T M,[*O4]CV;Y-/5B7BSPZFL'%QCK-%V#TF[UXBY8R]%D&ZQF*$@1'L2.<0*Z9B MX"2SO.C5-;GE6DLPLC:J)0$Z[;79>*=L86T6B%O=6UV:JT9:408-+$I]Y)QT M@X='7:(M31YCGZMU"K@$V=5NK0UTE:I#,:R\>V!C4GJ4.5>TP1[,R MB2RKLU6Z:(KJ%!$%SMPKBH\K-4W>W0 M5.@2W([V?=HPZ$H^I<[&P#"U+5J:MGW+F)1ZV1)&6UO#UF2%=HH4!;KL5$53 M$5,D10);/@V4[2 M,E7"QTBN!5;NB(!2)><.F'L\64JL($D8\14G[B.8RSIS?HN'JV*159N9P1(PJ@BX054"];#<5<'4U*V]8FDI5("X1FO9!1I*- MA.]KBFQG<%'12$]\/W)M$(^1L*!'CD1!%LF!U3B5,AA +"/.<.KY*.KLIRM+H)S]ZK%,^'44?0:[=O*Q*5A^.=,W!D'!4!;]"B#@#$"M MW/*BDP6O]37BUPEL9GVEKC\YWRNLP,G<"5:L1L94I&V3$\_C6:)6T-527-IZ MS@R95%2"84DC& 28$K>\P=??>"KUR KE\L+NU[$AJ-$/4JT\C8B3BY&=IU:L,0+5XLB(* *Z"I"&;KHK* G^8&N*+9]J06QV5AIT5K6QJ5 MU"YN(>2>U"S2"6M:?LGY)'S:+--FC;UXVSJE1C1,<52,S&!7O,*1 J9#E+JE MWI\=VL'4U(5 DRM6UT&D:F>6:6!K*J0SR+> =XG#- :/DC 9VH]+'F)VG(X, M4Z8F"21?,+4$]$!8J\C?[#65HBJO6%EA=?V5]!R<_=V53D*G0&3U-F !?)QO M>8D$62I4B>J\!(50536(F$IFN<.A*S-/*Y99*TU^?BJH_M,Y!R]1EVD[ J1U M3D[RM6)2 %(TX2T+5.(6>H(I-U6ZZ8I FN8[AN54);,\X]6UR;>QECK]^K;* M(KKZ1G7]DKIX%U"VDEKI=7@J ^BY19LJA8K4G?(Z09*'4(R%@X(JHL0HJ"F$ MZA^8>N;C9-5P6O8ZR6YCLFS,:VZM*<-)1]8J3Y]1+G>B0\M,+,E&AK6DPJ0 M>/ Q0*FZ34];J9,BH71W]M61TKJRH4+,PG-[4DL6=?]LV[KT=,*G9S] M:B)6RLT=?,Z3K"U2VR[:FTCT%Z= P4ALQ&-?(K@JZ;+-5C&)T1<@W"XNR^2M M!UC-3-=DF-LF9:#AFLC)&@*X_?PL?*3;*7=4VJRD^4A8Z-L5X6A56\9O#2BO[DBE(JI*K4Z%DE5C&==I?B"MS"D D,100@77*JD.=5[6V;68> MSR'YK]?#LS[OS\%+U1_::=(1$U,5&RP'QL>Y7=UZYHUYX1BL1$Z_J-E$U$"* ME[!"9,>4^KG82R#A.XQ$U7U(AM/5>9I\NPLD,_G[C!4B%CG\8=(PE>2DK:(Y M9$"'.0[%XFX W8(B 04QRJH"6JKSM>GQMFOL51(NF2,A%PD4LVD':]XCX"8C MH=J,B5!'YU&PUE:.)%L(^JQ!0"*E!3J0 H=KSFU0P@YZ1O4=:*3)P]CF:^PA MY*)6*%O-';%N>O&KBHRS\(R*D^][2G"KL%%4$V0#[5#I]BQPN;-\H]0P<'IR MQJ2TK(0^]G3!OKQW&P;]8K\D@@R<$7>D73;'8G13D$A,U$#/SAZ@IH*%17%, M*&A^<>AK,XDX^GOK7=9MG+IQ<97:?57]BG;4B=&R.E)JLQ\<98[R(;,J?)+* M&6%NN5-L4?2$7+0%PK.:Y2ZKA6L8N<;;(.IJ:L==AX>,I\VO-2,[5]EUG4)7:#$L]?3,%(2D.2I*N +*2D45R4_03(D(HL4*D-S7TE&/YZ*LDT[B MW=7K-ON,Z]1B)=:$90%3L]EK2BA';MBP?.W3MQ65BE%%L=H+H2MRKF542*H$ M[_TI*E8]90-^UBP4MTA;=C1FI*] 2KP*ZBA?)&3^!<-++,MVT\A&Q4,S35>N M'3-.0!9NF -BKJ*)E,'NOR/:4IQ'5W<57>52XF<">>3IBKW8=.KM9=S[:M5V M^SEG:1,0XK]6LTJ\(DB609-GC.(4@J+JQYTS%(95OZP3.1YG::A M"U\+"2[UMU.7)G1G$=8J;)PTE7)N35J!8<+$R?BBLW1F6U]AW3X56P. FM.YFZ0O5@H56K\E/.)S83J?81;,T&H)8Y_6W M/P"T M"^W*6O:<%8X]\WK\-8)^R1-6=U\\5(5:KISR"3CUI=J_="5<[9NH":(.@IA; MFMIMNP*^@+; OJU8X:05B8JPL22$3($* MLDG)UV=9/FYP$Q3(.B@;M4*HF0+)6+FAIZJ4=79$\RV)&4@78?++(_H4U'Q% MAKYHM_-%N==D)$C-G+UM6*C55T@3/\P7(*?I-3BN@"@7$I'(&A[!M<[3J\A: M"2,.VM[IG(3-9E(:OV9"A6O[D7):KS+Q$K:60KMG50;+G#M WQ*9TO4)W"4+ M#,/('I)IK^HW&^M[;0)BTU^KV1.FS=>?HRZD+8ZTYL@V>",^1C26*FM6\8]( M1\B4JSA1J*9&_K*))'"]FP^2VJ=7R.NV-JE9!!OLY>%1K3E*03@E5]FQ;=-D8[VA(EL\#:1@K^I"J1^OI8_JN3-E" V()DRE M<-A6"3-^?>BDW*BW)Q7:K*/(_O:VJLMH'7TV?9#!+U$G:52$^R(] MOV^F=]W&$_H"4BHI!%0D)YG/(L M:;(2AZDSK)=>+S<]9UXD[]C'0C%CM.$7.H5954I'1R"F"S=PDD%55/E'3[?: M]@14?"V1I4J!K=+9*MVE(F0CV5EA@L%S@G;VILEV95)R$(%+751>)*"+@IRB M5($SHJ*A)FW-+3CB.-("TV,V,S1>2T_&.=>6-.8JE,CX"HVE[L2S1H-CKQE) M;5Z]Q+HSG[:P$=B7T?40OYM&UFD%V%.D7\Y&529E:E7V^ MPK!.U.BEG[$Q;K,V#FUVBO+L&B0=ZAG!D^\"$4*<0L1)\_-.EIMMLU5@MB72 M7J,;?9![3X6K*C+IIZ_IE?O,HO)NQ75B82/5A+7&B"JZWJHJN1141*X251*% M[[?R%H=%D*U%6-K:T'T]"PMBDDV=8DI)&CPEAE6U?AI.]NF1%6]=:/[$Y^!( M8QCB"J2RA@*@W763"9:$V?*;FU76MF2M2=48]J&6>,:S(.%G,FPB&\R_8Q)Y M0ZK%@4DB]8-2+JD3*=$AE.U-10H +:O;0DRTJCJP/;6^^#NES9V"1LDHNNO*S,G;&T^E9I%Y+& M=*%=>L[.FX2.*9RBG]G E,?Q0T'%.F[B/H@-4&!(?Y3#IV.V?=R#<0KJKO&\ ME 5HTZ:"@Y=XM2HH'KMJW2&KEBY;[L?>)2O$M+514MUR^ LU(/31],*;3XHZ">P#>J_(YN4@(B7(L>+=[,V)+M^K%I% M,FU9E2O+<[,\K4:QB&::,.Y$[% J)#%1 YC&,%=JZ'U4NK.V1T^M%2C>91EH],[&[R239-)T!*3M"@%N)_'ANW4C%:B=G'RT$>GM(8+I<6L4F"M09U%>1@8@+&1C'7AS M3*^BT4FFB:8#9%DKCN2N-:^Z)HV4&S6EHDHO0 MIIY8::\E(MC--8F;>5Z7DW2S=1X@N;JY4 W< @ !*K-QQTE>;E-W"P0+J5N# MEJV;K/272W(N:RX%2 >MIBKLV5A10HU@47J<:N1_&)LG8JL4U 4[^\QPAAXI M:&.V%LI1S*G,@)%)%6S6Y2;6>&6G33PS"MJ-+6%X^&6%<9+X];XGU_ M7(10H2AYQ;XZSR#J ?P2\PZ<%?*S)G.P[H^L",EY,M'<3E1:SK&&M+R#GYAW\E7>M'*K1ZN86 MQBJ@7M";3NFM2O:U"P,_7F05JJT-_K*(0=S$HS;QM(F@JK9]!B\"205.F[^Y M\64%E5#. %N':H G/WA(I#C)I23FW$^[J*PO9"4=SOHP7K=?Y6Y<&.U]$0+VA#R7%O2$F9DH>IOF#E@SC8M! M_!V^Z5^3/"Q=;A:@E7W,G"6%@_=U]W7:XQ;.V2BAFSSX1)18AUB%4 (ZCZ)I ME5;;L4E$XVS?G]N,_;=B"O%-8^*DX^5KD936M=%@@LND:+:5&&11<',H(O7B MSIV<"'&KPT@%B.REH]Q9)VT6FV6%^QFBU%)VVDYNT3,Q M)2::32AP[=MZZB@M&S%-)$2$$Y3!2T'Q7T77+8K=XFF+(6,\XM8DG:MHMSQJ MQDW%H)C6RML?.'YD$$$T177/U+VCV@'MK_CU1]:[(F=D0B:#9 M9;6M(U!5HM-NHDE5J'3Y"9F$XP9)T^>OIQ]+S\\=55PN)3E0;MD ?2$YPE: M?%KC^LM+-D*PN=<9%F]4:HW>Y'/6T^^??)P5?:ELA@I]6D36V3.K$L"M8YR1 M^H!D3$!,"!.)3C)I>5?M956K/F,FU^$2^8P=MN-??.HYI7ZK5P@I%W"3[!Q) M5QU"4>)2RQB45.3T/+P MEC-8W-M3GX*QQDFTL,++-[$[4B0B00M&/'GBY&*)+N&,6DW MV8R>RK,XAU+&=A'-PEVT9(VQ6//?YF(K:"3J5 @S$@V;G*LLH51?U J M:S<6=$VEX:2L=06>%![:IARS4MEO;02TM;W]EE9V<=PB$^C#*2PO;A)J(.C( M^LS!V8$3)E(F! @E>*.@I5P\FDZN_,M*D,[C7L;?+RV;UU1[9(Z\*RE 38V9 M-C2'DA;(Y*450\/KAE$OJ\\9V)-]5)Y&*UA7#?%M#MW2H,2'.I::>(4K=12CE(*=C;-&J_-9QVJG8(JIS-(:S#A9[)N59"04KEA>I.% M7!E3NUG)W"XJ.!]7 I]MQ@"@&3*D4@5$GI&A'UI8].RS67LFM;-7BU!W M6+)89N93:5(*G%TX:]'2SQ^>>:,QC8L%?4!U\25XLJX*J"INX I]#B_HAJ=P MHUU['M1=VA[='!6TE/()J6:06HR[N3]).5*D0RJNMH002* ($!B %( **^H$ M^E=,:F4K$+79:O-$JS5M>36JHANXF)9JA&T&S-:[&2\!\9\R27.F_;U>/3]= M10SDHH!V*%,EV$L>;9U=\WDBV2,M4:L2W7$R5QLGGLT?7DYY."@;+L"O.E=@V][9UI\IUW2UH0N7WD4M;]9PE85"J*_&'3^'> F MD8A0"FF?$WCU')-Z_&U=]&LV,)!M8ZNQVP+XS8Q05MC"0==ML9$-[21%A=(: M/J\HA!6?AWIN>KMMAH]G9()_;Z98ZC)31+K=I8SUQ8 MZY,59>W6"*EK(YB[?=&T3.N$B2DFFY?]ABE%;HDCZ83U?BCI!RW32A:9%'[T"A,W9O6+,^9)S;PJ M\J1%8 !!L3$9.+:RU9G46ZSMZF<):G6"*M5<>FRVZU7:T(0M@M4&QM, MU>5JX[N2%ECHF;9L9VNVB0J,M$K+8&$?*-XLLRTKTK/56.F&D'.2%>^=/BQCYXT6<,5%C"@H0Y M$Q($CD^->C@^"DW%<<0HP9BN/F<96 M4@WD6[].2*9.S$^(,F*PI*$$R)RF1,9,0HV,X_Z-K=5OFOTH0H5V]5-"M7&* MF+C9I-R;7[2/EH>)K+-_+V!S+5JEP4:\?(1S-@LT9L"J+"W*F83FP((G%C1R MZ\-*#7IEZ]C91&P!+.-@7]X_L.=,BRZCU)I\ M(FFB4B("F(>M)XY4.J:HMFJ)DA)Z+V-:;W<;X\;$<50T[:-BV=]:9EW&I0T@ M1W7B,G3I-&/(V=>JS;M$0*H)B=XA[3G&_2#R/;A*UY5C\L,L>.GF]NM4).0S MZ0N$K9RT9+NK98GBPN4ER+* \4;B84%#)"$;;]'Z:N<+3=?VF.4 M>1%0;MF=?K1KK9V9GD<1 AR1TZW;V!!W<8]TE7?543DQ>@N9H=4W<8IS8$F# MBCI%-HY9-*_8XU)23)*QIXC8VQXES53@A8&BC"C.XZUMG-%A'3.UR:"S"(.S M9JMWJB)DQ2!,A ](;C1H5A9#6*(K)CR\5*-I)JW+)#Z)DU2F;MS)A',^,^GVDO39T\)/R*_E9-"Q3#:;LK]I/S[)]..SMWCTBZ[<%Q(F8J9$R$#W?\;- M,R=BG;._J2SJ2L+I>0?(*V2T_)&\H^E8";EYB&KA9H("OS-@DZM'JR+IBV;K MOQ;!ZYE 46]0*LLNH]>V]6V+V&O)OW%WC*=$V-Q\?*-7#IMKZ9E+%25F:[-Z MW5B)*LSTRN\:/&8H.DG(D4!3N22$@6WF>)G'^;=&?SU(-))$:V4GP$A:;PJ6":;PIY\(EA/NBVJ0*$BBDF\1(XZ)JE])'TPJYOI?6#[78Z^^$DIR MIO)-K9R/GMUMDU8S3Z4\0L>JR3EU&2*\J]?/+I=WC^X/7,ZQM"I]C/7%B4<[)0"QQ;9XFC.F MD$454"%3(1(!3$(6V\6=.V6E3%);P/R/YE2T*=$R;>1EG;R#:0])NM!KKYJW M>R:B+Y>NP.Q),A 7 Y5A<]5N\Q4S$"GY3B3QM9MX:0M$&[5<1CR.2&QV/9%Y M"3G9%26JJ\$WLLX_M@/;09M,U.')&MGRSDC<62""!"I@"8A6TEQBT7,,F4=* M4%D_8Q];0J31JXDYXZ25?;1U]BFS#H$J!C&;LMFS8)K"(KD.]]0IP410,D'F MAQCT\D^J$DO#6.6>TB:2LD*O/[!V!8/7L366^?1\Y/)35F?(624B)@ 79+/R MN#LQ "HB0@ 3 BYK26EI^X*WJ9BTG=HEPHI;;*6B MRV.1KE8X,6)"F]$B8JJF.%VM>:FI^L&7PE M63G"G6,Y7DWLQ:K19'\Z^@7BKFIZ!4G[.4K\ 1A(,&-TCFKGX^4\?8^(8Q#2JSC-"*".9Q$DCLC9* M5BAH6.B'-<8U&'M86X+)&4HD+(+M@AD'9(T0<'-Z/JB!P"JK;Q_TOM*9K5RL M==)//8"/K[*$>,++86<8XCJM96=PK"+YG"S32*GVL'9F";QL5VFX(54#=0$I MC%$)(CQ/T>U2:IH0-F;ECP,U8JH[+V4BX8UL4&C8U#:NB6TKAMK46T>@0:X0 MQ802H)_X-U(40"G7W$#3$LG5E:^>U0$'$VTEU;-*SL2]M&QV9Z??ZVQ@*G(, M;4DO1:J3\X[QV5K!G9ME0$$1(* @0H3QOQHX^/)=9Q"P0LI&O2;8CQE5+U:X M5**-\@I+ *S(1=?L;-!K 2$/2()9>'53!DZ,S2<*(G.K1+PC% M518K38E95I5GCWUDM4K&'IBSJR/?NC"1DG-NV%5K2+NX29TF46FS01%X<"%* M4" 0)+ <4]$UIC.,(RG.CIV6*E86?<2=MN4R_E6$VRHL=*).9"6L#UX4[EAK M2"1 R9R&23CDRI]H&4[PFT'H33-.>VY6,@S,5MD0J]+F6;ZVV9ZS6KKYY9YP M]3K45*SKEC6(<7]AEG23.)2:)IF<*B0H%(4"!!3?%[2$^H960IZY3KMT8^1& M.M%MB/G<&E7*I4U:O8 BYUF$_49"!H\2@\BG?K1[P6*9UDCJ=QC!YW/COK6Y M;%E]HWT7TLV5I%2JR]:>3DO%4M-C2)B\V%M+3\0PE64-8E&[JYG60&207+&K M-"+MQ34ZF )%4N,'&R%C)2.K=<;O6=QI\I"R2BUZM=@<3=-NM6@J6[*F^?V5 M^Z&-E:G4F#%NN@%P*I5H&DUV)JE88! M&0$&U!E%L 7RT#5=>5:8!!A1T4*%7[ R.\6^%:RR,BFF=PNBL!V M(1C?4W*M>*R%)&NQ5@%;8!:W*-&;:3%>1N:[9W"I&=R4?+G+V_$_-FZC=1J M["Z,I6.1%7XX5R!E'NUK+=9#?=)%6*B;P2/V&EJZ0O<2,M6'6P8J>L"D8V/" M)NA4=.)UVHBV6!(\BD %40"2AI#EZ>L+/@V#,_G!(Y:LX123V2YD8J$JJ>@; ME!%:D348+18W8NQIADWZKO&+6-2*C:%XTJ78F^9*%!R(3_ M &G1.3KNV[4>5!O;)=*D:@V M>;C0N1YB#,JNPLDR[B)FL=KIZ+I\*K(IR+^JFLJL%*VK1O*UM<=X/=72LU3F M-QO%HMA9)/997,-;:K,*ZO(A7JC3BNHX*!L(6==FP&9]9@N+,TA[-(UH MK]J61>'>H,S%[ G*KC*UZ+W6THTR-P/6X9 MJVO3*XM9*R.U=8)V%!^JK!+*=AP<)+D@RE3,P.$PJNB^9,C*3C6\[3LC8DA: MI19>Q-+0Q4CF"KJK;ICXRY:]COF,M)PL='/['7"FC02A4S@W[?@C>BHY[T6I!^%0"8M-6\H;58I:W6*P6^I)G MME>D:K3F>VEOED56I#>SI]X=)+2#%FDD! 1(DNW4"_M;UYR/8\>I>O2D[=Y*YK M;+AIM.)D;\U87Y?5C:8JZ]HH\1L9I8[(M"S$XR8R@LG2TZX71*[*D#YD44_@ MPQ^D>'>^IZ>0V2M+K--K-$(AY4['8=E3%B"K.Z[K'E!"T!O842 ,99Y:D3=_ MJ2#M[\(J#]TF]>]%A.L9<*VKVC^5[J%*%@NEW5*QB[&K7H&R;'*NLVFG]NU2 M=JG9O@K!;4+0T0@(>R+,@DI25*T^. "@B84$6@4-M:I\E-44>/E).V[DM+*9 M@80MGB*GLF\R-K=;86@MY)^M7[# 1DR\J%89R;NI'%BD1M%2*S9-'TEE_4;O M@R#N5(Y,31.*,C6I6R>M7:_5F^YX]S>EZW&/I!<:,-I?VM&*DH>9DY1"-9RQ M6RA F6XN53)GCTS+)R#0,5%N,O+]W2(+5[7[P0U'B]"S.JI>)4W=+/&E@.?0 MEJK#/N,0"\T3IGEW(W*Q?/K]?(VFR M]UKJZ[1EL?Y>B&N0VK5YMK"UY_&V25G82PUG5#)Y#RR[-&&-).E%3_$22BJ3 MU$*7L>B.:[6IUV,KVSK\[,I!TYU= )M)60MCJ]HU_8,3)R$#.RT]6T(JN1L@ MI7W+QDFZ(R>&(9?X)VH1P@Z"L[/Q\Y#S#=)Q-VJZ7([F]FM5EA2[:D8E@];T MODCIJ[ZY+4XY)S$PU563UI V/U$FH,T55EDD'(FZ-Q1"J=Y:UY0RFQWEEU5+ MR*4(>]TV5C8EG>"UF'?1D95H1C))W%)@]A)L\&26:.A$$EY,I?5$3Q$B50OP MP0W)&L\H5FR2=3K-?EJK=WL35Z4DZJ^Q8^Q$O-%8MUU9OYE:9 M&'>IS/I+"R1;%+ZK<$!2>A;J\T?G?;$63V 2EZ479W#4)8/$G=YI& E/39H+T=S;G M=(;MKEZ,=$.+(I# LX&+3(6/=N'" /@$[@BITO4$"&+W8':JL/;VEMMM MWN+23F5TIJO0FU6M)4M"SJ&V6Q;V&A6(DU)OJE46LU-5]TZB#C#H+M&)D@C# MBBHG(AE&XK>W6G%=IK>IP3^,V72ZEK&AD,VL@0'S@L%$44MOEJE8(R6K[@$D MV)Y%LT 7T,=TZ:F3!TS(H5R0,>JKI/FNE7F#V4V;/L+[#MHR%@%G^RI"7JZ$ M>M-[X3DI*SU\ZLJRM,BWKMCJ "N_^9/05CBBFL=5%15<*XIVJ][UO3G(=*(@ M[/#W_8=[JDY4H^R;C6MUV"&84+45.L[ASL=M+1KOYH<]6F%(Y 95D8R?H) ] MCRJ 9J%(TG2W*YM%1,AL?9-Z9NH)Q QBQHK:DNNDC15[]O12ZOWD:@[EBV"T ML]766KIM7#U22?IO8U,47!UT#.%@K&LPG)78'$22E)6L5Q!9,*8<4CG$YKK M2ME=+1TJ9FSG']J8[634:$2#CY'49_K]B>09/; G.N]EQKF3+**D7:M'K]-\ M55PJFH!0G--T=NYELF/V8W-=Z@4)+3T2:O6/=KR]R#G7M?M^ZW=UB[XY#U8^ MX22%?NT<+$KM:659#VD;OCJ(G6.$HW5H/D+M2?VK7'+Z>>4BV/)$Q5S[4NI*4 J7S!L*B1W#HCWX9F%&0_&GE'KZR,H MW7%KGZ_12RFQ9Y@QC[S\8S:R]DV=MZQR3F[GG9X7-@7MU5G:ZDT5&.EEV#A! M3M5CE$Q<+A?S8^FMY2>IM6U"E7V]QUEK&NKX:T3B6U)MG8)C9SK6SU.E.IFS MK++/K#&M=FN2N#)*F%@5(A"'0,U+\.(6MM6H.7S6[5AC3[3;'-$@MI1\XTEW MNWIEW+*4)S>:')VZ!LH/[!'J2Q7-51G$8P'S6P"GZ_PZ98TJ:#@P3"%H.]]K M\3=RQ5AE9RR7.X2:]8UBC-R\E4G4E0M9R\75ZI<3J3\81Y4[7M)M67%E^ZPY9R>\7#FI;"<1^D'UG MKZ:S8+8HWFFE1MJ<+,[+6:-A9G71E:?,ZR:,*^4BH 5C=9/H)0;@!@L=7.*7 M()BYEK M(V6'O+.C3LM#6.&VZ_:-Y#:$II3BU5XZ/!LU= 1M6VUYU)-_',3H M)Q#Q#X05$5TA!-(*R@- \CGNY@M=IE+8RCSR\/'7&U,]R/2&MU!1L+I?GU(,+.@ZV%-4U:URM3AS MG5V:[L"E3AIR*MC;9]LJRTA+6M492#F8Z 6A"%/'H*MUG)B1T<OXEK/(;5DMMU2-K)R(Q+AY36;ZYZX<0 M]7H]2:%3=Z]M]3J<;-)R$J@5LN_,H?M<.C/" Q"N]]ZLWQ8I*RR&J;G:8=FP MUQK" JLRI@J*NLYV>=R4U=FY;8TV=&DLM5J] %ZS:S3-*$FZ7:6KYS M)^M(BTL%?2WZV^/C+#ZD&Z?/.X9)-0&"!3 M$1CPSDWM!;EV-KAF33\I+:XNJ5V>0CL7LJ2)5-2I5W8-:V.S(K-!>MUGD'79 MH;A )G+WJ/XUDF<$S'. !AI9N.'*J[Q,'(; ?+6>Q(HN#/HR.V0:/BVDBK5] M_:U8'('2,;2D,6O6FM2DDT7 Z2[AS(@1)13J54*T>Z.Y1UEHC7:C:;Q*UQ@W M49T7NW2_:250M[K7VFVT7=+C(R@KO;IKBM76%M9EJVH+Q!1-Z0J+!1 Z(,@C M4]2\F[%>M=O+ZE,R5 M/D3^LX09+-2I'%%(7 0N^-*\F]@3>U8^&BUVG*-G:=(V' W"'=2)[)\.!A3*/5PX!R5JT"A[1J+E-7F-EV*VD9V,50KI MRH%&W/;KLJ(H\,IR?>1-*=S\7'6.?L-KBX[9,.W;RC7Y@X:KK^H55V+$RJP2 MNDU7E]?RZ\GZXZV3 4)+:DM)D&Y[6LREB#5JF[' RD+822TU"/IU!SJ5/LAG M3R.GEEB*]$G#)1-%\["=5'0G+.H4FJUF)$35:LR%;G(T*11-19 M,ZB@4]I/5?()K?*M,;#F]@0^O8)O9'I:?-[H?W:96MQZ]K.+2D;),L%RFM%7 MEYMC87L?%N%U&C %04,W;^NFS:A)[)KKDHM8;2N#?9$U$J[%F)BP'KO(52I) M7[6SJ73V(C]%ZV9:Z4")9(QD;T1W7$2[B06^$1"0*JH=VF MHS6TMS4;7-4L#LNW#4HZ M.OD;1C#?P??+XD9[;GW>9WY[.30R%EG9:NRU:*TDE8Z6?M3MNIWC-5N=5T%U M]9Z.VQ4]X4JVVF8N-MJ=:@]AP,;(3^TY:QO8@+M0./3M\M+L95^"D^Q>[&H] MF]%,P.#,#N4#H$2:]A4 MW$0-INM&=[1=SLK 4G;=.ODZ,OM5S-Q%KL]< M?[,7/>:97FQD25&GIQ,W$-R5Q0C=$RQ $6OR]A1NBJV:W2#=9"8=;#JU M]9*2[9=XO)>G24_B>\%S*J!1.G)V8J5CHK&>N]XJ MT1:,S'OX.T51PZ:RK%\64DMU;!_-?/ISAMF.3HS-A M0TKIZD;$7@GZ$E&'J\JVL51F5$2H&AT'HG;=CIJ4PK-@IBCZ5Y6(Q#!]L38U M\9O("4K;-F2,VM,*))4-UN7<3^\KRS!&0G/O#9&6DK'7VK15^YEGB+Q@F"#E M1=N#I0*GJ=*W;M?BLV?;$6LBP2C%7JD"_ MKSN]4C7Q[&NQ> U$DM-JHK F)>I0HXG'KE0ZK@B[V+>8RQ)1DQ'-65>KNI.TMW]+5K4!\X?O*^K6*>52/?%28PB"[@YC'+(F M]-VF&*L5Q]YL06JZ+3ZK8;I3(ZKUZDUR7K#;;S6S69S;J_K^3@W=UJEH M8P&LBSQX[TZZ9R*) 9F<#%K%$6:X7+BN//(RDV>0N5KZ1U?S6!O][4"V!WN9K:R3DX'W@9VIT^:)0_PL4^38)I M 5L>+!(%%@J+8.IN3CJVWNSTZZVOX*>MEG32KJ>T'D3'J:P""U,>-K]19+)N M(JC6Z6D("QMVLNBD1XP<27K'7!(Q/1"U?Y@>5XSLE:8.7F(2SS=:2C8&8M.T M36M2EP4$[Y0*TZIV07AYE.=M4.CLVKB::00?*"=JX]5RZ%(5'@57'ZOY7*;& MUK+1LML>F:TC)2"65JD[N1OL:=ATF=U<25Y4V)-R,T4MHC+C5#I,XQGVVM6. M!,_IK1ZBI56X1_('2/(7:,UN:MQ+?3EF3=+TC;J-4[/$SC]2Z2$"R4D89:OKIU MY&S6Z(H\/(2<2YFVMB<,5;!-) JJU9K)I($5-W"KLPC^6 5YO:5 M$K! 2KR#NBS3&N7.+1E&+EZBA(0TV^]!,J@@1\ M""ZC8*YPYH.\N M@BT4*]0'C]ZU>I?'(HI^C\."I@,4/5]SVU2UGEX=G5MCS;!FPF)-Y9(2O-I* M!1C6SV[M:W*INVTDH*L+=4*$Z=,7G0KJFJCV)(N0OKJOES7]N6"KUBNZTV;'RMA^\SUX-BC(2$8P-; MK<=1I(UDK;$A:UK^OP]M$LS7"-7=JK5F8O']7>UL<++DJKI6.E9?95 M9UJUJG*G-5E:K6U:&D323ZJ+(.$E'J?PQ/M=3#T# CM7P@FOJD1%BNL[> M%(DV%/O.D"8YXP:]CD*I2M?6":D(:VQD5+23F5J"L.6HOV^T45[E$KQ5I=)2 MBD=+:OH\A&-Z@U97 M^Y)6^DT&S0<,TD;J#VOEK]IO+::3FM8ZW/KJA,R+NS,ZT#*OC2GQ?4;2"PO3 D#8#@ MJ!BA9DW/ADJA#U^&UO+V+8A IOE/R;:<=&M$,1I'23ZP MR\C,SS-^G,JG9:NI+9O([$FXPD*T>*J6%!!^S:QB2X)MEWKPA5#@4!P*MH_( MF O6RY+7+&J6N/304OK>"N3\U;5J]L<:TDZG&6TL-\KL,A-I-D#W>/.U7=LV MZ3P@JBF/\&'>%FHWG/4$X-&;G:/?#PQ&J+-:V1L;5VT/(7-YK-/;$;4(N$<7 ME[847LG5CB0CAP6PDW1F+5%>;I"$6\83FV]5:LN)C2,?:91*.F:D]VJT,5FX[#N54E"_8( M3O$.6W.BG-:8G=).DWN3KR+((Y>S0D;6FK&2V(36A-MGU_%P$A=EI]M*+TD_ MK).G'^Y7Q("W%[WAU$+LAR0BS4A&REH5S&TN=H2&F6FMO6J86)QL*.?R#5>- M+,C9/N8G& RC%GWQII($0:$Z>U?H@(6PJW+"8M\7OV^-JM\BUIJVHTF5JKF3 M8M9"TS,S-5Q>>M24S'Q]R3;HEKKPY(\&A?0*JJ@HLF]624*"80,QSBC&CR*( MRU;:GGM4:-R:ZCGNVH>S[!B&D98I60=EA9;4;SMCUTF[URT725 M33,8PIE PY]Z\>5]>RKZXVS&QD9 7*Y3ZDE P[$8BDT^#J$\I8D?C)YN%@^; M)7N-:-VL;\6Y*_.JDJ5,B7JF",3YRU-8U89AK+9<9*V=Q9XA$EF8PM7AF-E@ MBI%CH)2PSLRQC)-S97#MN#,&)G*BA%>H$$Z:J9 J-SRF4AZ3H"V3U%G/G.[* M!!V5*AP/R23E6]BLTUJ*M1<&VL,A9H6!;MT)O:R **K"-_@[(K&O&$%<=;/X)=R1Q\ M/\Q<,A _H.TUL"7GYJP4/<9J-O-2EZ+6JI#E;7E>7/$/9:C74'-F5(QG7D+. MR5>>5Z9C8J/3CW3%=R95_+MD5 3,8Y4@\!YYT4QK[>F_ J*D1;.,F)"P MQ85^RRK=(BJIL"#.6[A72MI%E4I!-Q'.W:4JBNB5+XZ0H]0L;Q2'F*R&X& M2I&CQ-%5RJDJ00(4H&,$6CSHIS*F#=96EWF2KC-FXCWEGA(VM-6#W8+;6B^W M0U_&5^0NJ]@3E75&1!9-TJ Q(.CE;F> <1$ NR')&*&D*V0:'J4FR2YX.]2?S9I/ MS+@Q3-XP'CYFFU<'61*4J/KA0X<\Z@WBE)Z9U'MJ$@RUAK:TI!T37KLSF/G- M6VK;E/;(LHR^O7@2%IJ](E"$3.0A6;M)%-T9$JY3E"9/N9C5)VO"K:MOE8L" M-D=5AJVL7W(D&,S/U[8-"HUJKS-Y7;Z\*R604V3$*(2"_1GV.5# 54S91$P4 M[#\[FZE3@IZ=T?LM)XXI;&RV((20UT_B8N0;Z9H^][=&,7+V\Q\A((5[7UW2 M<)K"V(#QPD9LD K" 8%0,N=%$G962AZGKK:=H=C;24RI+M(:(BXJ[2Y;9(4A M^:,F[!-Q,1&MHVP1JHG!\NW649!\0DF<"J$($_I/+>)M%.VWLN2H]CA*%KY# M7CRMKBM"O;)<@>E"Y( M6786ZUM?H4)Q3JQ4]?VJ9V,O:'4$[L$/?8.TL(-"JLW$#;7D3\M2B7 2)GR9 M'S=TBZ2)WME4U2"%OV/D%U_*1\V[B-:[+EW-?-+2$HPC5=?.10J4-1!V0\M: MIJRS0I2_:AET%S&3%=,@A9NGX5K5 M]FAZ);9X=GPWHUROQ<;#Q,I-6=*TU^F/%D5K7;84*S M[#(.T_0ET&TB#9N# M@Y$^I$E0JZGR[MJ.%HU#LA:=?YQQ SMRLGR-DC"SI-'OMS!4FT8QL3N8 M//L8]>.(XUV M/9+[%8(V$+; IO;C(UV/C&-?<4V7.9=^LW,9!H'0IE5")F" MCY3FM4(LRQE-:[.6;.)@U2K:R"=&.>T7YA.5.NV*D,40NXBPDZ[+6]%)5V\% M"+<&9NQ;N52)HFYN8D88:Y*I5\ZS$]<7V1%7224 M>QD\_8/H.G6;5[^+>.VJBZ0NW3 $^\KQ,V!0&S^7DI#).H;7>MYJ1LDM>R4. M@SEF4K9*C:'5?W=2M([/DD62%UBIY%&D6&X$!%%\,6,J9,3(*>B4RF!Z;.Y9 M6O76UIZDI:AE;-6ZN_CR/IB%FJV$O-1BVF;[M:9>1+"9L$(UCEH$::5 Q':H M"Z*KT1ZG,4<"X.J>5M"W#L*7H53@;P"3!K/+Q]PD*\LVJDRO4Y"*BK-'H/P4 M448/8^1F$TT2.B)?&>@X,EU*EU,%)U;FK1K&,,1Y1MA5A:SUI2\5A";1J:JD MU1_N?LBW-+*0T+:I5*/3?):KE6Q&KDR3PJHMSG2*DJ)R!0++F^\>H+D4UZ_B ME)?9L?5Z#.OS1ZU>L]:_.!K"NV(%4(^Q.9^.M<#6ME).>CALWCW+MNJFDJ8I M ]0*A9\QG4_4*Y9JGK6R2[&4L6K*N>RO"UN+@YRP6R:HC"VUFO0GWU>6EG.Q MC6YB5B=VB,506'1=MVQH^LKVUU&6C7E+KP6 T>QB)& M;OK[7K-VX.7[P1IW"%*7OP-)%N9TS5^:QSIH"A13%4 MC%<^X)@Z.PM%0LDZ M\I7&TXVXS ,%GUJAHZW6^MR4S%1D/+RKQK#@A455DF[ MYNTD3 H03)!W]A L7MOG+L*&CFGYKM)R)[ TK=NMUDA-A2%2279P#>C1-IH# MUHI!;#1CU$K.>P)*.>UTLY9E8.6YFX'517*%S*[S?JTZ_+6X_7NR)ZQ&M0TG.68(R,C(6P5YXH;-CZ9#PSF\/9U@[DX6YMDDW+P" M1J+P#I*NP*7U1"X$IRL@X?4$UME]KK8:?W=V%.:RG:B;%6K*^J\T\ M?OXVPO:TWK+1Y'*+#(B]] K82'4]/J8"A:YWSVJL!\U?6>B3R, ;8C:LUB4@ M+!1IU26ISFKZCFB7=1@VM7QCA K_ &RV2,DP(\(5!$R@J]PD*H'6$YZUPJK2 M(N>LKY$6)-.SO;(A7FC&U0]6CF5RV/6:@M(RT<^$B@VAMKAPLHH0OH,!63]< MY4Q,=,)JZYW4Z%CWDI;=5[5J;) /@FIWZ5&E%I.S/:YKVXUZJLFE:NLVZ^8V M"L;0B%TUU"$9(+J+-UEB*(B A%!S=K[UD"\1JC9ZBJ3"*)+&F&M:KS6 L]EG M=C5*J5Z0)+V)K,/49VT:V6#>G:TU->K+K" MZOI'8FIUMM3E?J;JHR!Z9 PS.@K6@7;N9L\&WEE(]SL)HFV29F76= 0_0I>F M!('O.*EQTW5:R^U[?DK)8K-)4=[ HNJ&]DX"YM+?:*''P3QJQN3A5TC-V>J+ M(MWZ &8"FNB<5NOK$1"IY#E3$SFG)G;NJJY)W*/C;_JFD1C1?Y>Q&UN;_9]9 M0\NU@%5I=JU)(P/YP%(Y07BS9%";CUT51])$QS!*JUS6H%EV1":N;TK9+:R. M9?[JVTXP+22C->W09BTP):U99*#DY1FL4LI3GA%)!D=S'$(HW/ZPD5.*00&S M^8S2GKS<76==VF>?L[RTH-:DW(UU"!O%HAK[1ZKL*KP9!L[:9CI>&8VU063F M4;L8UTZ:*AZ_I%(98) _YU1D.YOB\OJNU-(BELZS'^B:P4%.?=7UQ8MT0%XJ M LE[8DQCU0#U@IY7R 5.:ITY M-4/6&S9RP?=R8M=+B)&'B85E::K'T^Q7 EN1EIB?B8OY8A'UXPN&)7/S4IG+ MD4'96QK O#"G98%O-3DO!Z\,1B8JQTT3..]5$YBE0.%>6SEY4*KO)6XL.UU/<"PEHJU"L>M'BJ]/^8V.)MT9O2TN;M()C=$VD746].T MV9TBU7.A-"X6]$[8#*$[ @DN?NO&C%X26J%[";0C->G@V2<5#Q[B_P I?F\& M+0:E!N+*\F2P39S.D%5^H"C%(B:A/B#K%(FJ%YE^2L,O5M76"MZ_V)9I3:T; M-3<-2TV$#6K3%0E4;H.+<^GDKK8*W%,U((722((%=**NUUD_0 Z0F6(%!?Z: M58_6;ZR1;GHC4FQ(QG*3T')6"-<2%T:H5^,CI2OG!0DN9B MZ.W<(*II'[E")!*"DLYAIB2@IU" /9'U#ME%@;%2)J!1A M[.\AD)*UV>_UJ'*C(O&I6+B05%SZ9$@4$+C4CD['WRUJ4Z'UG?B2]LQ.!A:.R^LCV*")A"D1XR<>Q3,B.F]>^D:P_>DR?W;CP*,R!!3!3H"7\G@ MD(D^"_[1[![?1Z>S E%AXGY%TDV0,W2*^6,KT'O6*H%02W'#0T[(GE9?4E$?/E'"#E15:OL> MQ19M'0$4V[VQ$RMC)MF-5C"ID$G80\*$664)VE*%?GX_:1.:MF'5E(*6H5)M1*TBG L4FL/3F,6\A8ZM MM6B:9&H1,5$R+ENT2,0P-$G*Q4>P%5.X*CDM6ZZEX.P5J2IE?=05J7B'5AC# MQR)6\J\K[&$C(%\Y],I#_'P;&MQZ;-UD77>0P'U]4XJ N97"5JA6T*R^5SK1RV59'C9!B MHDHW6B",W"B*3/M!JBDHDBL+A*7>!)-Q[.3 M"M3$N^K\LZ3A!5;%.DR+.UAG(ID6%/VD;"V2: M3>K*1)-D7C5\FBZ@&)R?$-%9A5(3!Z0"HBGQ!'BY%.XBJA3!3G^C9H/XB0=EU)12.91C\M=K)031%3 MX$5()P=LV%(I/@"+.ZQ'.%/0](5'3%!TJ22?S]\B]6DY%RLJOZGK M+'JIW!ZI\;=!HN9!XWU'0VKF33*BY59U]BS$B)9>!L (L2M4TB1:(V M"K1T@)&H(E,_9(N! 5B ? BO]'K1OQPR7YJ*)\:-<)4A6^[L?T^[R;1./)&^ MEZ/H]A8Q(K3U.WU?A"@AW>B $P*DF]5ZXL=>FJI.4NO2->L4VK9IJ*7CD?AG M]D7>I22E@4],"*)S?S! BY79#%7(J4#E.!@ <#EEJS6T=!2U8CZ-5F-=G8R, MA9B#:0K%M%243"Q3>#B8UVQ11(W591T.T3;(IB7M31(!0 # @'&F-3N_@OB M=>5)7Y)E&%?8-E&INJ -F: M")2 FD0H!",>/&CXY2M+--74Y-:HN'3NOKGB$%UV;IX^))K.5EG'JJR+@)-( MCE,[H5C(N2%53$JA2F *A;ZDUDUC:=$(T:MEC=>M6C&CLSQB"R549L).!FF+ M:#!8JAH]!G*U:-<)%3$ (JQ0$.GIEZ!X*Z:U,NL+AQK>E.%S5RX4\RKBN1:Z MAZKL&:1L=XKIS*MCB>&MD\W(\?MAZI.7!>\Y1-[<"3H\>M'(5US4BZIHRE;> MLVC!_#NJ^P>LY%JQLOWR:)R1':2XR)T;8'S$#KBH<7@ J(B<.N!ZRN@M+SDG M9YJ6UI47LMFJE#0_P F9?+XVM61@2+L$(T;>EZ:,=-QZ8). MDP#HN0/M]?;@MZE9+#<*S2*U!6BU%$E@G(R*:M9"3(=8'3A-99-,!(F M]> #AR4G8#ER'K*]ZGVL"A%>+?'1:-^3JZ7UVI&!-*V$K$U:CQ;IRJS!2)46 M2)Z7\"W&'649 W+T;%9*';@F")SD$*?VYQ*T]MZO.J[(0Y:HWDY965FWE1B: MFB]G!=?? 7K:2&P5NPM3)N%[]+K@JDDDY2,48YT^5BDE7ZS5%W7Y$0^-.(N$57$M5(U\LHF8AUW[)%RH)ER I@1X\> MM&F>C(FU/1!>&K9Z@*HUV.$!KAV9XX\8*0H^B)#1:AFGJ=OJ_"&%#O\ 1$28 M%2S6K-RST6O'(?#R5C.Y;/?O MV%(H6<(\9HK$=D,5 MPFJD4Y3@8H" 1H:&S7JFP[$$3(B0&L95)]['(DZ=$VCI5(/LG, A,'.JM:O'R4F[HU M7'9*.$YR3EZ[/R$J50Z0F!\]FJE&.E5/W1UV"!Q]J9>@2B.T7 MIV)A25R.UM4&L$FTDV!(LD,T,T*QF:HQHLHT!-0A_P#!GU,BVT4H3]R,>W30 MZ>F0I0#UC])ZCBIY_9XW75293\E,L["[E&\,T3C<"ICU*0@%#VJFI]:4=NDUJ5'K<"BE$O8+HPC&Y#K M1,E)KS,DR=K'*=9ZE)2SI1RX%8QS+KJ&.<3&$1P*:@N.NBJRV>,X'5%&C&\C M'O8E^FW@675Y%R,.M77<:Y4.F=19BI7G!F )&$4R,>B!0!(I2 $TJ6GJ9476 MT'R#4TL\W!8/GMW6EFT4(2#=M5H>CPU=*A&QL(*E2 4G+=K7F) M .7H;HT2ZB/8'0)0CQ[T@VEV<^UU92FDU'0)ZQ'R;2#9M7C&"4A7-;48-%FY M$S-BJ5YV=@90G:J9F((B;TRE*4+E2E?@YM>$=2\4PDW%:EPGH!5ZV2VS<8 MM&H%;OK2HH@JI9#BD":B4ZHJV(<7:9B+B8.]P$2G&.JIKV2UI3X1DTB6D%5:[8+$PM-L4BDVL:C**R=NF89@ MJ_6=.G ',R(8A4U%7)UPFB6E=2(V*_45%(?3=IV*$9OSJ$ AEWK1%943J)$,4(^4U3K>:L;VW2])KDC99*++"OYI MY&H+OGD66+G(0K1PJCUN M!LLJQ3C7\Q%QJ#1VLR3(Q3,@44B@1 KDD8U]<4RE,Y%LB*HG%(@E"U]9XA\= MJS1&FNRZNJ\W -W$>^=J6&)824E,RD;'R,6C)R[P&R'Q+E5A,ODE"%*F@=-^ MZ**?:Y6 X5DPX^:/BY63FX[55&9RTP>+4DGR%>CR+NE8:2AY>-6.8$>A%VTG M78Y?O*!3G4CVPG$WPZ78'5IQ[TG'2Z=AB]7TJ,L#=I7V;":9UV+*^C2U0T*> MMK1XJ-E4&KJ&/6HT4E"D[Q".;%.)B()%*$;1-,42A:XB]7,HPDS6H^4=6%R$ M\VC7#B9M,C<'.P9.T2B+%A'17SA_>':DH86[9N@DZ, HIID*0I0A7G'[2,@F MQ2=ZLI"R<;(H2K,HP+$GI/&[-E'$$PIID%9L=C&-DE6ZG<@LFV2!0A@3)VA. M:WJ#5U.G+19:O0:K!3UU*JG:Y2-AVC=W/(KO7LFNVD#D3Z+-%I.3=.3H] 2, MY=+*B7U%5#&"2Q''S2$!%*P<-JND1\0O\X!9@W@&)6ZI)YG'QLLBRR,0V*[/8&ZT M@Z)+I'[!*T>G>RSIPH=$">JY/>IIZER=%;U&'K<3(,WC5! MQ7(B$;/8A1[4&M!5?19)",DHLKL*8Q1C.B[9=$[%(J!TSI?8P)93N,^I:CJI MMIU6OHVBHHV"6MBY+&WCC.G5IFY]]9G\^0(5A#,(E^,M(JF2%@@T*BF;L* M)NX(Q_QFX^R;HKQ]IW7[A8GP8% :XP(W D?%P,*P1^#22(T%NRC:K&)I)"3T MTQCFQR@!T$C%"8'X^:15DTIA35U-/)(JV)8CHT,V,85;9(34M/F5()?27^-D M[)(N Y3 @L_<'2[#+*"8)Q):;U3,,W+"4UY47[)V5MW*R:BB*[E82B +* M@/K^(E(![IZ@NH69EPG9*,6KS)1FXD2M9!B4P(F3$J#,&$N\;_"I]C7 MX=XX2]/TUU2G"I+'I74MN>5R0LVO*I-O*BS91];7D(AJN>(8QC]A*Q31J!B= MOP\1*Q;=TS(8#%:.D2+)=B@=V!,$=5ZW0@8ZKDI%:&MQ#VPR$7!+1+5Q$Q[N MV-+#'V11HP<)JMD"3,=;)-NN0I03.W?+)=O8<2X%/P6@-*5B/5BX'5],BV+A M-1-R@VA&@?%%5=UY^J+M4Y#K.E%7M3C%3'4,8QE&"!A$13+T#T@]"Z7K,I(3 MKJB J+*&,'H726H2MI)F&M:9\+,5)G0Y1L,!'& M1?4R/8QT:QK+E,R D4AVC"':))HB'80C9( _O9.@2E#CKHMJI656^JJ4DM3D M'S>MKDA&H.(PLDY>OGBI5^WUG+M62DW+L%UC*+D>.57!3@LHVG]2HSENK;VVP\)'[%MK: DI4U>C[%5%Y M)VR;+"9$GQR!1/\ NAZ8%F);E#?^--JOU5Y3/JW?8"!TVIN^J[!T[09NM2\E M!PU\K6N[A4YG7$I<[H=6>BYF\PJ[%RRDQ(^;.U4Q;IJMP%8*^M_-2KZ_C G; MOICD#5:_%QM?E;]/S5,K+.'UHULTLYC(Y.Q/#7@2V1^@@W*]>MJL%B<1S)9, MSHB2AO2P,1.14U4W.JIU[K-WRV9\68&.;5*N(/8IK%Z\5V2N4=4*/69ZN5-A'UZFQL_5?O#;+38[( )G)JN_ZRVV+MBT[!G*AJ6.X_Q !([DK,/7$+2M=5*C<;0WC-9K04:# ME*:2D; K'HKMB'0=&^,;-\"3ON>.L0:0 UO7F[KU.35)V7>GU/JM%8?>FH1^ MFKBSH6TXBYL;%9*^T@[-3+6\^$68BX44>*IB#(7(F2!0+,S_ #.NLYNQZC3' M"];X^P>NN*-MC[<[U2WN2FQGO*O9:-6J:B+\=KU*7JD4YCU$FC,#1"ZR;OX] MRZ J;1L@]"OY7G%'26SM+0M1J]IC-37+8NXJ[9-Q7*L(L]?62M:?U9M.SV:4 MH-@:6120:%B[51" 5S*QK9"4CD'2K#XA(OKE">F\@>F&56LEPL-;VE5HB(U3 M*;OKQ)FLPRLGL75\(^@V$O9*5$PEGF'X.XX]HBU%8F6)%31$)% XM.AC=@4_ ML+G8,"W;Q]7TKM+[]1>]] ZON%"N4'7XBPL*AO.:4;P-XB ;W4\,];SS"->M M8TAWQ%V\LCZ+]NV A^@5DUY=,(NJN)D:7M3;KA&V[Z:/W.NM=15=C:S7].;2 MGJ')%L$G==AL:JF]8N(\K1H0DL,G81;J/&T:BD)TD JK1?(-3=>T-G1\&I'N M]81NJ^-VS=;29(U]'SWMN?1MEA+"T=ZN:T"3N6K:-3*1*PMHE;AMB8N5IC8>\JR-\1EH2G MZ88U"(E"+QKB0;R35ZN@I\2JD"B*6!G=@,!@,!@,!@6 Y&:5E=Y4ZL05?O(: MZL=,VAKS:MKH@14 =)& H]0'K@6&LO M"B;V7%;+?[CWC)WO95_I==UM%6^.H4)4*YKZA05ZBMA/(6JT9C+2 JOK58HA M!24?/Y-VX7!JU(GZ23T;,]V3#QK7:--U5BG2"Y$UQ(=N)P]IK6S M5(*Q%Y<-N5;1>0IK2?C$5EM2--,SU"<1OSV*6YA9"P4NZU!W)P* MTO%GF:W'OV:[22CWC%VVZD5%)5=)4+4)<1;NV<5K88.EEW(+!,]?< M.6%&FOO*ML68L5@E-9;TIMPDWL#%L36:W\@=G1.U;I?"-F"Z36&29SD<9LPB MD2&108F33%8YDA.H%.QO!F*C:RA7";)E% ;T#A'1"O#UQB!A3X6WU>]Q4F* M20E]78*RWPSI+N[6! [TS*C[,"#9<&W15Z349?<+Z5T)KB/8N$D"D([.\4*5.*/8T&W: M]=[#I[6.E]0N=.0$S2./FN*#9RQ3J3@'JEMV'/PRZLI?KK\%6F[43ME8.*4] M1PL=B994AD0O-MCB*ML.XWS8,%LM>HVNTV;C';X%5S4FMEAZW.<9K79;3#_' M1AIN&7L,;:C651!TB#EDHW*F4Z:HB(A@6OL7CY;S#N(H!%[#M8H0:69O/^JX1Z FW4 M2Z$$P&^R&4N P& P& P& P& P& P& P& P& P& P& P& P& P& P& P& P& MP& P& P& P& P& P& P& P& P& P& P& P& P& P& P& P& P& P& P& P& MP& P& P& P& P,0=X<9KKN5Y?8$V^;!!:@,T P$1 (1 0,1 ?_$ 0 0 ! P4! 0 M &! 4' 0(#" D*"P$! (# 0$! $" P0%!@<($ M!@(! 04"!@4/$0P5" L! @,$!08 !P@1(1(3% DQ%4%1<2(6"F&1L3(7@:'! MT7*R(S.ST[1U-E880E)S)#1TE-0E-56%E;5V-U?P8I+28T14U2:66'CA\<+B M0U.39(2D94:V)W>7UY@Y&CJ"HH.CQ$76A[>X&<-'.,7&9XA9$0$ @$"! ($ M"0H$!0(' 0(#$00A,1(%41-!83(&<8&1(G(S%#05\*&QP=%"TB-5%N&2 M4P=28I,D5/%#@K+B8X,U%__: P# 0 "$0,1 #\ ^_C 8# 8# 8# 8# 8# 8 M# 8# 8# 8# 8# 8# 8# 8# 8# 8# 8# 8# 8# 8# 8# 8# 8# 8# 8# 8# 8 M# 8# 8# 8# 8# 8# 8# 8# 8# 8# 8# 8# 8# 8# 8# 8# 8# 8# 8# 8# 8 M# 8# 8# 8# 8# 8# 8# 8# 8# 8# 8# 8# 8# 8# 8# 8# 8# 8# 8# 8# 8 M# 8# 8# 8# 8# 8# 8# 8# 8# 8# 8# 8# 8# 8# 8# 8# 8# 8# 8# 8# 8 M# 8# 8# 8# 8# 8# 8# 8# 8# 8# 8# 8# 8# 8# 8# 8# 8# 8# 8# 8# 8 M# 8# 8# 8# 8# 8# 8# 8# 8# 8# 8# 8# 8# 8# 8# 8# 8# 8# 8# 8# 8 M# 8# 8# 8# 8# 8# 8# 8# 8# 8# 8# 8# 8# 8# 8# 8# 8# 8# 8# 8# 8 M# 8# 8# 8# 8# 8# 8# 8# 8# 8# 8# 8# 8# 8# 8# 8# 8# 8# 8# 8# 8 M# 8# 8# 8# 8# 8# 8# 8# 8# 8# 8# 8# 8# 8# 8# 8# 8# 8# 8# 8# 8 M# 8# 8# 8# 8# 8# 8# 8# 8# 8# 8# 8# 8# 8# 8# 8# 8# 8# 8# 8# 8 M# 8# 8# 8# 8# 8# 8# 8# 8# 8# 8# ^7;9'UG_ $/KGU25O3P=Z$G'VN8G MD)5^,]GY:!LMFUJ5>V3.I,8B61=TH:,NF$;4]@NU8=ZHI/)'!%DX> 4")^$( M?43@,!@,!@,!@,!@,!@,!@,!@>1/&KU3WW(7U/.7?IR*\;+316?%BF.+NV P,,XT9R5AFCF M7C8Z2F&;!P^"+%<$2N513(H4IA X& [(8# 8# 8# 8# Q[MG:NOM%ZPO^YM ML69I3-9:MJ$_?+[;'Z#YTSKM3K$:XEYV8<-8MH_DW2;&/:G4\)N@LNIT[J9# M&$"B&"^#W,_47J!<<*ARHT0A:D]47Z.7I0^K?'>J):.9U:8:)?Z7 M-Q!W!'ZF\R K\P1,'L;@ M>0]]]5%[2/5WTYZ5Y>-=IF&.V-4/-FGY)H6Y9"KUA1I3MG6WZ//*B%' =S(=CXI/$ZI"8X>RN P& MP& P& P& P& P///U1N>#KTV^'MUY7,]+3F_UZA9:)7BZTKMB4JTG*!=;1'U MLS]*92JUQ.@G$%?>8.7R"GB%)W>\3KW@#M!QKW"IR%X[:'WVK5'M$5W9IS6F MV%*1)/#2,A3U-ATV&MIZP^?GCXDSUY FEO*JK"U;"H=(3>$GU[H!FS 8# 8# M 8# 8# 8# 8# 8# 8# 8# 8# 8# 8# 8# 8# 8# 8# 8# 8# 8# 8# 8# 8# M Z7>HGRY@."/"/DIRPGCM#&T[J^=FZO'O3%!O/;#DRI5W6E:.!C%[Q+'?YB- M9&Z=1*18QN@@4<#X.M>^DQ=]N_5@]\)$!^?Z1:]D+;<$>X(^;5>,S].I2B ?:#Z*?.5+U"_39XV\A)*43D MMCIU0FLMV!X@'=H[AUF5*L6]\_3 1\LM;RMFU@13ZCW6DNCV]N!Y<^K#]8'V M[Z;7J+U3AW7N.EK-<1)8B0K#+R8F58RK!0C9-5NH+HOAAT5H/K.^ MM%ZH%EV#;_1YX+Z1AN)E#M4C5(??/+V6DV;_ &1)1)4E%4HE@ROU&C8]\X17 M347CV"4X$855,KM^DJH"8!W)].;UMMX;!YC2?IC>J3QGBN'W.@L0ZG];.JI* MK2.G=Y13*->2RB=/-' \A3 &/>Z].W \ O2;]9/8'J&)^H5R)V33M2:NFYUB)X'9;@=ZZ_(1;FU&^F-ZN/%N$X@\N;<@@;4%UH MLHY?Z6W [=)NS0T9%G?SUM29*V[W8Y3AI%C.2L=(R2*D:<&;XI&ZH=D^?IYU'6VL[%K/F%$1TA=;O8S6D+U6%7EPN-=6)5@C)ME FFTKB2 MA?-M'(BHH.XPB:PI'(IX9A[H@;H.!YL>AMZC>T/5*X,L^4^W:+0M=VYS MMK86OQKNN/I#]' C*>6#%D^ +-+SH(Q-K90D)MW7!:'0V M(Z./E6CD62O4#B)4J&XL M45*W*R/*_$6NW6G=UDE+"K!05&I-9=.7BYV;9@4_AD*LZ:( L\2##F]?6N]> M7TOY_7NU_5)X"\/^EM=<$:=QI7D>/>^8"_LY#8]\E6M^^:C>:L-WEC5V-"$N?ZD7J([_P!LZA]"[B%JG:.F-'S/T+,F*9P( 9N!S"TSS5U MSZ>?K4<6:/QCVQO0S!AQ[Y :?EW- M)A11E*.6S9_'M"."N2AG'UP_6QMWI";9X*1Q-94^_:?Y"3^T5=V2,DE8G%^K MU1UG(:K!P763>+FXF%4LDK&WAX5(9,B[8KE)#O "?B#@8S],_P!0'UW>37+& MIEY?^G?KKCAP:VG3KCL*"O+QG9HJ^:]KL;!&>TF)EY%[L":6?VJQRDA'HK-9 MFN5U59L+IT@DB5N* A@RX>NEZA7/3DKMOCWZ%?$C5VZM<:(E@KVQ^7G(:5D6 M6JGTQYE\T*K4VC.VT-@WAY1Q&+C$&.^E)289IF=DCF[MOQ3H''&V\@WK2%T%R8TG,NW^CKI87SYM$QT/,D?6B[M&Z,C.235@L] M;RR2\0\=M0D(UNV<@\3#N]ZQ_J^3_ISN./&A>/6BUN3G-OE]:'%5T)J%617B M:VW*UDX:$/8[>[9F1?.D'T[/-V;!@DX8%M46AS'#ROWEZF7UE?@!K MI_RGYG<"^&&QN-%8=1CO:,-HRXS;6^ZY@).0;LBO'LLSVGL$&K1NY'3EE%)V1_- MM2K#!MRB@Q1/XH]\#*ADK;GKJ\Z>8'+3;/#WT-^)FNN0:&@I%Q!;BY6;UEWS M+3$7--7KV,<%K:3&UT5A[H/+1+MK&NUY1X\GQ;.%V,:9FCYLX56J/7$Y[<.. M5VGN)7KC\3M::&BN0\JE6]-DGQH:[ENM:?;,V7?[":AZ*TU#R!8J1 MV'=O)'?NE)&6\I)*P-.K3("+2;\C5TH0Z[=NDD==TB AXU1OJ1?67]5Z_)S( MY"^F5QRG>*S&,)>KWHW6\_-P?*:E:J3(22DK"C$R&T;>^">B($#N7#%Q".7R M(%/YEBT[B@HA@SZG3=XK9DEZN&R()N_:0>P>3&N+O#-)0B" M13:K.6R;]%F_(58J:BA 4 0*8P=!$/MDP/!?9_JP[DHWKSZ ])^.UMK-YIS; M>C'^U)O9+TUI#9D7*M*#N6V$CXL$)M.K#'G?ZW:)""S$ZG@N%1[_ 'NYW0ZI M^I-]8*VGZ?GJ=,^$,?QG9;ZJ]JX_U:V:OKM ;6A?>&R=_;&?S]?UWK:.70D7 ME=C:W+6./;E=.2Q#UZDV%044UUA22,'5'D;ZL/UEGA#11Y? G'[1C'?2RS5KJ!ZR^AN!_%,>5'+KE1S(V"2 MA,;++IP.HM74[5&]>0B]XV'M62++0*Y8=JO?8U!N4\E%-3*J& [OQS-FKH/: M22]?:N+KL M%A-$KB)_,O8M0868-&D6=LRR ("BZ;]1'3;WG%OV2\MN*A.E'$U% MG(=DLYBH(7Y#D5;M3IJI"J#Z2:'-"R:4:*KUJ1^5 43!Z2>L/ZUU M7]-133VD-0:EE.4_-WDLJT1T9H*M.G9&ZD=*RX5N'MML<0S62FG#"=L8F90\ M:P1%U,N6S@I5FR:"BX!YC;-]2+ZSKP^UV\Y6\I?3HXBWSCG7686G:.O-,6B9 M#;.L*4D3STG*2;V)V]L@[5"$CRF%\^1BIYM'IE.LZ(DB0ZA ]XN-OJ8:@YH> MG79>?7&HIY"+AM5;0LSNBW$ 0F*5L[653DIN;UK>T(IT84G4?(M4>\JV5[CR M-=(.VY_"72-@?.9Q-^L'^K;ZG6IXNI^GCZ?^G;;R'J@S+[D9MB^S,U6N,FJ& M:/'[;.[> M#OJ.-9<9O>(Q6]MCWB0A&E0I3\CBQ;*:145/15C0F&MBBG M\@T6CV[A#R97@))K!NY(^L]]8-].(*1R1]0+T\N,;3A];[A#5VQQ&H;6ZDKY MK_WT?S#."E+I$;@V!'PUI=L$%BMG,A"K1#IXGY?Q$55$PP/;CU4/5)F>&_I8 M$]1KC56:;M)O966@[/KZ+V.C/-Z],4O>$K6O=TE(MJY+Q,L@^3K]B36(F5R4 M$UNP_> ! 0Q;SN]67H/1V&Z/2N]/72C' MCHRAH]LVVYR?GB0O#,:2RN#9['L5USR)%"M@\9\BY M\9HW#NWZ)GK5[!]16]BPZDL2LV*&8V :A9)",A; M YDIVJ2]/M:C9H_9+OI%!5.0:N&SI0BBB:(8T]1OUPN0M+YKQ_I>^E/QF@.6 M?-5");S&T)R[R#MOJ/33=Y&LI?R,\$?/U)-R\AH669O)9^^FXN+BCO&K3J[> MK';(!T>Y.>NEZTGI8ZZGE?4MX%:%3UT@X&LVS M?.D-?[1L->J_O#Z.PTM;H%I+/(^&]ZNW\E[N;*N!*EXZRJO=#YQC#VX';[ 8 M# 8# 8# 8# 8# 8# 8# 8# 8# 8# 8# 8# 8# 8# 8# 8# 8# 8# 8# 8'Q' M?6Z]\;0W9-<,?2.XTP,QL/<6_P"X%W;;]>59=JG-S\9 FF:OJ6L*GSKCA)38I@<,S5YL5NH!^OB$$>]UZC@=&OJL>YMP\%?4$Y6> MDSRHUY.:&LFWHUONW7&I+5(HR"].V/7*TTLSNN1D@W?OFDS]-M&R[9_YTBRW MC(U=,#""AC% .UG.RM0UJ^N*>F;'SK)%^S8\:86RMVZZ9%$R3-1@^7MGKST" MG 0!:,GHELY2,':55$I@[0P/7+ZSG8[56?1&YJ.JF9RDYDH_3EX5<3_K><)R\^O3*Y/Z'BXLLIL1 ME2UMJZ<(5+Q7H;7U5W[A5XV-$"F%%U<$F#FOG/T'HWEU?CP/F@@O6<<,_JG; MBVA9E0Y(Q;%3TPVA_-F]]A;G$1[KC9U-01]X%E6?%A;WJ1T("899L/SN]V@' M:'D5Q#L7IS?5&=I:3BH]>%VE)Z+UW>-XBW(="3^FF^-TZSDMK1,F8GAG<#6J MO8S5I0PAT-'QI0$.Z X'K[]7AK5.J_HP\"&M);L4(Z5U$]LLPHQ32+YNXV2\ M6R8NKAXHF "N^+:'3I)0QQ$Q?" GL( 'AW];A9L*UO?T9-HTXB++><1R5M+ M&HR3#HE.NHZ%N&A[!%)>*D/F54(6W*-SM@Z""2SU7N]!4-U"7>L"8I?K./H< M"8P% :U"%ZF$ #O'VAM I2]1^$QA #X1' ^I'G,JDAPFYAKKJ$111XL\@E5 ME5# 1-))/4MN.HHH<>@%(0@"(B/8 !@>"/U/S_V/,5_QEMX?AA 0] /K9#5NX]%#?RJZ*:JK'9?'ITS. M. M;VCW8O19"]?D*4 P-W&JQV>H_5'E;'35W36RQ7IC\@%XQXQ XO&1CU_9B#E\ MU%/]$379,E5%2G+VIB3O!VA@>*GH+3GK_4/T[J2/IP:!X#W#CA;-C;1LR-IW M!//VFSIF[IV0]6M![>VCMKU4J*[#Z,MVC(%&2:@Q:#8W4Y!(80S7ZD' 7ZS# MZH$7HN.W_P ?."=/E./>Q'6R-:6W3^RTZK;8V;?-8])\S/*6/9%S)[J<+0K) MT=-!%)07+% _?$$^Z(9T^M%5UOMYS;W M$:,L# 2F**:S1RDZ63Z"'=,0WLZ8'U(>I58K14?3MYW6FDGT5UC*3%9G*U>8(SR*DD&+ULH1RY1,8O>' ]A]Z\U=!^H#]74YE6GA7R8A MG.O'D7&0TEK>WUND6:-ME)D(^%_J0"D9*$,H@NVZ(O6:Z+DH%!;N%# 'H43] MCJGU8B$M-.5\ =. MW ^?WZNW+>N;2>%-[E?3#T7P;O\ INV<@+:YNUOWK-OFFSEMC1%/HC!W 2 , M-GU Q*]$5\6+B/24:CW3/UU ./BCT#NUZE_!_P"LR>JII.IZ*Y*<:O3_ (2O M4O9<7M&L6/5VP0KEUCK%%UZR5PS)O,6+:-N:DAI*,LBPND"-BF5400/WP\(. MH7?UB8>ZRGJ]?5K=1@@ M/8(8'QK_ %3FM5>F;>];2GT=)JA2ZIS2AJU4$&/#TMR6>Q+P"' 2@LP?$(ND;VD53*8.@@ @'T)>M:DD MMZ1_J-$6235('$#>"H%4(4Y050I$HN@J & 0!1%=,IR#[2F* AVA@=/?JNXB M/H?<,NHB/0^^0#J(CT#^$=MKL#K[ P/H!P/C7^K-5:FJ^HO]8-NRC9FKL%AS M0D:LT>*%2,_CZ;+[PY.RT@V:F'JLDSEYN$;&< 7H50[%'O=1(7H'=WZV3 U2 M8]%3?,A8T&:LK5MF\?YZC*N2IBNTM:^V:Y67"\:)P$Q7BE-L4NB82=#>655_ MB>N!\T/K;6'<=]],GZLG2Y!)A-/+_J6LO',??G)V=1LMV9:^XV5F@_3QTNZ9 MI)Q:\#9G!72ZBJ1BM'K@XG* F$ ]]4=I_6[FR*3=MQ8]+MNW;I)HMVZ%DG4D M4$4B@1)%%(F^2D322(4"E* '0,#&?I(>G+ZM>IO6,Y ^HGS9UGQ_U?6N2 M^H+=6=IPNB-@1SZKK7=ROJ][!/8^E^_++,IKR;^B&?/'"[Q41>.W"O>*"W

%E:^Z&P_\ :U%>WMQI*%[VK LN%2*<.,VZQ0:P#BG;\D4B M[%61L5,ZUH!C%!0Z#[_U_,H@:(5N,SI[Y:0QOX:_X_XP*YYMYI\^\=(GBW+. M,\WH)*SPU##DVKU,.*?G"%OJE*![7&BI_7 ;DKVY^@U]MH;3_G\A,K%R;F=MNM.Z19:)5S=^Y]'.0Z5<2(B)(L5:@V:$H=8( LJMO] MMB 8A*VW(8^6VG-;_P I_/\ G C/,_.7!>,F#=@Y/Q_G?.S=B9_5,%*C51 2 M;*@?M;G:%(?A1FEPPR9JMO:A,?7%T[_STW\O\X$AMW(.67V68GW7GU2M4VP4 M]?/CDHZ#@$GRU'<+(/+J<]R4RXJ2 6:;3*W&5^6MOITO\?+_ #@2+^FU35N3 M?]5T/_=DUK=-3:OT8_\ /)JBB:36Z[HE\/VM!]ED:D_1\OK^[7S_ !^?\X$. M&<+XR$IS// _+J(*HL:VM7UBHCJR*AUYFZL6QN]LVIL5'C-PTGF;DR@FF3I/ MVIFH2[K?RUK>!I"OF;SV<_[-T8XQS@FGLQ$*8ZHW.J8B2S?#5<;6V!.6-AV, MIF><#ZM*T$SYMRSF_'JTW3N64BLT&L(FRB2@M6$Q!,. M03GJ2J<4FIBMH7/*3=MI^Z2^IQ]WXZ^2]_C7X"H>><#-A?074?1?1;: N-QM M-8%\JYU' 4U53C\_XP#LINW1*T0ER#U@FVJT&3YO3Q,BI42.[J%&2Q$82E?S M"8A/-_ :UTF?V&O\;YP&Z@3?(2YEY'5(-$L3DXPW]1DFW/:BI7&+&VM[3-EM M?"3,3O>GEKUO?Y#7P/+'FX7>9_31O#.6P>@DK+&N4RXQ:4"9L"[9%==?19&B M+;=:@@AO3*/6KQ!K%G$72N,60 M5&)Z VT XMT-8Q"WT*<'&!RG5Z;?:4AS25J3^?BI6MA%!/F_@(+ID[LH;CG. M!G5",B?-EWR%4@\>R.$2K7T%RR"#<73D&3)PK[ ?6WI]G:'D) MW_Q5K?\ G T,SSCP0AR^!Q6;Q[G4CDPIYF4+Y^NIA]5@;/CR7IS)8>-3%2U" M-(G2')'[K7QE[?=6YMSYK4K8>#OFCSZ]S!GBSG&><*Y3&G:*QJ'JIB$UV.93 M*7.T>8A(C)TS8?WG5O[()WJ;MY:G-N_-6][#$+^6?-Y[GU=Y47XAS*9SNHRW M2%5J*J@':$5PC(V_N83!M,1FG!9,CN6]^U)94A^5]SGW*7]B_D$Y"\FYA6G: M0_7>?4\"YS0"8J_/?X:O"QB*57+!_%_SH.L-0HS#0867V$A[D,L:0A[<9O:M M;VG6!Y0.0''<^J4(5SZT$KM1Q\8' 9B5.WF-V+96R@&$,Z;&&B&[<4 M^Z0UI+CG\@_^=_\ L5^0BU9\T>?*7T.?UFI<8YM7.DDW2DB7 M]GIL:6Q%1N#//;WO<]]C3;TW>]_>IS\[_(;OJ/#N/]KCA(W6>;U#H#=;F2)] M?79PL0E("R9C*8T]0R8ZC]N$T1CH2W*;;6EJ2VE*74K2G6M!_*SPKC%*F I] M/Y90JM*JY*TEZTY7JL'#:KQ.[Q84&X30C0^)'9%OV6(.8;F[82C]A+2=+_/X MP)G6JA5J;'*1*G7Q-=BF[$>MI>.'@L0&B5GM!%XO8S\U$="$R"ILI)]X%;UWS=P&I=&)==K''.< .FEG24B==Q53#PK Y+-Z^)R>U.8BH M7$(GM;W^_(9^M^;^=_>MS\[P-F0X/Q4L.NH@GRF@3Q?1[@*Z!?A\NJAGXERO M -T$\'MMD8!*L4]QIA>]MH7+=WK7Y6K\A5-P\H>:;^ M(I0"Z<+Y?90W.0D:L48<6IX>5&J]7B,1XS%7$H5&_P#CUC3$-I"AW^83B6T_ M)I7QU^ M490J2%L#EK#U.OBK(]5@E'<-#A4*$0W3JU*)3J]5]2([+:T 0DLQ M*T)U\MX&1/IM4*6BO78C70\VWU,>>$UFRR8$=XT!&6G8O=C@" MB"T;D0HAS82'N4A"M)>_6;^7Y^&OP$3M7$>07@P9L-PYK2[*5^7$:2K>][#12O-7GZ;T]KM,O MC?.9'5F9D4FB^NU00NQ_R\&+J%!.+G;C?)T_!A)TRQ/7I4QEE.D(<2G6M:#Y M8\S^>XW3W.TQ^,++OK=2#HL>S4F-N%)/ZG:BZ4FQ2(2MLN$-:U-6 MSO:%.[3O>L"S;?3ZGT"LF:9>JT!N-1L4)8X]6+.)@G )F"XI*U1"0HDQ)A3& M/L0E6DN(5K2DZ5K\;UK>!6G)/-? >#L'8_'>04#G6K/II%C>K-<'P9IUB.A: M(L0L0TTN>0@0T.KTQ'=<4PSI:M(0GY;_ "&%3?+/F_GFKCJB\.YA4T] #SZY M<4@J<%'(/5HII[^1K,M$>(A**U,W(<4X/;TB&I2]J^OY;_.!8P_G%"%%*L;& M4^NP3%(J4JA4\G%%1&9M:I4U81R95@LA#6G!X*2NMC]KC-[2TK<-G\Z_]:?P M'*-C\"\&MW6P%RLM!YX9YE5N*/\ )J[QV?11CP$'/D]%>OS]I$2MOZ9'?M:E MOQ'XC49.I"'W/L<4A:F]A>MT\U>?NBN5!R\<9YO9E4$:@)34E*D&>:KH!O\ M6^%<&L)BH9:K.OTV?_O;M.X._J1^6O\ CK\!):GQSE-#F!R%*YU3:G,KP(_5 MP,BO5\:(6%K=ILJ+C8@ K4&.RF ',6EI,]^,UI+*Y24KVG\ZU^ QPG$>/UO0 MY('F5'%($5:S4<8W#K8MIJ%3;H:8L=NJS#6HWUI V4]&;ESHOX^F2^C2W$JW MK C-!\O><^6Q+6/Y[Q#F%2@WD8H';X8BFA&(MCKZD2&_ZV585$6U*K*6Y;J4 MC5:_11IU>DM:^2OR&ZY3P/BO#&"\;C_+J3SEL^Y%<-*J8""*D%-0$.MCF)TI MAK4J1#%MON)BL*7MB*EQ6FD(TI7Y#7=?\V<"[]L.OM'(:%TJ17TR&P<^U5V M1*"&)FTJFPQY5;2242!.VA.WXZ'=,/\ QU\TJ_&L#/.^?^'6;FPKCQWDO/2' M+ &H']?H#E4#MU:O+%;D#X;OV8\9A&F5MK0A20FW0^<4+K=. M-<^Z=4*_>Z18F66#E6M R*7"DVXTIB;%_:@RVW&EN1)L9MYI>M:6TZVE:-Z4 MG6]!I%\3Y$[6;;3'>;TYVJ7V=$)W:O.@H#@JUD8(T$&AS[!#6RIHK+CBJN.C MI<>TM>FH3*?S^$)_ 1^U>://EXZ /ZM<.,@UGI;@@[T=0 ?/3! =###^I\FZ"9B M%@#%E%V(1S>_@;F2J)$3*E18SL*U0@ZX#JW/M0VA_:E-.ZUM&PR1_EOSD+YR M;Y&/XES6+S6R$DFK!36JF)_AC1MIV,]&-DV%1U+FFH3L%C<:8XI4F-^NUII: M---_$/L!Y?\ .M6@2AE]&+5^.Y"$$K=5Q1J;%' M/2-2WQ"I,N.X[)"2)2=.N07=N1''/^2F][_S@35OG% :)'C+5-K;)2TU811[ M%/:#PFI)JG -&$A*P1<;93N2"$IL$[4>,K\M-:ENZ2G7SW^0C@[A/&A%HH=V M%] M_D,/J'GCA7;)P,GUSDG/^C$:VEUH)-M]8%FY4&)(>:D21J7IL=UQX1+D,(<> MAN;7%>6A*EMJWK6]!A7'S/YZZ%;05[O'%N:6JX5I@;%"V$Y3PA E$BA7_P!H M)$4\_$5J7%!RO_;!:?TXW#=_YLZ0K_.!*S'(>76"-T&&&'1XK/W_ #^##*$:_"4ZU@5/Z5\P5#T+0KG6 M=L5^MVJ[0^8@3%XD5B(>(S:9S;J@;I\:FDF')$%PD FRH4UE,=Q[Z65D'7/@ MO\J0L)0!\P>=:Q2KCS@!Q+F(NB=#=V]>JI&IP302VN:TE+&[!"7$6V43 0VE M,1+OR3#2A.F--Z2G6@P _DSS+7Q9,*&X1RZ ..!FZ\>99IX?;E@"LG(=E8'6 M"4Y&7+.QXYX>Q*;_ &W'MMO,HVG>OCK EW0:"4(,VBW\M71J?W0G3X=+ ].M ME,=N#0\)!-O&XHDR+'':L5- HLR?+?:B)(QD(E2-N_G?_)*@UGG;B%=\Y<8H MG&ZQ*=)0*<,D(G&WX<0=*LED-$IMAMMHEP(.M0H,FR6;N W#H@[K=JXWSBP]+$N#'H-U+U(/./HDA/\@ICTY^*MM;84WO6L"R0]0JU?,6FP@Z^($G+P1@%K@6@06(Q"S$Q0:#7AL\W*: M0ETA+@@AD>(TMS:E(CL(1K_BG6L#Y#4VJ5TS:[""KH<0=O1* 8N17/.-[;I35SX?S"SM'6!S]IR&RK7R0WI6][V&RO/F7 MSUTVW"+[T+BW-;E<@;0]@=8[#40Q,HB,(D_N!XLF1)BKV1B!YF]O1&I.G6XK MN]K:2A6][P): YC6ZYT?HG41[6T67I@JB!K&M#$)AEV%SR/86 "E*CQFI4R8 ME-GE)6](<=5]6FFD_%#6M;"Q6^L?%VE&R1/]>&VK;KZ M$J"BZG_L'Y^-Z%W:D=B>(5IGF_H:#R<-8@7-NDD:E6ZW9Z?S0A1IW7KM$$%Z MI2#-GMUQE06=SI,!&M-M?8TUK\N+"Z2OMKSD$N?3J.6N1:!.XM$-S.MGI%&O M*:+SO0,('L2X=IOJ:\JH#RI80]HC-N.?A.PQ8?N'ST[7>AV( MP;N5*URZJ#;[;Z]T/E_1Z%=(]",SE# ]W%4ZUU@58K!5B)%&V$RX,>0AI_7U M._6Y^$["S[SZ(X[S,_9:W?;I#J\^G\HF=NLKQ2(2;&"N:P#BZY)//%$0W(+K MNC*/H1#;6N:ZO:=-M*^2?R'*/6_]A?.Q?'^_F^5[-L]FX[PD[W!'/>P [M5,G$V%L(GPMO-)<^.E[3] MC>UAS)Z.]UG.36SUCSVK460Z>\^^36?0 "SV2L7-=.,V1_5X?6'-%8T,8$8K MD:%6HOT2&R*%$)BYD5E6GH+R=!>5%]L^?;G'MBG[<3J+M$YJSUZQR.A4>\\U M&R^7?A34CI=6EWH #:M%#;FM*9_?@JD-I7MO6_\ \JUM837D_IOE79#\NIU= MZYA+5'KS%RAUGH_-K]RX\?H\J8V/C7:L#.@5VNRK%5ESGFV7)41+NHKKK2)& MFE.M:6''WI+V/T:A^B[=R*FE:SSJF\D\TV/OO0;[T;AG8>A@R+[3-E4,B1S% M))U^"$J .* W(E$&_P"162G?,5%TF:VM.@Z(+^W//54MMGH%INA*/9.Q7YE*U HKO1STYRJ5&'5UW(N1N$.75':[7XXO M9B=,LT \S!GUYP6/0IM!S7#]V>=I *VV*>8OE9&U#GQ M#KC^KIR'J=,(6'DXEV&T6Z3215FJ LE=*B(T08^C@;X[E1#M9*6Y%)2Q<#FT$Z*K+5@DDX$.5#^PT?,L1!<-" MUSBK_P T1&7E-KUH($W[=\]QZGT:X68_;.>0N3@PELOH;IO-.A\]MX.FV0FH M0"NB:?;*T+L9.I$2#3C29\2,^PTZTXVZIMQ"D:";K[K7K+Y_O/;Z?**5<,!I MG0+ /,=1YQT&M)&;IHPO(_L!NB%1=?O1&LMN#?V])BLMO$8/XW%5O;B%8%-E M???GRCPD#[M;SQ>RUSG//NC](E\_Y#UJQUZI4V]5O1Z%T@ZH15SBZCS]]AEY MW[R+^G(C:%(>WM;3NTA]QO;M!C=V[KS>TLR*QS?BG%>;]BE]>GA[,FGD!5RU M;II22[9%!TUIH0R*$0-B'&9+[AN2[,9C:6Y"=1H)1&]O>>_ZUT*TV Y<*!$Y M?3H_1K>+Z;R_H_.K/&YQ+F*@1>@#*O;ZP(.GJBY,0IIEC^!=JFWRQ4^KGTUTS;15,8HJ["[6H\EQ# MZ)JX[<=Z(ZV\VI27$?():7]G< @@>;6 %8['T9OKE2>O]!#G6HS0HF MX22%TD52EUPQ8 E;&/D&6'Y$^/%TB6O];6MR-;:T$.%^TZ9:_17$N/4(<3N= M([3P^Y]?#=/!5RW$0>E K'5 H@*^_2^8=*N733=VY?U.J4.:,#U*N"9Q=($? DF)$UU\> 7 Y##%N.F>;BA4HM7P% M?VN?LV(;BMF_OA_KHVP^A:-A:-N]M<#YK*;#W>VEI$\)6*=9>D6*I\ZZ'8:- MS 7=H;$BNG.F64-7RP?F@D^AS9A;U(?TB/\ ^[87AU/L'/>,4W=[ MZ">_B@#I$.$%Z@#B=A,V2PV.6T/KM;JE=KT,F>M%B/SGDM1(4"._(>WO>])^ M*5*T'$?H;W^!K7"S5MXA$.S>GM=:YIQ*=6;SQSJSIKE5IZ-9*Y :*=)Y=&&U M^\,MHK!Q4\-&VN(W8I6X\6'(<<>TG81'C/NFPDKOWLCVNPPZQRGA4^B\FC0] M><>T5*\])ZQ8JWS^?LJ&09)&'VS5HLMJD0A-!A#"!_4-468J0XRZE;@=03/< M'G411+%T"RV>R4\?3KA5:%&JSSH!_T'%$@BW)>MUCIM/*=L9+ M10(_H88V'5-D3[48B-I@188YF1 3K:):=K=:W@38=[9\]S:7?[M,L=GK37,+ M'7:?=:C<.<=!JW3!=JNFX&J)7HW,C5:AWDR6OO\ *1OX5F#!DJ);=^+/R4AS M2 G/&O2/*N\%+S7Z 0L>K/S%RN1NB52W4BX4.S4PC:XA @%%'@EQ"!9T8C)@ M#5O_ %I2O6F%M.?G:'6U*"O2G3NP=)Z?W+F_"B?/*VGB@:BUZ;:NAU8];Q!' MKET2+NY$(L97;;4I>Q%0Y5*AK=^N4AUXE8&?RI+<)QN0'-7).Z^U+,']&WBY M67S5*JWF^[]RYX8 UGEG2A9^X&.6T5)P47&&2?8"P\' ('"<3[XSL.4Y^LRZ MA+J5N)<;"Z_-GNKD?;ZUS.*7-3*UT"W\3$]:E*.42^47G]DB#J^!F],)\TN% MU#P:];J[1C!E+4MV'/E_KL+0[M;C7Y>P++Y;Z[XAV&S"*I4#%JCD+6%(V7GL MRW\YO]#!=4K(C4592PA^ MK\_[[R#C//>@>>^4BKWRWJ70S=W[^)-E!FYM#LO-P(VN TC.C\ZCHFDV;N_( M5IQ]Y>T1-[2G\:5O N+EG8Y4&+S&K=?ZIR;H70>SGKW'YH>*HXQ%(VBP32L_IW M1.,!@%=Y]?;38K!U#EL34VX4ZO@J[7"1,N2B1ORIE3+2F)*4J4VXI*%J2'SO MVSY[E^T<1XT+I/-NF'K;>8? M-6OY <,52( 8U;_[Z^*C2=RH:H<5>GF%H^AI2%)T%H"_9//@[-K5;;*_;S#_ M &ZW\QY]1.6ASO1[;R[J4JOV6?(O4*GMQJ76)/2J38:X'E,3M24-$W),M'Q^* M]_Y_P'H ]P=C*U,ASP?4^2W+TS(]4G?*-++U@Q88W!+*3K_.H?7+)U66XM\O M:Q];H-%>DH-!V)4R9HY"W :E:V[]K06Z*ZSZ5XKUSD?/_2D_D/0J-WH\6HM, MZ9RBI6KG4^E]3A5G'N77QL1'>A"B:X\(5:J7;A4"5,GRH0^Z\[LXDE MME;SNHTM]^.E:],_+8="8# 8# 8# 8# 8# 8# 8# 8# 8# 8# 8# 8# 8# 8 M# 8# 8# 8# 8# 8# 8# 8# 8# 8# 8# 8# 8'*'LWF?0^H\;@#N5B ]CN]-Z MYP_JXFL'3^JK!M#7*.L5*_$JZFR+'%6 DTN- NLQY#L=QE#RD_/6D_G>@YLN MWE7L=JX'[IH\4?6(EM]'=]@]0HD%^Q:5!:!*KG!H,J.>*-#5)AD(LWGY)K24 MMNI6AMI6MZTY^$ANK=Y%Z5<.;^X*DS/J8,_V[TG5NYIL$:9M_)'H4YME,EQH>]]J-+5O3>! ^S>:?2?K-/7;5>*ASWAAR7Y M5O/GWFE4_OSW1EG;9=[O2.@%;1;[*%K(.,(IL6;S@; 'L-,2YWPERY3S;*M- M,*"L_2?)^[](C=N[_P!Z <\\\5(9Y8JM2%M0[98.SK!77F7H"M=KAEKTS4:5 M!F/<],3@33,Q0Z/+D0A*'GWM?-6VF@K:SIZO[HZAZL'5@5Q51(S_ *^&^/A5 M\S[!'ZY21]PNG43)H8+N'4P]6$@(Q S#%O3(PYAA^1$&?7(D:2J6EM(?JDUR M.XH]?UGM.VQ?]'%>6#W(Y3FI^_Y;5Q(]/I]KCMM#?U])6+V("/[4_P#;KXNZ M2GX?Y_.@YC]7^:NY],OWJ!7/ZW5355]%^($<*@'BMR0"EU+H]2,=5+!894$Z M&FK)UZV-]%9;_=8?TJ"J*YMQE:5)W@9WJOQGT#T38C\086!5P"<\67+B$8Y, MG3OG!Z7+ZOR;H=99G#AC3)%=1F(H+K,^3&>1);97^&D;7M.]!G^:O/'1 W@\D8YNW4.;V6G#95D]4]M]-7 M8;D6K$P^JIOW<_JL5#GFXM6:VYJ1"<, M$I.HZE(B)C;T\&3ZD\Q=4ZWE[7KZ_P#C^=AM!WFGI3#7N9#X'E!W?H(#R\90@O1$ M$['1;!NI>>:ES8T&Z2)#_P :7CUV;9!$IA7ZKZW]1'-2&]?/_P!>PY5<\<^I M#W&O2O/0@V5S2BW3DM6K_,>!=$]'V3OXR'U&M71BU33%:Z+904H[SSGY$+!; M%1ARI$U*WE_M.1HGU?!P.L>Q>-7/07+NMR"]QZYSSIG<^1'JR4HY3N-\O7'* M%:+15HH]<*/1&"T2E3QH4G&2E3\&#&4[K;KS.FW'?S@5AQ+R;6]"H)=RT^J^Z>EB5L*]+'AZ]98W/A5WL#=;I/.R $=(U-41B/EYVW( MK6F8VHRG7 J.N?Z\>[F_//=J7TVX58AUN9*X/SKB9ID_8XPB?PSQ_:A-IXR+ MN%A!L0[36#/2";)"2?D#=KDCY4.MAJ?Z^#38]8T0[3Y#XAQ:D?4<4XT[=:#PF_<_/ MLF'OX].QP=NR62/IB1^'?M84MSX)_'QV%3] \1=WN8OI?.6850B5_J_C[RCS MY%X5=",1-0[%Y7LYRV1JP9"BAL>PSJ=?9Y=IA1D7+;ECX[3JTL[=VU@:2T^+ M.U=,H_H!6N0B.<6JV>=+)QFDM=!]6]D]%6@N?M]KJUBL/TV2[%IU4IG-5-U* M+\6]#7B\^6E#KOZB&OJ>#]#E\EMN_9@GN*617]$A>7C7)7'?W?P91;9_5:[; MV66AOZWX_BE!Q:]J?T[K\.I2CX;_ /.@_-JK^$.X\W&<*MKU.5TLY5O/DGAM MZH%!]-=%\\E0I,9UJZ](JUL!WJD.B85Q!38]TD1"@\@EI<9;4>1$TZI+K:@Z M+XQYC[!Q+IGDVRCZ1SV37JMR/T#S;KXRJ=!M[D6@&^T=3J'94V6N3NE;LMMZ M7$29KTB#.7*FQ)'?9&+*9U+COMM_9%5MQM2G64,NA$>>^9O2OG>P M\&Z-3JOSCL-I&\Y]$4KK-6U?)W.@]=LOH?O ?T"X>D >I%#(VBT> M0O\ 8)1K)_'FYT"N#NV>P.I5SJ86MU[4X7^XJA@9G[T'9%UMIWZX[;RH^E/; M0@+EBKG*&P..WH'QNB\[$FK\Q\K]99NYLQ9+C%"#QAB\V%DX6<:B M0XZXS$:/#CZE.+VXM(8W7?%?5[VSW$R/T%?*2O<5!]4EW'H5^,'P[Q%O9B>L('#QVF8[>]_?+>< M?TF.%B]:\H];N7;>KWL-'K"Z]<>]_P"O[H@;KN36'G_2.M^FC]CH=5!M=P\07SEDFYE3$& MGV"R^EO8_-C/_IF]"OM/])TB0^I.EV&F6SFU+YD?3#W^ M?R^NG7CF4B/*1K\[C,$(*EZ3J2W\@P.>>?\ HE:Y=[>J11H&DQWKL?H>[<^U M'+*>BN@NETP,#JZC6YM6UQO_4A&_Q_ MS_"0CGF[R?U:L=/X88Z+RD36HO!01IF;>"GJWO7<8UGM>PB7&NY'>B MMM3&U/\ _M0]M.U!1W%O*G?@'6.3=*Z(-H$!\'ZJ]B=QN,*L6F:9ABJ_WKG\ MX'380*00!"I9B=!)3=1IBG&8N_@A3VDZ2O3>@\A7F'T%S'HS?>*C6:7>[)5_ M37KVZQ>:3;G_ %I5LY)Z673E02HFUR0A :!OU$[N'+9_6>A/2V?V6W%- MJV&7R?R]WZ)TKDG2>B N>@Y@3V/Z=] 6X/5[5).0@M2Z]QNRTJH1!$V6 $/& MSL8L68:(*VQ%TI7W2$Z^*M(P(O??'_5YB.BD9/**+U&(<]B]9[:%@B^N7'CG M8Z]5KISJEU>L6OE'8*F^+52;9"+ I+9<5,^<0D-=TG[TK0E"PBTGQIZ7C.<4 MZK=W3W<[M4Z1U[F-LH\#T_T'DU_$4:Z=0A]!Y:EGN=+ATO74;!0PPYH-8'"T M6"R:7IN:WM3\9.W@[^\M\9-<=X7NFG@59K5KL)_H5U/@ZO;K[?!0\W?K&7/+ M8EWKI10K;;>=TU.:_E"CVHS4\C][[,9AM:4:#B#C'^NI,LWYJ:]-\OY-TJI< M?\0B>*$A-@1!N<47UV)?QIJ1,"0"@E++H[==:?;U/U]:][5]?PUI6]X'5W:? M+[D6J<5)^6:]S7F]X\S7]_H/+:4X';JG,;!!.5NQ4R_T RBJC'7*W&NM7M4O M:"D>%*>B%&V)*V7DZ=0L(G$HOI+T3U[B]Q[KS6F\)Y=Y_M9'I@BDB>DM=6N7 M1^K+JE@I=;(3RPJMUL#5Z-3QEL(2VV]*E$",]3&W&XS;2DN!\>>'[F6Z/Z8[ MM1JP-LU2[;Z>J]4&2)]E37XS?*^-QU="B0(]3[LI4$*-ABX>Y+^];?D;C066&=OO M;3KYK^/R5^/\[P-M@,!@,!@,!@,!@,!@,!@,!@,!@,#'W$B[E)G;C1]S4QUQ M$S-LM_M)BN.(>7&3(^/VZCK=;2K:/S\=J3K?X_.M8&1@,!@,!@,!@,!@8\N) M%GQ9$&=&CS84MER-+ARV6Y,65'>1MMYB1'>2MIYEUM6TJ2K6TJUO\;U@8XL2 M*!P(PH(,'AQ<-&VX8T7#C#X$1O:U.;;C0XC;,=A&UKVK>DIUK\[WO_ZX'NN% M#+,7&=F1F).T;>9CRG(3*G$)5I+BFD;5K>TI_ M 9. P& P& P& P& P& P& P,:'"ACHD: /B1H$&&RW'B0H;#46)%CM)TAIB- M'80AEAEI&M:2E.M)3K7XUK RM[VE&\ M"N>,^E.K2>V6?B'=Q_#G7Q/(7NSQ^E\,NI\U20((?98];(U_HT6WC8,JH&9' M[/[XY_=;T\7$NS1S6GF]J>UIUO:@T-7]O\ E.X1K3.#]HK3 M(^G4J=THR4L,0_3Q+W.1LE,*=T"O%;<'!CKC1XTQUMI180[.'_8^RG[?R\UI M8?8;VOYC.!+_ &&/TU T?R^JP[U>6K34+]2S 6DD'GHT&WMUVX58'8"]8ER8 MZVFY\&+)BJ=3\-+^7XU@6;<^\<@YV5-A+S?P-6(UOFQ#KYQHRZ_#9&PO-M@J'0[S&ZB,%5[DZ!+G1 M]VX/:*(AO2(;;,MM*E M,J7I*MZ#3DO3/!PX^05+=+ #1\3M4/SK)D3DD(NF.UD2<01 Y\XV]!0ZDO,F MSV/K7\?UEM.I>T[].].8&'<_4_ ^?_V!NT=$A1IE:O<+F!$0,#V6QV"1T.?5 M!EY9IP&NUL*7.VH^U4#$8C(CBX\Q<6*Y\WOKTE?Q"QN;]-H?7JC O7-K,/M= M6)/3HK!.!J0RIB>+F/#BPDF/G,1"88T((1W(\N%,98EQ7VU-NMH6G>M!3P;V M5YHL%_@\T#=2'3[.5MA6A!Y#0*V)IQN\@_W4EZ6"Z2Z ;YR;MD!T9):<'1"K MTS3\=UKZ_L;6G08-8]N>6;G= _/JSUX.5L]@/'JF%9:"VM@.2N%846T=I4:U M2P#%57=X"04M>PW[NBBVF=N(84C:5;"L.*^WP7>5\]F5C^M5.#9?07:N+D = MX8Z".LY^)R\1T4D(F\_W(I8P5,/F!U,9,$(LY;$<6.7)C./;(,:84$OG>X_/ M!T+T2-S?K]&G6^KZ_)ML*[A^?GXG-1U,UI4;H%/JLUE"C,BJ MK,O18OR6E"E?'6PS2GN+S537FP%^ZU7!MN$UFE6.[1@H2\%P=3&78$/-A[2> M+1JR^Q5*$3CSTK8+F%P82$;^+[K;J5H2$FZ=[#\W\>/2JS?^FPAID8 '6P_' M$5^W7"/4:J75)T*LUY(TROV ;1*^21#><8FF'H,9UEE;J5[;0I6@AHKVQR>5 MW'NW)#1&+6@7"N74+J1KI1?9B+4)P.UQ;$3,S%GY(*-5AX>NB1P]YJ7LDZ@I M^^O4;2OU)'Q"V^1^C>,]SE&Q_,[CLR7KL062, "U=M=,LD0.4F_6](K=322N/F/AM-Z\U M(L3%J@5JRR;(0/-%Q$PFW7XPH5 K@T?">U*T07_(+G.(CIVJ%*^ =$5#V1YF MNX_H)0'UVNMC^5UF/=;[-L,8Y38H.DRT3UP[RV[<10%)>CSOXR1J.9@_LC7U M-;2V^I7XUL*RO'^P;S\"Y%V[IE-.$;F9XOS"5T^9S^?4^@T2RG@SR7XM:GCH M%MI4$N_4SYU#W/L>=2A.]X'3('K=**2IZR M-$*Q!!@F1NR1.>619X08@+A#F&G%+7+885IM'RVG6MZP.7*3[OYAT7O)&@50 M^"WRVN>;[!W6W7NSP;50BE:V'NH$'&<*"KV(K:X=+(5HF^19*.-:CR$1]K:= M6VE6]!9M=]I^8K17KQ:1G5(,<+SBG?\ 8MO>L%=N52F0.>[T]\;Y!$6JN!C% M@I3BF%)05',2X"U_A*7=J4G6PB4C_8;XYBLF77.SPEN F(\^9!C4[HDPQ) 2 MF9TAJY @D2H/F+/S[3 Q]:[$-8E@FD-[VN6G6]?D)O>_8WFSG.J]_9>GPGE6 MFCP^G!V:E7[=T.0OFQ%.E#^@D(W/Z_9Y 2D3]?GZ"LY,> ]\%_!W?UK^(8%Z M]M^6><.#F;5UX.V\7H0'J@QD 'M5R>F\SLO\GL1T)AJF@3[BZ4X@0^IXG^/T MHB$I5(<:2XUM8974/87GSEHX,\;Z8!60MM D=*J+(N(?M$*=2-QDN#KR9G5( M2;C5CG\Y]YMM!LDN(,5O>])?WM*M:#1USU%\/#U>]?W6N(8>D^> W;3E2KFR MDYC^1(4J-9EUP5(9@%"28CQ"0F,B4Y']!KX'NWSS$YMR:^7F MXKJ<[JG.8W28E48JM_L5@$5]EIAFQ'2P,-4)-C#4L"86Y%4=(P80Q[X?8E[X M*UO ONX]($#^,6SKE4LM,F Q_,C_ $.NV\L1FR^?2!D&KR[&+L)0K6(Q8C(I MZXS2)$A\>S)?5#^2F$.+^*=A1)OW9YDH#4,7TOL%7$VR%4J3:KA%!!KR;$5T M3=044T+MA*7#K$EVNT">R_M;)N3GMS$,TL=)I\&_0R$[\Q?G.@$*@29FQGH>I#4E"_@TI;B5(T$*L7 ML;S74[@Q1;%U$<+L2U55LBE\):EA*M)O+45ZGP+Y:V +M4YV4L;,YA42(=FC MI+J7VMZ1^'$?(,TKZV\[ ^FM\@*],&P[TNTB*(N*L195UV+?#\.,0!T,A?&@ MKE"&WDO$F,*C!I!-HD]M]I*&-J<1I0:GS)ZBK/IIOL+E=#DPO_4W8KCRUYLD M.L4396)69RQ\"QI=.5T TTZ<'HTA$A25KU^0CC/LKD50&2Y'7> MF4$<1)=9[1SRE0*+ Z#99A]SDMH=#$:TR&U55GRW1P4-QE):".C2F52M.[A+ MD,-[_&DP'HSBZ-9WRXR\S[( M")<>:G.TZ)4P\:J0RMT+W>.W%=CLRK4Y\0'LYJR66U#)!&*7JHB@B DV_3+0#?#R]3QR1FYL#45W7"ELL2XK[:FW6T+3M.@_/_ ([Z&]E]SA2;?4XWCFOT_?5NFT2 "M5FZIOH M&Q/-^K6CG#\F5$&Q'!>C)B/6%RF&T;VU^7T:W_C\X':LWT)QH=5[S=)M\%QZ MOS3H".67DNN,5W'KO0'#=?KB*S+;1 5(=F*-VH?'^;*'&/G*3OY_'2MI"O"' MMKRT*OKO,Y_70\>X1+XSS I#4'M2Q0#H,N;''#JC9[2T!75:L:-3I;30]HC- MB_R"W$ZC;=VK7Y"K_3WOGE'#Q%Q!U.R ;;U^J6WFM0D5"5!M:J['.7JZ4X/) MK)6["Q#M3'W:-4K*X38#.$$$W$-H5MC;:M[P))U/VWQ>M+Z72Z7U+GW_ &US M-3+=F%W4=T5--J+T>Q5444AW6PU.I&D!R#T6T,?Q\?2MOS'GFU-I4PEYQL+' MD>MO.T3J#?'9'31K-\=MK'/VXBQ-EU7=]!DP$DX_/MWW^%_H*;\_"6E:0FR> MBBMJTG3'SWI.!_(OKCSI,Z7_ -1QNGBG;MNUR*$AG0NQIK+U^B,.2)5 C= 6 M&3S^3?(Z&EI6%;***)=0IO;'V)VG03'I/0WZ5:N+ &BU*&HZ9T>73)$6U/V% MDP9:CT&YVW0ZA("BR$"1:4NUI+ZT$W8D/^-9E*T[M_3+;@?FR)]L^O8OFE7L M^S\U]U)]KKMTA7.GHYWUKD-^*:;7F LE.9D MR+96:Q>)@>/1K39:RQ"D+GCAQ*5-B)C/;=:3]+OP#TYQZW\Z];M::7S[IPL^ M?E0C),*C8NQB!-O&5V0B*>)\_LIP,,K711H9UQ.Y,@%+(LLMJTM:M(WI6!_. M>>N?.?5K:FD4'J D]8),4[."ZV,L8H+;X-8?U'L7*[QW;S]R'C5A!W^#UFP=1'6$WL?;!;<<)0.=V6T MQ[)SXH3#CJ_?P,FQ@VQ\@@,?G#T?=K6G?FI&MA8W6O5%2 M_>?(/253X]!E6H '[3TGG4>X3:&/@VIH&HP/%Q9]UK]/MAL/%KUMGTQT7IPH]9YJ[ V";;%V.""N#E4=6S9F MZ#;R@:#4.A. %-+5+2#G$-QVVUK7K2$*5H)9UKOG)>')KB>EVS06?<9D^!4J M^,!V2WVZT2!41,\O_7Z;3 ]AM9A@/"6EV8]'AN,Q$+1MY2-+3^0KDG[8\NB: MM0[C)ZT*?"=0C6N1SY(H';3INVNT4C!$W,4&JH2OD+3)L=7)$&V9PO\ 3T2C M+2[\V-:8>^L/JA^U_+73K93Z50NP@+,?O\-Z53=0!]BT&L,F('=L$\ /M$D* MQ5UW(8%8><+_?F.9U'J0@S;9Q&Q!PC;8VQ M1:]:S%1V_JTAZ1=IX:+2;T6KNHCVYL4.1G/QDL.J6A.FG-I"6"?0?&CM\#;>3?3%=]7\HWU*NB"(!ENY7RIR0Y&$>CNQOZE M<#0$;*3+. :_J>HR$@1ISNH[3C<-Z2N(XO\ 8CO)2'B ]F^9[1>(7/*_U&"4 ML14^?J@*1&K]P_J-FM=7;(NGZM4^A+KR*!;+*+2'EZ<@#237$=T,)+K7K)"5,7 M,;CHA-Q'-2%-JU\<" TWV=YQZ:7U6.==/%F;$3KEDLM061K]V!UFZBJO'V^8 M+TBU%ZU K_00PMM27I#P&41^,7>WD_EO_E@590?:HB09E/=//\L!X;U[J7*3@VS6'CF^:S;94[\"O'-9P2N] O@.KLV8P%N8"LV1BO+%2YTF M*01'5">=A+3IW?PG<1-!^@VKDSG/?YBG6,;;:=-8@W^Y M@JV),RQ%@#@K"Y7B\ A)?&DH[#@^>N,K3+SB4K_ 7'9/7/G2H]#>Y;8NGBAU MPAF0-;+M;%V.57*Y9;2F,JM5JVWJ$&DT:H6,\F='_4@%"427(_99^#>_N:^0 M='8',=O]E>:*'=B7/;3U(>.L8,V!K5F<:!6TI6*=8K/J#L !O%[$ )]&HY@J MDI%4U&+D83VT265;3K3J-J#-MWKKSE1.A?\ 5MLZD'$7)HM6J^3C.#K#*!5R MP7)3":B N%T@AY5*I9VS[EL?H0BQ"%)E_L,_4A7VM_(/ZWZY\YO=03QQOJ(C M=^^*#IH4B_QHK*U+!H)J*I4A2-Q_FE2= IO MKCSIT"^-\UJ'3Q1FURY]B$AT-B['%KMI+5';^K0)I-WGAHM)O)6O:B/*F1@Y M&<_'0PZI:=):R/,W0K#-K%5ZT"EDX8&S6EA\E L%< GJO2Y"(UNLM M-M5E#B*O>J]67'$[GS@LR?%BH5I;BTHWI6PW?(O4G!^ZF2%=Y=?F+ >'5^!; MEAIH"U54F0IQ24N$-N=?A7 $ D6>F3IB/J:+C4RARW%)3I[>UH^09MO]+<*H M(SJYFY](!UP9PXI5 O5Y91!%A%+(WB*!FU%DDG]';K[=@C6>#N,['2\RO;_Q M^6E(JESD#=.?,VY_I7,:I= =K=M+W]ON7&:R:IM;!QNF\=]"=*)21 M.=_!M-O0C(DLN9)6Y_[&Y*-)1_P_.!(KW[CYSR#T=T?C M?7BPRH5BI<@YATT&>BB+C93D_5N/]-%7&8;&5@(<2#IE-BTP>[(+2$L0HJI_ M_P AY&MHP+;Z-ZU\[\IMZW@;' 8# 8# 8# 8# 8# XC]^\AM_:N' M *M3>;#NOR0W<.&WVP!*3?O+?:^+6H37;=22O_ '!=^BP!$#G) MJS4[C^I%0@A^5?J$7-$WGEF7VRSL5I"6-KWL,(9XR[5UN$]6+I1.J\TEBO.G M;^71[WU[U*YV,$"NO6.<*YLW'Y!3JH2G?LT9V+)7(G2ST<3+1%CQFV(.I&E+ M9"Z+H*]M=#Y/NFU?S3RWDUFHG%'*BU8KC8N8W\I9+9_+4%B17N$NM_V"O5FI MRZY6Y\AN;;QL=#A-(A+PU"(S[B Y_L_C?TCU&?Z%DIJO20L+I7BFX\9J!?T; MWFM],N\OISU^ VT>/.PZ:2.U:AU8RQ$VVPH*J0QI;3KTIME>V&U!;M]Y#Z0] M!W_IW0;KY9J0*O&O&A+B8CE?4>O@Y^KA=O\ M:O7<@)-6'E)$D]4QY$=!<2$ M+PI+C\68PB2_J*KX-:"KR_DSUAT"D7N!IOL BJUBX^;^F<>F.O[8;<::P*(] ^(.I=4[QW!(J.(;X7?N?E>WU62HM"C3A?M6%S1'%*; M.2(4YJ3&A"ZT,A'-$?CIO1!O_P"R^?YW@0HCX]]"MU3S)V$Y7[03[((LWH;H M7I&A\2[",YE>&[=Z:F@39&5SR_SB(RL&D'1\F9'R:0VZ' M>'B_D5DY-SR[+M]4*4NQ])ZQ;.DD05BZD1[!;DH*000 <0N]RDN/"'[F4%UM MAZ>P(<>%QUJ2AIY]>G7W _/H7YL]?6$_P1=\IE]F'N:>IJ1TKHA5SM'. /G1 MFE@;^5(.S^%<0HCHQ3_UAR+,O:;*/B%F-(D*T]-GN?)P+PJ_EOL KS]Y=H>PWC=@9G-ROUB1!ZLV^"\J,RI\\\\Y)R"P<\[!0^(\^*D*WQ M.)S^QE/2#D;<+L]L+OV^,](C-QU&!CH9YF'I$;>I2U!_+MX\]&6RK=:YK%I+ M0^-U/R5XH$"K;_?ZZ,#@^K>4+ 1L9[D]G;%RYEE@)N[A!$6&=%1" ^(G3KJ] M[VE"' Z6\M<2Z(-[L6[%?><=%@A%4-6 M&FB*(.=K;#C3N5T2 MI6G=QJ8H:+OO++5TN7-I]D"'"4(NC^RC>@-/0IS+3T%&F'D2%MJ4CY!.?3_" M?0EGZQT?H7$0E2D;\6] D]4WJL"%TGP9V[@=8(^AN^U+H]\E]1N! MJMDA,$B/J!UM"*7=#8!R1W3S]Z7]AG>LSCG&87GR)9O&MFXL FV?HU.M!@MTB1UJA=#9"&I'.YQM M<'GT]FL/18\Y&W)7TR9+KL1A:FF70@]Q\G=ZZU3NX/R.1=<"6TAY-[)Q^H+[ MYZO&]=+&;OUC59U.J]+A!S1&GC.?N?U5IV48-O0I[\A$3ZH,=*'U[#N APV\ MN>E[#TB'7AJ*E)\-1>&B2*" IJ0W>47\\>=KS4'[=38PW^-DQ7/V/CJ)M2=) M^7R1^-!QF$\Z^N*O3N2\_G4_H*D*&2('^N3S MQYP<6R= E-HZ=SPCUE5O ,+ARI"_X=+=A'/-R_S^K(2[K7RVMI>DA$.+<.], M>; -:<'<,&=@(] \3^:>#VL*UT2D ]\LZ;PBHV^O3!5@F6":U!.BM^\M\/XO M9^>M]5Y6-MW+;YY^DWT7#3+L)*P?U(SS'HL.X)(;E"IDLC =9_+H]Q;FTMA= MU1\VWZA_ZY3?F)+@>P=.>\X]1HS$83+_ $JTN[7JM6Q<:NA"!74-,:M"C5B2 M.A/R$L)3#8;6M+>ORE(5)7_+O8(-,]P"9=6&)*=L\B<8Y'0$?SP)S^@FPTY],I2!<*#;#S;*'Y6T1G$O*=0K:/DK BG3?&?9;+;N"AJZ*!M1>GG"-0(JC_/XBWFU*WMI/YT%>]- M\:=O7:/4M*A4;JG3J?Z1ZE9KP$- ?4>^4\2C >F" (>S >V<_C3V+NIZHH'/ M-)= 02RS(MN*RE<-U"MH".;, !GFSK7M=TY8UV^HFHEAK7:%V@USZ[5B(-)R##48NJW*'OQ)3$G'W M J'R3X8Y?0:RW;NO>?N2J[Q%[AVOHL.^2:S4+%<6&3O<+S<.='6K?'C2YK1* M+5"0Y;/Q?T]"^*6M_%;>]:"A>G\%]4+K'J+A%1XJ/L]=[/ZSK/H2O=>7TNFA MJ[&I#_0./76P5V56"$MNX)O@==&F1VVMQ4BY#6T/:FZ7^(ZPL2V>7NQ$_/\ M[$HH^K#'+5U_VM [1286SX-IHU18O4>&6/1N;.7*3&'SF@-%FJ3&DK1*U^LA MO2?DIO6PA73.%>FXG.?0?G2H\-#WP'UCU#+[Q7NR*Z'2@8&-4[?W&K=B.CK' M7#,QBX[Z-250Y(TUIA.M)_]B/R$9.>?O1HK MT:7L7*.?6;FT:P>D*_T6Q6H%V.KV3RWT#G*SX C<+1?>"7]XQ;J[WLA6(#\+ M]JJC1R'#;<8CHDE.G=:"KZ-XI[76MUCB5@I'6K?5*WZ$UT'72)WJIX1Y_DTF M%VN5V<1;6^0AR+=_9ZC#D*93L-H>D2[8$*F.$E15J0H/TC]!\QN=]Z9Y#L=7 M&L3A')^_D[W>I#Q&%"6+K$GB/7*8S.CQY3S;Q-Y5BM<%GZ6-+=TAW;GX^"%; MT'+GC_\ UR<8HG*.8E>X<+J,_NM=-6&S&Y)@O+N0V-8U7ZQ':Z99'*-$J8X0 MACI$-]EQJ+^8SVM;3\74[WH)Y& ^A/+_ %3N9#F7#'_1').]="5V4='JG0*- M2;YSCI)FL5RL74$?A='+5T(>I-@DU>,2@SX4Y4R [(DL.Q'&],NX%M>4N2]# MHT;L'2^Q- !W6O1'4G^HVRK58F\P_.%WQ-VV'*O/'"-(ZK?*?C5%R9MA$$>/DP296&Q+V08:==TT%T"?-_>8_M61[?D\V MIS;EAML_BDSD31*M_P!AKW#4B8U>&^FFK7HDH%([<0G"FDD(#2E/[HCC(M+J MYL?;:P\>=\2],BN%4;Q7/XU2P]:I<#H5-->G#-DK%A"/U$I6[\#KU_Y53AA= MCH0GM)YRTQUS5DX<.&.4X0WJ3,TZU]@57RCQEVPM%X[SKH%'ZQ4&^1\]N56F M]*N'J=SH?-@A^9Q:T\8"&//_ #("1V7>B$XEI==^FR0PC0H3\XZ6I$GZEH#Q MY3XM[83&\7Y;T&D=:JL?C]%M%8(].M7JAR^\_3.N0^+?ZX.>$0D*N%.$UNY@.P2QAH&Z[27;5Y=ZCRW9 M,.[%EZ:L,IJY6V-^?TE.;7M6WE;^"5+T%:>;_(_:ZJ9\L4CH7.>I-C?-9(3. M+WJU^JWK7Q=>A^@&^8BZYT$==XG#;GS+FG9T6HM,I[M0_\ [\Z.L;)A\O?A MC2"2T0&3@$79VH3SB9#3'UI"@/+7E?N5!Z%YVL_1*7%%1^=6O_8*- MT8B+3Z&Z11+3S:3_ &DFZBRW H6!PI[4^>^RB7][3BI"4?>CY!N:/Y5Z^'XY MXTI,ZN011CE7K;LO5.CZ@6 %\P--O*_4B1-D@2H\K;!4J[KJ0AS;$?;DEMPO%!!T/6G>; M509*UA*V9HM7A3'+0G]IOH,1PC'*QQ\F([K;;#;" MP^<^7>PUO@/@>AD*L,B67A?I^1T_ID%D\"<9"5>3'[]I\M$F,2MQ3,Q^1?Q^ MULQ5./JW)7O>M_!S\!T9XDH_3^6\:,\PZ72EU0Q3^K]I? &?[%7[$&OE9O'5 M+CT:OVT0D(0D$1$-R%;D1GH9)J).;DQW?_7MO:%J#@*L>;?7AJR>9I70:3T& M2>Y1Z/J?0>I%9W;.;"^ QZZ*DVN')F\ X=S]P9#2+::.L2F]'Q\$S#B(=0E4 MR:ZXI06]0?(O=*IW?JK[$.E,<KWXUFN4>W5>-MZ6 M/K/+S<D=7:WS"O]2%]/)]0 M[GS0Y7(MDM_!;?11W_3')^8R8M#KO/DVB>VPT^F&,*1H3\=G4/4=$E;8?(+R MEZQI/,1$>IU<-$NP?P?X@X?(9T>YX2(;N/'>K6VQ=EKU1?M<<]3X5S'TLSI5 M;-DHKP=HRMA[YZ^G:T!$KKY(]0737HLR(YE>)^[_ ,1X%4J)!]%>@JOT:XV* MTXZQRXQ.XCS'AU&Y^=Z!2#9^[RPWH*M=/^C>]28:MN?0'ZZT6^S+-;>J4U^JDPL;EM MBKM:@V&61BD(5S:,4BO6QPC _7^3T%T8X<_3D1Y&]O\ S:T[O_@ZC\A^1WIO MS;Z^ZM#]/4^-3;Y87KQ?)YCE;M4[/SGE7G1_G>GZW-%(N-*"NB>AW7K3D44_ M'G_V)B8+G3M,JW.9A(;;:#HV%0/2G+#7H'G-+X-2>J@>[^AY7:*WU2]VBJJY MS5Q%W52E64=UFARRD6^ECO.E5MY(=L-&(,$&6H"=R(>VG=MA@E+3::N5K6N=7?IUPZ=NWB:4R38Z1%]!#V;7_'QOG#T, MC%6_W_Y!QG\,J"B//?C?MM.E>8^97GGO398KSI:PA8AT.S^IGSO"9".=@C0: MJ6GDO(P9)-N2>LZI;>EB#0X8.%0Y4QE;\O6FON#9<@\P^E*U8154$(A^13:P5YUU_L5+[Z@1?=%:ONNC//5SA MR#_3Z_R8((&3T2(UA*MIE)4/TV.9I!?^9)=1TN2ZVE28Z:W%^>]?EO K/E?D[TBQ MS[@5EZN'!3NY)]H\VZ_VEV!8A,F.)YGR+E9WB-0DQ">Y7TF7G*L"%DW(D=3C MZ9IF5_Q^27/P$[\B^8^S=FLDJ<.>DN/-:4U'<3IIS:7-Z3@3CH5>]#T#U+VWK'//.X[M52ZA MY\Y#S8',1T*B5(A NE+L/9"$N#8HEMG1)".>NQ[S$60D1=29B%:3^O"F;^SZ M0Y+#>).]O@?HL?P>0"O_$A=J&2(-ABVT@#8.]J0E6@_5KS5S%[C' N1M0<1 M-BPT*F"A%CLZ4'S0H=)<6S&D2T-NN,H3O:$?X0D+OP& P& P& P& P& P,67 M/@P$L+G3(D),F7&@1E2Y#,9,B=,=TS$AL;>6C3LN4\K2&VT_E:U;_"=;W@?R M'/@D652!\V)/81(DQ5OPY#,IE,J%(L#+P,2#/@$XD>>-FQ"$&6WIZ)-@R69<22UO?XT['D,+<9>;WO\ _:3O>L#+ MP,1V?!8EQ(#TR(S.GHDN083LAEN7-;AZ:5,7$C+7IZ0B(E]&W=H3O3>EI^7X M_.L#+_.O\:_/_G_Q_P#A_P#K_C_\V P& P,1$^"Y-?&MS8BR,:/'ER8")+*I ML>)+6^U%E/Q4KV^U'DN174MK4G25J;5K6][3O\!E[WK7^=[_ !_^/_\ #_C7 M_P"O Q(D^!/_ &?T9L2;^E+>@3/U)+,G]2?&^/[$*3]*U_1+8^>OFVK\+3^= M?G6OS@9> P-"'AU=R45L0"*!7-//M,G#H=@>J49D@-.B&&BI.$G;Q%\+IE<5 M"7EK5&^*F]?'\;3@;[ 8# ?G_P"G_P!?_/X__%^/S_\ H_. P& P&!C3)L,= M$DSR$N- @PV7)$N;,?:BQ(L=I.UNOR9#ZT,L,M(UO:E*WI*=:_.]X&0E25I2 MI*M*2K6E)4G>MI4G>OSI2=Z_.MZWK?\ C>!_<#$BSX$Y4M$*;$F+@2UP)Z(L MEF0J%.;;:>VU_%>DK3O>OQO6 @$(!2(S/&38A&#(TK<>; M DLRXC^D+4TO;,B.MQEW2'$*3OX[W^%:WK_SK R\!@8 TJ+,Q?W@Y* 5A?L2 MXG[@V9'G1?VH$IZ#/C?L17'6OV(4V.XR\C\_)MU"D*UI2=ZT&?@,!@,!@,!@ M,!@,!@8BY\%N:P-7,B((R8\B7&@+D,IFR(D5;#4J4Q%VO3[L>,Y*:2XM*=I0 MIQ.M[UM6OR&7@,#$7/@M38XUV;$;(RV),J) 7)91-E1H:F$2Y$>*I>GWF(JY M36G%I3M*-N)TK>OEK\AEX# 8# 8# 8# 8'PXXVRVMUU:&FFD*<<<<4E#;;:$ M[4M:UJWI*$(3K>][WO\ &M8&!",AR2TM#BHV>ZL?"+(;A3HLI:Q1+[?XXFE# M#KBE#Y_T+^A[7_K=^"OCO?XW@>\V?!&QU3",R(/B(6PTN5-D,Q8Z')+[<6,V MI]];;25R)+R&T:WO\K6O2=?G>]:P,O \GWV(K#TJ4\U&C1FG'Y$A]Q#+###* M-N.O/.N;2VTTTVG:E*5O6DZU^=_XP-.U::R^EI3%B!/)?=%,,J:+CW$O/G6$ M2@C+6T2-Z<=,1G$N14Z_.Y"%:4W\M;_.!O<#$AD(!"/N9 G1)T33DEG]8&7@,!@,!@,!@,!@,!@, M!@,!@,!@,!@,!@,!@,!@,!@,!@,!@,!@,!@,!@,#ASWY+8^9<3@=/OW^ MR A<; Y*$(N#T<1]+PZ]6B]>K2B \$Y;CZK$ZX8F34R&Y\B5(ENMJD;1^ W M'"O1_JD^SXWZ7TCH//3M5]$]9Z+P6T%5^B6[GG-IW2 [G]CU:CQ"Z4:RN#9 EQN8S+ M*1]JC3?V?JV\S@3^MA.ZI]=^$;=VCK5,Z@NVFZ41;6WI;TA[4A*&0VWIRYW?E7M&%UV#;)\VJ\H_U^ M^H.KR^8L@QSL6RMT*T\T(3@FC3JW98V59)RH*]3D,K?B)'_2W^6Y3VM!,^?] M3])43HGD]CKO3J)UBN>MX5BA3J_6*!&IO_55N'\I+=@&RJ&7AG"TZV\^2- R MQ4I1?3L[;KD26F0C2W(^!A^J_1_8@/H:O>?.4[OU;?- M?+7,E3*U6V*Z2,"0M>KL9P%,E$ISJ)4B0I<:.Q^MO:WMA0_5_>'I/B?%^%=N MNM8H\(GU#_L#AI_D=L:;I$T/V$38#P^B=^U)66-%0_&FQ]?5.NHN2\_(K0R8 MTY^QMV.]IT)M?.C>C*#?>[UZBP^==%[S5?,'C1^9?1-!J 2X7WE %.C6GS^1Y#V.M"+O8@LNLP^O\UL7ZM:DO#[)'E3Q\X&MT&>'QFVUZTXB M1^ LX%VCM\[ID;DO(RO+N42.H>]_7/,;1:X?+!<]_=>YQR9R],6UP1'(BH9[ MID\@)2EXC.4XW)4I.Y#;J&_K6$@IOI+TM>SU*\U:Z)4*_P!,F>A/4G++'WZ- MSR#)=)4CS:+K1N%-"\VGEG*Q Z!=$7D>Q)^;L@?%CP9TAF,K:FD-AUGXRZ?U M7I59[9#["?JMGM7*_2?5..Q3M. *K(!Q/R#K?>[Q-\_\@Y-9N9<.'=/(?[#;#<35=Y$$([';XMZDAU2 MN3ZI6%$!]>:LAW^RNNEY4Q$EN;(DR9;C2I"D[T$KY][>Z94Z]P_IOH$O559[==IE:ML)4HE.=&P.I;6^SF(M@[9:;T[1^;S:Z0L0@ M;7*QSVLUC4,G+U]A T00O3+\/;2U.!GW[UA[.D5#EUXE5P]Q,!)X>Y:+X7I/ M#D^AH]=[,/MEM"38G8Z,"M)#J-"X@1!5=@I!F!H,X@IN7+9=FMO0/BZ&ALO> M>E\][#ZT]'T[H=7OHZ=Y6\*3:%7UAM[Y8Z5[M>+_ $^F6=FP??%LW]#K9HU) M-O[2F-+*#YOU/K;5$87H++] >A?4GE$?V&I&^G4OLUD:\HWWT+S:YSN;#Z3+ MJULYK>*!3SE8LU; &)HHM2;%KH<5X8_O;<^*N+)9>>E;VVX@/;O/2?;O%)M: M D.DD+)7HU L-SM'9>3^8QO4-A[Z0L4]5?JG2..U^WDNA5WB8&NP=Z0;"PYQ M0FM$C3DB,Y'U]P=6]C]+D:'XMD>E*4_1KX;(<]YZ8JI0<^71S,L?Z40JU<"V M-+LC<8_J@PRUJ;GNI=VS-_C6E)6IMW\J2'*W>.^^H_*8_KE7L?4*;V4\[X^[ M9Z'YQ;WN:#J3.IMYXN1I(LF .UP*8GBS-!L>[_%='N.[20BO1'F7GY7VH<;" MM/5%\] @>:>L^']DZ'4>I!+Y_KN[!W<9+"\]9HCU%L *>-IYJGC/UC9?=AI\ M^-;FG8KI#:R3*XBOL>=2[^$!ZM1:?89QD6U)2BQ?\ 2)^D6DN1=_+?V#=0TNZU\_EL/U51I24)2I>W%)2G M2E[TE.UJUK6MKVE.M)UM6_\ /XUK6L#\B?/U@]3!NH^YHW$.2\0NU2=]H7B1 M-,]$[/;N=GT'U\KXVB;";! ..=!AOCF(C<=3IHBJ JZ3)!0HD"DG(ER" M):4Q*>4A$2.RRPN2IY =75/O?L/KUO\ ,G,&S=?X)9KK3_2AWJQ0_P H:,&B M;/ >K\YI]=,5NEE;:^W3'>DA++M^8/FS9CH;]MYG\K?CMN8%>ED.: M]>&U'H1?G_2.N0*O.Y9K@"!/.*MRHYT*30XMD$>@I5K01-7RL0-,E9^WXNAQ M"0F0.C0F'/I?P+N]!RNO>:5\ZY_Y[C6ZN\D)J[%T+I-PY5Q^L=[Z<#O=NO+- MM@OS>,,E:X1_ZN*E[2:D$IP 7/F-2&8L5*8WW;D*#I^J7_H/8_(,+H/)KQS\ M]UJV\>F%*;>*V"-:YN2Z8P$E,QI,>L7%,*R#J^[;8FV) \C]<^$G[&7OP\WO M>!PR<_V$]%M]'G=1X]!J;8"L\%X$FT#;1#E/P /ISU-U6M<\KE8M$V-(C3X@ M?AQ<1MW<@W.YE80U0?%&NYUJ&<"I()UT179FZ3&?*OHDLR70+X;Y-*CITG?ST MIQ*OEK\8'5Y25U_D7FKJ-DO?1@_2>H5"@=-NT.UP*)"IH5J8,KY@^!%,5:,5 M+-/CP3L=#"7'I"GI;3>E.[^:E;V'!TOU9Z/X!1^*=ZQ$5 ]"*F9YVCG( J6,(.DD//LRWXLIAQII:HF@U_,O4_ MK=N2")6\;=[, OO(NF6T\4MGG9KCE1Y-V!ZW%YG1*21FC7!2 MXI!$DDYMR-,U);:V\S@?+G8_=<3A7FSH\^[2+DUW>K#^K=')<$X#5KIT'C5> M,\YIQ>M5JG_H99AMHDI<9"?\X]#]U]*'^4N?J+&=4RE2WD(D)#3"?7W<^E"?ECV]7;%N )T";?GT+TGQ6@.SW J2Q MYL)-+(JR),N$U.EL193BVFGG&T(5L/T1]2= L?*/-7H#I]/=A,6SG?&>E7:L MO$HR9H]H]6*>7,B7)T-:D(E1$3H:-N-[WK2T:WK>\#@_H/H'T[Y]&N.7KHU( MZE-Z=X]]'=SJRPO/(M9C<1;4L)V3VHBU*B-;W) M6B5MIH(\0M/JIJR<=;5:^4W_ -!=+\>^HNN\XM&N,!!"Z+:8L;SB7K'*:].= M,DC,BC$#9=Z*1==D-R":/U7GDI[K9T<1?>F4A.Z>1^92?PM(="].]->J(75>PNW5^IC@=2O?/^1,63LU&YY'YEMN0&@D>DO:+_,+ )&4Z_R3M3[E6:Q-Z&KB M]3!]RLW$3G.9]P)V2G^<['>HX,[TFI6UAL7.88=4U)!;45B#%*TIA 8Y#U+Z M5L?).7D>>6TI>T1.B]=J'>+SR7SK+D]^I+-,_BET<::\L=/+A#8RP-H/QT7+ M^-B%?U'-QG!S'ZTYMYH.TN9=.D]C\;2KZ3MU4O9DGS/H@VPV6FUJT4P).L%< M:LM<--+I=V0W;*<9A3Q3C!(5/U]X\@V\Q^5)0E6P_+:C=WZ+Q_@PB?RL5S4; M=*M_KV_U4;K%G.TN/-)RY/5>K&N;D1%N-0I$(T;IXP3*<7!@Z>;T/?E27F-Z M<>5O GOK7H?:*SS_ -8:.E]D]'\S.])DWD'S@[)[3)$RN M5[HD)7Y<\O FS^IV :.=V3+)VF$/>(-.C8\F(VR_+#/]TE M9;O-^8'W.0P\Y'=5SZUV%PM?!"7VMI4TBW56MRPCF_S_EL MDK6O^6]8'$UY/(I?K#NK8VM4PFP7]M?ZUJAJ-9*L-.Q0T(KS4C38 M*SA&4:V-(,:T] E>C?5S@KD';[+TBA%:'?/:UB\OS^10^9LCM_T M:1W3H/(@5P5>DGG3#=Z#K 19*FVV$C'XS>VEL[>7M_ C'^NWM=V/7&#Y]C(U MR^D4FT>KNA;>L]=2^8]+OS/4G6!19'*";CFQ8JC\C(%(B;!(WI9>62FQFV6F M(:7'WP[5\ARW*[T/5*"A"=-L0*Y: M[T4;BL)_"(L)QEA&DMMHUH.V:?TBOM_ND(/Z%RH1J/ M8*J7^0^5%7(_BR\5MWZ7=KCN_'XN(6G>TX$(J7G'CE&L%8M%7J.AIRFR>Q2Z MY-_F3TK^/D=\N,*_=7<^B83D1I/]HM8YF5^'4+U$^'UQOI;WM&P\P?FWC-<" MH:B!^*7<_T;FD3^:L#W]C](MT.B4VQ-0F25*I@>UVPR'K-0^(YG;(^(PU'8VV MGZTITE.DA8MWX+R_H?0J)U*U 9U% MJ[9+D,L4&WU."7$U^[T*]7?F5W'@K J(L]7-6WGM@K1V57##D!EHEB_P"V)UM?Z'#GTW<)M(S4M >Z":@IBS >DW[KHPHX>L4IUGH?3ZN[3;S8G&I)9Z-) M=.UUY;"F74+C-;5MQIM#G_/ Y^] >1/Y\6'5QNFTWIU$&(^.(CG)$-UEI#OST%B^,_.,GS)R@U M3B3M=TZK2_YH_+_C&>Z7:%T3J*-,SBDEB7 M_9K@.9E_EY+FXOP^N/\ 4UO:-A&K1X^\Z73D>^$VKFT$YRO^_3.G:JTTO85M MINQ&]DNDSS*"2"R#"/W+:8EO.L:D:CK8DN1MM_K*VU@;?K/F/D'9SH:UV\39 M!UO! I]3A7#G]_OG+K8[3RLAN63II*P\ZL=8*EZI,EM:>W E.O1VWORXTE#B ME*V$*L'AWS.>BU2%&H9&F1:?SZ/R0:SR^]] Y7J?RJ*_(EM6>MNVNH MIF39#VHI%4G27I4AQ.]+D/[<#>EO'WG4T;F&I_.(6VBG&H?GXU6(I8]!H9_D M8E,I%?J1V@PRC%/*-59J=(0*E.PE31J'W-1WF]*P-&/\0^<8==Z#6IU1L-JC M=0J4+G]R+WSI72K[;9M %R5S1=''7*WVPS:0%3'RW%.MP8$N,SM[?V+TIS_E M@2[K'EOC?9[(/N-R#66';H%:E4ART43H?0>9'S%$GRU$)M&LA7GEFK,RQU)^ M*\1><1E?Z%7)-2L5GC=1H:N66\ MI>^E=*OMH?YE_P"_;7/P]NN%M-66M5*.Y(4XF&.E16]O?%U?R<2E>@L+H'G' MCG491N9>:CHW)L?'[+P4PY_,GX'[?*K>0&%+!5_B-*1$,ZGS@\=?[;>DS6_K M_"'DIVK6PJ*3YSL5O]>T3O%W&EP:O!M1R^O$ MQD$4'@UD6"DP!$.&^04_HD_*=>97\6<#J*LTL%49=LFA4E$OW:T2+@>_DCYT MVTHW*&"A#RA4>4L(2.\5^+W(Y6$Z<0DR9LSHH3D4BR.\T$W)V?->E:G,"VW&YCJY+?QDJV[L) MIUKSCRKM)FLV>XCK) N%/A&1-=N]!OEXYC=1X&QJ@+L-;_M?/;#6CDJMFW!< M9/ F$=IW-FZ9F3%;<<>4EYW>]*#F[S[X_K%)X;U'F_8*OSZSE/1 M?0^G=6[Q7JU F[YW-L?4C+DZ97*VDHS#,N5^KAV8<&%*=1'E+=B?MI0PZY\4 M!-J]XT\\ G10,FF$KI'ZQ4&^>W\CT^\7OJ5C/<_CM3F8-&_M%_LEAL(VJ#M M$GUL0HDF.RV^YM_6OO\ _9@1L?X(\P01UP@2:58K"[?Z WRVYFKCU#J-RLU@ MH$8U%/CJQ-LUGN)4XD<((PV]P]-/MJBM_)#>TI<Z\\NE1%32&WM0(9&QULD&@RIRH[4B1J''DS$K=VVA:_AK?Q3O?XUL.HJ$L)4EA*6]!);5Y/XA;JORBJRZ\=",\- M!L5KDEAI5\O5%O-$ - 1]7?#A;Y4;$'MW\84 B8T:=^,\W+T8U1**,JTSFW.#/)J4@0^1CP0E"L M)T%9C89 [+33SYVIV\08LM5+6N<[.W!GOR&6'E[VQIK6]ZV M&Q!>0.%TBOC G.JC)W^,#+ZKPXU;?(=^\X5VR(F6$_P">K!QD+;KB].>1++SN M>R:9 L5GD-)*DGOV9:TR9BTZD/*^2]_\U?\ D(IS_P 0\#I=4. )%3(FI5QY M ]Q&SR#M^Z);$P.:EA*(%BY]09%ILQ*7SZD$G_D[^B&_CV_DEI6]:VPQIH+S MC<>YW$M7/;K'K^F[+RRCGN<44C_(E5?PE-LVZHHV(U&5-5$G_N[I S_W26WI M"/UO^"T_-SYA60WQSYM#11@G,[+-B]?ZR)(].H5=;DLB*QV(@(ND&9UN#$9F/-_.P+(/K9><: M4YMIQ:%!>MVY!S7HG,YW';941D[FLX0+![JD+]@' @#03T&37V@CH)\;,K[] M>EBXSP]Z"['>@O1FG&%-K;1O04Z)\5>(/-^ZNC&NNN7:HPG!E0M,3KY&U2.D MBR]3%O.11JHI-E$.*\\TVG3;[Z7 ]-^)?.6Z9NF;IQO>U=";ZVJ\_P#870_^ MW%=4:$*K[70]]A_M'_9>[4W75[&ID?RGXT,WN'I/ZN_IP/F3XC\Z/5^M!(M5 MLH8C4;+:;F"Z!7^F=+ ];8MEZ9CQKS8)W6Q=MB]$,D+I%B,M%/W24AN8U'80 MM&TQX^F@NJF\BYWS[F[/)*=6F E 8'&1G\&S,)27)#-B?GS+!*(%YTR4;)ES ML\I)DS)TF2[-E2GW'G75.K4O85;OQYYWV#U7-T#7\-KG_$N7:A_V.U?XHWG6 MT.7+CX7[_P";_8_%3L;JI'W_ #_8F?GX2G'F_P#C@2B\^;^-=(,6X_D\\B?4/*16(G\!D MGSMR9^SW2X, 28D]T2U5.1-T\]/'@SD"!N:B*/C1"'Q M;2@S!BLQB"9++2$:#P]'8V2MN.CI#Z$Z^2M8&')\W\FLYV3?K91HR;W8KMR7K%F> MB66QR(J>D\<$L#J&2BK1+'1WX]7:1MEM.HK$>:E.ER&%*WO6@SHWFWC,.J5> MD1Z?INLTWK*^XUP;_-'U?QW3UWDOTA5EU*645,D[W)!6><($4O4!_D5_NW3N=SHIVPL%:];ND$+*3OKS19)7^0EA[?* MMT_4\9)<>&OH=0E3'X88TV'SYXY*7Y?7[J5N,L:0Z7UWI=JZUTB:&=DR S)R MP;A"@5;"29T>).DA:/1 (@)&>=;:7)2/W(4VVIY2$AT!@,!@,!@,!@,!@,!@ M,!@,!@,!@,!@,!@,!@,!@,!@,!@,!@,!@,!@,!@,!@,!@,!@,!@,!@,!@,!@ M,!@,!@,!@,!@,!@,!@,!@,!@,!@,!@,!@,!@,!@,!@,!@,!@,!@,!@,!@,!@ M,!@,!@,!@,!@,!@,!@,!@,!@,!@,!@,!@,!@,!@,!@,!@,!@,!@,!@,!@,!@ M,!@,!@,!@,!@,!@,!@,!@,!@,!@,!@,!@,!@,!@,!@,!@,!@,!@,!@,!@,!@ M,!@,!@,!@,!@,!@,!@,!@,!@,!@,!@,!@,!@,!@,!@,!@,!@,!@,!@,!@,!@ M,!@,!@,!@,!@,!@,!@,!@,!@,!@,!@,!@,!@,!@,!@,!@,!@,!@?&G&]HVYI M:-H3\ORO2M;1KX;WI?Y5^?QKX;3O6_\ [F]8!+C:][TA:%;UI*MZ2K2MZ2O7 MY1O>M;W^-+UK_'_W<#[P&!\I4E:=*0I*T[_\*3O2D[_^G^-Z_.M_YP/K ;WK M6M[WO\:U_G>]_P"-:UK_ ,[WO _B5)4G2D[TI*M:4E2=ZVE2=Z_.MZWK_&]; MU@?W 8# 8# 8'RI:4?CYJ2GY*2A/RWI/Y4K?X2G7YWK\J5O_ ,:_\[P/YIUI M6]:2XVK:OG\=:6G>U?6KXN?C6M_Y^"M_C?\ ]S?_ )P/O 8# 8# 8# ^=+3M M2D:4G:TZ2I2-;UM2=*_/QVI/Y_.M*^._Q_\ =_&!]8# 8# 8# 8# 8# 8# ^ M5+2GX_)24_-6D)^6]:^2MZWO24_G?^5;UK?^-?Y_Q@?6 P& P& P& P& P& MP/E*TKUO:%)5K2E)WM.]*UI2=[2I.]ZWO\*2K7XWK_Z;P/K ^=*3M2D:4G:D MZ3M2=;UM2=*_/QVK7_G6E?'?X_\ N_C ^L!@,!@?*E)0E2UJ2A"=;4I2MZ2E M.M?YWM2M_C6M:U@?6 P& P& P/E2TH3M:U)0E/\ G:E;TE.O_I_G>]ZUK ^L M!@?.U)3M.E*2G:U?%&M[UK:E?C>_BG6__LE?C6]_C7_TU@?6 P& P/G2T[5M M&E)VM.M*4C6]?+25;WI*MI_/YUI6T[_&_P#Z_C ^L!@,!@,!@,!@,!@,!@,! M@,!@,!@,!@,!@,!@,!@,!@,!@QNW2//7FWJ?3A+:Y5O@@DU[G0QB'))2R M_3+G,C5+GPV*)@L2B)9;MK,Q5N1HS+TAQA#GP0K>OQ@?DOPNY4OF/'?=ODFG MV2]'JC$\JW/O'+3O0*7TRB'BLXMR@A4?042+&Z?7:P:FIC=7@L612XS3K#*K M?MO2];;_ !H-[RSLEXY3=;6.YW% S>A=DH_^KCBE*(779*93ZJ6N?(.JDREN ML(P;.'$C$4+7:[-?;@QY4-PA.TPQM]I*]N)#IZP>J?0'&NBD^8=/EZDZ+! 5>L(Z4#=<&'4R4NRW)9!QR*K3KC?V;<0VV%I\>]7^CO4* M.1 >8IY#RVT3/-%;]!=/)6VMVF^@RY^R7NY<[!4&G#!]MJ) )69QCG):7/*R M)$^9#BO1&FF''=NKP.@.$=LMO;/# 7N%_"55%OMG(;K8;'7A#1!=.W/@,V2* M\*C(?(.$I(9Q _32E?L)<>1O:M;1\M:2'''.?0?IRRTD=6.);X!RZKC@W %&;C4%#+4YU^>0@L_%.D25*4X@) MN:_V WJJ4JWVVQ5*NIFWWQUQ;TCYAKD*.3<>LE[Z6D91#7)SDU<]'\[+#]/;?I"#:^S@:>,@DRWFY0"FDJJ \M^A.HP>]= M2@H><$KCP];G& M[3V>L]U\H\] ])>JUG!4*Q4/U03L8,8:L%!BW(J7 VVDE*F1W)8C&)$:=';C MK;^G;ZDM!@].]4>H^(]/;J?5K'RVDU6N;Y2-&]'M?!NM1N(]V=L#(;72RDWM M=0MMT#>;2X8A.E0Q(H]"GM;?BM/2);L>7K; =*^Z7%:J/G/;3JT?9[<\@(VM MIS:?DVYVFM:4G>T[_P"2%IW_ )UO\ZWK_P _XP/RZLOJ5SBUEX)V4;S0:F7" MA?[0ZD/KE.'62)SL*0@>LN?U]SJ'52"9-D(U2ABV1CQVW&M)>2QM;^XL=.W6 MF-!V?U;U;W"L=3!\!!V8$S:*IPZD]4Z1U:J^6NW=\ 6VT7PU:!%>KE6H7++( M])HU,6FG39+Y$F6F27VG&68B5N-R'=!UES_IW9>N>38O30M$9YKWL_S6QS!% M$OHB MM=+Y;3ZT9"@?,_++]=0YUZ?&<$=_]%]/!\GY-S L5CR=* C*:<@'Y5HUN-(F M:BL1M-;:VOY+#9=L]0>G?+XWKM:Z$6Y!TVUP/+/0/1G,;E6Z'9:0)'&N9V>E MU>W4>XTR5?[9(*!7'>@#I(HC')PWG4-R&7VOFEMQ0=@H[%:5>N@_"=Q@NJ=/ M\R%.Q/ROU97]@3:8?30%.:C(E_O?II"[%DW%;:W&V[M_6E:=^.MIV'#?<>X= M:X#ZJ]>=/8L JX5'G_DWSS.J'*2 PN-@.6F_]2ZC1ZIJ39-6F7!"L:N>]R3A M%D2IZ8*7'8TAM4!+SX=2\_Z;WRC>AJAP/O)[F?0D=4Y/>.FT^X\VI9[GSU:. M# MVOEE54$\U^9RA+?3:M8[DR?-Q#?HB17JO%A KA4-5D$62U)T3+_*9)8^+.F( MR_PO>@K%O_8=U7K\T CDHS?.8T;SWQ+L1=,KS;W/TPNP7GM-;*V@=SY^3Q]\ M1&HM0!P1:6W2TG;Y DN3\XD5*(SOV!GUZ/4EMSC3D>:0=D#;-5(E'J$:# M;&QE?):#$W9;[2ILEE+"DQ\"L>B>WO2LNO\ J'L'*6>2">6^;:/PCJ@RHW>I MV@I=.EBNI\=J'43-&)V07^H6WF7111RV5Z%0QUYKO87/-O8?-0Q)? M9Y8.P$7&L,1")<;;$19!F!\F-;7M#@6E:?7_;K9;0L'AKW*=4SH_KR)YIY MM;[;7[&>'NITOC73KW7]4JB<7J_<9G0HO":4=/74G;7P5P MB"]"V2VQ[,M+LYV0F(TIK8;!7KSU06K=(IH !60?1;7ZO$^>PW4^HH M7&A63B=RZ?%ZB)Y'<3H"YCSM8GUU<"<-V2?@RYD)7TR6V):%,!LK'ZN]')T+FM#"$+KQ3JHWE_<*T>&5.):[S6?2%>LENH_,[_,MA<@P' MJ)R#I+:XD>)(FN+E:E(#JOU/9F:Y:/($=VL5BQ[L_K2JUIF38XA"5(J[TCD_ M8R2;+5U0"8Y$2RQTBMQFW9"94=,:4_K;*E*0M )<)M?(^H\QNE:(UE>I@-/'>JE2EIYAZ4KSH1I]XI*@/#)#;24S&&=, M_9'0%^]9Z=W"P^A8/G#A9OGE (">*[[;<+_T.GF>@HD,%KE/I--IU>J@BX47 M3:9A$"0D%2+TYW<:.AAMEA3CVW&PJ8'VKU[UZXWCGE#(>>N;6_@W+^7G.G.D MP]MZO4[[U_H0FPF_ZC42T"TT"96N8#8 %&GBSK,\GN3,4TAG_P"&YM\*UK'N M+M?3R0_H-5@<]I?%J?XOY5[)ZAF6+(_UUNU MX9N1$E:;6A&]Q742-_2&V\W^PO0/0;UPY%RJ\^S5'N@R5,LD !Y?[_RX;P*7 M*I4V[5A]/7.@[DT[J]5EJA?PTJ8A@4\_.DQYD1&XJEM)"5^J+WT'G'L3S[<( M5R;B\SIWFOUQTFVT%JODB$FS1^<-\I*G&VY3-M&#/YPB.GQV!,EZ _L3MN7_ M ,9&IVTL!F<]] ^E0I+R7;>RR^0GZ'["G1042H\_K%C"6+C%EL?+++URF1F+ M84N!^'U "H'59(\M)4-#.MS5M28Z?U]J9T%O=AZCV(KZ!IGFGB1BC40P1Y): M>UW/H]]J16_,CZ\%M8"E :Q5:<+M=);GES9PPX[-F22"68,*-K2&G'9"%-A5 M7"?7/3^D]9Y!S"W :4+($!OLFK]9NH$)NX7 OPLI5.=^V 7C:[A = N LYTR*>ZI7N9N=4# M%I702,+G1$8Y;HDA 144RP]N)(VJ8E+[*& C2?2/9J/084SFU) + %J$NPG.$?\ ;?+3;O'^C=7J&O*=HYW>F*I9Z73K+4/17?O^CB8>]4YFX69EPWV7/H2ZRZAP.E_/W3NSR^V]YX'VHS0+D5Y?6N07^MWF@U S M0HY(#UG^_P 1ZO&:L8MUW^DA6BW/W_IELS]IE1)+?S;0ZA>U!QD4[3W;D/H; MW#)%6BJW:?9^^^1>%\?JMI!6.#5J99^U5"AP*Z<,D(USGNIJM2$G),@G @18 MCQTFC;S;T-4CZT!V?QSJ/8!G?KQYJ[87H]Y-B.4U#M5-Z/0JH5H;!.LV*U6: MEF*W:J:4M-T0--@SU=TY$EQ2*V)\&3K2FFGH[FW XP]D]']!]HX7_L3C<_+< MQK'(^#UR^\@)UFPUNQ3[[T$B.Y'7+UT&S1KI!MHD;1&PXZYM, H_\43U.D1% MKDN-M/-_4&9T;VSW*!=^W5WD81UX;YO6!J8RFM^9>^]BE]QN;'-:OT ^'G=1 MYLM%3Y!$?9L\86,V[&*2D2?S/F-ZB+::4']ZO[+]3C8'K#I5"&@TZUR.@7QGI/):!T.S<^L%@'W(:/Y^2K[EH>9:((&$E_LJ2VY&TAA:G MPF-Y]7^E>&V?KW-KVWQSI-Z34?-5BY&1KM=MM"J@2T>E.X&>#Q*M>FIUKMI( M[5J4>@LDOY**[ F3X?V,[99>6VI(>O3/5_H?S6*)0S2M%&UN1G6&7FMO.!7/?O5?HSCKM^KL7J?'+'=^(\C$W([7*'YJ[IU< MGT"UMUDO:3>^BZIUJU6/,E.(Q(#*!J)Y@Q/5%<<(N.:CZ;94%%=7ZYT(<3LW_\C.#NS'$-D;MT M"'VC40A?KFY#>@5D>V(C.D7DOS'&F84-U:@H2K>^^Y7,M%Z-5Z:8L//9W;YW M.(G&PGE[OQ(R]S0;U65RPETA/I*,ISE:[8-_2>//C-0/XMJ"RL->K/5MHK_ )%ZK?2'$UT;U5T&SG[(=H[1.B/=,3U/GMUL/\&-\W=ZX-7^27L3S^;>J76Y'7>I;G MU+H%,MDZ H HI]0N0F>]&EMM*BNK;:"F3GK#T#T/SUZPJ-QZ'3Z#U<;XYZ;T MMZAE^&=AX1VGF%J AE[N >J#+3:B0+J-$A"Y;D6#<@AQ+PLFJ-)[QSA0BU1F+F:>B5VO" MB2W(7ZZU2FILF2^XM]*VX[86Q;?5'I+C=C[-Q^YR.0]&Z7 E>3XG'KH(I]IH M5.C$_5_4[5R6)"Z)6'KK;R4D7SPS57B&GH))EXK$6W'WIA]7VZ"^N%=-[XOT MAV3S[VDWS.WP^=A5$U22-A3T>P]/$$T66ME+A<8HB0,>HR666XT MEQ#S6M/[5I3BFF@[9P& P& P& P& P& P& P& P& P& P& P& P& P& P&!6 M70N24SJ)7F96XQIY!7)N@0NGU. R2DQ!7]S%A380,4,P&%):,I"-'WY$1I[Y M-LS4M/ZU]C2-Z"*=A\W\N[D6K1R^#R[I:J5CJ=*&30IR>$>NE= $? MT7$)(#2PM+#R$.:W^O.AQY#>TN-)W@0.?XEX"2%6D5+!6'>K2#XD&43BV^P# MC]-T.==5$>*1 MEP]-)GK3N5^NM;7S^"U:V'AR7RIQ_B9BI':$,-PR%)Y:2XZ!61L)(JTS2"UY M7T2;$D,RW%HE$%V9S;B9*_RZEK_UZW\?\8''O6O&-CJ3W) WG_FPZQ4CG_+[ M#S&,[#]&=0X%U:+".6G^R2*_;K_5H5@8Z'QTNXYMWW4: M#KCSAYYC<6\J9-T.QS@J98\?->(PI3=@T$U(6J?$&ZD$7T0] MN*^]+&D;7_S_ #@9E*\K<@H$0S"K8TTPP>X7S;SH1U*L!&8I?,>4"+0#IT!I M3[BMLEHP^X3DOS4_^^0I:%+WO:$X&H-^..#6.+YCBFJR0GH\B2 $CBJW3Q33 MPK=: BP(A@\MM]']HB,( CY>VIFG&U$!\>3O7V-)W@:WI?BSC?4;;;[85G=, MK2>G11D#L-6H'3;;2:7V.$('-A(;'1JZ"(1HY5QRO,H&29$94.5-&(3$DNNL M(0VD,2Z>'>&7FT6 Z2U?QE?NLRK$>CT5_FG7':U#A#!+O0:; FH@% M%_PXV-!E_K[BZ)0H[;$S4AI.DX%Y='Y73^JP*D,M\68_$I/1*'U$ W GR!NV M+;S>P0[/5I#ZHJD;DP8Q6"VIV.K_ -3R-;0K6T[P*MK7D?B-6) 24*O3IVZ] M![^+BCS9B89$31OIF\0N@]<'F!)'*D%9!<7S:P6-B8[)L=5K4B1\1& MIFG9@E"?_B2&5*<4L.AZS1P_'.60*)R"I0&AE$JCXRB4Y\U+@0ICXZ&^X,%D M+-/9.D6%ER'XU*)2&YLC;CRY#NGE[5\@Y+\Y^,:U7>)=OIW;:+2W"WJOIG1N MK=FHE8)DBM3!+OI/[1-&K]F7$KY>4Q31$6-MLA'8'[27W(EQ$1_DW\0L$+XE MXE%'=%@W%?0>P2^H\ZE<@M-A['T6T7VR:Y5,6^\]009@C-;?KP-V;(W*=7#T MU-E3$MR)#[KS32T!NN0^2.9<;O>^GB#G4KGT1= 7RYVX=1Z9:>@F'*(D]!L0 M^O:4>F/18T402@Z5'VRTTO?VO+=4ZZZXXH,[H?D_CG4^A6'HEU&GBDJZ\ED< M2Z!54V4K%HG0* J::(C(5MJ\=YN).*UJ=8Y[HL@TIB;!D;2'WR/R MYSOD%LFWZ$;Z5?[Y(K#5%@7+KG0[%T:PUVB,SVBNJ;7)AZ2Z@2&DDXS4B6I" M-S"#S#2Y;[ZFF]H"-]3\8KUBVW>F5[F]UE\[ZG;Z+%MG/*Y( ML;TU.UI?X9D-:VOYA_+IXLXQ:IH0]%M?/6+;R*NIEM@N>W+04@APZ&#M$9:(L ME2D%(R)LA+4M&GW-*#76?P-YXLD5*Q5JJTV_\TYST*U4?FO3JI20 M<6KUD%?:D"(1H96&/JD)D2XIA45Z:*:1#E+?CH2WH)_9/)_&+2%[W7B00DP' M])"ZP&Z;!&&IHQAX;3Z>,HH&)76XBFT5IJ)7!##7XBZ1K:D_+_SO S>B>7., M=7-7,Y?JW+/R;[RVN\?L3"S9:#%74:E;RE\K3PW0V7#D!;*#MA98] W(9W%FNCG=Q''UQM):2$J(>6 MN($NJ5'L4BF1D7"C/.+VQJW.R8UN#'[9V)'?&;G5[F>K MMSI_5D4@)SE5FHUA&2F9==3)I@)N!)AI^R#,CO/HD,NH>6G8?58\?\=J[50= M;3=#Y^I=B5WI=SMEW/V2XVOJ:J49YVBQ7(X2E.O&V8M--K@1H.DM0(C#+*6& M6TM)U@:BT>)N*VZ[V"W%7^BMAKE.WN_P!:V89!Z RY+8?6G>U!>G0.5T_IL[G!"V19DF3ROH4#I]0W$GR M(+<>V#J[9JM&?GML*2@E!_A[;-0J.[^6E+6E6]?E&L"CN:>*N,9Z'0;_6PQ6KC^@\EO9WGEP>IYV5#GF*<4*!'T(+5R M:1'L2DLR6G%Q);27XJV'=J7L*O*>!O/KL$ ,J#/0^2CP_/!G)2<;D/3;C0?[ MOS4/()RQU3OKXDG^W9DQ99T@X@DZXDTE9&5O4W7WN?(+BJOG/D%)L!(_6JE% M&H)\?HO!G:XAQ;M18Y;SAZU.U6KQ*V_MP+^/?Z#U2]\OZ/9%V2+:.3*M4< \!L$T2/-5V\Q14 M6XTNZ"&OL&VRFV1(*$J5!EMJ0I<5O:=I_P"7R"N.8^+.+\IME2M0)[HAMOF< M,L.X[4[OTBUW&D\8'&X"@Y"'S.MG"$J*#3L$M0Z.Z]N5(@C%*B1G&8RE-*"= M=B\YT3LY>J6LJ4O5)OU(BFQE8Z-RZYEZ'=AP&S_H*LE9=+"G/I*ULXZ)B.O0 MYC,AE$F*R^UIM]M+F@KHEX=X6]6^4UZLIZ%S>3QEVX+I-OYQTJWU>^H:Z/+: M)=+CV"XLDY!JTZZ*68;G&'B#DB3)GH3*2ZB0E+F@D_,?(W$^/R^82Z&%,C-\ M>&=A#T1F59C19H>.[G;QEXO[,U125*D&')9\.PN.[*<=>CMZ4G2]_)6]A:=T MY74+_9N6VVQQIKYGCMP(7FD.Q2$F&Q$L!.FV:ARWI\9E26B<95=MTU"6G=;0 MEU27-?\ )"<"N'?*_('@)RMK&FMB[%Z#'>G2;>K 1T\OK N[@N@Q"+3^G/L8 M#)LM[7!V]]1!.$XSSL8A5+)9U-2=#Y3#[,1R,PJ/]2VTJP-3.\$<'2.JPZGRN MI\M_K5'E\VE$.8=7NE4+W*C$#Q:TD05]*-$Y,RTO3K/8"1!9)]6BZ)A*4XW+ M1M]S\A)9WB?SM-#VNO)ITT:$M--XI1T0 MD/AMU(5YU=+2.,3Z%/&D(Q2GV* MB3#"WXA&&^W*^UMO:UJ^.];#$'>)N+1P=H&''^A7DW=[;RNY7#H%[OYZR= L M)#BEK'7/F0R58I+R-PZQ53@W2V1D1J-"5]\A2VU.2'EK"] W*Z@!Z?>NOCHT MU%UZ+6*+4;/*=(27H#X7G4FVRZPU$&K5N+"?CO76?MUQO6E/Z6C2OS\$X%-W M3QKQ/H%NZY;[/$M\MWMP6DCK\"B7>Q"ZW(/?<2M]U;B@K+K_ACAO:S'0B=I=Z0'@=>$ MQ!?7*G1^EVRFTWI[@L2V#"&;G7 L^/"('@XJ,PPB2W]*I3$5AJ7J2TRVVD,K MH?B;C/2++9[&0G]0K3?0Q88)UNLT+J%OI=1[$* "F@ Z+T@$#(1F2[NZXR@9 M(DQU1)DT8E,60ZZPA#:0D]A\F<6LP#NM8(!"; /T7'JD3I, :;G#F78E*J%? MHM=BUY,5:-5R/"KE9B,_"+\-*4C:M_Y5O V/1?+G&>KG+Z>OM=F'972.9U7D M]G94<+P(RZM2;:;O54D"M#9<.2#LH&V'G9T4I$<9FL2&F5MN)4RC>@A WQ'P M[0+HX>YHOG6R'5ZZ$J%QN76.@V>X7EVIU V9Z=$F5*#5[$^HI"4*_ M3D(*[U-6XN4E#J0\0GB'C V8DX<(=,Z#<_[ORB\N]!Z-T:Q6V[/R>(V"7:.9 M5Q1F<^E+%-K9XC*E?QK#33$N1+>=D_*>-]0LW2; =(=/%#NSBX MPSL=(I_3K94:+U#]*M-4Z)/MH('.B..$45:+'@/+B/Q$SHD5EJ6E]"-:P-;8 MO"/";.HN@BKH+8^R\4HW!;:$@WX[#"6ZEU;CQ1[*([24-)TG V7_VC_$-7-=G;BZZ\]QR/ MTBU,<0?ZCHUJS_W9SFS<](C]Y=L3HPN$G>A+A;7[BXBI'Y=+HJ_L!%^3 L:A-S";?+2W'-O&XOZ%](Z^E M_:D?):%?^6TX'M6O*_#ZITKNO5QE,8=MGH\<%$=8_DY,@H%.BPPB2%4/C IJ MW1@N&%.' () MP66E]/Z(.)\IMO# T/IW4+==FJ)R.]08(RV4>B+*SU/@81P>)A,2)FUO%'&8 M,="I6T-)3@>\3P[Q)NO3:^5?Z':OY2H\0I!4[:KZ:,64H"\\](*=4Y>B>9<6 MV_(F"+06DO,([HX#L=FIM6JUHZETZE\LI9,1T2R M7$%3C5>Y+>B]V 1!YBFR6C_/[E"DV8B^)L0]#LD86U#E*:>1&^M04GYN\-'M_P#-3TA_20_3/6OQK6O\[_&M:_.]_G>_Q_\ =W_]=X']P& P& P& M P& P& P& P& P& P& P& P& P& P& P& P& P& P& P& P& P& P& P& P& M P& P& P& P& P& P& P& P& P& P& P& P& P& P& P& P& P& P& P& P& M P& P& P& P& P& P& P& P& P& P& P& P& P& P& P& P& P& P& P& P& M P& P& P& P& P& P& P& P& P& P& P& P& P& P& P& P& P& P& P& P& M P& P& P& P& P& P& P& P& P& P& P& P& P& P& P& P& P& P& P& P& M P& P& P& P& P& P& P& P& P& P& P& P& P& P& P& P& P& P& P& P& M P& P& P& P& P& P& P& P& P& P& P& P& P& P& P& P& P& P& P& P& M P& P& P& P& P& P& P& P& P& P& P& P& P& P& P& P& P& P& P& P& M P& P& P& P& P&!PY_L+(3AOGL/)'3YXU]7HOR5%7)&39,"4J),].;$>6TZWO?P=:6I"];2K>MA5'DRGVPW[/]W=3Z#)IQXS5^E@>250J M.1>&S==IZ^3,M,@HF, MYIK9&L2&T?!"]:2$2A^R.YR*0*]0+IG+/_M5S':HG,&:VW*M>NX1*43[*G@X MSJ[YE4G=+?DO7!UHBY64#]/-AW/QHDJ4G;.PFC_L"\Q^/SNBJJ=4V6A>Z'/* MVQ^G2_\ '*J+?JI' ]V7Y_M?L?V/=>5N;^/S^K^[_CX?5_QP-??2_7O.U[XW MY]\[0^>'[#Z2O/J#IYFS]BD7%VO4IV"6$])G('BJZ4<,$(#F[S':S5:"]%Z> M,O RLRN2,JAEHDDVFOJ2[^ <=272KKJ?5 M8K\HW90ZJY)FU.WJ]/F';O;BSUC+QAH"'%D"H,$-ME,B1I<7\20NL-[@]&=&B<5I MG-.>;QNFC^J4P"4'USH)"J68-*1&U D) M0ZP2V[&U,6B,J0X$2)?[+KXU:+D4"UNG6"F<^Z\2Y/.YB%YQWP[V"^0Z;;TT M"_WVH7('7Y_, _ZIV+/FBP,I,MV4-AZ3)(1)+VVV0M6-[6ZLCU*_Q6T#N0/=,>L<[2)#%1&HT4U$VME4M, MMO;6PYPYS[/[AR+D=( WRST.R]%[1Z;]? @%_L=9[#;:W1*3QSK%QB6E\Y6* MK-L5YM/T%7(@JLC(+@R+#%/1TRI2=Q5J?"_J5[A[/U)CG?,:/2J(.[7>.K], MHJ+W<*[U0'QB=0^54:O= +]8JU1L,.I=',1SD2WC1$<0N6SJ*8_<2L@ZQ$TZ M^%N^")/07QOJMOJ"X']SB>R>KQB48(7+&:W$:W5>;R82*P\:TDA" 2XDA$IB M(XE*HFY"FE?)25+6'/\ R[T9V6NWOWT0*&.A&NF6H'4_\ MH?T/JNZ.LP5V1RQV!^XR+(ZZ^,21@Q8;\A.HBX\2.F,H.W_,/:+'W/A$6_7. MOA:]N(S]"=1I;KB_K"OCWOD/"# MMQM;TWO:TL*VQH)?Z)])]M MI%.].5D^@:JSS8_U"LB7A']\12#O/+<5;.#K6[/'S7XKTF^RG>'E^6L]5ZFB98K-7>7UVF:,*'!6/Y2M[2M 65X[]"E?0E M1NA8O:N,W1VJ7'=?AV3CDRT#HQ <\&&$VDW+F5\TN]\EMT&9*?C/"2;\I;K3 M*)33GUO:0@.3NN_[ .A\SZ7:X+,G@AJLTOM5/YH1Y=7&NH7WJ+U5L=UJ](E6 MZR=/J$9_DW++.R]8]D$5TS&6XU':;COS&Y3Z4("7#?:W4]>J7.+6\;R+G M_ MLYCFX#GO2HG2Z'TJ[4"*S(: =@YEU$U#WQWIS]HDM-RH]4&-_P DB(XII;0/:E.:0K:-;T%E>:O9W1>E=?K M',+T-I=IB7FF6.R,6;D_-^^5(3R^QUA(N8_2KT2ZY7( RQ1#XXD]_%FH3HY4 MB2->:<&M:=:7@9'0NC]KJ/O6TM0+)4YW*:EX;L72V^>V X4J8R68'WX>C=%Y]VOF)L_R"WQK_P"* M/4]_!73A0'LM8'42T\ZH(U4@'%O=^;U6NGP9;%S2N(: /PG6'(6G78C3!KPQ"AQ T6%;64;1I#\6,Z%]>5O6EYZYU0_RFZPZM:FH_/T= #=/YES7 MMG/*7%E1#D $=Y]8A_81:7_[&PHM&F#I42_1A_ MI_?*;YZJW('0_F4+5';B[U>5;=%.E72TTQKHS=*I[]8E1(=(@0*C,A)6;(-% MDJGSO@F#]<=QQ8:;G_MLMTVM]]NU=J(N%6^>^2>'^EZ!&*.S5%R$KK_-NF7Q MRN6U4=_473 AREQ8^E0]-J5IU[?RW_PWH,7C/IKT/W#LM:I]>J_'@7/0_!_- M/;NI&C+MQEVF5OO-;N)"74J# A3&QL9\00JWVM3B"W6]1]_4IIQQ?VM!/NQ= ME]"H])5WSIPD1QYB29X/9.RD;IUA-RGPP[M>OM?IK 9BOU&>*DF$F5'T?\OV MXOZFFUN[V]^$QW Y%<_V8V^TAN#CJ\'Y[R^X=$X8YV>_&;U5NO\ 6JF#?;NI M_F\*G5,'R,9&L4]9NSU K)T2(R(3,(=':_\ 3*?=VVV$KN'^QCHG/>1\6[O: M>()53.PL6?DD6I,RRUO\T"-JO4>LJD\7Z_) R?TS+XZ)+$QW(T MN6UME]:60LSE5D]*RO=YRJ=.M7/U !WCCC5HL]'J#%W_ ( 7Q. M]QRP=_HU(XG&"=5\B7OU5RD6+NQBJKIVZ1KGSZJ'U_HMR3NI;A3H72H2W[%% MACX@]463\HSK>FW5!01WW=<;72^^TFYM\6[$ ?\ %?H/M0\KR<)W[G-6V0YF M'!Q3G/I-QM$H=+N@8_$N3?T6"K$!\R*EA2E1XRWXZ]!T-.]+>BBL/M)/AU'X M]_0O*M7J<>WB>A%;H[:>GVG7'ZMV&RU6CFADQ,*BP@U2M,&#$*%V#:IQ-:]N MM-,-[><"7\0]/=A]#]VL(FAU[FH3S]3:?PZ\EC5G_M+W5+"-[QQYKHH$2#@# MIC=9$3J[.?:_=D2MOMO1G]---:<;4[L(Q[#]A=4\^=)AUD0-YC1*(OG<:V"N MI=Q!=1>YK?[R\<+P)/)U=*H4=VJ<2FC!@V-*>,V;]B.M)-M3,5Q$=_>!2ML] M9]:XMUWVUUJP$:M=N;4[D?CMWG/-QQ.SD84.W]M+6>N4_8RQ"Y1L-_!S3Y-Y MZP$1HB1()P682XC6UL_4\'I*_P!B78 %'[I+_J= ZI9>>\H#=-I-NJ-![ERS MF9,Q)OM;HI;E]M;ZN.02@V)#UGC2QTZ%.?1.B;><6JF5.[<]M@JS$S1J',BR[\+>@%X\M+,UEUW[( MD9;/Q<#ZN_KOTUQ-SI5'ZM1>.6/KT[BU=Z)YT$\X?ND*L7B^VCJC7((_+S\J MS3G24Z8$M5SJ6Y4R$F-IV*3==TTUI.M(#*U[RM5GI-IO=%%\@&5VI< \\W>Q M6'J=TG4RJUCK7>#1\4Z<9>9P+$N_8?85SA]]X[71GGU=NX7Q:-+[,<3OI(@=<[GTZ MLW$]7JMQ_6BLF?2F E)'1'Y)DNLI\R>>*R94V<^[*FS)#_-JTZ]*F27W'7I$J0XK:W'%K4I:][WO>][_.!2GU;"NS'I[U;,%]YM-*I'"W@?DH:.$]=#6 A=FS74^D .4U;K/5 MP/,"T&7H=0 0;9VAX>:7C&U$)R5;>1'83IY8;E[V\?)\U]M],JU6 OB?.G' MZ5U;F#);^49D6B-<_-HKN<2)=&F)?_Q?IGE$Q5)AJ;5J/K_SM?\ RP.@NY][ M*#!2-_[!::M1:I$*F-1B$@978MCMC#LQ]+ M3KR(;3GP2ISXZV%)]"[AZKX?0;L7Z[!\MPG8IOFH^D]95>E^6^%W6S%Y-4YY#*7$TC\O-Q8 H?^BP[/([>?DQVD.K4%H1/>M_F\ MA*'937&Z7:*_VZ'RB=U+HL+J]*Y):*T1IR;L-OO,>;V0.&ZYT ]-T[H*NJP' MG'XQ2/*>407!C[>4&@">\>]V^F@1%(JG(CG53/L37E:-8S0?J]&YN1&%.%3^ MTB>F)I=I;B=*!('P_I:DBI#CVYNH[FXLOZY+$AL,^^^Q?65+&>HKDW3//\^E M>.;-2PG1XZW^@1[%TY$[E_+K_>FJ&YHB[ I3H;=VD_QKY)!1,W6F6766-H$<=BWWGM9 6^UE.E<:H B]253C(F0U5J&@,&/?I"?Y"&7_ )2? M%*]ZLLCJ=/[=TJ++,= MSK\ZR5KFP!/%J_)6#:##A:UD3Q%3OXW*93&&2=H?^L)X(]N]FO=OIK]8YO4> M?\X'>5*/ZQ[8QU.)=-=+JX*;:^A5^[?=\C6[AG\I4R5SJLKH5ZN- M5BE/0UVJ7">5>>J)PRFQYOBFE^A'IG3#/6+>, RB5UM-08HL#?]CD6XY%( M("MK02GDW)$+2'5N)E[6VUH*JE^\RZ>Y\3ZL)K6XMV]2>&N"#^>TBPFSB.04 MSI'1>YVDZ5;X,-<"O5$'-(LQDS%,-$33JXHZ*G]B0C38?H=;RIWF7K[S? M(7,9D(]'T;H/*>EP1R9<,!,NO*JF[U2BW(2(E3"#H]Z(-AV<:Y\GG778DZ*V M\XYN*SO0=MX# 8# 8# 8# 8# 8# 8# 8# 8# 8# JOL?'ZIW*G1J/7IM8*:S G;-O>DGT[>.=PJ4!X_RF?R?F)3^W0#I+JA>Q%Y<][HG+ M:/WQ2%TS^S.7E!U@,FOIMFQ,>_.J/- UF5@&B^_O3"U^$IT&K*> ^5EK5/-/ M] [8Q59?=!GI*-R:'>!S',Q79(5T'] G6F$,W6G#[T4[:(*Y4H9*)2!:'Y;[ MT>.P^IMUH.E;/R*K6WJ/*^N%'C"+3Q^!T(=5&8F MN-1@#&XNT.LZ:7M>U:7^=:T%#:\2T!BR2Y8OH_;07-R/2U=?)<&!WR.,Y%,O M[UBU( O=?D8F@8IQ@#+(.+6Y#4AQUM87STGD=6ZI/Y<1LKQAJ M1R+IXGK55T*FLQ&WK0&KUGK,1DPEV)*W-$*'6V5M;*-M+4[IM6G-:3O2@JZO M^1>65J@\*YR/F6]5?\\]/5UNAN23,-TE(M*_[Y^6;%*2);;)"/\ ^8D__P!+ M;<=?_%G_ -G_ W\PKV#X*YR%%C8E7Z9VVJEZCT_H_4.5VP+:ZYJQ\DD=;F2 M2G1J-4'2%.GBRO-;67FNRY0BP132-R-H6EQ*F(^V@G]-\C\[IYOEEIW9NFVN MV\KM_3;]%M5UN*K$:M]NZU6'ZC;2UP=?'M1'&4!'DM0((MD6.'I8:0Q'0VCZ M]A&B?B3GTVSV(B.Z+VVKT&Y=#;ZM<^(U6^,!N66:^;+1+ 3*R&6@:[R&'6>P MPTSRXL6<@"BDM3BWXR]/R$NAZD/%5!*WC^RDNA]E(4O77Q_>T<3(7(>0Y4SU MD6=8M@^RQ(\ZO2+Q!'Q;C'080&8.-@TD4_/432-[;V&D1X-YO"8>V!Z1VJLF M!G8;]VSFEF"6NOMGN.V7JDHM/Z37Z%(F5";$ET&[D3TQ\@&/L&XKKCVMI^.V M6-M!N7_%-"=K%>@M]'[8ST>K=%/=7#=Z7>8I#K\>\VD+_6+)+W.+ 2%*W7#= M52V+> )") )@L-);A-K:;<2%J\&X%4_/8"W@:J>N]GSUHD MZBJE*2B/&2A"EN*3\E!RWQ?PD^ XOYYBGNC])X[W3GGGNJ<4OUKX;;@\--CK MP_2RSM0*[L]6LX8K%K%@)3EBBD>'%)PG)3ZXTAM#ZT["Q3'^OKST3JLFDPHM MOKE8?\\Z\SH& K&E/Z_/MW-J^R"*9I8>6(2KF0LC:GI)*2Z^N3MUQ3B%.+VY M@3SL_D7EG=BUT,W69<&)=\X?*\_&T@3,,>RW19EOBW9V1 1($SE1[#HQ$2E, ME6W&],?E/U?G?RP/6U>2N77"H^E:65EVY CU6>18NF+AF(;$V)/12:;0=)J; MZQ+R!$;^#HT)6TO(E;_84ZO\_A>DI#\^O4GCSN/7[;WNA4^D62M4;O=IIQ.= M;ZCWH8 XH31$&5$:8Z!V+D),8]T&1T\'&KNV?TZT\D#9VX0[9'X+3(5H/U,[ M3QJG]XYD>Y3=7#<4 <6"EMDZT5<"68";JQX7::M8ZZ8;;>V/.5VQA(DV*ZIM MQO3S"=+0M&U(4'.\7PASS2.F$#74^^V6]]6C\IW8^I$^AQ(%]&F>*'SECYS8 M:I,K-< ZW-!D#KB51&('\3+9;TB1#=^V3N0%S<7\_5SC)/H-H9M-WZ)T'JA M$ 1Z!T7HA ),L]A34PV@%6&;C5>OU2KBQ%>%[<1&8ACH^OD\XXYMQQ>U8%$V M#_7[S2PP;76'.H=W$\TM74)'9W.3@KJ!&T@7TJ9T"-U.:>A+33W+9/@2;_&_ ME-B212>'1*<4I,77X:TT$IG^*J 5O";(4Z%V4I2VNOQ.]L<3)W(>1Y5%ZQ . M)M<*RPV)M=?O,.!$N*-&&@S1Q 1LC_S3$TC\MX%F>B_.'-O45$&<[ZDR:F+B2KDL])]9@@=9Z^&,D%2 $H$%K$JJN#Z[#CLQ9-?0=AS%R""VG]NOSO MB^E2%H3^ ]>5>71/,[<*NA/L'=^ME:O59U*H\?K-[AG!=-KI-X>\31!'@*_6 M&K"=(($Q673)W^6,;88TC4K6EO;=#$[1Y Y?W:[R;M="MXC[-\9NO ;M5P!Z M*-JU_P"97?\ ;D2 ]GBN"995J:!,2U3QLP=,'R&96M?8IUK\M;" SO!5%LDM M1+H78O0/3"R>/]5X3#(W"Y55*1O-^P5X=7+8.'AZU1*[7&3.XP>*^V5W#41= MDQT;DO/M(0RD)78?$7$+.[:_Y-FV)@7WC]+XW>Q ZQ+%0+:/YI,C3N97TFX. MB1B4;JW.WX__ -Z3T.1%DQT;2A6G$LQM,A-N2^=X/+[46O1?JW9>PW(E6H%, MBG>LVP632!J8^:HDD0#K]2KE-J<>00GZ;>G$G8#Q::MEO3TI2$)1H(AU+Q[2 MNF7*YW:%T3L7+"'4:P)IO7X'*;>.K@OJE>!1IH\2S9D$ZZ>G"3,$.0>'I+ Y M @O^@O3.Y.TML[:",WGP3R"W3)_\!:>L4*F#9;D-]3#[CK6_C@7'R?SI0>-V,K:*E)L;Q(Q MR_CG)):#)*+,B:JW#AUD%TUYAF..A*;+OQK3)W.>^6VWU:;VAMK2=Z4$H=Y% M57>U0>]*>,?W:!RXIR)B/J8SH!NJE[8'N4IYP?\ J;D*,:+A&4H>^_2$L[4G MZ][WI6@YQ'^#>:U8-S6'S/HG9^3V;EU0L//0_0J-::ZBW'*%9K-,N$^I7!FR M4ZQ5&Q#8=CG.2Q[CHI,L:^I2HSS>W'OL#8R?!O 342L"+K%N/2:W3^57?E(" ML]'ML^X"XS/393\KI'0I$DJATY.ZMVUP@?F/,D8; MT!V0X^K)^*=!K];JUJ3;2 .K^A0T'T0 M]R><6_?/ED)DV3$@,RE6R'(YF,=BS65LMM.:=WME>EZTD.[?P/JWF:L/=,Z5SX!7P=/[:.%"RILL.A52FU9F'52 2&2DOP(?\ M-D--+;7N7O3#;0719_#%&N"C[\CHO7Z,STVF5"G=XJO,KE$K]/[+%JE7B4Y# MUC8(5\N>"3I]6B-B94T!-"SI@IIMA]U?UMJ0%]\YX30>57+HMTI<:<-E]+A< MX&E@W[$?^NAAO*Z@W2*D/K(UF&PL7$C@6DH=0IU[2EIUM/PUKXX%?]B\K .O M68M:D=3[3S*9:Z*CFE_'\SMXHAQ).$68^M>DN.-N.H0YH*B]#^'K!9O/O?J[6ND=>[CU[IW/*[S M<$3[#T,1$9$505:T7EMV&?S+D& P!YP8MU@J M9.MNCF8A8%9QIJY2)2)[4K;C4B/&<:TVMKY*"KY_@SFUH!]*'=+Z3VWK)[IO M,?\ IJ=>[[;@$BVUGF2BT4[*K%.U7JA7JR)_EC(^-*(371LDB1?BLJDON::; M2@+EZIYMYIV+H/"NEW)@RY9?/-K*6^A[&D]08$D@6&L07H5FB?K/?S0B/-@0 MB3+'R:^LD.C/_G?U?'85%!\"\)#*S%N/?M^F8]H#V&(FW4SK46R MB[172M.G30\P9$#5":'89&C9D.=#:AIVRXAU*E;V'GOPAS4C.O9NW]$[3?;/ MTM[ADJYV6V6X&_/(2?/'3'.I\YV.@"ZF*K];AQSSJH\J&-AQ(* M4^>VP,N4QIH5"CMG$UB(W#D24.JU,TO6OH8TQK;P41Z'X%9/0OICS'(-\ZA1 M.5>=[5*[+-ZG)MT#*>>=*L_1SG]\[#1 G;(HR%W/G_ #RXP0%)[ R,"QZQMRT1I( H>"SC M%2AL""]!:G6GJ?57R,*17"A<5-"5EQN#^!Z!1WN:)L[=1&54?!HT#G M$,(PW=2_[L=X!(T461=F4:3MF+6X P4&?:6U&FC8$>)!W&C-IC-1E?8MP.A:IR&JTWIG M6>KB7C"[/V;5#U;FILUE\2SKG0&57 '\+#1$9>@[<'S%[D_-U[[7/PK7PUK\ M8%+V7QAS _-LQ^!9.DTZ\G>WR_08;H=0LL ;;J)T,ESNO\J,?U%^4#GB=U<_ M1ZZW"("2D0G"FH>=VZA6_J^H-1(\1TM\=6)B>K]U1U*I]+/]9&=TDW,*9Z8J MWVFFN<\/H=8/U0KSMFL3J*I M >, CC8D9E"H[++WR=4&34/$/*Z@6@'DVGJ MME.0_0,3TU),6^X1CA$OU5CE$SCLF:3DN!&5*!D*M,VXL>Q]$:/);;U%U'C- MIC:"56GR7RZWU3TO3BLNW($^K339[IJX9B&S-B36Z-3^?I34WUB7D"&/X*D0 MU;2\B5O]A3J_S^%:0D++ZQR"J=EJ@BG6UXPR)"WCG'0(BPLUF#,4D)4['VM"5HVK2M!7%T\G\POD;TU%-R[:VUZPK%>J?3 M_P! Q#CJB"ZU4)%)'+J6W!3_ /#RU!Y*E.K>U*2M_P#"M)UK_C@0>]^&N9WL MS?GUWKL55IG85B'NV\IIUSA!^>=>E"@@NL/R[5$=K\VQB9%FJX6(--J D@_\ MS"CI;EZ=_P"6U!8\KRQQ\E"]"!S0::;KOIG^&;Z56Y\[30=$0!SJO:H/-+>U>C/8>Z=BL8VJ/T>L2. MNW>";A52LS9H^>38&B:W7JH**'#$@1#U+-%62)I]N*A&Y?PVYI83&1PZF2>E M]"ZLX^=U9NE\LK7(+$TF>QH2U5*H3NY88\,A[A;>BF%RK].TZ\IUQ"T):UIM M.T;VL*(3X7H00=1XO-.J=UXX3IW&Z5P2?9>:W($/-WWFO.X+X^EP;ND[4+"% MEV&M,SYFX)J!#'EH>YSZ69"&UZ0D+3IGE_E5%LFK&&B')6M<)J?G182P&Y%D M$2N<4XQ9S0]LDHVB::,G2$JVS$SYLR8^N8A6OGKY_):@A/,/&]/Y:>H57'H39+GG.69@F57HC(^(/""K);&:Y6YSPX.BR$S:14-S:8^ MD+2A:0Z/I52W3ZD,J4JS6F\:',2X[UCO9"(9LYA$N7*E*V9GQ!XN)+4RB3]" M/C';UIAM"=ZWO6U;#D?AWEC=8JO(:-?VRJ8_D/K%Y)>?S@DX/7#M7/CE4N%4 MI/\ 9H.HTB:T_5:)TB0"D1E_K+<(!T3&UK8=0E06'QOR+RSAL^K$:9,M[\BH M<%KWG05HZ9A$&UT&M68U:QTF8F.)@[>L:B9Y_3LG6T-+9TA.F=;UM6PA0?P% MY^%U'=%F1+58ZLOS0&\IR!5A-QI;ABH$AB[PC)A;[)-A32H M[C3+C+;;C>EX&]'\0M$SOG&[%8B!LW0/,_(C(&B6FV&!A2Z=%ZAT2*/J]@M= MDV*8A-_=5*#6U1ER7(L79&=8Y*T-Z3'^2PZ[P& P& P& P& P& P& P& P& MP& P& P& P& P& P& P& P& P& P& P& P& P& P& P& P& P& P& P& P& MP& P& P& P& P& P& P& P& P& P& P& P& P& P& P& P& P& P& P& P& MP& P& P& P& P& P& P& P& P& P& P& P& P& P& P& P& P& P& P& P& MP& P& P& P& P& P& P& P& P& P& P& P& P& P& P& P& P& P& P& P& MP& P& P& P& P& P& P& P& P& P& P& P& P& P& P& P& P& P& P& P& MP& P& P& P& P& P& P& P& P& P& P& P& P& P& P& P& P& P& P& P& MP& P& P& P& P& P& P& P& P& P& P& P& P& P& P& P& P& P& P& P& MP& P& P& P& P& P& P& P& P& P& P& P& P& P& P& P& P/ST_P!F)HL% M\]U+^*=Z.I!CTAYMK9H3R6P%JQT.T5NP=)5'R9=>N/\=]2VNR7NT])MO.C MT DM0&K+;!FG8HLJ/<=@R"D5 MV-ME/R8=>"I;?[U[/U3R/ZMM= (\($6^B<&D7P79^6]9-3[9S$M*W)C6&EWC MG%PIM;Z74^C54OK6N*IO>MA^RE'>LTBG5A^YM!&;6\#&N6! MJM329$ @JN*VJ7H1/-0QY:7!^S>_@Y)8:>5K_*DZW@2K 8# 8# 8# 8# 8# M8# 8# 8# 8# 8# 8# 8# 8# 8# 8# 8# 8# 8# 8# 8# 8# 8# 8# 8# 8# M8# 8# 8# 8# 8# 8# 8# 8# 8# 8# 8# 8# 8# 8# 8# 8# 8# 8# 8# 8# M8# 8# 8# 8%">C>#0?1- '4B5=+3SV8#OW/^E5ZWTYFOR3H6T\VM ^W5R4Q% MM(8^"E,H+#&MN-R(CJ%HUO6]?YP*<@>(:_83!X_Z Z_U7TL1+\NO_'!T;H_] M#KU?JM$ZFP.B=#CUVO\ +Z718+!ZUPA$6/()O_L3$,1T(96UKY?(-G5?(I6! MIR%?O3/H;IX(;SFS\MI8@C90%'K5&V-IM75"O0:6- MY)1:FQLX+JHLH8Z&%-6MZS7N3"J];"Q1LDX"F#&'V6W50U+CZVQ'C[2XI\+V MP& P& P& P& P& P& P& P& P& P& P& P& P& P& P& P& P& P& P& P& MP& P& P& P& P& P& P& P& P& P& P& P& P& P& P& P& P& P& P& P& MP& P& P& P& P& P& P& P& P&!1GH3O +SM0X-Z.U6YW;9B\47G0*JT"$%G MV@Y:^B62!5*R/@,6 [6Q"=23!%I"UO3&DH3O\_G A_(O4X/I_1"G(K#RWK_$ MNGP:?OH(^H=> UN ]::0R8C5\C8ZL:IEMNU;*QPAJ?%C3F-S&ID9=(W:JUD1V"L3[!;*^U6Q!XU'(5L6RY+;?8AR%,*:TOX*_'XV'#$<-<;'>^W M%O&%]]-]O+6;Q7W&H%>I^@J[>!A7G718>A<[BE1XKT+HU*Y\0AF;D=GDWB@R M$V_$2Y"A3GW67&&OD%?F,3W%NMQ9*W70ZXX!PFM\=Z[_KI.\[Y MJ]29]O\ )?3Q7<#XH$2@S[46BTSA)T(CKA93&GC%D8LKY!V(Z86N:EY4A#:M M:TM&@_8/ 8# 8# 8# 8# 8# 8# 8# 8# 8# 8# 8# 8# 8# 8# 8# 8# 8# M8# 8# 8# 8# 8# 8# 8# 8# 8# 8# 8# 8# 8# 8# 8# 8# 8# 8# 8# 8# M8# 8# 8# 8# 8# 8# 8# 8# 8# 8# 8# 8# 8# 8# 8# 8# 8# 8# 8# 8# M8# 8# 8# 8# 8# 8# 8# 8# 8# 8# 8# 8# 8# 8# 8# 8# 8# 8# 8# 8# M8# 8# 8# 8# 8# 8# 8# 8# 8# 8# 8# 8# 8# 8# 8# 8# 8# 8# 8# 8# M8# 8# 8# 8# 8# 8# 8# 8# 8# 8# 8# 8# 8# 8# 8# 8# 8# 8# 8# 8# M8# 8# 8# 8# 8# 8# 8# 8# 8# 8# 8# 8# 8# 8# 8# 8# 8# 8# 8# 8# M8# 8# 8# 8# 8# 8# 8# 8# 8# 8# 8# 8# 8# 8# 8# 8# 8# 8# 8# 8# M8# 8# 8# 8# 8# 8# 8# 8# 8# 8# 8# 8# 8# 8# 8# 8# 8# 8# 8# 8# M8# 8# 8# 8# 8# 8# 8# 8# 8# 8# 8# 8# 8# 8# 8# 8# 8# 8# 8# 8# M8# 8# 8# 8# 8# 8# 8# 8# 8# 8# 8# 8# 8# 8# 8# 8# 8# 8# 8# 8# M8# 8# 8# 8# 8# 8# 8# 8# 8# 8# 8# 8# 8# 8# 8# 8# 8# 8# 8# 8# M8# 8# 8# 8# 8# 8# 8# 8# 8# 8# 8# 8# 8# 8# 8# 8# 8# 8# 8# 8# M8# 8# 8# 8# 8# 8# 8# 8# 8# 8# 8# 8# 8# 8# 8# 8# 8# 8# 8# 8# M8# 8# 8# 8# 8# 8# 8# 8# 8# 8# 8# 8# 8# 8# 8# 8# 8# 8# 8# 8# M8# 8# 8# 8# 8# 8# 8# 8# 8# 8# 8# 8# 8# 8# 8# 8# 8# 8# 8# 8# M8# 8# 8# 8# 8# 8# 8# 8# 8# 8# 8# 8# 8# 8# 8# 8# 8# 8# 8# 8# M8# 8# 8# 8# 8# 8# 8# 8# 8# 8# 8# 8# 8# 8# 8# 8# 8# 8# 8# 8# M8# 8# 8# 8# 8# 8# 8# 8# 8# 8# 8# 8# 8# 8# 8# 8# 8# 8# 8# 8# M8# 8# 8# 8# 8# 8# 8# 8# 8# 8# 8# 8# 8# 8# 8# 8# 8# 8# 8# 8# M8# 8# 8# 8# 8# 8# 8# 8# 8# 8# 8# 8# 8# 8# 8# 8# 8# 8# 8# 8# M8# 8# 8# 8# 8# 8# 8# 8# 8# 8# 8# 8# 8# 8# 8# 8# 8# 8# 8# 8# M8# 8# 8# 8# 8# 8# 8# 8# 8# 8# 8# 8# 8# 8# 8# 8# 8# 8# 8# 8# M8# 8# 8# 8# 8# 8# 8# 8# 8# 8# 8# 8# 8# 8# 8# 8# 8# 8# 8# 8# M8# 8# 8# 8# 8# 8# 8# 8# 8# 8# 8# 8# 8# 8# 8# 8# 8# 8# 8# 8# M8# 8# 8# 8# 8# 8# 8# 8# 8# 8# 8# 8# 8# 8# 8# 8# 8# 8# 8# 8# M8# 8# 8# 8# 8# 8# 8# 8# 8# 8# 8# 8# 8# 8# 8# 8# 8# 8# 8# 8# M8# 8# 8# 8# 8# 8# 8# 8# 8# 8# 8# 8# 8# 8# 8# 8# 8# 8# 8# 8# M8# 8# 8# 8# 8# 8# 8# 8# 8# 8# 8# 8# 8# 8# 8# 8# 8# 8# 8# 8# M8# 8# 8# 8# 8# 8# 8# 8# 8# 8# 8# 8# 8# 8# 8# 8# 8# 8# 8# 8# M8# 8# 8# 8# 8# 8# 8# 8# 8# 8# 8# 8# 8# 8# 8# 8# 8# 8# 8# 8# M8# 8# 8# 8# 8# 8# 8# 8# 8# 8# 8# 8# 8# 8# 8# 8# 8# 8# 8# 8# M8# 8# 8# 8# 8# 8# 8# 8# 8# 8# 8# 8# 8# 8# 8# 8# 8# 8# 8# 8# M8# 8# 8# 8# 8# 8# 8# 8# 8# 8# 8# 8# 8# 8# 8# 8# 8# 8# 8# 8# M8# 8# 8# 8# 8# 8# 8# 8# 8# 8# 8# 8# 8# 8# 8# 8# 8# 8# 8# 8# M8# 8# 8# 8# 8# 8# 8# 8# 8# 8# 8# 8# 8# 8# 8# 8# 8# 8# 8# 8# M8# 8# 8# 8# 8# 8# 8# 8# 8# 8# 8# 8# 8# 8# 8# 8# 8# 8# 8# 8# M8# 8# 8# 8# 8# 8# 8# 8# 8# 8# 8# 8# 8# 8# 8# 8# 8# 8# 8# 8# M8# 8# 8# 8# 8# 8# 8# 8# 8# 8# 8# 8# 8# 8# 8# 8# 8# 8# 8# 8# M8# 8# 8# 8# 8# 8# 8# 8# 8# 8# 8# 8# 8# 8# 8# 8# 8# 8# 8# 8# M8# 8# 8# 8# 8# 8# 8# 8# 8# 8# 8# 8# 8# 8# 8# 8# 8# 8# 8# 8# M8# 8# 8# 8# 8# 8# 8# 8# 8# 8# 8# 8# 8# 8# 8# 8# 8# 8# 8# 8# M8# 8# 8# 8# 8# 8# 8# 8# 8# 8# 8# 8# 8# 8# 8# 8# 8# 8# 8# 8# M8# 8# 8# 8# 8# 8# 8# 8# 8# 8# 8# 8# 8# 8# 8# 8# 8# 8# 8# 8# M8# 8# 8# 8# 8# 8# 8# 8# 8# 8# 8# 8# 8# 8# 8# 8# 8# 8# 8# 8# M8# 8# 8# 8# 8# 8# 8# 8# 8# 8# 8# 8# 8# 8# 8# 8# 8# 8# 8# 8# M8# 8# 8# 8# 8# 8# 8# 8# 8# 8# 8# 8# 8# 8# 8# 8# 8# 8# 8# 8# M8# 8# 8# 8# 8# 8# 8# 8# 8# 8# 8# 8# 8# 8# 8# 8# 8# 8# 8# 8# M8# 8# 8# 8# 8# 8# 8# 8# 8# 8# 8# 8# 8# 8# 8# 8# 8# 8# 8# 8# M8# 8# 8# 8# 8# 8# 8# 8# 8# 8# 8# 8# 8# 8# 8# 8# 8# 8# 8# 8# M8# 8# 8# 8# 8# 8# 8# 8# 8# 8# 8# 8# 8# 8# 8# 8# 8# 8# 8# 8# M8# 8# 8# 8# 8# 8# 8# 8# 8# 8# 8# 8# 8# 8# 8# 8# 8# 8# 8# 8# M8# 8# 8# 8# 8# 8# 8# 8# 8# 8# 8# 8# 8# 8# 8# 8# 8# 8# 8# 8# M8# 8# 8# 8# 8# 8# 8# 8# 8# 8# 8# 8# 8# 8# 8# 8# 8# 8# 8# 8# M8# 8# 8# 8# 8# 8# 8# 8# 8# 8# 8# 8# 8# 8# 8# 8# 8# 8# 8# 8# M8# 8# 8# 8# 8# 8# 8# 8# 8# 8# 8# 8# 8# 8# 8# 8# 8# 8# 8# 8# M8# 8# 8# 8# 8# 8# 8# 8# 8# 8# 8# 8# 8# 8# 8# 8# 8# 8# 8# 8# M8# 8# 8# 8# 8# 8# 8# 8# 8# 8# 8# 8# 8# 8# 8# 8# 8# 8# 8# 8# M8# 8# 8# 8# 8# 8# 8# 8# 8# 8# 8# 8# 8# 8# 8# 8# 8# 8# 8# 8# M8# 8# 8# 8# 8# 8# 8# 8# 8# 8# 8# 8# 8# 8# 8# 8# 8# 8# 8# 8# M8# 8# 8# 8# 8# 8# 8# 8# 8# 8# 8# 8# 8# 8# 8# 8# 8# 8# 8# 8# M8# 8# 8# 8# 8# 8# 8# 8# 8# 8# 8# 8# 8# 8# 8# 8# 8# 8# 8# 8# M8# 8# 8# 8# 8# 8# 8# 8# 8# 8# 8# 8# 8# 8# 8# 8# 8# 8# 8# 8# M8# 8# 8# 8# 8# 8# 8# 8# 8# 8# 8# 8# 8# 8# 8# 8# 8# 8# 8# 8# M8# 8# 8# 8# 8# 8# 8# 8# 8# 8# 8# 8# 8# 8# 8# 8# 8# 8# 8# 8# M8# 8# 8# 8# 8# 8# 8# 8# 8# 8# 8# 8# 8# 8# 8# 8# 8# 8# 8# 8# M8# 8# 8# 8# 8# 8# 8# 8# 8# 8# 8# 8# 8# 8# 8# 8# 8# 8# 8# 8# M8# 8# 8# 8# 8# 8# 8# 8# 8# 8# 8# 8# 8# 8# 8# 8# 8# 8# 8# 8# M8# 8# 8# 8# 8# 8# 8# 8# 8# 8# 8# 8# 8# 8# 8# 8# 8# 8# 8# 8# M8# 8# 8# 8# 8# 8# 8# 8# 8# 8# 8# 8# 8# 8# 8# 8# 8# 8# 8# 8# M8# 8# 8# 8# 8# 8# 8# 8# 8# 8# 8# 8# 8# 8# 8# 8# 8# 8# 8# 8# M8# 8# 8# 8# 8# 8# 8# 8# 8# 8# 8# 8# 8# 8# 8# 8# 8# 8# 8# 8# M8# 8# 8',G="/3AEZX5 I'2]4T-T/H=T].D 4+A9D)2Y4^ M7VFGB"XJH&+"("-02MMZ!PBCBHYRPP1]FTUH([UW;KSD%$EIYN.YI"7%*9WH M*)@^U>CNW4G-EU"DPZO,JP"%7:N9Z/"K@P?;A;'92_2)]CZ%.IDC7PTUR=Z& M 9:CH3.0K[Y#<76GU1@E<[W0?V$EVL%Q-J?7&QW0;##_ )CI3%?L3U:YGOF[ M=DD30BZ81BC3TB5TJ,S#@JFK;4J,[M^0PG:-J#&/>\Y86Q :2[S8-JW3[B0Y MQ8(<>^DR42MV]R^WGG5:DM2VN?1HI*LF3-*4_MR8\)(;BNN?KQ)#D=Q.PT]- M]VFU5\++M%0KQ,TNK5&[7'<"\CPXB.)+<\X0<*#.5-R03\WH%FV:ZY\V!,A< M-W\(TSN7\WXB%A=E$]7R+)6>F6JR@_15!S]]MD:0<;DDQ3C8I<.*J.IIV3N=#TZ$)E>Z+;'U1S M);G-,J%<*5R/T6Q;*]*=*/+H-DX?U3I].;'$8]0'Q8-I=,CSHZFI3#<92 M%,//K<6ED/>I>Z#UW+#!E?YG'"-24*^3?T;7I*U!BPO]B\"?^Q+C\;/I#L58+/<)2[/#@MQ+4;YW M6>A,#B+\H*V+8I,6-:68TDZS*D.Q]-.REC]14;=T$P'>C.NEN9A;2*%4 E<2 MGK,WQ5 .'9OV:>_71ETL=;_4CWJ*&?><^F*(2ZH@D4J3O:%(W#2]^4)"%M_[ M%V948@0'\4/2( ZDQC;[K]KB0=ZME*ON]#I['W29$9M+KT>"J1&_(3RJ>N")GDG4NF'.8M!9_.^44[L,*L#[U M&.-V"M7VC2KI78$@\[6PS00XG]!Z++1^M*C,JTAQM]Y*MZ0%:GO;EH_M5DH+ M'.$50I5KI5*@6ML@XHZ"9+1.C?85FYO>NT5HW3:43@ M<\+V$J&=5T1-7FRN?TGD?(;_ &9IQ).O3F2G22A'IOQ"B&MLQYD=EW[94?4? M;KP;?LGH+KE3[/5^>T*MT-SX,:RV"?7SQ.7?['U 0;'$/P",:"B8," MGQ7?VV6)DEE[2F_HO6 M#UFM A^K4H6&L%9X$4ML 2!YA91%JGV\KTQ#@2(Y/AF1T:.Z+;*36?RB%K>P MGD3WE,=2(9F\EB!R']CK0&R1#/2H@K:V[;TJH\W$2^=M3ZFP2O4R+*MB)9&# M)C!9,)II*-:=5)C*<#%/^\(2=T@R$&@6 SE#!7ZY#I5EB$'$OW/G'6K "HSQ M,6/FR0!D79.?QFGW/TY4A],O2$1?GK25A$Q_OVPE97]@F4:"&I0F!*08$!C3 MQJ\RK15>F]:H]I@C8!NN@-RZ[-AOPS=8AU(/%XR34]3[$Q26V[?9-C.R1_M@NL#&&9$%:= MRMM/QWUA,.X>FB_-NUTBI"8,J70*VT!)=Z-,50R;@5T7TDWNH4E4^UCM+$45 M-*0,1_]L#.783MB:H4T@/(38'#G MTJ@,Q9S;7[+'X=^6G_P$QY'[&B]:Z14*9 I$00'N]?L1@20E7H=*N,%ZK5;G MEF(I/T!@.EX<&((Z$RV/GH(/HE-Q_N4VTB1'^85P][!O70+'S:I\_KM9JW]S MZ;1DR3$FWP[.6A\NGG>A##<$^":K>V:9TR;(YXMM(M])UFDL<^V*9X14NFDQ+UP_M/]_C]3(334G8 M5EP5L3.?2Q$VO:EJW@8"/]AR!T14"9S.61-O!^;ZJ'QLJW7[H3N35'8)D2*: M]32@FNB0<^ZLHDMQGR!-I_;;3H^/N5&TL+C/=\LMOJWG:6!G0^)1^ZOG_P"8 MMEI9"615/?KU;(FH]5$.2I3-8FGK3+'N;AR96E(4/B2-ZC:D*0EH*_G^X?Z: M+W^]!J75H==KL79>\T^S-5-R\GIU0NML$F:#STE&/RIM"EQ:4MJ<6T56S#>< M?Q7W!:*W()PK/QNOBYD4_NH05M]CAK$.V;1SB$%7\L8(406P$ MK30;NP^2[/4AUQN1 E,_K;;W'DO!HS?^Q,6 +!A4GG,.>X\U1/N0"#LV#-D0Y[4A(_:6W4X&PLON,Y49BXE@Y< MZU9XVT@_Z@!MJ+&"E&K(]YZGU(A*M#%,CG8D1@/V]IN9]0MW3WCP$'/XO\QXDM&F__F,[;3MX+!YC[':Z.([,>WS(V"%^'[2GF7FDA4IS_ &+PZW7( MI BI3Z_S.QH+U^Q":&Z-*$QT;J$./.8FZ%0(\UO3 M>ISB9,9;@2I7NB>Q;*K6Y'&YSD>RF)/YGC;@F *D''[ M !DS98Q+W+IE(V&<8JP2/_:$$*C(9(0U)<80PA*V)#OV+^D-X2]@2V#4H*/I]#V^ M3Z-9^:TQ-B[0*KDY12E';6"LAGI0A53($>=UY]VGOJ%/LH,J(N2X+"T1GI:$ MZ" M^]31,0[:*]Q1B75FJ_8+#N68Z=%$&-QZ7QR@=LM[:1$:FEXCB6ZW>/UA M;J)JFR,N,E:_UHKZ9" RYOO5J*@TG7/@*IBSUL!TF(WTIXI)+O4SJ5AYD69M MXZMT(\:I9F=NO.E!T%F*65*A-R?L!QYU=+,!XDZ' M*1?X3]E61;\_T[T>?A)KS-:5#?NVZ\,4FI3*H/%7:UUZ[FK@]7S"0T&[TFFI(#8^H4A MQ2R,=I:DITZ\@*)WZ;Z_8^%>D.T@VAX1@39>5B., 4PQA4T(#7*F\?L,EP]$ M+("#)5L(.=.5I#<@@L:VXVTG3B6DK=>"UD>BB?+MPJ?U!@P0N4R/S(G%3;YG M.ZI9)B>J=K7R*('9"40C9*W->K+>D%%K@S92GXSR&G-,N[W^ IFV>];9#YL: M*P^8U>K76;R)?6ZLJQ=5@JJD6K$^2%>DAW21J341[ MT10RTZI 24M[0M@.!_./VP_7NE0*8*HHA9R6E/2VW2,7<6J04H8;;_*'-JW\M_9K6@I"+W^S MW6E>6HP_IU'H!+LG,/[C>ND;A!#,(7:AE$I]DW20HPJ3T!&&+-(L$ZK16$'EPUB'&USR0Q$B,_(8CR$1]_"1 M&8?^;2 H'B'HOH37.N;]+[3(*_QG72,(6)D6&-RJF5 1MWG_ $CHBS5=)5JS M6(Q-#26:4T/;:.Z'3/G*:5#^#C7Y#4U;V==R(N>\;J=;< M37;TD:?-UF]!9^D M/$3_ +$VBCE)@(XX4>.&ISZ+D)@6>4O^G0-'Z:$C-QYQFF@8INP+:NT28N.[ ML? 5&4VJ/.DZE15.A*^X]WZF/[,-Y/S9RRMNKL#4,BBJ5:@VNQR8KO+2]RCI M$0[Q8*F%C0T$(:-S'),M;OQ^*6=)2I6]!&7O07=0XNP'[O9^>5>_YV0/S09IT\]8&9-B,W.= K7\:E$)?SCFWK5,2K:M_P#K M=1%;1O>W%8%2=9]'=?I?H;S$>9]NTK:60#!Z@8)0R(1<&,TS!?:M[:835 M2E BQ6>.MC,DU>&#^]\[_JW:["D':8<&IR-4CH2U+_: M9=5'#VH_N^Y-C(]9L/+W[9*^FL5J1S\5;;25YU4R3) M89;Y0 68OTQSB@>QB"+V4VL,B*:]52O.0KKXTA:_X&&_TVZWN/5A>[!<)U3(+!T6O0H,G:);$;IC>(T,:0R\M-P2L0 8F!X_2:I3O[''=3#ENQ8;28RFG%2/M;#?5KV\JS/I M0+K86%%)0P]I?F7SH-=IJ05;L%4Y+.A#*NVH3*CWRSPB_2-;=@KD0MJ2AM*9 M&W)<1G82/G?K*U3."W3H5\H _5TYKR3FO1R(H#;6'15R9O\ 08MJ&N,SY(*$ MFISI4Y,AF1%4U.8AZTC;]Z#2E/;=@KNBD2S\H !RVBUNJ]888Z<1-P[ M#:J%U$+S&S#U?Q7,GCL:*Z^>9G#=QQ\V7+99?2]'B_7I:PF_"_80[N)Z@UH; M0B 0M=^<#.P+:D'HD]D1S(O70RQ]F5(8',(GJE]%G3*ZW'3]:]K&/RM[2G7T MZ"C17ONPAPJ8%CY\(M]M+7"U *F]4+?M\:_&#].Z536T]"B"JN;( !)[$"P#;AT*1JXL(&C67(\:;IAU:IC"-)VL*+$>WKXO\ K8Z?7^=J7-ZX M?$E[&]==--P.8@>QW[GA-5C QA&]T.]QXE?A[@1)4J4S/TF4I;C#S#C*0]JU M_L$EV]Y/\5S;22T0_ K#->1<-LA+!)N4C@Z*@3=L!ZBACPF/'9[,A;_Q&*;6 MF,M;2I*'65:#<2?]@R!AYT(3XQ8'=UP8?7?I &Q-%M"C@$IU(.]$J.Y8 1%N M(9<[E4O_ .2X\,F;0^GX0G'&)#: G]6]2G]\\[]T2WBZ(O?-NEU"F5H%4[VJ MT5V3_;>?\:*"1O\ >@U6?FF)Y"S]'6G6HX5F[!Z%L MUEV[5Z_5ZH.H%7.#HC5BF%K/JS+ZAVWFMM:DLR @=#M=3.Y6E<)Y3<:2C2_P M^RAQS;;(=E8# 8# 8# 8# 8&%(:'/OQ-RVX3TF#)1*@[D(8BO/M:6C\*4VM:?S^-JUF>V<9Q.$)V4BW;-HBW3IGKUSC^>)Q^.)1@ MC6>>%Q,B 7K]+* I<9EF7"(B06ZA*D[2F4O: MM?A>][R7M[,]O;/=^&)_BA]SQ^SW/,Y[HQC.,YSCUZ?QZ-S)@UQ>HSLR M&$7H,TO<1R3'@*T*8@/P)J]QENHW^BU"DP(KN_C\=-N,M*_QM"-ZQ%+S,1$3 MFL16)F32<6KF)Q/X9K,QF/28STG,3UB8?\5I\WXG=&WQ?(IW:] MDQ:D7K]+1&R*V[;1^:LS$1:DQ>N:S$SN#A#FPB'"GG-U5J'82<8- >=B0)2# M!*Y' X9,5C3+#ZINS9R1";D*UI2%+^M;V])1I2<:N)R=][4U4M-Z5M:W3TBM M9M:9SZ8K69_&<=,RV^^W935KK7&<]VR]*Y MCI'=$VF(S+QT.Y>1/Z(J"5"38 \IF/&-R (W]N//,3WB>HPH](A:2_/E%8BW MW6XKZW=24_-S6G/QO<+L1UCK,1$_1MU^3X&W;;3 M3;7OI:M9]8K-KY[:UM.*WM^68FM9F8F,3$2SHE*YRK0^+!J5*WJIEFR N-$ M@MZK1UJ''99FCV68G_WF+-P$-(2XWIM[3.D:UOXZUFN:VK$3:)B)C,?X_P % MNFW5LM:NNU;6I.+1$Q,UG&<3CTG$Q.)^C:P$56+J,L8BOQDS4;#1%0$CF=2V MX+TY_8J,J/I.GT0WW9*]L)_.FUJ=W\=;VO,SJV1G-;1B,STGI$^DS^$-=>7Q M;Q6:[=TUKBT?FM&[B\C1MG1 MMI:-L7FN/7\T3B8C'29B>DX^JOPO+>-\CPZ>0X>[7?AWTTW1;./TKU[Z7F+8 MFM;5_-$VB.G5NP].I(J/!_@*K51L2*EAX9_#@Q$./&2AMO\ 6=@_I16VV4I: M0GX*;_&M)UK\?XUK-,Q,3B>DPOUM6]8O28FDQF)CK$Q/I,3^#^_T:D_N*(_T M^K?R"P.ZLN?_ %\3^XNL;UM.ZXJ5^I]Z@.TJWK]/:OU_QO\ ^PS"3,'5:LAQ M\$0)K@(6)&2$3!HP<('P1X^6WM6VY4&%&CM1HDA&U[WI;:4JUO>_QO\ S@86 MZ+2-S4D]TZJ[)(#:KB"&Z\(W-37M.?=H"F7^G]Z0VGO^?ZNE?1\O\_'\X'NN MG5%PM//N5:N+.E61\NKL!%B!%('%A!JC$^,+DLS!D>:3W&W-E,#I<9 MMUA"UJ2RXVE2-:4G6]!@PN>4 :A#8ZCT^ VV0V60B%60L5""BD$6E$D)8A-I M204T7EIV]K_V;3*>U^?PXOY!_(7.^?C=5](ZBTX>FINS7JKJ%60D759>);WL MB[7],06]!G9^][V\J-]>W=[_ .7YP,HC2:87E[(%JC6"D]1$685-(@!4V6HL M#:=8"E-R9,1U[9$.P\M$5_Y?;'0M6FU)UO>!L)( #-)Q#ZRJ7&94^VE>TH6E.UIUO\ 'YU^<#$C5"IPBT8_#J]=B'88 MA "&:C!!K!:*":7]C86,1:C(F,"&W-?),9*],Z5_G2?S@9JP01Q#;3@84XTS M/F%&FUCXBD-$R*)K9 BVA3.THGSFR4E+SVOPXZF0YI6]Z6K\A45@\X<H-QS+L]\PPW6@J&2KQ5$UHF\2:3"TB=9?>:'+8B(5";=?C- MK4EK:=*6VG>_\IU^ ^A])I@D>D2*J-8&"D-D&4#!X 5"'I:+26)I5I,*-$;C M);)S(K3TA.D_AYUM*E_E2=;T&U>#!Y""C<@2-?;.(TV:0]!BNH,-ZC)A:;*) M6TI)!&H:-,ZT[\]?5K2?_L=?C PYE6K!$LP>(5P#/.11TL/&,S! ^46CB9^E M:G"V"+\=^P+!AU&J# MY@SRA9)XG-AA1L:61.H9*U=#$6,BMD@HV< 3&@_7^C'2'E1G1 MR6(?TH^I&F_BW\=?'6OQK \WJ93I,R&0D5.M/SQP9^N#YSP(6[,@UZ4W],H# M#DKBJ>C!I+._@Y%0I+"T_P"-IWK U5LYG0KP*="6BJABHR05$&9,9V"PA,J< M$,@3L-4M32&URF'9]8@:D,N;4U+8C)9>2MK_ (8&5_U[0=O0)&Z/3_V!8ABO MC'_ZR%^XTLH^6_PG7YW@9Q"H5,LQ/C%*O724 M8K%<@$XY (-F,$8+S0]AZ'/:D1G&YD5UD3$0IMS2D*3&:UO7X;1^ _D*G5$: M2BFAU6K@\Q"#,5R$6A QD4E$KT9251@,6>Q%;E1PT=2-;1%0O3"-ZU^$ZP": M=44F"MA35JXD^>@:%'#B08S1@R+2A#:1I4GJ+^Z1@:;:2G3+RUM_A.M?C\:U M@1XSR3FIVKMTJ=2:XBJ-.U]: $ 5#&"],UBSPKB''[ACFHS"A#-B'MR'(>T[ MC/[VM+B%H<6E0;Y-+J+>PFV:R#C?UI8]8#409$B($?Q$ L,%-P$1FFD1XXP> M>FM1VDZ^ME$IS2$I^>\#(55:NN62(+K8%<\TG2#$U0<>J661IJ"SI!*3N/MZ MA1246ZK$0(X>;94EH+XZ M?(+$1;<2=,GO0Y2T:D+CB7Y;.H\V9!0]#7^O.(-:_$E]/X=D?G>W%*WO>!OI%.J,J2%F2JM7),NM2I MW7&-MK![:JU8TX/>U7 6G1 M*X+HIW0@?]@QT7#F#AC@]?Z_RA+'#R$AAC;>T[99?<0C\)6K6PUT[G]#)[L" MB5)J)!5MU 3:MSJV&E[LVA>T;&:L&Y$)S9G0[;:?H_9^SZ?CKX?C\:P-JNN5 M]S3FG 09S3R)#;NEBX2M.MRQ\<3*;EHDBHC49S6_P Z7':0WO\ *$ZU MH(4#XQRJNARP$=0:LH6?/3K.=CD T$LHV>G6$E:5$B[Q)B4\2D0S99]Z)MY2 M_P!/2M(9^"$I3H-N=YU4#];*51X0R*%%8,V \NM[56B<1H@)T!E/"2P3<(B' MFN!-:B:D1G&GD1]:0E6DZUK09JZ-3':J/HTFJUZ;31, 4+'5<@(@D0,0>";C MM!HC0NLFB PL8KH(L4";=4& M)$Q ^>0$*?7@ M2!1:J5HH+EM2V)8TB"%S8$EB?-8)SF9$.3%=CO-3245J0\E2=Z@P)_.* 35.F0?JD[VXGZE MH^*_^6O\_P"<#3-\FY6T)G@6N9\_;!%9<:>4"MTRN($DIT/\_J39XY(W4.9+ MB_+?UN.(4M'Y_P".]8&\,U&NG_Z__*#&']U8HV8 ;;VY&_C)J!D\(Y]&HRVD M[BR@A65#>85I3+T:0MM:=IW@?#=)IC(S^%9J-8:#?I2QO\2V %(&?QT^-'A3 MH'Z"8FHOZ4V'$::=:^'UN--(2K6TIUK0;@6*%@QT,0%&P XD!\N5&J.Q'8#M8KSD%^-+A MOPG HU<1Z(0A,#9\5V,J-MER--'16H[R-IVEQAM*%:VE.M:!!J-4&1FH0VL5 MX?#8U$TQ$@A1L2,SH?(DRX&FF&(S;3>H4J:\ZS^-:^MQU:D_C:E;V&MC M!(]B!.Y^BFQ@[9/2OEHCN%&W/TK]=43Y:F?5^QI7ZJ]M?GY?_D][3_X_Q@8, MNJUB><&VB=7 ,VRAV'HHBQ2PX^2<%1I'V:?CC2ST=<^"P_IU?S0TXE*OEO\ M.M_G>!K#5 J-C,(.G@LA"Y$5IR,TI>T,+;2I&D[3K>@])M0JY"(0AR 0S311+N MIJXL5N!+<<=<(/;E-SX.HTZ-/;D%9+KL,J8+@@W=FGSCTY<]G^#%QH>FE_^K;#*=;3O>UJ M4$Y'U.K"6XS(JM5\8S#@Z&1&AX8=#;BC4L-14CXR(T9M+$'45A#>F4ZTW]:$ MI_'XUK6!K(O..>04!&X5#ID-%:U*37$1:N#CH )G2FYTW01+4%&A6IDUI#SO MT?7]CJ=+5^5:UO ]F*#18TYTI&I=2CDWT06WR+%<#M3GFQC49D:AV6W#3(<0 M.9ALH8UM6],I:1I'XTE/X#9&*U7+%'F1+!7PAR*1A?QA",8%0"<><-^],K^/ MF,S6'VY,+]E&G/J7I3?V:TK\?G7YP,R$*&#$+;&CH ]MU,=#C<*''B(<1#B, MP(B%I8;;2M,6#&;9;UO_ AIM*$_A*=:T&%%K-;@[8W"KX.'N-J#J-N*)@1] MQ]"X+HL;ICZHZ/JT.&/N1F/C^/I86IM'X1O>L##<%NO5"KNN@YFB(5Q MROB5N!R"8+ Q,\6M43:A\S0V*U'TZUM"_H;2W^?BG6M!L4U\"B-(A(""$0Y< M2+ E1$C828TF#!9_7A0I#&F=-/1(7(*PV9*]JUO:Y#2'-_E:4[T&H! ML#!11*.VHDMNFU1"S1* 9,+171"5%C N5^Z,*DE:AZ MW/)#IO\ [F'W?FZR[_S0K2O\X'R,H-%"LM1PU+J0F.RXEYE@97 \!EIY$EB8 MAUIJ+#:0VXF7%:=TK6M;TXVE7_V2=;T&5NGU+94>>W5JYLX)02;%&=A!FRHQ MLR\])+MCR/ZO[D-!61)<AT:& G52)3*G%JQ/[=$ MJU'KH=@ 0T\EM#VIP9J&D=+^Y#*-*^QM7RTG6M_^-8&<,JU8"OM2@U< B9+, M!0IF0,$#X#[0QWEJ7^/EO>\#?8# 8# 8# 8 M# 8'!WJOAG2>FW(!8.<,DA\H55]_$U!- H2&KT")S9G,C[D$G.A2'MT%1TVO M;6ORW,T8TGY(VQ_R]O\ &/->.\;Q-FCR$UM2^W^F:VG].T1&ZN8B8_5[=<9] M:^WZ3W=/@/[M? ODWRGS7'\C\:KMU[M7%_U:[=58CE:KVMPMTUO:LS]I[O)G MM]-GW$1FO9UI)?DNZ+M^Y>^:$][$:+JIVI_[OP^6 M^SI3:_VOI_/RU^M\?\_9G9CY3PXXG;]S7_]O9GW>[M]S&/_ !_T<9_Z ML_1X:W[0^W[GV_?W8_\ 98Y_?V^L>UC^Y,N, M<6[ERPF?,G*4]T0A:0;(\VLW;JE'CN&K/+1,['8X\;9"8U]W17@X;:(SFE,Q M/XW\*^U+F]:J>7\QX7R>O7IT;HX^O5?->VEYGMI&./29Q'^EW;.L=;=_TP[7 MPGX1\\^)\KDBQ1 ]#H]@I5V)\DXWPZO<2*_G3)Q ANND(E>T2VQJ M-^PN1+=0XYO6M*7=CY)X;[J>?._9/-FT]9K>8BOW%^17^WN[XFW9G.(BL3$? M2//V_:WYU/B*?'*^/X]?!5TUS6-FB+VVQXO3XS9Z;?;]F]=/O]O9WS?9>MK8 MC,[N9YOZNFPLD0W(ZK&#IOHBXPX) A3Y)&C0@'72?5HH;EDR(5AQ*A_8%F78 M!=6F%MR$,L.)1_A2,U4^0^+]B=>[E;9V^Q;7,Q&R(V3;173-MT369V=O;%J= M0V<^NO@VKLK7C^].VV MKD3%9B\5I:*])AH"7E3K.PM1%5WF@0,]51_-X<:4LS478\4C2*K+KQ.SPQ#9 M/00@6.S9/[BV24:6TZO:ODM#OX?S=K^3^+][;MY')O>NVVV9CMOF8V7B\4FV M.Z*UB.V)I-9C\)CHH^EB#%9E6%CI4!FV)$&Y]O* M/6">[)L$H&Y>1\JSHU'E,16F_P#T.+WO6GDM,T_(>;\-S_MIG=6/M[UO%)TS MV=U8UU[8Q6+>W,4G,3:9ZQ']N9[GQKX%\X^.QY777@;+_P"YZ=FBVZ.;2.1[ M>V_(O.VTVW6U3RJ6WQV7KKK&:WM,_J16D<3YQ[:\\"?>Y#S,+^BV,'/QJ;'J MP&-78H&K%ZUY?)O MF;3$[.^TWFU=E>S;^2.[37OS6D8Z]WIW_EYO_P V^<[+Z+W\/XS1%*ZZ37C1 MHU1IKKVY 6K]/JUJ*LR8\IF4B=;HO14..K4XI:E#FM/*=3I'P6^3>/VWM M'(Y5]G'M?9;LFNR:XM?3>E9B8QBDZL1T_NGMQUS&G[4?)>)IU6\9XC3QO)Z] M''U^_39Q8OG7HYVC?LB8M%HMR*\R)M,S,S.FL;)O';VY1KS=UZO-TUL8-A--LK9@+:UO_,7XR(Z M?D/B::*Z]G)V3>:16TQ6\13%-E)V:([?T]M_)XU./7??=JK;9HFV[OY'&Y$<7R%HV1'(X>F.-&C3KK%9KJFD?]K&SO\ MXV%M=>H80/:P]2KDN%$::8KE-%MB0H+6U..21T*+%)E("!S$E:M1$LKU\(WP MTY^7/EO/!>5W:=_D-N[1?9LTVMTM>9F]ND=;3,1,VF?7I#]&_#^%S?'?&N)P MO(Z./Q>;KUS%]6BM::=<]UIBFJE;7K77$3$5CNF<>O7,1:F<]Z0P& P& P& MP& P& P& P& P& P& P& P& P& P& P& P& P& P& P& P& P& P& P& P& MP& P& P& P& P& P& P& P& P& P& P& P& P& P& P& P& P& P& P& P& MP& P& P& P& P& P& P& P& P& P& P& P& P& P& P& P& P& P& P& P& MP& P& P& P& P& P& P& P& P& P& P& P& P& P& P& P& P& P& P& P& MP& P& P& P& P& P& P& P& P& P& P& P& P& P&!0?7.C])H]MY4!I]/HU MC&]-MKE)20LMW/UF<'-,5"[7EZ3L>+H5ICSA?\'27FDJ_9:>W+?0G:--Z4Y@ M5+7?;O/R@9LD?!V2GS(DXXLN/)@K'.3*K@2/UQYRPTZ2+ R56IAU?'B*-(2U M'_Y:UI.U?9'W("PR/JWDPKBPCO,V0>113A6.#';;$:?(.E))64'994IF4L,B M([*AN;;F;F?HOI^&FGG%.M)6&ALOK[G@J2X."#+*9GKL5:K8N7/!EJ_6#Q,E M;J56[4*#6.:/<8E'Z+#NC*I BP3*?T%JWG>,([")YVL0R@S/:U1T=!D5:-+5(TTZ2BUO:Y"I>F_X] M2&5H2]N0E4?061KU[RV'(G136K)&_ABM@%64G!JY^< ITP?<+C3@ BW%ECXS M8FP6@G2Y3$:.E+S7[7P1]NVY$5V0$FK_ *9YK8:!:.BLLW$<+J1*OB"04S3C M<"W2"=Q'UFI:1S.AVNS6>*4"RQ=GB6VWU*5SV0#0*F.-%@DJB$5S7/N7\T_6J*B0 MWO;FPCTWVYSMF RH55>@64NZ2JHF/%%54I%%&Y9F\Z//=E==8KQXV;6BP1PS.Q8"5.:D#9 BX6!5R MT_'6XS"I\0'03$I^3*5'>99A_E3.ONC:>#P!>\//-DCUI\,;/SE6NZ1*0*88 MK\AQU1 B/'%QDYU;;JXVH1(458?990XL@I'VZ_6TN-)2R$CA>J:GODU+[#8P M-@IE?M16_0I @T-(3K(/B\^ ]'L!*0P-K\ K^X_*'W/@ MVL)(OTIS]7-:1U" /N9P1T4]_6*@%K]9D'+.8/:9L$C<&,.&O2(CC/T5B8XF M8F0J MIO3J'U-+0O85E:?(<( P6".AJF3AB[46=K8>YOTP M.9*,QHFK<,IQILG*B.Z1MJ.S(1K:GXS[+86[>?0W.>K[+.MRBAP:L*N ZM$*-T*-'DB3Q@T_(JIJ&8I,>N4DG M=)K%KK\P>S)U,GLC%LPM0%S69'YT[IS32VU+".0/>/*3!"(H; .Q:A_%H(F; MX:ANL5X)+B7\Y03]WC0F4 ?E)<94X/?C_ (4F1^-_G E\GV=R.!I+ M1(7TT82C-DI]B"S^<6)@Q3*Z*327Y5NMT+Z%;$5K8[H8J4A_\N+4T\XG3?W1 MY#303KHGHFA\VL,JKEHEK*%( L00*/5^MSR@8+*M4@H/HH4X:;2F ++WPT'> M@C&UJ^*I.V]/J92\RIP*_B^N:P$Y-R3I/2ZK;:W/ZESR3TYVMUBNV"[.5"JP M$5>08('Y,(1#DLQ04:ZC=/K_ %DK=<=5IAMS2?\ (;.-[!Y"^XVVZS>8&HDM M0VW/3J2:9C,EY*=MNM;6&JJ/I:AW2W!Z","]"A74EL^X2K)RDE@Y.H M0*^/JA5XK<=3-(C!!I*#>1"H:]N.+D*FZ;TG3C,A#(18E[*XZ-MMKHGUW4C< M:J8$@MUL149Q$N=(&;%,J<-(.%'7M_;'\_"4RIR9J&C;*D2D[5$7J1L)K0/2 M/*^F% 6I$B\PM9(;A. /E5\J.EM"&Z=4;LHR18FQV71PG8R\#8Z7W=)0H@\ MJ+K\O-.)2%3VGVYSX2S#_K54OEJDE"LJ((5_7IH(68KS *]DM= $%"3&FR=& M25H;\%V6TC;K?[#,C32H[K+CH>+/O;A4(%6B-P?LU*-'%QDSJL?KTZ$:!15U MVFV>6>E1I:8KLNMQA5^%.I?CH=E/:E:2F/\ :T^VT%NM^BZ$]1)G0H\"YR0F MKS+YS7XC-5G[.WBU13SM8U%I@=6T2BT.4@BPQ=J0^,^G2]:0\ MA"ENL/MMAKB'M/D,5;8Q*;1#LK]3Z/9OX8]6"XM8=SF$BXCK,+L'U1YLQF3! M+T4A'>5!8((9^#2U[TF5#W(#2G?='*:V>=B%H%DC51H =EQKL^*EP0MHM 6] MU;G:JK1GBC$")8G/[(S5RMUB*NA6J!H M-9F3;!!J4UH.E^T@EV:$)23)NCH.BT,$TM^2TIQ.FE:2QI2I#K++@8@OVMSP MD5*QM +>V/;,2@E-6R!)S3/49+H7BQL#(H@B/#^#\]@\>KMVM/.YJK=(M]8>%1?X0;59Y">?EE[E M5:!'CU^'&4N8_M%KNPR/]DEN*PZW)_896[&;=>0&%#]>4.PV;EMCWBRI=":)*6(J4^0.@EI M4F_"P]3*FT;6)B6 Y8.;%!\9*'7HZI"&E;=TS(8=<"ZX'8JYODU*Z]8HA2J M+@,YZ0@H29[A MY>2'5LGS]$NW,V!JOOI8FPCE:?8;/WJL4S]=QR<#?CQRHEJP_O2H3ZHI(+G_ ":\6L);(:^I$:L5>9O]AK+PBJS8%E"\_LLX&3/W>%4R%3H$*:W M#UK5\.1[R)TS"=2TC[9FFMNZ=;>0V&I->X>"5DU,KEE)6FOGQ54GVDX#+U$O M$.@7!U3)WEZL% &VE'$6AZIB'IK#+4=V.^WMK3;ZER(Z70UIGW'RVN&YHRQU M^_5N$(KLXB=GV2NK R@MI1:Z75P5 G"RCT9UBQ6IN^#B$)Q;B(6X$A#KCR$[ MDV:#6Y5I;#$A]8J4Z=1+G>D!RQAZ$Y$5:VH% M2UI8_2DZ2W*;<^[\J;0Z%H]^ZJ1XKRPYT412271R@HO21 ^CAB$889L4JXWJ MMTQN$(E36GHBBJ=V#[8S+GP1)>;2SMQO[/L2%,A/;W)"R3L_XFY=>'&'5PS] M:$%;+#9Y]#I/,+46Z7;6X@]A^G 01#IC(VBO*4C\,R=1PL7I?I6@ M\Q-&:Z2@VPR6!AHI$DH!7)\\*/*&X1>53:J4/I0D<-L5X>"NQQS3BOAMYQE+ MRV?V(_VASA0_]AE.DQ4O=FJ1'D4N=-K4(,,DN$"\V:Q/HO/[K:+*\W)#A%(J M]95T\/#2MC4B=*4XIY,9+?\ A(= D_3=5CT(5T8-5;PT$4*=6 M^9O$2BS[DRT1=:=>IP4DZ\I4KXI_83'5MK6T*0YL,&5ZJI$GE?5NFUD/9R'_ M %?S[?3/Z^?!%ZI/M-.("#1BHV4!^Z/DORZ]0RM_[(SC;C"'4_#8 M;*#ZGY=+T68D-W$0:K[@B,>JYFGEX%D#3S]Q!4@*.GC%M*VF84*V@<\SI"UH M7!F-R-*^&][T&$8]54!KE5YZO3QMFOHJB"Z81("P@IZ,0EOW@> ,#@\79%+# M/\T-#66)((QM[^V#IS2'4Z<_*-!!XON;E$ &>(WH=:*23#V,S7X 3JWJ M'=%N?/(LBHEI^A@HG\YM*D.R]..L-PM;_P N+;^#RPLTWZCY"#!\3/008A2$/S4/MQEP5LMD&MJB[TJ>O7V;;8<2R_ML(,']Q\& MLT@F/I\ZUW4W#+MBQE=I]5GV([:F5LV24X:K(\I>5A8HQ]>[:0E&C5CKH<.,IYM\T1.U?I=9Y&4%-C7H\9^-+3 M>+="C)U(^G6FUK>7M#;3BDA4\/W5SMF18'K2**U6LUCXJF6XA%*;#F].5ZRG M/UJRC^*;E2",1ZO:ANM3$PTKD/:TRIS_ (?,)_2/8O%.A6BBTZLDCLH[?HIR M0+CK!O)8@/5V>:%E(1*8V\[%5(!@8#(,J,K5QM@VR5NJV0"$M>Q\UB7(I1&T1UE=,LNK0TS M(U'2^Y&?0T&AZ_Z[)LV^XG9K(@N M\$A *G9[+6G'$2Y<&!.ERI5'3'U)D*B3?N4TE#$G;(:YWVYQ=F#H MU.EV"M@(R'"DXC<*M8P*IE475.EV*!:*VRH9*T6'$)7+"D1O[%1MK<8_X_+; ML;4@-K3O9O$+U8*%5J^2/2#G0I1^ +AJ!N;2.GUN3^F2AE)D=^1"<<0]M&]K M@N36FFG6WGEM,N(<4&[1VRW$KA<$ *&#E\MYO>$T"^W(M>VP5C'SH]?#6 _9 M!-6EU]8HA5JNV>8:D?<7BSY6TOKC1W--LZE!&'O:W&X\!,Z3!Z3&7L03M2QT MGG=B8*LT,95WKGOH3\%UA+K5.G5V,Z]&D;_]SKS2XWU:E(4QH+RYKU"N]2&% MB .'8A$D 8_@CP"V@9U:L88@Z)%6&"@@)((2\TV3KIV%.CKUM25,2DZ5\7$N M-H"DK%[0X]5*.[T@]"Z(,I&Y>OXRR3Z$:'B+#7U"YYI-SKI BB'#+UMT4-=? M:TVO^0?1MOZHJ]OL:<"Q*1Z!H?0;6=IU>8M""(>-;Y4,@9K)0-7[,Q0K7_2+ MD]5S,QE,8LQ7;.ZQ&?7KXZ5^RVMK[$?+:0H:!_L#XE$Y_4;C?8]MH!BTU^KV M1NFFZ]/9+N!;'6I-DW9P2IS(U%BIL6.,FH1.92EZ0Y%VVB/]SC32PNSH?I;E M/+R/.X-J*D&(_3GPK-;-1AKKP1*+$6$ P"J+ S7Q06EU E92UDW)$W0T MP7!Q!FW_ + K@_GQ9?VR51G$:C(VIM*9$;;P::/[[X4W)<;.R#M?A3;E(KM5 M*3!_SBVJLQ@//C:^D0&OL:EM5+:^D#X_Q^M<[Y*VOZ-I0[MH+.H'I2K]%N5V M A -FCUJG4 'T"/<"84K"CVT08L%Y!IGU(8H>J6Y^&&829HW=XF)8('H9YF#32!1=2AUE//'S9ZSOB5SX(X)!@]3"/K M<2\ZZE$I:-MZ>CR&F@E53]1T^WVOH H>%LD2I4#F[727;L4$D!\*RAM6"Y@I M J-IF]$LPW49;XRDQJ]>Q,I4G_F]I$O:?I^QB2AD+)MW?J%2;Y# MY^;9M:B#\"G$9YP95#)6I5^/T*P':G14G[%!CO0X$FUVBO/P(C6OFXJ0IOYZ M0AQ*]A1!/WYQU--MMFJH+HET+U$;?2$VGA:L[LNVWS^F5^\E'R5O(C2HIIF M2R]]G232D/)7IYI4S\H4G;3.VP_C?F_DC'/'N7Q@AF)5)5@FVN=^G=+G#L!& MR%'WWRIDG;(Q]JS$9A94IQ,K[I:VY#2]MK3MO_C@:D?Y0X&*E1Y ^B:BL0$! M_P")#MV.V?UP'("RJO,CD@%:4=4"!EYCU*%:FRXL=J3/1#TF0MS3K^G0^0_E M_@<&5&DAJLYJ.&DUW48-'N=PD5D>;I2ZND66_K']B MS%K&)/I'6DV//70K+@S)[4B0/?FJ7&6UM#7UA*)?&N3Z 6&H20$:.(O[]<:* MPM&B\282(4RO Q-7D"I[9-HH.,UP+2X+D61!=9DL.0$R4JT\E3N!]5CAO,:A M#.0PE>>1_9Z[(J]FFD#M@,%;$+F&K78R#ALN6*321(J2.W@K*D3G753'G)>_ MD[M*&](#2.^:>+N"X8A%07%B#72$@8N#8+-"FC99,[2K-)FP"$8RU.C3-'N= M!9+;B7-*:7!3I&])6ZE8*]YJXQ5WFG1=2>6S$F2I0P:5LEI.A C$T!:ZQ(# M0)HU/#!*VH'>"K"1D5AJ A$S?Q:U];/UA&V_*/ IH"/5?X,V4 ""Z'EBY?3. MB%X_Y@Q!4*-62J9ENEJF5H;!$0VV0\G:X+"64*2SI:E*4$[=X/RY^JC*6]7Y M;E<"&K98 L+5DM#,@.4NL.V#C[PHI',LEA[:X-W)-1FVGT-P$/I_6TSMIG;8 M>M9X;S"H :Q6P=;4P,J-Q(]!#;E&#A&?J[F&SK9>SD2D\E)(F"A/5EG*>5+= M>2M4C>_CK:4?$( ]Y/\ /$>.X,=J*X8\L"73X@;5TN,44WIVH0ZB^1 B-6-$ M$=>)-,K[,1PU$;;,KBQ=_F1O\NJ4$OLWGKDUQO(#I%DKDLE<:U_45#2F[-:8 MC3C]"-3+#39A07!-11)N97BY.4]'M:#56;SCQ*\W(W<+ ! ME%;A)BQH[TU%TMS,FLR-N )L8Q5X<*PLL4:P./U,:^B>,;A2]NP6W-.?/YJ6 M&-OREP9<;<9RCJ=6IC:'"+MFMSAMZ8J2:(*//'5'MF';4HM89D[9;;^R7[[W M[/W_ 'H0XD-1,\M^=3S$H!/!/F)4A,YTRJ3T.Z3K&740"RQI&58"B[0X<*O3 M(-HT^ZY)=7M3[L>1O?V(86D/89Y3\[L_F'%J*2*(KQ&23@D+A;#K1*583>[9 M-DV>(2L$U!I^<:=>EHW-2[\?VG]-ZTV\M*@W0[S!Q,; +CTU2:1U8 9RM'"! MZW7.Q'"P"P,TZ+.%$+ ?AXT72Y&]PH\%#;&VTK=TL,N\ML('R+F4"QCVAA=<5(UN/KXN:VM?S#1$/,G%"9N0?EU%[B;?%11XHF/*UP938M=W 8>?:4+B5$,RS(6IS>YLQZ5+7I M"Y*TI#/&^]QS<2-!;:9VA&UI4$6!^5^%URV.W<33'F+&LX]8FI;MHMTR+!)R+1)N MKZQ@J8=?$C8SMLG2)ZF&&&V=OOK_ "GX[^.@]N?^>J/S7I!GI 1MB,\]S6D< M@JPMN.XTU5J'3R!DPV,V2E3ILXY.+GSRW79#^TK2Q'C,:UOZMK6&K;\M>?WG MBT9BL/K?V1AS7(K-WN2UUMOYGYS8*OQ4V16J?5B*K:36Z)@)BCI*)[FE,J1I MO2 W!3S)Q_//EP8XT_(@BVH\F1"'QH)/I5 MFD!W+&N .CZ+QAA&V.CUW\R(K;#4HKI&S!"-'6EYYQ+C_P!@2:S>6>$VF8HE M8Z@],3J;:C$F&Y;+?&!/%K?/LI4Z MD!A.^4>!%9$PTW5YZGBJ%2QLT;?+S&CUUR;9!UX=*4!N#9FX-(F$+8.:*.R0 MZ(;DF4IQ;BEZ>=TL,XOY7X:'R]N25?N-/+4]\W5;I$6%6)+#P] B)%<&7:Y12-4 MF!P_.(0F=7ID.Q-SJH>9%Z21EC@CQY80;HC?*M!*2$, M1T(>DL_\M;0I2-AY;\M\99)P38FOE@!D3N=+#S0EQN,%@<>EC+4&9MF@[9[^ M"GVP6,NI)B&1E1GY49E_3:%Z0TREL)R8Y?SRSG@!<^.2=M%+A@T#"$LM/V3A MM#; +M B7-9BS8[3[CEBJ[$G3CS6]/.1U)W^4;6C80N_>=>&VTX=Z#T "J9/ M>$/HG%BUQM,$77F6&!.Y%@!Q]'XPFF&H[%:?(S9I.'/OI&0Y^PZIQW4 MW6G-*;2TE 2)OB-"7S2Q\=+12]DYK9J\FH2ZQ9+";,MQ*EJIBZ=NO#BTR>L] M$A[&B]._9J5^RF8\[(2[IU7RT$?8\O\ "(JY#D7GH^+N7:)MTD)C$CS#;EF( M/49^63^ILJEI"G7>;!-Z:3K3"-0=:2C6G'?L#?%>,KCV_O<<5)3MC7P<2I:]J#0Q/,?%X!9 M9N'5YT1;KBIJN$A=EE7%N-4H;A]<*I@IUEGR)@5Z4[T&WS;.\?2 MM^4]:&+E_9'+7/>D-6%Q+CO[BV_UYFF]:TTI"=!&H?DWST.:CU\;5YPV'!" MXHZNCN@7R'!%:K<$(#KMM&"(]I0S N@8?5QT:-8FT),-I@M:U*^2?SL,*S^. M^-GJ[;0P^'9 4^WTRQU$D:1=;L65-D6.N&*L_;K *+622+M]TC"3LAI!0FW) MG_!24[>_#3/UAO7_ "CQ"3';:DUT[)F(U.<6>DWZ_2+3*(3#55L+1R?:7K*L M_/L(@O2!3@V>](7+&HA(9C+:9VIM09T7S%QN$9!V"&!/1B]=:;V,EM7_ *"G M?\HS6CU/8M)%G^T;8,W:/6+-.A-FYB7RJ&7M:T_K;3.VPMJQU*OVT/' V*#L MF+BEJR=9CO2YK:]%J=8!5JKDU4F/(:E..CCX2+(_"E[2ZIKXN:6E2D["E9'D MGSZ_+,S&N?M#5V6W6J[6A@+8+4#@VDU>7JY+N3%E'"3<."=KMH(5$=*G"9+; M@N3*C?:N/M;CVW E%KX?R2[W3^TV0)^_9_XT>B;$:LM@@#RD<6DS$KQ4]51Q MB(#.$*]_-3DC)TR(](@N/*VPXA:&]H#1D_-?#M?I$Y%VTXC:F5I4RI3>PAHS MS_PVMU6^<_:")U7;U4V*U<11BXV8G)5S^(/+!Q-9ASR]@DEJU2P0V9.8'0X# MT2' 2X]N.EM6UJP,)'ECAS[X8INO&9LT:49L&BTCH%_F3[&29LH"YC9UQ).V MAR5>]"['5QTJ$DNY-:B?J-MLI0SK;>P]:3YRH=4Y1;.4&4(/"^C6F]W&^3(R M)%44=M'1;/.M)F6-:#$$2Z\B%*E-LCT1I7VPX\1G27-J1\]A['/-_$)@^/HK M7G8/\8IY8X]'MUJ"' TXA<"MS=)B[-"/0RPPO*MEBF/;DM/H>P,2[B/E-5W[7&R M>YNGU1%NJ^2DK5@:;7E'B+<23"B5^QC6G":"HU8CHW1Q,FJKTQ8(CD"C2QUK MC2:*$E0[638>@"%PX;L>:XRIO;6FT(#T#>:."P+(JQ"*RI9<44C$HL=-RML\ M57"2K#5>@;6)KCUBD Z^LK9:P,+24L1F?W7T?:]IS3J_F'\D^4."3-3&Y5%^ MZ-.A+A/PE6.UZ@Z^;-@C_P A'BH.):AFVV;-*TW/9TW,:W]*FW4JCQU-AG0_ M,_'XA>FG5A#Y,I0R'\R D'K[?;"G9Y,\J38L1B,;LL^(?/PIQR6N/,FH??CZ M?VAM26T-H0'O/\V<9)V([9Y]2>E$K#*?(3F';):?X2.4G%0!LN8#5Q)K0"OF M; 3JP]TC*@QH[\_<;7WJ?SV%(1I.L"-H\K\/2L0\NJDI,H81?*S9TRZ7>9/N$V2=@VAU?1ILBQ.2>DL: ML8N-,;9.J(,LNL(2VA#6MM[#%MOEGCMEI1BDQP/\'_)4MBG"2<^:DMJ0$?*>2?-L..&(6@'+=D#)@Y MK=CL?2+SHF=(N%JJ^"CV4Y/MFIMH5&,U,.@;&G/241]PF&&$);UIO838EYBX M68A0AQ2@PI\$?6V*E$BR"9Y;35?C#KZ*C0/QHKI2E1X733>FWM[V^A'G#S1JS3F+(4$&-: M?A/3TR%P]ZTEG:$:TC RS7$N+'[@[>C(MJ65FV09.)#EVZP-4P]=PL*.&"E[ M!0F3C=(L%Q$P(;,>/(EP'IB-1V/\_*.QMH(<4\G<1ATNW@AHV975G:)<**FV ME+19;&1KEA+%E*<7G#VXY02Q 7T3HVHPFN&QTL>2I(9IJV(_@*-*@DW= M?PL/]<]IV%31O'OGT>(@B(E5.0V!6AT,029Z1TEJ MQ!@HX1)KD&HA[7JW:L@RE("D'XV@S$M W>I"U?3]N]+T$JMOG_B_4C-:N5CK MJ#TT /K\(),@66PPQD@=5K+#N%89G0PIJ(*/Q0=F@-S(R9;XD9<-=/O];@@*F0@V MII^BU5'_ &/,EIB@UPXSNMZ9VC;&](2&\C^://DPN]("@MPB->)QD3(54O5K M"M"E?P%)@:K) 77['#8B@" >D GGP[K>H4I4-J0XRM:UK<"3 /.?'JTB\,BJ MH\F)T2LNTJSCYUDM148NF/2K)-_J(083-RX%5K3,NX$UM0A;<-AGD)2G2 M-(#2@/*?":U!.0!E.E+;LHHJ%/R"=MN1F>5@&X5%'%&I) M8)LQ*Y,#F@)G2 MFUH4TV.;2W\=*<^8;8'P3C-.FVYT8#5!>Z0%?I9F'.MMFFPWJ[.F6^E;\=D>1V.M%M$? MS8-JN52INU>P:%G8>C]1( :.)8F"I?W#YFX+:WFEN?)2@\[GYWYK4"DG'KU:[!(-TVZU8%2Y:6YT^RSY6QI6IU*! M!COL+3I#$)'T*2K2E;"P;'P?F-N(50K8PI$J0J \0)@R7K1:6=F!0$G!.B!E MT:BF6&+Z/@'QC$]MDRB?KEU#LU M%M 9LWJML!*&'/$A/02-64$;J??.?=&)/QQ<2?&=V6(5H3-3%(0T?NM.,_7I MUG:FEZ"'1_$V3I:8XOHM M) =KYZ6 U7GE6,:8@4=EBA5^P0ES'OU8I9DBVVN0^R]I<$,R/R;U6^*DV"W% M>@F)KQNO[)\_J'>IM8(3*:O_ +,F% M=LD9\**%'Q]D,UI]^?MV(_,%BGH;; MZ&W%LOAJ=\$].505:2=.('ME[P9Z"2ME;9[&55"0@S>>0D*^1KCL9^B16K6W M6AEGW)EQ'JW()OR5)D2H^GF=QPB\+D'^P&..#L,7LHFR:X_;*I,,&^D.$:Z* ML&WN@)K92)#C$]OD;F_&EA6E2R0\NM/Q_9_EH[D=R++"T2E8]$5?SA7 )2;U M:RW4AWND[=%";P@?T-KEQ"]B=EJQ*Z"*/6!P9&6$;E;KK#T[703/\ V"B3%AA'"?29)$4$JK? ;D"3%0VY >%[NR>C&(4> M2?U!7,DR&MS_ /+/R96&P#;Z#!EC#4G^022 JDM2?C_,ITZF- M\AY!ZS$D.;'^BWNS32=8*488;'*Z;.)5XC4(TSL;%R68!J=?@60S+$&:Q\94 MW=>"*VKAOJV-<>X3>7%35.@W&\6BV))-]+3)#6VJF'>7H8K MU1IR90[5 Z%N'73>MF?N@+UN2A.YWX?TH>%\BN9]WF\GXI63%VMD6T []8CM MY+2+@Y"/JJVJ[U)RB [$7KQ*;(LT0/9B-:3/BI(S%S6(:DR)DS6G77PYZI'( M_9HD$*3?;!T>[:;*O[*UX7VN)1C.[@NMAHL:]0KC%)626[S!NPL3W703SGP7 MJ0T^@&E+:H"PV%5X7[)(E#D6\]3LD9!"U%'G[%$M$%P= =E5;M(\9COY$ ML3"CAT^QUQ*ANF@K:]1_C^DKZ7),@/5GE_NHK::!:3-]EUV:688L-D!5RUQR ME(YS:9MSLI&PUHG ($Q3=RI:*(Z%&0-)%E7=R8LIQ&ASKW[B@W_,.->BJ[SO MTA(>_G@?4;W7:$U3BEBZQJYG2MMI]'9%GR+5LTR^NMAK!9FGUCF%Z^$1B3\O MIBHW^JP&QBFZ)3G5\_LA MFB= 2!!TV,\5Z@0LE'=#J6SQ@8X\5AF93G2I 26/D2FGB$&&TUI&F4- M/QW OVM\\]'P?/1>O%#MW)7-[I88VV)(WZ+ OS_+(QBKOVBCB.C1+'9'@I@Y M"@E-PI3QV0^RF6EK4Z$G;?Z8<_$?'?>CQYCI+Q=Z)U:(P(F5.QV'I1BQ:JTN MN\Q]0!:!'L+*-;&6X?ZOE!4ZL%TN[ MJ8(NQNUX#9.CI?>C&I]NY2N*W9OTK!;6+1$8 ![(]"T2*%4Q/WM:3IE6V&8@ M0;JU3]*C-L_4\_]D><'0=RI'I@TCRB1K16R?=7:_5H_9Q\F]/UL9.(/[HV M[3/M;(HD',DRC V&63&<1HS'W)=4VL>VIYLA$#E1[S+Z_ET@%R^+_8 U'%\% M,\J+B7.W%ID2P+7P2U5B'\I.K6\W$(2NQ*A2FWTBTRHXM32U$]H^\8P%S">, M^NR-RL7\]?KX-II>ZUU]^)"Z/_'LZYSKJM7-Q0M>GC;(5.A+#6>40I@Q\(]KQ:G71E>Z=?I:G =.E732.I.D+9*O;-?Z"))D M)TL>K; JN#2#E?DS(3U6JR MA4]:(B8$V/2_2/&KOSE-3'-21(:JO-\T V/[&HNH;+KSS3$G:OQ'VR$I[ES7 MU"4Z/,LO*BY%H(N]TTJ-$P[PFLAYPP95@D$DW<6H$T(;6#06B2M[TT^32G[= M[6((I<3^L&-Z1K'H]_JX0A0"]Y8K-D)U.LU\M5;O-$U>E-2JOT4?8D7FBP8[ M[IO^2M)$/-;,_4]N$S&2G[8^F-M30KJ\T?W?;&84T T7ITI5C&%($378&79 M-(2E\3&/,FF0AL."(A[ ?KEID;:=2>8V[.U]P].Y:Y$4-9OR3V]1$ 4^N&P_ M1Y-NETB/&N7TCA$BR.!M/2-BVT)'RY$AC4[6UR$.K:^S>D*3\L#[1Q7VJZ'M M\2VVV[W&(3,OM&J\$ZK%I+EH>E!NEP8]AH5B0:)SJE48IHU7Y4H0O8=A^)!4 MUH8O;+C9$.HY%;Z[$\KQ.;U,%/&=+I=2YC0T*C630#^82"$45-O+5*P#"U?D M::;@K(QHFMS@RY4J*IO4J&AQ,E <]57B?M=JO0)I3II^!?0\88% /3^E$"]7 M8'O&^\-DB5GKZW2L*TD8]=L=0UM^?_)3=.CD[;>6ZRXZ^$XIW*^[UOCGH=H0 M#LX>_P#0[W5#E2'V3L;UNNV@T"ACQBPV7_*+75C#@YC96$I3?T-: MFCTN:5%"(TGBWJZ,*$D.C])O4.4"D 1CRA75"[[3-%?OW='+K/F#6)99-@M, M/EUEJ[<61-<)3VYHUO;,A;["I#P3&LA/2O0/(A(H5.6R#VF_F1%CB10Q9ZHD MP]5#F:X%'P R#3]6G T7*E5?1@B.7- SOW#4QC4V"_O3S81B12/<4FNQ*VF4 M\.*JAPSD^U0>K-N1$-:\^#J-/Y_!60A3; V=E]+&R2:2CJ'XL2;/;G)=D.MN M:2&YIO#NW0NDC^F1U7>H)T2X\)57K'VV9>R$GGM?M_:Y=U%WR3K[1]P),5^[ M#MP4RWBSL+?Q1'G+<96\L-1VK@?H7JA_JM>>G6$;%Z; M)3(4TZKOHMVK$&GVFV2:("ZD/.1"\WKQF66=HF9]@^'191NA MRH4&)(U%L+T13>V6Y$5QO1)X)O?>8>LR?<9$FI="D#^(3K/7VWHVK8Y'-1*C M;6PIGI;T2-N&M]DK3S/,HD"OI0[K28-U)_C:=1]:4%'5SREZ"@R2U@>(V4/> M8=&.E@UC#==GQ(Y#J!3BGEJKCA^HT65I$:MQKSR0W^]!6PV(F,?J;<9?:WIM MH)D X#Z.F]FU:[24MD(>LN''7&U0^R34*MU<'7SI=K7'I@H8IDK0*=)'$Z_' MD"&%Q/LW&6WMM6FURI@0T+Q?WT0@6=B5T(U37K65J8=:W>FR[ Y4PQP5;(W3 M[95GB!:UN[* S(X \$0E8]AV.])4@<.6MV/@7+0.4^J6K72;[?;L;_F7#//# MERJ@WI)&7S\3%/,=5)=;J@VLK0R+,C*],L@(<+??94\ID4T]'VSM+GV!B73E M/J<_T.XZ%6JWB*V9M>W)EA&=9?%ARG,YUSYQ(#U>CU*(EN7SVWU.IC339 JP MF,_/4XOXR)2IB-00G?>^6=XL1*RD.4W.TAX<#G', %5'1+V6@_OSH?2C!#K? MRAJ-!VY-P/=/9<:D+5]'A]*,)9=YF=/2R1 MJ[1TVR)TX:BRU6KT#QK#R,Q3K.:OENU8A=U#-5PAV&&"F![*8KM"@BK38C MK)NS+M_-OWQEA^P'*G3/ELDVYJ PE2&1X=R=V!=EZ-SB&CCY0MSBZM7:8$E[ MFE4"754HK+L'-;'9F7HFYL=Z8#KIK=P -K3\W)XV$VO3:EKUH.-+-YP]57<2 M#(= G/6>Q,LR%3A@[I"AXN(1=J_?N:P%HU^!D8H&37K36BA*(_I;3\B21TAI MQS\I=":3>'>HZS$9KM1M-X*UR!'17]TAB$]%2TO;+6Y 8O>.*^F^@&^JCPTD MX0 '9TB<)=WU9L)4RU*8A4IZKT6NTYR-+;I'0P-P#RB*[)^OI6VT[_,B1J2F M+$"#VCD7J:O0;+T6,1.C'6*ZM+"=VZ;=>E"*.&<]/S!-*EGQ8ZQG[#:Q8[I( M>/'*1?Y"1%??^Q+LO<%3KP:NDU7U]?T\\/UR5TD!0FNJ%B:-W/JUFIR.@=)E50H)"34S&0($?2 MBX1MV+#0F.M$1*'&W'FUN.!'N)\K]!1;Y5C'0S?0 _/04>R34T\WVB?=C+UN M77N9BVB-D,P'TJM%7+FX-AFCQ/\ >W#BAI[)SKTH]8;2_J/T M@T)=Z*8,6!==]"N5)J_G; MF_>T$4_Z!]=31$F:=ZO=7KGJLVB.RX ZZ9#5UP\/X7S:%SIS0F$R,&_AGM8@ MO((/?J,Z()=<7+;'>FD%Y5B'R+IN 9;%R.LEGZMM4GT/:I MAN"JLN+4%_A4^>"<6$S VU^HB0TC:6_W6DR=!7-9\S>F1,$O$CVF[UF=)6S9 MIA %V??0-INM&E]1EG2H"D];IU\.[+] M5DFQ%KL]:97HRF45&GMB38B.BN.(CLJ>1K>XORB;ES RNDG57O(+N]"H8 M,2NAU:^PG"\9^8^2^NDM_L_/3ZG7 A9+@OJ878.R2JQ8V7 ]ZZ>;O//HD*Q1 M <>@Q%&3I$,RTW;)5.L$6KBEV@6R9'SP=HJDB5%)D MXPZ8EA)>$Y_'/[=4B0XUN!("FJ!RCT;4.)]U@SDE"7:N@_\ 5Y]LXKIDE;)F MPL<5X]2.B/@I[!(8NKE8UBJ)EQE+"@[$W:XWPE14JV]&",4?BOJQD1 G=$Z- M?(